Appearance
《岩土工程勘察规范[附条文说明]》GB 50021-2001(2009年版)
🗓️ 住房和城乡建设部 实施时间:2009-07-01
前言
中华人民共和国国家标准
岩土工程勘察规范
Code for investigation of geotechnical engineering
GB 50021-2001
(2009年版)
主编部门:中华人民共和国建设部
批准部门:中华人民共和国建设部
施行日期:2 0 0 2年3月1日
中华人民共和国住房和城乡建设部
公 告
第314号
关于发布国家标准《岩土工程勘察规范》局部修订的公告
现批准《岩土工程勘察规范》GB 50021-2001局部修订的条文,自2009年7月1日起实施。其中,第1.0.3、4.1. 18(1、2、3、4)、4.1. 20(1、2、3)、4.8.5、5.7.2、7.2.2条(款)为强制性条文,必须严格执行。经此次修改的原条文同时废止。
局部修订的条文及具体内容,将在近期出版的《工程建设标准化》刊物上登载。
中华人民共和国住房和城乡建设部
2009年5月19日
修订说明
本次局部修订系根据原建设部《关于印发<2006年工程建设标准规范制订、修订计划(第二批)>的通知》(建标[2006]136号)的要求,由建设综合勘察研究设计院会同有关单位对《岩土工程勘察规范》GB 50021-2001进行修订而成。
本次局部修订的主要内容是使部分条款的表达更加严谨,与相关标准更加协调。修订的主要内容如下:
对“水和土腐蚀性的评价”一章内容作了较大修改。
2.对“污染土”一节内容进行了补充和修改。
3.其他修改13条:涉及土的鉴定、勘察的基本要求、场地和地基的地震效应、地下水、钻探、原位测试等。其中有强制性条文6条。
本规范下划线为修改内容;用黑体字表示的条文为强制性条文,必须严格执行。
本次局部修订的主编单位:建设综合勘察研究设计院
本次局部修订的参编单位:中兵勘察设计研究院
上海岩土工程勘察设计研究院有限公司
中勘冶金勘察设计研究院有限责任公司
中国有色金属工业西安勘察设计研究院
中国建筑西南勘察设计研究院有限公司
本次局部修订的主要起草人:武 威 顾宝和
(以下按姓氏笔画排列)
王 铠 许丽萍 李耀刚 庞锦娟 项 勃 康景文 董忠级
本次局部修订的主要审查人员:高大钊
(以下按姓氏笔画排列)
王长科 化建新 卞昭庆 杨俊峰 沈小克 戚玉红
关于发布国家标准
《岩土工程勘察规范》的通知
建标[2002]7号
根据我部《关于印发一九九八年工程建设国家标准制订、修订计划(第二批)的通知》(建标[1998]244号)的要求,由建设部会同有关部门共同修订的《岩土工程勘察规范》,经有关部门会审,批准为国家标准,编号为GB 50021-2001,自2002年3月1日起施行。其中,1.0.3、4.1.11、4.1. 17、4.1. 18、4.1.20、 4.8.5、 4.9.1、 5.1.1、 5.2.1、 5.3.1、 5.4.1、 5.7.2、5.7.8、5.7.10、7.2.2、14.3.3为强制性条文,必须严格执行。原《岩土工程勘察规范》GB 50021-94于2002年12月31日废止。
本规范由建设部负责管理和对强制性条文的解释,建设部综合勘察研究设计院负责具体技术内容的解释,建设部标准定额研究所组织中国建筑工业出版社出版发行。
中华人民共和国建设部
2002年1月10日
前 言
本规范是根据建设部建标[1998]244号文的要求,对1994年发布的国标《岩土工程勘察规范》的修订。在修订过程中,主编单位建设部综合勘察研究设计院会同有关勘察、设计、科研、教学单位组成编制组,在全国范围内广泛征求意见,重点修改的部分编写了专题报告,并与正在实施和正在修订的有关国家标准进行了协调,经多次讨论,反复修改,先后形成了《初稿》、《征求意见稿》、《送审稿》,经审查,报批定稿。
本规范基本上保持了1994年发布的《规范》的适用范围、总体框架和主要内容,作了局部调整。现分为14章:1. 总则;2.术语和符号;3.勘察分级和岩土分类;4.各类工程的勘察基本要求;5.不良地质作用和地质灾害;6.特殊性岩土;7.地下水;8.工程地质测绘和调查;9,勘探和取样;10.原位测试;11.室内试验;12,水和土腐蚀性的评价;13.现场检验和监测;14.岩土工程分析评价和成果报告。
本次修订的主要内容有:1. 适用范围增加了“核电厂”的勘察;2.增加了“术语和符号”章;3.增加了岩石坚硬程度分类、完整程度分类和岩体基本质量分级;4.修订了“房屋建筑和构筑物”以及“桩基础”勘察的要求;5.修订了“地下洞室”、“岸边工程”、“基坑工程”和“地基处理”勘察的规定;6.将“尾矿坝和贮灰坝”节改为“废弃物处理工程”的勘察;7.将“场地稳定性”章名改为“不良地质作用和地质灾害”;8.将“强震区的场地和地基”、“地震液化”合为一节,取名“场地与地基的地震效应”;9,对特殊性土中的“湿陷性土”和“红黏土”作了修订;10.加强了对“地下水”勘察的要求;11. 增加了“深层载荷试验”和“扁铲侧胀试验”等。同时压缩了篇幅,突出勘察工作必须遵守的技术规则,以利作为工程质量检查的执法依据。
本规范将来可能进行局部修订,有关局部修订的信息和条文内容将刊登在《工程建设标准化》杂志上。
本规范以黑体字标志的条文为强制性条文,必须严格执行。
为了提高规范质量,请各单位在执行过程中,注意总结经验,积累资料。随时将有关意见反馈给建设部综合勘察研究设计院(北京东直门内大街177号,邮编100007),以供今后修订时参考。
参加本次修订的单位和人员名单如下:
主编单位:建设部综合勘察研究设计院
参编单位:北京市勘察设计研究院
上海市岩土工程勘察设计研究院
中南勘察设计院
国家电力公司电力规划设计总院
机械工业部勘察研究院
中国兵器工业勘察设计研究院
同济大学
主要起草人:顾宝和、高大钊(以下以姓氏笔画为序)
朱小林 、李受祉、李耀刚、项勃、张在明、张苏民、周 红、莫群欢、戴联筠
参与审阅的专家委员会成员有:林在贯(以下以姓氏笔画为序)
王铠、王顺富、王惠昌、卞昭庆、李荣强、邓安福、苏贻冰、张旷成、周亮臣、周炳源、周锡元、林颂恩、钟亮、高岱、翁鹿年、黄志仑、傅世法、樊颂华、魏章和
建设部
2001年10月
1 总则
1 总 则
1.0.1 为了在岩土工程勘察中贯彻执行国家有关的技术经济政策,做到技术先进,经济合理,确保工程质量,提高投资效益,制定本规范。
条文说明
1.0.1 本规范是在《岩土工程勘察规范》 (GB50021—94)(以下简称《94规范》)基础上修订而成的。 《94规范》是我国第一本岩土工程勘察规范,执行以来,对保证勘察工作的质量,促进岩土工程事业的发展,起到了应有的作用。本次修订基本保持《94规范》的适用范围和总体框架,作了局部调整。加强和补充了近年来发展的新技术和新经验;改正和删除了《94规范》某些不适当、不确切的条款;按新的规范编写规定修改了体例;并与有关规范进行了协调。修订时,注意了本规范是强制性的国家标准,是勘察方面的“母规范”,原则性的技术要求,适用于全国的技术标准,应在本规范中体现;因地制宜的具体细节和具体数据,留给相关的行业标准和地方标准规定。
1.0.2 本规范适用于除水利工程、铁路、公路和桥隧工程以外的工程建设岩土工程勘察。
条文说明
1.0.2 岩土工程的业务范围很广,涉及土木工程建设中所有与岩体和土体有关的工程技术问题。相应的,本规范的适用范围也较广,一般土木工程都适用,但对于水利工程、铁路、公路和桥隧工程,由于专业性强,技术上有特殊要求,因此,上述工程的岩土工程勘察应符合现行有关标准、规范的规定。 对航天飞行器发射基地,文物保护等工程的勘察要求,本规范未作具体规定,应根据工程具体情况进行勘察,满足设计和施工的需要。 《94规范》未包括核电厂勘察。近十余年来,我国进行了一批核电厂的勘察,积累了一定经验,故本次修订增加了有关核电厂勘察的内容。
1.0.3 各项 建设工程 在设计和施工之前,必须按基本建设程序进行岩土工程勘察。 (自2022年4月1日起废止该条,点击查看:新规《工程勘察通用规范》GB 55017-2021)
条文说明
1.0.3 先勘察,后设计、再施工,是工程建设必须遵守的程序,是国家一再强调的十分重要的基本政策。但是,近年来仍有一些工程,不进行岩土工程勘察就设计施工,造成工程安全事故或安全隐患。为此,本条规定:“各项工程建设在设计和施工之前,必须按基本建设程序进行岩土工程勘察”。 20世纪80年代以前,我国的勘察体制基本上还是建国初期的前苏联模式,即工程地质勘察体制。其任务是查明场地或地区的工程地质条件,为规划、设计、施工提供地质资料。在实际工作中,一般只提出勘察场地的工程地质条件和存在的地质问题,而很少涉及解决问题的具体办法。所提资料设计单位如何应用也很少了解和过问,使勘察与设计施工严重脱节。20世纪80年代以来,我国开始实施岩土工程体制,经过20年的努力,这种体制已经基本形成。岩土工程勘察的任务,除了应正确反映场地和地基的工程地质条件外,还应结合工程设计、施工条件,进行技术论证和分析评价,提出解决岩土工程问题的建议,并服务于工程建设的全过程,具有很强的工程针对性。《94规范》按此指导思想编制,本次修订继续保持了这一正确的指导思想。场地或其附近存在不良地质作用和地质灾害时,如岩溶、滑坡、泥石流、地震区、地下采空区等,这些场地条件复杂多变,对工程安全和环境保护的威胁很大,必须精心勘察,精心分析评价。此外,勘察时不仅要查明现状,还要预测今后的发展趋势。工程建设对环境会产生重大影响,在一定程度上干扰了地质作用原有的动态平衡。大填大挖,加载卸载,蓄水排水,控制不好,会导致灾难。勘察工作既要对工程安全负责,又要对保护环境负责,做好勘察评价。
1.0.3A 岩土工程勘察应按工程建设各勘察阶段的要求,正确反映工程地质条件,查明不良地质作用和地质灾害,精心勘察、精心分析,提出资料完整、评价正确的勘察报告。
条文说明
1.0.3A [修订说明] 原文均为强制性,考虑到“岩土工程勘察应按工程建设各勘察阶段的要求,正确反映工程地质条件,查明不良地质作用和地质灾害,精心勘察、精心分析,提出资料完整、评价正确的勘察报告”,是原则性、政策性规定,可操作性不强,容易被延伸。故本次局部修订分为两条,原文第一句保留为强制性条文;第二句另列一条,不列为强制性条文。
1.0.4 岩土工程勘察,除应符合本规范的规定外,尚应符合国家现行有关标准、规范的规定。
条文说明
1.0.4 由于规范的分工,本规范不可能将岩土工程勘察中遇到的所有技术问题全部包括进去。勘察人员在进行工作时,还需遵守其他有关规范的规定。
2 术语和符号
2.1 术语
2 术语和符号
2.1 术 语
2.1.1 岩土工程勘察 geotechnical investigation
根据建设工程的要求,查明、分析、评价建设场地的地质、环境特征和岩土工程条件,编制勘察文件的活动。
条文说明
2.1.1 本条对“岩土工程勘察”的释义来源于2000年9月25日国务院293号令《建设工程勘察设计管理条例》。其总则第二条有关的原文如下: “本条例所称建设工程勘察,是指根据建设工程的要求,查明、分析、评价建设场地的地质地理环境特征和岩土工程条件,编制建设工程勘察文件的活动。”本条基本全文引用。但注意到,这里定义的是“建设工程勘察”,内涵较“岩土工程勘察”宽,故稍有删改,现作以下说明: 1 岩土工程勘察是为了满足工程建设的要求,有明确的工程针对性,不同于一般的地质勘察; 2 “查明、分析、评价”需要一定的技术手段,即工程地质测绘和调查、勘探和取样、原位测试、室内试验、检验和监测、分析计算、数据处理等;不同的工程要求和地质条件,采用不同的技术方法; 3 “地质、环境特征和岩土工程条件”是勘察工作的对象,主要指岩土的分布和工程特征,地下水的赋存及其变化,不良地质作用和地质灾害等; 4 勘察工作的任务是查明情况,提供数据,分析评价和提出处理建议,以保证工程安全,提高投资效益,促进社会和经济的可持续发展; 5 岩土工程勘察是岩im程中的一个重要组成,岩土工程包括勘察、设计、施工、检验、监测和监理等,既有一定的分工,又密切联系,不宜机械分割。
2.1.2 工程地质测绘 engineering geological mapping
采用搜集资料、调查访问、地质测量、遥感解译等方法,查明场地的工程地质要素,并绘制相应的工程地质图件。
2.1.3 岩土工程勘探 geotechnical exploration
岩土工程勘察的一种手段,包括钻探、井探、槽探、坑探、洞探以及物探、触探等。
条文说明
2.1.3 触探包括静力触探和动力触探,用以探测地层,测定土的参数,既是一种勘探手段,又是一种测试手段。物探也有两种功能,用以探测地层、构造、洞穴等,是勘探手段;用以测波速,是测试手段。钻探、井探等直接揭露地层,是直接的勘探手段;而触探通过力学分层判定地层,物探通过各种物理方法探测,有一定的推测因素,都是间接的勘探手段。
2.1.4 原位测试 in-situ tests
在岩土体所处的位置,基本保持岩土原来的结构、湿度和应力状态,对岩土体进行的测试。
2.1.5 岩土工程勘察报告 geotechnical investigation report
在原始资料的基础上进行整理、统计、归纳、分析、评价,提出工程建议,形成系统的为工程建设服务的勘察技术文件。
条文说明
2.1.5 岩土工程勘察报告一般由文字和图表两部分组成。表示地层分布和岩土数据,可用图表;分析论证,提出建议,可用文字。文字与图表互相配合,相辅相成,效果较好。
2.1.6 现场检验 in-situ inspection
在现场采用一定手段,对勘察成果或设计、施工措施的效果进行核查。
2.1.7 现场监测 in-situ monitoring
在现场对岩土性状和地下水的变化,岩土体和结构物的应力、位移进行系统监视和观测。
用直径为75mm的金刚石钻头和双层岩芯管在岩石中钻进,连续取芯,回次钻进所取岩芯中,长度大于10cm的岩芯段长度之和与该回次进尺的比值,以百分数表示。
2.1.8 岩石质量指标(RQD) rock quality designation
2.1.9 土试样质量等级 quality classification of soil samples
按土试样受扰动程度不同划分的等级。
2.1.10 不良地质作用 adverse geo1ogic actions
由地球内力或外力产生的对工程可能造成危害的地质作用。
条文说明
2.1.10 断裂、地震、岩溶、崩塌、滑坡、塌陷、泥石流、冲刷、潜蚀等等, 《94规范》及其他书籍,称之为“不良地质现象”。其实,“现象”只是一种表现,只是地质作用的结果。勘察工作应调查和研究的不仅是现象,还包括其内在规律,故用现名。
2.1.11 地质灾害 geo1ogical disaster
由不良地质作用引发的,危及人身、财产、工程或环境安全的事件。
条文说明
2.1.11 灾害是危及人类人身、财产、工程或环境安全的事件。 地质灾害是由不良地质作用引发的这类事件,可能造成重大人员伤亡、重大经济损失和环境改变,因而是岩土工程勘察的重要内容。
2.1.12 地面沉降 ground subsidence,1and subsidence
大面积区域性的地面下沉,一般由地下水过量抽吸产生区域性降落漏斗引起。大面积地下采空和黄土自重湿陷也可引起地面沉降。
2.1.13 岩土参数标准值 standard value of a geotechnical parameter
岩土参数的基本代表值,通常取概率分布的0.05分位数。
2.2 符号
2.2 符 号
2.2.1 岩土物理性质和颗粒组成
e—孔隙比;
I L ——液性指数;
I p ——塑性指数;
n——孔隙度,孔隙率;
Sr——饱和度;
w—含水量,含水率;
W L --液限;
W P ——塑限;
W u ——有机质含量;
r—重力密度(重度);
ρ—质量密度(密度);
ρ d ——干密度。
条文说明
2.2.1 岩土的重力密度(重度)γ和质量密度(密度)ρ是两个概念。前者是单位体积岩土所产生的重力,是一种力;后者是单位体积内所含的质量。
2.2.2 岩土变形参数
a——压缩系数;
C c ——压缩指数;
C e ——再压缩指数;
C s ——回弹指数;
c h ——水平向固结系数;
c v ——垂直向固结系数;
E 0 ——变形模量;
E m ——侧胀模量;
Em——旁压模量;
E s ——压缩模量;
G——一剪切模量;
P c —一先期固结压力。
2.2.3 岩土强度参数
C——黏聚力;
Po——载荷试验比例界限压力,旁压试验初始压力;
P t ——旁压试验临塑压力;
P L ——旁压试验极限压力;
P u ——载荷试验极限压力;
q u ——无侧限抗压强度;
τ—抗剪强度;
φ—内摩擦角。
条文说明
2.2.3
土的抗剪强度指标,有总应力法和有效应力法,总应力法符号为C. 4,有效应力法符号为c'、φ’。对于总应力法,由于不同的固法条件和排水条件,试验成果各不相同。故勘察报告应对试验方法作必要的说明。
2.2.4 触探及标准贯入试验指标
R f ——静力触探摩阻比;
f s ——静力触探侧阻力;
N——标准贯入试验锤击数;
N 10 ——轻型圆锥动力触探锤击数;
N 63.5 ——重型圆锥动力触探锤击数;
N 120 一超重型圆锥动力触探锤击数;
P s ——静力触探比贯入阻力;
q c ——静力触探锥头阻力。
条文说明
2.2.4
重型圆锥动力触探锤击数的符号原用N (63.5) ,以便与标准贯入锤击数N 63.5 区分。现在,已将标准贯入锤击数符号改为N,重型圆锥动力触探锤击数符号已无必要用N (63.5) ,故改为N 63.5 ,与N 10 、N 120 的表示方法一致。
2.2.5 水文地质参数
B——越流系数;
k——渗透系数;
Q——流量,涌水量;
R——影响半径;
S——释水系数;
T——导水系数;
u——孔隙水压力。
2.2.6 其他符号
F s ——边坡稳定系数;
I D ——侧胀土性指数;
K D ——侧胀水平应力指数;
P c ——膨胀力;
U D ——侧胀孔压指数;
△F s ——附加湿陷量;
S——基础沉降量,载荷试验沉降量;
S t ——灵敏度;
α w ——红黏土的含水比;
υ p ——压缩波波速;
υ s ——剪切波波速;
δ—变异系数;
△ s ——总湿陷量;
μ——泊松比;
σ—标准差。
3 勘察分级和岩土分类
3.1 岩土工程勘察分级
3 勘察分级和岩土分类
3.1 岩土工程勘察分级
3.1.1 根据工程的规模和特征,以及由于岩土工程问题造成工程破坏或影响正常使用的后果,可分为三个工程重要性等级:
1 一级工程:重要工程,后果很严重;
2 二级工程:一般工程,后果严重;
3 三级工程:次要工程,后果不严重。
条文说明
3.1.1 《建筑结构可靠度设计统一标准》(GB 50068—2001),将建筑结构分为三个安全等级,《建筑地基基础设计规范》(GB 50007)将地基基础设计分为三个等级,都是从设计角度考虑的。对于勘察,主要考虑工程规模大小和特点,以及由于岩土工程问题造成破坏或影响正常使用的后果。由于涉及各行各业,涉及房屋建筑、地下洞室、线路、电厂及其他工业建筑、废弃物处理工程等,很难做出具体划分标准,故本条做了比较原则的规定。以住宅和一般公用建筑为例,30层以上的可定为一级,7~30层的可定为二级,6层及6层以下的可定为三级。
3.1.2 根据场地的复杂程度,可按下列规定分为三个场地等级:
1 符合下列条件之一者为一级场地(复杂场地):
1)对建筑抗震危险的地段;
2)不良地质作用强烈发育;
3)地质环境已经或可能受到强烈破坏;
4)地形地貌复杂;
5)有影响工程的多层地下水、岩溶裂隙水或其他水文地质条件复杂,需专门研究的场地。
2 符合下列条件之一者为二级场地(中等复杂场地):
1)对建筑抗震不利的地段;
2)不良地质作用一般发育;
3)地质环境已经或可能受到一般破坏;
4)地形地貌较复杂;
5)基础位于地下水位以下的场地。
3 符合下列条件者为三级场地(简单场地):
1)抗震设防烈度等于或小于6度,或对建筑抗震有利的地段;
2)不良地质作用不发育;
3)地质环境基本未受破坏;
4)地形地貌简单;
5)地下水对工程无影响。
注:1 从一级开始,向二级、三级推定,以最先满足的为准;第3.1.3条亦按本方法确定地基等级;
2 对建筑抗震有利、不利和危险地段的划分,应按现行国家标准《建筑抗震设计规范》(GB 350011)的规定确定。
条文说明
3.1.2“不良地质作用强烈发育”,是指泥石流沟谷、崩塌、滑坡、土洞、塌陷、岸边冲刷、地下水强烈潜蚀等极不稳定的场地,这些不良地质作用直接威胁着工程安全;“不良地质作用一般发育”是指虽有上述不良地质作用,但并不十分强烈,对工程安全的影响不严重。 “地质环境”是指人为因素和自然因素引起的地下采空、地面沉降、地裂缝、化学污染、水位上升等。所谓“受到强烈破坏”是指对工程的安全已构成直接威胁,如浅层采空、地面沉降盆地的边缘地带、横跨地裂缝、因蓄水而沼泽化等;“受到一般破坏”是指已有或将有上述现象,但不强烈,对工程安全的影响不严重。
3.1.3 根据地基的复杂程度,可按下列规定分为三个地基等级:
1 符合下列条件之一者为一级地基(复杂地基):
1)岩土种类多,很不均匀,性质变化大,需特殊处理;
2)严重湿陷、膨胀、盐渍、污染的特殊性岩土,以及其他情况复杂,需作专门处理的岩土。
2 符合下列条件之一者为二级地基(中等复杂地基):
1)岩土种类较多,不均匀,性质变化较大;
2)除本条第1款规定以外的特殊性岩土。
3 符合下列条件者为三级地基(简单地基):
1)岩土种类单一,均匀,性质变化不大;
2)无特殊性岩土。
条文说明
3.1.3 多年冻土情况特殊,勘察经验不多,应列为一级地基。 “严重湿陷、膨胀、盐渍、污染的特殊性岩土”是指Ⅲ级和Ⅲ级以上的自重湿陷性土、Ⅲ级膨胀性土等。其他需作专门处理的,以及变化复杂,同一场地上存在多种强烈程度不同的特殊性岩土时,也应列为一级地基。
3.1.4 根据工程重要性等级、场地复杂程度等级和地基复杂程度等级,可按下列条件划分岩土工程勘察等级。
甲级 在工程重要性、场地复杂程度和地基复杂程度等级中,有一项或多项为一级;
乙级 除勘察等级为甲级和丙级以外的勘察项目;
丙级 工程重要性、场地复杂程度和地基复杂程度等级均为三级。
注:建筑在岩质地基上的一级工程,当场地复杂程度等级和地基复杂程度等级均为三级时,岩土工程勘察等级可定为乙级。
条文说明
3.1.4 划分岩土工程勘察等级,目的是突出重点,区别对待,以利管理。岩土工程勘察等级应在工程重要性等级,场地等级和地基等级的基础上划分。一般情况下,勘察等级可在勘察工作开拍前,通过搜集已有资料确定。但随着勘察工作的开展,对自然认识的深入,勘察等级也可能发生改变。 对于岩质地基,场地地质条件的复杂程度是控制因素。建造在岩质地基上的工程,如果场地和地基条件比较简单,勘察工作的难度是不大的。故即使是一级工程,场地和地基为三级时,岩土工程勘察等级也可定为乙级。
3.2 岩石的分类和鉴定
3.2 岩石的分类和鉴定
3.2.1 在进行岩土工程勘察时,应鉴定岩石的地质名称和风化程度,并进行岩石坚硬程度、岩体完整程度和岩体基本质量等级的划分。
3.2.2 岩石坚硬程度、岩体完整程度和岩体基本质量等级的划分,应分别按表3.2.2-1~表3.2.2-3执行。



3.2.3 当缺乏有关试验数据时,可按本规范附录A表A. 0.1和表A.0.2划分岩石的坚硬程度和岩体的完整程度。岩石风化程度的划分可按本规范附录A表A.0.3执行。
条文说明
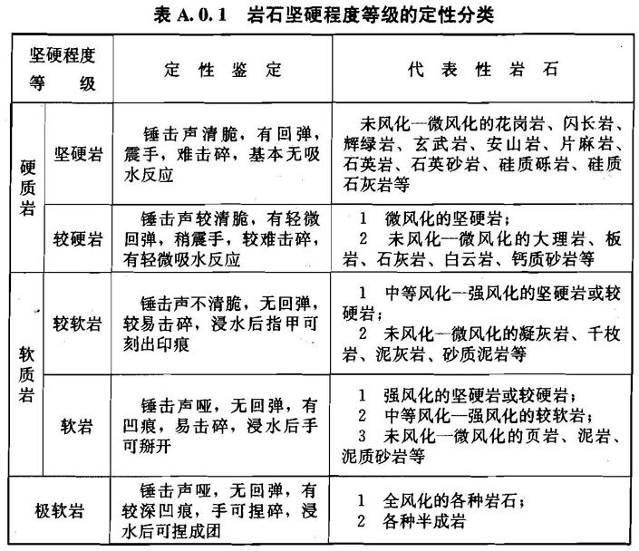
3.2.1~3.2.3 岩石的工程性质极为多样,差别很大,进行工程分类十分必要。《94规范》首先按岩石强度分类,再进行风化分类。按岩石强度分为极硬、次硬、次软和极软,列举了代表性岩石名称。又以新鲜岩块的饱和抗压强度30MPa为分界标准。问题在于,新鲜的末风化的岩块在现场有时很难取得,难以执行。 岩石的分类可以分为地质分类和工程分类。地质分类主要根据其地质成因、矿物成分、结构构造和风化程度,可以用地质名称(即岩石学名称)加风化程度表达,如强风化花岗岩、微风化砂岩等。这对于工程的勘察设计确是十分必要的。工程分类主要根据岩体的工程性状,使工程师建立起明确的工程特性概念。地质分类是一种基本分类,工程分类应在地质分类的基础上进行,目的是为了较好地概括其工程性质,便于进行工程评价。 为此,本次修订除了规定应确定地质名称和风化程度外,增加了岩块的“坚硬程度”、岩体的“完整程度”和“岩体基本质量等级”的划分。并分别提出了定性和定量的划分标准和方法,可操作性较强。岩石的坚硬程度直接与地基的承载力和变形性质有关,其重要性是无疑的。岩体的完整程度反映了它的裂隙性,而裂隙性是岩体十分重要的特性,破碎岩石的强度和稳定性较完整岩石大大削弱,尤其对边坡和基坑工程更为突出。 本次修订将岩石的坚硬程度和岩体的完整程度各分五级,二者综合又分五个基本质量等级。与国标《工程岩体分级标准》(GB50218—94)和《建筑地基基础设计规范))(GBS0007—2002)协调一致。 划分出极软岩十分重要,因为这类岩石不仅极软,而且常有特殊的工程性质,例如某些泥岩具有很高的膨胀性;泥质砂岩、全风化花岗岩等有很强的软化性(单轴饱和抗压强度可等于零);有的第三纪砂岩遇水崩解,有流砂性质。划分出极破碎岩体也很重要,有时开挖时很硬,暴露后逐渐崩解。片岩各向异性特别显著,作为边坡极易失稳。事实上,对于岩石地基,特别注意的主要是软岩、极软岩、破碎和极破碎的岩石以及基本质量等级为V级的岩石,对可取原状试样的,可用土工试验方法测定其性状和物理力学性质。 举例: 1 花岗岩,微风化:为较硬岩,完整,质量基本等级为Ⅱ级; 2 片麻岩,中等风化:为较软岩,较破碎,质量基本等级为Ⅳ级; 3 泥岩,微风化:为软岩,较完整,质量基本等级为Ⅳ级; 4 砂岩(第三纪),微风化:为极软岩,较完整,质量基本等级为V级; 5 糜棱岩(断层带):极破碎,质量基本等级为V级。 岩石风化程度分为五级,与国际通用标准和习惯一致。为了便于比较,将残积土也列在表A.0.3中。国际标准ISO/TC182/SCl也将风化程度分为五级,并列入残积土。风化带是逐渐过渡的,没有明确的界线,有些情况不一定能划分出五个完全的等级。一般花岗岩的风化分带比较完全,而石灰岩、泥岩等常常不存在完全的风化分带。这时可采用类似“中等风化—强风化”“强风化—全风化”等语句表述。同样,岩体的完整性也可用类似的方法表述。第三系的砂岩、泥岩等半成岩,处于岩石与土之间,划分风化带意义不大,不一定都要描述风化。
3.2.4 当软化系数等于或小于0.75时,应定为软化岩石;当岩石具有特殊成分、特殊结构或特殊性质时,应定为特殊性岩石, 如易溶性岩石、膨胀性岩石、崩解性岩石、盐渍化岩石等。
条文说明
3.2.4 关于软化岩石和特殊性岩石的规定,与《94规范》相同,软化岩石浸水后,其承载力会显著降低,应引起重视。以软化系数0.75为界限,是借鉴国内外有关规范和数十年工程经验规定的。 石膏、岩盐等易溶性岩石,膨胀性泥岩,湿陷性砂岩等,性质特殊,对工程有较大危害,应专门研究,故本规范将其专门列出。
3.2.5 岩石的描述应包括地质年代、地质名称、风化程度、颜色、主要矿物、结构、构造和岩石质量指标RQD。对沉积岩应着重描述沉积物的颗粒大小、形状、胶结物成分和胶结程度;对岩浆岩和变质岩应着重描述矿物结晶大小和结晶程度。
根据岩石质量指标RQD,可分为好的(RQD>90)、较好的(RQD=75~90)、较差的(RQD=50—75)、差的(RQD=25~50)和极差的(RQD<25)。
3.2.6 岩体的描述应包括结构面、结构体、岩层厚度和结构类型,并宜符合下列规定:
1 结构面的描述包括类型、性质、产状、组合形式、发育程度、延展情况、闭合程度、粗糙程度、充填情况和充填物性质以及充水性质等;
2 结构体的描述包括类型、形状、大小和结构体在围岩中的受力情况等;
3 岩层厚度分类应按表3.2.6执行。

条文说明
3.2.5、3.2.6 岩石和岩体的野外描述十分重要,规定应当描述的内容是必要的。岩石质量指标RQD是国际上通用的鉴别岩石工程性质好坏的方法,国内也有较多经验,《94规范》中已有反映,本次修订作了更为明确的规定。
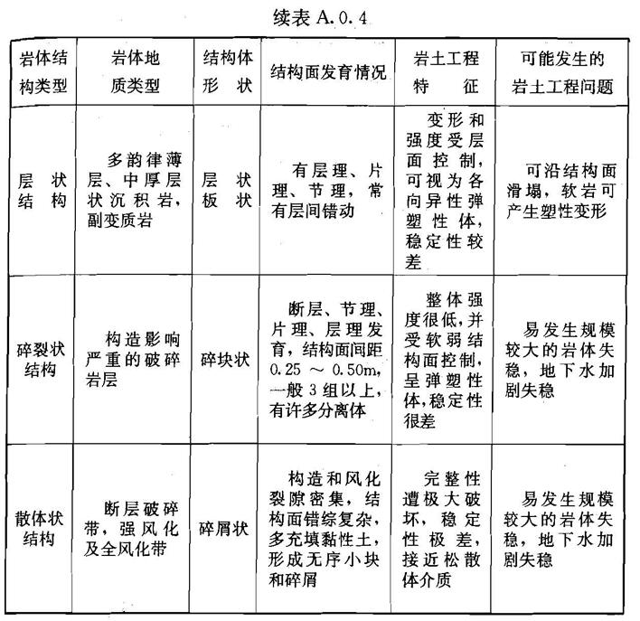
3.2.7 对地下洞室和边坡工程,尚应确定岩体的结构类型。岩体结构类型的划分应按本规范附录A表A.0.4执行。
3.2.8 对岩体基本质量等级为Ⅳ级和V级的岩体,鉴定和描述除按本规范第3.2.5条~第3.2.7条执行外,尚应符合下列规定:
1 对软岩和极软岩,应注意是否具有可软化性、膨胀性、崩解性等特殊性质;
2 对极破碎岩体,应说明破碎的原因,如断层、全风化等;
3 开挖后是否有进一步风化的特性。
3.3 土的分类和鉴定
3.3 土的分类和鉴定
3.3.1 晚更新世Q 3 及其以前沉积的土,应定为老沉积土;第四纪全新世中近期沉积的土,应定为新近沉积土。根据地质成因,可划分为残积土、坡积土、洪积土、冲积土、淤积土、冰积土和风积土等。土根据有机质含量分类,应按本规范附录A表A.0.5执行。
条文说明
3.3.1 本条由《94规范》2.2.3和2.2.4条合并而成。
3.3.2 粒径大于2mm的颗粒质量超过总质量50%的土,应定名为碎石土,并按表3.3.2进一步分类。

条文说明
3.3.2 本条与《94规范》的规定一致。
3.3.3 粒径大于2mm的颗粒质量不超过总质量的50%,粒径大于0.075mm的颗粒质量超过总质量50%的土,应定名为砂土,并按表3.3.3进一步分类。

条文说明
3.3.2 本条与《94规范》的规定一致。
3.3.4 粒径大于0.075mm的颗粒质量不超过总质量的50%,且塑性指数等于或小于10的土,应定名为粉土。
条文说明
3.3.4 本条对于粉土定名的规定与《94规范》一致。
粉土的性质介于砂土和黏性土之间,较粗的接近砂土而较细的接近于黏性土。将粉土划分为亚类,在工程上是需要的。在修订过程中,曾经讨论过是否划分亚类,并有过几种划分亚类的方案建议。但考虑到在全国范围内采用统一的分类界限,如果没有足够的资料复核,很难把握适应各种不同的情况。因此,这次修订仍然采用《94规范》的方法,不在全国规范中对粉土规定亚类的划分标准,需要对粉土划分亚类的地区,可以根据地方经验,确定相应的亚类划分标准。
3.3.5 塑性指数大于10的土应定名为黏性土。
黏性土应根据塑性指数分为粉质黏土和黏土。塑性指数大于10,且小于或等于17的土,应定名为粉质黏土;塑性指数大于17的土应定名为黏土。
注:塑性指数应由相应于76g圆锥仪沉入土中深度为10mm时测定的液限计算而得。
条文说明
3.3.5 本条与《94规范》的规定一致。
3.3.6 除按颗粒级配或塑性指数定名外,土的综合定名应符合下列规定:
1 对特殊成因和年代的土类应结合其成因和年代特征定名;
2 对特殊性土,应结合颗粒级配或塑性指数定名;
3 对混合土,应冠以主要含有的土类定名;
4 对同一土层中相间呈韵律沉积,当薄层与厚层的厚度比大于1/3时,宜定为“互层”;厚度比为1/10~1/3时,宜定为“夹层”;厚度比小于1/10的土层,且多次出现时,宜定为“夹薄层”;
5 当土层厚度大于0.5m时,宜单独分层。
条文说明
3.3.6 本条与《94规范》的规定基本一致,仅增加了“夹层厚度大于0.5m时,宜单独分层”。各款举例如下: 1 对特殊成因和年代的土类,如新近沉积粉土,残坡积碎石土等; 2 对特殊性土,如淤泥质黏土,弱盐渍粉土,碎石素填土等; 3 对混合土,如含碎石黏土,含黏土角砾等; 4 对互层,如黏土与粉砂互层;对夹薄层,如黏土夹薄层粉砂。
3.3.7 土的鉴定应在现场描述的基础上,结合室内试验的开土记录和试验结果综合确定。土的描述应符合下列规定:
1 碎石土 宜 描述颗粒级配、颗粒形状、颗粒排列、母岩成分、风化程度、充填物的性质和充填程度、密实度等;
2 砂土 宜 描述颜色、矿物组成、颗粒级配、颗粒形状、细粒含量、湿度、密实度等;
3 粉土 宜 描述颜色、包含物、湿度、密实度等;
4 黏性土 宜 描述颜色、状态、包含物、土的结构等;
5 特殊性土除应描述上述相应土类规定的内容外,尚应描述其特殊成分和特殊性质,如对淤泥尚应描述嗅味,对填土尚应描述物质成分、堆积年代、密实度和 均匀性 等;
6 对具有互层、夹层、夹薄层特征的土,尚应描述各层的厚度和层理特征;
7 需要时,可用目力鉴别描述土的光泽反应、摇振反应、干强度和韧性,按表3.3.7区分粉土和黏性土。

条文说明
3.3.7 奉条基本上与《94规范》一致,仅局部修改了土的描述内容。 有人建议,应对砂土和粉土的湿度规定划分标准。 《规范》修订组考虑,砂土和粉土取样困难,饱和度难以测准,规定了标准不易执行。作为野外描述,不一定都要有定量标准。至于是否饱和(涉及液化判别),地下水位上下是明确的界线,勘察人员是容易确定的。 对于黏性土和粉土的描述, 《94规范》比较简单,不够完整。参照美国ASTM土的统一分类法,关于土的目力鉴别方法和《土的分类标准》(GBJ 145)的简易鉴别方法,补充了摇振反应、光泽反应、干强度和韧性的描述内容。为了便于描述,给出了如表3. 1所示的描述等级。 
3.3.7 [修订说明]
本条1~4款规定描述的内容,有时不一定全部需要,故将“应”改为“宜”。工的光泽反应、摇振反应、干强度和韧性的鉴定是现场区分粉工和黏性土的有效方法,但原文在执行中产生一些误解,以为必须描述,成为例行套话,故增力口第7款,明确目力鉴别的用途。
3.3.8 碎石土的密实度可根据圆锥动力触探锤击数按表3.3.8-1或表3.3.8-2确定,表中N 63.5 和N 120 应按本规范附录B修正。定性描述可按本规范附录A表A.0.6的规定执行


条文说明
3.3.8 对碎石土密实度的划分,《94规范》只给出了野外鉴别的方法,完全根据经验进行定性划分,可比性和可靠性都比较差。在实际工程中,有些地区已经积累了用动力触探鉴别碎石土密实度的经验,这次修订时在保留定性鉴别方法的基础上,补充了重型动力触探和超重型动力触探定量鉴别碎石土密实度的方法。现作如下说明: 1 关于划分档次 对碎石土的密实度,表3.3.8—1分为四档,表3.3.8—2分为五档,附录A表A.0.6分为三档,似不统一。这是由于N
63.5 较N 120 能量小,不适用于“很密”的碎石土,故只能分四档;野外鉴别很难明确客观标准,往往因人而异,故只能粗一些,分为三档;所以,野外鉴别的“密实”,相当于用N 120 的“密实”和,“很密”;野外鉴别的“松散”,相当于用动力触探鉴别的“稍密”和“松散”。由于这三种鉴别方法所得结果不一定一致,故勘察报告中应交待依据的是“野外鉴别”、“重型圆锥动力触探”还是“超重型圆锥动力触探”。
2 关于划分依据
圆锥动力触探多年积累的经验,是锤击数与地基承载力之间的关系;由于影响承载力的因素较多,不便于在全国范围内建立统一的标准,故本次修订只考虑了用锤击数划分碎石土的密实度,并与国标《建筑地基基础设计规范》(GB 50007-2002)协调;至于如何根据密实度或根据锤击数确定地基承载力,则由地方标准或地方经验确定。
表3.3.8—1是根据铁道部第二勘测设计院研究成果,进行适当调整后编制而成的。表3.3.8—2是根据中国建筑西南勘察研究十院的研究成果,由王顺富先生向本《规范》修订组提供的。
3 关于成果的修正
圆锥动力触探成果的修正问题,虽已有一些研究成果,但尚缺乏统一的认识;这里包括杆长修正、上覆压力修正、探杆摩擦修正、地下水修正等;作为国家标准,目前做出统一规定的条件还不成熟;但有一条原则,即勘察成果首先要如实反映实测值,应用时可以进行修正,并适当交待修正的依据。应用表3.3.8—1和表3.3.8—2时,根据该成果研制单位的意见,修正方法列在本规范附录B中;表B. 0.1和表B. 0.2中的数据均源于唐贤强等著《地基工程原位测试技术》(中国铁道出版社,1996)。为表达统一,均取小数点后二位。
3.3.9 砂土的密实度应根据标准贯入试验锤击数实测值N划分为密实、中密、稍密和松散,并应符合表3.3.9的规定。当用静力触探探头阻力划分砂土密实度时,可根据当地经验确定。

条文说明
3.3.9 砂土密实度的鉴别方法保留了《94规范》的内容,但在修改过程中,曾讨论过对划分密实度的标准贯入击数是否需要修正的问题。 标准贯入击数的修正方法一般包括杆长修正和上覆压力修正。本规范在术语中规定标准贯入击数N为实测值;在勘察报告中所提供的成果也规定为实测值,不进行任何修正。在使用时可根据具体情况采用实测值或修正后的数值。 采用标准贯入击数估计土的物理力学指标或地基承载力时,其击数是否需要修正应与经验公式统计时所依据的原始数据的处理方法一致。 用标准贯入试验判别饱和砂土或粉土液化时,由于当时建立液化判别式的原始数据是未经修正的实测值,且在液化判别式中也已经反映了测点深度的影响,因此用于判别液化的标准贯入击数不作修正,直接用实测值进行判别。 在《94规范》报批稿形成以后,曾有专家提出过用标准贯入击数鉴别砂土密实度时需要进行上覆压力修正的建议,鉴于当时已经通过审查会审查,不宜再进行重大变动,因此将这一问题留至本次修订时处理。 本次修订时,经过反复论证,认为应当从用标准贯入击数鉴别砂土密实度方法的形成历史过程来判断是否应当加以修正。采用标准贯入击数鉴别砂土密实度的方法最早由太沙基和泼克在1948年提出,其划分标准如表3.2所示。这一标准对世界各国有很大的影响,许多国家的鉴别标准大多是在太沙基和泼克罐948年的建议基础上发展的。 
我国自1953年南京水利实验处引进标准贯入试验后,首先在治淮工程中应用,以后在许多部门推广应用。制定《工业与民用建筑地基基础设计规范》(TJ 7-74)时将标准贯入试验正式作为勘察手段列入规范,后来在修订《建筑地基基础设计规范》《GBJ 7-89)时总结了我国应用标准贯入击数划分砂土密实度的经验,给出了如表3.3所示的划分标准。这一标准将小于10击的砂土全部定为“松散”,不划分出“很松”的一档;将10~30击的砂土划分为两类,增加了击数为10~15的“稍密”一档;将击数大于30击的统称为“密实”,不划分出“很密”的密实度类型;而在实践中当标准贯入击数达到50击时一般就终止了贯入试验。 
从上述演变可以看出,我国目前所通用的密实度划分标准实际上就是1948年太沙基和泼克建议的标准,而当时还没有提出杆长修正和上覆压力修正的方法。也就是说,太沙基和泼克当年用以划分砂土密实度的标准贯入击数并没有经过修正。因此,根据本规范对标准贯入击数修正的处理原则,在采用这一鉴别密实度的标准时,应当使用标准贯入击数的实测值。本次修订的仍然保持《94规范》的规定不变,即鉴别砂土密实度时,标准贯入击数用不加修正的实测值N。
3.3.10 粉土的密实度应根据孔隙比e划分为密实、中密和稍密;其湿度应根据含水量ω(%)划分为稍湿、湿、很湿。密实度和湿度的划分应分别符合表3.3.10-1和表3.3.10-2的规定。


条文说明
3.3.10 本条与《94规范》一致。 在征求意见的过程中,有意见认为粉土取样比较困难,特别是地下水位以下的土样在取土过程中容易失水,使孔隙比减小,因此不易评价正确,故建议改用原位测试方法评价粉土的密实度。在修订过程中曾考虑过采用静力触探划分粉土密实度的方案,但经资料分析发现,静力触探比贯入阻力与孔隙比之间的关系非常分散,不同地区的粉土,其散点的分布范围不同。如图3.1所示,分别为山东东营粉土、江苏启东粉土、郑州粉土和上海粉土,由于静力触探比贯入阻力不仅反映了土的密实度,而且也反映了土的结构性。由于不同地区粉土的结构强度不同,在散点图上各地的粉土都处于不同的部位。有的地区粉土具有很小的孔隙比,但比贯入阻力不大;而另外的地区粉土的孔隙比比较大,可是比贯入阻力却很大。因此,在全国范围内,根据目前的资料,没有可能用静力触探比贯入阻力的统一划分界限来评价粉土的密实度。但是在同一地区的粉土,如结构性相差不大且具备比较充分的资料条件,采用静力触探或其他原位测试手段划分粉土的密实度具有一定的可能性,可以进行试划分以积累地区的经验。 
有些建议认为,水下取土求得的孔隙比一般都小于0.75,不能反映实际情况,采用孔隙比鉴别粉土密实度会造成误判。由于取土质量低劣而造成严重扰动时,出现这种情况是可能的,但制定标准时不能将取土质量不符合要求的情况作为依据。只要认真取土,采取合格的土样,孔隙比的指标还是能够反映实际情况的。为了验证,随机抽取了粉土地区的勘察报告,对东营地区的粉土资料进行散点图分析。该地区地下水位2~3m,最大取土深度9~12m,取样点在地下水位上下都有,多数取自地下水位以下。考虑到压缩模量数据比较多,因此分析了压缩模量与各种物理指标之间的关系。 图3.2显示了压缩模量与孔隙比之间存在比较好的规律性,孔隙比分布在0.55~1.0之间,大约有2/3的孔隙比大于0.75,说明无论是水上或水下,孔隙比都是反映粉土力学性能比较敏感的指标。如果用含水量来描述压缩模量的变化,则从图3.3可以发现,当含水量小于20%时,含水量增大,模量相应增大;但在含水量超过20%以后则出现相反的现象。在低含水量阶段,模量随含水量增大而增大的变化规律可能与非饱和土的基质吸力有关。采用饱和度描述时,在图3.4中,当土处于低饱和度时,压缩模量也随饱和度增大而增大;但当饱和度大于80%以后,压缩模量与饱和度之间则没有明显的规律性。对比图3.2和图3. 4,也说明地下水位以下处于饱和状态的粉土,影响其力学性质的主要因素是土的孔隙比而不是饱和度。 从散点图分析,可以说明对于粉土的描述,饱和度并不是一个十分重要的指标。鉴别粉土是否饱和不在于饱和度的数值界限,而在于是否在地下水位以下,在地下水以下的粉土都是饱和的。饱和粉工的力学性能取决于土的密实度,而不是饱和度的差别。孔隙比对粉土的力学性质有明显的影响,而含水量对压缩模量的影响在20%左右出现一个明显的转折点。 鉴于上述分析,认为没有充分理由修改规范原来的规定,因此仍采用孔隙比和含水量描述粉土的密实度和湿度。 
3.3.11 黏性土的状态应根据液性指数I L 划分为坚硬、硬塑、可塑、软塑和流塑,并应符合表3.3.11的规定。

条文说明
3.3.11 本条与《94规范》的规定一致。 在修订过程中,也提出过采用静力触探划分黏性土状态的建议。对于这一建议进行了专门的研究,研究结果认为,黏性土的范围相当广泛,其结构性的差异比粉土更大,而黏性土中静力触探比贯入阻力的差别在很大程度上反映了土的结构强度的强弱而不是土的状态的不同。其实,直接采用静力触探比贯入阻力判别土的状态,并不利于正确认识与土的Atterberg界限有关的许多工程性质。静力触探比贯入阻力值与采用液性指数判别的状态之间存在的差异,反映了客观存在的结构性影响。例如比贯入阻力比较大,而状态可能是软塑或流塑,这正说明了土的结构强度使比贯入阻力比较大,一旦扰动结构,强度将急剧下降。可以提醒人们注意保持土的原状结构,避免结构扰动以后土的力学指标的弱化。 
4 各类工程的勘察基本要求
4.1 房屋建筑和构筑物
4 各类工程的勘察基本要求
4.1 房屋建筑和构筑物
4.1.1 房屋建筑和构筑物(以下简称建筑物)的岩土工程勘察,应在搜集建筑物上部荷载、功能特点、结构类型、基础形式、埋置深度和变形限制等方面资料的基础上进行。其主要工作内容应符合下列规定:
1 查明场地和地基的稳定性、地层结构、持力层和下卧层的工程特性、土的应力历史和地下水条件以及不良地质作用等;
2 提供满足设计、施工所需的岩土参数,确定地基承载力,预测地基变形性状;
3 提出地基基础、基坑支护、工程降水和地基处理设计与施工方案的建议;
4 提出对建筑物有影响的不良地质作用的防治方案建议;
5 对于抗震设防烈度等于或大于6度的场地,进行场地与地基的地震效应评价。
条文说明
4.1.1 本条主要对房屋建筑和构筑物的岩土工程勘察,在原则上规定了应做的工作和应有的深度。岩土工程勘察应有明确的针对性,因而要求了解建筑物的上部荷载、功能特点、结构类型、基础形式、埋置深度和变形限制的要求,以便提出岩土工程设计参数和地基基础设计方案的建议。不同的勘察阶段,对建筑结构了解的深度是不同的。
4.1.2 建筑物的岩土工程勘察宜分阶段进行,可行性研究勘察应符合选择场址方案的要求;初步勘察应符合初步设计的要求;详细勘察应符合施工图设计的要求;场地条件复杂或有特殊要求的工程,宜进行施工勘察。
场地较小且无特殊要求的工程可合并勘察阶段。当建筑物平面布置已经确定,且场地或其附近已有岩土工程资料时,可根据实际情况,直接进行详细勘察。
条文说明
4.1.2 本规范规定勘察工作宜分阶段进行,这是根据我国工程建设的实际情况和数十年勘察工作的经验规定的。勘察是一种探索性很强的工作,总有一个从不知到知,从知之不多到知之较多的过程,对自然的认识总是由粗而细,由浅而深,不可能一步到位。况且,各设计阶段对勘察成果也有不同的要求,因此,分阶段勘察的原则必须坚持。但是,也应注意到,各行业设计阶段的划分不完全一致,工程的规模和要求各不相同,场地和地基的复杂程度差别很大,要求每个工程都分阶段勘察,是不实际也是不必要的。勘察单位应根据任务要求进行相应阶段的勘察工作。 岩土工程既然要服务于工程建设的全过程,当然应当根据任务要求,承担后期的服务工作,协助解决施工和使用过程中的岩土工程问题。 在城市和工业区,一般已经积累了大量工程勘察资料。当建筑物平面布置已经确定时,可以直接进行详勘。但对于高层建筑和其他重要工程,在短时间内不易查明复杂的岩土工程问题,并作出明确的评价,故仍宜分阶段进行。
4.1.3 可行性研究勘察,应对拟建场地的稳定性和适宜性做出评价,并应符合下列要求:
1 搜集区域地质、地形地貌、地震、矿产、当地的工程地质、岩土工程和建筑经验等资料;
2 在充分搜集和分析已有资料的基础上,通过踏勘了解场地的地层、构造、岩性、不良地质作用和地下水等工程地质条件;
3 当拟建场地工程地质条件复杂,已有资料不能满足要求时,应根据具体情况进行工程地质测绘和必要的勘探工作;
4 当有两个或两个以上拟选场地时,应进行比选分析。
4.1.4 初步勘察应对场地内拟建建筑地段的稳定性做出评价,并进行下列主要工作:
1 搜集拟建工程的有关文件、工程地质和岩土工程资料以及工程场地范围的地形图;
2 初步查明地质构造、地层结构、岩土工程特性、地下水埋藏条件;
3 查明场地不良地质作用的成因、分布、规模、发展趋势,并对场地的稳定性做出评价;
4 对抗震设防烈度等于或大于6度的场地,应对场地和地基的地震效应做出初步评价;
5 季节性冻土地区,应调查场地土的标准冻结深度;
6 初步判定水和土对建筑材料的腐蚀性;
7 高层建筑初步勘察时,应对可能采取的地基基础类型、基坑开挖与支护、工程降水方案进行初步分析评价。
条文说明
4.1.4 对拟建场地做出稳定性评价,是初步勘察的主要内容。稳定性问题应在初步勘察阶段基本解决,不宜留给详勘阶段。 高层建筑的地基基础,基坑的开挖与支护,工程降水等问题,有时相当复杂,如果这些问题都留到详勘时解决,往往因时间仓促,解决不好,故要求初勘阶段提出初步分析评价,为详勘时进一步深入评价打下基础。
4.1.5 初步勘察的勘探工作应符合下列要求:
1 勘探线应垂直地貌单元、地质构造和地层界线布置;
2 每个地貌单元均应布置勘探点,在地貌单元交接部位和地层变化较大的地段,勘探点应予加密;
3 在地形平坦地区,可按网格布置勘探点;
4 对岩质地基,勘探线和勘探点的布置,勘探孔的深度,应根据地质构造、岩体特性、风化情况等,按地方标准或当地经验确定;对土质地基,应符合本节第4.1.6条~第4.1.10条的规定。
条文说明
4.1.5 岩质地基的特征和土质地基很不—样,与岩体特征,地质构造,风化规律有关,且沉积岩与岩浆岩、变质岩,地槽区与地台区,情况有很大差别,本节规定主要针对平原区的土质地基,对岩质地基只作了原则规定,具体勘察要求应按有关行业标准或地方标准执行。
4.1.6 初步勘察勘探线、勘探点间距可按表4.1.6确定,局部异常地段应予加密。

条文说明
4.1.6 初勘时勘探线和勘探点的间距,《94规范》按“岩土工程勘察等级”分档。“岩土工程勘察等级”包含了工程重要性等级、场地等级和地基等级,而勘探孔的疏密则主要决定于地基的复杂程度,故本次修订改为按“地基复杂程度等级”分档。
4.1.7 初步勘察勘探孔的深度可按表4.1.7确定。

条文说明
4.1.7 初勘时勘探孔的深度,《94规范》按“岩土工程勘察等级”分档。实际上,勘探孔的深度主要决定于建筑物的基础埋深、基础宽度、荷载大小等因素,而初勘时又缺乏这些数据,故表4.1.7按工程重要性等级分档,且给了一个相当宽的范围,勘察人员可根据具体情况选择。
4.1.8 当遇下列情形之一时,应适当增减勘探孔深度:
1 当勘探孔的地面标高与预计整平地面标高相差较大时,应按其差值调整勘探孔深度;
2 在预定深度内遇基岩时,除控制性勘探孔仍应钻入基岩适当深度外,其他勘探孔达到确认的基岩后即可终止钻进;
3 在预定深度内有厚度较大,且分布均匀的坚实土层(如碎石土、密实砂、老沉积土等)时,除控制性勘探孔应达到规定深度外,一般性勘探孔的深度可适当减小;
4 当预定深度内有软弱土层时,勘探孔深度应适当增加,部分控制性勘探孔应穿透软弱土层或达到预计控制深度;
5 对重型工业建筑应根据结构特点和荷载条件适当增加勘探孔深度。
条文说明
4.1.8 根据地质条件和工程要求适当增减勘探孔深度的规定,不仅适用于初勘阶段,也适用于详勘及其他勘察阶段。
4.1.9 初步勘察采取土试样和进行原位测试应符合下列要求:
1 采取土试样和进行原位测试的勘探点应结合地貌单元、地层结构和土的工程性质布置,其数量可占勘探点总数的l/4~l/2;
2 采取土试样的数量和孔内原位测试的竖向间距,应按地层特点和土的均匀程度确定;每层土均应采取土试样或进行原位测试,其数量不宜少于6个。
4.1.10 初步勘察应进行下列水文地质工作:
1 调查含水层的埋藏条件,地下水类型、补给排泄条件,各层地下水位,调查其变化幅度,必要时应设置长期观测孔,监测水位变化;
2 当需绘制地下水等水位线图时,应根据地下水的埋藏条件和层位,统一量测地下水位;
3 当地下水可能浸湿基础时,应采取水试样进行腐蚀性评价。
条文说明
4.1.10 地下水是岩土工程分析评价的主要因素之一,搞清地下水是勘察工作的重要任务。但只限于查明场地当时的情况有时还不够,故在初勘和详勘中,应通过资料搜集等工作,掌握工程场地所在的城市或地区的宏观水文地质条件,包括: 1 地下水的空间赋存状态及类型; 2 决定地下水空间赋存状态、类型的宏观地质背景;主要含水层和隔水层的分布规律; 3 历史最高水位,近3—5年最高水位,水位的变化趋势和影响因素; 4 宏观区域和场地内的主要渗流类型。 工程需要时,还应设置长期观测孔,设置孔隙水压力装置,量测水头随平面、深度和随时间的变化,或进行专门的水文地质堪察。
4.1.11 详细勘察应按单体建筑物或建筑群提出详细的岩土工程资料和设计、施工所需的岩土参数;对建筑地基作出岩土工程评价,并对地基类型、基础形式、地基处理、基坑支护、工程降水和不良地质作用的防治等提出建议。主要应进行下列工作:
1 搜集附有坐标和地形的建筑总平面图,场区的地面整平标高,建筑物的性质、规模、荷载、结构特点,基础形式、埋置深度,地基允许变形等资料;
2 查明不良地质作用的类型、成因、分布范围、发展趋势和危害程度,提出整治方案的建议;
3 查明建筑范围内岩土层的类型、深度、分布、工程特性,分析和评价地基的稳定性、均匀性和承载力;
4 对需进行沉降计算的建筑物,提供地基变形计算参数,预测建筑物的变形特征;
5 查明埋藏的河道、沟浜、墓穴、防空洞、孤石等对工程不利的埋藏物;
6 查明地下水的埋藏条件,提供地下水位及其变化幅度;
7 在季节性冻土地区,提供场地土的标准冻结深度;
8 判定水和土对建筑材料的腐蚀性。 (自2022年4月1日起废止该条, 点击查看:新规《工程勘察通用规范》GB 55017-2021 )
条文说明
4.1.11 这两条规定了详细勘察的具体任务。到了详勘阶段,建蹴总平面布置已经确定,面临单体工程地基基础设计的任务。因呲,应当提供详细的岩土工程资料和设计施工所需的岩土参数,并进行岩土工程评价,提出相应的工程建议。现作以下几点锐明: 1 为了使勘察工作的布置和岩土工程的评价具有明确的工程针对性,解决工程设计和施工中的实际问题,搜集有关工程结构资料,了解设计要求,是十分重要的工作; 2 地基的承载力和稳定性是保证工程安全的前提,这是毫无疑问的;但是,工程经验表明,绝大多数与岩土工程有关的事故是变形问题,包括总沉降、差异沉降、倾斜和局部倾斜;变形控制是地基设计的主要原则,故本条规定了应分析评价地基的均匀性,提供岩土变形参数,预测建筑物的变形特性;有的勘察单位根据设计单位要求和业主委托,承担变形分析任务,向岩土工程设计延伸,是值得肯定的; 3 埋藏的古河道、沟浜,以及墓穴、防空洞、孤石等,对工程的安全影响很大,应予查明; 4 地下水的埋藏条件是地基基础设计和基坑设计施工十分重要的依据,详勘时应予查明;由于地下水位有季节变化和多年变化,故规定应“提供地下水位及其变化幅度”,有关地下水更详细的规定见本规范第7章。
4.1.12 对抗震设防烈度等于或大于6度的场地,勘察工作应按本规范第5.7节执行;当建筑物采用桩基础时,应按本规范第4.9节执行;当需进行基坑开挖、支护和降水设计时,应按本规范第4.8节执行。
4.1.13 详细勘察应论证地下水在施工期间对工程和环境的影响。对情况复杂的重要工程,需论证使用期间水位变化和需提出抗浮设防水位时,应进行专门研究。
条文说明
4.1.13 地下停车场、地下商店等,近年来在城市中大量兴建。这些工程的主要特点是“超补偿式基础”,开挖较深,挖土卸载量较大,而结构荷载很小。在地下水位较高的地区,防水和抗浮成了重要问题。高层建筑一般带多层地下室,需防水设计,在施工过程中有时也有抗浮问题。在这样的条件下,提供防水设计水位和抗浮设计水位成了关键。这是一个较为复杂的问题,有时需 要进行专门论证。 4.1.13 [修订说明] 抗浮设防水位是很重要的设计参数,但要预测建筑物使用期间水位可能发生的变化和最高水位有时相当困难,不仅与气候、水文地质等自然因素有关,有时还涉及地下水开采、上下游水量调配、跨流域调水等复杂因素,故规定应进行专门研究。地下工程的防水高度,已在《地下工程防水技术规范》(GB 50108)申明确规定,不属于工程勘察的内容。该规范第3.1.3条规定:地下工程的防水设计,应考虑地表水、地下水、毛细管水等的作用,以及由于人为因素引起的附近水文地质改变的影响。单建式的地下工程应采用全封闭、部分封闭防排水设计,附建式的全地下或半地下工程的防水设防高度,应高出室外地坪高程500mm以上。
4.1.14 详细勘察勘探点布置和勘探孔深度,应根据建筑物特性和岩土工程条件确定。对岩质地基,应根据地质构造、岩体特性、风化情况等,结合建筑物对地基的要求,按地方标准或当地经验确定;对土质地基,应符合本节第4.1. 15条~第4.1. 19条的规定。
条文说明
4.1.14 本条规定的指导思想与第4.1.5条一致。
4.1.15 详细勘察勘探点的间距可按表4.1.15确定。

条文说明
4.1.15 本次修订时,除了改为按“地基复杂程度等级”分档外,根据近年来的工程经验,对勘探点间距的数值也作了调整。
4.1.16 详细勘察的勘探点布置,应符合下列规定:
1 勘探点宜按建筑物周边线和角点布置,对无特殊要求的其他建筑物可按建筑物或建筑群的范围布置;
2 同一建筑范围内的主要受力层或有影响的下卧层起伏较大时,应加密勘探点,查明其变化;
3 重大设备基础应单独布置勘探点;重大的动力机器基础和高耸构筑物,勘探点不宜少于3个;
4 勘探手段宜采用钻探与触探相配合,在复杂地质条件、湿陷性土、膨胀岩土、风化岩和残积土地区,宜布置适量探井。
条文说明
4.1.16 建筑地基基础设计的原则是变形控制,将总沉降、差异沉降、局部倾斜、整体倾斜控制在允许的限度内。影响变形控制最重要的因素是地层在水平方向上的不均匀性,故本条第2款规定,地层起伏较大时应补充勘探点。尤其是古河道,埋藏的沟浜,基岩面的局部变化等。 勘探方法应精心选择,不应单纯采用钻探。触探可以获取连续的定量的数据,又是一种原位测试手段,井探可以直接观察岩土结构,避免单纯依据岩芯判断。因此,勘探手段包括钻探、井探、静力触探和动力触探,应根据具体情况选择。为了发挥钻探和触探的各自特点,宜配合应用。以触探方法为主时,应有一定数量的钻探配合。对复杂地质条件和某些特殊性岩土,布置一定数量的探井是很必要的。
4.1.17 详细勘察的单栋高层建筑勘探点的布置,应满足对地基均匀性评价的要求,且不应少于4个;对密集的高层建筑群,勘探点可适当减少,但每栋建筑物至少应有1个控制性勘探点。 (自2022年4月1日起废止该条, 点击查看:新规《工程勘察通用规范》GB 55017-2021 )
条文说明
4.1.17 高层建筑的荷载大,重心高,基础和上部结构的刚度大,对局部的差异沉降有较好的适应能力,而整体倾斜是主要控制因素,尤其是横向倾斜。为此,本条对高层建筑勘探点的布置作了明确规定,以满足岩土工程评价和地基基础设计的要求。
4.1.18 详细勘察的勘探深度自基础底面算起,应符合下列规定:
1 勘探孔深度应能控制地基主要受力层,当基础底面宽度不大于5m时,勘探孔的深度对条形基础不应小于基础底面宽度的3倍,对单独柱基不应小于1.5倍,且不应小于5m;
2 对高层建筑和需作变形验算的地基,控制性勘探孔的深度应超过地基变形计算深度;高层建筑的一般性勘探孔应达到基底下0.5~1.0倍的基础宽度,并深入稳定分布的地层;
3 对仅有地下室的建筑或高层建筑的裙房,当不能满足抗浮设计要求,需设置抗浮桩或锚杆时,勘探孔深度应满足抗拔承载力评价的要求;
4 当有大面积地面堆载或软弱下卧层时,应适当加深控制性勘探孔的深度;
5 在上述规定深度内遇基岩或厚层碎石土等稳定地层时,勘探孔深度可适当调整。 (自2022年4月1日起废止该条, 点击查看:新规《工程勘察通用规范》GB 55017-2021 )
条文说明
4.1.18 [修订说明] 第5款如违反,不影响工程安全和质量,故改为非强制性条款。本条指的是天然地基上的高层建筑。
4.1.19 详细勘察的勘探孔深度,除应符合4.1.18条的要求外,尚应符合下列规定:
1 地基变形计算深度,对中、低压缩性土可取附加压力等于上覆土层有效自重压力20%的深度;对于高压缩性土层可取附加压力等于上覆土层有效自重压力10%的深度;
2 建筑总平面内的裙房或仅有地下室部分(或当基底附加压力p 0 ≤0时)的控制性勘探孔的深度可适当减小,但应深入稳定分布地层,且根据荷载和土质条件不宜少于基底下0.5~1.0倍基础宽度;
3 当需进行地基整体稳定性验算时,控制性勘探孔深度应根据具体条件满足验算要求;
4 当需确定场地抗震类别而邻近无可靠的覆盖层厚度资料时,应布置波速测试孔,其深度应满足确定覆盖层厚度的要求;
5 大型设备基础勘探孔深度不宜小于基础底面宽度的2倍;
6 当需进行地基处理时,勘探孔的深度应满足地基处理设计与施工要求;当采用桩基时,勘探孔的深度应满足本规范第4.9节的要求。
条文说明
4.1.18、4.1.19 由于高层建筑的基础埋深和宽度都很大,钻孔比较深。钻孔深度适当与否,将极大地影响勘察质量、费用和周期。对天然地基,控制性钻孔的深度,应满足以下几个方面的要求: 1 等于或略深于地基变形计算的深度,满足变形计算的要求; 2 满足地基承载力和弱下卧层验算的需要; 3 满足支护体系和工程降水设计的要求; 4 满足对某些不良地质作用追索的要求。 以上各点中起控制作用的是满足变形计算要求。确定变形计算深度有“应力比法”和“沉降比法”,现行国家标准《建筑地基基础设计规范》(GB 50007-2002)是沉降比法。但对于勘察工作,由于缺乏荷载和模量等数据,用沉降比法确定孔深是无法实施的。过去的办法是将孔深与基础宽度挂钩,虽然简便,但不全面。本次修订采用应力比法。经分析,第4.1.19条第l款的规定是完全可以满足变形计算要求的,在计算机已经普及的今天,也完全可以做到。对于需要进行稳定分析的情况,孔深应根据稳定分析的具体要求确定。对于基础侧旁开挖,需验算稳定时,控制性钻孔达到基底下2倍基宽时可以满足;对于建筑在坡顶和坡上的建筑物,应结合边坡的具体条件,根据可能的破坏模式确定孔深。当场地或场地附近没有可信的资料时,至少要有一个钻孔满足划分建筑场地类别对覆盖层厚度的要求。建筑平面边缘的控制性钻孔,因为受压层深度较小,经过计算,可以适当减小。但应深入稳定地层。
4.1.20 详细勘察采取土试样和进行原位测试应满足 岩土工程评价要求 ,并符合下列要求: (自2022年4月1日起废止该条, 点击查看:新规《工程勘察通用规范》GB 55017-2021 )
条文说明
4.1.20 [修订说明] 取土试样和原位测试的数量以及试验项目,应由岩土工程师根据具体情况,因地制宜,因工程制宜。但从我国目前勘察市场的实际情况看,为了确保勘察质量,规范仍应控制取土试样和原位测试勘探孔的最少数量。因此在本条第1款增加规定取土试样和原位测试钻孔的数量,不应少于勘探孑L总数的1/2,作为最低限度。合理数量应视具体情况确定,必要时可全部勘探孔取土试样或做原位测试。 规定钻探取土试样孔的最少数量也是必要的,否则无法掌握土的基本物理力学性质。基岩较浅地区可能要多布置一些鉴别孔查基岩面深度,埋藏的河、沟、池、浜以及杂填土分布区等,为了查明其分布也需布置一些鉴别孔,不在此规定。 本条第2款前半句的意思与原文相同,作文字上的修改是为了更明确指的是试验或测试的数据,不合格或不能用的数据当然不包括在内,并且强调了取多少土样,做什么试验,应根据工程要求、场地大小、土层厚薄、土层在场地和地基评价中所起的作用等具体情况确定,6组数据仅是最低要求。本款前半句的原位测试,主要指标准贯入试验以及十字板剪切试验、扁铲侧胀试验等,不包括载荷试验,也不包括连续记录的静力触探和动力触探。载荷试验的数量要求本规范另有规定。本次修订增加了后半句,连续记录的静力触探或动力触探,每个场地不应少于3个孔。6组取土试验数据和3个触探孔两个条件至少满足其中之一。不同测试方法的数量不能相加,例如取土试样与标准贯入试不能相加,静力触探与动力触探不能相加。第4款为原则性规定,故改为非强制性条款。
1 采取土试样和进行原位测试的勘探孔的数量,应根据地层结构、地基土的均匀性和 工程特点 确定,且 不应少于勘探孔总数的1/2,钻探取土试样孔的数量不应少于勘探孔总数的1/3;
2 每个场地每一主要土层的原状土试样或原位测试数据不应少于6件(组), 当采用连续记录的静力触探或动力触探为主要勘察手段时,每个场地不应少于3个孔;
3 在地基主要受力层内,对厚度大于0.5m的夹层或透镜体,应采取土试样或进行原位测试;
4 当土层性质不均匀时,应增加取土试样或原位测试数量。
条文说明
4.1.20 由于土性指标的变异性,单个指标不能代表土的工程特性,必须通过统计分析确定其代表值,故本条第2款规定了原状土试样和原位测试的最少数量,以满足统计分析的需要。当场地较小时,可利用场地邻近的已有资料。
4.1.21 基坑或基槽开挖后,岩土条件与勘察资料不符或发现必须查明的异常情况时,应进行施工勘察;在工程施工或使用期间,当地基土、边坡体、地下水等发生未曾估计到的变化时,应进行监测,并对工程和环境的影响进行分析评价。
4.1.22 室内土工试验应符合本规范第11章的规定,为基坑工程设计进行的土的抗剪强度试验,应满足本规范第4.8.4条的规定。
4.1.23 地基变形计算应按现行国家标准《建筑地基基础设计规范》(GB 50007)或其他有关标准的规定执行。
4.1.24 地基承载力应结合地区经验按有关标准综合确定。有不良地质作用的场地,建在坡上或坡顶的建筑物,以及基础侧旁开挖的建筑物,应评价其稳定性。
条文说明
4.1.23、4.1.24 地基承载力、地基变形和地基的稳定性,是建孰物地基勘察中分析评价的主要内容。鉴于已在有关国家标准中诈了明确的规定,这两条强调了根据地方经验综合评定的原则,环再作具体规定。
4.2 地下洞室
4.2 地下洞室
4.2.1 本节适用于人工开挖的无压地下洞室的岩土工程勘察。
4.2.2 地下洞室 勘察的围岩分级方法 应与 地下洞室 设计采用的标准一致。
条文说明
4.2.2 国内目前围岩分类方法很多,国家标准有:《锚杆喷射混凝土支护技术规范》(GBJ 86-85)、《工程岩体分级标准》(GB 50218-94)和《地下铁道、轻轨交通岩土工程勘察规范》(GB 50307-99)。另外,水电系统、铁路系统和公路系统均有自已的围岩分类。 本规范推荐国家标准QT.程岩体分级标准》(GB 50218-94)中的岩体质量分级标准和《地下铁道、轻轨交通岩土工程勘察规范》(GB 50307-99)中的围岩分类。 前者首先确定基本质量级别,然后考虑地下水、主要软弱结构面和地应力等因素对基本质量级别进行修正,并以此衡量地下洞室的稳定性,岩体级别越高,则洞室的自稳能力越好。后者则为了与《地下铁道设计规范》(GB 50157-92)相一致,采用了铁路系统的围岩分类法。这种围岩分类是根据围岩的主要工程地质特征(如岩石强度、受构造的影响大小、节理发育情况和有无软弱结构面等)、结构特征和完整状态以及围岩开挖后的稳定状态等综合确定围岩类别。并可根据围岩类别估算围岩的均布压力。
而《锚杆喷射混凝土支护技术规范》 (GBJ 86-85)的围岩分类,则是根据岩体结构、受构造的影响程度、结构面发育情况、岩石强度和声波指标以及毛洞稳定性情况等综合确定。以上三种围岩分类,都是国家标准,各有特点,各有用途,使用时应注意与设计采用的标准相一致。4.2.2 [修订说明] 修订后只保留“地下洞室勘察的围岩分级应与地下洞室设计采用的标准一致”。将后面的文字删去。因为前一句意思已很明确,且《地下铁道、轻轨交通岩土工程勘察规范》 (GB50307)所依据的是铁路规范对围岩类别的规定,现铁路规范已经修改。
4.2.3 可行性研究勘察应通过搜集区域地质资料,现场踏勘和调查,了解拟选方案的地形地貌、地层岩性、地质构造、工程地质、水文地质和环境条件,做出可行性评价,选择合适的洞址和洞口。
条文说明
4.2.3 根据多年的实践经验,地下洞室勘察分阶段实施是十分必要的。这不仅符合按程序办事的基本建设原则,也是由于自然界地质现象的复杂性和多变性所决定。因为这种复杂多变性,在一定的勘察阶段内难以全部认识和掌握,需要一个逐步深化的认识过程。分阶段实施勘察工作,可以减少工作的盲目性,有利于保证工程质量。《94规范》分为可行性与初步勘察、详细勘察和施工勘察三个阶段。但各阶段的勘察内容和勘察方法不够明确。 本次修订,划分为可行性研究勘察、初步勘察、详细勘察和施工勘察四个阶段,并详细规定了各勘察阶段的勘察内容和勘察方法。当然,也可根据拟建工程的规模、性质和地质条件,因地制宜地简化勘察阶段。 可行性研究勘察阶段可通过搜集资料和现场踏勘,对拟选方案的适宜性做出评价,选择合适的洞址和洞口。
4.2.4 初步勘察应采用工程地质测绘、勘探和测试等方法,初步查明选定方案的地质条件和环境条件,初步确定岩体质量等级(围岩类别),对洞址和洞口的稳定性做出评价,为初步设计提供依据。
4.2.5 初步勘察时,工程地质测绘和调查应初步查明下列问题:
1 地貌形态和成因类型;
2 地层岩性、产状、厚度、风化程度;
3 断裂和主要裂隙的性质、产状、充填、胶结、贯通及组合关系;
4 不良地质作用的类型、规模和分布;
5 地震地质背景;
6 地应力的最大主应力作用方向;
7 地下水类型、埋藏条件、补给、排泄和动态变化;
8 地表水体的分布及其与地下水的关系,淤积物的特征;
9 洞室穿越地面建筑物、地下构筑物、管道等既有工程时的相互影响。
4.2.6 初步勘察时,勘探与测试应符合下列要求:
1 采用浅层地震剖面法或其他有效方法圈定隐伏断裂、构造破碎带,查明基岩埋深、划分风化带;
2 勘探点宜沿洞室外侧交叉布置,勘探点间距宜为100~200m,采取试样和原位测试勘探孔不宜少于勘探孔总数的2/3;控制性勘探孔深度,对岩体基本质量等级为I级和Ⅱ级的岩体宜钻入洞底设计标高下1~3m;对Ⅲ级岩体宜钻入3~5m,对Ⅳ级、V级的岩体和土层,勘探孔深度应根据实际情况确定;
3 每一主要岩层和土层均应采取试样,当有地下水时应采取水试样;当洞区存在有害气体或地温异常时,应进行有害气体成分、含量或地温测定;对高地应力地区,应进行地应力量测;
4 必要时,可进行钻孔弹性波或声波测试,钻孔地震CT或钻孔电磁波CT测试;
5 室内岩石试验和土工试验项目,应按本规范第11章的规定执行。
条文说明
4.2.4~4.2.6 这三条规定了地下洞室初步勘察的勘察内容和勘察方法。规定初步勘察宜采用工程地质测绘,并结合工程需要,辅以物探、钻探和测试工作。 工程地质测绘的任务是查明地形地貌、地层岩性、地质构造、水文地质条件和不良地质作用,为评价洞区稳定性和建洞适宜性提供资料;为布置物探和钻探工作量提供依据。在地下洞室勘察中,工程地质测绘做好了,可以起到事半功倍的作用。 工程物探可采用浅层地震剖面勘探和地震CT等方法圈定地下隐伏体,探测构造破碎带;在钻孔内测定弹性波或声波波速,可评价岩体完整性,计算岩体动力参数,划分围岩类别等。钻探工作可根据工程地质测绘的疑点和工程物探的异常点布置。本节第4.2.6条规定的勘探点间距和勘探孔深度是综合了军队地下工程勘测规范》(GB2813—1997)、《地下铁道、轻轨交通岩土工程勘察规范》(GB 50307—99)和《公路隧道勘测规程》(JTJ063—85)等几本规范的有关内容制定的。
4.2.7 详细勘察应采用钻探、钻孔物探和测试为主的勘察方法,必要时可结合施工导洞布置洞探,详细查明洞址、洞口、洞室穿越线路的工程地质和水文地质条件,分段划分岩体质量等级(围岩类别),评价洞体和围岩的稳定性,为设计支护结构和确定施工方案提供资料。
4.2.8 详细勘察应进行下列工作:
1 查明地层岩性及其分布,划分岩组和风化程度,进行岩石物理力学性质试验;
2 查明断裂构造和破碎带的位置、规模、产状和力学属性,划分岩体结构类型;
3 查明不良地质作用的类型、性质、分布,并提出防治措施的建议;
4 查明主要含水层的分布、厚度、埋深,地下水的类型、水位、补给排泄条件,预测开挖期间出水状态、涌水量和水质的腐蚀性;
5 城市地下洞室需降水施工时,应分段提出工程降水方案和有关参数;
6 查明洞室所在位置及邻近地段的地面建筑和地下构筑物、管线状况,预测洞室开挖可能产生的影响,提出防护措施。
4.2.9 详细勘察可采用浅层地震勘探和孔间地震CT或孔间电磁波CT测试等方法,详细查明基岩埋深、岩石风化程度,隐伏体(如溶洞、破碎带等)的位置,在钻孔中进行弹性波波速测试,为确定岩体质量等级(围岩类别),评价岩体完整性,计算动力参数提供资料。
4.2.10 详细勘察时,勘探点宜在洞室中线外侧6~8m交叉布置,山区地下洞室按地质构造布置,且勘探点间距不应大于50m;城市地下洞室的勘探点间距,岩土变化复杂的场地宜小于25m,中等复杂的宜为25~40m,简单的宜为40~80m。
采集试样和原位测试勘探孑L数量不应少于勘探孔总数的1/2。
4.2.11 详细勘察时,第四系中的控制性勘探孔深度应根据工程地质、水文地质条件、洞室埋深、防护设计等需要确定;一般性勘探孔可钻至基底设计标高下6~10m。控制性勘探孔深度,可按本节第4.2.6条第2款的规定执行。
4.2.12 详细勘察的室内试验和原位测试,除应满足初步勘察的要求外,对城市地下洞室尚应根据设计要求进行下列试验:
1 采用承压板边长为30cm的载荷试验测求地基基床系数;
2 采用面热源法或热线比较法进行热物理指标试验,计算热物理参数:导温系数、导热系数和比热容;
3 当需提供动力参数时,可用压缩波波速υ p 和剪切波波速υ s 计算求得,必要时,可采用室内动力性质试验,提供动力参数。
条文说明
4.2.7~4.2.12 这六条规定的是详细勘察。详细勘察阶段是地下洞室勘察的一个重要勘察阶段,其任务是在查明洞体地质条件的基础上,分段划分岩体质量级别或围岩类别,评价洞体和围岩稳定性,为洞室支护设计和确定施工方案提供资料。勘探方法应采用钻探、孔内物探和测试,必要时,还可布置洞探。工程地质测绘在详勘阶段一般情况下不单独进行,只是根据需要作一些补充性调查。 试验工作除常规的以外,对地下铁道,尚应测定基床系数和热物理参数。 1 基床系数用于衬砌设计时计算围岩的弹性抗力强度,应通过载荷试验求得(参见本规范第10.2.6条); 2 热物理参数用于地下洞室通风负荷设计,通常采用面热源法和热线比较法测定潮湿土层的导温系数、导热系数和比热容;热线比较法还适用于测定岩石的导热系数,比热容还可用热平衡法测定,具体测定方法可参见国家标准《地下铁道、轻轨交通岩土工程勘察规范》(GB50307—99)条文说明; 3 室内动力性质试验包括动三轴试验、动单剪试验和共振柱试验等;动力参数包括动弹性模量、动剪切模量、动泊松比。
4.2.13 施工勘察应配合导洞或毛洞开挖进行,当发现与勘察资料有较大出入时,应提出修改设计和施工方案的建议。
条文说明
4.2.13 地下洞室勘察,凭工程地质测绘、工程物探和少量的钻探工作,其精度是难以满足施工要求的,尚需依靠施工勘察和超前地质预报加以补充和修正。因此,施工勘察和地质超前预报关系到地下洞室掘进速度和施工安全,可以起到指导设计和施工的作用。 超前地质预报主要内容包括下列四方面: 1 断裂、破碎带和风化囊的预报; 2 不稳定块体的预报; 3 地下水活动情况的预报; 4 地应力状况的预报。 超前预报的方法,主要有超前导坑预报法、超前钻孔测试法和掌子面位移量测法等。
4.2.14 地下洞室围岩的稳定性评价可采用工程地质分析与理论计算相结合的方法,可采用数值法或弹性有限元图谱法计算。
条文说明
4.2.14 评价围岩稳定性,应采用工程地质分析与理论计算相结合的方法。两者不可偏颇。
本次删去了《94规范》中的围岩压力计算公式,理由是随着科技的发展,计算方法进步很快,而这些公式显得有些陈旧,继续保留在规范中,不利于新技术、新方法的应用,不利于技术进步和发展。
关于地下洞室围岩稳定性计算分析,可采用数值法或“弹性有限元图谱法”,计算方法可参照有关书籍。
4.2.15 当洞室可能产生偏压、膨胀压力、岩爆和其他特殊情况时,应进行专门研究。
4.2.16 详细勘察阶段地下洞室岩土工程勘察报告,除按本规范第14章的要求执行外,尚应包括下列内容:
1 划分围岩类别;
2 提出洞址、洞口、洞轴线位置的建议;
3 对洞口、洞体的稳定性进行评价;
4 提出支护方案和施工方法的建议;
5 对地面变形和既有建筑的影响进行评价。
4.3 岸边工程
4.3 岸边工程
4.3.1 本节适用于港口工程、造船和修船水工建筑物以及取水构筑物的岩土工程勘察。
条文说明
4.3.1 本节规定主要适用于港口工程的岩土工程勘察,对修船、造船水工建筑物、通航工程和取水构筑物的勘察,也可参照执行。
4.3.2 岸边工程勘察应着重查明下列内容:
1 地貌特征和地貌单元交界处的复杂地层;
2 高灵敏软土、层状构造土、混合土等特殊土和基本质量等级为V级岩体的分布和工程特性;
3 岸边滑坡、崩塌、冲刷、淤积、潜蚀、沙丘等不良地质作用。
条文说明
4.3.2 本条强调了岸边工程勘察需要重点查明的几个问题。 岸边工程处于水陆交互地带,往往一个工程跨越几个地貌单元;地层复杂,层位不稳定,常分布有软土、混合土、层状构造土;由于地表水的冲淤和地下水动水压力的影响,不良地质作用发育,多滑坡、坍岸、潜蚀、管涌等现象;船舶停靠挤压力,波浪、潮汐冲击力,系揽力等均对岸坡稳定产生不利影响。岸边工程勘察任务就是要重点查明和评价这些问题,并提出治理措施的建议。
4.3.3 可行性研究勘察时,应进行工程地质测绘或踏勘调查,内容包括地层分布、构造特点、地貌特征、岸坡形态、冲刷淤积、水位升降、岸滩变迁、淹没范围等情况和发展趋势。必要时应布置一定数量的勘探工作,并应对岸坡的稳定性和场址的适宜性做出评价,提出最优场址方案的建议。
4.3.4 初步设计阶段勘察应符合下列规定:
1 工程地质测绘,应调查岸线变迁和动力地质作用对岸线变迁的影响;埋藏河、湖、沟谷的分布及其对工程的影响;潜蚀、沙丘等不良地质作用的成因、分布、发展趋势及其对场地稳定性的影响;
2 勘探线宜垂直岸向布置;勘探线和勘探点的间距,应根据工程要求、地貌特征、岩土分布、不良地质作用等确定;岸坡地段和岩石与土层组合地段宜适当加密;
3 勘探孔的深度应根据工程规模、设计要求和岩土条件确定;
4 水域地段可采用浅层地震剖面或其他物探方法;
5 对场地的稳定性应作出进一步评价,并对总平面布置、结构和基础形式、施工方法和不良地质作用的防治提出 建议。
4.3.5 施工图设计阶段勘察时,勘探线和勘探点应结合地貌特征和地质条件,根据工程总平面布置确定,复杂地基地段应予加密。勘探孔深度应根据工程规模、设计要求和岩土条件确定,除建筑物和结构物特点与荷载外,应考虑岸坡稳定性、坡体开挖、支护结构、桩基等的分析计算需要。
根据勘察结果,应对地基基础的设计和施工及不良地质作用的防治提出建议。
条文说明
4.3.3~4.3.5 岸边工程的勘察阶段,大、中型工程分为可行性研究、初步设计和施工图设计三个勘察阶段;对小型工程、地质条件简单或有成熟经验地区的工程可简化勘察阶段。第4.3.3条~第4.3.5条分别列出了上述三个勘察阶段的勘察方法和内容的原则性规定。
4.3.6 原位测试除应符合本规范第10章的要求外,软土中可用静力触探或静力触探与旁压试验相结合,进行分层,测定土的模量、强度和地基承载力等;用十字板剪切试验,测定土的不排水抗剪强度。
条文说明
4.3.6 本条列出的几种原位测试方法,大多是港口工程勘察经—常采用的测试方法,已有成熟的经验。
4.3.7 测定土的抗剪强度选用剪切试验方法时,应考虑下列因素:
1 非饱和土在施工期间和竣工以后受水浸成为饱和土的可能性;
2 土的固结状态在施工和竣工后的变化;
3 挖方卸荷或填方增荷对土性的影响。
条文说明
4.3.7 测定土的抗剪强度方法应结合工程实际情况,例如: 1 当非饱和土在施工期间和竣工后可能受水浸泡成为饱和工时,应进行饱和状态下的抗剪强度试验; 2 当土的固结状态在施工期间或竣工后可能变化时,宜进行土的不同固结度的抗剪强度试验; 3 挖方区宜进行卸荷条件下的抗剪强度试验,填方区则可进行常规方法的抗剪强度试验。
4.3.8 各勘察阶段勘探线和勘探点的间距、勘探孔的深度、原位测试和室内试验的数量等的具体要求,应符合现行有关标准的规定。
条文说明
4.3.8 各勘察阶段的勘探工作量的布置和数量可参照《港口工程勘察规范》(JGJ240)执行。
4.3.9 评价岸坡和地基稳定性时,应考虑下列因素:
1 正确选用设计水位;
2 出现较大水头差和水位骤降的可能性;
3 施工时的临时超载;
4 较陡的挖方边坡;
5 波浪作用;
6 打桩影响;
7 不良地质作用的影响。
条文说明
4.3.9 评价岸坡和地基稳定性时,应按地质条件和土的性质,划分若干个区段进行验算。
对于持久状况的岸坡和地基稳定性验算,设计水位应采用极端低水位,对有波浪作用的直立坡,应考虑不同水位和波浪力的最不利组合。
当施工过程中可能出现较大的水头差、较大的临时超载、较陡的挖方边坡时,应按短暂状况验算其稳定性。如水位有骤降的情况,应考虑水位骤降对土坡稳定的影响。
4.3.10 岸边工程岩土工程勘察报告除应遵守本规范第14章的规定外,尚应根据相应勘察阶段的要求,包括下列内容:
1 分析评价岸坡稳定性和地基稳定性;
2 提出地基基础与支护设计方案的建议;
3 提出防治不良地质作用的建议;
4 提出岸边工程监测的建议。
4.4 管道和架空线路工程
4.4 管道和架空线路工程
(Ⅰ)管道工程
4.4.1 本节适用于长输油、气管道线路及其大型穿、跨越工程的岩土工程勘察。
条文说明
4.4.1 本节主要适用于长输油、气管道线路及其穿、跨越工程的岩土工程勘察。长输油气管道主要或优先采用地下埋设方式,管道上覆土厚1.0—1.2m;自然条件比较特殊的地区,经过技术论证,亦可采用土堤埋设、地上敷设和水下敷设等方式。
4.4.2 长输油、气管道工程可分选线勘察、初步勘察和详细勘察三个阶段。对岩土工程条件简单或有工程经验的地区,可适当简化勘察阶段。
条文说明
4.4.2 管道工程勘察阶段的划分应与设计阶段相适应。大型管道工程和大型穿越、跨越工程可分为选线勘察、初步勘察和详细勘察三个阶段。中型工程可分为选线勘察和详细勘察两个阶段。对于小型线路工程和小型穿、跨越工程一般不分阶段,一次达到详勘要求。
4.4.3 选线勘察应通过搜集资料、测绘与调查,掌握各方案的主要岩土工程问题,对拟选穿、跨越河段的稳定性和适宜性做出评价,并应符合下列要求:
1 调查沿线地形地貌、地质构造、地层岩性、水文地质等条件,推荐线路越岭方案;
2 调查各方案通过地区的特殊性岩土和不良地质作用,评价其对修建管道的危害程度;
3 调查控制线路方案河流的河床和岸坡的稳定程度,提出穿、跨越方案比选的建议;
4 调查沿线水库的分布情况,近期和远期规划,水库水位、回水浸没和坍岸的范围及其对线路方案的影响;
5 调查沿线矿产、文物的分布概况;
6 调查沿线地震动参数或抗震设防烈度。
条文说明
4.4.3 选线勘察主要是搜集和分析已有资料,对线路主要的控制点(例如大中型河流穿、跨越点)进行踏勘调查,一般不进行勘探工作。选线勘察是一个重要的勘察阶段。以往有些单位在选线工作中,由于对地质工作不重视,没有工程地质专业人员参加,甚至不进行选线勘察,事后发现选定的线路方案有不少岩土工程问题。例如沿线的滑坡、泥石流等不良地质作用较多,不易整治。如果整治,则耗费很大,增加工程投资;如不加以整治,则后患无穷。在这种情况下,有时不得不重新组织选线。为此,加强选线勘察是十分必要的。
4.4.4 穿越和跨越河流的位置应选择河段顺直,河床与岸坡稳定,水流平缓,河床断面大致对称,河床岩土构成比较单一,两岸有足够施工场地等有利河段。宜避开下列河段:
1 河道异常弯曲,主流不固定,经常改道;
2 河床为粉细砂组成,冲淤变幅大;
3 岸坡岩土松软,不良地质作用发育,对工程稳定性有直接影响或潜在威胁;
4 断层河谷或发震断裂。
条文说明
4.4.4 管道遇有河流、湖泊、冲沟等地形、地物障碍时,必须跨越或穿越通过。根据国内外的经验,一般是穿越较跨越好。但是管道线路经过的地区,各种自然条件不尽相同;有时因为河床不稳,要求穿越管线埋藏很深;有时沟深坡陡,管线敷设的工程量很大;有时水深流急施工穿越工程特别困难;有时因为对河流经常疏浚或渠道经常扩挖,影响穿越管道的安全。在这些情况下,采用跨越的方式比穿越方式好。因此应根据具体情况因地制宜地确定穿越或跨越方式。 河流的穿、跨越点选得是否合理,是关系到设计、施工和管理的关键问题。所以,在确定穿、跨越点以前,应进行必要的选址勘察工作。通过认真的调查研究,比选出最佳的穿、跨越方案。既要照顾到整个线路走向的合理性,又要考虑到岩土工程条件的适宜性。本条从岩土工程的角度列举了几种不适宜作为穿、跨越点的河段,在实际工作中应结合具体情况适当掌握。
4.4.5 初步勘察应包括下列内容:
1 划分沿线的地貌单元;
2 初步查明管道埋设深度内岩土的成因、类型、厚度和工程特性;
3 调查对管道有影响的断裂的性质和分布;
4 调查沿线各种不良地质作用的分布、性质、发展趋势及其对管道的影响;
5 调查沿线井、泉的分布和地下水位情况;
6 调查沿线矿藏分布及开采和采空情况;
7 初步查明拟穿、跨越河流的洪水淹没范围,评价岸坡稳定性。
4.4.6 初步勘察应以搜集资料和调查为主。管道通过河流、冲沟等地段宜进行物探。地质条件复杂的大中型河流,应进行钻探。每个穿、跨越方案宜布置勘探点1—3个;勘探孔深度应按本节第4.4.8条的规定执行。
条文说明
4.4.5、4.4.6 初勘工作,主要是在选线勘察的基础上,进一步搜集资料,现场踏勘,进行工程地质测绘和调查,对拟选线路方案的岩土工程条件做出初步评价,协同设计人员选择出最优的线路方案。这一阶段的工作主要是进行测绘和调查,尽量利用天然和人工露头,一般不进行勘探和试验工作,只在地质条件复杂、 露头条件不好的地段,才进行简单的勘探工作。因为在初勘时,还可能有几个比选方案,如果每一个方案都进行较为详细的勘察工作,工作量太大。所以,在确定工作内容时,要求初步查明管道埋设深度内的地层岩性、厚度和成因。这里的“初步查明”是指把岩土的基本性质查清楚,如有无流砂、软土和对工程有影响的不良地质作用。 穿、跨越工程的初勘工作,也以搜集资料、踏勘、调查为主,必要时进行物探工作。山区河流,河床的第四系覆盖层厚度变化大,单纯用钻探手段难以控制,可采用电法或地震勘探,以了解基岩埋藏深度。对于大中型河流,除地面调查和物探工作外,尚需进行少量的钻探工作。对于勘探线上的勘探点间距,未作具体规定,以能初步查明河床地质条件为原则。这是考虑到本阶段对河床地层的研究仅是初步的,山区河流同平原河流的河床沉积差异性很大,即使是同一条河流,上游与下游也有较大的差别。因此,勘探点间距应根据具体情况确定。至于勘探孔的深度,可以与详勘阶段的要求相同。
4.4.7 详细勘察应查明沿线的岩土工程条件和水、土对金属管道的腐蚀性,提出工程设计所需要的岩土特性参数。穿、跨越地段的勘察应符合下列规定:
1 穿越地段应查明地层结构、土的颗粒组成和特性;查明河床冲刷和稳定程度;评价岸坡稳定性,提出护坡建议;
2 跨越地段的勘探工作应按本节第4.4.15条和第4.4.16条的规定执行。
4.4.8 详细勘察勘探点的布置,应满足下列要求:
1 对管道线路工程,勘探点间距视地质条件复杂程度而定,宜为200-1000m,包括地质点及原位测试点,并应根据地形、地质条件复杂程度适当增减;勘探孔深度宜为管道埋设深度以下1—3m;
2 对管道穿越工程,勘探点应布置在穿越管道的中线上偏离中线不应大于3m,勘探点间距宜为30~100m,并不应少于3个;当采用沟埋敷设方式穿越时,勘探孔深度宜钻至河床最大冲刷深度以下3—5m;当采用顶管或定向钻方式穿越时,勘探孔深度应根据设计要求确定。
条文说明
4.4.8 管道穿越工程详勘阶段的勘探点间距,规定“宜为30~100m”,范围较大。这是考虑到山区河流与平原河流的差异大。对山区河流而言,30m的间距,有时还难以控制地层的变化。对平原河流,100m的间距,甚至再增大一些,也可以满足要求。因此,当基岩面起伏大或岩性变化大时,勘探点的间距应适当加密,或采用物探方法,以控制地层变化。按现用设备,当采用定向钻方式穿越时,钻探点应偏离中心线15m。
4.4.9 抗震设防烈度等于或大于6度地区的管道工程,勘察工作应满足本规范第5.7节的要求。
4.4.10 岩土工程勘察报告应包括下列内容:
1 选线勘察阶段,应简要说明线路各方案的岩土工程条件,提出各方案的比选推荐建议;
2 初步勘察阶段,应论述各方案的岩土工程条件,并推荐最优线路方案;对穿、跨越工程尚应评价河床及岸坡的稳定性,提出穿、跨越方案的建议;
3 详细勘察阶段,应分段评价岩土工程条件,提出岩土工程设计参数和设计、施工方案的建议;对穿越工程尚应论述河床和岸坡的稳定性,提出护岸措施的建议。
(Ⅱ)架空线路工程
4.4.11 本节适用于大型架空线路工程,包括220kV及其以上的高压架空送电线路、大型架空索道等的岩土工程勘察。
条文说明
4.4.11 本节适用于大型架空线路工程,主要是高压架空线路工程,其他架空线路工程可参照执行。
4.4.12 大型架空线路工程可分初步设计勘察和施工图设计勘察两阶段;小型架空线路可合并勘察阶段。
4.4.13 初步设计勘察应符合下列要求:
1 调查沿线地形地貌、地质构造、地层岩性和特殊性岩土的分布、地下水及不良地质作用,并分段进行分析评价;
2 调查沿线矿藏分布、开发计划与开采情况;线路宜避开可采矿层;对已开采区,应对采空区的稳定性进行评价;
3 对大跨越地段,应查明工程地质条件,进行岩土工程评价,推荐最优跨越方案。
4.4.14 初步设计勘察应以搜集和利用航测资料为主。大跨越地段应作详细的调查或工程地质测绘,必要时,辅以少量的勘探、测试工作。
条文说明
4.4.13、4.4.14 初勘阶段应以搜集资料和踏勘调查为主,必要时可做适当的勘探工作。为了能选择地质、地貌条件较好,路径短、安全、经济、交通便利、施工方便的线路路径方案,可按不同地质、地貌情况分段提出勘察报告。 调查和测绘工作,重点是调查研究路径方案跨河地段的岩土工程条件和沿线的不良地质作用,对各路径方案沿线地貌、地层岩性、特殊性岩土分布、地下水情况也应了解,以便正确划分地貌、地质地段,结合有关文献资料归纳整理提出岩土工程勘察报告。对特殊设计的大跨越地段和主要塔基,应做详细的调查研究,当已有资料不能满足要求时,尚应进行适量的勘探测试工作。
4.4.15 施工图设计勘察应符合下列要求:
1 平原地区应查明塔基土层的分布、埋藏条件、物理力学性质,水文地质条件及环境水对混凝土和金属材料的腐蚀性;
2 丘陵和山区除查明本条第1款的内容外,尚应查明塔基近处的各种不良地质作用,提出防治措施建议;
3 大跨越地段尚应查明跨越河段的地形地貌,塔基范围内地层岩性、风化破碎程度、软弱夹层及其物理力学性质;查明对塔基有影响的不良地质作用,并提出防治措施建议;
4 对特殊设计的塔基和大跨越塔基,当抗震设防烈度等于或大于6度时,勘察工作应满足本规范第5.7节的要求。
4.4.16 施工图设计勘察阶段,对架空线路工程的转角塔、耐张塔、终端塔、大跨越塔等重要塔基和地质条件复杂地段,应逐个进行塔基勘探。直线塔基地段宜每3~4个塔基布置一个勘探点;深度应根据杆塔受力性质和地质条件确定。
条文说明
4.4.15、4.4.16 施工图设计勘察是在已经选定的线路下进行杆塔定位,结合塔位进行工程地质调查、勘探和测试,提出合理的地基基础和地基处理方案、施工方法的建议等。下面阐述各地段的具体要求: 1 平原地区勘察,转角、耐张、跨越和终端塔等重要塔基和复杂地段应逐基勘探,对简单地段的直线塔基勘探点间距可酌情放宽; 根据国内已建和在建的500kV送电线路工程勘察方案的总结,结合土质条件、塔的基础类型、基础埋深和荷重大小以及塔基受力的特点,按有关理论计算结果,勘探孔深度一般为基础埋置深度下0.5—2.0倍基础底面宽度,表4.1可作参考; 
2 线路经过丘陵和山区,应围绕塔基稳定性并以此为重点进行勘察工作;主要是查明塔基及其附近是否有滑坡、崩塌、倒石堆、冲沟、岩溶和人工洞穴等不良地质作用及其对塔基稳定性的影响; 3 跨越河流、湖沼勘察,对跨越地段杆塔位置的选择,应与有关专业共同确定;对于岸边和河中立塔,尚需根据水文调查资料(包括百年一遇洪水、淹没范围、岸边与河床冲刷以及河床演变等),结合塔位工程地质条件,对杆塔地基的稳定性做出评价。 跨越河流或湖沼,宜选择在跨距较短、岩土工程条件较好的地点布设杆塔。对跨越塔,宜布置在两岸地势较高、岸边稳定、地基土质坚实、地下水埋藏较深处;在湖沼地区立塔,则宜将塔位布设在湖沼沉积层较薄处,并需着重考虑杆塔地基环境水对基础的腐蚀性。 架空线路杆塔基础受力的基本特点是上拔力、下压力或倾覆力。因此,应根据杆塔性质(直线塔或耐张塔等),基础受力情况和地基情况进行基础上拔稳定计算、基础倾覆计算和基础下压地基计算,具体的计算方法可参照原水利电力部标准《送电线路基础设计技术规定》(SDGJ62)执行。
4.4.17 架空线路岩土工程勘察报告应包括下列内容:
1 初步设计勘察阶段,应论述沿线岩土工程条件和跨越主要河流地段的岸坡稳定性,选择最优线路方案;
2 施工图设计勘察阶段,应提出塔位明细表,论述塔位的岩土条件和稳定性,并提出设计参数和基础方案以及工程措施等建议。
4.5 废弃物处理工程
4.5 废弃物处理工程
(Ⅰ)一般规定
条文说明
本节在《94规范》的基础上,有较大修改和补充,主要为: 1 《94规范》适用范围为矿山尾矿和火力发电厂灰渣,本次修订扩大了适用范围,包括矿山尾矿,火力发电厂灰渣、氧化铝厂赤泥等工业废料,还包括城市固体垃圾等各种废弃物;这是由于我国工业和城市废弃物处理的问题日益突出,废弃物处理工程的建设日益增多,客观上有扩大本节适用范围的需要;同时,各种废弃物堆场的特点虽各有不同,但其基本特征是类似的,可作为一节加以规定; 2 核废料的填埋处理要求很高,有核安全方面的专门要求,尚应满足相关规范的规定; 3 作为国家标准,本规范只对通用性的技术要求作了规定,具体的专门性的技术要求由各行业标准自行规定,与《94规范》比,条文内容更为简明; 4 《94规范》只规定了“尾矿坝”和“贮灰坝”的勘察;事实上,对于山谷型堆填场,不仅有坝,还有其他工程设施。除山谷型外,还有平地型、坑埋型等,本次修订作了相应补充; 5 需要指出,矿山废石、冶炼厂炉渣等粗粒废弃物堆场,目前一般不作勘察,故本节未作规定;但有时也会发生岩土工程问题,如引发泥石流,应根据任务要求和具体情况确定如何勘察。
4.5.1 本节适用于工业废渣堆场、垃圾填埋场等固体废弃物处理工程的岩土工程勘察。核废料处理场地的勘察尚应满足有关规范的要求。
4.5.2 废弃物处理工程的岩土工程勘察,应着重查明下列内容:
1 地形地貌特征和气象水文条件;
2 地质构造、岩土分布和不良地质作用;
3 岩土的物理力学性质;
4 水文地质条件、岩土和废弃物的渗透性;
5 场地、地基和边坡的稳定性;
6 污染物的运移,对水源和岩土的污染,对环境的影响;
7 筑坝材料和防渗覆盖用黏土的调查;
8 全新活动断裂、场地地基和堆积体的地震效应。
4.5.3 废弃物处理工程勘察的范围,应包括堆填场(库区)、初期坝、相关的管线、隧洞等构筑物和建筑物,以及邻近相关地段,并应进行地方建筑材料的勘察。
条文说明
4.5.3 本条规定了废弃物处理工程的勘察范围。对于山谷型废弃物堆场,一般由下列工程组成: 1 初期坝:一般为土石坝,有的上游用砂石、土工布组成反滤层; 2 堆填场:即库区,有的还设截洪沟,防止洪水入库; 3 管道、排水井、隧洞等,用以输送尾矿、灰渣,降水、排水,对于垃圾堆埋场,尚有排气设施; 4 截污坝、污水池、截水墙、防渗帷幕等,用以集中有害渗出液,防止对周围环境的污染,对垃圾填埋场尤为重要; 5 加高坝:废弃物堆填超过初期坝高后,用废渣材料加高坝体; 6 污水处理厂,办公用房等建筑物; 7 垃圾填埋场的底部设有复合型密封层,顶部设有密封层;赤泥堆场底部也有土工膜或其他密封层; 8 稳定、变形、渗漏、污染等的监测系统。 由于废弃物的种类、地形条件、环境保护要求等各不相同,工程建设运行过程有较大差别,勘察范围应根据任务要求和工程具体情况确定。
4.5.4 废弃物处理工程的勘察应配合工程建设分阶段进行。可分为可行性研究勘察、初步勘察和详细勘察,并应符合有关标准的规定。
可行性研究勘察应主要采用踏勘调查,必要时辅以少量勘探工作,对拟选场地的稳定性和适宜性作出评价。
初步勘察应以工程地质测绘为主,辅以勘探、原位测试、室内试验,对拟建工程的总平面布置、场地的稳定性、废弃物对环境的影响等进行初步评价,并提出建议。详细勘察应采用勘探、原位测试和室内试验等手段进行,地质条件复杂地段应进行工程地质测绘,获取工程设计所需的参数,提出设计施工和监测工作的建议,并对不稳定地段和环境影响进行评价,提出治理建议。
条文说明
4.5.4 废弃物处理工程分阶段勘察是必要的,但由于各行业情况不同,各工程规模不同,要求不同,不宜硬性规定。废渣材料加高坝不属于一般意义勘察,而属于专门要求的详细勘察。
4.5.5 废弃物处理工程勘察前,应搜集下列技术资料:
1 废弃物的成分、粒度、物理和化学性质,废弃物的日处理量、输送和排放方式;
2 堆场或填埋场的总容量、有效容量和使用年限;
3 山谷型堆填场的流域面积、降水量、径流量、多年一遇 洪峰流量;
4 初期坝的坝长和坝顶标高,加高坝的最终坝顶标高;
5 活动断裂和抗震设防烈度;
6 邻近的水源地保护带、水源开采情况和环境保护要求。
条文说明
4.5.5 本条规定了勘探前需搜集的主要技术资料。这里主要规定废弃物处理工程勘察需要的专门性资料,未列入与一般场地勘察要求相同的地形图、地质图、工程总平面图等资料。各阶段搜集资料的重点亦有所不同。
4.5.6 废弃物处理工程的工程地质测绘应包括场地的全部范围及其邻近有关地段,其比例尺,初步勘察宜为1:2000~1:5000,详细勘察的复杂地段不应小于1:1000,除应按本规范第8章的要求执行外,尚应着重调查下列内容:
1 地貌形态、地形条件和居民区的分布;
2 洪水、滑坡、泥石流、岩溶、断裂等与场地稳定性有关的不良地质作用;
3 有价值的自然景观、文物和矿产的分布,矿产的开采和采空情况;
4 与渗漏有关的水文地质问题;
5 生态环境。
4.5.7 废弃物处理工程应按本规范第7章的要求,进行专门的水文地质勘察。
4.5.8 在可溶岩分布区,应着重查明岩溶发育条件,溶洞、土洞、塌陷的分布,岩溶水的通道和流向,岩溶造成地下水和渗出液的渗漏,岩溶对工程稳定性的影响。
条文说明
4.5.6~4.5.8 洪水、滑坡、泥石流、岩溶、断裂等地质灾害,对工程的稳定有严重威胁,应予查明。滑坡和泥石流还可挤占库区,减小有效库容。有价值的自然景观包括,有科学意义需要保护的特殊地貌、地层剖面、化石群等。文物和矿产常有重要的文讹和经济价值,应进行调查,并由专业部门评估,对废弃物处理
:
工程建设的可行性有重要影响。与渗透有关的水文地质条件,是建造防渗帷幕、截污坝、截水墙等工程的主要依据,测绘和勘探时应着重查明。
4.5.9 初期坝的筑坝材料勘察及防渗和覆盖用黏土材料的勘察,应包括材料的产地、储量、性能指标、开采和运输条件。可行性勘察时应确定产地,初步勘察时应摹本完成。
条文说明
4.5.9 初期坝建筑材料及防渗和覆盖用黏土的费用对工程的投资影响较大,故应在可行性勘察时确定产地,初步勘察时基本查明。
(Ⅱ)工业废渣堆场
4.5.10 工业废渣堆场详细勘察时,勘探工作应符合下列规定:
1 勘探线宜平行于堆填场、坝、隧洞、管线等构筑物的轴线布置,勘探点间距应根据地质条件复杂程度确定;
2 对初期坝,勘探孔的深度应能满足分析稳定、变形和渗漏的要求;
3 与稳定、渗漏有关的关键性地段,应加密加深勘探孔或专门布置勘探工作;
4 可采用有效的物探方法辅助钻探和井探;
5 隧洞勘察应符合本规范第4.2节的规定。
条文说明
4.5.10 对勘探测试工作量和技术要求,本节未作具体规定,应根据工程实际情况和有关行业标准的要求确定,以能满足查明情况和分析评价要求为准。
4.5.11 废渣材料加高坝的勘察,应采用勘探、原位测试和室内试验的方法进行,并应着重查明下列内容:
1 已有堆积体的成分、颗粒组成、密实程度、堆积规律;
2 堆积材料的工程特性和化学性质;
3 堆积体内浸润线位置及其变化规律;
4 已运行坝体的稳定性,继续堆积至设计高度的适宜性和稳定性;
5 废渣堆积坝在地震作用下的稳定性和废渣材料的地震液化可能性;
6 加高坝运行可能产生的环境影响。
4.5.12 废渣材料加高坝的勘察,可按堆积规模垂直坝轴线布设不少于三条勘探线,勘探点间距在堆场内可适当增大;一般勘探孔深度应进入自然地面以下一定深度,控制性勘探孔深度应能查明可能存在的软弱层。
4.5.13 工业废渣堆场的岩土工程评价应包括下列内容:
1 洪水、滑坡、泥石流、岩溶、断裂等不良地质作用对工程的影响;
2 坝基、坝肩和库岸的稳定性,地震对稳定性的影响;
3 坝址和库区的渗漏及建库对环境的影响;
4 对地方建筑材料的质量、储量、开采和运输条件,进行技术经济分析。
4.5.14 工业废渣堆场的勘察报告,除应符合本规范第14章的规定外,尚应满足下列要求:
1 按本节第4.5.13条的要求,进行岩土工程分析评价,并提出防治措施的建议;
2 对废渣加高坝的勘察,应分析评价现状和达到最终高度时的稳定性,提出堆积方式和应采取措施的建议;
3 提出边坡稳定、地下水位、库区渗漏等方面监测工作的建议。
(Ⅲ)垃圾填埋场
4.5.15 垃圾填埋场勘察前搜集资料时,除应遵守本节第4.5.5条的规定外,尚应包括下列内容:
1 垃圾的种类、成分和主要特性以及填埋的卫生要求;
2 填埋方式和填埋程序以及防渗衬层和封盖层的结构,渗出液集排系统的布置;
3 防渗衬层、封盖层和渗出液集排系统对地基和废弃物的容许变形要求;
4 截污坝、污水池、排水井、输液输气管道和其他相关构筑物情况。
4.5.16 垃圾填埋场的勘探测试,除应遵守本节第4.5.10条的规定外,尚应符合下列要求:
1 需进行变形分析的地段,其勘探深度应满足变形分析的要求;
2 岩土和似土废弃物的测试,可按本规范第10章和第11章的规定执行,非土废弃物的测试,应根据其种类和特性采用合适的方法,并可根据现场监测资料,用反分析方法获取设计参数;
3 测定垃圾渗出液的化学成分,必要时进行专门试验,研究污染物的运移规律。
条文说明
4.5.16 废弃物的堆积方式和工程性质不同于天然土,按其性质可分为似土废弃物和非土废弃物。似土废弃物如尾矿、赤泥、灰碴等,类似于砂土、粉土、黏性土,其颗粒组成、物理性质、强度、变形、渗透和动力性质,可用土工试验方法测试。非土废弃物如生活垃圾,取样测试都较困难,应针对具体情况,专门考虑。有些力学参数也可通过现场监测,用反分析确定。
4.5.17 垃圾填埋场勘察的岩土工程评价除应按本节第4.5.13条的规定执行外,尚宜包括下列内容:
1 工程场地的整体稳定性以及废弃物堆积体的变形和稳定性;
2 地基和废弃物变形,导致防渗衬层、封盖层及其他设施失效的可能性;
3 坝基、坝肩、库区和其他有关部位的渗漏;
4 预测水位变化及其影响;
5 污染物的运移及其对水源、农业、岩土和生态环境的影响。
条文说明
4.5.17 力学稳定和化学污染是废弃物处理工程评价两大主要问题,故条文对评价内容作了具体规定。
变形有时也会影响工程的安全和正常使用。土石坝的差异沉降可引起坝身裂缝;废弃物和地基土的过量变形,可造成封盖和底部密封系统开裂。
4.5.18 垃圾填埋场的岩土工程勘察报告,除应符合本规范第14章的规定外,尚应符合下列规定:
1 按本节第4.5.17条的要求进行岩土工程分析评价;
2 提出保证稳定、减少变形、防止渗漏和保护环境措施的建议;
3 提出筑坝材料、防渗和覆盖用黏土等地方材料的产地及相关事项的建议;
4 提出有关稳定、变形、水位、渗漏、水土和渗出液化学性质监测工作的建议。
4.6 核电厂
4.6 核 电 厂
4.6.1 本节适用于各种核反应堆型的陆地固定式商用核电厂的岩土工程勘察。核电厂勘察除按本节执行外,尚应符合有关核安全法规、导则和有关国家标准、行业标准的规定。
条文说明
4.6.1 核电厂是各类工业建筑中安全性要求最高、技术条件最为复杂的工业设施。本节是在总结已有核电厂勘察经验的基础上,遵循核电厂安全法规和导则的有关规定,参考国外核电厂前期工作的经验制定的,适用于各种核反应堆型的陆上商用核电厂的岩土工程勘察。
4.6.2 核电厂岩土工程勘察的安全分类,可分为与核安全有关建筑和常规建筑两类。
条文说明
4.6.2 核电厂的下列建筑物为与核安全有关建筑物: 1 核反应堆厂房; 2 核辅助厂房; 3 电气厂房; 4 核燃料厂房及换料水池; 5 安全冷却水泵房及有关取水构筑物; 6 其他与核安全有关的建筑物。 除上列与核安全有关建筑物之外,其余建筑物均为常规建筑物。与核安全有关建筑物应为岩土工程勘察的重点。
4.6.3 核电厂岩土工程勘察可划分为初步可行性研究、可行性研究、初步设计、施工图设计和工程建造等五个勘察阶段。
条文说明
4.6.3 本条核电厂勘察五个阶段划分的规定,是根据基建审批程序和已有核电厂工程的实际经验确定的。各个阶段循序渐进、逐步投入。
4.6.4 初步可行性研究勘察应以搜集资料为主,对各拟选厂址的区域地质、厂址工程地质和水文地质、地震动参数区划、历史地震及历史地震的影响烈度以及近期地震活动等方面资料加以研究分析,对厂址的场地稳定性、地基条件、环境水文地质和环境地质作出初步评价,提出建厂的适宜性意见。
条文说明
4.6.4 根据原电力工业部《核电厂工程建设项目可行性研究内容与深度规定》(试行),初步可行性研究阶段应对2个或2个以上厂址进行勘察,最终确定1~2个候选厂址。勘察工作以搜集资料为主,根据地质复杂程度,进行调查、测绘、钻探、测试和试验,满足初步可行性研究阶段的深度要求。
4.6.5 初步可行性研究勘察,厂址工程地质测绘的比例尺应选用1:10000~1:25000;范围应包括厂址及其周边地区,面积不宜小于4km 2 。
条文说明
4.6.5 初步可行性研究阶段工程地质测绘内容包括地形、地貌、地层岩性、地质构造、水文地质以及岩溶、滑坡、崩塌、泥石流等不良地质作用。重点调查断层构造的展布和性质,必要时应实测剖面。
4.6.6 初步可行性研究勘察,应通过必要的勘探和测试,提出厂址的主要工程地质分层,提供岩土初步的物理力学性质指标,了解预选核岛区附近的岩土分布特征,并应符合下列要求:
1 每个厂址勘探孔不宜少于两个,深度应为预计设计地坪标高以下30~60m;
2 应全断面连续取芯,回次岩芯采取率对—般岩石应大于85%,对破碎岩石应大于70%;
3 每一主要岩土层应采取3组以上试样;勘探孔内间隔2~3m应作标准贯入试验一次,直至连续的中等风化以上岩体为止;当钻进至岩石全风化层时,应增加标准贯入试验频次,试验间隔不应大于0,5m;
4 岩石试验项目应包括密度、弹性模量、泊松比、抗压强度、软化系数、抗剪强度和压缩波速度等;土的试验项目应包括颗粒分析、天然含水量、密度、比重、塑限、液限、压缩系数、压缩模量和抗剪强度等。
4.6.7 初步可行性研究勘察,对岩土工程条件复杂的厂址,可选用物探辅助勘察,了解覆盖层的组成、厚度和基岩面的埋藏特征,了解隐伏岩体的构造特征,了解是否存在洞穴和隐伏的软弱带。
在河海岸坡和山丘边坡地区,应对岸坡和边坡的稳定性进行调查,并作出初步分析评价。
条文说明
4.6.6、4.6.7 本阶段的工程物探要根据厂址的地质条件选择进行。结合工程地质调查,对岸坡、边坡的稳定性进行分析,必要时可做少量的勘察工作。
4.6.8 评价厂址适宜性应考虑下列因素:
1 有无能动断层,是否对厂址稳定性构成影响;
2 是否存在影响厂址稳定的全新世火山活动;
3 是否处于地震设防烈度大于8度的地区,是否存在与地震有关的潜在地质灾害;
4 厂址区及其附近有无可开采矿藏,有无影响地基稳定的人类历史活动、地下工程、采空区、洞穴等;
5 是否存在可造成地面塌陷、沉降、隆起和开裂等永久变形的地下洞穴、特殊地质体、不稳定边坡和岸坡、泥石流及其他 不良地质作用;
6 有无可供核岛布置的场地和地基,并具有足够的承载力;
7 是否危及供水水源或对环境地质构成严重影响。
条文说明
4.6.8 厂址和厂址附近是否存在能动断层是评价厂址适宜性的重重要因素。根据有关规定,在地表或接近地表处有可能引起明显错动的断层为能动断层。符合下列条件之一者,应鉴定为能动断层: 1 该断层在晚更新世(距今约10万年)以来在地表或近地表处有过运动的证据; 2 证明与已知能动断层存在构造上的联系,由于已知能动断层的运动可能弓I起该断层在地表或近地表处的运动; 3 厂址附近的发震构造,当其最大潜在地震可能在地表或近地表产生断裂时,该发震构造应认为是能动断层。 根据我国目前的实际情况,核岛基础一般选择在中等风化、微风化或新鲜的硬质岩石地基上,其他类型的地基并不是不可以放置核岛,只是由于我国在这方面的经验不足,应当积累经验。因此,本节规定主要适用于核岛地基为岩石地基的情况。
4.6.9 可行性研究勘察内容应符合下列规定:
1 查明厂址地区的地形地貌、地质构造、断裂的展布及其特征;
2 查明厂址范围内地层成因、时代、分布和各岩层的风化特征,提供初步的动静物理力学参数;对地基类型、地基处理方案进行论证,提出建议;
3 查明危害厂址的不良地质作用及其对场地稳定性的影响,对河岸、海岸、边坡稳定性做出初步评价,并提出初步的治理方案;
4 判断抗震设计场地类别,划分对建筑物有利、不利和危险地段,判断地震液化的可能性;
5 查明水文地质基本条件和环境水文地质的基本特征。
4.6.10 可行性研究勘察应进行工程地质测绘,测绘范围应包括厂址及其周边地区,测绘地形图比例尺为1:1000~1:2000,测绘要求按本规范第8章和其他有关规定执行。
本阶段厂址区的岩土工程勘察应以钻探和工程物探相结合的方式,查明基岩和覆盖层的组成、厚度和工程特性;基岩埋深、风化特征、风化层厚度等;并应查明工程区存在的隐伏软弱带、洞穴和重要的地质构造;对水域应结合水工建筑物布置方案,查明海(湖)积地层分布、特征和基岩面起伏状况。
条文说明
4.6.10 工程地质测绘的范围应视地质、地貌、构造单元确定。测绘比例尺在厂址周边地区可采用1:2000,但在厂区不应小于1:1000。工程物探是本阶段的重点勘察手段,通常选择2~3种物探方法进行综合物探,物探与钻探应互相配合,以便有效地获得厂址的岩土工程条件和有关参数。
4.6.11 可行性研究阶段的勘探和测试应符合下列规定:
1 厂区的勘探应结合地形、地质条件采用网格状布置,勘探点间距宜为150m。控制性勘探点应结合建筑物和地质条件布置,数量不宜少于勘探点总数的1/3,沿核岛和常规岛中轴线应布置勘探线,勘探点间距宜适当加密,并应满足主体工程布置要求,保证每个核岛和常规岛不少于1个;
2 勘探孔深度,对基岩场地宜进入基础底面以下基本质量 等级为I级、Ⅱ级的岩体不少于10m;对第四纪地层场地宜达到设计地坪标高以下40m,或进入I级、Ⅱ级岩体不少于3m;核岛区控制性勘探孔深度,宜达到基础底面以下2倍反应堆厂房直径;常规岛区控制性勘探孔深度,不宜小于地基变形计算深度,或进入基础底面以下I级、Ⅱ级、Ⅲ级岩体3m;对水工建筑物应结合水下地形布置,并考虑河岸、海岸的类型和最大冲刷深度;
3 岩石钻孔应全断面取芯,每回次岩芯采取率对一般岩石应大于85%,对破碎岩石应大于70%,并统计RQD、节理条数和倾角;每一主要岩层应采取3组以上的岩样;
4 根据岩土条件,选用适当的原位测试方法,测定岩土的特性指标,并可用声波测试方法,评价岩体的完整程度和划分风化等级;
5 在核岛位置,宜选1~2个勘探孔,采用单孔法或跨孔法,测定岩土的压缩波速和剪切波速,计算岩土的动力参数;
6 岩土室内试验项目除应符合本节第4.6.6条的要求外,增加每个岩体(层)代表试样的动弹性模量、动泊松比和动阻尼比等动态参数测试。
条文说明
4.6.11 《核电厂地基安全问题》(HAF0108)中规定:厂区钻探采用150m×150m网格状布置钻孔,对于均匀地基厂址或简单地质条件厂址较为适用。如果地基条件不均匀或较为复杂,则钻孔间距应适当调整。对水工建筑物宜垂直河床或海岸布置2~;3条勘探线,每条勘探线2~4个钻孔。泵房位置不应少于1个钻孔。
4.6.12 可行性研究阶段的地下水调查和评价应符合下列规定:
1 结合区域水文地质条件,查明厂区地下水类型,含水层特征,含水层数量、埋深、动态变化规律及其与周围水体的水力联系和地下水化学成分;
2 结合工程地质钻探对主要地层分别进行注水、抽水或压水试验,测求地层的渗透系数和单位吸水率,初步评价岩体的完整性和水文地质条件;
3 必要时,布置适当的长期观测孔,定期观测和记录水位,每季度定时取水样一次作水质分析,观测周期不应少于一个水文年。
条文说明
4.6.12 本条所指的水文地质工作,包括对核环境有影响的水文地质工作和常规的水文地质工作两方面。
4.6.13 可行性研究阶段应根据岩土工程条件和工程需要,进行边坡勘察、土石方工程和建筑材料的调查和勘察。具体要求按本规范第4.7节和有关标准执行。
4.6.14 初步设计勘察应分核岛、常规岛、附属建筑和水工建筑四个地段进行,并应符合下列要求:
1 查明各建筑地段的岩土成因、类别、物理性质和力学参数,并提出地基处理方案;
2 进一步查明勘察区内断层分布、性质及其对场地稳定性的影响,提出治理方案的建议;
3 对工程建设有影响的边坡进行勘察,并进行稳定性分析和评价,提出边坡设计参数和治理方案的建议;
4 查明建筑地段的水文地质条件;
5 查明对建筑物有影响的不良地质作用,并提出治理方案的建议。
条文说明
4.6.14 根据核电厂建筑物的功能和组合,划分为4个不同的建筑地段,这些不同建筑地段的安全性质及其结构、荷载、基础形式和埋深等方面的差异,是考虑勘察手段和方法的选择、勘探深度和布置要求的依据。
断裂属于不良地质作用范畴,考虑到核电厂对断裂的特殊要求,单列一项予以说明。这里所指的断裂研究,主要是断裂工程性质的研究,即结合其位置、规模,研究其与建筑物安全稳定的关系,查明其危害性。
4.6.15 初步设计核岛地段勘察应满足设计和施工的需要,勘探孔的布置、数量和深度应符合下列规定:
1 应布置在反应堆厂房周边和中部,当场地岩土工程条件较复杂时,可沿十字交叉线加密或扩大范围。勘探点间距宜为10~30m;
2 勘探点数量应能控制核岛地段地层岩性分布,并能满足原位测试的要求。每个核岛勘探点总数不应少于10个,其中反应堆厂房不应少于5个,控制性勘探点不应少于勘探点总数的1/2;
3 控制性勘探孔深度宜达到基础底面以下2倍反应堆厂房直径,一般性勘探孔深度宜进入基础底面以下I、Ⅱ级岩体不少于10m。波速测试孔深度不应小于控制性勘探孔深度。
条文说明
4.6.15 核岛是指反应堆厂房及其紧邻的核辅助厂房。对核岛地段钻孔的数量只提出了最低的界限,主要考虑了核岛的几何形状和基础面积。在实际工作中,可根据场地实际工程地质条件进行适当调整。
4.6.16 初步设计常规岛地段勘察,除应符合本规范第4.1节的规定外,尚应符合下列要求:
1 勘探点应沿建筑物轮廓线、轴线或主要柱列线布置,每个常规岛勘探点总数不应少于10个,其中控制性勘探点不宜少于勘探点总数的1/4;
2 控制性勘探孔深度对岩质地基应进入基础底面下I级、 Ⅱ级岩体不少于3m,对土质地基应钻至压缩层以下10~20m;一般性勘探孔深度,岩质地基应进入中等风化层3~5m,土质地基应达到压缩层底部。
条文说明
4.6.16 常规岛地段按其建筑物安全等级相当于火力发电厂汽轮发电机厂房,考虑到与核岛系统的密切关系,本条对常规岛的勘探工作量作了具体的规定。在实际工作中,可根据场地工程地质条件适当调整工作量。
4.6.17 初步设计阶段水工建筑的勘察应符合下列规定:
1 泵房地段钻探工作应结合地层岩性特点和基础埋置深度,每个泵房勘探点数量不应少于2个,一般性勘探孔应达到基础底面以下1~2m,控制性勘探孔应进入中等风化岩石1.5~3.0m;土质地基中控制性勘探孔深度应达到压缩层以下5~10m;
2 位于土质场地的进水管线,勘探点间距不宜大于30m,一般性勘探孔深度应达到管线底标高以下5m,控制性勘探孔应进入中等风化岩石1.5~3.0m;
3 与核安全有关的海堤、防波堤,钻探工作应针对该地段所处的特殊地质环境布置,查明岩土物理力学性质和不良地质作用;勘探点宜沿堤轴线布置,一般性勘探孔深度应达到堤底设计标高以下10m,控制性勘探孔应穿透压缩层或进入中等风化岩石1.5~3.0m。
条文说明
4.6.17 水工建筑物种类较多,各具不同的结构和使用特点,且每个场地工程地质条件存在着差别。勘察工作应充分考虑上述特点,有针对性地布置工作量。
4.6.18 初步设计阶段勘察的测试,除应满足本规范第4.1节、第10章和第11章的要求外,尚应符合下列规定:
1 根据岩土性质和工程需要,选择合适的原位测试方法,包括波速测试、动力触探试验、抽水试验、注水试验、压水试验和岩体静载荷试验等;并对核反应堆厂房地基进行跨孔法波速测试和钻孔弹模测试,测求核反应堆厂房地基波速和岩石的应力应变特性;
2 室内试验除进行常规试验外,尚应测定岩土的动静弹性模量、动静泊松比、动阻尼比、动静剪切模量、动抗剪强度、波速等指标。
条文说明
4.6.18 本条列举的几种原位测试方法是进行岩土工程分析与评价所需要的项目,应结合工程的实际情况予以选择采用。核岛地段波速测试,是一项必须进行的工作,是取得岩土体动力参数和抗震设计分析的主要手段,该项目测试对设备和技术有很高的要求,因此,对服务单位的选择、审查十分重要。
4.6.19 施工图设计阶段应完成附属建筑的勘察和主要水工建筑以外其他水工建筑的勘察,并根据需要进行核岛、常规岛和主要水工建筑的补充勘察。勘察内容和要求可按初步设计阶段有关规定执行,每个与核安全有关的附属建筑物不应少于一个控制性勘探孔。
4.6.20 工程建造阶段勘察主要是现场检验和监测,其内容和要求按本规范第13章和有关规定执行。
4.6.21 核电厂的液化判别应按现行国家标准《核电厂抗震设计规范》(GB 50267)执行。
4.7 边坡工程
4.7 边坡工程
4.7.1 边坡工程勘察应查明下列内容:
1 地貌形态,当存在滑坡、危岩和崩塌、泥石流等不良地质作用时,应符合本规范第5章的要求;
2 岩土的类型、成因、工程特性,覆盖层厚度,基岩面的形态和坡度;
3 岩体主要结构面的类型、产状、延展情况、闭合程度、充填状况、充水状况、力学属性和组合关系,主要结构面与临空面关系,是否存在外倾结构面;
4 地下水的类型、水位、水压、水量、补给和动态变化,岩土的透水性和地下水的出露情况;
5 地区气象条件(特别是雨期、暴雨强度),汇水面积、坡面植被,地表水对坡面、坡脚的冲剧情况;
6 岩土的物理力学性质和软弱结构面的抗剪强度。
条文说明
4.7.1 本条规定了边坡勘察应查明的主要内容。根据边坡的岩土成分,可分为岩质边坡和土质边坡,土质边坡的主要控制因素是土的强度,岩质边坡的主要控制因素一般是岩体的结构面。无何种边坡,地下水的活动都是影响边坡稳定的重要因素。进行边坡工程勘察时,应根据具体情况有所侧重。
4.7.2 大型边坡勘察宜分阶段进行,各阶段应符合下列要求:
1 初步勘察应搜集地质资料,进行工程地质测绘和少量的勘探和室内试验,初步评价边坡的稳定性;
2 详细勘察应对可能失稳的边坡及相邻地段进行工程地质测绘、勘探、试验、观测和分析计算,做出稳定性评价,对人工边坡提出最优开挖坡角;对可能失稳的边坡提出防护处理措施的建议;
3 施工勘察应配合施工开挖进行地质编录,核对、补充前阶段的勘察资料,必要时,进行施工安全预报,提出修改设计的建议。
条文说明
4.7.2 本条规定的“大型边坡勘察宜分阶段进行”,是指对大型边坡的专门性勘察。一般情况下,边坡勘察和建筑物的勘察是同步进行的。边坡问题应在初勘阶段基本解决,一步到位。
4.7.3 边坡工程地质测绘除应符合本规范第8章的要求外,尚应着重查明天然边坡的形态和坡角,软弱结构面的产状和性质。测绘范围应包括可能对边坡稳定有影响的地段。
条文说明
4.7.3 对于岩质边坡,工程地质测绘是勘察工作首要内容,本涤指出三点: 1 着重查明边坡的形态和坡角,这对于确定边坡类型和稳定坡率是十分重要的; 2 着重查明软弱结构面的产状和性质,因为软弱结构面一般是控制岩质边坡稳定的主要因素; 3 测绘范围不能仅限于边坡地段,应适当扩大到可能对边玻稳定有影响的地段。
4.7.4 勘探线应垂直边坡走向布置,勘探点间距应根据地质条件确定。当遇有软弱夹层或不利结构面时,应适当加密。勘探孔深度应穿过潜在滑动面并深入稳定层2~5m。除常规钻探外,可根据需要,采用探洞、探槽、探井和斜孔。
条文说明
4.7.4 对岩质边坡,勘察的一个重要工作是查明结构面。有时,常规钻探难以解决问题,需辅用一定数量的探洞,探井,探槽和斜孔。
4.7.5 主要岩土层和软弱层应采取试样。每层的试样对土层不应少于6件,对岩层不应少于9件,软弱层宜连续取样。
4.7.6 三轴剪切试验的最高围压和直剪试验的最大法向压力的选择,应与试样在坡体中的实际受力情况相近。对控制边坡稳定的软弱结构面,宜进行原位剪切试验。对大型边坡,必要时可进行岩体应力测试、波速测试,动力测试、孔隙水压力测试和模型试验。
抗剪强度指标,应根据实测结果结合当地经验确定,并宜采用反分析方法验证。对永久性边坡,尚应考虑强度可能随时间降低的效应。
条文说明
4.7.6 正确确定岩土和结构面的强度指标,是边坡稳定分析和边坡设计成败的关键。本条强调了以下几点: 1 岩土强度室内试验的应力条件应尽量与自然条件下岩土体的受力条件一致; 2 对控制性的软弱结构面,宜进行原位剪切试验,室内试验成果的可靠性较差;对软土可采用十字板剪切试验; 3 实测是重要的,但更要强调结合当地经验,并宜根据现场坡角采用反分析验证; 4 岩土性质有时有“蠕变”,强度可能随时间而降低,对于永久性边坡应予注意。
4.7.7 边坡的稳定性评价,应在确定边坡破坏模式的基础上进行,可采用工程地质类比法、图解分析法、极限平衡法、有限单元法进行综合评价。各区段条件不一致时,应分区段分析。
边坡稳定系数F s 的取值,对新设计的边坡、重要工程宜取1.30~1.50,一般工程宜取1. 15~1.30,次要工程宜取1.05~1.15。采用峰值强度时取大值,采取残余强度时取小值。验算已有边坡稳定时,F s 取1.10—1.25。
条文说明
4.7.7 本条首先强调,“边坡的稳定性评价,应在确定边坡破坏模式的基础上进行”。不同的边坡有不同的破坏模式。如果破坏模式选错,具体计算失去基础,必然得不到正确结果。破坏模式有平面滑动、圆弧滑动、锲形体滑落、{顷倒、剥落等,平面滑动又有沿固定平面滑动和沿(45°+φ/2)倾角滑动等。有的专家将边坡分为若干类型,按类型确定破坏模式,并列入了地方标准,这是可取的。但我国地质条件十分复杂,各地差别很大,尚难归纳出全国统一的边坡分类和破坏模式,可继续积累数据和资料,待条件成熟后再作修订。 鉴于影响边坡稳定的不确定因素很多,故本条建议用多种方法进行综合评价。其中,工程地质类比法具有经验性和地区性的特点,应用时必须全面分析已有边坡与新研究边坡的工程地质条件的相似性和差异性,同时还应考虑工程的规模、类型及其对边坡的特殊要求。可用于地质条件简单的中、小型边坡。 图解分析法需在大量的节理裂隙调查统计的基础上进行。将结构面调查统计结果绘成等密度图,得出结构面的优势方位。在赤平极射投影图上,根据优势方位结构面的产状和坡面投影关系分析边坡的稳定性。 1 当结构面或结构面交线的倾向与坡面倾向相反时,边坡为稳定结构; 2 当结构面或结构面交线的倾向与坡面倾向一致,但倾角大于坡角时,边坡为基本稳定结构; 3 当结构面或结构面交线的倾向与坡面倾向之间夹角小于45°,且倾角小于坡角时,边坡为不稳定结构。 求潜在不稳定体的形状和规模需采用实体比例投影。对图解法所得出的潜在不稳定边坡应计算验证。 本条稳定系数的取值与《94规范》一致。
4.7.8 大型边坡应进行监测,监测内容根据具体情况可包括边坡变形、地下水动态和易风化岩体的风化速度等。
条文说明
4.7.8 大型边坡工程一般需要进行地下水和边坡变形的监测,目的在于为边坡设计提供参数,检验措施(如支挡、疏干等)的效果和进行边坡稳定的预报。
4.7.9 边坡岩土工程勘察报告除应符合本规范第14章的规定外,尚应论述下列内容:
1 边坡的工程地质条件和岩土工程计算参数;
2 分析边坡和建在坡顶、坡上建筑物的稳定性,对坡下建筑物的影响;
3 提出最优坡形和坡角的建议;
4 提出不稳定边坡整治措施和监测方案的建议。
4.8 基坑工程
4.8 基坑工程
4.8.1 本节主要适用于土质基坑的勘察。对岩质基坑,应根据场地的地质构造、岩体特征、风化情况、基坑开挖深度等,按当地标准或当地经验进行勘察。
4.8.2 需进行基坑设计的工程,勘察时应包括基坑工程勘察的内容。在初步勘察阶段,应根据岩土工程条件,初步判定开挖可能发生的问题和需要采取的支护措施;在详细勘察阶段,应针对基坑工程设计的要求进行勘察;在施工阶段,必要时尚应进行补充勘察。
条文说明
4.8.1、4.8.2 目前基坑工程的勘察很少单独进行,大多是与地基勘察一并完成的。但是由于有些勘察人员对基坑工程的特点和要求不很了解,提供的勘察成果不一定能满足基坑支护设计的要求。例如,对采用桩基的建筑地基勘察往往对持力层、下卧层研究较仔细,而忽略浅部土层的划分和取样试验;侧重于针对地基的承载性能提供土质参数,而忽略支护设计所需要的参数;只在划定的轮廓线以内进行勘探工作,而忽略对周边的调查了解等等。因深基坑开挖属于施工阶段的工作,一般设计人员提供的勘察任务委托书可能不会涉及这方面的内容。此时勘察部门应根据本节的要求进行工作。岩质基坑的勘察要求和土质基坑有较大差别,到目前为止,我国基坑工程的经验主要在土质基坑方面,岩质基坑的经验较少。故本节规定只适用于土质基坑。岩质基坑的勘察可根据实际情况按地方经验进行。
4.8.3 基坑工程勘察的范围和深度应根据场地条件和设计要求确定。勘察深度宜为开挖深度的2—3倍,在此深度内遇到坚硬黏性土、碎石土和岩层,可根据岩土类别和支护设计要求减少深度。勘察的平面范围宜超出开挖边界外开挖深度的2—3倍。在深厚软土区,勘察深度和范围尚应适当扩大。在开挖边界外,勘察手段以调查研究、搜集已有资料为主,复杂场地和斜坡场地应布置适量的勘探点。
条文说明
4.8.3 基坑勘察深度范围2H大致相当于在一般土质条件下悬臂桩墙的嵌入深度。在土质特别软弱时可能需要更大的深度。但一般地基勘察的深度比这更大,所以满足本条规定的要求不会有问题。但在平面扩大勘察范围可能会遇到困难。考虑这一点,本条规定对周边以调查研究、搜集原有勘察资料为主。在复杂场地和斜坡场地,由于稳定性分析的需要,或布置锚杆的需要,必须有实测地质剖面,故应适量布置勘探点。
4.8.4 在受基坑开挖影响和可能设置支护结构的范围内,应查明岩土分布,分层提供支护设计所需的抗剪强度指标。土的抗剪强度试验方法,应与基坑工程设计要求一致,符合设计采用的标准,并应在勘察报告中说明。
条文说明
4.8.4 抗剪强度是支护设计最重要的参数,但不同的试验方法(有效应力法或总应力法,直剪或三轴,UU或CU)可能得出不同的结果。勘察时应按照设计所依据的规范、标准的要求进行试验,提供数据。表4.2列出不同标准对土压力计算的规定,可供参考。 

从理论上说基坑开挖形成的边坡是侧向卸荷,其应力路径是σ1不变,σ3减小,明显不同于承受建筑物荷载的地基土。另外有些特殊性岩土(如超固结老黏性土、软质岩),开挖暴露后会生应力释放、膨胀、收缩开裂、浸水软化等现象,强度急剧衰减。因此选择用于支护设计的抗剪强度参数,应考虑开挖造成的边界条件改变、地下水条件的改变等影响,对超固结土原则上取值应低于原状试样的试验结果。
4.8.5 当场地水文地质条件复杂,在基坑开挖过程中需要对地下水进行控制(降水或隔渗), 且已有资料不能满足要求时 ,应进行专门的水文地质勘察。 (自2022年4月1日起废止该条, 点击查看:新规《工程勘察通用规范》GB 55017-2021 )
条文说明
4.8.5 深基坑工程的水文地质勘察工作不同于供水水文地质勘察工作,其目的应包括两个方面:一是满足降水设计(包括降水井的布置和井管设计)需要,二是满足对环境影响评估的需要。前者按通常供水水文地质勘察工作的方法即可满足要求,后者因涉及问题很多,要求更高。降水对环境影响评估需要对基坑外围的渗流进行分析,研究流场优化的各种措施,考虑降水延续时间长短的影响。因此,要求勘察对整个地层的水文地质特征作更详细的了解。具体的勘察和试验工作可执行本规范第7章及其他相i扶规范的规定。4.8.5 [修订说明] 当已做的勘察工作比较全面,获取的水文地质资料已满足要求时,可不必再作专门的水文地质勘察。故增加“且已有资料不能满足要求时”。
4.8.6 当基坑开挖可能产生流砂、流土、管涌等渗透性破坏时,应有针对性地进行勘察,分析评价其产生的可能性及对工程的影响。当基坑开挖过程中有渗流时,地下水的渗流作用宜通过渗流计算确定。
4.8.7 基坑工程勘察,应进行环境状况的调查,查明邻近建筑物和地下设施的现状、结构特点以及对开挖变形的承受能力。在城市地下管网密集分布区,可通过地理信息系统或其他档案资料了解管线的类别、平面位置、埋深和规模,必要时应采用有效方法进行地下管线探测。
条文说明
4.8.7 环境保护是深基坑工程的重要任务之一,在建筑物密集、交通流量大的城区尤其突出。由于对周边建(构)筑物和地下管线情况不了解,就盲目开挖造成损失的事例很多,有的后果十分严重。所以一定要事先进行环境状况的调查,设计、施工才能有针对性地采取有效保护措施。对地面建筑物可通过观察访问和查阅档案资料进行了解,对地下管线可通过地面标志,档案资料进行了解。有的城市建立有地理信息系统,能提供更详细的资料。如确实搜集不到资料,应采用开挖、物探、专用仪器或其他有效方法进行探测。
4.8.8 在特殊性岩土分布区进行基坑工程勘察时,可根据本规范第6章的规定进行勘察,对软土的蠕变和长期强度,软岩和极软岩的失水崩解,膨胀土的膨胀性和裂隙性以及非饱和土增湿软化等对基坑的影响进行分析评价。
4.8.9 基坑工程勘察,应根据开挖深度、岩土和地下水条件以及环境要求,对基坑边坡的处理方式提出建议。
条文说明
4.8.9 目前采用的支护措施和边坡处理方式多种多样,归纳起来不外乎表4.3所列的三大类。由于各地地质情况不同,勘察人员提供建议时应充分了解工程所在地区经验和习惯,对已有的工”程进行调查。 
4.8.10 基坑工程勘察应针对以下内容进行分析,提供有关计算参数和建议:
1 边坡的局部稳定性、整体稳定性和坑底抗隆起稳定性;
2 坑底和侧壁的渗透稳定性;
3 挡土结构和边坡可能发生的变形;
4 降水效果和降水对环境的影响;
5 开挖和降水对邻近建筑物和地下设施的影响。
条文说明
4.8.10 本条文所列内容应是深基坑支护设计的工作内容。但作为岩土工程勘察,应在岩土工程评价方面有一定的深度。只有通过比较全面的分析评价,才能使支护方案选择的建议更为确切,更有依据。
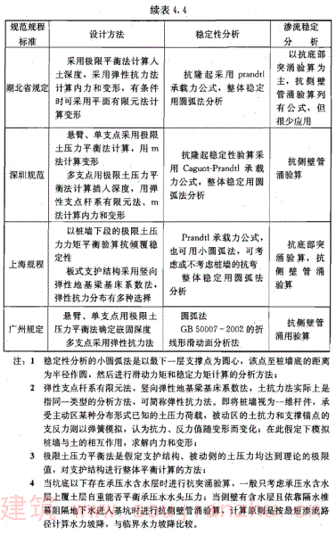
进行上述评价的具体方法可参考表4.4。


降水消耗水资源。我国是水资源贫乏的国家,应尽量避免降水,保护水资源。降水对环境会有或大或小的影响,对环境影响的评价目前还没有成熟的得到公认的方法。一些规范、规程、规定上所列的方法是根据水头下降在土层中引起的有效应力增量和各土层的压缩模量分层计算地面沉降,这种粗略方法计算结果并不可靠。根据武汉地区的经验,降水引起的地面沉降与水位降幅、土层剖面特征、降水延续时间等多种因素有关;而建筑物受损害的程度不仅与动水位坡降有关,而且还与土层水平方向压缩性的变化和建筑物的结构特点有关。地面沉降最大区域和受损害建筑物不一定都在基坑近旁,而可能在远离基坑外的某处。因此评价降水对环境的影响主要依靠调查了解地区经验,有条件时宜进行考虑时间因素的非稳定流渗流场分析和压缩层的固结时间过程分析。
4.8.11 岩土工程勘察报告中与基坑工程有关的部分应包括下列内容:
1 与基坑开挖有关的场地条件、土质条件和工程条件;
2 提出处理方式、计算参数和支护结构选型的建议;
3 提出地下水控制方法、计算参数和施工控制的建议;
4 提出施工方法和施工中可能遇到的问题的防治措施的建议;
5 对施工阶段的环境保护和监测工作的建议。
4.9 桩基础
4.9 桩基础
4.9.1 桩基岩土工程勘察应包括下列内容:
1 查明场地各层岩土的类型、深度、分布、工程特性和变化规律;
2 当采用基岩作为桩的持力层时,应查明基岩的岩性、构造、岩面变化、风化程度,确定其坚硬程度、完整程度和基本质量等级,判定有无洞穴、临空面、破碎岩体或软弱岩层;
3 查明水文地质条件,评价地下水对桩基设计和施工的影响,判定水质对建筑材料的腐蚀性;
4 查明不良地质作用,可液化土层和特殊性岩土的分布及其对桩基的危害程度,并提出防治措施的建议;
5 评价成桩可能性,论证桩的施工条件及其对环境的影响。 (自2022年4月1日起废止该条, 点击查看:新规《工程勘察通用规范》GB 55017-2021 )
条文说明
4.9.1 本节适用于已确定采用桩基础方案时的勘察工作。本条是对桩基勘察内容的总要求。本条第2款,查明基岩的构造,包括产状、断裂、裂隙发育程度以及破碎带宽度和充填物等,除通过钻探、井探手段外,尚可根据具体情况辅以地表露头的调查测绘和物探等方法。本次修订,补充应查明风化程度及其厚度,确定其坚硬程度、完整程度和基本质量等级。这对于选择基岩为桩基持力层时是非常必要的。查明持力层下一定深度范围内有无洞穴、临空面、破碎岩体或软弱岩层,对桩的稳定也是非常重要的。 本条第5款,桩的施工对周围环境的影响,包括打入预制桩和挤土成孔的灌注桩的振动、挤土对周围既有建筑物、道路、地下管线设施和附近精密仪器设备基础等带来的危害以及噪声等公害。
4.9.2 土质地基勘探点间距应符合下列规定:
1 对端承桩宜为12~24m,相邻勘探孔揭露的持力层层面高差宜控制为1~2m;
2 对摩擦桩宜为20~35m;当地层条件复杂,影响成桩或设计有特殊要求时,勘探点应适当加密;
3 复杂地基的一柱一桩工程,宜每柱设置勘探点。
条文说明
4.9.2 为满足设计时验算地基承载力和变形的需要,勘察时应查明拟建建筑物范围内的地层分布、岩土的均匀性。要求勘探点布置在柱列线位置上,对群桩应根据建筑物的体型布置在建筑物轮廓的角点、中心和周边位置上。 勘探点的间距取决于岩土条件的复杂程度。根据北京、上海、广州、深圳、成都等许多地区的经验,桩基持力层为一般黏性土、砂卵石或软土,勘探点的间距多数在12—35m之间。桩基设计,特别是预制桩,最为担心的就是持力层起伏情况不清,而造成截桩或接桩。为此,应控制相邻勘探点揭露的持力层层面坡度、厚度以及岩土性状的变化。本条给出控制持力层层面高差幅度为1—2m,预制桩应取小值。不能满足时,宜加密勘探点。复杂地基的一柱一桩工程,往往采用大口径桩,荷载很大,一旦出事,无以补救,结构设计上要求更严。实际工程中,每个桩位都需有可靠的地质资料。
4.9.3 桩基岩土工程勘察宜采用钻探和触探以及其他原位测试相结合的方式进行,对软土、黏性土、粉土和砂土的测试手段,宜采用静力触探和标准贯入试验;对碎石土宜采用重型或超重型圆锥动力触探。
条文说明
4.9.3 作为桩基勘察已不再是单一的钻探取样手段,桩基础设计和施工所需的某些参数单靠钻探取土是无法取得的。而原位测试有其独特之处。我国幅员广大,各地区地质条件不同,难以统一规定原位测试手段。因此,应根据地区经验和地质条件选择合适的原位测试手段与钻探配合进行。如上海等软土地基条件下,静力触探已成为桩基勘察中必不可少的测试手段。砂土采用标准贯入试验也颇为有效,而成都、北京等地区的卵石层地基中,重型和超重型圆锥动力触探为选择持力层起到了很好的作用。
4.9.4 勘探孔的深度应符合下列规定:
1 一般性勘探孔的深度应达到预计桩长以下3—5d(d为桩径),且不得小于3m;对大直径桩,不得小于5m;
2 控制性勘探孔深度应满足下卧层验算要求;对需验算沉降的桩基,应超过地基变形计算深度;
3 钻至预计深度遇软弱层时,应予加深;在预计勘探孔深度内遇稳定坚实岩土时,可适当减小;
4 对嵌岩桩,应钻入预计嵌岩面以下3—5d,并穿过溶洞、破碎带,到达稳定地层;
5 对可能有多种桩长方案时,应根据最长桩方案确定。
条文说明
4.9.4 设计对勘探深度的要求,既要满足选择持力层的需要,又要满足计算基础沉降的需要。因此,对勘探孔有控制性孔和一般性孔(包括钻探取土孔和原位测试孔)之分。勘探孔深度的确定原则,目前各地各单位在实际工作中,一般有以下几种: 1 按桩端深度控制:软土地区一般性勘探孔深度达桩端下3—5m处; 2 按桩径控制:持力层为砂、卵石层或基岩情况下,勘探孔深度进入持力层(3~5)d(d为桩径); 3 按持力层顶板深度控制:较多做法是,一般软土地区持力层为硬塑黏性土、粉土或密实砂土时,要求达到顶板深度以下 2~3m;残积土或粒状土地区要求达到顶板深度以下2~6m;而基岩地区应注意将孤石误判为基岩的问题; 4 按变形计算深度控制:一般自桩端下算起,最大勘探深度取决于变形计算深度;对软土,如《上海市地基基础设计规范》 (GBJ 08—11)一般算至附加应力等于土自重应力的20%处;上海市民用建筑设计院通过实测,以各种公式计算,认为群桩中变形计算深度主要与桩群宽度b有关,而与桩长关系不大;当群桩平面形状接近于方形时,桩尖以下压缩层厚度大约等于一倍b;但仅仅将钻探深度与基础宽度挂钩的做法是不全面的,还与建筑平面形状、基础埋深和基底的附加压力有关;根据北京市勘察设计研究院对若干典型住宅和办公楼的计算,对于比较坚硬的场地,当建筑层数在14、24、32层,基础宽度为25~45m,基础埋深为7—15m,以及地下水位变化很大的情况下,变形计算深度(从桩尖算起)为(0.6~1. 25)b;对于比较软弱的地基,各项条件相同时,为(0.9—2.0)b。
4.9.5 岩土室内试验应满足下列要求:
1 当需估算桩的侧阻力、端阻力和验算下卧层强度时,宜进行三轴剪切试验或无侧限抗压强度试验;三轴剪切试验的受力条件应模拟工程的实际情况;
2 对需估算沉降的桩基工程,应进行压缩试验,试验最大压力应大于上覆自重压力与附加压力之和;
3 当桩端持力层为基岩时,应采取岩样进行饱和单轴抗压强度试验,必要时尚应进行软化试验;对软岩和极软岩,可进行天然湿度的单轴抗压强度试验。对无法取样的破碎和极破碎的岩石,宜进行原位测试。
条文说明
4.9.5 基岩作为桩基持力层时,应进行风干状态和饱和状态下的极限抗压强度试验,但对软岩和极软岩,风干和浸水均可使岩样破坏,无法试验,因此,应封样保持天然湿度,做天然湿度的极限抗压强度试验。性质接近土时,按土工试验要求。破碎和极破碎的岩石无法取样,只能进行原位测试。
4.9.6 单桩竖向和水平承载力,应根据工程等级、岩土性质和原位测试成果并结合当地经验确定。对地基基础设计等级为甲级的建筑物和缺乏经验的地区,应建议做静载荷试验。试验数量不宜少于工程桩数的1%,且每个场地不少于3个。对承受较大水平荷载的桩,应建议进行桩的水平载荷试验;对承受上拔力的桩,应建议进行抗拔试验。勘察报告应提出估算的有关岩土的基桩侧阻力和端阻力。必要时提出估算的竖向和水平承载力和抗拔承载力。
条文说明
4.9.6 从全国范围来看,单桩极限承载力的确定较可靠的方法仍为桩的静载荷试验。虽然各地、各单位有经验方法估算单桩极限承载力,如用静力触探指标估算等方法,也都与载荷试验建立相应关系后采用。根据经验确定桩的承载力一般比实际偏低较多,从而影响了桩基技术和经济效益的发挥,造成浪费。但也有不安全不可靠的,以致发生工程事故,故本规范强调以静载荷试验为主要手段。 对于承受较大水平荷载或承受上拔力的桩,鉴于目前计算的方法和经验尚不多,应建议进行现场试验。
4.9.7 对需要进行沉降计算的桩基工程,应提供计算所需的各层岩土的变形参数,并宜根据任务要求,进行沉降估算。
条文说明
4.9.7 沉降计算参数和指标,可以通过压缩试验或深层载荷试验取得,对于难以采取原状土和难以进行深层载荷试验的情况,可采用静力触探试验、标准贯入试验、重型动力触探试验、旁压试验、波速测试等综合评价,求得计算参数。
4.9.8 桩基工程的岩土工程勘察报告除应符合本规范第14章的要求,并按第4.9.6条、第4.9.7条提供承载力和变形参数外,尚应包括下列内容:
1 提供可选的桩基类型和桩端持力层;提出桩长、桩径方案的建议;
2 当有软弱下卧层时,验算软弱下卧层强度;
3 对欠固结土和有大面积堆载的工程,应分析桩侧产生负摩阻力的可能性及其对桩基承载力的影响,并提供负摩阻力系数和减少负摩阻力措施的建议;
4 分析成桩的可能性,成桩和挤土效应的影响,并提出保护措施的建议;
5 持力层为倾斜地层,基岩面凹凸不平或岩土中有洞穴时,应评价桩的稳定性,并提出处理措施的建议。
条文说明
4.9.8 勘察报告中可以提出几个可能的桩基持力层,进行技术、经济比较后,推荐合理的桩基持力层。一般情况下应选择具有一定厚度、承载力高、压缩性较低、分布均匀,稳定的坚实土层或岩层作为持力层。报告中应按不同的地质剖面提出桩端标高建议,阐明持力层厚度变化、物理力学性质和均匀程度。 沉桩的可能性除与锤击能量有关外,还受桩身材料强度、地层特性、桩群密集程度、群桩的施工顺序等多种因素制约,尤其是地质条件的影响最大,故必须在掌握准确可靠的地质资料,特别是原位测试资料的基础上,提出对沉桩可能性的分析意见。必要时,可通过试桩进行分析。 对钢筋混凝土预制桩、挤土成孔的灌注桩等的挤土效应,打桩产生的振动,以及泥浆污染,特别是在饱和软黏土中沉入大量、密集的挤土桩时,将会产生很高的超孔隙水压力和挤土效应,从而对周围已成的桩和已有建筑物、地下管线等产生危害。灌注桩施工中的泥浆排放产生的污染,挖孔桩排水造成地下水位下降和地面沉降,对周围环境都可产生不同程度的影响,应予分析和评价。
4.10 地基处理
4.10 地基处理
4.10.1 地基处理的岩土工程勘察应满足下列要求:
1 针对可能采用的地基处理方案,提供地基处理设计和施工所需的岩土特性参数;
2 预测所选地基处理方法对环境和邻近建筑物的影响;
3 提出地基处理方案的建议;
4 当场地条件复杂且缺乏成功经验时,应在施工现场对拟选方案进行试验或对比试验,检验方案的设计参数和处理效果;
5 在地基处理施工期间,应进行施工质量和施工对周围环境和邻近工程设施影响的监测。
条文说明
4.10.1 进行地基处理时应有足够的地质资料,当资料不全时,应进行必要的补充勘察。本条规定了地基处理时对岩土工程勘察的基本要求。
1 岩土参数是地基处理设计成功与否的关键,应选用合适的取样方法、试验方法和取值标准; 2 选用地基处理方法应注意其对环境和附近建筑物的影响;如选用强夯法施工时,应注意振动和噪声对周围环境产生不利影响;选用注浆法时,应避免化学浆液对地下水、地表水的污染等; 3 每种地基处理方法都有各自的适用范围、局限性和特点;因此,在选择地基处理方法时都要进行具体分析,从地基条件、处理要求、处理费用和材料、设备来源等综合考虑,进行技术、经济、工期等方面的比较.以选用技术上可靠,经济上合理的地基处理方法; 4 当场地条件复杂,或采用某种地基处理方法缺乏成功经验,或采用新方法、新工艺时,应进行现场试验,以取得可靠的设计参数和施工控制指标;当难以选定地基处理方案时,可进行不同地基处理方法的现场对比试验,通过试验选定可靠的地基处理方法; 5 在地基处理施工过程中,岩土工程师应在现场对施工质量和施工对周围环境的影响进行监督和监测,保证施工顺利进行。
4.10.2 换填垫层法的岩土工程勘察宜包括下列内容:
1 查明待换填的不良土层的分布范围和埋深;
2 测定换填材料的最优含水量、最大干密度;
3 评定垫层以下软弱下卧层的承载力和抗滑稳定性,估算建筑物的沉降;
4 评定换填材料对地下水的环境影响;
5 对换填施工过程应注意的事项提出建议;
6 对换填垫层的质量进行检验或现场试验。
条文说明
4.10.2 换填垫层法是先将基底下一定范围内的软弱土层挖除,然后回填强度较高、压缩性较低且不含有机质的材料,分层碾压后作为地基持力层,以提高地基承载力和减少变形。 换填垫层法的关键是垫层的碾压密实度,并应注意换填材料对地下水的污染影响。
4.10.3 预压法的岩土工程勘察宜包括下列内容:
1 查明土的成层条件,水平和垂直方向的分布,排水层和夹砂层的埋深和厚度,地下水的补给和排泄条件等;
2 提供待处理软土的先期固结压力、压缩性参数、固结特性参数和抗剪强度指标、软土在预压过程中强度的增长规律;
3 预估预压荷载的分级和大小、加荷速率、预压时间、强度的可能增长和可能的沉降;
4 对重要工程,建议选择代表性试验区进行预压试验;采用室内试验、原位测试、变形和孔压的现场监测等手段,推算软土的固结系数、固结度与时间的关系和最终沉降量,为预压处理的设计施工提供可靠依据;
5 检验预压处理效果,必要时进行现场载荷试验。
条文说明
4.10.3 预压法是在建筑物建造前,在建筑场地进行加载预压,使地基的固结沉降提前基本完成,从而提高地基承载力。预压法适用于深厚的饱和软黏工,预压方法有堆载预压和真空预压。 预压法的关键是使荷载的增加与土的承载力增长率相适应。 为加速土的固结速率,预压法结合设置砂井或排水板以增加土的排水途径。
4.10.4 强夯法的岩土工程勘察宜包括下列内容:
1 查明强夯影响深度范围内土层的组成、分布、强度、压缩性、透水性和地下水条件;
2 查明施工场地和周围受影响范围内的地下管线和构筑物的位置、标高;查明有无对振动敏感的设施,是否需在强夯施工期间进行监测;
3 根据强夯设计,选择代表性试验区进行试夯,采用室内试验、原位测试、现场监测等手段,查明强夯有效加固深度,夯击能量、夯击遍数与夯沉量的关系,夯坑周围地面酌振动和地面隆起,土中孔隙水压力的增长和消散规律。
条文说明
4.10.4 强夯法适用于从碎石土到黏性土的各种工类,但对饱和软黏土使用效果较差,应慎用。 强夯施工前,应在施工现场进行试夯,通过试验确定强夯的设计参数——单点夯击能、最佳夯击能、夯击遍数和夯击间歇时间等。 强夯法由于振动和噪声对周围环境影响较大,在城市使用有一定的局限性。
4.10.5 桩土复合地基的岩土工程勘察宜包括下列内容:
1 查明暗塘、暗浜、暗沟、洞穴等的分布和埋深;
2 查明土的组成、分布和物理力学性质,软弱土的厚度和埋深,可作为桩基持力层的相对硬层的埋深;
3 预估成桩施工可能性(有无地下障碍、地下洞穴、地下管线、电缆等)和成桩工艺对周围土体、邻近建筑、工程设施和环境的影响(噪声、振动、侧向挤土、地面沉陷或隆起等),桩体与水土间的相互作用(地下水对桩材的腐蚀性,桩材对周围水土环境的污染等);
4 评定桩间土承载力,预估单桩承载力和复合地基承载力;
5 评定桩间土、桩身、复合地基、桩端以下变形计算深度范围内土层的压缩性,任务需要时估算复合地基的沉降量;
6 对需验算复合地基稳定性的工程,提供桩间土、桩身的抗剪强度;
7 任务需要时应根据桩土复合地基的设计,进行桩间土、单桩和复合地基载荷试验,检验复合地基承载力。
条文说明
4.10.5 桩土复合地基是在土中设置由散体材料(砂、碎石)或弱胶结材料(石灰土、水泥土)或胶结材料(水泥)等构成桩柱体,与桩间土一起共同承受建筑荷载。这种由两种不同强度的介质组成的人工地基称为复合地基。复合地基中的桩柱体的作用,一是置换,二是挤密。因此,复合地基除可提高地基承载力、减少变形外,还有消除湿陷和液化的作用。 复合地基适用于松砂、软土、填土和湿陷性黄土等土类。
4.10.6 注浆法的岩土工程勘察宜包括下列内容:
1 查明土的级配、孔隙性或岩石的裂隙宽度和分布规律,岩土渗透性,地下水埋深、流向和流速,岩土的化学成分和有机质含量;岩土的渗透性宜通过现场试验测定;
2 根据岩土性质和工程要求选择浆液和注浆方法(渗透注浆、劈裂注浆、压密注浆等),根据地区经验或通过现场试验确定浆液浓度、黏度、压力、凝结时间、有效加固半径或范围,评定加固后地基的承载力、压缩性、稳定性或抗渗性;
3 在加固施工过程中对地面、既有建筑物和地下管线等进行跟踪变形观测,以控制灌注顺序、注浆压力、注浆速率等;
4 通过开挖、室内试验、动力触探或其他原位测试,对注浆加固效果进行检验;
5 注浆加固后,应对建筑物或构筑物进行沉降观测,直至沉降稳定为止,观测时间不宜少于半年。
条文说明
4.10.6 注浆法包括粒状剂和化学剂注浆法。粒状剂包括水泥浆、水泥砂浆、黏土浆、水泥黏土浆等,适用于中粗砂、碎石土和裂隙岩体;化学剂包括硅酸钠溶液、氢氧化钠溶液、氯化钙溶液等,可用于砂土、粉土、黏性土等。作业工艺有旋喷法、深层搅拌、压密注浆和劈裂注浆等。其中粒状剂注浆法和化学剂注浆法属渗透注浆,其他属混合注浆。 注浆法有强化地基和防水止渗的作用,可用于地基处理、深基坑支挡和护底、建造地下防渗帷幕,防止砂土液化、防止基础冲刷等方面。 因大部分浆液有一定的毒性,应防止浆液对地下水的污染。
4.11 既有建筑物的增载和保护
4.11 既有建筑物的增载和保护
4.11.1 既有建筑物的增载和保护的岩土工程勘察应符合下列要求:
1 搜集建筑物的荷载、结构特点、功能特点和完好程度资料,基础类型、埋深、平面位置,基底压力和变形观测资料;场地及其所在地区的地下水开采历史,水位降深、降速,地面沉降、形变,地裂缝的发生、发展等资料;
2 评价建筑物的增层、增载和邻近场地大面积堆载对建筑物的影响时,应查明地基土的承载力,增载后可能产生的附加沉降和沉降差;对建造在斜坡上的建筑物尚应进行稳定性验算;
3 对建筑物接建或在其紧邻新建建筑物,应分析新建建筑物在既有建筑物地基土中引起的应力状态改变及其影响;
4 评价地下水抽降对建筑物的影响时,应分析抽降引起地基土的固结作用和地面下沉、倾斜、挠曲或破裂对既有建筑物的影响,并预测其发展趋势;
5 评价基坑开挖对邻近既有建筑物的影响时,应分析开挖卸载导致的基坑底部剪切隆起,因坑内外水头差引发管涌,坑壁土体的变形与位移、失稳等危险;同时还应分析基坑降水引起的地面不均匀沉降的不良环境效应;
6 评价地下工程施工对既有建筑物的影响时,应分析伴随岩土体内的应力重分布出现的地面下沉、挠曲等变形或破裂,施工降水的环境效应,过大的围岩变形或坍塌等对既有建筑物的影响。
条文说明
4.11.1 条文所列举的既有建筑物的增载和保护的类型主要系指在大中城市的建筑密集区进行改建和新建时可能遇到的岩土工程问题。特别是在大城市,高层建筑的数量增加很快,高度也在增高,建筑物增层、增载的情况较多;不少大城市正在兴建或计划兴建地铁,城市道路的大型立交工程也在增多等。深基坑,地下掘进,较深、较大面积的施工降水,新建建筑物的荷载在既有建筑物地基中引起的应力状态的改变等是这些工程的岩土工程特点,给我们提出了一些特殊的岩土工程问题。我们必须重视和解决好这些问题,以避免或减轻对既有建筑物可能造成的影响,在 兴建建筑物的同时,保证既有建筑物的完好与安全。 本条逐一指出了各类增载和保护工程的岩土工程勘察的工作重点,注意搞清所指出的重点问题,就能使勘探、试验工作的针对性强,所获的数据资料科学、适用,从而使岩土工程分析和评价建议,能抓住主要矛盾,符合实际情况。此外,系统的监测工作是重要手段之一,往往不能缺少。
4.11.2 建筑物的增层、增载和邻近场地大面积堆载的岩土工程勘察应包括下列内容:
1 分析地基土的实际受荷程度和既有建筑物结构、材料状况及其适应新增荷载和附加沉降的能力;
2 勘探点应紧靠基础外侧布置,有条件时宜在基础中心线布置,每栋单独建筑物的勘探点不宜少于3个;在基础外侧适当距离处,宜布置一定数量勘探点;
3 勘探方法除钻探外,宜包括探井和静力触探或旁压试验;取土和旁压试验的间距,在基底以下一倍基宽的深度范围内宜为0.5m,超过该深度时可为1m;必要时,应专门布置探井查明基础类型、尺寸、材料和地基处理等情况;
4 压缩试验成果中应有e-1gp曲线,并提供先期固结压力、压缩指数、回弹指数和与增荷后土中垂直有效压力相应的固结系数,以及三轴不固结不排水剪切试验成果;当拟增层数较多或增载量较大时,应作载荷试验,提供主要受力层的比例界限荷载、极限荷载、变形模量和回弹模量;
5 岩土工程勘察报告应着重对增载后的地基土承载力进行分析评价,预测可能的附加沉降和差异沉降,提出关于设计方案、施工措施和变形监测的建议。
条文说明
4.11.2 为建筑物的增载或增层而进行的岩土工程勘察的目的,是查明地基土的实际承载能力(临塑荷载、极限荷载),从而确定是否尚有潜力可以增层或增载。 1 增层、增载所需的地基承载力潜力是不宜通过查以往有关的承载力表的办法来衡量的;这是因为: 1)地基土的承载力表是建立在数理统计基础上的;表中的承载力只是符合一定的安全保证概率的数值,并不直接反映地基土的承载力和变形特性,更不是承载力与变形关系上的特性点; 2)地基土承载力表的使用是有条件的;岩土工程师应充分了解最终的控制与衡量条件是建筑物的容许变形(沉降、挠曲、倾斜);因此,原位测试和室内试验方法的选择决定于测试成果能否比较直接地反映地基土的承载力和变形特性,能否直接显示土的应力—应变的变化、发展关系和有关的力学特性点; 2 下列是比较明确的土的力学特性点: 1)载荷试验s—p曲线上的比例界限和极限荷载; 2)固结试验e—lgp曲线上的先期固结压力和再压缩指数与压缩指数; 3)旁压试验V—p曲线上的临塑压力pf与极限压力PL等。 静力触探锥尖阻力亦能在相当接近的程度上反映工的原位不排水强度。 根据测试成果分析得出的地基土的承载力与计划增层、增载后地基将承受的压力进行比较,并结合必要的沉降历时关系预测,就可得出符合或接近实际的岩土工程结论。当然,在作出关于是否可以增层、增载和增层、增载的量值和方式、步骤的最后结论之前,还应考虑既有建筑物结构的承受能力。
4.11.3 建筑物接建、邻建的岩土工程勘察应符合下列要求:
1 除应符合本规范第4.11.2条第1款的要求外,尚应评价建筑物的结构和材料适应局部挠曲的能力;
2 除按本规范第4.1节的有关要求对新建建筑物布置勘探点外,尚应为研究接建、邻建部位的地基土、基础结构和材料现状布置勘探点,其中应有探井或静力触探孔,其数量不宜少于3个,取土间距宜为1m;
3 压缩试验成果中应有e—1gp曲线,并提供先期固结压力、压缩指数、回弹指数和与增荷后土中垂直有效压力相应的固结系数,以及三轴不固结不排水剪切试验成果;
4 岩土工程勘察报告应评价由新建部分的荷载在既有建筑物地基土中引起的新的压缩和相应的沉降差;评价新基坑的开挖、降水、设桩等对既有建筑物的影响,提出设计方案、施工措施和变形监测的建议。
条文说明
4.11.3 建筑物的接建、邻建所带来的主要岩土工程问题,是新建建筑物的荷载引起的、在既有建筑物紧邻新建部分的地基中的应力叠加。这种应力叠加会导致既有建筑物地基土的不均匀附加压缩和建筑物的相对变形或挠曲,直至严重裂损。针对这一主要问题,需要在接建、邻建部位专门布置勘探点。原位测试和室内试验的重点,如同第4.11.2条所述,也应以获得地基土的承载力和变形特性参数为目的,以便分析研究接建、邻建部位的地基土在新的应力状态下的稳定程度,特别是预测地基土的不均匀附加沉降和既有建筑物将承受的局部性的相对变形或挠曲。
4.11.4 评价地下水抽降影响的岩土工程勘察应符合下列要求:
1 研究地下水抽降与含水层埋藏条件、可压缩土层厚度、土的压缩性和应力历史等的关系,作出评价和预测:
2 勘探孔深度应超过可压缩地层的下限,并应取土试验或进行原位测试;
3 压缩试验成果中应有e-lgp卯曲线,并提供先期固结压力、压缩指数、回弹指数和与增荷后土中垂直有效压力相应的固结系数,以及三轴不固结不排水剪切试验成果;
4 岩土工程勘察报告应分析预测场地可能产生地面沉降、形变、破裂及其影响,提出保护既有建筑物的措施。
条文说明
4.11.4 在国内外由于城市、工矿地区开采地下水或以疏干为目的的降低地下水位所引起的地面沉降、挠曲或破裂的例子日益增多。这种地下水抽降与伴随而来的地面形变严重时,可导致沿江沿海城市的海水倒灌或扩大洪水淹没范围,成群成带的建筑物沉降、倾斜与裂损,或一些采空区、岩溶区的地面塌陷等。 由地下水抽降所引起的地面沉降与形变不仅发生在软黏性土地区,土的压缩性并不很高,但厚度巨大的土层也可能出现数值可观的地面沉降与挠曲。若一个地区或城市的土层巨厚、不均或存在有先期隐伏的构造断裂时,地下水抽降引起的地面沉降会以地面的显著倾斜、挠曲,以至有方向性的破裂为特征。 表现为地面沉降的土层压缩可以涉及很深处的土层,这是因为由地下水抽降造成的作用于土层上的有效压力的增加是大范围的。因此,岩土工程勘察需要勘探、取样和测试的深度很大,这样才能预测可能出现的土层累计压缩总量(地面沉降)。本条的第2款要求“勘探孔深度应超过可压缩地层的下限”和第3款关。于试验工作的要求,就是这个目的。
4.11.5 评价基坑开挖对邻近建筑物影响的岩土工程勘察应符合下列要求:
1 搜集分析既有建筑物适应附加沉降和差异沉降的能力,与拟挖基坑在平面与深度上的位置关系和可能采用的降水、开挖与支护措施等资料;
2 查明降水、开挖等影响所及范围内的地层结构,含水层的性质、水位和渗透系数,土的抗剪强度、变形参数等工程特性;
3 岩土工程勘察报告除应符合本规范第4.8节的要求外, 尚应着重分析预测坑底和坑外地面的卸荷回弹,坑周土体的变形位移和坑底发生剪切隆起或管涌的危险,分析施工降水导致的地面沉降的幅度、范围和对邻近建筑物的影响,并就安全合理的开挖、支护、降水方案和监测工作提出建议。
条文说明
4.11.5 深基坑开挖是高层建筑岩土工程问题之一。高层建筑物通常有多层地下室,需要进行深的开挖;有些大型工业厂房、高耸构筑物和生产设备等也要求将基础埋置很深,因而也有深基坑问题。深基坑开挖对相邻既有建筑物的影响主要有: 1 基坑边坡变形、位移,甚至失稳的影响; 2 由于基坑开挖、卸荷所引起的四邻地面的回弹、挠曲; 3 由于施工降水引起的邻近建筑物软基的压缩或地基土中部分颗粒的流失而造成的地面不均匀沉降、破裂;在岩溶、土洞地区施工降水还可能导致地面塌陷。 岩土工程勘察研究内容就是要分析上述影响产生的可能性和程度,从而决定采取何种预防、保护措施。本条还提出了关于基坑开挖过程中的监测工作的要求。对基坑开挖,这种信息法的施工方法可以弥补岩土工程分析和预测的不足,同时还可积累宝贵的科学数据,提高今后分析、预测水平。
4.11.6 评价地下开挖对建筑物影响的岩工工程勘察应符合下列要求:
1 分析已有勘察资料,必要时应做补充勘探测试工作;
2 分析沿地下工程主轴线出现槽形地面沉降和在其两侧或四周的地面倾斜、挠曲的可能性及其对两侧既有建筑物的影响,并就安全合理的施工方案和保护既有建筑物的措施提出建议;
3 提出对施工过程中地面变形、围岩应力状态、围岩或建筑物地基失稳的前兆现象等进行监测的建议。
条文说明
4.11.6 地下开挖对建筑物的影响主要表现为: 1 由地下开挖引起的沿工程主轴线的地面下沉和轴线两侧地面的对倾与挠曲。这种地面变形会导致地面既有建筑物的倾斜、挠曲甚至破坏;为了防止这些破坏性后果的出现,岩土工程勘察的任务是在勘探测试的基础上,通过工程分析,提出合理的施工方法、步骤和最佳保护措施的建议,包括系统的监测; 2 地下工程施工降水,其可能的影响和分析研究方法同第4.11.5条的说明。在地下工程的施工中,监测工作特别重要。通过系统的监测,不但可验证岩土工程分析预测和所采取的措施的正确与否,而且还能通过对岩土与支护工程性状及其变化的直接跟踪,判断问题的演变趋势,以便及时采取措施。系统的监测数据、资料还是进行科学总结,提高岩土工程学术水平的基础。
5 不良地质作用和地质灾害
5.1 岩溶
5 不良地质作用和地质灾害
5.1 岩 溶
5.1.1 拟建工程场地或其附近存在对工程安全有影响的岩溶时,应进行岩溶勘察。 (自2022年4月1日起废止该条, 点击查看:新规《工程勘察通用规范》GB 55017-2021 )
条文说明
5.1.1 岩溶在我国是一种相当普遍的不良地质作用,在一定条件下可能发生地质灾害,严重威胁工程安全。特别在大量抽吸地下水,使水位急剧下降,引发土洞的发展和地面塌陷的发生,我国已有很多实例。故本条强调“拟建工程场地或其附近存在对工程安全有影响的岩溶时,应进行岩溶勘察”。
5.1.2 岩溶勘察宜采用工程地质测绘和调查、物探、钻探等多种手段结合的方法进行,并应符合下列要求:
1 可行性研究勘察应查明岩溶洞隙、土洞的发育条件,并对其危害程度和发展趋势作出判断,对场地的稳定性和工程建设的适宜性作出初步评价。
2 初步勘察应查明岩溶洞隙及其伴生土洞、塌陷的分布、发育程度和发育规律,并按场地的稳定性和适宜性进行分区。
3 详细勘察应查明拟建工程范围及有影响地段的各种岩溶洞隙和土洞的位置、规模、埋深,岩溶堆填物性状和地下水特征,对地基基础的设计和岩溶的治理提出建议。
4 施工勘察应针对某一地段或尚待查明的专门问题进行补充勘察。当采用大直径嵌岩桩时,尚应进行专门的桩基勘察。
条文说明
5.1.2 本条规定了岩溶的勘察阶段划分及其相应工作内容和要求。 1 强调可行性研究或选址勘察的重要性。在岩溶区进行工程建设,会带来严重的工程稳定性问题;故在场址比选中,应加深研究,预测其危害,做出正确抉择; 2 强调施工阶段补充勘察的必要性;岩溶土洞是一种形态奇特、分布复杂的自然现象,宏观上虽有发育规律,但在具体场地上,其分布和形态则是无常的;因此,进行施工勘察非常必要。 岩溶勘察的工作方法和程序,强调下列各点: 1 重视工程地质研究,在工作程序上必须坚持以工程地质测绘和调查为先导; 2 岩溶规律研究和勘探应遵循从面到点、先地表后地下、先定性后定量、先控制后一般以及先疏后密的工作准则; 3 应有针对性地选择勘探手段,如为查明浅层岩溶,可采用槽探,为查明浅层土洞可用钎探,为查明深埋土洞可用静力触探等; 4 采用综合物探,用多种方法相互印证,但不宜以未经验证的物探成果作为施工图设计和地基处理的依据。 岩溶地区有大片非可溶性岩石存在时,勘察工作应与岩溶区段有所区别,可按一般岩质地基进行勘察。
5.1.3 岩溶场地的工程地质测绘和调查,除应遵守本规范第8章的规定外,尚应调查下列内容:
1 岩溶洞隙的分布、形态和发育规律;
2 岩面起伏、形态和覆盖层厚度;
3 地下水赋存条件、水位变化和运动规律;
4 岩溶发育与地貌、构造、岩性、地下水的关系;
5 土洞和塌陷的分布、形态和发育规律;
6 土洞和塌陷的成因及其发展趋势;
7 当地治理岩溶、土洞和塌陷的经验。
条文说明
5.1.3 本条规定了岩溶场地工程地质测绘应着重查明的内容,共7款,都与岩土工程分析评价密切有关。岩溶洞隙、土洞和塌陷的形成和发展,与岩性、构造、土质、地下水等条件有密切关系。因此,在工程地质测绘时,不仅要查明形态和分布,更要注意研究机制和规律。只有做好了工程地质测绘,才能有的放矢地进行勘探测试,为分析评价打下基础。 土洞的发展和塌陷的发生,往往与人工抽吸地下水有关。抽吸地下水造成大面积成片塌陷的例子屡见不鲜,进行工程地质测绘时应特别注意。
5.1.4 可行性研究和初步勘察宜采用工程地质测绘和综合物探为主,勘探点的间距不应大于本规范第4章的规定,岩溶发育地段应予加密。测绘和物探发现的异常地段,应选择有代表性的部位布置验证性钻孔。控制性勘探孔的深度应穿过表层岩溶发育带。
条文说明
5.1.4 岩溶地区可行性研究勘察和初步勘察的目的,是查明拟建场地岩溶发育规律和岩溶形态的分布规律,宜采用工程地质测绘和多种物探方法进行综合判释。勘探点间距宜适当加密;勘探孔深度揭穿对工程有影响的表层发育带即可。
5.1.5 详细勘察的勘探工作应符合下列规定:
1 勘探线应沿建筑物轴线布置,勘探点间距不应大于本规范第4章的规定,条件复杂时每个独立基础均应布置勘探点;
2 勘探孔深度除应符合本规范第4章的规定外,当基础底面下的土层厚度不符合本节第5.1.10条第1款的条件时,应有部分或全部勘探孔钻入基岩;
3 当预定深度内有洞体存在,且可能影响地基稳定时,应钻入洞底基岩面下不少于2m,必要时应圈定洞体范围;
4 对一柱一桩的基础,宜逐柱布置勘探孔;
5 在土洞和塌陷发育地段,可采用静力触探、轻型动力触探、小口径钻探等手段,详细查明其分布;
6 当需查明断层、岩组分界、洞隙和土洞形态、塌陷等情况时,应布置适当的探槽或探井;
7 物探应根据物性条件采用有效方法,对异常点应采用钻探验证,当发现或可能存在危害工程的洞体时,应加密勘探点;
8 凡人员可以进入的洞体,均应入洞勘查,人员不能进入的洞体,宜用井下电视等手段探测。
条文说明
5.1.5 详勘阶段,勘探点应沿建筑物轴线布置。对地质条件复杂或荷载较大的独立基础应布置一定深度的钻孔。对一柱一桩的基础,应一柱一孔予以控制。当基底以下土层厚度不符合第5.1.10条第1款的规定时,应根据荷载情况,将部分或全部钻孔钻入基岩;当在预定深度内遇见洞体时,应将部分钻孔钻入洞底以下。 对荷载大或一柱多桩时,即使一柱一孔,有时还难以完全控制,有些问题可留到施工勘察去解决。
5.1.6 施工勘察工作量应根据岩溶地基设计和施工要求布置。在土洞、塌陷地段,可在已开挖的基槽内布置触探或钎探。对重要或荷载较大的工程,可在槽底采用小口径钻探,进行检测。对大直径嵌岩桩,勘探点应逐桩布置,勘探深度应不小于底面以下桩径的3倍并不小于5m,当相邻桩底的基岩面起伏较大时应适当加深。
条文说明
5.1.6 施工勘察阶段,应在已开挖的基槽内,布置轻型动力触探、钎探或静力触探,判断土洞的存在,桂林等地经验证明,坚持这样做十分必要。
5.1.7 岩溶发育地区的下列部位宜查明土洞和土洞群的位置:
1 土层较薄、土中裂隙及其下岩体洞隙发育部位;
2 岩面张开裂隙发育,石芽或外露的岩体与土体交接部位;
3 两组构造裂隙交汇处和宽大裂隙带;
4 隐伏溶沟、溶槽、漏斗等,其上有软弱土分布的负岩面地段;
5 地下水强烈活动于岩土交界面的地段和大幅度人工降水地段;
6 低洼地段和地表水体近旁。
条文说明
5.1.7 土洞与塌陷对工程的危害远大于岩体中的洞隙,查明其分布尤为重要。但是,对单个土洞一一查明,难度及工作量都较大。土洞和塌陷的形成和发展,是有规律的。本条根据实践经验,提出在岩溶发育区中,土洞可能密集分布的地段,在这些地段上重点勘探,使勘察工作有的放矢。
5.1.8 岩溶勘察的测试和观测宜符合下列要求:
1 当追索隐伏洞隙的联系时,可进行连通试验;
2 评价洞隙稳定性时,可采取洞体顶板岩样和充填物土样作物理力学性质试验,必要时可进行现场顶板岩体的载荷试验;
3 当需查明土的性状与土洞形成的关系时,可进行湿化、胀缩、可溶性和剪切试验;
4 当需查明地下水动力条件、潜蚀作用,地表水与地下水联系,预测土洞和塌陷的发生、发展时,可进行流速、流向测定和水位、水质的长期观测。
条文说明
5.1.8 工程需要时,应积极创造条件,更多地进行一些洞体顶板试验,积累资料。目前实测资料很少,岩溶定量评价缺少经验,铁道部第二设计院曾在高速行车的条件下,在路基浅层洞体内进行顶板应力量测,贵州省建筑设计院曾在白云岩的天然洞体上进行两组载荷试验,所得结果都说明天然岩溶洞体对外荷载具有相当的承受能力,据此可以认为,现行评价洞体稳定性的方法是有较大安全储备的。
5.1.9 当场地存在下列情况之一时,可判定为未经处理不宜作为地基的不利地段:
1 浅层洞体或溶洞群,洞径大,且不稳定的地段;
2 埋藏的漏斗、槽谷等,并覆盖有软弱土体的地段;
3 工洞或塌陷成群发育地段;
4 岩溶水排泄不畅,可能暂时淹没的地段。
条文说明
5.1.9 当前岩溶评价仍处于经验多于理论、宏观多于微观、定性多于定量阶段。本条根据已有经验,提出几种对工程不利的情况。当遇所列情况时,宜建议绕避或舍弃,否则将会增大处理的工程量,在经济上是不合理的。
5.1.10 当地基属下列条件之一时,对二级和三级工程可不考虑岩溶稳定性的不利影响:
1 基础底面以下土层厚度大于独立基础宽度的3倍或条形基础宽度的6倍,且不具备形成土洞或其他地面变形的条件;
2 基础底面与洞体顶板间岩土厚度虽小于本条第1款的规定,但符合下列条件之一时:
1)洞隙或岩溶漏斗被密实的沉积物填满且无被水冲蚀的可能;
2)洞体为基本质量等级为Ⅰ级或Ⅱ级岩体,顶板岩石厚度大于或等于洞跨;
3)洞体较小,基础底面大于洞的平面尺寸,并有足够的支承长度;
4)宽度或直径小于1.0m的竖向洞隙、落水洞近旁地段。
条文说明
5.1.10 第5.1.9条从不利和否定角度,归纳出了一些条件,本条从有利和肯定的角度提出当符合所列条件时,可不考虑岩溶稳定影响的几种情况。综合两者,力图从两个相反的侧面,在稳定性评价中,从定性上划出去了一大块,而余下的就只能留给定量评价去解决了。本条所列内容与《建筑地基基础设计规范》(GB 50007—2002)有关部分一致。
5.1.11 当不符合本规范第5.1.10条的条件时,应进行洞体地基稳定性分析,并符合下列规定:
1 顶板不稳定,但洞内为密实堆积物充填且无流水活动时,可认为堆填物受力,按不均匀地基进行评价;
2 当能取得计算参数时,可将洞体顶板视为结构自承重体系进行力学分析;
3 有工程经验的地区,可按类比法进行稳定性评价;
4 在基础近旁有洞隙和临空面时,应验算向临空面倾覆或沿裂面滑移的可能;
5 当地基为石膏、岩盐等易溶岩时,应考虑溶蚀继续作用的不利影响;
6 对不稳定的岩溶洞隙可建议采用地基处理或桩基础。
条文说明
5.1.11 本条提出了如不符合第5.1.10条规定的条件需定量评价稳定性时,需考虑的因素和方法。在解决这一问题时,关键在于查明岩溶的形态和计算参数的确定。当岩溶体隐伏于地下,无法量测时,只能在施工开挖时,边揭露边处理。
5.1.12 岩溶勘察报告除应符合本规范第14章的规定外,尚应包括下列内容:
1 岩溶发育的地质背景和形成条件;
2 洞隙、土洞、塌陷的形态、平面位置和顶底标高;
3 岩溶稳定性分析;
4 岩溶治理和监测的建议。
5.2 滑坡
5.2 滑 坡
5.2.1 拟建工程场地或其附近存在对工程安全有影响的滑坡或有滑坡可能时,应进行专门的滑坡勘察。 (自2022年4月1日起废止该条, 点击查看:新规《工程勘察通用规范》GB 55017-2021 )
条文说明
5.2.1 拟建工程场地存在滑坡或有滑坡可能时,应进行滑坡勘察;拟建工程场地附近存在滑坡或有滑坡可能,如危及工程安全,也应进行滑坡勘察。这是因为,滑坡是一种对工程安全有严重威胁的不良地质作用和地质灾害,可能造成重大人身伤亡和经济损失,产生严重后果。考虑到滑坡勘察的特点,故本条指出,“应进行专门的滑坡勘察”。 滑坡勘察阶段的划分,应根据滑坡的规模、性质和对拟建工程的可能危害确定。例如,有的滑坡规模大,对拟建工程影响严重,即使为初步设计阶段,对滑坡也要进行详细勘察,以免等到施工图设计阶段再由于滑坡问题否定场址,造成浪费。
5.2.2 滑坡勘察应进行工程地质测绘和调查,调查范围应包括滑坡及其邻近地段。比例尺可选用1:200—1:1000。用于整治设计时,比例尺应选用1:200—1:500。
5.2.3 滑坡区的工程地质测绘和调查,除应遵守本规范第8章的规定外,尚应调查下列内容:
1 搜集地质、水文、气象、地震和人类活动等相关资料;
2 滑坡的形态要素和演化过程,圈定滑坡周界;
3 地表水、地下水、泉和湿地等的分布;
4 树木的异态、工程设施的变形等;
5 当地治理滑坡的经验。
对滑坡的重点部位应摄影或录像。
条文说明
5.2.3 有些滑坡勘察对地下水问题重视不足,如含水层层数、位置、水量、水压、补给来源等未搞清楚,给整治工作造成困难甚至失败。
5.2.4 勘探线和勘探点的布置应根据工程地质条件、地下水情况和滑坡形态确定。除沿主滑方向应布置勘探线外,在其两侧滑坡体外也应布置一定数量勘探线。勘探点间距不宜大于40m,在滑坡体转折处和预计采取工程措施的地段,也应布置勘探点。
勘探方法除钻探和触探外,应有一定数量的探井。
条文说明
5.2.4 滑坡勘察的工作量,由于滑坡的规模不同,滑动面的形状不同,很难做出统一的具体规定。因此,应由勘察人员根据实际情况确定。本条只规定了勘探点的间距不宜大于40m。对规模小的滑坡,勘探点的间距应慎重考虑,以查清滑坡为原则。 滑坡勘察,布置适量的探井以直接观察滑动面,并采取包括滑面的土样,是非常必要的。动力触探、静力触探常有助于发现和寻找滑动面,适当布置动力触探、静力触探孔对搞清滑坡是有益的。
5.2.5 勘探孔的深度应穿过最下一层滑面,进入稳定地层,控制性勘探孔应深入稳定地层一定深度,满足滑坡治理需要。
5.2.6 滑坡勘察应进行下列工作:
1 查明各层滑坡面(带)的位置;
2 查明各层地下水的位置、流向和性质;
3 在滑坡体、滑坡面(带)和稳定地层中采取土试样进行试验。
5.2.7 滑坡勘察时,土的强度试验宜符合下列要求:
1 采用室内、野外滑面重合剪,滑带宜作重塑土或原状土多次剪试验,并求出多次剪和残余剪的抗剪强度;
2 采用与滑动受力条件相似的方法;
3 采用反分析方法检验滑动面的抗剪强度指标。
条文说明
5.2.7 本条规定采用室内或野外滑面重合剪,或取滑带土作重塑土或原状土多次重复剪,求取抗剪强度。试验宜采用与滑动条件相类似的方法,如快剪、饱和快剪等。当用反分析方法检验时,应采用滑动后实测主断面计算。对正在滑动的滑坡,稳定系数Fs可取0.95—1.00,对处在暂时稳定的滑坡,稳定系数Fa可取1.00—1.05。可根据经验,给定c、φ中的一个值,反求另一值。
5.2.8 滑坡的稳定性计算应符合下列要求:
1 正确选择有代表性的分析断面,正确划分牵引段、主滑段和抗滑段;
2 正确选用强度指标,宜根据测试成果、反分析和当地经验综合确定;
3 有地下水时,应计入浮托力和水压力;
4 根据滑面(滑带)条件,按平面、圆弧或折线,选用正确的计算模型;
5 当有局部滑动可能时,除验算整体稳定外,尚应验算局部稳定;
6 当有地震、冲刷、人类活动等影响因素时,应计及这些因素对稳定的影响。
条文说明
5.2.8 应按本条规定考虑诸多影响因素。当滑动面为折线形时,滑坡稳定性分析,可采用如下方法计算稳定安全系数: 

滑坡推力的计算,是滑坡治理成败以及是否经济合理的重要依据,也是对滑坡的定量评价。因此,计算方法和计算参数的选取都应十分慎重。《建筑地基基础设计规范》(GB 50007—2000)采用的滑坡推力计算公式,是切合实际的。本条还建议采用室内外试验反分析方法验证滑面或滑带上土的抗剪强度。
5.2.9 滑坡稳定性的综合评价,应根据滑坡的规模、主导因素、滑坡前兆、滑坡区的工程地质和水文地质条件,以及稳定性验算结果进行,并应分析发展趋势和危害程度,提出治理方案的建议。
条文说明
5.2.9 由于影响滑坡稳定的因素十分复杂,计算参数难以选定,故不宜单纯依靠计算,应综合评价。
5.2.10 滑坡勘察报告除应符合本规范第14章的规定外,尚应包括下列内容:
1 滑坡的地质背景和形成条件;
2 滑坡的形态要素、性质和演化;
3 提供滑坡的平面图、剖面图和岩土工程特性指标;
4 滑坡稳定分析;
5 滑坡防治和监测的建议。
5.3 危岩和崩塌
5.3 危岩和崩塌
5.3.1 拟建工程场地或其附近存在对工程安全有影响的危岩或崩塌时,应进行危岩和崩塌勘察。 (自2022年4月1日起废止该条, 点击查看:新规《工程勘察通用规范》GB 55017-2021 )
5.3.2 危岩和崩塌勘察宜在可行性研究或初步勘察阶段进行,应查明产生崩塌的条件及其规模、类型、范围,并对工程建设适宜性进行评价,提出防治方案的建议。
条文说明
5.3.1、5.3.2 在山区选择场址和考虑总平面布置时,应判定山体的稳定性,查明是否存在危岩和崩塌。实践证明,这些问题如不在选择场址或可行性研究阶段及早发现和解决,会给工程建设造成巨大的损失。因此,本条规定危岩和崩塌勘察应在选择场址或初步勘察阶段进行。 危岩和崩塌的涵义有所区别,前者是指岩体被结构面切割,在外力作用下产生松动和塌落,后者是指危岩的塌落过程及其产物。
5.3.3 危岩和崩塌地区工程地质测绘的比例尺宜采用1:500~1:1000;崩塌方向主剖面的比例尺宜采用1:200。除应符合本规范第8章的规定外,尚应查明下列内容:
1 地形地貌及崩塌类型、规模、范围,崩塌体的大小和崩落方向;
2 岩体基本质量等级、岩性特征和风化程度;
3 地质构造,岩体结构类型,结构面的产状、组合关系闭合程度、力学属性、延展及贯穿情况;
4 气象(重点是大气降水)、水文、地震和地下水的活动;
5 崩塌前的迹象和崩塌原因;
6 当地防治崩塌的经验。
条文说明
5.3.3 危岩和崩塌勘察的主要方法是进行工程地质测绘和调查,着重分析研究形成崩塌的基本条件,这些条件包括: 1 地形条件:斜坡高陡是形成崩塌的必要条件,规模较大的崩塌,一般产生在高度大于30m,坡度大于45°的陡峻斜坡上;而斜坡的外部形状,对崩塌的形成也有一定的影响;一般在上陡下缓的凸坡和凹凸不平的陡坡上易发生崩塌; 2 岩性条件:坚硬岩石具有较大的抗剪强度和抗风化能力,能形成陡峻的斜坡,当岩层节理裂隙发育,岩石破碎时易产生崩塌;软硬岩石互层,由于风化差异,形成锯齿状坡面,当岩层上硬下软时,上陡下缓或上凸下凹的坡面亦易产生崩塌; 3 构造条件:岩层的各种结构面,包括层面、裂隙面、断层面等都是抗剪性较低的、对边坡稳定不利的软弱结构面。当这些不利结构面倾向临空面时,被切割的不稳定岩块易沿结构面发生崩塌; 4 其他条件:如昼夜温差变化、暴雨、地震、不合理的采矿或开挖边坡,都能促使岩体产生崩塌。 危岩和崩塌勘察的任务就是要从上述形成崩塌的基本条件着手,分析产生崩塌的可能性及其类型、规模、范围,提出防治方案的建议,预测发展趋势,为评价场地的适宜性提供依据。
5.3.4 当需判定危岩的稳定性时,宜对张裂缝进行监测。对有较大危害的大型危岩,应结合监测结果,对可能发生崩塌的时间、规模、滚落方向、途径、危害范围等作出预报。
条文说明
5.3.4 危岩的观测可通过下列步骤实施:
1 对危岩及裂隙进行详细编录;
2 在岩体裂隙主要部位要设置伸缩仪,记录其水平位移量和垂直位移量;
3 绘制时间与水平位移、时间与垂直位移的关系曲线;
4 根据位移随时间的变化曲线,求得移动速度。
必要时可在伸缩仪上联接警报器,当位移量达到一定值或位移突然增大时,即可发出警报。
5.3.5 各类危岩和崩塌的岩土工程评价应符合下列规定:
1 规模大,破坏后果很严重,难于治理的,不宜作为工程场地,线路应绕避;
2 规模较大,破坏后果严重的,应对可能产生崩塌的危岩进行加固处理,线路应采取防护措施;
3 规模小,破坏后果不严重的,可作为工程场地,但应对不稳定危岩采取治理措施。
条文说明
5.3.5 《94规范》有崩塌分类的条文。由于城市和乡村,建筑物与线路,崩塌造成的后果对不同工程很不一致,难以用落石方量作为标准来分类,故本次修订时删去。
5.3.6 危岩和崩塌区的岩土工程勘察报告除应遵守本规范第14章的规定外,尚应阐明危岩和崩塌区的范围、类型,作为工程场地的适宜性,并提出防治方案的建议。
条文说明
5.3.6 危岩和崩塌区的岩土工程评价应在查明形成崩塌的基本条件的基础上,圈出可能产生崩塌的范围和危险区,评价作为工程场地的适宜性,并提出相应的防治对策和方案的建议。
5.4 泥石流
5.4 泥 石 流
5.4.1 拟建工程场地或其附近有发生泥石流的条件并对工程安全有影响时,应进行专门的泥石流勘察。 (自2022年4月1日起废止该条, 点击查看:新规《工程勘察通用规范》GB 55017-2021 )
5.4.2 泥石流勘察应在可行性研究或初步勘察阶段进行,应查明泥石流的形成条件和泥石流的类型、规模、发育阶段、活动规律,并对工程场地作出适宜性评价,提出防治方案的建议。
条文说明
5.4.1、5.4.2 泥石流对工程威胁很大。泥石流问题若不在前期发现和解决,会给以后工作造成被动或在经济上造成损失,故本条规定泥石流勘察应在可行性研究或初步勘察阶段完成。 泥石流虽然有其危害性,但并不是所有泥石流沟谷都不能作为工程场地,而决定于泥石流的类型、规模,目前所处的发育阶段,暴发的频繁程度和破坏程度等,因而勘察的任务应认真做好调查研究,做出确切的评价,正确判定作为工程场地的适宜性和危害程度,并提出防治方案的建议。
5.4.3 泥石流勘察应以工程地质测绘和调查为主。测绘范围应包括沟谷至分水岭的全部地段和可能受泥石流影响的地段。测绘比例尺,对全流域宜采用1:50 000;对中下游可采用1:2 000 -1:10 000。除应符合本规范第8章的规定外,尚应调查下列内容:
1 冰雪融化和暴雨强度、一次最大降雨量,平均及最大流量,地下水活动等情况;
2 地形地貌特征,包括沟谷的发育程度、切割情况,坡度、弯曲、粗糙程度,并划分泥石流的形成区、流通区和堆积区,圈绘整个沟谷的汇水面积;
3 形成区的水源类型、水量、汇水条件、山坡坡度,岩层性质和风化程度;查明断裂、滑坡、崩塌、岩堆等不良地质作用的发育情况及可能形成泥石流固体物质的分布范围、储量;
4 流通区的沟床纵横坡度、跌水、急湾等特征;查明沟床两侧山坡坡度、稳定程度,沟床的冲淤变化和泥石流的痕迹;
5 堆积区的堆积扇分布范围,表面形态,纵坡,植被,沟道变迁和冲淤情况;查明堆积物的性质、层次、厚度、一般粒径和最大粒径;判定堆积区的形成历史、堆积速度,估算一次最大堆积量;
6 泥石流沟谷的历史,历次泥石流的发生时间、频数、规模、形成过程、暴发前的降雨情况和暴发后产生的灾害情况;
7 开矿弃渣、修路切坡、砍伐森林、陡坡开荒和过度放牧等人类活动情况;
8 当地防治泥石流的经验。
条文说明
5.4.3 泥石流勘察在一般情况下,不进行勘探或测试,重点是进行工程地质测绘和调查。测绘和调查的范围应包括沟口至分水岭的全部地段,即包括泥石流的形成区、流通区和堆积区。现将工程地质测绘和调查中的几个主要问题说明如下: 1 泥石流沟谷在地形地貌和流域形态上往往有其独特反映,典型的泥石流沟谷,形成区多为高山环抱的山间盆地;流通区多为峡谷,沟谷两侧山坡陡峻,沟床顺直,纵坡梯度大;堆积区则多呈扇形或锥形分布,沟道摆动频繁,大小石块混杂堆积,垄岗起伏不平;对于典型的泥石流沟谷,这些区段均能明显划分,但对不典型的泥石流沟谷,则无明显的流通区,形成区与堆积区直接相连;研究泥石流沟谷的地形地貌特征,可从宏观上判定沟谷是否属泥石流沟谷,并进一步划分区段; 2 形成区应详细调查各种松散碎屑物质的分布范围和数量;对各种岩层的构造破碎情况、风化层厚度、滑坡、崩塌、岩堆等现象均应调查清楚,正确划分各种固体物质的稳定程度,以估算一次供给的可能数量; 3 流通区应详细调查沟床纵坡,因为典型的泥石流沟谷,流通区没有冲淤现象,其纵坡梯度是确定“不冲淤坡度”(设计疏导工程所必需的参数)的重要计算参数;沟谷的急湾、基岩跌水陡坎往往可减弱泥石流的流通,是抑制泥石流活动的有利条件;沟谷的阻塞情况可说明泥石流的活动强度,阻塞严重者多为破坏性较强的黏性泥石流,反之则为破坏性较弱的稀性泥石流;固体物质的供给主要来源于形成区,但流通区两侧山坡及沟床内仍可能有固体物质供给,调查时应予注意;泥石流痕迹是了解沟谷在历史上是否发生过泥石流及其强度的重要依据,并可了解历史上泥石流的形成过程、规模,判定目前的稳定程度,预测今后的发展趋势; 4 堆积区应调查堆积区范围、最新堆积物分布特点等;以分析历次泥石流活动规律,判定其活动程度、危害性,说明并取得一次最大堆积量等重要数据。一般地说,堆积扇范围大,说明以往的泥石流规模也较大,堆积区目前的河道如已形成了较固定的河槽,说明近期泥石流活动已不强烈。从堆积物质的粒径大小、堆积的韵律,亦可分析以往泥石流的规模和暴发的频繁程度,并估算一次最大堆积量。
5.4.4 当需要对泥石流采取防治措施时,应进行勘探测试,进一步查明泥石流堆积物的性质、结构、厚度,固体物质含量、最大粒径,流速、流量,冲出量和淤积量。
条文说明
5.4.4 泥石流堆积物的性质、结构、厚度、固体物质含量百分比,最大粒径、流速、流量、冲积量和淤积量等指标,是判定泥石流类型、规模、强度、频繁程度、危害程度的重要标志,同时也是工程设计的重要参数。如年平均冲出量、淤积总量是拦淤设计和预测排导沟沟口可能淤积高度的依据。
5.4.5 泥石流的工程分类,宜遵守本规范附录C的规定。
条文说明
5.4.5 泥石流的工程分类是要解决泥石流沟谷作为工程场地的适宜性问题。本分类首先根据泥石流特征和流域特征,把泥石流分为高频率泥石流沟谷和低频率泥石流沟谷两类;每类又根据流域面积,固体物质一次冲出量、流量,堆积区面积和严重程度分为三个亚类。定量指标的具体数据是参照了《公路路线、路基设计手册》和原中国科学院成都地理研究所1979年资料,并经修改而成的。
5.4.6 泥石流地区工程建设适宜性的评价,应符合下列要求:
1 Ⅰ 1 类和Ⅱ 1 类泥石流沟谷不应作为工程场地,各类线路宜避开;
2 Ⅰ 2 类和Ⅱ 2 类泥石流沟谷不宜作为工程场地,当必须利用时应采取治理措施;线路应避免直穿堆积扇,可在沟口设桥(墩)通过;
3 Ⅰ 3 类和Ⅱ 3 类泥石流沟谷可利用其堆积区作为工程场地,但应避开沟口;线路可在堆积扇通过,可分段设桥和采取排洪、导流措施,不宜改沟、并沟;
4 当上游大量弃渣或进行工程建设,改变了原有供排平衡条件时,应重新判定产生新的泥石流的可能性。
条文说明
5.4.6 泥石流地区工程建设适宜性评价,一方面应考虑到泥石流的危害性,确保工程安全,不能轻率地将工程设在有泥石流影响的地段;另一方面也不能认为凡属泥石流沟谷均不能兴建工程,而应根据泥石流的规模、危害程度等区别对待。因此,本条根据泥石流的工程分类,分别考虑建筑的适宜性。 1 考虑到I1类和Ⅱ1类泥石流沟谷规模大,危害性大,防治工作困难且不经济,故不能作为各类工程的建设场地; 2 对于I2类和Ⅱ2类泥石流沟谷,一般地说,以避开为好,故作了不宜作为工程建设场地的规定,当必须作为建设场地时,应提出综合防治措施的建议;对线路工程(包括公路、铁路和穿越线路工程)宜在流通区或沟口选择沟床固定、沟形顺直、沟道纵坡比较一致、冲淤变化较小的地段设桥或墩通过,并尽量选择在沟道比较狭窄的地段以一孔跨越通过,当不可能一孔跨越时,应采用大跨径,以减少桥墩数量; 3 对于I3类和Ⅱ3类泥石流沟谷,由于其规模及危害性均较小,防治也较容易和经济,堆积扇可作为工程建设场地;线路工程可以在堆积扇通过,但宜用一沟一桥,不宜任意改沟、并沟,根据具体情况做好排洪、导流等防治措施。
5.4.7 泥石流岩土工程勘察报告,除应遵守本规范第14章的规定外,尚应包括下列内容:
1 泥石流的地质背景和形成条件;
2 形成区、流通区、堆积区的分布和特征,绘制专门工程地质图;
3 划分泥石流类型,评价其对工程建设的适宜性;
4 泥石流防治和监测的建议。
5.5 采空区
5.5 采 空 区
5.5.1 本节适用于老采空区、现采空区和未来采空区的岩土工程勘察。采空区勘察应查明老采空区上覆岩层的稳定性,预测现采空区和未来采空区的地表移动、变形的特征和规律性;判定其作为工程场地的适宜性。
条文说明
5.5.1 由于不同采空区的勘察内容和评价方法不同,所以本规范把采空区划分为老采空区、现采空区和未来采空区三类。对老采空区主要应查明采空区的分布范围、埋深、充填情况和密实程度等,评价其上覆岩层的稳定性;对现采空区和未来采空区应预测地表移动的规律,计算变形特征值。通过上述工作判定其作为建筑场地的适宜性和对建筑物的危害程度。
5.5.2 采空区的勘察宜以搜集资料、调查访问为主,并应查明下列内容:
1 矿层的分布、层数、厚度、深度、埋藏特征和上覆岩层的岩性、构造等;
2 矿层开采的范围、深度、厚度、时间、方法和顶板管理,采空区的塌落、密实程度、空隙和积水等;
3 地表变形特征和分布,包括地表陷坑、台阶、裂缝的位置、形状、大小、深度、延伸方向及其与地质构造、开采边界、工作面推进方向等的关系;
4 地表移动盆地的特征,划分中间区、内边缘区和外边缘区,确定地表移动和变形的特征值;
5 采空区附近的抽水和排水情况及其对采空区稳定的影响;
6 搜集建筑物变形和防治措施的经验。
5.5.3 对老采空区和现采空区,当工程地质调查不能查明采空区的特征时,应进行物探和钻探。
条文说明
5.5.2、5.5.3 采空区勘察主要通过搜集资料和调查访问,必要时辅以物探、勘探和地表移动的观测,以查明采空区的特征和地表移动的基本参数。其具体内容如第5.5.2条1—6款所列,其中第4款主要适用于现采空区和未来采空区。
5.5.4 对现采空区和未来采空区,应通过计算预测地表移动和变形的特征值,计算方法可按现行标准《建筑物、水体、铁路及主要井巷煤柱留设与压煤开采规程》执行。
条文说明
5.5.4 由地下采煤引起的地表移动有下沉和水平移动,由于地表各点的移动量不相等,又由此产生三种变形:倾斜、曲率和水平变形。这两种移动和三种变形将引起其上建筑物基础和建筑物本身产生移动和变形。地表呈平缓而均匀的下沉和水平移动,建筑物不会变形,没有破坏的危险,但过大的不均匀下沉和水平移动,就会造成建筑物严重破坏。 地表倾斜将引起建筑物附加压力的重分配。建筑的均匀荷重将会变成非均匀荷重,导致建筑结构内应力发生变化而引起破坏。 地表曲率对建筑物也有较大的影响。在负曲率(地表下凹)作用下,使建筑物中央部分悬空。如果建筑物长度过大,则在其重力作用下从底部断裂,使建筑物破坏。在正曲率(地表上凸)作用下,建筑物两端将会悬空,也能使建筑物开裂破坏。 地表水平变形也会造成建筑物的开裂破坏。《建筑物、水体、铁路及主要井巷煤柱留设与压煤开采规程》附录四列出了地表移动与变形的三种计算方法:典型曲线法、负指数函数法(剖面函数法)和概率积分法。岩土工程师可根据需要选用。
5.5.5 采空区宜根据开采情况,地表移动盆地特征和变形大小,划分为不宜建筑的场地和相对稳定的场地,并宜符合下列规定:
1 下列地段不宜作为建筑场地:
1)在开采过程中可能出现非连续变形的地段;
2)地表移动活跃的地段;
3)特厚矿层和倾角大于55°的厚矿层露头地段;
4)由于地表移动和变形引起边坡失稳和山崖崩塌的地段;
5)地表倾斜大于10mm/m,地表曲率大于0.6mm/m 2 或地表水平变形大于6mm/m的地段。
2 下列地段作为建筑场地时,应评价其适宜性:
1)采空区采深采厚比小于30的地段;
2)采深小,上覆岩层极坚硬,并采用非正规开采方法的地段;
3)地表倾斜为3~10mm/m,地表曲率为0.2~0.6mm/ 2 或地表水平变形为2~6mm/m的地段。
条文说明
5.5.5 根据地表移动特征、地表移动所处阶段和地表移动、变形值的大小等进行采空区场地的建筑适宜性评价。下列场地不宜作为建筑场地: 1 在开采过程中可能出现非连续变形的地段,当采深采厚比大于25~30,无地质构造破坏和采用正规采矿方法的条件下,地表一般出现连续变形;连续变形的分布是有规律的,其基本指标可用数学方法或图解方法表示;在采深采厚比小于25~30,或虽大于25—30,但地表覆盖层很薄,且采用高落式等非正规开采方法或上覆岩层有地质构造破坏时,易出现非连续变形,地表将出现大的裂缝或陷坑;非连续变形是没有规律的、突变的,其基本指标目前尚无严密的数学公式表示;非连续变形对地面建筑的危害要比连续变形大得多; 2 处于地表移动活跃阶段的地段,在开采影响下的地表移动是一个连续的时间过程,对于地表每一个点的移动速度是有规律的,亦即地表移动都是由小逐渐增大到最大值,随后又逐渐减小直至零。在地表移动的总时间中,可划分为起始阶段、活跃阶段和衰退阶段;其中对地表建筑物危害最大的是地表移动的活跃阶段,是一个危险变形期; 3 地表倾斜大于10mm/m或地表曲率大于0.6mm/m2或地表水平变形大于6mm/m的地段;这些地段对砖石结构建筑物破坏等级已达Ⅳ级,建筑物将严重破坏甚至倒塌;对工业构筑物,此值也已超过容许变形值,有的已超过极限变形值,因此本条作了相应的规定。 应该说明的是,如果采取严格的抗变形结构措施,则即使是处于主要影响范围内,可能出现非连续变形的地段或水平变形值较大(e=10—17mm/m)的地段,也是可以建筑的。
5.5.6 采深小、地表变形剧烈且为非连续变形的小窑采空区,应通过搜集资料、调查、物探和钻探等工作,查明采空区和巷道的位置、大小、埋藏深度、开采时间、开采方式、回填塌落和充水等情况;并查明地表裂缝、陷坑的位置、形状、大小、深度、延伸方向及其与采空区的关系。
条文说明
5.5.6 小窑一般是手工开挖,采空范围较窄,开采深度较浅,一般多在50m深度范围内,但最深也可达200~300m,平面延伸达100—200m,以巷道采掘为主,向两边开挖支巷道,一般呈网格状分布或无规律,单层或2~3层重叠交错,巷道的高宽一般为2~3m,大多不支撑或临时支撑,任其自由垮落。因此,地表变形的特征是: 1 由于采空范围较窄,地表不会产生移动盆地。但由于开采深度小,又任其垮落,因此地表变形剧烈,大多产生较大的裂缝和陷坑; 2 地表裂缝的分布常与开采工作面的前进方向平行;随开采工作面的推进,裂缝也不断向前发展,形成互相平行的裂缝。裂缝一般上宽下窄,两边无显著高差出现。 小窑开采区一般不进行地质勘探,搜集资料的工作方法主要是向有关方面调查访问,并进行测绘、物探和勘探工作。
5.5.7 小窑采空区的建筑物应避开地表裂缝和陷坑地段。对次要建筑且采空区采深采厚比大于30,地表已经稳定时可不进行稳定性评价;当采深采厚比小于30时,.可根据建筑物的基底压力、采空区的埋深、范围和上覆岩层的性质等评价地基的稳定性,并根据矿区经验提出处理措施的建议。
条文说明
5.5.7 小窑采空区稳定性评价,首先是根据调查和测绘圈定地表裂缝、塌陷范围,如地表尚未出现裂缝或裂缝尚未达到稳定阶段,可参照同类型的小窑开采区的裂缝角用类比法确定。其次是确定安全距离。地表裂缝或塌陷区属不稳定阶段,建筑物应予避开,并有一定的安全距离。安全距离的大小可根据建筑物等级、性质确定,一般应大于5~15m。当建筑物位于采空区影响范围之内时,要进行顶板稳定分析,但目前顶板稳定性的力学计算方法尚不成熟。因此,本规范未推荐计算公式。主要靠搜集当地矿区资料和当地建筑经验,确定其是否需要处理和采取何种处理措施。
5.6 地面沉降
5.6 地面沉降
5.6.1 本节适用于抽吸地下水引起水位或水压下降而造成大面积地面沉降的岩土工程勘察。
条文说明
5.6.1 本条规定了本节内容的适用范围。 1 从沉降原因来说,本节指的是由于常年抽吸地下水引起水位或水压下降而造成的地面沉降;它往往具有沉降速率大,年沉降量达到几十至几百毫米和持续时间长(一般将持续几年到几十年)的特征。本节不包括由于以下原因所造成的地面沉降: 1)地质构造运动和海平面上升所造成的地面沉降; 2)地下水位上升或地面水下渗造成的黄土自重湿陷;3)地下洞穴或采空区的塌陷; 4)建筑物基础沉降时对附近地面的影响; 5)大面积堆载造成的地面沉降; 6)欠压密土的自重固结;7)地震、滑坡等造成的地面陷落。 2 本节规定适用于较大范围的地面沉降,一般在100km2以上,不适用于局部范围由于抽吸地下水引起水位下降(例如基坑施工降水)而造成的地面沉降。
5.6.2 对已发生地面沉降的地区,地面沉降勘察应查明其原因和现状,并预测其发展趋势,提出控制和治理方案。
对可能发生地面沉降的地区,应预测发生的可能性,并对可能的沉降层位做出估计,对沉降量进行估算,提出预防和控制地面沉降的建议。
条文说明
5.6.2 地面沉降勘察有两种情况,一是勘察地区已发生了地面沉降;一是勘察地区有可能发生地面沉降。两种情况的勘察内容是有区别的,对于前者,主要是调查地面沉降的原因,预测地面沉降的发展趋势,并提出控制和治理方案;对于后者,主要应预测地面沉降的可能性和估算沉降量。
5.6.3 对地面沉降原因,应调查下列内容:
1 场地的地貌和微地貌;
2 第四纪堆积物的年代、成因、厚度、埋藏条件和土性特征,硬土层和软弱压缩层的分布;
3 地下水位以下可压缩层的固结状态和变形参数;
4 含水层和隔水层的埋藏条件和承压性质,含水层的渗透系数、单位涌水量等水文地质参数;
5 地下水的补给、径流、排泄条件,含水层间或地下水与地面水的水力联系;
6 历年地下水位、水头的变化幅度和速率;
7 历年地下水的开采量和回灌量,开采或回灌的层段;
8 地下水位下降漏斗及回灌时地下水反漏斗的形成和发展过程。
条文说明
5.6.3 地面沉降原因的调查包括三个方面的内容。即场地工程地质条件,场地地下水埋藏条件和地下水变化动态。 国内外地面沉降的实例表明,发生地面沉降地区的共同特点是它们都位于厚度较大的松散堆积物,主要是第四纪堆积物之上。沉降的部位几乎无例外地都在较细的砂土和黏性土互层之上。当含水层上的黏性土厚度较大,性质松软时,更易造成较大沉降。因此,在调查地面沉降原因时,应首先查明场地的沉积环境和年代,弄清楚冲积、湖积或浅海相沉积平原或盆地中第四纪松散堆积物的岩性、厚度和埋藏条件。特别要查明硬土层和软弱压缩层的分布。必要时尚可根据这些地层单元体的空间组合,分出不同的地面沉降地质结构区。例如,上海地区按照三个软黏土压缩层和暗绿色硬黏土层的空间组合,分成四个不同的地面沉降地质结构区,其产生地面沉降的效应也不一样。 从岩土工程角度研究地面沉降,应着重研究地表下一定深度内压缩层的变形机理及其过程。国内外已有研究成果表明,地面沉降机制与产生沉降的土层的地质成因、固结历史、固结状态、孔隙水的赋存形式及其释水机理等有密切关系。 抽吸地下水引起水位或水压下降,使上覆土层有效自重压力增加,所产生的附加荷载使土层固结,是产生地面沉降的主要原因。因此,对场地地下水埋藏条件和历年来地下水变化动态进行调查分析,对于研究地面沉降来说是至关重要的。
5.6.4 对地面沉降现状的调查,应符合下列要求:
1 按精密水准测量要求进行长期观测,并按不同的结构单元设置高程基准标、地面沉降标和分层沉降标;
2 对地下水的水位升降,开采量和回灌量,化学成分,污染情况和孔隙水压力消散、增长情况进行观测;
3 调查地面沉降对建筑物的影响,包括建筑物的沉降、倾斜、裂缝及其发生时间和发展过程;
4 绘制不同时间的地面沉降等值线图,并分析地面沉降中心与地下水位下降漏斗的关系及地面回弹与地下水位反漏斗的关系;
5 绘制以地面沉降为特征的工程地质分区图。
条文说明
5.6.4 对地面沉降现状的调查主要包括下列三方面内容: 1 地面沉降量的观测; 2 地下水的观测; 3 对地面沉降范围内已有建筑物的调查。 地面沉降量的观测是以高精度的水准测量为基础的。由于地面沉降的发展和变化一般都较缓慢,用常规水准测量方法已满足不了精度要求。因此本条要求地面沉降观测应满足专门的水准测量精度要求。 进行地面沉降水准测量时一般需要设置三种标点。高程基准标,也称背景标,设置在地面沉降所不能影响的范围,作为衡量地面沉降基准的标点。地面沉降标用于观测地面升降的地面水准点。分层沉降标,用于观测某一深度处土层的沉降幅度的观测标。 地面沉降水准测量的方法和要求应按现行国家标准《国家一、二等水准测量规范》(GB 12897)规定执行。一般在沉降速率大时可用Ⅱ等精度水准,缓慢时要用I等精度水准。 对已发生地面沉降的地区进行调查研究,其成果可综合反映到以地面沉降为主要特征的专门工程地质分区图上。从该图可以看出地下水开采量、回灌量、水位变化、地质结构与地面沉降的关系。
5.6.5 对已发生地面沉降的地区,可根据工程地质和水文地质条件,建议采取下列控制和治理方案:
1 减少地下水开采量和水位降深,调整开采层次,合理开发,当地面沉降发展剧烈时,应暂时停止开采地下水;
2 对地下水进行人工补给,回灌时应控制回灌水源的水质标准,以防止地下水被污染;
3 限制工程建设中的人工降低地下水位。
条文说明
5.6.5 对已发生地面沉降的地区,控制地面沉降的基本措施是进行地下水资源管理。我国上海地区首先进行了各种措施的试验研究,先后采取了压缩用水量、人工补给地下水和调整地下水开采层次等综合措施,在上海市区取得了基本控制地面沉降的成 效。在这三种主要措施中,压缩地下水开采量使地下水位恢复是控制地面沉降的最主要措施,这些措施的综合利用已为国内条件与上海类似的地区所采用。 向地下水进行人工补给灌注时,要严格控制回灌水源的水质标准,以防止地下水被污染,并要根据地下水动态和地面沉降规律,制定合理的采灌方案。
5.6.6 对可能发生地面沉降的地区应预测地面沉降的可能性和估算沉降量,并可采取下列预测和防治措施:
1 根据场地工程地质、水文地质条件,预测可压缩层的分布;
2 根据抽水压密试验、渗透试验、先期固结压力试验、流变试验、载荷试验等的测试成果和沉降观测资料,计算分析地面沉降量和发展趋势;
3 提出合理开采地下水资源,限制人工降低地下水位及在地面沉降区内进行工程建设应采取措施的建议。
条文说明
5.6.6 可能发生地面沉降的地区,一般是指具有以下情况的地区: 1 具有产生地面沉降的地质环境模式,如冲积平原、三角洲平原、断陷盆地等; 2 具有产生地面沉降的地质结构,即第四纪松散堆积层厚度很大; 3 根据已有地面测量和建筑物观测资料,随着地下水的进一步开采,已有发生地面沉降的趋势。 对可能发生地面沉降的地区,主要是预测地面沉降的发展趋势,即预测地面沉降量和沉降过程。国内外有不少资料对地面沉降提供了多种计算方法。归纳起来大致有理论计算方法、半理论半经验方法和经验方法等三种。由于地面沉降区地质条件和各种边界条件的复杂性,采用牛理论半经验方法或经验方法,经实践证明是较简单实用的计算方法。
5.7 场地和地基的地震效应
5.7 场地和地基的地震效应
5.7.1 抗震设防烈度等于或大于6度的地区,应进行场地和地基地震效应的岩土工程勘察,并应根据国家批准的地震动参数区划和有关的规范,提出勘察场地的抗震设防烈度、设计基本地震加速度和设计地震分组。
条文说明
5.7.1 本条规定在抗震设防烈度等于或大于6度的地区勘察时,应考虑地震效应问题,现作如下说明: 1 《建筑抗震设计规范》(GB 50011-2001)规定了设计基本地震加速度的取值,6度为0.05g,7度为0.10(0.15)g,8度为0.20(0.30)g,9度为0.40g;为了确定地震影响系数曲线上的特征周期值,通过勘察确定建筑场地类别是必须做的工作; 2 饱和砂土和饱和粉土的液化判别,6度时一般情况下可不考虑,但对液化沉陷敏感的乙类建筑应判别液化,并规定可按7度考虑; 3 对场地和地基地震效应,不同的烈度区有不同的考虑,所谓场地和地基的地震效应一般包括以下内容:
1)相同的基底地震加速度,由于覆盖层厚度和土的剪切模量不同,会产生不同的地面运动;
2)强烈的地面运动会造成场地和地基的失稳或失效,如地裂、液化、震陷、崩塌、滑坡等;
3)地表断裂造成的破坏;
4)局部地形、地质结构的变异引起地面异常波动造成的破坏。由国家批准,中国地震局主编的《中国地震动参数区划图》(GB 18306-2001)已于2001年8月1日实施。由地震烈度区划向地震动参数区划过渡是一项重要的技术进步。《中国地震动参数区划图》(GB 18306-2001)的内容包括“中国地震动峰值加速度区划图”、“中国地震动反应谱特征周期区划图”和“关于地震基本烈度向地震动参数过渡的说明”等。同时,《建筑抗震设计规范》 (GB 50011-2001)规定了我国主要城镇抗震设防烈度、设计基本地震加速度和设计特征周期分区。勘察报告应提出这些基本数据。
5.7.2 在抗震设防烈度等于或大于6度的地区进行勘察时,应确定场地类别。 当场地位于抗震危险地段时,应根据现行国家标准《建筑抗震设计规范》GB 50011的要求,提出专门研究的建议。 (自2022年4月1日起废止该条, 点击查看:新规《工程勘察通用规范》GB 55017-2021 )
条文说明
5.7.2 [修订说明] 本条原文尚有应划分对抗震有利、不利或危险地段的规定,这是与《建筑抗震设计规范》 (GB 50011-2001)协调而规定的。现该规范已修订,应根据该规范修订后的规定执行,本规范不再重复规定。 当场地位于抗震危险地段时,常规勘察往往不能解决问题,应提出进行专门研究的建议。
5.7.3 对需要采用时程分析的工程,应根据设计要求,提供土层剖面、覆盖层厚度和剪切波速度等有关参数。任务需要时,可进行地震安全性评估或抗震设防区划。
5.7.4 为划分场地类别布置的勘探孔,当缺乏资料时,其深度应大于覆盖层厚度。当覆盖层厚度大于80m时,勘探孔深度应大于80m,并分层测定剪切波速。10层和高度30m以下的丙类和丁类建筑,无实测剪切波速时,可按现行国家标准《建筑抗震设计规范》(GB 50011)的规定,按土的名称和性状估计土的剪切波速。
条文说明
5.7.2~5.7.4 对这几条做以下说明: 1 划分建筑场地类别,是岩土工程勘察在地震烈度等于或大于6度地区必须进行的工作,现行国家标准《建筑抗震设计规范》(GB 50011)根据土层等效剪切波速和覆盖层厚度划分为四类,当有可靠的剪切波速和覆盖层厚度值而场地类别处于类别的分界线附近时,可按插值方法确定场地反应谱特征周期。 2 勘察时应有一定数量的勘探孔满足上述要求,其深度应大于覆盖层厚度,并分层测定土的剪切波速;当场地覆盖层厚度已大致掌握并在以下情况时,为测量土层剪切波速的勘探孔可不 必穿过覆盖层,而只需达到20m即可: 1)对于中软土,覆盖层厚度能肯定不在50m左右; 2)对于软弱土,覆盖层厚度能肯定不在80m左右。如果建筑场地类别处在两种类别的分界线附近,需要按插值方法确定场地反应谱特征周期时,勘察时应提供可靠的剪切波速和覆盖层厚度值。 3 测量剪切波速的勘探孔数量,《建筑抗震设计规范》(GB 50011-2001)有下列规定:“在场地初步勘察阶段,对大面积的同一地质单元,测量土层剪切波速的钻孔数量,应为控制性钻孔数量的1/3~1/5,山间河谷地区可适量减少,但不宜少于3个;在场地详细勘察阶段,对单幢建筑,测量土层剪切波速的钻孔数量不宜少于2个,数据变化较大时,可适量增加;对小区中处于同一地质单元的密集高层建筑群,测量土层剪切波速的钻孔数量可适当减少,但每幢高层建筑不得少于一个”。 4 划分对抗震有利、不利或危险的地段和对抗震不利的地形, 《建筑抗震设计规范》 (GB 50011)有明确规定,应遵照执行。5.7.2 [修订说明]本条原文尚有应划分对抗震有利、不利或危险地段的规定,这是与《建筑抗震设计规范》 (GB 50011-2001)协调而规定的。现该规范已修订,应根据该规范修订后的规定执行,本规范不再重复规定。当场地位于抗震危险地段时,常规勘察往往不能解决问题,应提出进行专门研究的建议。
5.7.5 抗震设防烈度为6度时,可不考虑液化的影响,但对沉陷敏感的乙类建筑,可按7度进行液化判别。甲类建筑应进行专门的液化勘察。
条文说明
5.7.5 地震液化的岩土工程勘察,应包括三方面的内容,一是判定场地土有无液化的可能性;二是评价液化等级和危害程度;三是提出抗液化措施的建议。 地震震害调查表明,6度区液化对房屋结构和其他各类工程所造成的震害是比较轻的,故本条规定抗震设防烈度为6度时,一般情况下可不考虑液化的影响,但为安全计,对液化沉陷敏感的乙类建筑(包括相当于乙类建筑的其他重要工程),可按7度进行液化判别。 由于甲类建筑(包括相当于甲类建筑的其他特别重要工程)的地震作用要按本地区设防烈度提高一度计算,当为8、9度时尚应专门研究,所以本条相应地规定甲类建筑应进行专门的液化勘察。 本节所指的甲、乙、丙、丁类建筑,系按现行国家标准《建筑物抗震设防分类标准》(GB 50223-95)的规定划分。
5.7.6 场地地震液化判别应先进行初步判别,当初步判别认为有液化可能时,应再作进一步判别。液化的判别宜采用多种方法,综合判定液化可能性和液化等级。
5.7.7 液化初步判别除按现行国家有关抗震规范进行外,尚宜包括下列内容进行综合判别:
1 分析场地地形、地貌、地层、地下水等与液化有关的场地条件;
2 当场地及其附近存在历史地震液化遗迹时,宜分析液化重复发生的可能性;
3 倾斜场地或液化层倾向水面或临空面时,应评价液化引起土体滑移的可能性。
条文说明
5.7.6、5.7.7 主要强调三点: 1 液化判别应先进行初步判别,当初步判别认为有液化可能时,再作进一步判别; 2 液化判别宜用多种方法综合判定,这是因为地震液化是由多种内因(土的颗粒组成、密度、埋藏条件、地下水位、沉积环境和地质历史等)和外因(地震动强度、频谱特征和持续时间等)综合作用的结果;例如,位于河曲凸岸新近沉积的粉细砂特别容易发生液化,历史上曾经发生过液化的场地容易再次发生液化等;目前各种判另别液化的方法都是经验方法,都有一定的局限性和模糊性,故强调“综合判别”; 3 河岸和斜坡地带的液化,会导致滑移失稳,对工程的危害很大,应予特别注意;目前尚无简易的判别方法,应根据具体条件专门研究。
5.7.8 地震液化的进一步判别应在地面以下15m的范围内进行;对于桩基和基础埋深大于5m的天然地基,判别深度应加深至20m。对判别液化而布置的勘探点不应少于3个,勘探孔深度应大于液化判别深度。 (自2022年4月1日起废止该条, 点击查看:新规《工程勘察通用规范》GB 55017-2021 )
条文说明
5.7.8 关于液化判别的深度问题,《94规范》和《建筑抗震设计规范》89版均规定为15m。在规范修订过程中,曾考虑加深至20m,但经过反复研究后认为,根据现有的宏观震害调查资料,地震液化主要发生在浅层,深度超过15m的实例极少。将判别深度普遍增加至20m,科学依据不充分,又加大了勘察工作量,故规定一般情况仍为15m,桩基和深埋基础才加深至20m。
5.7.9 地震液化的进一步判别,除应按现行国家标准《建筑抗震设计规范》(GB 50011)的规定执行外,尚可采用其他成熟方法进行综合判别。
当采用标准贯入试验判别液化时,应按每个试验孔的实测击数进行。在需作判定的土层中,试验点的竖向间距宜为1.0~1. 5m,每层土的试验点数不宜少于6个。
条文说明
5.7.9 说明以下三点: 1 液化的进一步判别,现行国家标准《建筑抗震设计规 范》(GB 50011-2001)的规定如下: 当饱和土标准贯入锤击数(未经杆长修正)小于液化判别标准贯入锤击数临界值时,应判为液化土。液化判别标准贯入锤击数临界值可按下式计算: 

2 《94规范》曾规定,采用静力触探试验判别,是根据唐山地震不同烈度区的试验资料,用判别函数法统计分析得出的,已纳入铁道部《铁路工程抗震设计规范》和《铁路工程地质原位测试规程》,适用于饱和砂土和饱和粉土的液化判别;具体规定是:当实测计算比贯入阻力ps或实测计算锥尖阻力qc小于液化比贯入阻力临界值pscr或液化锥尖阻力临界值qccr时,应判别为液化土,并按下列公式计算: 


3 用剪切波速判别地面下15m范围内饱和砂土和粉土的地震液化,可采用以下方法:实测剪切波速υs大于按下式计算的临界剪切波速时,可判为不液化; 

该法是石兆吉研究员根据Dobry刚度法原理和我国现场资料推演出来的,现场资料经筛选后共68组砂土,其中液化20组,未液化48组;粉土145组,其中液化93组,不液化52组。有粘粒含量值的33组。《天津市建筑地基基础设计规范》(TBJ 1-88)结合当地情况引用了该成果。
5.7.10 凡判别为可液化的场地、应按现行国家标准《建筑抗震设计规范》(GB 50011)的规定确定其液化指数和液化等级。
勘察报告除应阐明可液化的土层、各孔的液化指数外,尚应根据各孔液化指数综合确定场地液化等级。 (自2022年4月1日起废止该条, 点击查看:新规《工程勘察通用规范》GB 55017-2021 )
条文说明
5.7.10 评价液化等级的基本方法是:逐点判别(按照每个标准贯入试验点判别液化可能性),按孔计算(按每个试验孔计算液化指数),综合评价(按照每个孔的计算结果,结合场地的地质地貌条件,综合确定场地液化等级)。
5.7.11 抗震设防烈度等于或大于7度的厚层软土分布区,宜判别软土震陷的可能性和估算震陷量。
条文说明
5.7.11 强烈地震时软土发生震陷,不仅被科学实验和理论研究证实,而且在宏观震害调查中,也证明它的存在,但研究成果尚不够充分,较难进行预测和可靠的计算, 《94规范》主要根据唐山地震经验提出的下列标准,可作为参考: 当地基承载力特征值或剪切波速大于表5.5数值时,可不考虑震陷影响。 
根据科研成果,湿度大的黄土在地震作用下,也会发生液化和震陷,已在室内动力试验和古地震的调查中得到证实。鉴于迄今为止尚无公认的预测判别方法,故本次修订未予列入。
5.7.12 场地或场地附近有滑坡、滑移、崩塌、塌陷、泥石流、采空区等不良地质作用时,应进行专门勘察,分析评价在地震作用时的稳定性。
5.8 活动断裂
5.8 活动断裂
5.8.1 抗震设防烈度等于或大于7度的重大工程场地应进行活动断裂(以下简称断裂)勘察。断裂勘察应查明断裂的位置和类型,分析其活动性和地震效应,评价断裂对工程建设可能产生的影响,并提出处理方案。
对核电厂的断裂勘察,应按核安全法规和导则进行专门研究。
条文说明
5.8.1 活动断裂的勘察和评价是重大工程在选址时应进行的一项重要工作。重大工程一般是指对社会有重大价值或者有重大影响的工程,其中包括使用功能不能中断或需要尽快恢复的生命线工程,如医疗、广播、通讯、交通、供水、供电、供气等工程。重大工程的具体确定,应按照国务院、省级人民政府和各行业部门的有关规定执行。大型工业建设场地或者《建筑抗震设计规范》(GB 50011)规定的甲类、乙类及部分重要的丙类建筑,应属于重大工程。考虑到断裂勘察的主要研究问题是断裂的活动性和地震,断裂主要在地震作用下才会对场地稳定性产生影响。因此,本条规定在抗震设防烈度等于或大于7度的地区应进行断裂勘察。
5.8.2 断裂的地震工程分类应符合下列规定:
1 全新活动断裂为在全新地质时期(一万年)内有过地震活动或近期正在活动,在今后一百年可能继续活动的断裂;全新活动断裂中、近期(近500年来)发生过地震震级M≥5级的断裂,或在今后100年内,可能发生M≥5级的断裂,可定为发震断裂;
2 非全新活动断裂:一万年以前活动过,一万年以来没有 发生过活动的断裂。
条文说明
5.8.2 本条从岩土工程和地震工程的观点出发,考虑到工程安全的实际需要,对断裂的分类及其涵义作了明确的规定,既与传统的地质观点有区别,又保持了一定的连续性,更考虑到工程建设的需要和适用性。在活动断裂前冠以“全新”二字,并赋予较为确切的涵义。考虑到“发震断裂”与“全新活动断裂”的密切关系,将一部分近期有强烈地震活动的“全新活动断裂”定义为“发震断裂”。这样划分可以将地壳上存在的绝大多数断裂归入对工程建设场地稳定性无影响的“非全新活动断裂”中去,对工程建设有利。
5.8.3 全新活动断裂可按表5.8.3分级。

条文说明
5.8.3 考虑到全新活动断裂的规模、活动性质、地震强度、运动速率差别很大,十分复杂。重要的是其对工程稳定性的评价和影响也很不相同,不能一概而论。本条根据我国断裂活动的继承性、新生性特点和工程实践经验,参考了国外的一些资料,考虑断裂的活动时间、活动速率和地震强度等因素,将全新活动断裂分为强烈全新活动断裂,中等全新活动断裂和微弱全新活动断裂。
5.8.4 断裂勘察,应搜集和分析有关文献档案资料,包括卫星航空相片,区域构造地质,强震震中分布,地应力和地形变,历史和近期地震等。
5.8.5 断裂勘察工程地质测绘,除应符合本规范第8章的要求外,尚应包括下列内容的调查:
1 地形地貌特征:山区或高原不断上升剥蚀或有长距离的平滑分界线;非岩性影响的陡坡、峭壁,深切的直线形河谷,一系列滑坡、崩塌和山前叠置的洪积扇;定向断续线形分布的残丘、洼地、沼泽、芦苇地、盐碱地、湖泊、跌水、泉、温泉等;水系定向展布或同向扭曲错动等。
2 地质特征:近期断裂活动留下的第四系错动,地下水和植被的特征;断层带的破碎和胶结特征等;深色物质宜采用放射性碳14(C 14 )法,非深色物质宜采用热释光法或铀系法,测定已错断层位和未错断层位的地质年龄,并确定断裂活动的最新时限。
3 地震特征:与地震有关的断层、地裂缝、崩塌、滑坡、地震湖、河流改道和砂土液化等。
条文说明
5.8.4、5.8.5 当前国内外地震地质研究成果和工程实践经验都较为丰富,在工程中勘察与评价活动断裂一般都可以通过搜集、查阅文献资料,进行工程地质测绘和调查就可以满足要求,只有在必要的情况下,才进行专门的勘探和测试工作。 搜集和研究厂址所在地区的地质资料和有关文献档案是鉴别活动断裂的第一步,也是非常重要的一步,在许多情况下,甚至只要搜集、分析、研究已有的丰富的文献资料,就能基本查明和解决有关活动断裂的问题。 在充分搜集已有文献资料和进行航空相片、卫星、相片解译的基础上进行野外调查,开展工程地质测绘是目前进行断裂勘察、鉴别活动断裂的最重要、最常用的手段之一。活动断裂都是在老构造的基础上发生新活动的断裂,一般说来它们的走向、活动特点、破碎带特性等断裂要素与构造有明显的继承性。因此,在对一个工程地区的断裂进行勘察时,应首先对本地区的构造格架有清楚的认识和了解。野外测绘和调查可以根据断裂活动引起的地形地貌特征、地质地层特征和地震迹象等鉴别活动特征。
5.8.6 大型工业建设场地,在可行性研究勘察时,应建议避让全新活动断裂和发震断裂。避让距离应根据断裂的等级、规模、性质、覆盖层厚度、地震烈度等因素,按有关标准综合确定。非全新活动断裂可不采取避让措施,但当浅埋且破碎带发育时,可按不均匀地基处理。
条文说明
5.8.6 本条对断裂的处理措施作了原则的规定。首先规定了重大工程场地或大型工业场地在可行性研究中,对可能影响工程稳定性的全新活动断裂,应采取避让的处理措施。避让的距离应根据工程和活动断裂的情况进行具体分析和研究确定。当前有些标准已作了一些具体的规定,如《建筑抗震设计规范》(GB 50011-2001)在仅考虑断裂错动影响的条件下,按单个建筑物的分类提出了避让距离。 《火力发电厂岩土工程勘测技术规程》 (DL/T 5074-1997)提出了“大型发电厂与断裂的安全距离及处理措施”。
6 特殊性岩土
6.1 湿陷性土
6 特殊性岩土
6.1 湿陷性土
6.1.1 本节适用于干旱和半干旱地区除黄土以外的湿陷性碎石土、湿陷性砂土和其他湿陷性土的岩土工程勘察。对湿陷性黄土的勘察应按现行国家标准《湿陷性黄土地区建筑规范》(GB 50025)执行。
条文说明
6.1.1 湿陷性工在我国分布广泛,除常见的湿陷性黄土外,在我国干旱和半干旱地区,特别是在山前洪、坡积扇(裙)中常遇到湿陷性碎石土、湿陷性砂土等。这种土在一定压力下浸水也常呈现强烈的湿陷性。由于这类湿陷性土在评价方面尚不能完全沿用我国现行国家标准《湿陷性黄土地区建筑规范》(GB 50025)的有关规定,所以本规范补充了这部分内容。
6.1.2 当不能取试样做室内湿陷性试验时,应采用现场载荷试验确定湿陷性。在200kPa压力下浸水载荷试验的附加湿陷量与承压板宽度之比等于或大于0.023的土,应判定为湿陷性土。
条文说明
6.1.2 这类非黄土的湿陷性土的勘察评价首先要判定是否具有湿陷性。由于这类土不能如黄土那样用室内浸水压缩试验,在一定压力下测定湿陷系数δs,并以δs值等于或大于0.015作为判定湿陷性黄土的标准界限。本规范规定采用现场浸水载荷试验作为判定湿陷性土的基本方法,并规定以在200kPa压力作用下浸水载荷试验的附加湿陷量与承压板宽度之比等于或大于0.023的土应判定为湿陷性土,其基本思路为: 1 假设在200kPa压力作用下载荷试验主要受压层的深度范围z等于承压板底面以下1.5倍承压板宽度; 2 浸水后产生的附加湿陷量△Fs
。与深度z之比△F s /z,即相当于土的单位厚度产生的附加湿陷量;
3 与室内浸水压缩试验相类比,把单位厚度的附加湿陷量(在室内浸水压缩试验即为湿陷系数δ s )作为判定湿陷性土的定量界限指标,并将其值规定为0.015,即

以上这种判定湿陷性的方法当然是很粗略的,从理论上说,现场载荷试验与室内压缩试验的应力状态和变形机制是不相同的。但是考虑到目前没有其他更好的方法来判定这类土的湿陷性,从《94规范》施行以来,也还没有收集到不同意见,所以本规范暂且仍保留0.023作为用△F s /b值判定湿陷性的界限值的规定,以便进一步积累数据,总结经验。这个值与现行国家标准《湿陷性黄土地区建筑规范》(GB 50025)规定的载荷试验“取浸水下沉量(s)与承压板宽 度(b)之比值等于0.017所对应的压力作为湿陷起始压力值”略有差异,现行国家标准《湿陷性黄土地区建筑规范》(GB 50025)的0.017大致相当于主要受压层的深度范围z等于承压板宽度的1.1倍。
6.1.3 湿陷性土场地勘察,除应遵守本规范第4章的规定外,尚应符合下列要求:
1 勘探点的间距应按本规范第4章的规定取小值。对湿陷性土分布极不均匀的场地应加密勘探点;
2 控制性勘探孔深度应穿透湿陷性土层;
3 应查明湿陷性土的年代、成因、分布和其中的夹层、包含物、胶结物的成分和性质;
4 湿陷性碎石土和砂土,宜采用动力触探试验和标准贯入试验确定力学特性;
5 不扰动土试样应在探井中采取;
6 不扰动土试样除测定一般物理力学性质外,尚应作土的湿陷性和湿化试验;
7 对不能取得不扰动土试样的湿陷性土,应在探井中采用大体积法测定密度和含水量;
8 对于厚度超过2m的湿陷性土,应在不同深度处分别进行浸水载荷试验,并应不受相邻试验的浸水影响。
条文说明
6.1.3 本条基本上保留了《94规范》第5.1.2条的内容,突出强调了以下内容: 1 有这种土分布的勘察场地,由于地貌、地质条件比较特殊,土层产状多较复杂,所以勘探点间距不宜过大,应按本规范第4章的规定取小值,必要时还应适当加密; 2 控制性勘探孔深度应穿透湿陷土层; 3 对于碎石土和砂土,宜采用动力触探试验和标准贯入试验确定力学特性; 4 不扰动土试样应在探井中采取; 5 增加了对厚度较大的湿陷性土,应在不同深度处分别进行浸水载荷试验的要求。
6.1.4 湿陷性土的岩土工程评价应符合下列规定:
1 湿陷性土的湿陷程度划分应符合表6.1.4的规定;
2 湿陷性土的地基承载力宜采用载荷试验或其他原位测试确定;
3 对湿陷性土边坡,当浸水因素弓[起湿陷性土本身或其与下伏地层接触面的强度降低时,应进行稳定性评价。
条文说明
6.1.4 本条内容与《94规范》相比,有了一些变动,主要为: 1 将湿陷性土的湿陷程度与地基湿陷等级两个不同的概念区别开来,湿陷程度主要按湿陷系数(也就是在压力作用下浸水时湿陷性土的单位厚度所产生的附加湿陷量)的大小来划分,为了与现行《湿陷性黄土地区建筑规范》(GB 50025)相适应,将湿陷程度分为轻微、中等和强烈三类; 2 从本规范第6.1.2条的基本思路出发,可以得出不同湿陷程度的土的载荷试验附加湿陷量界限值,如表6. 1所示。 
6.1.5 湿陷性土地基受水浸湿至下沉稳定为止的总湿陷量△ s (cm),应按下式计算:

条文说明
6.1.5 与湿陷性黄土相似,本规范采用基础底面以下各湿陷性土层的累计总湿陷量△s
作为判定湿陷性地基湿陷等级的定量标准。
由于湿陷性土的湿陷性是用载荷试验附加湿陷量来表示的,所以总湿陷量△ s 的计算公式中,引入附加湿陷量△F s ,并对修正系数β值作了相应的调整。
1 基本思路是与现行国家标准《湿陷性黄土地区建筑规范》(GB 50025)的总湿陷量计算公式相协调,β取值考虑两方面的因素,一是基础底面以下湿陷性土层的厚度一般都不大,可以按现行国家标准《湿陷性黄土地区建筑规范》(GB 50025)中基底下5m深度内的相应夕值考 虑;二是β值与承压板宽度b有关,可推导得出β是承压板宽度b的倒数,所以当承压板面积为0.50m 2 (6=70.7cm)和0.25m 2 (6=50cm)时,β分别取0.014cm -1 和0.020cm -1 ;
2 由于载荷试验的结果主要代表承压板底面以下1.5b范围内土层的湿陷性;对于基础底面以下湿陷性土层厚度超过2m时,应在不同深度处分别进行浸水载荷试验。
6.1.6 湿陷性土地基的湿陷等级应按表6.1.6判定。
条文说明
6.1.6 湿陷性土地基的湿陷等级根据总湿陷量△s按表6.1.6判定,需要说明的是: 1 湿陷性土地基的湿陷等级分为Ⅰ(轻微)、Ⅱ(中等)、Ⅲ(严重)、Ⅳ(很严重)四级; 2 湿陷等级的分级标准基本上与现行国家标准《湿陷性黄土地区建筑规范》(GB 50025)相近; 3 由于缺乏非黄土湿陷性土的自重湿陷性资料,故一般不作建筑场地湿陷类型的判定,在确定地基湿陷等级时,总湿陷量△s大于30cm时,一般可按照自重湿陷性场地考虑; 4 在总湿陷量△s相同的情况下,基底下湿陷性土总厚度较小意味着土层湿陷性较为强烈,因此体现出表6.1.6中基底下湿陷性土总厚度小于3m的地基湿陷等级按提高一级考虑。
6.1.7 湿陷性土地基的处理应根据土质特征、湿陷等级和当地 建筑经验等因素综合确定。

条文说明
6.1.7 在湿陷性土地区进行建设,应根据湿陷性土的特点、湿陷等级、工程要求,结合当地建筑经验,因地制宜,采取以地基处理为主的综合措施,防止地基湿陷。
6.2 红黏土
6.2 红 黏 土
6.2.1 本节适用于红黏土(含原生与次生红黏土)的岩土工程勘察。颜色为棕红或褐黄,覆盖于碳酸盐岩系之上,其液限大于或等于50%的高塑性黏土,应判定为原生红黏土。原生红黏土经搬运、沉积后仍保留其基本特征,且其液限大于45%的黏土,可判定为次生红黏土。
条文说明
6.2.1 本节所指的红黏土是我国红土的一个亚类,即母岩为碳酸盐岩系(包括间夹其间的非碳酸盐岩类岩石),经湿热条件下的红土化作用形成的特殊土类。本条明确了红黏土包括原生与次生红黏土。以下各条规定均适用于这两类红黏土。按照本条的定义,原生红黏土比较易于判定,次生红黏土则可能具备某种程度的过渡性质。勘察中应通过第四纪地质、地貌的研究,根据红黏土特征保留的程度确定是否判定为次生红黏土。
6.2.2 红黏土地区的岩土工程勘察,应着重查明其状态分布、裂隙发育特征及地基的均匀性。
1 红黏土的状态除按液性指数判定外,尚可按表6.2.2—1判定;

2 红黏土的结构可根据其裂隙发育特征按表6.2.2—2分类;
3 红黏土的复浸水特性可按表6.2.2—3分类;
4 红黏土的地基均匀性可按表6.2.2—4分类。

条文说明
6.2.2 本条着重指出红黏土作为特殊性土有别于其他土类的主要特征是:上硬下软、表面收缩、裂隙发育。地基是否均匀也是红黏土分布区的重要问题。本节以后各条的规定均针对这些特征作出。至于与其他土类具有共性的勘察内容,可按有关章节的规定执行,奉节不予重复。为了反映上硬下软的特征,勘察中应详细划分土的状态。红黏土状态的划分可采用一般黏性土的液性指数划分法,也可采用红黏土特有含水比划分法。为反映红黏土裂隙发育的特征,应根据野外观测的裂隙密度对土体结构进行分类。红黏土的网状裂隙分布,与地貌有一定联系,如坡度、朝向等,且呈由浅而深递减之势。红黏土中的裂隙会影响土的整体强度,降低其承载力,是土体稳定的不利因素。红黏土天然状态膨胀率仅0.1%~2.0%,其胀缩性主要表现为收缩,线缩率一般2.5%—8%,最大达14%。但在缩后复水,不同的红黏土有明显的不同表现,根据统计分析提出了经验方程I’r≈1.4+0.0066wL以此对红黏土进行复水特性划分。划属I类者,复水后随含水量增大而解体,胀缩循环呈现胀势,缩后土样高大于原始高,胀量逐次积累以崩解告终;风干复水,土的分散性、塑性恢复、表现出凝聚与胶溶的可逆性。划属Ⅱ类者,复水土的含水量增量微,外形完好,胀缩循环呈现缩势,缩量逐次积累,缩后土样高小于原始高;风干复水,干缩后形成的团粒不完全分离,土的分散性、塑性及I
r 值降低,表现出胶体的不可逆性。这两类红黏土表现出不同的水稳性和工程性能。
红黏土地区地基的均匀性差别很大。如地基压缩层范围均为红黏土,则为均匀地基;否则,上覆硬塑红黏土较薄,红黏土与岩石组成的土岩组合地基,是很严重的不均匀地基。
6.2.3 红黏土地区的工程地质测绘和调查应按本规范第8章的规定进行,并着重查明下列内容:
1 不同地貌单元红黏土的分布、厚度、物质组成、土性等特征及其差异;
2 下伏基岩岩性、岩溶发育特征及其与红黏土土性、厚度变化的关系;
3 地裂分布、发育特征及其成因,土体结构特征,土体中裂隙的密度、深度、延展方向及其发育规律;
4 地表水体和地下水的分布、动态及其与红黏土状态垂向分带的关系;
5 现有建筑物开裂原因分析,当地勘察、设计、施工经验等。
条文说明
6.2.3 红黏土地区的工程地质测绘和调查,是在一般性的工程地质测绘基础上进行的。其内容与要求可根据工程和现场的实际情况确定。条文中提及的五个方面,工作中可以灵活掌握,有所侧重,或有所简略。
6.2.4 红黏土地区勘探点的布置,应取较密的间距,查明红黏土厚度和状态的变化。初步勘察勘探点间距宜取30—50m;详细勘察勘探点间距,对均匀地基宜取12~24m,对不均匀地基宜取6~12m。厚度和状态变化大的地段,勘探点间距还可加密。各阶段勘探孔的深度可按本规范第4.1节的有关规定执行。对不均匀地基,勘探孔深度应达到基岩。
对不均匀地基、有土洞发育或采用岩面端承桩时,宜进行施工勘察,其勘探点间距和勘探孔深度根据需要确定。
条文说明
6.2.4 由于红黏土具有垂直方向状态变化大,水平方向厚度变化大的特点,故勘探工作应采用较密的点距,特别是土岩组合的不均匀地基。红黏土底部常有软弱土层,基岩面的起伏也很大,故勘探孔的深度不宜单纯根据地基变形计算深度来确定,以免漏掉对场地与地基评价至关重要的信息。对于土岩组合的不均匀地基,勘探孔深度应达到基岩,以便获得完整的地层剖面。 基岩面上土层特别软弱,有土洞发育时,详细勘察阶段不一定能查明所有情况,为确保安全,在施工阶段补充进行施工勘察是必要的,也是现实可行的。基岩面高低不平,基岩面倾斜或有临空面时,嵌岩桩容易失稳,进行施工勘察是必要的。
6.2.5 当岩土工程评价需要详细了解地下水埋藏条件、运动规律和季节变化时,应在测绘调查的基础上补充进行地下水的勘察、试验和观测工作。有关要求按本规范第7章的规定执行。
条文说明
6.2.5 水文地质条件对红黏土评价是非常重要的因素。仅仅通过地面的测绘调查往往难以满足岩土工程评价的需要。此时补充进行水文地质勘察、试验、观测工作是必要的。
6.2.6 红黏土的室内试验除应满足本规范第11章的规定外,对裂隙发育的红黏土应进行三轴剪切试验或无侧限抗压强度试验。必要时,可进行收缩试验和复浸水试验。当需评价边坡稳定性时,宜进行重复剪切试验。
条文说明
6.2.6 裂隙发育是红黏土的重要特性,故红黏土的抗剪强度应采用三轴试验。红黏土有收缩特性,收缩再浸水(复水)时又有不同的性质,故必要时可做收缩试验和复浸水试验。
6.2.7 红黏土的地基承载力应按本规范第4.1.24条的规定确定。当基础浅埋、外侧地面倾斜、有临空面或承受较大水平荷载时,应结合以下因素综合考虑确定红黏土的承载力:
1 土体结构和裂隙对承载力的影。
2 开挖面长时间暴露,裂隙发展和复浸水对土质的影响。
条文说明
6.2.7 红黏土承载力的确定方法,原则上与一般土并无不同。应特别注意的是红黏土裂隙的影响以及裂隙发展和复浸水可能使其承载力下降。考虑到各种不利的临空边界条件,尽可能选用符合实际的测试方法。过去积累的确定红黏土承载力的地区性成熟经验,应予充分利用。
6.2.8 红黏土的岩土工程评价应符合下列要求;
1 建筑物应避免跨越地裂密集带或深长地裂地段;
2 轻型建筑物的基础埋深应大于大气影响急剧层的深度;炉窑等高温设备的基础应考虑地基土的不均匀收缩变形;开挖明渠时应考虑土体干湿循环的影响;在石芽出露的地段,应考虑地表水下渗形成的地面变形;
3 选择适宜的持力层和基础形式,在满足本条第2款要求的前提下,基础宜浅埋,利用浅部硬壳层,并进行下卧层承载力的验算;不能满足承载力和变形要求时,应建议进行地基处理或采用桩基础;
4 基坑开挖时宜采取保湿措施,边坡应及时维护,防止失水干缩。
条文说明
6.2.8 地裂是红黏土地区的一种特有的现象。地裂规模不等,长可达数百米,深可延伸至地表下数米,所经之处地面建筑无一不受损坏。故评价时应建议建筑物绕避地裂。 红黏土中基础埋深的确定可能面临矛盾。从充分利用硬层,减轻下卧软层的压力而言,宜尽量浅埋;但从避免地面不利因素影响而言,又必须深于大气影响急剧层的深度。评价时应充分权衡利弊,提出适当的建议。如果采用天然地基难以解决上述矛盾,则宜放弃天然地基,改用桩基。
6.3 软土
6.3 软 土
6.3.1 天然孔隙比大于或等于1. 0,且天然含水量大于液限的细粒土应判定为软土,包括淤泥、淤泥质土、泥炭、泥炭质土等。
条文说明
6.3.1 软土中淤泥和淤泥质土,现行国家标准《建筑地基基础设计规范》(GB 50007—2002)已有明确定义。泥炭和泥炭质土中含有大量未分解的腐殖质,有机质含量大于60%为泥炭;有机质含量10%~60%为泥炭质土。
6.3.2 软土勘察除应符合常规要求外,尚应查明下列内容:
1 成因类型、成层条件、分布规律、层理特征、水平向和垂直向的均匀性;
2 地表硬壳层的分布与厚度、下伏硬土层或基岩的埋深和起伏;
3 固结历史、应力水平和结构破坏对强度和变形的影响;
4 微地貌形态和暗埋的塘、浜、沟、坑、穴的分布、埋深及其填土的情况;
5 开挖、回填、支护、工程降水、打桩、沉井等对软土应力状态、强度和压缩性的影响;
6 当地的工程经验。
条文说明
6.3.2 从岩土工程的技术要求出发,对软土的勘察应特别注意查明下列问题: 1 对软土的排水固结条件、沉降速率、强度增长等起关键作用的薄层理与夹砂层特征; 2 土层均匀性,即厚度、土性等在水平向和垂直向的变化; 3 可作为浅基础、深基础持力层的硬土层或基岩的埋藏条件; 4 软土的固结历史,确定是欠固结、正常固结或超固结土,是十分重要的。先期固结压力前后变形特性有很大不同,不同固结历史的软土的应力应变关系有不同特征;要很好确定先期固结压力,必须保证取样的质量;另外,应注意灵敏性黏土受扰动后,结构破坏对强度和变形的影响; 5 软土地区微地貌形态与不同性质的软土层分布有内在联系,查明微地貌、旧堤、堆土场、暗埋的塘、浜、沟、穴等,有助于查明软土层的分布; 6 施工活动引起的软土应力状态、强度、压缩性的变化; 7 地区的建筑经验是十分重要的工程实践经验,应注意搜集。
6.3.3 软土地区勘察宜采用钻探取样与静力触探结合的手段。
勘探点布置应根据土的成因类型和地基复杂程度确定。当土层变化较大或有暗埋的塘、浜、沟、坑、穴时应予加密。
条文说明
6.3.3 软土勘察应考虑下列问题: 1 对勘探点的间距,提出了针对不同成因类型的软土和地基复杂程度采用不同布置的原则; 2 对勘探孔的深度,不要简单地按地基变形计算深度确定,而提出根据地质条件、建筑物特点、可能的基础类型确定;此外还应预计到可能采取的地基处理方案的要求; 3 勘探手段以钻探取样与静力触探相结合为原则;在软土地区用静力触探孔取代相当数量的勘探孔,不仅减少钻探取样和土工试验的工作量,缩短勘察周期,而且可以提高勘察工作质量;静力触探是软土地区十分有效的原位测试方法;标准贯入试验对软土并不适用,但可用于软土中的砂土、硬黏性土等。
6.3.4 软土取样应采用薄壁取土器,其规格应符合本规范第9章的要求。
条文说明
6.3.4 软上易扰动,保证取土质量十分重要,故本条作了专门规定。
6.3.5 软土原位测试宜采用静力触探试验、旁压试验、十字板剪切试验、扁铲侧胀试验和螺旋板载荷试验。
条文说明
6.3.5 本条规定了软土地区适用的原位测试方法,这是几十年经验的总结。静力触探最大的优点在于精确的分层,用旁压试验测定软土的模量和强度,用十字板剪切试验测定内摩擦角近似为零的软上强度,实践证明是行之有效的。扁铲侧胀试验和螺旋板载荷试验,虽然经验不多,但最适用于软土也是公认的。
6.3.6 软土的力学参数宜采用室内试验、原位测试,结合当地经验确定。有条件时,可根据堆载试验、原型监测反分析确定。
抗剪强度指标室内宜采用三轴试验,原位测试宜采用十字板剪切 试验。
压缩系数、先期固结压力、压缩指数、回弹指数、固结系数,可分别采用常规固结试验、高压固结试验等方法确定。
条文说明
6.3.6 试验土样的初始应力状态、应力变化速率、排水条件和应变条件均应尽可能模拟工程的实际条件。故对正常固结的软土应在自重应力下预固结后再作不固结不排水三轴剪切试验。
6.3.7 软土的岩土工程评价应包括下列内容:
1 判定地基产生失稳和不均匀变形的可能性;当工程位于池塘、河岸、边坡附近时,应验算其稳定性;
2 软土地基承载力应根据室内试验、原位测试和当地经验,并结合下列因素综合确定:
1)软土成层条件、应力历史、结构性、灵敏度等力学特性和排水条件;
2)上部结构的类型、刚度、荷载性质和分布,对不均匀沉降的敏感性;
3)基础的类型、尺寸、埋深和刚度等;
4)施工方法和程序。
3 当建筑物相邻高低层荷载相差较大时,应分析其变形差异和相互影响;当地面有大面积堆载时,应分析对相邻建筑物的不利影响;
4 地基沉降计算可采用分层总和法或土的应力历史法,并应根据当地经验进行修正,必要时,应考虑软土的次固结效应;
5 提出基础形式和持力层的建议;对于上为硬层,下为软土的双层土地基应进行下卧层验算。
条文说明
6.3.7 软土的岩土工程分析与评价应考虑下列问题: 1 分析软土地基的均匀性,包括强度、压缩性的均匀性,注意边坡稳定性; 2 选择合适的持力层,并对可能的基础方案进行技术经济论证,尽可能利用地表硬壳层; 3 注意不均匀沉降和减少不均匀沉降的措施; 4 对评定软土地基承载力强调了综合评定的原则,不单靠 理论计算,要以当地经验为主,对软土地基承载力的评定,变形控制原则十分重要; 5 软土地基的沉降计算仍推荐分层总和法,一维固结沉降计算模式并乘经验系数的计算方法,但也可采用其他新的计算方法,以便积累经验,提高技术水平。
6.4 混合土
6.4 混 合 土
6.4.1 由细粒土和粗粒土混杂且缺乏中间粒径的土应定名为混合土。
当碎石土中粒径小于0.075mm的细粒土质量超过总质量的25%时,应定名为粗粒混合土;当粉土或黏性土中粒径大于2mm的粗粒土质量超过总质量的25%时,应定名为细粒混合土。
条文说明
6.4.1 混合土在颗粒分布曲线形态上反映出呈不连续状。主要成因有坡积、洪积、冰水沉积。 经验和专门研究表明:黏性土、粉工中的碎石组分的质量只有超过总质量的25%时,才能起到改善土的工程性质的作用;而在碎石土中,粘粒组分的质量大于总质量的25%时,则对碎石土的工程性质有明显的影响,特别是当含水量较大时。
6.4.2 混合土的勘察应符合下列要求:
1 查明地形和地貌特征,混合土的成因、分布,下卧土层或基岩的埋藏条件;
2 查明混合土的组成、均匀性及其在水平方向和垂直方向上的变化规律;
3 勘探点的间距和勘探孔的深度除应满足本规范第4章的要求外,尚应适当加密加深;
4 应有一定数量的探井,并应采取大体积工试样进行颗粒分析和物理力学性质测定;
5 对粗粒混合工宜采用动力触探试验,并应有一定数量的钻孔或探井检验;
6 现场载荷试验的承压板直径和现场直剪试验的剪切面直径都应大于试验土层最大粒径的5倍,载荷试验的承压板面积不应小于0.5m 2 ,直剪试验的剪切面面积不宜小于0.25m 2 。
条文说明
6.4.2 本条是从混合土的特点出发,提出了勘察时应重点注意的问题。混合土大小颗粒混杂,故应有一定数量的探井,以便直接观察,采取试样。动力触探对粗粒混合土是很好的手段,但应有一定数量的钻孔或探井配合。
6.4.3 混合土的岩土工程评价应包括下列内容:
1 混合土的承载力应采用载荷试验、动力触探试验并结合当地经验确定;
2 混合土边坡的容许坡度值可根据现场调查和当地经验确定。对重要工程应进行专门试验研究。
6.5 填土
6.5 填 土
6.5.1 填土根据物质组成和堆填方式,可分为下列四类:
1 素填土:由碎石土、砂土、粉土和黏性土等一种或几种材料组成,不含杂物或含杂物很少;
2 杂填土:含有大量建筑垃圾、工业废料或生活垃圾等杂物;
3 冲填土:由水力冲填泥砂形成;
4 压实填土:按一定标准控制材料成分、密度、含水量,分层压实或夯实而成。
6.5.2 填土勘察应包括下列内容:
1 搜集资料,调查地形和地物的变迁,填土的来源、堆积年限和堆积方式;
2 查明填土的分布、厚度、物质成分、颗粒级配、均匀性、密实性、压缩性和湿陷性;
3 判定地下水对建筑材料的腐蚀性。
6.5.3 填土勘察应在本规范第4章规定的基础上加密勘探点,确定暗埋的塘、浜、坑的范围。勘探孔的深度应穿透填土层。
勘探方法应根据填土性质确定。对由粉土或黏性土组成的素填土,可采用钻探取样、轻型钻具与原位测试相结合的方法;对含较多粗粒成分的素填土和杂填土宜采用动力触探、钻探,并应有一定数量的探井。
条文说明
6.5.3 填土的勘察方法,应针对不同的物质组成,采用不同的手段。轻型动力触探适用于黏性土、粉工素填土,静力触探适用于冲填土和黏性土素填土,动力触探适用于粗粒填土。杂填土成分复杂,均匀性很差,单纯依靠钻探难以查明,应有一定数量的探井。
6.5.4 填土的工程特性指标宜采用下列测试方法确定:
1 填土的均匀性和密实度宜采用触探法,并辅以室内试验;
2 填土的压缩性、湿陷性宜采用室内固结试验或现场载荷试验;
3 杂填土的密度试验宜采用大容积法;
4 对压实填土,在压实前应测定填料的最优含水量和最大干密度,压实后应测定其干密度,计算压实系数。
条文说明
6.5.4 素填土和杂填土可能有湿陷性,如无法取样作室内试验,可在现场用浸水载荷试验确定。本条的压实填土指的是压实黏性土填土。
6.5.5 填土的岩土工程评价应符合下列要求:
1 阐明填土的成分、分布和堆积年代,判定地基的均匀性、压缩性和密实度;必要时应按厚度、强度和变形特性分层或分区评价;
2 对堆积年限较长的素填土、冲填土和由建筑垃圾或性能稳定的工业废料组成的杂填土,当较均匀和较密实时可作为天然地基;由有机质含量较高的生活垃圾和对基础有腐蚀性的工业废料组成的杂填土,不宜作为天然地基;
3 填土地基承载力应按本规范第4.1.24条的规定综合确定;
4 当填土底面的天然坡度大于20%时,应验算其稳定性。
条文说明
6.5.5 除了控制质量的压实填土外,一般说来,填土的成分比较复杂,均匀性差,厚度变化大,利用填土作为天然地基应持慎重态度。
6.5.6 填土地基基坑开挖后应进行施工验槽。处理后的填土地基应进行质量检验。对复合地基,宜进行大面积载荷试验。
6.6 多年冻土
6.6 多年冻土
6.6.1 含有固态水,且冻结状态持续二年或二年以上的土,应判定为多年冻土。
条文说明
6.6.1 我国多年冻土主要分布在青藏高原、帕米尔及西部高山(包括祁连山、阿尔泰山、天山等),东北的大小兴安岭和其他高山的顶部也有零星分布。冻土的主要特点是含有冰,本次修订时,参照《冻土地区建筑地基基础设计规范》(JGJ 118—98),对多年冻土定义作了调整,从保持冻结状态3年或3年以上改为2年或2年以上。 多年冻土中如含易溶盐或有机质,对其热学性质和力学性质都会产生明显影响,前者称为盐渍化多年冻土,后者称为泥炭化多年冻土,勘察时应予注意。
6.6.2 根据融化下沉系数Jo的大小,多年冻土可分为不融沉、弱融沉、融沉、强融沉和融陷五级,并应符合表6.6. 2的规定。冻土的平均融化下沉系数δ 0 可按下式计算:



条文说明
6.6.2 多年冻土对工程的主要危害是其融沉性(或称融陷性),故应进行融沉性分级。本次修订时,仍将融沉性分为五级,并参考《冻土地区建筑地基基础设计规范》(JGJ 118—98),对具体指标作了调整。
6.6.3 多年冻土勘察应根据多年冻土的设计原则、多年冻土的类型和特征进行,并应查明下列内容:
1 多年冻土的分布范围及上限深度;
2 多年冻土的类型、厚度、总含水量、构造特征、物理力学和热学性质;
3 多年冻土层上水、层间水和层下水的赋存形式、相互关系及其对工程的影响;
4 多年冻土的融沉性分级和季节融化层土的冻胀性分级;
5 厚层地下冰、冰椎、冰丘、冻土沼泽、热融滑塌、热融湖塘、融冻泥流等不良地质作用的形态特征、形成条件、分布范围、发生发展规律及其对工程的危害程度。
条文说明
6.6.3 多年冻土的设计原则有“保持冻结状态的设计”、“逐渐融化状态的设计”和“预先融化状态的设计”。不同的设计原则对勘察的要求是不同的。在多年冻土勘察中,多年冻土上限深度及其变化值,是各项工程设计的主要参数。影响上限深度及其变化的因素很多,如季节融化层的导热性能、气温及其变化,地表受日照和反射热的条件,多年地温等。确定上限深度主要有下列方法: 1 野外直接测定: 在最大融化深度的季节,通过勘探或实测地温,直接进行鉴定;在衔接的多年冻土地区,在非最大融化深度的季节进行勘探时,可根据地下冰的特征和位置判断上限深度; 2 用有关参数或经验方法计算: 东北地区常用上限深度的统计资料或公式计算,或用融化速率推算;青藏高原常用外推法判断或用气温法、地温法计算。 多年冻土的类型,按埋藏条件分为衔接多年冻土和不衔接多年冻土;按物质成分有盐渍多年冻土和泥炭多年冻土;按变形特性分为坚硬多年冻土、塑性多年冻土和松散多年冻土。多年冻土的构造特征有整体状构造、层状构造、网状构造等。多年冻土的冻胀性分级,按现行《冻土地区建筑地基基础设计规范》(JGJ 118—98)执行。
6.6.4 多年冻土地区勘探点的间距,除应满足本规范第4章的要求外,尚应适当加密。勘探孔的深度应满足下列要求:
1 对保持冻结状态设计的地基,不应小于基底以下2倍基础宽度,对桩基应超过桩端以下3—5m;
2 对逐渐融化状态和预先融化状态设计的地基,应符合非冻土地基的要求
3 无论何种设计原则,勘探孔的深度均宜超过多年冻土上限深度的1.5倍;
4 在多年冻土的不稳定地带,应查明多年冻土下限深度;当地基为饱冰冻土或含土冰层时,应穿透该层。
条文说明
6.6.4 多年冻土勘探孔的深度,应符合设计原则的要求。参照《冻土地区建筑地基基础设计规范》(JGJ 118—98)做出了本条第1、2款的规定。多年冻土的上限深度,不稳定地带的下限深度,对于设计也很重要,亦宜查明。饱冰冻土和含土冰层的融沉量很大,勘探时应予穿透,查明其厚度。
6.6.5 多年冻土的勘探测试应满足下列要求:
1 多年冻土地区钻探宜缩短施工时间,宜采用大口径低速钻进,终孔直径不宜小于108mm,必要时可采用低温泥浆,并避免在钻孔周围造成人工融区或孔内冻结;
2 应分层测定地下水位;
3 保持冻结状态设计地段的钻孔,孔内测温工作结束后应及时回填;
4 取样的竖向间隔,除应满足本规范第4章的要求外,在季节融化层应适当加密,试样在采取、搬运、贮存、试验过程中应避免融化;
5 试验项目除按常规要求外,尚应根据需要,进行总含水量、体积含冰量、相对含冰量、未冻水含量、冻结温度、导热系数、冻胀量、融化压缩等项目的试验;对盐渍化多年冻土和泥炭化多年冻土,尚应分别测定易溶盐含量和有机质含量;
6 工程需要时,可建立地温观测点,进行地温观测;
7 当需查明与冻土融化有关的不良地质作用时,调查工作宜在二月至五月份进行;多年冻土上限深度的勘察时间宜在九、十月份。
条文说明
6.6.5 对本条作以下几点说明: 1 为减少钻进中摩擦生热,保持岩芯核心土温不变,钻速要低,孔径要大,一般开孔孔径不宜小于130mm,终孔孔径不宜小于108mm;回次钻进时间不宜超过5min,进尺不宜超过0.3m,遇含冰量大的泥炭或黏性土可进尺0.5m; 钻进中使用的冲洗液可加入适量食盐,以降低冰点; 2 进行热物理和冻土力学试验的冻土试样,取出后应立即冷藏,尽快试验; 3 由于钻进过程中孔内蓄存了一定热量,要经过一段时间的散热后才能恢复到天然状态的地温,其恢复的时间随深度的增加而增加,一般20m深的钻孔需一星期左右的恢复时间,因此孔内测温工作应在终孔7天后进行; 4 多年冻土的室内试验和现场观测项目,应根据工程要求和现场具体情况,与设计单位协商后确定;室内试验方法可按照 现行国家标准《土工试验方法标准》(GB/T 50123)的规定执行。
6.6.6 多年冻土的岩土工程评价应符合下列要求:
1 多年冻土的地基承载力,应区别保持冻结地基和容许融化地基,结合当地经验用载荷试验或其他原位测试方法综合确定,对次要建筑物可根据邻近工程经验确定;
2 除次要工程外,建筑物宜避开饱冰冻土、含土冰层地段和冰椎、冰丘、热融湖、厚层地下冰,融区与多年冻土区之间的过渡带,宜选择坚硬岩层、少冰冻土和多冰冻土地段以及地下水位或冻土层上水位低的地段和地形平缓的高地。
条文说明
6.6.6 多年冻土地基设计时,保持冻结地基与容许融化地基的承载力大不相同,必须区别对待。地基承载力目前尚无计算方法,只能根据载荷试验、其他原位测试并结合当地经验确定。除了次要的临时性的工程外,一定要避开不良地段,选择有利地段。
6.7 膨胀岩土
6.7 膨胀岩土
6.7.1 含有大量亲水矿物,湿度变化时有较大体积变化,变形受约束时产;生较大内应力的岩土,应判定为膨胀岩土。膨胀土的初判应符合本规范附录D的规定;终判应在初判的基础上按本节第6. 7.7条进行。
条文说明
6.7.1 膨胀岩土包括膨胀岩和膨胀土。由于膨胀岩的资料较少,故本节只作了原则性的规定,尚待以后积累经验。 膨胀岩土的判定,目前尚无统一的指标和方法,多年来采用综合判定。本规范仍采用这种方法,并分为初判和终判两步。对膨胀土初判主要根据地貌形态、土的外观特征和自由膨胀率;终判是在初判的基础上结合各种室内试验及邻近工程损坏原因分析进行,这里需说明三点: 1 自由膨胀率是一个很有用的指标,但不能作为惟一依据,否则易造成误判; 2 从实用出发,应以是否造成工程的损害为最直接的标准;但对于新建工程,不一定有已有工程的经验可借鉴,此时仍可通过各种室内试验指标结合现场特征判定; 3 初判和终判不是互相分割的,应互相结合,综合分析,工作的次序是从初判到终判,但终判时仍应综合考虑现场特征,不宜只凭个别试验指标确定。 对于膨胀岩的判定尚无统一指标,作为地基时,可参照膨胀土的判定方法进行判定。因此,本节一般将膨胀岩土的判定方法相提并论。目前,膨胀岩作为其他环境介质时,其膨胀性的判定标准也不统一。例如,中国科学院地质研究所将钠蒙脱石含量5%—6%,钙蒙脱石含量11%—14%作为判定标准。铁道部第一勘测设计院以蒙脱石含量8%、或伊利石含量20%作为标准。此外,也有将粘粒含量作为判定指标的,例如铁道部第一勘测设计院以粒径小于0.002mm含量占25%或粒径小于0.005mm含量占30%作为判定标准。还有将干燥饱和吸水率25%作为膨胀岩和非膨胀岩的划分界线。 但是,最终判定时岩石膨胀性的指标还是膨胀力和不同压力下的膨胀率,这一点与膨胀土相同。 对于膨胀岩,膨胀率与时间的关系曲线以及在一定压力下膨胀率与膨胀力的关系,对洞室的设计和施工具有重要的意义。
6.7.2 膨胀岩土场地,按地形地貌条件可分为平坦场地和坡地场地。符合下列条件之一者应划为平坦场地:
1 地形坡度小于5°,且同一建筑物范围内局部高差不超过1m;
2 地形坡度大于5°小于14°,与坡肩水平距离大于10m的坡顶地带。
不符合以上条件的应划为坡地场地。
条文说明
6.7.2 大量调查研究资料表明,坡地膨胀岩土的问题比平坦场地复杂得多,故将场地类型划分为“平坦”和“坡地”是十分必要的。本条的规定与现行国家标准《膨胀土地区建筑技术规范》(GBJ 112—87)一致,只是在表述方式上作了改进。
6.7.3 膨胀岩土地区的工程地质测绘和调查应包括下列内容:
1 查明膨胀岩土的岩性、地质年代、成因、产状、分布以及颜色、节理、裂缝等外观特征;
2 划分地貌单元和场地类型,查明有无浅层滑坡、地裂、冲沟以及微地貌形态和植被情况;
3 调查地表水的排泄和积聚情况以及地下水类型、水位和变化规律;
4 搜集当地降水量、蒸发力、气温、地温、干湿季节、干旱持续时间等气象资料,查明大气影响深度;
5 调查当地建筑经验。
条文说明
6.7.3 工程地质测绘和调查规定的五项内容,是为了综合判定膨胀土的需要设定的。即从岩性条件、地形条件、水文地质条件、水文和气象条件以及当地建筑损坏情况和治理膨胀土的经验等诸方面判定膨胀土及其膨胀潜势,进行膨胀岩土评价,并为治理膨胀岩土提供资料。
6.7.4 膨胀岩土的勘察应遵守下列规定:
1 勘探点宜结合地貌单元和微地貌形态布置;其数量应比非膨胀岩土地区适当增加,其中采取试样的勘探点不应少于全部勘探点的1/2;
2 勘探孔的深度,除应满足基础埋深和附加应力的影响深度外,尚应超过大气影响深度;控制性勘探孔不应小于8m,一般性勘探孔不应小于5m;
3 在大气影响深度内,每个控制性勘探孔均应采取I、Ⅱ级土试样,取样间距不应大于1. 0m,在大气影响深度以下,取样间距可为1.5—2.0m;一般性勘探孔从地表下1m开始至5m深度内,可取Ⅲ级土试样,测定天然含水量。
条文说明
6.7.4 勘探点的间距、勘探孔的深度和取土数量是根据膨胀土的特殊情况规定的。大气影响深度是膨胀土的活动带,在活动带内,应适当增加试样数量。我国平坦场地的大气影响深度一般不超过5m,故勘察孔深度要求超过这个深度。 采取试样要求从地表下1m开始,这是因为在计算含水量变化值△w仍需要地表下1m处土的天然含水量和塑限含水量值。对于膨胀岩中的洞室,钻探深度应按洞室勘察要求考虑。
6.7.5 膨胀岩土的室内试验,除应遵守本规范第11章的规定外,尚应测定下列指标:
1 自由膨胀率;
2 一定压力下的膨胀率;
3 收缩系数;
4 膨胀力。
条文说明
6.7.5 本条提出的四项指标是判定膨胀岩土,评价膨胀潜势,计算分级变形量和划分地基膨胀等级的主要依据,一般情况下都应测定。
6.7.6 重要的和有特殊要求的工程场地,宜进行现场浸水载荷试验、剪切试验或旁压试验。对膨胀岩应进行黏土矿物成分、体膨胀量和无侧限抗压强度试验。对各向异性的膨胀岩土,应测定其不同方向的膨胀率、膨胀力和收缩系数。
条文说明
6.7.6 膨胀岩土性质复杂,不少问题尚未搞清。因此对膨胀岩土的测试和评价,不宜采用单一方法,宜在多种测试数据的基础上进行综合分析和综合评价。 膨胀岩土常具各向异性,有时侧向膨胀力大于竖向膨胀力,故规定应测定不同方向的胀缩性能,从安全考虑,可选用最大值。
6.7.7 对初判为膨胀土的地区,应计算土的膨胀变形量、收缩变形量和胀缩变形量,并划分胀缩等级。计算和划分方法应符合现行国家标准《膨胀土地区建筑技术规范》(GBJ 112)的规定。有地区经验时,亦可根据地区经验分级。
当拟建场地或其邻近有膨胀岩土损坏的工程时,应判定为膨胀岩土,并进行详细调查,分析膨胀岩土对工程的破坏机制,估计膨胀力的大小和胀缩等级。
条文说明
6.7.7 本条规定的对建在膨胀岩土上的建筑物与构筑物应计算的三项重要指标和胀缩等级的划分,与现行国家标准《膨胀土地区建筑技术规范》(GBJ 112—87)的规定一致。不同地区膨胀岩土对建筑物的作用是很不相同的,有的以膨胀为主,有的以收缩为主,有的交替变形,因而设计措施也不同,故本条强调要进行这方面的预测。 膨胀岩土是否可能造成工程的损害以及损害的方式和程度,通过对已有工程的调查研究来确定,是最直接最可靠的方法。
6.7.8 膨胀岩土的岩土工程评价应符合下列规定:
1 对建在膨胀岩土上的建筑物,其基础埋深、地基处理、桩基设计、总平面布置、建筑和结构措施、施工和维护,应符合现行国家标准《膨胀土地区建筑技术规范》(GBJ 112)的规定;
2 一级工程的地基承载力应采用浸水载荷试验方法确定;
二级工程宜采用浸水载荷试验;三级工程可采用饱和状态下不固结不排水三轴剪切试验计算或根据已有经验确定;
3 对边坡及位于边坡上的工程,应进行稳定性验算;验算时应考虑坡体内含水量变化的影响;均质土可采用圆弧滑动法, 有软弱夹层及层状膨胀岩土应按最不利的滑动面验算;具有胀缩裂缝和地裂缝的膨胀土边坡,应进行沿裂缝滑动的验算。
条文说明
6.7.8 膨胀岩土的承载力一般较高,承载力问题不是主要矛盾,但应注意承载力随含水量的增加而降低。膨胀岩土裂隙很多,易沿裂隙面破坏,故不应采用直剪试验确定强度,应采用三轴试验方法。 膨胀岩土往往在坡度很小时就发生滑动,故坡地场地应特别重视稳定性分析。本条根据膨胀岩土的特点对稳定分析的方法做了规定。其中考虑含水量变化的影响十分重要,含水量变化的原因有: 1 挖方填方量较大时,岩土体中含水状态将发生变化; 2 平整场地破坏了原有地貌、自然排水系统和植被,改变了岩土体吸水和蒸发; 3 坡面受多向蒸发,大气影响深度大于平坦地带; 4 坡地旱季出现裂缝,雨季雨水灌人,易产生浅层滑坡;久旱降雨造成坡体滑动。
6.8 盐渍岩土
6.8 盐渍岩土
6.8.1 岩土中易溶盐含量大于0.3%,并具有溶陷、盐胀、腐蚀等工程特性时,应判定为盐渍岩土。
条文说明
6.8.1 关于易溶盐含量的标准,《94规范》采用0.5%,是沿用前苏联的标准。根据资料,现在俄罗斯建设部门的有关规定,是对不同土类分别定出不同含盐量界限,其中最小的易溶盐含量为0.3%。我国石油天然气总公司颁发的《盐渍土地区建筑规定》也定为0.3%。我国柴达木、准噶尔、塔里木地区的资料表明: “不少土样的易溶盐含量虽然小于0.5%,但其溶陷系数却大于0.01,最大的可达0.09;我国有些地区,如青海西部的盐渍土厚度很大,超过20m,浸水后累计溶陷量大。”(据徐攸在《盐渍土的工程特性、评价及改良》)。因此,将易溶盐含量标准由0.5%改为0.3%,对保证工程安全是必要的。 除了细粒盐渍土外,我国西北内陆盆地山前冲积扇的砂砾层中,盐分以层状或窝状聚集在细粒土夹层的层面上,形状为几厘米至十几厘米厚的结晶盐层或含盐砂砾透镜体,盐晶呈纤维状晶族(华遵孟《西北内陆盆地粗颗粒盐渍土研究》)。对这类粗粒盐渍土,研究成果和工程经验不多,勘察时应予注意。
6.8.2 盐渍岩按主要含盐矿物成分可分为石膏盐渍岩、芒硝盐渍岩等。盐渍土根据其含盐化学成分和含盐量可按表6.8.2—1和6.8.2—2分类。

条文说明
6.8.2 盐渍岩当环境条件变化时,其工程性质亦产生变化。以含盐量指标确定盐渍岩,有待今后继续积累资料。盐渍岩一般见于湖相或深湖相沉积的中生界地层。如白垩系红色泥质粉砂岩、三叠系泥灰岩及页岩。 含盐化学成分、含盐量对盐渍土有下列影响: 1 含盐化学成分的影响 1)氯盐类的溶解度随温度变化甚微,吸湿保水性强,使土体软化; 2)硫酸盐类则随温度的变化而胀缩,使土体变软; 3)碳酸盐类的水溶液有强碱性反应,使黏土胶体颗粒分散,引起土体膨胀; 表6.8.2—1采用易溶盐阴离子,在100g土中各自含有毫摩数的比值划分盐渍土类型;铁道部在内陆盐渍土地区多年工作经验,认为按阴离子比值划分比较简单易行,并将这种方法纳入现行行业标准《铁路工程地质技术规范》(TB 10012—2001); 2 含盐量的影响 盐渍土中含盐量的多少对盐渍土的工程特性影响较为明显,表6.8.2-2是在含盐性质的基础上,根据含盐量的多少划分的,这个标准也是沿用了现行行业标准《铁路工程地质技术规范》(TB 10012—2001)的标准;根据部分单位的使用,认为基本反映了我国实际情况。
6.8.3 盐渍岩土地区的调查工作,应包括下列内容:
1 盐渍岩土的成因、分布和特点;
2 含盐化学成分、含盐量及其在岩土中的分布;
3 溶蚀洞穴发育程度和分布;
4 搜集气象和水文资料;
5 地下水的类型、埋藏条件、水质、水位及其季节变化;
6 植物生长状况;
7 含石膏为主的盐渍岩石膏的水化深度,含芒硝较多的盐渍岩,在隧道通过地段的地温情况;
8 调查当地工程经验。
条文说明
6.8.3 盐渍岩土地区的调查工作是根据盐渍岩土的具体条件拟定的。 1 硬石膏(CaS04
)经水化后形成石膏(CaS0 4 ·2H 2 0),在水化过程中体积膨胀,可导致建筑物的破坏;另外,在石膏—硬石膏分布地区,几乎都发育岩溶化现象,在建筑物运营期间内,在石膏—硬石膏中出现岩溶化洞穴,而造成基础的不均匀沉陷;
2 芒硝(Na 2 S0 4 )的物态变化导致其体积的膨胀与收缩;芒硝的溶解度,当温度在32.4℃以下时,随着温度的降低而降低。因此,温度变化,芒硝将发生严重的体积变化,造成建筑物基础和洞室围岩的破坏。
6.8.4 盐渍岩土的勘探测试应符合下列规定:
1 除应遵守本规范第4章规定外,勘探点布置尚应满足查明盐渍岩土分布特征的要求;
2 采取岩土试样宜在干旱季节进行,对用于测定含盐离子的扰动土取样,宜符合表6.8.4的规定;

3 工程需要时,应测定有害毛细水上升的高度;
4 应根据盐渍土的岩性特征,选用载荷试验等适宜的原位测试方法,对于溶陷性盐渍土尚应进行浸水载荷试验确定其溶陷性;
5 对盐胀性盐渍土宜现场测定有效盐胀厚度和总盐胀量,当土中硫酸钠含量不超过1%时,可不考虑盐胀性;
6 除进行常规室内试验外,尚应进行溶陷性试验和化学成分分析,必要时可对岩土的结构进行显微结构鉴定;
7 溶陷性指标的测定可按湿陷性土的湿陷试验方法进行。
条文说明
6.8.4 为了划分盐渍土,应按表6.8.4的要求采取扰动土样。盐渍土平面分区可为总平面图设计选择最佳建筑场地;竖向分区则为地基设计、地下管道的埋设以及盐渍土对建筑材料腐蚀性评价等,提供有关资料。 据柴达木盆地实际观测结果,日温差引起的盐胀深度仅达表层下0.3m左右,深层土的盐胀由年温差引起,其盐胀深度范围在0.3m以下。 盐渍土盐胀临界深度,是指盐渍土的盐胀处于相对稳定时的深度。盐胀临界深度可通过野外观测获得。方法是在拟建场地自地面向下5m左右深度内,于不同深度处埋设测标,每日定时数次观测气温、各测标的盐胀量及相应深度处的地温变化,观测周期为一年。 柴达木盆地盐胀临界深度一般大于3.0m,大于一般建筑物浅基的埋深,如某深度处盐渍土由温差变化影响而产生的盐胀压力,小于上部有效压力时,其基础可适当浅埋,但室内地面下需作处理。以防由盐渍土的盐胀而导致的地面膨胀破坏。
6.8.5 盐渍岩土的岩土工程评价应包括下列内容:
1 岩土中含盐类型、含盐量及主要含盐矿物对岩土工程特性的影响;
2 岩土的溶陷性、盐胀性、腐蚀性和场地工程建设的适宜性;
3 盐渍土地基的承载力宜采用载荷试验确定,当采用其他原位测试方法时,应与载荷试验结果进行对比;
4 确定盐渍岩地基的承载力时,应考虑盐渍岩的水溶性影响;
5 盐渍岩边坡的坡度宜比非盐渍岩的软质岩石边坡适当放缓,对软弱夹层、破碎带应部分或全部加以防护;
6 盐渍岩土对建筑材料的腐蚀性评价应按本规范第12章执行。
条文说明
6.8.5 盐渍土由于含盐性质及含盐量的不同,土的工程特性各异,地域性强,目前尚不具备以土工试验指标与载荷试验参数建立关系的条件,故载荷试验是获取盐渍土地基承载力的基本方法。 氯和亚氯盐渍土的力学强度的总趋势是总含盐量(SDS
)增大,比例界限(ρ 0 )随之增大,当S DS 在10%范围内,ρ 0 增加不大,超过10%后,ρ 0 有明显提高。这是因为土中氯盐在其含量超过一定的临界溶解含量时,则以晶体状态析出,同时对土粒产生胶结作用。使土的力学强度提高。
硫酸和亚硫酸盐渍土的总含盐量对力学强度的影响与氯盐渍土相反,即土的力学强度随S隅的增大而减小。其原因是,当温度变化超越硫酸盐盐胀临界温度时,将发生硫酸盐体积的胀与缩,引起土体结构破坏,导致地基承载力降低。
6.9 风化岩和残积土
6.9 风化岩和残积土
6.9.1 岩石在风化营力作用下,其结构、成分和性质已产生不同程度的变异,应定名为风化岩。已完全风化成土而未经搬运的应定名为残积土。
条文说明
6.9.1 本条阐述风化岩和残积土的定义。不同的气候条件和不同的岩类具有不同风化特征,湿润气候以化学风化为主,干燥气候以物理风化为主。花岗岩类多沿节理风化,风化厚度大,且以球状风化为主。层状岩,多受岩性控制,硅质比黏土质不易风化,风化后层理尚较清晰,风化厚度较薄。可溶岩以溶蚀为主,有岩溶现象,不具完整的风化带,风化岩保持原岩结构和构造,而残积土则已全部风化成土,矿物结晶、结构、构造不易辨认,成碎屑状的松散体。
6.9.2 风化岩和残积土的勘察应着重查明下列内容:
1 母岩地质年代和岩石名称;
2 按本规范附录A表A. 0.3划分岩石的风化程度;
3 岩脉和风化花岗岩中球状风化体(孤石)的分布;
4 岩土的均匀性、破碎带和软弱夹层的分布;
5 地下水赋存条件。
条文说明
6.9.2 本条规定了风化岩和残积土勘察的任务,但对不同的工程应有所侧重。如作为建筑物天然地基时,应着重查明岩土的均匀性及其物理力学性质,作为桩基础时应重点查明破碎带和软弱夹层的位置和厚度等。
6.9.3 风化岩和残积土的勘探测试应符合下列要求:
1 勘探点间距应取本规范第4章规定的小值;
2 应有一定数量的探井;
3 宜在探井中或用双重管、三重管采取试样,每一风化带::不应少于3组;
4 宜采用原位测试与室内试验相结合,原位测试可采用圆锥动力触探、标准贯入试验、波速测试和载荷试验;
5 室内试验除应按本规范第11章的规定执行外,对相当于极软岩和极破碎的岩体,可按土工试验要求进行,对残积土,必要时应进行湿陷性和湿化试验。
条文说明
6.9.3 勘探点布置除遵循一般原则外,对层状岩应垂直走向布置,并考虑具有软弱夹层的特点。 勘探取样,规定在探井中刻取或采用双重管、三重管取样。器,目的是为了保证采取风化岩样质量的可靠性。风化岩和残积土一般很不均匀,取样试验的代表性差,故应考虑原位测试与室 内试验结合的原则,并以原位测试为主。 对风化岩和残积土的划分,可用标准贯入试验或无侧限抗压强度试验,也可采用波速测试,同时也不排除用规定以外的方法,可根据当地经验和岩土的特点确定。
6.9.4 对花岗岩残积土,应测定其中细粒土的天然含水量ω f 、塑限ω p 、液限ω L 。
条文说明
6.9.4
对花岗岩残积土,为求得合理的液性指数,应确定其中细粒土(粒径小于0.5mrn)的天然含水量w f 、塑性指数I p 、液性指数I L ,试验应筛去粒径大于0.5m的粗颗粒后再作。而常规试验方法所作出的天然含水量失真,计算出的液性指数都小于零,与实际情况不符。细粒土的天然含水量可以实测,也可用下式计算:

6.9.5 花岗岩类残积土的地基承载力和变形模量应采用载荷试验确定。有成熟地方经验时,对于地基基础设计等级为乙级、丙级的工程,可根据标准贯入试验等原位测试资料,结合当地经验综合确定。
条文说明
6.9.5 花岗岩分布区,因为气候湿热,接近地表的残积土受水的淋滤作用,氧化铁富集,并稍具胶结状态,形成网纹结构,土质较坚硬。而其下强度较低,再下由于风化程度减弱强度逐渐增加。因此,同一岩性的残积土强度不一,评价时应予注意。
6.9.6 风化岩和残积土的岩土工程评价应符合下列要求:
1 对于厚层的强风化和全风化岩石,宜结合当地经验进一步划分为碎块状、碎屑状和土状;厚层残积土可进一步划分为硬塑残积土和可塑残积土,也可根据含砾或含砂量划分为黏性土、砂质黏性土和砾质黏性土;
2 建在软硬互层或风化程度不同地基上的工程,应分析不均匀沉降对工程的影响;
3 基坑开挖后应及时检验,对于易风化的岩类,应及时砌筑基础或采取其他措施,防止风化发展;
4 对岩脉和球状风化体(孤石),应分析评价其对地基(包括桩基)的影响,并提出相应的建议。
6.10 污染土
6.10 污 染 土
6.10.1 由于致污物质的侵入, 使土的成分、结构和性质发生了显著变异 的土,应判定为污染工。污染土的定名可在原分类名称前冠以“污染”二字。
条文说明
6.10.1 [修订说明] 本规范关于污染土定义的原有条文不包括环境评价。经广泛听取意见,多数专家认为,随着人们环境保护和生态建设意识的增强,污染对土和地下水造成的环境影响,尤其是对人体健康的影响日益受到重视,国际上环境岩土工程也已成为十分突出的问题。因此,本次修改对污染土的定义作了适当修改,不仅包括致污物质侵入导致土的物理力学性状和化学性质的改变,也包括致污物质侵入对人体健康和生态环境的影响。
6.10.2 本节适用于工业污染土、尾矿污染土和垃圾填埋场渗滤液污染土的勘察,不适用于核污染土的勘察。污染土对环境影响 的评价可根据任务要求进行。
条文说明
6.10.2 [修订说明] 工业生产废水废渣污染,因生产或储存中废水、废渣和油脂的泄漏,造成地下水和土中酸碱度的改变,重金属、油脂及其他有害物质含量增加,导致基础严重腐蚀,地基土的强度急剧降低或产生过大变形,影响建筑物的安全及正常使用,或对人体健康和生态环境造成严重影响。 尾矿堆积污染,主要体现在对地表水、地下水的污染以及周围土体的污染,与选矿方法、工艺及添加剂和堆存方式等密切相关。 垃圾填埋场渗滤液的污染,因许多生活垃圾未能进行卫生填埋或卫生填埋不达标,生活垃圾的渗滤液污染土体和地下水,改变了原状土和地下水的性质,对周围环境也造成不良影响。 核污染主要是核废料污染,因其具有特殊性,故本节不包括核污染勘察。实际工程中如遇核污染问题时,应建议进行专题研究。 因人类活动所致的地基土污染一般在地表下一定深度范围内分布,部分地区地下潜水位高,地基土和地下水同时污染。因此在具体工程勘察时,污染土和地下水的调查应同步进行。 污染土勘察包括:对建筑材料的腐蚀性评价、污染对土的工程特性指标的影响程度评价以及污染土对环境的影响程度评价。 考虑污染土对环境影响程度的评价需根据相关标准进行大量的室内试验,故可根据任务要求进行。
6.10.3 污染土场地和地基可分为下列类型,不同类型场地和地基勘察应突出重点。
1 已受污染的已建场地和地基;
2 已受污染的拟建场地和地基;
3 可能受污染的已建场地和地基;
4 可能受污染的拟建场地和地基。
条文说明
6.10.3 [修订说明] 污染土场地和地基的勘察可分为四种类型,不同类型的勘察重点有所不同。已受污染的已建场地和地基的勘察,主要针对污染土、水造成建筑物损坏的调查,是对污染土处理前的必要勘察,重点调查污染土强度和变形参数的变化、污染土和地下水对基础腐蚀程度等。对已受污染的拟建场地和地基的勘察,则在初步查明污染工和地下水空间分布特点的基础上,重点结合拟建建筑物基础形式及可能采用的处理措施,进行针对性勘察和评价。 对可能受污染的场地和地基的勘察,则重点调查污染源和污染物质的分布、污染途径,判定土、水可能受污染的程度,为已建工程的污染预防和拟建工程的设计措施提供依据。
6.10.4 污染土场地和地基的勘察,应根据工程特点和设计要求选择适宜的勘察手段,并应符合下列要求:
1 以现场调查为主,对工业污染应着重调查污染源、污染史、污染途径、污染物成分、污染场地已有建筑物受影响程度、周边环境等。对尾矿污染应重点调查不同的矿物种类和化学成分,了解选矿所采用工艺、添加剂及其化学性质和成分等。对垃圾填埋场应着重调查垃圾成分、日处理量、堆积容量、使用年限、防渗结构、变形要求及周边环境等。
2 采用钻探或坑探采取土试样,现场观察污染土颜色、状态、气味和外观结构等,并与正常土比较,查明污染土分布范围和深度。
3 直接接触试验样品的取样设备应严格保持清洁,每次取样后均应用清洁水冲洗后再进行下一个样品的采取;对易分解或易挥发等不稳定组分的样品,装样时应尽量减少土样与空气的接触时间,防止挥发性物质流失并防止发生氧化;土样采集后宜采取适宜的保存方法并在规定时间内运送试验室。
4 对需要确定地基土工程性能的污染土,宜采用以原位测试为主的多种手段;当需要确定污染土地基承载力时,宜进行载荷试验。
条文说明
6.10.4 [修订说明] 本条列出污染土现场勘察的适用手段,其中现场调查和钻探(或坑探)取样分析是必要手段,强调污染土勘察以现场调查为主。根据已有工程经验,应先调查污染源位置及相关背景资料。 如不重视先期调查,按常规勘察盲目布置很多勘察工作量,则针对性差,有可能遗漏和淡化严重污染地段,造成土、水试样采取量不足,以致影响评价结论的可靠性。 用于不同测试目的及不同测试项目的样品,其保存的条件和保存的时间不同。国家环保总局发布的《土壤环境监测技术规范》(HJ/T166—2004)中对新鲜样品的保存条件和保存的时间规定如表6.2所示。 

根据国外文献资料,多功能静力触探在环境岩土工程中应用已较为广泛。需要时,也可采用地球物理勘探方法(如电阻率法、电磁法等),配合钻探和其他原位测试,查明污染土的分布。
6.10.5 对污染土的勘探测试,当污染物对人体健康有害或对机具仪器有腐蚀性时,应采取必要的防护措施。
条文说明
6.10.5 [修订说明] 本条即原规范第6.10.6条,内容未作修改。
6.10.6 拟建场地污染土勘察宜分为初步勘察和详细勘察两个阶段。条件简单时,可直接进行详细勘察。
初步勘察应以现场调查为主,配合少量勘探测试,查明污染源性质、污染途径,并初步查明污染土分布和污染程度;详细勘察应在初步勘察的基础上,结合工程特点、可能采用的处理措施,有针对性地布置勘察工作量,查明污染土的分布范围、污染程度、物理力学和化学指标,为污染工处理提供参数。
条文说明
6.10.6 (修订说明] 由于污染土空间分布一般具有不均匀、污染程度变化大的特点,勘察过程是一个从表面认知到逐步查明的过程,且勘察工作量与处理方法密切相关,因此污染土场地勘察宜分阶段进行,实际工程勘察也大多如此。第一阶段在承接常规勘察任务时,通过现场污染源调查、采取少量土样和地下水样进行化学分析,初步判定场地地基土和地下水是否受污染、污染的程度、污染的大致范围。第二阶段则在第一阶段勘察的基础上,经与委托方、设计方交流,并结合可能采用的基础方案、处理措施,明确详细的勘察方法并予以实施。第二阶段的勘察工作应有很强的针对性。
6.10.7 勘探测试工作量的布置应结合污染源和污染途径的分布进行,近污染源处勘探点间距宜密,远污染源处勘探点间距宜疏。为查明污染土分布的勘探孔深度应穿透污染土。详细勘察时,采取污染土试样的间距应根据其厚度及可能采取的处理措施等综合确定。确定污染土与非污染土界限时,取土间距不宜大于1m。
条文说明
6.10.7 [修订说明] 考虑到全国范围内污染物的侵入途径、污染土性质及处理方法差异均很大,勘察时需因地制宜,合理确定勘探点间距,不宜作统一规定。故本节对勘探点间距未作明确规定。 考虑污染土其污染的程度一般在深度方向变化较大,且处理方法也与污染土的深度密切相关,因此详细勘察时,划分污染土与非污染土界限时其取土试样的间距不宜过大。
6.10.8 有地下水的勘探孔应采取不同深度地下水试样,查明污染物在地下水中的空间分布。同一钻孔内采取不同深度的地下水试样时,应采用严格的隔离措施,防止因采取混合水样而影响判别结论。
条文说明
6.10.8 [修订说明] 为了查明污染物在地下水不同深度的分布情况,需要采取不同深度的地下水试样。不同深度的地下水试样可以通过布设不同深度的勘探孔采取;当在同一钻孔中采取不同深度的地下水样时,需要采取严格的隔离措施,否则所取水试样是混合水样。
6.10.9 污染土和水的室内试验,应根据污染情况和任务要求进行下列试验:
1 污染土和水的化学成分;
2 污染土的物理力学性质;
3 对建筑材料腐蚀性的评价指标;
4 对环境影响的评价指标;
5 力学试验项目和试验方法应充分考虑污染土的特殊性质,进行相应的试验,如膨胀、湿化、湿陷性试验等;
6 必要时进行专门的试验研究。
条文说明
6.10.9 [修订说明] 污染土和水的化学成分试验内容,应根据任务要求确定。无环境评价要求时,测试的内容主要满足地基土和地下水对建筑材料的腐蚀性评价;有环境评价要求时,则应根据相关标准与任务委托时的具体要求,确定需要测试的内容。 工程需要时,研究土在不同类型和浓度污染液作用下被污染的程度、强度与变形参数的变化以及污染物的迁移特征等。主要用于污染源未隔离或未完全隔离情况下的预测分析。
6.10.10 污染土评价应根据任务要求进行,对场地和建筑物地基的评价应符合下列要求:
1 污染源的位置、成分、性质、污染史及对周边的影响;
2 污染土分布的平面范围和深度、地下水受污染的空间范围;
3 污染土的物理力学性质,污染对土的工程特性指标的影响程度;
4 工程需要时,提供地基承载力和变形参数,预测地基变形特征;
5 污染土和水对建筑材料的腐蚀性;
6 污染土和水对环境的影响;
7 分析污染发展趋势;
8 对已建项目的危害性或拟建项目适宜性的综合评价。
条文说明
6.10.10 [修订说明] 对污染土的评价,应根据污染土的物理、水理和力学性质,综合原位和室内试验结果,进行系统分析,用综合分析方法评价场地稳定性和地基适宜性。 考虑污染土和水对建筑材料的腐蚀程度、污染对土的工程特性(强度、变形、渗透性)指标的影响程度、污染土和水对环境的影响程度三方面的判别标准不同,污染等级划分标准不同,且后期处理方法也有差异,勘察报告中宜分别评价。 污染土的岩土工程评价应突出重点:对基岩地区,岩体裂隙和不良地质作用要重点评价。如有些垃圾填埋场建在山谷中,垃圾渗滤液是否沿岩体裂隙特别是构造裂隙扩散或岩体滑坡导致污染扩散等;对松软土地区,渗透性、土的力学性(强度和变形)评价则相对重要。 评价宜针对可能采用的处理方法突出重点,如挖除法处理, 则主要查明污染土的分布范围;对需要提供污染土承载力的地基土,则其力学性质(强度和变形参数)评价应作为重点;对污染源未隔离或隔离效果差的场地,污染发展趋势的预测评价是重点。
6.10.11 污染土和水对建筑材料的腐蚀性评价和腐蚀等级的划分,应符合本规范第12章的有关规定。
6.10.12 污染对土的工程特性的影响程度可按表6.10.12划分。根据工程具体情况,可采用强度、变形、渗透等工程特性指标进行综合评价。

条文说明
6.10.12 [修订说明] 除对建筑材料的腐蚀性外,污染土的强度、渗透等工程特性指标是地基基础设计中重要的岩土参数,需要有一个污染对土的工程特性影响程度的划分标准。但污染土性质复杂,化学成分多样,化学性质有极性和非极性,有的还含有有机质,工程要求也各不相同,很难用一个指标概括。本次修订按污染前后土的工程特性指标的变化率判别地基土受污染影响的程度。“变化率”是指污染前后工程特性指标的差值与污染前指标之比,具体选用哪种指标应根据工程具体情况确定。强度和变形指标可选用抗剪强度、压缩模量、变形模量等,也可用标贯锤击数、静力触探、动力触探指标,或载荷试验的地基承载力等。土被污染后一般对工程特性产生不利影响,但也有被胶结加固,产生有利影响,应在评价时说明。尤其应注意同一工程,经受同样程度的污染,当不同工程特性指标判别结果有差异时,宜在分别评价的基础上根据工程要求进行综合评价。 当场地地基土局部污染时,污染前工程特性指标(本底值)可依据未污染区的测试结果确定;当整个建设场地地基土均发生污染时,其污染前工程特性指标(本底值)可参考邻近未污染场地或该地区区域资料确定。
6.10.13 污染土和水对环境影响的评价应结合工程具体要求进行,无明确要求时可按现行国家标准《土壤环境质量标准》GB 15618、《地下水质量标准》GB/T14848和《地表水环境质量标准》GB 3838进行评价。
条文说明
6.10.13 [修订说明] 污染土和水对环境影响的评估标准,可参照国家环境质量标准《土壤环境质量标准》(GB 15618)、《地下水质量标准》(GB/T 14848)和《地表水环境质量标准》(GB 3838)。值得注意的是我国环境质量标准与发达国家的同类标准有较大的差距。因此对环境影响评价应结合工程具体要求进行。 《土壤环境质量标准》(GB 15618—1995)中将土壤质量分为三类,分级标准分别为维持自然背景的土壤环境质量限制值、维持人体健康的土壤限制值、保障植物生长的土壤限制值。 《地下水质量标准》(GB/T 14848—93)中将地下水质量分为五类,分别反映地下水化学成分天然低背景值、天然背景值、以人体健康基准值为依据、以农业及工业用水要求为依据、不宜饮用。 《地表水环境质量标准》(GB 3838—2002)将地表水环境质量标准分为五类,分别主要适用于源头水及国家自然保护区、集中式生活饮用水地表水源地一级保护区、集中式生活饮用水地表水源地二级保护区、一般工业用水区、农业用水区及一般景观要求水域。根据上述标准可判定污染土和水对人体健康及植物生长等是否有影响。 根据《土壤环境监测技术规范》(HJ/T 166—2004),土壤环境质量评价一般以土壤单项污染指数、土壤污染超标率(倍数)等为主,也可用内梅罗污染指数划分污染等级(详见表6.3)。 其中:土壤单项污染指数=土壤污染实测值/土壤污染物质量标准; 土壤污染超标率(倍数)=(土壤某污染物实测值一某污染物质量标准)/某污染物质量标准 内梅罗污染指数(PN
)={[pl 均 2 )+(Pl 最大 2 )]/2} 1/2
式中pl 均 和Pl 最大 分别是平均单项污染指数和最大单项污染指数。

6.10.14 污染土的处置与修复应根据污染程度、分布范围、土的性质、修复标准、处理工期和处理成本等综合考虑。
条文说明
6.10.14 [修订说明) 目前工程界处理污染土的方法有:隔离法、挖除换垫法、酸碱中和法、水稀释减低污染程度以及采用抗腐蚀的建筑材料等。总体要求是快速处理、成本控制、确保安全。需要注意的是污染土在外运处置时要防止二次污染的发生。 环境修复国外工程案例较多,修复方法包括物理方法(换土、过滤、隔离、电处理)、化学方法(酸碱中和、氧化还原、加热分解)和生物方法(微生物、植物),其中部分简单修复方法与目前我国工程界处理方法类同。生物修复历时较长,修复费用较高。仅从环境角度考虑修复方法时,不关注土体结构是否破坏,强度是否降低等岩土工程问题。
7 地下水
7. 1地下水的勘察要求
7 地 下 水
7.1 地下水的勘察要求
7.1.1 岩土工程勘察应根据工程要求,通过搜集资料和勘察工作,掌握下列水文地质条件:
1 地下水的类型和赋存状态;
2 主要含水层的分布规律;
3 区域性气候资料,如年降水量、蒸发量及其变化和对地下水位的影响;
4 地下水的补给排泄条件、地表水与地下水的补排关系及其对地下水位的影响;
5 勘察时的地下水位、历史最高地下水位、近3—5年最高地下水位、水位变化趋势和主要影响因素;
6 是否存在对地下水和地表水的污染源及其可能的污染程度。
7.1.2 对缺乏常年地下水位监测资料的地区,在高层建筑或重大工程的初步勘察时,宜设置长期观测孔,对有关层位的地下水进行长期观测。
7.1.3 对高层建筑或重大工程,当水文地质条件对地基评价、基础抗浮和工程降水有重大影响时,宜进行专门的水文地质勘察。
7.1.4 专门的水文地质勘察应符合下列要求:
1 查明含水层和隔水层的埋藏条件,地下水类型、流向、水位及其变化幅度,当场地有多层对工程有影响的地下水时,应分层量测地下水位,并查明互相之间的补给关系;
2 查明场地地质条件对地下水赋存和渗流状态的影响;必要时应设置观测孔,或在不同深度处埋设孔隙水压力计,量测压 力水头随深度的变化;
3 通过现场试验,测定地层渗透系数等水文地质参数。
条文说明
7.1.1~7.1.4 这4条都是在本次修订中增加的内容,归纳了近年来各地在岩土工程勘察,特别是高层建筑勘察中取得的一些经验。条文中的“主要含水层”,包括上层滞水的含水层。随着城市建设的高速发展,特别是高层建筑的大量兴建,地下水的赋存和渗流形态对基础工程的影响日渐突出。表现在: 1 很多高层建筑的基础埋深超过10m,甚至超过20m,加上建筑体型往往比较复杂,大部分“广场式建筑(plaza)”的建筑平面内都包含有纯地下室部分,在北京、上海、西安、大连等城市还修建了地下广场;在抗浮设计和地下室外墙承载力验算中,正确确定抗浮设防水位成为一个牵涉巨额造价以及施工难度和周期的十分关键的问题; 2 高层建筑的基础,除埋置较深外,其主体结构部分多采用箱基或筏基;基础宽度很大,加上基底压力较大,基础的影响深度可数倍、甚至十数倍于一般多层建筑;在这个深度范围内,有时可能遇到2层或2层以上的地下水,比如北京规划区东部望京小区一带,在地面下40m范围内,地下水有5层之多;不同层位的地下水之间,水力联系和渗流形态往往各不相同,造成人们难于准确掌握建筑场地孔隙水压力场的分布;由于孔隙水压力在土力学和工程分析中的重要作用,对孔压的考虑不周将影响建筑沉降分析、承载力验算、建筑整体稳定性验算等一系列重要的工程评价问题; 3 显而易见,在基坑支护工程中,地下水控制设计和支护结构的侧向压力更与上述问题紧密相关。工程经验表明,在大规模的工程建设中,对地下水的勘察评价将对工程的安全与造价产生极大影响。 为适应这一客观需要,本次修订中强调: 1 加强对有关宏观资料的搜集工作,加重初步勘察阶段对地下水勘察的要求; 2 由于,第一、地下水的赋存状态是随时间变化的,不仅有年变化规律,也有长期的动态规律;第二、一般情况下详细勘察阶段时间紧迫,只能了解勘察时刻的地下水状态,有时甚至没有足够的时间进行本章第7.2节规定的现场试验;因此,除要求加强对长期动态规律的搜集资料和分析工作外,提出了有关在初勘阶段预设长期观测孔和进行专门的水文地质勘察的条文; 3 认识到地下水对基础工程的影响,实质上是水压力或孔隙水压力场的分布状态对工程结构影响的问题,而不仅仅是水位问题;了解在基础受压层范围内孔隙水压力场的分布,特别是在黏性土层中的分布,在高层建筑勘察与评价中是至关重要的;因此提出了有关了解各层地下水的补给关系、渗流状态,以及量测压力水头随深度变化的要求;有条件时宜进行渗流分析,量化评价地下水的影响; 4 多层地下水分层水位(水头)的观测,尤其是承压水压力水头的观测,虽然对基础设计和基坑设计都十分重要,但目前不少勘察人员忽视这件工作,造成勘察资料的欠缺,本次修订作了明确的规定; 5 渗透系数等水文地质参数的测定,有现场试验和室内试验两种方法。一般室内试验误差较大,现场试验比较切合实际,故本条规定通过现场试验测定,当需了解某些弱透水性地层的参数时,也可采用室内试验方法。
7.1.5 水试样的采取和试验应符合下列规定:
1 水试样应能代表天然条件下的水质情况;
2 水试样的采取和试验项目应符合本规范第12章的规定;
3 水试样应及时试验,清洁水放置时间不宜超过72小时,稍受污染的水不宜超过48小时,受污染的水不宜超过12小时。
条文说明
7.1.5 地下水样的采取应注意下列几点: 1 简分析水样取1000ml,分析侵蚀性二氧化碳的水样取500ml,并加大理石粉2~3g,全分析水样取3000ml; 2 取水容器要洗净,取样前应用水试样的水对水样瓶反复冲洗三次; 3 采取水样时应将水样瓶沉入水中预定深度缓慢将水注入瓶中,严防杂物混入,水面与瓶塞间要留1cm左右的空隙; 4 水样采取后要立即封好瓶口,贴好水样标签,及时送化验室。
7.2 水文地质参数的测定
7.2 水文地质参数的测定
7.2.1 水文地质参数的测定方法应符合本规范附录E的规定。
条文说明
7.2.1 测定水文地质参数的方法有多种,应根据地层透水性能的大小和工程的重要性以及对参数的要求,按附录E选择。
7.2.2 地下水位的量测应符合下列规定:
1 遇地下水时应量测水位;
2 (此款取消)
3 对工程有影响的 多层含水层的水位量测,应采取止水措施,将被测含水层与其他含水层隔开。 (自2022年4月1日起废止该条, 点击查看:新规《工程勘察通用规范》GB 55017-2021 )
条文说明
7.2.2 [修订说明] 第2款在第7.2.3条中已作规定,故删去。第3款原文为,“对多层含水层的水位量测,应采取止水措施将被测含水层与其他含水层隔开”。事实上,第7.1.4条已规定,“当场地有多层对工程有影响的地下水时,应分层量测地下水位”。如只看强制性条文,未全面理解规范,可能造成执行偏差,修改后将第7.1.4条的意思加了进去,以免造成片面理解。 上层滞水常无稳定水位,但应量测。
7.2.3 初见水位和稳定水位可在钻孔、探井或测压管内直接量测,稳定水位的间隔时间按地层的渗透性确定,对砂土和碎石土不得少于0.5h,对粉土和黏性土不得少于8h,并宜在勘察结束后统一量测稳定水位。量测读数至厘米,精度不得低于±2cm。
条文说明
7.2.2、7.2.3 地下水位的量测,着重说明下列几点: 1 稳定水位是指钻探时的水位经过一定时间恢复到天然状态后的水位;地下水位恢复到天然状态的时间长短受含水层渗透性影响最大,根据含水层渗透性的差异,第7.2.3条规定了至少需要的时间;当需要编制地下水等水位线图或工期较长时,在工程结束后宜统一量测一次稳定水位; 2 采用泥浆钻进时,为了避免孔内泥浆的影响,需将测水管打入含水层20cm方能较准确地测得地下水位; 3 地下水位量测精度规定为±2cm是指量测工具、观测等造成的总误差的限值,因此量测工具应定期用钢尺校正。
7.2.4 测定地下水流向可用几何法,量测点不应少于呈三角形分布的3个测孔(井)。测点间距按岩土的渗透性、水力梯度和地形坡度确定,宜为50~100m。应同时量测各孔(井)内水位,确定地下水的流向。
地下水流速的测定可采用指示剂法或充电法。
条文说明
7.2.4 对地下水流向流速的测定作如下说明: 1 用几何法测定地下水流向的钻孔布置,除应在同一水文地质单元外,尚需考虑形成锐角三角形,其中最小的夹角不宜小于40°;孔距宜为50~100m,过大和过小都将影响量测精度; 2 用指示剂法测定地下水流速,试验孔与观测孔的距离由含水层条件确定,一般细砂层为2~5m,含砾粗砂层为5~15m,裂隙岩层为10~15m,对岩溶水可大于50m;指示剂可采用各种盐类、着色颜料等,其用量决定于地层的透水性和渗透距离; 3 用充电法测定地下水的流速适用于地下水位埋深不大于5m的潜水。
7.2.5 抽水试验应符合下列规定:
1 抽水试验方法可按表7.2.5选用;
2 抽水试验宜三次降深,最大降深应接近工程设计所需的地下水位降深的标高;
3 水位量测应采用同一方法和仪器,读数对抽水孔为厘米,对观测孔为毫米;
4 当涌水量与时间关系曲线和动水位与时间的关系曲线,在一定范围内波动,而没有持续上升和下降时,可认为已经稳定;
5 抽水结束后应量测恢复水位。

条文说明
7.2.5 本条是对抽水试验的原则规定,具体说明下列几点: 1 抽水试验是求算含水层的水文地质参数较有效的方法;岩土工程勘察一般用稳定流抽水试验即可满足要求,正文表7.2.5所列的应用范围,可结合工程特点,勘察阶段及对水文地质参数精度的要求选择; 2 抽水量和水位降深应根据工程性质、试验目的和要求确定;对于要求比较高的工程,应进行3次不同水位降深,并使最大的水位降深接近工程设计的水位标高,以便得到较符合实际的数据;一般工程可进行1~2次水位降深; 3 试验孔和观测孔的水位量测采用同一方法和器具,可以减少其间的相对误差;对观测孔的水位量测读数至毫米,是因其不受抽水泵和抽水时水面波动的影响,水位下降较小,且直接影响水文地质参数计算的精度; 4 抽水试验的稳定标准是当出水量和动水位与时间关系曲线均在一定范围内同步波动而没有持续上升和下降的趋势时即认为达到稳定;稳定延续时间,可根据工程要求和含水地层的渗透性确定; 5 试验成果分析可参照《供水水文地质勘察规范》(TJ27)进行。
7.2.6 渗水试验和注水试验可在试坑或钻孔中进行。对砂土和粉土,可采用试坑单环法;对黏性土可采用试坑双环法;试验深度较大时可采用钻孔法。
条文说明
7.2.6 本条所列注水试验的几种方法是国内外测定饱和松散土渗透性能的常用方法。试坑法和试坑单环法只能近似地测得土的渗透系数。而试坑双环法因排除侧向渗透的影响。测试精度较高。试坑试验时坑内注水水层厚度常用10cm。
7.2.7 压水试验应根据工程要求,结合工程地质测绘和钻探资料,确定试验孔位,按岩层的渗透特性划分试验段,按需要确定试验的起始压力、最大压力和压力级数,及时绘制压力与压入水量的关系曲线,计算试段的透水率,确定P-Q曲线的类型。
条文说明
7.2.7 本条主要参照《水利水电工程钻孔压水试验规程》(SL25—92)及美国规范制定,具体说明下列几点: 1 常规性的压水试验为吕荣试验,该方法是1933年吕荣(M.Lugeon)首次提出,经多次修正完善,已为我国和大多数国家采用;成果表达采用透水率,单位为吕荣(Lu),当试段压力为1MPa,每米试段的压人流量为1L/min时,称为1Lu;除了常规性的吕荣试验外,也可根据工程需要,进行专门性的压水试验; 2 压水试验的试验段长度一般采用5m,要根据地层的单层厚度,裂隙发育程度以及工程要求等因素确定; 3 按工程需要确定试验最大压力、压力施加的分级数及起始压力;调整压力表的工作压力为起始压力;一般采用三级压力五个阶段进行,取1.0MPa为试验最大压力;每1~2min记录压入水量,当连续五次读数的最大值和最小值与最终值之差,均小于最终值的l0%时,为本级压力的最终压入水量,这是为了更好地控制压入量的最终值接近极值,以控制试验精度; 4 压水试验压力施加方法应由小到大,逐级增加到最大压力后,再由大到小逐级减小到起始压力;并逐级测定相应的压入水量,及时绘制压力与压入水量的相关图表,其目的是了解岩层裂隙在各种压力下的特点,如高压堵塞、成孔填塞、裂隙张闭、周围井泉等因素的影响; 5 p-Q曲线可分为五种类型:A型(层流型)、B型(紊流型)、C型(扩张型)、D型(冲蚀型)、E型(充填型); 6 试验时应经常观测工作管外的水位变化及附近可能受影响的坑、孔、井、泉的水位和水量变化,出现异常时应分析原因,并及时采取相应措施。
7.2.8 孔隙水压力的测定应符合下列规定:
1 测定方法可按本规范附录E表E.0.2确定;
2 测试点应根据地质条件和分析需要布置;
3 测压计的安装和埋设应符合有关安装技术规定;
4 测试数据应及时分析整理,出现异常时应分析原因,并采取相应措施。
条文说明
7.2.8 对孔隙水压力的测定具体说明以下几点: 1 所列孔隙水压力测定方法及适用条件主要参考英国规范及我国实际情况制定,各种测试方法的优缺点简要说明如下:立管式测压计安装简单,并可测定土的渗透性,但过滤器易堵塞,影响精度,反应时间较慢;水压式测压计反应快,可同时测定渗透性,宜用于浅埋,有时也用于在钻孔中量测大的孔隙水压力,但因装置埋设在土层,施工时易受损坏;电测式测压计(电阻应变式、钢弦应变式)性能稳定、灵敏度高,不受电线长短影响,但安装技术要求高,安装后不能检验,透水探头不能排气,电阻应变片不能保持长期稳定性;气动测压计价格低廉,安装方便,反应快,但透水探头不能排气,不能测渗透性;孔压静力触探仪操作简便,可在现场直接得到超孔隙水压力曲线,同时测出土层的锥尖阻力; 2 目前我国测定孔隙水压力;多使用振弦式孔隙压力计即电测式测压计和数字式钢弦频率接收仪; 3 孔隙水压力试验点的布置,应考虑地层性质、工程要求、基础型式等,包括量测地基土在荷载不断增加过程中,新建筑物对临近建筑物的影响、深基础施工和地基处理引起孔隙水压力的变化;对圆形基础一般以圆心为基点按径向布孔,其水平及垂直方向的孔距多为5~10m; 4 测压计的埋设与安装直接影响测试成果的正确性;埋设前必须经过标定。安装时将测压计探头放置到预定深度,其上覆盖30cm砂均匀充填,并投入膨润土球,经压实注入泥浆密封;泥浆的配合比为4(膨润土) :8~12(水) :1(水泥)地表部分应有保护罩以防水灌入; 5 试验成果应提供孔隙水压力与时间变化的曲线图和剖面图(同一深度),孔隙水压力与深度变化曲线图。
7.3 地下水作用的评价
7.3 地下水作用的评价
7.3.1 岩土工程勘察应评价地下水的作用和影响,并提出预防措施的建议。
条文说明
7.3.1 在岩土工程的勘察、设计、施工过程中,地下水的影响始终是一个极为重要的问题,因此,在工程勘察中应当对其作用进行预测和评估,提出评价的结论与建议。 地下水对岩土体和建筑物的作用,按其机制可以划分为两类。一类是力学作用;一类是物理、化学作用。力学作用原则上应当是可以定量计算的,通过力学模型的建立和参数的测定,可以用解析法或数值法得到合理的评价结果。很多情况下,还可以通过简化计算,得到满足工程要求的结果。由于岩土特性的复杂性,物理、化学作用有时难以定量计算,但可以通过分析,得出合理的评价。
7.3.2 地下水力学作用的评价应包括下列内容:
1 对基础、地下结构物和挡土墙,应考虑在最不利组合情况下,地下水对结构物的上浮作用;对节理不发育的岩石和黏土且有地方经验或实测数据时,可根据经验确定;
有渗流时,地下水的水头和作用宜通过渗流计算进行分析评价;
2 验算边坡稳定时, 应考虑地下水对边坡稳定的不利影响;
3 在地下水位下降的影响范围内,应考虑地面沉降及其对工程的影响;当地下水位回升时,应考虑可能引起的回弹和附加的浮托力;
4 当墙背填土为粉砂、粉土或黏性土,验算支挡结构物的稳定时,应根据不同排水条件评价 地下水压力 对支挡结构物的作用;
5 因水头压差而产生自下向上的渗流时,应评价产生潜蚀、流土、 管涌的可能性;
6 在地下水位下开挖基坑或地下工程时,应根据岩土的渗透性、地下水补给条件,分析评价降水或隔水措施的可行性及其对基坑稳定和邻近工程的影响。
条文说明
7.3.2 地下水对基础的浮力作用,是最明显的一种力学作用。在静水环境中,浮力可以用阿基米德原理计算。一般认为,在透水性较好的土层或节理发育的岩石地基中,计算结果即等于作用在基底的浮力;对于渗透系数很低的黏土来说,上述原理在原则上也应该是适用的,但是有实测资料表明,由于渗透过程的复杂性,黏土中基础所受到的浮托力往往小于水柱高度。在铁路路基设计规范中,曾规定在此条件下,浮力可作一定折减。由于这个问题缺乏必要的理论依据,很难确切定量,故本条规定,只有在具有地方经验或实测数据时,方可进行一定的折减;在渗流条件下,由于土单元体的体积V上存在与水力梯度和水的重力密度γ
w 呈正比的渗流力(体积力)J,
J=iγ w V (7.1)
造成了土体中孔隙水压力的变化,因此,浮力与静水条件下不同,应该通过渗流分析得到。
无论用何种条分极限平衡方法验算边坡稳定性,孔隙水压力都会对各分条底部的有效应力条件产生重大影响,从而影响最后的分析结果。当存在渗流条件时,和上述原理一样,渗流状态还会影响到孔隙水压力的分布,最后影响到安全系数的大小。因此条文对边坡稳定性分析中地下水作用的考虑作了原则规定。
验算基坑支护支挡结构的稳定性时,不管是采用水土合算还是水土分算的方法,都需要首先将地下水的分布搞清楚,才能比较合理地确定作用在支挡结构上的水土压力。当渗流作用影响明显时,还应该考虑渗流对水压力的影响。
渗流作用可能产生潜蚀、流砂、流土或管涌现象,造成破坏。以上几种现象,都是因为基坑底部某个部位的最大渗流梯度i max 大于临界梯度i cr ,致使安全系数F s 不能满足要求:

对于地下水位以下开挖基坑需采取降低地下水位的措施时,需要考虑的问题主要有:1. 能否疏干基坑内的地下水,得到便利安全的作业面;2.在造成水头差条件下,基坑侧壁和底部土 体是否稳定;3. 由于地下水的降低,是否会对邻近建筑、道路和地下设施造成不利影响。
7.3.2 [修订说明]
本条无实质性修改,仅使文字表述更科学合理。
原文中的“动水压力”一词源于前苏联,词义不够准确。动水压力实际指的是渗透力,渗透力是一种体积力,不是面积力。地下水作用既可用体积力表达,如渗透力,也可用面积力表达,如静水压力,故对第2款作了相应修改。
静水压力是一种面积力,渗透力是一种体积力,二者应分开考虑,原文第4款写在一起易被误解,故作相应修改。
第5款中删去了“流砂”,因流砂一词表达不确切。
7.3.3 地下水的物理、化学作用的评价应包括下列内容:
1 对地下水位以下的工程结构,应评价地下水对混凝土、金属材料的腐蚀性,评价方法按本规范第12章执行;
2 对软质岩石、强风化岩石、残积土、湿陷性土、膨胀岩土和盐渍岩土,应评价地下水的聚集和散失所产生的软化、崩解、湿陷、胀缩和潜蚀等有害作用;
3 在冻土地区,应评价地下水对土的冻胀和融陷的影响。
条文说明
7.3.3 即使是在赋存条件和水质基本不变的前提下,地下水对岩土体和结构基础的作用往往也是一个渐变的过程,开始可能不为人们所注意,一旦危害明显就难以处理。由于受环境,特别是人类活动的影响,地下水位和水质还可能发生变化。所以在勘察时要注意调查研究,在充分了解地下水赋存环境和岩土条件的前提下做出合理的预测和评价。
7.3.4 对地下水采取降低水位措施时,应符合下列规定:
1 施工中地下水位应保持在基坑底面以下0.5~1. 5m;
2 降水过程中应采取有效措施,防止土颗粒的流失;
3 防止深层承压水引起的突涌,必要时应采取措施降低基坑下的承压水头。
7.3.5 当需要进行工程降水时,应根据含水层渗透性和降深要求,选用适当的降低水位方法。当几种方法有互补性时,亦可组合使用。
条文说明
7.3.4、7.3.5 要求施工中地下水位应降至开挖面以下一定距离(砂土应在0.5m以下,黏性土和粉土应在1m以下)是为了避免由于工体中毛细作用使槽底土质处于饱和状态,在施工活动中受到严重扰动,影响地基的承载力和压缩性。在降水过程中如不满足有关规范要求,带出土颗粒,有可能使基底土体受到扰动,严重时可能影响拟建建筑的安全和正常使用。 工程降水方法可参考表7.1选用。 

8 工程地质测绘和调查
8 工程地质测绘和调查
8.0.1 岩石出露或地貌、地质条件较复杂的场地应进行工程地质测绘。对地质条件简单的场地,可用调查代替工程地质测绘。
8.0.2 工程地质测绘和调查宜在可行性研究或初步勘察阶段进行。在可行性研究阶段搜集资料时,宜包括航空相片、卫星相片的解译结果。在详细勘察阶段可对某些专门地质问题作补充调查。
条文说明
8.0.1、8.0.2 为查明场地及其附近的地貌、地质条件,对稳定性和适宜性做出评价,工程地质测绘和调查具有很重要的意义。 工程地质测绘和调查宜在可行性研究或初步勘察阶段进行;详细勘察时,可在初步勘察测绘和调查的基础上,对某些专门地质问题(如滑坡、断裂等)作必要的补充调查。
8.0.3 工程地质测绘和调查的范围,应包括场地及其附近地段。
测绘的比例尺和精度应符合下列要求:
1 测绘的比例尺,可行性研究勘察可选用1:5 000—1:50 000;初步勘察可选用1;2 000~1:10 000;详细勘察可选用1:500~1:2,000;条件复杂时,比例尺可适当放大;
2 对工程有重要影响的地质单元体(滑坡、断层、软弱夹层、洞穴等),可采用扩大比例尺表示;
3 地质界线和地质观测点的测绘精度,在图上不应低于3mm。
条文说明
8.0.3 对本条作以下几点说明: 1 地质点和地质界线的测绘精度,本次修订统一定为在图上不应低于3mm,不再区分场地内和其他地段,因同一张工程地质图,精度应当统一; 2 本条明确提出:对工程有特殊意义的地质单元体,如滑坡、断层、软弱夹层、洞穴、泉等,都应进行测绘,必要时可用扩大比例尺表示,以便更好地解决岩土工程的实际问题; 3 为了达到精度要求,通常要求在测绘填图中,采用比提交成图比例尺大一级的地形图作为填图的底图;如进行1:10000比例尺测绘时,常采用1:5000的地形图作为外业填图底图;外业填图完成后再缩成1:10000的成图,以提高测绘的精度。
8.0.4 地质观测点的布置、密度和定位应满足下列要求:
1 在地质构造线、地层接触线、岩性分界线、标准层位和每个地质单元体应有地质观测点;
2 地质观测点的密度应根据场地的地貌、地质条件、成图比例尺和工程要求等确定,并应具代表性;
3 地质观测点应充分利用天然和已有的人工露头,当露头少时,应根据具体情况布置一定数量的探坑或探槽;
4 地质观测点的定位应根据精度要求选用适当方法;地质构造线、地层接触线、岩性分界线、软弱夹层、地下水露头和不良地质作用等特殊地质观测点,宜用仪器定位。
条文说明
8.0.4 地质观测点的布置是否合理,是否具有代表性,对于成图的质量至关重要。地质观测点宜布置在地质构造线、地层接触线、岩性分界线、不整合面和不同地貌单元、微地貌单元的分界线和不良地质作用分布的地段。同时,地质观测点应充分利用天然和已有的人工露头,例如采石场、路堑、井、泉等。当天然露头不足时,应根据场地的具体情况布置一定数量的勘探工作。条件适宜时,还可配合进行物探工作,探测地层、岩性、构造、不良地质作用等问题。 地质观测点的定位标测,对成图的质量影响很大,常采用以下方法: 1 目测法,适用于小比例尺的工程地质测绘,该法系根据地形、地物以目估或步测距离标测; 2 半仪器法,适用于中等比例尺的工程地质测绘,它是借助于罗盘仪、气压计等简单的仪器测定方位和高度,使用步测或测绳量测距离; 3 仪器法,适用于大比例尺的工程地质测绘,即借助于经纬仪、水准仪等较精密的仪器测定地质观测点的位置和高程;对于有特殊意义的地质观测点,如地质构造线、不同时代地层接触线、不同岩性分界线、软弱夹层、地下水露头以及有不良地质作用等,均宜采用仪器法; 4 卫星定位系统(GPS):满足精度条件下均可应用。
8.0.5 工程地质测绘和调查,宜包括下列内容:
1 查明地形、地貌特征及其与地层、构造、不良地质作用的关系,划分地貌单元;
2 岩土的年代、成因、性质、厚度和分布;对岩层应鉴定其风化程度,对土层应区分新近沉积土、各种特殊性土;
3 查明岩体结构类型,各类结构面(尤其是软弱结构面)的产状和性质,岩、土接触面和软弱夹层的特性等,新构造活动的形迹及其与地震活动的关系;
4 查明地下水的类型、补给来源、排泄条件,井泉位置,含水层的岩性特征、埋藏深度、水位变化、污染情况及其与地表水体的关系;
5 搜集气象、水文、植被、土的标准冻结深度等资料;调查最高洪水位及其发生时间、淹没范围;
6 查明岩溶、土洞、滑坡、崩塌、泥石流、冲沟、地面沉降、断裂、地震震害、地裂缝、岸边冲刷等不良地质作用的形成、分布、形态、规模、发育程度及其对工程建设的影响;
7 调查人类活动对场地稳定性的影n向,包括人工洞穴、地下采空、大挖大填、抽水排水和水库诱发地震等;
8 建筑物的变形和工程经验。
条文说明
8.0.5 对于工程地质测绘和调查的内容,本条特别强调应与岩土工程紧密结合,应着重针对岩土工程的实际问题。
8.0.6 工程地质测绘和调查的成果资料宜包括实际材料图、综合工程地质图、工程地质分区图、综合地质柱状图、工程地质剖面图以及各种素描图、照片和文字说明等。
条文说明
8.0.6 测绘和调查成果资料的整理,本条只作了一般内容的规定,如果是为解决某一专门的岩土工程问题,也可编绘专门的图件。 在成果资料整理中应重视素描图和照片的分析整理工作。美国、加拿大、澳大利亚等国的岩土工程咨询公司都充分利用摄影和素描这个手段。这不仅有助于岩土工程成果资料的整理,而且在基坑、竖井等回填后,一旦由于科研上或法律诉讼上的需要,就比较容易恢复和重现一些重要的背景资料。在澳大利亚几乎每份岩土工程勘察报告都附有典型的彩色照片或素描图。
8.0.7 利用遥感影像资料解译进行工程地质测绘时,现场检验地质观测点数宜为工程地质测绘点数的30%~50%。野外工作应包括下列内容:
1 检查解译标志;
2 检查解译结果;
3 检查外推结果;
4 对室内解译难以获得的资料进行野外补充。
条文说明
8.0.7 搜集航空相片和卫星相片的数量,同一地区应有2~3套,一套制作镶嵌略图,一套用于野外调绘,一套用于室内清绘。 在初步解译阶段,对航空相片或卫星相片进行系统的立体观测,对地貌和第四纪地质进行解译,划分松散沉积物与基岩的界线,进行初步构造解译等。 第二阶段是野外踏勘和验证。核实各典型地质体在照片上的 位置,并选择一些地段进行重点研究,作实测地质剖面和采集必要的标本。 最后阶段是成图,将解译资料,野外验证资料和其他方法取得的资料,集中转绘到地形底图上,然后进行图面结构的分析。 如有不合理现象,要进行修正,重新解译或到野外复验。
9 勘探和取样
9.1 一般规定
9 勘探和取样
9.1 一般规定
9.1.1 当需查明岩土的性质和分布,采取岩土试样或进行原位测试时,可采用钻探、井探、槽探、洞探和地球物理勘探等。勘探方法的选取应符合勘察目的和岩土的特性。
条文说明
9.1.1 为达到理想的技术经济效果,宜将多种勘探手段配合使用,如钻探加触探,钻探加地球物理勘探等。
9.1.2 布置勘探工作时应考虑勘探对工程自然环境的影响,防止对地下管线、地下工程和自然环境的破坏。钻孔、探井和探槽完工后应妥善回填。
条文说明
9.1.2 钻孔和探井如不妥善回填,可能造成对自然环境的破坏,这种破坏往往在短期内或局部范围内不易察觉,但能引起严重后果。因此,一般情况下钻孔、探井和探槽均应回填,且应分段回填夯实。
9.1.3 静力触探、动力触探作为勘探手段时,应与钻探等其他勘探方法配合使用。
条文说明
9.1.3 钻探和触探各有优缺点,有互补性,二者配合使用能取得良好的效果。触探的力学分层直观而连续,但单纯的触探由于其多解性容易造成误判。如以触探为主要勘探手段,除非有经验的地区,一般均应有一定数量的钻孔配合。
9.1.4 进行钻探、井探、槽探和洞探时,应采取有效措施,确保施工安全。
9.2 钻探
9.2 钻 探
9.2.1 钻探方法可根据岩土类别和勘察要求按表9.2.1选用。


条文说明
9.2.1 选择钻探方法应考虑的原则是: 1 地层特点及钻探方法的有效性; 2 能保证以一定的精度鉴别地层,了解地下水的情况; 3 尽量避免或减轻对取样段的扰动影响。 正文表9.2.1就是按照这些原则编制的。现在国外的一些规范、标准中,都有关于不同钻探方法或工具的条款。实际工作中的偏向是着重注意钻进的有效性,而不太重视如何满足勘察技术要求。为了避免这种偏向,本条规定,为达到一定的目的,制定勘察工作纲要时,不仅要规定孔位、孔深,而且要规定钻探方法。钻探单位应按任务书指定的方法钻进,提交成果中也应包括钻进方法的说明。
9.2.2 勘探浅部土层可采用下列钻探方法:
1 小口径麻花钻(或提土钻)钻进;
2 小口径勺形钻钻进;
3 洛阳铲钻进。
9.2.3 钻探口径和钻具规格应符合现行国家标准的规定。成孔口径应满足取样、测试和钻进工艺的要求。
条文说明
9.2.3 美国金刚石岩芯钻机制造者协会的标准(简称DCOMA标准)在国际上应用最广,已有形成世界标准的趋势。国外有关岩土工程勘探、测试的规范标准以及合同文件中均习惯以该标准的代号表示钻孔口径,如Nx、Ax、Ex等。由于多方面的原因,我国现行的钻探管材标准与DCDMA比较还有一定的差别,故容许两种标准并行。
9.2.4 钻探应符合下列规定:
1 钻进深度和岩土分层深度的量测精度,不应低于±5cm;
2 应严格控制非连续取芯钻进的回次进尺,使分层精度符合要求;
3 对鉴别地层天然湿度的钻孔,在地下水位以上应进行干钻;当必须加水或使用循环液时,应采用双层岩芯管钻进;
4 岩芯钻探的岩芯采取率,对完整和较完整岩体不应低于80%,较破碎和破碎岩体不应低于65%;对需重点查明的部位(滑动带、软弱夹层等)应采用双层岩芯管连续取芯;
5 当需确定岩石质量指标RQD时,应采用75mm口径(N型)双层岩芯管和金刚石钻头;
6 (此款取消)
条文说明
9.2.4 [修订说明] 本条原文第6款有定向钻进的规定,定向钻进属于专门性钻进技术,对倾角和方位角的要求随工程而异,不宜在本规范中具体规定,故删去。
条文说明
9.2.4 本条所列各项要求,是针对既要求直观鉴别地层,又要求采取不扰动土试样的情况提出的,如果勘察要求降低,对钻探的要求也可相应地放宽。 岩石质量指标RQD是岩芯中长度在10cm以上的分段长度总和与该回次钻进深度之比,以百分数表示,国际岩石力学学会建议,量测时应以岩芯的中心线为准。RQD值是对岩体进行工程评价广泛应用的指标。显然,只有在钻进操作统一标准的条件下测出的RQD值才具有可比性,才是有意义的。对此本条按照国际通用标准作出了规定。
9.2.5 钻探操作的具体方法,应按现行标准《建筑工程地质钻探技术标准》(JGJ 87)执行。
9.2.6 钻孔的记录和编录应符合下列要求:
1 野外记录应由经过专业训练的人员承担;记录应真实及时,按钻进回次逐段填写,严禁事后追记;
2 钻探现场可采用肉眼鉴别和手触方法,有条件或勘察工作有明确要求时,可采用微型贯入仪等定量化、标准化的方法;
3 钻探成果可用钻孔野外柱状图或分层记录表示;岩土定样可根据工程要求保存一定期限或长期保存,亦可拍摄岩芯、土芯彩照纳入勘察成果资料。
条文说明
9.2.6 本条是有关钻探成果的标准化要求。钻探野外记录是一项重要的基础工作,也是一项有相当难度的技术工作,因此应配备有足够专业知识和经验的人员来承担。野外描述一般以目测手触鉴别为主,结果往往因人而异。为实现岩土描述的标准化,除本条的原则规定外,如有条件可补充一些标准化定量化的鉴别方法,将有助于提高钻探记录的客观性和可比性,这类方法包括:使用标准粒度模块区分砂土类别,用孟塞尔(Munsell)色标比色法表示颜色;用微型贯入仪测定土的状态;用点荷载仪判别岩石风化程度和强度等。
9.3 井探、槽探和洞探
9.3 井探、槽探和洞探
9.3.1 当钻探方法难以准确查明地下情况时,可采用探井、探槽进行勘探。在坝址、地下工程、大型边坡等勘察中,当需详细查明深部岩层性质、构造特征时,可采用竖井或平洞。
9.3.2 探井的深度不宜超过地下水位。竖井和平洞的深度、长度、断面按工程要求确定。
9.3.3 对探井、探槽和探洞除文字描述记录外,尚应以剖面图、展示图等反映井、槽、洞壁和底部的岩性、地层分界、构造特征、取样和原位试验位置,并辅以代表性部位的彩色照片。
9.4 岩土试样的采取
9.4 岩土试样的采取
9.4.1 土试样质量应根据试验目的按表9.4.1分为四个等级。

条文说明
9.4.1 本条改变了过去将土试样简单划分为“原状土样”和“扰动土样”的习惯,而按可供试验项目将土试样分为四个级别。绝对不扰动的土样从理论上说是无法取得的。因此Hvorslev将“能满足所有室内试验要求,能用以近似测定土的原位强度、固结、渗透以及其他物理性质指标的工样”定义为“不扰动土样”。但是,在实际工作中并不一定要求一个试样做所有的试验,而不同试验项目对土样扰动的敏感程度是不同的。因此可以针对不同的试验目的来划分土试样的质量等级。采取不同级别土试样花费的代价差别很大。按本条规定可根据试验内容选定试样等级。 土试样扰动程度的鉴定有多种方法,大致可分以下几类: 1 现场外观检查 观察土样是否完整,有无缺陷,取样管或衬管是否挤扁、弯曲、卷折等; 2 测定回收率 按照Hvonlev的定义,回收率为L/H;H为取样时取土器贯入孔底以下土层的深度,L为土样长度,可取土试样毛长,而不必是净长,即可从土试样顶端算至取土器刃口,下部如有脱落可不扣除;回收率等于0.98左右是最理想的,大于1.0或小于0.95是土样受扰动的标志;取样回收率可在现场测定,但使用敞口式取土器时,测定有一定的困难; 3 X射线检验 可发现裂纹、空洞、粗粒包裹体等; 4 室内试验评价 由于土的力学参数对试样的扰动十分敏感,土样受扰动的程度可以通过力学性质试验结果反映出来;最常见的方法有两种: 1)根据应力应变关系评定 随着土试样扰动程度增加,破坏应变εi
增加,峰值应力降低,应力应变关系曲线线型趋缓。根据国际土力学基础工程学会取样分会汇集的资料,不同地区对不扰动土试样作不排水压缩试验得出的破坏应变值ε i 分别是:加拿大黏土1%;南斯拉夫黏土1.5%, 日本海相黏土6%;法国黏性土3%—8%;新加坡海相黏土2%—5%;如果测得的破坏应变值大于上述特征值,该土样即可认为是受扰动的;
2)根据压缩曲线特征评定 定义扰动指数I D =(△e 0 /△e m ),式中△e 0 为原位孔隙比与土样在先期固结压力处孔隙比的差值,△e m 为原位孔隙比与重塑土在上述压力处孔隙比的差值。如果先期固结压力未能确定,可改用体积应变ε v 作为评定指标;
ε v =△V/V=△e/(1+e 0 )
式中e 0 为土样的初始孔隙比,△e为加荷至自重压力时的孔隙比变化量。
近年来,我国沿海地区进行了一些取样研究,采用上述指标评定的标准见表9.1。

应当指出,上述指标的特征值不仅取决于土试样的扰动程度,而且与土的自身特性和试验方法有关,故不可能提出一个统一的衡量标准,各地应按照本地区的经验参考使用上述方法和数据。
一般而言,事后检验把关并不是保证土试样质量的积极措施。对土试佯作质量分级的指导思想是强调事先的质量控制,即对采取某一级别土试样所必须使用的设备和操作条件做出严格的规定。
9.4.2 试样采取的工具和方法可按表9.4.2选择。

条文说明
9.4.2 正文表9.4.2中所列各种取土器大都是国外常见的取土器。按壁厚可分为薄壁和厚壁两类,按进入土层的方式可分为贯入和回转两类。 薄壁取工器壁厚仅1.25~2.00mm,取样扰动小,质量高, 但因壁薄,不能在硬和密实的土层中使用。按其结构形式有以下几种: 1 敞口式,国外称为谢尔贝管,是最简单的一种薄壁取土器,取样操作简便,但易逃土; 2 固定活塞式,在敞口薄壁取土器内增加一个活塞以及一套与之相连接的活塞杆,活塞杆可通过取土器的头部并经由钻杆的中空延伸至地面;下放取土器时,活塞处于取样管刃口端部,活塞杆与钻杆同步下放,到达取样位置后,固定活塞杆与活塞,通过钻杆压入取样管进行取样;活塞的作用在于下放取土器时可排开孔底浮土,上提时可隔绝土样顶端的水压、气压、防止逃土,同时又不会像上提活阀那样产生过度的负压引起土样扰动;取样过程中,固定活塞还可以限制土样进人取样管后顶端的膨胀上凸趋势;因此,固定活塞取土器取样质量高,成功率也高;但因需要两套杆件,操作比较费事;固定活塞薄壁取土器是目前国际公认的高质量取土器,其代表性型号有Hvorslev型、NGI型等; 3 水压固定活塞式,是针对固定活塞式的缺点而制造的改进型;国外以其发明者命名为奥斯特伯格取土器;其特点是去掉活塞杆,将活塞连接在钻杆底端,取样管则与另一套在活塞缸内的可动活塞联结,取样时通过钻杆施加水压,驱动活塞缸内的可动活塞,将取样管压入土中,其取样效果与固定活塞式相同,操作较为简便,但结构仍较复杂; 4 自由活塞式,与固定活塞式不同之处在于活塞杆不延伸至地面,而只穿过接头,并用弹簧锥卡予以控制;取样时依靠土试样将活塞顶起,操作较为简便,但土试样上顶活塞时易受扰动,取样质量不及以上两种。 回转型取土器有两种: 1 单动三重(二重)管取土器,类似岩芯钻探中的双层岩芯管,取样时外管旋转,内管不动,故称单动;如在内管内再加衬管,则成为三重管;其代表性型号为丹尼森(Denison)取土器。丹尼森取土器的改进型称为皮切尔(Pitcher)取土器,其特点是内管刃口的超前值可通过一个竖向弹簧按土层软硬程度自动调节,单动三重管取土器可用于中等以至较硬的土层; 2 双动三重(二重)、管取土器,与单动不同之处在于取样内管也旋转,因此可切削进入坚硬的地层,一般适用于坚硬黏性土,密实砂砾以至软岩。 厚壁敞口取土器,系指我国目前大多数单位使用的内装镀锌铁皮衬管的对分式取土器。这种取土器与国际上惯用的取土器相比,性能相差甚远,最理想的情况下,也只能取得Ⅱ级土样,不能视为高质量的取土器。 目前,厚壁敞口取土器中,大多使用镀锌铁皮衬管,其弊病甚多,对上样质量影响很大,应逐步予以淘汰,代之以塑料或酚醛层压纸管。目前仍允许使用镀锌铁皮衬管,但要特别注意保持其形状圆整,重复使用前应注意整形,清除内外壁粘附的蜡、土或锈斑。 考虑我国目前的实际情况,薄壁取土器尚需逐步普及,故允许以束节式取土器代替薄壁取土器。但只要有条件,仍以采用标准薄壁取土器为宜。
9.4.3 取土器的技术规格应按本规范附录F执行。
9.4.4 在钻孔中采取I、Ⅱ级砂样时,可采用原状取砂器,并按相应的现行标准执行。
条文说明
9.4.4 有关标准为1996年10月建设部发布,中华人民共和国建设部工业行业标准《原状取砂器》(JG/T 5061.10—1996)。
9.4.5 在钻孔中采取I、Ⅱ级土试样时,应满足下列要求:
1 在软土、砂土中宜采用泥浆护壁;如使用套管,应保持管内水位等于或稍高于地下水位,取样位置应低于套管底三倍孔径的距离;
2 采用冲洗、冲击、振动等方式钻进时,应在预计取样位置1m以上改用回转钻进;
3 下放取土器前应仔细清孔,清除扰动土,孔底残留浮土厚度不应大于取土器废土段长度(活塞取土器除外);
4 采取土试样宜用快速静力连续压入法;
5 具体操作方法应按现行标准《原状土取样技术标准》(JGJ89)执行。
条文说明
9.4.5 关于贯入取土器的方法,本条规定宜用快速静力连续压入法,即只要能压入的要优先采用压入法,特别对软土必须采用压入法。压入应连续而不间断,如用钻机给进机构施压,则应配备有足够压入行程和压入速度的钻机。
9.4.6 Ⅰ、Ⅱ、Ⅲ级土试样应妥善密封,防止湿度变化,严防曝晒或冰冻。在运输中应避免振动,保存时间不宜超过三周。对易于振动液化和水分离析的土试样宜就近进行试验。
9.4.7 岩石试样可利用钻探岩芯制作或在探井、探槽、竖井和平洞中刻取。采取的毛样尺寸应满足试块加工的要求。在特殊情况下,试样形状、尺寸和方向由岩体力学试验设计确定。
9.5 地球物理勘探
9.5 地球物理勘探
条文说明
本节内容仅涉及采用地球物理勘探方法的一般原则,目的在于指导非地球物理勘探专业的工程地质与岩土工程师结合工程特点选择地球物理勘探方法。强调工程地质、岩土工程与地球物理勘探的工程师密切配合,共同制定方案,分析判释成果。地球物 理勘探方法具体方案的制定与实施,应执行现行工程地球物理勘探规程的有关规定。 地球物理勘探发展很快,不断有新的技术方法出现。如近年来发展起来的瞬态多道面波法、地震CT、电磁波CT法等,效果很好。当前常用的工程物探方法详见表9.2。 


9.5.1 岩土工程勘察中可在下列方面采用地球物理勘探:
1 作为钻探的先行手段,了解隐蔽的地质界线、界面或异常点;
2 在钻孔之间增加地球物理勘探点,为钻探成果的内插、外推提供依据;
3 作为原位测试手段,测定岩土体的波速、动弹性模量、动剪切模量、卓越周期、电阻率、放射性辐射参数、土对金属的腐蚀性等。
9.5.2 应用地球物理勘探方法时,应具备下列条件:
1 被探测对象与周围介质之间有明显的物理性质差异;
2 被探测对象具有一定的埋藏深度和规模,且地球物理异常有足够的强度;
3 能抑制干扰,区分有用信号和干扰信号;
4 在有代表性地段进行方法的有效性试验。
9.5.3 地球物理勘探,应根据探测对象的埋深、规模及其与周围介质的物性差异,选择有效的方法。
9.5.4 地球物理勘探成果判断时,应考虑其多解性,区分有用信息与干扰信号。需要时应采用多种方法探测,进行综合判释,并应有已知物探参数或一定数量的钻孔验证。
10 原位测试
10.1 一般规定
10 原位测试
10.1 一般规定
10.1.1 原位测试方法应根据岩土条件、设计对参数的要求、地区经验和测试方法的适用性等因素选用。
条文说明
10.1.1 在岩土工程勘察中,原位测试是十分重要的手段,在探测地层分布,测定岩土特性,确定地基承载力等方面,有突出的优点,应与钻探取样和室内试验配合使用。在有经验的地区,可以原位测试为主。在选择原位测试方法时,应考虑的因素包括土类条件、设备要求、勘察阶段等,而地区经验的成熟程度最为重要。 布置原位测试,应注意配合钻探取样进行室内试验。一般应以原位测试为基础,在选定的代表性地点或有重要意义的地点采取少量试样,进行室内试验。这样的安排,有助于缩短勘察周期,提高勘察质量。
10.1.2 根据原位测试成果,利用地区性经验估算岩土工程特性参数和对岩土工程问题做出评价时,应与室内试验和工程反算参数作对比,检验其可靠性。
条文说明
10.1.2 原位测试成果的应用,应以地区经验的积累为依据。由于我国各地的土层条件、岩土特性有很大差别,建立全国统一的经验关系是不可取的,应建立地区性的经验关系,这种经验关系必须经过工程实践的验证。
10.1.3 原位测试的仪器设备应定期检验和标定。
10.1.4 分析原位测试成果资料时,应注意仪器设备、试验条件、试验方法等对试验的影响,结合地层条件,剔除异常数据。
条文说明
10.1.4 各种原位测试所得的试验数据,造成误差的因素是较为复杂的,由测试仪器、试验条件、试验方法、操作技能、土层的不均匀性等所引起。对此应有基本估计,并剔除异常数据,提高测试数据的精度。静力触探和圆锥动力触探,在软硬地层的界面上,有超前和滞后效应,应予注意。
10.2 载荷试验
10.2 载荷试验
10.2.1 载荷试验可用于测定承压板下应力主要影响范围内岩土的承载力和变形模量。浅层平板载荷试验适用于浅层地基土;深层平板载荷试验适用于 深层地基土和大直径桩的桩端土 ;螺旋板载荷试验适用于深层地基土或地下水位以下的地基土。 深层平板载荷试验的试验深度不应小于5m。
条文说明
10.2.1 平板载荷试验(plate loading test)是在岩土体原位,用一定尺寸的承压板,施加竖向荷载,同时观测承压板沉降,测定岩土体承载力和变形特性;螺旋板载荷试验(screw plate loading test)是将螺旋板旋入地下预定深度,通过传力杆向螺旋板施加竖向荷载,同时量测螺旋板沉降,测定土的承载力和变形特性。 常规的平板载荷试验,只适用于地表浅层地基和地下水位以上的地层。对于地下深处和地下水位以下的地层,浅层平板载荷试验已显得无能为力。以前在钻孔底进行的深层载荷试验,由于孔底土的扰动,板土间的接触难以控制等原因,早已废弃不用。《94规范》规定了螺旋板载荷试验,本次修订仍列入不变。 进行螺旋板载荷试验时,如旋入螺旋板深度与螺距不相协调,土层也可能发生较大扰动。当螺距过大,竖向荷载作用大,可能发生螺旋板本身的旋进,影响沉降的量测。上述这些问题,应注意避免。 本次修订增加了深层平板载荷试验方法,适用于地下水位以上的一般土和硬土。这种方法已经积累了一定经验,为了统一操作标准和计算方法,列入了本规范。 10.2.1 [修订说明] 本条原文的写法易被误解,故稍作调整。深层载荷试验与浅层载荷试验的区别,在于试土是否存在边载,荷载作用于半无限体的表面还是内部。深层载荷试验过浅,不符合变形模量计算假定荷载作用于半无限体内部的条件。深层载荷试验的条件与基础宽度、土的内摩擦角等有关,原规定3m偏浅,现改为5m。原规定深层载荷试验适用于地下水位以上,但地下水位以下的土,如采取降水措施并保证试土维持原来的饱和状态,试验仍可进行,故删除了这个限制。 例如:载荷试验深度为6m,但试坑宽度符合浅层载荷试验条件,无边载,则属于浅层载荷试验;反之,假如载荷试验深度为5.5m,但试井直径与承压板直径相同,有边载,则属于深层载荷试验。 浅层载荷试验只用于确定地基承载力和土的变形模量,不能用于确定桩的端阻力;深层载荷试验可用于确定地基承载力、桩的端阻力和土的变形模量。但载荷试验只是一种模拟,与实际工程的工作状态总是有差别的。深层载荷试验反映了土的应力水平,反映了侧向超载对试土承载力的影响,作为地基承载力,不必作深度修正,只需宽度修正,是比较合理的方法。但深层载荷试验的破坏模式是局部剪切破坏,而浅基础一般假定为整体剪切破坏,塑性区开展的模式也不同,因而工作状态是有差别的。桩基虽是局部剪切破坏,但与深层载荷试验的工作状态仍有差别。深层载荷试验时孔壁临空,而桩的侧壁限制了土体变形,桩与上之间存在法向力和剪力。此外,还有试土的代表性问题,试土扰动问题,试验操作造成的误差问题等,确定地基承载力和桩的端阻力仍需综合判定。
10.2.2 载荷试验应布置在有代表性的地点,每个场地不宜少于3个,当场地内岩土体不均时,应适当增加。浅层平板载荷试验应布置在基础底面标高处。
条文说明
10.2.2 一般认为,载荷试验在各种原位测试中是最为可靠的,并以此作为其他原位测试的对比依据。但这一认识的正确性是有前提条件的,即基础影响范围内的土层应均一。实际土层往往是非均质土或多层土,当土层变化复杂时,载荷试验反映的承压板影响范围内地基土的性状与实际基础下地基土的性状将有很大的差异。故在进行载荷试验时,对尺寸效应要有足够的估计。
10.2.3 载荷试验的技术要求应符合下列规定:
1 浅层平板载荷试验的试坑宽度或直径不应小于承压板宽度或直径的三倍;深层平板载荷试验的试井直径应等于承压板直径;当试井直径大于承压板直径时,紧靠承压板周围土的高度不应小于承压板直径;
2 试坑或试井底的岩土应避免扰动,保持其原状结构和天然湿度,并在承压板下铺设不超过20mm的砂垫层找平,尽快安装试验设备;螺旋板头入土时,应按每转一圈下入一个螺距进行操作,减少对土的扰动;
3 载荷试验宜采用圆形刚性承压板,根据土的软硬或岩体裂隙密度选用合适的尺寸;土的浅层平板载荷试验承压板面积不应小于0.25m 2 ,对软土和粒径较大的填土不应小于0.5m 2 ;土的深层平板载荷试验承压板面积宜选用0.5m 2 ;岩石载荷试验承压板的面积不宜小于0.07m 2 ;
4 载荷试验加荷方式应采用分级维持荷载沉.降相对稳定法(常规慢速法);有地区经验时,可采用分级加荷沉降非稳定法(快速法)或等沉降速率法;加荷等级宜取10~12级,并不应少于8级,荷载量测精度不应低于最大荷载的±1%;
5 承压板的沉降可采用百分表或电测位移计量测,其精度不应低于±0.01mm;
6 对慢速法,当试验对象为土体时,每级荷载施加后,间隔5min、5min、10min、10min、15 min、15min测读一次沉降,以后间隔30min测读一次沉降,当连读两小时每小时沉降量小于等于0.1mm时,可认为沉降已达相对稳定标准,施加下一级荷载;当试验对象是岩体时,间隔1 min、2 min、2 min,5min测读一次沉降,以后每隔10min测读一次,当连续三次读数差小于等于0.01mm时,可认为沉降已达相对稳定标准,施加下一级荷载;
7 当出现下列情况之一时,可终止试验:
1)承压板周边的土出现明显侧向挤出,周边岩土出现明显隆起或径向裂缝持续发展;
2)本级荷载的沉降量大于前级荷载沉降量的5倍,荷载与沉降曲线出现明显陡降;
3)在某级荷载下24h沉降速率不能达到相对稳定标准;
4)总沉降量与承压板直径(或宽度)之比超过0.06。
条文说明
10.2.3 对载荷试验的技术要求作如下说明: 1 对于深层平板载荷试验,试井截面应为圆形,直径宜取0.8—1.2m,并有安全防护措施;承压板直径取800mm时,采用厚约300mm的现浇混凝土板或预制的刚性板;可直接在外径为800mm的钢环或钢筋混凝上管柱内浇筑;紧靠承压板周围土层高度不应小于承压板直径,以尽量保持半无限体内部的受力状态,避免试验时土的挤出;用立柱与地面的加荷装置连接,亦可利用井壁护圈作为反力,加荷试验时应直接测读承压板的沉降; 2 对试验面,应注意使其尽可能平整,避免扰动,并保证承压板与土之间有良好的接触; 3 承压板宜采用圆形压板,符合轴对称的弹性理论解,方形板则成为三维复杂课题;板的尺寸,国外采用的标准承压板直径为0.305m,根据国内的实际经验,可采用0.25~0.5m2,软土应采用尺寸大些的承压板,否则易发生歪斜;对碎石土,要注意碎石的最大粒径;对硬的裂隙性黏土及岩层,要注意裂隙的影响; 4 加荷方法,常规方法以沉降相对稳定法(即一般所谓的慢速法)为准;如试验目的是确定地基承载力,加荷方法可以考虑采用沉降非稳定法(快速法)或等沉降速率法,但必须有对比的经验,在这方面应注意积累经验,以加快试验周期;如试验目的是确定土的变形特性,则快速加荷的结果只反映不排水条件的变形特性,不反映排水条件的固结变形特性; 5 承压板的沉降量测的精度影响沉降稳定的标准;当荷载沉降曲线无明确拐点时,可加测承压板周围土面的升降、不同深度土层的分层沉降或土层的侧向位移;这有助于判别承压板下地基土受荷后的变化,发展阶段及破坏模式,判定拐点; 6 一般情况下,载荷试验应做到破坏,获得完整的p-s曲线,以便确定承载力特征值;只有试验目的为检验性质时,加荷至设计要求的二倍时即可终止;发生明显侧向挤出隆起或裂缝,表明受荷地层发生整体剪切破坏,这属于强度破坏极限状态;等速沉降或加速沉降,表明承压板下产生塑性破坏或刺入破坏,这是变形破坏极限状态;过大的沉降(承压板直径的0.06倍),属于超过限制变形的正常使用极限状态。 在确定终止试验标准时,对岩体而言,常表现为承压板上和板外的测表不停地变化,这种变化有增加的趋势。此外,有时还表现为荷载加不上,或加上去后很快降下来。当然,如果荷载已达到设备的最大出力,则不得不终止试验,但应判定是否满足了试验要求。
10.2.4 根据载荷试验成果分析要求,应绘制荷载(p)与沉降(s)曲线,必要时绘制各级荷载下沉降(s)与时间(t)或时间对数(1gt)曲线。
应根据p-s曲线拐点,必要时结合s-lgt曲线特征,确定比例界限压力和极限压力。当p-s呈缓变曲线时,可取对应于某一相对沉降值(即s/d,d为承压板直径)的压力评定地基土承载力。
10.2.5 土的变形模量应根据p-s曲线的初始直线段,可按均质各向同性半无限弹性介质的弹性理论计算。
浅层平板载荷试验的变形模量Eo(MPa),可按下式计算:

条文说明
10.2.5 用浅层平板载荷试验成果计算土的变形模量的公式,是人们熟知的,其假设条件是荷载在弹性半无限空间的表面。深层平板载荷试验荷载作用在半无限体内部,不宜采用荷载作用在半无限体表面的弹性理论公式,式(10.2.5—2)是在Mindlin解的基础上推算出来的,适用于地基内部垂直均布荷载作用下变形模量的计算。根据岳建勇和高大钊的推导(《工程勘察》2002年1期),深层载荷试验的变形模量可按下式计算: 
式中,ω为与承压板埋深和土的泊松比有关的系数,如碎石的泊松比取0.27,砂土取0.30,粉土取0.35,粉质黏土取0.38,黏土取0.42,则可制成本规范表10.2.5。
10.2.6 基准基床系数K v 可根据承压板边长为30cm的平板载荷试验,按下式计算:


10.3 静力触探试验
10.3 静力触探试验
10.3.1 静力触探试验适用于软土、一般黏性土、粉土、砂土和含少量碎石的土。静力触探可根据工程需要采用单桥探头、双桥探头或带孔隙水压力量测的单、双桥探头,可测定比贯人阻力(P s )、锥尖阻力(q c )、侧壁摩阻力(f s )和贯入时的孔隙水压力(u)。
条文说明
10.3.1 静力触探试验(CPT)(cone penetration test)是用静力匀速将标准规格的探头压人土中,同时量测探头阻力,测定土的力学特性,具有勘探和测试双重功能;孔压静力触探试验(piezocone penetration test)除静力触探原有功能外,在探头上附加孔隙水压力量测装置,用于量测孔隙水压力增长与消散。
10.3.2 静力触探试验的技术要求应符合下列规定:
1 探头圆锥锥底截面积应采用10cm 2 或15cm 2 ,单桥探头侧壁高度应分别采用57mm或70mm,双桥探头侧壁面积应采用150~300cm 2 ,锥尖锥角应为60°;
2 探头应匀速垂直压入土中,贯人速率为1.2m/min;
3 探头测力传感器应连同仪器、电缆进行定期标定,室内探头标定测力传感器的非线性误差、重复性误差、滞后误差、温度漂移、归零误差均应小于1%FS,现场试验归零误差应小于3%,绝缘电阻不小于500MΩ;
4 深度记录的误差不应大于触探深度的±1%;
5 当贯入深度超过30m,或穿过厚层软土后再贯入硬土层时,应采取措施防止孔斜或断杆,也可配置测斜探头,量测触探孔的偏斜角,校正土层界线的深度;
6 孔压探头在贯入前,应在室内保证探头应变腔为已排除气泡的液体所饱和,并在现场采取措施保持探头的饱和状态,直至探头进入地下水位以下的土层为止;在孔压静探试验过程中不得上提探头;
7 当在预定深度进行孔压消散试验时,应量测停止贯入后不同时间的孔压值,其计时间隔由密而疏合理控制;试验过程不得松动探杆。
条文说明
10.3.2 对静力触探的技术要求中的主要问题作如下说明: 1 圆锥截面积,国际通用标准为10cm2
,但国内勘察单位广泛使用15cm 2 的探头;10cm 2 与15cm 2 的贯入阻力相差不大,在同样的土质条件和机具贯入能力的情况下,10cm 2 比15cm 2 的贯入深度更大;为了向国际标准靠拢,最好使用锥头底面积为10cm 2 的探头。探头的几何形状及尺寸会影响测试数据的精度,故应定期进行检查;
以10cm 2 探头为例,锥头直径d e 、侧壁简直径d s 的容许误 差分别为:
34.8≤d e ≤36.0mm;
d e ≤d s ≤d e +0.35mm;
锥截面积应为10.00cm 2 ±(3%—5%);
侧壁筒直径必须大于锥头直径,否则会显著减小侧壁摩阻力;侧壁摩擦筒侧面积应为150cm 2 ±2%;
2 贯入速率要求匀速,贯入速率(1. 2±0.3)m/min是国际通用的标准;
3 探头传感器除室内率定误差(重复性误差、非线性误差、归零误差、温度漂移等)不应超过±1.0%FS外,特别提出在现场当探头返回地面时应记录归零误差,现场的归零误差不应超过3%,这是试验数据质量好坏的重要标志;探头的绝缘度不应小于500MΩ的条件,是3个工程大气压下保持2h;
4 贯入读数间隔一般采用0.1m,不超过0.2m,深度记录误差不超过±1%;当贯入深度超过30m或穿过软土层贯入硬土层后,应有测斜数据;当偏斜度明显,应校正土层分层界线;
5 为保证触探孔与垂直线间的偏斜度小,所使用探杆的偏斜度应符合标准:最初5根探杆每米偏斜小于0.5mm,其余小于1mm;当使用的贯入深度超过50m或使用15—20次,应检查探杆的偏斜度;如贯入厚层软土,再穿入硬层、碎石土、残积土,每用过一次应作探杆偏斜度检查。
触探孔一般至少距探孔25倍孔径或2m。静力触探宜在钻孔前进行,以免钻孔对贯入阻力产生影响。
10.3.3 静力触探试验成果分析应包括下列内容:
1 绘制各种贯入曲线:单桥和双桥探头应绘制р s -z曲线、q c -z曲线、f s -z曲线、R f -z曲线;孔压探头尚应绘制u i -z曲线、q t -z曲线、f t -z曲线、B q -z曲线和孔压消散曲线:u t -lgt曲线;

2 根据贯入曲线的线型特征,结合相邻钻孔资料和地区经验,划分土层和判定土类;计算各土层静力触探有关试验数据的平均值,或对数据进行统计分析,提供静力触探数据的空间变化规律。
10.3.4 根据静力触探资料,利用地区经验,可进行力学分层,估算土的塑性状态或密实度、强度、压缩性、地基承载力、单桩承载力、沉桩阻力,进行液化判别等。根据孔压消散曲线可估算土的固结系数和渗透系数。
条文说明
10.3.3、10.3.4 对静力触探成果分析做以下说明: 1 绘制各种触探曲线应选用适当的比例尺。 例如:深度比例尺:1个单位长度相当于lm;qc
(或p s ):1个单位长度相当于2MPa;
f s :1个单位长度相当于0.2MPa;
u(或△u):1个单位长度相当于0.05 MPa
R f =(f s /q c ×100%):1个单位长度相当于1;
2 利用静力触探贯入曲线划分土层时,可根据q c (或p s )、R f 贯入曲线的线型特征、u或△u或[△u/(q c —P’ 0 )]等,参照邻近钻孔的分层资料划分土层。利用孔压触探资料,可以提高土层划分的能力和精度,分辨薄夹层的存在;
3 利用静探资料可估算土的强度参数、浅基或桩基的承载力、砂土或粉土的液化。只要经验关系经过检验已证实是可靠的,利用静探资料可以提供有关设计参数。利用静探资料估算变形参数时,由于贯入阻力与变形参数间不存在直接的机理关系,可能可靠性差些;利用孔压静探资料有可能评定土的应力历史,这方面还有待于积累经验。由于经验关系有其地区局限性,采用全国统一的经验关系不是方向,宜在地方规范中解决这一问题。
10.4 圆锥动力触探试验
10.4 圆锥动力触探试验
10.4.1 圆锥动力触探试验的类型可分为轻型、重型和超重型三种,其规格和适用土类应符合表10.4.1的规定。

条文说明
10.4.1 圆锥动力触探试验(DPT) (dynamic penetraion test)是用一定质量的重锤,以一定高度的自由落距,将标准规格的圆锥形探头贯入土中,根据打入土中一定距离所需的锤击数,判定土的力学特性,具有勘探和测试双重功能。 本规范列入了三种圆锥动力触探(轻型、重型和超重型)。轻型动力触探的优点是轻便,对于施工验槽、填土勘察、查明局部软弱土层、洞穴等分布,均有实用价值。重型动力触探是应用最广泛的一种,其规格标准与国际通用标准一致。超重型动力触探的能量指数(落锤能量与探头截面积之比)与国外的并不一致,但相近,适用于碎石土。 表中所列贯入指标为贯入一定深度的锤击数(如N
10 、N 63.5 、N 120 ),也可采用动贯入阻力。动贯入阻力可采用荷兰的动力公式:


上式建立在古典的牛顿非弹性碰撞理论(不考虑弹性变形量的损耗)。故限用于:
1)贯入土中深度小于12m,贯入度2~50mm。
2)m/M<2。如果实际情况与上述适用条件出入大,用上式计算应慎重。
有的单位已经研制电测动贯入阻力的动力触探仪,这是值得研究的方向。
10.4.2 圆锥动力触探试验技术要求应符合下列规定:
1 采用自动落锤装置;
2 触探杆最大偏斜度不应超过2%,锤击贯入应连续进行;同时防止锤击偏心、探杆倾斜和侧向晃动,保持探杆垂直度;锤击速率每分钟宜为15~30击;
3 每贯入1m,宜将探杆转动一圈半;当贯入深度超过10m,每贯入20cm宜转动探杆一次;
4 对轻型动力触探,当N 10 >100或贯入15cm锤击数超过50时,可停止试验;对重型动力触探,当连续三次N 63.5 >50时,可停止试验或改用超重型动力触探。
条文说明
10.4.2 本条考虑了对试验成果有影响的一些因素。 1 锤击能量是最重要的因素。规定落锤方式采用控制落距的自动落锤,使锤击能量比较恒定,注意保持杆件垂直,探杆的偏斜度不超过2%。锤击时防止偏心及探杆晃动。 2 触探杆与土间的侧摩阻力是另一重要因素。试验过程中,可采取下列措施减少侧摩阻力的影响: 1)使探杆直径小于探头直径。在砂土中探头直径与探杆直径比应大于1.3,而在黏土中可小些; 2)贯入一定深度后旋转探杆(每1m转动一圈或半圈),以减少侧摩阻力;贯入深度超过10m,每贯入0.2m,转动一次; 3)探头的侧摩阻力与土类、土性、杆的外形、刚度、垂直度、触探深度等均有关,很难用一固定的修正系数处理,应采取切合实际的措施,减少侧摩阻力,对贯入深度加以限制。 3 锤击速度也影响试验成果,一般采用每分钟15~30击;在砂土、碎石土中,锤击速度影响不大,则可采用每分钟60击。 4 贯入过程应不间断地连续击入,在黏性土中击人的间歇会使侧摩阻力增大。 5 地下水位对击数与土的力学性质的关系没有影响,但对击数与土的物理性质(砂土孔隙比)的关系有影响,故应记录地下水位埋深。
10.4.3 圆锥动力触探试验成果分析应包括下列内容:
1 单孔连续圆锥动力触探试验应绘制锤击数与贯入深度关系曲线;
2 计算单孔分层贯入指标平均值时,应剔除临界深度以内的数值、超前和滞后影响范围内的异常值;
3 根据各孔分层的贯入指标平均值,用厚度加权平均法计算场地分层贯入指标平均值和变异系数。
条文说明
10.4.3 对动力触探成果分析作如下说明: 1 根据触探击数、曲线形态,结合钻探资料可进行力学分层,分层时注意超前滞后现象,不同土层的超前滞后量是不同的。 上为硬土层下为软土层,超前约为0.5~0.7m,滞后约为0.2m;上为软土层下为硬土层,超前约为0.1~0.2m,滞后约为0.3~0.5m。 2 在整理触探资料时,应剔除异常值,在计算土层的触探指标平均值时,超前滞后范围内的值不反映真实土性;临界深度以内的锤击数偏小,不反映真实土性,故不应参加统计。动力触探本来是连续贯入的,但也有配合钻探,间断贯入的做法,间断贯入时临界深度以内的锤击数同样不反映真实土性,不应参加统计。 3 整理多孔触探资料时,应结合钻探资料进行分析,对均匀土层,可用厚度加权平均法统计场地分层平均触探击数值。
10.4.4 根据圆锥动力触探试验指标和地区经验,可进行力学分层,评定土的均匀性和物理性质(状态、密实度)、土的强度、变形参数、地基承载力、单桩承载力,查明土洞、滑动面、软硬土层界面,检测地基处理效果等。应用试验成果时是否修正或如何修正,应根据建立统计关系时的具体情况确定。
条文说明
10.4.4 动力触探指标可用于评定土的状态、地基承载力、场地均匀性等,这种评定系建立在地区经验的基础上。
10.5 标准贯入试验
10.5 标准贯入试验
10.5.1 标准贯入试验适用于砂土、粉土和一般黏性土。
条文说明
10.5.1 标准贯入试验(SPT)(standard penetration test)是用质量为63.5kg的穿心锤,以76cm的落距,将标准规格的贯入器,自钻孔底部预打15cm,记录再打人30cm的锤击数,判定土的力学特性。 本条提出标准贯入试验仅适用于砂土、粉土和一般黏性土,不适用于软塑~流塑软土。在国外用实心圆锥头(锥角60°)替换贯入器下端的管靴,使标贯适用于碎石土、残积土和裂隙性硬黏土以及软岩。但由于国内尚无这方面的具体经验,故在条文内未列入,可作为有待开发的内容。
10.5.2 标准贯入试验的设备应符合表10.5.2的规定。

条文说明
10.5.2 正文表10.5.2是考虑了国内各单位实际使用情况,并参考了国际标准制定的。贯入器规格,国外标准多为外径51mm,内径35mm,全长660—810mm。 贯入器内外径的误差,欧洲标准确定为±1mm是合理的。 本规范采用42mm钻杆。日本采用40.5、50、60mm钻杆。钻杆的弯曲度小于1%,应定期检查,剔除弯管。 欧洲标准,落锤的质量误差为±0.5kg。
条文说明
10.5.2 [修订说明] 本表中关于刃口厚度的规定原文为2.5mm,现修订为1.6mm。我国其他标准一般不作规定,美国ASTM D1586(1967,1974再批准)为1/16英寸,ASTMDl586(1999)为2.54mm,英国BS为1.6mm,我国《水利电力部土工试验规程》(SDl28—022—86)为0.8mm,本规范修订后与国际多数标准基本相当,与我国实际情况基本一致。
10.5.3 标准贯入试验的技术要求应符合下列规定:
1 标准贯入试验孔采用回转钻进,并保持孔内水位略高于地下水位。当孔壁不稳定时,可用泥浆护壁,钻至试验标高以上15cm处,清除孔底残土后再进行试验;
2 采用自动脱钩的自由落锤法进行锤击,并减小导向杆与锤间的摩阻力,避免锤击时的偏心和侧向晃动,保持贯入器、探杆、导向杆连接后的垂直度,锤击速率应小于30击/min;
3 贯入器打入土中15cm后,开始记录每打入10cm的锤击数,累计打入30cm的锤击数为标准贯入试验锤击数N。当锤击数已达50击,而贯入深度未达30cm时,可记录50击的实际贯入深度,按下式换算成相当于30cm的标准贯入试验锤击数N,并终止试验。

条文说明
10.5.3 关于标准贯入试验的技术要求,作如下说明: 1 根据欧洲标准,锤击速度不应超过30击/min; 2 宜采用回转钻进方法,以尽可能减少对孔底土的扰动。钻进时注意:
1)保持孔内水位高出地下水位一定高度,保持孔底土处于平衡状态,不使孔底发生涌砂变松,影响N值;
2)下套管不要超过试验标高;
3)要缓慢地下放钻具,避免孔底土的扰动;
4)细心清孔;
5)为防止涌砂或塌孔,可采用泥浆护壁; 3 由于手拉绳牵引贯入试验时,绳索与滑轮的摩擦阻力及运转中绳索所引起的张力,消耗了一部分能量,减少了落锤的冲击能,使锤击数增加;而自动落锤完全克服了上述缺点,能比较真实地反映土的性状。据有关单位的试验,N值自动落锤为手拉落锤的0.8倍,为SR-30型钻机直接吊打时的0.6倍;据此,本规范规定采用自动落锤法; 4 通过标贯实测,发现真正传输给杆件系统的锤击能量有很大差异,它受机具设备、钻杆接头的松紧、落锤方式、导向杆的摩擦、操作水平及其他偶然因素等支配;美国ASTM-D4633—86制定了实测锤击的力—时间曲线,用应力波能量法分析,即计算第一压缩波应力波曲线积分可得传输杆件的能量;通过现场实测锤击应力波能量,可以对不同锤击能量的N值进行合理的修正。
10.5.4 标准贯入试验成果N可直接标在工程地质剖面图上,也可绘制单孔标准贯入击数N与深度关系曲线或直方图。统计分层标贯击数平均值时,应剔除异常值。
10.5.5 标准贯入试验锤击数N值,可对砂土、粉土、黏性土的物理状态,土的强度、变形参数、地基承载力、单桩承载力,砂土和粉土的液化,成桩的可能性等作出评价。应用N值时是否修正和如何修正,应根据建立统计关系时的具体情况确定。
条文说明
10.5.5 关于标贯试验成果的分析整理,作如下说明: 1 修正问题,国外对N值的传统修正包括:饱和粉细砂的修正、地下水位的修正、土的上覆压力修正;国内长期以来并不考虑这些修正,而着重考虑杆长修正;杆长修正是依据牛顿碰撞理论,杆件系统质量不得超过锤重二倍,限制了标贯使用深度小于21m,但实际使用深度已远超过21m,最大深度已达100m以上;通过实测杆件的锤击应力波,发现锤击传输给杆件的能量变化远大于杆长变化时能量的衰减,故建议不作杆长修正的N值是基本的数值;但考虑到过去建立的N值与土性参数、承载力的经验关系,所用N值均经杆长修正,而抗震规范评定砂土液化时,N值又不作修正;故在实际应用N值时,应按具体岩土工程问题,参照有关规范考虑是否作杆长修正或其他修正;勘察报告应提供不作杆长修正的N值,应用时再根据情况考虑修正或不修正,用何种方法修正; 2 由于N值离散性大,故在利用N值解决工程问题时,应持慎重态度,依据单孔标贯资料提供设计参数是不可信的;在分析整理时,与动力触探相同,应剔除个别异常的N值; 3 依据N值提供定量的设计参数时,应有当地的经验,否则只能提供定性的参数,供初步评定用。
10.6 十字板剪切试验
10.6 十字板剪切试验
10.6.1 十字板剪切试验可用于测定饱和软黏性土(φ≈0)的不排水抗剪强度和灵敏度。
条文说明
10.6.1 十字板剪切试验(VST)(vane shear test)是用插入土中的标准十字板探头,以一定速率扭转,量测土破坏时的抵抗力矩,测定土的不排水抗剪强度。 十字板剪切试验的适用范围,大部分国家规定限于饱和软黏性土(φ≈0),我国的工程经验也限于饱和软黏性土,对于其他的土,十字板剪切试验会有相当大的误差。
10.6.2 十字板剪切试验点的布置,对均质土竖向间距可为1m,对非均质或夹薄层粉细砂的软黏性土,宜先作静力触探,结合土层变化,选择软黏土进行试验。
条文说明
10.6.2 试验点竖向间隔规定为1m,以便均匀地绘制不排水抗剪强度一深度变化曲线;当土层随深度的变化复杂时,可根据静力触探成果和工程实际需要,选择有代表性的点布置试验点,不一定均匀间隔布置试验点,遇到变层,要增加测点。
10.6.3 十字板剪切试验的主要技术要求应符合下列规定:
1 十字板板头形状宜为矩形,径高比1:2,板厚宜为2~3mm;
2 十字板头插入钻孔底的深度不应小于钻孔或套管直径的3~5倍;
3 十字板插入至试验深度后,至少应静止2~3min,方可开始试验;
4 扭转剪切速率宜采用(1°—2°)/10s,并应在测得峰值强度后继续测记1min;
5 在峰值强度或稳定值测试完后,顺扭转方向连续转动6圈后,测定重塑土的不排水抗剪强度;
6 对开口钢环十字板剪切仪,应修正轴杆与土间的摩阻力的影响。
条文说明
10.6.3 十字板剪切试验的主要技术标准作如下说明: 1 十字板头形状国外有矩形、菱形、半圆形等,但国内均采用矩形,故本规范只列矩形。当需要测定不排水抗剪强度的各向异性变化时,可以考虑采用不同菱角的菱形板头,也可以采用不同径高比板头进行分析。矩形十字板头的径高比1:2为通用标准。十字板头面积比,直接影响插入板头时对土的挤压扰动,一般要求面积比小于15%;十字板头直径为50mm和75mm,翼板厚度分别为2mm和3mm,相应的面积比为13%~14%。 2 十字板头插入孔底的深度影响测试成果,美国规定为5b(b为钻孔直径),前苏联规定为0.3~0.5m,原联邦德国规定为0.3m,我国规定为(3~5)b。
3 剪切速率的规定,应考虑能满足在基本不排水条件下进行剪切;Skempton认为用0.1°/s的剪切速率得到的c u 误差最小;实际上对不同渗透性的土,规定相应的不排水条件的剪切速率是合理的;目前各国规程规定的剪切速率在0.1°/s~0.5°/s,如美国0.1°/s,英国0.1°/s~0.2°/s,前苏联0.2°/s~0.3°/s,原联邦德国0.5°/s。
4 机械式十字板剪切仪由于轴杆与土层间存在摩阻力,因此应进行轴杆校正。由于原状土与重塑土的摩阻力是不同的,为了使轴杆与土间的摩阻力减到最低值,使进行原状土和扰动土 不排水抗剪强度试验时有同样的摩阻力值,在进行十字板试验前,应将轴杆先快速旋转十余圈。
由于电测式十字板直接测定的是施加于板头的扭矩,故不需进行轴杆摩擦的校正。
5 国外十字板剪切试验规程对精度的规定,美国为1.3kPa,英国1kPa,前苏联1~2kPa,原联邦德国2kPa,参照这些标准,以1~2kPa为宜。
10.6.4 十字板剪切试验成果分析应包括下列内容:
1 计算各试验点土的不排水抗剪峰值强度、残余强度、重塑土强度和灵敏度;
2 绘制单孔十字板剪切试验土的不排水抗剪峰值强度、残余强度、重塑土强度和灵敏度随深度的变化曲线,需要时绘制抗剪强度与扭转角度的关系曲线;
3 根据土层条件和地区经验,对实测的十字板不排水抗剪强度进行修正。
条文说明
10.6.4 十字板剪切试验的成果分析应用作如下说明: 1 实践证明,正常固结的饱和软黏性土的不排水抗剪强度是随深度增加的;室内抗剪强度的试验成果,由于取样扰动等因素,往往不能很好反映这一变化规律;利用十字板剪切试验,可以较好地反映不排水抗剪强度随深度的变化。 2 根据原状土与重塑土不排水抗剪强度的比值可计算灵敏度,可评价软黏土的触变性。 3 绘制抗剪强度与扭转角的关系曲线,可了解土体受剪时的剪切破坏过程,确定软土的不排水抗剪强度峰值、残余值及剪切模量(不排水)。目前十字板头扭转角的测定还存在困难,有待研究。 4 十字板剪切试验所测得的不排水抗剪强度峰值,一般认为是偏高的,土的长期强度只有峰值强度的60%~70%。因此在工程中,需根据土质条件和当地经验对十字板测定的值作必要的修正,以供设计采用。 Daccal等建议用塑性指数确定修正系数μ(如图10.1)。图中曲线2适用于液性指数大于1.1的土,曲线1适用于其他软黏土。 
10.6.5 十字板剪切试验成果可按地区经验,确定地基承载力、单桩承载力,计算边坡稳定,判定软黏性土的固结历史。
条文说明
10.6.5 十字板不排水抗剪强度,主要用于可假设φ≈0,按总应力法分析的各类土工问题中: 1 计算地基承载力 按中国建筑科学研究院、华东电力设计院的经验,地基容许承载力可按式(10.7)估算: 
2 地基抗滑稳定性分析; 3 估算桩的端阻力和侧阻力: 
4 通过加固前后土的强度变化,可以检验地基的加固效果; 5 根据cu—h曲线,判定软土的固结历史:若cu—h曲线大致呈一通过地面原点的直线,可判定为正常固结土;若cu—h直线不通过原点,而与纵坐标的向上延长轴线相交,则可判定为超固结土。
10.7 旁压试验
10.7 旁压试验
10.7.1 旁压试验适用于黏性土、粉土、砂土、碎石土、残积土、极软岩和软岩等。
条文说明
10.7.1 旁压试验(PMT)(pressuremeter test)是用可侧向膨胀的旁压器,对钻孔孔壁周围的土体施加径向压力的原位测试,根据压力和变形关系,计算土的模量和强度。 旁压仪包括预钻式、自钻式和压入式三种。国内目前以预钻式为主,本节以下各条规定也是针对预钻式的。压入式目前尚无产品,故暂不列入。旁压器分单腔式和三腔式。当旁压器有效长径比大于4时,可认为属无限长圆柱扩张轴对称平面应变问题。单腔式、三腔式所得结果无明显差别。
10.7.2 旁压试验应在有代表性的位置和深度进行,旁压器的量测腔应在同一土层内。试验点的垂直间距应根据地层条件和工程要求确定,但不宜小于1m,试验孔与已有钻孔的水平距离不宜小于1m。
条文说明
10.7.2 旁压试验点的布置,应在了解地层剖面的基础上进行,最好先做静力触探或动力触探或标准贯入试验,以便能合理地在有代表性的位置上布置试验。布置时要保证旁压器的量测腔在同一土层内。根据实践经验,旁压试验的影响范围,水平向约为60cm,上下方向约为40cm。为避免相邻试验点应力影响范围重叠,建议试验点的垂直间距至少为1m。
10.7.3 旁压试验的技术要求应符合下列规定:
1 预钻式旁压试验应保证成孔质量,钻孔直径与旁压器直径应良好配合,防止孔壁坍塌;自钻式旁压试验的自钻钻头、钻头转速、钻进速率、刃口距离、泥浆压力和流量等应符合有关规定;
2 加荷等级可采用预期临塑压力的1/5—1/7,初始阶段加荷等级可取小值,必要时,可作卸荷再加荷试验,测定再加荷旁压模量;
3 每级压力应维持1min或2min后再施加下一级压力,维持1min时,加荷后15s、30s、60s测读变形量,维持2min时,加荷后15s、30s、60s、120s测读变形量;
4 当量测腔的扩张体积相当于量测腔的固有体积时,或压力达到仪器的容许最大压力时,应终止试验。
条文说明
10.7.3 对旁压试验的主要技术要求说明如下: 1 成孔质量是预钻式旁压试验成败的关键,成孔质量差,会使旁压曲线反常失真,无法应用。为保证成孔质量,要注意: 1)孔壁垂直、光滑、呈规则圆形,尽可能减少对孔壁的扰动; 2)软弱土层(易发生缩孔、坍孔)用泥浆护壁; 3)钻孔孔径应略大于旁压器外径,一般宜大2~8mm。 2 加荷等级的选择是重要的技术问题,一般可根据土的临塑压力或极限压力而定,不同土类的加荷等级,可按表10.1选用。 
3 关于加荷速率,目前国内有“快速法”和“慢速法”两种。国内一些单位的对比试验表明,两种不同加荷速率对临塑压力和极限压力影响不大。为提高试验效率,本规范规定使用每级压力维持1min或2min的快速法。在操作和读数熟练的情况下,尽可能采用短的加荷时间;快速加荷所得旁压模量相当于不排水模量。 4 加荷后按15s、30s、60s或15s、30s、60s和120s读数。 5 旁压试验终止试验条件为: 1)加荷接近或达到极限压力; 2)量测腔的扩张体积相当于量测腔的固有体积,避免弹性膜破裂; 3)国产PY2-A型旁压仪,当量管水位下降刚达36cm时(绝对不能超过40cm),即应终止试验; 4)法国GA型旁压仪规定,当蠕变变形等于或大于50cm3或量筒读数大于600cm3时应终止试验。
10.7.4 旁压试验成果分析应包括下列内容:
1 对各级压力和相应的扩张体积(或换算为半径增量)分别进行约束力和体积的修正后,绘制压力与体积曲线,需要时可作蠕变曲线;
2 根据压力与体积曲线,结合蠕变曲线确定初始压力、临塑压力和极限压力;
3 根据压力与体积曲线的直线段斜率,按下式计算旁压模量:

10.7.5 根据初始压力、临塑压力、极限压力和旁压模量,结合地区经验可评定地基承载力和变形参数。根据自钻式旁压试验的旁压曲线,还可测求土的原位水平应力、静止侧压力系数、不排水抗剪强度等。
条文说明
10.7.4、10.7.5 对旁压试验成果分析和应用作如下说明: 1 在绘制压力(p)与扩张体积(△V或(△V/V0)、水管水位下沉量(s)、或径向应变曲线前,应先进行弹性膜约束力和仪器管路体积损失的校正。由于约束力随弹性膜的材质、使用次数和气温而变化,因此新装或用过若干次后均需对弹性膜的约束力进行标定。仪器的综合变形,包括调压阀、量管、压力计、管路等在加压过程中的变形。国产旁压仪还需作体积损失的校正,对国外GA型和GAm型旁压仪,如果体积损失很小,可不作体积损失的校正。 2 特征值的确定:特征值包括初始压力(p0),临塑压力(pf)和极限压力(PL):
1)p0的确定:按M’enard,定为旁压曲线中段直线段的起始点或蠕变曲线的第一拐点相应的压力;按国内经验,该压力比实际的原位初始侧向应力大,因此推荐直接按旁压曲线用作图法确定p0;
2)临塑压力pf为旁压曲线中段直线的末尾点或蠕变曲线的第二拐点相应的压力;
3)极限压力pL定义为:(a)量测腔扩张体积相当于量测腔固有体积(或扩张后体积相当于二倍固有体积)时的压力;(b)p—△V曲线的渐近线对应的压力,或用p—(1/△V)关系,末段直线延长线与p轴的交点相应的压力。 3 利用旁压曲线的特征值评定地基承载力:
1)根据当地经验,直接取用pf或pf—p0作为地基土承载力;
2)根据当地经验,取(pL—p0)除以安全系数作为地基承载力。 4 计算旁压模量:由于加荷采用快速法,相当于不排水条件;依据弹性理论,对于预钻式旁压仪,可用下式计算旁压模量: 
国内原有用旁压系数及旁压曲线直线段计算变形模量的公式,由于采用慢速法加荷,考虑了排水固结变形。而本规范规定统一使用快速加荷法,故不再推荐旁压试验变形模量的计算公式。 对于自钻式旁压试验,仍可用式(10.10)计算旁压模量。由于自钻式旁压试验的初始条件与预钻式旁压试验不同,预钻式旁压试验的原位侧向应力经钻孔后已释放。两种试验对土的扰动也不相同,故两者的旁压模量并不相同,因此应说明试验所用旁压仪类型。
10.8 扁铲侧胀试验
10.8 扁铲侧胀试验
10.8.1 扁铲侧胀试验适用于软土、一般黏性土、粉土、黄土和松散~中密的砂土。
条文说明
10.8.1 扁铲侧胀试验(DMT) (dilatometer test),也有译为扁板侧胀试验,系20世纪70年代意大利Silvano Marchetti教授创立。扁铲侧胀试验是将带有膜片的扁铲压入土中预定深度,充气使膜片向孔壁土中侧向扩张,根据压力与变形关系,测定土的模量及其他有关指标。因能比较准确地反映小应变的应力应变关系,测试的重复性较好,引入我国后,受到岩土工程界的重视,进行了比较深入的试验研究和工程应用,已列入铁道部《铁路工程地质原位测试规程》2002年报批稿,美国ASTM和欧洲EUROCODE亦已列入。经征求意见,决定列入本规范。 扁铲侧胀试验最适宜在软弱、松散土中进行,随着土的坚硬程度或密实程度的增加,适宜性渐差。当采用加强型薄膜片时,也可应用于密实的砂土,参见表10.2。
10.8.2 扁铲侧胀试验技术要求应符合下列规定:
1 扁铲侧胀试验探头长230~240mm、宽94~96mm、厚14~16mm;探头前缘刃角12°~16°,探头侧面钢膜片的直径60mm;
2 每孔试验前后均应进行探头率定,取试验前后的平均值为修正值;膜片的合格标准为:
率定时膨胀至0.05mm的气压实测值,△A=5~25kPa;
率定时膨胀至1.10mm的气压实测值△B=10~110kPa;
3 试验时,应以静力匀速将探头贯入土中,贯入速率宜为2cm/s;试验点间距可取20—50cm;
4 探头达到预定深度后,应匀速加压和减压测定膜片膨胀至0.05mm、1. 10mm和回到0.05mm的压力A、B、C值;
5 扁铲侧胀消散试验,应在需测试的深度进行,测读时间间隔可取1min、2min、4min、8min、15min、30min、90min,以后每90min测读一次,直至消散结束。
条文说明
10.8.2 本条规定的探头规格与国际通用标准和国内生产的扁铲侧胀仪探头规格一致。要注意探头不能有明显弯曲,并应进行老化处理。探头加工的具体技术标准由有关产品标准规定。 可用贯入能力相当的静力触探机将探头压入土中。 
10.8.3 扁铲侧胀试验成果分析应包括下列内容:
1 对试验的实测数据进行膜片刚度修正:

2 根据p 0 、p 1 和p 2 计算下列指标:

3 绘制E D、 I D、 K D 和U D 与深度的关系曲线。
条文说明
10.8.3 扁铲侧胀试验成果资料的整理按以下步骤进行: 1 根据探头率定所得的修正值△A和△B,现场试验所得的实测值A、B、C,计算接触压力p0
,膜片膨胀至1.10mm的压力p 1 和膜片回到0.05mm的压力p 2 ;
2 根据p 0 、p 1 和p 2 计算侧胀模量E D 、侧胀水平应力指数K D 、侧胀土性指数I D 和侧胀孔压指数U D ;
3 绘制上述4个参数与深度的关系曲线。
上述各种数据的测定方法和参数的计算方法,均与国内外通用方法一致。
10.8.4 根据扁铲侧胀试验指标和地区经验,可判别土类,确定黏性土的状态、静止侧压力系数、水平基床系数等。
条文说明
10.8.4 扁铲侧胀试验成果的应用经验目前尚不丰富。根据铁道部第四勘测设计院的研究成果,利用侧胀土性指数ID划分土类,黏性土的状态,利用侧胀模量计算饱和黏性土的水平不排水弹性模量,利用侧胀水平应力指数KD确定土的静止侧压力系数等,有良好的效果,并列入铁道部《铁路工程地质原位测试规程》2002年报批稿。上海、天津以及国际上都有一些研究成果和工程经验,由于扁铲侧胀试验在我国开展较晚,故应用时必须结合当地经验,并与其他测试方法配合,相互印证。
10.9 现场直接剪切试验
10.9 现场直接剪切试验
10.9.1 现场直剪试验可用于岩土体本身、岩土体沿软弱结构面和岩体与其他材料接触面的剪切试验,可分为岩土体试体在法向应力作用下沿剪切面剪切破坏的抗剪断试验,岩土体剪断后沿剪切面继续剪切的抗剪试验<摩擦试验),法向应力为零时岩体剪切的抗切试验。
条文说明
10.9.1 《94规范》中本节包括现场直剪试验和现场三轴试验,本次修订时,考虑到现场三轴试验已非常规,属于专门性试验,故不列入本规范。国家标准《工程岩体试验方法标准))(GB/T 50266—99)也未包括现场三轴试验。现场直剪试验,应根据现场工程地质条件、工程荷载特点,可能发生的剪切破坏模式、剪切面的位置和方向、剪切面的应力等条件,确定试验对象,选择相应的试验方法。由于试验岩土体远比室内试样大,试验成果更符合实际。
10.9.2 现场直剪试验可在试洞、试坑、探槽或大口径钻孔内进行。当剪切面水平或近于水平时,可采用平推法或斜推法;当剪切面较陡时,可采用楔形体法。
同一组试验体的岩性应基本相同,受力状态应与岩土体在工程中的实际受力状态相近。
条文说明
10.9.2 本条所列的各种试验布置方案,各有适用条件。 图10.2中(a)、(b)、(c)剪切荷载平行于剪切面,为平推法;(d)剪切荷载与剪切面成a角,为斜推法。 (a)施加的剪切荷载有一力臂e1存在,使剪切面的剪应力和法向应力分布不均匀。(b)使施加的法向荷载产生的偏心力矩与剪切荷载产生的力矩平衡,改善剪切面上的应力分布,使趋于均匀分布,但法向荷载的偏心矩e2较难控制,故应力分布仍可能不均匀。 (c)剪切面上的应力分布是均匀的,但试验施工存在一定困难。 
图10.2中(d)法向荷载和斜向荷载均通过剪切面中心,a角一般为15°。在试验过程中,为保持剪切面上的正应力不变,随着a值的增加,p值需相应降低,操作比较麻烦。进行混凝土与岩体的抗剪试验,常采用斜推法,进行土体、软弱面(水平或近乎水平)的抗剪试验,常采用平推法。 当软弱面倾角大于其内摩擦角时,常采用楔形体(e)、(f)方案,前者适用于剪切面上正应力较大的情况,后者则相反。 图中符号p为竖向(法向)荷载;Q为剪切荷载;σx、σy为均布应力;г为剪应力;σ为法向应力;e1、e2为偏心距; (e)、(f)为沿倾向软弱面剪切的楔形试体。
10.9.3 现场直剪试验每组岩体不宜少于5个。剪切面积不得小于0.25m 2 。试体最小边长不宜小于50cm,高度不宜小于最小边长的0.5倍。试体之间的距离应大于最小边长的1.5倍。
每组土体试验不宜少于3个。剪切面积不宜小于0.3m 2 ,高度不宜小于20cm或为最大粒径的4~8倍,剪切面开缝应为最扩小粒径的1/3~1/4。
条文说明
10.9.3 岩体试样尺寸不小于50cm×50cm,一般采用70cm×70cm的方形体,与国际标准一致。土体试样可采用圆柱体或方柱体,使试样高度不小于最小边长的0.5倍;土体试样高度则与土中的最大粒径有关。
10.9.4 现场直剪试验的技术要求应符合下列规定:
1 开挖试坑时应避免对试体的扰动和含水量的显著变化;在地下水位以下试验时,应避免水压力和渗流对试验的影响;
2 施加的法向荷载、剪切荷载应位于剪切面、剪切缝的中心;或使法向荷载与剪切荷载的合力通过剪切面的中心,并保持法向荷载不变;
3 最大法向荷载应大于设计荷载,并按等量分级;荷载精度应为试验最大荷载的±2%;
4 每一试体的法向荷载可分4—5级施加;当法向变形达到相对稳定时,即可施加剪切荷载;
5 每级剪切荷载按预估最大荷载的8%~10%分级等量施加,或按法向荷载的5%~10%分级等量施加;岩体按每5~10min,土体按每30s施加一级剪切荷载;
6 当剪切变形急剧增长或剪切变形达到试体尺寸的1/10时,可终止试验;
7 根据剪切位移大于10mm时的试验成果确定残余抗剪强度,需要时可沿剪切面继续进行摩擦试验。
条文说明
10.9.4 对现场直剪试验的主要技术要求作如下说明: 1 保持岩土样的原状结构不受扰动是非常重要的,故在爆破、开挖和切样过程中,均应避免岩土样或软弱结构面破坏和含水量的显著变化;对软弱岩土体,在顶面和周边加护层(钢或混凝土),护套底边应在剪切面以上; 2 在地下水位以下试验时,应先降低水位,安装试验装置恢复水位后,再进行试验; 3 法向荷载和剪切荷载应尽可能通过剪切面中心;试验过程中注意保持法向荷载不变;对于高含水量的塑性软弱层,法向荷载应分级施加,以免软弱层挤出。

10.9.5 现场直剪试验成果分析应包括下列内容:
1 绘制剪切应力与剪切位移曲线、剪应力与垂直位移曲线,确定比例强度、屈服强度、峰值强度、剪胀点和剪胀强度;
2 绘制法向应力与比例强度、屈服强度、峰值强度、残余强度的曲线,确定相应的强度参数。
条文说明
10.9.5 绘制剪应力与剪切位移关系曲线和剪应力与垂直位移曲线。 依据曲线特征,确定强度参数,见图10.3。 1 比例界限压力定义为剪应力与剪切位移曲线直线段的末端相应的剪应力,如直线段不明显,可采用一些辅助手段确定: 1)用循环荷载方法 在比例强度前卸荷后的剪切位移基本恢复,过比例界限后则不然; 2)利用试体以下基底岩土体的水平位移与试样的水平位移的关系判断 在比例界限之前,两者相近;过比例界限后,试样的水平位移大于基底岩土的水平位移; 3)绘制г—“u/г曲线(г—剪应力,u—剪切位移) 在比例界限之前,u/г变化极小;过比例界限后,u/г值增大加快: 2
屈服强度可通过绘制试样的绝对剪切位移u A 与试样和基底间的相对位移u R 以及与剪应力г的关系曲线来确定,在屈服强度之前,u R 的增率小于u A ,过屈服强度后,基底变形趋于零,则u A 与u R 的增率相等,其起始点为A,剪应力г与u A 曲线上A点相应的剪应力即屈服强度;
3 峰值强度和残余强度是容易确定的;
4 剪胀强度相当于整个试样由于剪切带发生体积变大而发生相对的剪应力,可根据剪应力与垂直位移曲线判定;
5 岩体结构面的抗剪强度,与结构面的形状、闭合、充填情况和荷载大小及方向等有关。
根据长江科学院的经验,对于脆性破坏岩体,可以采取比例强度确定抗剪强度参数;而对于塑性破坏岩体,可以利用屈服强度确定抗剪强度参数。
验算岩土体滑动稳定性,可以采取残余强度确定的抗剪强度参数。因为在滑动面上破坏的发展是累进的,发生峰值强度破坏后,破坏部分的强度降为残余强度。
10.10 波速测试
10.10 波速测试
10.10.1 波速测试适用于测定各类岩土体的压缩波、剪切波或瑞利波的波速,可根据任务要求,采用单孔法、跨孔法或面波法。
条文说明
10.10.1 波速测试目的,是根据弹性波在岩土体内的传播速度,间接测定岩土体在小应变条件下(10-4~10-6)动弹性模量。试验方法有跨孔法、单孔法(检层法)和面波法。
10.10.2 单孔法波速测试的技术要求应符合下列规定:
1 测试孔应垂直;
2 将三分量检波器固定在孔内预定深度处,并紧贴孔壁;
3 可采用地面激振或孔内激振;
4 应结合土层布置测点,测点的垂直间距宜取1~3m。层位变化处加密,并宜自下而上逐点测试。
条文说明
10.10.2 单孔波速法,可沿孔向上或向下检层进行测试。主要检测水平的剪切波速,识别第一个剪切波的初至是关键。关于激振方法,通常的做法是:用锤水平敲击上压重物的木板或混凝土板,作为水平剪切波的振源。板与孔口距离取1~3m,板上压重大于400kg,板与地面紧密接触。沿板的纵轴从两个相反方向敲击两端,记录极性相反的两组剪切波形。除地面激振外,也可在孔内激振。
10.10.3 跨孔法波速测试的技术要求应符合下列规定:
1 振源孔和测试孔,应布置在一条直线上;
2 测试孔的孔距在土层中宜取2~5m,在岩层中宜取8~15m,测点垂直间距宜取1~2m;近地表测点宜布置在0.4倍孔距的深度处,震源和检波器应置于同一地层的相同标高处;
3 当测试深度大于1Sm时,应进行激振孔和测试孔倾斜度和倾斜方位的量测,测点间距宜取1m。
条文说明
10.10.3 跨孔法以一孔为激振孔,宜布置2个钻孔作为检波孔,以便校核。钻孔应垂直,当孔深较大,应对钻孔的倾斜度和倾斜方位进行量测,量测精度应达到0.1°,以便对激振孔与检波孔的水平距离进行修正。在现场应及时对记录波形进行鉴别判断,确定是否可用;如不行,在现场可立即重做。钻孔如有倾斜,应作孔距的校正。
10.10.4 面波法波速测试可采用瞬态法或稳态法,宜采用低频检波器,道间距可根据场地条件通过试验确定。
条文说明
10.10.4 面波的传统测试方法为稳态法,近年来,瞬态多道面波法获得很大发展,并已在工程中大量应用,技术已经成熟,故列入了本规范。
10.10.5 波速测试成果分析应包括下列内容:
1 在波形记录上识别压缩波和剪切波的初至时间;
2 计算由振源到达测点的距离;
3 根据波的传播时间和距离确定波速;
4 计算岩土小应变的动弹性模量、动剪切模量和动泊松比。
条文说明
10.10.5 小应变动剪切模量、动弹性模量和动泊松比,应按下列公式计算: 
10.11 岩体原位应力测试
10.11 岩体原位应力测试
10.11.1 岩体应力测试适用于无水、完整或较完整的岩体。可采用孔壁应变法、孔径变形法和孔底应变法测求岩体空间应力和平面应力。
条文说明
10.11.1 孔壁应变法测试采用孔壁应变计,量测套钻解除应力后钻孔孔壁的岩石应变;孔径变形法测试采用孔径变形计,量测套钻解除应力后的钻孔孔径的变化;孔底应变法测试采用孔底应变计,量测套钻解除应力后的钻孔孔底岩面应变。按弹性理论公式计算岩体内某点的应力。当需测求空间应力时,应采用三个钻孔交会法测试。
10.11.2 测试岩体原始应力时,测点深度应超过应力扰动影响区;在地下洞室中进行测试时,测点深度应超过洞室直径的二倍。
10.11.3 岩体应力测试技术要求应符合下列规定:
1 在测点测段内,岩性应均一完整;
2 测试孔的孔壁、孔底应光滑、平整、干燥;
3 稳定标准为连续三次读数(每隔10min读一次)之差不超过5μE;
4 同一钻孔内的测试读数不应少于三次。
条文说明
10.11.3 岩体应力测试的设备、测试准备、仪器安装和测试过程按现行国家标准《工程岩体试验方法标准》 (GB/T 50266)执行。
10.11.4 岩芯应力解除后的围压试验应在24小时内进行;压力宜分5—10级,最大压力应大于预估岩体最大主应力。
条文说明
10.11.4 应力解除后的岩芯若不能在24h内进行围压试验,应对岩芯进行蜡封,防止含水率变化。
10.11.5 测试成果整理应符合下列要求:
1 根据测试成果计算岩体平面应力和空间应力,计算方法应符合现行国家标准《工程岩体试验方法标准》(GB/T 50266)的规定;
2 根据岩芯解除应变值和解除深度,绘制解除过程曲线;
3 根据围压试验资料,绘制压力与应变关系曲线,计算岩石弹性常数。
条文说明
10.11.5 孔壁应变法、孔径变形法和孔底应变法计算空间应力、平面应力分量和空间主应力及其方向,可按《工程岩体试验方法 标准》(GB/T 50266)附录A执行。
10.12 激振法测试
10.12 激振法测试
10.12.1 激振法测试可用于测定天然地基和人工地基的动力特性,为动力机器基础设计提供地基刚度、阻尼比和参振质量。
条文说明
10.12.1 激振法测试包括强迫振动和自由振动,用于测定天然地基和人工地基的动力特性。
10.12.2 激振法测试应采用强迫振动方法,有条件时宜同时采用强迫振动和自由振动两种测试方法。
条文说明
10.12.2 具有周期性振动的机器基础,应采用强迫振动测试。由于竖向自由振动试验,当阻尼比较大时,特别是有埋深的情况,实测的自由振动波数少,很快就衰减了。从波形上测得的固有频率值以及由振幅计算的阻尼比,都不如强迫振动试验准确。但是,当基础固有频率较高时,强迫振动测不出共振峰值的情况也是有的。因此,本条规定,“有条件时,宜同时采用强迫振动和自由振动两种测试方法”,以便互相补充,互为印证。
10.12.3 进行激振法测试时,应搜集机器性能、基础形式、基底标高、地基土性质和均匀性、地下构筑物和干扰振源等资料。
10.12.4 激振法测试的技术要求应符合下列规定:
1 机械式激振设备的最低工作频率宜为3—5Hz,最高工作频率宜大于60Hz;电磁激振设备的扰力不宜小于600N;
2 块体基础的尺寸宜采用2.0m×1.5m×1.0m。在同一地层条件下,宜采用两个块体基础进行对比试验,基底面积一致,高度分别为1.0m和1.5m;桩基测试应采用两根桩,桩间距取设计间距;桩台边缘至桩轴的距离可取桩间距的1/2,桩台的长宽比应为2:1,高度不宜小于1.6m;当进行不同桩数的对比试验时,应增加桩数和相应桩台面积;测试基础的混凝工强度等级不宜低于C15;
3 测试基础应置于拟建基础附近和性质类似的土层上,其底面标高应与拟建基础底面标高一致;
4 应分别进行明置和埋置两种情况的测试,埋置基础的回填土应分层夯实;
5 仪器设备的精度,安装、测试方法和要求等,应符合现行国家标准《地基动力特性测试规范》(GB/T 50269)的规定。
条文说明
10.12.4 由于块体基础水平回转耦合振动的固有频率及在软弱地基土的竖向振动固有频率一般均较低,因此激振设备的最低频率规定为3~5Hz,使测出的幅频响应共振曲线能较好地满是数据处理的需要。而桩基础的竖向振动固有频率高,要求激振设备的最高工作频率尽可能地高,最好能达到60Hz以上,以便能测出桩基础的共振峰值。电磁式激振设备的工作频率范围很宽,但扰力太小时对桩基础的竖向振动激不起来,因此规定,扰力不宜小于600N。 为了获得地基的动力参数,应进行明置基础的测试,而埋置基础的测试是为获得埋置后对动力参数的提高效果,有了两者的动力参数,就可进行机器基础的设计。因此本条规定“测试基础应分别做明置和埋置两种情况的测试”。
10.12.5 激振法测试成果分析应包括下列内容:
1 强迫振动测试应绘制下列幅频响应曲线:
1)竖向振动为竖向振幅随频率变化的幅频响应曲线(A z —f曲线);
2)水平回转耦合振动为水平振幅随频率变化的幅频响应曲线(A xφ —f/曲线)和竖向振幅随频率变化的幅频响应曲线(A zφ —f曲线);
3)扭转振动为扭转扰力矩作用下的水平振幅随频率变化的幅频响应曲线(A xφ —f曲线)。
2 自由振动测试应绘制下列波形图:
1)竖向自由振动波形图;
2)水平回转耦合振动波形图。
3 根据强迫振动测试的幅频响应曲线和自由振动测试的波形图,按现行国家标准《地基动力特性测试规范》 (GB/T 50269)计算地基刚度系数、阻尼比和参振质量。
条文说明
10.12.5 强迫振动测试结果经数据处理后可得到变扰力或常扰力的幅频响应曲线。自由振动测试结果为波形图。根据幅频响应曲线上的共振频率和共振振幅可计算动力参数,根据波形图上的振幅和周期数计算动力参数。具体计算方法和计算公式按现行国家标准《地基动力特性测试规范》(GB/T 50269)的规定执行。
11 室内试验
11.1 一般规定
11 室内试验
11.1 一般规定
11.1.1 岩土性质的室内试验项目和试验方法应符合本章的规定,其具体操作和试验仪器应符合现行国家标准《土工试验方法标准》(GB/T 50123)和国家标准《工程岩体试验方法标准》(GB/T 50266)的规定。岩土工程评价时所选用的参数值,宜与相应的原位测试成果或原型观测反分析成果比较,经修正后确定。
11.1.2 试验项目和试验方法,应根据工程要求和岩土性质的特点确定。当需要时应考虑岩土的原位应力场和应力历史,工程活动引起的新应力场和新边界条件,使试验条件尽可能接近实际;并应注意岩土的非均质性、非等向性和不连续性以及由此产生的岩土体与岩土试样在工程性状上的差别。
条文说明
11.1.1、11.1.2 本章只规定了岩土试验项目和试验方法的选取以及一些原则性问题,主要供岩土工程师所用。至于具体的操作和试验仪器规格,则应按有关的规范、标准执行。由于岩土试样和试验条件不可能完全代表现场的实际情况,故规定在岩土工程评价时,宜将试验结果与原位测试成果或原型观测反分析成果比较,并作必要的修正。 一般的岩土试验,可以按标准的、通用的方法进行。但是,岩土工程师必须注意到岩土性质和现场条件中存在的许多复杂情况,包括应力历史、应力场、边界条件、非均质性、非等向性、不连续性等等,使岩土体与岩土试样的性状之间存在不同程度的差别。试验时应尽可能模拟实际,使用试验成果时不要忽视这些差别。
11.1.3 对特种试验项目,应制定专门的试验方案。
11.1.4 制备试样前,应对岩土的重要性状做肉眼鉴定和简要描述。
11.2 土的物理性质试验
11.2 土的物理性质试验
11.2.1 各类工程均应测定下列土的分类指标和物理性质指标:
砂土:颗粒级配、比重、天然含水量、天然密度、最大和最小密度。
粉土:颗粒级配、液限、塑限、比重、天然含水量、天然密度和有机质含量。
黏性土:液限、塑限、比重、天然含水量、天然密度和有机质含量。
注:1 对砂土,如无法取得Ⅰ级、Ⅱ级、Ⅲ级土试样时,可只进行颗粒级配试验;
2 目测鉴定不含有机质时,可不进行有机质含量试验。
条文说明
11.2.1 本条规定的都是最基本的试验项目,一般工程都应进行。
11.2.2 测定液限时,应根据分类评价要求,选用现行国家标准:
《土工试验方法标准》(GB/T 50123)规定的方法,并应在试验报告上注明。有经验的地区,比重可根据经验确定。
条文说明
11.2.2 测定液限,我国通常用76g瓦氏圆锥仪,但在国际上更通用卡氏碟式仪,故目前在我国是两种方法并用,《土工试验方法标准》(GB/T 50123—1999)也同时规定这两种方法和液塑限联合测定法。由于测定方法的试验成果有差异,故应在试验报告上注明。 土的比重变化幅度不大,有经验的地区可根据经验判定,误差不大,是可行的。但在缺乏经验的地区,仍应直接测定。
11.2.3 当需进行渗流分析,基坑降水设计等要求提供土的透水性参数时,可进行渗透试验。常水头试验适用于砂土和碎石土;变水头试验适用于粉土和黏性土;透水性很低的软土可通过固结试验测定固结系数、体积压缩系数,计算渗透系数。土的渗透系数取值应与野外抽水试验或注水试验的成果比较后确定。
11.2.4 当需对土方回填或填筑工程进行质量控制时,应进行击实试验,测定土的干密度与含水量关系,确定最大干密度和最优含水量。
11.3 土的压缩一固结试验
11.3 土的压缩一固结试验
11.3.1 当采用压缩模量进行沉降计算时,固结试验最大压力应大于土的有效自重压力与附加压力之和,试验成果可用e-p曲线整理,压缩系数和压缩模量的计算应取自土的有效自重压力至土的有效自重压力与附加压力之和的压力段。当考虑基坑开挖卸荷和再加荷影响时,应进行回弹试验,其压力的施加应模拟实际的加、卸荷状态。
条文说明
11.3.1 采用常规固结试验求得的压缩模量和一维固结理论进行沉降计算,是目前广泛应用的方法。由于压缩系数和压缩模量的值随压力段而变,故本条作了明确的规定,并与现行国家标准《建筑地基基础设计规范》(GB 50007—2002)一致。
11.3.2 当考虑土的应力历史进行沉降计算时,试验成果应按e-lgp曲线整理,确定先期固结压力并计算压缩指数和回弹指数。施加的最大压力应满足绘制完整的e-lgp曲线。为计算回弹指数,应在估计的先期固结压力之后,进行一次卸荷回弹,再继续加荷,直至完成预定的最后一级压力。
条文说明
11.3.2 考虑土的应力历史,按e-lgp曲线整理固结试验成果,计算压缩指数、回弹指数,确定先期固结压力,并按不同的固结状态(正常固结、欠固结、超固结)进行沉降计算,是国际上通用的方法,故本条作了相应的规定,并与现行国家标准《土工试验方法标准》(GB/T 50123—1999)一致。
11.3.3 当需进行沉降历时关系分析时,应选取部分土试样在土的有效自重压力与附加压力之和的压力下,作详细的固结历时记录,并计算固结系数。
11.3.4 对厚层高压缩性软土上的工程,任务需要时应取一定数量的土试样测定次固结系数,用以计算次固结沉降及其历时关系。
条文说明
11.3.4 沉降计算时一般只考虑主固结,不考虑次固结。但对于厚层高压缩性软土,次固结沉降可能占相当分量,不应忽视。故本条作了相应规定。
11.3.5 当需进行土的应力应变关系分析,为非线性弹性、弹塑性模型提供参数时,可进行三轴压缩试验,并宜符合下列要求:
1 采用三个或三个以上不同的固定围压,分别使试样固结,然后逐级增加轴压,直至破坏;每个围压的试验宜进行一至三次回弹,并将试验结果整理成相应于各固定围压的轴向应力与轴向应变关系曲线;
2 进行围压与轴压相等的等压固结试验,逐级加荷,取得围压与体积应变关系曲线。
条文说明
11.3.5 除常规的沉降计算外,有的工程需建立较复杂的土的力学模型进行应力应变分析,试验方法包括: 1 三轴试验,按需要采用若干不同围压,使土试样分别固结后逐级增加轴压,取得在各级围压下的轴向应力与应变关系,供非线性弹性模型的应力应变分析用;各级围压下的试验,宜进行1~3次回弹试验; 2 当需要时,除上述试验外,还要在三轴仪上进行等向固结试验,即保持围岩与轴压相等;逐级加荷,取得围压与体积应变关系,计算相应的体积模量,供弹性、非线性弹性、弹塑性等模型的应力应变分析用。
11.4 土的抗剪强度试验
11.4 土的抗剪强度试验
11.4.1 三轴剪切试验的试验方法应按下列条件确定:
1 对饱和黏性土,当加荷速率较快时宜采用不固结不排水(UU)试验;饱和软土应对试样在有效自重压力下预固结后再进行试验;
2 对经预压处理的地基、排水条件好的地基、加荷速率不高的工程或加荷速率较快但土的超固结程度较高的工程,以及需验算水位迅速下降时的土坡稳定性时,可采用固结不排水(CU)试验;当需提供有效应力抗剪强度指标时,应采用固结不排水测孔隙水压力( CU) 试验。
条文说明
11.4.1 排水状态对三轴试验成果影响很大,不同的排水状态所测得的c、φ值差别很大,故本条在这方面作了一些具体的规定,使试验时的排水状态尽量与工程实际一致。不固结不排水剪得到的抗剪强度最小,用其进行计算结果偏于安全,但是饱和软黏土的原始固结程度不高,而且取样等过程又难免有一定的扰动影响,故为了不使试验结果过低,规定了在有效自重压力下进行预固结的要求。
11.4.2 直接剪切试验的试验方法,应根据荷载类型、加荷速率和地基土的排水条件确定。对内摩擦角φ≈0的软黏土,可用I级土试样进行无侧限抗压强度试验。
条文说明
11.4.2 虽然直剪试验存在一些明显的缺点,受力条件比较复杂,排水条件不能控制等,但由于仪器和操作都比较简单,又有大量实践经验,故在一定条件下仍可利用,但对其应用范围应予限制。 无侧限抗压强度试验实际上是三轴试验的一个特例,适用于φ≈0的软黏土,国际上用得较多,故在本条作了相应的规定,但对土试样的质量等级作了严格规定。
11.4.3 测定滑坡带等已经存在剪切破裂面的抗剪强度时,应进行残余强度试验。在确定计算参数时,宜与现场观测反分析的成果比较后确定。
条文说明
11.4.3 测滑坡带上土的残余强度,应首先考虑采用含有滑面的土样进行滑面重合剪试验。但有时取不到这种土样,此时可用取自滑面或滑带附近的原状土样或控制含水量和密度的重塑土样做多次剪切。试验可用直剪仪,必要时可用环剪仪。
11.4.4 当岩土工程评价有专门要求时,可进行K。固结不排水试验、K。固结不排水测孔隙水压力试验,特定应力比固结不排水试验,平面应变压缩试验和平面应变拉伸试验等。
条文说明
11.4.4 本条规定的是一些非常规的特种试验,当岩土工程分析有专门需要时才做,主要包括两大类: 1 采用接近实际的固结应力比,试验方法包括K0
固结不排水(CK 0 U)试验,K 0 固结不排水测孔压(CX 0 U )试验和特定应力比固结不排水(CKU)试验;
2 考虑到沿可能破坏面的大王应力方向的变化,试验方法包括平面应变压缩(PSC)试验,平面应变拉伸(PSE)试验等。
这些试验一般用于应力状态复杂的堤坝或深挖方的稳定性分析。
11.5 土的动力性质试验
11.5 土的动力性质试验
11.5.1 当工程设计要求测定土的动力性质时,可采用动三轴试验、动单剪试验或共振柱试验。在选择试验方法和仪器时,应注意其动应变的适用范围。
条文说明
11.5.1 动三轴、动单剪、共振柱是土的动力性质试验中目前比较常用的三种方法。其他方法或还不成熟,或仅作专门研究之用。故不在本规范中规定。 不但土的动力参数值随动应变而变化,而且不同仪器或试验方法有其应变值的有效范围。故在提出试验要求时,应考虑动应变的范围和仪器的适用性。
11.5.2 动三轴和动单剪试验可用于测定土的下列动力性质:
1 动弹性模量、动阻尼比及其与动应变的关系;
2 既定循环周数下的动应力与动应变关系;
3 饱和土的液化剪应力与动应力循环周数关系。
条文说明
11.5.2 用动三轴仪测定动弹性模量、动阻尼比及其与动应变的关系时,在施加动荷载前,宜在模拟原位应力条件下先使土样固结。动荷载的施加应从小应力开始,连续观测若干循环周数,然后逐渐加大动应力。 测定既定的循环周数下轴向应力与应变关系,一般用于分析震陷和饱和砂土的液化。
11.5.3 共振柱试验可用于测定小动应变时的动弹性模量和动阻尼比。
11.6 岩石试验
11.6 岩石试验
条文说明
本节规定了岩土工程勘察时,对岩石试验的一般要求,具体试验方法按现行国家标准《工程岩体试验方法标准》(GB/T 50266)执行。
11.6.1 岩石的成分和物理性质试验可根据工程需要选定下列项目:
1 岩矿鉴定;
2 颗粒密度和块体密度试验;
3 吸水率和饱和吸水率试验;
4 耐崩解性试验;
5 膨胀试验;
6 冻融试验。
11.6.2 单轴抗压强度试验应分别测定干燥和饱和状态下的强度,并提供极限抗压强度和软化系数。岩石的弹性模量和泊松比,可根据单轴压缩变形试验测定。对各向异性明显的岩石应分别测定平行和垂直层理面的强度。
11.6.3 岩石三轴压缩试验宜根据其应力状态选用四种围压,并提供不同围压下的主应力差与轴向应变关系、抗剪强度包络线和强度参数c、φ值。
11.6.4 岩石直接剪切试验可测定岩石以及节理面、滑动面、断层面或岩层层面等不连续面上的抗剪强度,并提供c、φ值和各向应力下的剪应力与位移曲线。
11.6.5 岩石抗拉强度试验可在试件直径方向上,施加一对线性前载,使试件沿直径方向破坏,间接测定岩石的抗拉强度。
条文说明
11.6.5 由于岩石对于拉伸的抗力很小,所以岩石的抗拉强度是岩石的重要特征之一。测定岩石抗拉强度的方法很多,但比较常用的有劈裂法和直接拉伸法。本规范推荐的是劈裂法。
11.6.6 当间接确定岩石的强度和模量时,可进行点荷载试验和声波速度测试。
条文说明
11.6.6 点荷载试验和声波速度试验都是间接试验方法,利用试验关系确定岩石的强度参数,在工程上是很实用的方法。
12 水和土腐蚀性的评价
12.1 取样和测试
12 水和土腐蚀性的评价
12.1 取样和测试
12.1.1 当有足够经验或充分资料,认定工程场地 及其附近 的土或水(地下水或地表水)对建筑材料为微 腐蚀时 ,可不取样 试验 进行腐蚀性评价。否则,应取水试样或土试样进行试验,并按本章评定其对建筑材料的腐蚀性。
土对钢结构腐蚀性的评价可根据任务要求进行。
条文说明
12.1.1 本条规定的目的是想减少一些不必要的工作量。一些地方规范也有类似的规定,如《北京地区建筑地基基础勘察设计规范》(DBJ01—501—92)规定:“一般情况下,可不考虑地下水的腐蚀性,但对有环境水污染的地区,应查明地下水对混凝土的腐蚀性。”《上海地基基础设计规范》 (DBJ08—11—89)规定: “上海市地下水对混凝土一般无侵蚀性,在地下水有可能受环境水污染地段,勘察时应取水样化验,判定其有无侵蚀性。”水、土对建筑材料的腐蚀危害是非常大的,因此除对有足够经验和充分资料的地区可以不进行水、土腐蚀性评价外,其他地区均应采取水、土试样,进行腐蚀性分析。
条文说明
12.1.1 [修订说明] 1 关于地方经验 混凝土和钢结构腐蚀的化学和电化学原理虽已比较清楚,但所处的水土环境复杂多变,目前还难以定量计算,只能根据影响腐蚀的主要因素进行腐蚀性分级,根据分级采取措施。在研究成果和数据积累尚不够的情况下,当地工程结构的腐蚀情况和防腐蚀经验应予充分重视。本条中的“当有足够经验或充分资料,认定场地的水或工对建筑材料为微腐蚀性时”,指的是有专门研究论证,并经地方主管部门组织审查认可,或地方规范规定,并非个别单位意见。 2 关于对钢结构的腐蚀性 土对钢结构的腐蚀性,并非每项工程勘察都有这个任务,故规定可根据任务要求进行。 钢结构在土中的腐蚀问题非常复杂,涉及因素很多,腐蚀途径多样,任务需要时宜专门论证或研究。
12.1.2 采取水试样和土试样应符合下列规定:
1 混凝土结构 处于地下水位以上时, 应取土试样作土的腐蚀性测试 ;
2 混凝土结构处于地下水或地表水中时,应取水试样作水的腐蚀性测试;
3 混凝土结构部分处于地下水位以上、部分处于地下水位以下时,应分别取土试样和水试样作腐蚀性测试;
4 水试样和土试样应在混凝土结构所在的深度采取 ,每个场地不应少于2件。 当土中盐类成分和含量分布不均匀时,应分区、分层取样,每区、每层不应少于2件。
条文说明
12.1.2 地下水位以上的构筑物,规定只取土样,不取水样,但实际工作中应注意地下水位的季节变化幅度,当地下水位上升,可能浸没构筑物时,仍应取水样进行水的腐蚀性测试。
条文说明
12.1.2 [修订说明] 本条对取样部位和数量作了规定,便于操作,与原有规定基本一致,但更加明确。本条第1、3款中规定,当混凝土结构处于地下水位以上和混凝土结构部分处于地下水位以上时,应采取土试样进行腐蚀性测试,但当地下水位很浅,且其上的土长年处于毛细带时可不取土样。 对盐类成分和含盐量分布不均匀的土类,如盐渍土,若仍按每个场地采取2件试样,可能缺乏代表性,故规定应分区、分层取样,每区、每层不应少于2件。土中含盐量在水平方向上分布不均匀时应分区,在垂直方向上分布不均匀时应分层。如分层不明显,呈渐变状,则应加密取样,查明变化规律。 当有多层地下水时,应分层采取水试样。
12.1.3 水和土腐蚀性的测试 项目和试验方法应符合 下列规定:
1 水对混凝土结构腐蚀性的测试项目包括:pH值、Ca 2+ 、Mg 2+ 、C1 - 、SO 4 2- 、HCO 3 - 、CO 3 2- 、侵蚀性C0 2 、游离C0 2 、NH 4 + 、OH - 、总矿化度;
2 土对混凝土结构腐蚀性的钡g试项目包括:pH值、Ca 2+ 、Mg 2+ 、C1 - 、SO 4 2- 、HCO 3 - 、CO 3 2- 易溶盐(土水比1:5)分析;
3 土对钢结构的腐蚀性的测试项目包括:pH值、氧化还原电位、极化电流密度、电阻率、质量损失;
4 腐蚀性测试项目的试验方法应符合表12.1.3的规定。

条文说明
12.1.3 《94规范》表13.2.2—1和表13.2.2-2中的测试项目和方法均相同,故将其合并为一个表,稍作调整,即现在的表12.1.3。 序号13~16是原位测试项目,用于评价土对钢结构的腐蚀性。试验方法和评价标准可参见林宗元主编的《岩土工程试验监测手册》。
12.1.4 水和土对建筑材料的腐蚀性,可分为微、弱、中、强四个等级,并可按本规范第12.2节进行评价。
条文说明
12.1.4 [修订说明] 本规范原将腐蚀等级分为弱、中、强三个等级,弱腐蚀以下为无腐蚀,并与《工业建筑防腐蚀设计规范》(GB 50046)协调一致。该规范本次修改时认为,“无腐蚀”的提法不确切,在长期化学、物理作用下,总是有腐蚀的,因此将“无腐蚀”改为“微腐蚀”。并协调,水和土对材料的腐蚀等级判定由本规范规定,防腐蚀措施由《工业建筑防腐蚀设计规范》(GB 50046)规定。为便于相关条文互相引用,本规范本次局部修订分为微、弱、中、强4个等级,但并不意味着多了一个等级,所谓“微腐蚀”即相当于原来的无腐蚀。
12.2 腐蚀性评价
12.2 腐蚀性评价
12.2.1 受环境类型影响,水和土对混凝土结构的腐蚀性,应符合表12.2.1的规定;环境类型的划分按本规范附录G执行。
12.2.2 受地层渗透性影响,水和土对混凝土结构的腐蚀性评价,应符合表12.2.2的规定。
条文说明
12.2.1、12.2.2 场地环境类型对土、水的腐蚀性影响很大,附录G作了具体规定。不同的环境类型主要表现为气候所形成的干湿交替、冻融交替、日气温变化、大气湿度等。附录G第G.0.1条表注1中的干燥度,是说明气候干燥程度的指标。我国干燥度大于1.5的地区有:新疆(除局部)、西藏(除东部)、甘肃(除局部)、青海(除局部)、宁夏、内蒙(除局部)、陕西北部、山西北部、河北北部、辽宁西部、吉林西部,其他各地基本上小于1.5。不能确认或需干燥度的具体数据时,可向各地气象部门查询。 在不同的环境类型中,腐蚀介质构成腐蚀的界限值是不同的。表12.2.1和表12.2.2是根据《环境水对混凝土侵蚀性判定方法及标准》专题研究组的研究成果编制的。专题研究组进行了下列工作: 1 调查研究了我国各地区混凝工的破坏实例,并分析了区域水化学分布状况,及其产生的自然地理环境条件,总结了腐蚀破坏的规律; 2 在新疆焉耆盆地盐渍土地区和青海红层盆地建立了野外试验点,进行了野外暴露试验; 3 在华北地区的气候条件下,进行室内、外长期的对比暴露试验; 4 调查研究了某些国家的腐蚀性判定标准,并对我国各部门现行标准进行了对比分析研究。 表12.2.1中的数值适用于有干湿交替和不冻区(段)水的腐蚀性评价标准,对无干湿交替作用、冰冻区和微冻区,对土的腐蚀性评价,尚应乘以一定的系数,这在表注中已加以说明,使用该表时应予注意。 干湿交替是指地下水位变化和毛细水升降时,建筑材料的干湿变化情况。干湿交替和气候区与腐蚀性的关系十分密切。相同浓度的盐类,在干旱区和湿润区,其腐蚀程度是不同的。前者可能是强腐蚀,而后者可能是弱腐蚀或无腐蚀性。冻融交替也是影响腐蚀的重要因素。如盐的浓度相同,在不冻区尚达不到饱和状态,因而不会析出结晶,而在冰冻区,由于气温降低,盐分易析出结晶,从而破坏混凝土。
条文说明
12.2.2 [修订说明] 本次局部修订仅对表注作了修改。注3删去了A中的“含水量w≥20%的”和B中的“含水量w≥30%的”等文字。
12.2.3 当按表12.2.1和12.2.2评价的腐蚀等级不同时,应按下列规定综合评定:


1 腐蚀等级中,只出现弱腐蚀,无中等腐蚀或强腐蚀时,应综合评价为弱腐蚀;
2 腐蚀等级中,无强腐蚀;最高为中等腐蚀时,应综合评价为中等腐蚀;
3 腐蚀等级中,有一个或一个以上为强腐蚀,应综合评价为强腐蚀。
12.2.4 水和土对钢筋混凝土结构中钢筋的腐蚀性评价,应符合表12.2.4的规定。

条文说明
12.2.4 表12.2,4水、土对钢筋混凝土结构中的钢筋的腐蚀性判定标准,引自前苏联《建筑物防腐蚀设计规范》 (CHИП112—03—11—85)。 钢筋长期浸泡在水中,由于氧溶入较少,不易发生电化学反应,故钢筋不易被腐蚀;相反,处于干湿交替状态的钢筋,由于氧溶人较多,易发生电化学反应,钢筋易被腐蚀。
条文说明
12.2.4 [修订说明] 本规范原有将S042-换算为cl-进行评价,这是前苏联的规定。欧美各国现行规范无此规定,故本次局部修订取消。 把土中氯的腐蚀环境由原来的定量指标改为定性指标,更符合实际情况。 根据我国港口工程的经验,将长期浸水的条件下,C1-对钢筋混凝土中钢筋的腐蚀定为:微腐蚀<10000mg/L,弱腐蚀10000~20000mg/L,大于20000mg/L,因缺乏工程经验,应专门研究。
12.2.5 土 对钢结构的腐蚀性评价,应符合 表12. 2. 5 的规定。

条文说明
12.2.5 表12.2.5—1和表12.2.5—2是参考了国外有关水、土对钢结构的腐蚀性评价标准,并结合我国实际情况编制的。这些标准有德国的DIN50929(1985)、前苏联的FOCT9.015—74(1984年版本)和美国的ANSI/AWWACl05/A21.5—82。我国武钢1.7m轧机工程、上海宝钢工程和前苏联设计的一些火电厂等均由国外设计,腐蚀性评价均是按他们提供的标准进行测试和评价的。以上两表在近几年的工程实践中,进行了多次检验,对不同土质、环境,效果较好。
条文说明
12.2.5 [修订说明] 由于本规范不包含地下水对井管等管道的腐蚀,因此本次局部修订删去了水对钢结构、钢管道的腐蚀性评价的内容。 本次局部修订对视电阻率指标作了调整。当有成熟地方经验时,可根据视电阻率的实测值,结合地方经验确定腐蚀等级。
12.2.6 水、土对建筑材料腐蚀的防护,应符合现行国家标准《工业建筑防腐蚀设计规范》(GB 50046)的规定。
条文说明
12.2.6 水、土对建筑材料腐蚀的防护,国家标准《工业建筑防腐蚀设计规范》(GB 50046)和《建筑防腐蚀工程施工及验收规范》(GB 50212)已有详细的规定。为了避免重复,本规范不再列入“防护措施”。当水、土对建筑材料有腐蚀性时,可按上述规范的规定,采取防护措施。
13 现场检验和监测
13.1 一般规定
13 现场检验和监测
13.1 一般规定
13.1.1 现场检验和监测应在工程施工期间进行。对有特殊要求的工程,应根据工程特点,确定必要的项目,在使用期内继续进行。
条文说明
13.1.1 所谓有特殊要求的工程,是指有特殊意义的,一旦损坏将造成生命财产重大损失,或产生重大社会影响的工程;对变形有严格限制的工程;采用新的设计施工方法,而又缺乏经验的工程。
13.1.2 现场检验和监测的记录、数据和图件,应保持完整,并应按工程要求整理分析。
13.1.3 现场检验和监测资料,应及时向有关方面报送。当监测数据接近危及工程的临界值时,必须加密监测,并及时报告。
条文说明
13.1.3 监测工作对保证工程安全有重要作用。例如:建筑物变形监测,基坑工程的监测,边坡和洞室稳定的监测,滑坡监测,崩塌监测等。当监测数据接近安全临界值时,必须加密监测,并迅速向有关方面报告,以便及时采取措施,保证工程和人身安全。
13.1.4 现场检验和监测完成后,应提交成果报告。报告中应附有相关曲线和图纸,并进行分析评价,提出建议。
13.2 地基基础的检验和监测
13.2 地基基础的检验和监测
13.2.1 天然地基的基坑(基槽)开挖后,应检验开挖揭露的地基条件是否与勘察报告一致。如有异常情况,应提出处理措施或修改设计的建议。当与勘察报告出入较大时,应建议进行施工勘察。检验应包括下列内容:
1 岩土分布及其性质;
2 地下水情况;
3 对土质地基,可采用轻型圆锥动力触探或其他机具进行检验。
条文说明
13.2.1 天然地基的基坑(基槽)检验,是必须做的常规工作,通常由勘察人员会同建设、设计、施工、监理以及质量监督部门共同进行。下列情况应着重检验: 1 天然地基持力层的岩性、厚度变化较大时;桩基持力层顶面标高起伏较大时; 2 基础平面范围内存在两种或两种以上不同地层时; 3 基础平面范围内存在异常土质,或有坑穴、古墓、古遗址、古井、旧基础时; 4 场地存在破碎带、岩脉以及湮废河、湖、沟、浜时; 5 在雨期、冬期等不良气候条件下施工,土质可能受到影响时。 检验时,一般首先核对基础或基槽的位置、平面尺寸和坑底标高,是否与图纸相符。对土质地基,可用肉眼、微型贯入仪、 轻型动力触探等简易方法,检验土的密实度和均匀性,必要时可在槽底普遍进行轻型动力触探。但坑底下埋有砂层,且承压水头高于坑底时,应特别慎重,以免造成冒水涌砂。当岩土条件与勘察报告出入较大或设计有较大变动时,可有针对性地进行补充勘察。
13.2.2 桩基工程应通过试钻或试打,检验岩土条件是否与勘察报告一致。如遇异常情况,应提出处理措施。当与勘察报告差异较大时,应建议进行施工勘察。单桩承载力的检验,应采用载荷试验与动测相结合的方法。对大直径挖孔桩,应逐桩检验孔底尺寸和岩土情况。
条文说明
13.2.2 桩长设计一般采用地层和标高双控制,并以勘察报告为设计依据。但在工程实践中,实际地层情况与勘察报告不一致是常有的事,故应通过试打试钻,检验岩土条件是否与设计时预计的一致,在工程桩施工时,也应密切注意是否有异常情况,以便及时采取必要的措施。
13.2.3 地基处理效果的检验,除载荷试验外,尚可采用静力触探、圆锥动力触探、标准贯入试验、旁压试验、波速测试等方法,并应按本规范第10章的规定执行。
13.2.4 基坑工程监测方案,应根据场地条件和开挖支护的施工设计确定,并应包括下列内容:
1 支护结构的变形;
2 基坑周边的地面变形;
3 邻近工程和地下设施的变形;
4 地下水位;
5 渗漏、冒水,冲刷、管涌等情况。
条文说明
13.2.4 目前基坑工程的设计计算,还不能十分准确,无论计算模式还是计算参数,常常和实际情况不一致。为了保证工程安全,监测是非常必要的。通过对监测数据的分析,必要时可调整施工程序,调整支护设计。遇有紧急情况时,应及时发出警报,以便采取应急措施。本条规定的5款是监测的基本内容,主要从保证基坑安全的角度提出的。为科研积累数据所需的监测项目,应根据需要另行考虑。 监测数据应及时整理,及时报送,发现异常或趋于临界状态时,应立即向有关部门报告。
13.2.5 下列工程应进行沉降观测:
1 地基基础设计等级为甲级的建筑物;
2 不均匀地基或软弱地基上的乙级建筑物;
3 加层、接建,邻近开挖、堆载等,使地基应力发生显著变化的工程;
4 因抽水等原因,地下水位发生急剧变化的工程;
5 其他有关规范规定需要做沉降观测的工程。
13.2.6 沉降观测应按现行标准《建筑变形测量规范》(JGJ 8)的规定执行。
13.2.7 工程需要时可进行岩土体的下列监测:
1 洞室或岩石边坡的收敛量测;
2 深基坑开挖的回弹量测;
3 土压力或岩体应力量测。
条文说明
13.2.7 对于地下洞室,常需进行岩体内部的变形监测。可根据具体情况,在洞室顶部,洞壁水平部位,45°角部,采用机械钻孔埋设多点位移计,监测成洞时围岩的变形和成洞后围岩的蠕动。
13.3 不良地质作用和地质灾害的监测
13.3 不良地质作用和地质灾害的监测
13.3.1 下列情况应进行不良地质作用和地质灾害的监测:
1 场地及其附近有不良地质作用或地质灾害,并可能危及工程的安全或正常使用时;
2 工程建设和运行,可能加速不良地质作用的发展或引发地质灾害时;
3 工程建设和运行,对附近环境可能产生显著不良影响时。
13.3.2 不良地质作用和地质灾害的监测,应根据场地及其附近的地质条件和工程实际需要编制监测纲要,按纲要进行。纲要内容包括:监测目的和要求、监测项目、测点布置、观测时间间隔和期限、观测仪器、方法和精度、应提交的数据、图件等,并及时提出灾害预报和采取措施的建议。
13.3.3 岩溶土洞发育区应着重监测下列内容:
1 地面变形;
2 地下水位的动态变化;
3 场区及其附近的抽水情况;
4 地下水位变化对土洞发育和塌陷发生的影响。
条文说明
13.3.3 岩溶对工程的最大危害是土洞和塌陷。而土洞和塌陷的发生和发展又与地下水的运动密切相关,特别是人工抽吸地下水,使地下水位急剧下降时,常常引发大面积的地面塌陷。故本条规定,岩溶土洞区监测工作的内容中,除了地面变形外,特别强调对地下水的监测。
13.3.4 滑坡监测应包括下列内容:
1 滑坡体的位移,
2 滑面位置及错动;
3 滑坡裂缝的发生和发展;
4 滑坡体内外地下水位、流向、泉水流量和滑带孔隙水压力;
5 支挡结构及其他工程设施的位移、变形、裂缝的发生和发展。
条文说明
13.3.4 滑坡体位移监测时,应建立平面和高程控制测量网,通过定期观测,确定位移边界、位移方向、位移速率和位移量。滑面位置的监测可采用钻孔测斜仪、单点或多点钻孔挠度计、钻孔伸长仪等进行,钻孔应穿过滑面,量测元件应通过滑带。地下水对滑坡的活动极为重要,应根据滑坡体及其附近的水文地质条件 精心布置,并应搜集当地的气象水文资料,以便对比分析。 对滑坡地点和规模的预报,应在搜集区域地质、地形地貌、气象水文、人类活动等资料的基础上,结合监测成果分析判定。对滑坡时间的预报,应在地点预报的基础上,根据滑坡要素的变化,结合地面位移和高程位移监测、地下水监测,以及测斜仪、地音仪、测震仪、伸长计的监视进行分析判定。
13.3.5 当需判定崩塌剥离体或危岩的稳定性时,应对张裂缝进行监测。对可能造成较大危害的崩塌,应进行系统监测,并根据监测结果,对可能发生崩塌的时间、规模、塌落方向和途径、影响范围等做出预报。
13.3.6 对现采空区,应进行地表移动和建筑物变形的观测,并应符合下列规定:
1 观测线宜平行和垂直矿层走向布置,其长度应超过移动盆地的范围;
2 观测点的间距可根据开采深度确定,并大致相等;
3 观测周期应根据地表变形速度和开采深度确定。
条文说明
13.3.6 现采空区的地表移动和建筑物变形观测工作,一般由矿产开采单位进行,勘察单位可向其搜集资料。
13.3.7 因城市或工业区抽水而引起区域性地面沉降,应进行区域性的地面沉降监测,监测要求和方法应按有关标准进行。
13.4 地下水的监测
13.4 地下水的监测
13.4.1 下列情况应进行地下水监测:
1 地下水位升降影响岩土稳定时;
2 地下水位上升产生浮托力对地下室或地下构筑物的防潮防水或稳定性产生较大影响时;
3 施工降水对拟建工程或相邻工程有较大影响时;
4 施工或环境条件改变,造成的孔隙水压力、地下水压力变化,对工程设计或施工有较大影响时;
5 地下水位的下降造成区域性地面沉降时;
6 地下水位升降可能使岩土产生软化、湿陷、胀缩时;
7 需要进行污染物运移对环境影响的评价时。
条文说明
13.4.1 地下水的动态变化,包括水位的季节变化和多年变化,人为因素造成的地下水的变化,水中化学成分的运移等,对工程的安全和环境的保护,常常是最重要最关键的因素,故本条作了相应的规定。
13.4.2 监测工作的布置,应根据监测目的、场地条件、工程要求和水文地质条件确定。
条文说明
13.4.2 为工程建设进行的地下水监测,与区域性的地下水长期观测不同,监测要求随工程而异,不宜对监测工作的布置作具体而统一规定。
13.4.3 地下水监测方法应符合下列规定:
1 地下水位的监测,可设置专门的地下水位观测孔,或利用水井、地下水天然露头进行;
2 孔隙水压力、地下水压力的监测,可采用孔隙水压力计、测压计进行;
3 用化学分析法监测水质时,采样次数每年不应少于4次,进行相关项目的分析。
13.4.4 监测时间应满足下列要求:
1 动态监测时间不应少于一个水文年;
2 当孔隙水压力变化可能影响工程安全时,应在孔隙水压力降至安全值后方可停止监测;
3 对受地下水浮托力的工程,地下水压力监测应进行至工程荷载大于浮托力后方可停止监测。
条文说明
13.4.4 孔隙水压力和地下水压力的监测,应特别注意设备的埋设和保护,建立长期良好而稳定的工作状态。水质监测每年不少于4次,原则上可以每季度一次。
14 岩土工程分析评价和成果报告
14.1 一般规定
14 岩土工程分析评价和成果报告
14.1 一般规定
14.1.1 岩土工程分析评价应在工程地质测绘、勘探;测试和搜集已有资料的基础上,结合工程特点和要求进行。各类工程、不良地质作用和地质灾害以及各种特殊性岩土的分析评价,应分别符合本规范第4章、第5章和第6章的规定。
条文说明
14.1.1 本条主要提出了岩土工程分析评价的总要求,说明与本规范各章的关系。
14.1.2 岩土工程分析评价应符合下列要求:
1 充分了解工程结构的类型、特点、荷载情况和变形控制要求;
2 掌握场地的地质背景,考虑岩土材料的非均质性、各向异性和随时间的变化,评估岩土参数的不确定性,确定其最佳估值;
3 充分考虑当地经验和类似工程的经验;
4 对于理论依据不足、实践经验不多的岩土工程问题,可通过现场模型试验或足尺试验取得实测数据进行分析评价;
5 必要时可建议通过施工监测,调整设计和施工方案。
条文说明
14.1.2 基本内容与《94规范》相同,仅修改了部分提法。
14.1.3 岩土工程分析评价应在定性分析的基础上进行定量分析。岩土体的变形、强度和稳定应定量分析;场地的适宜性、场地地质条件的稳定性,可仅作定性分析。
条文说明
14.1.3 将《94规范》的定性分析和定量分析两条合并为一条,写法比较精炼。
14.1.4 岩土工程计算应符合下列要求:
1 按承载能力极限状态计算,可用于评价岩土地基承载力和边坡、挡墙、地基稳定性等问题,可根据有关设计规范规定,用分项系数或总安全系数方法计算,有经验时也可用隐含安全系数的抗力容许值进行计算;
2 按正常使用极限状态要求进行验算控制,可用于评价岩土体的变形、动力反应、透水性和涌水量等。
14.1.5 岩土工程的分析评价,应根据岩土工程勘察等级区别进行。对丙级岩土工程勘察,可根据邻近工程经验,结合触探和钻探取样试验资料进行;对乙级岩土工程勘察,应在详细勘探、测试的基础上,结合邻近工程经验进行,并提供岩土的强度和变形指标;对甲级岩土工程勘察,除按乙级要求进行外,尚宜提供载荷试验资料,必要时应对其中的复杂问题进行专门研究,并结合监测对评价结论进行检验。
14.1.6 任务需要时,可根据工程原型或足尺试验岩土体性状的量测结果,用反分析的方法反求岩土参数,验证设计计算,查验工程效果或事故原因。
条文说明
14.1.6 将《94规范》中有关原型观测、足尺试验和反分析的主要规定综合而成。在《94规范》中关于反分析设了专门一节,在王程勘察中,反分析仅作为分析数据的一种手段,并不是勘察阶段的主要内容,与成果报告中其他节的内容也不匹配,因此不单独设节。
14.2 岩土参数的分析和选定
14.2 岩土参数的分析和选定
14.2.1 岩土参数应根据工程特点和地质条件选用,并按下列内容评价其可靠性和适用性。
1 取样方法和其他因素对试验结果的影响;
2 采用的试验方法和取值标准;
3 不同测试方法所得结果的分析比较;
4 测试结果的离散程度;
5 测试方法与计算模型的配套性。
条文说明
14.2.1 评价岩土参数的可靠性与适用性,在《94规范》规定的基础上,增加了测试结果的离散程度和测试方法与计算模型的配套性两个要求。
14.2.2 岩土参数统计应符合下列要求:
1 岩土的物理力学指标,应按场地的工程地质单元和层位分别统计;
2 应按下列公式计算平均值、标准差和变异系数:


3 分析数据的分布情况并说明数据的取舍标准。
14.2.3 主要参数宜绘制沿深度变化的图件,并按变化特点划分为相关型和非相关型。需要时应分析参数在水平方向上的变异规律。
相关型参数宜结合岩土参数与深度的经验关系,按下式确定剩余标准差,并用剩余标准差计算变异系数。

条文说明
14.2.3 岩土参数的标准差可以作为参数离散性的尺度,但由于标准差是有量纲的指标,不能用于不同参数离散性的比较。为了评价岩土参数的变异特点,引入了变异系数δa的概念。变异系数δ是无量纲系数,使用上比较方便,在国际上是一个通用的指标,许多学者给出了不同国家、不同土类、不同指标的变异系数经验值。在正确划分地质单元和标准试验方法的条件下,变异系数反映了岩土指标固有的变异性特征,例如,土的重度的变异系数一般小于0.05,渗透系数的变异系数一般大于0.4;对于同一个指标,不同的取样方法和试验方法得到的变异系数可能相差比较大,例如用薄壁取土器取土测定的不排水强度的变异系数比常规厚壁取土器取土测定的结果小得多。 在《94规范》中给出了按参数变异性大小评价的标准,划分为很低、低、中等、高、很高五种变异性,目的是“按变异系数划分变异类型,有助于工程师定量地判别与评价岩土参数的变异特性,以便区别对待,提出不同的设计参数值。”但在使用中发现,容易将这一规定误解为判别指标是否合格的标准,对有些变异系数本身比较大的指标认为勘察试验有问题,这显然不是规范条文的原意。为了避免不必要的误解,修订时取消了这个评价岩土参数变异性的标准。
14.2.4 岩土参数的标准值Φ k 可按下列方法确定:

统计修正系数γ s 也可按岩土工程的类型和重要性、参数的变异性和统计数据的个数,根据经验选用。
条文说明
14.2.4 岩土参数标准值的计算公式与《94规范》的方法没有差异。 岩土参数的标准值是岩土工程设计的基本代表值,是岩土参数的可靠性估值。这是采用统计学区间估计理论基础上得到的关于参数母体平均值置信区间的单侧置信界限值:
式中ta为统计学中的学生氏函数的界限值,一般取置信概率a为95%。为了便于应用,也为了避免工程上误用统计学上的过小样本容量(如n=2、3、4等)在规范中不宜出现学生氏函数的界限值。因此,通过拟合求得下面的近似公式: 
从而得到规范的实用公式(14.2.4-2)。
14.2.5 在岩土工程勘察报告中,应按下列不同情况提供岩土参数值:
1 一般情况下,应提供岩土参数的平均值、标准差、变异系数、数据分布范围和数据的数量;
2 承载能力极限状态计算所需要的岩土参数标准值,应按式(14.2.4—1)计算;当设计规范另有专门规定的标准值取值方法时,可按有关规范执行。
条文说明
14.2.5 岩土工程勘察报告一般只提供岩土参数的标准值,不提供设计值,故本条未列岩土参数设计值的计算。需要时,当采用分项系数描述设计表达式计算时,岩土参数设计值Φd按下式计算: 
14.3 成果报告的基本要求
14.3 成果报告的基本要求
14.3.1 岩工工程勘察报告所依据的原始资料,应进行整理、检查、分析,确认无误后方可使用。
条文说明
14.3.1 原始资料是岩土工程分析评价和编写成果报告的基础,加强原始资料的编录工作是保证成果报告质量的基本条件。这些年来,经常发现有些单位勘探测试工作做得不少,但由于对原始资料的检查、整理、分析、鉴定不够重视,因而不能如实反映实际情况,甚至造成假象,导致分析评价的失误。因此,本条强调,对岩土工程分析所依据的一切原始资料,均应进行整理、检查、分析、鉴定,认定无误后方可利用。
14.3.2 岩土工程勘察报告应资料完整、真实准确、数据无误、图表清晰、结论有据、建议合理、.便于使用和适宜长期保存,并应因地制宜,重点突出,有明确的工程针对性。
14.3.3 岩土工程勘察报告应根据任务要求、勘察阶段、工程特点和地质条件等具体情况编写,并应包括下列内容:
1 勘察目的、任务要求和依据的技术标准;
2 拟建工程概况;
3 勘察方法和勘察工作布置;
4 场地地形、地貌、地层、地质构造、岩土性质及其均匀性;
5 各项岩土性质指标,岩土的强度参数、变形参数、地基承载力的建议值;
6 地下水埋藏情况、类型、水位及其变化;
7 土和水对建筑材料的腐蚀性;
8 可能影响工程稳定的不良地质作用的描述和对工程危害程度的评价;
9 场地稳定性和适宜性的评价。 (自2022年4月1日起废止该条, 点击查看:新规《工程勘察通用规范》GB 55017-2021 )
14.3.4 岩土工程勘察报告应对岩土利用、整治和改造的方案进行分析论证,提出建议;对工程施工和使用期间可能发生的岩土工程问题进行预测,提出监控和预防措施的建议。
条文说明
14.3.3、14.3.4 鉴于岩上工程的规模大小各不相同,目的要求、工程特点、自然条件等差别很大,要制订一个统一的适用于每个工程的报告内容和章节名称,显然是不切实际的。因此,本条只规定了岩土工程勘察报告的基本内容。 与传统的工程地质勘察报告比较,岩土工程勘察报告增加了下列内容: 1 岩土利用、整治、改造方案的分析和论证; 2 工程施工和运营期间可能发生的岩土工程问题的预测及监控、预防措施的建议。
14.3.5 成果报告应附下列图件:
1 勘探点平面布置图;
2 工程地质柱状图;
3 工程地质剖面图;
4 原位测试成果图表;
5 室内试验成果图表。
注:当需要时,尚可附综合工程地质图、综合地质柱状图、地下水等水位线图、素描、照片、综合分析图表以及岩土利用、整治和改造方案的有关图表、岩土工程计算简图及计算成果图表等。
14.3.6 对岩土的利用、整治和改造的建议,宜进行不同方案的技术经济论证,并提出对设计、施工和现场监测要求的建议。
14.3.7 任务需要时,可提交下列专题报告:
1 岩土工程测试报告;
2 岩土工程检验或监测报告;
3 岩土工程事故调查与分析报告;
4 岩土利用、整治或改造方案报告;
5 专门岩土工程问题的技术咨询报告。
条文说明
14.3.7 本条指出,除综合性的岩土工程勘察报告外,尚可根据任务要求,提交专题报告。 例如: 某工程旁压试验报告(单项测试报告); 某工程验槽报告(单项检验报告); 某工程沉降观测报告(单项监测报告); 某工程倾斜原因及纠倾措施报告<单项事故调查分析报告); 某工程深基开挖的降水与支挡设计(单项岩土工程设计); 某工程场地地震反应分析(单项岩土工程问题咨询); 某工程场地土液化势分析评价(单项岩土工程问题咨询)。
14.3.8 勘察报告的文字、术语、代号、符号、数字、计量单位、标点,均应符合国家有关标准的规定。
14.3.9 对丙级岩土工程勘察的成果报告内容可适当简化,采用以图表为主,辅以必要的文字说明;对甲级岩土工程勘察的成果报告除应符合本节规定外,尚可对专门性的岩土工程问题提交专门的试验报告、研究报告或监测报告。
附录A岩土分类和鉴定
附录A 岩土分类和鉴定
A.0.1 岩石坚硬程度等级可按表A.0.1定性划分。

A.0.2 岩体完整程度等级可按表A.0.2定性划分。

A.0.3 岩石风化程度可按表A.0.3划分。

A.0.4 岩体根据结构类型可按表A.0.4划分:

A.0.5 土根据有机质含量可按表A.0.5分类。

A.0.6 碎石土密实度野外鉴别可按表A.0.6执行。

附录B圆锥动力触探锤击数修正
附录B 圆锥动力触探锤击数修正
B.0.1 当采用重型圆锥动力触探确定碎石土密实度时,锤击数N 63.5 应按下式修正:


B.0.2 当采用超重型圆锥动力触探确定碎石土密实度时,锤击数N 120 应按下式修正:


附录C泥石流的工程分类
附录C 泥石流的工程分类
C.0.1 泥石流的工程分类应按表C. 0.1执行。

附录D膨胀土初判方法
附录D 膨胀土初判方法
D.0.1 具有下列特征的土可初判为膨胀土:
1 多分布在二级或二级以上阶地、山前丘陵和盆地边缘;
2 地形平缓,无明显自然陡坎;
3 常见浅层滑坡、地裂,新开挖的路堑、边坡、基槽易发生坍塌;
4 裂缝发育,方向不规则,常有光滑面和擦痕,裂缝中常充填灰白、灰绿色黏土;
5 干时坚硬,遇水软化,自然条件下呈坚硬或硬塑状态;
6 自由膨胀率一般大于40%;
7 未经处理的建筑物成群破坏,低层较多层严重,刚性结构较柔性结构严重;
8 建筑物开裂多发生在旱季,裂缝宽度随季节变化。
附录E水文地质参数测定方法
附录E 水文地质参数测定方法
E.0.1 水文地质参数可用表E.0.1的方法测定。

E.0.2 孔隙水压力可按表E.0.2的方法测定。

附录F取土器技术标准
附录F 取土器技术标准
F.0.1 取土器技术参数应符合表F. 0.1的规定。

附录G场地环境类型
附录G 场地环境类型
G.0.1 场地环境类型的分类,应符合表G.0.1的规定。

G.0.2 (此条取消)
G.0.3 (此条取消)
条文说明
G.0.1~G.0.3 [修订说明] 本次局部修订增加了注4。混凝土结构一侧与地表水或地下水接触,另一侧暴露在大气中,水通过渗透作用不断蒸发,如隧洞、坑道、竖井、地下洞室、路堑护面等,渗入面腐蚀轻微,而渗出面腐蚀严重。这种情况对混凝土腐蚀是最严重的,应定为I类,大气越寒冷,越干燥,环境越恶劣。 由于冰冻区和冰冻段的概念不是很明确,也不便于操作,故本次局部修订删去了G.0.2和G.0.3两条。
附录H规范用词说明
附录H 规范用词说明
H.0.1 为便于在执行本规范条文时区别对待,对于要求严格程度不同的用词,说明如下:
1 表示很严格,非这样做不可的用词:正面词采用“必须”,反面词采用“严禁”。
2 表示严格,在正常情况下均应这样做的用词:正面词采用“应”,反面词采用“不应”或“不得”。
3 表示允许稍有选择,在条件许可时首先应这样做的用词:
正面词采用“宜”或“可”,反面词采用“不宜”。
H.0.2 条文中指定应按其他有关标准、规范执行时,写法为“应符合……的规定”。非必须按所指定的标准、规范或其他规定执行时,写法为“可参……”。
自2022年4月1日起废止的条文

