Appearance
《工程勘察通用规范[附条文说明]》GB 55017-2021
🗓️ 住房和城乡建设部 实施时间:2022-04-01
前言
中华人民共和国国家标准
工程勘察通用规范
General code for engineering investigation
GB 55017-2021
主编部门:中华人民共和国住房和城乡建设部
批准部门:中华人民共和国住房和城乡建设部
施行日期:2022年4月1日
中华人民共和国住房和城乡建设部公告
2021年第168号
住房和城乡建设部关于发布国家标准
现批准《工程勘察通用规范》为国家标准,编号为GB 55017-2021,自2022年4月1日起实施。本规范为强制性工程建设规范,全部条文必须严格执行。现行工程建设标准相关强制性条文同时废止。现行工程建设标准中有关规定与本规范不一致的,以本规范的规定为准。
本规范在住房和城乡建设部门户网站公开,并由住房和城乡建设部标准定额研究所组织中国建筑出版传媒有限公司出版发行。
中华人民共和国住房和城乡建设部
2021年9月8日
废止的现行工程建设标准相关强制性条文
1.《岩土工程勘察规范》GB 50021-2001(2009年版)
第1.0.3、4.1.11、4.1.17、4.1.18、4.1.20、4.8.5、4.9.1、5.1.1、5.2.1、5.3.1、5.4.1、5.7.2、5.7.8、5.7.10、7.2.2、14.3.3条
2.《城市轨道交通岩土工程勘察规范》GB 50307-2012
第7.2.3、7.3.6、7.4.5、10.3.2、11.1.1条
3.《市政工程勘察规范》CJJ 56-2012
第1.0.3、4.4.1条
4.《城乡规划工程地质勘察规范》CJJ 57-2012
第3.0.1、7.1.1条
5.《软土地区岩土工程勘察规程》JGJ 83-2011
第5.0.5条
前 言
为适应国际技术法规与技术标准通行规则,2016年以来,住房和城乡建设部陆续印发《深化工程建设标准化工作改革的意见》等文件,提出政府制定强制性标准、社会团体制定自愿采用性标准的长远目标,明确了逐步用全文强制性工程建设规范取代现行标准中分散的强制性条文的改革任务,逐步形成由法律、行政法规、部门规章中的技术性规定与全文强制性工程建设规范构成的“技术法规”体系。
关于规范种类。强制性工程建设规范体系覆盖工程建设领域各类建设工程项目,分为工程项目类规范(简称项目规范)和通用技术类规范(简称通用规范)两种类型。项目规范以工程建设项目整体为对象,以项目的规模、布局、功能、性能和关键技术措施等五大要素为主要内容。通用规范以实现工程建设项目功能性能要求的各专业通用技术为对象,以勘察、设计、施工、维修、养护等通用技术要求为主要内容。在全文强制性工程建设规范体系中,项目规范为主干,通用规范是对各类项目共性的、通用的专业性关键技术措施的规定。
关于五大要素指标。强制性工程建设规范中各项要素是保障城乡基础设施建设体系化和效率提升的基本规定,是支撑城乡建设高质量发展的基本要求。项目的规模要求主要规定了建设工程项目应具备完整的生产或服务能力,应与经济社会发展水平相适应。项目的布局要求主要规定了产业布局、建设工程项目选址、总体设计、总平面布置以及与规模相协调的统筹性技术要求,应考虑供给能力合理分布,提高相关设施建设的整体水平。项目的功能要求主要规定项目构成和用途,明确项目的基本组成单元,是项目发挥预期作用的保障。项目的性能要求主要规定建设工程项目建设水平或技术水平的高低程度,体现建设工程项目的适用性,明确项目质量、安全、节能、环保、宜居环境和可持续发展等方面应达到的基本水平。关键技术措施是实现建设项目功能、性能要求的基本技术规定,是落实城乡建设安全、绿色、韧性、智慧、宜居、公平、有效率等发展目标的基本保障。
关于规范实施。强制性工程建设规范具有强制约束力,是保障人民生命财产安全、人身健康、工程安全、生态环境安全、公众权益和公众利益,以及促进能源资源节约利用、满足经济社会管理等方面的控制性底线要求,工程建设项目的勘察、设计、施工、验收、维修、养护、拆除等建设活动全过程中必须严格执行,其中,对于既有建筑改造项目(指不改变现有使用功能),当条件不具备、执行现行规范确有困难时,应不低于原建造时的标准。与强制性工程建设规范配套的推荐性工程建设标准是经过实践检验的、保障达到强制性规范要求的成熟技术措施,-般情况下也应当执行。在满足强制性工程建设规范规定的项目功能、性能要求和关键技术措施的前提下,可合理选用相关团体标准、企业标准,使项目功能、性能更加优化或达到更高水平。推荐性工程建设标准、团体标准、企业标准要与强制性工程建设规范协调配套,各项技术要求不得低于强制性工程建设规范的相关技术水平。
强制性工程建设规范实施后,现行相关工程建设国家标准、行业标准中的强制性条文同时废止。现行工程建设地方标准中的强制性条文应及时修订,且不得低于强制性工程建设规范的规定。现行工程建设标准(包括强制性标准和推荐性标准)中有关规定与强制性工程建设规范的规定不一致的,以强制性工程建设规范的规定为准。
1 总则
1 总 则
1.0.1 为保证工程勘察质量,保障工程、人身、财产和公共安全,保护生态环境,满足工程监督管理基本需要,制定本规范。
条文说明
1.0.1 本条为本规范的制定目的。工程勘察成果是建设工程前期基础性资料,直接影响工程地基基础及整个工程安全。
1.0.2 工程勘察必须执行本规范。
条文说明
1.0.2 本条为本规范适用范围。工程勘察包括从策划、编制纲要、现场勘探、原位测试和室内试验、分析评价、工程勘察报告编写和验槽全过程。
1.0.3 工程勘察应根据工程建设不同阶段的要求,进行策划、实施,勘察成果应正确反映工程地质条件,查明不良地质作用,提供资料真实、结构完整、评价合理、结论可靠、建议可行的勘察报告。
条文说明
1.0.3 本条规定了工程勘察的目标。
1.0.4 工程建设所采用的技术方法和措施是否符合本规范要求,由相关责任主体判定。其中,创新性的技术方法和措施,应进行论证并符合本规范中有关性能的要求。
条文说明
1.0.4 工程建设强制性规范是以工程建设活动结果为导向的技术规定,突出了建设工程的规模、布局、功能、性能和关键技术措施,但是,规范中关键技术措施不能涵盖工程规划建设管理采用的全部技术方法和措施,仅仅是保障工程性能的“关键点”,很多关键技术措施具有“指令性”特点,即要求工程技术人员去“做什么”,规范要求的结果是要保障建设工程的性能,因此,能否达到规范中性能的要求,以及工程技术人员所采用的技术方法和措施是否按照规范的要求去执行,需要进行全面的判定,其中,重点是能否保证工程性能符合规范的规定。 进行这种判定的主体应为工程建设的相关责任主体,这是我国现行法律法规的要求。《中华人民共和国建筑法》《建设工程质量管理条例》《民用建筑节能条例》等以及相关的法律法规,突出强调了工程监管、建设、规划、勘察、设计、施工、监理、检测、造价、咨询等各方主体的法律责任,既规定了首要责任,也确定了主体责任。在工程建设过程中,执行强制性工程建设规范是各方主体落实责任的必要条件,是基本的、底线的条件,有义务对工程规划建设管理采用的技术方法和措施是否符合本规范规定进行判定。 同时,为了支持创新,鼓励创新成果在建设工程中应用,当拟采用的新技术在工程建设强制性规范或推荐性标准中没有相关规定时,应当对拟采用的工程技术或措施进行论证,确保建设工程达到工程建设强制性规范规定的工程性能要求,确保建设工程质量和安全,并应满足国家对建设工程环境保护、卫生健康、经济社会管理、能源资源节约与合理利用等相关基本要求。
2 基本规定
2 基本规定
2.0.1 工程勘察的策划和实施应符合下列规定:
1 应取得拟建工程设计资料,搜集与工程建设相关的地质资料和环境资料,编制勘察纲要;
2 应调查场地不良地质作用的类型、成因、分布范围、发展情况和危害程度;
3 应查明拟建工程场地地形地貌和工程影响范围内岩土层的类型、分布、工程特性,调查对工程不利的地下埋藏物;
4 应查明对工程有影响的地下水分布特征,分析地下水对工程的影响,评价地下水和土对建筑材料的腐蚀性;
5 应分析地质条件可能造成的工程风险,提出防治措施的建议,提供设计和施工所需岩土参数;
6 应提供工程勘察报告。
条文说明
2.0.1 本条是工程勘察的基本工作规定。工程勘察通常根据不同设计阶段要求开展工作。不同阶段要求不同,主要目标也不一样。
为了使勘察工作的布置和岩土工程的评价具有明确的工程针对性,解决工程设计和施工中的实际问题,搜集有关工程结构资料,了解设计要求,是十分重要的工作。
场地不良地质作用对工程建设决策影响很大,是评价工程建设适宜性的重要依据,是可行性研究等前期勘察阶段的主要工作。
对工程不利的地下埋藏物(如埋藏的古河道、孤石等),对工程的安全性影响很大,通过调查、探测等手段调查是必要的。
2.0.2 勘探、取样和原位测试、室内试验等的原始记录、影像资料和工程勘察报告均应归档保存,并应可追溯。
条文说明
2.0.2 本条要求勘察相关资料归档保存,有利于对工程设计、施工和运行中出现的问题进行分析,也是工程改扩建及改造的依据。
2.0.3 勘探、取样、测试和试验仪器设备应保持正常使用状态。测试和试验仪器应在标定的有效期内使用。
条文说明
2.0.3 工程勘探和测试各类仪器设备保持正常使用状态,才能保障勘察工作正常进行。对于测试仪器(包括原位测试仪器、物探测试仪器、室内试验仪器、监测仪器),要求在标定的有效期内使用。
2.0.4 勘察单位应参与施工验槽,检验开挖揭露的地质条件与工程勘察报告的一致性。如有异常情况,应提出处理措施或修改设计的建议。
条文说明
2.0.4 通过开挖后的施工验槽,可校验勘察报告与实际地质情况的符合情况,发现异常情况及时提出处理意见。
3 勘察要求
3.1 勘察纲要
3 勘察要求
3.1 勘察纲要
3.1.1 工程勘察应在搜集、分析已有资料和现场踏勘的基础上,根据勘察目的、任务和现行相应技术标准的要求,针对拟建工程特点和场地工程地质条件编制勘察纲要。勘察纲要应包括下列内容:
1 工程概况;
2 概述拟建场地环境、工程地质条件、附近参考地质资料(如有);
3 勘察目的、任务要求及需解决的主要技术问题;
4 执行的技术标准;
5 选用的勘探方法;
6 勘察工作布置;
7 勘探完成后的现场处理;
8 拟采取的质量控制、安全保证和环境保护措施;
9 拟投入的仪器设备、人员安排、勘察进度计划等;
10 勘察安全、技术交底及验槽等后期服务;
11 拟建工程勘探点平面布置图。
条文说明
3.1.1 本条是对勘察纲要的基本规定。
拟建工程相关资料对下一步工作影响较大,需重点叙述。
场地环境包括场地地形、地貌,周围已有工程建筑、地下管线设施情况及其与拟建工程的关系,尤其是地下管线设施对勘察工作的影响。
3.1.2 勘察纲要中勘察工作布置应包括下列内容:
1 钻探(井探、槽探、洞探)布置;
2 地球物理勘探、原位测试的方法和布置;
3 取样方法和取样器选择,采取岩样、土样和水样及其存储、保护和运输要求;
4 室内岩、土、水试验内容、方法与数量。
条文说明
3.1.2 本条是对勘探工作布置具体内容要求。
3.1.3 当勘察纲要中拟定的勘察工作不能满足任务要求时,应及时调整勘察纲要或编制补充勘察纲要。
条文说明
3.1.3 导致勘察方案调整或补充的情况较多,主要包括:
1 实际勘探揭示的岩土条件与预测情况差异较大,不能满足评价要求,需调整勘察方案;
2 设计变更导致原勘察工作量不能满足设计要求。
3.1.4 勘察纲要及其变更应由勘察项目负责人签字。
条文说明
3.1.4 本条要求勘察纲要及其变更由相关责任人签署并按程序审批,可以强化责任,保障执行力度。
3.2 地基基础工程
3.2 地基基础工程
3.2.1 地基基础工程勘察工作应根据拟建工程荷载、变形要求、基础形式、地基复杂程度和建设要求部署,并应满足场地和地基稳定性评价的要求。
条文说明
3.2.1 本条给出了地基基础勘察工作布置的原则规定。
3.2.2 详勘阶段勘探点布置应符合下列规定:
1 勘探点在平面上应能控制建(构)筑物的地基范围;
2 重大设备基础应布置勘探点;
3 堤坝工程坝肩部分应布置勘探点;
4 控制性勘探孔不应少于勘探孔总数的1/3;
5 单栋高层建筑勘探孔不应少于4个,控制性勘探孔不应少于2个;对高层建筑群每栋建筑物至少应有1个控制性勘探点。
条文说明
3.2.2 本条提出了勘探孔布置原则、控制性勘探孔的数量要求。规定了高层建筑和重大设备基础布置勘探点的基本要求。
3.2.3 控制性勘探孔深度应满足场地和地基稳定性分析、变形计算的要求;一般性勘探孔深度应满足承载力评价的要求。
条文说明
3.2.3 本条是对控制性勘探孔和一般性勘探孔深度的原则要求。
勘探孔数要求不包括为查明地层起伏而布置的钻孔,为查明埋藏的河、沟、池、浜以及杂填土分布区等布置钻孔。
3.2.4 除在下列规定深度内遇基岩或厚层碎石土等稳定地层允许调整外,天然地基勘探孔深度应符合下列规定:
1 勘探深度应自基础底面起算。当基础底面宽度不大于5m时,勘探孔的深度对条形基础不应小于基础底面宽度的3倍,对独立柱基不应小于基础底面宽度的1.5倍,且不应小于5m。
2 当需确定场地类别而邻近无可靠的覆盖层厚度资料及区域资料时,勘探孔应满足确定场地类别的要求。
条文说明
3.2.4 本条是天然地基勘探孔深度要求,明确了例外原则。
影响勘探孔深度的因素有以下几个方面:
1 场地和地基稳定性评价;
2 承载力验算;
3 变形验算;
4 抗震评价中场地类别判定。
确定变形计算深度有应力比法和沉降比法,目前我国工程沉降计算的主要技术标准采用的是沉降比法。但对于一个项目在确定勘察工作时,尚缺乏准确的基础尺寸、荷载及地基压缩模量等数据,用沉降比法确定勘探孔深度是很难实施的。应力比法无论是从理论上还是实践经验验证都是可行的,因此本条规定采用应力比法。采用应力比法计算时,地基变形计算深度,对中、低压缩性土取附加压力等于上覆土层有效自重压力20%的深度;对于高压缩性土层取附加压力等于上覆土层有效自重压力10%的深度。
对于需要进行稳定分析的情况,勘探孔深度需要根据稳定分析的具体要求确定。
工程实践中,在布置钻孔深度范围内有基岩、稳定的碎石层时,在满足场地和地基评价的前提下允许有一定调整。
3.2.5 桩基础的勘探孔深度应符合下列规定:
1 一般性勘探孔深度应进入预计桩端平面以下岩土层不小于由3d(d为桩身设计桩径),且不应小于3m;对桩身直径大于或等于800mm的桩,不应小于5m。
2 控制性勘探孔深度应满足下卧层验算要求;对需验算沉降的桩基,应满足地基变形计算深度要求。
3 对嵌岩桩,控制性勘探孔深度应进入预计桩端平面以下岩层不小于3d,一般性勘探孔深度应进入预计桩端平面以下岩层不小于1d,且应穿过溶洞、破碎带到达稳定岩层。
条文说明
3.2.5 本条是对桩基础勘探深度的要求。
3.2.6 地基处理勘察工作内容应根据拟采用的地基处理方法、工程地质条件和荷载条件等综合确定,勘探孔深度应满足地基承载力、变形计算和稳定性分析评价要求。
条文说明
3.2.6 本条是对地基处理工程勘察的基本要求。每种地基处理方法都有各自的适用范围和特点,需要针对地质条件、地基处理方法、特点等开展勘察工作。
3.2.7 当需进行抗浮设计时,勘探孔深度应满足抗浮设计要求。
条文说明
3.2.7 随着地下空间的开发利用,抗浮问题也越来越突出,本条对需要进行抗浮设计工程的勘探孔深度作出规定,是保障工程安全的一项措施。
3.2.8 采取岩土试样和原位测试应满足分析评价要求,并应符合下列规定:
1 采取土试样和原位测试的勘探孔数量,应根据地层结构、地基土的均匀性和工程特点确定,且不应少于勘探孔总数的1/2;
2 每个场地每一主要土层的不扰动试样或原位测试数据不应少于6件(组),当采用连续记录的静力触探或动力触探时,每个场地不应少于3个勘探孔;
3 湿陷性黄土场地应布置探井采取不扰动土试样;
4 评价场地类别的剪切波速孔测试深度不应小于20m或覆盖层深度;
5 采用标准贯入试验锤击数进行液化判别时,每个场地标贯试验勘探孔数量不应少于3个。
条文说明
3.2.8 为了保证勘察质量,本条规定了需要采取岩土试样和进行原位测试勘探孔的基本数量。
1 本条采取土试样及原位测试数量计算时,勘探孔总数不包括为查明基岩等地层起伏而布置的钻孔,以及为查明埋藏的河、沟、池、浜以及杂填土分布区等布置一些钻孔。
2 本条取土试样指Ⅰ、Ⅱ级土试样。
3 由于土性指标的变异性,单个指标不能代表土的工程特性,需要通过统计分析确定其代表性,故本条规定了取土试样和原位测试的最少数量。
4 本条第2款前半句的原位测试,主要指标准贯入试验以及十字板剪切试验、扁铲侧胀试验等,不包括载荷试验,连续记录的静力触探试验和动力触探试验等。6组取土试样试验数据和3个勘探试验孔两个条件至少满足其中之一。不同测试方法的数量不能相加,例如取土试样与标准贯入试验不能相加,静力触探试验与动力触探试验数量不能相加。
3.3 地下工程和基坑工程
3.3 地下工程和基坑工程
3.3.1 地下工程和基坑工程勘察的范围和深度应根据环境条件、地质条件、地下工程和基坑工程特点确定,应满足地下工程、基坑工程稳定性评价和设计要求。
条文说明
3.3.1 对于地下工程和基坑工程,勘察的平面范围受场地条件限制,通常难以布置勘探点,边界以外的勘察手段以调查研究、搜集已有资料为主。
目前基坑工程很少单独进行勘察,大多是与建(构)筑物的勘察一并完成的,因此勘察的范围、深度、勘探方法、取样和原位测试通常与建筑的勘察一并考虑。
抗剪强度是支护设计最重要的参数。但不同的试验方法可能得出不同的结果。
3.3.2 地下工程和基坑工程应查明岩土和地下水的分布,评价地下水的影响,提出支护和地下水控制措施的建议,并应提供设计所需的相关计算参数。
条文说明
3.3.2 地下水对地下工程和基坑工程影响较大,如产生流砂、流土、管涌等。
3.3.3 岩质隧道工程应查明岩层产状、断层、破碎带和节理裂隙密集带的位置、规模、性状,进行围岩分级,提供设计所需的岩土参数,提出围岩加固措施建议。
条文说明
3.3.3 岩层产状、断层、破碎带对岩质隧道工程影响较大,特别是有地下水的地区。
3.4 边坡工程
3.4 边坡工程
3.4.1 边坡工程勘察的范围和深度应根据环境条件、地质条件、边坡工程特点确定,并应满足稳定性评价和边坡工程设计要求。
条文说明
3.4.1 本条规定了边坡工程的基本要求。规定了边坡勘察应查明的主要内容,根据边坡的岩土成分,分为岩质边坡和土质边坡,土质边坡的主要控制因素是土的强度,岩质边坡的主要控制因素一般是岩体的结构面。无论何种边坡,地下水的活动都是影响边坡稳定性的重要因素。边坡工程多伴随着滑坡、崩塌等地质灾害。
3.4.2 边坡工程勘察应包括下列内容:
1 地区气象条件,汇水面积,坡面植被,地表水对坡面、坡脚的冲刷情况;
2 边坡分类、高度、坡度、形态、坡顶高程、坡底高程、边坡平面尺寸;
3 边坡位置及其与拟建工程的关系;
4 地形地貌形态,覆盖层厚度、边坡基岩面的形态和坡度;
5 岩土的类型、成因、性状、岩石风化和完整程度;
6 岩体主要结构面的类型、产状、发育程度、延展情况、贯通程度、闭合程度、充填状况、充水状况、组合关系、力学属性和与临空面的关系;
7 岩土物理力学性质、岩质边坡的岩体分类、边坡岩体等效内摩擦角、结构面的抗剪强度等边坡治理设计与施工所需的岩土参数;
8 地下水的类型、水位、主要含水层的分布情况、岩体和软弱结构面中的地下水情况、岩土的透水性和地下水的出露情况、地下水对边坡稳定性的影响以及地下水控制措施建议;
9 不良地质作用的范围和性质、边坡变形特性;
10 评价边坡稳定性,提供边坡治理设计所需的岩土参数。
条文说明
3.4.2 本条规定了边坡勘察的基本内容要求。
3.4.3 勘探线应以垂直边坡走向或平行主滑方向布置为主,勘探线、点间距应根据地质条件确定。勘探点深度应超过最下层潜在滑动面,深入稳定层不小于2m,并应满足抗滑设计要求。
条文说明
3.4.3 本条规定了边坡工程勘探线和勘探点深度的基本要求。
3.5 不良地质作用
3.5 不良地质作用
3.5.1 当勘察场地存在岩溶、滑坡、危岩和崩塌、泥石流、采空区、活动断裂及地裂缝等不良地质作用或存在发生不良地质作用的条件时,应开展专门勘察工作,查明不良地质作用类型、成因、规模及危害程度,并应提出防治措施的建议,提供治理所需岩土参数。
条文说明
3.5.1 滑坡、危岩和崩塌、泥石流、采空区、活动断裂及地裂缝等不良地质作用,极易产生地质灾害,严重威胁工程安全,危害巨大。此外,滑坡、危岩和崩塌、泥石流、采空区、活动断裂及地裂缝等不良地质作用勘察范围往往超出工程项目的建设红线,局限于满足地基勘察范围和深度已远远不能满足要求,需要进行相应的专门性勘察。不良地质作用主要解决场地稳定性问题,工程勘察特别是详勘阶段的勘察主要解决地基问题。
3.5.2 岩溶勘察应包括下列内容:
1 调查岩溶发育的区域地质背景;
2 查明场地地貌、地层岩性、岩面起伏、形态和覆盖层厚度、可溶岩特性;
3 查明场地构造类型,断裂构造、褶皱构造和节理裂隙密集的位置、规模、性质、分布,分析构造与岩溶发育的关系;
4 查明地下水类型、埋藏条件、补给、径流和排泄情况及动态变化规律,地表水系与地下水水力联系;
5 查明岩溶类型、形态、位置、大小、分布、充填情况和发育规律;
6 查明土洞和地面塌陷的成因、分布位置、埋深、大小、形态、发育规律、与下伏岩溶的关系、影响因素及发展趋势和危害性、地面塌陷与人工抽(降)水的关系;
7 评价岩溶与土洞稳定性及对工程的影响;
8 提出施工勘察、防治措施和监测建议。
条文说明
3.5.2 岩溶场地中影响工程项目安全的主要因素是岩溶洞隙和由于地下水位变动产生的土洞及其塌陷,岩溶勘察通常采用钻探和物探相结合的方法进行,对于独立基础和一柱一桩的桩基础甚至采取一桩一勘探孔。
3.5.3 滑坡勘察应包括下列内容:
1 调查滑坡区的地质背景,水文、气象条件;
2 查明滑坡区的地形地貌、地层岩性、地质构造;
3 查明滑坡的类型、范围、规模、滑动方向、形态特征及边界条件、滑动带岩土特性,近期变形破坏特征、发展趋势、影响范围及对工程的危害性;
4 查明场地水文地质特征、地下水类型、埋藏条件、岩土的渗透性,地下水补给、径流和排泄情况、泉和湿地等的分布;
5 查明地表水分布、场地汇水面积、地表径流条件;
6 提供滑坡稳定性分析所需的岩土抗剪强度等参数;
7 分析与评价滑坡稳定性、工程建设适宜性;
8 提供防治工程设计的岩土参数;
9 提出防治措施和监测建议。
条文说明
3.5.3 滑坡勘察的主要工作是查明滑动面的位置,提供滑动面的强度参数,为滑坡治理设计提供依据。
3.5.4 危岩和崩塌勘察应包括下列内容:
1 调查危岩和崩塌地质背景,水文、气象条件;
2 查明地形地貌、地层岩性、地质构造与地震、水文地质特征、人类活动情况;
3 查明危岩和崩塌类型、范围、规模、崩落方向、形态特征及边界条件、危岩体岩性特征、风化程度和岩体完整程度、近期变形破坏特征,分析对工程与环境的危害性;
4 查明危岩和崩塌的形成条件、影响因素;
5 评价危岩和崩塌的稳定性、影响范围、危害程度及工程建设的适宜性;
6 提供防治工程设计的岩土参数;
7 提出防治措施和监测建议。
条文说明
3.5.4 山体结构面、大气降水、地震等是影响危岩稳定的主要因素。危岩和崩塌勘察主要是查明主要的危岩现状和崩塌要素,为危岩的治理提供基础依据。
3.5.5 泥石流勘察应包括下列内容:
1 调查泥石流的地质背景,水文、气象条件;
2 查明地形地貌特征、地层岩性、地质构造与地震、水文地质特征、植被情况、有关的人类活动情况;
3 查明泥石流的类型、发生时间、规模、物质组成、颗粒成分,暴发的频度和强度、形成历史、近期破坏特征、发展趋势和危害程度;
4 查明泥石流形成区的水源类型、水量、汇水条件、汇水面积,固体物质的来源、分布范围、储量;
5 查明泥石流流通区沟床、沟谷发育情况、切割情况、纵横坡度、沟床的冲淤变化和泥石流痕迹;
6 查明泥石流堆积区的堆积扇分布范围、表面形态、堆积物性质、层次、厚度、粒径;
7 分析泥石流的形成条件,泥石流的工程分类,评价其对工程建设的影响;
8 提供防治需要的泥石流特征参数和岩土参数;
9 提出防治措施和监测建议。
条文说明
3.5.5 泥石流勘察的主要工作是查明泥石流形成的物质来源、地形地貌、降雨量等,做出泥石流地区工程建设适宜性评价。
3.5.6 采空区勘察应包括下列内容:
1 调查采空区的区域地质概况和地形地貌条件;
2 查明采空区的范围、层数、埋藏深度、开采时间、开采方式、开采厚度、上覆岩层的特性等;
3 查明采空区的塌落、空隙、填充和积水情况,填充物的性状、密实程度等;
4 查明地表变形特征、变化规律、发展趋势,对工程的危害性;
5 查明场地水文地质条件、采空区附近的抽水和排水情况及其对采空区稳定的影响;
6 分析评价采空区稳定性及工程建设的适宜性;
7 提供防治工程设计的岩土参数;
8 提出防治措施和监测建议。
条文说明
3.5.6 本条规定了采空区勘察的内容要求。采空位置、空间分布、采空时间调查比较困难,与地层、构造的分布组合等也比较复杂,影响采空区勘察评价。
3.5.7 活动断裂勘察应包括下列内容:
1 查明活动断裂的位置、类型、产状、规模、断裂带的宽度、岩性、岩体破碎和胶结程度、富水性及与拟建工程的关系;
2 查明活动断裂的活动年代、活动速率、错动方式;
3 评价活动断裂对工程建设可能产生的危害和影响,提出避让或工程措施建议;
4 提出防治措施和监测建议。
条文说明
3.5.7 本条规定了活动断裂勘察内容的要求。
3.5.8 地裂缝勘察应包括下列内容:
1 查明场地地形地貌、地质构造;
2 查明土层岩性、年代、成因、厚度、埋藏条件;
3 查明地下水埋藏条件,含水层渗透系数、地下水补给、径流、排泄条件;
4 查明地裂缝发育情况、分布规律,裂缝形态、大小、延伸方向、延伸长度,裂缝间距,裂缝发育的土层位置和裂缝性质;
5 分析地裂缝产生的原因和活动性,评价工程建设的适宜性;
6 提出防治措施和监测建议。
条文说明
3.5.8 本条规定了地裂缝勘察内容的要求。
3.6 特殊性岩土
3.6 特殊性岩土
3.6.1 特殊性岩土的勘察应查明特殊性岩土类型、成因、分布、发育程度及其工程影响,测定岩土的特性指标,提出处理措施的建议。
条文说明
3.6.1 特殊性岩土由于其特殊的岩土特性,工程危害较大,需要针对性地开展工作。
3.6.2 湿陷性土勘察应包括下列内容:
1 查明湿陷性土层的时代、成因、厚度及分布范围;
2 查明湿陷性土地基的湿陷等级;
3 查明地下水类型和补给、径流、排泄条件,地下水位的季节性变化幅度和升降趋势,评估地下水上升的可能性和程度;
4 对于湿陷性黄土,还应查明黄土的湿陷类型、湿陷系数、自重湿陷系数和湿陷起始压力随深度的变化;
5 提出处理措施的建议。
条文说明
3.6.2 湿陷性土在我国分布广泛,除常见的湿陷性黄土外,在我国干旱和半干旱地区,特别是在山前洪、坡积扇(裙)中常遇到湿陷性碎石土、湿陷性砂土等。这种土在一定压力下浸水也常呈现强烈的湿陷性。
3.6.3 红黏土勘察应包括下列内容:
1 查明红黏土的类型、分布、厚度、物质组成、土性等特征;
2 查明红黏土膨胀收缩裂隙发育分布深度、发育程度及其特征;
3 查明红黏土下伏基岩岩性,岩溶发育特征及其与红黏土土性、厚度变化的关系;
4 查明地下水、地表水的分布、动态及其与红黏土状态垂向分带的关系;
5 评价地基的均匀性;
6 提出地基持力层、基础形式以及地裂密集带或深长地裂地段避让的建议。
条文说明
3.6.3 红黏土作为特殊性土有别于其他土类的主要特征是:上硬下软、表面收缩、裂隙发育。红黏土具有垂直方向状态变化大,水平方向厚度变化大的特点。
3.6.4 软土勘察应包括下列内容:
1 查明软土的成因类型、分布规律、地层结构、砂土夹层分布和均匀性;
2 查明软土层的强度与变形特征指标,固结情况和土体结构扰动对强度和变形的影响;
3 判定地基产生失稳和不均匀变形的可能性,当地面有大面积堆载时应分析其对相邻建(构)筑物的不利影响;
4 提出地基处理或基础形式的建议。
条文说明
3.6.4 本条规定了软土勘察要求。
3.6.5 混合土勘察应包括下列内容:
1 查明混合土的名称、物质组成、来源;
2 查明混合土的成因、分布,下伏土层或基岩的埋藏条件;
3 查明混合土中粗大颗粒的风化情况,细颗粒的成分和状态;
4 查明混合土的均匀性及其在水平方向和垂直方向上的变化规律;
5 查明地下水的分布和赋存条件、透水性和富水性,不同水体的水力联系;
6 评价混合土地基对工程的影响,提出处理措施的建议。
条文说明
3.6.5 本条规定了混合土勘察要求。
3.6.6 填土勘察应包括下列内容:
1 调查原始地貌、填土来源和堆填方式;
2 填土的类型、成分、分布、厚度和堆填年代;
3 分析评价地基的均匀性、压缩性、密实度和湿陷性;
4 当填土作为持力层时,提供变形参数与地基承载力;
5 提出填土地基处理和基础方案的建议。
条文说明
3.6.6 本条规定了填土勘察要求。
3.6.7 多年冻土勘察应包括下列内容:
1 查明多年冻土的分布范围、类型、厚度、总含水量、特征;
2 查明多年冻土层上水、层间水和层下水的赋存形式、相互关系及其对工程的影响;
3 查明多年冻土的融沉性分级和季节融化层土的冻胀性分级;
4 查明多年冻土的形态特征、形成条件、分布范围及其对工程的危害程度;
5 提供多年冻土特殊的物理力学和热学性质指标;
6 提供多年冻土的地基类型和地基承载力。
条文说明
3.6.7 多年冻土对工程的主要危害是其融沉性,在多年冻土勘察中,多年冻土上限深度及其变化值,是各项工程设计的主要参数。影响上限深度及其变化的因素很多,如季节融化层的导热性能、气温及其变化、地表受日照和反射热的条件、多年地温等。
3.6.8 膨胀岩土勘察应包括下列内容:
1 查明膨胀岩土的地质年代、岩性、矿物成分、成因、产状、分布以及颜色、裂隙发育情况和充填物等特征;
2 划分地形、地貌单元和场地类型;
3 调查地表水的排泄和积聚情况、地下水的类型、水位及其变化规律;
4 搜集当地降水量、干湿季节、干旱持续时间等气象资料、大气影响深度;
5 测定自由膨胀率、一定压力下的膨胀率、收缩系数、膨胀力等指标;
6 确定膨胀潜势、地基的膨胀变形量、收缩变形量、胀缩变形量、胀缩等级;
7 提供膨胀岩土预防措施及地基处理方案的建议。
条文说明
3.6.8 本条规定了膨胀岩土的勘察要求。
3.6.9 盐渍岩土勘察应包括下列内容:
1 调查盐渍岩土场地及其周围地形、地貌,当地气象和水文资料;
2 查明盐渍岩土的成因、分布和特点;
3 遇石膏盐渍岩应查明石膏的水化深度,拟建隧道通过芒硝盐渍岩地段时应查明该地段的地温情况;
4 确定含盐类型、含盐量及其在岩土中的分布以及对岩土工程特性的影响;
5 查明地下水与地表水的相互关系,地下水的类型、埋藏条件、水质、水位及其季节变化,有害毛细水上升高度;
6 评价岩土的溶陷性、盐胀性、腐蚀性对地基稳定性的影响及地基处理和防治措施的建议。
条文说明
3.6.9 本条规定了盐渍岩土的勘察要求。
3.6.10 风化岩和残积土勘察应包括下列内容:
1 查明残积土母岩的地质年代和岩石名称,下伏基岩的产状和裂隙发育程度;
2 查明风化程度的划分及其分布、埋深和厚度;
3 查明地下水的赋存条件、透水性和富水性,不同含水层的水力联系;
4 查明岩脉和孤石的分布、破碎带和软弱夹层的分布,分析其工程影响;
5 评价地基的均匀性;
6 提出处理措施的建议。
条文说明
3.6.10 本条规定了风化岩和残积土的勘察要求。
3.6.11 污染土勘察应包括下列内容:
1 调查污染源的位置、成分、性质;
2 查明污染土分布的平面范围和深度、地下水受污染的空间范围;
3 评价污染程度;
4 评价污染土和水对建筑材料的腐蚀性及其对工程建设及环境的影响;
5 提出污染土、水处置建议。
条文说明
3.6.11 本规范中的污染土是指工业污染土、尾矿污染土和垃圾填埋场渗滤液污染土,不包括核污染土。
3.7 地下水
3.7 地下水
3.7.1 地下水勘察应查明地下含水层和隔水层的埋藏条件,地下水类型、水位及其变化幅度,地下水的补给、径流、排泄条件,并应评价地下水对工程的影响。
条文说明
3.7.1 地下水是影响工程项目设计、施工安全的重要因素之一。
3.7.2 地下水位的量测应符合下列规定:
1 遇地下水时应量测水位;
2 对工程有影响的多层含水层的水位量测,应采取分层隔水措施,将被测含水层与其他含水层隔开。
条文说明
3.7.2 地下水对工程施工影响很大,在实际操作中,由于钻探工艺(如泥浆护壁)、地下水分布的复杂性(多层地下水、滞水等)和多变性(随时间变化),给准确量测地下水位带来困难。当存在多层地下水时,要求分层量测(特别是对工程有影响时),如以混合水位代替分层水位,会导致真实水位误判。
3.7.3 在冻土、膨胀岩土、盐渍岩土、湿陷性土等特殊岩土地区,应根据工程需要和地质情况,分析地下水对特殊性岩土的影响;在岩溶、土洞、塌陷、滑坡等不良地质作用发育地区,应分析地下水对不良地质作用的影响;在污染土场地,应查明地下水和地表水的污染源及其污染程度。
条文说明
3.7.3 地下水的存在,常常加剧特殊性岩土、不良地质作用对工程的不利影响。在污染土场地,污染影响范围内的地下水必然同时受到污染,地下水也是污染物扩散的载体。
3.7.4 地下水评价应包括下列内容:
1 分析评价地下水对建筑材料的腐蚀性;
2 当需要进行地下水控制时,应提供相关水文地质参数,提出控制措施的建议;
3 当有抗浮需要时,应进行抗浮评价,提出抗浮措施建议。
条文说明
3.7.4 本条规定了地下水评价内容。
4 勘探和取样
4.1 一般规定
4 勘探和取样
4.1 一般规定
4.1.1 现场勘探应进行危险源识别,应针对地下管线、地下构筑物及架空电力线路等,制定勘探作业安全保证措施。
条文说明
4.1.1 在工程勘探实施过程中,可能会遇到地下设施(如地下人防、电力、通信、给水排水管道等)和架空电力线路,不当操作会造成勘探工作无法正常运行,甚至危及钻探操作人员的生命安全,需要采取措施进行避让。
4.1.2 勘察项目负责人应对勘探作业人员进行技术、环境保护、职业健康和安全交底。
条文说明
4.1.2 通过现场技术、环境保护、职业健康和安全交底将项目工作意图传达、落实到每一个作业人员。
4.1.3 勘探和取样方法应根据岩土样质量级别要求和岩土层性质确定。
条文说明
4.1.3 本条是保证勘探和取样质量的基本要求。
4.1.4 勘察现场作业应采取保护生态环境、预防场地污染的措施,严禁遗弃泥浆、油污、塑料、电池及其他废弃物。
条文说明
4.1.4 本条是勘察工作现场环境保护的基本要求。
4.1.5 勘探工作完成后,除需要水位观测等特殊要求的钻孔、探井、探槽、探洞外,应按规定及时回填。需保留的钻孔、探井、探槽、探洞,应设置防护装置。
条文说明
4.1.5 本条是勘探工作完成后的场地善后要求。勘探过程中形成的钻孔、探井、探槽、探洞等回填非常必要,有利于勘察工作安全,也有利于保护地质环境和生态环境,实现文明施工。否则可能会产生以下不良后果:
1 影响人、畜安全;
2 形成地表水和地下水通道,污染地下水;
3 在堤防附近钻孔形成管涌通道,可能引起堤防的渗透破坏;
4 有深层承压水时,在隔水层中形成通道,引起基坑突涌;
5 地下工程、过江或跨海隧道的钻孔可能引起透水、涌砂,影响地下工程安全。
4.2 勘探作业安全
4.2 勘探作业安全
4.2.1 勘探作业人员应佩戴劳动保护装备,应遵守安全操作规程。
条文说明
4.2.1 严格执行操作规程,是勘探质量、安全的基本保障。
4.2.2 当拟建场地下可能存在危险物品、可燃气体、有毒物质、有害物质时,应根据任务要求查明。
条文说明
4.2.2 本条规定了可能存在危险源时的工作要求。
4.2.3 勘探作业时,勘探点应采取防护措施,并应符合下列规定:
1 应设置安全警示标志;
2 夜间应设置警示灯;
3 停工期间,应采取安全防护措施。
条文说明
4.2.3 本条是对作业期间采取防护措施的要求。
4.2.4 勘探作业时,勘探作业导电物体外侧边缘与架空输电线路边线之间的最小安全距离应符合表4.2.4的规定。
表4.2.4 勘探作业导电物体外侧边缘与架空输电线路边线之间的最小安全距离
| 电压(kV) | <1 | 1~10 | 35~110 | 154~330 | 550 |
| 最小安全距离(m) | 4.0 | 5.0 | 10.0 | 15.0 | 20.0 |
条文说明
4.2.4 在现场作业时,经常出现各种作业设备、工具等导电物体碰触架空输电线路导致人身伤亡事故。因此,强调勘察作业过程中,作业设备、工具等导电物体与架空输电线路保持一定的安全距离是必要的。
除了电力之外,不同部门也制定了勘探作业点与管线设施之间的最小水平安全距离,见表1。

4.2.5 当钻探机组迁移时,必须落下钻塔,非车装钻探机组严禁整体迁移。
条文说明
4.2.5 钻探机组是指钻机、泥浆泵、动力机以及钻塔等配套组合的钻探设备。
钻探机组整体迁移是指未将钻塔落下进行的钻探机组整体迁移,或是利用钻塔进行边迁移钻探设备边用人力移动塔腿的方式进行的钻孔间迁移。根据调查,这种钻探机组整体迁移方式已酿成了不少的人身伤亡安全事故,因此,对这种不安全行为作出严格的规定,防止此类安全事故的发生,保证安全生产。
4.2.6 工程物探采用爆炸震源作业应符合下列规定:
1 爆炸工作站应设置在通视条件和安全性好、爆炸作业影响不到的上风地带;
2 采用爆炸震源作业前,应确定爆炸危险边界,并应设置安全隔离带和安全标志,同时应部署警戒人员,非作业人员严禁进入作业区;
3 实施爆炸作业前,作业人员应撤离至爆炸作业影响范围外;
4 起爆作业前应检查爆炸机,经检验合格后方可使用。
条文说明
4.2.6 本条根据采用爆炸震源可能带来的危险,对采用爆炸震源作业前采取的安全防护措施、安全警示标志等作了规定,目的是避免发生安全生产事故。
爆炸安全范围(直径)大小一般与药量大小、炸药类型、爆炸点的地形、地质条件有关。
电磁或射频电源干扰,可能导致提前起爆造成安全生产事故。
4.2.7 水域勘探作业应符合下列规定:
1 应根据作业水域海况、水情、勘探深度、勘探设备类型和负荷等因素选择勘探作业船舶或勘探平台类型、结构强度和总载荷量;
2 勘探作业船舶、勘探作业平台和交通船应配备救生、消防、通信等水上救护安全防护设施;
3 安装勘探设备与堆放勘探材料应均衡布置;严禁在浮式勘探平台上使用千斤顶处理孔内事故;
4 作业船舶行驶、拖运、抛锚定位等应由持证船员操作,无证人员严禁驾驶勘探作业船舶;
5 作业人员离岸至登岸作业过程均应穿戴水上救生器具等防护装备,安装勘探孔导向管时应系安全带;
6 作业前,应对设备、电缆、钢缆、保险绳、绞车、吊机等进行检查,并应在确认安装牢固且符合作业要求后再开始作业;
7 水下作业时,水下拖拽设备、吊放设备不应超过钢缆额定拉力,收放电缆时应将船速控制在3节以下;遇危及作业安全的障碍物时,应停止作业并收回水下拖拽设备。
条文说明
4.2.7 本条是对水域勘察作业的要求。水上作业危险程度较陆地上高,本条作出针对性规定。
4.3 勘探技术要求
4.3 勘探技术要求
4.3.1 钻探工艺、钻进方法和孔径应满足岩土鉴别、岩心采取率、岩土试样和水试样采取、地下水位观测、孔内测试的要求。
条文说明
4.3.1 为了达到勘察目的,要选择合适的钻探设备和钻进方法。钻进方法的适用范围见表2。


常用的钻孔成孔口径见表3。

4.3.2 钻探应进行编录,并应在钻探作业过程中同步完成。编录应按钻进回次逐项填写,不得事后追记。
条文说明
4.3.2 由于岩土性质(颜色、湿度、强度等)会随时间发生变化,记录也会因时间间隔较长发生遗忘、错记等,因此要求现场及时记录。除了岩土描述外,钻探过程也是评价地基状况的一个重要方面。现场记录所描述的内容既要重视岩土性质,又要重视钻进过程,包括钻进难易程度、孔内情况、进尺速度及其他钻探参数的记录。
4.3.3 现场钻探编录应由经过专业培训的描述员或工程技术人员承担,司钻员和描述员应在钻探记录上签字,并应由勘察项目负责人签字验收。
条文说明
4.3.3 现场钻探记录是勘察工作的一项重要成果,是编写勘察报告的基础资料之一,其真实性十分重要。现场钻探记录应由经过专业训练的人员或专业技术人员及时记录,并通过项目负责人验收。司钻员也称钻探机长,描述员也称记录员。
4.4 取样
4.4 取 样
4.4.1 岩土试样和水试样的采取,应符合勘察目的、场地地质情况和合同约定的技术标准。
条文说明
4.4.1 针对任务要求的差异,要求岩土试样和水试样的采用符合勘察目的、场地地质情况和合同约定的技术标准是必要的。
4.4.2 土试样的质量等级与适用试验范围应符合表4.4.2的规定。
表4.4.2 土试样质量等级与适用试验范围
| 等级 | 扰动程度 | 试验内容 |
| Ⅰ | 不扰动 | 土类定名、含水量、密度、强度试验、固结试验 |
| Ⅱ | 轻微扰动 | 土类定名、含水量、密度 |
| Ⅲ | 显著扰动 | 土类定名、含水量 |
| Ⅳ | 完全扰动 | 土类定名 |
条文说明
4.4.2 土试验样品分级是保证试验质量的前提。
取样工具适宜性选择见表4。


4.4.3 水试样不应超过试验项目要求的放置时间。
条文说明
4.4.3 本条是对水试样放置时间的要求。
4.4.4 岩土试样采取后应及时密封,并应填贴标签,标签上下应与土试样上下一致。
条文说明
4.4.4 本条是对岩土试样密封的要求。岩土试样不密封、倒置将对试样结果产生较大影响。
4.4.5 岩土试样密封后,应置于温度和湿度稳定的环境中,不得曝晒或受冻。土试样应直立放置,严禁倒置或平放。
条文说明
4.4.5
本条是针对垂直钻孔土试样的要求。
4.4.6 运输岩土试样时?应将试样装入箱内,并用柔软缓冲材料填实。
条文说明
4.4.6 本条是对岩土试样运输的要求。
5 原位测试和室内试验
5 原位测试和室内试验
5.0.1 原位测试和室内试验的项目、方法和依据的技术标准应根据勘察目的、场地地质情况、任务书或项目合同确定。非标准的试验应有试验设计。同一试验项目有多种试验方法时,试验报告中应注明试验方法。
条文说明
5.0.1 原位测试和室内试验与任务和标准选择关系较大。
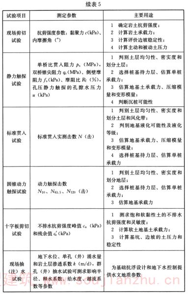
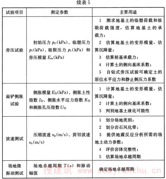
由于目的不同,选择的测试、试验方法也不相同。常用原位测试方法选择见表5。



5.0.2 原位测试和室内试验应保留前期准备和试验过程的数据和信息。试验操作、记录和计算的责任人应在测试、试验记录和成果中签字。
条文说明
5.0.2 保留原位测试和室内试验过程资料,具有可追溯性。
5.0.3 室内试验的实验室应有完善的给水排水、电气、通风、除尘、消防、防爆等设施,保证试验人员的健康卫生和安全。废水、废气、固体废弃物的处置应符合卫生与环境保护的要求。
条文说明
5.0.3 本条规定了实验室安全和工作条件的要求。
5.0.4 原位测试和室内试验报告应包括测试、试验内容,测试及试验方法所依据的技术标准,测试、试验负责人应在成果报告中签字。当原位测试、室内试验委托外单位时,测试、试验的承担单位应在成果报告中签字盖章。
条文说明
5.0.4 本条规定了原位测试和室内试验成果报告的要求。
6 分析评价和工程勘察报告
6.1 分析评价
6 分析评价和工程勘察报告
6.1 分析评价
6.1.1 工程勘察分析评价应在勘探、测试及岩土指标统计分析等工作的基础上,结合工程特点和要求进行。评价应针对拟建场地和地基基础进行,应评价场地稳定性和工程建设适宜性,以及地质条件可能造成的工程风险,提出防治措施的建议,提供设计所需的岩土参数。
条文说明
6.1.1 本条是对工程勘察分析评价的总体工作要求。
6.1.2 工程勘察分析评价应包括下列内容:
1 场地稳定性、适宜性评价;
2 场地地震效应评价;
3 地基基础评价。
条文说明
6.1.2 本条是对工程勘察分析评价内容的要求。
6.1.3 场地地震效应评价应在搜集场地地震历史资料和地质资料的基础上结合工程情况进行。地震效应评价应符合下列规定:
1 应明确评价依据,勘察工作应满足评价要求;
2 应划分场地类别,及划分对建筑抗震有利、一般、不利和危险的地段;
3 存在饱和砂土或饱和粉土的场地,当场地抗震设防烈度为7度及7度以上时应进行液化判别;对可液化场地应评价液化等级和危害程度,提出抗液化措施的建议。
条文说明
6.1.3 本条是对场地地震效应评价的基本要求。对场地类别、液化等级变化较大的场地可以分区。现行国家标准《建筑与市政工程抗震通用规范》GB 55002对场地抗震勘察也有要求。
6.1.4 场地地基岩土参数应根据岩土测试指标统计成果结合地区性工程经验确定。对于主要地基持力层,当测试数据统计成果代表性差时应提供建议值。
条文说明
6.1.4 本条规定了场地地基岩土参数统计的基本要求。
6.1.5 地基基础评价应根据拟建工程的设计条件、拟建场地工程地质条件、地下水情况、拟采用施工方法和周边环境因素,结合工程经验进行,并应符合下列规定:
1 应分析评价地基均匀性;
2 应对拟采用地基基础方案进行评价;
3 应提出安全可靠、技术可行的地基基础方案建议,并提供设计所需岩土参数;
4 应分析施工可能遇到的地质问题及工程与周围环境的相互影响,并应提出防治措施和监测的建议。
条文说明
6.1.5 本条规定了地基基础评价工作和内容的基本要求。
6.1.6 天然地基评价应包括下列内容:
1 采用天然地基的可行性;
2 提出天然地基持力层的建议;
3 提供地基承载力,挡土墙应提供基底摩擦系数;
4 存在软弱下卧层时,应提供验算软弱下卧层计算参数;
5 需进行地基变形计算时,应提供变形计算参数。
条文说明
6.1.6 本条规定了天然地基评价内容的基本要求。
6.1.7 桩基础评价应包括下列内容:
1 提供桩基设计及施工所需的岩土参数;
2 提出可选的桩基类型和施工方法、建议桩端持力层;
3 对存在欠固结土及有大面积堆载、回填土、自重湿陷性黄土的项目,分析桩侧产生负摩阻力的可能性及其影响;
4 评价成桩可能遇到的风险以及桩基施工对环境影响,提出设计、施工应注意的问题;
5 提出桩基础检测建议。
条文说明
6.1.7 本条规定了桩基础评价内容的基本要求。
6.1.8 地基处理评价应包括下列内容:
1 地基处理的必要性、处理方法的适宜性;
2 提出地基处理方法、范围建议,提供地基处理设计和施工所需的岩土参数;
3 提出地基处理设计施工可能遇到的风险及对环境的影响;
4 提出应注意的问题和检测的建议。
条文说明
6.1.8 本条规定了地基处理评价内容的基本要求。
6.1.9 地下工程和基坑工程评价应包括下列内容:
1 说明地下工程、基坑工程地基岩土和地下水以及周围环境概况;
2 提供岩土的重度和抗剪强度指标,并说明抗剪强度的试验方法,提供锚固体与地层摩阻力等岩土参数;
3 提出基坑和地下工程开挖与支护方法的建议;
4 采用暗挖、盾构等工法的隧道工程应划分围岩分级,评价地基及围岩的稳定性;
5 当基坑开挖需进行地下水控制时,应提出地下水控制所需水文地质参数及防治措施建议;
6 评价地质条件可能造成的工程风险;
7 提出施工阶段的环境保护和监测建议。
条文说明
6.1.9 本条规定了地下工程和基坑工程评价内容的基本要求。
6.2 工程勘察报告
6.2 工程勘察报告
6.2.1 工程勘察报告应资料真实、内容完整,有明确的工程针对性。
条文说明
6.2.1 本条规定了工程勘察报告编制工作基本要求。
6.2.2 工程勘察报告应包括文字部分和图表部分,并应符合下列规定:
1 勘察报告应有单位公章、相关责任人签章;
2 图表应有名称、项目名称及相关责任人签字。
条文说明
6.2.2 本条规定了勘察报告签章要求。
6.2.3 工程勘察报告应根据任务要求、勘察阶段、工程特点和地质条件等编写,并应包括下列内容:
1 拟建工程概况;
2 勘察目的、任务要求和依据的技术标准;
3 勘察方法和勘察工作布置;
4 场地地形、地貌、地层、地质构造、岩土性质及其均匀性;
5 场地各岩土层的物理力学性质指标,提供设计所需岩土参数;
6 地下水埋藏情况、类型、水位及其变化,需要地下水控制时提供相关水文地质参数;
7 土和水的腐蚀性评价;
8 可能影响工程稳定的不良地质作用和对工程危害程度的评价;
9 场地的地震效应评价;
10 场地稳定性和适宜性的评价;
11 地基基础分析评价;
12 结论与建议;
13 相关图表。
条文说明
6.2.3 本条规定了工程勘察报告内容基本要求。
