Appearance
《建筑设计防火规范》GB 50016—2014 (2018年版)
🗓️ 实施时间: 2018-03-30
前 言
本规范是根据住房和城乡建设部《关于印发〈2007 年工程建设标准规范制订、修订计划(第一批)〉的通知》(建标[2007]125 号文)和《关于调整〈建筑设计防火规范〉、〈高层民用建筑设计防火规范〉修订项目计划的函》(建标[2009]94 号),由公安部天津消防研究所、四川消防研究所会同有关单位,在《建筑设计防火规范》GB 50016-2006 和《高层民用建筑设计防火规范》GB 50045-95(2005 年版)的基础上,经整合修订而成。
本规范在修订过程中,遵循国家有关基本建设的方针政策,贯彻“预防为主,防消结合”的消防工作方针,深刻吸取近年来我国重特大火灾事故教训,认真总结国内外建筑防火设计实践经验和消防科技成果,深入调研工程建设发展中出现的新情况、新问题和规范执行过程中遇到的疑难问题,认真研究借鉴发达国家经验,开展了大量课题研究、技术研讨和必要的试验,广泛征求了有关设计、生产、建设、科研、教学和消防监督等单位意见,最后经审查定稿。
本规范共分12 章和3 个附录,主要内容有:生产和储存的火灾危险性分类、高层公共建筑的分类要求,厂房、仓库、住宅建筑和公共建筑等工业与民用建筑的建筑耐火等级分级及其建筑构件的耐火极限、平面布置防火分区与防火分隔、建筑防火构造、防火间距和消防设施设置的基本要求,工业建筑防爆的基本措施与要求;工业与民用建筑的疏散距离、疏散宽度、疏散楼梯设置形式、应急照明和疏散指示标志以及安全出口和疏散门设置的基本要求;甲、乙、丙类液体、气体储罐(区)和可燃材料堆场的防火间距、成组布置和储量的基本要求;木结构建筑和城市交通隧道工程防火设计的基本要求,以及为满足灭火救援要求设置的救援场地、消防车道、消防电梯等设施的基本要求,建筑供暖、通风、空气调节和电气等方面的防火要求以及消防用电设备的电源与配电线路等基本要求。
与《建筑设计防火规范》GB 50016-2006 和《高层民用建筑设计防火规范》GB 50045-95(2005年版)相比,本规范主要有以下变化:
合并了《建筑设计防火规范》和《高层民用建筑设计防火规范》,调整了两项标准间不 协调的要求。将住宅建筑统一按照建筑高度进行分类;
增加了灭火救援设施和木结构建筑两章,完善了有关灭火救援的要求,系统规定了木结 构建筑的防火要求;
补充了建筑保温系统的防火要求;
对消防设施的设置作出明确规定并完善了有关内容;有关消防给水系统、室内外消火栓系统和防烟排烟系统设计的要求分别由相应的国家标准作出规定;
适当提高了高层住宅建筑和建筑高度大于 100m 的高层民用建筑的防火要求;
补充了有顶商业步行街两侧的建筑利用该步行街进行安全疏散时的防火要求;调整、补充了建材、家具、灯饰商店营业厅和展览厅的设计疏散人员密度;
补充了地下仓库、物流建筑、大型可燃气体储罐(区)、液氨储罐、液化天然气储罐的防火要求,调整了液氧储罐等的防火间距;
完善了防止建筑火灾竖向或水平蔓延的相关要求。
本规范中以黑体字标志的条文为强制性条文,必须严格执行。
本规范由住房和城乡建设部负责管理和对强制性条文的解释,公安部负责日常管理,公安部消防局组织天津、四川消防研究所负责具体技术内容的解释。
鉴于本规范是一项综合性的防火技术标准,政策性和技术性强,涉及面广,希望各单位结合工程实践和科学研究认真总结经验,注意积累资料,在执行过程中如有意见、建议和问题,请径寄公安部消防局(地址:北京市西城区广安门南街70 号,邮政编码:100054),以便今后修订时参考和组织公安部天津、四川消防研究所作出解释。
本规范主编单位、参编单位、主要起草人和审查人:
主编单位:公安部天津消防研究所
公安部四川消防研究所
参编单位:中国建筑科学研究院
中国建筑东北设计研究院有限公司
中国中元国际工程有限公司
中国市政工程华北设计研究院
中国中轻国际工程有限公司
中国寰球化学工程公司
中国建筑设计研究院
公安部沈阳消防研究所
北京市建筑设计研究院
天津市建筑设计院
清华大学建筑设计研究院
东北电力设计院
华东建筑设计研究院有限公司
上海隧道工程轨道交通设计研究院
北京市公安消防总队
上海市公安消防总队
天津市公安消防总队
四川省公安消防总队
陕西省公安消防总队
辽宁省公安消防总队
福建省公安消防总队
主要起草人:杜兰萍 马 恒 倪照鹏 卢国建 沈 纹 王宗存 黄德祥 邱培芳 张 磊
王 炯 杜 霞 王金元 高建民 郑晋丽 周 详 宋晓勇 赵克伟 晁海鸥
李引擎 曾 杰 刘祖玲 郭树林 丁宏军 沈友弟 陈云玉 谢树俊 郑 实
刘建华 黄晓家 李向东 张凤新 宋孝春 寇九贵 郑铁一
主要审查人:方汝清 张耀泽 赵 锂 刘跃红 张树平 张福麟 何任飞 金鸿祥 王庆生
吴 华 潘一平 苏 丹 夏卫平 江 刚 党 杰 郭 景 范 珑 杨西伟
胡小媛 朱冬青 龙卫国 黄小坤
本规范由我部标准定额研究所组织中国计划出版社出版发行
中华人民共和国住房和城乡建设部
总 则
1.0.1 为了预防建筑火灾,减少火灾危害,保护人身和财产安全,制定本规范。
条文说明
1.0.1 本条规定了制定本规范的目的。
在建筑设计中,采用必要的技术措施和方法来预防建筑火灾和减少建筑火灾危害、保护人身和财产安全,是建筑设计的基本消防安全目标。在设计中,设计师既要根据建筑物的使用功能、空间与平面特征和使用人员的特点,采取提高本质安全的工艺防火措施和控制火源的措施,防止发生火灾,也要合理确定建筑物的平面布局、耐火等级和构件的耐火极限、进行必要的防火分隔,设置合理的安全疏散设施与有效的灭火、报警与防排烟等设施,以控制和扑灭火灾,实现保护人身安全,减少火灾危害的目的。
1.0.2 本规范适用于下列新建、扩建和改建的建筑:
1 厂房;
2 仓库;
3 民用建筑;
4 甲、乙、丙类液体储罐(区);
5 可燃、助燃气体储罐(区);
6 可燃材料堆场;
7 城市交通隧道。人民防空工程、石油和天然气工程、石油化工工程和火力发电厂与变电站等的建筑防火设计,当有专门的国家标准时,宜从其规定。
条文说明
1.0.2 本规范所规定的建筑设计的防火技术要求,适用于各类厂房、 仓库及其辅助设施等工业建筑,公共建筑、居住建筑等民用建筑,储罐或储罐区、各类可燃材料堆场和城市交通隧道工程。
其中,城市交通隧道工程是指在城市建成区内建设的机动车和非机动车交通隧道及其辅助建筑。根据国家标准《城市规划基本术语标准》GB/T 50280-1998,城市建成区简称“建成区”,是指城市行政区内实际已成片开发建设、市政公用设施和公共设施基本具备的地区。
对于人民防空、石油和天然气、石油化工、酒厂、纺织、钢铁、冶金、煤化工和电力等工程,专业性较强、有些要求比较特殊,特别是其中的工艺防火和生产过程中的本质安全要求部分与一般工业或民用建筑有所不同。本规范只对上述建筑或工程的普遍性防火设计做了原则要求,但难以更详尽地确定这些工程的某些特殊防火要求,因此设计中的相关防火要求可以按照这些工程的专项防火规范执行。
1.0.3 本规范不适用于火药、炸药及其制品厂房(仓库)、花炮厂房(仓库)的建筑防火设计。
条文说明
1.0.3 对于火药、炸药及其制品厂房(仓库) 、花炮厂房(仓库),由于这些建筑内的物质以剧烈的化学爆炸,防火要求特殊,有关建筑设计中的防火要求在《民用爆破器材工程设计安全规范》GB 50089、《烟花爆竹工厂设计安全规范》GB 50161 等规范中有专门规定,本规范的适用范围不包括这些建筑或工程。
1.0.4 同一建筑内设置多种使用功能场所时,不同使用功能场所之间应进行防火分隔,该建筑及其各功能场所的防火设计应根据本规范的相关规定确定。
条文说明
1.0.4 本条规定了在同一建筑内设置多种使用功能场所时的防火设计原则。
当在同一建筑物内设置两种或两种以上使用功能的场所时,如住宅与商店的上下组合建造,幼儿园、托儿所与办公建筑或电影院、剧场与商业设施合建等,不同使用功能区或场所之间需要进行防火分隔, 以保证火灾不会相互蔓延。相关防火分隔要求要符合本规范及国家其他有关标准的规定。当同一建筑内,可能会存在多种用途的房间或场所,如办公建筑内设置的会议室、餐厅、锅炉房等,属于同一使用功能。
1.0.5 建筑防火设计应遵循国家的有关方针政策,针对建筑及其火灾特点,从全局出发,统筹兼顾,做到安全适用、技术先进、经济合理。
条文说明
1.0.5 本条规定要求设计师在确定建筑设计的防火要求时,须遵循国家有关安全、环保、节能、节地、节水、节材等经济技术政策和工程建设的基本要求,贯彻“预防为主,防消结合”的消防工作方针,从全局出发,针对不同建筑及其使用功能的特点和防火、灭火需要,结合具体工程及当地的地理环境等自然条件、人文背景、经济技术发展水平和消防救援力量等实际情况进行综合考虑。在设计中,不仅要积极采用先进、成熟的防火技术和措施,更要正确处理好生产或建筑功能要求与消防安全的关系。
1.0.6 建筑高度大于250m 的建筑,除应符合本规范的要求外,尚应结合实际情况采取更加严格的防火措施,其防火设计应提交国家消防主管部门组织专题研究、论证。
条文说明
1.0.6 高层建筑火灾具有火势蔓延快、疏散困难、扑救难度大的特点,高层建筑的设计,在防火上应立足于自防、自救,建筑高度超过 250m 的建筑更是如此。我国近年来建筑高度超过 250m 的建筑越来越多,尽管本规范对高层建筑以及超高层建筑作了相关规定,但为了进一步增强建筑高度超过250m 的高层建筑的防火性能,本条规定要通过专题论证的方式,在本规范现有规定的基础上提出更严格的防火措施,有关论证的程序和组织要符合国家有关规定。有关更严格的防火措施,可以考虑提高建筑主要构件的耐火性能、加强防火分隔、增加疏散设施、提高消防设施的可靠性和有效性、配置适应超高层建筑的消防救援装备,设置适用于满足超高层建筑的灭火救援场地、消防站等。
1.0.7 建筑防火设计除应符合本规范的规定外,尚应符合国家现行有关标准的规定。
条文说明
1.0.7 本规范虽涉及面广,但也很难把各类建筑、设备的防火内容和性能要求、试验方法等全部包括其中,仅对普遍性的建筑防火问题和建筑的基本消防安全需求作了规定。设计采用的产品、材料要符合国家有关产品和材料标准的规定,采取的防火技术和措施还要符合国家其他有工程建设技术标准的规定。
术语、符号
2.1 术语
2.1 术语
2.1.1 高层建筑 high-rise building
建筑高度大于27m的住宅建筑和建筑高度大于24m的非单层厂房、仓库和其他民用建筑。
注:建筑高度的计算应符合本规范附录A的规定。
条文说明
2.1.1 明确了高层建筑的含义,确定了高层民用建筑和高层工业建筑的划分标准。建筑的高度、体积和占地面积等直接影响到建筑内的人员疏散、灭火救援的难易程度和火灾的后果。本规范在确定高层及单、多层建筑的高度划分标准时,既考虑到上述因素和实际工程情况,也与现行标准保持一致。
本规范以建筑高度为 27m 作为划分单、多层住宅建筑与高层住宅建筑的标准,便于对不同建筑高度的住宅建筑区别对待,有利于处理消防安全和消防投入的关系。
对于除住宅外的其它民用建筑(包括宿舍、公寓、公共建筑)以及厂房、仓库等工业建筑,高层与单、多层建筑的划分标准是24m。但对于有些单层建筑,如体育馆、高大的单层厂房等,由于具有相对方便的疏散和扑救条件,虽建筑高度大于 24m,仍不划分为高层建筑。有关建筑高度的确定方法,本规范附录 A 作了详细规定,涉及本规范有关建筑高度的计算,应按照该附录的规定进行。
2.1.2 裙房 podium
在高层建筑主体投影范围外,与建筑主体相连且建筑高度不大于24m的附属建筑。
条文说明
2.1.2 裙房的特点是其结构与高层建筑的主体直接相连,作为高层建筑主体的附属建筑而构成同一座建筑。为便于规定,本规范规定裙房为建筑中建筑高度小于或等于 24m 且位于与其相连的高层建筑主体对地面的正投影之外的这部分建筑;其他情况的高层建筑的附属建筑,不能按裙房考虑。
2.1.3 重要公共建筑 important public building
发生火灾可能造成重大人员伤亡、财产损失和严重社会影响的公共建筑。
条文说明
2.1.3 对于重要公共建筑,不同地区的情况不尽相同,难以定量规定。本条根据我国的国情和多年的火灾情况,从发生火灾可能产生的后果和影响作了定性规定。一般包括党政机关办公楼,人员密集的大型公共建筑或集会场所,较大规模的中小学校教学楼、宿舍楼,重要的通信、调度和指挥建筑,广播电视建筑,医院等以及城市集中供水设施、主要的电力设施等涉及城市或区域生命线的支持性建筑或工程。
2.1.4 商业服务网点 commercial facilities
设置在住宅建筑的首层或首层及二层,每个分隔单元建筑面积不大于300m2的商
店、邮政所、储蓄所、理发店等小型营业性用房。
条文说明
2.1.4 本术语解释中的“建筑面积”是指设置在住宅建筑首层或一层及二层,且相互完全分隔后的每个小型商业用房的总建筑面积。比如,一个上、下两层室内直接相通的商业服务网点,该“建筑面积”为该商业服务网点一层和二层商业用房的建筑面积之和。商业服务网点包括百货店、副食店、粮店、邮政所、储蓄所、理发店、洗衣店、药店、洗车店、餐饮店等小型营业性用房。
2.1.5 高架仓库 high rack storage
货架高度大于7m且采用机械化操作或自动化控制的货架仓库。
2.1.6 半地下室 semi-basement
房间地面低于室外设计地面的平均高度大于该房间平均净高1/3,且不大于1/2者。
2.1.7 地下室 basement
房间地面低于室外设计地面的平均高度大于该房间平均净高1/2者。
2.1.8 明火地点 open flame location
条文说明
2.1.8 本条术语解释中将民用建筑内的灶具、电磁炉等与其他室内外外露火焰或赤热表面区别对待,主要是因其使用时间相对集中、短暂,并具有间隔性,同时又易于封闭或切断。
室内外有外露火焰或赤热表面的固定地点(民用建筑内的灶具、电磁炉等除外)。
2.1.9 散发火花地点 sparking site
有飞火的烟囱或进行室外砂轮、电焊、气焊、气割等作业的固定地点。
2.1.10 耐火极限 fire resistance rating
在标准耐火试验条件下,建筑构件、配件或结构从受到火的作用时起,至失去承载能力、完整性或隔热性时止所用时间,用小时表示。
条文说明
2.1.10 本条术语解释中的“标准耐火试验条件”是指符合国家标准规定的耐火试验条件。对于升温条件,不同使用性质和功能的建筑,火灾类型可能不同,因而在建筑构配件的标准耐火性能测定过程中,受火条件也有所不同,需要根据实际的火灾类型确定不同标准的升温条件。目前,我国对于以纤维类火灾为主的建筑构件耐火试验主要参照 ISO 834标准规定的时间-温度标准曲线进行试验;对于石油化工建筑、通行大型车辆的隧道等以烃类为主的场所,结构的耐火极限需采用碳氢时间-温度曲线等相适应的升温曲线进行试验测定。对于不同类型的建筑构件,耐火极限的判定标准也不一样,比如非承重墙体,其耐火极限测定主要考察该墙体在试验条件下的完整性能和隔热性能;而柱的耐火极限测定则主要考察其在试验条件下的承载力和稳定性能。因此,对于不同的建筑结构或构、配件,耐火极限的判定标准和所代表的含义也不完全一致,详见现行国家标准《建筑构件耐火试验方法》GB/T 9978.1~GB/T 9978.9。
2.1.11 防火隔墙 fire partition wall
建筑内防止火灾蔓延至相邻区域且耐火极限不低于规定要求的不燃性墙体。
2.1.12 防火墙 fire wall
防止火灾蔓延至相邻建筑或相邻水平防火分区且耐火极限不低于3.00h 的不燃性墙体。
2.1.13 避难层(间) refuge floor(room)
建筑内用于人员暂时躲避火灾及其烟气危害的楼层(房间)。
2.1.14 安全出口 safety exit
供人员安全疏散用的楼梯间和室外楼梯的出入口或直通室内外安全区域的出口。
条文说明
2.1.14 本条术语解释中的“室内安全区域”包括符合规范规定的避难层、避难走道等,“室外安全区域”包括室外地面、符合疏散要求并具有直接到达地面设施的上人屋面、平台以及符合本规范第 6.6.4条要求的天桥、连廊等。尽管本规范将避难走道视为室内安全区,但其 安全性能仍要有别于室外地面,因此设计的安全出口要直接通向室外,尽量避免通过避难走到再疏散到室外地面。
2.1.15 封闭楼梯间 enclosed staircase
在楼梯间入口处设置门,以防止火灾的烟和热气进入的楼梯间。
2.1.16 防烟楼梯间 smoke-proof staircase
在楼梯间入口处设置防烟的前室、开敞式阳台或凹廊(统称前室)等设施,且通向前室和楼梯间的门均为防火门,以防止火灾的烟和热气进入的楼梯间。
2.1.17 避难走道 exit passageway
采取防烟措施且两侧设置耐火极限不低于3.00h 的防火隔墙,用于人员安全通行至室外的走道。
2.1.18 闪点 flash point
在规定的试验条件下,可燃性液体或固体表面产生的蒸气与空气形成的混合物,遇火源能够闪燃的液体或固体的最低温度(采用闭杯法测定)。
条文说明
2.1.18 本条术语解释中的“规定的试验条件”为按照现行国家有关闪点测试方法标准,如国家标准《闪点的测定 宾斯基-马丁闭口杯法》GB/T 261 等标准中规定的试验条件。
2.1.19 爆炸下限 lower explosion limit
可燃的蒸气、气体或粉尘与空气组成的混合物,遇火源即能发生爆炸的最低浓度。
条文说明
2.1.19 可燃蒸气和可燃气体的爆炸下限为可燃蒸气或可燃气体与其和空气混合气体的体积百分比。
2.1.20 沸溢性油品 boil-over oil
含水并在燃烧时可产生热波作用的油品。
条文说明
2.1.20 对于沸溢性油品,不仅油品要具有一定含水率,且必须具有热波作用,才能使油品液面燃烧产生的热量从液面逐渐向液下传递。当液下的温度高于 100℃时,热量传递过程中遇油品所含水后便可引起水的汽化,使水的体积膨胀,从而引起油品沸溢。常见的沸溢性油品 有原油、渣油和重油等。
2.1.21 防火间距 fire separation distance
防止着火建筑在一定时间内引燃相邻建筑,便于消防扑救的间隔距离。
注:防火间距的计算方法应符合本规范附录B 的规定。
条文说明
2.1.21 防火间距是不同建筑间的空间间隔,既是防止火灾在建筑之间发生蔓延的间隔,也是一个保证灭火救援行动既方便又安全的空间。有关防火间距的计算方法,见本规范附录 B。
2.1.22 防火分区 fire compartment
在建筑内部采用防火墙、楼板及其他防火分隔设施分隔而成,能在一定时间内防止火灾向同一建筑的其余部分蔓延的局部空间。
2.1.23 充实水柱 full water spout
从水枪喷嘴起至射流90%的水柱水量穿过直径380mm 圆孔处的一段射流长度。
2.2 符号
2.2 符号
A——泄压面积
C——泄压比
D——储罐的直径
DN——管道的公称直径
ΔH——建筑高差
L——隧道的封闭段长度
N——人数
n——座位数
K——爆炸特征指数
V——建筑物、堆场的体积,储罐、瓶组的容积或容量
W——可燃材料堆场或粮食筒仓、席穴囤、土圆仓的储量
厂房和仓库
3.1 火灾危险性分类
3.1 火灾危险性分类
条文说明
本规范根据物质的火灾危险特性,定性或定量地规定了生产和储存建筑的火灾危险性分类原则,石油化工、石油天然气、医药等有关行业还可根据实际情况进一步细化。
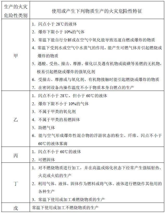
3.1.1 生产的火灾危险性应根据生产中使用或产生的物质性质及其数量等因素分,可分为甲、乙、丙、丁、戊类,并应符合表3.1.1 的规定。
表3.1.1 生产的火灾危险性分类

条文说明
3.1.1 本条规定了生产的火灾危险性分类原则。
(1) 表 3.1.1 中生产中使用的物质主要指所用物质为生产的主要组成部分或原材料,用量相对较多或需对其进行加工等。
(2) 划分甲、乙、丙类液体闪点的基准。
为了比较切合实际地确定划分液体物质的闪点标准,本规范 1987 年版编制组曾对 596 种易燃、可燃液体的闪点进行了统计和分析,情况如下:
1)常见易燃液体的闪点多数小于 28℃;
2)国产煤油的闪点在 28℃~40℃之间;
3)国产 16 种规格的柴油闪点大多数为 60℃~90℃(其中仅“-35#”柴油为 50℃);
4)闪点在 60℃~120℃的 73 个品种的可燃液体,绝大多数火灾危险性不大;
5)常见的煤焦油闪点为 65℃~100℃。
据此认为:凡是在常温环境下遇火源能引起闪燃的液体属于易燃液体,可列入甲类火灾危险性范围。我国南方城市的最热月平均气温在 28℃左右,而厂房的设计温度在冬季一般采用 12℃~25℃。
根据上述情况,将甲类火灾危险性的液体闪点标准确定为小于 28℃;乙类,为大于等于 28℃至小于 60℃;丙类,为大于等于 60℃。
(3) 火灾危险性分类中可燃气体爆炸下限的确定基准。
由于绝大多数可燃气体的爆炸下限均小于 10%, 一旦设备泄漏,在空气中很容易达到爆炸浓度,所以将爆炸下限小于 10%的气体划为甲类;少数气体的爆炸下限大于 10%,在空气中较难达到爆炸浓度,所以将爆炸下限大于或等于 10%的气体划为乙类。但任何一种可燃气体的火灾危险性,不仅与其爆炸下限有关,而且与其爆炸极限范围值、点火能量、混合气体的相对湿度等有关,在实际设计时要加注意。
(4) 火灾危险性分类中应注意的几个问题。
1)生产的火灾危险性分类,一般要分析整个生产过程中的每个环节是否有引起火灾的可能性。生产的火灾危险性分类一般要按其中最危险的物质确定,通常可根据生产中使用的全部原材料的性质、生产中操作条件的变化是否会改变物质的性质、生产中产生的全部中间产物的性质、生产的最终产品及其副产品的性质和生产过程中的自然通风、气温、湿度等环境条件等因素分析确定。当然,要同时兼顾生产的实际使用量或产出量。
在实际中,一些产品可能有若干种不同工艺的生产方法,其中使用的原材料和生产条件也可能不尽相同,因而不同生产方法所具有的火灾危险性也可能有所差异,分类时要注意区别对待。
2)甲类火灾危险性的生产特性
“甲类”第 1 项和第 2 项参见前述说明。
“甲类”第 3 项:生产中的物质在常温下可以逐渐分解,释放出大量的可燃气体并且迅速放热引起燃烧,或者物质与空气接触后能发生猛烈的氧化作用,同时放出大量的热。温度越高,氧化反应速度越快,产生的热越多,使温度升高越快,如此互为因果而引起燃烧或爆炸,如硝化棉、赛璐珞、黄磷等的生产。
“甲类”第 4 项:生产中的物质遇水或空气中的水蒸气会发生剧烈的反应,产生氢气或其它可燃气体,同时产生热量引起燃烧或爆炸。该类物质遇酸或氧化剂也能发生剧烈反应,发生燃烧爆炸的火灾危险性比遇水或水蒸气时更大,如金属钾、钠、氧化钠、氢化钙、碳化 钙、磷化钙等的生产。
“甲类”第 5 项:生产中的物质有较强的氧化性。有些过氧化物中含有过氧基(-O-O-) ,性质极不稳定,易放出氧原子,具有强烈的氧化性,促使其它物质迅速氧化,放出大量的热量而发生燃烧爆炸。该类物质对于酸、碱、热,撞击、摩擦、催化或与易燃品、还原剂等接触后能迅速分解,极易发生燃烧或爆炸,如氯酸钠、氯酸钾、过氧化氢、过氧化钠等的生产。
“甲类”第 6 项:生产中的物质燃点较低、易燃烧,受热、撞击、摩擦或与氧化剂接触能引起剧烈燃烧或爆炸,燃烧速度快,燃烧产物毒性大,如赤磷、三硫化磷等的生产。
“甲类”第 7 项:生产中操作温度较高,物质被加热到自燃点以上。此类生产必须是在密闭设备内进行,因设备内没有助燃气体,所以设备内的物质不能燃烧。但是,一旦设备或管道泄漏,即使没有其它火源,该类物质也会在空气中立即着火燃烧。这类生产在化工、炼油、生物制药等企业中常见,火灾的事故也不少,应引起重视。
3)乙类火灾危险性的生产特性
“乙类”第 1 项和第 2 项参见前述说明。
“乙类”第 3 项中所指的不属于甲类的氧化剂是二级氧化剂,即非强氧化剂。特性是:比甲类第 5 项的性质稳定些,生产过程中的物质遇热、还原剂、酸、碱等也能分解产生高热,遇其它氧化剂也能分解发生燃烧甚至爆炸,如过二硫酸钠、高碘酸、重铬酸钠、过醋酸 等的生产。
“乙类”第 4 项:生产中的物质燃点较低、较易燃烧或爆炸,燃烧性能比甲类易燃固体差,燃烧速度较慢,但可能放出有毒气体,如硫磺、樟脑或松香等的生产。
“乙类”第 5 项:生产中的助燃气体本身不能燃烧(如氧气),但在有火源的情况下,如遇可燃物会加速燃烧,甚至有些含碳的难燃或不燃固体也会迅速燃烧。
“乙类”第 6 项:生产中可燃物质的粉尘、纤维、雾滴悬浮在空气中与空气混合,当达到一定浓度时,遇火源立即引起爆炸。这些细小的可燃物质表面吸附包围了氧气,当温度升高时,便加速了它的氧化反应,反应中放出的热促使其燃烧。这些细小的可燃物质比原来块状固体或较大量的液体具有较低的自燃点,在适当的条件下,着火后以爆炸的速度燃烧。另外,铝、锌等有些金属在块状时并不燃烧,但在粉尘状态时则能够爆炸燃烧。
研究表明,可燃液体的雾滴也可以引起爆炸。因而,将“丙类液体的雾滴”的火灾危险性列入乙类。 有关信息可参见 《石油化工生产防火手册》、《可燃性气体和蒸汽的安全技术参数手册》和《爆炸事故分析》等资料。
4)丙类火灾危险性的生产特性
“丙类”第 1 项参见前述说明。可熔化的可燃固体应视为丙类液体,如石蜡、沥青等。
“丙类”第 2 项:生产中物质的燃点较高,在空气中受到火焰或高温作用时能够着火或微燃,当火源移走后仍能持续燃烧或微燃,如对木料、棉花加工、橡胶等的加工和生产。
5)丁类火灾危险性的生产特性
“丁类”第 1 项:生产中被加工的物质不燃烧,且建筑物内可燃物很少,或生产中虽有赤热表面、火花、火焰也不易引起火灾,如炼钢、炼铁、热轧或制造玻璃制品等的生产。
“丁类”第 2 项:虽然利用气体、液体或固体为原料进行燃烧,是明火生产,但均在固定设备内燃烧,不易造成事故。虽然也有一些爆炸事故,但一般多属于物理性爆炸,如锅炉、石灰焙烧、高炉车间等的生产。
“丁类”第 3 项:生产中使用或加工的物质(原料、成品)在空气中受到火焰或高温作用时难着火、难微燃、难碳化,当火源移走后燃烧或微燃立即停止。厂房内为常温环境,设备通常处于敞开状态。这类生产一般为热压成型的生产,如难燃的铝塑材料、酚醛泡沫塑料加工等的生产。
6)戊类火灾危险性的生产特性
生产中使用或加工的液体或固体物质在空气中受到火烧时,不着火、不微燃、不碳化,不会因使用的原料或成品引起火灾,且厂房内为常温环境,如制砖、石棉加工、机械装配等的生产。
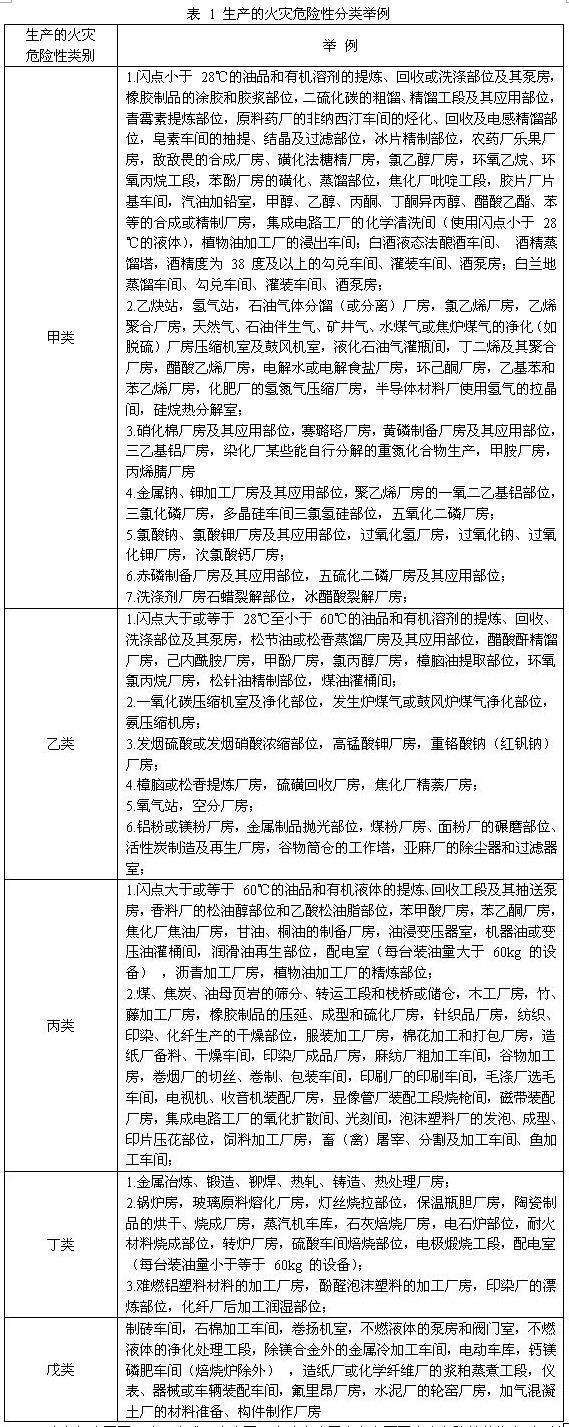
(5) 生产的火灾危险性分类受众多因素的影响,设计时还需要根据生产工艺、生产过程中使用的原材料以及产品及其副产品的火灾危险性以及生产时的实际环境条件等情况确定。为便于使用,表 1 列举了部分常见生产的火灾危险性分类。

3.1.2 同一座厂房或厂房的任一防火分区内有不同火灾危险性生产时,厂房或防火分区内的生产火灾危险性类别应按火灾危险性较大的部分确定;当生产过程中使用或产生易燃、可燃物的量较少,不足以构成爆炸或火灾危险时,可按实际情况确定;当符合下述条件之一时,可按火灾危险性较小的部分确定:
1 火灾危险性较大的生产部分占本层或本防火分区建筑面积的比例小于5%或丁、戊类厂房内的油漆工段小于10%,且发生火灾事故时不足以蔓延至其他部位或火灾危险性较大的生产部分采取了有效的防火措施;
2 丁、戊类厂房内的油漆工段,当采用封闭喷漆工艺,封闭喷漆空间内保持负压、油漆工段设置可燃气体探测报警系统或自动抑爆系统,且油漆工段占所在防火分区建筑面积的比例不大于20%。
条文说明
3.1.2 本条规定了同一座厂房或厂房中同一个防火分区内存在不同火灾危险性的生产时,该建筑或区域火灾危险性的确定原则。
(1) 在一座厂房中或一个防火分区内存在甲、乙类等多种火灾危险性生产时,如果甲类生产着火后,可燃物质足以构成爆炸或燃烧危险,则该建筑物中的生产类别应按甲类划分;如果该厂房面积很大,其中甲类生产所占用的面积比例小,并采取了相应的工艺保护和防火防爆分隔措施将甲类生产部位与其他区域完全隔开,即使发生火灾也不会蔓延到其它区域时,该厂房可按火灾危险性较小者确定。如:在一座汽车总装厂房中,喷漆工段占总装厂房的面积比例不足 10%,并将喷漆工段采用防火分隔和自动灭火设施保护时,厂房的生产火灾危险性仍可划分为戊类。近年来,喷漆工艺有了很大的改进和提高,并采取了一些行之有效的防护措施,生产过程中的火灾危害减少。本条同时考虑了国内现有工业建筑中同类厂房喷漆工段所占面积的比例,规定了在同时满足本文规定的三个条件时,其面积比例最大可为 20%。
另外,有的生产过程中虽然使用或产生易燃、可燃物质,但是数量少,当气体全部逸出或可燃液体全部气化也不会在同一时间内使厂房内任何部位的混合气体处于爆炸极限范围内,或即使局部存在爆炸危险、可燃物全部燃烧也不可能使建筑物着火而造成灾害。如:机械修配厂或修理车间,虽然使用少量的汽油等甲类溶剂清洗零件,但不会因此而发生爆炸。所以,该厂房的火灾危险性仍可划分为戊类。又如,某场所内同时具有甲、乙类和丙、丁类火灾危险性的生产或物质,当其中产生或使用的甲、乙类物质的量很小,不足以导致爆炸时,该场所的火灾危险性类别可以按照其他占主要部分的丙类或丁类火灾危险性确定。
2 一般情况下可不按物质危险特性确定生产火灾危险性类别的最大允许量,参见表 2。
表2 可不按物质危险特性确定生产火灾危险性类别的最大允许量

表 2 列出了部分生产中常见的甲、乙类火灾危险性物品的最大允许量。本表仅供使用本条文时参考。现将其计算方法和数值确定的原则及应用本表应注意的事项说明如下:
1)厂房或实验室内单位容积的最大允许量。
单位容积的最大允许量是实验室或非甲、乙类厂房内使用甲、乙类火灾危险性物品的两个控制指标之一。实验室或非甲、乙类厂房内使用甲、乙类火灾危险性物品的总量同其室内容积之比应小于此值。即:

下面按气、液、固态甲、乙类危险物品分别说明该数值的确定。
①气态甲、乙类火灾危险性物品
一般,可燃气体浓度探测报警装置的报警控制值采用该可燃气体爆炸下限的 25%。因此,当室内使用的可燃气体同空气所形成的混合性气体不大于爆炸下限的 5%时,可不按甲、乙类火灾危险性划分。本条采用 5%这个数值还考虑到,在一个面积或容积较大的场所内,可能存在可燃气体扩散不均匀,会形成局部高浓度而引发爆炸的危险。
由于实际生产中使用或产生的甲、乙类可燃气体的种类较多,在本表中不可能一一列出。对于爆炸下限小于 10%的甲类可燃气体,空间内单位容积的最大允许量采用几种甲类可燃气体计算结果的平均值(如乙炔的计算结果是 0.75L/m3 ,甲烷的计算结果为 2.5L/m3 ) ,取 1L/m3 。对于爆炸下限大于或等于 10%的乙类可燃气体,空间内单位容积的最大允许量取 5L/m3 。
②液态甲、乙类火灾危险性物品
在室内少量使用易燃、易爆甲、乙类火灾危险性物品,要考虑这些物品全部挥发并弥漫在整个室内空间后,同空气的混合比是否低于其爆炸下限的 5%。如低于该值,可以不确定为甲、乙类火灾危险性。某种甲、乙类火灾危险性液体单位体积(L)全部挥发后的气体体积,参考美国消防协会《美国防火手册》 (Fire Protection Handbook,NFPA) ,可以按下式进行计算:
式中:V—气体体积(L) ;:
B—液体的相对密度;:
M—挥发性气体的相对密度。:
③固态(包括粉状)甲、乙类火灾危险性物品。:
对于金属钾、金属钠,黄磷、赤磷、赛璐珞板等固态甲、乙类火灾危险性物品和镁粉、铝粉等乙类火灾危险性物品的单位容积的最大允许量,参照了国外有关消防法规的规定。:
2)厂房或实验室等室内空间最多允许存放的总量:
对于容积较大的空间,单凭空间内“单位容积的最大允许量”一个指标来控制是不够的。有时,尽管这些空间内单位容积的最大允许量不大于规定,也可能会相对集中放置较大量的甲、乙类火灾危险性物品,而这些物品着火后常难以控制。:
3)在应用本条进行计算时,如空间内存在两种或两种以上火灾危险性的物品,原则上要以其中火灾危险性较大、两项控制指标要求较严格的物品为基础进行计算。
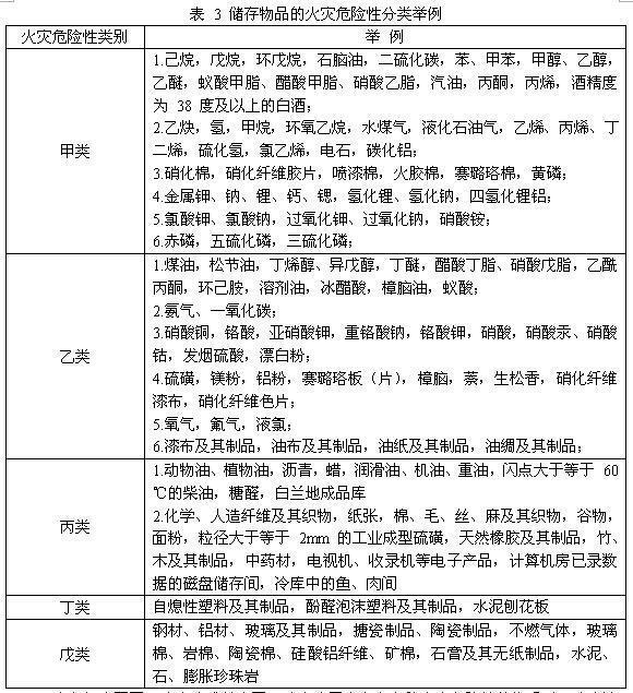
3.1.3 储存物品的火灾危险性应根据储存物品的性质和储存物品中的可燃物数量等因素划分,可分为甲、乙、丙、丁、戊类,并应符合表3.1.3 的规定。
表3.1.3 储存物品的火灾危险性分类

条文说明
3.1.3 本条规定了储存物品的火灾危险性分类原则。
(1) 本规范将生产和储存物品的火灾危险性分类分别列出,是因为生产和储存物品的火灾危险性既有相同之处,又有所区别。如甲、乙、丙类液体在高温、高压生产过程中,实际使用时的温度往往高于液体本身的自燃点,当设备或管道损坏时,液体喷出就会着火。有些生产的原料、成品的火灾危险性较低, 但当生产条件发生变化或经化学反应后产生了中间产物, 则可能增加火灾危险性。例如,可燃粉尘静止时的火灾危险性较小,但在生产过程中,粉尘悬浮在空气中并与空气形成爆炸性混合物,遇火源则可能爆炸着火,而这类物品在储存时就不存在这种情况。与此相反,桐油织物及其制品,如堆放在通风不良地点,受到一定温度作用时,则会缓慢氧化、积热不散而自燃着火,因而在储存时其火灾危险性较大,而在生产过程中则不存在此种情形。
储存物品的分类方法主要依据物品本身的火灾危险性,参照本规范生产的火灾危险性分类,并吸取仓库储存管理经验和参考我国的《危险货物运输规则》。
1)甲类储存物品的划分,主要依据我国《危险货物运输规则》中确定的Ⅰ级易燃固体、Ⅰ级易燃液体、Ⅰ级氧化剂、Ⅰ级自燃物品、Ⅰ级遇水燃烧物品和可燃气体的特性。这类物品易燃、易爆,燃烧时会产生大量有害气体。有的遇水发生剧烈反应,产生氢气或其它可燃气体,遇火燃烧爆炸;有的具有强烈的氧化性能,遇有机物或无机物极易燃烧爆炸;有的因受热、撞击、催化或气体膨胀而可能发生爆炸,或与空气混合容易达到爆炸浓度,遇火而发生爆炸。
2)乙类储存物品的划分,主要依据我国《危险货物运输规则》中确定的Ⅱ级易燃固体、Ⅱ级易燃烧物质、Ⅱ级氧化剂、助燃气体、Ⅱ级自燃物品的特性。
3)丙、丁、戊类储存物品的划分,主要依据有关仓库调查和储存管理情况。
丙类储存物品包括可燃固体物质和闪点大于或等于 60℃的可燃液体,特性是液体闪点较高、不易挥发。可燃固体在空气中受到火焰和高温作用时能发生燃烧,即使移走火源,仍能继续燃烧。
对于粒径大于或等于 2mm 的工业成型硫磺(如球状、颗粒状、团状、锭状或片状) ,根据公安部天津消防研究所与中国石化工程建设公司等单位共同开展的“散装硫磺储存与消防关键技术研究”成果,其火灾危险性为丙类固体。
丁类储存物品指难燃烧物品,其特性是在空气中受到火焰或高温作用时,难着火、 难燃或微燃,移走火源,燃烧即可停止。
戊类储存物品指不会燃烧的物品,其特性是在空气中受到火焰或高温作用时,不着火、 不微燃、不碳化。
(2) 表 3 列举了一些常见储存物品的火灾危险性分类,供设计参考。

3.1.4 同一座仓库或仓库的任一防火分区内储存不同火灾危险性物品时,仓库或防火分区的火灾危险性应按火灾危险性最大的物品确定。
条文说明
3.1.4 本条规定了同一座仓库或其中同一防火分区内存在多种火灾危险性的物质时,确定该建筑或区域火灾危险性的原则。
一个防火分区内存放多种可燃物时,火灾危险性分类原则应按其中火灾危险性大的确定。当数种火灾危险性不同的物品存放在一起时,建筑的耐火等级、允许层数和允许面积均要求按最危险者的要求确定。如:同一座仓库存放有甲、乙、丙三类物品,仓库就需要按甲类储存物品仓库的要求设计。
此外,甲、乙类物品和一般物品以及容易相互发生化学反应或者灭火方法不同的物品,必须分间、分库储存,并在醒目处标明储存物品的名称,性质和灭火方法。因此,为了有利于安全和便于管理,同一座仓库或其中同一个防火分区内,要尽量储存一种物品。如有困难需将数种物品存放在一座仓库或同一个防火分区内时,存储过程中要采取分区域布置,但性质相互抵触或灭火方法不同的物品不允许存放在一起。
3.1.5 丁、戊类储存物品仓库的火灾危险性,当可燃包装重量大于物品本身重量1/4或可燃包装体积大于物品本身体积的1/2 时,应按丙类确定。
条文说明
3.1.5 丁、戊类物品本身虽属难燃烧或不燃烧物质,但有很多物品的包装是可燃的木箱、纸盒、泡沫塑料等。据调查,有些仓库内的可燃包装物,多者在 100 kg/m2 ~300kg/m2 ,少者也有 30 kg/m2 ~50kg/m2 。因此,这两类仓库,除考虑物品本身的燃烧性能外,还要考虑可燃包装的数量,在防火要求上应较丁、戊类仓库严格。
在执行本条时,要注意有些包装物与被包装物品的重量比虽然小于 1/4,但包装物(如泡沫塑料等)的单位体积重量较小,极易燃烧且初期燃烧速率较快、释热量大,如果仍然按照丁、戊类仓库来确定则可能出现与实际火灾危险性不符的情况。因此,针对这种情况,当可燃包装体积大于物品本身体积的 1/2 时,要相应提高该库房的火灾危险性类别。
3.2 厂房和仓库的耐火等级
3.2 厂房和仓库的耐火等级
3.2.1 厂房和仓库的耐火等级可分为一、二、三、四级,相应建筑构件的燃烧性能和耐火极限,除本规范另有规定外,不应低于表3.2.1 的规定。
表3.2.1 不同耐火等级厂房和仓库建筑构件的燃烧性能和耐火极限(h)

注:二级耐火等级建筑内采用不燃材料的吊顶,其耐火极限不限。
条文说明
3.2.1 本条规定了厂房和仓库的耐火等级分级及相应建筑构件的燃烧性能和耐火极限。
(1) 本规范第 3.2.1 条表 3.2.1 中有关建筑构件的燃烧性能和耐火极限的确定,参考了美国、加拿大、澳大利亚等国建筑规范和相关消防标准的规定,详见表 4~表 6。
表 4 前苏联建筑物的耐火等级分类及其构件的燃烧性能和耐火极限

注:1 译自 1985 年前苏联《防火标准》СНиП2.01.02。
2 在括号中给出了竖直结构段和倾斜结构段的火焰传播极限。
3 缩写“H.H”表示指标没有标准化。

表 6 美国消防协会标准《建筑结构类型标准》NFPA220(1996 年版)中
关于Ⅰ型~Ⅴ型结构的耐火极限(h)

(2) 柱的受力和受火条件更苛刻,耐火极限至少不应低于承重墙的要求。但这种规定未充分考虑设计区域内的火灾荷载情况和空间的通风条件等因素,设计需以此规定为最低要求,根据工程的具体情况确定合理的耐火极限,而不能仅为片面满足规范规定。
(3) 由于同一类构件在不同施工工艺和不同截面、不同组分、不同受力条件以及不同升温曲线等情况下的耐火极限是不一样的。本条文说明附录中给出了一些构件的耐火极限试验数据,设计时,对于与表中所列情况完全一样的构件可以直接采用。但实际构件的构造、截面尺寸和构成材料等往往与附录中所列试验数据不同,对于该构件的耐火极限需要通过试验测定,难以通过试验确定时,一般应根据理论计算和试验测试验证相结合的方法进行确定。
3.2.2 高层厂房,甲、乙类厂房的耐火等级不应低于二级,建筑面积不大于300m2的独立甲、乙类单层厂房可采用三级耐火等级的建筑。
条文说明
3.2.2 本条为强制性条文。由于高层厂房和甲、乙类厂房的火灾危险性大,火灾后果严重,应有较高的耐火等级,故确定为强制性条文。但是,发生火灾后对周围建筑的危害较小且建筑面积小于等于 3002 的甲、乙类厂房,可以采用三级耐火等级建筑。
3.2.3单、多层丙类厂房和多层丁、戊类厂房的耐火等级不应低于三级。
使用或产生丙类液体的厂房和有火花、赤热表面、明火的丁类厂房,其耐火等级均不应低于二级,当为建筑面积不大于500m2 的单层丙类厂房或建筑面积不大于1000m2的单层丁类厂房时,可采用三级耐火等级的建筑。
条文说明
3.2.3 本条为强制性条文。使用或产生丙类液体的厂房及丁类生产中的某些工段,如炼钢炉出钢水喷出钢火花,从加热炉内取出赤热的钢件进行锻打,钢件在热处理油池中进行淬火处理,使油池内油温升高,都容易发生火灾。对于三级耐火等级建筑,如屋顶承重构件采用木构件或钢构件,难以承受经常的高温烘烤。这些厂房虽属丙、丁类生产,也要严格控制,除建筑面积较小并采取了防火分隔措施外,均需采用一、二级耐火等级的建筑。
对于使用或产生丙类液体、建筑面积小于 5002 的单层丙类厂房和生产过程中有火花、赤热表面或明火,但建筑面积小于 1000 2 的单层丁类厂房,仍可以采用三级耐火等级的建筑。
3.2.4 使用或储存特殊贵重的机器、仪表、仪器等设备或物品的建筑,其耐火等级不应低于二级。
条文说明
3.2.4 本条为强制性条文。特殊贵重的设备或物品,为价格昂贵、稀缺设备、物品或影响生产全局或正常生活秩序的重要设施、设备,其所在建筑应具有较高的耐火性能,故确定为强制性条文。特殊贵重的设备或物品主要有:
1 价格昂贵、损失大的设备。
2 影响工厂或地区生产全局或影响城市生命线供给的关键设施,如热电厂、燃气供给站、水厂、发电厂、化工厂等的主控室,失火后影响大、损失大、修复时间长,也应认为是“特殊贵重”的设备。
3 特殊贵重物品,如货币、金银、邮票、重要文物、资料、档案库以及价值较高的其它物品。
3.2.5 锅炉房的耐火等级不应低于二级,当为燃煤锅炉房且锅炉的总蒸发量不大于4t/h 时,可采用三级耐火等级的建筑。
条文说明
3.2.5 锅炉房属于使用明火的丁类厂房。燃油、燃气锅炉房的火灾危险性大于燃煤锅炉房,火灾事故也比燃煤的多,且损失严重的火灾中绝大多数是三级耐火等级的建筑,故本条规定锅炉房应采用一、二级耐火等级建筑。
每小时总蒸发量不大于 4t 的燃煤锅炉房,一般为规模不大的企业或非采暖地区的工厂,专为厂房生产用汽而设置的、规模较小的锅炉房,建筑面积一般为 3502 ~4002 ,故这些建筑可采用三级耐火等级。
3.2.6 油浸变压器室、高压配电装置室的耐火等级不应低于二级,其他防火设计应符合现行国家标准《火力发电厂和变电站设计防火规范》GB 50229 等标准的规定。
条文说明
3.2.6 油浸变压器是一种多油电器设备。油浸变压器易因油温过高而着火或产生电弧使油剧烈气化,使变压器外壳爆裂酿成火灾事故。实际运行中的变压器存在燃烧或爆裂的可能,需提高其建筑的防火要求。对于干式或非燃液体的变压器,因其火灾危险性小,不易发生爆炸,故未作限制。
3.2.7 高架仓库、高层仓库、甲类仓库、多层乙类仓库和储存可燃液体的多层丙类仓库,其耐火等级不应低于二级。
单层乙类仓库,单层丙类仓库,储存可燃固体的多层丙类仓库和多层丁、戊类仓库,其耐火等级不应低于三级。
条文说明
3.2.7 本条为强制性条文。高层仓库具有储存物资集中、价值高、火灾危险性大、灭火和物资抢救困难等特点。甲、乙类物品仓库起火后,燃速快、火势猛烈,其中有不少物品还会发生爆炸,危险性高、危害大。因此,对高层仓库、甲类仓库和乙类仓库的耐火等级要求要更高。
高架仓库是货架高度超过 7m 的机械化操作或自动化控制的货架仓库, 其共同特点是货架密集、货架间距小、货物存放高度高、储存物品数量大和疏散扑救困难。为了保障火灾时不会很快倒塌,并为扑救赢得时间,尽量减少火灾损失,故要求其耐火等级不低于二级。
3.2.8 粮食筒仓的耐火等级不应低于二级;二级耐火等级的粮食筒仓可采用钢板仓。
粮食平房仓的耐火等级不应低于三级;二级耐火等级的散装粮食平房仓可采用无防火保护的金属承重构件。
条文说明
3.2.8 粮食库中储存的粮食属于丙类储存物品,火灾的表现以阴燃和产生大量热量为主。对于大型粮食储备库和筒仓,目前主要采用钢结构和钢筋混泥土结构,而粮食库的高度较低,粮食火灾对结构的危害作用与其他物质的作用有所区别,因此,规定二级耐火等级的粮食库可采用全钢或半钢结构。其他有关防火设计要求, 除本规范规定外,更详细的要求执行现行国家标准 《粮食平房仓设计规范》GB 50320 和《粮食钢板筒仓设计规范》GB 50322。
3.2.9 甲、乙类厂房和甲、乙、丙类仓库内的防火墙,其耐火极限不应低于4.00h。
条文说明
3.2.9 本条为强制性条文。甲、乙类厂房和甲、乙、丙类仓库,一旦着火,其燃烧时间较长和(或)燃烧过程中释放的热量巨大,有必要适当提高防火墙的耐火极限。
3.2.10 一、二级耐火等级单层厂房(仓库)的柱,其耐火极限分别不应低于2.50h和2.00h。
3.2.11 采用自动喷水灭火系统全保护的一级耐火等级单、多层厂房(仓库)的屋顶承重构件,其耐火极限不应低于1.00h。
条文说明
3.2.11 钢结构在高温条件下存在强度降低和蠕变现象。对建筑用钢而言,在 260℃以下强度不变,260℃~280℃开始下降;达到 400℃时,屈服现象消失,强度明显降低;达到 450℃~500℃时,钢材内部再结晶使强度快速下降;随着温度的进一步升高,钢结构的承载力将会逐渐丧失。蠕变在较低温度时也会发生,但温度越高蠕变越明显。近年来,未采取有效防火保护措施的钢结构建筑在火灾中,出现大面积垮塌,造成建筑使用人员和消防救援人员伤亡的事故时有发生。这些火灾事故教训表明,钢结构若不采取有效的防火保护措施,耐火性能较差,因此,在规范修订时取消了钢结构等金属结构构件可以不采取防火保护措施的有关规定。
钢结构或其他金属结构的防火保护措施,一般包括无机耐火材料包覆和防火涂料喷涂等方式,考虑到砖石、砂浆、防火板等无机耐火材料包覆的可靠性更好,应优先采用。对这些部位的金属结构的防火保护,要求能够达到本规范第 3.2.1 条规定的相应耐火等级建筑对该结构的耐火极限要求。
3.2.12 除甲、乙类仓库和高层仓库外,一、二级耐火等级建筑的非承重外墙,当采用不燃性墙体时,其耐火极限不应低于0.25h;当采用难燃性墙体时,不应低于0.50h。
4 层及4 层以下的一、二级耐火等级丁、戊类地上厂房(仓库)的非承重外墙,当采用不燃性墙体时,其耐火极限不限;当采用难燃性轻质复合墙体时,其表面材料应为不燃材料、内填充材料的燃烧性能不应低于B2 级。材料的燃烧性能分级应符合现行国家标准《建筑材料及制品燃烧性能分级》GB 8624 的规定。
条文说明
3.2.12 本条规定了非承重外墙采用不同燃烧性能材料时的要求。
近年来,采用聚苯乙烯、聚氨酯材料作为芯材的金属夹芯板材的建筑发生火灾时,极易蔓延且难以扑救,为了吸取火灾事故教训,此次修订了非承重外墙此阿勇难燃性轻质复合墙体的要求,其中,金属夹芯板材的规定见第3.2.17条,其他难燃性轻质复合墙体,如砂浆面钢丝夹芯板、钢龙骨水泥刨花板、钢龙骨石棉水泥板等,仍按本条执行。
采用金属板、砂浆面钢丝夹芯板、钢龙骨水泥刨花板、钢龙骨石棉水泥板等板材作非承重外墙,具有投资较省、施工期限短的优点。该类板材难以达到本规范第3.2.1条表3.2.1中相应构件的要求,如金属板的耐火极限约为 15min;夹芯材料为非泡沫塑料的难燃性墙体,耐火极限约为30min,考虑到该类板材的耐火性能相对较高且多用于工业建筑中主要起保温隔热和防风、防雨的作用,本条对该类板材的使用范围及燃烧性能分别作了规定。
3.2.13 二级耐火等级厂房(仓库)内的房间隔墙,当采用难燃性墙体时,其耐火极限应提高0.25h。
条文说明
3.2.13 目前,国内外均开发了大量新型建筑材料,且已用于各类建筑中。为规范这些材料的使用,同时又满足人员疏散与扑救的需要,本着燃烧性能与耐火极限协调平衡的原则,在降低构件燃烧性能的同时适当提高其耐火极限,但一级耐火等级的建筑,多为性质重要或火灾危险性较大或为了满足其他某些要求(如防火分区建筑面积)的建筑,因此本条仅允许适当调整二级耐火等级建筑的房间隔墙的耐火极限。
3.2.14 二级耐火等级多层厂房和多层仓库内采用预应力钢筋混凝土的楼板,其耐火极限不应低于0.75h。
3.2.15 一、二级耐火等级厂房(仓库)的上人平屋顶,其屋面板的耐火极限分别不应低于1.50h 和1.00h。
条文说明
3.2.15 本条为强制性条文。建筑物的上人平屋顶,可用于火灾时的临时避难场所,符合要求
的上人平屋面可作为建筑的室外安全地点。为确保安全,参照相应耐火等级楼板的耐火极限,对于一、二级耐火等级的建筑物的上人平屋顶的屋面板耐火极限作了规定。在此情况下,相应屋顶承重构件的耐火极限也不能低于屋面板的耐火极限。
3.2.16 一、二级耐火等级厂房(仓库)的屋面板应采用不燃材料。
屋面防水层宜采用不燃、难燃材料,当采用可燃防水材料且铺设在可燃、难燃保温材料上时,防水材料或可燃、难燃保温材料应采用不燃材料作防护层。
条文说明
3.2.16本条对一、二级耐火等级建筑的屋面板要求采用不燃材料,如钢筋混凝土屋面板或其他不燃屋面板;对于三、四级耐火等级建筑的屋面板的耐火性能未作规定,但要尽量采用不燃、难燃材料,以防止火灾通过屋顶蔓延。当采用金属夹芯板材时,有关要求见第3.2.17条。
为降低屋顶的火灾荷载,其防水材料要尽量采用不燃、难燃材料,但考虑到现有反水材料多为沥青、高分子等可燃材料,有必要根据防水材料铺设的构造做法采取相应的防火保护措施。该类防水材料厚度一般为3mm~5mm,火灾荷载相对较小,如果铺设在不燃材料表面,可不做防护层。当铺设在难燃、可燃保温材料上时,需采用不燃材料作防护层,防护层可位于防水材料上部或防水材料与可燃、难燃保温材料之间,从而使得可燃、难燃保温材料不裸露。
3.2.17 建筑中的非承重外墙、房间隔墙和屋面板,当确需采用金属夹芯板材时,其芯材应为不燃材料,且耐火极限应符合本规范有关规定。
条文说明
3.2.17 近年来,采用聚苯乙烯、聚氨酯作为芯材的金属夹芯板材的建筑火灾多发,短时间内即造成大面积蔓延,产生大量有毒烟气,导致金属夹芯板材的垮塌和掉落,不仅影响人员安全疏散,不利于灭火救援,而且造成了使用人员及消防救援人员的伤亡。为了吸取火灾事故教训,此次修订提高了金属夹芯板材芯材燃烧性能的要求,即对于按本规范允许采用的难燃性和可燃性非承重外墙、房间隔墙及屋面板,当采用金属夹芯板材时,要采用不燃夹芯材料。
按本规范的有关规定,建筑构件需要满足相应的燃烧性能和耐火极限要求,因此,当采用金属夹芯板材时,要注意以下几点:
(1)建筑中的防火墙、承重墙、楼梯间的墙、疏散走道隔墙、电梯井的墙以及楼板等构件,本规范均要求具有较高的燃烧性能和耐火极限,而不燃金属夹芯板材的耐火极限受气夹芯材料的容重、填塞的密实度、金属板的厚度及其构造等影响,不同生产商的金属夹芯板材的耐火极限差异较大且通常均较低,难以满足相应建筑构件的耐火性能、结构承载力及其自身稳定性能的要求,因此不能采用金属夹芯板材。
(2)对于非承重外墙、房间隔墙,当建筑的耐火等级为一、二级时,按本规范要求,其燃烧性能为不燃,且耐火极限分别为不低于0.75h和0.50h,因此也不宜采用金属夹芯板材。当确需采用时,夹芯材料应为A级,且要符合本规范对相应构建的耐火极限要求;当建筑的耐火等级为三、四级时,金属夹芯板材的芯材也要A级,并符合本规范对相应构建的耐火极限要求。
(3)对于屋面板,当确需采用金属夹芯板材时,其夹芯材料的燃烧性能等级也要为A级;对于上人屋面板,由于夹芯板材受其自身构造和承载力的限制,无法达到本规范相应耐火极限要求,因此,此类屋面也不能采用金属夹芯板材。
3.2.18 除本规范另有规定外,以木柱承重且墙体采用不燃材料的厂房(仓库),其耐火等级可按四级确定。
3.2.19 预制钢筋混凝土构件的节点外露部位,应采取防火保护措施,且节点的耐火极限不应低于相应构件的耐火极限。
条文说明
3.2.19 预制钢筋混凝土结构构件的节点和明露的钢支承构件部位,一般是构件的防火薄弱环节和结构的重要受力点,要求采取防火保护措施,使该节点的耐火极限不低于本规范第 3.2.1 条表 3.2.1中相应构件的规定,如对于梁柱的节点,其耐火极限就要与柱的耐火极限一致。
3.3 厂房和仓库的层数、面积和平面布置
3.3 厂房和仓库的层数、面积和平面布置
3.3.1 除本规范另有规定外,厂房的层数和每个防火分区的最大允许建筑面积应符合表3.3.1 的规定。
表3.3.1 厂房的层数和每个防火分区的最大允许建筑面积

注:1 防火分区之间应采用防火墙分隔。除甲类厂房外的一、二级耐火等级厂房,当其防火分区的建筑面积大于本表规定,且设置防火墙确有困难时,可采用防火卷帘或防火分隔水幕分隔。采用防火卷帘时,应符合本规范第6.5.3 条的规定;采用防火分隔水幕时,应符合现行国家标准《自动喷水灭火系统设计规范》GB 50084 的规定。
2 除麻纺厂房外,一级耐火等级的多层纺织厂房和二级耐火等级的单、多层纺织厂房,其每个防火分区的最大允许建筑面积可按本表的规定增加0.5 倍,但厂房内的原棉开包、清花车间与厂房内其他部位之间均应采用耐火极限不低于2.50h 的防火隔墙分隔,需要开设门、窗、洞口时,应设置甲级防火门、窗。
3 一、二级耐火等级的单、多层造纸生产联合厂房,其每个防火分区的最大允许建筑面积可按本表的规定增加1.5 倍。一、二级耐火等级的湿式造纸联合厂房,当纸机烘缸罩内设置自动灭火系统,完成工段设置有效灭火设施保护时,其每个防火分区的最大允许建筑面积可按工艺要求确定。
4 一、二级耐火等级的谷物筒仓工作塔,当每层工作人数不超过2 人时,其层数不限。
5 一、二级耐火等级卷烟生产联合厂房内的原料、备料及成组配方、制丝、储丝和卷接包、辅料周转、成品暂存、二氧化碳膨胀烟丝等生产用房应划分独立的防火分隔单元,当工艺条件许可时,应采用防火墙进行分隔。其中制丝、储丝和卷接包车间可划分为一个防火分区,且每个防火分区的最大允许建筑面积可按工艺要求确定,但制丝、储丝及卷接包车间之间应采用耐火极限不低于2.00h 的防火隔墙和1.00h 的楼板进行分隔。厂房内各水平和竖向防火分隔之间的开口应采取防止火灾蔓延的措施。
6 厂房内的操作平台、检修平台,当使用人数少于10 人时,平台的面积可不计入所在防火分区的建筑面积内。
7 “—”表示不允许。
条文说明
3.3.1 本条为强制性条文。根据不同的生产火灾危险性类别,正确选择厂房的耐火等级,合理确定厂房的层数和建筑面积,可以有效防止火灾蔓延扩大,减少损失。在设计厂房时,要综合考虑安全与节约的关系,合理确定其层数和建筑面积。
甲类生产具有易燃、易爆的特性,容易发生火灾和爆炸,疏散和救援困难,如层数多则更难扑救,严重者对结构有严重破坏。因此,本条对甲类厂房层数及防火分区面积提出了较严格的规定。
为适应生产发展需要建设大面积厂房和布置连续生产线工艺时,防火分区采用防火墙分隔有时比较困难。对此,除甲类厂房外,规范允许采用防火分隔水幕或防火卷帘等进行分隔,有关要求参见本规范第 6 章和现行国家标准《自动喷水灭火系统设计规范》GB 50084 的规定。
对于传统的干式造纸厂房,其火灾危险性较大,仍需符合本规范表 3.3.1 的规定,不能按本条表 3.3.1 注 3 的规定调整。
厂房内的操作平台、 检修平台主要布置在高大的生产装置周围, 在车间内多为局部或全部镂空,面积较小、操作人员或检修人员较少,且主要为生产服务的工艺设备而设置,这些平台可不计入防火分区的建筑面积。
3.3.2 除本规范另有规定外,仓库的层数和面积应符合表3.3.2 的规定。
表3.3.2 仓库的层数和面积

注:1 仓库内的防火分区之间必须采用防火墙分隔,甲、乙类仓库内防火分区之间的防火墙不应开设门、窗、洞口;地下或半地下仓库(包括地下或半地下室)的最大允许占地面积,不应大于相应类别地上仓库的最大允许占地面积。
2 石油库区内的桶装油品仓库应符合现行国家标准《石油库设计规范》GB 50074 的规定。
3 一、二级耐火等级的煤均化库,每个防火分区的最大允许建筑面积不应大于12000m2。
4 独立建造的硝酸铵仓库、电石仓库、聚乙烯等高分子制品仓库、尿素仓库、配煤仓库、造纸厂的独立成品仓库,当建筑的耐火等级不低于二级时,每座仓库的最大允许占地面积和每个防火分区的最大允许建筑面积可按本表的规定增加1.0 倍。
5 一、二级耐火等级粮食平房仓的最大允许占地面积不应大于12000m2,每个防火分区的最大允许建筑面积不应大于3000m2;三级耐火等级粮食平房仓的最大允许占地面积不应大于3000m2,每个防火分区的最大允许建筑面积不应大于1000m2。
6 一、二级耐火等级且占地面积不大于2000m2 的单层棉花库房,其防火分区的最大允许建筑面积不应大于2000m2。
7 一、二级耐火等级冷库的最大允许占地面积和防火分区的最大允许建筑面积,应符合现行国家标准《冷库设计规范》GB 50072 的规定。
8 “—”表示不允许。
条文说明
3.3.2 本条为强制性条文。仓库物资储存比较集中,可燃物数量多,灭火救援难度大,一旦着火,往往整个仓库或防火分区就被全部烧毁,造成严重经济损失,因此要严格控制其防火分区的大小。本条根据不同储存物品的火灾危险性类别,确定了仓库的耐火等级、层数和建筑面积的相互关系。
本条强调仓库内防火分区之间的水平分隔必须采用防火墙进行分隔,不能用其他分隔方式替代,这是根据仓库内可能的火灾强度和火灾延续时间,为提高防火墙分隔的可靠性确定的。特别是甲、乙类物品,着火后蔓延快、火势猛烈,其中有不少物品还会发生爆炸,危害大。要求甲、乙类仓库内的防火分区之间采用不开设门窗洞口的防火墙分隔,且甲类仓库应采用单层结构。这样做有利于控制火势蔓延,便于扑救,减少灾害。对于丙、丁、戊类仓库,在实际使用中确因物流等使用需要开口的部位,需采用与防火墙等效的措施进行分隔,如甲级防火门、防火卷帘,开口部位的宽度一般控制在不大于 6.0m,高度最好控制在 4.0m 以下,以保证该部位分隔的有效性。
设置在地下、半地下的仓库,火灾时室内气温高,烟气浓度比较高和热分解产物成分复杂、毒性大,而且威胁上部仓库的安全,所以要求相对较严。本条规定甲、乙类仓库不应附设在建筑物的地下室和半地下室内;对于单独建设的甲、乙类仓库,甲、乙类物品也不应储存在该建筑的地下、半地下。随着地下空间的开发利用,地下仓库的规模也越来越大,火灾危险性及灭火救援难度随之增加。针对该种情况,本次修订明确了地下、半地下仓库或仓库的地下、半地下室的占地面积要求。
根据国家建设粮食储备库的需要以及仓房式粮食仓库发生火灾的几率确实很小这一实际情况,对粮食平房仓的最大允许占地面积和防火分区的最大允许建筑面积及建筑的耐火等级确定均作了一定扩大。对于粮食中转库以及袋装粮库,由于操作频繁、可燃因素较多、火灾危险性较大等,仍应按规范第 3.3.2 条表 3.3.2 的规定执行。
对于冷库,根据现行国家标准《冷库设计规范》GB 50072-2010的规定,每座冷库面积要求见表 7。

注: 1 当设置地下室时,只允许设置一层地下室,且地下冷藏间占地面积不应大于地上冷藏间的最大允许占地面积,防火分区不应大于 1500m2 ;
2 本表中“ — ”表示不允许建高层建筑。
此次修订还根据公安部消防局和原建设部标准定额司针对中央直属棉花储备库库房建筑设计防火问题的有关论证会议纪要,补充了国家棉花库防火分区建筑面积的有关要求。
3.3.3 厂房内设置自动灭火系统时,每个防火分区的最大允许建筑面积可按本规范第3.3.1 条的规定增加1.0 倍。当丁、戊类的地上厂房内设置自动灭火系统时,每个防火分区的最大允许建筑面积不限。厂房内局部设置自动灭火系统时,其防火分区的增加面积可按该局部面积的1.0 倍计算。
仓库内设置自动灭火系统时,除冷库的防火分区外,每座仓库的最大允许占地面积和每个防火分区的最大允许建筑面积可按本规范第3.3.2 条的规定增加1.0倍。
条文说明
3.3.3 自动灭火系统能及时控制和扑灭防火分区内的初起火,有效地控制火势蔓延。运行维护良好的自动灭火设施,能较大地提高厂房和仓库的消防安全性。因此,本条规定厂房和仓库内设置自动灭火系统后,防火分区的建筑面积及仓库的占地面积可以按表 3.3.1 和 3.3.2 的规定增加。但对于冷库,由于冷库内每个防火分区的建筑面积已根据本规范的要求进行了较大调整,故在防火分区内设置了自动灭火系统后,其建筑面积不能再按本规范的有关要求增加。
一般,在防火分区内设置自动灭火系统时,需要整个防火分区全部设置。但有时在一个防火分区内, 有些部位的火灾危险性较低, 可以不需要设置自动灭火设施,而有些部位的火灾危险性较高,需要局部设置。对于这种情况,防火分区内所增加的面积只能按该设置自动灭火系统的局部区域建筑面积的一倍计入防火分区的总建筑面积内,但局部区域包括所增加的面积均要同时设置自动灭火系统。为防止系统失效导致火灾的蔓延,还需在该防火分区内采用防火隔墙与未设置自动灭火系统的部分分隔。
3.3.4 甲、乙类生产场所(仓库)不应设置在地下或半地下。
条文说明
3.3.4 本条为强制性条文。本条规定的目的在于减少爆炸的危害和便于救援。
3.3.5 员工宿舍严禁设置在厂房内。
办公室、休息室等不应设置在甲、乙类厂房内,确需贴邻本厂房时,其耐火等级不应低于二级,并应采用耐火极限不低于3.00h的防爆墙与厂房分隔,且应设置独立的安全出口。
办公室、休息室设置在丙类厂房内时,应采用耐火极限不低于2.50h的防火隔墙和1.00h 的楼板与其他部位分隔,并应至少设置1 个独立的安全出口。如隔墙上需开设相互连通的门时,应采用乙级防火门。
条文说明
3.3.5 本条为强制性条文。住宿与生产、储存、经营合用场所(俗称“三合一”建筑)在我国造成过多起重特大火灾,教训深刻。甲、乙类生产过程中发生的爆炸,冲击波有很大的摧毁力,用普通的砖墙很难抗御,即使原来墙体耐火极限很高,也会因墙体破坏失去防护作用。为保证人身安全,要求有爆炸危险的厂房内不应设置休息室、办公室等,确因条件限制需要设置时,应采用能够抵御相应爆炸作用的墙体分隔。
防爆墙为在墙体任意一侧受到爆炸冲击波作用并达到设计压力时,能够保持设计所要求的防护性能的实体墙体。防爆墙的通常做法有:钢筋混凝土墙、砖墙配筋和夹砂钢木板。防爆墙的设计,应根据生产部位可能产生的爆炸超压值、泄压面积大小、爆炸的概率,结合工艺和建筑中采取的其他防爆措施与建造成本等情况综合考虑进行。
在丙类厂房内设置用于管理、控制或调度生产的办公房间以及工人的中间临时休息室,要采用规定的耐火构件与生产部分隔开,并设置不经过生产区域的疏散楼梯、疏散门等直通厂房外,为方便沟通而设置的、与生产区域相通的门要采用乙级防火门。
3.3.6厂房内设置中间仓库时,应符合下列规定:
1 甲、乙类中间仓库应靠外墙布置,其储量不宜超过1 昼夜的需要量;
2 甲、乙、丙类中间仓库应采用防火墙和耐火极限不低于1.50h 的不燃性楼板与其他部位分隔;
3 丁、戊类中间仓库应采用耐火极限不低于2.00h 的防火隔墙和1.00h 的楼板与其他部位分隔;
4 仓库的耐火等级和面积应符合本规范第3.3.2 条和第3.3.3 条的规定。
条文说明
3.3.6 本条第 2 款为强制性条文。甲、乙、丙类仓库的火灾危险性和危害性大,故厂房内的这类中间仓库要采用防火墙进行分隔,甲、乙类仓库还需考虑墙体的防爆要求,保证发生火灾或爆炸时,不会危及到生产区。
条文中的“中间仓库”是指为满足日常连续生产需要,在厂房内存放从仓库或上道工序的厂房(或车间)取得的原材料、半成品、辅助材料的场所。中间仓库不仅要求靠外墙设置,有条件时,中间仓库还要尽量设置直通室外的出口。
对于甲、乙类物品中间仓库,由于工厂规模、产品不同,一昼夜需用量的绝对值有大有小,难以规定一个具体的限量数据,本条规定中间仓库的储量要尽量控制在一昼夜的需用量内。当需用量较少的厂房,如有的手表厂用于清洗的汽油,每昼夜需用量只有 20kg,可适当调整到存放(1~2)昼夜的用量;如一昼夜需用量较大,则要严格控制为一昼夜用量。
对于丙、丁、戊类物品中间仓库,为减小库房火灾对建筑的危害,火灾危险性较大的物品库房要尽量设置在建筑的上部。在厂房内设置的仓库,耐火等级和面积应符合本规范第 3.3.2 条表 3.3.2 的规定,且中间仓库与所服务车间的建筑面积之和不应大于该类厂房有关一个防火分区的最大允许建筑面积。例如:在一级耐火等级的丙类多层厂房内设置丙类 2 项物品库房,厂房每个防火分区的最大允许建筑面积为 6000m2 ,每座仓库的最大允许占地面积为 4800m2 ,每个防火分区的最大允许建筑面积为 1200m2 , 则该中间仓库与所服务车间的防火分区最大允许建筑面积之和不应大于 6000m2 ,但对厂房占地面积不作限制,其中,用于中间库房的最大允许建筑面积一般不能大于1200 m2;当设置自动灭火系统时,仓库的占地面积和防火分区的建筑面积可按本规范第 3.3.3 条的规定增加。
在厂房内设置中间仓库时,生产车间和中间仓库的耐火等级应当一致,且该耐火等级要按仓库和厂房两者中要求较高者确定。对于丙类仓库,需要采用防火墙和耐火极限不低于 1.50h 的不燃性楼板与生产作业部位隔开。
3.3.7 厂房内的丙类液体中间储罐应设置在单独房间内,其容量不应大于5m3。设置中间储罐的房间,应采用耐火极限不低于3.00h 的防火隔墙和1.50h 的楼板与其他部位分隔,房间门应采用甲级防火门。
条文说明
3.3.7 本条要求主要为防止液体流散或储存丙类液体的储罐受外部火的影响。条文中的“容量不应大于 5m3 ”是指每个设置丙类液体储罐的单独房间内储罐的容量。
3.3.8 变、配电站不应设置在甲、乙类厂房内或贴邻,且不应设置在爆炸性气体、粉尘环境的危险区域内。供甲、乙类厂房专用的10kV 及以下的变、配电站,当采用无门、窗、洞口的防火墙分隔时,可一面贴邻,并应符合现行国家标准《爆炸危险环境电力装置设计规范》GB 50058 等标准的规定。
乙类厂房的配电站确需在防火墙上开窗时,应采用甲级防火窗。
条文说明
3.3.8 本条为强制性条文。本条规定了变、配电站与甲、乙类厂房之间的防火分隔要求。
(1) 运行中的变压器存在燃烧或爆裂的可能,易导致相邻的甲、乙类厂房发生更大的次生灾害,故需考虑采用独立的建筑并在相互间保持足够的防火间距。如果生产上确有需要,可以设置一个专为甲类或乙类厂房服务的 10 kV 及 10 kV 以下的变电站、配电站,在厂房的一面外墙贴邻建造,并用无门窗洞口的防火墙隔开。条文中的“专用”,是指该变电站、配电站仅向与其贴邻的厂房供电,而不向其它厂房供电。
对于乙类厂房的配电站,如氨压缩机房的配电站,为观察设备、仪表运转情况而需要设观察窗时,允许在配电站的防火墙上设置采用不燃材料制作并且不能开启的防火窗。
(2) 除执行本条的规定外,其他防爆、防火要求,见本规范第 3.6 节 、第 9、10 章和现行国家标准《爆炸危险环境电力装置设计规范》GB 50058 的相关规定。
3.3.9 员工宿舍严禁设置在仓库内。
办公室、休息室等严禁设置在甲、乙类仓库内,也不应贴邻。
办公室、休息室设置在丙、丁类仓库内时,应采用耐火极限不低于2.50h 的防火隔墙和1.00h 的楼板与其他部位分隔,并应设置独立的安全出口。隔墙上需开设相互连通的门时,应采用乙级防火门。
条文说明
3.3.9 本条为强制性条文。从使用功能上,办公、休息等类似场所应属民用建筑范畴,但为生产和管理方便,直接为仓库服务的办公管理用房、工作人员临时休息用房、控制室等可以根据所服务场所的火灾危险性类别设置。相关说明参见第 3.3.5 条等的条文说明。
3.3.10 物流建筑的防火设计应符合下列规定:
1 当建筑功能以分拣、加工等作业为主时,应按本规范有关厂房的规定确定,其中仓储部分应按中间仓库确定;
2 当建筑功能以仓储为主或建筑难以区分主要功能时,应按本规范有关仓库的规定确定,但当分拣等作业区采用防火墙与储存区完全分隔时,作业区和储存区的防火要求可分别按本规范有关厂房和仓库的规定确定。其中,当分拣等作业区采用防火墙与储存区完全分隔且符合下列条件时,除自动化控制的丙类高架仓库外,储存区的防火分区最大允许建筑面积和储存区部分建筑的最大允许占地面积,可按本规范表3.3.2(不含注)的规定增加3.0 倍:
(1)储存除可燃液体、棉、麻、丝、毛及其他纺织品、泡沫塑料等物品外的丙类物品且建筑的耐火等级不低于一级;
(2)储存丁、戊类物品且建筑的耐火等级不低于二级;
(3)建筑内全部设置自动水灭火系统和火灾自动报警系统。
条文说明
3.3.10 本条规定了同一座建筑内同时具有物品储存与物品装卸、分拣、包装等生产性功能或其中某种功能为主时的防火技术要求。物流建筑的类型主要有作业型、存储型和综合型,不同类型的物流建筑,其防火要求也要有所区别。
对于作业型的物流建筑,由于其主要功能为分拣、加工等生产性质的活动,故其防火分区要根据其生产加工的火灾危险性按本规范对相应的火灾危险性类别厂房的规定进行划分。其中的仓储部分要根据本规范第 3.3.6 条有关中间仓库的要求确定其防火分区大小。
对于以仓储为主或分拣加工作业与仓储难以分清哪个功能为主的物流建筑,则可以将加工作业部分采用防火墙分隔后分别按照加工和仓储的要求确定。其中仓储部分可以按本条第 2 款的要求和条件确定其防火分区。由于这类建筑处理的货物主要为可燃、难燃固体,且因流转和功能需要,所需装卸、分拣、储存等作业面积大,且多为机械化操作,与传统的仓库相比,在存储周期、运行和管理等方面均存在一定差异,故对丙类 2 项可燃物品和丁、戊类物品储存区相关建筑面积进行了部分调整。但对于甲、乙类物品,棉、麻、丝、毛及其他纺织品、泡沫塑料和自动化控制的高架仓库等,考虑到其火灾危险性和灭火救援难度等,有关建筑面积仍应按照本规范第 3.3.2 条的规定执行。
本条中的“泡沫塑料”是指泡沫塑料制品或单纯的泡沫塑料成品,不包括用作包装的泡沫塑料。采用泡沫塑料包装时,仓库的火灾危险性按本规范第 3.1.5 条规定确定。
3.3.11 甲、乙类厂房(仓库)内不应设置铁路线。
需要出入蒸汽机车和内燃机车的丙、丁、戊类厂房(仓库),其屋顶应采用不燃材料或采取其他防火措施。
3.4 厂房的防火间距
3.4 厂房的防火间距
条文说明
本规范第 3.4 和第 3.5 节中规定的有关防火间距均为建筑间的最小间距要求,有条件时,设计师要根据建筑的体量、火灾危险性和实际条件等因素,尽可能加大建筑间的防火间距。
影响防火间距的因素较多,条件各异。在确定建筑间的防火间距时,综合考虑了灭火救援需要、防止火势向邻近建筑蔓延扩大、节约用地等因素以及灭火救援力量、火灾实例和灭火救援的经验教训。
在确定防火间距时,主要考虑飞火、热对流和热辐射等的作用。其中,火灾的热辐射作用是主要方式。热辐射强度与灭火救援力量、火灾延续时间、可燃物的性质和数量、相对外墙开口面积的大小、建筑物的长度和高度以及气象条件等有关。对于周围存在露天可燃物堆放场所时,还应考虑飞火的影响。飞火与风力、火焰高度有关,在大风情况下,从火场飞出的“火团”可达数十米至数百米。
3.4.1 除本规范另有规定外,厂房之间及与乙、丙、丁、戊类仓库、民用建筑等的防火间距不应小于表3.4.1 的规定,与甲类仓库的防火间距应符合本规范第3.5.1条的规定。
表3.4.1 厂房之间及与乙、丙、丁、戊类仓库、民用建筑等的防火间距(m)

注: 1 乙类厂房与重要公共建筑的防火间距不宜小于50m;与明火或散发火花地点,不宜小于30m。单、多层戊类厂房之间及与戊类仓库的防火间距可按本表的规定减少2m,与民用建筑的防火间距可将戊类厂房等同民用建筑按本规范第5.2.2 条的规定执行。为丙、丁、戊类厂房服务而单独设置的生活用房应按民用建筑确定,与所属厂房的防火间距不应小于6m。确需相邻布置时,应符合本表注2、3 的规定。
2 两座厂房相邻较高一面外墙为防火墙,或相邻两座高度相同的一、二级耐火等级建筑中相邻任一侧外墙为防火墙且屋顶的耐火极限不低于1.00h 时,其防火间距不限,但甲类厂房之间不应小于4m。两座丙、丁、戊类厂房相邻两面外墙均为不燃性墙体,当无外露的可燃性屋檐,每面外墙上的门、窗、洞口面积之和各不大于外墙面积的5%,且门、窗、洞口不正对开设时,其防火间距可按本表的规定减少25%。甲、乙类厂房(仓库)不应与本规范第3.3.5 条规定外的其他建筑贴邻。
3 两座一、二级耐火等级的厂房,当相邻较低一面外墙为防火墙且较低一座厂房的屋顶无天窗,屋顶的耐火极限不低于1.00h,或相邻较高一面外墙的门、窗等开口部位设置甲级防火门、窗或防火分隔水幕或按本规范第6.5.3 条的规定设置防火卷帘时,甲、乙类厂房之间的防火间距不应小于6m;丙、丁、戊类厂房之间的防火间距不应小于4m。
4 发电厂内的主变压器,其油量可按单台确定。
5 耐火等级低于四级的既有厂房,其耐火等级可按四级确定。
6 当丙、丁、戊类厂房与丙、丁、戊类仓库相邻时,应符合本表注2、3 的规定。
条文说明
3.4.1 本条为强制性条文。建筑间的防火间距是重要的建筑防火措施,本条确定了厂房之间,厂房与乙、丙、丁、戊类仓库,厂房与民用建筑及其他建筑物的基本防火间距。各类火灾危险性的厂房与甲类仓库的防火间距,在本规范第 3.5.1 条中作了规定,本条不再重复。
(1) 由于厂房生产类别、高度不同,不同火灾危险性类别的厂房之间的防火间距也有所区别。对于受用地限制,在执行本条有关防火间距的规定有困难时,允许采取可以有效防止火灾在建筑物之间蔓延的等效措施后减小其间距。
(2) 本规范第 3.4.1 条及其注 1 中所指“民用建筑”,包括设置在厂区内独立建造的办公、实验研究、食堂、浴室等不具生产或仓储功能的建筑。为厂房生产服务而专设的辅助生活用房,有的与厂房组合建造在同一座建筑内,有的为满足通风采光需要,将生活用房与厂房分开布置。为方便生产工作联系和节约用地,丙、丁、戊类厂房与所属的辅助生活用房的防火间距可减小为 6m。生活用房是指车间办公室、工人更衣休息室、浴室(不包括锅炉房) 、就餐室(不包括厨房)等。
考虑到戊类厂房的火灾危险性较小,对戊类厂房之间及其与戊类仓库的防火间距作了调整,但戊类厂房与其它生产类别的厂房或仓库的防火间距,仍需执行本规范第3.4.1条、第3.5.1条和第3.5.2条的规定。
(3) 在本规范第 3.4.1 条表 3.4.1 中,按变压器总油量将防火间距分为三档。每台额定容量为5MV A 的 35kV 铝线电力变压器,存油量为2.52t,2 台的总油量为 5.04t;每台额定容量为 10MV A时,油量为 4.3t,2 台的总油量为 8.6t。每台额定容量为 10MV A 的 110kV 双卷铝线电力变压器,存油量为 5.05t,两台的总油量为 10.1t。表中第一档总油量定为 5t~10t,基本相当于设置 2 台5MV A~10MV A 变压器的规模。但由于变压器的油量与变压器的电压、制造厂家、外形尺寸的不同,同样容量的变压器,油量也不尽相同,故分档仍以总油量多少来区分。
3.4.2 甲类厂房与重要公共建筑的防火间距不应小于50m,与明火或散发火花地点的防火间距不应小于30m。
条文说明
3.4.2 本条为强制性条文。甲类厂房的火灾危险性大,且以爆炸火灾为主,破坏性大,故将其与重要公共建筑和明火或散发火花地点的防火间距作为强制性要求。
尽管本条规定了甲类厂房与重要公共建筑和明火或散发火花地点的防火间距,但甲类厂房涉及行业较多,凡有专门规范且规定的间距大于本规定的,要按这些专项标准的规定执行,如乙炔站、氧气站和氢氧站等与其他建筑的防火间距,还应符合现行国家标准《氧气站设计规范》GB 50030、《乙炔站设计规范》GB 50031 和《氢气站设计规范》GB 50177 等的规定。
有关甲类厂房与架空电力线的最小水平距离要求,执行本规范第 10.2.1 条的规定,与甲、乙、丙类液体储罐、可燃气体和助燃气体储罐、液化石油气储罐和可燃材料堆场的防火间距,执行本规范第4章的有关规定。
3.4.3 散发可燃气体、可燃蒸气的甲类厂房与铁路、道路等的防火间距不应小于表 3.4.3 的规定,但甲类厂房所属厂内铁路装卸线当有安全措施时,防火间距不受表3.4.3规定的限制。
表3.4.3 散发可燃气体、可燃蒸气的甲类厂房与铁路、道路等的防火间距(m)

条文说明
3.4.3 明火或散发火花地点以及会散发火星等火源的铁路、公路,位于散发可燃气体、可燃蒸气的甲类厂房附近时,均存在引发爆炸的危险,因此二者要保持足够的距离。综合各类明火或散发火花地点的火源情况,规定明火或散发火花地点与散发可燃气体、可燃蒸气的甲类厂房防火间距不小于30m。
甲类厂房与铁路的防火间距,主要考虑机车飞火对厂房的影响和发生火灾或爆炸时,对铁路正常运行的影响。内燃机车当燃油雾化不好时,排气管仍会喷火星,因此应与蒸汽机车一样要求,不能减小其间距。当厂外铁路与国家铁路干线相邻时,防火间距除执行本条规定外,尚应符合有关专业规范的规定,如《铁路工程设计防火规范》TB 10063 等。
专为某一甲类厂房运送物料而设计的铁路装卸线,当有安全措施时,此装卸线与厂房的间距可不受 20m 间距的限制。如机车进入装卸线时,关闭机车灰箱、设置阻火罩、车箱顶进并在装甲类物品的车辆之间停放隔离车辆等阻止机车火星散发和防止影响厂房安全的措施,均可认为是安全措施。
厂外道路,如道路已成型不会再扩宽,则按现有道路的最近路边算起;如有扩宽计划,则要按其规划路的路边算起。场内主要道路,一般为连接厂内主要建筑或功能区的道路,车流量较大。次要道路,则反之。
3.4.4 高层厂房与甲、乙、丙类液体储罐,可燃、助燃气体储罐,液化石油气储罐,可燃材料堆场(除煤和焦炭场外)的防火间距,应符合本规范第4 章的规定,且不应小于13m。
条文说明
3.4.4 本条为强制性条文。本条规定了高层厂房与各类储罐、堆场的防火间距。
高层厂房与甲、乙、丙类液体储罐的防火间距应按本规范第 4.2.1 条的规定执行,与甲、乙、丙类液体装卸鹤管的防火间距应按本规范第 4.2.8 条的规定执行,与湿式可燃气体储罐或罐区的防火间距应按本规范表 4.3.1 的规定执行,与湿式氧气储罐或罐区的防火间距应按本规范第4.3.3 条表 4.3.3 的规定执行,与液化天然气储罐的防火间距应按本规范表 4.3.8 的规定执行,与液化石油气储罐的间距按本规范表 4.4.1 的规定执行,与可燃材料堆场的防火间距应按本规范表 4.5.1 的规定执行。高层厂房、仓库与上述储罐、堆场的防火间距,凡小于13m 者,仍应按 13m 确定。
3.4.5 丙、丁、戊类厂房与民用建筑的耐火等级均为一、二级时,丙、丁、戊类厂房与民用建筑的防火间距可适当减小,但应符合下列规定:
1 当较高一面外墙为无门、窗、洞口的防火墙,或比相邻较低一座建筑屋面高15m 及以下范围内的外墙为无门、窗、洞口的防火墙时,其防火间距不限;
2 相邻较低一面外墙为防火墙,且屋顶无天窗、屋顶的耐火极限不低于1.00h,或相邻较高一面外墙为防火墙,且墙上开口部位采取了防火措施,其防火间距可适当减小,但不应小于4m。
条文说明
3.4.5 本条根据上面几条说明的情况和本规范第 3.4.1 条、第 5.2.2 条规定的防火间距,考虑建筑及其灭火救援需要,规定了厂房与民用建筑物的防火间距可适当减小的条件。
3.4.6 厂房外附设化学易燃物品的设备,其外壁与相邻厂房室外附设设备的外壁或相邻厂房外墙的防火间距,不应小于本规范第3.4.1 条的规定。用不燃材料制作的室外设备,可按一、二级耐火等级建筑确定。
总容量不大于15m3 的丙类液体储罐,当直埋于厂房外墙外,且面向储罐一面4.0m范围内的外墙为防火墙时,其防火间距不限。
条文说明
3.4.6 本条主要规定了厂房外设置化学易燃物品的设备时,与相邻厂房、设备的防火间距确定方法,如图 1。装有化学易燃物品的室外设备,当未采用不燃材料制作的设备时,设备本身可按相当于一、二级耐火等级的建筑考虑。室外设备的外壁与相邻厂房室外设备的防火间距,不应小于 10m;与相邻厂房外墙的防火间距,不应小于本规范第 3.4.1 条~第 3.4.4 条的规定,即室外设备内装有甲类物品时,与相邻厂房的间距不小于 12m;装有乙类物品时,与相邻厂房的间距不小于 10m。

化学易燃物品的室外设备与所属厂房的间距,主要按工艺要求确定,本规范不作要求。
小型可燃液体中间罐常放在厂房外墙附近,为安全起见,要求可能受到火灾作用的部分外墙采用防火墙,并提倡将储罐直接埋地设置。 条文 “面向储罐一面 4.0m 范围内的外墙为防火墙” 中 “4.0m范围”的含义是指储罐两端和上下部各 4m 范围,见图 2。

3.4.7 同一座U 形或山形厂房中相邻两翼之间的防火间距,不宜小于本规范第3.4.1条的规定,但当厂房的占地面积小于本规范第3.3.1 条规定的每个防火分区最大允许建筑面积时,其防火间距可为6m。
条文说明
3.4.7 对于图 3 所示的“山形”、“凵形”等类似形状的厂房,建筑的两翼相当于两座厂房。本条规定了建筑两翼之间的防火间距(L),主要为便于灭火救援和控制火势蔓延。但整个厂房的占地面积不大于本规范第 3.3.1 条规定的一个防火分区允许最大建筑面积时,该间距(L)可以减小到 6m。

3.4.8 除高层厂房和甲类厂房外,其他类别的数座厂房占地面积之和小于本规范 第3.3.1 条规定的防火分区最大允许建筑面积(按其中较小者确定,但防火分区的最大允许建筑面积不限者,不应大于10000 m2)时,可成组布置。当厂房建筑高度不大于7m 时,组内厂房之间的防火间距不应小于4m;当厂房建筑高度大于7m 时,组内厂房之间的防火间距不应小于6m。
组与组或组与相邻建筑的防火间距,应根据相邻两座中耐火等级较低的建筑,按本规范第3.4.1 条的规定确定。
条文说明
3.4.8 对于成组布置的厂房,组与组或组与相邻厂房的防火间距,应符合本规范第 3.4.1 条的有关规定。而高层厂房扑救困难,甲类厂房火灾危险性大,不允许成组布置。
(1) 厂房建设过程中有时受场地限制或因建设用地紧张,当数座厂房占地面积之和不大于第3.3.1 条规定的防火分区最大允许建筑面积时,可以成组布置;面积不限者,按不大于 10000 m2 考虑。
如图 4 所示:假设有 3 座二级耐火等级的单层丙、丁、戊厂房,其中丙类火灾危险性最高,二级耐火等级的单层丙类厂房的防火分区最大允许建筑面积为 8000 m2 , 则 3 座厂房面积之和应控制在8000 m2 以内;若丁类厂房高度大于 7m,则丁类厂房与丙、戊类厂房间距不应小于 6m;若丙、戊类厂房高度均不大于 7m,则丙、戊类厂房间距不应小于 4m。

(2) 组内厂房之间规定 4m 的最小间距,主要考虑消防车通行需要,也是考虑灭火救援的需要。当厂房高度为 7m 时,假定消防员手提水枪往上成 60°角,就需要 4m 的水平间距才能喷射到 7m 的高度,故以高度 7m 为划分的界线,当大于 7m 时,则应至少需要 6m 的水平间距。
3.4.9 一级汽车加油站、一级汽车加气站和一级汽车加油加气合建站不应布置在城市建成区内。
条文说明
3.4.9 本条为强制性条文。 汽油、液化石油气和天然气均属甲类物品,火灾或爆炸危险性较大,而城市建成区建筑物和人员均较密集。为保证安全,减少损失,本规范对在城市建成区建设的加油站和加气站的规模作了必要的限制。
3.4.10 汽车加油、加气站和加油加气合建站的分级,汽车加油、加气站和加油加气合建站及其加油(气)机、储油(气)罐等与站外明火或散发火花地点、建筑、铁路、道路的防火间距以及站内各建筑或设施之间的防火间距,应符合现行国家标准《汽车加油加气站设计与施工规范》GB 50156 的规定。
条文说明
3.4.10 现行国家标准《汽车加油加气站设计与施工规范》GB 50156 对加气站、加油站及其附属建筑物之间和加气站、加油站与其他建筑物的防火间距,均有详细要求。考虑到规范本身的体系和方便执行,为避免重复和矛盾,本规范未再规定。
3.4.11 电力系统电压为35kV~500kV 且每台变压器容量不小于10MVA 的室外变、配电站以及工业企业的变压器总油量大于5t 的室外降压变电站,与其他建筑的防火间距不应小于本规范第3.4.1 条和第3.5.1 条的规定。
条文说明
3.4.11 室外变、配电站是各类企业、工厂的动力中心,电气设备在运行中可能产生电火花,存在燃烧或爆裂的危险。一旦发生燃烧或爆炸,不但本身遭到破坏,而且会使一个企业或由变、配电站供电的所有企业、工厂的生产停顿。为保护保证生产的重点设施,室外变、配电站与其他建筑、堆场、储罐的防火间距要求比一般厂房严格些。
室外变、配电站区域内的变压器与主控室、配电室、值班室的防火间距主要根据工艺要求确定,与变、配电站内其他附属建筑(不包括产生明火或散发火花的建筑)的防火间距,执行本规范第 3.4.1条及其它有关规定。变压器可以按一、二级耐火等级建筑考虑。
3.4.12 厂区围墙与厂区内建筑的间距不宜小于5m,围墙两侧建筑的间距应满足相应建筑的防火间距要求。
条文说明
3.4.12 厂房与本厂区围墙的间距不宜小于 5m,是考虑本厂区与相邻地块建筑物之间的最小防火间距要求。厂房之间的最小防火间距是 10m,每方各留出一半即为 5m,也符合一条消防车道的通行宽度要求。具体执行时,尚应结合工程实际情况合理确定,故条文中用了“不宜”的措词。
如靠近相邻单位,本厂拟建甲类厂房和仓库,甲、乙、丙类液体储罐,可燃气体储罐、液体石油气储罐等火灾危险性较大的建构筑物时,应使两相邻单位的建构筑物之间的防火间距符合本规范相关条文的规定。故本条文又规定了在不宜小于 5m 的前提下,还应满足围墙两侧建筑物之间的防火间距要求。
当围墙外是空地,相邻地块拟建建物类别尚不明了时,可按上述建构筑物与一、二级厂房应有防火间距的一半确定与本厂围墙的距离,其余部分由相邻地块的产权方考虑。例如,甲类厂房与一、二级厂房的防火间距为 12m,则与本厂区围墙的间距需预先留足 6m。
工厂建设如因用地紧张,在满足与相邻不同产权的建筑物之间的防火间距或设置了防火墙等防止火灾蔓延的措施时,丙、丁、戊类厂房可不受距围墙 5m 间距的限制。例如,厂区围墙外隔有城市道路,街区的建筑红线宽度已能满足防火间距的需要,厂房与本厂区围墙的间距可以不限。甲、乙类厂房和仓库及火灾危险性较大的储罐、堆场不能沿围墙建设,仍要执行 5m 间距的规定。
3.5 仓库的防火间距
3.5 仓库的防火间距
3.5.1 甲类仓库之间及与其他建筑、明火或散发火花地点、铁路、道路等的防火间距不应小于表3.5.1 的规定。
表3.5.1 甲类仓库之间及与其他建筑、明火或散发火花地点、铁路、道路等的防火间距(m)**

注:甲类仓库之间的防火间距,当第3、4 项物品储量不大于2t,第1、2、5、6 项物品储量不大于5t 时,不应小于12m。甲类仓库与高层仓库的防火间距不应小于13m。
条文说明
3.5.1 本条为强制性条文。甲类仓库火灾危险性大,发生火灾后对周边建筑的影响范围广,有关防火间距要严格控制。 本条规定除要考虑在确定厂房的防火间距时的因素外, 还考虑了以下情况:
(1) 硝化棉、硝化纤维胶片、喷漆棉、火胶棉、赛璐珞和金属钾、钠、锂、氢化锂、氢化钠等甲类物品,发生爆炸或火灾后,燃速快、燃烧猛烈、危害范围广。甲类物品仓库着火时的影响范围取决于所存放物品数量、性质和仓库规模等,其中储存量大小是决定其危害性的主要因素。如某座存放硝酸纤维废影片仓库,共存放影片约 10t,爆炸着火后,周围 30m~70m 范围内的建筑物和其他可燃物均可能被引燃。
(2) 对于高层民用建筑、重要公共建筑,由于建筑受到火灾或爆炸作用的后果较严重,相关要求应比对其他建筑的防火间距要求要严些。
(3) 甲类仓库与铁路线的防火间距,主要考虑蒸汽机车飞火对仓库的影响。甲类仓库与道路的防火间距,主要考虑道路的通行情况、汽车和拖拉机排气管飞火的影响等因素。一般汽车和拖拉机的排气管飞火距离远者为 8m~10m,近者为 3m~4m。考虑到车辆流量大且不便管理等因素,与厂外道路的间距要求要大些。根据表3.5.1,储存甲类物品第1、2、5、6项的甲类仓库与一、二级耐火极限乙、丙、丁、戊类仓库的防火间距最小为12m。但考虑到高层仓库的火灾危险性较大,表3.5.1的注将该甲类仓库与乙、丙、丁、戊类高层仓库的防火间距从12m增加到13m。
3.5.2 **除本规范另有规定外,乙、丙、丁、戊类仓库之间及与民用建筑的防火间距,不应小于表3.5.2 的规定。
表3.5.2 乙、丙、丁、戊类仓库之间及与民用建筑的防火间距(m)

注:1 单、多层戊类仓库之间的防火间距,可按本表的规定减少2m。
2 两座仓库的相邻外墙均为防火墙时,防火间距可以减小,但丙类仓库,不应小于6m;丁、戊类仓库,不应小于4m。两座仓库相邻较高一面外墙为防火墙,或相邻两座高度相同的一、二级耐火等级建筑中相邻任一侧外墙为防火墙且屋顶的耐火极限不低于1.00h,且总占地面积不大于本规范第3.3.2 条一座仓库的最大允许占地面积规定时,其防火间距不限。
3 除乙类第6 项物品外的乙类仓库,与民用建筑的防火间距不宜小于25m,与重要公共建筑的防火间距不应小于50m,与铁路、道路等的防火间距不宜小于表3.5.1 中甲类仓库与铁路、道路等的防火间距。
条文说明
3.5.2 本条为强制性条文。本条规定了除甲类仓库外的其他单层、多层和高层仓库之间的防火间距,明确了乙、丙、丁、戊类仓库与民用建筑的防火间距。主要考虑了满足灭火救援、防止初期火灾(一般为 20min 内)向邻近建筑蔓延扩大以及节约用地等因素:
(1) 防止初期火灾蔓延扩大,主要考虑“热辐射”强度的影响。
(2) 考虑在二、三级风情况下仓库火灾的影响。
(3) 不少乙类物品不仅火灾危险性大,燃速快、燃烧猛烈,而且有爆炸危险,乙类储存物品的火灾危险性虽较甲类的低,但发生爆炸时的影响仍很大。为有所区别,故规定与民用建筑和重要公共建筑的防火间距分别不小于 25m、50m 。实际上,乙类火灾危险性的物品发生火灾后的危害与甲类物品相差不大,因此设计应尽可能与甲类仓库的要求一致,并在规范规定的基础上通过合理布局等来确保和增大相关间距。
乙类 6 项物品,主要是桐油漆布及其制品、油纸油绸及其制品、浸油的豆饼、浸油金属屑等。这些物品在常温下与空气接触能够缓慢氧化,如果积蓄的热量不能散发出来,就会引起自燃,但燃速不快,也不爆燃,故这些仓库与民用建筑的防火间距可不增大。
本条注 2 中的“总占地面积”为相邻两座仓库的占地面积之和。
3.5.3 丁、戊类仓库与民用建筑的耐火等级均为一、二级时,仓库与民用建筑的防火间距可适当减小,但应符合下列规定:
1 当较高一面外墙为无门、窗、洞口的防火墙,或比相邻较低一座建筑屋面高15m 及以下范围内的外墙为无门、窗、洞口的防火墙时,其防火间距不限;
2 相邻较低一面外墙为防火墙,且屋顶无天窗或洞口、屋顶耐火极限不低于1.00h,或相邻较高一面外墙为防火墙,且墙上开口部位采取了防火措施,其防火间距可适当减小,但不应小于4m。
条文说明
3.5.3 本条为满足工程建设需要,除本规范第 3.5.2 条的注外,还规定了其他可以减少建筑间防火间距的条件,这些条件应能有效减小火灾的作用或防止火灾的相互蔓延。
3.5.4 粮食筒仓与其他建筑、粮食筒仓组之间的防火间距,不应小于表3.5.4的规定。
表3.5.4 粮食筒仓与其他建筑、粮食筒仓组之间的防火间距(m)

注:1 当粮食立筒仓、粮食浅圆仓与工作塔、接收塔、发放站为一个完整工艺单元的组群时,组内各建筑之间的防火间距不受本表限制。
2 粮食浅圆仓组内每个独立仓的储量不应大于10000t。
条文说明
3.5.4 本条规定的粮食筒仓与其他建筑的防火间距,为单个粮食筒仓与除表 3.5.4 注 1 以外的建筑的防火间距。粮食筒仓组与组的防火间距为粮食仓群与仓群,即多个且成组布置的筒仓群之间的防火间距。每个筒仓组应只共用一套粮食收发放系统或工作塔。
3.5.5 库区围墙与库区内建筑的间距不宜小于5m,围墙两侧建筑的间距应满足相应建筑的防火间距要求。
条文说明
3.5.5 对于库区围墙与库区内各类建筑的间距,据调查,一些地方为了解决两个相邻不同业主用地合理留出空地问题,通常做到了仓库与本用地的围墙距离不小于 5m,并且要满足围墙两侧建筑物之间的防火间距要求。后者的要求是,如相邻不同业主的用地上的建筑物距围墙为 5m,而要求围墙两侧建筑物之间的防火间距为 15m 时,则另一侧建筑距围墙的距离还必须保证 10m,其余类推。
3.6 厂房和仓库的防爆
3.6 厂房和仓库的防爆
3.6.1 有爆炸危险的甲、乙类厂房宜独立设置,并宜采用敞开或半敞开式。其承重结构宜采用钢筋混凝土或钢框架、排架结构。
条文说明
3.6.1 有爆炸危险的厂房设置足够的泄压面积,可大大减轻爆炸时的破坏强度,避免因主体结构遭受破坏而造成人员重大伤亡和经济损失。因此,要求有爆炸危险的厂房的围护结构有相适应的泄压面积,厂房的承重结构和重要部位的分隔墙体应具备足够的抗爆性能。
采用框架或排架结构形式的建筑,便于在外墙面开设大面积的门窗洞口或采用轻质墙体作为泄压面积,能为厂房设计成敞开或半敞开式的建筑形式提供有利条件。此外,框架和排架的结构整体性强,较之砖墙承重结构的抗爆性能好。规定有爆炸危险的厂房尽量采用敞开、半敞开式厂房,并且采用钢筋混凝土柱、钢柱承重的框架和排架结构,能够起到良好的泄压和抗爆效果。
3.6.2 有爆炸危险的厂房或厂房内有爆炸危险的部位应设置泄压设施。
条文说明
3.6.2 本条为强制性条文。 一般,等量的同一爆炸介质在密闭的小空间内和在开敞的空间爆炸,爆炸压强差别较大。在密闭的空间内,爆炸破坏力将大很多,因此相对封闭的有爆炸危险性厂房需要考虑设置必要的泄压设施。
3.6.3 泄压设施宜采用轻质屋面板、轻质墙体和易于泄压的门、窗等,应采用安全玻璃等在爆炸时不产生尖锐碎片的材料。
泄压设施的设置应避开人员密集场所和主要交通道路,并宜靠近有爆炸危险的部位。
作为泄压设施的轻质屋面板和墙体的质量不宜大于60kg/m2。
屋顶上的泄压设施应采取防冰雪积聚措施。
条文说明
3.6.3 为在发生爆炸后快速泄压和避免爆炸产生二次危害,泄压设施的设计应考虑以下主要因素:
(1) 泄压设施需采用轻质屋盖、轻质墙体和易于泄压的门窗,设计尽量采用轻质屋盖。
易于泄压的门窗、轻质墙体、轻质屋盖,是指门窗的单位质量轻、玻璃受压易破碎、墙体屋盖材料容重较小、门窗选用的小五金断面较小、构造节点连接受到爆炸力作用易断裂或脱落等。比如,用于泄压的门窗可采用楔形木块固定,门窗上用的金属百页、插销等的断面可稍小,门窗向外开启。这样,一旦发生爆炸,因室内压力大,原关着的门窗上的小五金可能因冲击波而被破坏,门窗则可自动打开或自行脱落,达到泄压的目的。
降低泄压面积构配件的单位质量,也可减小承重结构和不作为泄压面积的围护构件所承受的超压,从而减小爆炸所引起的破坏。本条参照美国消防协会《防爆泄压指南》NFPA68 和德国工程师协会标准的要求,结合我国不同地区的气候条件差异较大等实际情况,规定泄压面积构配件的单位质量不应大于60kg/m2 , 但这一规定仍比 《防爆泄压指南》 NFPA68要求的12.5kg/m2 , 最大为39.0kg/m2和德国工程师协会要求的 10.0kg/m2 高很多。因此,设计要尽可能采用容重更轻的材料作为泄压面积的构配件。
(2) 在选择泄压面积的构配件材料时,除要求容重轻外,最好具有在爆炸时易破裂成非尖锐碎片的特性,便于泄压和减少对人的危害。同时,泄压面设置最好靠近易发生爆炸的部位,保证迅速泄压。对于爆炸时易形成尖锐碎片而四面喷射的材料,不能布置在公共走道或贵重设备的正面或附近,以减小对人员和设备的伤害。
有爆炸危险的甲、乙类厂房爆炸后,用于泄压的门窗、轻质墙体、轻质屋盖将被摧毁,高压气流夹杂大量的爆炸物碎片从泄压面喷出,对周围的人员、车辆和设备等均具有一定破坏性,因此泄压面积应避免面向人员密集场所和主要交通道路。
(3) 对于北方和西北、东北等严寒或寒冷地区,由于积雪和冰冻时间长,易增加屋面上泄压面积的单位面积荷载而使其产生较大静力惯性,导致泄压受到影响,因而设计要考虑采取适当措施防止积雪。
总之,设计应采取措施,尽量减少泄压面积的单位质量(即重力惯性)和连接强度。
3.6.4 厂房的泄压面积宜按下式计算,但当厂房的长径比大于3 时,宜将建筑划分为长径比不大于3 的多个计算段,各计算段中的公共截面不得作为泄压面积:

表3.6.4 厂房内爆炸性危险物质的类别与泄压比规定值(m2/m3)

注:长径比为建筑平面几何外形尺寸中的最长尺寸与其横截面周长的积和4.0 倍的建筑横截面积之比。
条文说明
3.6.4 本条规定参照了美国消防协会标准《爆炸泄压指南》NFPA 68 的相关规定和公安部天津消防研究所的有关研究试验成果。在过去的工程设计中,存在依照规范设计并满足规范要求,而可能不能有效泄压的情况,本条规定的计算方法能在一定程度上解决该问题。有关爆炸危险等级的分级参照了美国和日本的相关规定,见表 8 和表 9;表中未规定的,需通过试验测定。

长径比过大的空间,会因爆炸压力在传递过程中不断叠加而产生较高的压力。以粉尘为例,如空间过长,则在爆炸后期,未燃烧的粉尘-空气混合物受到压缩,初始压力上升,燃气泄放流动会产生紊流,使燃速增大,产生较高的爆炸压力。因此,有可燃气体或可燃粉尘爆炸危险性的建筑物的长径比要避免过大,以防止爆炸时产生较大超压,保证所设计的泄压面积能有效作用。
3.6.5 散发较空气轻的可燃气体、可燃蒸气的甲类厂房,宜采用轻质屋面板作为泄压面积。顶棚应尽量平整、无死角,厂房上部空间应通风良好。
条文说明
3.6.5 在生产过程中,散发比空气轻的可燃气体、可燃蒸气的甲类厂房上部容易积聚可燃气体,条件合适时可能引发爆炸,故在厂房上部采取泄压措施较合适,并以采用轻质屋盖效果较好。采用轻质屋盖泄压,具有爆炸时屋盖被掀掉而不影响房屋的梁、柱承重构件,可设置较大泄压面积等优点。
当爆炸介质比空气轻时,为防止气流向上在死角处积聚而不易排除,导致气体达到爆炸浓度,规定顶棚应尽量平整,避免死角,厂房上部空间要求通风良好。
3.6.6散发较空气重的可燃气体、可燃蒸气的甲类厂房和有粉尘、纤维爆炸危险的乙类厂房,应符合下列规定:
1 应采用不发火花的地面。采用绝缘材料作整体面层时,应采取防静电措施;
2 散发可燃粉尘、纤维的厂房,其内表面应平整、光滑,并易于清扫;
3 厂房内不宜设置地沟,确需设置时,其盖板应严密,地沟应采取防止可燃气体、可燃蒸气和粉尘、纤维在地沟积聚的有效措施,且应在与相邻厂房连通处采用防火材料密封。
条文说明
3.6.6 本条为强制性条文。生产过程中,甲、乙类厂房内散发的较空气重的可燃气体、可燃蒸气、可燃粉尘或纤维等可燃物质,会在建筑的下部空间靠近地面或地沟、洼地等处积聚。为防止地面因摩擦打出火花引发爆炸,避免车间地面、墙面因为凹凸不平积聚粉尘。本条规定主要为防止在建筑内形成引发爆炸的条件。
3.6.7 有爆炸危险的甲、乙类生产部位,宜布置在单层厂房靠外墙的泄压设施或多层厂房顶层靠外墙的泄压设施附近。
有爆炸危险的设备宜避开厂房的梁、柱等主要承重构件布置。
条文说明
3.6.7 本条规定主要为尽量减小爆炸产生的破坏性作用。单层厂房中如某一部分为有爆炸危险的甲、乙类生产,为防止或减少爆炸对其他生产部分的破坏、减少人员伤亡,要求甲、乙类生产部位靠建筑的外墙布置,以便直接向外泄压。多层厂房中某一部分或某一层为有爆炸危险的甲、乙类生产时,为避免因该生产设置在建筑的下部及其中间楼层,爆炸时导致结构破坏严重而影响上层建筑结构的安全,要求这些甲、乙类生产部位尽量设置在建筑的最上一层靠外墙的部位。
3.6.8 有爆炸危险的甲、乙类厂房的总控制室应独立设置。
条文说明
3.6.8 本条为强制性条文。总控制室设备仪表较多、价值较高,是某一工厂或生产过程的重要指挥、控制、调度与数据交换、储存场所。为了保障人员、设备仪表的安全和生产的连续性,要求这些场所与有爆炸危险的甲、乙类厂房分开,单独建造。
3.6.9 有爆炸危险的甲、乙类厂房的分控制室宜独立设置,当贴邻外墙设置时,应采用耐火极限不低于3.00h 的防火隔墙与其他部位分隔。
条文说明
3.6.9 本条规定基于工程实际,考虑有些分控制室常常和其厂房紧邻,甚至设在其中,有的要求能直接观察厂房中的设备运行情况,如分开设则要增加控制系统,增加建筑用地和造价,还给生产管理带来不便。因此,当分控制室在受条件限制需与厂房贴邻建造时,须靠外墙设置,以尽可能减少其所受危害。
对于不同生产工艺或不同生产车间,甲、乙类厂房内各部位的实际火灾危险性均可能存在较大差异。对于贴邻建造且可能受到爆炸作用的分控制室,除分隔墙体的耐火性能要求外,还需要考虑其抗爆要求,即墙体还需采用抗爆墙。
3.6.10 有爆炸危险区域内的楼梯间、室外楼梯或有爆炸危险的区域与相邻区域连通处,应设置门斗等防护措施。门斗的隔墙应为耐火极限不应低于2.00h 的防火隔墙,门应采用甲级防火门并应与楼梯间的门错位设置。
条文说明
3.6.10 在有爆炸危险的甲、乙类厂房或场所中,有爆炸危险的区域与相邻的其他有爆炸危险或无爆炸危险的生产区域因生产工艺需要连通时,要尽量在外墙上开门,利用外廊或阳台联系或在防火墙上做门斗,门斗的两个门错开设置。考虑到对疏散楼梯的保护,设置在有爆炸危险场所内的疏散楼梯也要考虑设置门斗,以此缓冲爆炸冲击波的作用,降低爆炸对疏散楼梯间的影响。此外,门斗还可以限制爆炸性可燃气体、可燃蒸气混合物的扩散。
3.6.11 使用和生产甲、乙、丙类液体的厂房,其管、沟不应与相邻厂房的管、沟相通,下水道应设置隔油设施。
条文说明
3.6.11 本条为强制性条文。使用和生产甲、乙、丙类液体的厂房,发生事故时易造成液体在地面流淌或滴漏至地下管沟里,若遇火源即会引起燃烧或爆炸,可能影响地下管沟行经的区域,危害范围大。甲、乙、丙类液体通过下水道流失也易造成火灾或爆炸。为避免殃及相邻厂房,规定管、沟不应与相邻厂房相通,下水道需设隔油设施。
但是,对于水溶性可燃、易燃液体,采用常规的隔油设施不能有效防止可燃液体蔓延与流散,而应根据具体生产情况采取相应的排放处理措施。
3.6.12 甲、乙、丙类液体仓库应设置防止液体流散的设施。遇湿会发生燃烧爆炸的物品仓库应采取防止水浸渍的措施。
条文说明
3.6.12 本条为强制性条文。甲、乙、丙类液体,如汽油、苯、甲苯、甲醇、乙醇、丙酮、煤油、柴油、重油等,一般采用桶装存放在仓库内。此类库房一旦着火,特别是上述桶装液体发生爆炸,容易在库内地面流淌,设置防止液体流散的设施,能防止其流散到仓库外,避免造成火势扩大蔓延。防止液体流散的基本做法有两种:一是在桶装仓库门洞处修筑漫坡,一般高为 150 mm~300mm;二是在仓库门口砌筑高度为 150mm~300mm 的门坎,再在门坎两边填沙土形成漫坡,便于装卸。
金属钾、钠、锂、钙、锶,氢化锂等遇水会发生燃烧爆炸的物品的仓库,要求设置防止水浸渍的设施,如使室内地面高出室外地面、仓库屋面严密遮盖,防止渗漏雨水,装卸这类物品的仓库栈台有防雨水的遮挡等措施。
3.6.13 有粉尘爆炸危险的筒仓,其顶部盖板应设置必要的泄压设施。
粮食筒仓工作塔和上通廊的泄压面积应按本规范第3.6.4 条的规定计算确定。有粉尘爆炸危险的其他粮食储存设施应采取防爆措施。
条文说明
3.6.13 谷物粉尘爆炸事故屡有发生,破坏严重,损失很大。谷物粉尘爆炸必须具备一定浓度、助燃剂(如氧气)和火源三个条件。表 10 列举了一些谷物粉尘的爆炸特性。

粮食筒仓在作业过程中,特别是在卸料期间易发生爆炸,由于筒壁设计通常较牢固,并且一旦受到破坏对周围建筑的危害也大,故在筒仓的顶部设置泄压面积,十分必要。本条未规定泄压面积与粮食筒仓容积比值的具体数值,主要由于国内这方面的试验研究尚不充分,还未获得成熟可靠的设计数据。故根据筒仓爆炸案例分析和国内某些粮食筒仓设计的实例,推荐采用 0.008~0.010。
3.6.14 有爆炸危险的仓库或仓库内有爆炸危险的部位,宜按本规范第3.6 节规定采取防爆措施、设置泄压设施。
条文说明
3.6.14 在生产、运输和储存可燃气体的场所,经常由于泄漏和其他事故,在建筑物或装置中产生可燃气体或液体蒸气与空气的混合物。当场所内存在点火源且这些混合物的浓度合适时,则可能引发灾难性爆炸事故。为尽量减少事故的破坏程度,在建筑物或装置上预先开设具有一定面积且采用低强度材料做成的爆炸泄压设施是有效措施之一。在发生爆炸时,这些泄压设施可使建筑物或装置内由于可燃气体在密闭空间中燃烧而产生的压力能够迅速泄放,从而避免建筑物或储存装置受到严重损害。
在实际生产和储存过程中,还有许多因素影响到燃烧爆炸的发生与强度,这些很难在本规范中一一明确,特别是仓库的防爆与泄压,还有赖于专门标准进行专项研究确定。为此,本条对存在爆炸危险的仓库作了原则,在设计时需根据其实际情况考虑防爆措施和相应的泄压措施。
3.7 厂房的安全疏散
3.7 厂房的安全疏散
3.7.1 厂房的安全出口应分散布置。每个防火分区或一个防火分区的每个楼层,其相邻2 个安全出口最近边缘之间的水平距离不应小于5m。
条文说明
3.7.1 本条规定了厂房安全出口布置的原则要求。
建筑物内的任一楼层或任一防火分区着火时,其中一个或多个安全出口被烟火阻挡,仍要保证有其他出口可供安全疏散和救援使用。在有的国家还要求同一房间或防火分区内的出口布置的位置,应能使同一房间或同一防火分区内最远点与其相邻 2 个出口中心点连线的夹角不应小于 45°,以确保相邻出口用于疏散时安全可靠。本条规定了 5m 这一最小水平间距,设计应根据具体情况和保证人员有不同方向的疏散路径这一原则合理布置。
3.7.2 厂房内每个防火分区或一个防火分区内的每个楼层,其安全出口的数量应经计算确定,且不应少于2 个;当符合下列条件时,可设置1 个安全出口:
1 甲类厂房,每层建筑面积不大于100m2,且同一时间的作业人数不超过5 人;
2 乙类厂房,每层建筑面积不大于150m2,且同一时间的作业人数不超过10人;
3 丙类厂房,每层建筑面积不大于250m2,且同一时间的作业人数不超过20人;
4 丁、戊类厂房,每层建筑面积不大于400m2,且同一时间的作业人数不超过30人;
5 地下或半地下厂房(包括地下或半地下室),每层建筑面积不大于50m2,且同一时间的作业人数不超过15人。
条文说明
3.7.2 本条为强制性条文。本条规定了厂房地上部分安全出口设置数量的一般要求,所规定的安全出口数量既是对一座厂房而言,也是对厂房内任一个防火分区或某一使用房间的安全出口数量要求。
要求厂房每个防火分区至少应有 2 个安全出口,可提高火灾时人员疏散通道和出口的可靠性。但对所有建筑,不论面积大小、人数多少均要求设置 2 个出口,有时会有一定困难,也不符合实际情况。因此,对面积小、人员少的厂房分别按其火灾危险性分档,规定了允许设置 1 个安全出口的条件:对火灾危险性大的厂房,可燃物多、火势蔓延较快,要求严格些;对火灾危险性小的,要求低些。
3.7.3 地下或半地下厂房(包括地下或半地下室),当有多个防火分区相邻布置,并采用防火墙分隔时,每个防火分区可利用防火墙上通向相邻防火分区的甲级防火门作为第二安全出口,但每个防火分区必须至少有1 个直通室外的独立安全出口。
条文说明
3.7.3 本条为强制性条文。本条规定的地下、半地下厂房为独立建造的地下、半地下厂房和布置在其他建筑的地下、半地下生产场所以及生产性建筑的地下、半地下室。
地下、半地下生产场所难以直接天然采光和自然通风,排烟困难,疏散只能通过楼梯间进行。为保证安全,避免出现出口被堵住就无法疏散的情况,要求至少需设置 2 个安全出口。考虑到建筑面积较大的地下、半地下生产场所,如果要求每个防火分区均需设置至少 2 个直通室外的出口,可能有很大困难,所以规定至少要有 1 个直通室外的独立安全出口,另一个可通向相邻防火分区,但是该防火分区须采用防火墙与相邻防火分区分隔,以保证人员进入另一个防火分区内后有足够安全的条件进行疏散。
3.7.4 厂房内任一点至最近安全出口的直线距离不应大于表3.7.4 的规定。
表3.7.4 厂房内任一点至最近安全出口的直线距离(m)

条文说明
3.7.4 本条规定了不同火灾危险性类别厂房内的最大疏散距离。本条规定的疏散距离均为直线距离,即室内最远点至最近安全出口的直线距离,未考虑因布置设备而产生的阻挡,但有通道连接或墙体遮挡时,要按其中的折线距离计算。
通常,在火灾条件下人员能安全走出安全出口,即可认为到达安全地点。考虑单层、多层、高层厂房的疏散难易程度不同,不同火灾危险性类别厂房发生火灾的可能性及火灾后的蔓延和危害不同,分别作了不同的规定。将甲类厂房的最大疏散距离定为 30m、25m,是以人的正常水平疏散速度为 1m/s 确定的。乙、丙类厂房较甲类厂房火灾危险性小,火灾蔓延速度也慢些,故乙类厂房的最大疏散距离参照国外规范定为 75m。丙类厂房中工作人员较多,疏散时间按人员密度每 2 人/m2 ,疏散速度取办公室内的水平疏散速度(60m/min)和学校教学楼的水平疏散速度(22m/min)的平均速度(60m/min+22m/min)÷2=41m/min。当疏散距离为 80m 时,疏散时间需要 2min。丁、戊类厂房一般面积大、空间大,火灾危险性小,人员的可用安全疏散时间较长。因此,对一、二级耐火等级的丁、戊类厂房的安全疏散距离未作规定;三级耐火等级的戊类厂房,因建筑耐火等级低,安全疏散距离限在 100m。四级耐火等级的戊类厂房耐火等级更低,可和丙、丁类生产的三级耐火等级厂房相同,将其安全疏散距离定在 60m。
实际火灾环境往往比较复杂,厂房内的物品和设备布置以及人在火灾条件下的心理和生理因素都对疏散有直接影响,设计师应根据不同的生产工艺和环境,充分考虑人员的疏散需要来确定疏散距离以及厂房的布置与选型,尽量均匀布置安全出口,缩短疏散距离,特别是实际步行距离。
3.7.5 厂房内疏散楼梯、走道、门的各自总净宽度,应根据疏散人数按每100 人的最小疏散净宽度不小于表3.7.5 的规定计算确定。但疏散楼梯的最小净宽度不宜小于1.10m,疏散走道的最小净宽度不宜小于1.40m,门的最小净宽度不宜小于0.90m。当每层疏散人数不相等时,疏散楼梯的总净宽度应分层计算,下层楼梯总净宽度应按该层及以上疏散人数最多一层的疏散人数计算。
表3.7.5 厂房内疏散楼梯、走道和门的每100 人最小疏散净宽度(m/百人)

首层外门的总净宽度应按该层及以上疏散人数最多一层的疏散人数计算,且该门的最小净宽度不应小于1.20m。
条文说明
3.7.5 本条规定了厂房的百人疏散宽度计算指标、疏散总净宽度和最小净宽度要求。
厂房的疏散走道、楼梯、门的总净宽度计算,参照了国外有关规范的要求,结合我国有关门窗的模数规定,将门洞的最小宽度定为 1.0m,则门的净宽在 0.9m 左右,故规定门的最小净宽度不小于 0.9m。走道的最小净宽度与人员密集的场所疏散门的最小净宽度相同,取不小于 1.4m。
为保证建筑中下部楼层的楼梯宽度不小于上部楼层的楼梯宽度,下层楼梯、楼梯出口和入口的宽度要按照这一层上部各层中设计疏散人数最多一层的人数计算;上层的楼梯和楼梯出入口的宽度可以分别计算。存在地下室时,则地下部分上一层楼梯、楼梯出口和入口的宽度要按照这一层下部各层中设计疏散人数最多一层的人数计算。
3.7.6 高层厂房和甲、乙、丙类多层厂房的疏散楼梯应采用封闭楼梯间或室外楼梯。建筑高度大于32m 且任一层人数超过10 人的厂房,应采用防烟楼梯间或室外楼梯。
条文说明
3.7.6 本条为强制性条文。本条规定了各类厂房疏散楼梯的设置形式。
高层厂房和甲、乙、丙类厂房火灾危险性较大,高层建筑发生火灾时,普通客(货)用电梯无防烟、防火等措施,火灾时不能用于人员疏散使用,楼梯是人员的主要疏散通道,要保证疏散楼梯在火灾时的安全,不能被烟或火侵袭。对于高度较高的建筑,敞开式楼梯间具有烟囱效应,会使烟气很快通过楼梯间向上扩散蔓延,危及人员的疏散安全。同时,高温烟气的流动也大大加快了火势蔓延,故作本条规定。
厂房与民用建筑相比,一般层高较高,四、五层的厂房,建筑高度即可达 24m,而楼梯的习惯做法是敞开式。同时考虑到有的厂房虽高,但人员不多,厂房建筑可燃装修少,故对设置防烟楼梯间的条件作了调整,即如果厂房的建筑高度低于 32m,人数不足 10 人或只有 10 人时,可以采用封闭楼梯间。
3.8 仓库的安全疏散
3.8 仓库的安全疏散
3.8.1 仓库的安全出口应分散布置。每个防火分区或一个防火分区的每个楼层,其相邻2 个安全出口最近边缘之间的水平距离不应小于5m。
条文说明
3.8.1 有关说明见第 3.7. 1 条条纹说明。
3.8.2 每座仓库的安全出口不应少于2个,当一座仓库的占地面积不大于300m2 时,可设置1个安全出口。仓库内每个防火分区通向疏散走道、楼梯或室外的出口不宜少于2个,当防火分区的建筑面积不大于100m2时,可设置1个出口。通向疏散走道或楼梯的门应为乙级防火门。
条文说明
3.8.2 本条为强制性条文。本条规定为地上仓库安全出口设置的基本要求,所规定的安全出口数量既是对一座仓库而言,也是对仓库内任一个防火分区或某一使用房间的安全出口数量要求。
要求仓库每个防火分区至少应有 2 个安全出口,可提高火灾时人员疏散通道和出口的可靠性。考虑到仓库本身人员数量较少,若不论面积大小均要求设置 2 个出口,有时会有一定困难,也不符合实际情况。因此,对面积小的仓库规定了允许设置 1 个安全出口的条件。
3.8.3 地下或半地下仓库(包括地下或半地下室)的安全出口不应少于2个;当建筑面积不大于100m2 时,可设置1个安全出口。
地下或半地下仓库(包括地下或半地下室),当有多个防火分区相邻布置并采用防火墙分隔时,每个防火分区可利用防火墙上通向相邻防火分区的甲级防火门作为第二安全出口,但每个防火分区必须至少有1 个直通室外的安全出口。
条文说明
3.8.3 本条为强制性条文。本条规定为地下、半地下仓库安全出口设置的基本要求。本条规定的地下、半地下仓库,包括独立建造的地下、半地下仓库和布置在其他建筑的地下、半地下仓库。
地下、半地下仓库难以直接天然采光和自然通风,排烟困难,疏散只能通过楼梯间进行。为保证安全,避免万一出口被堵住就无法疏散的情况,要求至少需设置 2 个安全出口。考虑到建筑面积较大的地下、半地下仓库,如果要求每个防火分区均需设置至少 2 个直通室外的出口,可能有很大困难,所以规定至少要有 1 个直通室外的独立安全出口,另一个可通向相邻防火分区,但是该防火分区须采用防火墙与相邻防火分区分隔,以保证人员进入另一个防火分区内后有足够安全的条件进行疏散。
3.8.4 冷库、粮食筒仓、金库的安全疏散设计应分别符合现行国家标准《冷库设计规范》GB 50072 和《粮食钢板筒仓设计规范》GB 50322 等标准的规定。
条文说明
3.8.4 对于粮食钢板筒仓、冷库、金库等场所,平时库内无人,需要进入的人员也很少,且均为熟悉环境的工作人员,粮库、金库还有严格的保安管理措施与要求,因此这些场所可以按照国家相应标准或规定的要求设置安全出口。
3.8.5 粮食筒仓上层面积小于1000m2,且作业人数不超过2人时,可设置1个安全出口。
3.8.6 仓库、筒仓中符合本规范第6.4.5 条规定的室外金属梯,可作为疏散楼梯,但筒仓室外楼梯平台的耐火极限不应低于0.25h。
3.8.7 高层仓库的疏散楼梯应采用封闭楼梯间。
条文说明
3.8.7 本条为强制性条文。高层仓库内虽经常停留人数不多,但垂直疏散距离较长,如采用敞开式楼梯间不利于疏散和救援,也不利于控制烟火向上蔓延。
3.8.8 除一、二级耐火等级的多层戊类仓库外,其他仓库内供垂直运输物品的提升设施宜设置在仓库外,确需设置在仓库内时,应设置在井壁的耐火极限不低于2.00h 的井筒内。室内外提升设施通向仓库的入口应设置乙级防火门或符合本规范第6.5.3 条规定的防火卷帘。
条文说明
3.8.8 本条规定了垂直运输物品的提升设施的防火要求,以防止火势向上蔓延。
多层仓库内供垂直运输物品的升降机(包括货梯),有些紧贴仓库外墙设置在仓库外,这样设置既利于平时使用,又有利于安全疏散;也有些将升降机(货梯)设置在仓库内,但未设置在升降机竖井内,是敞开的。这样的设置很容易使火焰通过升降机的楼板孔洞向上蔓延,设计中应避免这样的不安全做法。但戊类仓库的可燃物少、火灾危险性小,升降机可以设在仓库内。
其他类别仓库内的火灾荷载相对较大,强度大、火灾延续时间可能较长,为避免因门的破坏而导致火灾蔓延扩大,井筒防火分隔处的洞口应采用乙级防火门或其他防火分隔物。
甲、乙、丙类液体、气体储罐(区)和可燃材料堆场
4.1 一般规定
4.1 一般规定
4.1.1 甲、乙、丙类液体储罐区,液化石油气储罐区,可燃、助燃气体储罐区和可燃材料堆场等,应布置在城市(区域)的边缘或相对独立的安全地带,并宜布置在城市(区域)全年最小频率风向的上风侧。
甲、乙、丙类液体储罐(区)宜布置在地势较低的地带。当布置在地势较高的地带时,应采取安全防护设施。
液化石油气储罐(区)宜布置在地势平坦、开阔等不易积存液化石油气的地带。
条文说明
4.1.1 本条结合我国城市的发展需要,规定了甲、乙、丙类液体储罐区,液化石油气储罐区,可燃、助燃气体储罐区,可燃材料堆场等的平面布局要求,以有利于保障城市、居住区的安全。
本规范中的可燃材料露天堆场,包括秸秆、芦苇、烟叶、草药、麻、甘蔗渣、木材、纸浆原料、煤炭等的堆场。这些场所一旦发生火灾,灭火难度大、危害范围大。在实际选址时,应尽量将这些场所布置在城市全年最小频率风向的上风侧;确有困难时,也要尽量选择在本地区或本单位全年最小频率风向的上风侧,以便防止飞火殃及其他建筑物或可燃物堆垛等。
甲、乙、丙类液体储罐或储罐区尽量布置在地势较低的地带,当受条件限制不得不布置在地势较高的地带时,需采取加强防火堤或另外增设防护墙等可靠的防护措施;液化石油气储罐区因液化石油气的相对密度较大、气化体积大、爆炸极限低等特性,要尽量远离居住区、工业企业和建有剧场、电影院、体育馆、学校、医院等重要公共建筑的区域,单独布置在通风良好的区域。
本条规定的这些场所,着火后燃烧速度快、辐射热强、难以扑救,火灾延续时间往往较长,有的还存在爆炸危险,危及范围较大,扑救和冷却用水量较大。因而,在选址时要充分考虑消防水源的来源和保障程度。
4.1.2 桶装、瓶装甲类液体不应露天存放。
条文说明
4.1.2 本条为强制性条文。本条规定主要针对闪点较低的甲类液体,这类液体对温度敏感,特别要预防夏季高温炎热气候条件下因露天存放而发生超压爆炸、着火。
4.1.3 液化石油气储罐组或储罐区的四周应设置高度不小于1.0m 的不燃性实体防护墙。
条文说明
4.1.3 本条为强制性条文。液化石油气泄漏时的气化体积大、扩散范围大,并易积聚引发较严重的灾害。除在选址要综合考虑外,还需考虑采取尽量避免和减少储罐爆炸或泄漏对周围建筑物产生危害的措施。
设置防护墙可以防储罐漏液外流危及其它建筑物。防护墙高度不大于1.0m,对通风影响较小,不会窝气。美国、前苏联的有关规范均对罐区设置防护墙有相应要求。日本各液化石油气罐区以及每个储罐也均设置防火堤。因此,可以认为液化石油气罐区设置不小于 1.0m 高的防护墙,但储罐距防护墙的距离,卧式储罐按其长度的一半,球形储罐按其直径的一半考虑为宜。
液化石油气储罐与周围建筑物的防火间距,应符合本规范第 4.4 节和现行国家标准《城镇燃气设计规范》GB 50028 的有关规定。
4.1.4 甲、乙、丙类液体储罐区,液化石油气储罐区,可燃、助燃气体储罐区和可燃材料堆场,应与装卸区、辅助生产区及办公区分开布置。
条文说明
4.1.4 装卸设施设置在储罐区内或距离储罐区较近,当储罐发生泄漏、有汽车出入或进行装卸作业时,存在爆燃引发火灾的危险。这些场所在设计时应首先考虑按功能进行分区,储罐与其装卸设施及辅助管理设施分开布置,以便采取隔离措施和实施管理。
4.1.5 甲、乙、丙类液体储罐,液化石油气储罐,可燃、助燃气体储罐和可燃材料堆垛,与架空电力线的最近水平距离应符合本规范第10.2.1 条的规定。
4.2 甲、乙、丙类液体储罐(区)的防火间距
4.2 甲、乙、丙类液体储罐(区)的防火间距
条文说明
本节规定主要针对工业企业内以及独立建设的甲、乙、丙类液体储罐(区) 。为便于规范执行和标准间的协调,有关专业石油库的储罐布置及储罐与库内外建筑物的防火间距,应执行现行国家标准《石油库设计规范》GB 50074 的有关规定。
4.2.1 甲、乙、丙类液体储罐(区)和乙、丙类液体桶装堆场与其他建筑的防火间距,不应小于表4.2.1 的规定。
表4.2.1 甲、乙、丙类液体储罐(区),乙、丙类液体桶装堆场与其他建筑的防火间距(m)

注:1 当甲、乙类液体储罐和丙类液体储罐布置在同一储罐区时,罐区的总容量可按1m3甲、乙类液体相当于5m3丙类液体折算。
2 储罐防火堤外侧基脚线至相邻建筑的距离不应小于10m。
3 甲、乙、丙类液体的固定顶储罐区或半露天堆场,乙、丙类液体桶装堆场与甲类厂房(仓库)、民用建筑的防火间距,应按本表的规定增加25%,且甲、乙类液体的固定顶储罐区或半露天堆场,乙、丙类液体桶装堆场与甲类厂房(仓库)、裙房、单、多层民用建筑的防火间距不应小于25m,与明火或散发火花地点的防火间距应按本表有关四级耐火等级建筑物的规定增加25%。
4 浮顶储罐区或闪点大于120℃的液体储罐区与其他建筑的防火间距,可按本表的规定减少25%。
5 当数个储罐区布置在同一库区内时,储罐区之间的防火间距不应小于本表相应容量的储罐区与四级耐火等级建筑物防火间距的较大值。
6 直埋地下的甲、乙、丙类液体卧式罐,当单罐容量不大于50m3,总容量不大于200m3 时,与建筑物的防火间距可按本表规定减少50%。
7 室外变、配电站指电力系统电压为35kV~500kV 且每台变压器容量不小于10MVA 的室外变、配电站和工业企业的变压器总油量大于5t 的室外降压变电站。
条文说明
4.2.1 本条为强制性条文。本条规定了甲、乙、丙类液体储罐和乙、丙类液体桶装堆场与建筑物的防火间距。
(1) 甲、乙、丙类液体储罐和乙、丙类液体桶装堆场的最大总容量,是根据工厂企业附属可燃液体库和其他甲、乙、丙类液体储罐及仓库等的容量确定的。
规范中表 4.2.1 规定的防火间距主要根据火灾实例、基本满足灭火扑救要求和现行的一些实际做法提出的。一个 30m3 的地上卧式油罐爆炸着火,能震碎相距 15m 范围的门窗玻璃,辐射热可引燃相距 12m的可燃物。根据扑救油罐实践经验,油罐(池)着火时燃烧猛烈、辐射热强,小罐着火至少应有 12m~15m 的距离,较大罐着火至少应有 15m~20m 的距离,才能满足灭火需要。
(2) 对于可能同时存放甲、乙、丙类液体的一个储罐区,在确定储罐区之间的防火间距时,要先将不同类别的可燃液体折算成同一类液体的容量(可折算成甲、乙类液体,也可折算成丙类液体)后,按本规范表 4.2.1 的规定确定。
(3) 关于表 4.2.1 注的说明。
注 3:因甲、乙、丙类液体的固定顶储罐区、半露天堆场和乙、丙类液体桶装堆场与甲类厂房和仓库以及民用建筑发生火灾时,相互影响和威胁较大,相应的防火间距应分别按表 4.2.1 中规定的数值增加 25%。上述储罐、堆场发生突沸或破裂使油品外泄时,遇到点火源会引发火灾,故增加了与明火或散发火花地点的防火间距,即应在本表对四级耐火等级建筑要求的基础上增加25%。
注 4:浮顶储罐的罐区或闪点大于 120℃的液体储罐区火灾危险性相对较小,故规定可按表4.2.1 中规定的数值减少 25%,对于高层建筑及其裙房尽量不减少。
注 5:数个储罐区布置在同一库区内时,罐区与罐区应视为两座不同的建、构筑物,防火间距原则上应按两个不同库区对待。但为节约土地资源,并考虑到灭火救援需要及同一库区的管理等因素,规定按不小于表 4.2.1 中相应容量的储罐区与四级耐火等级建筑的防火间距之较大值考虑。
注 6:直埋式地下甲、乙、丙类液体储罐较地上式储罐安全,故规定相应的防火间距可按表4.2.1 中规定的数值减少 50%。但为保证安全,单罐容积不应大于 50m3 ,总容积不应大于 200m3 。
4.2.2 甲、乙、丙类液体储罐之间的防火间距不应小于表4.2.2 的规定。
表4.2.2 甲、乙、丙类液体储罐之间的防火间距(m)

注:1 D 为相邻较大立式储罐的直径(m),矩形储罐的直径为长边与短边之和的一半。
2 不同液体、不同形式储罐之间的防火间距不应小于本表规定的较大值。
3 两排卧式储罐之间的防火间距不应小于3m。
4 当单罐容量不大于1000m3 且采用固定冷却系统时,甲、乙类液体的地上式固定顶储罐之间的防火间距不应小于0.6D。
5 地上式储罐同时设置液下喷射泡沫灭火系统、固定冷却水系统和扑救防火堤内液体火灾的泡沫灭火设施时,储罐之间的防火间距可适当减小,但不宜小于0.4D。
6 闪点大于120℃的液体,当单罐容量大于1000m3 时,储罐之间的防火间距不应小于5m;当单罐容量不大于1000m3 时,储罐之间的防火间距不应小于2m。
条文说明
4.2.2 本条为强制性条文。甲、乙、丙类液体储罐之间的防火间距,除考虑安装、检修的间距外,还要考虑避免火灾相互蔓延和便于灭火救援。
目前国内大多数专业油库和工业企业内油库的地上储罐之间的距离多为相邻储罐的一个 D(D-储罐的直径)或大于一个 D,也有些小于一个 D(0.7D~0.9D)。当其中一个储罐着火时,该距离能在一定程度上减少对相邻储罐的威胁。当采用水枪冷却油罐时,水枪喷水的仰角通常为 45°~60°,0.60D~0.75D 的距离基本可行。当油罐上的固定或半固定泡沫管线被破坏时,消防员需向着火罐上挂泡沫钩管,该距离能满足其操作要求。考虑到设置充氮保护设备的液体储罐比较安全,故规定其间距与浮顶储罐一样。
关于表 4.2.2 注的说明:
注 2:主要明确不同火灾危险性的液体(甲类、乙类、丙类) 、不同形式的储罐(立式罐、卧式罐;地上罐、半地下罐、地下罐等)布置在一起时,防火间距应按其中较大者确定,以利安全。对于矩形储罐,其当量直径为长边 A 与短边 B 之和的一半。设当量直径为D,则:

注 3:主要考虑一排卧式储罐中的某个罐着火,不会导致火灾很快蔓延到另一排卧式储罐,并为灭火操作创造条件。
注 4:单罐容积小于 1000m 3 的甲、乙类液体地上固定顶油罐,罐容相对较小,采用固定冷却水设备后,可有效地降低燃烧辐射热对相邻罐的影响;同时,消防员还在火场采用水枪进行冷却,故油罐之间的防火间距可适当减少。
注 5:储罐设置液下喷射泡沫灭火设备后,不需用泡沫钩管(枪);如设置固定消防冷却水设备,通常不需用水枪进行冷却。在防火堤内如设置泡沫灭火设备(如固定泡沫产生器等) ,能及时扑灭流散液体。故这些储罐间的防火间距可适当减小,但尽量不小于 0.4D。
4.2.3 甲、乙、丙类液体储罐成组布置时,应符合下列规定:
1 组内储罐的单罐容量和总容量不应大于表4.2.3 的规定;
表4.2.3 甲、乙、丙类液体储罐分组布置的最大容量

2 组内储罐的布置不应超过两排。甲、乙类液体立式储罐之间的防火间距不应小于2m,卧式储罐之间的防火间距不应小于0.8m;丙类液体储罐之间的防火间距不限;
3 储罐组之间的防火间距应根据组内储罐的形式和总容量折算为相同类别的标准单罐,按本规范第4.2.2 条的规定确定。
条文说明
4.2.3 本条为强制性条文。本条是对小型甲、乙、丙类液体储罐成组布置时的规定,目的在于既保证一定消防安全,又节约用地、节约输油管线,方便操作管理。当容量大于本条规定时,应执行本规范的其他规定。
据调查,有的专业油库和企业内的小型甲、乙、丙类液体库,将容量较小油罐成组布置。实践证明, 小容量的储罐发生火灾时,一般情况下易于控制和扑救,不像大罐那样需要较大的操作场地。
为防止火势蔓延扩大、有利灭火救援、减少火灾损失,组内储罐的布置不应多于两排。组内储罐之间的距离主要考虑安装、检修的需要。储罐组与组之间的距离可按储罐的形式(地上式、半地下式、地下式等)和总容量相同的标准单罐确定。如:一组甲、乙类液体容量为 950m3 ,其中 100m3单罐 2 个,150m3 单罐 5 个,则组与组的防火间距按小于或等于 1000m3 的单罐 0.75D 确定。
4.2.4 甲、乙、丙类液体的地上式、半地下式储罐区,其每个防火堤内宜布置火灾危险性类别相同或相近的储罐。沸溢性油品储罐不应与非沸溢性油品储罐布置在同一防火堤内。地上式、半地下式储罐不应与地下式储罐布置在同一防火堤内。
条文说明
4.2.4 把火灾危险性相同或接近的甲、乙、丙类液体地上、半地下储罐布置在一个防火堤分隔范围内,既有利于统一考虑消防设计,储罐之间也能互相调配管线布置,又可节省输送管线和消防管线,便于管理。
将沸溢性油品与非沸溢性油品,地上液体储罐与地下、半地下液体储罐分别布置在不同防火堤内,可有效防止沸溢性油品储罐着火后因突沸现象导致火灾蔓延,或者地下储罐发生火灾威胁地上、半地下储罐,避免危及非沸溢性油品储罐,从而减小扑灭难度和损失。本条规定遵循了不同火灾危险性的储罐分别分区布置的原则。
4.2.5 甲、乙、丙类液体的地上式、半地下式储罐或储罐组,其四周应设置不燃性防火堤。防火堤的设置应符合下列规定:
1 防火堤内的储罐布置不宜超过2 排,单罐容量不大于1000m3且闪点大于120℃的液体储罐不宜超过4 排;
2 防火堤的有效容量不应小于其中最大储罐的容量。对于浮顶罐,防火堤的有效容量可为其中最大储罐容量的一半;
3 防火堤内侧基脚线至立式储罐外壁的水平距离不应小于罐壁高度的一半。防火堤内侧基脚线至卧式储罐的水平距离不应小于3m;
4 防火堤的设计高度应比计算高度高出0.2m,且应为1.0m~2.2m,在防火堤的适当位置应设置便于灭火救援人员进出防火堤的踏步;
5 沸溢性油品的地上式、半地下式储罐,每个储罐均应设置一个防火堤或防火隔堤;
6 含油污水排水管应在防火堤的出口处设置水封设施,雨水排水管应设置阀门等封闭、隔离装置。
条文说明
4.2.5 本条第 3、4、5、6 款为强制性条文。实践证明,防火堤能将燃烧的流散液体限制在防火堤内,给灭火救援创造有利条件。在甲、乙、丙类液体储罐区设置防火堤,是防止储罐内的液体因罐体破坏或突沸导致外溢流散而使火灾蔓延扩大,减少火灾损失的有效措施。前苏联、美国、英国、日本等国家有关规范都明确规定,甲、乙、丙类液体储罐区应设置防火堤,并规定了防火堤内的储罐布置、总容量和具体做法。本条规定既总结了国内的成功经验,也参考了国外的类似规定与做法。有关防火堤的其他技术要求,还可参见国家标准《储罐区防火堤设计规范》GB 50351-2005。
1 防火堤内的储罐布置不宜大于两排,主要考虑储罐失火时便于扑救,如布置大于两排,当中间一排储罐发生火灾时,将对两边储罐造成威胁,必然会给扑救带来较大困难。
对于单罐容量不大于 1000m3 且闪点大于 120℃的液体储罐,储罐体形较小、高度较低,若中间一行储罐发生火灾是可以进行扑救的,同时还可节省用地,故规定可不大于 4 排。
2 防火堤内的储罐发生爆炸时,储罐内的油品常不会全部流出,规定防火堤的有效容积不应小于其中较大储罐的容积。浮顶储罐发生爆炸的几率较低,故取其中最大储罐容量的一半。
3、4这两款规定主要考虑储罐爆炸着火后,油品因罐体破裂而大量外流时,能防止流散到防火堤外,并要能避免液体静压力冲击防火堤。
5 沸溢性油品储罐要求每个储罐设置一个防火堤或防火隔堤,以防止发生因液体沸溢,四处流散而威胁相邻储罐。
6 含油污水管道应设置水封装置以防止油品流至污水管道而造成安全隐患。雨水管道应设置阀门等隔离装置,主要为防止储罐破裂时液体流向防火堤之外
4.2.6 甲类液体半露天堆场,乙、丙类液体桶装堆场和闪点大于120℃的液体储罐(区),当采取了防止液体流散的设施时,可不设置防火堤。
条文说明
4.2.6 闪点大于 120℃的液体储罐或储罐区以及桶装、瓶装的乙、丙类液体堆场,甲类液体半露天堆场(有盖无墙的棚房),由于液体储罐爆裂可能性小,或即使桶装液体爆裂,外溢的液体量也较少,因此当采取了有效防止液体流散的设施时,可以不设置防火堤。实际工程中,一般采用设置粘土、砖石等不燃材料的简易围堤和事故油池等方法来防止液体流散。
4.2.7 甲、乙、丙类液体储罐与其泵房、装卸鹤管的防火间距不应小于表4.2.7 的规定。
表4.2.7 甲、乙、丙类液体储罐与其泵房、装卸鹤管的防火间距(m)

注:1 总容量不大于1000m3 的甲、乙类液体储罐和总容量不大于5000m3 的丙类液体储罐,其防火间距可按本表的规定减少25%。
2 泵房、装卸鹤管与储罐防火堤外侧基脚线的距离不应小于5m。
条文说明
4.2.7 据调查,目前国内一些甲、乙类液体储罐与泵房的距离一般在 14m~20m 之间,与铁路装卸栈桥一般在 18 m~23m 之间。
发生火灾时,储罐对泵房等的影响与罐容和所存可燃液体的量有关,泵房等对储罐的影响相对较小。但从引发的火灾情况看,往往是两者相互作用的结果。因此,从保障安全、便于灭火救援出发,储罐与泵房和铁路、汽车装卸设备要求保持一定的防火间距,前者宜为 10m~15m。无论是铁路还是汽车的装卸鹤管,其火灾危险性基本一致,故将有关防火间距统一,将后者定为 12m~20m。
4.2.8 甲、乙、丙类液体装卸鹤管与建筑物、厂内铁路线的防火间距不应小于表4.2.8 的规定。
表4.2.8 甲、乙、丙类液体装卸鹤管与建筑物、厂内铁路线的防火间距(m)

注:装卸鹤管与其直接装卸用的甲、乙、丙类液体装卸铁路线的防火间距不限。
条文说明
4.2.8 本条规定主要为减小装卸鹤管与建筑物、铁路线之间的相互影响。根据对国内一些储罐区的调查,装卸鹤管与建筑物的距离一般为 14m~18m。对丙类液体鹤管与建筑的距离,则据其火灾危险性做了一定调整。
4.2.9 甲、乙、丙类液体储罐与铁路、道路的防火间距不应小于表4.2.9 的规定。
表4.2.9 甲、乙、丙类液体储罐与铁路、道路的防火间距(m)

条文说明
4.2.9 甲、乙、丙类液体储罐与铁路走行线的距离,主要考虑蒸汽机车飞火对储罐的威胁,而飞火的控制距离难以准确确定,但机车的飞火通常能量较小,一定距离后即会快速衰减,故将最小间距控制在 20m,对甲、乙类储罐与厂外铁路走行线的间距,考虑到这些物质的可燃蒸气的点火能相对较低,故规定大一些。
与道路的距离是据汽车和拖拉机排气管飞火对储罐的威胁确定的。据调查,机动车辆的飞火的影响范围远者为 8m~10m,近者为 3m ~4m,故与厂内次要道路定为 5m 和 10m,与主要道路和厂外道路的间距则需适当增大些。
4.2.10 零位罐与所属铁路装卸线的距离不应小于6m。
条文说明
4.2.10 零位储罐罐容较小,是铁路槽车向储罐卸油作业时的缓冲罐。零位罐置于低处,铁路槽车内的油品借助液位高程自流进零位罐,然后利用油泵送入储罐。
4.2.11 石油库的储罐(区)与建筑的防火间距,石油库内的储罐布置和防火间距以及储罐与泵房、装卸鹤管等库内建筑的防火间距,应符合现行国家标准《石油库设计规范》GB 50074 的规定。
4.3 可燃、助燃气体储罐(区)的防火间距
4.3 可燃、助燃气体储罐(区)的防火间距
4.3.1 可燃气体储罐与建筑物、储罐、堆场等的防火间距应符合下列规定:
1 湿式可燃气体储罐与建筑物、储罐、堆场等的防火间距不应小于表4.3.1 的规定;
表4.3.1 湿式可燃气体储罐与建筑物、储罐、堆场等的防火间距(m)

注: 固定容积可燃气体储罐的总容积按储罐几何容积(m3)和设计储存压力(绝对压力,105Pa) 的乘积计算。
2 固定容积的可燃气体储罐与建筑物、储罐、堆场等的防火间距不应小于表4.3.1 的规定;
3 干式可燃气体储罐与建筑物、储罐、堆场等的防火间距:当可燃气体的密度比空气大时,应按表4.3.1 的规定增加25%;当可燃气体的密度比空气小时,可按表4.3.1 的规定确定;
4 湿式或干式可燃气体储罐的水封井、油泵房和电梯间等附属设施与该储罐的防火间距,可按工艺要求布置;
5 容积不大于20m3的可燃气体储罐与其使用厂房的防火间距不限。
条文说明
4.3.1 本条为强制性条文。本条是对可燃气体储罐与其他建筑防火间距的基本规定。可燃气储罐指盛装氢气、甲烷、乙烷、乙烯、氨气、天然气、油田伴生气、水煤气、半水煤气、发生炉煤气、高炉煤气、焦炉煤气、伍德炉煤气、矿井煤气等可燃气体的储罐。
可燃气体储罐分低压和高压两种。低压可燃气体储罐的几何容积是可变的,分湿式和干式两种。湿式可燃气体储罐的设计压力通常小于 4kPa,干式可燃气体储罐的设计压力通常小于 8kPa。高压可燃气体储罐的几何容积是固定的,外形有卧式圆筒形和球形两种。卧式储气罐容积较小,通常不大于 120m3 。球型储气罐罐容积较大,最大容积可达 10000m3 。这类储罐的设计压力通常为 1.0 MPa~1.6MPa。目前国内湿式可燃气储罐单罐容积档次有:小于 1000m3 、1000m3 、5000m3 、10000m3 、20000m3 、30000m3 、50000m3 、100000m3 、150000m3 、200000m3 ;干式可燃气体储罐单罐容积档次有:小于 1000m3 、1000m3 、5000m3 、10000m3 、20000m3 、30000m3 、50000m3 、80000m3 、170000m3 、300000m3 。
表中储罐总容积小于等于 1000m3 者,一般为小氮肥厂、小化工厂和其他小型工业企业的可燃气体储罐。储罐总容积为 1000m3 ~10000m3 者,多是小城市的煤气储配站、中型氮肥厂、化工厂和其他中小型工业企业的可燃气体储罐。储罐总容积大于等于 10000m3 至小于 50000m3 者,为中小城市的煤气储配站、大型氮肥厂、化工厂和其他大中型工业企业的可燃气体储罐。储罐总容积大于等于 50000m3 至小于 100000m3 者,为大中城市的煤气储配站、焦化厂、钢铁厂和其他大型工业企业的可燃气体储罐。
近 10 年,国内各钢铁企业为节能减排,对钢厂产生的副产煤气进行了回收利用。为充分利用钢厂的副产煤气,调节煤气发生与消耗间的不平衡性,保证煤气的稳定供给,钢铁企业均设置了煤气储罐。由于产能增加,国内多家钢铁企业的煤气储罐容量已大于 100000m3 ,部分钢铁企业大型煤气储罐现状见表 11。

据调查,国内目前最大的煤气储罐容积为 300000 m3 ,最高压力为 10 kPa。为适应我国储气罐单罐容积趋向大型化的需要,本次修订增加了第五档,即 100000m3 ~300000m3 ,明确了该档储罐与建筑物、储罐、堆场的防火间距要求。
表 4.3.1 注:固定容积的可燃气体储罐设计压力较高,易漏气,火灾危险性较大,防火间距要先按其实际几何容积(m3 )与设计压力(绝对压力,10 5 Pa)乘积折算出总容积,再按表 4.3.1 的规定确定。
本条有关间距的主要确定依据:
(1)湿式储气罐内可燃气体的密度多数比空气轻,泄漏时易向上扩散,发生火灾时易扑救。根据有关分析,湿式可燃气体储罐一般不会发生爆炸,即使发生爆炸一般也不会发生二次或连续爆炸。爆炸原因大多为在检修时因处理不当或违章焊接引起。湿式储气罐或堆场等发生火灾爆炸时,相互危及范围一般在20m ~40m,近者约10m,远着100m ~200m,碎片飞出可能伤人或砸坏建筑物。
(2)考虑施工安装的需要,大、中型可燃气体储罐施工安装所需的距离一般为 20m~25m。根据储气罐扑救实践,人员与罐体之间至少要保持 15m~20m 的间距。
(3)现行国家标准《城镇燃气设计规范》GB 50028、 《钢铁冶金企业设计防火规范》GB 50414 对不同容积可燃气体储罐与建筑物、储罐、堆场的防火间距也均有要求。《城镇燃气设计规范》中表格第五档为“大于 200000m3 ” ,没有规定储罐容积上限,这主要是因为考虑到安全性、经济性等方面的因素,城镇中的燃气储罐容积不会太大,一般不大于 200000m3 。大型的可燃气体储罐主要集中在钢铁等企业中。本规范在确定 100000m3 ~300000m3 可燃气体储罐与建筑物、储罐、堆场的防火间距要求时,主要是基于辐射热计算、国内部分钢铁企业现状与需求和此类储罐的实际火灾危险性。
(4)干式储气罐的活塞和罐体间靠油或橡胶夹布密封,当密封部分漏气时,可燃气体泄漏到活塞上部空间,经排气孔排至大气中。当可燃气体密度大于空气时,不易向罐顶外部扩散,比空气小时,则易扩散,故前者防火间距应按表 4.3.1 增加 25%,后者可按表 4.3.1 的规定执行。
(5)小于 20m3 的储罐,可燃气体总量及其火灾危险性较小,与其使用燃气厂房的防火间距可不限。
(6)湿式可燃气体储罐的燃气进出口阀门室、水封井和干式可燃气体储罐的阀门室、水封井、密封油循环泵和电梯间,均是储罐不宜分离的附属设施。为节省用地,便于运行管理,这些设施间可按工艺要求布置,防火间距不限。
4.3.2 可燃气体储罐(区)之间的防火间距应符合下列规定:
1 湿式可燃气体储罐或干式可燃气体储罐之间及湿式与干式可燃气体储罐的防火间距,不应小于相邻较大罐直径的1/2;
2 固定容积的可燃气体储罐之间的防火间距不应小于相邻较大罐直径的2/3;
3 固定容积的可燃气体储罐与湿式或干式可燃气体储罐的防火间距,不应小于相邻较大罐直径的1/2;
4 数个固定容积的可燃气体储罐的总容积大于200000m3 时,应分组布置。卧式储罐组之间的防火间距不应小于相邻较大罐长度的一半;球形储罐组之间的防火间距不应小于相邻较大罐直径,且不应小于20m。
条文说明
4.3.2 本条为强制性条文。可燃气体储罐或储罐区之间的防火间距,是发生火灾时减少相互间的影响和便于灭火救援和施工、安装、检修所需的距离。鉴于干式可燃气体储罐与湿式可燃气体储罐火灾危险性基本相同且罐体高度均较高,故储罐之间的距离均规定不应小于相邻较大罐直径的一半。固定容积的可燃气体储罐设计压力较高、火灾危险性较湿式和干式可燃气体储罐大,卧式和球形储罐虽形式不同,但其火灾危险性基本相同。故均规定为不应小于相邻较大罐的 2/3。
固定容积的可燃气体储罐与湿式或干式可燃气体储罐的防火间距,不应小于相邻较大罐的半径,主要考虑在一般情况下后者的直径大于前者,本条规定可以满足灭火救援和施工安装、检修需要。
我国在实施天然气“西气东输”工程中,已建成一批大型天然气球形储罐,当设计压力为1.0MPa~1.6MPa 时,容积相当于 50000m3 ~80000m3 、100000m3 ~160000m3 。据此,与燃气管理和燃气规范归口单位共同调研,并对其实际火灾危险性进行研究后,将储罐分组布置的规定调整为“数个固定容积的可燃气体储罐总容积大于等于 200000m3(相当于设计压力为 1.0MPa 时的10000m3 球形储罐 2 台)时,应分组布置” 。由于本规范只涉及到储罐平面布置的规定,未全面、系统地规定其他相关消防安全技术要求。设计时,不能片面考虑储罐区的总容量与间距的关系,而需根据现行国家标准《城镇燃气设计规范》GB 50028 等标准的规定进行综合分析,确定合理和安全可靠的技术措施。
4.3.3 氧气储罐与建筑物、储罐、堆场等的防火间距应符合下列规定:
1 湿式氧气储罐与建筑物、储罐、堆场等的防火间距不应小于表4.3.3 的规定;
表4.3.3 湿式氧气储罐与建筑物、储罐、堆场等的防火间距(m)

注:固定容积氧气储罐的总容积按储罐几何容积(m3)和设计储存压力(绝对压力,105Pa)的乘积计算。
2 氧气储罐之间的防火间距不应小于相邻较大罐直径的1/2;
3 氧气储罐与可燃气体储罐的防火间距不应小于相邻较大罐的直径;
4 固定容积的氧气储罐与建筑物、储罐、堆场等的防火间距不应小于表4.3.3的规定;
5 氧气储罐与其制氧厂房的防火间距可按工艺布置要求确定;
6 容积不大于50m3 的氧气储罐与其使用厂房的防火间距不限。
注:1m3 液氧折合标准状态下800m3 气态氧。
条文说明
4.3.3 本条为强制性条文。氧气为助燃气体,其火灾危险性属乙类,通常储存于钢罐内。氧气储罐与民用建筑,甲、乙、丙类液体储罐,可燃材料堆场的防火间距,主要考虑这些建筑在火灾时的相互影响和灭火救援的需要;与制氧厂房的防火间距可按现行国家标准《氧气站设计规范》GB50030 的有关规定,根据工艺要求确定。确定防火间距时,将氧气罐视为一、二级耐火等级建筑,与储罐外的其他建筑物的防火间距原则按厂房之间的防火间距考虑。
氧气储罐之间的防火间距不小于相邻较大储罐的半径,则是灭火救援和施工、检修的需要;与可燃气体储罐之间的防火间距不应小于相邻较大罐的直径,主要考虑可燃气体储罐发生爆炸时对相邻氧气储罐的影响和灭火救援的需要。
本条表 4.3.3 中总容积小于或等于 1000m3 的湿式氧气储罐,一般为小型企业和一些使用氧气的事业单位的氧气储罐;总容积为 1000m3 ~50000m3 者,主要为大型机械工厂和中、小型钢铁企业的氧气储罐;总容积大于 50000m 3 者,为大型钢铁企业的氧气储罐。
4.3.4 液氧储罐与建筑物、储罐、堆场等的防火间距应符合本规范第4.3.3 条相应容积湿式氧气储罐防火间距的规定。液氧储罐与其泵房的间距不宜小于3m。总容积小于等于3m3 的液氧储罐与其使用建筑的防火间距应符合下列规定:
1 当设置在独立的一、二级耐火等级的专用建筑物内时,其防火间距不应小于10m;
2 当设置在独立的一、二级耐火等级的专用建筑物内,且面向使用建筑物一侧采用无门窗洞口的防火墙隔开时,其防火间距不限;
3 当低温储存的液氧储罐采取了防火措施时,其防火间距不应小于5m。
医疗卫生机构中的医用液氧储罐气源站的液氧储罐应符合下列规定:
1 单罐容积不应大于5m3,总容积不宜大于20m3;
2 相邻储罐之间的距离不应小于最大储罐直径的0.75 倍;
3 医用液氧储罐与医疗卫生机构外建筑的防火间距应符合本规范第4.3.3 条的规定,与医疗卫生机构内建筑的防火间距应符合现行国家标准《医用气体工程技术规范》GB 50751 的规定。
条文说明
4.3.4 确定液氧储罐与其他建筑物、储罐或堆场的防火间距时,要将液氧的储罐容积按 1m3 液氧折算成 800m3 标准状态的氧气后进行。如某厂有 1 个 100m3 的液氧储罐,则先将其折算成 800×100=80000(m3)的氧气,再按本规范第 4.3.3 条第三档(V>50000m3 )的规定确定液氧储罐的防火间距。
液氧储罐与泵房的间隔不宜小于 3m 的规定,与国外有关规范规定和国内有关工程的实际作法一致的。根据分析医用液氧储罐的火灾危险性及其多年运行经验,为适应医用标准调整要求和医院建设需求,将医用液氧储罐的单罐容积和总容积分别调整为 5m3 和 20m3 。医用液氧储罐与医疗卫生机构内建筑的防火间距,国家标准《医用气体工程技术规范》GB50751-2012 已有明确规定。医用液氧储罐与医疗卫生机构外建筑的防火间距,仍要符合本规范第 4.3.3 条的规定。
4.3.5 液氧储罐周围5m 范围内不应有可燃物和沥青路面。
条文说明
4.3.5 当液氧储罐泄漏的液氧气化后,与稻草、木材、刨花、纸屑等可燃物以及溶化的沥青接触时,遇到火源容易引起猛烈的燃烧,致使火势扩大和蔓延,故规定其周围一定范围内不应存在可燃物。
4.3.6 可燃、助燃气体储罐与铁路、道路的防火间距不应小于表4.3.6 的规定。
表4.3.6 可燃、助燃气体储罐与铁路、道路的防火间距(m)

条文说明
4.3.6 可燃、助燃气体储罐发生火灾时,对铁路、道路威胁较甲、乙、丙类液体储罐小,故防火间距的规定较本规范表 4.2.9 的要求小些。
4.3.7 液氢、液氨储罐与建筑物、储罐、堆场等的防火间距可按本规范4.4.1 条相应容积液化石油气储罐防火间距的规定减少25%确定。
条文说明
4.3.7 液氢的闪点为-50℃,爆炸极限范围为 4.0%~75.0%,密度比水轻(沸点时 0.07)。液氢发生泄漏后会因其密度比空气重(在-25℃时,相对密度1.04)而使气化的气体沉积在地面上,当温度升高后才扩散,并在空气中形成爆炸性混合气体,遇到点火源即会发生爆炸而产生火球。氢气是最轻的气体,燃烧速度最快(测试管的管径 D=25.4mm,引燃温度 400℃,火焰传播速度为 4.85m/s,在化学反应浓度下着火能量为 1.5×10 -5 J)。
液氢为甲类火灾危险性物质,燃烧、爆炸的猛烈程度和破坏力等均较气态氢大。参考国外规范,本条规定与建筑物、甲、乙、丙类液体储罐和堆场等的防火间距,按本规范对液化石油气储罐的有关防火间距,即表 4.4.1 条规定的防火间距减小 25%。
液氨为乙类火灾危险性物质,与氟、氯等能发生剧烈反应。氨与空气混合到一定比例时,遇明火能引起爆炸,其爆炸极限为 15.5%~25%。氨具有较高的体积膨胀系数,超装的液氨气瓶极易发生爆炸。为适应工程建设需要,对比液氨和液氢的火灾危险性,参照液氢的有关规定,明确了液氨储罐与建筑物、储罐、堆场的防火间距。
4.3.8 液化天然气气化站的液化天然气储罐(区)与站外建筑等的防火间距不应小于表4.3.8 的规定,与表4.3.8 未规定的其他建筑的防火间距,应符合现行国家标准《城镇燃气设计规范》GB 50028 的规定。
表4.3.8 液化天然气气化站的液化天然气储罐(区)与站外建筑等的防火间距(m)

注:居住区、村镇指1000 人或300 户及以上者;当少于1000 人或300 户时,相应防火间距应按本表有关其他民用建筑的要求确定。
条文说明
4.3.8 本条为强制性条文。液化天然气是以甲烷为主要组分的烃类混合物,液化天然气的自燃点、爆炸极限均比液化石油气的高。当液化天然气的温度高于-112℃时,液化天然气的蒸气比空气轻,易向高处扩散,而液化石油气蒸气比空气重,易在低处聚集而引发火灾或爆炸,以上特点使液化天然气在运输、储存和使用上比液化石油气要安全。
本条表 4.3.8 中规定的液化天然气储罐和集中放散装置的天然气放散总管与站外建、构筑物的防火间距,总结了我国液化石油气气化站的建设与运行管理经验。
4.4 液化石油气储罐(区)的防火间距
4.4 液化石油气储罐(区)的防火间距
4**.4.1 液化石油气供应基地的全压式和半冷冻式储罐(区),与明火或散发火花地点和基地外建筑等的防火间距不应小于表4.4.1 的规定,与表4.4.1 未规定的其他建筑的防火间距应符合现行国家标准《城镇燃气设计规范》GB 50028 的规定。**
表4.4.1 液化石油气供应基地的全压式和半冷冻式储罐(区)与
明火或散发火花地点和基地外建筑等的防火间距(m)

注:1 防火间距应按本表储罐区的总容积或单罐容积的较大者确定。
2 当地下液化石油气储罐的单罐容积不大于50m3,总容积不大于400m3 时,其防火间距可按本表的规定减少50%。
3 居住区、村镇指1000 人或300 户及以上者;当少于1000 人或300 户时,相应防火间距应按本表有关其他民用建筑的要求确定。
条文说明
4.4.1 本条为强制性条文。液化石油气是以丙烷、丙烯、丁烷、丁烯等低碳氢化合物为主要成份的混合物,闪点低于-45℃,爆炸极限范围为 2%~9%,为火灾和爆炸危险性高的甲类火灾危险性物质。液化石油气通常以液态形式常温储存,饱和蒸气压随环境温度变化而变化,一般在 0.2MPa~1.2MPa。 1m3 液态液化石油气可汽化成 250m3 ~300m3 的气态液化石油气, 与空气混合形成 3000m3 ~15000m3 的爆炸性混合气体。
液化石油气着火能量很低(3×10 -4 J~4×10 -4 J),电话、步话机、手电筒开关时产生的火花即可成为爆炸、燃烧的点火源,火焰扑灭后易复燃。液态液化石油气的密度为水的一半 (0.5t/m3 ~0.6t/m3 ) ,发生火灾后用水难以扑灭;气态液化石油气的比重比空气重一倍(2.0kg/m3 ~2.5kg/m3 ) ,泄漏后易在低洼或通风不良处窝存而形成爆炸性混合气体。此外,液化石油气储罐破裂时,罐内压力急剧下降,罐内液态液化石油气会立即气化成大量气体,并向上空喷出形成蘑菇云,继而降至地面向四周扩散,与空气混合形成爆炸性气体。一旦被引燃即发生爆炸,继之大火以火球形式返回罐区形成火海,致使储罐发生连续性爆炸。因此,一旦液化石油气储罐发生泄漏,危险性高,危害极大。
表 4.4.1 将液化石油气储罐和储罐区分为 7 档,按单罐和罐区不同容积规定了防火间距。第一档主要为工业企业、事业等单位和居住小区内的气化站、混气站和小型灌装站的容积规模。第二档为中小城市调峰气源厂和大中型工业企业的气化站和混气站的容积规模。第三、四、五档为一般是大中型灌瓶站,大、中城市调峰气源厂的容积规模。第六、七档主要为特大型灌瓶站,大、中型储配站、 储存站和石油化工厂的储罐区。为更好地控制液化石油气储罐的火灾危害, 本次修订时,经与国家标准《液化石油气厂站设计规范》编制组协商,将其最大总容积限制在 10000m3 。表4.4.1注 2的说明:埋地液化石油气储罐运行压力较低,且压力稳定,通常不大于 0.6MPa,比地上储罐安全,故参考国内外有关规范其防火间距减一半。为了安全起见,限制了单罐容积和储罐区的总容积。
有关防火间距规定的主要确定依据:
(1)根据液化石油气爆炸实例,当储罐发生液化石油气泄漏后,与空气混合并遇到点火源发生爆炸形成后,危及范围与单罐和罐区的总容积、破坏程度、泄漏量大小、地理位置、气象、风速以及消防设施和扑救情况等因素有关。当储罐和罐区容积较小,泄漏量不大时, 爆炸和火灾的波及范围,近者 20m~30m,远者 50m ~60m。当储罐和罐区容积较大,泄漏量很大时,爆炸和火灾的波及范围通常在 100m ~300m,有资料记载,最远可达 1500m。
(2)参考了美国消防协会《国家燃气规范》NFPA 59-2008 规定的非冷冻液化石油气储罐与建筑物的防火间距(见表 12)、英国石油学会《液化石油气安全规范》规定的炼油厂及大型企业的压力储罐与其他建筑物的防火间距(见表13)和日本液化石油气设备协会《一般标准》JLPA001:2002的规定(见表 14)。

注:储罐与用气厂房的间距可按上表减少 50%,但不得低于 50ft(15m )表中数字后括号内的数值为按公制单位换算值。1 美加仑=3.79×10 -3 m3


日本液化石油气设备协会《一般标准》JLPA 001:2002 的规定:第一种居住用地范围内,不允许设置液化石油气储罐;其他用地区域,设置储罐容量有严格限制。在此基础上,规定了地上储罐与第一种保护对象(学校、医院、托幼院、文物古迹、博物馆、车站候车室、百货大楼、酒店、旅馆等)的距离按下式计算确定:

式中:L——储罐与保护对象的防火间距(m);
X——液化石油气的总储量(kg)。
在日本,液化石油气站储罐的平均容积很小,当按上式计算大于 30m 时,可取不小于 30m。当采用地下储罐或采取水喷淋、防火墙等安全措施时、其防火间距可以按该规范的有关规定减小距离。对于液化石油气储罐与站内建筑物的防火间距,日本的规定也很小:与明火、耐火等级较低的建筑物的间距不应小于 8m,与非明火建筑、站内围墙的间距不应小于 3.0m。
(3)总结了原规范执行情况,考虑了当前我国液化石油气行业设备制造安装、安全设施装备和管理的水平等现状。液化石油气单罐容积大于 1000m3 和罐区总容积大于 5000m3 的储存站,属特大型储存站,万一发生火灾或爆炸,其危及的范围也大,故有必要加大其防火间距要求。
4.4.2 液化石油气储罐之间的防火间距不应小于相邻较大罐的直径。
数个储罐的总容积大于3000m3 时,应分组布置,组内储罐宜采用单排布置。组与组相邻储罐之间的防火间距不应小于20m。
条文说明
4.4.2 本条为强制性条文。对于液化石油气储罐之间的防火间距,要考虑当一个储罐发生火灾时,能减少对相邻储罐的威胁,同时要便于施工安装、检修和运行管理。多个储罐的布置要求,主要考虑要减少发生火灾时的相互影响,并便于灭火救援,保证至少有一只消防水枪的充实水柱能达到任一储罐的任何部位。
4.4.3 液化石油气储罐与所属泵房的防火间距不应小于15m。当泵房面向储罐一侧的外墙采用无门、窗、洞口的防火墙时,防火间距可减至6m。液化石油气泵露天设置在储罐区内时,储罐与泵的防火间距不限。
条文说明
4.4.3 对于液化石油气储罐与所属泵房的距离要求,主要考虑泵房的火灾不要引发储罐爆炸着火,也是扑灭泵房火灾所需的最小安全距离。为满足液化石油气泵房正常运行,当泵房面向储罐一侧的外墙采用无门窗洞口的防火墙时,防火间距可适当调整。液化石油气泵露天设置时,对防火是有利的,为更好地满足工艺需要,对其与储罐的距离可不限。
4.4.4 全冷冻式液化石油气储罐、液化石油气气化站、混气站的储罐与周围建筑的防火间距,应符合现行国家标准《城镇燃气设计规范》GB 50028 的规定。
工业企业内总容积不大于10m3 的液化石油气气化站、混气站的储罐,当设置在专用的独立建筑内时,建筑外墙与相邻厂房及其附属设备的防火间距可按甲类厂房有关防火间距的规定确定。当露天设置时,与建筑物、储罐、堆场等的防火间距应符合现行国家标准《城镇燃气设计规范》GB 50028 的规定。
条文说明
4.4.4 有关全冷冻式液化石油气储罐和液化石油气气化站、混气站的储罐与重要公共建筑和其他民用建筑、道路等的防火间距,为保证安全,便于使用,与现行国家标准《城镇燃气设计规范》 GB 50028管理组协商后,将有关防火间距在《城镇燃气设计规范》中作详细规定,本规范不再规定。
总容积不大于 10m 3 的储罐,当设置在专用的独立建筑物内时,通常设置 2 个。单罐容积小,又设置在建筑物内,火灾危险性较小。故规定该建筑外墙与相邻厂房及其附属设备的防火间距,可以按甲类厂房的防火间距执行。
4.4.5 Ⅰ、Ⅱ级瓶装液化石油气供应站瓶库与站外建筑等的防火间距不应小于表4.4.5 的规定。瓶装液化石油气供应站的分级及总存瓶容积不大于1m3的瓶装供应站瓶库的设置,应符合现行国家标准《城镇燃气设计规范》GB 50028 的规定。**
表4.4.5 Ⅰ、Ⅱ级瓶装液化石油气供应站瓶库与站外建筑等的防火间距(m)

注:总存瓶容积应按实瓶个数与单瓶几何容积的乘积计算。
条文说明
4.4.5 本条为强制性条文。本条规定了液化石油气瓶装供应站的基本防火间距。
目前,我国各城市液化石油气瓶装供应站的供应规模大都在 5000 户~7000 户,少数在 10000户左右,个别站也有大于 10000 户的。根据各地运行经验,考虑方便用户、维修服务等因素,供气规模以 5000 户~10000 户为主。该供气规模日售瓶量按 15kg 钢瓶计,为 170 瓶~350 瓶左右。瓶库通常应按 1.5 天~2 天的售瓶量存瓶,才能保证正常供应,需储存 250 瓶~700 瓶,相当于容积为4m3 ~20m3 的液化石油气。
本条表 4.4.5 对液化石油气站的瓶库与站外建、构筑物的防火间距,按总存储容积分四档规定了不同的防火间距。与站外建、构筑物防火间距,考虑了液化石油气钢瓶单瓶容量较小,总存瓶量也严格限制最多不大于 20m3 ,火灾危险性较液化石油气储罐小等因素。
表 4.4.5 注中的总存瓶容积按实瓶个数与单瓶几何容积的乘积计算,具体计算可按下式进行:

式中:V—总存瓶容积(m 3 ) ;
N—实瓶个数;
V—单瓶几何容积,15kg 钢瓶为 35.5L,50kg 钢瓶为 112L。
4.4.6 Ⅰ级瓶装液化石油气供应站的四周宜设置不燃性实体围墙,但面向出入口一侧可设置不燃性非实体围墙。
Ⅱ级瓶装液化石油气供应站的四周宜设置不燃性实体围墙,或下部实体部分高度不低于0.6m 的围墙。
条文说明
4.4.6 液化石油气瓶装供应站的四周,要尽量采用不燃材料构筑实体围墙,即无孔洞、花格的墙体。这不但有利于安全,而且可减少和防止瓶库发生爆炸时对周围区域的破坏。液化石油气瓶装供应站通常设置在居民区内,考虑与环境协调,面向出入口(一般为居民区道路)一侧可采用不燃材料构筑非实体的围墙,如装饰型花格围墙,但面向该侧的瓶装供应站建筑外墙不能设置泄压口。
4.5 可燃材料堆场的防火间距
4.5 可燃材料堆场的防火间距
4.5.1 露天、半露天可燃材料堆场与建筑物的防火间距不应小于表4.5.1 的规定。
表4.5.1 露天、半露天可燃材料堆场与建筑物的防火间距(m)

注: 露天、半露天秸杆、芦苇、打包废纸等材料堆场,与甲类厂房(仓库)、民用建筑的防火间距应根据建筑物的耐火等级分别按本表的规定增加25%且不应小于25m,与室外变、配电站的防火间距不应小于50m,与明火或散发火花地点的防火间距应按本表四级耐火等级建筑物的相应规定增加25%。
当一个木材堆场的总储量大于25000m3或一个秸杆、芦苇、打包废纸等材料堆场的总储量大于20000t时,宜分设堆场。各堆场之间的防火间距不应小于相邻较大堆场与四级耐火等级建筑物的防火间距。
不同性质物品堆场之间的防火间距,不应小于本表相应储量堆场与四级耐火等级建筑物防火间距的较大值。
条文说明
4.5.1 据调查,粮食囤垛堆场目前仍在使用,总储量较大且多利用稻草、竹杆等可燃物材料建造,容易引发火灾。本条根据过去粮食囤垛的火灾情况,对粮食囤垛的防火间距作了规定,并将粮食囤垛堆场的最大储量定为 20000t。根据我国部分地区粮食收储情况和火灾形势,2013 年国家有关部门和单位也组织对粮食席穴囤、简易罩棚等粮食存放场所的防火,制定了更详细的规定。
对于棉花堆场,尽管国家近几年建设了大量棉花储备库,但仍有不少地区采用露天或半露天堆放的方式储存,且储量较大,每个棉花堆场储量大都在 5000t 左右。麻、毛、化纤和百货等火灾危险性类同,故将每个堆场最大储量限制在 5000t 以内。棉、麻、毛、百货等露天或半露天堆场与建筑物的防火间距,主要根据案例和现有堆场管理实际情况,并考虑避免和减少火灾时的损失。秸秆、芦苇、亚麻等的总储量较大,且在一些行业,如造纸厂或纸浆厂,储量更大。
从这些材料堆场发生火灾的情况看,火灾具有延续时间长、辐射热大、扑救难度较大、灭火时间长、用水量大的特点,往往损失巨大。根据以上情况,为了有效地防止火灾蔓延扩大,有利于灭火救援,将可燃材料堆场至建筑物的最小间距定为 15m~40m。
对于木材堆场,采用统堆方式较多,往往堆垛高、储量大,有必要对每个堆垛储量和防火间距加以限制。但为节约用地,规定当一个木材堆场的总储量如大于 25000m3 或一个秸秆可燃材料堆场的总储量大于 20000t 时,宜分设堆场,且各堆场之间的防火间距按不小于相邻较大堆场与四级建筑的间距确定。
关于表 4.5.1 注的说明:
(1)甲类厂房、甲类仓库发生火灾时,较其他类别建筑的火灾对可燃材料堆场的威胁大,故规定其防火间距按表 4.5.1 的规定增加 25%且不应小于 25m。
电力系统电压为 35kV~500kV 且每台变压器容量在 10MV A 以上的室外变、配电站,以及工业企业的变压器总油量大于 5t 的室外总降压变电站对堆场威胁也较大,故规定有关防火间距不应小于 50m。
(2)为防止明火或散发火花地点的飞火引发可燃材料堆场火灾,露天、半露天可燃材料堆场与明火或散发火花地点的防火间距,应按本表四级建筑的规定增加 25%。
4.5.2 露天、半露天可燃材料堆场与甲、乙、丙类液体储罐的防火间距,不应小于本规范表4.2.1和表4.5.1中相应储量堆场与四级耐火等级建筑物防火间距的较大值。
条文说明
4.5.2 甲、乙、丙类液体储罐一旦发生火灾,威胁较大、辐射强度大,故规定有关防火间距不应小于表4.2.1和表 4.5.1 中相应容量与四级建筑防火间距的较大值。
4.5.3 露天、半露天秸杆、芦苇、打包废纸等材料堆场与铁路、道路的防火间距不应小于表4.5.3 的规定,其他可燃材料堆场与铁路、道路的防火间距可根据材料的火灾危险性按类比原则确定。
表4.5.3 露天、半露天可燃材料堆场与铁路、道路的防火间距(m)

条文说明
4.5.3 可燃材料堆场着火时影响范围较大,一般在 20m~40m 之间。汽车和拖拉机的排气管飞火距离远者一般为 8m~10m,近者为 3m~4m。露天、半露天堆场与铁路线的防火间距,主要考虑蒸汽机车飞火对堆场的影响;与道路的防火间距,主要考虑道路的通行情况、汽车和拖拉机排气管飞火的影响以及堆场的火灾危险性。
民用建筑
5.1 建筑分类和耐火等级
5.1 建筑分类和耐火等级
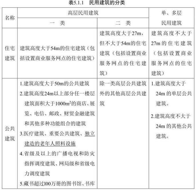
5.1.1 民用建筑根据其建筑高度和层数可分为单、多层民用建筑和高层民用建筑。
高层民用建筑根据其建筑高度、使用功能和楼层的建筑面积可分为一类和二类。民用建筑的分类应符合表5.1.1的规定。
表5.1.1 民用建筑的分类


注:1 表中未列入的建筑,其类别应根据本表类比确定。
2 除本规范另有规定外,宿舍、公寓等非住宅类居住建筑的防火要求,应符合本规范有关公共建筑的规定。
3 除本规范另有规定外,裙房的防火要求应符合本规范有关高层民用建筑的规定。
条文说明
5.1.1 本条对民用建筑按照其建筑高度、功能、火灾危险性和扑救难易程度等进行了分类。以该分类为基础,本规范分别在耐火等级、防火间距、防火分区、安全疏散、灭火设施等方面对民用建筑的防火设计提出了不同的要求,以实现保障建筑消防安全与保证工程建设和提高投资效益的统一。
(1)对民用建筑进行分类是一个较为复杂的问题,现行国家标准 《民用建筑设计通则》 GB 50352将民用建筑分为居住建筑和公共建筑两大类,其中居住建筑包括住宅建筑、宿舍建筑等。在防火方面,除住宅建筑外,其他类型居住建筑的火灾危险性与公共建筑接近,其防火要求需按公共建筑的有关规定执行。因此,本规范将民用建筑分为住宅建筑和公共建筑两大类,并进一步按照建筑高度分为高层民用建筑和单层、多层民用建筑。
(2)对于住宅建筑,本规范以 27m 作为区分多层和高层住宅建筑的标准;对于高层住宅建筑,以 54m 划分为一类和二类。该划分方式主要为了与原国家标准《建筑设计防火规范》GB50016-2006 和《高层民用建筑设计防火规范》 GB 50045-1995 中按 9 层及 18 层的划分标准相一致。
对于公共建筑,本规范以 24m 作为区分多层和高层公共建筑的标准。在高层建筑中将性质重要、火灾危险性大、疏散和扑救难度大的建筑定为一类。例如将医疗建筑划为一类,主要考虑了建筑中有不少人员行动不便、疏散困难,建筑内发生火灾易致人员伤亡。
表中“一类”第 2 项中的“其他多种功能组合”,指公共建筑中具有两种和两种以上的公共使用功能,不包括住宅与公共建筑组合建造的情况。比如,住宅建筑的下部设置商业服务网点时,该建筑仍为住宅建筑;住宅建筑下部设置有商业或其他功能的裙房时,该建筑不同部分的防火设计可按本规范第 5.4.10 条的规定进行。条文中“建筑高度24m以上部分任一层建筑面积大于 1000m2 ”的“建筑高度24m以上部分任一楼层”是指该层楼板的标高大于24m。
(3)本条中建筑高度大于 24m 的单层公共建筑,在实际工程中情况往往比较复杂,可能存在单层和多层组合建造的情况,难以确定是按单、多层建筑还是高层建筑进行防火设计。在防火设计时要根据建筑各使用功能的层数和建筑高度综合确定。如某体育馆建筑主体为单层,建筑高度30.6.m,座位区下部设置4层辅助用房,第四层顶板标高22.7m,该体育馆可不按高层建筑进行防火设计。
(4)由于实际建筑的功能和用途千差万别,称呼也多种多样,在实际工作中,对于未明确列入表 5.1.1 中的建筑,可以比照其功能和火灾危险性进行分类。
(5)由于裙房与高层建筑主体是一个整体,为保证安全,除规范对裙房另有规定外,裙房的防火设计要求应与高层建筑主体的一致,如高层主体的耐火等级为一级时,裙房的耐火等级也不应低于一级,防火分区划分、消防设施设置等也要与高层建筑的主体一致等。表5.1.1注3“除本规范另有规定外”是指,当裙房与高层建筑主体之间采用防火墙分隔时,可以按本规范第5.3.1条、第5.5.12条的规定确定裙房的防火分区及安全疏散要求等。
宿舍、公寓不同于住宅建筑,其防火设计要按照公共建筑的要求确定。具体设计时,要根据建筑的实际用途来确定其是按照本规范有关公共建筑的一般要求,还是按照有关旅馆建筑的要求进行防火设计。比如,用作宿舍的学生公寓或职工公寓,就可以按照公共建筑的一般要求确定其防火设计要求;而旅馆式公寓的用途及其火灾危险性与旅馆建筑类似,其防火要求就需要根据本规范有关旅馆建筑的要求确定。
5.1.2 民用建筑的耐火等级可分为一、二、三、四级。除本规范另有规定外,不同耐火等级建筑相应构件的燃烧性能和耐火极限不应低于表5.1.2 的规定。
表5.1.2 不同耐火等级建筑相应构件的燃烧性能和耐火极限(h)

▼ 展开图开注释:主要建材耐火等级:
1.墙体: 粘土砖墙120厚--3.00小时,加气混凝土100厚--6.00小时,钢筋混凝土墙180厚--3.50小时。均满足一级耐火,及防火墙、分户墙等要求。
2.钢筋混凝土柱: 300X500--3.50小时,370X370--5.00小时,均满足一级耐火。钢筋混凝土梁保护层厚度50时,预应力为2.00小时,非预应力为3.50小时均满足一级耐火。
3.现浇钢筋混凝土楼板及屋顶: 楼板厚度100可满足2.00小时耐火,楼板厚度小于100时与结构专业确定保护层厚度对应耐火极限。
4.房间隔墙及吊顶选用时对照耐火等级选用。
注:1 除本规范另有规定外,以木柱承重且墙体采用不燃材料的建筑,其耐火等级应按四级确定。
2 住宅建筑构件的耐火极限和燃烧性能可按现行国家标准《住宅建筑规范》GB 50368的规定执行。
条文说明
5.1.2 民用建筑的耐火等级分级是为了便于根据建筑自身结构的防火性能来确定该建筑的其他防火要求。相反, 根据这个分级及其对应建筑构件的耐火性能,也可以用于确定既有建筑的耐火等级。
(1)据统计,我国住宅建筑在全部建筑中所占比例较高,住宅内的火灾荷载及引发火灾的因素也在不断变化,并呈增加趋势。住宅建筑的公共消防设施管理比较困难,如能将火灾控制在住宅建筑中的套内,则可有效减少火灾的危害和损失。因此,本规范是在适当提高住宅建筑中套与套之间或单元与单元之间的防火分隔性能基础上,确定了建筑内的消防设施配置等其他相关设防要求。表 5.1.2 有关住宅建筑单元之间和套之间墙体的耐火极限的规定,是在房间隔墙耐火极限要求的基础上提高到重要设备间隔墙的耐火极限。
(2)建筑整体的耐火性能是保证建筑结构在火灾时不发生较大破坏的根本,而单一建筑结构构件的燃烧性能和耐火极限是确定建筑整体耐火性能的基础。故表5.1.2规定各构件的燃烧性能和耐火极限。
(3)表 5.1.2 中有关构件燃烧性能和耐火极限的规定是对构件耐火性能的基本要求。建筑的形式多样、功能不一,火灾荷载及其分布与火灾类型等在不同的建筑中均有较大差异。对此,本章有关条款做了一定调整,但仍不一定能完全满足某些特殊建筑的设计要求。因此,对一些特殊建筑,还需根据建筑的空间高度、室内的火灾荷载和火灾类型、结构承载情况和室内外灭火设施设置等,经理论分析和实验验证后按照国家有关规定经论证后确定。
(4)表 5.1.2 中的注 2 主要为与现行国家标准《住宅建筑规范》GB 50368 有关三、四级耐火等级住宅建筑构件的耐火极限的规定协调。根据注 2 的规定,按照本规范和《住宅建筑规范》GB 50368进行防火设计均可。《住宅建筑规范》GB 50368规定:四级耐火等级的住宅建筑允许建造3层,三级耐火等级的住宅建筑允许建造9层,但其构件的燃烧性能和耐火极限比本规范的相应耐火等级的要求有所提高。
5.1.3民用建筑的耐火等级应根据其建筑高度、使用功能、重要性和火灾扑救难度等确定,并应符合下列规定:
1 地下或半地下建筑(室)和一类高层建筑的耐火等级不应低于一级;
2 单、多层重要公共建筑和二类高层建筑的耐火等级不应低于二级。
条文说明
5.1.3 本条为强制性条文。本条规定了一些性质重要、火灾扑救难度大、火灾危险性大的民用建筑的最低耐火等级要求。
1地下、半地下建筑(室)发生火灾后,热量不易散失,温度高、烟雾大,燃烧时间长,疏散和扑救难度大,故对其耐火等级要求高。一类高层民用建筑发生火灾,疏散和扑救都很困难,容易造成大的人员伤亡或财产损失。因此,要求不低于一级耐火等级。
本条及本规范所指“地下、半地下建筑”,包括附建在建筑中的地下室、半地下室和单独建造的地下、半地下建筑。2 重要公共建筑对某一地区的政治、经济和生产活动以及居民的正常生活有重大影响,需尽量减小火灾对建筑结构的危害,以便灾后尽快恢复使用功能,故规定重要公共建筑应采用一、二级耐火等级。
5.1.3A 除木结构建筑外,老年人照料设施的耐火等级不应低于三级。
条文说明
本条为强制性条文。老年人照料设施中的大部分人员年老体弱,行动不便,要求老年人照料设施具有较高的耐火等级,有利于火灾扑救和人员疏散。但考虑到我国各地实际和利用既有建筑改造等情况,当采用三级耐火等级的建筑时,要根据本规范第5.3.1A条的要求控制其建筑总层数。
5.1.4 建筑高度大于100m 的民用建筑,其楼板的耐火极限不应低于2.00h。 ▼ 展开图示
一、二级耐火等级建筑的上人平屋顶,其屋面板的耐火极限分别不应低于1.50h和1.00h。 ▼ 展开图示
条文说明
5.1.4 本条为强制性条文。近年来,高层民用建筑在我国呈快速发展之势,建筑高度大于 100m的建筑越来越多,火灾也呈多发态势,火灾后果严重。各国对高层建筑的防火要求不同,建筑高度分段也不同。如我国规范按 24m、32m、50m、100m 和 250m,新加坡规范按 24m 和 60m,英国规范按 18m、30m 和 60m,美国按 23m、37m、49m 和 128m 等分别进行规定。构件耐火性能、安全疏散和消防救援等均与建筑高度有关。对于建筑高度大于 100m 的建筑,其主要承重构件的耐火极限要求对比情况见表 15。从表 15 可以看出,我国规范中有关柱、梁、承重墙等承重构件的耐火极限要求与其他国家的规定比较接近,但楼板的耐火极限相对偏低。由于此类高层建筑火灾的扑救难度巨大,火灾延续时间可能较长,为保证超高层建筑的防火安全, 将其楼板的耐火极限从 1.50h提高到 2.00h。

上人屋面的耐火极限除应考虑其整体性外,还应考虑应急避难人员在屋面上停留时的实际需要。对于一、二级耐火等级建筑物的上人屋面板,耐火极限应与相应耐火等级建筑楼板的耐火极限一致。
5.1.5 一、二级耐火等级建筑的屋面板应采用不燃材料。
屋面防水层宜采用不燃、难燃材料,当采用可燃防水材料且铺设在可燃、难燃保温材料上时,防水材料或可燃、难燃保温材料应采用不燃材料作防护层。
条文说明
5.1.5 对于屋顶要求一、二级耐火等级建筑的屋面板采用不燃材料,以防止火灾蔓延。考虑到防水层材料本身的性能和安全要求,结合防水层、保温层的构造情况,对防水层的燃烧性能及防火保护做法作了规定,有关说明见本规范第3.2.16条条文说明。
5.1.6 二级耐火等级建筑内采用难燃性墙体的房间隔墙,其耐火极限不应低于0.75h;当房间的建筑面积不大于l00m2时,房间隔墙可采用耐火极限不低于0.50h的难燃性墙体或耐火极限不低于0.30h的不燃性墙体。
二级耐火等级多层住宅建筑内采用预应力钢筋混凝土的楼板,其耐火极限不应低于0.75h。
条文说明
5.1.6 为使一些新材料、新型建筑构件能得到推广应用,同时又能不降低建筑的整体防火性能,保障人员疏散安全和控制火灾蔓延,本条规定当降低房间隔墙的燃烧性能要求时,耐火极限应相应提高。
设计应注意尽量采用发烟量低、烟气毒性低的材料,对于人员密集场所以及重要的公共建筑,仍需严格控制使用。
5.1.7 建筑中的非承重外墙、房间隔墙和屋面板,当确需要采用金属夹芯板材时,其芯材应为不燃材料,且耐火极限应符合本规范有关规定。
条文说明
5.1.7 本条对民用建筑内采用金属夹芯板的芯材燃烧性能和耐火极限作了规定,有关说明见本规范第3.2.17条的条文说明。
5.1.8 二级耐火等级建筑内采用不燃材料的吊顶,其耐火极限不限。
三级耐火等级的医疗建筑、中小学校的教学建筑、老年人照料设施及托儿所、幼儿园的儿童用房和儿童游乐厅等儿童活动场所的吊顶,应采用不燃材料;当采用难燃材料时,其耐火极限不应低于0.25h。
二、三级耐火等级建筑内门厅、走道的吊顶应采用不燃材料。
条文说明
5.1.8 本条规定主要为防止吊顶因受火灾作用塌落而影响人员疏散,同时避免火灾通过吊顶蔓延。
5.1.9 建筑内预制钢筋混凝土构件的节点外露部位,应采取防火保护措施,且节点的耐火极限不应低于相应构件的耐火极限。
条文说明
5.1.9 对于装配式钢筋混凝土结构和钢结构,其节点缝隙和明露钢支承构件部位一般是构件的防火薄弱环节,容易被忽视,而这些部位却是保证结构整体承载力的关键部位,要求采取防火保护措施。在经过防火保护处理后,该节点的耐火极限要不低于本章对该节点部位连接构件中要求耐火极限最高者。
5.2 总平面布局
5.2 总平面布局
5.2.1 在总平面布局中,应合理确定建筑的位置、防火间距、消防车道和消防水源等,不宜将民用建筑布置在甲、乙类厂(库)房,甲、乙、丙类液体储罐,可燃气体储罐和可燃材料堆场的附近。
条文说明
5.2.1 为确保建筑总平面布局的消防安全,本条提出了在建筑设计阶段要合理进行总平面布置,要避免在甲、乙类厂房和仓库,可燃液体和可燃气体储罐以及可燃材料堆场的附近布置民用建筑,以从根本上防止和减少火灾危险性大的建筑发生火灾时对民用建筑的影响。
5.2.2 民用建筑之间的防火间距不应小于表5.2.2 的规定,与其他建筑的防火间距,
除应符合本规范第5.2 节的规定外,尚应符合本规范其他章的有关规定。
表5.2.2 民用建筑之间的防火间距(m)

▼ 展开图示

注:1 相邻两座单、多层建筑,当相邻外墙为不燃性墙体且无外露的可燃性屋檐,每面外墙上无防火保护的门、窗、洞口不正对开设且该门、窗、洞口的面积之和不大于外墙面积的5%时,其防火间距可按本表的规定减少25%。 ▼ 展开图示
2 两座建筑相邻较高一面外墙为防火墙,或高出相邻较低一座一、二级耐火等级建筑的屋面15m 及以下范围内的外墙为防火墙时,其防火间距不限。 ▼ 展开图示
3 相邻两座高度相同的一、二级耐火等级建筑中相邻任一侧外墙为防火墙,屋顶的耐火极限不低于1.00h 时,其防火间距不限。 ▼ 展开图开
4 相邻两座建筑中较低一座建筑的耐火等级不低于二级,相邻较低一面外墙为防火墙且屋顶无天窗,屋顶的耐火极限不低于1.00h 时,其防火间距不应小于3.5m;对于高层建筑,不应小于4m。 ▼ 展开图示
5 相邻两座建筑中较低一座建筑的耐火等级不低于二级且屋顶无天窗,相邻较高一面外墙高出较低一座建筑的屋面15m 及以下范围内的开口部位设置甲级防火门、窗,或设置符合现行国家标准《自动喷水灭火系统设计规范》GB 50084 规定的防火分隔水幕或本规范第6.5.3 条规定的防火卷帘时,其防火间距不应小于3.5m;对于高层建筑,不应小于4m。 ▼ 展开图示
6 相邻建筑通过连廊、天桥或底部的建筑物等连接时,其间距不应小于本表的规定。 ▼ 展开图示
7 耐火等级低于四级的既有建筑,其耐火等级可按四级确定。
条文说明
5.2.2 本条为强制性条文。本条综合考虑灭火救援需要,防止火势向邻近建筑蔓延以及节约用地等因素,规定了民用建筑之间的防火间距要求。
(1)根据建筑的实际情形,将一、二级耐火等级多层建筑之间的防火间距定为 6m。考虑到扑救高层建筑需要使用曲臂车、云梯登高消防车等车辆,为满足消防车辆通行、停靠、操作的需要,结合实践经验,规定一、二级耐火等级高层建筑之间的防火间距不应小于 13m。其他三、四级耐火等级的民用建筑之间的防火间距,因耐火等级低,受热辐射作用易着火而致火势蔓延,其防火间距在一、二级耐火等级建筑的要求基础上有所增加。
(2)本条表 5.2.2 的注 1:主要考虑了有的建筑物防火间距不足,而全部不开设门窗洞口又有困难的情况。因此,允许每一面外墙开设门窗洞口面积之和不大于该外墙全部面积的 5%时,防火间距可缩小 25%。考虑到门窗洞口的面积仍然较大,故要求门窗洞口应错开、不应正对,以防止火灾通过开口蔓延至对面建筑。
(3)表 5.2.2 的注 2~注5:考虑到建筑在改建和扩建过程中,不可避免地会遇到一些诸如用地限制等具体困难,对两座建筑物之间的防火间距作了有条件的调整。当两座建筑,较高一面的外墙为防火墙,或超出高度较高时,应主要考虑较低一面对较高一面的影响。当两座建筑高度相同时,如果贴邻建造,防火墙的构造应符合本规范第 6.1.1 条的规定。当较低一座建筑的耐火等级不低于二级,较低一面的外墙为防火墙时,且屋顶承重构件和屋面板的耐火极限不低于1.00h,防火间距允许减少到 3.5m,但如果相邻建筑中有一座为高层建筑或两座均为高层建筑时,该间距最小要大于等于 4m。火灾通常都是从下向上蔓延,考虑较低的建筑物着火时,火势容易蔓延到较高的建筑物,有必要采取防火墙和耐火屋盖,故规定屋面板的耐火极限不应低于 1.00h。
两座相邻建筑,当较高建筑高出较低建筑的部位着火时,对较低建筑的影响较小,而相邻建筑正对部位着火时,则容易相互影响。故要求较高建筑在一定高度范围内通过设置防火门、窗或卷帘和水幕等防火分隔设施,来满足防火间距调整的要求。有关防火分隔水幕和防护冷却水幕的设计要求应符合现行国家标准《自动喷水灭火系统设计规范》GB 50084的规定。
最小防火间距确定为 3.5m,主要为保证消防车通行的最小宽度;对于相邻建筑中存在高层建筑的情况,则要增加到 4m。
本条注 4 和 5 中的“高层建筑”,是指在相邻的两座建筑中有一座为高层民用建筑或相邻两座建筑均为高层民用建筑。
(4)表 5.2.2 的注 6:对于通过裙房、连廊或天桥连接的建筑物,需将该相邻建筑视为不同的建筑来确定防火间距。对于回字形、U 型、L 型建筑等,两个不同防火分区的相对外墙之间也要有一定的间距,一般小于6m,以防止火灾蔓延到不同分区内。本项中的“底部的建筑物”,主要指如高层建筑通过裙房连成一体的多座高层建筑主体的情形,在这种情况下,尽管在下部的建筑是一体的,但上部建筑之间的防火间距,仍需按两座不同建筑的要求确定。
(5)表5.2.2注 7:当确定新建建筑与耐火等级低于四级的既有建筑的防火间距时,可将该既有建筑的耐火等级视为四级后确定防火间距。
5.2.3 民用建筑与单独建造的变电站的防火间距应符合本规范第3.4.1 条有关室外变、配电站的规定,但与单独建造的终端变电站的防火间距,可根据变电站的耐火等级按本规范第5.2.2 条有关民用建筑的规定确定。
民用建筑与10kV 及以下的预装式变电站的防火间距不应小于3m。
民用建筑与燃油、燃气或燃煤锅炉房的防火间距应符合本规范第3.4.1 条有关丁类厂房的规定,但与单台蒸汽锅炉的蒸发量不大于4t/h 或单台热水锅炉的额定热功率不大于2.8MW 的燃煤锅炉房的防火间距,可根据锅炉房的耐火等级按本规范第5.2.2 条有关民用建筑的规定确定。
条文说明
5.2.3 民用建筑所属单独建造的终端变电站,通常是指 10kV 降压至 380V 的最末一级变电站。这些变电站的变压器大致在 630kV A~1000kV A 之间,可以按照民用建筑的有关防火间距执行。但单独建造的其他变电站,则应将其视为丙类厂房来确定有关防火间距。对于预装式变电站,有干式和湿式两种,其电压一般在 10kV 或 10kV 以下。这种装置内部结构紧凑、用金属外壳罩住,使用过程中的安全性能较高。因此,此类型的变压器与邻近建筑的防火间距,比照一、二级耐火等级建筑间的防火间距减少一半,确定为 3m。规模较大的油浸式箱式变压器的火灾危险性较大,仍应按规范第 3.4 节的有关规定执行。
锅炉房可视为丁类厂房。在民用建筑中使用的单台蒸发量在 4t/h 以下或额定功率小于或等于2.8MW 的燃煤锅炉房,由于火灾危险性较小,将这样的锅炉房视为民用建筑确定相应的防火间距。大于上述规模时,与工业用锅炉基本相当,要求将锅炉房按照厂房的有关防火间距执行。至于燃油、燃气锅炉房,因火灾危险性较燃煤锅炉房大,还涉及到燃料储罐等问题,故也要提高要求,将其视为厂房来确定有关防火间距。
5.2.4 除高层民用建筑外,数座一、二级耐火等级的住宅建筑或办公建筑,当建筑物的占地面积总和不大于2500m2 时,可成组布置,但组内建筑物之间的间距不宜小于4m。组与组或组与相邻建筑物的防火间距不应小于本规范第5.2.2 条的规定。 ▼ 展开图示
条文说明
5.2.4 本条主要为了解决城市用地紧张,方便小型多层建筑的布局与建设问题。
除住宅建筑成组布置外,占地面积不大的其他类型的多层民用建筑,如办公楼、教学楼等成组布置的也不少。本条主要针对住宅建筑、办公楼等使用功能单一的建筑,当数座建筑占地面积总和不大于防火分区最大允许建筑面积时,可以把它视为一座建筑。允许占地面积在 2500m2 内的建筑成组布置时,考虑到必要的消防车通行和防止火灾蔓延等,要求组内建筑之间的间距尽量不小于4m。组与组、组与周围相邻建筑的间距,仍应按本规范第 5.2.2 条等有关民用建筑防火间距的要求确定。
5.2.5 民用建筑与燃气调压站、液化石油气气化站或混气站、城市液化石油气供应站瓶库等的防火间距,应符合现行国家标准《城镇燃气设计规范》GB 50028的规定。
条文说明
5.2.5 对于民用建筑与燃气调压站、液化石油气气化站、混气站和城市液化石油气供应站瓶库等之间的防火间距,经协商,在现行国家标准《城镇燃气设计规范》GB 50028 中进行规定,本规范未再作要求。
5.2.6 建筑高度大于100m 的民用建筑与相邻建筑的防火间距,当符合本规范第3.4.5 条、第3.5.3 条、第4.2.1 条和第5.2.2 条允许减小的条件时,仍不应减小。
条文说明
5.2.6 本条为强制性条文。对于建筑高度大于 100m 的民用建筑,由于灭火救援和人员疏散均需要建筑周边有相对开阔的场地,因此,建筑高度大于 100m 的民用建筑与相邻建筑的防火间距,即使按照本规范有关要求可以减小,也不能减小。
5.3 防火分区和层数
5.3 防火分区和层数
5.3.1 除本规范另有规定外,不同耐火等级建筑的允许建筑高度或层数、防火分区最大允许建筑面积应符合表5.3.1 的规定。
表5.3.1 不同耐火等级建筑的允许建筑高度或层数、防火分区最大允许建筑面积

注: 1 表中规定的防火分区最大允许建筑面积,当建筑内设置自动灭火系统时,可按本表的规定增加1.0 倍;局部设置时,防火分区的增加面积可按该局部面积的1.0 倍计算。
2 裙房与高层建筑主体之间设置防火墙时,裙房的防火分区可按单、多层建筑的要求确定。
**::: details 条文说明 5.3.1 本条为强制性条文。防火分区的作用在于发生火灾时,将火势控制在一定的范围内。建筑设计中应合理划分防火分区,以有利于灭火救援、减少火灾损失。
国外有关标准均对建筑的防火分区最大允许建筑面积有相应规定。例如法国高层建筑防火规范规定,I 类高层办公建筑每个防火分区的最大允许建筑面积为 750m2 ;德国标准规定高层住宅每隔30m 应设置一道防火墙,其他高层建筑每隔 40m 应设置一道防火墙;日本建筑规范规定每个防火分区的最大允许建筑面积:十层以下部分 1500m2 ,十一层以上部分,根据吊顶、墙体材料的燃烧性能及防火门情况,分别规定为 100m2 、200m2 、500m2 ;美国规范规定每个防火分区的最大建筑面积为1400m2 ;前苏联的防火标准规定,非单元式住宅的每个防火分区的最大建筑面积为 500m2 (地下室与此相同)。虽然各国划定防火分区的建筑面积各异,但都是要求在设计中将建筑物的平面和空间以防火墙和防火门、窗等以及楼板分成若干防火区域,以便控制火灾蔓延。
(1)表 5.3.1 参照国外有关标准、规范资料,根据我国目前的经济水平以及灭火救援能力和建筑防火实际情况,规定了防火分区的最大允许建筑面积。
当裙房与高层建筑主体之间设置了防火墙,且相互间的疏散和灭火设施设置均相对独立时,裙房与高层主体之间的火灾相互影响能受到较好的控制,故裙房的防火分区可以按照建筑高度不大于24m 的建筑的要求确定。如果裙房与高层建筑主体间未采取上述措施时,裙房的防火分区要按照高层建筑主体的要求确定。
(2)对于住宅建筑,一般每个住宅单元每层的建筑面积不大于一个防火分区的允许建筑面积,当超过时,扔需要按照本规范要求划分防火分区。塔式和通廊式住宅建筑,当每层的建筑面积大于一个防火分区的允许建筑面积时,也需要按照本规范要求划分防火分区。
(3)设置在地下的设备用房主要为水、暖、电等保障用房,火灾危险性相对较小,且平时只有巡检人员,将其防火分区允许建筑面积规定为 1000m2。
(4)表 5.3.1 注 1 中有关设置自动灭火系统的防火分区建筑面积可以增加的规定,参考了美国、英国、澳大利亚、加拿大等国家的有关规范规定,也考虑到主动防火与被动防火之间的平衡。注 1中所指局部设置自动灭火系统时,防火分区的增加面积可按该局部面积的一倍计算,应为建筑内某一局部位置与其他部位有防火分隔又需增加防火分区的面积时,可通过设置自动灭火系统的方式提高其消防安全水平的方式来实现,但局部区域包括所增加的面积,均要同时设置自动灭火系统。
(5)体育馆、剧场的观众厅等由于使用需要,往往要求较大面积和较高的空间,建筑也多以单层或 2 层为主,防火分区的建筑面积可适当增加。但这涉及到建筑的综合防火设计问题,设计不能单纯考虑防火分区。因此,为确保这类建筑的防火安全、减少重大火灾隐患、最大限度地提高建筑的消防安全水平,当此类建筑内防火分区的建筑面积为满足功能要求而需要扩大时,要采取相关防火措施,按照国家相关规定和程序进行充分论证。
(6)表 5.3.1 中“防火分区的最大允许建筑面积”,为每个楼层上采用防火墙和楼板分隔的建筑面积,当有未封闭的开口连接多个楼层时,防火分区的建筑面积需将这些相连通的面积叠加计算。防火分区的建筑面积包括各类楼梯间的建筑面积。 ::: **
5.3.1A 独立建造的一、二级耐火等级老年人照料设施的建筑高度不宜大于32m,不应大于54m;独立建造的三级耐火等级老年人照料设施,不应超过2层。
条文说明
本条规定是针对独立建造的老年人照料设施。对于设置在其他建筑内的老年人照料设施或与其他建筑上下组合建造的老年人照料设施,其设置高度和层数也应符合本条的规定,即老年人照料设施部分所在位置的建筑高度或楼层要符合本条的规定。 有关老年人照料设施的建筑高度或层数的要求,既考虑了我国救援能力的有效救援高度,也考虑了老年人照料设施中大部分使用人员行为能力弱的特点。当前,我国消防救援能力的有效救援高度主要为32m 和52m,这种状况短时间内难以改变。老年人照料设施中的大部分人员不仅在疏散时需要他人协助,而且随着建筑高度的增加,竖向疏散人数增加,人员疏散更加困难,疏散时间延长等,不利于确保老年人及时安全逃生。当确需建设建筑高度大于 54m 的建筑时,要在本规范规定的基础上采取更严格的针对性防火技术措施,按照国家有关规定经专项论证确定。 耐火等级低的建筑,其火灾蔓延至整座建筑较快,人员的有效疏散时间和火灾扑救时间短,而老年人行动又较迟缓,故要求此类建筑不应超过2层。
5.3.2 建筑内设置自动扶梯、敞开楼梯等上、下层相连通的开口时,其防火分区的建筑面积应按上、下层相连通的建筑面积叠加计算;当叠加计算后的建筑面积大于本规范第5.3.1 条的规定时,应划分防火分区。
建筑内设置中庭时,其防火分区的建筑面积应按上、下层相连通的建筑面积叠加计算;当叠加计算后的建筑面积大于本规范第5.3.1 条的规定时,应符合下列规定:
1 与周围连通空间应进行防火分隔:采用防火隔墙时,其耐火极限不应低于1.00h;采用防火玻璃墙时,其耐火隔热性和耐火完整性不应低于1.00h,采用耐火完整性不低于1.00h 的非隔热性防火玻璃墙时,应设置自动喷水灭火系统进行保护;采用防火卷帘时,其耐火极限不应低于3.00h,并应符合本规范第6.5.3 条的规定;与中庭相连通的门、窗,应采用火灾时能自行关闭的甲级防火门、窗; ▼ 展开图示
2 高层建筑内的中庭回廊应设置自动喷水灭火系统和火灾自动报警系统;
3 中庭应设置排烟设施;
4 中庭内不应布置可燃物。
条文说明
5.3.2 本条为强制性条文。建筑内连通上下楼层的开口破坏了防火分区的完整性,会导致火灾在多个区域和楼层蔓延发展。这样的开口主要有:自动扶梯、中庭、敞开楼梯等。中庭等共享空间,贯通数个楼层,甚至从首层直通到顶层,四周与建筑物楼层的廊道、营业厅、展览厅或窗口直接连通;自动扶梯、敞开楼梯也是连通上下两层或数个楼层。火灾时,这些开口是火势竖向蔓延的主要通道,火势和烟气会从开口部位侵入上下楼层,对人员疏散和火灾控制带来困难。因此,应对这些相连通的空间采取可靠的防火分隔措施,以防止火灾通过连通空间迅速向上蔓延。
对于本规范允许采用敞开楼梯间的建筑,如 5 层或5 层以下的教学建筑、普通办公建筑等,该敞开楼梯间可以不按上、下层相连通的开口考虑。
对于中庭,考虑到建筑内部形态多样,结合建筑功能需求和防火安全要求,本条对几种不同的防火分隔物提出了一些具体要求。在采取了能防止火灾和烟气蔓延的措施后,一般将中庭单独作为一个独立的防火单元。对于中庭部分的防火分隔物,推荐采用实体墙,有困难时可采用防火玻璃隔墙,但防火玻璃隔墙的耐火完整性和耐火隔热性要达到 1.00h。当仅采用耐火完整性达到要求的防火玻璃隔墙时, 要设置自动喷水灭火系统对防火玻璃进行保护。 自动喷水灭火系统可采用闭式系统,也可采用冷却水幕系统。尽管规范未排除采取防火卷帘的方式,但考虑到防火卷帘在实际应用中存在可靠性不够高等问题,故规范对其耐火极限提出了更高要求。
本条同时要求有耐火完整性和耐火隔热性的防火玻璃墙,其耐火性能采用国家标准《镶玻璃构件耐火试验方法》GB/T12513 中对隔热性镶玻璃构件的试验方法和判定标准进行测定。只有耐火完整性要求的防火玻璃墙,其耐火性能可采用国家标准《镶玻璃构件耐火试验方法》GB/T12513 中对非隔热性镶玻璃构件的试验方法和判定标准进行测定。
设计时应注意,与中庭相通的过厅、通道等处设置防火门,当门扇在平时需保持开启状态的防火门,应设置自动释放装置使门在火灾时可自行关闭。
本条中,中庭与周围相连通空间的分隔方式,可以多样,部位也可以根据实际情况确定,但要确保能防止中庭周围空间的火灾和烟气通过中庭迅速蔓延。
5.3.3 防火分区之间应采用防火墙分隔,确有困难时,可采用防火卷帘等防火分隔设施分隔。采用防火卷帘分隔时,应符合本规范第6.5.3 条的规定。
条文说明
5.3.3 防火分区之间的分隔是建筑内防止火灾在分区之间蔓延的关键,因此要采用防火墙进行分隔。如果因使用功能需要不嗯给你采用防火墙分隔时,可以采用防火卷帘、防火分隔水幕、防火玻璃或防火门进行分隔,但要认真研究其与防火墙的等效性。因此,要严格控制采用非防火墙进行分隔的开口大小。对此,加拿大建筑规范规定不应大于 20m2 。但是,我国目前在建筑中大量采用大面积、大跨度的防火卷帘替代防火墙进行水平防火分隔的做法,存在较大消防安全隐患,需引起重视。有关采用防火卷帘进行分隔时的开口宽度要求,见本规范第 6.5.3 条。
5.3.4 一、二级耐火等级建筑内的商店营业厅、展览厅,当设置自动灭火系统和火灾自动报警系统并采用不燃或难燃装修材料时,其每个防火分区的最大允许建筑面积应符合下列规定:
1 设置在高层建筑内时,不应大于4000m2;
2 设置在单层建筑或仅设置在多层建筑的首层内时,不应大于10000m2;
3 设置在地下或半地下时,不应大于2000m2。
条文说明
5.3.4 本条为强制性条文。本条本身是根据现实情况对商店营业厅、展览建筑的展览厅的防火分区大小所作调整。
当营业厅、展览厅仅设置在多层建筑(包括与高层建筑主体采用防火墙分隔的裙房)的首层,其他楼层用于火灾危险性较营业厅或展览厅小的其它用途,或所在建筑本身为单层建筑时,考虑到人员安全疏散和灭火救援均具有较好的条件,且营业厅和展览厅需与其他功能区域划分为不同的防火分区,分开设置各自的疏散设施,将防火分区的建筑面积调整为 10000m2 。需要注意的是,这些场所的防火分区的面积尽管增大了,但疏散距离仍应满足本规范第 5.5.17 条的规定。
当营业厅、展览厅设置在多层建筑的首层及其他楼层时,考虑到涉及多个楼层的疏散和火灾蔓延危险,防火分区仍应按照本规范第 5.3.1 条的规定确定。
当营业厅内设置餐饮场所时,防火分区的建筑面积需要按照民用建筑的其他功能的防火分区要求划分,并要与其他商业营业厅进行防火分隔。
本条规定了允许营业厅、展览厅防火分区可以扩大的条件,即设置自动灭火系统、火灾自动报警系统,采用不燃或难燃装修材料。该条件与本规范第 8 章的规定和国家标准《建筑内部装修设计防火规范》GB 50222 有关降低装修材料燃烧性能的要求无关,即当按本条要求进行设计时,这些场所必须设置自动灭火系统和火灾自动报警系统,且装修材料要求采用不燃或难燃材料,且不能低于《建筑内部装修设计防火规范》GB 50222的要求,而且不能再按照该规范降低材料的燃烧性能。
5.3.5 总建筑面积大于20000m2的地下或半地下商店,应采用无门、窗、洞口的防火墙、耐火极限不低于2.00h的楼板分隔为多个建筑面积不大于20000m2的区域。相邻区域确需局部连通时,应采用下沉式广场等室外开敞空间、防火隔间、避难走道、防烟楼梯间等方式进行连通,并应符合下列规定:
1 下沉式广场等室外开敞空间应能防止相邻区域的火灾蔓延和便于安全疏散,并应符合本规范第6.4.12 条的规定; ▼ 展开图示
2 防火隔间的墙应为耐火极限不低于3.00h 的防火隔墙,并应符合本规范第6.4.13 条的规定; ▼ 展开图示
3 避难走道应符合本规范第6.4.14 条的规定;
4 防烟楼梯间的门应采用甲级防火门。
条文说明
5.3.5 本条为强制性条文。为最大限度地减少火灾的危害,并参照国外有关标准,结合我国商场内的人员密度和管理等多方面实际情况,对地下商店总建筑面积大于20000m2 时,提出了比较严格的防火分隔规定,以解决目前实际工程中存在地下商店规模越建越大,并大量采用防火卷帘门作防火分隔,以致数万平方米的地下商店连成一片,不利于安全疏散和扑救的问题。本条所指的总建筑面积包括营业面积、储存面积及其他配套服务面积。
同时,考虑到使用的需要,可以采取规范提出的措施进行局部连通。当然,实际中不限于这些措施,也可采用其他等效方式。
5.3.6 餐饮、商店等商业设施通过有顶棚的步行街连接,且步行街两侧的建筑需利用步行街进行安全疏散时,应符合下列规定:
1 步行街两侧建筑的耐火等级不应低于二级;
2 步行街两侧建筑相对面的最近距离均不应小于本规范对相应高度建筑的防火间距要求且不应小于9m。步行街的端部在各层均不宜封闭,确需封闭时,应在外墙上设置可开启的门窗,且可开启门窗的面积不应小于该部位外墙面积的一半。步行街的长度不宜大于300m; ▼ 展开图示
3 步行街两侧建筑的商铺之间应设置耐火极限不低于2.00h的防火隔墙,每间商铺的建筑面积不宜大于300m2; ▼ 展开图示
4 步行街两侧建筑的商铺,其面向步行街一侧的围护构件的耐火极限不应低于1.00h,并宜采用实体墙,其门、窗应采用乙级防火门、窗;当采用防火玻璃墙(包括门、窗)时,其耐火隔热性和耐火完整性不应低于1.00h;采用耐火完整性不低于1.00h的非隔热性防火玻璃墙(包括门、窗)时,应设置闭式自动喷水灭火系统进行保护。相邻商铺之间面向步行街一侧应设置宽度不小于1.0m、耐火极限不低于1.00h的实体墙。 ▼ 展开图示
当步行街两侧的建筑为多个楼层时,每层面向步行街一侧的商铺均应设置防止火灾竖向蔓延的措施,并应符合本规范第6.2.5条的规定;设置回廊或挑檐时,其出挑宽度不应小于1.2m;步行街两侧的商铺在上部各层需设置回廊和连接天桥时,应保证步行街上部各层的开口面积不应小于步行街地面面积的37%,且开口宜均匀布置; ▼ 展开图示
5 步行街两侧建筑内的疏散楼梯应靠外墙设置并宜直通室外,确有困难时,可在首层直接通至步行街;首层商铺的疏散门可直接通至步行街,步行街内任一点到达最近室外安全地点的步行距离不应大于60m。步行街两侧建筑二层及以上各层商铺的疏散门至该层最近疏散楼梯口或其他安全出口的直线距离不应大于37.5m; ▼ 展开图示
6 步行街的顶棚材料应采用不燃或难燃材料,其承重结构的耐火极限不应低于1.00h。步行街内不应布置可燃物;
7 步行街的顶棚下檐距地面的高度不应小于6.0m,顶棚应设置自然排烟设施并宜采用常开式的排烟口,且自然排烟口的有效面积不应小于步行街地面面积的25%。常闭式自然排烟设施应能在火灾时手动和自动开启; ▼ 展开图示
8 步行街两侧建筑的商铺外应每隔30m设置DN65的消火栓,并应配备消防软管卷盘或消防水龙,商铺内应设置自动喷水灭火系统和火灾自动报警系统;每层回廊均应设置自动喷水灭火系统。步行街内宜设置自动跟踪定位射流灭火系统;
9 步行街两侧建筑的商铺内外均应设置疏散照明、灯光疏散指示标志和消防应急广播系统。
条文说明
5.3.6 本条确定的有顶棚的商业步行街,其主要特征为:零售、餐饮和娱乐等中小型商业设施或商铺通过有顶棚的步行街连接,一般两端均有开放的出入口并具有良好的自然通风或排烟条件,步行街两侧均为建筑面积较小的商铺,一般不大于 300m2 。有顶棚的商业步行街与商业建筑内中庭的主要区别在于,步行街如果没有顶棚,则步行街两侧的建筑就成为相对独立的多座不同建筑,而中庭则不能。此外,步行街两侧的建筑不会因步行街上部设置了顶棚而明显增大火灾蔓延的危险,也不会导致火灾烟气在该空间内明显积聚。因此,其防火设计有别于建筑内的中庭。
为阻止步行街两侧商铺发生的火灾在步行街内沿水平方向或竖直方向蔓延,预防步行街自身空间内发生火灾,确保步行街的顶棚在人员疏散过程中不会垮塌,本条参照两座相邻建筑的要求规定了步行街两侧建筑的耐火等级、两侧商铺之间的距离和商铺围护结构的耐火极限、步行街端部的开口宽度、步行街顶棚材料的燃烧性能以及防止火灾竖向蔓延的要求等。
规范要求步行街的端部各层要尽量不封闭;如需要封闭,则每层均要设置开口或窗口与外界直接连通,不能设置商铺或采用其他方式封闭。因此,要使在端部外墙上开设的门窗洞口的开口面积不小于这一楼层外墙面积的一半,确保其具有良好的自然通风条件。至于要求步行街的长度尽量控制在 300m 以内,主要为防止火灾一旦失控导致过火面积过大;另外,灭火救援时,消防人员必须进入建筑内,但火灾中的烟气大、能见度低,敷设水带距离长也不利于有效供水和消防人员安全进出,故控制这一长度有利于火灾扑救和保证救援人员安全。
与步行街相连的商业设施内一旦发生火灾,要采取措施尽量把火灾控制在着火房间内,限制火势向步行街蔓延。主要措施有:商业设施面向步行街一侧的墙体和门要具有一定的耐火极限,商业设施相互之间采用防火隔墙或防火墙分隔,设置火灾自动报警系统和自动喷水灭火系统。
本条同时要求有耐火完整性和耐火隔热性的防火玻璃墙(包括门、窗),其耐火性能采用国家标准《镶玻璃构件耐火试验方法》GB/T12513 中对隔热性镶玻璃构件的试验方法和判定标准进行测定。只有耐火完整性要求的防火玻璃墙(包括门、窗),其耐火性能可采用国家标准《镶玻璃构件耐火试验方法》GB/T12513 中对非隔热性镶玻璃构件的试验方法和判定标准进行测定。
为确保室内步行街可以作为安全疏散区,该区域内的排烟十分重要。这首先要确保步行街各层楼板上的开口要尽量大,除设置必要的廊道和步行街两侧的连接天桥外,不应设置其他设施或楼板。本规范总结实际工程建设情况,并为满足防止烟气在各层积聚蔓延的需要,确定了步行街上部各层楼板上的开口率不小于 37%。此外,为确保排烟的可靠性,要求该步行街上部采用自然排烟方式进行排烟;为保证有效排烟,要求在顶棚上设置的自然排烟设施,要尽量采用常开的排烟口,当采用平时需要关闭的常闭式排烟口时,既要设置能在火灾时与火灾自动报警系统联动自动开启的装置,还要设置能人工手动开启的装置。本条确定的自然排烟口的有效开口面积与本规范第 6.4.12 条的规定是一致的。当顶棚上采用自然排烟,而回廊区域采用机械排烟时,要合理设计排烟设施的控制顺序,以保证排烟效果。同时,要尽量加大步行街上部可开启的自然排烟口的面积,如高侧窗或自动开启排烟等。
尽管步行街满足规定条件时,步行街两侧商业设施内的人员可以通至步行街进行疏散,但步行街毕竟不是室外的安全区域。因此,比照位于两个安全出口之间的房间的疏散距离,并考虑步行街的空间高度相对较高的特点,规定了通过步行街到达室外安全区域的步行距离。同时,设计时要尽可能将两侧建筑中的安全出口设置在靠外墙部位,使人员不必经过步行街而直接疏散至室外。
5.4 平面布置
5.4 平面布置
5.4.1 民用建筑的平面布置应结合建筑的耐火等级、火灾危险性、使用功能和安全疏散等因素合理布置。
条文说明
5.4.1 民用建筑的功能多样,往往有多种用途或功能的空间布置在同一座建筑内。不同使用功能空间的火灾危险性及人员疏散要求也各不相同,通常要按照本规范第 1.0.4 条的要求进行分隔;当相互间的火灾危险性差别较大时,各自的疏散设施也需尽量分开设置,如商业经营与居住部分。即使一座单一功能的建筑内也存在多种用途的场所,这些用途间的火灾危险性也可能各不一样。通过合理组合布置建筑内不同用途的房间以及疏散走道、疏散楼梯间等,可以将火灾危险性大的空间相对集中并方便划分为不同的防火分区,或将这样的空间布置在对建筑结构、人员疏散影响较小的部位等,以尽量降低火灾的危害。设计需结合本规范的防火要求、建筑的功能需要等因素,科学布置不同功能或用途的空间。
5.4.2 除为满足民用建筑使用功能所设置的附属库房外,民用建筑内不应设置生产车间和其他库房。
经营、存放和使用甲、乙类火灾危险性物品的商店、作坊和储藏间,严禁附设在民用建筑内。
条文说明
5.4.2 本条为强制性条文。民用建筑功能复杂,人员密集,如果内部布置生产车间及库房,一旦发生火灾,极易造成重大人员伤亡和财产损失。因此,本条规定不应在民用建筑内布置生产车间、库房。
民用建筑由于使用功能要求,可以布置部分附属库房。此类附属库房是指直接为民用建筑使用功能服务,在整座建筑中所占面积比例较小,且内部采取了一定防火分隔措施的库房,如建筑中的自用物品暂存库房、档案室和资料室等。
如在民用建筑中存放或销售易燃、易爆物品,发生火灾或爆炸时,后果较严重。因此,对存放或销售这些物品的建筑的设置位置要严格控制,一般要采用独立的单层建筑。本条主要规定这些用途的场所不应与其他用途的民用建筑合建,如设置在商业服务网点内、写字楼的下部等,不包括独立设置并经营、存放或使用此类物品的建筑。
5.4.3 商店建筑、展览建筑采用三级耐火等级建筑时,不应超过2 层;采用四级耐火等级建筑时,应为单层。营业厅、展览厅设置在三级耐火等级的建筑内时,应布置在首层或二层;设置在四级耐火等级的建筑内时,应布置在首层。
营业厅、展览厅不应设置在地下三层及以下楼层。地下或半地下营业厅、展览厅不应经营、储存和展示甲、乙类火灾危险性物品。
条文说明
5.4.3 本条为强制性条文。本条规定主要为保证人员疏散安全和便于火灾扑救。甲、乙类火灾危险性物品,极易燃烧、难以扑救,故严格规定营业厅、展览厅不得经营、展示,仓库不得储存此类物品。
5.4.4 托儿所、幼儿园的儿童用房和儿童游乐厅等儿童活动场所宜设置在独立的建筑内,且不应设置在地下或半地下;当采用一、二级耐火等级的建筑时,不应超过3 层;采用三级耐火等级的建筑时,不应超过2 层;采用四级耐火等级的建筑时,应为单层;确需设置在其他民用建筑内时,应符合下列规定:
1 设置在一、二级耐火等级的建筑内时,应布置在首层、二层或三层;
2 设置在三级耐火等级的建筑内时,应布置在首层或二层;
3 设置在四级耐火等级的建筑内时,应布置在首层;
4 设置在高层建筑内时,应设置独立的安全出口和疏散楼梯;
5 设置在单、多层建筑内时,宜设置独立的安全出口和疏散楼梯。
条文说明
5.4.4 本条第 1~4 款为强制性条文。
儿童和老年人的行为能力均较弱,大部分还需其他人协助进行疏散,故将本条规定作为强制性条文。本条中有关布置楼层和安全出口或疏散楼梯的设置要求,均为便于火灾时快速疏散人员。
有关老年人活动场所的防火设计要求,还应符合现行行业标准《老年人建筑设计规范》JGJ 122的规定。有关儿童活动场所的防火设计在我国现行行业标准《托儿所、幼儿园建筑设计规范》JGJ 39 中也有部分规定。
本条规定中的“儿童活动场所”主要指设置在建筑内的儿童游乐厅、儿童乐园、儿童培训班、早教中心等类似用途的场所。这些场所与其他功能的场所混合建造时,不利于火灾时儿童疏散和灭火救援,应严格控制。托儿所、幼儿园或老年人活动场所设置在高层建筑内时,一旦发生火灾,疏散更加困难,要进一步提高疏散的可靠性,避免与其他楼层和场所的疏散人员混合,故规范要求这些场所的安全出口和疏散楼梯要完全独立于其他场所,不与其他场所内的疏散人员共用,而仅供托儿所、幼儿园或老年人活动场所的人员疏散用。
这里的“老年人活动场所”主要指老年公寓、养老院、托老所等中的老年人公共活动场所。
5.4.4A 老年人照料设施宜独立设置。当老年人照料设施与其他建筑上、下组合时,老年人照料设施宜设置在建筑的下部,并应符合下列规定:
1 老年人照料设施部分的建筑层数、建筑高度或所在楼层位置的高度应符合本规范第 5.3.1A 条的规定;
2 老年人照料设施部分应与其他场所进行防火分隔,防火分隔应符合本规范第6.2.2 条的规定。
条文说明
为有利于火灾时老年人的安全疏散,降低因多种不同功能的场所混合设置所增加的火灾危险,老年人照料设施要尽量独立建造。与其他建筑组合建造时,不仅要求符合本规范第1.0.4条、第5.4.2条的规定,而且要相同功能集中布置。对于与其他建筑贴邻建造的老年人照料设施,因按独立建造的老年人照料设施考虑,因此要采用防火墙相互分隔,并要满足消防车道和救援场地的相关设置要求。对于与其他建筑上、下组合的老年人照料设施,除要按规定进行分隔外,对于新建和扩建建筑,应该有条件将安全出口全部独立设置;对于部分改建建筑,受建筑内上、下使用功能和平面布置等条件的限制时,要尽量将老年人照料设施部分的疏散楼梯或安全出口独立设置。
5.4.4B 当老年人照料设施中的老年人公共活动用房、康复与医疗用房设置在地下、半地下时,应设置在地下一层,每间用房的建筑面积不应大于200m2且使用人数不应大于30人。
老年人照料设施中的老年人公共活动用房、康复与医疗用房设置在地上四层及以上时,每间用房的建筑面积不应大于200m2且使用人数不应大于30人。
条文说明
本条为强制性条文。本条老年人照料设施中的老年人公共活动用房指用于老年人集中休闲、娱乐、健身等用途的房间,如公共休息室、阅览或网络室、棋牌室、书画室、健身房、教室、公共餐厅等,老年人生活用房指用于老年人起居、住宿、洗漱等用途的房间,康复与医疗用房指用于老年人诊疗与护理、康复治疗等用途的房间或场所。要求建筑面积大于200m2或使用人数大于30人的老年人公共活动用房设置在建筑的一、二、三层,可以方便聚集的人员在火灾时快速疏散,且不影响其他楼层的人员向地面进行疏散。
5.4.5 医院和疗养院的住院部分不应设置在地下或半地下。
医院和疗养院的住院部分采用三级耐火等级建筑时,不应超过2 层;采用四级耐火等级建筑时,应为单层;设置在三级耐火等级的建筑内时,应布置在首层或二层;设置在四级耐火等级的建筑内时,应布置在首层。
医院和疗养院的病房楼内相邻护理单元之间应采用耐火极限不低于2.00h 的防火隔墙分隔,隔墙上的门应采用乙级防火门,设置在走道上的防火门应采用常开防火门。
条文说明
5.4.5 本条为强制性条文。病房楼内的大多数人员行为能力受限,比办公楼等公共建筑的火灾危险性高。根据近些年的医院火灾情况,在按照规范要求划分防火分区后,病房楼的每个防火分区还需结合护理单元根据面积大小和疏散路线做进一步防火分隔,以便将火灾控制在更小的区域内,并有效地减小烟气的危害,为人员疏散与灭火救援提供更好的条件。
病房楼内每个护理单元的建筑面积,不同地区、不同类型的医院差别较大,一般每个护理单元的护理床位数为 40 床~60 床,建筑面积约 1200 m 2 ~1500m 2 ,个别达 2000 m 2 ,包括护士站、重症监护室和活动间等。因此,本条要按护理单元再做防火分隔,没有按建筑面积进行规定。
5.4.6 教学建筑、食堂、菜市场采用三级耐火等级建筑时,不应超过2 层;采用四级耐火等级建筑时,应为单层;设置在三级耐火等级的建筑内时,应布置在首层或二层;设置在四级耐火等级的建筑内时,应布置在首层。
条文说明
5.4.6 本条为强制性条文。学校、食堂、菜市场等建筑,均系人员密集场所、人员组成较复杂,故建筑耐火等级较低时,其层数不宜过多,以利人员安全疏散。这些建筑原则上不应采用四级耐火等级的建筑。但我国地域广大,部分经济欠发达地区以及建筑面积小的此类建筑,允许采用四级耐火等级的单层建筑。
5.4.7 剧场、电影院、礼堂宜设置在独立的建筑内;采用三级耐火等级建筑时,不应超过2 层;确需设置在其他民用建筑内时,至少应设置1 个独立的安全出口和疏散楼梯,并应符合下列规定:
1 应采用耐火极限不低于2.00h 的防火隔墙和甲级防火门与其他区域分隔;
2 设置在一、二级耐火等级的建筑内时,观众厅宜布置在首层、二层或三层;确需布置在四层及以上楼层时,一个厅、室的疏散门不应少于2个,且每个观众厅的建筑面积不宜大于400m2;
3 设置在三级耐火等级的建筑内时,不应布置在三层及以上楼层;
4 设置在地下或半地下时,宜设置在地下一层,不应设置在地下三层及以下楼层。
5 设置在高层建筑内时,应设置火灾自动报警系统及自动喷水灭火系统等自动灭火系统。
条文说明
5.4.7 剧院、电影院和礼堂均为大量人员密集的场所,人群组成复杂,安全疏散需要重点考虑。当设置在其他建筑内时,考虑到这些场所在使用时,人员通常集中精力于观演等某件事情中,对周围火灾可能难以及时知情,在疏散时与其他场所的人员也可能混合。因此,要采用防火隔墙将这些场所与其他场所分隔,疏散楼梯尽量独立设置,不能完全独立设置时,也至少要保证一部疏散楼梯,仅供该场所使用,不与其他用途的场所或楼层共用。 ▼ 展开图示

5.4.8 建筑内的会议厅、多功能厅等人员密集的场所,宜布置在首层、二层或三层。设置在三级耐火等级的建筑内时,不应布置在三层及以上楼层。确需布置在一、二级耐火等级建筑的其他楼层时,应符合下列规定:
1 一个厅、室的疏散门不应少于2 个,且建筑面积不宜大于400m2;
2 设置在地下或半地下时,宜设置在地下一层,不应设置在地下三层及以下楼层;
3 设置在高层建筑内时,应设置火灾自动报警系统及自动喷水灭火系统等自动灭火系统。
条文说明
5.4.8 在民用建筑内设置的会议厅(包括宴会厅)等人员密集的厅、室,有的设在接
近建筑的首层或较低的楼层,有的设在建筑的上部或顶层。设置在上部或顶层的,会给灭火救援和人员安全疏散带来很大困难。因此,本条规定会议厅等人员密集的厅、室尽可能布置在建筑的首层、二层或三层,使人员能在短时间内安全疏散完毕,尽量不与其他疏散人群交叉。
5.4.9 歌舞厅、录像厅、夜总会、卡拉OK 厅(含具有卡拉OK 功能的餐厅)、游艺厅(含电子游艺厅)、桑拿浴室(不包括洗浴部分)、网吧等歌舞娱乐放映游艺场所(不含剧场、电影院)的布置应符合下列规定:
1 不应布置在地下二层及以下楼层;
2 宜布置在一、二级耐火等级建筑内的首层、二层或三层的靠外墙部位;
3 不宜布置在袋形走道的两侧或尽端;
4 确需布置在地下一层时,地下一层的地面与室外出入口地坪的高差不应大于10m;
5 确需布置在地下或四层及以上楼层时,一个厅、室的建筑面积不 应大于200m2;
6 厅、室之间及与建筑的其他部位之间,应采用耐火极限不低于2.00h 的防火隔墙和1.00h 的不燃性楼板分隔,设置在厅、室墙上的门和该场所与建筑内其他部位相通的门均应采用乙级防火门。
条文说明
5.4.9 本条第 1、4、5、6 款为强制性条文。本规范所指歌舞娱乐放映游艺场所为歌厅、舞厅、录像厅、夜总会、卡拉 OK 厅和具有卡拉 OK 功能的餐厅或包房、各类游艺厅、桑拿浴室的休息室和具有桑拿服务功能的客房、网吧等场所,不包括电影院和剧场的观众厅。本条中的“厅、室”,是指歌舞娱乐放映游艺场所中相互分隔的独立房间,如卡拉 OK 的每间包房、桑拿浴的每间按摩房或休息室,这些房间是独立的防火分隔单元,即需采用耐火极限不低于2.00h 的墙体和 1.00h 的楼板与其他单元或场所分隔,疏散门为耐火极限不低于乙级的防火门。单元之间或与其他场所之间的分隔构件上无任何门窗洞口,每个厅室的最大建筑面积限定在 200m2 ,即使设置自动喷水灭火系统,面积也不能增加,以便将火灾限制在该房间内。
当前,有些采用上述分隔方式将多个小面积房间组合在一起且建筑面积小于 200m2 ,并看作一个厅室的做法,不符合本条规定的要求。
5.4.10 除商业服务网点外,住宅建筑与其他使用功能的建筑合建时,应符合下列规定:
1 住宅部分与非住宅部分之间,应采用耐火极限不低于2.00h 且无门、窗、洞口的防火隔墙和1.50h 的不燃性楼板完全分隔;当为高层建筑时,应采用无门、窗、洞口的防火墙和耐火极限不低于2.00h 的不燃性楼板完全分隔。建筑外墙上、下层开口之间的防火措施应符合本规范第6.2.5 条的规定;
2 住宅部分与非住宅部分的安全出口和疏散楼梯应分别独立设置;为住宅部分服务的地上车库应设置独立的疏散楼梯或安全出口,地下车库的疏散楼梯应按本规范第6.4.4 条的规定进行分隔;
3 住宅部分和非住宅部分的安全疏散、防火分区和室内消防设施配置,可根据各自的建筑高度分别按照本规范有关住宅建筑和公共建筑的规定执行;该建筑的其他防火设计应根据建筑的总高度和建筑规模按本规范有关公共建筑的规定执行。 ▼ 展开图示
条文说明
5.4.10 本条第 1、2 款为强制性条文。本条规定为防止其他部分的火灾和烟气蔓延至住宅部分。
住宅建筑的火灾危险性与其他功能的建筑有较大差别,一般需独立建造。当将住宅与其他功能场所空间组合在同一座建筑内时,需在水平与竖向采取防火分隔措施与住宅部分分隔,并使各自的疏散设施相互独立,互不连通。在水平方向,一般应采用无门窗洞口的防火墙分隔;在竖向,一般采用楼板分隔并在建筑立面开口位置的上下楼层分隔处采用防火挑檐、窗间墙等防止火灾蔓延。
防火挑檐是防止火灾通过建筑外部在建筑的上、下层间蔓延的构造,需要满足一定的耐火性能要求。有关建筑的防火挑檐和上下层窗间墙的要求,见本规范第6.2.5条。
本条中的“建筑的总高度”,为建筑中住宅部分与住宅外的其他使用功能部分组合后的最大高度。“各自的建筑高度”,对于建筑中其他使用功能部分,其高度为室外设计地面至其最上一层顶板或屋面面层的高度;住宅部分的高度为可供住宅部分的人员疏散和满足消防车停靠与灭火救援的室外设计地面(包括屋面、平台)至住宅部分屋面面层的高度。有关建筑高度的具体计算方法见本规范的附录 A。
本条第 3 款确定的设计原则为:住宅部分的安全疏散楼梯、安全出口和疏散门的布置与设置要求,室内消火栓系统、火灾自动报警系统等的设置,可以根据住宅部分的建筑高度,按照本规范有关住宅建筑的要求确定,但住宅部分疏散楼梯间内防烟与排烟系统的设置应根据该建筑的总高度确定;非住宅部分的安全疏散楼梯、安全出口和疏散门的布置与设置要求,防火分区划分,室内消火栓系统、自动灭火系统、火灾自动报警系统和防排烟系统等的设置,可以根据非住宅部分的建筑高度,按照本规范有关公共建筑的要求确定。该建筑与邻近建筑的防火间距、消防车道和救援场地的布置、室外消防给水系统设置、室外消防用水量计算、消防电源的负荷等级确定等,需要根据该建筑的总高度和本规范第 5.1.1 条有关建筑的分类要求,按照公共建筑的要求确定。
5.4.11 设置商业服务网点的住宅建筑,其居住部分与商业服务网点之间应采用耐火极限不低于2.00h 且无门、窗、洞口的防火隔墙和1.50h 的不燃性楼板完全分隔,住宅部分和商业服务网点部分的安全出口和疏散楼梯应分别独立设置。
商业服务网点中每个分隔单元之间应采用耐火极限不低于2.00h 且无门、窗、洞口的防火隔墙相互分隔,当每个分隔单元任一层建筑面积大于200m2 时,该层应设置2 个安全出口或疏散门。每个分隔单元内的任一点至最近直通室外的出口的直线距离不应大于本规范表5.5.17 中有关多层其他建筑位于袋形走道两侧或尽端的疏散门至最近安全出口的最大直线距离。 ▼ 展开图示
注:室内楼梯的距离可按其水平投影长度的1.50倍计算。
条文说明
5.4.11 本条为强制性条文。本条结合商业服务网点的火灾危险性,确定了设置商业服务网点的住宅建筑中各自部分的防火要求,有关防火分隔的做法参见第5.4.10条的说明。设有商业服务网点的住宅建筑仍可按照住宅建筑定性来进行设计,住宅部分的设计要求要根据该建筑的总高度来确定。
商业服务网点每个分隔单元的建筑面积不大于300m2,为避免进深过大,不利于人员安全疏散,本条规定了单元内的疏散距离,当商业服务网点为2层时,该疏散距离为二层任一点到达室内楼梯,经楼梯到达首层,然后到室外的距离之和,其中室内楼梯的距离按其水平投影长度的1.50倍计算。
5.4.12 燃油或燃气锅炉、油浸变压器、充有可燃油的高压电容器和多油开关等,宜设置在建筑外的专用房间内;确需贴邻民用建筑布置时,应采用防火墙与所贴邻的建筑分隔,且不应贴邻人员密集场所,该专用房间的耐火等级不应低于二级;确需布置在民用建筑内时,不应布置在人员密集场所的上一层、下一层或贴邻,并应符合下列规定:
1 燃油或燃气锅炉房、变压器室应设置在首层或地下一层的靠外墙部位,但常(负)压燃油或燃气锅炉可设置在地下二层或屋顶上。设置在屋顶上的常(负)压燃气锅炉,距离通向屋面的安全出口不应小于6m。采用相对密度(与空气密度的比值)不小于0.75 的可燃气体为燃料的锅炉,不得设置在地下或半地下;
2 锅炉房、变压器室的疏散门均应直通室外或安全出口;
3 锅炉房、变压器室等与其他部位之间应采用耐火极限不低于2.00h 的防火隔墙和1.50h 的不燃性楼板分隔。在隔墙和楼板上不应开设洞口,确需在隔墙上设置门、窗时,应采用甲级防火门、窗;
4 锅炉房内设置储油间时,其总储存量不应大于1m3,且储油间应采用耐火极限不低于3.00h 的防火隔墙与锅炉间分隔;确需在防火隔墙上设置门时,应采用甲级防火门;
5 变压器室之间、变压器室与配电室之间,应设置耐火极限不低于2.00h 的防火隔墙;
6 油浸变压器、多油开关室、高压电容器室,应设置防止油品流散的设施。油浸变压器下面应设置能储存变压器全部油量的事故储油设施;
7 应设置火灾报警装置;
8 应设置与锅炉、变压器、电容器和多油开关等的容量及建筑规模相适应的灭火设施,当建筑内其他部位设置自动喷水灭火系统时,应设置自动喷水灭火系统;
9 锅炉的容量应符合现行国家标准《锅炉房设计规范》GB 50041 的规定。油浸变压器的总容量不应大于1260kVA,单台容量不应大于630kVA;
10 燃气锅炉房应设置爆炸泄压设施。燃油或燃气锅炉房应设置独立的通风系统,并应符合本规范第9 章的规定。
条文说明
5.4.12 本条为强制性条文。本条规定了民用燃油、燃气锅炉房,油浸变压器室,充有可燃油的高压电容器,多油开关等的平面布置要求。
(1)我国目前生产的锅炉,其工作压力较高(一般为 1kg/cm2 ~13kg/cm2 ),蒸发量较大(1t/h~30t/h),如安全保护设备失灵或操作不慎等原因都有导致发生爆炸的可能,特别是燃油、燃气的锅炉,容易发生燃烧爆炸,设计时要尽量单独设置。
由于建筑所需锅炉的蒸发量越来越大,而锅炉在运行过程中又存在较大火灾危险、发生火灾后的危害也较大,因而应严格控制。对此,原国家劳动部制定的《蒸汽锅炉安全技术监察规程》和《热水锅炉安全技术监察规程》对锅炉的蒸发量和蒸汽压力规定:设在多层或高层建筑的半地下室或首层的锅炉房,每台蒸汽锅炉的额定蒸发量必须小于 10t/h,额定蒸汽压力必须小于 1.6MPa;设在多层或高层建筑的地下室、中间楼层或顶层的锅炉房,每台蒸汽锅炉的额定蒸发量不应大于 4t/h,额定蒸汽压力不应大于 1.6MPa,必须采用油或气体做燃料或电加热的锅炉;设在多层或高层建筑的地下室、半地下室、首层或顶层的锅炉房,热水锅炉的额定出口热水温度不应大于 95℃并有超温报警装置,用时必须装设可靠的点火程序控制和熄火保护装置。在现行国家标准《锅炉房设计规范》GB50041 中也有较详细的规定。
充有可燃油的高压电容器、多油开关等,具有较大的火灾危险性,但干式或其他无可燃液体的变压器火灾危险性小,不易发生爆炸,故本条文未作限制。但干式变压器工作时易升温,温度升高易着火,故应在专用房间内做好室内通风排烟,并应有可靠的降温散热措施。
(2)燃油、燃气锅炉房、油浸变压器室,充有可燃油的高压电容器、多油开关等受条件限制不得不布置在其他建筑内时,需采取相应的防火安全措施。锅炉具有爆炸危险,不允许设置在居住建筑和公共建筑中人员密集场所的上面、下面或相邻。
目前,多数手烧锅炉已被快装锅炉代替,并且逐步被燃气锅炉替代。在实际中,快装锅炉的火灾后果更严重,不应布置在地下室、半地下室等对建筑危害严重且不易扑救的部位。对于燃气锅炉,由于燃气的火灾危险性大,为防止燃气积聚在室内而产生火灾或爆炸隐患,故规定相对密度(与空气密度的比值)大于等于 0.75 的燃气不得设置在地下及半地下建筑(室)内。
油浸变压器由于存有大量可燃油品,发生故障产生电弧时,将使变压器内的绝缘油迅速发生热分解,析出氢气、甲烷、乙烯等可燃气体,压力骤增,造成外壳爆裂而大量喷油,或者析出的可燃气体与空气混合形成爆炸性混合物,在电弧或火花的作用下极易引起燃烧爆炸。变压器爆裂后,将随高温变压器油的流淌而蔓延,容易形成大范围的火灾。
(3)本条第8款规定了锅炉、变压器、电容器和多油开关等房间设置灭火设施的要求,对于容量大、规模大的多层建筑以及高层建筑,需设置自动灭火系统。对于按照规范要求设置自动喷水灭火系统的建筑,建筑内设置的燃油、燃气锅炉房等房间也要相应地设置自动喷水灭火系统。对于未设置自动喷水灭火系统的建筑,可以设置推车式 ABC干粉灭火器或气体灭火器,如规模较大,则应设置水喷雾、细水雾或气体灭火系统等。本条中的“直通室外”,是指疏散门不经过其他用途的房间或空间直接开向室外或疏散门靠近室外出口,只经过一条距离较短的疏散走道直接到达室外。
(4)本条中的“人员密集场所”,既包括我国《消防法》定义的人员密集场所,也包括会议厅等人员密集的场所。
5.4.13 布置在民用建筑内的柴油发电机房应符合下列规定:
1 宜布置在首层或地下一、二层;
2 不应布置在人员密集场所的上一层、下一层或贴邻;
3 应采用耐火极限不低于2.00h 的防火隔墙和1.50h 的不燃性楼板与其他部位分隔,门应采用甲级防火门;
4 机房内设置储油间时,其总储存量不应大于1m3,储油间应采用耐火极限不低于3.00h 的防火隔墙与发电机间分隔;确需在防火隔墙上开门时,应设置甲级防火门;
5 应设置火灾报警装置;
6 应设置与柴油发电机容量和建筑规模相适应的灭火设施,当建筑内其他部位设置自动喷水灭火系统时,机房内应设置自动喷水灭火系统。
条文说明
5.4.13 本条第 2、3、4、5、6 款为强制性条文。柴油发电机是建筑内的备用电源,柴油发电机房需要具有较高的防火性能,使之能在应急情况下保证发电。同时,柴油发电机本身及其储油设施也具有一定的火灾危险性。因此,应将柴油发电机房与其他部位进行良好的防火分隔,还要设置必要的灭火和报警设施。对于柴油发电机房内的灭火设施,应根据发电机组的大小、数量、用途等实际情况确定,有关灭火设施选型参见第5.4.12条的说明。
柴油储油间和室外储油罐的进出油路管道的防火设计应符合本规范第 5.4.14 条、第 5.4.15 条的规定。由于部分柴油的闪点可能低于 60°,因此,需要设置在建筑内的柴油设备或柴油储罐,柴油的闪点不应低于 60°。
5.4.14 供建筑内使用的丙类液体燃料,其储罐应布置在建筑外,并应符合下列规定:
1 当总容量不大于15m3,且直埋于建筑附近、面向油罐一面4.0m范围内的建筑外墙为防火墙时,储罐与建筑的防火间距不限;
2 当总容量大于15m3时,储罐的布置应符合本规范第4.2 节的规定;
3 当设置中间罐时,中间罐的容量不应大于1m3,并应设置在一、二级耐火等级的单独房间内,房间门应采用甲级防火门。
条文说明
5.4.14 目前,民用建筑中使用柴油等可燃液体的用量越来越大,且设置此类燃料的锅炉、直燃机、发电机的建筑也越来越多。因此,有必要在规范中予以明确。为满足使用需要,规定允许储存量小于等于 15m3 的储罐靠建筑外墙就近布置。否则,应按照本规范第 4.2 节的有关规定进行设计。
5.4.15 设置在建筑内的锅炉、柴油发电机,其燃料供给管道应符合下列规定:
1 在进入建筑物前和设备间内的管道上均应设置自动和手动切断阀;
2 储油间的油箱应密闭且应设置通向室外的通气管,通气管应设置带阻火器的呼吸阀,油箱的下部应设置防止油品流散的设施;
3 燃气供给管道的敷设应符合现行国家标准《城镇燃气设计规范》GB 50028 的规定。
条文说明
5.4.15 本条第 1、2 款为强制性条文。建筑内的可燃液体、可燃气体发生火灾时应首先切断其燃料供给,才能有效防止火势扩大,控制油品流散和可燃气体扩散。
5.4.16 高层民用建筑内使用可燃气体燃料时,应采用管道供气。使用可燃气体的房间或部位宜靠外墙设置,并应符合现行国家标准《城镇燃气设计规范》GB 50028 的规定。
条文说明
5.4.16 鉴于可燃气体的火灾危险性大和高层建筑运输不便,运输中也会导致危险因素增加,如用电梯运输气瓶,一旦可燃气体漏入电梯井,容易发生爆炸等事故,故要求高层民用建筑内使用可燃气体作燃料的部位,应采用管道集中供气。
燃气灶、开水器等燃气或其他使用可燃气体的房间,当设备管道损坏或操作有误时,往往漏出大量可燃气体,达到爆炸浓度时,遇到明火就会引起燃烧爆炸,为了便于泄压和降低爆炸对建筑其他部位的影响,这些房间宜靠外墙设置。
燃气供给管道的敷设及应急切断阀的设置,在国家标准《城镇燃气设计规范》GB 50028 中已有规定,设计时应执行该规范的要求。
5.4.17 建筑采用瓶装液化石油气瓶组供气时,应符合下列规定:
1 应设置独立的瓶组间;
2 瓶组间不应与住宅建筑、重要公共建筑和其他高层公共建筑贴邻,液化石油气气瓶的总容积不大于1m3 的瓶组间与所服务的其他建筑贴邻时,应采用自然气化方式供气;
3 液化石油气气瓶的总容积大于1m3、不大于4m3 的独立瓶组间,与所服务建筑的防火间距应符合本规范表5.4.17 的规定;
表5.4.17 液化石油气气瓶的独立瓶组间与所服务建筑的防火间距(m)

注: 气瓶总容积应按配置气瓶个数与单瓶几何容积的乘积计算。
4 在瓶组间的总出气管道上应设置紧急事故自动切断阀;
5 瓶组间应设置可燃气体浓度报警装置;
6 其他防火要求应符合现行国家标准《城镇燃气设计规范》GB 50028 的规定。
条文说明
5.4.17 本条第 1、2、3、4、5 款为强制性条文。本条规定主要针对建筑或单位自用,如宾馆、饭店等建筑设置的集中瓶装液化石油气储瓶间,其容量一般在 10 瓶以上,有的达 30瓶~40 瓶(50kg/瓶)。本条是在总结各地实践经验和参考国外资料、规定的基础上,与现行国家标准《城镇燃气设计规范》GB 50028 协商后确定的。对于本条未作规定的其他要求,应符合现行国家标准《城镇燃气设计规范》GB 50028 的规定。
在总出气管上设置紧急事故自动切断阀,有利于防止发生更大的事故。在液化石油气储瓶间内设置可燃气体浓度报警装置,采用防爆型电器,可有效预防因接头或阀门密封不严漏气而发生爆炸危险。
5.5 安全疏散和避难
5.5 安全疏散和避难
Ⅰ 一般要求
5.5.1 民用建筑应根据其建筑高度、规模、使用功能和耐火等级等因素合理设置安全疏散和避难设施。安全出口和疏散门的位置、数量、宽度及疏散楼梯间的形式,应满足人员安全疏散的要求。
条文说明
5.5.1 建筑的安全疏散和避难设施主要包括疏散门、疏散走道、安全出口或疏散楼梯(包括室外楼梯) 、避难走道、避难间或避难层、疏散指示标志和应急照明,有时还要考虑疏散诱导广播等。
安全出口和疏散门的位置、数量、宽度,疏散楼梯的形式和疏散距离,避难区域的防火保护措施,对于满足人员安全疏散至关重要。而这些与建筑的高度、楼层或一个防火分区、房间的大小及内部布置、室内空间高度和可燃物的数量、类型等关系密切。设计时应区别对待,充分考虑区域内使用人员的特性,结合上述因素合理确定相应的疏散和避难设施,为人员疏散和避难提供安全的条件。
5.5.2 建筑内的安全出口和疏散门应分散布置,且建筑内每个防火分区或一个防火分区的每个楼层、每个住宅单元每层相邻两个安全出口以及每个房间相邻两个疏散门最近边缘之间的水平距离不应小于5m。
条文说明
5.5.2 对于安全出口和疏散门的布置,一般要使人员在建筑着火后能有多个不同方向的疏散路线可供选择和疏散,要尽量将疏散出口均匀分散布置在平面上的不同方位。如果两个疏散出口之间距离太近,在火灾中实际上只能起到 1 个出口的作用,因此,国外有关标准还规定同一房间最近 2 个疏散出口与室内最远点的夹角不应小于 45°。这在工程设计时要注意把握。对于面积较小的房间或防火分区,符合一定条件时,可以设置 1 个出口,见本规范第 5.5.8 条和 5.5.15 条等条文的规定。
相邻出口的间距是根据我国实际情况并参考国外有关标准确定的。目前,在一些建筑设计中存在安全出口不合理的现象,降低了火灾时出口的有效疏散能力。英国、新加坡、澳大利亚等国家的建筑规范对相邻出口的间距均有较严格的规定。如法国《公共建筑物安全防火规范》规定:2 个疏散门之间相距不应小于 5m;澳大利亚《澳大利亚建筑规范》规定:公众聚集场所内 2 个疏散门之间的距离不应小于 9m。
5.5.3 建筑的楼梯间宜通至屋面,通向屋面的门或窗应向外开启。
条文说明
5.5.3 将建筑的疏散楼梯通至屋顶, 可使人员多一条疏散路径,有利于人员及时避难和逃生。因此,有条件时,如屋面为平屋面或具有连通相邻两楼梯间的屋面通道,均要尽量将楼梯间通至屋面。楼梯间通屋面的门要易于开启,同时门也要向外开启,以利于人员的安全疏散。特别是住宅建筑,当只有1部疏散楼梯时,如楼梯间未通至屋面,人员在火灾时一般就只有竖向一个方向的疏散路径,这会对人员的疏散安全造成较大危害。
5.5.4 自动扶梯和电梯不应计作安全疏散设施。
条文说明
5.5.4 本条规定要求在计算民用建筑的安全出口数量和疏散宽度时,不能将建筑中设置的自动扶梯和电梯的数量和宽度计算在内。
建筑内的自动扶梯处于敞开空间,火灾时容易受到烟气的侵袭,且梯段坡度和踏步高度与疏散楼梯的要求有较大差异,难以满足人员安全疏散的需要,故设计不能考虑其疏散能力。对此,美国《生命安全规范》NFPA 101 也规定:自动扶梯与自动人行道不应视作规范中规定的安全疏散通道。
对于普通电梯,火灾时动力将被切断,且普通电梯不防烟、不防火、不防水,若火灾时作为人员的安全疏散设施是不安全的。世界上大多数国家,在电梯的警示牌中几乎都规定电梯在火灾情况下不能使用,火灾时人员疏散只能使用楼梯,电梯不能用作疏散设施。另外,从国内外已有的研究成果看,利用电梯进行应急疏散是一个十分复杂的问题,不仅涉及到建筑和设备本身的设计问题,而且涉及到火灾时的应急管理和电梯的安全使用问题,不同应用场所之间有很大差异,必须分别进行专门考虑和处理。
消防电梯在火灾时如供人员疏散使用,需要配套多种管理措施,目前只能由专业消防救援人员控制使用,且一旦进入应急控制程序,电梯的楼层呼唤按钮将不起作用,因此消防电梯也不能计入建筑的安全出口。
5.5.5 除人员密集场所外,建筑面积不大于500m2、使用人数不超过30 人且埋深不大于10m 的地下或半地下建筑(室),当需要设置2个安全出口时,其中一个安全出口可利用直通室外的金属竖向梯。
除歌舞娱乐放映游艺场所外,防火分区建筑面积不大于200m2 的地下或半地下设备间、防火分区建筑面积不大于50m2且经常停留人数不超过15 人的其他地下或半地下建筑(室),可设置1个安全出口或1部疏散楼梯。
除本规范另有规定外,建筑面积不大于200m2的地下或半地下设备间、建筑面积不大于50m2且经常停留人数不超过15 人的其他地下或半地下房间,可设置1个疏散门。
条文说明
5.5.5 本条是对地下、半地下建筑或建筑内的地下、半地下室可设置一个安全出口或疏散门的通用条文。除本条规定外的其他情况,地下、半地下建筑或地下、半地下室的安全出口或疏散楼梯、其中一个防火分区的安全出口以及一个房间的疏散门,均不应少于 2 个。
考虑到设置在地下、半地下室的设备间使用人员较少,平常只有检修、巡查人员,因此本条规定,当其建筑面积不大于200m2时,可设置1个安全出口或疏散门。
5.5.6 直通建筑内附设汽车库的电梯,应在汽车库部分设置电梯候梯厅,并应采用耐火极限不低于2.00h 的防火隔墙和乙级防火门与汽车库分隔。
条文说明
5.5.6 受用地限制,在建筑内布置汽车库的情况越来越普遍,但设置在汽车库内与建筑其他部分相连通的电梯、楼梯间等竖井也为火灾和烟气的竖向蔓延提供了条件。因此,需采取设置带防火门的电梯侯梯厅、封闭楼梯间或防烟楼梯间等措施将汽车库与楼梯间和电梯竖井进行分隔,以阻止火灾和烟气蔓延。对于地下部分疏散楼梯间的形式,本规范第 6.4.4 条已有规定,但设置在建筑的地上或地下汽车库内、与其他部分相通且不用作疏散用的楼梯间,也要按照防止火灾上下蔓延的要求,采用封闭楼梯间或防烟楼梯间。
5.5.7 高层建筑直通室外的安全出口上方,应设置挑出宽度不小于1.0m的防护挑檐。
条文说明
5.5.7 本条规定的防护挑檐,主要为防止建筑上部坠落物对人体产生伤害,保护从首层出口疏散出来的人员安全。防护挑檐可利用防火挑檐,与防火挑檐不同的是,防护挑檐只需满足人员在疏散和灭火救援过程中的人身防护要求,一般设置在建筑首层出入口门的上方,不需具备与防火挑檐一样的耐火性能。
Ⅱ 公共建筑
5.5.8 公共建筑内每个防火分区或一个防火分区的每个楼层,其安全出口的数量应
经计算确定,且不应少于2 个。设置1个安全出口或1部疏散楼梯的公共建筑应符合下列条件之一:
1 除托儿所、幼儿园外,建筑面积不大于200m2 且人数不超过50 人的单层公共建筑或多层公共建筑的首层;
2 除医疗建筑,老年人照料设施,托儿所、幼儿园的儿童用房,儿童游乐厅等儿童活动场所和歌舞娱乐放映游艺场所等外,符合表5.5.8 规定的公共建筑。
表5.5.8 设置1 部疏散楼梯的公共建筑

条文说明
5.5.8 本条为强制性条文。本条规定了公共建筑设置安全出口的基本要求,包括地下建筑和半地下建筑或建筑的地下室。
由于在实际执行规范时,普遍认为安全出口和疏散门不易分清楚。为此,本规范在不同条文作了区分。疏散门是房间直接通向疏散走道的房门、直接开向疏散楼梯间的门(如住宅的户门)或室外的门,不包括套间内的隔间门或住宅套内的房间门;安全出口是直接通向室外的房门或直接通向室外疏散楼梯、室内的疏散楼梯间及其他安全区的出口,是疏散出口的一个特例。
本条中医疗建筑不包括无治疗功能的休养性质的疗养院,这类疗养院要按照旅馆建筑的要求确定。
根据原规范在执行过程中的反馈意见,此次修订将可设置一部疏散楼梯的公共建筑的每层最大建筑面积和第二、三层的人数之和,比照可设置一个安全出口的单层建筑和可设置一个疏散门的房间的条件进行了调整。
5.5.9 一、二级耐火等级公共建筑内的安全出口全部直通室外确有困难的防火分区,可利用通向相邻防火分区的甲级防火门作为安全出口,但应符合下列要求: ▼ 展开图示
1 利用通向相邻防火分区的甲级防火门作为安全出口时,应采用防火墙与相邻防火分区进行分隔;
2 建筑面积大于1000m2 的防火分区,直通室外的安全出口不应少于2 个;建筑面积不大于1000m2 的防火分区,直通室外的安全出口不应少于1 个;
3 该防火分区通向相邻防火分区的疏散净宽度不应大于其按本规范第5.5.21条规定计算所需疏散总净宽度的30%,建筑各层直通室外的安全出口总净宽度不应小于按照本规范第5.5.21 条规定计算所需疏散总净宽度。
条文说明
5.5.9 本条规定了建筑内的防火分区利用相邻防火分区进行疏散时的基本要求。
(1)建筑内划分防火分区后,提高了建筑的防火性能。当其中一个防火分区发生火灾时,不致快速蔓延至更大的区域,使得非着火的防火分区在某种程度上能起到临时安全区的作用。因此,当人员需要通过相邻防火分区疏散时,相邻两个防火分区之间要严格采用防火墙分隔,不能采用防火卷帘、防火分隔水幕等措施替代。
(2)本条要求是针对某一楼层内中少数防火分区内的部分安全出口,因平面布置受限不能直接通向室外的情形。某一楼层内个别防火分区直通室外的安全出口的疏散宽度不足或其中局部区域的安全疏散距离过长时,也可将通向相邻防火分区的甲级防火门作为安全出口,但不能大于该防火分区所需总疏散净宽度的 30%。显然,当人员从着火区进入非着火的防火分区后,将会增加该区域的人员疏散时间,因此,设计除需保证相邻防火分区的疏散宽度符合规范要求外,还需要增加该防火分区的疏散宽度以满足增加人员的安全疏散需要,使整个楼层的总疏散宽度不减少。此外,为保证安全出口的布置和疏散宽度的分布更加合理,规定了一定面积的防火分区最少应具备的直通室外的安全出口数量。计算时,不能将利用通向相邻防火分区的安全出口宽度计算在楼层的总疏散宽度内。
(3)考虑到三、四级耐火等级的建筑,不仅建筑规模小、建筑耐火性能低,而且火灾蔓延更快,故本规范不允许三、四级耐火等级的建筑借用相邻防火分区进行疏散。
5.5.10 高层公共建筑的疏散楼梯,当分散设置确有困难且从任一疏散门至最近疏散楼梯间入口的距离不大于10m 时,可采用剪刀楼梯间,但应符合下列规定: ▼ 展开图示
1 楼梯间应为防烟楼梯间;
2 梯段之间应设置耐火极限不低于l.00h 的防火隔墙;
3 楼梯间的前室应分别设置。
条文说明
5.5.10 本条规定是对于楼层面积比较小的高层公共建筑,在难以按本规范要求间隔 5m 设置 2 个安全出口时的变通措施。本条规定房间疏散门到安全出口的距离小于 10m,主要为限制楼层的面积。
由于剪刀楼梯是垂直方向的两个疏散通道,两梯段之间如没有隔墙,则两条通道处在同一空间内。如果其中一个楼梯间进烟,会使这两个楼梯间的安全都受到影响。为此,不同楼梯之间应设置分隔墙,且分别设置前室,使之成为各自独立的空间。
5.5.11 设置不少于2 部疏散楼梯的一、二级耐火等级多层公共建筑,如顶层局部升高,当高出部分的层数不超过2 层、人数之和不超过50 人且每层建筑面积不大于200m2 时,高出部分可设置1 部疏散楼梯,但至少应另外设置1个直通建筑主体上人平屋面的安全出口,且上人屋面应符合人员安全疏散的要求。 ▼ 展开图示
条文说明
5.5.11 本条规定是参照公共建筑设置一个疏散楼梯的条件确定的。据调查,有些办公、教学或科研等公共建筑,往往要在屋顶部分局部高出 1层~2 层,用作会议室、报告厅等。
5.5.12 一类高层公共建筑和建筑高度大于32m 的二类高层公共建筑,其疏散楼梯应采用防烟楼梯间。
裙房和建筑高度不大于32m 的二类高层公共建筑,其疏散楼梯应采用封闭楼梯间。
注:当裙房与高层建筑主体之间设置防火墙时,裙房的疏散楼梯可按本规范有关单、多层建筑的要求确定。
条文说明
5.5.12 本条为强制性条文。本规定是要保障人员疏散的安全,使疏散楼梯能在火灾时防火,不积聚烟气。高层建筑中的疏散楼梯如果不能可靠封闭,火灾时存在烟囱效应,使烟气在短时间里就能经过楼梯向上部扩散,并蔓延至整幢建筑物,威胁疏散人员的安全。随着烟气的流动也大大地加快了火势的蔓延。因此,高层建筑内疏散楼梯间的安全性要求较多层建筑高。
5.5.13 下列多层公共建筑的疏散楼梯,除与敞开式外廊直接相连的楼梯间外,均应采用封闭楼梯间:
1 医疗建筑、旅馆及类似使用功能的建筑;
2 设置歌舞娱乐放映游艺场所的建筑;
3 商店、图书馆、展览建筑、会议中心及类似使用功能的建筑;
4 6 层及以上的其他建筑。
条文说明
5.5.13 本条为强制性条文。 对于多层建筑,在我国华东、华南和西南部分地区,采用敞开式外廊的集体宿舍、教学、办公等建筑,其中与敞开式外廊相连通的楼梯间,由于具有较好的防止烟气进入的条件,可以不设置封闭楼梯间。
本条规定需要设置封闭楼梯间的建筑,无论其楼层面积多大均要考虑采用封闭楼梯间,而与该建筑通过楼梯间连通的楼层的总建筑面积是否大于一个防火分区的最大允许建筑面积无关。
对应设置封闭楼梯间的建筑,其底层楼梯间可以适当扩大封闭范围。所谓扩大封闭楼梯间,就是将楼梯间的封闭范围扩大,如图 5 所示。 因为一般公共建筑首层入口处的楼梯往往比较宽大开敞,而且和门厅的空间合为一体,使得楼梯间的封闭范围变大。对于不需采用封闭楼梯间的公共建筑,其首层门厅内的主楼梯如不计入疏散设计需要总宽度之内,可不设置楼梯间。

由于剧场、电影院、礼堂、体育馆属于人员密集场所,楼梯间的人流量较大,使用者大都不熟悉内部环境,且这类建筑多为单层,因此规定中未规定剧场、电影院、礼堂、体育馆的室内疏散楼梯应采用封闭楼梯间。但当这些场所与其他功能空间组合在同一座建筑内时,则其疏散楼梯的设置形式应按其中要求最高者确定,或按该建筑的主要功能确定。如电影院设置在多层商店建筑内,则需要按多层商店建筑的要求设置封闭楼梯间。
本条第 1、3 款中的“类似使用功能的建筑”是指设置有本款前述用途场所的建筑或建筑的使用功能与前述建筑或场所类似。
5.5.13A 老年人照料设施的疏散楼梯或疏散楼梯间宜与敞开式外廊直接连通,不能与敞开式外廊直接连通的室内疏散楼梯应采用封闭楼梯间。建筑高度大于24m的老年人照料设施,其室内疏散楼梯应采用防烟楼梯间。
建筑高度大于32m的老年人照料设施,宜在32m以上部分增设能连通老年人居室和公共活动场所的连廊,各层连廊应直接与疏散楼梯、安全出口或室外避难场地连通。
条文说明
疏散楼梯或疏散楼梯间与敞开式外廊相连通,具有较好的防止烟气进入的条件,有利于老年人的安全疏散。封闭楼梯间或防烟楼梯间可为人员疏散提供较安全的疏散环境,有更长的时间可供老年人安全疏散。老年人照料设施要尽量设置与疏散或避难场所直接连通的室外走廊,为老年人在火灾时提供更多的安全疏散路径。对于需要封闭的外走廊,则要具备在火灾时可以与火灾报警系统或其他方式联动自动开启外窗的功能。当老年人照料设施设置在其他建筑内或与其他建筑组合建造时,本条中“建筑高度大于24m的老年人照料设施”,包括老年人照料设施部分的全部或部分楼层的楼地面距离该建筑室外设计地面大于24m的老年人照料设施。建筑高度的增加会显著影响老年人照料设施内人员的疏散和外部的消防救援,对于建筑高度大于32m的老年人照料设施,要求在室内疏散走道满足人员安全疏散要求的情况下,在外墙部位再增设能连通老年人居室和公共活动场所的连廊,以提供更好的疏散、救援条件。
5.5.14 公共建筑内的客、货电梯宜设置电梯候梯厅,不宜直接设置在营业厅、展览厅、多功能厅等场所内。老年人照料设施内的非消防电梯应采取防烟措施,当火灾情况下需用于辅助人员疏散时,该电梯及其设置应符合本规范有关消防电梯及其设置的要求。
条文说明
5.5.14 建筑内的客货电梯一般不具备防烟、防火、防水性能,电梯井在火灾时可能会成为加速火势蔓延扩大的通道,而营业厅、展览厅、多功能厅等场所是人员密集、可燃物质较多的空间,火势蔓延、烟气填充速度较快。因此,应尽量避免将电梯井直接设置在这些空间内,要尽量设置电梯间或设置在公共走道内,并设置侯梯厅,以减小火灾和烟气的影响。
5.5.15 公共建筑内房间的疏散门数量应经计算确定且不应少于2 个。除托儿所、幼儿园、老年人照料设施、医疗建筑、教学建筑内位于走道尽端的房间外,符合下列条件之一的房间可设置1 个疏散门:
1 位于两个安全出口之间或袋形走道两侧的房间,对于托儿所、幼儿园、老年人照料设施,建筑面积不大于50m2;对于医疗建筑、教学建筑,建筑面积不大于75m2;对于其他建筑或场所,建筑面积不大于120m2; ▼ 展开图示
2 位于走道尽端的房间,建筑面积小于50m2 且疏散门的净宽度不小于0.90m,或由房间内任一点至疏散门的直线距离不大于15m、建筑面积不大于200m2 且疏散门的净宽度不小于1.40m; ▼ 展开图示
3 歌舞娱乐放映游艺场所内建筑面积不大于50m2 且经常停留人数不超过15人的厅、室。
条文说明
5.5.15 本条为强制性条文。疏散门的设置原则与安全出口的设置原则基本一致,但由于房间大小与防火分区的大小差别较大,因而具体的设置要求有所区别。
本条第 1 款规定可设置 1 个疏散门的房间的建筑面积,是根据托儿所、幼儿园的活动室和中小学校的教室的面积要求确定的。袋形走道,是只有一个疏散方向的走道,因而位于袋形走道两侧的房间,不利于人员的安全疏散,但与位于走道尽端的房间仍有所区别。
对于歌舞娱乐放映游艺场所,无论位于袋形走道或两个安全出口之间还是位于走道尽端,不符合本条规定条件的房间均需设置 2 个及以上的疏散门。对于托儿所、幼儿园、老年人建筑、医疗建筑、教学建筑内位于走道尽端的房间,需要设置 2 个及以上的疏散门;当不能满足此要求时,不能将此类用途的房间布置在走道的尽端。
5.5.16 剧场、电影院、礼堂和体育馆的观众厅或多功能厅,其疏散门的数量应经计算确定且不应少于2 个,并应符合下列规定:
1 对于剧场、电影院、礼堂的观众厅或多功能厅,每个疏散门的平均疏散人数不应超过250人;当容纳人数超过2000人时,其超过2000人的部分,每个疏散门的平均疏散人数不应超过400人;
2 对于体育馆的观众厅,每个疏散门的平均疏散人数不宜超过400人~700 人。
条文说明
5.5.16 本条第 1 款为强制性条文。
本条有关疏散门数量的规定,是以人员从一、二级耐火等级建筑的观众厅疏散出去的时间不大于 2min,从三级耐火等级建筑的观众厅疏散出去的时间不大于 1.5min 为原则确定的。根据这一原则,规范规定了每个疏散门的疏散人数。据调查,剧场、电影院等观众厅的疏散门宽度多在 1.65m 以上,即可通过 3 股疏散人流。这样,一座容纳人数不大于 2000 人的剧场或电影院,如果池座和楼座的每股人流通过能力按 40 人/min 计算(池座平坡地面按 43 人/min,楼座阶梯地面按 37 人/min) ,则 250 人需要的疏散时间为 250/(3×40)=2.08(min) ,与规定的控制疏散时间基本吻合。同理,如果剧场或电影院的容纳人数大于 2000 人,则大于 2000 人的部分,每个疏散门的平均人数按不大于 400 人考虑。这样,对于整个观众厅,每个疏散门的平均疏散人数就会大于 250 人,此时如果按照疏散门的通行能力,计算出的疏散时间超过2min,则要增加每个疏散门的宽度。在这里,设计仍要注意掌握和合理确定每个疏散门的人流通行股数和控制疏散时间的协调关系。如一座容纳人数为 2400 人的剧场,按规定需要的疏散门数量为:2000/250+400/400=9(个) ,则每个疏散门的平均疏散人数约为:2400/9≈267(人) ,按 2min 控制疏散时间计算出每个疏散门所需通过的人流股数为:267/(2×40)≈3.3(股) 。此时,一般宜按 4 股通行能力来考虑设计疏散门的宽度,即采用 4×0.55=2.2(m)较为合适。
实际工程设计可根据每个疏散门平均负担的疏散人数,按上述办法对每个疏散门的宽度进行必要的校核和调整。
体育馆建筑的耐火等级均为一、二级,观众厅内人员的疏散时间依据不同容量按 3min~4min控制,观众厅每个疏散门的平均疏散人数要求一般不能大于 400 人~700 人。如一座一、二级耐火等级、容量为 8600 人的体育馆,如果观众厅设计 14 个疏散门,则每个疏散门的平均疏散人数为8600/14≈614(人)。假设每个疏散门的宽度为 2.2m(即 4 股人流所需宽度),则通过每个疏散门需要的疏散时间为 614/(4×37)≈4.15(min),大于 3.5min,不符合规范要求。因此,应考虑增加疏散门的数量或加大疏散门的宽度。如果采取增加出口的数量的办法,将疏散门增加到 18 个,则每个疏散门的平均疏散人数为 8600/18≈478(人) 。通过每个疏散门需要的疏散时间则缩短为 478/(4×37)≈3.22(min) ,不大于 3.5min,符合规范要求。
体育馆的疏散设计,要注意将观众厅疏散门的数量与观众席位的连续排数和每排的连续座位数联系起来综合考虑。如图 6 所示,一个观众席位区,观众通过两侧的 2 个出口进行疏散,其中共有可供 4 股人流通行的疏散走道。若规定出观众厅的疏散时间为 3.5min,则该席位区最多容纳的观众席位数为 4×37×3.5=518(人) 。在这种情况下,疏散门的宽度就不应小于 2.2m;而观众席位区的连续排数如定为 20 排,则每一排的连续座位就不宜大于 518/20≈26(个) 。如果一定要增加连续座位数,就必须相应加大疏散走道和疏散门的宽度。否则,就会违反“来去相等”的设计原则。

体育馆的室内空间体积比较大,火灾时的火场温度上升速度和烟雾浓度增加速度,要比在剧场、电影院、礼堂等的观众厅内的发展速度慢。因此,可供人员安全疏散的时间也较长。此外,体育馆观众厅内部装修用的可燃材料常较剧场、电影院、礼堂的观众厅少,其火灾危险性也较这些场所小。但体育馆观众厅内的容纳人数较剧场、电影院、礼堂的观众厅要多很多,往往是后者的几倍,甚至十几倍。在疏散设计上,由于受座位排列和走道布置等技术和经济因素的制约,使得体育馆观众厅每个疏散门平均负担的疏散人数要比剧场和电影院的多。此外,体育馆观众厅的面积比较大,观众厅内最远处的座位至最近疏散门的距离,一般也都比剧场、电影院的要大。体育馆观众厅的地面形式多为阶梯地面,导致人员行走速度也较慢,这些必然会增加人员所需的安全疏散时间。因此,体育馆如果按剧场、电影院、礼堂的规定进行设计,困难会比较大,并且容纳人数越多、规模越大越困难,这在本规范确定相应的疏散设计要求时,作了区别。其他防火要求还应符合国家现行行业标准《体育建筑设计规范》JGJ 31 的规定。
5.5.17 公共建筑的安全疏散距离应符合下列规定:
1 直通疏散走道的房间疏散门至最近安全出口的直线距离不应大于表5.5.17 的规定;▼ 展开图示
表5.5.17 直通疏散走道的房间疏散门至最近安全出口的直线距离(m)

注: 1 建筑内开向敞开式外廊的房间疏散门至最近安全出口的直线距离可按本表的规定增加5m。 ▼ 展开图示
2 直通疏散走道的房间疏散门至最近敞开楼梯间的直线距离,当房间位于两个楼梯间之间时,应按本表的规定减少5m;当房间位于袋形走道两侧或尽端时,应按本表的规定减少2m。 ▼ 展开图示
3 建筑物内全部设置自动喷水灭火系统时,其安全疏散距离可按本表的规定增加25%。 ▼ 展开图示
2 楼梯间应在首层直通室外,确有困难时,可在首层采用扩大的封闭楼梯间或防烟楼梯间前室。当层数不超过4 层且未采用扩大的封闭楼梯间或防烟楼梯间前室时,可将直通室外的门设置在离楼梯间不大于15m 处; ▼ 展开图示
3 房间内任一点至房间直通疏散走道的疏散门的直线距离,不应大于表5.5.17规定的袋形走道两侧或尽端的疏散门至最近安全出口的直线距离;
4 一、二级耐火等级建筑内疏散门或安全出口不少于2 个的观众厅、展览厅、多功能厅、餐厅、营业厅等,其室内任一点至最近疏散门或安全出口的直线距离不应大于30m;当疏散门不能直通室外地面或疏散楼梯间时,应采用长度不大于10m 的疏散走道通至最近的安全出口。当该场所设置自动喷水灭火系统时,室内任一点至最近安全出口的安全疏散距离可分别增加25%。 ▼ 展开图示

条文说明
5.5.17 本条为强制性条文。本条规定了公共建筑内安全疏散距离的基本要求。安全疏散距离是控制安全疏散设计的基本要素,疏散距离越短,人员的疏散过程越安全。该距离的确定既要考虑人员疏散的安全,也要兼顾建筑功能和平面布置的要求,对不同火灾危险性场所和不同耐火等级建筑有所区别。
(1)建筑的外廊敞开时,其通风排烟、采光、降温等方面的情况一般均比内廊式建筑要好,对安全疏散有利。本条表 5.5.17 注 1 对敞开式外廊建筑的有关要求作了调整。
注 3 考虑到设置自动喷水灭火系统的建筑,其安全性能有所提高,也对这些建筑或场所内的疏散距离作了调整,可按规定增加 25%。
本表的注是针对各种情况对表中规定值的调整,对于一座全部设置自动喷水灭火系统的建筑,且符合注 1 和注 2 的要求时,其疏散距离是按照注 3 的规定增加后,再进行增减。如一设有敞开式外廊的多层办公楼,当未设置自动喷水灭火系统时,其位于两个安全出口之间的房间疏散门至最近安全出口的疏散距离为40+5=45(m);当设有自动喷水灭火系统时,该疏散距离可为40×(1+25%)+=55(m)。
(2)对于建筑首层为火灾危险性小的大厅,该大厅与周围办公、辅助商业等其他区域进行了防火分隔时,可以在首层将该大厅扩大为楼梯间的一部分。考虑到建筑层数不大于 4 层的建筑内部垂直疏散距离相对较短,当楼层数不大于 4 层时,楼梯间到达首层后可通过 15m 的疏散走道到达直通室外的安全出口。
(3)有关建筑内观众厅、营业厅、展览厅等的内部最大疏散距离要求,参照了国外有关标准规定,并考虑了我国的实际情况。如美国相关建筑规范规定,在集会场所的大空间中从房间最远点至安全出口的步行距离为 61m,设置自动喷水灭火系统后可增加 25%。英国建筑规范规定,在开敞办公室、商店和商业用房中,如有多个疏散方向时,从最远点至安全出口的直线距离不应大于 30m,直线行走距离不应大于 45m。我国台湾地区的建筑技术规则规定:戏院、电影院、演艺场、歌厅、集会堂、观览场以及其它类似用途的建筑物,自楼面居室之任一点至楼梯口之步行距离不应大于30m。
本条中的“观众厅、展览厅、多功能厅、餐厅、营业厅等”场所,包括开敞式办公区、会议报告厅、宴会厅、观演建筑的序厅、体育建筑的入场等候与休息厅等,不包括用作舞厅和娱乐场所的多功能厅。
本条第 4 款中有关设置自动灭火系统时的疏散距离,当需采用疏散走道连接营业厅等场所的安全出口时, 可以按室内最远点至最近疏散门的距离、 该疏散走道的长度分别增加 25%。 条文中的 “该场所”包括连接的疏散走道。如:当某营业厅需采用疏散走道连接至安全出口,且该疏散走道的长度为 10m 时,该场所内任一点至最近安全出口的疏散距离可为 30×25%+10×(1+25%)=50(m) ,即营业厅内任一点至其最近出口的距离可为 37.5m,连接走道的长度可以为 12.5m,但不可以将连接走道上增加的长度用到营业厅内。
5.5.18 除本规范另有规定外,公共建筑内疏散门和安全出口的净宽度不应小于0.90m,疏散走道和疏散楼梯的净宽度不应小于1.10m。
高层公共建筑内楼梯间的首层疏散门、首层疏散外门、疏散走道和疏散楼梯的最小净宽度应符合表5.5.18 的规定。
**表5.5.18 高层公共建筑内楼梯间的首层疏散门、首层疏散外门、疏散走道和疏散楼梯的最小净宽度(m)

条文说明
5.5.18 本条为强制性条文。本条根据人员疏散的基本需要,确定了民用建筑中疏散门、安全出口与疏散走道和疏散楼梯的最小净宽度。按本规范其他条文规定计算出的总疏散宽度,在确定不同位置的门洞宽度或梯段宽度时,需要仔细分配其宽度并根据通过的人流股数进行校核和调整,尽量均匀设置并满足本条的要求。
设计应注意门宽与走道、楼梯宽度的匹配。一般,走道的宽度均较宽,因此,当以门宽为计算宽度时,楼梯的宽度不应小于门的宽度;当以楼梯的宽度为计算宽度时,门的宽度不应小于楼梯的宽度。此外,下层的楼梯或门的宽度不应小于上层的宽度;对于地下、半地下,则上层的楼梯或门的宽度不应小于下层的宽度。
5.5.19 人员密集的公共场所、观众厅的疏散门不应设置门槛,其净宽度不应小于1.40m,且紧靠门口内外各1.40m 范围内不应设置踏步。** ▼ 展开图示
人员密集的公共场所的室外疏散通道的净宽度不应小于3.00m,并应直接通向宽敞地带。
条文说明
5.5.19 观众厅等人员比较集中且数量多的场所,疏散时在门口附近往往会发生拥堵现象,如果设计采用带门槛的疏散门等,紧急情况下人流往外拥挤时很容易被绊倒,影响人员安全疏散,甚至造成伤亡。本条中“人员密集的公共场所”主要指营业厅、观众厅,礼堂、电影院、剧院和体育场馆的观众厅,公共娱乐场所中出入大厅、舞厅,候机(车、船)厅及医院的门诊大厅等面积较大、同一时间聚集人数较多的场所。本条规定的疏散门为进出上述这些场所的门,包括直接对外的安全出口或通向楼梯间的门。
本条规定的紧靠门口内外各 1.40m 范围内不应设置踏步,主要指正对门的内外 1.40m 范围,门两侧 1.40m 范围内尽量不要设置台阶,对于剧场、电影院等的观众厅,尽量采用坡道。
人员密集的公共场所的室外疏散小巷,主要针对礼堂、体育馆、电影院、剧场、学校教学楼、大中型商场等同一时间有大量人员需要疏散的建筑或场所。一旦大量人员离开建筑物后,如没有一个较开阔的地带,人员还是不能尽快疏散,可能会导致后续人流更加集中和恐慌而发生意外。因此,规定该小巷的宽度不应小于 3.00m,但这是规定的最小宽度,设计要因地制宜地,尽量加大。为保证人流快速疏散、不发生阻滞现象,该疏散小巷应直接通向更宽阔的地带。对于那些主要出入口临街的剧场、电影院和体育馆等公共建筑,其主体建筑应后退红线一定的距离,以保证有较大的疏散缓冲及消防救援场地。
5.5.20 剧场、电影院、礼堂、体育馆等场所的疏散走道、疏散楼梯、疏散门、安全出口的各自总净宽度,应符合下列规定:
1 观众厅内疏散走道的净宽度应按每100 人不小于0.60m 计算,且不应小于1.00m;边走道的净宽度不宜小于0.80m。
布置疏散走道时,横走道之间的座位排数不宜超过20 排;纵走道之间的座位数:剧场、电影院、礼堂等,每排不宜超过22 个;体育馆,每排不宜超过26 个;前后排座椅的排距不小于0.90m 时,可增加1.0 倍,但不得超过50 个;仅一侧有纵走道时,座位数应减少一半; ▼ 展开图示
2 剧场、电影院、礼堂等场所供观众疏散的所有内门、外门、楼梯和走道的各自总净宽度,应根据疏散人数按每100人的最小疏散净宽度不小于表5.5.20-1的规定计算确定; ▼ 展开图示
表5.5.20-1 剧场、电影院、礼堂等场所每100 人所需最小疏散净宽度(m/百人)

3 体育馆供观众疏散的所有内门、外门、楼梯和走道的各自总净宽度,应根据疏散人数按每100 人的最小疏散净宽度不小于表5.5.20-2 的规定计算确定; ▼ 展开图示 
表5.5.20-2 体育馆每100 人所需最小疏散净宽度(m/百人)

注:本表中应较大座位数范围按规定计算的疏散总净宽度,不应小于对应相邻较小座位数范围按其最多座位数计算的疏散总净宽度。对于观众厅座位数少于3000个的体育馆,计算供观众疏散的所有内门、外门、楼梯和走道的各自总净宽度时,每100人的最小疏散净宽度不应小于表5.5.20-1 的规定。
4 有等场需要的入场门不应作为观众厅的疏散门。
条文说明
5.5.20 为便于人员快速疏散,不会在走道上发生拥挤,本条规定了剧场、电影院、礼堂、体育馆等观众厅内座位的布置和疏散通道、疏散门的布置基本要求。(1)关于剧场、电影院、礼堂、体育馆等观众厅内疏散走道及座位的布置。
观众厅内疏散走道的宽度按疏散 1 股人流需要 0.55m考虑,同时并排行走 2 股人流需要 1.1m 的宽度,但观众厅内坐椅的高度均在行人的身体下部,坐椅不妨碍人体最宽处的通过,故 1.0m 宽度基本能保证 2 股人流通行需要。观众厅内设置边走道不但对疏散有利,并且还能起到协调安全出口或疏散门和疏散走道通行能力的作用,从而充分发挥安全出口或疏散门的作用。
对于剧场、电影院、礼堂等观众厅中两条纵走道之间的最大连续排数和连续座位数,在工程设计中应与疏散走道和安全出口或疏散门的设计宽度联系起来考虑,合理确定。
对于体育馆观众厅中纵走道之间的座位数可增加到 26 个,主要是因为体育馆观众厅内的总容纳人数和每个席位分区内所包容的座位数都比剧场、电影院的多,发生火灾后的危险性也较影剧院的观众厅要小些,采用与剧场等相同的规定数据既不现实也不客观,但也不能因此而任意加大每个席位分区中的连续排数、连续座位数,而要与观众厅内的疏散走道和安全出口或疏散门的设计相呼应、相协调。
本条规定的连续 20 排和每排连续 26 个座位,是基于人员出观众厅的控制疏散时间按不大于3.5min 和每个安全出口或疏散门的宽度按 2.2m 考虑的。疏散走道之间布置座位连续 20 排、每排连续 26 个作为一个席位分区的包容座位数为 20×26=520(人),通过能容 4 股人流宽度的走道和 2.20m宽的安全(疏散)出口出去所需要的时间为 520/(4×37)≈3.51(min),基本符合规范的要求。对于体育馆观众厅平面中呈梯形或扇形布置的席位区,其纵走道之间的座位数,按最多一排和最少一排的平均座位数计算。
另外,在本条中“前后排座椅的排距不小于 0.9m 时,可增加 1.0 倍,但不得大于 50 个”的规定,设计也应按上述原理妥善处理。本条限制观众席位布置仅一侧有纵走道时的座位数,是为防止延误疏散时间。
(2)关于剧场、电影院、礼堂等公共建筑的安全疏散宽度。
本条第 2 款规定的疏散宽度指标是根据人员疏散出观众厅的疏散时间,按一、二级耐火等级建筑控制为 2min、三级耐火等级建筑控制为 1.5min 这一原则确定的。

据此,按照疏散净宽度指标公式计算出一、二级耐火等级建筑的观众厅中每 100 人所需疏散宽度为:
门和平坡地面:B=100×0.55/(2×43)≈0.64(m) 取 0.65m;
阶梯地面和楼梯:B=100×0.55/(2×37)≈0.74(m) 取 0.75m。
三级耐火等级建筑的观众厅中每 100 人所需要的疏散宽度为:
门和平坡地面:B=100×0.55/(1.5×43)≈0.85(m) 取 0.85m;
阶梯地面和楼梯:B =100×0.55/(1.5×37)≈0.99(m) 取 1.00m。
根据本条第 2 款规定的疏散宽度指标计算所得安全出口或疏散门的总宽度,为实际需要设计的最小宽度。在确定安全出口或疏散门的设计宽度时,还应按每个安全出口或疏散门的疏散时间进行校核和调整,其理由参见第 5.5.16 条的条文说明。本款的适用规模为:对于一、二级耐火等级的建筑,容纳人数不大于 2500 人;对于三级耐火等级的建筑,容纳人数不大于 1200 人。
此外,对于容量较大的会堂等,其观众厅内部会设置多层楼座,且楼座部分的观众人数往往占整个观众厅容纳总人数的一半多,这和一般剧场、电影院、礼堂的池座人数比例相反,而楼座部分又都以阶梯式地面为主,其疏散情况与体育馆的情况有些类似。尽管本条对此没有明确规定,设计也可以根据工程的具体情况,按照体育馆的相应规定确定。
(3)关于体育馆的安全疏散宽度。
国内各大、中城市已建成的体育馆,其容量多在 3000 人以上。考虑到剧场、电影院的观众厅与体育馆的观众厅之间在容量和室内空间方面的差异,在规范中分别规定了其疏散宽度指标,并在规定容量的适用范围时拉开档次,防止出现交叉或不一致现象,故将体育馆观众厅的最小人数容量定为 3000 人。
对于体育馆观众厅的人数容量,表 5.5.20-2 中规定的疏散宽度指标,按照观众厅容量的大小分为三档:(3000~5000)人、(5001~10000)人和(10001~20000)人。每个档次中所规定的百人疏散宽度指标(m),是根据人员出观众厅的疏散时间分别控制在 3min、3.5min、4min 来确定的。根据计算公式:
计算出一、二级耐火等级建筑观众厅中每 100 人所需要的疏散宽度分别为:
平坡地面:B 1 =0.55×100/(3×43)≈0.426(m) 取 0.43m;
B 2 =0.55×100/(3.5×43)≈0.365(m) 取 0.37m;
B 3 =0.55×100/(4×43)≈0.320(m) 取 0.32m;
阶梯地面:B 1 =0.55×100/(3×37)≈0.495(m) 取 0.50m;
B 2 =0.55×100/(3.5×37)≈0.425(m) 取 0.43m;
B 3 =0.55×100/(4×37)≈0.372(m) 取 0.37m。
本款将观众厅的最高容纳人数规定为 20000 人,当实际工程大于该规模时,需要按照疏散时间确定其座位数、疏散门和走道宽度的布置,但每个座位区的座位数仍应符合本规范要求。根据规定的疏散宽度指标计算得到的安全出口或疏散门总宽度,为实际需要设计的概算宽度,确定安全出口或疏散门的设计宽度时,还需对每个安全出口或疏散门的宽度进行核算和调整。如,一座二级耐火等级、容量为 10000 人的体育馆,按上述规定疏散宽度指标计算的安全出口或疏散门总宽度为 10000×0.43/100=43(m) 。如果设计 16 个安全出口或疏散门,则每个出口的平均疏散人数为 625 人,每个出口的平均宽度为 43/16≈2.68(m) 。如果每个出口的宽度采用 2.68m,则能通过 4 股人流,核算其疏散时间为 625/(4×37)≈4.22(min)>3.5min,不符合规范要求。如果将每个出口的设计宽度调整为 2.75m,则能够通过 5 股人流,疏散时间为:625/(5×37)≈3.38(min)<3.5min,符合规范要求。但推算出的每百人宽度指标为 16×2.75/100=0.44(m),比原百人疏散宽度指标高 2%。
本条表 5.5.20-2 的“注”,明确了采用指标进行计算和选定疏散宽度时的原则:即容量大的观众厅,计算出的需要宽度不应小于根据容量小的观众厅计算出需要宽度。否则,应采用较大宽度。如:一座容量为 5400 人的体育馆,按规定指标计算出来的疏散宽度为 54×0.43=23.22(m),而一座容量为 5000 人的体育馆,按规定指标计算出来的疏散宽度则为 50×0.50=25(m) ,在这种情况下就应采用 25m 作为疏散宽度。另外,考虑到容量小于 3000 人的体育馆,其疏散宽度计算方法未在条文中明确,此次修订时在表 5.5.20-2 中作了补充。
(4)体育馆观众厅内纵横走道的布置是疏散设计中的一个重要内容,在工程设计中应注意:
1)观众席位中的纵走道担负着把全部观众疏散到安全出口或疏散门的重要功能。在观众席位中不设置横走道时,观众厅内通向安全出口或疏散门的纵走道的设计总宽度应与观众厅安全出口或疏散门的设计总宽度相等。观众席位中的横走道可以起到调剂安全出口或疏散门人流密度和加大出口疏散流通能力的作用。一般容量大于 6000 人或每个安全出口或疏散门设计的通过人流股数大于 4 股时,在观众席位中要尽量设置横走道。
2)经过观众席中的纵、横走道通向安全出口或疏散门的设计人流股数与安全出口或疏散门设计的通行股数,应符合“来去相等”的原则。如安全出口或疏散门设计的宽度为 2.2m,则经过纵、横走道通向安全出口或疏散门的人流股数不能大于 4 股;否则,就会造成出口处堵塞,延误疏散时间。反之,如果经纵、横走道通向安全出口或疏散门的人流股数少于安全出口或疏散门的设计通行人流股数,则不能充分发挥安全出口或疏散门的作用,在一定程度上造成浪费。
(5)设计还要注意以下两个方面:
1)安全出口或疏散门的数量应密切联系控制疏散时间。
疏散设计确定的安全出口或疏散门的总宽度,要大于根据控制疏散时间而规定出的宽度指标,即计算得到的所需疏散总宽度。同时,安全出口或疏散门的数量,要满足每个安全出口或疏散门平均疏散人数的规定要求,并且根据此疏散人数计算得到的疏散时间要小于控制疏散时间(建筑中可用的疏散时间)的规定要求。
2)安全出口或疏散门的数量应与安全出口或疏散门的设计宽度协调。
安全出口或疏散门的数量与安全出口或疏散门的宽度之间有着相互协调、相互配合的密切关系,并且也是严格控制疏散时间,合理执行疏散宽度指标需充分注意和精心设计的一个重要环节。在确定观众厅安全出口或疏散门的宽度时,要认真考虑通过人流股数的多少,如单股人流的宽度为0.55m,2 股人流的宽度为 1.1m,3 股人流的宽度为 1.65m,以更好地发挥安全出口或疏散门的疏散功能。
5.5.21 除剧场、电影院、礼堂、体育馆外的其他公共建筑,其房间疏散门、安全出口、疏散走道和疏散楼梯的各自总净宽度,应符合下列规定:** ▼ 展开图示
1 每层的房间疏散门、安全出口、疏散走道和疏散楼梯的各自总净宽度,应根据疏散人数按每100 人的最小疏散净宽度不小于表5.5.21-1 的规定计算确定。当每层疏散人数不等时,疏散楼梯的总净宽度可分层计算,地上建筑内下层楼梯的总净宽度应按该层及以上疏散人数最多一层的人数计算;地下建筑内上层楼梯的总净宽度应按该层及以下疏散人数最多一层的人数计算;
表5.5.21-1 每层的房间疏散门、安全出口、疏散走道和疏散楼梯的每100 人最小疏散净宽度(m/百人)**

2 地下或半地下人员密集的厅、室和歌舞娱乐放映游艺场所,其房间疏散门、安全出口、疏散走道和疏散楼梯的各自总净宽度,应根据疏散人数按每100 人不小于1.00m 计算确定;
3 首层外门的总净宽度应按该建筑疏散人数最多一层的人数计算确定,不供其他楼层人员疏散的外门,可按本层的疏散人数计算确定;
4 歌舞娱乐放映游艺场所中录像厅的疏散人数,应根据厅、室的建筑面积按不小于1.0 人/m2 计算;其他歌舞娱乐放映游艺场所的疏散人数,应根据厅、室的建筑面积按不小于0.5 人/m2 计算;
5 有固定座位的场所,其疏散人数可按实际座位数的1.1 倍计算;
6 展览厅的疏散人数应根据展览厅的建筑面积和人员密度计算,展览厅内的人员密度不宜小于0.75 人/m2;
7 商店的疏散人数应按每层营业厅的建筑面积乘以表5.5.21-2 规定的人员密度计算。对于建材商店、家具和灯饰展示建筑,其人员密度可按表5.5.21-2 规定值30%确定。
表5.5.21-2 商店营业厅内的人员密度(人/m2)

条文说明
5.5.21 本条第 1、2、3、4 款为强制性条文。疏散人数的确定是建筑疏散设计的基础参数之一,不能准确计算建筑内的疏散人数,就无法合理确定建筑中各区域疏散门或安全出口和建筑内疏散楼梯所需要的有效宽度,更不能确定设计的疏散设施是否满足建筑内的人员安全疏散需要。
1 在实际中,建筑各层的用途可能各不相同,即使相同用途在每层上的使用人数也可能有所差异。如果整栋建筑物的楼梯按人数最多的一层计算,除非人数最多的一层是在顶层,否则不尽合理,也不经济。对此,各层楼梯的总宽度可按该层或该层以上人数最多的一层分段计算确定,下层楼梯的总宽度按该层以上各层疏散人数最多一层的疏散人数计算。如:一座二级耐火等级的六层民用建筑,第四层的使用人数最多为 400 人,第五层、第六层每层的人数均为 200 人。计算该建筑的疏散楼梯总宽度时,根据楼梯宽度指标 1.0m/百人的规定,第四层和第四层以下每层楼梯的总宽度为 4.0m;第五层和第六层每层楼梯的总宽度可为 2.0m。
2 地下或半地下人员密集的厅、室和歌舞娱乐放映游艺场所,由于设置在地下、半地下,考虑到其疏散条件较差,有的火灾烟气可能发展较快的特点, 提高了百人疏散宽度指标要求。 本条第 2 款中 “人员密集的厅、室” ,包括商店营业厅、证券营业厅等。
4 对于歌舞娱乐放映游艺场所,在计算疏散人数时,可以不计算该场所内疏散走道、卫生间等辅助用房的建筑面积,而可以只根据该场所内具有娱乐功能的各厅、室的建筑面积确定,内部服务和管理人员的数量可根据核定人数确定。
6 对于展览厅内的疏散人数,本规定为最小人员密度设计值,设计要根据当地实际情况,采用更大的密度。
7 对于商店建筑的疏散人数,国家行业标准《商店建筑设计规范》JGJ 48 中有关条文的规定还不甚明确,导致出现多种计算方法,有的甚至是错误的。本规范在研究国内外有关资料和规范,并广泛征求意见的基础上,明确了确定商店营业厅疏散人数时的计算面积与其建筑面积的定量关系为(0.5~0.7):1, 据此确定了商店营业厅的人员密度设计值。从国内大量建筑工程实例的计算统计看,均在该比例范围内。但商店建筑内经营的商品类别差异较大,且不同地区或同一地区的不同地段,地上与地下商店等在实际使用过程中的人流和人员密度相差较大,因此执行过程中应对工程所处位置的情况作充分分析,再依据本条规定选取合理的数值进行设计。
本条所指“营业厅的建筑面积”,既包括营业厅内展示货架、柜台、走道等顾客参与购物的场所,也包括营业厅内的卫生间、楼梯间、自动扶梯等的建筑面积。对于进行了严格的防火分隔,并且疏散时无需进入营业厅内的仓储、设备房、工具间、办公室等,可不计入营业厅的建筑面积。
有关家具、建材商店和灯饰展示建筑的人员密度调查表明,该类建筑与百货商店、超市等相比,人员密度较小,高峰时刻的人员密度在 0.01 人/m2 ~0.034 人/m2 之间。考虑到地区差异及开业庆典和节假日等因素,确定家具、建材商店和灯饰展示建筑的人员密度为表 5.5.21-2 规定值的 30%。
据表 5.5.21-2 确定人员密度值时,应考虑商店的建筑规模,当建筑规模较小(比如营业厅的建筑面积小于 3000m2 )时宜取上限值,当建筑规模较大时,可取下限值。当一座商店建筑内设置有多种商业用途时,考虑到不同用途区域可能会随经营状况或经营者的变化而变化,尽管部分区域可能用于家具、建材经销等类似用途,但人员密度仍需要按照该建筑的主要商业用途来确定,不能再按照上述方法折减。
5.5.22 人员密集的公共建筑不宜在窗口、阳台等部位设置封闭的金属栅栏,确需设置时,应能从内部易于开启;窗口、阳台等部位宜根据其高度设置适用的辅助疏散逃生设施。
条文说明
5.5.22 本条规定是在吸取有关火灾教训的基础上,为方便灭火救援和人员逃生的要求确定的,主要针对多层建筑或高层建筑的下部楼层。
本条要求设置的辅助疏散设施包括逃生袋、救生绳、缓降绳、折叠式人孔梯、滑梯等,设置位置要便于人员使用且安全可靠,但并不一定要在每一个窗口或阳台设置。
5.5.23 建筑高度大于100m 的公共建筑,应设置避难层(间)。避难层(间)应符合下列规定:
1 第一个避难层(间)的楼地面至灭火救援场地地面的高度不应大于50m,两个避难层(间)之间的高度不宜大于50m;
2 通向避难层的疏散楼梯应在避难层分隔、同层错位或上下层断开;
3 避难层(间)的净面积应能满足设计避难人数避难的要求,并宜按5.0 人/m2计算;**
4 避难层可兼作设备层。设备管道宜集中布置,其中的易燃、可燃液体或气体管道应集中布置,设备管道区应采用耐火极限不低于3.00h 的防火隔墙与避难区分隔。管道井和设备间应采用耐火极限不低于2.00h 的防火隔墙与避难区分隔,管道井和设备间的门不应直接开向避难区;确需直接开向避难区时,与避难层区出入口的距离不应小于5m,且应采用甲级防火门。
避难间内不应设置易燃、可燃液体或气体管道,不应开设除外窗、疏散门之外的其他开口;
5 避难层应设置消防电梯出口;
6 应设置消火栓和消防软管卷盘;
7 应设置消防专线电话和应急广播;
8 在避难层(间)进入楼梯间的入口处和疏散楼梯通向避难层(间)的出口处,应设置明显的指示标志;
9 应设置直接对外的可开启窗口或独立的机械防烟设施,外窗应采用乙级防火窗。**
条文说明
5.5.23 本条为强制性条文。建筑高度大于 100m 的建筑,使用人员多、竖向疏散距离长,因而人员的疏散时间长。
根据目前国内主战举高消防车——50m 高云梯车的操作要求,规定从首层到第一个避难层之间的高度不应大于 50m,以便火灾时不能经楼梯疏散而要停留在避难层的人员可采用云梯车救援下来。根据普通人爬楼梯的体力消耗情况,结合各种机电设备及管道等的布置和使用管理要求,将两个避难层之间的高度确定为不大于 50m 较为适宜。
火灾时需要集聚在避难层的人员密度较大,为不致于过分拥挤,结合我国的人体特征,规定避难层的使用面积按平均每平方米容纳 5 人确定。
第2款对通向避难层楼梯间的设置方式作出了规定,“疏散楼梯应在避难层分隔、同层错位或上下层断开”的做法,是为了使需要避难的人员不错过避难层(间)。其中,“同层错位和上下层断开”的方式是强制避难的做法,此时人员均须经避难层方能上下;“疏散楼梯在避难层分隔”的方式,可以使人员选择继续通过疏散楼梯疏散还是前往避难区域避难。当建筑内的避难人数较少而不需将整个楼层用作避难层时,除火灾危险性小的设备用房外,不能用于其他使用功能,并应采用防火墙将该楼层分隔成不同的区域。从非避难区进入避难区的部位,要采取措施防止非避难区的火灾和烟气进入避难区,如设置防烟前室。
一座建筑是设置避难层还是避难间,主要根据该建筑的不同高度段内需要避难的人数及其所需避难面积确定,避难间的分隔及疏散等要求同避难层。
5.5.24 高层病房楼应在二层及以上的病房楼层和洁净手术部设置避难间。避难间应符合下列规定:**
1 避难间服务的护理单元不应超过2 个,其净面积应按每个护理单元不小25.0m2 确定;
2 避难间兼作其他用途时,应保证人员的避难安全,且不得减少可供避难的净面积;
3 应靠近楼梯间,并应采用耐火极限不低于2.00h 的防火隔墙和甲级防火门与其他部位分隔;
4 应设置消防专线电话和消防应急广播;
5 避难间的入口处应设置明显的指示标志;
6 应设置直接对外的可开启窗口或独立的机械防烟设施,外窗应采用乙级防火窗。
条文说明
5.5.24 本条为强制性条文。本条规定是为了满足高层病房楼和手术室中难以在火灾时及时疏散的人员的避难需要和保证其避难安全。本条是参考美国、英国等国对医疗建筑避难区域或使用轮椅等行动不便人员避难的规定,结合我国相关实际情况确定的。
每个护理单元的床位数一般是 40 床~60 床,建筑面积为 1200m2 ~1500m2 ,按 3 人间病房、疏散着火房间和相邻房间的患者共 9 人,每个床位按 2m2 计算,共需要 18m2 ,加上消防员和医护人员、家属所占用面积,规定避难间面积不小于 25m2 。
避难间可以利用平时使用的房间,如每层的监护室,也可以利用电梯前室。病房楼按最少 3 部病床梯对面布置,电梯前室面积一般为 24m2 ~30m2 。但合用前室不适合用作避难间,以防止病床影响人员通过楼梯疏散。
5.5.24A 3层及3层以上总建筑面积大于3000m2(包括设置在其他建筑内三层及以上楼层)的老年人照料设施,应在二层及以上各层老年人照料设施部分的每座疏散楼梯间的相邻部位设置1间避难间;当老年人照料设施设置与疏散楼梯或安全出口直接连通的开敞式外廊、与疏散走道直接连通且符合人员避难要求的室外平台等时,可不设置避难间。避难间内可供避难的净面积不应小于12m2 ,避难间可利用疏散楼梯间的前室或消防电梯的前室,其他要求应符合本规范第5.5.24条的规定。
供失能老年人使用且层数大于2层的老年人照料设施,应按核定使用人数配备简易防毒面具。
条文说明
为满足老年人照料设施中难以在火灾时及时疏散的老年人的避难需要,根据我国老年人照料设施中人员及其管理的实际情况,对照医疗建筑避难间设置的要求,作了本条规定。对于老年人照料设施只设置在其他建筑内三层及以上楼层,而一、二层没有老年人照料设施的情况,避难间可以只设置在有老年人照料设施的楼层上相应疏散楼梯间附近。避难间可以利用平时使用的公共就餐室或休息室等房间,一般从该房间要能避免再经过走道等火灾时的非安全区进入疏散楼梯间或楼梯间的前室;避难间的门可直接开向前室或疏散楼梯间。当避难间利用疏散楼梯间的前室或消防电梯的前室时,该前室的使用面积不应小于12m2,不需另外增加12m2避难面积。但考虑到救援与上下疏散的人流交织情况,疏散楼梯间与消防电梯的合用前室不适合兼作避难间。避难间的净宽度要能满足方便救援中移动担架(床)等的要求,净面积大小还要根据该房间所服务区域的老年人实际身体状况等确定。美国相关标准对避难面积的要求为:一般健康人员,0.28m2/人;一般病人或体弱者,0.6m2/人;带轮椅的人员的避难面积为1.4m2/人;利用活动床转送的人员的避难面积为2.8m2/人。考虑到火灾的随机性,要求每座楼梯间附近均应设置避难间。建筑的首层人员由于能方便地直接到达室外地面,故可以不要求设置避难间。本条中老年人照料设施的总建筑面积,当老年人照料设施独立建造时,为该老年人照料设施单体的总建筑面积;当老年人照料设施设置在其他建筑或与其他建筑组合建造时,为其中老年人照料设施部分的总建筑面积。考虑到失能老年人的自身条件,供该类人员使用的超过2层的老年人照料设施要按核定使用人数配备简易防毒面具,以提供必要的个人防护措施,降低火灾产生的烟气对失能老年人的危害。
Ⅲ 住宅建筑
5.5.25 住宅建筑安全出口的设置应符合下列规定:
1 建筑高度不大于27m的建筑,当每个单元任一层的建筑面积大于650m2,或任一户门至最近安全出口的距离大于15m 时,每个单元每层的安全出口不应少于2 个;
2 建筑高度大于27m、不大于54m 的建筑,当每个单元任一层的建筑面积大于650m2,或任一户门至最近安全出口的距离大于10m 时,每个单元每层的安全出口不应少于2 个;**
3 建筑高度大于54m 的建筑,每个单元每层的安全出口不应少于2 个。
条文说明
5.5.25 本条为强制性条文。本条规定为住宅建筑安全出口设置的基本要求。考虑到当前住宅建筑形式趋于多样化,条文未明确住宅建筑的具体类型,只根据住宅建筑单元每层的建筑面积和户门到安全出口的距离,分别规定了不同建筑高度住宅建筑安全出口的设置要求。
54m 以上的住宅建筑,由于建筑高度高,人员相对较多,一旦发生火灾,烟和火易竖向蔓延,且蔓延速度快,而人员疏散路径长,疏散困难。故同时要求此类建筑每个单元每层设置不少于两个安全出口,以利人员安全疏散。
5.5.26 建筑高度大于27m,但不大于54m的住宅建筑,每个单元设置一座疏散楼梯时,疏散楼梯应通至屋面,且单元之间的疏散楼梯应能通过屋面连通,户门应采用乙级防火门。当不能通至屋面或不能通过屋面连通时,应设置2个安全出口。**
条文说明
5.5.26 本条为强制性条文。将建筑的疏散楼梯通至屋顶,可使人员通过相邻单元的楼梯进行疏散,使之多一条疏散路径,以利于人员能及时逃生。由于本规范已强制要求建筑高度大于 54m 的住宅建筑,每个单元应设置 2 个安全出口,而建筑高度大于 27m,但小于等于 54m 的住宅建筑,当每个单元任一层的建筑面积不大于 650m2 ,且任一户门至最近安全出口的距离不大于 10m,每个单元可以设置1个安全出口时,可以通过将楼梯间通至屋面并在屋面将各单元连通来满足2个不同疏散方向的要求,便于人员疏散;对于只有1个单元的住宅建筑,可将疏散楼梯仅通至屋顶。此外,由于此类建筑高度较高,即使疏散楼梯能通至屋顶,也不等同于2部疏散楼梯。为提高疏散楼梯的安全性,本条还对户门的防火性能提出了要求。
5.5.27 住宅建筑的疏散楼梯设置应符合下列规定:
1 建筑高度不大于21m 的住宅建筑可采用敞开楼梯间;与电梯井相邻布置的疏散楼梯应采用封闭楼梯间,当户门采用乙级防火门时,仍可采用敞开楼梯间;
2 建筑高度大于21m、不大于33m 的住宅建筑应采用封闭楼梯间;当户门采用乙级防火门时,可采用敞开楼梯间;
3 建筑高度大于33m 的住宅建筑应采用防烟楼梯间。户门不宜直接开向前室,确有困难时,每层开向同一前室的户门不应大于3 樘且应采用乙级防火门。
条文说明
5.5.27 电梯井是烟火竖向蔓延的通道,火灾和高温烟气可借助该竖井蔓延到建筑中的其他楼层,会给人员安全疏散和火灾的控制与扑救带来更大困难。因此,疏散楼梯的位置要尽量远离电梯井或将疏散楼梯设置为封闭楼梯间。
对于建筑高度低于 33m 的住宅建筑,考虑到其竖向疏散距离较短,如每层每户通向楼梯间的门具有一定的耐火性能,能一定程度降低烟火进入楼梯间的危险,因而可以不设封闭楼梯间。
楼梯间是火灾时人员在建筑内竖向疏散的唯一通道,不具备防火的户门不应直接开向楼梯间,特别是高层住宅建筑的户门不应直接开向楼梯间的前室。
5.5.28 住宅单元的疏散楼梯,当分散设置确有困难且任一户门至最近疏散楼梯间入口的距离不大于10m 时,可采用剪刀楼梯间,但应符合下列规定:
1 应采用防烟楼梯间;
2 梯段之间应设置耐火极限不低于1.00h 的防火隔墙;
3 楼梯间的前室不宜共用;共用时,前室的使用面积不应小于6.0m2;
4 楼梯间的前室或共用前室不宜与消防电梯的前室合用;楼梯间的共用前室与消防电梯的前室合用时,合用前室的使用面积不应小于12.0m2,且短边不应小于2.4m。
条文说明
5.5.28 有关说明参见本规范第 5.5.10 条的说明。楼梯间的防烟前室,要尽可能分别设置,以提高其防火安全性。
防烟前室不共用时,其面积等要求还需符合本规范第6.4.3条的规定。当两部剪刀楼梯间共用前室时,进入剪刀楼梯间前室的入口应该位于不同方位,不能通过同一个入口进入共用前室,入口之间的距离仍要不小于 5m;在首层的对外出口,要尽量分开设置在不同方向。当首层的公共区无可燃物且首层的户门不直接开向前室时,剪刀梯在首层的对外出口可以共用,但宽度需满足人员疏散的要求。
5.5.29 住宅建筑的安全疏散距离应符合下列规定:
1 直通疏散走道的户门至最近安全出口的直线距离不应大于表5.5.29 的规定;
表5.5.29 住宅建筑直通疏散走道的户门至最近安全出口的直线距离(m)

注:1 开向敞开式外廊的户门至最近安全出口的最大直线距离可按本表的规定增加5m。
2 直通疏散走道的户门至最近敞开楼梯间的直线距离,当户门位于两个楼梯间之间时,应按本表的规定减少5m;当户门位于袋形走道两侧或尽端时,应按本表的规定减少2m。
3 住宅建筑内全部设置自动喷水灭火系统时,其安全疏散距离可按本表的规定增加25%。
4 跃廊式住宅的户门至最近安全出口的距离,应从户门算起,小楼梯的一段距离可按其水平投影长度的1.50 倍计算。
2 楼梯间应在首层直通室外,或在首层采用扩大的封闭楼梯间或防烟楼梯间前室。层数不超过4 层时,可将直通室外的门设置在离楼梯间不大于15m 处;
3 户内任一点至直通疏散走道的户门的直线距离不应大于表5.5.29 规定的袋形走道两侧或尽端的疏散门至最近安全出口的最大直线距离。
注:跃层式住宅,户内楼梯的距离可按其梯段水平投影长度的1.50 倍计算。
条文说明
5.5.29 本条为强制性条文。本条规定了住宅建筑安全疏散距离的基本要求,有关说明参见本规范第 5.5.17 条的说明。
跃廊式住宅用与楼梯、电梯连接的户外走廊将多个住户组合在一起,而跃层式住宅则在套内有多个楼层,户与户之间主要通过本单元的楼梯或电梯组合在一起。跃层式住宅建筑的户外疏散路径较跃廊式住宅短,但套内的疏散距离则要长。因此,在考虑疏散距离时,跃廊式住宅要将人员在此楼梯上的行走时间折算到水平走道上的时间,故采用小楼梯水平投影的 1.5 倍计算。为简化规定,对于跃层式住宅户内的小楼梯,户内楼梯的距离由原来规定按楼梯梯段总长度的水平投影尺寸计算修改为按其梯段水平投影长度的 1.5 倍计算。
5.5.30 住宅建筑的户门、安全出口、疏散走道和疏散楼梯的各自总净宽度应经计算确定,且户门和安全出口的净宽度不应小于0.90m,疏散走道、疏散楼梯和首层疏散外门的净宽度不应小于1.10m。建筑高度不大于18m 的住宅中一边设置栏杆的疏散楼梯,其净宽度不应小于1.0m。
条文说明
5.5.30 本条为强制性条文。本条说明参见本规范第 5.5.18 条的说明。住宅建筑相对于公共建筑,同一空间内或楼层的使用人数较少,一般情况下 1.1m 的最小净宽可以满足大多数住宅建筑的使用功能需要,但在设计疏散走道、安全出口和疏散楼梯以及户门时仍应进行核算。
5.5.31 建筑高度大于100m 的住宅建筑应设置避难层,避难层的设置应符合本规范第5.5.23 条有关避难层的要求。
条文说明
5.5.31 本条为强制性条文。有关说明参见本规范第 5.5.23 条的条文说明。
5.5.32 建筑高度大于54m的住宅建筑,每户应有一间房间符合下列规定:
1 应靠外墙设置,并应设置可开启外窗;
2 内、外墙体的耐火极限不应低于1.00h,该房间的门宜采用乙级防火门,外窗的耐火完整性不宜低于1.00h。
条文说明
5.5.32 对于大于 54m 但不大于 100m 的住宅建筑,尽管规范不强制要求设置避难层(间),但此类建筑较高,为增强此类建筑户内的安全性能,规范对户内的一个房间提出了防火要求。
本条规定有耐火完整性要求的外窗,其耐火性能可按照现行国家标准《镶玻璃构件耐火试验方法》 GB/T 12513 中对非隔热性镶玻璃构件的试验方法和判定标准进行测定。
建筑构造
6.1 防火墙
6.1 防火墙
6.1.1 防火墙应直接设置在建筑的基础或框架、梁等承重结构上,框架、梁等承重结构的耐火极限不应低于防火墙的耐火极限。
防火墙应从楼地面基层隔断至梁、楼板或屋面板的底面基层。当高层厂房(仓库)屋顶承重结构和屋面板的耐火极限低于1.00h,其他建筑屋顶承重结构和屋面板的耐火极限低于0.50h时,防火墙应高出屋面0.5m以上。
条文说明
6.1.1 本条为强制性条文。防火墙是分隔水平防火分区或防止建筑间火灾蔓延的重要分隔构件,对于减少火灾损失发挥着重要作用。
防火墙能在火灾初期和灭火过程中,将火灾有效地限制在一定空间内,阻断火灾在防火墙一侧而不蔓延到另一侧。国外相关建筑规范对于建筑内部及建筑物之间的防火墙设置十分重视,均有较严格的规定。如美国消防协会标准《防火墙与防火隔墙标准》NFPA 221 对此也有专门规定,并被美国有关建筑规范引用为强制性要求。
实际上,防火墙应从建筑基础部分就应与建筑物完全断开,独立建造。但目前在各类建筑物中设置的防火墙,大部分是建造在建筑框架上或与建筑框架相连接。要保证防火墙在火灾时真正发挥作用,就应保证防火墙的结构安全且从上至下均应处在同一轴线位置,相应框架的耐火极限要与防火墙的耐火极限相适应。由于过去没有明确设置防火墙的框架或承重结构的耐火极限要求,使得实际工程中建筑框架的耐火极限可能低于防火墙的耐火极限,从而难以更好地实现防止火灾蔓延扩大的目标。
为阻止火势通过屋面蔓延,要求防火墙截断屋顶承重结构,并根据实际情况确定突出屋面与否。对于不同建筑用途、建筑高度以及建筑的屋顶耐火极限的建筑,应有所区别。当高层厂房和高层仓库屋顶承重结构和屋面板的耐火极限大于或等于 1.00h,其他建筑屋顶承重结构和屋面板的耐火极限大于或等于 0.50h 时,由于屋顶具有较好的耐火性能,其防火墙可不高出屋面。
本条中的数值是根据我国有关火灾的实际调查和参考国外有关标准确定的。不同国家有关防火墙高出屋面高度的要求,见表 16。设计应结合工程具体情况,尽可能采用比本规范规定较大的数值。

6.1.2 防火墙横截面中心线水平距离天窗端面小于4.0m,且天窗端面为可燃性墙体时,应采取防止火势蔓延的措施。
条文说明
6.1.2 本条为强制性条文。设置防火墙就是为了防止火灾不能从防火墙任意一侧蔓延至另外一侧。通常屋顶是不开口的,一旦开口则有可能成为火灾蔓延的通道,因而也需要进行有效的防护。否则,防火墙的作用将被削弱,甚至失效。防火墙横截面中心线水平距离天窗端面不小于 4.0m,能在一定程度上阻止火势蔓延,但设计还是要尽可能加大该距离,或设置不可开启窗扇的乙级防火窗或火灾时可自动关闭的乙级防火窗等,以防止火灾蔓延。
6.1.3 建筑外墙为难燃性或可燃性墙体时,防火墙应凸出墙的外表面0.4m 以上,且防火墙两侧的外墙均应为宽度均不小于2.0m 的不燃性墙体,其耐火极限不应低于外墙的耐火极限。
建筑外墙为不燃性墙体时,防火墙可不凸出墙的外表面,紧靠防火墙两侧的门、窗、洞口之间最近边缘的水平距离不应小于2.0m;采取设置乙级防火窗等防止火灾水平蔓延的措施时,该距离不限。
条文说明
6.1.3 对于难燃或可燃外墙,为阻止火势通过外墙横向蔓延,要求防火墙凸出外墙一定宽度,且应在防火墙两侧每侧各不小于 2.0m 范围内的外墙和屋面采用不燃性的墙体,并不得开设孔洞。不燃性外墙具有一定耐火极限且不会被引燃,允许防火墙不凸出外墙。
防火墙两侧的门窗洞口最近的水平距离规定不应小于 2.0m。根据火场调查,2.0m 的间距能在一定程度上阻止火势蔓延,但也存在个别蔓延现象。
6.1.4 建筑内的防火墙不宜设置在转角处,确需设置时,内转角两侧墙上的门、窗、洞口之间最近边缘的水平距离不应小于4.0m;采取设置乙级防火窗等防止火灾水平蔓延的措施时,该距离不限。
条文说明
6.1.4 火灾事故表明,防火墙设在建筑物的转角处且防火墙两侧开设门窗等洞口时,如门窗洞口采取防火措施,则能有效防止火势蔓延。设置不可开启窗扇的乙级防火窗、火灾时可自动关闭的乙级防火窗、防火卷帘或防火分隔水幕等,均可视为能防止火灾水平蔓延的措施。
6.1.5 防火墙上不应开设门、窗、洞口,确需开设时,应设置不可开启或火灾时能自动关闭的甲级防火门、窗。
可燃气体和甲、乙、丙类液体的管道严禁穿过防火墙。防火墙内不应设置排气道。
条文说明
6.1.5 本条为强制性条文。
(1)对于防火间距不足而需设置的防火墙,不应开设门窗洞口。必须设置的开口要符合本规范有关条文的规定。用于防火分区或建筑内其他防火分隔用途的防火墙,如因工艺或使用等要求必须在防火墙上开口时,须严格控制开口大小并采取在开口部位设置防火门窗等能有效防止火灾蔓延的防火措施。根据国外有关标准,在防火墙上设置的防火门,耐火极限一般都应与相应防火墙的耐火极限一致,但各国有关防火门的标准略有差异,因此我国要求采用甲级防火门。其他洞口,包括观察窗、工艺口等,由于大小不一,所设置的防火设施也各异,如防火窗、防火卷帘、防火阀、防火分隔水幕等。但无论何种设施,均应能在火灾时封闭开口,有效阻止火势蔓延。
(2)本条规定在于保证防火墙防火分隔的可靠性。可燃气体和可燃液体管道穿越防火墙,很容易将火灾从防火墙的一侧引到另外一侧。排气管道内的气体一般为燃烧的余气,温度较高,将排气管道设置在防火墙内不仅对防火墙本身的稳定性有影响,而且排气时长时间聚集的热量有可能引燃防火墙两侧的可燃物。此外,在布置输送氧气、煤气、乙炔等可燃气体和汽油、苯、甲醇、乙醇、煤油、柴油等甲、乙、丙类液体的管道时,还要充分考虑这些管道发生可燃气体或蒸气逸漏对防火墙本身安全以及防火墙两侧空间的危害。
6.1.6 除本规范第6.1.5 条规定外的其他管道不宜穿过防火墙,确需穿过时,应采用防火封堵材料将墙与管道之间的空隙紧密填实,穿过防火墙处的管道保温材料,应采用不燃材料;当管道为难燃及可燃材料时,应在防火墙两侧的管道上采取防火措施。
条文说明
6.1.6 本条规定在于防止建筑物内的高温烟气和火势穿过防火墙上的开口和孔隙等蔓延扩散,以保证防火分区的防火安全。如水管、输送无火灾危险的液体管道等因条件限制必须穿过防火墙时,要用弹性较好的不燃材料或防火封堵材料将管道周围的缝隙紧密填塞。对于采用塑料等遇高温或火焰易收缩变形或烧蚀的材质的管道,要采取措施使该类管道在受火后能被封闭,如设置热膨胀型阻火圈或者设置在具有耐火性能的管道井内等, 以防止火势和烟气穿过防火分隔体。有关防火封堵措施,在中国工程建设标准化协会标准《建筑防火封堵应用技术规程》CECS 154:2003 中有详细要求。
6.1.7 防火墙的构造应能在防火墙任意一侧的屋架、梁、楼板等受到火灾的影响而破坏时,不会导致防火墙倒塌。
条文说明
6.1.7 本条为强制性条文。本条规定了防火墙构造的本质要求,是确保防火墙自身结构安全的基本规定。防火墙的构造应该使其能在火灾中保持足够的稳定性能,以发挥隔烟阻火作用,不会因高温或邻近结构破坏而引起防火墙的倒塌,致使火势蔓延。耐火等级较低一侧的建筑结构或其中燃烧性能和耐火极限较低的结构,在火灾中易发生跨塌,从而可能以侧向力或下拉力作用于防火墙,设计应考虑这一因素。此外,在建筑物室内外建造的独立防火墙,也要考虑其高度与厚度的关系以及墙体的内部加固构造,使防火墙具有足够的稳固性与抗力。
6.2 建筑构件和管道井
6.2 建筑构件和管道井
6.2.1 剧场等建筑的舞台与观众厅之间的隔墙应采用耐火极限不低于3.00h 的防火隔墙。
舞台上部与观众厅闷顶之间的隔墙可采用耐火极限不低于1.50h 的防火隔墙,隔墙上的门应采用乙级防火门。
舞台下部的灯光操作室和可燃物储藏室应采用耐火极限不低于2.00h 的防火隔墙与其他部位分隔。
电影放映室、卷片室应采用耐火极限不低于1.50h 的防火隔墙与其他部位分隔,观察孔和放映孔应采取防火分隔措施。
条文说明
6.2.1 本条规定了剧场、影院等建筑的舞台与观众厅的防火分隔要求。
剧场等建筑的舞台及后台部分,常使用或存放着大量幕布、布景、道具,可燃装修和用电设备多。另外,由于演出需要,人为着火因素也较多,如烟火效果及演员在台上吸烟表演等,也容易引发火灾。着火后,舞台部位的火势往往发展迅速,难以及时控制。剧场等建筑舞台下面的灯光操纵室和存放道具、布景的储藏室,可燃物较多,也是该场所防火设计的重点控制部位。
电影放映室主要放映以硝酸纤维片等易燃材料的影片,极易发生燃烧,或断片时使用易燃液体丙酮接片子而导致火灾,且室内电气设备又比较多。因此,该部位要与其他部位进行有效分隔。对于放映数字电影的放映室,当室内可燃物较少时,其观察孔和放映孔也可不采取防火分隔措施。
剧场、 电影院内的其他建筑防火构造措施与规定,还应符合国家现行标准《剧场建筑设计规范》JGJ 57 和《电影院建筑设计规范》JGJ 58 的要求。
6.2.2 医疗建筑内的手术室或手术部、产房、重症监护室、贵重精密医疗装备用房、储藏间、实验室、胶片室等,附设在建筑内的托儿所、幼儿园的儿童用房和儿童游乐厅等儿童活动场所、老年人照料设施,应采用耐火极限不低于2.00h的防火隔墙和1.00h的楼板与其他场所或部位分隔,墙上必须设置的门、窗应采用乙级防火门、窗。
条文说明
6.2.2 本条为强制性条文。本条规定为对建筑内一些需要重点防火保护的特殊场所的防火分隔要求。本条中规定的防火分隔墙体和楼板的耐火极限是根据二级耐火等级建筑的相应要求确定的。
(1)医疗建筑内存在一些性质重要或发生火灾时不能马上撤离的部位,如产房、手术室、重症病房、贵重的精密医疗装备用房等,以及可燃物多或火灾危险性较大,容易发生火灾的场所,如药房、储藏间、实验室、胶片室等。因此,需要加强对这些房间的防火分隔,以减小火灾危害。对于医院洁净手术部,还应符合国家现行有关标准《医院洁净手术部建筑技术规范》GB 50333 和《综合医院建筑设计规范》JGJ 49 的有关要求。
(2)托儿所、幼儿园的婴幼儿、老年人建筑内的老弱者等人员行为能力较弱,容易在火灾时造成伤亡,当设置在其他建筑内时,要与其他部位分隔。其他防火要求还应符合国家现行有关标准 《托儿所、幼儿园建筑设计规范》JGJ 39、《老年人建筑设计规范》JGJ 122 和《老年人居住建筑设计标准》GB/T 50340 等标准的要求。
6.2.3 建筑内的下列部位应采用耐火极限不低于2.00h 的防火隔墙与其他部位分隔,墙上的门、窗应采用乙级防火门、窗,确有困难时,可采用防火卷帘,但应符合本规范第6.5.3 条的规定:
1 甲、乙类生产部位和建筑内使用丙类液体的部位;
2 厂房内有明火和高温的部位;
3 甲、乙、丙类厂房(仓库)内布置有不同火灾危险性类别的房间;
4 民用建筑内的附属库房,剧场后台的辅助用房;
5 除居住建筑中套内的厨房外,宿舍、公寓建筑中的公共厨房和其他建筑内的厨房;
6 附设在住宅建筑内的机动车库。
条文说明
6.2.3 本条规定了属于易燃、易爆且容易发生火灾或高温、明火生产部位的防火分隔要求。
厨房火灾危险性较大,主要原因有电气设备过载老化、燃气泄漏或油烟机、排油烟管道着火等。因此,本条对厨房的防火分隔提出了要求。本条中的“厨房”包括公共建筑和工厂中的厨房、宿舍和公寓等居住建筑中的公共厨房,不包括住宅、宿舍、公寓等居住建筑中套内设置的供家庭或住宿人员自用的厨房。
当厂房或仓库内有工艺要求必须将不同火灾危险性的生产布置在一起时,除属丁、戊类火灾危险性的生产与储存场所外,厂房或仓库中甲、乙、丙类火灾危险性的生产或储存物品一般要分开设置,并应采用具有一定耐火极限的墙体分隔。如车间内的变电所、变压器、可燃或易燃液体或气体储存房间、人员休息室或车间管理与调度室、仓库内不同火灾危险性的物品存放区等,有的在本规范第 3.3.5~3.3.8 条和第 6.2.7 条等条文中也有规定。
6.2.4 建筑内的防火隔墙应从楼地面基层隔断至梁、楼板或屋面板的底面基层。住宅分户墙和单元之间的墙应隔断至梁、楼板或屋面板的底面基层,屋面板的的耐火极限不应低于0.50h。
条文说明
6.2.4 本条为强制性条文。本条为保证防火隔墙的有效性,对其构造做法作了规定。为有效控制火势和烟气蔓延,特别是烟气对人员安全的威胁,旅馆、公共娱乐场所等人员密集场所内的防火隔墙,应注意将隔墙从地面或楼面砌至上一层楼板或屋面板底部。楼板与隔墙之间的缝隙、穿越墙体的管道及其缝隙、开口等应按照本规范有关规定采取防火措施。
在单元式住宅中,分户墙是主要的防火分隔墙体,户与户之间进行较严格的分隔,保证火灾不相互蔓延,也是确定住宅建筑相关防火安全的重要措施。要求单元之间的墙应无门窗洞口,单元之间的墙砌至屋面板底部,可使该隔墙真正起到防火隔断作用,从而把火灾限制在着火的一户内或一个单元之内。
6.2.5 除本规范另有规定外,建筑外墙上、下层开口之间应设置高度不小于1.2m的实体墙或挑出宽度不小于1.0m、长度不小于开口宽度的防火挑檐;当室内设置自动喷水灭火系统时,上、下层开口之间的实体墙高度不应小于0.8m。当上、下层开口之间设置实体墙确有困难时,可设置防火玻璃墙,但高层建筑的防火玻璃墙的耐火完整性不应低于1.00h,多层建筑的防火玻璃墙的耐火完整性不应低于0.50h。外窗的耐火完整性不应低于防火玻璃墙的耐火完整性要求。
住宅建筑外墙上相邻户开口之间的墙体宽度不应小于1.0m;小于1.0m 时,应在开口之间设置突出外墙不小于0.6m 的隔板。
实体墙、防火挑檐和隔板的耐火极限和燃烧性能,均不应低于相应耐火等级建筑外墙的要求。
条文说明
6.2.5 本条为强制性条文。建筑外立面开口之间如未采取必要的防火分隔措施,易导致火灾通过开口部位相互蔓延,为此,本条规定了外立面开口之间的防火措施。
目前,建筑中采用落地窗,上、下层之间不设置实体墙的现象比较普遍,一旦发生火灾,易导致火灾通过外墙上的开口在水平和竖直方向上蔓延。本条结合有关火灾案例,规定了建筑外墙上在上、下层开口之间的墙体高度或防火挑檐的挑出宽度,以及住宅建筑相邻套在外墙上的开口之间的墙体的水平宽度,以防止火势通过建筑外窗蔓延。关于上下层开口之间实体墙的高度计算,当下部外窗的上沿以上为上一层的梁时,该梁的高度可计入上、下层开口间的墙体高度。
当上、下层开口之间的墙体采用实体墙确有困难时,允许采用防火玻璃墙,但防火玻璃墙和外窗的耐火完整性都要能达到规范规定的耐火完整性要求,其耐火完整性按照现行国家标准《镶玻璃构件耐火试验方法》GB/T 12513 中对非隔热性镶玻璃构件的试验方法和判定标准进行测定。
国家标准《建筑用安全玻璃 第1部分:防火玻璃》GB 15763.1-2009 将防火玻璃按照耐火性能分为 A、C 两类,其中A 类防火玻璃能够同时满足标准有关耐火完整性和耐火隔热性的要求,C 类防火玻璃仅能满足耐火完整性的要求。火势通过窗口蔓延时需经过外部卷吸后作用到窗玻璃上,且火焰需突破着火房间的窗户经室外再蔓延到其他房间,满足耐火完整性的 C 类防火玻璃,可基本防止火势通过窗口蔓延。
住宅内着火后,在窗户开启或窗户玻璃破碎的情况下,火焰将从窗户蔓出并向上卷吸,因此着火房间的同层相邻房间受火的影响要小于着火房间的上一层房间。此外,当火焰在环境风的作用下偏向一侧时,住宅户与户之间突出外墙的隔板可以起到很好的阻火隔热作用,效果要优于外窗之间设置的墙体。根据火灾模拟分析,当住宅户与户之间设置突出外墙不小于 0.6m 的隔板或在外窗之间设置宽度不小于 1.0m 的不燃性墙体时,能够阻止火势向相邻住户蔓延。
6.2.6 建筑幕墙应在每层楼板外沿处采取符合本规范第6.2.5 条规定的防火措施,幕墙与每层楼板、隔墙处的缝隙应采用防火封堵材料封堵。
条文说明
6.2.6 本条为强制性条文。采用幕墙的建筑,主要因大部分幕墙存在空腔结构,这些空腔上下贯通,在火灾时会产生烟囱效应,如不采取一定分隔措施,会加剧火势在水平和竖向的迅速蔓延,导致建筑整体着火,难以实施扑救。幕墙与周边防火分隔构件之间的缝隙、与楼板或者隔墙外沿之间的缝隙、与相邻的实体墙洞口之间的缝隙等的填充材料常用玻璃棉、硅酸铝棉等不燃材料。实际工程中,存在受震动和温差影响易脱落、开裂等问题,故规定幕墙与每层楼板、隔墙处的缝隙,要采用具有一定弹性和防火性能的材料填塞密实。这种材料可以是不燃材料,也可以是难燃材料。如采用难燃材料,应保证其在火焰或高温作用下能发生膨胀变形,并具有一定的耐火性能。
设置幕墙的建筑,其上、下层外墙上开口之间的墙体或防火挑檐仍要符合本规范第 6.2.5 条的要求。
6.2.7 附设在建筑内的消防控制室、灭火设备室、消防水泵房和通风空气调节机房、变配电室等,应采用耐火极限不低于2.00h 的防火隔墙和1.50h 的楼板与其他部位分隔。
设置在丁、戊类厂房内的通风机房,应采用耐火极限不低于1.00h 的防火隔墙和0.50h 的楼板与其他部位分隔。
通风、空气调节机房和变配电室开向建筑内的门应采用甲级防火门,消防控制室和其他设备房开向建筑内的门应采用乙级防火门。
条文说明
6.2.7 本条为强制性条文。本条规定了建筑内设置的消防控制室、消防设备房等重要设备房的防火分隔要求。
设置在其他建筑内的消防控制室、固定灭火系统的设备室等要保证该建筑发生火灾时,不会受到火灾的威胁,确保消防设施正常工作。通风、空调机房是通风管道汇集的地方,是火势蔓延的主要部位之一。基于上述考虑,本条规定这些房间要与其他部位进行防火分隔,但考虑到丁、戊类生产的火灾危险性较小,对这两类厂房中的通风机房分隔构件的耐火极限要求有所降低。
6.2.8 冷库、低温环境生产场所采用泡沫塑料等可燃材料作墙体内的绝热层时,宜采用不燃绝热材料在每层楼板处做水平防火分隔。防火分隔部位的耐火极限不应低于楼板的耐火极限。冷库阁楼层和墙体的可燃绝热层宜采用不燃性墙体分隔。
冷库、低温环境生产场所采用泡沫塑料作内绝热层时,绝热层的燃烧性能不应低于B1级,且绝热层的表面应采用不燃材料做防护层。
冷库的库房与加工车间贴邻建造时,应采用防火墙分隔,当确需开设相互连通的开口时,应采取防火间隔等措施进行分隔,间隔两侧的门应为甲级防火门。当冷库的氨压缩机房与工车间贴邻时,应采用不开门窗洞口的防火墙分隔。
条文说明
6.2.8 冷库的墙体保温采用难燃或可燃材料较多,面积大、数量多,且冷库内所存物品有些还是可燃的,包装材料也多是可燃的。冷库火灾主要由聚苯乙烯硬泡沫、软木易燃物质等隔热材料和可燃制冷剂等引起。因此,有些国家对冷库采用可燃塑料作隔热材料有较严格的限制,在规范中确定小于 150m2 的冷库才允许用可燃材料隔热层。为了防止隔热层造成火势蔓延扩大,规定应作水平防火分隔,且该水平分隔体应具备与分隔部位相应构件相当的耐火极限。其他有关分隔和构造要求还应符合国家现行有关标准《冷库设计规范》GB 50072 的规定。
近年来冷库及低温环境生产场所已发生多起火灾,火灾案例表明,当建筑采用泡沫塑料作内绝热层时,裸露的泡沫材料易被引燃,火灾时蔓延速度快且产生大量的有毒烟气,因此,吸取火灾事故教训,加强冷库及人工制冷降温厂房的防火措施很有必要。本条不仅对泡沫材料的燃烧性能作了限制,而且要求采用不燃材料做防护层。
氨压缩机房属于乙类火灾危险性场所,当冷库的安压缩机房确需与加工车间贴临时,要采用不开门窗洞口的防火墙分隔,以降低安压缩机房发生事故时对加工车间的影响。同时,冷库也要与加工车间采取可靠的防火分隔措施。
6.2.9 建筑内的电梯井等竖井应符合下列规定:
1 电梯井应独立设置,井内严禁敷设可燃气体和甲、乙、丙类液体管道,不应敷设与电梯无关的电缆、电线等。电梯井的井壁除设置电梯门、安全逃生门和通气孔洞外,不应设置其他开口;
2 电缆井、管道井、排烟道、排气道、垃圾道等竖向井道,应分别独立设置。井壁的耐火极限不应低于1.00h,井壁上的检查门应采用丙级防火门;
3 建筑内的电缆井、管道井应在每层楼板处采用不低于楼板耐火极限的不燃材料或防火封堵材料封堵。
建筑内的电缆井、管道井与房间、走道等相连通的孔隙应采用防火封堵材料封堵;
4 建筑内的垃圾道宜靠外墙设置,垃圾道的排气口应直接开向室外,垃圾斗应采用不燃材料制作,并应能自行关闭;
5 电梯层门的耐火极限不应低于1.00h,并应符合现行国家标准《电梯层门耐火试验 完整性、隔热性和热通量测定法》GB/T 27903 规定的完整性和隔热性要求。
条文说明
6.2.9 本条第 1、2、3 款为强制性条文。由于建筑内的竖井上下贯通一旦发生火灾,易沿竖井竖向蔓延,因此,要求采取防火措施。
电梯井的耐火极限要求,见本规范第 3.2.1 条和第 5.1.2 条的规定。电梯层门是设置在电梯层站入口的封闭门,即梯井门。电梯层门的耐火极限应按照现行国家标准《电梯层门耐火试验》GB/T27903 的规定进行测试,并符合相应的判定标准。
建筑中的管道井、电缆井等竖向管井是烟火竖向蔓延的通道,需采取在每层楼板处用相当于楼板耐火极限的不燃材料等防火措施分隔。实际工程中,每层分隔对于检修影响不大,却能提高建筑的消防安全性。因此,要求这些竖井要在每层进行防火分隔。
本条中的“安全逃生门”是指根据电梯相关标准要求,对于电梯不停靠的楼层,每隔 11m 需要设置的可开启的电梯安全逃生门。
6.2.10 户外电致发光广告牌不应直接设置在有可燃、难燃材料的墙体上。
户外广告牌的设置不应遮挡建筑的外窗,不应影响外部灭火救援行动。
条文说明
6.2.10 直接设置在有可燃、难燃材料的墙体上的户外电致发光广告牌,容易因供电线路和电器原因使墙体或可燃广告牌着火而引发火灾,并能导致火势沿建筑外立面蔓延。户外广告牌遮挡建筑外窗,也不利于火灾时建筑的排烟和人员的应急逃生以及外部灭火救援。
本条中的“可燃、难燃材料的墙体”,主要指设置广告牌所在部位的墙体本身是由可燃或难燃材料构成,或该部位的墙体表面设置有由难燃或可燃的保温材料构成的外保温层或外装饰层。
6.3 屋顶、闷顶和建筑缝隙
6.3 屋顶、闷顶和建筑缝隙
6.3.1 在三、四级耐火等级建筑的闷顶内采用可燃材料作绝热层时,屋顶不应采用冷摊瓦。
闷顶内的非金属烟囱周围0.5m、金属烟囱0.7m范围内,应采用不燃材料作绝热层。
6.3.2 层数超过2 层的三级耐火等级建筑内的闷顶,应在每个防火隔断范围内设置老虎窗,且老虎窗的间距不宜大于50m。
6.3.3 内有可燃物的闷顶,应在每个防火隔断范围内设置净宽度和净高度均不小于0.7m 的闷顶入口;对于公共建筑,每个防火隔断范围内的闷顶入口不宜少于2 个。闷顶入口宜布置在走廊中靠近楼梯间的部位。
条文说明
6.3.1~6.3.3 冷摊瓦屋顶具有较好的透气性,瓦片间相互重叠而有缝隙,可直接铺在挂瓦条上,也可铺在处理后的屋面上起装饰作用,我国南方和西南地区的坡屋顶建筑应用较多。第 6.3.1 条规定主要为防止火星通过冷摊瓦的缝隙落在闷顶内引燃可燃物而酿成火灾。
闷顶着火后,闷顶内温度比较高、烟气弥漫,消防员进入闷顶侦察火情、灭火救援相当困难。为尽早发现火情、避免发展成为较大火灾,有必要设置老虎窗。设置老虎窗的闷顶着火后,火焰、烟和热空气可以从老虎窗排出,不至于向两旁扩散到整个闷顶,有助于把火势局限在老虎窗附近范围内,并便于消防员侦察火情和灭火。楼梯是消防员进入建筑进行灭火的主要通道,闷顶入口设在楼梯间附近,便于消防员快速侦察火情和灭火。
闷顶为屋盖与吊顶之间的封闭空间,一般起隔热作用,常见于坡屋顶建筑。闷顶火灾一般阴燃时间较长,因空间相对封闭且不上人,火灾不易被发现,待发现之后火已着大,难以扑救。阴燃开始后,由于闷顶内空气供应不充足,燃烧不完全,如果让未完全燃烧的气体积热、积聚在闷顶内,一旦吊顶突然局部塌落,氧气充分供应就会引起局部轰燃。因此,这些建筑要设置必要的闷顶入口。但有的建筑物,其屋架、吊顶和其他屋顶构件为不燃材料,闷顶内又无可燃物,像这样的闷顶,可以不设置闷顶入口。
第6.3.3条中的“每个防火隔断范围” ,主要指住宅单元或其他采用防火隔墙分隔成较小空间(墙体隔断闷顶) 的建筑区域。 教学、办公、旅馆等公共建筑,每个防火隔断范围面积较大,一般为 1000m2 ,最大可达 2000m2 以上,因此要求设置不小于 2 个闷顶入口。
6.3.4 变形缝内的填充材料和变形缝的构造基层应采用不燃材料。
电线、电缆、可燃气体和甲、乙、丙类液体的管道不宜穿过建筑内的变形缝,确需穿过时,应在穿过处加设不燃材料制作的套管或采取其他防变形措施,并应采用防火封堵材料封堵。
条文说明
6.3.4 建筑变形缝是在建筑长度较长的建筑中或建筑中有较大高差部分之间,为防止温度变化、沉降不均匀或地震等引起的建筑变形而影响建筑结构安全和使用功能,将建筑结构断开为若干部分所形成的缝隙。特别是高层建筑的变形缝,因抗震等需要留得较宽,在火灾中具有很强的拔火作用,会使火灾通过变形缝内的可燃填充材料蔓延,烟气也会通过变形缝等竖向结构缝隙扩散到全楼。因此,要求变形缝内的填充材料、变形缝在外墙上的连接与封堵构造处理和在楼层位置的连接与封盖的构造基层采用不燃烧材料。有关构造参见图 7。该构造由铝合金型材、铝合金板(或不锈钢板) 、橡胶嵌条及各种专用胶条组成。配合止水带、阻火带,还可以满足防水、防火、保温等要求。

据调查,有些高层建筑的变形缝内还敷设电缆或填充泡沫塑料等,这是不妥当的。为了消除变形缝的火灾危险因素,保证建筑物的安全,本条规定变形缝内不应敷设电缆、可燃气体管道和甲、乙、丙类液体管道等。在建筑使用过程中,变形缝两侧的建筑可能发生位移等现象,故应避免将一些易引发火灾或爆炸的管线布置其中。当需要穿越变形缝时,应采用穿刚性管等方法,管线与套管之间的缝隙应采用不燃材料、防火材料或耐火材料紧密填塞。本条规定主要为防止因建筑变形破坏管线而引发火灾并使烟气通过变形缝扩散。
因建筑内的孔洞或防火分隔处的缝隙未封堵或封堵不当导致人员死亡的火灾,在国内外均发生过。国际标准化组织标准及欧美等国家的建筑规范均对此有明确的要求。这方面的防火处理容易被忽视,但却是建筑消防安全体系中的有机组成部分,设计中应予重视。
6.3.5 防烟、排烟、供暖、通风和空气调节系统中的管道及建筑内的其他管道,在
穿越防火隔墙、楼板和防火墙处的孔隙应采用防火封堵材料封堵。
风管穿过防火隔墙、楼板和防火墙时,穿越处风管上的防火阀、排烟防火阀两侧各2.0m 范围内的风管应采用耐火风管或风管外壁应采取防火保护措施,且耐火极限不应低于该防火分隔体的耐火极限。
条文说明
6.3.5 本条为强制性条文。穿越墙体、楼板的风管或排烟管道设置防火阀、排烟防火阀,就是要防止烟气和火势蔓延到不同的区域。在阀门之间的管道采取防火保护措施,可保证管道不会因受热变形而破坏整个分隔的有效性和完整性。
6.3.6 建筑内受高温或火焰作用易变形的管道,在贯穿楼板部位和穿越防火隔墙的两侧宜采取阻火措施。
条文说明
6.3.6 目前,在一些建筑,特别是民用建筑中,越来越多地采用硬聚氯乙烯管道。这类管道遇高温和火焰容易导致楼板或墙体出现孔洞。为防止烟气或火势蔓延,要求采取一定的防火措施,如在管道的贯穿部位采用防火套箍和防火封堵等。本条和本规范第 6.1.6 条、第 6.2.6 条、第 6.2.9 条所述防火封堵材料,均要符合国家有关标准《防火膨胀密封件》GB 16807 和《防火封堵材料》GB 23864 等的要求。
6.3.7 建筑屋顶上的开口与邻近建筑或设施之间,应采取防止火灾蔓延的措施。
条文说明
6.3.7 本条规定主要防止通过屋顶开口造成火灾蔓延。当建筑的辅助建筑屋顶有开口时,如果该开口与主体之间距离过小,火灾就能通过该开口蔓延至上部建筑。因此,要采取一定的防火保护措施,如将开口布置在距离建筑高度较高部分较远的地方,一般不宜小于6m,或采取设置防火采光顶、邻近开口一侧的建筑外墙采用防火墙等措施。
6.4 疏散楼梯间和疏散楼梯等
6.4 疏散楼梯间和疏散楼梯等
6.4.1 疏散楼梯间应符合下列规定:
1 楼梯间应能天然采光和自然通风,并宜靠外墙设置。靠外墙设置时,楼梯间、前室及合用前室外墙上的窗口与两侧门、窗、洞口最近边缘的水平距离不应小于1.0m;
2 楼梯间内不应设置烧水间、可燃材料储藏室、垃圾道;
3 楼梯间内不应有影响疏散的凸出物或其他障碍物;
4 封闭楼梯间、防烟楼梯间及其前室,不应设置卷帘;
5 楼梯间内不应设置甲、乙、丙类液体管道;
6 封闭楼梯间、防烟楼梯间及其前室内禁止穿过或设置可燃气体管道。敞开楼梯间内不应设置可燃气体管道,当住宅建筑的敞开楼梯间内确需设置可燃气体管道和可燃气体计量表时,应采用金属管和设置切断气源的阀门。
条文说明
6.4.1 本条第 2~6 款为强制性标准条文。本条规定为疏散楼梯间的通用防火要求。
1疏散楼梯间是人员竖向疏散的安全通道,也是消防员进入建筑进行灭火救援的主要路径。因此,疏散楼梯间应保证人员在楼梯间内疏散时能有较好的光线,有天然采光条件的要首先采用天然采光,以尽量提高楼梯间内照明的可靠性。当然,即使采用天然采光的楼梯间,仍需要设置疏散照明。
建筑发生火灾后,楼梯间任一侧的火灾及其烟气可能会通过楼梯间外墙上的开口蔓延至楼梯间内。本款要求楼梯间窗口(包括楼梯间的前室或合用前室外墙上的开口)与两侧的门窗洞口之间要保持必要的距离,主要为确保疏散楼梯间内不被烟火侵袭。无论楼梯间与门窗洞口是处于同一立面位置还是处于转角处等不同立面位置,该距离都是外墙上的开口与楼梯间开口之间的最近距离,含折线距离。
疏散楼梯间要尽量采用自然通风,以提高排除可能进入楼梯间内烟气的可靠性,确保楼梯间内的安全。楼梯间靠外墙设置,有利于楼梯间直接天然采光和自然通风。不能利用天然采光和自然通风的疏散楼梯间,需按规范第6.5.2条、第6.4.3条的要求设置封闭楼梯间或防烟楼梯间,并采取防烟措施。
2为避免楼梯间内发生火灾或防止火灾通过楼梯间蔓延,规定楼梯间内不应附设烧水间、可燃材料储藏室、非封闭的电梯井、可燃气体管道,甲、乙、丙类液体管道等。
3 人员在紧急疏散时容易在楼梯出入口及楼梯间内发生拥挤现象,楼梯间的设计要尽量减少布置凸出墙体的物体,以保证不会减少楼梯间的有效疏散宽度。楼梯间的宽度设计还需考虑采取措施,以保证人行宽度不宜过宽,防止人群疏散时失稳跌倒而导致踩踏等意外。澳大利亚建筑规范规定:当阶梯式走道的宽度大于 4m 时,应在每 2m 宽度处设置栏杆扶手。
4 虽然防火卷帘在耐火极限上可达到防火要求,但卷帘密闭性不好,防烟效果不理想,加之联动设施、固定槽或卷轴电机等部件如果不能正常发挥作用,防烟楼梯间或封闭楼梯间的防烟措施将形同虚设。此外,卷帘在关闭时也不利于人员逃生。因此,封闭楼梯间、防烟楼梯间及其前室不应设置卷帘。
5 楼梯间是保证人员安全疏散的重要通道,输送甲、乙、丙液体等物质的管道不应设置在楼梯间内。
6 布置在楼梯间内的天然气、液化石油气等燃气管道,因楼梯间相对封闭,容易因管道维护管理不到位或碰撞等其他原因发生泄漏而导致严重后果。因此,燃气管道及其相关控制阀门等不能布置在楼梯间内。但为方便管理,各地正在推行住宅建筑中的水表、电表、气表等出户设置。为适应这一要求,本条规定允许可燃气体管道进入住宅建筑未封闭的楼梯间,但为防止管道意外损伤发生泄漏,要求采用金属管。为防止燃气因该部分管道破坏而引发较大火灾,应在计量表前或管道进入建筑物前安装紧急切断阀,并且该阀门应具备可手动操作关断气源的装置,有条件时可设置自动切断管路的装置。另外,管道的布置与安装位置,应注意避免人员通过楼梯间时与管道发生碰撞。有关设计还应符合现行国家标准《城镇燃气设计规范》GB 50028 的规定。其他建筑的楼梯间内,不允许敷设可燃气体管道或设置可燃气体计量表。
6.4.2 封闭楼梯间除应符合本规范第6.4.1 条的规定外,尚应符合下列规定:
1 不能自然通风或自然通风不能满足要求时,应设置机械加压送风系统或采用防烟楼梯间;
2 除楼梯间的出入口和外窗外,楼梯间的墙上不应开设其他门、窗、洞口;
3 高层建筑、人员密集的公共建筑、人员密集的多层丙类厂房、甲、乙类厂房,其封闭楼梯间的门应采用乙级防火门,并应向疏散方向开启;其他建筑,可采用双向弹簧门;
4 楼梯间的首层可将走道和门厅等包括在楼梯间内形成扩大的封闭楼梯间,但应采用乙级防火门等与其他走道和房间分隔。
条文说明
6.4.2 本条为强制性条文。本条规定为封闭楼梯间的专门防火要求, 除本条规定外的其他要求,要符合本规范第 6.4.1 条的通用要求。
通向封闭楼梯间的门,正常情况下需采用乙级防火门。在实际使用过程中,楼梯间出入口的门常因采用常闭防火门而致闭门器经常损坏,使门无法在火灾时自动关闭。因此,对于人员经常出入的楼梯间门,要尽量采用常开防火门。对于自然通风或自然排烟口不能符合现行国家相关防排烟系统设计标准的封闭楼梯间,可以采用设置防烟前室或直接在楼梯间内加压送风的方式实现防烟的目的。
有些建筑,在首层设置有大堂,楼梯间在首层的出口难以直接对外,往往需要将大堂或首层的一部分包括在楼梯间内而形成扩大的封闭楼梯间。在采用扩大封闭楼梯间时,要注意扩大区域与周围空间采取防火措施分隔。垃圾道、管道井等的检查门等,不能直接开向楼梯间内。
6.4.3 防烟楼梯间除应符合本规范第6.4.1 条的规定外,尚应符合下列规定:
1 应设置防烟设施;
2 前室可与消防电梯间前室合用;
3 前室的使用面积:公共建筑、高层厂房(仓库),不应小于6.0 m2;住宅建筑,不应小于4.5m2。
与消防电梯间前室合用时,合用前室的使用面积:公共建筑、高层厂房(仓库),不应小于10.0m2;住宅建筑,不应小于6.0m2;
4 疏散走道通向前室以及前室通向楼梯间的门应采用乙级防火门;
5 除住宅建筑的楼梯间前室外,防烟楼梯间和前室内的墙上不应开设除疏散门和送风口外的其他门、窗、洞口;
6 楼梯间的首层可将走道和门厅等包括在楼梯间前室内形成扩大的前室,但应采用乙级防火门等与其他走道和房间分隔。
条文说明
6.4.3 本条第1、3、4、5、6款为强制性条文。本条规定为防烟楼梯间的专门防火要求,除本条规定外的其他要求,要符合本规范第 6.4.1 条的通用要求。防烟楼梯间是具有防烟前室等防烟设施的楼梯间。前室应具有可靠的防烟性能,使防烟楼梯间具有比封闭楼梯间更好的防烟、防火能力,防火可靠性更高。前室不仅起防烟作用,而且可作为疏散人群进入楼梯间的缓冲空间,同时也可以供灭火救援人员进行进攻前的整装和灭火准备工作。设计时要注意使前室的大小与楼层中疏散进入楼梯间的人数相适应。条文中的前室或合用前室的面积,为可供人员使用的净面积。
本条及本规范中的“前室”,包括开敞式的阳台、凹廊等类似空间。当采用开敞式阳台或凹廊等防烟空间作为前室时,阳台或凹廊等的使用面积也要满足前室的有关要求。防烟楼梯间在首层直通室外时,其首层可不设置前室。对于防烟楼梯间在首层难以直通室外,可以采用在首层将火灾危险性低的门厅扩大到楼梯间前室内,形成扩大的防烟楼梯间前室。对于住宅建筑,由于平面布置难以将电缆井和管道井的检查门开设在其他位置时,可以设置在前室或合用前室内,但检查门应采用丙级防火门。其他建筑的防烟楼梯间的前室或合用前室内,不允许开设除疏散门以外的其他开口和管道井的检查门。
6.4.4 除通向避难层错位的疏散楼梯外,建筑内的疏散楼梯间在各层的平面位置不应改变。
除住宅建筑套内的自用楼梯外,地下或半地下建筑(室)的疏散楼梯间,应符合下列规定:
1 室内地面与室外出入口地坪高差大于10m 或3 层及以上的地下、半地下建筑(室),其疏散楼梯应采用防烟楼梯间;其他地下或半地下建筑(室),其疏散楼梯应采用封闭楼梯间;
2 应在首层采用耐火极限不低于2.00h 的防火隔墙与其他部位分隔并应直通室外,确需在隔墙上开门时,应采用乙级防火门;
3 建筑的地下或半地下部分与地上部分不应共用楼梯间,确需共用楼梯间时,应在首层采用耐火极限不低于2.00h 的防火隔墙和乙级防火门将地下或半地下部分与地上部分的连通部位完全分隔,并应设置明显的标志。
条文说明
6.4.4 本条为强制性条文。为保证人员疏散畅通、快捷、安全,除通向避难层且需错位的疏散楼梯和建筑的地下室与地上楼层的疏散楼梯外,其他疏散楼梯在各层不能改变平面位置或断开。相应的规定在国外有关标准中也有类似要求,如美国《统一建筑规范》规定:地下室的出口楼梯应直通建筑外部,不应经过首层;法国《公共建筑物安全防火规范》规定:地上与地下疏散楼梯应断开。
对于楼梯间在地下层与地上层连接处,如不进行有效分隔,容易造成地下楼层的火灾蔓延到建筑的地上部分。因此,为防止烟气和火焰蔓延到建筑的上部楼层,同时避免建筑上部的疏散人员误入地下楼层,要求在首层楼梯间通向地下室、半地下室的入口处采用防火分隔构件将地上部分的疏散楼梯与地下、半地下部分的疏散楼梯分隔开,并设置明显的疏散指示标志。当地上、地下楼梯间确因条件限制难以直通室外时,可以在首层通过与地上疏散楼梯共用的门厅直通室外。
对于地上建筑,当疏散设施不能使用时,紧急情况下还可以通过阳台以及其他的外墙开口逃生,而地下建筑只能通过疏散楼梯垂直向上疏散。因此,设计要确保人员进入疏散楼梯间后的安全,要采用封闭楼梯间或防烟楼梯间。根据执行规范过程中出现的问题和火灾时的照明条件,设计时要尽量采用灯光疏散指示标志。
6.4.5 室外疏散楼梯应符合下列规定:
1 栏杆扶手的高度不应小于1.10m,楼梯的净宽度不应小于0.90m;
2 倾斜角度不应大于45°;
3 梯段和平台均应采用不燃材料制作。平台的耐火极限不应低于1.00h,梯段的耐火极限不应低于0.25h;
4 通向室外楼梯的门应采用乙级防火门,并应向外开启;
5 除疏散门外,楼梯周围2m 内的墙面上不应设置门、窗、洞口。疏散门不应正对梯段。
条文说明
6.4.5 本条为强制性条文。本条规定主要为防止因楼梯倾斜度过大、楼梯过窄或栏杆扶手过低导致不安全,同时防止火焰从门内窜出而将楼梯烧坏,影响人员疏散。室外楼梯可作为防烟楼梯间或封闭楼梯间使用,但主要还是辅助用于人员的应急逃生和消防员直接从室外进入建筑物,到达着火层进行灭火救援。对于某些建筑,由于楼层使用面积紧张,也可采用室外疏散楼梯间进行疏散。在布置室外楼梯平台时,要避免疏散门开启后,因门扇占用楼梯平台而减少其有效疏散宽度,也不应将疏散门正对梯段开设,以避免疏散时人员发生意外,影响疏散。同时,要避免建筑外墙在疏散楼梯的平台、梯段的附近开设外窗。
6.4.6 用作丁、戊类厂房内第二安全出口的楼梯可采用金属梯,但其净宽度不应小于0.90m,倾斜角度不应大于45°。
丁、戊类高层厂房,当每层工作平台上的人数不超过2 人且各层工作平台上同时工作的人数总和不超过10 人时,其疏散楼梯可采用敞开楼梯或利用净宽度不小于0.90m、倾斜角度不大于60°的金属梯。
条文说明
6.4.6 丁、戊类厂房的火灾危险性较小,即使发生火灾,也比较容易控制,危害也小,故对相应疏散楼梯的防火要求作了适当调整。金属梯同样要考虑防滑、防跌落等措施。室外疏散楼梯的栏杆高度、楼梯宽度和坡度等设计均要考虑人员应急疏散的安全
6.4.7 疏散用楼梯和疏散通道上的阶梯不宜采用螺旋楼梯和扇形踏步;确需采用时,踏步上、下两级所形成的平面角度不应大于10°,且每级离扶手250mm 处的踏步深度不应小于220mm。
条文说明
6.4.7 疏散楼梯或可作疏散用的楼梯和疏散通道上的阶梯踏步,其深度、高度和形式均要有利于人员快速、安全疏散,能较好地防止人员在紧急情况下出现摔倒等意外。弧形楼梯、螺旋梯及楼梯斜踏步在内侧坡度陡、每级扇步深度小,不利于快速疏散。美国《生命安全规范》NFPA 101 对于采用螺旋梯进行疏散有较严格的规定:使用人数不大于 5 人,楼梯宽度不小于 660mm,阶梯高度不大于241mm,最小净空高度为 1980mm,距最窄边 305mm 处的踏步深度不小于 191mm 且所有踏步均一致。
6.4.8 建筑内的公共疏散楼梯,其两梯段及扶手间的水平净距不宜小于150mm。
条文说明
6.4.8 本条规定主要考虑火灾时消防员进入建筑后,能利用楼梯间内两梯段及扶手之间的空隙向上吊挂水带,快速展开救援作业,减少水头损失。根据实际操作和平时使用安全需要,规定公共疏散楼梯梯段之间空隙的宽度不小于 150mm。对于住宅建筑,也要尽可能满足此要求。
6.4.9 高度大于10m 的三级耐火等级建筑应设置通至屋顶的室外消防梯。室外消防梯不应面对老虎窗,宽度不应小于0.6m,且宜从离地面3.0m 高处设置。
条文说明
6.4.9 由于三、四级耐火等级的建筑屋顶可采用难燃性或可燃性屋顶承重构件和屋面,设置室外消防梯可方便消防员直接上到屋顶采取截断火势、开展有效灭火等行动。本条主要是根据这些建筑的特性及其灭火需要确定的。实际上,建筑设计要尽可能为方便消防员灭火救援提供一些设施,如室外消防梯、进入建筑的专门通道或路径,特别是地下、半地下建筑(室)和一些消防装备还相对落后的地区。
为尽量减小消防员进入建筑时与建筑内疏散人群的冲突,设计时应充分考虑消防员进入建筑物内的需要。室外消防梯可以方便消防员登上屋顶或由窗口进入楼层,以接近火源、控制火势、及时灭火。在英国和我国香港地区的相关建筑规范中,要求为消防员进入建筑物设置有防火保护的专门通道或入口。
消防员赴火场进行灭火救援时均会配备单杠梯或挂钩梯。本条规定主要为避免闷顶着火时因老虎窗向外喷烟火而妨碍消防员登上屋顶,同时防止闲杂人员攀爬,又能满足灭火救援需要。
6.4.10 疏散走道在防火分区处应设置常开甲级防火门。
条文说明
6.4.10 本条为强制性条文。在火灾时,建筑内可供人员安全进入楼梯间的时间比较短,一般为几分钟。而疏散走道是人员在楼层疏散过程中的一个重要环节,且也是人员汇集的场所,要尽量使人员的疏散行动通畅不受阻。因此,在疏散走道上不应设置卷帘、门等其他设施,但在防火分区处设置的防火门,则需要采用常开的方式以满足人员快速疏散、火灾时自动关闭起到阻火挡烟的作用。
6.4.11 建筑内的疏散门应符合下列规定:
1 民用建筑和厂房的疏散门,应采用向疏散方向开启的平开门,不应采用推拉门、卷帘门、吊门、转门和折叠门。除甲、乙类生产车间外,人数不超过60 人且每樘门的平均疏散人数不超过30 人的房间,其疏散门的开启方向不限;
2 仓库的疏散门应采用向疏散方向开启的平开门,但丙、丁、戊类仓库首层靠墙的外侧可采用推拉门或卷帘门;
3 开向疏散楼梯或疏散楼梯间的门,当其完全开启时,不应减少楼梯平台的有效宽度;
4 人员密集场所内平时需要控制人员随意出入的疏散门和设置门禁系统的住宅、宿舍、公寓建筑的外门,应保证火灾时不需使用钥匙等任何工具即能从内部易于打开,并应在显著位置设置具有使用提示的标识。
条文说明
6.4.11 本条为强制性条文。本条规定了安全出口和疏散出口上的门的设置形式、开启方向等基本要求,要求在人员疏散过程中不会因为疏散门而出现阻滞或无法疏散的情况。
在疏散楼梯间、电梯间或防烟楼梯间的前室或合用前室的门,应采用平开门。侧拉门、卷帘门、旋转门或电动门,包括帘中门,在人群紧急疏散情况下无法保证安全、快速疏散,不允许作为疏散门。防火分区处的疏散门要求能够防火、防烟并能便于人员疏散通行,满足较高的防火性能,通常要采用甲级防火门。
疏散门为设置在建筑内各房间直接通向疏散走道的门或安全出口上的门。为避免在着火时由于人群惊慌、拥挤而压紧内开门扇,使门无法开启,要求疏散门应向疏散方向开启。对于使用人员较少且人员对环境及门的开启形式熟悉的场所,疏散门的开启方向可以不限。公共建筑中一些平时很少使用的疏散门,可能需要处于锁闭状态,但无论如何,设计均要考虑采取措施使疏散门能在火灾时从内部方便打开,且在打开后能自行关闭。
本条规定参照了美、英等国的相关规定,如美国消防协会标准《生命安全规范》NFPA101 规定:距楼梯或电动扶梯的底部或顶部 3m 范围内不应设置旋转门。设置旋转门的墙上应设侧铰式双向弹簧门,且两扇门的间距应小于 3m。通向室外的电控门和感应门均应设计成一旦断电,即能自动开启或手动开启。英国建筑规范规定:门厅或出口处的门,如果着火时使用该门疏散的人数大于 60人,则疏散门合理、实用、可行的开启方向应朝向疏散方向。对火灾危险性高的工业建筑,人数低于 60 人时,也应要求门朝疏散方向开启。
考虑到仓库内的人员一般较少且门洞较大,故规定门设置在墙体的外侧时允许采用推拉门或卷帘门, 但不允许设置在仓库外墙的内侧,以防止因货物翻倒等原因压住或阻碍而无法开启。 对于甲、乙类仓库,因火灾时的火焰温度高、火灾蔓延迅速,甚至会引起爆炸,故强调甲、乙类仓库不应采用侧拉门或卷帘门。
6.4.12 用于防火分隔的下沉式广场等室外开敞空间,应符合下列规定:
1 分隔后的不同区域通向下沉式广场等室外开敞空间的开口最近边缘之间的水平距离不应小于13m。室外开敞空间除用于人员疏散外不得用于其他商业或可能导致火灾蔓延的用途,其中用于疏散的净面积不应小于169m2;
2 下沉式广场等室外开敞空间内应设置不少于1 部直通地面的疏散楼梯。当连接下沉广场的防火分区需利用下沉广场进行疏散时,疏散楼梯的总净宽度不应小于任一防火分区通向室外开敞空间的设计疏散总净宽度;
3 确需设置防风雨篷时,防风雨篷不应完全封闭,四周开口部位应均匀布置,开口的面积不应小于该空间地面面积的25%,开口高度不应小于1.0m;开口设置百叶时,百叶的有效排烟面积可按百叶通风口面积的60%计算。
6.4.13 防火隔间的设置应符合下列规定:
1 防火隔间的建筑面积不应小于6.0m2;
2 防火隔间的门应采用甲级防火门;
3 不同防火分区通向防火隔间的门不应计入安全出口,门的最小间距不应小于4m;
4 防火隔间内部装修材料的燃烧性能应为A 级;
5 不应用于除人员通行外的其他用途。
6.4.14 避难走道的设置应符合下列规定:
1 避难走道防火隔墙的耐火极限不应低于3.00h,楼板的耐火极限不应低于1.50h;
2 避难走道直通地面的出口不应少于2 个,并应设置在不同方向;当避难走道仅与一个防火分区相通且该防火分区至少有1 个直通室外的安全出口时,可设置1个直通地面的出口。任一防火分区通向避难走道的门至该避难走道最近直通地面的出口的距离不应大于60m;
3 避难走道的净宽度不应小于任一防火分区通向该避难走道的设计疏散总净宽度;
4 避难走道内部装修材料的燃烧性能应为A 级;
5 防火分区至避难走道入口处应设置防烟前室,前室的使用面积不应小于6.0m2,开向前室的门应采用甲级防火门,前室开向避难走道的门应采用乙级防火门;
6 避难走道内应设置消火栓、消防应急照明、应急广播和消防专线电话。
条文说明
6.4.12~6.4.14 这 3 条规定了本规范第 5.3.5 条规定的防火分隔方式的技术要求。
(1)下沉式广场等室外开敞空间能有效防止烟气积聚;足够宽度的室外空间,可以有效阻止火灾的蔓延。根据本规范第 5.3.5 条的规定,下沉广场主要用于将大型地下商店分隔为多个相互相对独立的区域,一旦某个区域着火且不能有效控制时,该空间要能防止火灾蔓延至采用该下沉广场分隔的其他区域。故该区域内不能布置任何经营性商业设施或其他可能导致火灾蔓延的设施或物体。在下沉广场等开敞空间上部设置防风雨棚等设施,不利于烟气迅速排出。但考虑到国内不同地区的气候差异,确需设置防风雨棚时,应能保证火灾烟气快速地自然排放,有条件时要尽可能根据本规定加大雨棚的敞口面积或自动排烟窗的开口面积,并均匀布置开口或排烟窗。
为保证人员逃生需要,下沉广场等区域内需设置至少 1 部疏散楼梯直达地面。当该开敞空间兼作人员疏散用途时,该区域通向地面的疏散楼梯要均匀布置,使人员的疏散距离尽量短,疏散楼梯的总净宽度,原则上不能小于各防火分区通向该区域的所有安全出口的净宽度之和。但考虑到该区域内可用于人员停留的面积较大,具有较好的人员缓冲条件,故规定疏散楼梯的总净宽度不应小于通向该区域的疏散总净宽度最大一个防火分区的疏散宽度。条文规定的“169m2 ”,是有效分隔火灾的开敞区域的最小面积,即最小长度×宽度,13m×13m。对于兼作人员疏散用的开敞空间,是该区域内可用于人员行走、停留并直接通向地面的面积,不包括水池等景观所占用的面积。
按本规范第 5.3.5 条要求设置的下沉式广场等室外开敞空间,为确保 20000m2 防火分隔的安全性,不大于 20000m2的不同区域通向该开敞空间的开口之间的最小水平间距不能小于 13m;不大于20000m2 的同一区域中不同防火分区外墙上开口之间的最小水平间距,可以按照本规范第6.1.3、6.1.4 条的有关规定确定。
(2)防火隔间只能用于相邻两个独立使用场所的人员相互通行,内部不应布置任何经营性商业设施。防火隔间的面积参照防烟楼梯间前室的面积作了规定。防火隔间上设置的甲级防火门,在计算防火分区的安全出口数量和疏散宽度时,不能计算通向防火隔间的开口数量和宽度。
(3)避难走道主要用于解决平面巨大的大型建筑中疏散距离过长,或难以按照规范要求设置直通室外的安全出口等问题。避难走道和防烟楼梯间的作用类似,疏散时人员只要进入避难走道,就可视为进入相对安全的区域。为确保人员疏散的安全,当避难走道服务于多个防火分区时,规定避难走道直通地面的出口不少于 2 个,并设置在不同的方向;当避难走道只与一个防火分区相连时,直通地面的出口虽然不强制要求设置2个,但有条件时应尽量在不同方向设置出口。避难走道的宽度要求,参见本条下沉式广场的有关说明。
6.5 防火门、窗和防火卷帘
6.5 防火门、窗和防火卷帘
6.5.1 防火门的设置应符合下列规定:
1 设置在建筑内经常有人通行处的防火门宜采用常开防火门。常开防火门应能在火灾时自行关闭,并应具有信号反馈的功能;
2 除允许设置常开防火门的位置外,其他位置的防火门均应采用常闭防火门。常闭防火门应在其明显位置设置“保持防火门关闭”等提示标识;
3 除管井检修门和住宅的户门外,防火门应具有自行关闭功能。双扇防火门应具有按顺序自行关闭的功能;
4 除本规范第6.4.11 条第4 款的规定外,防火门应能在其内外两侧手动开启;
5 设置在建筑变形缝附近时,防火门应设置在楼层较多的一侧,并应保证防火门开启时门扇不跨越变形缝;
6 防火门关闭后应具有防烟性能;
7 甲、乙、丙级防火门应符合现行国家标准《防火门》GB 12955 的规定。
条文说明
6.5.1 本条为对建筑内防火门的通用设置要求,其他要求见本规范的其他有关条文的规定,有关防火门的性能要求还应符合国家标准《防火门》GB12955 的要求。
(1)为便于针对不同情况采取不同的防火措施,规定了防火门的耐火极限和开启方式等。建筑内设置的防火门,既要能保持建筑防火分隔的完整性,又要能方便人员疏散和开启,应保证门的防火、防烟性能符合现行国家标准《防火门》GB 12955 的有关规定和人员的疏散需要。
建筑内设置防火门的部位,一般为火灾危险性大或性质重要房间的门以及防火墙、楼梯间及前室上的门等。因此,防火门的开启方式、开启方向等均要保证在紧急情况下人员能快捷开启,不会导致阻塞。
(2)为避免烟气或火势通过门洞窜入人员的疏散通道内,保证疏散通道在一定时间内的相对安全,防火门在平时要尽量保持关闭状态;为方便平时经常有人通行而需要保持常开的防火门,要采取措施使之能在着火时以及人员疏散后能自行关闭,如设置与报警系统联动的控制装置和闭门器等。
(3)建筑变形缝处防火门的设置要求,主要为保证分区间的相互独立。
(4)在现实中,防火门因密封条在未达到规定的温度时不会膨胀,不能有效阻止烟气侵入,这对宾馆、住宅、公寓、医院住院部等场所在发生火灾后的人员安全带来隐患。故本条要求防火门在正常使用状态下关闭后具备防烟性能。
6.5.2 设置在防火墙、防火隔墙上的防火窗,应采用不可开启的窗扇或具有火灾时能自行关闭的功能。
防火窗应符合现行国家标准《防火窗》GB 16809 的有关规定。
条文说明
6.5.2 防火窗一般均设置在防火间距不足部位的建筑外墙上的开口处或屋顶天窗部位、建筑内的防火墙或防火隔墙上需要进行观察和监控活动等的开口部位、需要防止火灾竖向蔓延的外墙开口部位。因此,应将防火窗的窗扇设计成不能开启的窗扇,否则,防火窗应在火灾时能自行关闭。
6.5.3 防火分隔部位设置防火卷帘时,应符合下列规定:
1 除中庭外,当防火分隔部位的宽度不大于30m 时,防火卷帘的宽度不应大于10m;当防火分隔部位的宽度大于30m 时,防火卷帘的宽度不应大于该部位宽度的1/3,且不应大于20m;
2 防火卷帘应具有火灾时靠自重自动关闭功能;
3 除本规范另有规定外,防火卷帘的耐火极限不应低于本规范对所设置部位墙体的耐火极限要求。
当防火卷帘的耐火极限符合现行国家标准《门和卷帘耐火试验方法》GB/T 7633有关耐火完整性和耐火隔热性的判定条件时,可不设置自动喷水灭火系统保护。
当防火卷帘的耐火极限仅符合现行国家标准《门和卷帘耐火试验方法》GB/T 7633有关耐火完整性的判定条件时,应设置自动喷水灭火系统保护。自动喷水灭火系统的设计应符合现行国家标准《自动喷水灭火系统设计规范》GB50084 的规定,但火灾延续时间不应小于该防火卷帘的耐火极限;
4 防火卷帘应具有防烟性能,与楼板、梁、墙、柱之间的空隙应采用防火封堵材料封堵;
5 需在火灾时自动降落的防火卷帘,应具有信号反馈的功能;
6 其他要求,应符合现行国家标准《防火卷帘》GB 14102 的规定。
条文说明
6.5.3 本条为对设置在防火墙、防火隔墙以及建筑外墙的开口上的防火卷帘的通用要求。
(1)防火卷帘主要用于需要进行防火分隔的墙体,特别是防火墙、防火隔墙上因生产、使用等需要开设较大开口而又无法设置防火门时的防火分隔。在实际使用过程中,防火卷帘存在着防烟效果差、可靠性低等问题以及在部分工程中存在大面积使用防火卷帘的现象,导致建筑内的防火分隔可靠性差,易造成火灾蔓延扩大。因此,设计中不仅要尽量减少防火卷帘的使用,而且要仔细研究不同类型防火卷帘在工程中运行的可靠性。本条所指防火分隔部位的宽度是指某一防火分隔区域与相邻防火分隔区域两两之间需要进行分隔的部位的总宽度。如某防火分隔区域为 B,与相邻的防火分隔区域 A 有 1 条边 L1 相邻,则 B 区的防火分隔部位的总宽度为 L1;与相邻的防火分隔区域 A 有 2条边 L1、L2 相邻,则 B 区的防火分隔部位的总宽度为 L1 与 L2 之和;与相邻的防火分隔区域 A 和C 分别有 1 条边 L1、L2 相邻,则 B 区的防火分隔部位的总宽度可以分别按 L1 和 L2 计算,而不需要叠加。
(2)根据国家标准《门和卷帘耐火试验方法》GB7633 的规定,防火卷帘的耐火极限判定条件有按卷帘的背火面温升和背火面辐射热两种。为避免使用混乱,按不同试验测试判定条件,规定了卷帘在用于防火分隔时的不同耐火要求。在采用防火卷帘进行防火分隔时,应认真考虑分隔空间的宽度、高度及其在火灾情况下高温烟气对卷帘面、卷轴及电机的影响。采用多樘防火卷帘分隔一处开口时,还要考虑采取必要的控制措施,保证这些卷帘能同时动作和同步下落。
(3)由于有关标准未规定防火卷帘的烟密闭性能,故根据防火卷帘在实际建筑中的使用情况,本条还规定了防火卷帘周围的缝隙应做好严格的防火防烟封堵,防止烟气和火势通过卷帘周围的空隙传播蔓延。
(4)有关防火卷帘的耐火时间,由于设置部位不同,所处防火分隔部位的耐火极限要求不同,如在防火墙上设置或需设置防火墙的部位设置防火卷帘,则卷帘的耐火极限就需要达到 3.00h;如是在耐火极限要求为 2.00h 的防火隔墙处设置,则卷帘的耐火极限就不能低于 2.00h。如采用防火冷却水幕保护防火卷帘时,水幕系统的火灾延续时间也需按上述方法确定。
6.6 天桥、栈桥和管沟
6.6 天桥、栈桥和管沟
6.6.1 天桥、跨越房屋的栈桥以及供输送可燃材料、可燃气体和甲、乙、丙类液体的栈桥,均应采用不燃材料。
条文说明
6.6.1 天桥系指连接不同建筑物、主要供人员通行的架空桥。栈桥系指主要供输送物料的架空桥。天桥、越过建筑物的栈桥以及供输送煤粉、粮食、石油、各种可燃气体(如煤气、氢气、乙炔气、甲烷气、天然气等)的栈桥,应考虑采用钢筋混凝土结构、钢结构或其他不燃材料制作的结构,栈桥不允许采用木质结构等可燃、难燃结构。
6.6.2 输送有火灾、爆炸危险物质的栈桥不应兼作疏散通道。
条文说明
6.6.2 本条为强制性条文。栈桥一般距地面较高,长度较长,如本身就具有较大火灾危险,人员利用栈桥进行疏散,一旦遇险很难避险和施救,存在很大安全隐患。
6.6.3 封闭天桥、栈桥与建筑物连接处的门洞以及敷设甲、乙、丙类液体管道的封闭管沟(廊),均宜采取防止火灾蔓延的措施。
条文说明
6.6.3 要求在天桥、栈桥与建筑物的连接处设置防火隔断的措施,主要为防止火势经由建筑物之间的天桥、栈桥蔓延。特别是甲、乙、丙类液体管道的封闭管沟(廊),如果没有防止液体流散的设施,一旦管道破裂着火,可能造成严重后果。这些管沟要尽量采用干净的沙子填塞或分段封堵等措施。
6.6.4 连接两座建筑物的天桥、连廊,应采取防止火灾在两座建筑间蔓延的措施。当仅供通行的天桥、连廊采用不燃材料,且建筑物通向天桥、连廊的出口符合安全出口的要求时,该出口可作为安全出口。
条文说明
6.6.4 实际工程中,有些建筑采用天桥、连廊将几座建筑物连接起来,以方便使用。采用这种方式连接的建筑,一般仍需分别按独立的建筑考虑,有关要求见本规范第 5.2.2 条注 6。这种连接方式虽方便了相邻建筑间的联系和交通,但也可能成为火灾蔓延的通道,因此需要采取必要的防火措施,以防止火灾蔓延和保证用于疏散时的安全。此外,用于安全疏散的天桥、连廊等,不应用于其他使用用途,也不应设置可燃物,只能用于人员通行等。
设计需注意研究天桥、连廊周围是否有危及其安全的情况,如下方的窗洞口,并积极采取相应的防护措施,考虑天桥两端门的开启方向和能够计入疏散总宽度的门宽。
6.7 建筑保温和外墙装饰
6.7 建筑保温和外墙装饰
6.7.1 建筑的内、外保温系统,宜采用燃烧性能为A 级的保温材料,不宜采用B2 级保温材料,严禁采用B3 级保温材料;设置保温系统的基层墙体或屋面板的耐火极限应符合本规范的有关规定。
条文说明
6.7.1 本条规定了建筑内外保温系统中保温材料的燃烧性能的基本要求。不同建筑,其燃烧性能要求有所差别。
A 级材料属于不燃材料,火灾危险性很低,不会导致火焰蔓延。因此,在建筑的内、外保温系统中,要尽量选用 A 级保温材料。
B 2 级保温材料属于普通可燃材料,在点火源功率较大或有较强热辐射时,容易燃烧且火焰传播速度较快,有较大的火灾危险。如果必须要采用 B 2 级保温材料,需采取严格的构造措施进行保护。同时,在施工过程中也要注意采取相应的防火措施,如分别堆放、远离焊接区域、上墙后立即做构造保护等等。
B 3 级保温材料属于易燃材料,很容易被低能量的火源或电焊渣等点燃,而且火焰传播速度极为迅速,无论是在施工,还是在使用过程中,其火灾危险性都非常高。因此,在建筑的内、外保温系统中严禁采用 B 3 级保温材料。具有必要耐火性能的建筑外围护结构,是防止火势蔓延的重要屏障。耐火性能差的屋顶和墙体,容易被外部高温作用而受到破坏或引燃建筑内部的可燃物,导致火势扩大。本条规定的基层墙体或屋面板的耐火极限,即为本规范第 3.2 节和第 5.1 节对建筑外墙和屋面板的耐火极限要求,不考虑外保温系统的影响。
6.7.2 建筑外墙采用内保温系统时,保温系统应符合下列规定:
1 对于人员密集场所,用火、燃油、燃气等具有火灾危险性的场所以及各类建筑内的疏散楼梯间、避难走道、避难间、避难层等场所或部位,应采用燃烧性能为A级的保温材料;
2 对于其他场所,应采用低烟、低毒且燃烧性能不低于B1 级的保温材料;
3 保温系统应采用不燃材料做防护层。采用燃烧性能为B1 级的保温材料时,防护层的厚度不应小于10mm。
条文说明
6.7.2 本条为强制性条文。对于建筑外墙的内保温系统,保温材料设置在建筑外墙的室内侧,如果采用可燃、难燃保温材料,遇热或燃烧分解产生的烟气和毒性较大,对于人员安全带来较大威胁。在人员密集场所,不能采用这种材料做保温材料;其他场所,要严格控制使用,要尽量采用低烟、低毒的材料。
6.7.3 建筑外墙采用保温材料与两侧墙体构成无空腔复合保温结构体时,该结构体的耐火极限应符合本规范的有关规定;当保温材料的燃烧性能为B1、B2 级时,保温材料两侧的墙体应采用不燃材料且厚度均不应小于50mm。
条文说明
6.7.3 建筑外墙采用保温材料与两侧墙体无空腔的复合保温结构体系时,由两侧保护层和中间保温层共同组成的墙体的耐火极限应符合本规范的有关规定。当采用 B 1 、B 2 级保温材料时,保温材料两侧的保护层需采用不燃烧材料,保护层厚度要等于大于 50mm。
本条所规定的保温体系主要指夹芯保温等系统,保温层处于结构构件内部,与保温层两侧的墙体和结构受力体系共同作为建筑外墙使用,但要求保温层与两侧的墙体及结构受力体系之间不存在空隙或空腔。该类保温体系的墙体同时兼有墙体保温和建筑外墙体的功能。
本条中的“结构体“,指保温层及其两侧的保护层和结构受力体系一体所构成的外墙。
6.7.4 设置人员密集场所的建筑,其外墙外保温材料的燃烧性能应为A 级。
条文说明
6.7.4 本条为强制性条文。有机保温材料在我国建筑外保温应用中占据主导地位,但由于有机保温材料的可燃性,使得外墙外保温系统火灾屡屡发生,并造成了严重后果。国外一些国家对外保温系统使用的有机保温材料的燃烧性能进行了较严格的规定。对于人员密集场所,火灾容易导致人员群死群伤,故本条要求人员密集的建筑或设置有人员密集场所的建筑,其外墙外保温材料应采用A 级材料。
6.7.4A 除本规范第 6.7.3 条规定的情况外,下列老年人照料设施的内、外墙体和屋面保温材料应采用燃烧性能为 A 级的保温材料:
1 独立建造的老年人照料设施;
2 与其他建筑组合建造且老年人照料设施部分的总建筑面积大于500m2的老年人照料设施。
条文说明
本条为强制性条文。我国已有不少建筑外保温火灾造成了严重后果,且此类火灾呈多发态势。燃烧性能为 A 级的材料属于不燃材料,火灾危险性低,不会导致火焰蔓延,能较好地防止火灾通过建筑的外立面和屋面蔓延。其他燃烧性能的保温材料不仅易燃烧、易蔓延,且烟气毒性大。因此,老年人照料设施的内、外保温系统要选用A 级保温材料。 当老年人照料设施部分的建筑面积较小时,考虑到其规模较小及其对建筑其他部位的影响,仍可以按本节的规定采用相应的保温材料。
6.7.5 与基层墙体、装饰层之间无空腔的建筑外墙外保温系统,其保温材料应符合下列规定:
1 住宅建筑:
1)建筑高度大于100m 时,保温材料的燃烧性能应为A 级;
2)建筑高度大于27m,但不大于100m 时,保温材料的燃烧性能不应低于B1级;
3)建筑高度不大于27m 时,保温材料的燃烧性能不应低于B2 级;
2 除住宅建筑和设置人员密集场所的建筑外,其他建筑:
1)建筑高度大于50m 时,保温材料的燃烧性能应为A 级;
2)建筑高度大于24m,但不大于50m 时,保温材料的燃烧性能不应低于B1 级;
3)建筑高度不大于24m 时,保温材料的燃烧性能不应低于B2 级。
条文说明
6.7.5 本条为强制性条文。本条规定的外墙外保温系统,主要指类似薄抹灰外保温系统,即保温材料与基层墙体及保护层、装饰层之间均无空腔的保温系统,该空腔不包括采用粘贴方式施工时在保温材料与墙体找平层之间形成的空隙。结合我国现状,本规范对此保温系统的保温材料进行了必要的限制。
与住宅建筑相比,公共建筑等往往具有更高的火灾危险性,因此结合我国现状,对于除人员密集场所外的其他非住宅类建筑或场所,根据其建筑高度,对外墙外保温系统保温材料的燃烧性能等级做出了更为严格的限制和要求。
6.7.6 除设置人员密集场所的建筑外,与基层墙体、装饰层之间有空腔的建筑外墙外保温系统,其保温材料应符合下列规定:
1 建筑高度大于24m 时,保温材料的燃烧性能应为A 级;
2 建筑高度不大于24m 时,保温材料的燃烧性能不应低于B1 级。
条文说明
6.7.6 本条为强制性条文。本条规定的保温体系,主要指在类似建筑幕墙与建筑基层墙体间存在空腔的外墙外保温系统。这类系统一旦被引燃,因烟囱效应而易造成火势快速发展,迅速蔓延,且难以从外部进行扑救。因此要严格限制其保温材料的燃烧性能,同时,在空腔处要采取相应的防火封堵措施。
6.7.7 除本规范第6.7.3 条规定的情况外,当建筑的外墙外保温系统按本节规定采用燃烧性能为B1、B2 级的保温材料时,应符合下列规定:
1 除采用B1 级保温材料且建筑高度不大于24m 的公共建筑或采用B1 级保温材料且建筑高度不大于27m 的住宅建筑外,建筑外墙上门、窗的耐火完整性不应低于0.50h;
2 应在保温系统中每层设置水平防火隔离带。防火隔离带应采用燃烧性能为A级的材料,防火隔离带的高度不应小于300mm。
6.7.8 建筑的外墙外保温系统应采用不燃材料在其表面设置防护层,防护层应将保温材料完全包覆。除本规范第6.7.3 条规定的情况外,当按本节规定采用B1 、B2 保温材料时,防护层厚度首层不应小于15mm,其它层不应小于5mm。
6.7.9 建筑外墙外保温系统与基层墙体、装饰层之间的空腔,应在每层楼板处采用防火封堵材料封堵。
条文说明
6.7.7~6.7.9 这三条主要针对采用难燃或可燃保温材料的外保温系统以及有保温材料的幕墙系统,对其防火构造措施提出相应要求,以增强外保温系统整体的防火性能。
6.7.7 条第 1 款是指采用B2级保温材料的建筑,以及采用B1级保温材料且建筑高度大于24m的公共建筑或采用B1级保温材料且建筑高度大于27m的住宅建筑。有耐火完整性要求的窗,其耐火完整性按照现行国家标准《镶玻璃构件耐火试验方法》GB/T 12513 中对非隔热性镶玻璃构件的试验方法和判定标准进行测定。有耐火完整性要求的门,其耐火完整性按照国家标准《门和卷帘耐火试验方法》GB/T 7633 的有关规定进行测定。
6.7.10 建筑的屋面外保温系统,当屋面板的耐火极限不低于1.00h 时,保温材料的燃烧性能不应低于B2 级;当屋面板的耐火极限低于1.00h 时,不应低于B1 级。采用B1、B2 级保温材料的外保温系统应采用不燃材料作防护层,防护层的厚度不应小于10mm。
当建筑的屋面和外墙外保温系统均采用B1、B2 级保温材料时,屋面与外墙之间应采用宽度不小于500mm 的不燃材料设置防火隔离带进行分隔。
条文说明
6.7.10 由于屋面保温材料的火灾危害较建筑外墙的要小,且保温层是覆盖在具有较高耐火极限的屋面板上,对建筑内部的影响不大,故对其保温材料的燃烧性能要求较外墙的要求要低些。但为限制火势通过外墙向下蔓延,要求屋面与建筑外墙的交接部位应做好防火隔离处理,具体分隔位置可以根据实际情况确定。
6.7.11 电气线路不应穿越或敷设在燃烧性能为B1 或B2 级的保温材料中;确需穿越或敷设时,应采取穿金属管并在金属管周围采用不燃隔热材料进行防火隔离等防火保护措施。设置开关、插座等电器配件的部位周围应采取不燃隔热材料进行防火隔离等防火保护措施。设置开关、插座等电器配件的部位周围应采取不燃隔热材料进行防火隔离等防火保护措施。
条文说明
6.7.11 电线因使用年限长、绝缘老化或过负荷运行发热等均能引发火灾,因此不应在可燃保温材料中直接敷设,而需采取穿金属导管保护等防火措施。同时,开关、插座等电器配件也可能会因为过载、短路等发热引发火灾,因此,规定安装开关、插座等电器配件的周围应采取可靠的防火措施,不应直接安装在难燃或可燃的保温材料中。
6.7.12 建筑外墙的装饰层应采用燃烧性能为A级的材料,但建筑高度不大于50m时,可采用B1 级材料。
条文说明
6.7.12 近些年,由于在建筑外墙上采用可燃性装饰材料导致外墙面发生火灾的事故屡次发生,这类火灾往往会从外立面蔓延至多个楼层,造成了严重的火灾危害。因此,本条根据不同的建筑高度及外墙外保温系统的构造情况,对建筑外墙使用的装饰材料的燃烧性能作了必要限制,但该装饰材料不包括建筑外墙表面的饰面涂料。
灭火救援设施
7.1 消防车道
7.1 消防车道
7.1.1 街区内的道路应考虑消防车的通行,道路中心线间的距离不宜大于160m。
当建筑物沿街道部分的长度大于150m 或总长度大于220m 时,应设置穿过建筑物的消防车道。确有困难时,应设置环形消防车道。
条文说明
7.1.1 对于总长度和沿街的长度过长的沿街建筑,特别是U形或L形的建筑,如果不对其长度进行限制,会给灭火救援和内部人员的疏散带来不便,延误灭火时机。为满足灭火救援和人员疏散要求,本条对这些建筑的总长度作了必要的限制,而未限制U形、L形建筑物的两翼长度。由于我国市政消火栓的保护半径在 150m 左右,按规定一般设在城市道路两旁,故将消防车道的间距定为 160m。本条规定对于区域规划也具有一定指导作用。
在住宅小区的建设和管理中,存在小区内道路宽度、承载能力或净空不能满足消防车通行需要的情况,给灭火救援带来不便。为此,小区的道路设计要考虑消防车的通行需要。
计算建筑长度时,其内折线或内凹曲线,可按突出点间的直线距离确定;外折线或突出曲线,应按实际长度确定。
7.1.2 高层民用建筑,超过3000个座位的体育馆,超过2000个座位的会堂,占地面积大于3000m2的商店建筑、展览建筑等单、多层公共建筑应设置环形消防车道,确有困难时,可沿建筑的两个长边设置消防车道;对于高层住宅建筑和山坡地或河道边临空建造的高层民用建筑,可沿建筑的一个长边设置消防车道,但该长边所在建筑立面应为消防车登高操作面。
条文说明
7.1.2 本条为强制性条文。沿建筑物设置环形消防车道或沿建筑物的两个长边设置消防车道,有利于在不同风向条件下快速调整灭火救援场地和实施灭火。对于大型建筑,更有利于众多消防车辆到场后展开救援行动和调度。本条规定要求建筑物周围具有能满足基本灭火需要的消防车道。
对于一些超大体量或超长建筑物,一般均有较大的间距和开阔地带。这些建筑只要在平面布局上能保证灭火救援需要,在设置穿过建筑物的消防车道的确困难时,也可设置环行消防车道。但根据灭火救援实际,建筑物的进深最好控制在 50m 以内。少数建筑,受山地或河道等地理条件限制时,允许沿建筑的一个长边设置消防车道,但需结合消防车登高操作场地设置。
7.1.3 工厂、仓库区内应设置消防车道。
高层厂房,占地面积大于3000m2 的甲、乙、丙类厂房和占地面积大于1500m2 的乙、丙类仓库,应设置环形消防车道,确有困难时,应沿建筑物的两个长边设置消防车道。
条文说明
7.1.3 本条为强制性条文。工厂或仓库区内不同功能的建筑通常采用道路连接,但有些道路并不能满足消防车的通行和停靠要求,故要求设置专门的消防车道以便灭火救援。这些消防车道可以结合厂区或库区内的其他道路设置,或利用厂区、库区内的机动车通行道路。
高层建筑、较大型的工厂和仓库往往一次火灾延续时间较长,在实际灭火中用水量大、消防车辆投入多,如果没有环形车道或平坦空地等,会造成消防车辆堵塞,难以靠近灭火救援现场。因此,平面布局和消防车道设计要考虑保证消防车通行、灭火展开和调度的需要。
7.1.4 有封闭内院或天井的建筑物,当内院或天井的短边长度大于24m 时,宜设置进入内院或天井的消防车道;当该建筑物沿街时,应设置连通街道和内院的人行通道(可利用楼梯间),其间距不宜大于80m。
条文说明
7.1.4 本条规定主要为满足消防车在火灾时方便进入内院展开救援操作及回车需要。
本条所指“街道”为城市中可通行机动车、行人和非机动车,一般设置有路灯、供水和供气、供电管网等其他市政公用设施的道路,在道路两侧一般建有建筑物。天井为由建筑或围墙四面围合的露天空地,与内院类似,只是面积大小有所区别。
7.1.5 在穿过建筑物或进入建筑物内院的消防车道两侧,不应设置影响消防车通行或人员安全疏散的设施。
条文说明
7.1.5 本条规定旨在保证消防车快速通行和疏散人员的安全,防止建筑物在通道两侧的外墙上设置影响消防车通行的设施或开设出口,导致人员在火灾时大量进入该通道,影响消防车通行。在穿过建筑物或进入建筑物内院的消防车道两侧,影响人员安全疏散或消防车通行的设施主要有:与车道连接的车辆进出口、栅栏、开向车道的窗扇、疏散门、货物装卸口等。
7.1.6 可燃材料露天堆场区,液化石油气储罐区,甲、乙、丙类液体储罐区和可燃气体储罐区,应设置消防车道。消防车道的设置应符合下列规定:
1 储量大于表7.1.6 规定的堆场、储罐区,宜设置环形消防车道;
表7.1.6 堆场或储罐区的储量

2 占地面积大于30000m2 的可燃材料堆场,应设置与环形消防车道相通的中间消防车道,消防车道的间距不宜大于150m。液化石油气储罐区,甲、乙、丙类液体储罐区和可燃气体储罐区内的环形消防车道之间宜设置连通的消防车道;
3 消防车道的边缘距离可燃材料堆垛不应小于5m。
条文说明
7.1.6 在甲、乙、丙液体储罐区和可燃气体储罐区内设置的消防车道,如设置位置合理、道路宽阔、路面坡度小,具有足够的车辆转弯或回转场地,则可大大方便消防车的通行和灭火救援行动。
将露天、半露天可燃物堆场通过设置道路进行分区并使车道与堆垛间保持一定距离,既可较好地防止火灾燃烧蔓延,又可较好地减小火灾的高强辐射热对消防车和消防员的作用,便于车辆调度,有利于展开灭火行动。
7.1.7 供消防车取水的天然水源和消防水池应设置消防车道。消防车道的边缘距离取水点不宜大于2m。
条文说明
7.1.7 由于消防车的吸水高度一般不大于 6m,吸水管长度也有一定限制,而多数天然水源与市政道路的距离难以满足消防快速就近取水的要求,消防水池的设置有时也受地形限制难以在建筑物附近就近设置或难以设置在可通行消防车的道路附近。因此,对于这些情况,均要设置可接近水源的专门消防车道,方便消防车应急取水供应火场。
7.1.8 消防车道应符合下列要求:
1 车道的净宽度和净空高度均不应小于4.0m;
2 转弯半径应满足消防车转弯的要求;
3 消防车道与建筑之间不应设置妨碍消防车操作的树木、架空管线等障碍物;
4 消防车道靠建筑外墙一侧的边缘距离建筑外墙不宜小于5m;
5 消防车道的坡度不宜大于8%。
条文说明
7.1.8 本条第 1、2、3 款为强制性条文。本条为保证消防车道能够满足消防车通行和扑救建筑火灾的需要,根据目前国内在役各种消防车辆的外形尺寸,按照单车道并考虑消防车快速通行的需要,确定了消防车道的最小净宽度、净空高度,并对转弯半径提出了要求。对于需要通行特种消防车辆的建筑物、道路桥梁,还应根据实际情况增加消防车道的净宽度与净空高度。由于当前在城市或某些区域内的消防车道,大多数需要利用城市道路或居住小区内的公共道路,而消防车的转弯半径一般均较大,通常为 9m~12m。因此,无论是专用消防车道还是兼作消防车道的其他道路或公路,均需要满足消防车的通行要求。该转弯半径可以结合当地消防车的配置情况和区域内的建筑物建设与规划情况综合考虑确定。
本条确定的道路坡度为满足消防车安全行驶的坡度,不是供消防车停靠和展开灭火行动的场地坡度。
根据实际灭火情况,除高层建筑需要设置灭火救援操作场地外,一般建筑均可直接利用消防车道展开灭火救援行动,因此,消防车道与建筑间要保持足够的距离和净空,避免高大树木、架空高压电力线、架空管廊等影响灭火救援作业。
7.1.9 环形消防车道至少应有两处与其他车道连通。尽头式消防车道应设置回车道或回车场,回车场的面积不应小于12m×12m;对于高层建筑,不宜小于15m×15m;供重型消防车使用时,不宜小于18m×18m。
消防车道的路面、救援操作场地、消防车道和救援操作场地下面的管道和暗沟等,应能承受重型消防车的压力。
消防车道可利用城乡、厂区道路等,但该道路应满足消防车通行、转弯和停靠的要求。
条文说明
7.1.9 目前,我国普通消防车的转弯半径为 9m,登高车的转弯半径为 12m,一些特种车辆的转弯半径为 16m~20m。本条规定回车场地不应小于 12m×12m,是根据一般消防车的最小转弯半径而确定的,对于重型消防车的回车场则还要根据实际情况增大。如,有些重型消防车和特种消防车,由于车身长度和最小转弯半径已有 12m 左右,就需设置更大面积的回车场才能满足使用要求;少数消防车的车身全长为 15.7m,而 15m×15m 的回车场可能也满足不了使用要求。因此,设计时还需根据当地的具体建设情况确定回车场的大小,但最小不应小于12m×12m,供重型消防车使用时不宜小于 18m×18m。
在设置消防车道和灭火救援操作场地时,如果考虑不周,也会发生路面或场地的设计承受荷载过小,道路下面管道埋深过浅,沟渠选用轻型盖板等情况,从而不能承受重型消防车的通行荷载。特别是,有些情况需要利用裙房屋顶或高架桥等作为灭火救援场地或消防车通行时,更要认真核算相应的设计承载力。表 17 为各种消防车的满载(不包括消防员)总重,可供设计消防车道时参考。

7.1.10 消防车道不宜与铁路正线平交,确需平交时,应设置备用车道,且两车道的间距不应小于一列火车的长度。
条文说明
7.1.10 建筑灭火有效与否,与报警时间、专业消防队的第一出动和到场时间关系较大。本条规定主要为避免延误消防车奔赴火场的时间。据成都铁路局提供的数据,目前一列火车的长度一般不大于 900m,新型 16 车编组的和谐号动车,长度不超过 402m。对于存在通行特殊超长火车的地方,需根据铁路部门提供的数据确定。
7.2 救援场地和入口
7.2 救援场地和入口
7.2.1 高层建筑应至少沿一个长边或周边长度的l/4 且不小于一个长边长度的底边连续布置消防车登高操作场地,该范围内的裙房进深不应大于4m。
建筑高度不大于50m 的建筑,连续布置消防车登高操作场地确有困难时,可间隔布置,但间隔距离不宜大于30m,且消防车登高操作场地的总长度仍应符合上述规定。
条文说明
7.2.1 本条为强制性条文。本条规定是为满足扑救建筑火灾和救助高层建筑中遇困人员需要的基本要求。对于高层建筑,特别是布置有裙房的高层建筑,要认真考虑合理布置,确保登高消防车能够靠近高层主体建筑,便于登高消防车开展灭火救援。
由于建筑场地受多方面因素限制,设计要在本条确定的基本要求的基础上,尽量利用建筑周围地面,使建筑周边具有更多的救援场地,特别是在建筑物的长边方向。
7.2.2 消防车登高操作场地应符合下列规定:
1 场地与厂房、仓库、民用建筑之间不应设置妨碍消防车操作的树木、架空管线等障碍物和车库出入口;
2 场地的长度和宽度分别不应小于15m 和10m。对于建筑高度大于50m 的建筑,场地的长度和宽度分别不应小于20m 和10m;
3 场地及其下面的建筑结构、管道和暗沟等,应能承受重型消防车的压力;
4 场地应与消防车道连通,场地靠建筑外墙一侧的边缘距离建筑外墙不宜小于5m,且不应大于10m,场地的坡度不宜大于3%。
条文说明
7.2.2 本条第 1、2、3 款为强制性条文。本条总结和吸取了相关实战的经验、教训,根据实战需要规定了消防车登高操作场地的基本要求。实践中,有的建筑没有设计供消防车停靠、消防员登高操作和灭火救援的场地,从而延误战机。
对于建筑高度超过100m的建筑,需考虑大型消防车辆灭火救援作业的需求。如对于举升高度112m、车长19m、展开支腿跨度8m、车重75t的消防车,一般情况下,灭火救援场地的平面尺寸不小于20m×10m,场地的承载力不小于10kg/cm2,转弯半径不小于18m。
一般举高消防车停留、展开操作的场地的坡度不宜大于 3%,坡地等特殊情况,允许采用 5%的坡度。当建筑屋顶或高架桥等兼做消防车登高操作场地时,屋顶或高架桥等的承载能力要符合消防车满载时的停靠要求。
7.2.3 建筑物与消防车登高操作场地相对应的范围内,应设置直通室外的楼梯或直通楼梯间的入口。
条文说明
7.2.3 本条为强制性条文。为使消防员能尽快安全到达着火层,在建筑与消防车登高操作场地相对应的范围内设置直通室外的楼梯或直通楼梯间的入口十分必要,特别是高层建筑和地下建筑。
灭火救援时,消防员一般要通过建筑物直通室外的楼梯间或出入口,从楼梯间进入着火层对该层及其上、下部楼层进行内攻灭火和搜索救人。对于埋深较深或地下面积大的地下建筑,还有必要结合消防电梯的设置,在设计中考虑设置供专业消防人员出入火场的专用出入口。
7.2.4 厂房、仓库、公共建筑的外墙应在每层的适当位置设置可供消防救援人员进入的窗口。
条文说明
7.2.4 本条为强制性条文。本条是根据近些年我国建筑发展的形态和实际灭火中总结的经验教训确定的。
过去,绝大部分建筑均开设有外窗。而现在,不仅仓库、洁净厂房无外窗或外窗开设少,而且一些大型公共建筑,如商场、商业综合体、设置玻璃幕墙或金属幕墙的建筑等,在外墙上均很少设置可直接开向室外并可供人员进入的外窗。而在实际火灾事故中,大部分建筑的火灾在消防队到达时均已发展到比较大的规模,从楼梯间进入有时难以直接接近火源,但灭火时只有将灭火剂直接作用于火源或燃烧的可燃物,才能有效灭火。因此,在建筑的外墙设置可供专业消防人员使用的入口,对于方便消防员灭火救援十分必要。救援窗口的设置既要结合楼层走道在外墙上的开口、还要结合避难层、避难间以及救援场地,在外墙上选择合适的位置进行设置。
7.2.5 供消防救援人员进入的窗口的净高度和净宽度均不应小于1.0m,下沿距室内地面不宜大于1.2m,间距不宜大于20m 且每个防火分区不应少于2 个,设置位置应与消防车登高操作场地相对应。窗口的玻璃应易于破碎,并应设置可在室外易于识别的明显标志。
条文说明
7.2.5 本条确定的救援口大小是满足一个消防员背负基本救援装备进入建筑的基本尺寸。为方便实际使用,不仅该开口的大小要在本条规定的基础上适当增大,而且其位置、标识设置也要便于消防员快速识别和利用。
7.3 消防电梯
7.3 消防电梯
7.3.1 下列建筑应设置消防电梯:
1 建筑高度大于33m 的住宅建筑;
2 一类高层公共建筑和建筑高度大于32m 的二类高层公共建筑、5层及以上且总建筑面积大于3000m2(包括设置在其他建筑内五层及以上楼层)的老年人照料设施;
3 设置消防电梯的建筑的地下或半地下室,埋深大于10m 且总建筑面积大于3000m2 的其他地下或半地下建筑(室)。
条文说明
7.3.1 本条为强制性条文。本条确定了应设置消防电梯的建筑范围。
对于高层建筑,消防电梯能节省消防员的体力,使消防员能快速接近着火区域,提高战斗力和灭火效果。根据在正常情况下对消防员的测试结果,消防员从楼梯攀登的有利登高高度一般不大于23m,否则,人体的体力消耗很大。对于地下建筑,由于排烟、通风条件很差,受当前装备的限制,消防员通过楼梯进入地下的困难较大,设置消防电梯,有利于满足灭火作战和火场救援的需要。
本条第3款中“设置消防电梯的建筑的地下或半地下室”应设置消防电梯,主要指当建筑的上部设置了消防电梯且建筑有地下室时,该消防电梯应延伸到地下部分;除此之外,地下部分是否设置消防电梯应根据其埋深和总建筑面积来确定。
7.3.2 消防电梯应分别设置在不同防火分区内,且每个防火分区不应少于1 台。
条文说明
7.3.2 本条为强制性条文。建筑内的防火分区具有较高的防火性能。一般,在火灾初期,较易将火灾控制在着火的一个防火分区内,消防员利用着火区内的消防电梯就可以进入着火区直接接近火源实施灭火和搜索等其他行动。对于有多个防火分区的楼层,即使一个防火分区的消防电梯受阻难以安全使用时,还可利用相邻防火分区的消防电梯。因此,每个防火分区应至少设置一部消防电梯。
7.3.3 建筑高度大于32m 且设置电梯的高层厂房(仓库),每个防火分区内宜设置1台消防电梯,但符合下列条件的建筑可不设置消防电梯:
1 建筑高度大于32m 且设置电梯,任一层工作平台上的人数不超过2 人的高层塔架;
2 局部建筑高度大于32m,且局部高出部分的每层建筑面积不大于50m2 的丁、戊类厂房。
条文说明
7.3.3 本条规定建筑高度大于32m且设置电梯的高层厂房(仓库)应设消防电梯,且尽量每个防火分区均设置。对于高层塔架或局部区域较高的厂房,由于面积和火灾危险性小,也可以考虑不设置消防电梯。
7.3.4 符合消防电梯要求的客梯或货梯可兼作消防电梯。
7.3.5 除设置在仓库连廊、冷库穿堂或谷物筒仓工作塔内的消防电梯外,消防电梯应设置前室,并应符合下列规定:
1 前室宜靠外墙设置,并应在首层直通室外或经过长度不大于30m 的通道通向室外;
?? ????2??前室的使用面积不应小于6.0m2,前室的短边不应小于2.4m??;与防烟楼梯间合用的前室,其使用面积尚应符合本规范第5.5.28 条和第6.4.3 条的规定;??????
3 除前室的出入口、前室内设置的正压送风口和本规范第5.5.27 条规定的户门外,前室内不应开设其他门、窗、洞口;
4 前室或合用前室的门应采用乙级防火门,不应设置卷帘。
条文说明
7.3.5 本条第2~4款为强制性条文。在消防电梯间(井)前设置具有防烟性能的前室,对于保证消防电梯的安全运行和消防员的行动安全十分重要。
消防电梯为火灾时相对安全的竖向通道,其前室靠外墙设置既安全,又便于天然采光和自然排烟,电梯出口在首层也可直接通向室外。一些受平面布置限制不能直接通向室外的电梯出口,可以采用受防火保护的通道,不经过任何其他房间通向室外。该通道要具有防烟性能。
7.3.6 消防电梯井、机房与相邻电梯井、机房之间应设置耐火极限不低于2.00h 的防火隔墙,隔墙上的门应采用甲级防火门。
条文说明
7.3.6 本条为强制性条文。本条规定为确保消防电梯的可靠运行和防火安全。
在实际工程中,为有效利用建筑面积,方便建筑布置及电梯的管理和维护,往往多台电梯设置在同一部位,电梯梯井相互毗邻。一旦其中某部电梯或电梯井出现火情,可能因相互间的分隔不充分而影响其他电梯特别是消防电梯的安全使用。因此,参照本规范对消防电梯井井壁的耐火性能要求,规定消防电梯的梯井、机房要采用耐火极限不低于 2.00h 的防火隔墙与其它电梯的梯井、机房进行分隔。在机房上必须开设的开口部位应设置甲级防火门。
7.3.7 消防电梯的井底应设置排水设施,排水井的容量不应小于2m3,排水泵的排水量不应小于10L/s。消防电梯间前室的门口宜设置挡水设施。
条文说明
7.3.7 火灾时,应确保消防电梯能够可靠、正常运行。建筑内发生火灾后,一旦自动喷水灭火系统动作或消防队进入建筑展开灭火行动,均会有大量水在楼层上积聚、流散。因此,要确保消防电梯在灭火过程中能保持正常运行,消防电梯井内外就要考虑设置排水和挡水设施,并设置可靠的电源和供电线路。
7.3.8 消防电梯应符合下列规定:
1 应能每层停靠;
2 电梯的载重量不应小于800kg;
3 电梯从首层至顶层的运行时间不宜大于60s;
4 电梯的动力与控制电缆、电线、控制面板应采取防水措施;
5 在首层的消防电梯入口处应设置供消防队员专用的操作按钮;
6 电梯轿厢的内部装修应采用不燃材料;
7 电梯轿厢内部应设置专用消防对讲电话。
条文说明
7.3.8 本条是为满足一个消防战斗班配备装备后使用电梯的需要所作的规定。消防电梯每层停靠,包括地下室各层,着火时,要首先停靠在首层,以便于展开消防救援。对于医院建筑等类似功能的建筑,消防电梯轿厢内的净面积尚需考虑病人、残障人员等的救援以及方便对外联络的需要。
7.4 直升机停机坪
7.4 直升机停机坪
7.4.1 建筑高度大于l00m 且标准层建筑面积大于2000m2 的公共建筑,宜在屋顶设置直升机停机坪或供直升机救助的设施。
条文说明
7.4.1 对于高层建筑,特别是建筑高度超过 100m 的高层建筑,人员疏散及消防救援难度大,设置屋顶直升机停机,可为消防救援提供条件。屋顶直升机停机坪的设置要尽量结合城市消防站建筑核规划布局。当设置屋顶直升机停机坪确有困难时,可设置能保证直升机安全悬停与救援的设施。
7.4.2 直升机停机坪应符合下列规定:
1 设置在屋顶平台上时,距离设备机房、电梯机房、水箱间、共用天线等突出物不应小于5m;
2 建筑通向停机坪的出口不应少于2 个,每个出口的宽度不宜小于0.90m;
3 四周应设置航空障碍灯,并应设置应急照明;
4 在停机坪的适当位置应设置消火栓;
5 其他要求应符合国家现行航空管理有关标准的规定。
条文说明
7.4.2 为确保直升机安全起降,本条规定了设置屋顶停机坪时对屋顶的基本要求。有关直升机停机坪和屋顶承重等其他技术要求,见行业标准《民用直升机场飞行场地技术标准》MH5013-2008 和《军用永备直升机机场场道工程建设标准》GJB 3502-1998。
消防设施的设置
8.1 一般规定
8.1 一般规定
8.1.1 消防给水和消防设施的设置应根据建筑的用途及其重要性、火灾危险性、火灾特性和环境条件等因素综合确定。
条文说明
8.1.1 本条规定为建筑消防给水设计和消防设施配置设计的基本原则。
建筑的消防给水和其他主动消防设施设计,应充分考虑建筑的类型及火灾危险性、建筑高度、使用人员的数量与特性、发生火灾可能产生的危害和影响、建筑的周边环境条件和需配置的消防设施的适用性,使之既能快速灭火,及时排烟,从而保障人员及建筑的消防安全。本规范对有些场所设置主动消防设施虽有规定,但并不限制应用更好、更有效或更经济合理的其他消防设施。对于某些新技术、新设备的应用,应根据国家有关规定在使用前提出相应的使用和设计方案与报告、并进行必要的论证或试验,以切实保证这些技术、方法、设备或材料在消防安全方面的可行性与应用的可靠性。
8.1.2 城镇(包括居住区、商业区、开发区、工业区等)应沿可通行消防车的街道设置市政消火栓系统。
民用建筑、厂房、仓库、储罐(区)和堆场周围应设置室外消火栓系统。
用于消防救援和消防车停靠的屋面上,应设置室外消火栓系统。
注:耐火等级不低于二级且建筑体积不大于3000m3的戊类厂房,居住区人数不超过500 人且建筑层数不超过两层的居住区,可不设置室外消火栓系统。
条文说明
8.1.2 本条为强制性条文。建筑室外消火栓系统包括水源、水泵接合器、室外消火栓、供水管网和相应的控制阀门等。室外消火栓是设置在建筑物外消防给水管网上的供水设施,也是消防队到场后需要使用的基本消防设施之一,主要供消防车从市政给水管网或室外消防给水管网取水向建筑室内消防给水系统供水,也可以经加压后直接连接水带、水枪出水灭火。本条规定了应设置室外消火栓系统的建筑。当建筑物的耐火等级为一、二级且建筑体积较小,或建筑物内无可燃物或可燃物较少时,灭火用水量较小,可直接依靠消防车所带水量实施灭火,而不需设置室外消火栓系统。
为保证消防车在灭火时能便于从市政管网中取水,要沿城镇中可供消防车通行的街道设置市政消火栓系统,以保证市政基础消防设施能满足灭火需要。这里的街道是在城市或镇范围内,全路或大部分地段两侧建有或规划有建筑物,一般设有人行道和各种市政公用设施的道路,不包括城市快速路、高架路、隧道等。
8.1.3 自动喷水灭火系统、水喷雾灭火系统、泡沫灭火系统和固定消防炮灭火系统等系统以及下列建筑的室内消火栓给水系统应设置消防水泵接合器:
1 超过5 层的公共建筑;
2 超过4 层的厂房或仓库;
3 其他高层建筑;
4 超过2层或建筑面积大于10000m2的地下建筑(地下室)。
条文说明
8.1.3 本条为强制性条文。水泵接合器是建筑室外消防给水系统的组成部分,主要用于连接消防车,向室内消防给水系统或自动喷水或水喷雾等水灭火系统或设施供水。在建筑外墙上或建筑外墙附近设置水泵接合器,能更有效地利用建筑内的消防设施,节省消防员登高扑救、铺设水带的时间。因此,原则上,设置室内消防给水系统或设置自动喷水、水喷雾灭火系统、泡沫雨淋灭火系统等系统的建筑,都需要设置水泵接合器。但考虑到一些层数不多的建筑,如小型公共建筑和多层住宅建筑,也可在灭火时在建筑内铺设水带采用消防车直接供水,而不需设置水泵接合器。
8.1.4 甲、乙、丙类液体储罐(区)内的储罐应设置移动水枪或固定水冷却设施。高度大于15m或单罐容量大于2000m3的甲、乙、丙类液体地上储罐,宜采用固定水冷却设施。
8.1.5 总容积大于50m3或单罐容积大于20m3的液化石油气储罐(区)应设置固定水冷却设施,埋地的液化石油气储罐可不设置固定喷水冷却装置。总容积不大于50m3或单罐容积不大于20m3的液化石油气储罐(区),应设置移动式水枪。
条文说明
8.1.4、8.1.5 这两条规定了可燃液体储罐或罐区和可燃气体储罐或罐区设置冷却水系统的范围,有关要求还要符合相应专项标准的规定。
8.1.6 消防水泵房的设置应符合下列规定:
1 单独建造的消防水泵房,其耐火等级不应低于二级;
2 附设在建筑内的消防水泵房,不应设置在地下三层及以下或室内地面与室外出入口地坪高差大于10m的地下楼层;
3 疏散门应直通室外或安全出口。
条文说明
8.1.6 本条为强制性条文。消防水泵房需保证泵房内部设备在火灾情况下仍能正常工作,设备和需进入房间进行操作的人员不会受到火灾的威胁。本条规定是为了便于操作人员在火灾时进入泵房,且泵房的安全不会受到外部火灾的影响。
本条规定中“疏散门应直通室外”,要求进出泵房不需要经过其他房间或使用空间而直接到达建筑外,开设在建筑首层门厅大门附近的疏散门可以视为直通室外;“疏散门应直通安全出口” ,要求泵房的门通过疏散走道直接连通到进入疏散楼梯(间)或直通室外的门,不需要经过其他空间。
有关消防水泵房的防火分隔要求,见本规范第 6.2.7 条。
8.1.7 设置火灾自动报警系统和需要联动控制的消防设备的建筑(群)应设置消防控制室。消防控制室的设置应符合下列规定:
1 单独建造的消防控制室,其耐火等级不应低于二级;
2 附设在建筑内的消防控制室,宜设置在建筑内首层或地下一层,并宜布置在靠外墙部位;
3 不应设置在电磁场干扰较强及其他可能影响消防控制设备正常工作的房间附近;
4 疏散门应直通室外或安全出口。
5 消防控制室内的设备构成及其对建筑消防设施的控制与显示功能以及向远程监控系统传输相关信息的功能,应符合现行国家标准《火灾自动报警系统设计规范》GB 50116和《消防控制室通用技术要求》GB 25506的规定。
条文说明
8.1.7 本条第 1、3、4 款为强制性条文。消防控制室是建筑物内防火、灭火设施的显示、控制中心,必须确保控制室具有足够的防火性能,设置的位置能便于安全进出。
对于自动消防设施设置较多的建筑,设置消防控制室,可以方便采用集中控制方式管理、监视和控制建筑内自动消防设施的运行状况,确保建筑消防设施的可靠运行。消防控制室的疏散门设置说明,见本规范第 8.1.6 条的条文说明。有关消防控制室内应具备的显示、控制和远程监控功能,在国家标准《消防控制室通用技术要求》GB 25506 中有详细规定,有关消防控制室内相关消防控制设备的构成和功能、电源要求、联动控制功能等的要求,在国家标准《火灾自动报警系统设计规范》GB 50116 中也有详细规定,设计时应符合这些标准的相应要求。
8.1.8 消防水泵房和消防控制室应采取防水淹的技术措施。
条文说明
8.1.8 本条为强制性条文。本条是根据近年来一些重特大火灾事故的教训确定的。在实际火灾中,有不少消防水泵房和消防控制室被淹或因进水而无法使用,严重影响自动消防设施的灭火、控火效果,影响灭火救援行动。因此,既要通过合理确定这些房间的布置楼层和位置,也要采取门槛、排水措施等方法阻止灭火或自动喷水等灭火设施动作后的水积聚而致消防控制设备或消防水泵、消防电源与配电装置等被淹。
8.1.9 设置在建筑内的防排烟风机应设置在不同的专用机房内,有关防火分隔措施应符合本规范第6.2.7条的规定。
条文说明
8.1.9 设置在建筑内的防烟风机和排烟风机的机房要与通风空气调节系统风机的机房分别设置,且防烟风机和排烟风机的机房应独立设置。当确有困难时,排烟风机可与其他通风空气调节系统风机的机房合用,但用于排烟补风的送风风机不应与排烟风机机房合用,并应符合相关国家标准的要求。防烟风机和排烟风机的机房均需采用耐火极限不小于2.00h的隔墙和耐火极限小于1.50h的楼板与其他部位隔开。
8.1.10 高层住宅建筑的公共部位和公共建筑内应设置灭火器,其他住宅建筑的公共部位宜设置灭火器。
厂房、仓库、储罐(区)和堆场,应设置灭火器。
条文说明
8.1.10 灭火器是扑救建筑初起火最方便、经济、有效的器材。人员发现火情后,首先应考虑采用灭火器进行处置与扑救。灭火器的配置要根据建筑物内可燃物的燃烧特性和火灾危险性、不同场所中工作人员的特点、建筑的内外环境条件等因素,按照现行国家标准《建筑灭火器配置设计规范》GB50140 和其他有关专项标准的规定进行设计。
8.1.11 建筑外墙设置有玻璃幕墙或采用火灾时可能脱落的墙体装饰材料或构造时,供灭火救援用的水泵接合器、室外消火栓等室外消防设施,应设置在距离建筑外墙相对安全的位置或采取安全防护措施。
条文说明
8.1.11 本条是根据近年来的一些火灾事故,特别是高层建筑火灾的教训确定的。本条规定主要为防止建筑幕墙在火灾时可能因墙体材料脱落而危及消防员和供水水带的安全。
建筑幕墙常采用玻璃、石材和金属等材料。当幕墙受到火烧或受热时,易破碎或变形、爆裂,甚至造成大面积的破碎、脱落。供消防员使用的水泵接合器、消火栓等室外消防设施的设置位置,要根据建筑幕墙的位置、高度确定。当需离开建筑外墙一定距离时,一般不小于 5m,当受平面布置条件限制时,可采取设置防护挑檐、防护棚等其他防坠落物砸伤的防护措施。
8.1.12 设置在建筑室内外供人员操作或使用的消防设施,均应设置区别于环境的明显标志。
条文说明
8.1.12 本条规定的消防设施包括室外消火栓、阀门和消防水泵接合器等室外消防设施、室内消火栓箱、消防设施中的操作与控制阀门、灭火器配置箱、消防给水管道、自动灭火系统的手动按钮、报警按钮、排烟设施的手动按钮、消防控制室等。
8.1.13 有关消防系统及设施的设计,应符合现行国家标准《消防给水及消火栓系统技术规范》GB 50974、《自动喷水灭火系统设计规范》GB 50084、《火灾自动报警系统设计规范》GB 50116等有关标准的规定。
条文说明
8.1.13 本章对于建筑室内外消火栓系统、自动喷水灭火系统、水喷雾灭火系统、气体灭火系统、泡沫灭火系统、细水雾灭火系统、火灾自动报警系统和防烟与排烟系统以及建筑灭火器等系统、设施的设置场所和部位作了规定,这些消防系统及设施的具体设计,还要按照国家现行有关标准的要求进行,有关系统标准主要包括《消防给水及消火栓系统给水规范》GB 50974、《自动喷水灭火系统设计规范》GB 50084、《气体灭火系统设计规范》GB 50370、《泡沫灭火系统设计规范》GB 50151、《水喷雾灭火系统设计规范》GB 50219、《细水雾灭火系统设计规范》GB 50898、《火灾自动报警系统设计规范》GB50116、《建筑灭火器配置设计规范》GB 50140等。
8.2 室内消火栓系统
8.2 室内消火栓系统
8.2.1 下列建筑或场所应设置室内消火栓系统:
1 建筑占地面积大于300m2的厂房和仓库;
2 高层公共建筑和建筑高度大于21m 的住宅建筑;
注:建筑高度不大于27m 的住宅建筑,设置室内消火栓系统确有困难时,可只设置干式消防竖管和不带消火栓箱的DN65 的室内消火栓。
3 体积大于5000m3 的车站、码头、机场的候车(船、机)建筑、展览建筑、商店建筑、旅馆建筑、医疗建筑、老年人照料设施和图书馆建筑等单、多层建筑;
4 特等、甲等剧场,超过800 个座位的其他等级的剧场和电影院等以及超过1200个座位的礼堂、体育馆等单、多层建筑;
5 建筑高度大于15m 或体积大于10000m3 的办公建筑、教学建筑和其他单、多层民用建筑。
条文说明
8.2.1 本条为强制性条文。室内消火栓是控制建筑内初期火灾的主要灭火、控火设备,一般需要专业人员或受过训练的人员才能较好地使用和发挥作用。
本条所规定的室内消火栓系统的设置范围,在实际设计中不应仅限于这些建筑或场所,还应按照有关专项标准的要求确定。对于在本条规定规模以下的建筑或场所,可根据各地实际情况确定设置与否。
对于 27m 以下的住宅建筑,主要通过加强被动防火措施和依靠外部扑救来防止火势扩大和灭火。住宅建筑的室内消火栓可以根据地区气候、水源等情况设置干式消防竖管或湿式室内消火栓系统。干式消防竖管平时无水,着火后由消防车通过设置在首层外墙接口向室内干式消防竖管输水,消防员自带水龙带驳接室内消防给水竖管的消火栓口进行取水灭火。如能设置湿式室内消火栓系统,则要尽量采用湿式系统。当住宅建筑中的楼梯间位置不靠外墙时,应采用管道与干式消防竖管连接。干式竖管的管径宜采用 80mm,消火栓口径应采用65mm。
8.2.2 本规范第8.2.1 条未规定的建筑或场所和符合本规范第8.2.1 条规定的下列建筑或场所,可不设置室内消火栓系统,但宜设置消防软管卷盘或轻便消防水龙:
1 耐火等级为一、二级且可燃物较少的单、多层丁、戊类厂房(仓库);
2 耐火等级为三、四级且建筑体积不大于3000m3 的丁类厂房;耐火等级为三、四级且建筑体积不大于5000m3 的戊类厂房(仓库);
3 粮食仓库、金库、远离城镇且无人值班的独立建筑;
4 存有与水接触能引起燃烧爆炸的物品的建筑;
5 室内无生产、生活给水管道,室外消防用水取自储水池且建筑体积不大于5000m3 的其他建筑。
条文说明
8.2.2 一、二级耐火等级的单层、多层丁、戊类厂房(仓库)内,可燃物较少,即使着火,发展蔓延较慢,不易造成较大面积的火灾,一般可以依靠灭火器、消防软管卷盘等灭火器材或外部消防救援进行灭火。但由于丁、戊类厂房的范围较大,有些丁类厂房内也可能有较多可燃物,例如有淬火槽;丁、戊类仓库内也可能有较多可燃物,例如有较多的可燃包装材料,木箱包装机器、纸箱包装灯泡等,这些场所需要设置室内消火栓系统。
对于粮食仓库,库房内通常被粮食充满,将室内消火栓系统设置在建筑内往往难以发挥作用,一般需设置在建筑外。因此,其室内消火栓系统可与建筑的室外消火栓系统合用,而不设置室内消火栓系统。
建筑物内存有与水接触能引起爆炸的物质,即与水能起强烈化学反应发生爆炸燃烧的物质(例如:电石、钾、钠等物质)时,不应在该部位设置消防给水设备,而应采取其它灭火设施或防火保护措施。但实验楼、科研楼内存有少数该类物质时,仍应设置室内消火栓。
远离城镇且无人值班的独立建筑,如卫星接收基站、变电站等可不设置室内消火栓系统。
8.2.3 国家级文物保护单位的重点砖木或木结构的古建筑,宜设置室内消火栓系统。
条文说明
8.2.3国家级文物保护单位的重点砖木或木结构古建筑,可以根据具体情况尽量考虑设置室内消火栓系统。对于不能设置室内消火栓的,应采取如防火喷涂保护、严格控制用电、用火等其他防火措施。
8.2.4 人员密集的公共建筑、建筑高度大于100m的建筑和建筑面积大于200m2的商业服务网点内应设置消防软管卷盘或轻便消防水龙。高层住宅建筑的户内宜配置轻便消防水龙。
老年人照料设施内应设置与室内供水系统直接连接的消防软管卷盘,消防软管卷盘的设置间距不应大于 30.0m。
条文说明
8.2.4 消防软管卷盘和轻便消防水龙也是控制建筑物内固体可燃物初起火的有效器材,用水量小、配备方便。本条结合建筑的规模和使用功能,确定了设置消防软管卷盘和轻便消防水龙的范围,以方便建筑内的人员扑灭初起火时使用。
轻便消防水龙为在自来水供水管路上使用的由专用消防接口、水带及水枪组成的一种小型简便的喷水灭火设备,有关性能要求见公共安全标准《轻便消防水龙》GA 180。
8.3 自动灭火系统
8.3 自动灭火系统
条文说明
自动喷水、水喷雾、七氟丙烷、二氧化碳、泡沫、干粉、细水雾、固定水炮灭火系统等及其它自动灭火装置,对于扑救和控制建筑物内的初起火,减少损失、保障人身安全,具有十分明显的作用,在各类建筑内应用广泛。但由于建筑功能及其内部空间用途千差万别,本规范难以对各类建筑及其内部的各类场所一一作出规定。设计时应按照有关专项标准的要求,或根据不同灭火系统的特点及其适用范围、系统选型和设置场所的相关要求,经技术、经济等多方面比较后确定。
本节中各条的规定均有三个层次,一是这些场所应设置自动灭火系统;二是推荐了一种较适合该类场所的灭火系统类型,正常情况下应采用该类系统,但并不排斥采用其它适用的系统类型或灭火装置。如在有的场所空间很大,只有部分设备是主要的火灾危险源并需要灭火保护,或建筑内只有少数面积较小的场所内的设备需要保护时, 可对该局部火灾危险性大的设备采用火探管、 气溶胶、超细干粉等小型自动灭火装置进行局部保护,而不必采用大型自动灭火系统保护整个空间的方法;三是在选用某一系统的何种灭火方式时,应根据该场所的特点和条件、系统的特性以及国家相关政策确定。在选择灭火系统时,应考虑在一座建筑物内尽量采用同一种或同一类型的灭火系统,以便维护管理,简化系统设计。
此外,本规范未规定设置自动灭火系统的场所,并不排斥或限制根据工程实际情况以及建筑的整体消防安全需要而设置相应的自动灭火系统或设施。
8.3.1 除本规范另有规定和不宜用水保护或灭火的场所外,下列厂房或生产部位应设置自动灭火系统,并宜采用自动喷水灭火系统:
1 不小于50000纱锭的棉纺厂的开包、清花车间,不小于5000锭的麻纺厂的分级、梳麻车间,火柴厂的烤梗、筛选部位;
2 占地面积大于1500m2 或总建筑面积大于3000m2的单、多层制鞋、制衣、玩具及电子等类似生产的厂房;
3 占地面积大于1500m2 的木器厂房;
4 泡沫塑料厂的预发、成型、切片、压花部位;
5 高层乙、丙类厂房;
6 建筑面积大于500m2 的地下或半地下丙类厂房。
8.3.2 除本规范另有规定和不宜用水保护或灭火的仓库外,下列仓库应设置自动灭火系统,并宜采用自动喷水灭火系统:
1 每座占地面积大于1000m2 的棉、毛、丝、麻、化纤、毛皮及其制品的仓库;
注:单层占地面积不大于2000m2的棉花库房,可不设置自动喷水灭火系统。
2 每座占地面积大于600m2 的火柴仓库;
3 邮政建筑内建筑面积大于500m2 的空邮袋库;
4 可燃、难燃物品的高架仓库和高层仓库;
5 设计温度高于0℃的高架冷库,设计温度高于0℃且每个防火分区建筑面积大于1500m2 的非高架冷库;
6 总建筑面积大于500m2 的可燃物品地下仓库;
7 每座占地面积大于1500m2或总建筑面积大于3000m2的其他单层或多层丙类物品仓库。
8.3.3 除本规范另有规定和不宜用水保护或灭火的场所外,下列高层民用建筑或场所应设置自动灭火系统,并宜采用自动喷水灭火系统:
1 一类高层公共建筑(除游泳池、溜冰场外)及其地下、半地下室;
2 二类高层公共建筑及其地下、半地下室的公共活动用房、走道、办公室和旅馆的客房、可燃物品库房、自动扶梯底部;
3 高层民用建筑内的歌舞娱乐放映游艺场所;
4 建筑高度大于100m的住宅建筑。
8.3.4 除本规范另有规定和不宜用水保护或灭火的场所外,下列单、多层民用建筑或场所应设置自动灭火系统,并宜采用自动喷水灭火系统:
1 特等、甲等剧场,超过1500个座位的其他等级的剧场,超过2000个座位的会堂或礼堂,超过3000个座位的体育馆,超过5000人的体育场的室内人员休息室与器材间等;
2 任一层建筑面积大于1500m2 或总建筑面积大于3000m2 的展览、商店、餐饮和旅馆建筑以及医院中同样建筑规模的病房楼、门诊楼和手术部;
3 设置送回风道(管)的集中空气调节系统且总建筑面积大于3000m2 的办公建筑等;
4 藏书量超过50万册的图书馆;
5 大、中型幼儿园,老年人照料设施;
6 总建筑面积大于500m2的地下或半地下商店;
7 设置在地下或半地下或地上四层及以上楼层的歌舞娱乐放映游艺场所(除游泳场所外),设置在首层、二层和三层且任一层建筑面积大于300m2 的地上歌舞娱乐放映游艺场所(除游泳场所外)。
条文说明
8.3.1~8.3.4 这四条均为强制性条文。自动喷水灭火系统适用于扑救绝大多数建筑内的初起火,应用广泛。根据我国当前的条件,条文规定了应设置自动灭火系统,并宜采用自动喷水灭火系统的建筑或场所,规定中有的明确了具体的设置部位,有的是规定了建筑。对于按建筑规定的,要求该建筑内凡具有可燃物且适用设置自动喷水灭火系统的部位或场所,均需设置自动喷水灭火系统。
这四条所规定的这些建筑或场所具有火灾危险性大、发生火灾可能导致经济损失大、社会影响大或人员伤亡大的特点。自动灭火系统的设置原则是重点部位、重点场所,重点防护;不同分区,措施可以不同;总体上要能保证整座建筑物的消防安全,特别要考虑所设置的部位或场所在设置灭火系统后应能防止一个防火分区内的火灾蔓延到另一个防火分区中去。
(1)邮政建筑既有办公,也有邮件处理和邮袋存放功能,在设计中一般按丙类厂房考虑,并按照不同功能实行较严格的防火分区或分隔。对于邮件处理车间,可在处理好竖向连通部位的防火分隔条件下,不设置自动喷水灭火系统,但其中的重要部位仍要尽量采用其他对邮件及邮件处理设备无较大损害的灭火剂及其灭火系统保护。
(2)木器厂房主要指以木材为原料生产、加工各类木质板材、家具、构配件、工艺品、模具等成品、半成品的车间。
(3)高层建筑的火灾危险性较高、扑救难度大,设置自动灭火系统可提高其自防、自救能力。
对于建筑高度大于 100m 的住宅建筑,需要在住宅建筑的公共部位、套内各房间设置自动喷水灭火系统。
对于医院内手术部的自动喷水灭火系统设置,可以根据国家标准《医院洁净手术部建筑技术规范》GB 50333 的规定,不在手术室内设置洒水喷头。
(4)建筑内采用送回风管道的集中空气调节系统具有较大的火灾蔓延传播危险。旅馆、商店、展览建筑使用人员较多、有的室内装修还采用了较多难燃或可燃材料、大多设置有集中空气调节系统。这些场所人员的流动性大、对环境不太熟悉且功能复杂,有的建筑内的使用人员还可能较长时间处于休息、睡眠状态。可燃装修材料的烟生成量及其毒性分解物较多、火源控制较复杂或易传播火灾及其烟气。有固定座位的场所,人员疏散相对较困难,所需疏散时间可能较长。
(5)第 8.3.4 条第 7 款中的“建筑面积”是指歌舞娱乐放映游艺场所任一层的建筑面积。每个厅、室的防火要求应符合本规范第 5 章的有关规定。8.3.5 本条为强制性条文。 对于以可燃固体燃烧物为主的高大空间,根据本规范第 8.3.1 条~ 8.3.4条需要设置自动灭火系统,但采用自动喷水灭火系统、气体灭火系统、泡沫灭火系统等都不合适,此类场所可以采用固定消防炮或自动跟踪定位射流等类型的灭火系统进行保护。
固定消防炮灭火系统可以远程控制并自动搜索火源、对准着火点、自动喷洒水或其他灭火剂进行灭火,可与火灾自动报警系统联动,既可手动控制,也可实现自动操作,适用于扑救大空间内的早期火灾。对于设置自动喷水灭火系统不能有效发挥早期响应和灭火作用的场所,采用与火灾探测器联动的固定消防炮或自动跟踪定位射流灭火系统比快速响应喷头更能及时扑救早期火灾。
消防炮水量集中,流速快、冲量大,水流可以直接接触燃烧物而作用到火焰根部,将火焰剥离燃烧物使燃烧中止,能有效扑救高大空间内蔓延较快或火灾荷载大的火灾。固定消防炮灭火系统的设计应符合现行国家标准《固定消防炮灭火系统设计规范》GB 50338 的有关规定。
8.3.5 根据本规范要求难以设置自动喷水灭火系统的展览厅、观众厅等人员密集的场所和丙类生产车间、库房等高大空间场所,应设置其他自动灭火系统,并宜采用固定消防炮等灭火系统。
8.3.6 下列部位宜设置水幕系统:
1 特等、甲等剧场、超过1500个座位的其他等级的剧场、超过2000个座位的会堂或礼堂和高层民用建筑内超过800个座位的剧场或礼堂的舞台口及上述场所内与舞台相连的侧台、后台的洞口;
2 应设置防火墙等防火分隔物而无法设置的局部开口部位;
3 需要防护冷却的防火卷帘或防火幕的上部。
注:舞台口也可采用防火幕进行分隔,侧台、后台的较小洞口宜设置乙级防火门、窗。
条文说明
8.3.6 水幕系统是现行国家标准《自动喷水灭火系统设计规范》GB 50084 规定的系统之一。根据水幕系统的工作特性,该系统可以用于防止火灾通过建筑开口部位蔓延或辅助其它防火分隔物实施有效分隔。水幕系统的主要设置位置有因生产工艺需要或使用功能需要而无法设置防火墙等的开口部位,也可用于辅助防火卷帘和防火幕作防火分隔。
本条第 1、2 款规定的开口部位所设置的水幕系统主要用于防火分隔,第 3 款规定部位设置的水幕系统主要用于防护冷却。水幕系统的火灾延续时间需要根据不同部位设置防火隔墙或防火墙时所需耐火极限确定,系统设计应符合现行国家标准 《自动喷水灭火系统设计规范》 GB 50084 的规定。
8.3.7 下列建筑或部位应设置雨淋自动喷水灭火系统:
1 火柴厂的氯酸钾压碾厂房,建筑面积大于100m2 且生产或使用硝化棉、喷漆棉、火胶棉、赛璐珞胶片、硝化纤维的厂房;
2 乒乓球厂的轧坯、切片、磨球、分球检验部位;
3 建筑面积大于60m2或储存量大于2t 的硝化棉、喷漆棉、火胶棉、赛璐珞胶片、硝化纤维的仓库;
4 日装瓶数量大于3000 瓶的液化石油气储配站的灌瓶间、实瓶库;
5 特等、甲等剧场、超过1500 个座位的其他等级剧场和超过2000 个座位的会堂或礼堂的舞台葡萄架下部;
6 建筑面积不小于400m2的演播室,建筑面积不小于500m2 的电影摄影棚。
条文说明
8.3.7 本条为强制性条文。雨淋系统是自动喷水灭火系统之一,主要用于扑救燃烧猛烈、蔓延快的大面积火灾。雨淋系统应有足够的供水速度,保证灭火效果,其设计应符合现行国家标准《自动喷水灭火系统设计规范》GB 50084 的规定。
本条规定应设置雨淋系统的场所均为发生火灾蔓延快,需尽快控制的高火灾危险场所:
(1)火灾危险性大、着火后燃烧速度快或可能发生爆炸性燃烧的厂房或部位。
(2)易燃物品仓库,当面积较大或储存量较大时,发生火灾后影响面较大,如面积大于 60m2 硝化棉等仓库。
(3)可燃物较多且空间较大、火灾易迅速蔓延扩大的演播室、电影摄影棚等场所。
(4)乒乓球的主要原料是赛璐珞,在生产过程中还采用甲类液体溶剂,乒乓球厂的轧坯、切片、磨球、分球检验部位具有火灾危险性大且着火后燃烧强烈、蔓延快等特点。
8.3.8 下列场所应设置自动灭火系统,并宜采用水喷雾灭火系统:
1 单台容量在40MV·A 及以上的厂矿企业油浸变压器,单台容量在90MV·A 及以上的电厂油浸变压器,单台容量在125MV·A 及以上的独立变电站油浸变压器;
2 飞机发动机试验台的试车部位;
3 充可燃油并设置在高层民用建筑内的高压电容器和多油开关室。
注:设置在室内的油浸变压器、充可燃油的高压电容器和多油开关室,可采用细水雾灭火系统。
条文说明
8.3.8 本条为强制性条文。水喷雾灭火系统喷出的水滴粒径一般在 1mm 以下,喷出的水雾能吸收大量的热量,具有良好的降温作用,同时水在热作用下会迅速变成水蒸气,并包裹保护对象,起到部分窒息灭火的作用。水喷雾灭火系统对于重质油品具有良好的灭火效果。
(1)变压器油的闪点一般都在 120℃以上,适用采用水喷雾灭火系统保护。对于缺水或严寒、寒冷地区、无法采用水喷雾灭火系统的电力变压器和设置在室内的电力变压器,可以采用二氧化碳等气体灭火系统。另外,对于变压器,目前还有一些有效的其它灭火系统可以采用,如自动喷水-泡沫联用系统、细水雾灭火系统等。
(2)飞机发动机试验台的火灾危险源为燃料油和润滑油,设置自动灭火系统主要用于保护飞机发动机和试车台架。该部位的灭火系统设计应全面考虑,一般可采用水喷雾灭火系统,也可以采用气体灭火系统、细水雾灭火系统等。
8.3.9 下列场所应设置自动灭火系统,并宜采用气体灭火系统:
1 国家、省级或人口超过100 万的城市广播电视发射塔内的微波机房、分米波机房、米波机房、变配电室和不间断电源(UPS)室;
2 国际电信局、大区中心、省中心和一万路以上的地区中心内的长途程控交换机房、控制室和信令转接点室;
3 两万线以上的市话汇接局和六万门以上的市话端局内的程控交换机房、控制室和信令转接点室;
4 中央及省级公安、防灾和网局级及以上的电力等调度指挥中心内的通信机房和控制室;
5 A、B 级电子信息系统机房内的主机房和基本工作间的已记录磁(纸)介质库;
6 中央和省级广播电视中心内建筑面积不小于120m2 的音像制品库房;
7 国家、省级或藏书量超过100 万册的图书馆内的特藏库;中央和省级档案馆内的珍藏库和非纸质档案库;大、中型博物馆内的珍品库房;一级纸绢质文物的陈列室;
8 其他特殊重要设备室。
注:1 本条第1、4、5、8 款规定的部位,可采用细水雾灭火系统。
2 当有备用主机和备用已记录磁(纸)介质,且设置在不同建筑内或同一建筑内的不同防火分区内时,本条第5 款规定的部位可采用预作用自动喷水灭火系统。
条文说明
8.3.9 本条为强制性条文。本条规定的气体灭火系统主要包括高低压二氧化碳、七氟丙烷、三氟甲烷、氮气、IG541、IG55 等灭火系统。气体灭火剂不导电、一般不造成二次污染,是扑救电子设备、 精密仪器设备、 贵重仪器和档案图书等纸质、绢质或磁介质材料信息载体的良好灭火剂。气体灭火系统在密闭的空间里有良好的灭火效果,但系统投资较高,故本规范只要求在一些重要的机房、贵重设备室、珍藏室、档案库内设置。
(1)电子信息系统机房的主机房,按照现行国家标准《电子信息系统机房设计规范》GB 50174的规定确定。根据《电子信息系统机房设计规范》GB 50174-2008 的规定,A、B 级电子信息系统机房的分级为: 电子信息系统运行中断将造成重大的经济损失或公共场所秩序严重混乱的机房为 A 级机房,电子信息系统运行中断将造成较大的经济损失或公共场所秩序混乱的机房为 B级机房。图书馆的特藏库,按照国家现行标准《图书馆建筑设计规范》JGJ 38 的规定确定。档案馆的珍藏库,按照国家现行标准《档案馆建筑设计规范》JGJ 25 的规定确定。大、中型博物馆按照国家现行标准《博物馆建筑设计规范》JGJ 66 的规定确定。
(2)特殊重要设备,主要指设置在重要部位和场所中,发生火灾后将严重影响生产和生活的关键设备。如化工厂中的中央控制室和单台容量 300MW 机组及以上容量的发电厂的电子设备间、控制室、计算机房及继电器室等。高层民用建筑内火灾危险性大,发生火灾后对生产、生活产生严重影响的配电室等,也属于特殊重要设备室。
(3)从近几年二氧化碳灭火系统的使用情况看,该系统应设置在不经常有人停留的场所。
8.3.10 甲、乙、丙类液体储罐的灭火系统设置应符合下列规定:
1 单罐容量大于1000m3 的固定顶罐应设置固定式泡沫灭火系统;
2 罐壁高度小于7m 或容量不大于200m3 的储罐可采用移动式泡沫灭火系统;
3 其他储罐宜采用半固定式泡沫灭火系统;
4 石油库、石油化工、石油天然气工程中甲、乙、丙类液体储罐的灭火系统设置,应符合现行国家标准《石油库设计规范》GB 50074 等标准的规定。
条文说明
8.3.10 本条为强制性条文。可燃液体储罐火灾事故较多,且一旦初起火未得到有效控制,往往后期灭火效果不佳。设置固定或半固定式灭火系统,可对储罐火灾起到较好的控火和灭火作用。
低倍数泡沫主要通过泡沫的遮断作用,将燃烧液体与空气隔离实现灭火。中倍数泡沫灭火取决于泡沫的发泡倍数和使用方式,当以较低的倍数用于扑救甲、乙、丙类液体流淌时,灭火机理与低倍数泡沫相同;当以较高的倍数用于全淹没方式灭火时,其灭火机理与高倍数泡沫相同。高倍数泡沫主要通过密集状态的大量高倍数泡沫封闭区域,阻断新空气的流入实现窒息灭火。
低倍数泡沫灭火系统被广泛用于生产、加工、储存、运输和使用甲、乙、丙类液体的场所。甲、乙、丙类可燃液体储罐主要采用泡沫灭火系统保护。中倍数泡沫灭火系统可用于保护小型油罐和其它一些类似场所。高倍数泡沫可用于大空间和人员进入有危险以及用水难以灭火或灭火后水渍损失大的场所,如大型易燃液体仓库、橡胶轮胎库、纸张和卷烟仓库、电缆沟及地下建筑(汽车库)等。有关泡沫灭火系统的设计与选型应执行现行国家标准《泡沫灭火系统设计规范》GB50151 等的有关规定。
8.3.11 餐厅建筑面积大于1000m2的餐馆或食堂,其烹饪操作间的排油烟罩及烹饪部位应设置自动灭火装置,并应在燃气或燃油管道上设置与自动灭火装置联动的自动切断装置。
食品工业加工场所内有明火作业或高温食用油的食品加工部位宜设置自动灭火装置。
条文说明
8.3.11 据统计,厨房火灾是常见的建筑火灾之一。厨房火灾主要发生在灶台操作部位及其排烟道。从试验情况看,厨房的炉灶或排烟道部位一旦着火,发展迅速且常规灭火设施扑救易发生复燃;烟道内的火扑救又比较困难。根据国外近 40 年的应用历史,在该部位采用自动灭火装置灭火,效果理想。
目前,国内外相关产品在国内市场均有销售,不同产品之间的性能差异较大。因此,设计时应注意选用能自动探测与自动灭火动作且灭火前能自动切断燃料供应、具有防复燃功能且灭火效能(一般应以保护面积为参考指标)较高的产品,且必须在排烟管道内设置喷头。有关装置的设计、安装可执行中国工程建设标准化协会标准《厨房设备灭火装置技术规程》CECS:233 的规定。
本条规定的餐馆根据国家现行标准《饮食建筑设计规范》JGJ 64 的规定,餐厅为餐馆、食堂中的就餐部分,“建筑面积大于1000m2”为餐厅总的营业面积。
8.4 火灾自动报警系统
8.4 火灾自动报警系统
8.4.1 下列建筑或场所应设置火灾自动报警系统:
1 任一层建筑面积大于1500m2或总建筑面积大于3000m2 的制鞋、制衣、玩具、电子等类似用途的厂房;
2 每座占地面积大于1000m2的棉、毛、丝、麻、化纤及其制品的仓库,占地面积大于500m2 或总建筑面积大于1000m2 的卷烟仓库;
3 任一层建筑面积大于1500m2或总建筑面积大于3000m2 的商店、展览、财贸金融、客运和货运等类似用途的建筑,总建筑面积大于500m2 的地下或半地下商店;
4 图书或文物的珍藏库,每座藏书超过50万册的图书馆,重要的档案馆;
5 地市级及以上广播电视建筑、邮政建筑、电信建筑,城市或区域性电力、交通和防灾等指挥调度建筑;
6 特等、甲等剧场,座位数超过1500 的其他等级的剧场或电影院,座位数超过2000个的会堂或礼堂,座位数超过3000个的体育馆;
7 大、中型幼儿园的儿童用房等场所,老年人照料设施,任一层建筑面积大于1500m2或总建筑面积大于3000m2 的疗养院的病房楼、旅馆建筑和其他儿童活动场所,不少于200床位的医院门诊楼、病房楼和手术部等;
8 歌舞娱乐放映游艺场所;
9 净高大于2.6m且可燃物较多的技术夹层,净高大于0.8m且有可燃物的闷顶或吊顶内;
10 电子信息系统的主机房及其控制室、记录介质库,特殊贵重或火灾危险性大的机器、仪表、仪器设备室、贵重物品库房;
11 二类高层公共建筑内建筑面积大于50m2 的可燃物品库房和建筑面积大于500m2 的营业厅;
12 其他一类高层公共建筑;
13 设置机械排烟、防烟系统、雨淋或预作用自动喷水灭火系统、固定消防水炮灭火系统等需与火灾自动报警系统联锁动作的场所或部位。
注:老年人照料设施中的老年人用房及其公共走道,均应设置火灾探测器和声警报装置或消防广播。
条文说明
8.4.1 本条为强制性条文。火灾自动报警系统能起到早期发现和通报火警信息,及时通知人员进行疏散、灭火的作用,应用广泛。本条规定的设置范围,主要为同一时间停留人数较多,发生火灾容易造成人员伤亡需及时疏散的场所或建筑;可燃物较多,火灾蔓延迅速,扑救困难的场所或建筑;以及不易及时发现火灾且性质重要的场所或建筑。该规定是对国内火灾自动报警系统工程实践经验的总结,并考虑了我国经济发展水平。本条所规定的场所,如未明确具体部位的,除个别火灾危险性小的部位,如卫生间、泳池、水泵房等外,需要在该建筑内全部设置火灾自动报警系统。
1制鞋、制衣、玩具、电子等类似火灾危险性的厂房主要考虑了该类建筑面积大、同一时间内人员密度较大、可燃物多的。
3商店和展览建筑中的营业、展览厅和娱乐场所等场所,为人员较密集、可燃物较多、容易发生火灾,需要早报警、早疏散、早扑救的场所。
4 重要的档案馆,主要指国家现行标准《档案馆设计规范》JGJ 25 规定的国家档案馆。其他专业档案馆,可视具体情况比照本规定确定。
5 对于地市级以下的电力、交通和防灾调度指挥、广播电视、电信和邮政建筑,可视建筑的规模、高度和重要性等具体情况确定。
6 剧场和电影院的级别,按国家现行标准《剧场建筑设计规范》JGJ 57 和《电影院建筑设计规范》JGJ 58 确定。
10 根据现行国家标准《电子信息系统机房设计规范》GB 50174 的规定,电子信息系统的主机房为主要用于电子信息处理、存储、交换和传输设备的安装和运行的建筑空间,包括服务器机房、网络机房、存储机房等功能区域。
13 建筑中有需要与火灾自动报警系统联动的部位主要有:机械排烟系统、机械防烟系统、水幕系统、雨淋系统、预作用系统、水喷雾灭火系统、气体灭火系统、防火卷帘、常开防火门、自动排烟窗等。
8.4.2 建筑高度大于100m 的住宅建筑,应设置火灾自动报警系统。
建筑高度大于54m 但不大于100m 的住宅建筑,其公共部位应设置火灾自动报警系统,套内宜设置火灾探测器。
建筑高度不大于54m 的高层住宅建筑,其公共部位宜设置火灾自动报警系统。当设置需联动控制的消防设施时,公共部位应设置火灾自动报警系统。
高层住宅建筑的公共部位应设置具有语音功能的火灾声警报装置或应急广播。
条文说明
8.4.2 为使住宅建筑中的住户能够尽早知晓火灾发生情况,及时疏散,按照安全可靠、经济适用的原则,本条对不同建筑高度的住宅建筑如何设置火灾自动报警系统作出了具体规定。
8.4.3 建筑内可能散发可燃气体、可燃蒸气的场所应设置可燃气体报警装置。
条文说明
8.4.3 本条为强制性条文。本条规定应设置可燃气体探测报警装置的场所, 包括工业生产、储存,公共建筑中可能散发可燃蒸气或气体,并存在爆炸危险的场所与部位,也包括丙、丁类厂房、仓库中存储或使用燃气加工的部位,以及公共建筑中的燃气锅炉房等场所,不包括住宅建筑内的厨房。
8.5 防烟和排烟设施
8.5 防烟和排烟设施
条文说明
火灾烟气中所含一氧化碳、二氧化碳、氟化氢、氯化氢等多种有毒成分以及高温缺氧等都会对人体造成极大的危害。及时排除烟气,对保证人员安全疏散,控制烟气蔓延,便于扑救火灾具有重要作用。对于一座建筑,当其中某部位着火时,应采取有效的排烟措施排除可燃物燃烧产生的烟气和热量,使该局部空间形成相对负压区;对非着火部位及疏散通道等应采取防烟措施,以阻止烟气侵入,以利人员的疏散和灭火救援。因此,在建筑内设置排烟设施十分必要。
8.5.1 建筑的下列场所或部位应设置防烟设施:
1 防烟楼梯间及其前室;
2 消防电梯间前室或合用前室;
3 避难走道的前室、避难层(间)。
建筑高度不大于50m 的公共建筑、厂房、仓库和建筑高度不大于100m 的住宅建筑,当其防烟楼梯间的前室或合用前室符合下列条件之一时,楼梯间可不设置防烟系统:
1 前室或合用前室采用敞开的阳台、凹廊;
2 前室或合用前室具有不同朝向的可开启外窗,且可开启外窗的面积满足自然排烟口的面积要求。
条文说明
8.5.1 本条为强制性条文。建筑物内的防烟楼梯间、消防电梯间前室或合用前室、 避难区域等,都是建筑物着火时的安全疏散、救援通道。火灾时,可通过开启外窗等自然排烟设施将烟气排出,亦可采用机械加压送风的防烟设施,使烟气不致侵入疏散通道或疏散安全区内。
对于建筑高度小于等于 50m 的公共建筑、工业建筑和建筑高度小于等于 100m 的住宅建筑,由于这些建筑受风压作用影响较小,可利用建筑本身的采光通风,基本起到防止烟气进一步进入安全区域的作用。
当采用凹廊、阳台作为防烟楼梯间的前室或合用前室,或者防烟楼梯间前室或合用前室具有两个不同朝向的可开启外窗且有满足需要的可开启窗面积时,可以认为该前室或合用前室的自然通风能及时排出漏入前室或合用前室的烟气,并可防止烟气进入防烟楼梯间。
8.5.2 厂房或仓库的下列场所或部位应设置排烟设施:
1 人员或可燃物较多的丙类生产场所,丙类厂房内建筑面积大于300m2 且经常有人停留或可燃物较多的地上房间;
2 建筑面积大于5000m2 的丁类生产车间;
3 占地面积大于1000m2 的丙类仓库;
4 高度大于32m 的高层厂房(仓库)内长度大于20m 的疏散走道,其他厂房(仓库)内长度大于40m 的疏散走道。
条文说明
8.5.2 本条为强制性条文。事实证明,丙类仓库和丙类厂房的火灾往往会产生大量浓烟,不仅加速了火灾的蔓延,而且增加了灭火救援和人员疏散的难度。在建筑内采取排烟措施,尽快排除火灾过程中产生的烟气和热量,对于提高灭火救援的效果、保证人员疏散安全具有十分重要的作用。
厂房和仓库内的排烟设施可结合自然通风、天然采光等要求设置,并在车间内火灾危险性相对较高部位局部考虑加强排烟措施。尽管丁类生产车间的火灾危险性较小,但建筑面积较大的车间仍可能存在火灾危险性大的局部区域,如空调生产与组装车间、汽车部件加工和组装车间等,且车间进深大、烟气难以依靠外墙的开口进行排除,因此应考虑设置机械排烟设施或在厂房中间适当部位设置自然排烟口。
有爆炸危险的甲、乙类厂房(仓库),主要考虑加强正常通风和事故通风等预防发生爆炸的技术措施。因此,本规范未明确要求该类建筑设置排烟设施。
8.5.3 民用建筑的下列场所或部位应设置排烟设施:
1 设置在一、二、三层且房间建筑面积大于100m2 的歌舞娱乐放映游艺场所,设置在四层及以上楼层、地下或半地下的歌舞娱乐放映游艺场所;
2 中庭;
3 公共建筑内建筑面积大于100m2 且经常有人停留的地上房间;
4 公共建筑内建筑面积大于300m2 且可燃物较多的地上房间;
5 建筑内长度大于20m 的疏散走道。
条文说明
8.5.3 本条为强制性条文。为吸取娱乐场所的火灾教训,为此,本条规定建筑中地下或半地下的歌舞娱乐放映游艺场所应当设置排烟设施。
中庭在建筑中往往贯通数层,在火灾时会产生一定的烟囱效应,能使火势和烟气迅速蔓延,易在较短时间内使烟气充填或弥散到整个中庭,并通过中庭扩散到相连通的邻近空间。设计需结合中庭和相连通空间的特点、火灾荷载的大小和火灾的燃烧特性等,采取有效的防烟、排烟措施。中庭烟控的基本方法包括减少烟气产生和控制烟气运动两方面。设置机械排烟设施,能使烟气有序运动和排出建筑物,使各楼层的烟气层维持在一定的高度以上,为人员赢得必要的逃生时间。
根据试验观测,人在浓烟中低头掩鼻的最大行走距离为 20m~30m。为此,本条规定建筑内长度大于 20m 的疏散走道应设排烟设施。
8.5.4 地下或半地下建筑(室)、地上建筑内的无窗房间,当总建筑面积大于200m2或一个房间建筑面积大于50m2,且经常有人停留或可燃物较多时,应设置排烟设施。
条文说明
8.5.4 本条为强制性条文。地下、半地下建筑(室)不同于地上建筑,地下空间的对流条件、自然采光和自然通风条件差,可燃物在燃烧过程中缺乏充足的空气补充,可燃物燃烧慢、产烟量大、温升快、能见度降低很快,不仅增加人员的恐慌心理,而且对安全疏散和灭火救援十分不利。因此,地下空间的防排烟设置要求比地上空间严格。
地上建筑中无窗房间的通风与自然排烟条件与地下建筑类似,因此其相关要求也与地下建筑的要求一致。
供暖、通风和空气调节
9.1 一般规定
9.1 一般规定
9.1.1 供暖、通风和空气调节系统应采取防火措施。
条文说明
9.1.1 本条规定为采暖、通风和空气调节系统应考虑防火安全措施的原则要求,相关专项标准可根据具体情况确定更详细的相应技术措施。
9.1.2 甲、乙类厂房内的空气不应循环使用。
丙类厂房内含有燃烧或爆炸危险粉尘、纤维的空气,在循环使用前应经净化处理,并应使空气中的含尘浓度低于其爆炸下限的25%。
条文说明
9.1.2 本条为强制性条文。甲、乙类厂房,有的存在甲、乙类挥发性可燃蒸气,有的在生产使用过程中会产生可燃气体,在特定条件下易积聚而与空气混合形成具有爆炸危险的混合气体。甲、乙类厂房内的空气如循环使用,尽管可减少一定能耗,但火灾危险性可能持续增大。因此,甲、乙类厂房要具备良好的通风条件,将室内空气及时排出到室外,而不循环使用。同时,需向车间内送入新鲜空气,但排风设备在通风机房内存在泄漏可燃气体的可能,因此应符合本规范第9.1.3条的规定。
丙类厂房中有的存在可燃纤维(如纺织厂、亚麻厂)和粉尘,易造成火灾的蔓延,除及时清扫外,若要循环使用空气,要在通风机前设滤尘器对空气进行净化后才能循环使用。某些火灾危险性相对较低的场所,正常条件下不具有火灾与爆炸危险,但只要条件适宜仍可能发生火灾。因此,规定空气的含尘浓度要求低于含燃烧或爆炸危险粉尘、纤维的爆炸下限的 25%。此规定参考了国内外有关标准对类似场所的要求。
9.1.3 为甲、乙类厂房服务的送风设备与排风设备应分别布置在不同通风机房内,且排风设备不应和其他房间的送、排风设备布置在同一通风机房内。
条文说明
9.1.3 本条为强制性条文。本条规定主要为防止空气中的可燃气体再被送入甲、乙类厂房内或将可燃气体送到其它生产类别的厂房内形成爆炸气氛而导致爆炸事故。因此,为甲、乙类车间服务的排风设备,不能与送风设备布置在同一通风机房内,也不能与为其他车间服务的送、排风设备布置在同一通风机房内。
9.1.4 民用建筑内空气中含有容易起火或爆炸危险物质的房间,应设置自然通风或独立的机械通风设施,且其空气不应循环使用。
条文说明
9.1.4 本条为强制性条文。本条要求民用建筑内存放容易着火或爆炸物质(例如,容易放出氢气的蓄电池、使用甲类液体的小型零配件等)的房间所设置的排风设备要采用独立的排风系统,主要为避免将这些容易着火或爆炸的物质通过通风系统送入该建筑内的其它房间。因此,将这些房间的排风系统所排出的气体直接排到室外安全地点,是经济、有效的安全方法。
此外,在有爆炸危险场所使用的通风设备,要根据该场所的防爆等级和国家有关标准要求选用相应防爆性能的防爆设备。
9.1.5 当空气中含有比空气轻的可燃气体时,水平排风管全长应顺气流方向向上坡度敷设。
条文说明
9.1.5 本条规定主要为排除比空气轻的可燃气体混合物。将水平排风管沿着排风气流向上设置坡度,有利于比空气轻的气体混合物顺气流方向自然排出,特别是在通风机停机时,能更好地防止在管道内局部积存而形成有爆炸危险的高浓度混合气体。
9.1.6 可燃气体管道和甲、乙、丙类液体管道不应穿过通风机房和通风管道,且不应紧贴通风管道的外壁敷设。
条文说明
9.1.6 火灾事故表明,通风系统中的通风管道可能成为建筑火灾和烟气蔓延的通道。本条规定主要为避免这两类管道相互影响,防止火灾和烟气经由通风管道蔓延。
9.2 供 暖
9.2 供 暖
9.2.1 在散发可燃粉尘、纤维的厂房内,散热器表面平均温度不应超过82.5℃。输煤廊的散热器表面平均温度不应超过130℃。
条文说明
9.2.1 本条规定主要为防止散发可燃粉尘、纤维的厂房和输煤廊内的供暖散热器表面温度过高,导致可燃粉尘、纤维与采暖设备接触引起自燃。
目前,我国供暖的热媒温度范围一般为:130℃~70℃、110℃~70℃和 95℃~70℃,散热器表面的平均温度分别为:100℃、90℃和 82.5℃。若热媒温度为 130℃或 110℃,对于有些易燃物质,例如赛璐珞(自燃点为 125℃)、三硫化二磷(自燃点为 100℃)、松香(自燃点为 130℃),有可能与采暖的设备和管道的热表面接触引起自燃,还有部分粉尘积聚厚度大于 5mm 时,也会因融化或焦化而引发火灾,如树脂、小麦、淀粉、糊精粉等。本条规定散热器表面的平均温度不应高于 82.5℃,相当于供水温度 95℃、 回水温度 70℃,这时散热器入口处的最高温度为 95℃,与自燃点最低的 100℃相差 5℃,具有一定的安全余量。
对于输煤廊,如果热煤温度低,容易发生供暖系统冻结事故,考虑到输煤廊内煤粉在稍高温度时不易引起自燃,故将该场所内散热器的表面温度放宽到 130℃。
9.2.2 甲、乙类厂房(仓库)内严禁采用明火和电热散热器供暖。
条文说明
9.2.2 本条为强制性条文。甲、乙类生产厂房内遇明火发生的火灾,后果十分严重。为吸取教训,规定甲、乙类厂房(仓库)内严禁采用明火和电热散热器供暖。
9.2.3 下列厂房应采用不循环使用的热风供暖:
1 生产过程中散发的可燃气体、蒸气、粉尘或纤维与供暖管道、散热器表面接触能引起燃烧的厂房;
2 生产过程中散发的粉尘受到水、水蒸汽的作用能引起自燃、爆炸或产生爆炸性气体的厂房。
条文说明
9.2.3 本条为强制性条文。本条规定应采用不循环使用热风供暖的场所,均为具有爆炸危险性的厂房,主要有:
(1)生产过程中散发的可燃气体、蒸气、粉尘、纤维与采暖管道、散热器表面接触,虽然供暖温度不高,也可能引起燃烧的厂房,如二硫化碳气体、黄磷蒸气及其粉尘等。
(2)生产过程中散发的粉尘受到水、水蒸气的作用,能引起自燃和爆炸的厂房,如生产和加工钾、钠、钙等物质的厂房。
(3)生产过程中散发的粉尘受到水、水蒸气的作用能产生爆炸性气体的厂房,如电石、碳化铝、氢化钾、氢化钠、硼氢化钠等放出的可燃气体等。
9.2.4 供暖管道不应穿过存在与供暖管道接触能引起燃烧或爆炸的气体、蒸气或粉尘的房间,确需穿过时,应采用不燃材料隔热。
9.2.5 供暖管道与可燃物之间应保持一定距离,并应符合下列规定:
1 当供暖管道的表面温度大于100℃时,不应小于100mm 或采用不燃材料隔热;
2 当供暖管道的表面温度不大于100℃时,不应小于50mm 或采用不燃材料隔热。
条文说明
9.2.4~9.2.5 供暖管道长期与可燃物体接触,在特定条件下会引起可燃物体蓄热、分解或炭化而着火,需采取必要的隔热防火措施。一般,可将供暖管道与可燃物保持一定的距离。
本条规定的距离,在有条件时应尽可能加大。若保持一定距离有困难时,可采用不燃材料对供暖管道进行隔热处理,如外包覆绝热性能好的不燃烧材料等。
9.2.6 建筑内供暖管道和设备的绝热材料应符合下列规定:
1 对于甲、乙类厂房(仓库),应采用不燃材料;
2 对于其他建筑,宜采用不燃材料,不得采用可燃材料。
条文说明
9.2.6 本条规定旨在防止火势沿着管道的绝热材料蔓延到相邻房间或整个防火区域。在设计中,除首先考虑采用不燃材料外,当采用难燃材料时,还要注意选用热分解毒性小的绝热材料。
9.3 通风和空气调节
9.3 通风和空气调节
9.3.1 通风和空气调节系统,横向宜按防火分区设置,竖向不宜超过5 层。当管道设置防止回流设施或防火阀时,管道布置可不受此限制。竖向风管应设置在管井内。
条文说明
9.3.1 由于火灾中的热烟气扩散速度较快,在布置通风和空气调节系统的管道时,要采取措施阻止火灾的横向蔓延,防止和控制火灾的竖向蔓延,使建筑的防火体系完整。本条结合工程设计实际和建筑布置需要,规定通风和空气调节系统的布置,横向尽量按每个防火分区设置,竖向一般不大于5 层。通风管道在穿越防火分隔处设置防火阀,可以有效地控制火灾蔓延,在此条件下,通风管道横向或竖向均可以不分区或按楼层分段布置。在住宅建筑中的厨房、厕所的垂直排风管道上,多见用防止回流设施防止火势蔓延,在公共建筑的卫生间和多个排风系统的排风机房里需同时设防火阀和防止回流设施。
本规范要求建筑内管道井的井壁应采用耐火极限不低于 1.00h 的防火隔墙,故穿过楼层的竖向风管也要求设在管井内或者采用耐火极限不低于 1.00h 的耐火管道。
住宅建筑中的排风管道内采取的防止回流方法,可参见图 8 所示的做法。具体做法有:

(1)增加各层垂直排风支管的高度,使各层排风支管穿越 2 层楼板;
(2)把排风竖管分成大小两个管道,竖向干管直通屋面,排风支管分层与竖向干管连通;
(3)将排风支管顺气流方向插入竖向风道,且支管到支管出口的高度不小于 600mm;
(4)在支管上安装止回阀。
9.3.2 厂房内有爆炸危险场所的排风管道,严禁穿过防火墙和有爆炸危险的房间隔墙。
条文说明
9.3.2 本条为强制性条文。对于有爆炸危险的车间或厂房,容易通过通风管道蔓延到建筑的其它部分,本条对排风管道穿越防火墙和有爆炸危险的部位作了严格限制,以保证防火墙等防火分隔物的完整性,并防止通过排风管道将有爆炸危险场所的火灾或爆炸波引入其他场所。
9.3.3 甲、乙、丙类厂房内的送、排风管道宜分层设置。当水平或竖向送风管在进入生产车间处设置防火阀时,各层的水平或竖向送风管可合用一个送风系统。
条文说明
9.3.3 在火灾危险性较大的甲、乙、丙类厂房内,送排风管要尽量考虑分层设置。当进入生产车间或厂房的水平或垂直风管设置了防火阀时,可以阻止火灾从着火层向相邻层蔓延,因而各层的水平或垂直送风管可以共用一个系统。
9.3.4 空气中含有易燃、易爆危险物质的房间,其送、排风系统应采用防爆型的通风设备。当送风机布置在单独分隔的通风机房内且送风干管上设置防止回流设施时,可采用普通型的通风设备。
条文说明
9.3.4 在风机停机时,一般会出现空气从风管倒流到风机的现象。当空气中含有易燃或易爆炸物质且风机未做防爆处理时,这些物质会随之被带到风机内,并因风机产生的火花而引起爆炸,故风机要采取防爆措施。一般,可采用有色金属制造的风机叶片和防爆的电动机。
若通风机设置在单独隔开的通风机房内,在送风干管内设置止回阀,即顺气流方向开启的单向阀,能防止危险物质倒流到风机内,且通风机房发生火灾后也不致蔓延至其它房间,因此可采用普通的通风设备。
9.3.5 含有燃烧和爆炸危险粉尘的空气,在进入排风机前应采用不产生火花的除尘器进行处理。对于遇水可能形成爆炸的粉尘,严禁采用湿式除尘器。
条文说明
9.3.5 本条为强制性条文。含有燃烧和爆炸危险粉尘的空气不能进入排风机或在进入排风机前对其进行净化。采用不产生火花的除尘器,主要为防止除尘器工作过程中产生火花引起粉尘、碎屑燃烧或爆炸。
空气中可燃粉尘的含量控制在爆炸下限的 25%以下,通常是可防止可燃粉尘形成局部高浓度、满足安全要求的数值。美国消防协会(NFPA)《防火手册》指出:可燃蒸气和气体的警告响应浓度为其爆炸下限的 20%;当浓度达到爆炸下限的 50%时,要停止操作并进行惰化。国内大部分文献和标准也均采用物质爆炸下限的 25%为警告值。
9.3.6 处理有爆炸危险粉尘的除尘器、排风机的设置应与其他普通型的风机、除尘器分开设置,并宜按单一粉尘分组布置。
条文说明
9.3.6 根据火灾爆炸案例,有爆炸危险粉尘的排风机、除尘器采取分区、分组布置是必要的。一个系统对应一种粉尘,便于粉尘回收;不同性质的粉尘在一个系统中,有引起化学反应的可能。如硫磺与过氧化铅、氯酸盐混合物能发生爆炸,碳黑混入氧化剂自燃点会降低到 100℃。因此,本条强调在布置除尘器和排风机时,要尽量按单一粉尘分组布置。
9.3.7 净化有爆炸危险粉尘的干式除尘器和过滤器宜布置在厂房外的独立建筑内,建筑外墙与所属厂房的防火间距不应小于10m。
具备连续清灰功能,或具有定期清灰功能且风量不大于15000m3/h、集尘斗的储尘量小于60kg 的干式除尘器和过滤器,可布置在厂房内的单独房间内,但应采用耐火极限不低于3.00h 的防火隔墙和1.50h 的楼板与其他部位分隔。
条文说明
9.3.7 从国内一些用于净化有爆炸危险粉尘的干式除尘器和过滤器发生爆炸的危害情况看,这些设备如果条件允许布置在厂房之外的独立建筑内,并与所属厂房保持一定的防火间距,对于防止发生爆炸和减少爆炸危害十分有利。
9.3.8 净化或输送有爆炸危险粉尘和碎屑的除尘器、过滤器或管道,均应设置泄压装置。
净化有爆炸危险粉尘的干式除尘器和过滤器应布置在系统的负压段上。
条文说明
9.3.8 本条为强制性条文。试验和爆炸案例分析均表明,用于排除有爆炸危险的粉尘、碎屑的除尘器、过滤器和管道,如果设置泄压装置,对于减轻爆炸的冲击波破坏较为有效。泄压面积大小则需根据有爆炸危险的粉尘、纤维的危险程度,经计算确定。
要求除尘器和过滤器布置在负压段上,主要为缩短含尘管道的长度,减少管道内的积尘,避免因干式除尘器布置在系统的正压段上漏风而引起火灾。
9.3.9 排除有燃烧或爆炸危险气体、蒸气和粉尘的排风系统,应符合下列规定:
1 排风系统应设置导除静电的接地装置;
2 排风设备不应布置在地下或半地下建筑(室)内;
3 排风管应采用金属管道,并应直接通向室外安全地点,不应暗设。
条文说明
9.3.9 本条为强制性条文。含可燃气体、蒸气和粉尘场所的排风系统,通过设置导除静电接地的装置,可以减少因静电引发爆炸的可能性。地下、半地下场所易积聚有爆炸危险的蒸气和粉尘等物质,因此对上述场所进行排风的设备不能设置在地下、半地下。
第 3 款规定主要为便于检查维修和排除危险,消除安全隐患。为安全考虑,排气口要尽量远离明火和人员通过或停留的地方。
9.3.10 排除和输送温度超过80℃的空气或其他气体以及易燃碎屑的管道,与可燃或难燃物体之间的间隙不应小于150mm,或采用厚度不小于50mm 的不燃材料隔热;当管道上下布置时,表面温度较高者应布置在上面。
条文说明
9.3.10 温度超过 80℃的气体管道与可燃或难燃物体长期接触,易引起火灾;容易起火的碎屑也可能在管道内发生火灾,并易引燃邻近的可燃、难燃物体。因此,要求与可燃、难燃物体之间保持一定间隙或应用导热性差的不燃隔热材料进行隔热。
9.3.11 通风、空气调节系统的风管在下列部位应设置公称动作温度为70℃的防火阀:
1 穿越防火分区处;
2 穿越通风、空气调节机房的房间隔墙和楼板处;
3 穿越重要或火灾危险性大的场所的房间隔墙和楼板处;
4 穿越防火分隔处的变形缝两侧;
5 竖向风管与每层水平风管交接处的水平管段上。
注:当建筑内每个防火分区的通风、空气调节系统均独立设置时,水平风管与竖向总管的交 接处可不设置防火阀。
条文说明
9.3.11 本条为强制性条文。通风和空气调节系统的风管是建筑内部火灾蔓延的途径之一,要采取措施防止火势穿过防火墙和不燃性防火分隔物等位置蔓延。通风、空气调节系统的风管上应设防火阀的部位主要有:
1 防火分区等防火分隔处,主要防止火灾在防火分区或不同防火单元之间蔓延。在某些情况下,必须穿过防火墙或防火隔墙时,需在穿越处设置防火阀,此防火阀一般依靠感烟火灾探测器控制动作,用电讯号通过电磁铁等装置关闭,同时它还具有温度熔断器自动关闭以及手动关闭的功能。
2、3 风管穿越通风、空气调节机房或其它防火隔墙和楼板处。主要防止机房的火灾通过风管蔓延到建筑内的其它房间,或者防止建筑内的火灾通过风管蔓延到机房。此外,为防止火灾蔓延至重要的会议室、贵宾休息室、多功能厅等性质重要的房间或有贵重物品、设备的房间以及易燃物品实验室或易燃物品库房等火灾危险性大的房间,规定风管穿越这些房间的隔墙和楼板处应设置防火阀。
4 在穿越变形缝的两侧风管上。在该部位两侧风管上各设一个防火阀,主要为使防火阀在一定时间里达到耐火完整性和耐火稳定性要求,有效地起到隔烟阻火作用,参见图9。

5 竖向风管与每层水平风管交接处的水平管段上。主要为防止火势竖向蔓延。有关防火阀的分类,参见表18。

9.3.12 公共建筑的浴室、卫生间和厨房的竖向排风管,应采取防止回流措施并宜在支管上设置公称动作温度为70℃的防火阀。
公共建筑内厨房的排油烟管道宜按防火分区设置,且在与竖向排风管连接的支管处应设置公称动作温度为150℃的防火阀。
条文说明
9.3.12 为防止火势通过建筑内的浴室、卫生间、厨房的垂直排风管道(自然排风或机械排风)蔓延,要求这些部位的垂直排风管采取防回流措施并尽量在其支管上设置防火阀。
由于厨房中平时操作排出的废气温度较高,若在垂直排风管上设置 70℃时动作的防火阀,将会影响平时厨房操作中的排风。根据厨房操作需要和厨房常见火灾发生时的温度,本条规定公共建筑厨房的排油烟管道的支管与垂直排风管连接处要设 150℃时动作的防火阀,同时,排油烟管道尽量按防火分区设置。
9.3.13 防火阀的设置应符合下列规定:
1 防火阀宜靠近防火分隔处设置;
2 防火阀暗装时,应在安装部位设置方便维护的检修口;
3 在防火阀两侧各2.0m 范围内的风管及其绝热材料应采用不燃材料;
4 防火阀应符合现行国家标准《建筑通风和排烟系统用防火阀门》GB 15930 的规定。
条文说明
9.3.13 本条规定了防火阀的主要性能和具体设置要求。
(1)为使防火阀能自行严密关闭,防火阀关闭的方向应与通风和空调的管道内气流方向相一致。采用感温元件控制的防火阀, 其动作温度高于通风系统在正常工作的最高温度 (45℃) 时, 宜取 70℃。根据现行国家标准《建筑通风和排烟系统用防火阀门》GB 15930规定防火阀的公称动作温度应为 70℃。
(2)为使防火阀能及时关闭,控制防火阀关闭的易熔片或其他感温元件应设在容易感温的部位。设置防火阀的通风管要求具备一定强度,设置防火阀处要设置单独的支吊架,以防止管段变形。在暗装时,需在安装部位设置方便检修的检修口,参见图 10。

(3)为保证防火阀能在火灾条件下发挥预期作用,穿过防火墙两侧各 2m 范围内的风管绝热材料需采用不燃材料且具备足够的刚性和抗变形能力,穿越处的空隙要用不燃材料或防火封堵材料严密填实。
9.3.14 除下列情况外,通风、空气调节系统的风管应采用不燃材料:
1 接触腐蚀性介质的风管和柔性接头可采用难燃材料;
2 体育馆、展览馆、候机(车、船)建筑(厅)等大空间建筑,单、多层办公建筑和丙、丁、戊类厂房内通风、空气调节系统的风管,当不跨越防火分区且在穿越房间隔墙处设置防火阀时,可采用难燃材料。
条文说明
9.3.14 国内外均有不少因通风、空调系统风管因可燃而致蔓延,造成重大的人员和财产损失的案例,故本条规定通风、空调系统的风管应采用不燃材料制作。本条规定参考了国外有关标准,考虑了我国有关防火分隔的具体要求及应用实例,如一些大空间民用或工业生产场所。设计时要注意控制材料的燃烧性能及其发烟性能和热解产物的毒性。
9.3.15 设备和风管的绝热材料、用于加湿器的加湿材料、消声材料及其粘结剂,宜采用不燃材料,确有困难时,可采用难燃材料。
风管内设置电加热器时,电加热器的开关应与风机的启停联锁控制。电加热器前后各0.8m 范围内的风管和穿过有高温、火源等容易起火房间的风管,均应采用不燃材料。
条文说明
9.3.15 加湿器的加湿材料常为可燃材料,这给类似设备留下了一定火灾隐患。因此,风管和设备的绝热材料、用于加湿器的加湿材料、消声材料及其粘接剂,应采用不燃材料。在采用不燃材料确有困难时,允许有条件地采用难燃材料。
为防止通风机已停而电加热器继续加热引起过热而着火,电加热器的开关与风机的开关应进行联锁,风机停止运转,电加热器的电源亦应自动切断。同时,电加热器前后各 800mm 的风管采用不燃材料进行绝热,穿过有火源及容易着火的房间的风管也应采用不燃绝热材料。
目前,不燃绝热材料、消声材料有超细玻璃棉、玻璃纤维、岩棉、矿渣棉等。难燃材料有自熄性聚氨脂泡沫塑料、自熄性聚苯乙烯泡沫塑料等。
9.3.16 燃油或燃气锅炉房应设置自然通风或机械通风设施。燃气锅炉房应选用防爆型的事故排风机。当采取机械通风时,机械通风设施应设置导除静电的接地装置,通风量应符合下列规定:
1 燃油锅炉房的正常通风量应按换气次数不少于3 次/h 确定,事故排风量应按换气次数不少于6 次/h 确定;
2 燃气锅炉房的正常通风量应按换气次数不少于6 次/h 确定,事故排风量应按换气次数不少于12 次/h 确定。
条文说明
9.3.16 本条为强制性条文。本条所指锅炉房包括燃油、燃气的热水、蒸汽锅炉房和直燃型溴化锂冷(热)水机组的机房。
燃油、燃气锅炉房在使用过程中存在逸漏或挥发的可燃性气体,要在这些房间内通过自然通风或机械通风方式保持良好的通风条件,使逸漏或挥发的可燃性气体与空气混合气体的浓度不能达到其爆炸下限值的 25%。
燃油锅炉所用油的闪点温度一般高于 60℃, 油泵房内的温度不大会高于 60℃, 不存在爆炸危险。机房的通风量可按泄漏量计算或按换气次数计算,具体设计要求参见现行国家标准《锅炉房设计规范》GB 50041-2008 第 15.3 节有关燃油、燃气锅炉房的通风要求。
电气
10.1 消防电源及其配电
10.1 消防电源及其配电
10.1.1 下列建筑物、储罐(区)和堆场的消防用电应按一级负荷供电:
1 建筑高度大于50m 的乙、丙类厂房和丙类仓库;
2 一类高层民用建筑。
条文说明
10.1.1 本条为强制性条文。消防用电的可靠性是保证建筑消防设施可靠运行的基本保证。本条根据建筑扑救难度和建筑的功能及其重要性以及建筑发生火灾后可能的危害与损失、消防设施的用电情况,确定了建筑中的消防用电设备要求按一级负荷进行供电的建筑范围。
本规范中的“消防用电”包括消防控制室照明、消防水泵、消防电梯、防烟排烟设施、火灾探测与报警系统、自动灭火系统或装置、疏散照明、疏散指示标志和电动的防火门窗、卷帘、阀门等设施、设备在正常和应急情况下的用电。
10.1.2 下列建筑物、储罐(区)和堆场的消防用电应按二级负荷供电:
1 室外消防用水量大于30L/s 的厂房(仓库);
2 室外消防用水量大于35L/s 的可燃材料堆场、可燃气体储罐(区)和甲、乙类液体储罐(区);
3 粮食仓库及粮食筒仓;
4 二类高层民用建筑;
5 座位数超过1500 个的电影院、剧场,座位数超过3000 个的体育馆,任一层建筑面积大于3000m2 的商店和展览建筑,省(市)级及以上的广播电视、电信和财贸金融建筑,室外消防用水量大于25L/s 的其他公共建筑。
条文说明
10.1.2 本条为强制性条文。本条规定了需按二级负荷要求对消防用电设备供电的建筑范围,有关说明参见第 10.1.1 条的条文说明。
10.1.3 除本规范第10.1.1 和10.1.2 条外的建筑物、储罐(区)和堆场等的消防用电,可按三级负荷供电。
10.1.4 消防用电按一、二级负荷供电的建筑,当采用自备发电设备作备用电源时,自备发电设备应设置自动和手动启动装置。当采用自动启动方式时,应能保证在30s内供电。
不同级别负荷的供电电源应符合现行国家标准《供配电系统设计规范》GB 50052的规定。
条文说明
10.1.4 消防用电设备的用电负荷分级可参见现行国家标准《供配电系统设计规范》GB 50052 的规定。此外,为尽快让自备发电设备发挥作用,对备用电源的设置及其启动作了要求。根据目前我国的供电技术条件,规定其采用自动启动方式时,启动时间不应大于 30s。
(1)根据国家标准《供配电系统设计规范》GB 50052的要求,一级负荷供电应由两个电源供电,且应满足下述条件:1)当一个电源发生故障时,另一个电源不应同时受到破坏;
2)一级负荷中特别重要的负荷,除由两个电源供电外,尚应增设应急电源,并严禁将其它负荷接入应急供电系统。应急电源可以是独立于正常电源的发电机组、供电网中独立于正常电源的专用的馈电线路、蓄电池或干电池。
(2)结合目前我国经济和技术条件、不同地区的供电状况以及消防用电设备的具体情况,具备下列条件之一的供电,可视为一级负荷:
1)电源来自两个不同发电厂;
2)电源来自两个区域变电站(电压一般在 35kV 及以上);
3)电源来自一个区域变电站,另一个设置自备发电设备。
建筑的电源分正常电源和备用电源两种。正常电源一般是直接取自城市低压输电网,电压等级为 380V/220V。当城市有两路高压(10kV 级)供电时,其中一路可作为备用电源;当城市只有一路供电时,可采用自自备柴油发电机作为备用电源。国外一般使用自备发电机设备和蓄电池作消防备用电源。
(3)二级负荷的供电系统,要尽可能采用两回线路供电。在负荷较小或地区供电条件困难时,二级负荷可以采用一回 6kV 及以上专用的架空线路或电缆供电。当采用架空线时,可为一回架空线供电;当采用电缆线路,应采用两根电缆组成的线路供电,其每根电缆应能承受 100%的二级负荷。
(4)三级负荷供电是建筑供电的最基本要求,有条件的建筑要尽量通过设置两台终端变压器来保证建筑的消防用电。
10.1.5 建筑内消防应急照明和灯光疏散指示标志的备用电源的连续供电时间应符合下列规定:
1 建筑高度大于100m 的民用建筑,不应小于1.5h;
2 医疗建筑、老年人照料设施、总建筑面积大于100000m2 的公共建筑和总建筑面积大于20000m2 的地下、半地下建筑,不应少于1.0h;
3 其他建筑,不应少于0.5h。
条文说明
10.1.5 本条为强制性条文。疏散照明和疏散指示标志是保证建筑中人员疏散安全的重要保障条件,应急备用照明主要用于建筑中消防控制室、重要控制室等一些特别重要岗位的照明。在火灾时,在一定时间内持续保障这些照明,十分必要和重要。
本规范中的“消防应急照明”是指火灾时的疏散照明和备用照明。对于疏散照明备用电源的连续供电时间,试验和火灾证明,单、多层建筑和部分高层建筑着火时,人员一般能在 10min 以内疏散完毕。本条规定的连续供电时间,考虑了一定安全系数以及实际人员疏散状况和个别人员疏散困难等情况。对于建筑高度大于 100m 的民用建筑、医院等场所和大型公共建筑等,由于疏散人员体质弱、人员较多或疏散距离较长等,会出现疏散时间较长的情况,故对这些场所的连续供电时间要求有所提高。
为保证应急照明和疏散指示标志用电的安全可靠,设计时要尽可能采用集中供电方式。应急备用电源无论采用何种方式,均需在主电源断电后能立即自动投入,并保持持续供电,功率能满足所有应急用电照明和疏散指示标志在设计供电时间内连续供电的要求。
10.1.6 消防用电设备应采用专用的供电回路,当建筑内的生产、生活用电被切断时,应仍能保证消防用电。
备用消防电源的供电时间和容量,应满足该建筑火灾延续时间内各消防用电设备的要求。
条文说明
10.1.6 本条为强制性条文。本条要求是保证消防用电供电可靠性的一项重要措施。实践中,尽管电源可靠,但如果消防设备的配电线路不可靠,仍不能保证消防用电设备的供电可靠性,因此要求消防用电设备采用专用的供电回路,确保生产、生活用电被切断时,仍能保证消防供电。
如果生产、生活用电与消防用电的配电线路采用同一回路,火灾时,可能因电气线路短路或切断生产、生活用电,导致消防用电设备不能运行,因此,消防用电设备均应采用专用的供电回路。同时,消防电源宜直接取自建筑内设置的配电室的母线或低压电缆进线,且低压配电系统主接线方案应合理,以保证当切断生产、生活电源时,消防电源不受影响。
对于建筑的低压配电系统主接线方案,目前在国内建筑电气工程中采用的设计方案有不分组设计和分组设计两种。对于不分组方案,常见消防负荷采用专用母线段,但消防负荷与非消防负荷共用同一进线断路器或消防负荷与非消防负荷共用同一进线断路器和同一低压母线段。这种方案具有主接线简单、造价较低,但这种方案使消防负荷受非消防负荷故障的影响较大;对于分组设计方案,消防供电电源是从建筑的变电站低压侧封闭母线处将消防电源分出,形成各自独立的系统,这种方案主接线相对复杂,造价较高,但这种方案使消防负荷受非消防负荷故障的影响较小。图 11给出了几种接线方案的示意做法。


图 11 消防用电设备电源在变压器低压出线端设置单独主断路器示意
当采用柴油发电机作为消防设备的备用电源时,要尽量设计独立的供电回路,使电源能直接与消防用电设备连接,参见图 12。

本条规定的“供电回路”,是指从低压总配电室或分配电室至消防设备或消防设备室(如消防水泵房、消防控制室、消防电梯机房等)最末级配电箱的配电线路。
对于消防设备的备用电源,通常有三种:①独立于工作电源的市电回路,②柴油发电机,③应急供电电源(EPS)。这些备用电源的供电时间和容量,均要求满足各消防用电设备设计持续运行时间最长者的要求。
10.1.7 消防配电干线宜按防火分区划分,消防配电支线不宜穿越防火分区。
10.1.8 消防控制室、消防水泵房、防烟和排烟风机房的消防用电设备及消防电梯等的供电,应在其配电线路的最末一级配电箱处设置自动切换装置。
条文说明
10.1.8 本条为强制性条文。本条要求也是保证消防用电供电可靠性的一项重要措施。
本条规定的最末一级配电箱:对于消防控制室、消防水泵房、防烟和排烟风机房的消防用电设备及消防电梯等,为上述消防设备或消防设备室处的最末级配电箱;对于其他消防设备用电,如消防应急照明和疏散指示标志等,为这些用电设备所在防火分区的配电箱。
10.1.9 按一、二级负荷供电的消防设备,其配电箱应独立设置;按三级负荷供电的消防设备,其配电箱宜独立设置。消防配电设备应设置明显标志。
条文说明
10.1.9 本条规定旨在保证消防用电设备配电箱的防火安全和使用的可靠性。
火场的温度往往很高,如果安装在建筑中的消防设备的配电箱和控制箱无防火保护措施,当箱体内温度达到 200℃及以上时,箱内电器元件的外壳就会变形跳闸,不能保证消防供电。对消防设备的配电箱和控制箱应采取防火隔离措施,可以较好地确保火灾时配电箱和控制箱不会因为自身防护不好而影响消防设备正常运行。
通常的防火保护措施有:将配电箱和控制箱安装在符合防火要求的配电间或控制间内;采用内衬岩棉对箱体进行防火保护。
10.1.10 消防配电线路应满足火灾时连续供电的需要,其敷设应符合下列规定:
1 明敷时(包括敷设在吊顶内),应穿金属导管或采用封闭式金属槽盒保护,金属导管或封闭式金属槽盒应采取防火保护措施;当采用阻燃或耐火电缆并敷设在电缆井、沟内时,可不穿金属导管或采用封闭式金属槽盒保护;当采用矿物绝缘类不燃性电缆时,可直接明敷;
2 暗敷时,应穿管并应敷设在不燃性结构内且保护层厚度不应小于30mm;
3 消防配电线路宜与其他配电线路分开敷设在不同的电缆井、沟内;确有困难需敷设在同一电缆井、沟内时,应分别布置在电缆井、沟的两侧,且消防配电线路应采用矿物绝缘类不燃性电缆。
条文说明
10.1.10 本条第 1、2 款为强制性条文。消防配电线路的敷设是否安全,直接关系到消防用电设备在火灾时能否正常运行,因此,本条对消防配电线路的敷设提出了强制性要求。
工程中,电气线路的敷设方式主要有明敷和暗敷两种方式。对于明敷方式,由于线路暴露在外,火灾时容易受火灾或高温的作用而损毁,因此,规范要求线路明敷时要穿金属导管或金属线槽并采取保护措施。保护措施一般可采取包覆防火材料或涂刷防火材料。
对于阻燃或耐火电缆,由于其具有较好的阻燃和耐火性能,故当敷设在电缆井、沟内时,可不穿金属导管或封闭式金属槽盒。“阻燃电缆”和“耐火电缆”为符合国家现行标准《阻燃及耐火电缆:塑料绝缘阻燃及耐火电缆分级和要求》GA306.1~2 的电缆。
矿物绝缘类不燃性电缆由铜芯、矿物质绝缘材料、铜等金属护套组成,除具有良好的导电性能、机械物理性能、耐火性能外,还具有良好的不燃性,这种电缆在火灾条件下不仅能够保证火灾延续时间内的消防供电,还不会延燃、不产生烟雾,故规范允许这类电缆可以直接明敷。
暗敷设时,配电线路穿金属导管并敷设在保护层厚度达到30mm以上的结构内,是考虑到这种敷设方式比较安全、经济,且试验表明,这种敷设能保证线路在火灾中继续供电,故规范对暗敷时的厚度做出相关规定。
10.2 电力线路及电器装置
10.2 电力线路及电器装置
10.2.1 架空电力线与甲、乙类厂房(仓库),可燃材料堆垛,甲、乙、丙类液体储罐,液化石油气储罐,可燃、助燃气体储罐的最近水平距离应符合表10.2.1 的规定。
35kV 及以上架空电力线与单罐容积大于200m3 或总容积大于1000m3液化石油气储罐(区)的最近水平距离不应小于40m。
表10.2.1 架空电力线与甲、乙类厂房(仓库)、可燃材料堆垛等的最近水平距离(m)

条文说明
10.2.1 本条为强制性条文。本条规定的甲、乙类厂房、甲、乙类仓库,可燃材料堆垛,甲、乙、丙类液体储罐,液化石油气储罐和可燃、助燃气体储罐,均为容易引发火灾且难以扑救的场所和建筑。本条确定的这些场所或建筑与电力架空线的最近水平距离,主要考虑了架空电力线在倒杆断线时的危害范围。
据调查,架空电力线倒杆断线现象多发生在刮大风特别是刮台风时。据 21 起倒杆、断线事故统计,倒杆后偏移距离在 1m 以内的 6 起,2m~4m 的 4 起,半杆高的 4 起,一杆高的 4 起,1.5 倍杆高的 2 起,2 倍杆高的 1 起。对于采用塔架方式架设电线时,由于顶部用于稳定部分较高,该杆高可按高度最高一路调设线路的吊杆距地高度计算。
储存丙类液体的储罐,液体的闪点不低于 60℃,在常温下挥发可燃蒸气少,蒸气扩散达到燃烧爆炸范围的可能性更小。对此,可按不少于 1.2 倍电杆(塔)高的距离确定。
对于容积大的液化石油气单罐,实践证明,保持与高压架空电力线 1.5 倍杆(塔)高的水平距离,难以保障安全。因此,本条规定 35kV 以上的高压电力架空线与单罐容积大于 200m3 液化石油气储罐或总容积大于 1000 m3 的液化石油气储罐区的最小水平间距,当根据表 10.2.1 的规定按电杆或电塔高度的 1.5 倍计算后,距离小于 40m 时,仍需要按照 40m 确定。
对于地下直埋的储罐,无论储存的可燃液体或可燃气体的物性如何,均因这种储存方式有较高的安全性、不易大面积散发可燃蒸气或气体,该储罐与架空电力线路的距离可在相应规定距离的基础上减小一半。
10.2.2 电力电缆不应和输送甲、乙、丙类液体管道、可燃气体管道、热力管道敷设在同一管沟内。
条文说明
10.2.2 在厂矿企业特别是大、中型工厂中,将电力电缆与输送原油、苯、甲醇、乙醇、液化石油气、天然气、乙炔气、煤气等各类可燃气体、液体管道敷设在同一管沟内的现象较常见。由于上述液体或气体管道渗漏、电缆绝缘老化、线路出现破损、产生短路等原因,可能引发火灾或爆炸事故。
对于架空的开敞管廊,电力电缆的敷设应按相关专业规范的规定执行。一般可布置同一管廊中,但要根据甲、乙、丙类液体或可燃气体的性质,尽量与输送管道分开布置在管廊的两侧或不同标高层中。
10.2.3 配电线路不得穿越通风管道内腔或直接敷设在通风管道外壁上,穿金属导管保护的配电线路可紧贴通风管道外壁敷设。
配电线路敷设在有可燃物的闷顶、吊顶内时,应采取穿金属导管、采用封闭式金属槽盒等防火保护措施。
条文说明
10.2.3 低压配电线路因使用时间长绝缘老化,产生短路着火或因接触电阻大而发热不散。因此,规定了配电线路不应敷设在金属风管内,但采用穿金属导管保护的配电线路,可以紧贴风管外壁敷设。过去发生在有可燃物的闷顶(吊顶屋盖或上部楼板之间的空间)或吊顶内的电气火灾,大多因未采取穿金属导管保护,电线使用年限长、绝缘老化,产生漏电着火或电线过负荷运行发热着火等情况而引起。
10.2.4 开关、插座和照明灯具靠近可燃物时,应采取隔热、散热等防火措施。
卤钨灯和额定功率不小于100W 的白炽灯泡的吸顶灯、槽灯、嵌入式灯,其引入线应采用瓷管、矿棉等不燃材料作隔热保护。
额定功率不小于60W 的白炽灯、卤钨灯、高压钠灯、金属卤化物灯、荧光高压汞灯(包括电感镇流器)等,不应直接安装在可燃物体上或采取其他防火措施。
条文说明
10.2.4 本条为强制性条文。本条规定主要为预防和减少因照明器表面的高温部位靠近可燃物所引发的火灾。卤钨灯(包括碘钨灯和溴钨灯)的石英玻璃表面温度很高,如 1000W 的灯管温度高达 500℃~800℃,很容易烤燃与其靠近的纸、布、木构件等可燃物。吸顶灯、槽灯、嵌入式灯等采用功率不小于 100W 的白炽灯泡的照明灯具和不小于 60W 的白炽灯、卤钨灯、荧光高压汞灯、高压钠灯、金属卤灯光源等灯具,使用时间较长时,引入线及灯泡的温度会上升,甚至到 100℃以上。本条规定旨在防止高温灯泡引燃可燃物,而要求采用瓷管、石棉、玻璃丝等不燃烧材料将这些灯具的引入线与可燃物隔开。根据试验,不同功率的白炽灯的表面温度及其烤燃可燃物的时间、温度,见表 19。

10.2.5 可燃材料仓库内宜使用低温照明灯具,并应对灯具的发热部件采取隔热等防火措施,不应使用卤钨灯等高温照明灯具。
配电箱及开关应设置在仓库外。
条文说明
10.2.5 本条是根据仓库防火安全管理的需要而作的规定。
10.2.6 爆炸危险环境电力装置的设计应符合现行国家标准《爆炸危险环境电力装置设计规范》GB 50058 的规定。
10.2.7 老年人照料设施的非消防用电负荷应设置电气火灾监控系统。下列建筑或场所的非消防用电负荷宜设置电气火灾监控系统:
1 建筑高度大于50m 的乙、丙类厂房和丙类仓库,室外消防用水量大于30L/s的厂房(仓库);
2 一类高层民用建筑;
3 座位数超过1500 个的电影院、剧场,座位数超过3000 个的体育馆,任一层建筑面积大于3000m2 的商店和展览建筑,省(市)级及以上的广播电视、电信和财贸金融建筑,室外消防用水量大于25L/s 的其他公共建筑;
4 国家级文物保护单位的重点砖木或木结构的古建筑。
条文说明
10.2.7 本条规定了有条件时需要设置电气火灾监控系统的建筑范围,电气火灾监控系统的设计要求见现行国家标准《火灾自动报警系统设计规范》GB 50116。电气过载、短路等一直是我国建筑火灾的主要原因。电气火灾隐患形成和存留时间长,且不易发现,一旦引发火灾往往造成很大损失。根据有关统计资料,我国的电气火灾大部分是由电气线路直接或间接引起的。
电气火灾监控系统类型较多,本条规定主要指剩余电流电气火灾监控系统,一般由电流互感器、漏电探测器、漏电报警器组成。该系统能监控电气线路的故障和异常状态,发现电气火灾隐患,及时报警以消除这些隐患。由于我国存在不同的接地系统,在设置剩余电流动作电气火灾监控系统时,应注意区别对待。如在接地型式为 TN-C 的系统中,就要将其改造为 TN-C-S、TN-S 或局部 TT 系统后,才可以安装使用报警式剩余电流保护装置。
10.3 消防应急照明和疏散指示标志
10.3 消防应急照明和疏散指示标志
10.3.1 除建筑高度小于27m 的住宅建筑外,民用建筑、厂房和丙类仓库的下列部位应设置疏散照明:
1 封闭楼梯间、防烟楼梯间及其前室、消防电梯间的前室或合用前室、避难走道、避难层(间);
2 观众厅、展览厅、多功能厅和建筑面积大于200m2 的营业厅、餐厅、演播室等人员密集的场所;
3 建筑面积大于100m2 的地下或半地下公共活动场所;
4 公共建筑内的疏散走道;
5 人员密集的厂房内的生产场所及疏散走道。
条文说明
10.3.1 本条为强制性条文。设置疏散照明可以使人们在正常照明电源被切断后,仍然以较快的速度逃生,是保证和有效引导人员疏散的设施。本条规定了建筑内应设置疏散照明的部位,这些部位主要为人员安全疏散必须经过的重要节点部位和建筑内人员相对集中、人员疏散时易出现拥堵情况的场所。
对于本规范未明确规定的场所或部位,设计师应根据实际情况,从有利于人员安全疏散需要出发考虑设置疏散照明,如生产车间、仓库、重要办公楼中的会议室等。
10.3.2 建筑内疏散照明的地面最低水平照度应符合下列规定:
1 对于疏散走道,不应低于1.0 lx;
2 对于人员密集场所、避难层(间),不应低于3.0 lx;对于老年人照料设施、病房楼或手术部的避难间,不应低于10.0 lx;
3 对于楼梯间、前室或合用前室、避难走道,不应低于5.0lx;对于人员密集场所、老年人照料设施、病房楼或手术部内的楼梯间、前室或合用前室、避难走道,不应低于10.0lx。
条文说明
10.3.2 本条为强制性条文。本条规定的区域均为疏散过程中的重要过渡区或视作室内的安全区,适当提高疏散应急照明的照度值,可以大大提高人员的疏散速度和安全疏散条件,有效减少人员伤亡。
本条规定设置消防疏散照明场所的照度值,考虑了我国各类建筑中暴露出来的一些影响人员疏散的问题,参考了美国、英国等国家的相关标准,但仍较这些国家的标准要求低。因此,有条件的,要尽量增加该照明的照度,从而提高疏散的安全性。
10.3.3 消防控制室、消防水泵房、自备发电机房、配电室、防排烟机房以及发生火灾时仍需正常工作的消防设备房应设置备用照明,其作业面的最低照度不应低于正常照明的照度。
条文说明
10.3.3 本条为强制性条文。消防控制室、消防水泵房、自备发电机房等是要在建筑发生火灾时继续保持正常工作的部位,故消防应急照明的照度值仍应保证正常照明的照度要求。这些场所一般照明标准值参见现行国家标准《建筑照明设计标准》GB 50034 的有关规定。
10.3.4 疏散照明灯具应设置在出口的顶部、墙面的上部或顶棚上;备用照明灯具应设置在墙面的上部或顶棚上。
10.3.5 公共建筑、建筑高度大于54m 的住宅建筑、高层厂房(库房)和甲、乙、丙类单、多层厂房,应设置灯光疏散指示标志,并应符合下列规定:
1 应设置在安全出口和人员密集的场所的疏散门的正上方;
2 应设置在疏散走道及其转角处距地面高度1.0m 以下的墙面或地面上。灯光疏散指示标志的间距不应大于20m;对于袋形走道,不应大于10m;在走道转角区,不应大于1.0m。
条文说明
10.3.4、10.3.5 应急照明的设置位置一般有:设在楼梯间的墙面或休息平台板下,设在走道的墙面或顶棚的下面,设在厅、堂的顶棚或墙面上,设在楼梯口、太平门的门口上部。
对于疏散指示标志的安装位置,是根据国内外的建筑实践和火灾中人的行为习惯提出的。具体设计还可结合实际情况,在规范规定的范围内合理选定安装位置,比如也可设置在地面上等。总之,所设置的标志要便于人们辨认,并符合一般人行走时目视前方的习惯,能起诱导作用,但要防止被烟气遮挡,如设在顶棚下的疏散标志应考虑距离顶棚一定高度。
目前,在一些场所设置的标志存在不符合现行国家标准《消防安全标志》GB 13495 规定的现象,如将“疏散门”标成“安全出口”,“安全出口”标成“非常口”或“疏散口”等,还有的疏散指示方向混乱等。因此,有必要明确建筑中这些标志的设置要求。
对于疏散指示标志的间距,设计时还要根据标志的大小和发光方式以及便于人员在较低照度条件清楚识别的原则进一步缩小。
10.3.6 下列建筑或场所应在疏散走道和主要疏散路径的地面上增设能保持视觉连续的灯光疏散指示标志或蓄光疏散指示标志:
1 总建筑面积大于8000m2 的展览建筑;
2 总建筑面积大于5000m2 的地上商店;
3 总建筑面积大于500m2 的地下或半地下商店;
4 歌舞娱乐放映游艺场所;
5 座位数超过1500 个的电影院、剧场,座位数超过3000 个的体育馆、会堂或礼堂;
6 车站、码头建筑和民用机场航站楼中建筑面积大于3000m2 的候车、侯船厅和航站楼的公共区。
条文说明
10.3.6 本条要求展览建筑、商店、歌舞娱乐放映游艺场所、电影院、剧场和体育馆等大空间或人员密集场所的建筑设计,应在这些场所内部疏散走道和主要疏散路线的地面上增设能保持视觉连续的疏散指示标志。该标志是辅助疏散指示标志,不能作为主要的疏散指示标志。
合理设置疏散指示标志,能更好地帮助人员快速、安全地进行疏散。对于空间较大的场所,人们在火灾时依靠疏散照明的照度难以看清较大范围的情况,依靠行走路线上的疏散指示标志,可以及时识别疏散位置和方向,缩短到达安全出口的时间。
10.3.7 建筑内设置的消防疏散指示标志和消防应急照明灯具,除应符合本规范的规定外,还应符合现行国家标准《消防安全标志》GB 13495 和《消防应急照明和疏散指示系统》GB 17945 的规定。
木结构建筑
11 木结构建筑
11.0.1 木结构建筑的防火设计应符合本章的规定,建筑构件的燃烧性能和耐火极限应符合表11.0.1 的规定。
表11.0.1 木结构建筑构件的燃烧性能和耐火极限

注:1 除本规范另有规定外,当同一座木结构建筑存在不同高度的屋顶时,较低部分的屋顶承重构件和屋面不应采用可燃性构件,采用难燃性屋顶承重构件时,其耐火极限不应低于0.75h。
2 轻型木结构建筑的屋顶,除防水层、保温层及屋面板外,其他部分均应视为屋顶承重构件,且不应采用可燃性构件,耐火极限不应低于0.50h。
3 当建筑的层数不超过2 层、防火墙间的建筑面积小于600m2 且防火墙间的建筑长度小于60m 时,建筑构件的燃烧性能和耐火极限可按本规范有关四级耐火等级建筑的要求确定。
条文说明
11.0.1 本条规定了木结构建筑可以按本章进行防火设计,其构件燃烧性能和耐火极限、层数和防火分区面积,以及防火间距等都要满足要求,否则应按本规范相应耐火等级建筑的要求进行防火设计。
(1)表 11.0.1 中有关电梯井的墙、非承重外墙、疏散走道两侧的隔墙、承重柱、梁、楼板、屋顶承重构件及吊顶的燃烧性能和耐火极限的要求,主要依据我国对承重柱、梁、楼板等主要木结构构件的耐火试验数据,并参考国外建筑规范的有关规定,结合我国对材料燃烧性能和构件耐火极限的试验要求而确定的。在确定木结构构件的燃烧性能和耐火极限时,考虑了现代木结构建筑的特点、我国建筑耐火等级分级、不同耐火等级建筑构件的燃烧性能和耐火极限及与现行国家相关标准的协调,力求做到科学、合理、可行。
(2)电梯井内一般敷设有电线电缆,同时也可能成为火灾竖向蔓延的通道,具有较大的火灾危险性,但木结构建筑的楼层通常较低,即使与其他结构类型组合建造的木结构建筑,其建筑高度也不大于 24m。因此,在表 11.0.1 中,将电梯井的墙体确定为不燃性墙体,并比照本规范对木结构建筑中承重墙的耐火极限要求确定了其耐火极限,即不应低于 1.00h。
(3)木结构建筑中的梁和柱,主要采用胶合木或重型木构件,属于可燃材料。国内外进行的大量相关耐火试验表明,胶合木或重型木构件受火作用时,会在木材表面形成一定厚度的炭化层,并可因此降低木材内部的烧蚀速度,且炭化速率在标准耐火试验条件下基本保持不变。因此,设计时可以根据不同种木材的炭化速率、构件的设计耐火极限和设计荷载来确定梁和柱的设计截面尺寸,只要该截面尺寸预留了在实际火灾时间内可能被烧蚀的部分,承载力就可满足设计要求。此外,为便于在工程中能尽可能地体现胶合木或原木的美感,本条规定允许梁和柱采用不经防火处理的木构件。
(4)当同一座木结构建筑由不同高度部分的结构组成时,考虑到较低部分的结构发生火灾时,火焰会向较高部分的外墙蔓延;或者较高部分的结构发生火灾时,飞火可能掉落到较低部分的屋顶,存在火灾从外向内蔓延的可能,故要求较低部分的屋顶承重构件和屋面不能采用可燃材料。
(5)轻型木结构屋顶承重构件的截面尺寸一般较小,耐火时间较短。为了确保轻型木结构建筑屋顶承重构件的防火安全,本条要求将屋顶承重构件的燃烧性能提高到难燃。在工程中,一般采用在结构外包覆耐火石膏板等防火保护方法来实现。
(6)为便于设计,在本条文说明附录中列出了木结构建筑主要构件达到规定燃烧性能和耐火极限的构造方法,这些数据源自公安部天津消防研究所对木结构墙体、楼板、吊顶和胶合木梁、柱的耐火试验结果。需要说明的是,本条文说明附录中所列楼板中的定向刨花板和外墙外侧的定向刨花板(胶合板)的厚度,可根据实际结构受力经计算确定。设计时,对于与附录中所列情况完全一样的构件可以直接采用;如果存在较大变化,则需按照理论计算和试验测试验证相结合的方法确定所设计木构件的耐火极限。
(7)表注 3 的规定主要为与本规范第 5.1.2 和 5.3.1 条的要求协调一致。
11.0.2 建筑采用木骨架组合墙体时,应符合下列规定:
1 建筑高度不大于18m 的住宅建筑、建筑高度不大于24m 的办公建筑和丁、戊类厂房(库房)的房间隔墙和非承重外墙可采用木骨架组合墙体,其他建筑的非承重外墙不得采用木骨架组合墙体;
2 墙体填充材料的燃烧性能应为A 级;
3 木骨架组合墙体的燃烧性能和耐火极限应符合表11.0.2 的规定,其他要求应符合现行国家标准《木骨架组合墙体技术规范》GB/T 50361 的规定。
表11.0.2 木骨架组合墙体的燃烧性能和耐火极限(h)

条文说明
11.0.2 本条在国家标准《木骨架组合墙体技术规范》GB/T 50361-2005 第 4.5.3 条、第 5.6.1、5.6.2条规定的基础上作了调整。木骨架组合墙体由木骨架外覆石膏板或其他耐火板材、内填充岩棉等隔音、绝热材料构成。根据试验结果,木骨架组合墙体只能满足难燃性墙体的相关性能,所以本条限制了采用该类墙体的建筑的使用功能和建筑高度。
具有一定耐火性能的非承重外墙可有效防止火灾在建筑间的相互蔓延或通过外墙上、下蔓延。为防止火势通过木骨架组合墙体内部进行蔓延,本条要求其墙体填充材料的燃烧性能要不能低于 A级,即采用不燃性绝热和隔音材料。对于木骨架墙体应用中的更详细要求,见现行国家标准《木骨架组合墙体技术规范》GB/T 50361。
11.0.3 甲、乙、丙类厂房(库房)不应采用木结构建筑或木结构组合建筑。丁、戊类厂房(库房)和民用建筑,当采用木结构建筑或木结构组合建筑,其允许层数和允许建筑高度应符合表11.0.3-1 的规定,木结构建筑中防火墙间的允许建筑长度和每层最大允许建筑面积应符合表11.0.3-2 的规定。
表11.0.3-1 木结构建筑或木结构组合建筑的允许层数和允许建筑高度

表11.0.3-2 木结构建筑中防火墙间的允许建筑长度和每层最大允许建筑面积

注:1 当设置自动喷水灭火系统时,防火墙间的允许建筑长度和每层最大允许建筑面积可按本表的规定增加1.0 倍,对于丁、戊类地上厂房,防火墙间的每层最大允许建筑面积不限。
2 体育场馆等高大空间建筑,其建筑高度和建筑面积可适当增加。
条文说明
11.0.3 本条为强制性条文。控制木结构建筑的应用范围、高度、层数和防火分区大小,是控制其火灾危害的重要手段。本条参考国外相关标准规定,根据我国实际情况规定丁、戊类厂房(库房)和民用建筑可采用木结构建筑或木结构组合建筑,而甲、乙、丙类厂房(库房)则不允许。
(1)从木结构建筑构件的耐火性能看,木结构建筑的耐火等级介于三级和四级之间。本规范规定四级耐火等级的建筑只允许建造2层。在本章规定的木结构建筑中,构件的耐火性能优于四级耐火等级的建筑,因此规定木结构建筑的最多允许层数为3层。此外,本规范第11.04条对商店、体育馆以及丁、戊类厂房(库房)还规定其层数只能为单层。表11.0.3-1、表11.0.3-2规定的数值是在消化吸收国外有关规范和协调我国相关标准规定的基础上确定的。表 11.0.3-2 中 “防火墙间的每层最大允许建筑面积”,指位于两道防火墙之间的一个楼层的建筑面积。如果建筑只有1层,则该防火墙间的建筑面积可允许 1800m2 ;如果建筑需要建造3层,则两道防火墙之间的每个楼层的建筑面积最大只允许 600m2 ,使3个楼层的建筑面积之和不能大于单层时的最大允许建筑面积,即 1800m 2 。这一规定主要考虑到支撑楼板的柱、梁和竖向的分隔构件——楼板的燃烧性能较低,不能达到不燃的要求,因而,某一层着火后有可能导致位于两座防火墙之间的这 3 层楼均被烧毁。
(2)由于体育场馆等高大空间建筑,室内空间高度高、建筑面积大,一般难以全部采用木结构构件,主要为大跨度的梁和高大的柱可能采用胶合木结构,其他部分还需采用混凝土结构等具有较好耐火性能的传统建筑结构,故对此类建筑做了调整。为确保建筑的防火安全,建筑的高度和面积的扩大的程度以及因扩大后需要采取的防火措施等,应该按照国家规定程序进行论证和评审来确定。
11.0.4 老年人照料设施,托儿所、幼儿园的儿童用房和活动场所设置在木结构建筑内时,应布置在首层或二层。
商店、体育馆和丁、戊类厂房(库房)应采用单层木结构建筑。
条文说明
11.0.4 本条为强制性条文。本条规定是比照本规范第 5.4.3条和第5.4.4 条有关三级和四级耐火等级建筑的要求确定的。
本条对于木结构的商店、体育馆和丁、戊类厂房(仓库),要求其只能采用单层的建筑,并宜采用胶合木结构,同时,建筑高度仍要符合第11.0.3条的要求。商店、体育馆和丁、戊类厂(库)房等,因使用功能需要,往往要求较大的面积和较高的空间,胶合木具有较好的耐火承载力,用作柱和梁具有一定优势,无论外观与日常维护,还是实际防火性能均较钢材要好。
11.0.5 除住宅建筑外,建筑内发电机间、配电间、锅炉间的设置及其防火要求,应符合本规范第5.4.12 条~第5.4.15 条和第6.2.3 条~第6.2.6 条的规定。
11.0.6 设置在木结构住宅建筑内的机动车库、发电机间、配电间、锅炉间,应采用耐火极限不低于2.00h 的防火隔墙和1.00h 的不燃性楼板与其他部位分隔,不宜开设与室内相通的门、窗、洞口,确需开设时,可开设一樘不直通卧室的单扇乙级防火门。机动车库的建筑面积不宜大于60m2。
条文说明
11.0.5、11.0.6 规定了建筑内火灾危险性较大部位的防火分隔要求,对因使用需要等而开设的门、窗或洞口,要求采取相应的防火保护措施,以限制火灾在建筑内蔓延。
条文中规定的车库,为小型住宅建筑中的自用车库。根据我国的实际情况,没有限制停放机动车的数量,而是通过限制建筑面积来控制附属车库的大小和可能带来的火灾危险。
11.0.7 民用木结构建筑的安全疏散设计应符合下列规定:
1 建筑的安全出口和房间疏散门的设置,应符合本规范第5.5 节的规定。当木结构建筑的每层建筑面积小于200m2 且第二层和第三层的人数之和不超过25 人时,可设置1 部疏散楼梯;
2 房间直通疏散走道的疏散门至最近安全出口的直线距离不应大于表11.0.7-1的规定;
表11.0.7-1 房间直通疏散走道的疏散门至最近安全出口的直线距离(m)

3 房间内任一点至该房间直通疏散走道的疏散门的直线距离,不应大于表11.0.7-1 中有关袋形走道两侧或尽端的疏散门至最近安全出口的直线距离;
4 建筑内疏散走道、安全出口、疏散楼梯和房间疏散门的净宽度,应根据疏散人数按每100 人的最小疏散净宽度不小于表11.0.7-2 的规定计算确定;
表11.0.7-2 疏散走道、安全出口、疏散楼梯和房间疏散门

条文说明
11.0.7 本条第 2、3、4 款为强制性条文。本条是结合木结构建筑的整体耐火性能及其楼层的允许建筑面积,按照民用建筑安全疏散设计的原则,比照本规范第 5 章的有关规定确定的。表11.0.7-1 中的数据取值略小于三级耐火等级建筑的对应值。
11.0.8 丁、戊类木结构厂房内任意一点至最近安全出口的疏散距离分别不应大于50m 和60m,其他安全疏散要求应符合本规范第3.7 节的规定。
条文说明
11.0.8 根据本规范第 11.0.4 条的规定,丁、戊类木结构厂房建筑只能建造一层,根据本规范第 3.7节的规定, 四级耐火等级的单层丁、戊类厂房内任一点到最近安全出口的疏散距离分别不应大于50m和 60m。因此,尽管木结构建筑的耐火等级要稍高于四级耐火等级,但鉴于该距离较大,为保证人员安全,本条仍采用与本规范第 3.7.4 条规定相同的疏散距离。
11.0.9 管道、电气线路敷设在墙体内或穿过楼板、墙体时,应采取防火保护措施,与墙体、楼板之间的缝隙应采用防火封堵材料填塞密实。
住宅建筑内厨房的明火或高温部位及排油烟管道等,应采用防火隔热措施。
条文说明
11.0.9 本条为强制性条文。木结构建筑,特别是轻型木结构体系的建筑,其墙体、楼板和木骨架组合墙体内的龙骨均为木材。在其中敷设或穿过电线、电缆时,因电气原因导致发热或火灾时不易被发现,存在较大安全隐患,因此规定相关电线、电缆均需采取如穿金属导管保护。建筑内的明火部位或厨房内的灶台、热加工部位、烟道或排油烟管道等高温作业或温度较高的排气管道、易着火的油烟管道,均需避免与这些墙体直接接触,要在其周围采用导热性差的不燃材料隔热等防火保护或隔热措施,以降低其火灾危险性。
有关防火封堵要求,见本规范第 6.3.4条和第6.3.5 条的条文说明。
11.0.10 民用木结构建筑之间及其与其他民用建筑的防火间距不应小于表11.0.10的规定。
民用木结构建筑与厂房(仓库)等建筑的防火间距、木结构厂房(仓库)之间及其与其他民用建筑的防火间距,应符合本规范第3、4 章有关四级耐火等级建筑的规定。
表11.0.10 民用木结构建筑之间及其与其他民用建筑的防火间距(m)

注:1 两座木结构建筑之间或木结构建筑与其他民用建筑之间,外墙均无任何门、窗、洞口时,防火间距可为4m;外墙上的门、窗、洞口不正对且开口面积之和不大于外墙面积的10%时,防火间距可按本表的规定减少25%。
2 当相邻建筑外墙有一面为防火墙,或建筑物之间设置防火墙且墙体截断不燃性屋面或高出难燃性、可燃性屋面不低于0.5m 时,防火间距不限。
条文说明
11.0.10 本条为强制性条文。木结构建筑之间及木结构建筑与其它结构类型建筑的防火间距,是在分析了国内外相关建筑规范基础上,根据木结构和其他结构类型建筑的耐火性能确定的。
试验证明,发生火灾的建筑对相邻建筑的影响与该建筑物外墙的耐火极限和外墙上的门、窗或洞口的开口比例有直接关系。美国《国际建筑规范》(2012 年版)对建筑物类型及其耐火性能和防火间距的规定,见表 20,对外墙上不同开口比例的建筑间的防火间距的规定见表 21。


目前,木结构建筑的允许建造规模均较小。根据加拿大国家建筑研究院的相关试验结果,如果相邻两建筑的外墙均无洞口,并且外墙的耐火极限均不低于 1.00h 时,防火间距减少至 4m 后仍能够在足够时间内有效阻止火灾的相互蔓延。考虑到有些建筑完全不开门、窗比较困难,比照本规范第 5 章的规定,当每一面外墙开孔不大于 10%时,允许防火间距按照本条文中表 11.0.10 的规定减少 25%。
11.0.11 木结构墙体、楼板及封闭吊顶或屋顶下的密闭空间内应采取防火分隔措施,且水平分隔长度或宽度均不应大于20m,建筑面积不应大于300m2,墙体的竖向分隔高度不应大于3m。
轻型木结构建筑的每层楼梯梁处应采取防火分隔措施。
条文说明
11.0.11 木结构建筑,特别是轻型木结构建筑中的框架构件和面板之间存在许多空腔。对墙体、楼板及封闭吊顶或屋顶下的密闭空间采取防火分隔措施,可阻止因构件内某处着火所产生的火焰、高温气体以及烟气在这些空腔内蔓延。根据加拿大《国家建筑规范》(2010 年版),常采用厚度不小于38mm 的实木锯材、厚度不小于 12mm 的石膏板或厚度不小于 0.38mm 的钢挡板进行防火分隔。
在轻型木结构建筑中设置水平防火分隔,主要用于限制火焰和烟气在水平构件内蔓延。水平防火构造的设置,一般要根据空间的长度、宽度和面积来确定。常见的做法是,将这些空间按照每一空间的面积不大于 300m2 ,长度或宽度不大于 20m 的要求划分为较小的防火分隔空间。
当顶棚材料安装在龙骨上时,一般需在双向龙骨形成的空间内增加水平防火分隔构件。采用实木锯材或工字搁栅的楼板和屋顶盖,搁栅之间的支撑通常可用作水平防火分隔构件,但当空间的长度或宽度大于 20m 时,沿搁栅平行方向还需要增加防火分隔构件。
墙体竖向的防火分隔,主要用于阻挡火焰和烟气通过构件上的开孔或墙体内的空腔在不同构件之间蔓延。多数轻型木结构墙体的防火分隔,主要采用墙体的顶梁板和底梁板来实现。
对于弧型转角吊顶、下沉式吊顶和局部下沉式吊顶,在构件的竖向空腔与横向空腔的交汇处,需要采取防火分隔构造措施。在其他大多数情况下,这种防火分隔可采用墙体的顶梁板、楼板中的端部桁架以及端部支撑来实现。
水平密闭空腔与竖向密闭空腔的连接交汇处、轻型木结构建筑的梁与楼板交接的最后一级踏步处,一般也需要采取类似的防火分隔措施。
11.0.12 木结构建筑与钢结构、钢筋混凝土结构或砌体结构等其他结构类型组合建造时,应符合下列规定:
1 竖向组合建造时,木结构部分的层数不应超过3 层并应设置在建筑的上部,木结构部分与其他结构部分宜采用耐火极限不低于1.00h 的不燃性楼板分隔。
水平组合建造时,木结构部分与其他结构部分宜采用防火墙分隔;
2 当木结构部分与其他结构部分之间按上款规定进行了防火分隔时,木结构部分和其他部分的防火设计,可分别执行本规范对木结构建筑和其他结构建筑的规定;其他情况,建筑的防火设计应执行本规范有关木结构建筑的规定;
3 室内消防给水应根据建筑的总高度、体积或层数和用途按本规范第8 章和国家现行有关标准的规定确定,室外消防给水应按本规范有关四级耐火等级建筑的规定确定。
条文说明
11.0.12 本条规定了木结构与钢结构、钢筋混凝土结构或砌体结构等其他结构类型组合建造时的防火设计要求。
对于竖向组合建造的形式,火灾通常都是从下往上蔓延,当建筑物下部着火时,火焰会蔓延到上层的木结构部分;但有时火灾也能从上部蔓延到下部,故有必要在木结构与其他结构之间采取竖向防火分隔措施。本条规定要求:当下部建筑为钢筋混凝土结构或其他不燃性结构时,建筑的总楼层数可大于 3 层,但无论与哪种不燃性结构竖向组合建造,木结构部分的层数均不能多于 3 层。
对于水平组合建造的形式,采用防火墙将木结构部分与其他结构部分分隔开,能更好地防止火势从建筑物的一侧蔓延至另一侧。如果未做分隔,就要将组合建筑整体按照木结构建筑的要求确定相关防火要求。
11.0.13 总建筑面积大于1500m2 的木结构公共建筑应设置火灾自动报警系统,木结构住宅建筑内应设置火灾探测与报警装置。
条文说明
11.0.13 木结构建筑内可燃材料较多,且空间一般较小,火灾发展相对较快。为能及早报警,通知人员尽早疏散和采取灭火行动,特别是有人住宿的场所和用于儿童或老年人活动的场所,要求一定规模的此类建筑设置火灾自动报警系统。木结构住宅建筑的火灾自动报警系统,一般采用家用火灾报警装置。
11.0.14 木结构建筑的其他防火设计应执行本规范有关四级耐火等级建筑的规定,防火构造要求除应符合本规范的规定外,尚应符合现行国家标准《木结构设计规范》GB 50005 等标准的规定。
12.1 一般规定
12.1 一般规定
12.1.1 城市交通隧道(以下简称隧道)的防火设计应综合考虑隧道内的交通组成、隧道的用途、自然条件、长度等因素。
条文说明
12.1.1 隧道的用途及交通组成、通风情况决定了隧道可燃物数量与种类、火灾的可能规模及其增长过程和火灾延续时间,影响隧道发生火灾时可能逃生的人员数量及其疏散设施的布置;隧道的环境条件和隧道长度等决定了消防救援和人员的逃生难易程度及隧道的防烟、排烟和通风方案;隧道的通风与排烟等因素又对隧道中的人员逃生和灭火救援影响很大。因此,隧道设计应综合考虑各种因素和条件后,合理确定防火要求。
12.1.2 单孔和双孔隧道应按其封闭段长度和交通情况分为一、二、三、四类,并应符合表12.1.2 的规定。
表12.1.2 单孔和双孔隧道分类

条文说明
12.1.2 交通隧道的火灾危险性主要在于:①现代隧道的长度日益增加,导致排烟和逃生、救援困难;②不仅车载量更大,而且需通行运输危险材料的车辆,有时受条件限制还需采用单孔双向行车道,导致火灾规模增大,对隧道结构的破坏作用大;③车流量日益增长,导致发生火灾的可能性增加。本规范在进行隧道分类时,参考了日本《道路隧道紧急情况用设施设置基准及说明》和我国《公路隧道交通工程设计规范》JTG/T D71等标准,并适当做了简化,考虑的主要因素为隧道长度和通行车辆类型。
12.1.3 隧道承重结构体的耐火极限应符合下列规定:
1 一、二类隧道和通行机动车的三类隧道,其承重结构体耐火极限的测定应符合本规范附录C 的规定;对于一、二类隧道,火灾升温曲线应采用本规范附录C 第C.0.1 条规定的RABT 标准升温曲线,耐火极限分别不应低于2.00h 和1.50h;对于通行机动车的三类隧道,火灾升温曲线应采用本规范附录C 第C.0.1 条规定的HC 标准升温曲线,耐火极限不应低于2.00h;
2 其他类别隧道承重结构体耐火极限的测定应符合现行国家标准《建筑构件耐火试验方法 第 1 部分:通用要求》GB/T9978.1 的规定;对于三类隧道,耐火极限不应低于2.00h;对于四类隧道,耐火极限不限。
条文说明
12.1.3 本条为强制性条文。隧道结构一旦受到破坏,特别是发生坍塌时,其修复难度非常大,花费也大。同时,火灾条件下的隧道结构安全,是保证火灾时灭火救援和火灾后隧道尽快修复使用的重要条件。不同隧道可能的火灾规模与持续时间有所差异。目前,各国以建筑构件为对象的标准耐火试验,均以《建筑构件耐火试验》 ISO 834 的标准升温曲线(纤维质类)为基础,如《建筑材料及构件耐火试验 第20部分 建筑构件耐火性能试验方法一般规定》 BS 476:Part 20、《建筑材料及构件耐火性能》DIN 4102、《建筑材料及构件耐火试验方法》AS 1530 和《建筑构件耐火试验方法》 GB 9978 等。该标准升温曲线以常规工业与民用建筑物内可燃物的燃烧特性为基础,模拟了地面开放空间火灾的发展状况,但这一模型不适用于石油化工工程中的有些火灾,也不适用于常见的隧道火灾。
隧道火灾是以碳氢火灾为主的混合火灾。碳氢(HC)标准升温曲线的特点是所模拟的火灾在发展初期带有爆燃——热冲击现象,温度在最初 5min 之内可达到 930℃左右,20min 后稳定在 1080℃左右。这种升温曲线模拟了火灾在特定环境或高潜热值燃料燃烧的发展过程,在国际石化工业领域和隧道工程防火中得到了普遍应用。过去,国内外开展了大量研究来确定可能发生在隧道以及其它地下建筑中的火灾类型,特别是 1990 年前后欧洲开展的 Eureka 研究计划。根据这些研究的成果,发展了一系列不同火灾类型的升温曲线。其中,法国提出了改进的碳氢标准升温曲线、德国提出了RABT 曲线、荷兰交通部与 TNO 实验室提出了 RWS 标准升温曲线,我国则以碳氢升温曲线为主。在 RABT 曲线中, 温度在 5min 之内就能快速升高到 1200℃, 在 1200℃处持续 90min, 随后的 30min内温度快速下降。这种升温曲线能比较真实地模拟隧道内大型车辆火灾的发展过程:在相对封闭的隧道空间内因热量难以扩散而导致火灾初期升温快、有较强的热冲击,随后由于缺氧状态和灭火作用而快速降温。
此外,试验研究表明,混凝土结构受热后会由于内部产生高压水蒸气而导致表层受压,使混凝土发生爆裂。结构荷载压力和混凝土含水率越高,发生爆裂的可能性也越大。当混凝土的质量含水率大于 3%时,受高温作用后肯定会发生爆裂现象。当充分干燥的混凝土长时间暴露在高温下时,混凝土内各种材料的结合水将会蒸发,从而使混凝土失去结合力而发生爆裂,最终会一层一层地穿透整个隧道的混凝土拱顶结构。这种爆裂破坏会影响人员逃生,使增强钢筋因暴露于高温中失去强度而致结构破坏,甚至导致结构垮塌。
为满足隧道防火设计需要,在本规范附录 C 中增加了有关隧道结构耐火试验方法的有关要求。
12.1.4 隧道内的地下设备用房、风井和消防救援出入口的耐火等级应为一级,地面的重要设备用房、运营管理中心及其他地面附属用房的耐火等级不应低于二级。
条文说明
12.1.4 本条为强制性条文。服务于隧道的重要设备用房,主要包括隧道的通风与排烟机房、变电站、消防设备房。其他地面附属用房,主要包括收费站、道口检查亭、管理用房等。隧道内及地面保障隧道日常运行的各类设备用房、管理用房等基础设施以及消防救援专用口、临时避难间,在火灾情况下担负着灭火救援的重要作用,需确保这些用房的防火安全。
12.1.5 除嵌缝材料外,隧道的内部装修应采用不燃材料。
条文说明
12.1.5 隧道内发生火灾时的烟气控制和减小火灾烟气对人的毒性作用也是隧道防火面临的主要问题,要严格控制装修材料的燃烧性能及其发烟量,特别是可能产生大量毒性气体的材料。
12.1.6 通行机动车的双孔隧道,其车行横通道或车行疏散通道的设置应符合下列规定:
1 水底隧道宜设置车行横通道或车行疏散通道。车行横通道的间隔和隧道通向车行疏散通道入口的间隔宜为1000m~1500m;
2 非水底隧道应设置车行横通道或车行疏散通道。车行横通道的间隔和隧道通向车行疏散通道入口的间隔不宜大于1000m;
3 车行横通道应沿垂直隧道长度方向布置,并应通向相邻隧道;车行疏散通道应沿隧道长度方向布置在双孔中间,并应直通隧道外;
4 车行横通道和车行疏散通道的净宽度不应小于4.0m,净高度不应小于4.5m;
5 隧道与车行横通道或车行疏散通道的连通处,应采取防火分隔措施。
条文说明
12.1.6 本条主要规定了不同隧道车行横通道或车行疏散通道的设置要求。
(1)当隧道发生火灾时,下风向的车辆可继续向前方出口行驶,上风向的车辆则需要利用隧道辅助设施进行疏散。隧道内的车辆疏散一般可采用两种方式,一是在双孔隧道之间设置车行横通道,另一种是在双孔中间设置专用车行疏散通道。前者工程量小、造价较低,在工程中得到普遍应用;后者可靠性更好、安全性高,但因造价高,在工程中应用不多。双孔隧道之间的车行横通道、专用车行疏散通道不仅可用于隧道内车辆疏散,还可用于巡查、维修、救援及车辆转换行驶方向。
车行横通道间隔及隧道通向车行疏散通道的入口间隔,在本次修订时进行了适当调整,水底隧道由原规定的 500m~1500m 调整为 1000m~1500m,非水底隧道由原规定的 200m~500m 调整为不宜大于 1000m。主要考虑到两方面因素:一方面,受地质条件多样性的影响,城市隧道的施工方法较多,而穿越江、河、湖泊等水底隧道常采用盾构法、沉管法施工,在隧道两管间设置车行横通道的工程风险非常大,可实施性不强;另一方面,城市隧道灭火救援响应快、隧道内消防设施齐全,而且越来越多的城市隧道设计有多处进、出口匝道,事故时,车辆可利用匝道进行疏散。
此外, 本条规定还参考了国内、 外相关规范, 如国家行业标准 《公路隧道设计规范》 JTG D70-2004和《欧洲道路隧道安全》 (European Commission Directorate General for Energy and Transport)等标准或技术文件。《公路隧道设计规范》JTG D70-2004规定,山岭公路隧道的车行横通道间隔:车行横通道的设置间距可取 750m,并不得大于 1000m;长 1000m~1500m 的隧道宜设置 1 处,中、短隧道可不设; 《欧洲道路隧道安全》规定,双管隧道之间车行横通道的间距为 1500m;奥地利 RVS9.281/9.282 规定,车行横向连接通道的间距为 1000m。综上所述,本次修订适当加大了车行横通道的间隔。
(2)《公路隧道设计规范》JTG D70-2004 对山岭公路隧道车行横通道的断面建筑限界规定,如图 13 所示。城市交通隧道对通行车辆种类有严格的规定,如有些隧道只允许通行小型机动车、有些隧道禁止通行大、中型货车、有些是客货混用隧道。横通道的断面建筑限界应与隧道通行车辆种类相适应,仅通行小型机动车或禁止通行大型货车的隧道横通道的断面建筑限界可适当降低。

(3)隧道与车行横通道或车行疏散通道的连通处采取防火分隔措施,是为防止火灾向相邻隧道或车行疏散通道蔓延。防火分隔措施可采用耐火极限与相应结构耐火极限一致的防火门,防火门还要具有良好的密闭防烟性能。
12.1.7 双孔隧道应设置人行横通道或人行疏散通道,并应符合下列规定:
1 人行横通道的间隔和隧道通向人行疏散通道入口的间隔,宜为250m~300m;
2 人行疏散横通道应沿垂直双孔隧道长度方向布置,并应通向相邻隧道。人行疏散通道应沿隧道长度方向布置在双孔中间,并应直通隧道外;
3 人行横通道可利用车行横通道;
4 人行横通道或人行疏散通道的净宽度不应小于1.2m,净高度不应小于2.1m;
5 隧道与人行横通道或人行疏散通道的连通处,应采取防火分隔措施,门应采用乙级防火门。
条文说明
12.1.7 本条规定了双孔隧道设置人行横通道或人行疏散通道的要求。
在隧道设计中,可以采用多种逃生避难形式,如横通道、地下管廊、疏散专用道等。采用人行横通道和人行疏散通道进行疏散与逃生,是目前隧道中应用较为普遍的形式。人行横通道是垂直于两孔隧道长度方向设置、连接相邻两孔隧道的通道,当两孔隧道中某一条隧道发生火灾时,该隧道内的人员可以通过人行横通道疏散至相邻隧道。人行疏散通道是设在两孔隧道中间或隧道路面下方、直通隧道外的通道,当隧道发生火灾时,隧道内的人员进入该通道进行逃生。人行横通道与人行疏散通道相比,造价相对较低,且可以利用隧道内车行横通道。设置人行横通道和人行疏散通道时,需符合以下原则:
(1)人行横通道的间隔和隧道通向人行疏散通道的入口间隔,要能有效保证隧道内的人员在较短时间内进入人行横通道或人行疏散通道。
根据荷兰及欧洲的一系列模拟实验,250m 为隧道内的人员在初期火灾烟雾浓度未造成更大影响情况下的最大逃生距离。《公路隧道设计规范》JTG D70-2004 规定了山岭公路隧道的人行横通道间隔:人行横通道的设置间距可取 250m,并不大于 500m。美国消防协会《公路隧道、桥梁及其他限行公路标准》NFPA 502(2011 年版)规定:隧道应有应急出口,且间距不应大于 300m;当隧道采用耐火极限为 2.00h 以上的结构分隔,或隧道为双孔时,两孔间的横通道可以替代应急出口,且间距不应大于 200m。其他一些国家对人行横通道的规定如表 22。

(2)人行横通道或人行疏散通道的尺寸要能保证人员的应急通行。
本次修订对人行横通道的净尺寸进行了适当调整,由原来的净宽度不应小于 2.0m、净高度不应小于 2.2m 分别调整为净宽度不应小于 1.2m、净高度不应小于 2.1m。原规定主要参照行业标准《公路隧道设计规范》JTG D70-2004 对山岭公路人行隧道横通道的断面建筑限界规定。城市隧道由于地质条件的复杂性和施工方法的多样性,相当多的城市隧道采用盾构法施工,设置宽度不小于 2.0m 的人行横通道难度很大、工程风险高。本次修订的人行横通道宽度,参考了美国消防协会《公路隧道、桥梁及其他限行公路标准》NFPA 502(2011 年版)的相关规定(人行横通道的净宽不小于 1.12m),同时,结合我国人体特征,考虑了满足 2 股人流通行及消防员带装备通行的需求。
另外,人行横通道的宽度加大后也不利于对疏散通道实施正压送风。
综合以上因素,本次修订时适当调整了人行横通道的尺寸,使之既满足人员疏散和消防员通行的要求,又能降低施工风险。
(3)隧道与人行横通道或人行疏散通道的连通处所进行的防火分隔,应能防止火灾和烟气影响人员安全疏散。目前较为普遍的做法是,在隧道与人行横通道或人行疏散通道的连通处设置防火门。美国消防协会《公路隧道、桥梁及其他限行公路标准》NFPA 502(2011 年版)规定,人行横通道与隧道连通处门的耐火极限应达到 1.5h。
12.1.8 单孔隧道宜设置直通室外的人员疏散出口或独立避难所等避难设施。
条文说明
12.1.8 避难设施不仅可为逃生人员提供保护,还可用作消防员暂时躲避烟雾和热气的场所。在中、长隧道设计中,设置人员的安全避难场所是一项重要内容。避难场所的设置要充分考虑通道的设置、隔间及空间的分配以及相应的辅助设施的要求。对于较长的单孔隧道和水底隧道,采用人行疏散通道或人行横通道存在一定难度时,可以考虑其他形式的人员疏散或避难,如设置直通室外的疏散出口、独立的避难场所、路面下的专用疏散通道等。
12.1.9 隧道内的变电站、管廊、专用疏散通道、通风机房及其他辅助用房等,应采取耐火极限不低于2.00h 的防火隔墙和乙级防火门等分隔措施与车行隧道分隔。
条文说明
12.1.9 隧道内的变电站、管廊、专用疏散通道、通风机房等是保障隧道日常运行和应急救援的重要设施,有的本身还具有一定的火灾危险性。因此,在设计中要采取一定的防火分隔措施与车行隧道分隔。其分隔要求可参照本规范第 6 章有关建筑物内重要房间的分隔要求确定。
12.1.10 隧道内地下设备用房的每个防火分区的最大允许建筑面积不应大于
1500m2,每个防火分区的安全出口数量不应少于2 个,与车道或其它防火分区相通的出口可作为第二安全出口,但必须至少设置1 个直通室外的安全出口;建筑面积不大于500m2 且无人值守的设备用房可设置1 个直通室外的安全出口。
条文说明
12.1.10 本条规定了地下设备用房的防火分区划分和安全出口设置要求。考虑到隧道的一些专用设备,如风机房、风道等占地面积较大、安全出口难以开设,且机房无人值守,只有少数人员巡检的实际情况,规定了单个防火分区的最大允许建筑面积不大于 1500m2 ,以及无人值守的设备用房可设1个安全出口的条件。
12.2 消防给水和灭火设施
12.2 消防给水和灭火设施
12.2.1 在进行城市交通的规划和设计时,应同时设计消防给水系统。四类隧道和行人或通行非机动车辆的三类隧道,可不设置消防给水系统。
12.2.2 消防给水系统的设置应符合下列规定:
1 消防水源和供水管网应符合国家现行有关标准的规定;
2 消防用水量应按隧道的火灾延续时间和隧道全线同一时间发生一次火灾计算确定。一、二类隧道的火灾延续时间不应小于3.0h;三类隧道,不应小于2.0h;
3 隧道内的消防用水量应按需要同时开启所有灭火设施的用水量之和计算;
4 隧道内宜设置独立的消防给水系统。严寒和寒冷地区的消防给水管道及室外消火栓应采取防冻措施;当采用干式给水系统时,应在管网的最高部位设置自动排气阀,管道的充水时间不宜大于90s;
5 隧道内的消火栓用水量不应小于20L/s,隧道外的消火栓用水量不应小于30L/s。对于长度小于1000m 的三类隧道,隧道内、外的消火栓用水量可分别为10L/s和20L/s;
6 管道内的消防供水压力应保证用水量达到最大时,最不利点处的水枪充实水柱不小于10.0m。消火栓栓口处的出水压力大于0.5MPa 时,应设置减压设施;
7 在隧道出入口处应设置消防水泵接合器和室外消火栓;
8 隧道内消火栓的间距不应大于50m,消火栓的栓口距地面高度宜为1.1m;
9 设置消防水泵供水设施的隧道,应在消火栓箱内设置消防水泵启动按钮;
10 应在隧道单侧设置室内消火栓箱,消火栓箱内应配置1 支喷嘴口径19mm的水枪、1 盘长25m、直径65mm 的水带,并宜配置消防软管卷盘。
条文说明
12.2.1、12.2.2 这两条条文参照国内外相关标准的要求,规定了隧道的消防给水及其管道、设备等的一般设计要求。四类隧道和通行人员或非机动车辆的三类隧道,通常隧道长度较短或火灾危险性较小,可以利用城市公共消防系统或者灭火器进行灭火、控火,而不需单独设置消防给水系统。
隧道的火灾延续时间,与隧道内的通风情况和实际的交通状况关系密切,有时延续较长时间。本条尽管规定了一个基本的火灾延续时间,但有条件的,还是要根据隧道通行车辆及其长度,特别是一类隧道,尽量采用更长的设计火灾延续时间,以保证有较充分的灭火用水储备量。
在洞口附近设置的水泵接合器,对于城市隧道的灭火救援而言,十分重要。水泵接合器的设置位置,既要便于消防车向隧道内的管网供水,还要不影响附近的其他救援行动。
12.2.3 隧道内应设置排水设施。排水设施应考虑排除渗水、雨水、隧道清洗等水量和灭火时的消防用水量,并应采取防止事故时可燃液体或有害液体沿隧道漫流的措施。
条文说明
12.2.3 本条规定的隧道排水,其目的在于排除灭火过程中产生的大量积水,避免隧道内因积聚雨水、渗水、灭火产生的废水而导致可燃液体流散、增加疏散与救援的困难,防止运输可燃液体或有害液体车辆逸漏但未燃烧的液体,因缺乏有组织的排水措施而漫流进入其它设备沟、疏散通道、重要设备房等区域内而引发火灾事故。
12.2.4 隧道内应设置ABC 类灭火器,并应符合下列规定:
1 通行机动车的一、二隧道和通行机动车并设置3 条及以上车道的三类隧道,在隧道两侧均应设置灭火器;每个设置点不应少于4 具;
2 其他隧道,可在隧道一侧设置灭火器;每个设置点不应少于2 具;
3 灭火器设置点的间距不应大于100m。
条文说明
12.2.4 引发隧道内火灾的主要部位有:行驶车辆的油箱、驾驶室、行李或货物和客车的旅客座位等,火灾类型一般为 A、B 类混合,部分火灾可能因隧道内的电器设备、配电线路引起。因此,在隧道内要合理配置能扑灭 ABC 类火灾的灭火器。
本条有关数值的确定,参考了国家标准《建筑灭火器配置设计规范》GB 50140-2005、美国消防协会、日本建设省的有关标准和国外有关隧道的研究报告。对于交通量大或者车道较多的隧道,为保证人身安全和快速处置初起火,有必要在隧道两侧设置灭火器。四类隧道一般为火灾危险性较小或长度较短的隧道,即使发生火灾,人员疏散和扑救也较容易。因此,消防设施的设置以配备适用的灭火器为主。
12.3 通风和排烟系统
12.3 通风和排烟系统
条文说明
根据对隧道的火灾事故分析,由一氧化碳导致的人员死亡和因直接烧伤、爆炸及其它有毒气体引起的人员死亡约各占一半。通常,采用通风、防排烟措施控制烟气产物及烟气运动可以改善火灾环境,并降低火场温度以及热烟气和热分解产物的浓度,改善视线。但是,机械通风会通过不同途径对不同类型和规模的火灾产生影响,在某些情况下反而会加剧火势发展和蔓延。实验表明:在低速通风时,对小轿车的火灾影响不大;可以降低小型油池(约 10m2 )火的热释放速率,但会加强通风控制的大型油池(约 100m2 )火的热释放速率;在纵向机械通风条件下,载重货车火的热释放速率可以达到自然通风条件下的数倍。因此,隧道内的通风排烟系统设计,要针对不同隧道环境确定合适的通风排烟方式和排烟量。
12.3.1 通行机动车的一、二、三类隧道应设置排烟设施。
条文说明
12.3.1 本条为强制性条文。隧道的空间特性,导致其一旦发生火灾,热烟排除非常困难,往往会因高温而使结构发生破坏,烟气积聚而导致灭火、疏散困难且火灾延续时间很长。因此,隧道内发生火灾时的排烟是隧道防火设计的重要内容。本条规定了需设置排烟设施的隧道,四类隧道因长度较短、发生火灾的概率较低或火灾危险性较小,可不设置排烟设施。
12.3.2 隧道内机械排烟系统的设置应符合下列规定:
1 长度大于3000m 的隧道,宜采用纵向分段排烟方式或重点排烟方式;
2 长度不大于3000m 的单洞单向交通隧道,宜采用纵向排烟方式;
3 单洞双向交通隧道,宜采用重点排烟方式。
12.3.3 机械排烟系统与隧道的通风系统宜分开设置。合用时,合用的通风系统应具备在火灾时快速转换的功能,并应符合机械排烟系统的要求。
12.3.4 隧道内设置的机械排烟系统应符合下列规定:
1 采用全横向和半横向通风方式时,可通过排风管道排烟;
2 采用纵向排烟方式时,应能迅速组织气流、有效排烟,其排烟风速应根据隧道内的最不利火灾规模确定,且纵向气流的速度不应小于2m/s,并应大于临界风速;
3 排烟风机和烟气流经的风阀、消声器、软接等辅助设备,应能承受设计的隧道火灾烟气排放温度,并应能在250℃下连续正常运行不小于1.0h。排烟管道的耐火极限不应低于1.00h。
12.3.5 隧道的避难设施内应设置独立的机械加压送风系统,其送风的余压值应为30Pa~50Pa。
条文说明
12.3.2~12.3.5 隧道排烟方式分为自然排烟和机械排烟。自然排烟,是利用短隧道的洞口或在隧道沿途顶部开设的通风口 (例如,隧道敷设在路中绿化带下的情形) 以及烟气自身浮力进行排烟的方式。采用自然排烟时,应注意错位布置上、下行隧道开设的自然排烟口或上、下行隧道的洞口,防止非着火隧道汽车行驶形成的活塞风将邻近隧道排出的烟气“倒吸”入非着火隧道,造成烟气蔓延。
(1)隧道的机械排烟模式分为纵向排烟和横向排烟方式以及由这两种基本排烟模式派生的各种组合排烟模式。排烟模式应根据隧道种类、疏散方式,并结合隧道正常工况的通风方式确定,并将烟气控制在较小范围之内,以保证人员疏散路径满足逃生环境要求,同时为灭火救援创造条件。
(2)火灾时,迫使隧道内的烟气沿隧道纵向流动的排烟形式为纵向排烟模式,是适用于单向交通隧道的一种最常用烟气控制方式。该模式可通过悬挂在隧道内的射流风机或其他射流装置、风井送排风设施等及其组合方式实现。纵向通风排烟时,气流方向与车行方向一致,以火源点为界,火源点下游为烟气区、上游为非烟气区,司乘人员往气流上游方向疏散。由于高温烟气沿坡度向上扩散速度很快,当在坡道上发生火灾,并采用纵向排烟控制烟流,排烟气流逆坡向时,必须使纵向气流的流速高于临界风速。试验证明,纵向排烟控制烟气的效果较好。国际道路协会(PIARC)的相关报告以及美国纪念隧道试验(1993 年~1995 年)均表明,对于火灾功率低于 100MW 的火灾、隧道坡度不高于 4%时,3m/s 的气流速度可以控制烟气回流。
近年来,大于 3km 的长大城市隧道越来越多,若整个隧道长度不进行分段通风,会造成火灾及烟气在隧道中的影响范围非常大,不利于消防救援以及灾后的修复。因此,本规范规定大于 3km 的长大隧道宜采用纵向分段排烟或重点排烟方式,以控制烟气的影响范围。
纵向排烟方式不适用于双向交通的隧道,因在此情况下采用纵向排烟方式会使火源一侧、不能驶离隧道的车辆处于烟气中。
(3)重点排烟是横向排烟方式的一种特殊情况,即在隧道纵向设置专用排烟风道,并设置一定数量的排烟口,火灾时只开启火源附近或火源所在设计排烟区的排烟口,直接从火源附近将烟气快速有效地排出行车道空间,并从两端洞口自然补风,隧道内可形成一定的纵向风速。该排烟方式适用于双向交通隧道或经常发生交通阻塞的隧道。
隧道试验表明,全横向或半横向排烟系统对发生火灾的位置比较敏感,控烟效果不很理想。因此,对于双向通行的隧道,尽量采用重点排烟方式。重点排烟的排烟量应根据火灾规模、隧道空间形状等确定,排烟量不应小于火灾的产烟量。隧道中重点排烟的排烟量目前还没有公认的数值,表23是国际道路协会(PIARC)推荐的排烟量。

(4)流经风机的烟气温度与隧道的火灾规模和风机距火源点的距离有关,火源小、距离远,隧道结构的冷却作用大,烟气温度也相应较低。通常位于排风道末端的排烟风机,排出的气体为位于火源附近的高温烟气与周围冷空气的混合气体,该气体在沿隧道和土建风道流动过程中得到了进一步冷却。澳大利亚某隧道、美国纪念隧道以及我国在上海进行的隧道试验均表明:即使火源距排烟风机较近,由于隧道的冷却作用,在排烟风机位置的烟气温度仍然低于 250℃。因此,规定排烟风机要能耐受 250℃的高温基本可以满足隧道排烟的要求。当设计火灾规模很大、风机离火源点很近时,排烟风机的耐高温设计要求可根据工程实际情况确定。本条的相关温度规定值为最低要求。
(5)排烟设备的有效工作时间,是保证隧道内人员逃生和灭火救援环境的基本时间。人员撤离时间与隧道内的实际人数、逃生路径及环境有关。目前,已经有多种计算机模拟软件可以对建筑物中的人员疏散时间进行预测,设备的耐高温时间可在此基础上确定。本规范规定的排烟风机的耐高温时间还参考了欧洲有关隧道的设计要求和试验研究成果。
(6)第12.3.6条中避难场所内有关防烟的要求,参照了建筑内防烟楼梯间和避难走道的有关规定。
12.3.6 隧道内用于火灾排烟的射流风机,应至少备用一组。
条文说明
12.3.6 隧道内用于通风和排烟的射流风机悬挂于隧道车行道的上部,火灾时可能直接暴露于高温下。此外,隧道内的排烟风机设置是要根据其有效作用范围来确定,风机间有一定的间隔。采用射流风机进行排烟的隧道,设计需考虑到正好在火源附近的射流风机由于温度过高而导致失效的情况,保证有一定的冗余配置。
12.4 火灾自动报警系统
12.4 火灾自动报警系统
12.4.1 隧道入口外100m~150m 处,应设置隧道内发生火灾时能提示车辆禁入隧道的警报信号装置。
条文说明
12.4.1 隧道内发生火灾时,隧道外行驶的车辆往往还按正常速度驶入隧道,对隧道内的情况多处于不知情的状态,故规定本条要求,以警示并阻止后续车辆进入隧道。
12.4.2 一、二类隧道应设置火灾自动报警系统,通行机动车的三类隧道宜设置火灾自动报警系统。火灾自动报警系统的设置应符合下列规定:
1 应设置火灾自动探测装置;
2 隧道出入口和隧道内每隔100m~150m 处,应设置报警电话和报警按钮;
3 应设置火灾应急广播或应每隔100m~150m 处设置发光警报装置。
条文说明
12.4.2 为早期发现、及早通知隧道内的人员与车辆进行疏散和避让,向相关管理人员报警以采取救援行动,尽可能在初期将火扑灭,要求在隧道内设置合适的火灾报警系统。火灾报警装置的设置需根据隧道类别分别考虑,并至少要具备手动或自动报警功能。对于长大隧道,应设置火灾自动报警系统,并要求具备报警联络电话、声光显示报警功能。由于隧道内的环境差异较大,较工业与民用建筑物内的条件恶劣,如风速大、空气污染程度高等,因此火灾探测与报警装置的选择要充分考虑这些不利因素。
12.4.3 隧道用电缆通道和主要设备用房内应设置火灾自动报警系统。
条文说明
12.4.3 隧道内的主要设备用房和电缆通道,因平时无人值守,着火后人员很难及时发现,因此也需设置必要的探测与报警系统,并使其火警信号能传送到监控室。
12.4.4 对于可能产生屏蔽的隧道,应设置无线通信等保证灭火时通信联络畅通的设施。
条文说明
12.4.4 隧道内一般均具有一定的电磁屏蔽效应,可能导致通信中断或无法进行无线联络。为保障灭火救援的通信联络畅通,在可能出现屏蔽的隧道内需采取措施使无线通信讯号,特别是要保证城市公安消防机构的无线通信网络信号能进入隧道。
12.4.5 封闭段长度超过1000m 的隧道宜设置消防控制室,消防控制室的建筑防火要求应符合本规范第8.1.7 条和第8.1.8 条的规定。
隧道内火灾自动报警系统的设计应符合现行国家标准《火灾自动报警系统设计规范》GB 50116 的规定。
条文说明
12.4.5 为保证能及时处理火警,要求长大隧道均应设置消防控制室。消防控制室的设置可以与其他监控室合用,其他要求应符合本规范第 8 章及现行国家标准《火灾自动报警系统设计规范》GB 50116 有关消防控制室的要求。隧道内的火灾自动报警系统及其控制设备组成、功能、设备布置以及火灾探测器、应急广播、消防专用电话等的设计要求,均需符合现行国家标准《火灾自动报警系统设计规范》GB 50116 的规定。
12.5 供电及其他
12.5 供电及其他
12.5.1 一、二类隧道的消防用电应按一级负荷要求供电;三类隧道的消防用电应按二级负荷要求供电。
条文说明
12.5.1 本条为强制性条文。消防用电的可靠性是保证消防设施可靠运行的基本保证。本条根据不同隧道火灾的扑救难度和发生火灾后可能的危害与损失、消防设施的用电情况,确定了隧道中消防用电的供电负荷要求。
12.5.2 隧道的消防电源及其供电、配电线路等的其他要求应符合本规范第10.1 节的规定。
12.5.3 隧道两侧、人行横通道和人行疏散通道上应设置疏散照明和疏散指示标志,其设置高度不宜大于1.5m。
一、二类隧道内疏散照明和疏散指示标志的连续供电时间不应小于1.5h;其他隧道,不应小于1.0 h。其他要求可按本规范第10 章的规定确定。
条文说明
12.5.2、12.5.3 隧道火灾的延续时间一般较长,火场环境条件恶劣、温度高,对消防用电设备、电源、供电、配电及其配电线路等的设计,要求较一般工业与民用建筑高。本条所规定的消防应急照明的延续供电时间,较一般工业与民用建筑的要求长,设计时要采取有效的防火保护措施,确保消防配电线路不受高温作用而中断供电。
一、二类隧道和三类隧道内消防应急照明灯具和疏散指示标志的连续供电时间,由原来的 3.0h和 1.5h 分别调整为 1.5h 和 1.0 h。这主要基于两方面的原因:一方面,根据隧道建设和运营经验,火灾时隧道内司乘人员的疏散时间多为 15min~60min,如应急照明灯具和疏散指示标志的时间过长,会造成 UPS 电源设备数量庞大、维护成本高;另一方面,欧州一些国家对隧道防火的研究时间长,经验丰富,这些国家的隧道规范和地铁隧道技术文件对应急照明时间的相关要求多数在 1.0h 之内。因此,本次修订缩短了隧道内消防应急照明灯具和疏散指示标志的连续供电时间。
12.5.4 隧道内严禁设置可燃气体管道;电缆线槽应与其他管道分开敷设。当设置10kV 及以上的高压电缆时,应采用耐火极限不低于2.00h 的防火分隔体与其他区域分隔。
条文说明
12.5.4 本条为强制性条文。本条规定目的在于控制隧道内的灾害源,降低火灾危险,防止隧道着火时因高压线路、燃气管线等加剧火势的发展而影响安全疏散与抢险救援等行动。考虑到城市空间资源紧张,少数情况下不可避免存在高压电缆敷设需搭载隧道穿越江、河、湖泊等的情况,要求采取一定防火措施后允许借道敷设,以保障输电线路和隧道的安全。
12.5.5 隧道内设置的各类消防设施均应采取与隧道内环境条件相适应的保护措施,并应设置明显的发光指示标志。
条文说明
12.5.5 隧道内的环境较恶劣,风速高、空气污染程度高,隧道内所设置的相关消防设施要能耐受隧道内的恶劣环境影响,防止发生霉变、腐蚀、短路、变质等情况,确保设施有效。此外,也要在消防设施上或旁边设置可发光的标志,便于人员在火灾条件下快速识别和寻找。
附录A 建筑高度和建筑层数的计算方法
A.0.1 建筑高度的计算应符合下列规定:
1 建筑屋面为坡屋面时,建筑高度应为建筑室外设计地面至其檐口与屋脊的平均高度;
2 建筑屋面为平屋面(包括有女儿墙的平屋面)时,建筑高度应为建筑室外设计地面至其屋面面层的高度;
3 同一座建筑有多种形式的屋面时,建筑高度应按上述方法分别计算后,取其中最大值;
4 对于台阶式地坪,当位于不同高程地坪上的同一建筑之间有防火墙分隔,各自有符合规范规定的安全出口,且可沿建筑的两个长边设置贯通式或尽头式消防车道时,可分别计算各自的建筑高度。否则,应按其中建筑高度最大者确定该建筑的建筑高度;
5 局部突出屋顶的瞭望塔、冷却塔、水箱间、微波天线间或设施、电梯机房、排风和排烟机房以及楼梯出口小间等辅助用房占屋面面积不大于1/4 者,可不计入建筑高度;
6 对于住宅建筑,设置在底部且室内高度不大于2.2m 的自行车库、储藏室、敞开空间,室内外高差或建筑的地下或半地下室的顶板面高出室外设计地面的高度不大于1.5m 的部分,可不计入建筑高度。
A.0.2 建筑层数应按建筑的自然层数计算,下列空间可不计入建筑层数:
1 室内顶板面高出室外设计地面的高度不大于1.5m 的地下或半地下室;
2 设置在建筑底部且室内高度不大于2.2m 的自行车库、储藏室、敞开空间;
3 建筑屋顶上突出的局部设备用房、出屋面的楼梯间等。
附录B 防火间距的计算方法
B.0.1 建筑物之间的防火间距应按相邻建筑外墙的最近水平距离计算,当外墙有凸出的可燃或难燃构件时,应从其凸出部分外缘算起。
建筑物与储罐、堆场的防火间距,应为建筑外墙至储罐外壁或堆场中相邻堆垛外缘的最近水平距离。
B.0.2 储罐之间的防火间距应为相邻两储罐外壁的最近水平距离。
储罐与堆场的防火间距应为储罐外壁至堆场中相邻堆垛外缘的最近水平距离。
B.0.3 堆场之间的防火间距应为两堆场中相邻堆垛外缘的最近水平距离。
B.0.4 变压器之间的防火间距应为相邻变压器外壁的最近水平距离。
变压器与建筑物、储罐或堆场的防火间距,应为变压器外壁至建筑外墙、储罐外壁或相邻堆垛外缘的最近水平距离。
B.0.5 建筑物、储罐或堆场与道路、铁路的防火间距,应为建筑外墙、储罐外壁或相邻堆垛外缘距道路最近一侧路边或铁路中心线的最小水平距离。
附录C 隧道内承重结构体的耐火极限试验升温曲线和相应的判定标准
C.0.1 RABT 和HC 标准升温曲线应符合现行国家标准《建筑构件耐火试验可供选择和附加的试验程序》GB/T 26784 的规定。
C.0.2 耐火极限判定标准应符合下列规定:
1 当采用HC 标准升温曲线测试时,耐火极限的判定标准为:受火后,当距离混凝土底表面25mm 处钢筋的温度超过250℃,或者混凝土表面的温度超过380℃时,则判定为达到耐火极限。
2 当采用RABT 标准升温曲线测试时,耐火极限的判定标准为:受火后,当距离混凝土底表面25mm 处钢筋的温度超过300℃,或者混凝土表面的温度超过380℃时,则判定为达到耐火极限。
条文说明
附录 各类建筑构件的燃烧性能和耐火极限替换条文文字






































本规范用词说明
1 为便于在执行本规范条文时区别对待,对要求严格程度不同的用词说明如下:
1)表示很严格,非这样做不可的:
正面词采用“必须”,反面词采用“严禁”;
2)表示严格,在正常情况下均应这样做的:
正面词采用“应”,反面词采用“不应”或“不得”;
3)表示允许稍有选择,在条件许可时首先应这样做的:
正面词采用“宜”,反面词采用“不宜”;
4)表示允许有选择,在一定条件下可以这样做的,采用“可”。
2 条文中指明应按其他有关标准执行的写法为“应符合……的规定”或“应按……执行”。
引用标准名录
《木结构设计规范》GB 50005
《城镇燃气设计规范》GB 50028
《锅炉房设计规范》GB 50041
《供配电系统设计规范》GB 50052
《爆炸危险环境电力装置设计规范》GB 50058
《冷库设计规范》GB 50072
《石油库设计规范》GB 50074
《自动喷水灭火系统设计规范》GB 50084
《火灾自动报警系统设计规范》GB 50116
《汽车加油加气站设计与施工规范》GB 50156
《火力发电厂和变电站设计防火规范》GB 50229
《粮食钢板筒仓设计规范》GB 50322
《木骨架组合墙体技术规范》GB/T 50361
《住宅建筑规范》GB 50368
《医用气体工程技术规范》GB 50751
《消防给水及消火栓系统技术规范》GB 50974
《门和卷帘耐火试验方法》GB/T 7633
《建筑构件耐火实验方法 第1部分:通用要求》GB/T9978.1
《防火门》GB 12955
《消防安全标志》GB 13495
《防火卷帘》GB 14102
《建筑通风和排烟系统用防火阀门》GB 15930
《防火窗》GB 16809
《消防应急照明和疏散指示系统》GB 17945
《消防控制室通用技术要求》GB 25506
《建筑构件耐火试验可供选择和附加的试验程序》GB/T 26784
《电梯层门耐火试验 完整性、隔热性和热通量测定法》GB/T 27903
