Appearance
《火灾自动报警系统施工及验收标准》GB 50166-2019
🗓️ 住房和城乡建设部 实施时间:2020-03-01
前言
中华人民共和国国家标准
火灾自动报警系统施工及验收标准
Standard for installation and acceptance of fire alarm system
GB 50166-2019
主编部门:中华人民共和国公安部
批准部门:中华人民共和国建设部
施行日期:2020年 3 月 1 日
住房和城乡建设部关于发布国家标准 《火灾自动报警系统施工及验收标准》的公告
现批准《火灾自动报警系统施工及验收标准》为国家标准,编号为GB50166-2019,自2020年3月1日起实施。其中,第5.0.6条为强制性条文,必须严格执行。原国家标准《火灾自动报警系统施工及验收规范》(GB50166-2007)同时废止。
本标准在住房和城乡建设部门户网站(www.mohurd.gov.cn)公开,并由住房和城乡建设部标准定额研究所组织中国计划出版社出版发行。
中华人民共和国住房和城乡建设部
2019年11月22日
根据住房和城乡建设部《关于印发(2010年工程建设标准规范制订、修订计划〉的通知》(建标[2010]43号)的要求,《火灾自动报警系统施工及验收标准》编制组经广泛调查研究,认真总结实践经验,参考有关国际标准和国外先进标准,并在广泛征求意见的基础上,编制了本标准。
本标准的主要技术内容有:总则、基本规定、施工、系统调试、系统检测与验收和系统运行维护等。
本次修订的主要技术内容是:1.补充完善了系统设备部件的安装、调试、检测、验收等有关技术内容;2.增加了电气火灾监控系统、传输设备(火灾报警传输设备或用户信息传输装置)、防火门监控器、消防设备电源监控器、分布式线型光纤感温火灾探测器和光栅光纤感温火灾探测器的施工、调试、检测及验收要求;3.增加了家用火灾报警控制器、家用火灾探测器、火灾声光警报器的调试、检测及验收要求;4.修订了与《火灾自动报警系统设计规范》GB 50116-2013不一致、不协调的内容。
本标准中以黑体字标志的条文为强制性条文,必须严格执行。
本标准由住房和城乡建设部负责管理和对强制性条文的解释,由应急管理部负责日常管理,由应急管理部沈阳消防研究所负责具体技术内容的解释。执行过程中如有意见或建议,请寄送应急管理部沈阳消防研究所(地址:辽宁省沈阳市皇姑区文大路218-20号甲,邮编:110034)。
本标准主编单位:应急管理部沈阳消防研究所
本标准参编单位:辽宁省公安消防总队
北京市公安消防总队
上海市公安消防总队
云南省公安消防总队
北京市建筑设计研究院有限公司
中国建筑科学研究院有限公司建筑
防火研究所
西安盛赛尔电子有限公司
中国中安消防安全工程有限公司
首安工业消防有限公司
海湾安全技术有限公司
河南汉威电子股份有限公司
上海华宿电气股份有限公司
辽宁百标消防检测有限公司
秦皇岛尼特智能科技有限公司
本标准主要起草人员:丁宏军 张颖琮 刘 凯 张 磊 李小白 鲁云龙 李惠菁
杨瑞新 李桂芳 孙成群 李宏文 张雄飞 宇 平 李 辉
李伟刚 王爱中 赵建斗 任红军 余龙力 关大巍 赵克伟
本标准主要审查人员:孙 兰 王 栋 张 明 杨德才 高林玉 李民铎 黄一品
谢照荣 吴望夏
编制说明
《火灾自动报警系统施工及验收标准》GB 50166-2019,经住房和城乡建设部2019年11月22日以第315号公告批准发布。
本标准制订过程中,编制组进行了广泛的调查研究,总结了我国火灾自动报警系统工程的实践经验,同时参考了国外先进技术和技术标准。
为便于广大设计、施工、科研和学校等单位有关人员在使用本标准时能正确理解和执行条文规定,《火灾自动报警系统施工及验收标准》编制组按章、节、条顺序编制了本标准的条文说明,对条文规定的目的、依据以及执行中需注意的有关事项进行了说明,还着重对强制性条文的强制性理由做了解释。但是,本条文说明不具备与标准正文同等的法律效力,仅供使用者作为理解和把握标准规定的参考。
1 总则
1.0.1 为了保障火灾自动报警系统的施工质量和使用功能,预防和减少火灾危害,保护人身和财产安全,制定本标准。
1.0.2 本标准适用于建(构)筑物中设置的火灾自动报警系统的施工、检测、验收及维护保养,不适用于火药、炸药、弹药、火工品等生产和贮存场所设置的火灾自动报警系统的施工、检测、验收及维护保养。
1.0.3 火灾自动报警系统的施工、检测、验收及维护保养除应符合本标准外,尚应符合国家现行有关标准的规定。
条文说明
1.0.1 本条说明制订本标准的目的,即为了提高火灾自动报警系统的施工质量,确保系统正常运行,防止和减少火灾危害,保护人身和财产安全。
火灾自动报警系统是火灾探测报警与消防联动控制系统的简称,是以实现火灾早期探测和报警,向各类消防设备发出控制信号并接收、显示设备反馈信号,进而实现预定消防功能为基本任务的一种自动消防设施。它是一种应用相当广泛的现代消防设施,是人们同火灾作斗争的一种有力工具。随着我国经济的迅猛发展和消防安全工作的不断加强,特别是近年来,随着现行国家标准《建筑设计防火规范》GB 50016、《火灾自动报警系统设计规范》GB 50116等一系列消防技术标准的贯彻实施,我国火灾自动报警系统的推广应用有了很大发展,火灾自动报警系统在安全防火工作中将继续发挥日益显著的作用。
本标准不仅为有关安装、使用等部门和单位提供了一个统一的、科学合理的技术标准,也为验收机构提供了一个监督管理和检测验收的技术依据。这对于更好地发挥火灾自动报警系统在安全防火工作中的重要作用,防止和减少火灾危害,保护人身和财产安全,将具有十分重要的意义。
1.0.2 本条规定了本标准的适用范围和不适用范围。本标准是现行国家标准《火灾自动报警系统设计规范》GB 50116的配套规范,适用范围和不适用范围是一致的。
1.0.3 本条规定了本标准与其他有关规范的关系。本标准是一部专业技术规范,其内容涉及范围较广。在执行中,除执行本标准外,还应符合国家现行的有关标准、规范的规定,以保证标准、规范的协调一致性。
2 基本规定
2.1 质量管理
2.1.1 系统的分部、分项工程应按本标准附录A划分。
2.1.2 系统的施工应按设计要求编写施工方案,施工现场应具有必要的施工技术标准、健全的施工质量管理体系和工程质量检验制度,建设单位应组织监理单位进行检查,并按本标准附录B的规定填写有关记录。
2.1.3 系统施工前应具备下列条件:
1 系统图、设备布置平面图、接线图、安装图、联动控制逻辑设计文件等经批准的消防设计文件,系统设备的现行国家标准、系统设备的使用说明书等技术资料应齐全;
2 设计单位应向建设、施工、监理单位进行技术交底,明确相应技术要求;
3 系统设备、组(配)件以及材料应齐全,规格、型号应符合设计要求,应能够保证正常施工;
4 与系统施工相关的预埋件、预留孔洞等应符合设计要求;
5 施工现场及施工中使用的水、电、气应能够满足连续施工的要求。
2.1.4 系统的施工应按照批准的工程设计文件和施工技术标准进行。
2.1.5 系统的施工过程质量控制应符合下列规定:
1 系统施工前,监理单位应按本标准第2.2节的规定和附录C中规定的检查项目、检查内容、检查方法组织施工单位对材料、设备及配件进行进场检查,并应按本标准附录C的规定填写记录,检查不合格者不得使用;
2 系统施工过程中,施工单位应做好施工、设计变更等相关记录;
3 各工序应按照施工技术标准进行质量控制,每道工序完成后应进行检查,相关各专业工种之间交接时,应经监理工程师检验认可,不合格应进行整改,检查合格后方可进入下一道工序;
4 监理工程师应按照施工区域的划分、系统的安装工序及本标准第3章的规定和附录C中规定的检查项目、检查内容、检查方法组织施工单位人员对系统的安装质量进行全数检查,并应按本标准附录C的规定填写记录,隐蔽工程的质量检查宜保留现场照片或视频记录;
5 系统施工结束后,施工单位应完成竣工图及竣工报告;
6 系统施工结束后,建设单位应按设计文件、本标准第4章的规定,并应按本标准附录E中规定的检查项目、检查内容、检查方法组织施工单位、设备制造企业对系统进行调试,并应按本标准附录E的规定填写记录,系统调试前,应编制调试方案;
7 系统调试结束后应编写调试报告,施工单位、设备制造企业应向建设单位提交系统竣工图、材料设备及配件进场检查记录、安装质量检查记录、调试记录及产品检验报告、合格证等相关材料。
条文说明
2.1.1 本条按照火灾自动报警系统的特点对分部和分项工程进行划分。
2.1.2 本条要求施工单位根据设计图纸要求编写施工方案并取得审批,收集必要的施工技术标准,制定现场质量管理制度和工程质量检验制度,建立健全施工质量管理体系,确定各岗位的质量责任,确保主要专业工种人员能够持证上岗,确认施工图纸符合审查要求。建设单位在施工单位进场前应组织监理单位对本条内容进行检查,并填写符合附录B规定的施工现场质量管理检查记录表。
2.1.3 本条规定了系统施工前应具备的技术、物质条件,这些规定是施工前应具备的基本条件。
2.1.4 本条为强制性条文,为保证工程质量,强调施工单位无权任意修改设计图纸,应按批准的工程设计文件和施工技术标准施工。确有必要进行修改时,需由原设计单位或建设单位授权的具有相应资质的设计单位负责修改,且更改后的消防工程设计图纸及文件应交有关机构进行审核及备案。
2.1.5 本条具体规定了系统施工过程质量控制的主要方面。一是按施工技术标准控制每道工序的质量;二是施工单位每道工序完成后除了自检、专职质量检查员检查外,还强调了工序交接检查,上道工序还应满足下道工序的施工条件和要求,同样相关专业工序之间也应进行中间交接检验,使各工序和各相关专业之间形成一个有机的整体;三是工程完工后应进行调试,调试应按本标准第4章的调试规定进行。
本标准的此次修订细化了附录的表格条款,根据条文要求每一条文均对应一个表格的填写要求,使施工及调试过程的质量记录更具有操作性、实用性和可追溯性。每个工程要填写工程现场部件的分布一览表,该表格的要求与现行国家标准《火灾自动报警系统设计规范》GB 50116的要求保持一致,对回路数和每个回路的带载部件数量进行了限制,该表格可以根据火灾报警控制器的数量进行增加,每个控制器对应一张表格,同时按照设计和实际工程情况填写控制器的回路、每个回路的带载设备数量,并按照每个回路的地址编码填写其实际部件的种类类型、工程现场的部位描述和控制器显示的地址注释等内容,同时对应每个回路的每个现场设备均会有一个调试的相关记录,使质量记录具有很强的可追溯性。
本标准的此次修订,同时编写了配套的工程调试验收软件,该软件具有表格单机和在线填写、表格自动生成、信息自动记录和分时上传等功能,便于标准的实施和操作。
2.2 材料、设备进场检查
2.2.1 材料、设备及配件进入施工现场应具有清单、使用说明书、质量合格证明文件、国家法定质检机构的检验报告等文件,火灾自动报警系统中的强制认证产品还应有认证证书和认证标识。
2.2.2 系统中国家强制认证产品的名称、型号、规格应与认证证书和检验报告一致。
2.2.3 系统中非国家强制认证的产品名称、型号、规格应与检验报告一致,检验报告中未包括的配接产品接入系统时,应提供系统组件兼容性检验报告。
2.2.4 系统设备及配件的规格、型号应符合设计文件的规定。
2.2.5 系统设备及配件表面应无明显划痕、毛刺等机械损伤,紧固部位应无松动。
条文说明
2.2.1 本条规定了材料、设备及配件进入施工现场前文件检查的内容。其中检验报告及认证证书是国家法定机构颁发的,在火灾自动报警系统中,有许多产品是国家强制认证(认可)和型式检验的,进场前必须具备与产品对应的检验报告和证书,另外,国家相关法规规定认证产品应贴有相应国家机构颁发的认证标识。因此,检验报告、认证证书和认证标识是证明产品满足国家相关标准和法规要求的法定证据。
火灾自动报警系统中强制性认证产品及认证标志详见表1,其中CCCF的强制性认证标志是3C认证标志,红色标签为消防产品信息标志贴于产品本体,具有唯一的14位明码,可以通过中国消防产品信息网(www.cccf.com.cn)或公安部消防产品合格评定中心网站(www.cccf.net.cn/mm)查询产品的相关信息。
表1 火灾自动报警系统强制性认证产品及认证标志



2.2.2 本条为强制性条文,强调应重点检查产品名称、型号、规格是否与认证证书和检验报告的内容一致。从近年来火灾自动报警系统的使用情况来看,个别企业存在送检产品与实际工程应用产品质量不一致或因考虑经济原因更改已通过检验的产品等现象,造成产品质量存在先天缺陷,使系统容易产生无法开通、误报率高、误动作等问题,严重影响系统的稳定性和可靠性。因此在设备、材料及配件进场前,施工单位与建设单位应组织人员认真检查、核对。
2.2.3 对于非国家强制认证的产品,应通过核对检验报告来确保该产品是通过国家相关检验机构检验的产品。
所有纳入认证的消防电子产品必须符合国家标准,没有国家标准的,必须符合行业标准。型式检验报告(如图1)信息可登陆中国消防产品信息网(http://www.cccf.com.cn),在产品信息页面下查询。

图1 型式检验报告
产品的检验报告在产品检验特性描述中会详细说明系统在型式试验时配接产品的名称和型号,例如××××公司生产的×××型火灾报警控制器配接××××公司生产的×××型点型感烟火灾探测器和××××公司生产的×××型点型感温火灾探测器进行试验。工程现场的系统兼容性核查就是核查工程中系统的各类组件的配接是否有检验报告描述的技术支持,特别是针对不同公司提供的各类部件组成系统的工程,如果没有检验报告提供的描述证据,就无法保证该系统将来在调试及运行过程中的可靠性,也不符合消防产品市场准入制度的规定。
2.2.4 本条规定设备及配件的规格、型号应与设计方案一致,符合设计要求,且应检查其产品合格证及安装使用说明书。
2.2.5 本条规定通过目测检验主要材料、设备和配件的外观及结构完好性。
3 施工
3.1 一般规定
3.1.1 系统部件的设置应符合设计文件和现行国家标准《火灾自动报警系统设计规范》GB 50116的规定。
3.1.2 有爆炸危险性的场所,系统的布线和部件的安装应符合现行国家标准《电气装置安装工程爆炸和火灾危险环境电气装置施工及验收规范》GB 50257 的相关规定。
条文说明
3.1.1 系统图、设备布置平面图、接线图、安装图以及消防设备联动控制逻辑关系设计文件等必要的技术文件应以相应设计单位提供的设计文件为准。现行国家标准《火灾自动报警系统设计规范》GB 50116对火灾自动报警系统的设计、设置有明确的要求,设计文件应符合该规范规定,因此系统施工前应核对与设计图纸的符合性和一致性。
3.1.2 在有爆炸危险性的场所,施工应依据现行国家标准《电气装置安装工程 爆炸和火灾危险环境电气装置施工及验收规范》GB 50257 的相关规定进行。
3.2 布线
3.2.1 各类管路明敷时,应采用单独的卡具吊装或支撑物固定,吊杆直径不应小6mm。
3.2.2 各类管路暗敷时,应敷设在不燃结构内,且保护层厚度不应小于30mm。
3.2.3 管路经过建筑物的沉降缝、伸缩缝、抗震缝等变形缝处,应采取补偿措施,线缆跨越变形缝的两侧应固定,并应留有适当余量。
3.2.4 敷设在多尘或潮湿场所管路的管口和管路连接处,均应做密封处理。
3.2.5 符合下列条件时,管路应在便于接线处装设接线盒:
1 管路长度每超过30m且无弯曲时;
2 管路长度每超过20m且有1个弯曲时;
3 管路长度每超过10m且有2个弯曲时;
4 管路长度每超过8m且有3个弯曲时。
3.2.6 金属管路入盒外侧应套锁母,内侧应装护口,在吊顶内敷设时,盒的内外侧均应套锁母。塑料管入盒应采取相应固定措施。
3.2.7 槽盒敷设时,应在下列部位设置吊点或支点,吊杆直径不应小于6mm:
1 槽盒始端、终端及接头处;
2 槽盒转角或分支处;
3 直线段不大于3m处。
3.2.8 槽盒接口应平直、严密,槽盖应齐全、平整、无翘角。并列安装时,槽盖应便于开启。
3.2.9 导线的种类、电压等级应符合设计文件和现行国家标准《火灾自动报警系统设计规范》GB 50116 的规定。
3.2.10 同一工程中的导线,应根据不同用途选择不同颜色加以区分,相同用途的导线颜色应一致。电源线正极应为红色,负极应为蓝色或黑色。
3.2.11 在管内或槽盒内的布线,应在建筑抹灰及地面工程结束后进行,管内或槽盒内不应有积水及杂物。
3.2.12 系统应单独布线,除设计要求以外,系统不同回路、不同电压等级和交流与直流的线路,不应布在同一管内或槽盒的同一槽孔内。
3.2.13 线缆在管内或槽盒内不应有接头或扭结。导线应在接线盒内采用焊接、压接、接线端子可靠连接。
3.2.14 从接线盒、槽盒等处引到探测器底座、控制设备、扬声器的线路,当采用可弯曲金属电气导管保护时,其长度不应大于2m。可弯曲金属电气导管应入盒,盒外侧应套锁母,内侧应装护口。
3.2.15 系统的布线除应符合本标准上述规定外,还应符合现行国家标准《建筑电气工程施工质量验收规范》GB 50303 的相关规定。
3.2.16 系统导线敷设结束后,应用500V兆欧表测量每个回路导线对地的绝缘电阻,且绝缘电阻值不应小于20MΩ。
条文说明
3.2.1 本条规定是为了确保穿线顺利。若不做固定,在施工过程中将发生跑管现象。最好要用单独的卡具,防止受其他设备检修的影响。
3.2.3 管线经过建筑物的变形缝(包括沉降缝、伸缩缝、抗震缝等)处应采取补偿措施(例如加装接线盒等),在导线跨越变形缝的两侧应固定,并留有适当余量,这样做使线路不至于断裂,从而提高系统运行的可靠性。
3.2.4 在多尘或潮湿的场所,为防止灰尘和水汽进入管内引起导电,影响工程质量,规定管子的连接处、出线口均应做密封处理。
3.2.6 本条规定是为了保证管子与盒子不脱落,不会导致导线穿在管子与盒子外面,确保工程质量。
3.2.7 本条规定是为了增加机械强度,防止弧垂很大,确保工程质量。
3.2.9 现行国家标准《火灾自动报警系统设计规范》GB 50116-2013的第11章布线对导线的种类及电压等级有明确要求,因此应依据此规范及设计文件要求进行布线。
3.2.10 有些施工单位使用导线的颜色五花八门,有时接错,有时找不到线,影响调试与运行,为了避免上述问题,最低要求把“+”与“-”区分开来,其他线路不做统一规定,但同一工程中相同用途的绝缘导线颜色应一致。
3.2.11 在穿线前必须将管槽中的积水及杂物清除干净,因为有些暗敷线路若不清除杂物势必影响穿线,内有积水影响线路的绝缘。有些施工单位对本条规定很不重视,使有些工程在穿线时发生堵管现象,造成返工,有些备用管在急用时也有此类情况发生。本条规定的目的在于确保穿线顺利进行,提高系统运行的可靠性。
3.2.13 实践证明,管内或槽内有接头将影响线路的机械强度,另外有接头也是故障的隐患点,不容易进行检查,所以必须在接线盒内进行连接,以便于检查。
3.3 系统部件的安装
I 控制与显示类设备安装
3.3.1 火灾报警控制器、消防联动控制器、火灾显示盘、控制中心监控设备、家用火灾报警控制器、消防电话总机、可燃气体报警控制器、电气火灾监控设备、防火门监控器、消防设备电源监控器、消防控制室图形显示装置、传输设备、消防应急广播控制装置等控制与显示类设备的安装应符合下列规定:
1 应安装牢固,不应倾斜;
2 安装在轻质墙上时,应采取加固措施;
3 落地安装时,其底边宜高出地(楼)面100mm~200mm。
3.3.2 控制与显示类设备的引入线缆应符合下列规定:
1 配线应整齐,不宜交叉,并应固定牢靠;
2 线缆芯线的端部均应标明编号,并应与设计文件一致,字迹应清晰且不易褪色:
3 端子板的每个接线端接线不应超过2根;
4 线缆应留有不小于200mm的余量;
5 线缆应绑扎成束;
6 线缆穿管、槽盒后,应将管口、槽口封堵。
3.3.3 控制与显示类设备应与消防电源、备用电源直接连接,不应使用电源插头。主电源应设置明显的永久性标识。
3.3.4 控制与显示类设备的蓄电池需进行现场安装时,应核对蓄电池的规格、型号、容量,并应符合设计文件的规定,蓄电池的安装应满足产品使用说明书的要求。
3.3.5 控制与显示类设备的接地应牢固,并应设置明显的永久性标识。
Ⅱ 探测器安装
3.3.6 点型感烟火灾探测器、点型感温火灾探测器、一氧化碳火灾探测器、点型家用火灾探测器、独立式火灾探测报警器的安装,应符合下列规定:
1 探测器至墙壁、梁边的水平距离不应小于0.5m;
2 探测器周围水平距离0.5m内不应有遮挡物;
3 探测器至空调送风口最近边的水平距离不应小于1.5m,至多孔送风顶棚孔口的水平距离不应小于0.5m;
4 在宽度小于3m的内走道顶棚上安装探测器时、宜居中安装,点型感温火灾探测器的安装间距不应超过10m,点型感烟火灾探测器的安装间距不应超过15m,探测器至端墙的距离不应大于安装间距的一半;
5 探测器宜水平安装,当确需倾斜安装时,倾斜角不应大于45°。
3.3.7 线型光束感烟火灾探测器的安装应符合下列规定:
1 探测器光束轴线至顶棚的垂直距离宜为0.3m~1.0m,高度大于12m的空间场所增设的探测器的安装高度应符合设计文件和现行国家标准《火灾自动报警系统设计规范》GB 50116 的规定;
2 发射器和接器(反射式探测器的探测器和反射板)之间的距离不宜超过100m;
3 相邻两组探测器光束轴线的水平距离不应大于14m,探测器光束轴线至侧墙水平距离不应大于7m,且不应小于0.5m;
4 发射器和接收器(反射式探测器的探测器和反射板)应安装在固定结构上,且应安装牢固,确需安装在钢架等容易发生位移形变的结构上时,结构的位移不应影响探测器的正常运行;
5 发射器和接收器(反射式探测器的探测器和反射板)之间的光路上应无遮挡物;
6 应保证接收器(反射式探测器的探测器)避开日光和人工光源直接照射。
3.3.8 线型感温火灾探测器的安装应符合下列规定:
1 敷设在顶棚下方的线型差温火灾探测器至顶棚距离宜为0.1m,相邻探测器之间的水平距离不宜大于5m,探测器至墙壁距离宜为1.0m~1.5m;
2 在电缆桥架、变压器等设备上安装时,宜采用接触式布置,在各种皮带输送装置上敷设时,宜敷设在装置的过热点附近;
3 探测器敏感部件应采用产品配套的固定装置固定,固定装置的间距不宜大于2m;
4 缆式线型感温火灾探测器的敏感部件应采用连续无接头方式安装,如确需中间接线,应采用专用接线盒连接,敏感部件安装敷设时应避免重力挤压冲击,不应硬性折弯、扭转,探测器的弯曲半径宜大于0.2m;
5 分布式线型光纤感温火灾探测器的感温光纤不应打结,光纤弯曲时,弯曲半径应大于50mm,每个光通道配接的感温光纤的始端及末端应各设置不小于8m的余量段,感温光纤穿越相邻的报警区域时,两侧应分别设置不小8m的余量段;
6 光栅光纤线型感温火灾探测器的信号处理单元安装位置不应受强光直射,光纤光栅感温段的弯曲半径应大于0.3m。
3.3.9 管路采样式吸气感烟火灾探测器的安装应符合下列规定:
1 高灵敏度吸气式感烟火灾探测器当设置为高灵敏度时,可安装在天棚高度大于16m的场所,并应保证至少有两个采样孔低于16m;
2 非高灵敏度的吸气式感烟火灾探测器不宜安装在天棚高度大于16m的场所;
3 采样管应牢固安装在过梁、空间支架等建筑结构上;
4 在大空间场所安装时,每个采样孔的保护面积、保护半径应满足点型感烟火灾探测器的保护面积、保护半径的要求,当采样管道布置形式为垂直采样时,每2℃温差间隔或3m间隔(取最小者)应设置一个采样孔,采样孔不应背对气流方向;
5 采样孔的直径应根据采样管的长度及敷设方式、采样孔的数量等因素确定,并应满足设计文件和产品使用说明书的要求,采样孔需要现场加工时,应采用专用打孔工具;
6 当采样管道采用毛细管布置方式时,毛细管长度不宜超过4m;
7 采样管和采样孔应设置明显的火灾探测器标识。
3.3.10 点型火焰探测器和图像型火灾探测器的安装应符合下列规定:
1 安装位置应保证其视场角覆盖探测区域,并应避免光源直接照射在探测器的探测窗口;
2 探测器的探测视角内不应存在遮挡物;
3 在室外或交通隧道场所安装时,应采取防尘、防水措施。
3.3.11 可燃气体探测器的安装应符合下列规定:
1 安装位置应根据探测气体密度确定,若其密度小于空气密度,探测器应位于可能出现泄漏点的上方或探测气体的最高可能聚集点上方,若其密度大于或等于空气密度,探测器应位于可能出现泄漏点的下方;
2 在探测器周围应适当留出更换和标定的空间;
3 线型可燃气体探测器在安装时,应使发射器和接收器的窗口避免日光直射,且在发射器与接收器之间不应有遮挡物,发射器和接收器的距离不宜大于60m,两组探测器之间的轴线距离不应大于14m。
3.3.12 电气火灾监控探测器的安装应符合下列规定:
1 探测器周围应适当留出更换与标定的作业空间;
2 剩余电流式电气火灾监控探测器负载侧的中性线不应与其他回路共用,且不应重复接地;
3 测温式电气火灾监控探测器应采用产品配套的固定装置固定在保护对象上。
3.3.13 探测器底座的安装应符合下列规定:
1 应安装牢固,与导线连接应可靠压接或焊接,当采用焊接时,不应使用带腐蚀性的助焊剂;
2 连接导线应留有不小于150mm的余量,且在其端部应设置明显的永久性标识;
3 穿线孔宜封堵,安装完毕的探测器底座应采取保护措施。
3.3.14 探测器报警确认灯应朝向便于人员观察的主要入口方向。
3.3.15 探测器在即将调试时方可安装,在调试前应妥善保管并应采取防尘、防潮、防腐蚀措施。
Ⅲ 系统其他部件安装
3.3.16 手动火灾报警按钮、消火栓按钮、防火卷帘手动控制装置、气体灭火系统手动与自动控制转换装置、气体灭火系统现场启动和停止按钮的安装,应符合下列规定:
1 手动火灾报警按钮、防火卷帘手动控制装置、气体灭火系统手动与自动控制转换装置、气体灭火系统现场启动和停止按钮应设置在明显和便于操作的部位,其底边距地(楼)面的高度宜为1.3m~1.5m,且应设置明显的永久性标识,消火栓按钮应设置在消火栓箱内,疏散通道设置的防火卷帘两侧均应设置手动控制装置;
2 应安装牢固,不应倾斜;
3 连接导线应留有不小于150mm的余量,且在其端部应设置明显的永久性标识。
3.3.17 模块或模块箱的安装应符合下列规定:
1 同一报警区域内的模块宜集中安装在金属箱内,不应安装在配电柜、箱或控制柜、箱内;
2 应独立安装在不燃材料或墙体上,安装牢固,并应采取防潮、防腐蚀等措施;
3 模块的连接导线应留有不小于150mm的余量,其端部应有明显的永久性标识;
4 模块的终端部件应靠近连接部件安装;
5 隐蔽安装时在安装处附近应设置检修孔和尺寸不小于100mm×100mm的永久性标识。
3.3.18 消防电话分机和电话插孔的安装应符合下列规定:
1 宜安装在明显、便于操作的位置,采用壁挂方式安装时,其底边距地(楼)面的高度宜为1.3m~1.5m;
2 避难层中,消防专用电话分机或电话插孔的安装间距不应大于20m;
3 应设置明显的永久性标识;
4 电话插孔不应设置在消火栓箱内。
3.3.19 消防应急广播扬声器、火灾警报器、喷洒光警报器、气体灭火系统手动与自动控制状态显示装置的安装;应符合下列规定:
1 扬声器和火灾声警报装置宜在报警区域内均匀安装,扬声器在走道内安装时,距走道末端的距离不应大于12.5m;
2 火灾光警报装置应安装在楼梯口、消防电梯前室、建筑内部拐角等处的明显部位,且不宜与消防应急疏散指示标志灯具安装在同一面墙上,确需安装在同一面墙上时,距离不应小于1m;
3 气体灭火系统手动与自动控制状态显示装置应安装在防护区域内的明显部位,喷洒光警报器应安装在防护区域外,且应安装在出口门的上方;
4 采用壁挂方式安装时,底边距地面高度应大于2.2m;
5 应安装牢固,表面不应有破损。
3.3.20 消防设备应急电源和备用电源蓄电池的安装,应符合下列规定:
1 应安装在通风良好的场所,当安装在密封环境中时应有通风措施,电池安装场所的环境温度不应超出电池标称的工作温度范围;
2 不应安装在火灾爆炸危险场所;
3 酸性电池不应安装在带有碱性介质的场所,碱性电池不应安装在带有酸性介质的场所。
3.3.21 消防设备电源监控系统传感器的安装应符合下列规定:
1 传感器与裸带电导体应保证安全距离,金属外壳的传感器应有保护接地;
2 传感器应独立支撑或固定,应安装牢固,并应采取防潮、防腐蚀等措施;
3 传感器输出回路的连接线应采用截面积不小于1.0mm2的双绞铜芯导线,并应留有不小于150mm的余量,其端部应设置明显的永久性标识;
4 传感器的安装不应破坏被监控线路的完整性,不应增加线路接点。
3.3.22 防火门监控模块与电动闭门器、释放器、门磁开关等现场部件的安装应符合下列规定:
1 防火门监控模块至电动闭门器、释放器、门磁开关等现场部件之间连接线的长度不应大于3m;
2 防火门监控模块、电动闭门器、释放器、门磁开关等现场部件应安装牢固;
3 门磁开关的安装不应破坏门扇与门框之间的密闭性。
3.3.23 消防电气控制装置的安装应符合下列规定:
1 消防电气控制装置在安装前应进行功能检查,检查结果不合格的装置不应安装;
2 消防电气控制装置外接导线的端部应设置明显的永久性标识;
3 消防电气控制装置应安装牢固,不应倾斜,安装在轻质墙体上时应采取加固措施。
条文说明
Ⅰ 控制与显示类设备安装
3.3.1 安装要求已经在现行国家标准《火灾自动报警系统设计规范》GB 50116-2013中的第6.1.3条进行了规定,因此控制和显示类设备的安装要求应符合设计文件。其中控制和显示类设备包括火灾报警控制器、火灾报警控制器(联动型)、消防联动控制器、气体灭火控制器、消防电气控制装置、消防设备应急电源、消防应急广播设备、消防电话主机、消防控制室图形显示装置、传输设备、电气火灾监控设备等。控制器要求安装牢固,不得倾斜,其目的是为了美观和避免运行时因墙不坚固而脱落影响使用。
3.3.2 从一些竣工工程的情况看,有不少工程控制器的外接线很乱,端子上的线并接太多,又无端子号,很不规范,故制定此条,以便于维修。
3.3.3 按消防设备通常要求,控制器的主电源应与消防电源连接,不应用插头连接,有利于消防设备的安全运行,也为了防止用户经常拔掉插头做他用。
3.3.5 控制器的接地是系统正常与安全可靠运行的保证,由于接地不牢固往往造成系统误报或发生其他不正常现象,所以控制器的接地必须牢固。
Ⅱ 探测器安装
3.3.8 线型感温火灾探测器根据敏感部件的类型不同可分为缆式、分布式光纤、光纤光栅、线式多点型,探测器由敏感部件和与其相连的信号处理单元等部分组成。敏感部件应采用感温电缆、感温光纤、光纤光栅形式或点式感温元件及其接续部件,接续部件应为接线盒、终端盒。本条规定规范了线型差温火灾探测器敏感部件的安装要求,以确保其温度探测的可靠性。
3.3.9 安装要求已经在现行国家标准《火灾自动报警系统设计规范》GB 50116-2013的第6.2节中进行了规定,因此采样管和采样孔的安装应符合此规范和设计文件的规定。
3.3.11 可燃气体探测器的安装位置很重要,应与探测气体的比重对应。可燃气体探测器的气敏元件有一定的寿命周期,需要定期进行标定,如果标定不合格则需要更换探测器,因此可燃气体探测器的安装应安排适当的作业空间。线型可燃气体探测器采用光学原理进行探测,如果日光直射发射器和接收器容易误报警。
3.3.12 剩余电流式电气火灾探测器用于检测供电线路的对地泄漏电流值,安装不当容易误报警。
3.3.13 探测器底座安装应牢固,以免工程完工后出现脱落现象影响使用。焊接应用无腐蚀性的助焊剂,否则接头处腐蚀脱开会增加线路电阻,影响正常报警。封堵的目的是为了防止潮气、灰尘进管,影响绝缘。底座安装完毕后采取保护措施的目的是避免因施工时各工种交叉进行而损坏底座。为满足本条要求,有些制造厂的产品自备保护部件,在无自备保护部件时,尤其强调满足本条要求。
3.3.14 探测器报警确认灯面向便于人员观察的主要入口,是为了让值班人员能迅速找到哪只探测器报警,便于及时处理事故。
3.3.15 探测器在调试时方可安装,是因为提前安装易在别的工种施工时被破坏,另外,施工现场未完工,灰尘及水汽易使探测器误报或损坏。探测器在安装前应妥善保管,从一些工程中发现,由于保管不善,造成探测器的不合格现象经常发生。
Ⅲ 系统其他部件安装
3.3.16 手动火灾报警按钮的安装要求已在现行国家标准《火灾自动报警系统设计规范》GB 50116-2013的第6.3节中进行了规定,因此手动火灾报警按钮、消火栓按钮、手动控制装置、手动与自动转换装置、现场启动和停止按钮的安装应符合该规范和设计文件的规定。
3.3.17 模块安装要求已在现行国家标准《火灾自动报警系统设计规范》GB 50116-2013的第6.8节中进行了规定,因此安装应符合该规范和设计文件的规定。部分模块的生产企业在模块安装时需要连接终端部件。模块的终端部件一般指与模块匹配的终端电阻等部件,该部件一般用于检测模块与连接部件连线的短路、断路,因此靠近连接部件安装才能有效检测模块与连接部件之间连线的实际情况。
3.3.18 消防电话安装要求已在现行国家标准《火灾自动报警系统设计规范》GB 50116-2013的第6.7节中进行了规定,因此安装应符合该规范和设计文件的规定。消防电话分机和电话插孔安装处应有明显的永久性标志,主要是为了在火灾时能及时找到。部分消防栓按钮的生产企业将消防电话插孔和消火栓按钮作为一体,而消火栓按钮在安装时经常设置在消火栓箱内,因此消防电话在使用时容易受到消火栓工作的影响,因此消防电话插孔不应设置在消火栓箱内。
3.3.19 消防应急广播扬声器、火灾警报器、喷洒光警报器、气体灭火系统手动与自动控制状态显示装置的安装要求已在现行国家标准《火灾自动报警系统设计规范》GB 50116-2013的第6.5节和第6.6节中进行了规定,因此应符合该规范和设计文件的要求。
3.3.20 消防设备应急电源和系统备用电源均采用蓄电池作为后备式电源,为火灾条件下仍需正常工作的消防设备和其他设备供电。因此其电源的规格型号、容量、类别及数量等应符合设计文件的规定。蓄电池在充放电过程中会泄漏一些气体,因此电池安装地点应保证通风良好,否则容易发生气体爆炸。电池的工作温度超过其标称的最高工作温度时,其充放电性能会受到很大的影响,且直接影响电池的工作寿命。
3.3.21 消防设备电源监控系统由消防设备电源监控器、电压传感器、电压/电流传感器、区域分机、系统监控专用软件、系统CAN总线等部分或全部设备组成。电压传感器、电压/电流传感器对消防设备电源进行24h监测,当各类为消防设备供电的交流或直流电源(包括主、备电)发生过压、欠压、缺相、过流、中断供电等故障时,消防电源监控器实时显示电压、电流值及故障点位置,同时发出声光报警并记录故障信息。系统的规格型号、容量、类别及数量等应符合设计文件的规定。传感器的安装不能影响供电主回路的正常工作。
3.3.22 防火门监控系统由防火门监控器、监控分机、常开式防火门监控模块、常闭式防火门监控模块、防火门定位装置和释放装置等组成,主要功能是接收火灾报警控制器的火警信息,控制常开防火门的关闭,接收常开、常闭防火门关闭状态的反馈信号。门磁开关安装在防火门的门扇或门框上,其安装不能破坏防火门的防火性能和密闭性能。
3.3.23 消防电气控制装置用于对建筑消防给水设备、自动灭火设备、室内消火栓设备、防排烟设备、防火门窗、防火卷帘等各类自动消防设施的控制,具有控制受控设备执行预定动作、接收受控设备的反馈信号、监视受控设备状态、与上级监控设备进行信息通信、向使用人员发出声光提示信息等功能。
3.4 系统接地
3.4.1 系统接地及专用接地线的安装应满足设计要求。
3.4.2 交流供电和36V以上直流供电的消防用电设备的金属外壳应有接地保护,其接地线应与电气保护接地干线(PE)相连接。
4 系统调试
4.1 一般规定
4.1.1 系统调试应包括系统部件功能调试和分系统的联动控制功能调试,并应符合下列规定:
1 应对系统部件的主要功能、性能进行全数检查,系统设备的主要功能、性能应符合现行国家标准的规定;
2 应逐一对每个报警区域、防护区域或防烟区域设置的消防系统进行联动控制功能检查,系统的联动控制功能应符合设计文件和现行国家标准《火灾自动报警系统设计规范》GB 50116 的规定;
3 不符合规定的项目应进行整改,并应重新进行调试。
4.1.2 火灾报警控制器、可燃气体报警控制器、电气火灾监控设备、消防设备电源监控器等控制类设备的报警和显示功能,应符合下列规定:
1 火灾探测器、可燃气体探测器、电气火灾监控探测器等探测器发出报警信号或处于故障状态时,控制类设备应发出声、光报警信号,记录报警时间;
2 控制器应显示发出报警信号部件或故障部件的类型和地址注释信息,且显示的地址注释信息应符合本标准第4.2.2条的规定。
4.1.3 消防联动控制器的联动启动和显示功能应符合下列规定:
1 消防联动控制器接收到满足联动触发条件的报警信号后,应在3s内发出控制相应受控设备动作的启动信号,点亮启动指示灯,记录启动时间;
2 消防联动控制器应接收并显示受控部件的动作反馈信息,显示部件的类型和地址注释信息,且显示的地址注释信息应符合本标准第4.2.2条的规定。
4.1.4 消防控制室图形显示装置的消防设备运行状态显示功能应符合下列规定:
1 消防控制室图形显示装置应接收并显示火灾报警控制器发送的火灾报警信息、故障信息、隔离信息、屏蔽信息和监管信息;
2 消防控制室图形显示装置应接收并显示消防联动控制器发送的联动控制信息、受控设备的动作反馈信息;
3 消防控制室图形显示装置显示的信息应与控制器的显示信息一致。
4.1.5 气体灭火系统、防火卷帘系统、防火门监控系统、自动喷水灭火系统、消火栓系统、防烟与排烟系统、消防应急照明及疏散指示系统、电梯与非消防电源等相关系统的联动控制调试,应在各分系统功能调试合格后进行。
4.1.6 系统设备功能调试、系统的联动控制功能调试结束后,应恢复系统设备之间、系统设备和受控设备之间的正常连接,并应使系统设备、受控设备恢复正常工作状态。
条文说明
4.1.1 系统调试应首先按照产品对应的现行国家标准对系统部件的主要功能和性能进行检查,并符合国家标准的规定,然后按照设计文件和现行国家标准《火灾自动报警系统设计规范》GB 50116的规定,对每个报警区域、防护区域或防烟区域设置的消防系统进行分系统的联动控制功能调试,对不符合项应进行整改,整改后进行重新调试。
4.1.6 系统部件调试时,应断开系统设备与受控设备的连接线,防止受控设备误动作;分系统联动控制功能调试时,应断开与分系统联动控制功能无关的其他受控设备的连接线,防止与其他联动设备误动作。整体调试功能结束后,应恢复系统设备之间、系统设备和受控设备之间的正常连接,并使系统设备、受控设备恢复正常工作状态。
4.2 调试准备
4.2.1 系统调试前,应按设计文件的规定对设备的规格、型号、数量、备品备件等进行查验,并应按本标准第3章的规定对系统的线路进行检查。
4.2.2 系统调试前,应对系统部件进行地址设置及地址注释,并应符合下列规定:
1 应对现场部件进行地址编码设置,一个独立的识别地址只能对应一个现场部件;
2 与模块连接的火灾警报器、水流指示器、压力开关、报警阀、排烟口、排烟阀等现场部件的地址编号应与连接模块的地址编号一致;
3 控制器、监控器、消防电话总机及消防应急广播控制装置等控制类设备应对配接的现场部件进行地址注册,并应按现场部件的地址编号及具体设置部位录入部件的地址注释信息;
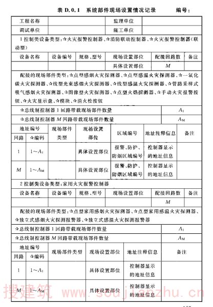
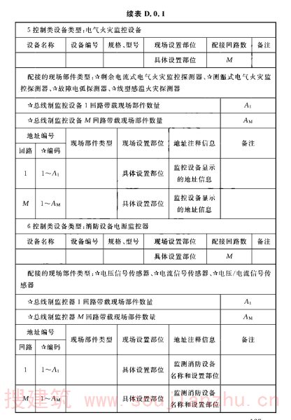
4 应按本标准附录D的规定填写系统部件设置情况记录。
4.2.3 系统调试前,应对控制类设备进行联动编程,对控制类设备手动控制单元控制按钮或按键进行编码设置,并应符合下列规定:
1 应按照系统联动控制逻辑设计文件的规定进行控制类设备的联动编程,并录入控制类设备中;
2 对于预设联动编程的控制类设备,应核查控制逻辑和控制时序是否符合系统联动控制逻辑设计文件的规定;
3 应按照系统联动控制逻辑设计文件的规定,进行消防联动控制器手动控制单元控制按钮、按键的编码设置;
4 应按本标准附录D的规定填写控制类设备联动编程、手动控制单元编码设置记录。
4.2.4 对系统中的控制与显示类设备应分别进行单机通电检查。
条文说明
4.2.1 本条规定了调试前应对火灾自动报警设备的规格、型号、数量和备品备件等进行查验。在火灾自动报警系统调试前,应对错线、开路、虚焊、短路、绝缘电阻小于20MΩ等问题进行检查,对存在的问题应进行整改,否则将影响调试。
从实际应用情况看,有的企业发货出现差错时有发生,特别是备品备件和技术资料不齐全,给调试和正常运行都带来了困难,甚至影响到火灾自动报警系统的可靠性。所以,按本条规定备品备件和技术资料应备齐。
本条还规定了对火灾自动报警系统外部线路的检查,这是因为几乎没有一个工程不出现接线错误,这种错误往往会造成严重后果。另外,有很多工程由于施工中对外部线路接头未按规定进行操作或导线划伤等原因造成绝缘电阻小于20MΩ,本条也规定了应对其进行处理。应该注意的是,在查线过程中一定要按厂家的说明,使用合适的工具、合理的方法,避免底座或探测器等设备元器件的损坏。
4.2.2 带有地址编码的火灾警报器应进行地址设置,无地址编码的现场部件地址与配接的模块地址相符。区域显示器(火灾显示盘)占用火灾报警控制器总线地址的应与火灾探测器和手动报警按钮一起进行地址设置,不占用总线地址的应单独进行地址设置。地址注释信息应能准确描述现场部件的设置部位。
4.2.4 现行国家标准《火灾自动报警系统设计规范》GB 50116-2013第3.2.1条对火灾自动报警系统形式的选择做了具体规定。不论选用哪一种系统,按本条规定都应按照消防设备产品说明书要求,单机通电后才能接入系统。这样做可以避免单机工作不正常时影响系统中的其他设备。
4.3 火灾报警控制器及其现场部件调试
Ⅰ 火灾报警控制器调试
4.3.1 应切断火灾报警控制器的所有外部控制连线,并将任意一个总线回路的火灾探测器、手动火灾报警按钮等部件相连接后接通电源,使控制器处于正常监视状态。
4.3.2 应对火灾报警控制器下列主要功能进行检查并记录,控制器的功能应符合现行国家标准《火灾报警控制器》GB 4717 的规定:
1 自检功能。
2 操作级别。
3 屏蔽功能。
4 主、备电源的自动转换功能。
5 故障报警功能:
1)备用电源连线故障报警功能;
2)配接部件连线故障报警功能。
6 短路隔离保护功能。
7 火警优先功能。
8 消音功能。
9 二次报警功能。
10 负载功能。
11 复位功能。
4.3.3 火灾报警控制器应依次与其他回路相连接,使控制器处于正常监视状态,在备电工作状态下,按本标准第4.3.2条第5款第2项、第6款、第10款、第11款的规定对火灾报警控制器进行功能检查并记录,控制器的功能应符合现行国家标准《火灾报警控制器》GB 4717的规定。
Ⅱ 火灾探测器调试
4.3.4 应对探测器的离线故障报警功能进行检查并记录,探测器的离线故障报警功能应符合下列规定:
1 探测器由火灾报警控制器供电的,应使探测器处于离线状态,探测器不由火灾报警控制器供电的,应使探测器电源线和通信线分别处于断开状态;
2 火灾报警控制器的故障报警和信息显示功能应符合本标准第4.1.2条的规定。
4.3.5 应对点型感烟、点型感温、点型一氧化碳火灾探测器的火灾报警功能、复位功能进行检查并记录,探测器的火灾报警功能、复位功能应符合下列规定:
1 对可恢复探测器,应采用专用的检测仪器或模拟火灾的方法,使探测器监测区域的烟雾浓度、温度、气体浓度达到探测器的报警设定阈值;对不可恢复的探测器,应采取模拟报警方法使探测器处于火灾报警状态,当有备品时,可抽样检查其报警功能;探测器的火警确认灯应点亮并保持;
2 火灾报警控制器火灾报警和信息显示功能应符合本标准第4.1.2条的规定;
3 应使可恢复探测器监测区域的环境恢复正常,使不可恢复探测器恢复正常,手动操作控制器的复位键后,控制器应处于正常监视状态,探测器的火警确认灯应熄灭。
4.3.6 应对线型光束感烟火灾探测器的火灾报警功能、复位功能进行检查并记录,探测器的火灾报警功能、复位功能应符合下列规定:
1 应调整探测器的光路调节装置,使探测器处于正常监视状态;
2 应采用减光率为0.9dB的减光片或等效设备遮挡光路,探测器不应发出火灾报警信号;
3 应采用产品生产企业设定的减光率为1.0dB~10.0dB的减光片或等效设备遮挡光路,探测器的火警确认灯应点亮并保持,火灾报警控制器的火灾报警和信息显示动能应符合本标准第4.1.2条的规定;
4 应采用减光率为11.5dB的减光片或等效设备遮挡光路,探测器的火警或故障确认灯应点亮,火灾报警控制器的火灾报警、故障报警和信息显示功能应符合本标准第4.1.2条的规定;
5 选择反射式探测器时,应在探测器正前方0.5m处按本标准第4.3.6条第2款~第4款的规定对探测器的火灾报警功能进行检查;
6 应撤除减光片或等效设备,手动操作控制器的复位键后,控制器应处于正常监视状态,探测器的火警确认灯应熄灭。
4.3.7 应对线型感温火灾探测器的敏感部件故障功能进行检查并记录,探测器的敏感部件故障功能应符合下列规定:
1 应使线型感温火灾探测器的信号处理单元和敏感部件间处于断路状态,探测器信号处理单元的故障指示灯应点亮;
2 火灾报警控制器的故障报警和信息显示功能应符合本标准第4.1.2条的规定。
4.3.8 应对线型感温火灾探测器的火灾报警功能、复位功能进行检查并记录,探测器的火灾报警功能、复位功能应符合下列规定:
1 对可恢复探测器,应采用专用的检测仪器或模拟火灾的方法,使任一段长度为标准报警长度的敏感部件周围温度达到探测器报警设定阈值;对不可恢复的探测器,应采取模拟报警方法使探测器处于火灾报警状态,当有备品时,可抽样检查其报警功能;探测器的火警确认灯应点亮并保持;
2 火灾报警控制器的火灾报警和信息显示功能应符合本标准第4.1.2条的规定;
3 应使可恢复探测器敏感部件周围的温度恢复正常,使不可恢复探测器恢复正常监视状态,手动操作控制器的复位键后,控制器应处于正常监视状态,探测器的火警确认灯应熄灭。
4.3.9 应对标准报警长度小于1m的线型感温火灾探测器的小尺寸高温报警响应功能进行检查并记录,探测器的小尺寸高温报警响应功能应符合下列规定:
1 应在探测器末端采用专用的检测仪器或模拟火灾的方法,使任一段长度为100mm的敏感部件周围温度达到探测器小尺寸高温报警设定阈值,探测器的火警确认灯应点亮并保持;
2 火灾报警控制器的火灾报警和信息显示功能应符合本标准第4.1.2条的规定;
3 应使探测器监测区域的环境恢复正常,剪除试验段敏感部件,恢复探测器的正常连接,手动操作控制器的复位键后,控制器应处于正常监视状态,探测器的火警确认灯应熄灭。
4.3.10 应对管路采样式吸气感烟火灾探测器的采样管路气流故障报警功能进行检查并记录,探测器的采样管路气流故障报警功能应符合下列规定:
1 应根据产品说明书改变探测器的采样管路气流,使探测器处于故障状态,探测器或其控制装置的故障指示灯应点亮;
2 火灾报警控制器的故障报警和信息显示功能应符合本标准第4.1.2条的规定;
3 应恢复探测器的正常采样管路气流,使探测器和控制器处于正常监视状态。
4.3.11 应对管路采样式吸气感烟火灾探测器的火灾报警功能、复位功能进行检查并记录,探测器的火灾报警功能、复位功能应符合下列规定:
1 应在采样管最末端采样孔加入试验烟,使监测区域的烟雾浓度达到探测器报警设定阈值,探测器或其控制装置的火警确认灯应在120s内点亮并保持;
2 火灾报警控制器的火灾报警和信息显示功能应符合本标准第4.1.2条的规定;
3 应使探测器监测区域的环境恢复正常,手动操作控制器的复位键后,控制器应处于正常监视状态,探测器或其控制装置的火警确认灯应熄灭。
4.3.12 应对点型火焰探测器和图像型火灾探测器的火灾报警功能、复位功能进行检查并记录,探测器的火灾报警功能、复位功能应符合下列规定:
1 在探测器监视区域内最不利处应采用专用检测仪器或模拟火灾的方法,向探测器释放试验光波,探测器的火警确认灯应在30s点亮并保持;
2 火灾报警控制器的火灾报警和信息显示功能应符合本标准第4.1.2条的规定;
3 应使探测器监测区域的环境恢复正常,手动操作控制器的复位键后,控制器应处于正常监视状态,探测器的火警确认灯应熄灭。
Ⅲ 火灾报警控制器其他现场部件调试
4.3.13 应对手动火灾报警按钮的离线故障报警功能进行检查并记录,手动火灾报警按钮的离线故障报警功能应符合下列规定:
1 应使手动火灾报警按钮处于离线状态;
2 火灾报警控制器的故障报警和信息显示功能应符合本标准第4.1.2条的规定。
4.3.14 应对手动火灾报警按钮的火灾报警功能进行检查并记录,报警按钮的火灾报警功能应符合下列规定:
1 使报警按钮动作后,报警按钮的火警确认灯应点亮并保持;
2 火灾报警控制器的火灾报警和信息显示功能应符合本标准第4.1.2条的规定;
3 应使报警按钮恢复正常,手动操作控制器的复位键后,控制器应处于正常监视状态,报警按钮的火警确认灯应熄灭。
4.3.15 应对火灾显示盘下列主要功能进行检查并记录,火灾显示盘的功能应符合现行国家标准《火灾显示盘》GB 17429 的规定:
1 接收和显示火灾报警信号的功能;
2 消音功能
3 复位功能;
4 操作级别;
5 非火灾报警控制器供电的火灾显示盘,主、备电源的自动转换功能。
4.3.16 应对火灾显示盘的电源故障报警功能进行检查并记录,火灾显示盘的电源故障报警功能应符合下列规定:
1 应使火灾显示盘的主电源处于故障状态;
2 火灾报警控制器的故障报警和信息显示功能应符合本标准第4.1.2条的规定。
条文说明
Ⅰ 火灾报警控制器调试
4.3.1 火灾报警控制器如未处于正常监视状态,应排查并消除故障,确保控制器处于正常监视状态后,方可进行后续的调试。
Ⅱ 火灾探测器调试
4.3.4 火灾探测器的电源线和通信线有的是共用,有的不是共用,因此火灾报警控制器应能检测火灾探测器连接线的断线和短路故障。
4.3.5 应使用专用的检测仪器或模拟火灾的方法对每只探测器进行试验。特别要注意的是,当采用模拟火灾的方法对探测器进行试验时,不应使探测器受污染或使塑料外壳变色而影响使用效果。对不可恢复的火灾探测器应采用联动模拟报警方法检查其报警功能。
4.3.6 减光片是用于模拟遮挡线型光束感烟火灾探测器的专用试验装置。
4.3.8 在模拟火灾条件下应防止损坏线型感温火灾探测器的敏感部件。
4.3.11 管路采样式吸气感烟火灾探测器的采样管在现场敷设,模拟调试时应在最不利条件下进行,也就是在采样管的最末端加入试验烟,测量其报警的响应时间是否满足要求。
4.3.12 应在点型火焰探测器和图像型火灾探测器监视区域的最远端调试探测器的响应性能。
Ⅲ 火灾报警控制器其他现场部件调试
4.3.13 手动火灾报警按钮分可恢复式和不可恢复式,不可恢复式手动火灾报警按钮在调试时可采用专用钥匙类手动工具模拟,若生产企业未能提供手动工具,需提供足够的配件,确保调试后手动火灾报警按钮能够恢复正常。
4.3.15 如果区域显示器的显示方式是数码管或数字液晶显示时,调试单位应将区域显示的回路地址与实际显示的部位编制成对照表提供给用户。
4.4 家用火灾安全系统调试
I控制中心监控设备调试
4.4.1 应切断控制中心监控设备的所有外部控制连线,并将家用火灾报警控制器等部件相连接后接通电源,使控制中心监控设备处于正常监视状态。
4.4.2 应对控制中心监控设备下列主要功能进行检查并记录,控制中心监控设备的功能应符合现行国家标准《家用火灾安全系统》GB 22370 的规定:
1 操作级别;
2 接收和显示家用火灾报警控制器发出的火灾报警信号的功能;
3 消音功能;
4 复位功能。
Ⅱ 家用火灾报警控制器调试
4.4.3 应将任一个总线回路的家用火灾探测器、手动报警开关等部件与家用火灾报警控制器相连接后接通电源,使控制器处于正常监视状态。
4.4.4 应对家用火灾报警控制器下列主要功能进行检查并记录,控制器的功能应符合现行国家标准《家用火灾安全系统》GB 22370 的规定:
1 自检功能。
2 主、备电源的自动转换功能。
3 故障报警功能:
1)备用电源连线故障报警功能;
2)配接部件通信故障报警功能。
4 火警优先功能。
5 消音功能。
6 二次报警功能。
7 复位功能。
4.4.5 应依次将其他回路与家用火灾报警控制器相连接,按本标准第4.4.4条第3款第2项、第4款、第7款的规定,对家用火灾报警控制器进行功能检查并记录,控制器的功能应符合现行国家标准《家用火灾安全系统》GB 22370 的规定。
Ⅲ 家用安全系统现场部件调试
4.4.6 应对点型家用感烟火灾探测器、点型家用感温火灾探测器、独立式感烟火灾探测报警器、独立式感温火灾探测报警器的火灾报警功能、复位功能进行检查并记录,探测器的火灾报警功能、复位功能应符合下列规定:
1 应采用专用的检测仪器或模拟火灾的方法,使监测区域的烟雾浓度、温度达到探测器的报警设定阈值;
2 探测器应发出火灾报警声信号,声报警信号的A计权声压级应在45dB~75dB之间,并应采用逐渐增大的方式,初始声压级不应大于45dB;
3 家用火灾报警控制器的火灾报警和信息显示功能应符合本标准第4.1.2条的规定。
条文说明
Ⅰ 控制中心监控设备调试
4.4.2 本着安全可靠、经济适用的原则,针对不同的建筑管理等情况,将系统分为A类、B类、C类、D类四种类型:
(1) A类系统可由火灾报警控制器、手动火灾报警按钮、家用火灾探测器、火灾声警报器、应急广播等设备组成;
(2) B类系统可由控制中心监控设备、家用火灾报警控制器、家用火灾探测器、火灾声警报器等设备组成;
(3) C类系统可由家用火灾报警控制器、家用火灾探测器、火灾声警报器等设备组成;
(4) D类系统可由独立式火灾探测报警器、火灾声警报器等设备组成。
各类系统的设计见现行国家标准《火灾自动报警系统设计规范》GB 50116-2013第7章的要求。
4.5 消防联动控制器及其现场部件调试
I 消防联动控制器调试
4.5.1 消防联动控制器调试时,应在接通电源前按以下顺序做好准备工作:
1 应将消防联动控制器与火灾报警控制器连接;
2 应将任一备调回路的输入/输出模块与消防联动控制器连接;
3 应将备调回路的模块与其控制的受控设备连接;
4 应切断各受控现场设备的控制连线;
5 应接通电源,使消防联动控制器处于正常监视状态。
4.5.2 应对消防联动控制器下列主要功能进行检查并记录,控制器的功能应符合现行国家标准《消防联动控制系统》GB 16806 的规定:
1 自检功能。
2 操作级别。
3 屏蔽功能。
4 主、备电源的自动转换功能。
5 故障报警功能:
1)备用电源连线故障报警功能;
2)配接部件连线故障报警功能。
6 总线隔离器的隔离保护功能。
7 消音功能。
8 控制器的负载功能。
9 复位功能。
10 控制器自动和手动工作状态转换显示功能。
4.5.3 应依次将其他备调回路的输入/输出模块与消防联动控制器连接、模块与受控设备连接,切断所有受控现场设备的控制连线,使控制器处于正常监视状态,在备电工作状态下,按本标准第4.5.2条第5款第2项、第6款、第8款、第9款的规定对控制器进行功能检查并记录,控制器的功能应符合现行国家标准《消防联动控制系统》GB16806的规定。
4.5.4 火灾报警控制器(联动型)的调试应符合本标准第4.3.1条~第4.3.3条和本标准第4.5.1条~第4.5.3条的规定。
Ⅱ 消防联动控制器现场部件调试
4.5.5 应对模块的离线故障报警功能进行检查并记录,模块的离线故障报警功能应符合下列规定:
1 应使模块与消防联动控制器的通信总线处于离线状态,消防联动控制器应发出故障声、光信号;
2 消防联动控制器应显示故障部件的类型和地址注释信息,且控制器显示的地址注释信息应符合本标准第4.2.2条的规定。
4.5.6 应对模块的连接部件断线故障报警功能进行检查并记录,模块的连接部件断线故障报警功能应符合下列规定:
1 应使模块与连接部件之间的连接线断路,消防联动控制器应发出故障声、光信号;
2 消防联动控制器应显示故障部件的类型和地址注释信息,且控制器显示的地址注释信息应符合本标准第4.2.2条的规定。
4.5.7 应对输入模块的信号接收及反馈功能、复位功能进行检查并记录,输入模块的信号接收及反馈功能、复位功能应符合下列规定:
1 应核查输入模块和连接设备的接口是否兼容;
2 应给输入模块提供模拟的输入信号,输入模块应在3s内动作并点亮动作指示灯;
3 消防联动控制器应接收并显示模块的动作反馈信息,显示设备的名称和地址注释信息,且控制器显示的地址注释信息应符合本标准第4.2.2条的规定;
4 应撤除模拟输入信号,手动操作控制器的复位键后,控制器应处于正常监视状态,输入模块的动作指示灯应熄灭。
4.5.8 应对输出模块的启动、停止功能进行检查并记录,输出模块的启动、停止功能应符合下列规定:
1 应核查输出模块和受控设备的接口是否兼容;
2 应操作消防联动控制器向输出模块发出启动控制信号,输出模块应在3s内动作,并点亮动作指示灯;
3 消防联动控制器应有启动光指示,显示启动设备的名称和地址注释信息,且控制器显示的地址注释信息应符合本标准第4.2.2条的规定;
4 应操作消防联动控制器向输出模块发出停止控制信号,输出模块应在3s内动作,并熄灭动作指示灯。
条文说明
Ⅰ 消防联动控制器调试
4.5.1 在调试开通过程中,应先将消防联动控制器与火灾报警控制器一个回路的输入/输出模块及该回路模块控制的消防电气控制装置相连接,此时应注意,一定要将所有现场受控设备的控制连线断开(如消防泵电机连线等),方可接通电源进行各项检查,这样做的目的是避免在做上述各项检查时使现场受控设备误启动或造成不必要的其他损失。
Ⅱ 消防联动控制器现场部件调试
4.5.5 重点核对消防联动控制器的显示状态和模块的地址设置、注释是否一致,并符合设计规定。
4.6 消防专用电话系统调试
4.6.1 应接通电源,使消防电话总机处于正常工作状态,对消防电话总机下列主要功能进行检查并记录,电话总机的功能应符合现行国家标准《消防联动控制系统》GB 16806 的规定:
1 自检功能;
2 故障报警功能;
3 消音功能;
4 电话分机呼叫电话总机功能;
5 电话总机呼叫电话分机功能。
4.6.2 应对消防电话分机进行下列主要功能检查并记录,电话分机的功能应符合现行国家标准《消防联动控制系统》GB 16806 的规定:
1 呼叫电话总机功能;
2 接受电话总机呼叫功能。
4.6.3 应对消防电话插孔的通话功能进行检查并记录,电话插孔的通话功能应符合现行国家标准《消防联动控制系统》GB 16806 的规定。
条文说明
4.6.1 消防电话的总机设在消防控制室,是消防电话的重要组成部分,消防电话分机设置在建筑物中各关键部位,能够与消防电话总机进行全双工语音通信。消防电话插孔安装在建筑物各处,插上电话手柄就可以和消防电话总机通信。
4.7 可燃气体探测报警系统调试
I 可燃气体报警控制器调试
4.7.1 对多线制可燃气体报警控制器,应将所有回路的可燃气体探测器与控制器相连接;对总线制可燃气体报警控制器,应将任一回路的可燃气体探测器与控制器相连接。应切断可燃气体报警控制器的所有外部控制连线,接通电源,使控制器处于正常监视状态。
4.7.2 应对可燃气体报警控制器下列主要功能进行检查并记录,控制器的功能应符合现行国家标准《可燃气体报警控制器》GB 16808 的规定:
1 自检功能。
2 操作级别。
3 可燃气体浓度显示功能。
4 主、备电源的自动转换功能。
5 故障报警功能:
1)备用电源连线故障报警功能;
2)配接部件连线故障报警功能。
6 总线制可燃气体报警控制器的短路隔离功能。
7 可燃气体报警功能。
8 消音功能。
9 控制器负载功能。
10 复位功能。
4.7.3 对总线制可燃气体报警控制器,应依次将其他回路与可燃气体报警控制器相连接,使控制器处于正常监视状态,在备电工作状态下,按本标准第4.7.2条第5款第2项、第6款、第9款、第10款的规定对可燃气体报警控制器进行功能检查并记录,控制器的功能应符合现行国家标准《可燃气体报警控制器》GB 16808 的规定。
Ⅱ 可燃气体探测器调试
4.7.4 应对可燃气体探测器的可燃气体报警功能、复位功能进行检查并记录,探测器的可燃气体报警功能、复位功能应符合下列规定:
1 应对探测器施加浓度为探测器报警设定值的可燃气体标准样气,探测器的报警确认灯应在30s内点亮并保持;
2 控制器的可燃气体报警和信息显示功能应符合本标准第4.1.2条的规定;
3 应清除探测器内的可燃气体,手动操作控制器的复位键后,控制器应处于正常监视状态,探测器的报警确认灯应熄灭。
4.7.5 应对线型可燃气体探测器的遮挡故障报警功能进行检查并记录,探测器的遮挡故障报警功能应符合下列规定:
1 应将线型可燃气体探测器发射器发出的光全部遮挡,探测器或其控制装置的故障指示灯应在100s内点亮;
2 控制器的故障报警和信息显示功能应符合本标准第4.1.2条的规定。
条文说明
Ⅰ 可燃气体报警控制器调试
4.7.1 可燃气体探测报警系统是一个独立的子系统,属于火灾预警系统,应独立组成。可燃气体探测器应接入可燃气体报警控制器,不应直接接入火灾报警控制器的探测器回路。当可燃气体的报警信号需接入火灾自动报警系统时,应由可燃气体报警控制器接入。
由可燃气体报警控制器将报警信号传输至消防控制室的图形显示装置或集中火灾报警控制器,但其显示应与火灾报警信息有区别。石化行业涉及过程控制的可燃气体探测器可接入DCS等生产控制系统,但其报警信号应接入消防控制室。
Ⅱ 可燃气体探测器调试
4.7.4 可燃气体探测器在使用过程中应当注意以下几点:
(1) 安装位置应当根据待探测的可燃气体性质确定。若被探测气体为天然气、煤气等,较空气轻,极易飘浮上升,应将可燃气体探测器安装在设备上方或天花板附近;若被探测气体为液化石油气等,较空气重,则应安装在距地面不超过50cm的低处。
(2) 可燃气体探测器处于长期通电工作状态,应当每月检查一次,现场检查方法是用棉球蘸上一点酒精靠近气敏元,如给出报警(显示)表明工作正常。
(3) 催化元件对多种可燃气体几乎有相同的敏感性,所以在有混合气体存在的场所,它不能作为分辨混合气体组分的敏感元件使用。
(4) 可燃气体敏感元件的理化特性研究表明,硫化物可使元件特性发生变化,且不能恢复,出现所谓“中毒”现象,所以,可燃气体敏感元件需防“中毒”,并应避免直接油浸或油垢污染,也不能在有酸、碱腐蚀性气体中长期使用。
4.8 电气火灾监控系统调试
I 电气火灾监控设备调试
4.8.1 应切断电气火灾监控设备的所有外部控制连线,将任一备调总线回路的电气火灾探测器与监控设备相连接,接通电源,使监控设备处于正常监视状态。
4.8.2 应对电气火灾监控设备下列主要功能进行检查并记录,监控设备的功能应符合现行国家标准《电气火灾监控系统 第1部分:电气火灾监控设备》GB 14287.1 的规定:
1 自检功能;
2 操作级别;
3 故障报警功能;
4 监控报警功能;
5 消音功能;
6 复位功能。
4.8.3 应依次将其他回路的电气火灾探测器与监控设备相连接,使监控设备处于正常监视状态,按本标准第4.8.2条第3款、第4款、第6款的规定对监控设备进行功能检查并记录,监控设备的功能应符合现行国家标准《电气火灾监控系统 第1部分:电气火灾监控设备》GB 14287.1 的规定。
Ⅱ 电气火灾监控探测器调试
4.8.4 应对剩余电流式电气火灾监控探测器的监控报警功能进行检查并记录,探测器的监控报警功能应符合下列规定:
1 应按设计文件的规定进行报警值设定;
2 应采用剩余电流发生器对探测器施加报警设定值的剩余电流,探测器的报警确认灯应在30s内点亮并保持;
3 监控设备的监控报警和信息显示功能应符合本标准第4.1.2条的规定,同时监控设备应显示发出报警信号探测器的报警值。
4.8.5 应对测温式电气火灾监控探测器的监控报警功能进行检查并记录,探测器的监控报警功能应符合下列规定:
1 应按设计文件的规定进行报警值设定;
2 应采用发热试验装置给监控探测器加热至设定的报警温度,探测器的报警确认灯应在40s内点亮并保持;
3 监控设备的监控报警和信息显示功能应符合本标准第4.1.2条的规定,同时监控设备应显示发出报警信号探测器的报警值。
4.8.6 应对故障电弧探测器的监控报警功能进行检查并记录,探测器的监控报警功能应符合下列规定:
1 应切断探测器的电源线和被监测线路,将故障电弧发生装置接入探测器,接通探测器的电源,使探测器处于正常监视状态;
2 应操作故障电弧发生装置,在1s内产生9个及以下半周期故障电弧,探测器不应发出报警信号;
3 应操作故障电弧发生装置,在1s内产生14个及以上半周期故障电弧,探测器的报警确认灯应在30s内点亮并保持;
4 监控设备的监控报警和信息显示功能应符合本标准第4.1.2条的规定。
4.8.7 应对具有指示报警部位功能的线型感温火灾探测器的监控报警功能进行检查并记录,探测器的监控报警功能应符合下列规定:
1 应在线型感温火灾探测器的敏感部件随机选取3个非连续检测段,每个检测段的长度为标准报警长度,采用专用的检测仪器或模拟火灾的方法,分别给每个检测段加热至设定的报警温度,探测器的火警确认灯应点亮并保持,并指示报警部位。
2 监控设备的监控报警和信息显示功能应符合本标准第4.1.2条的规定。
条文说明
Ⅰ 电气火灾监控设备调试
4.8.2 电气火灾监控系统属于火灾预报警系统,是火灾自动报警系统的独立子系统。安装电气火灾监控系统可以有效地遏制电气火灾事故的发生,保障国家财产和人民的生命财产安全。
电气火灾监控系统应由下列部分或全部设备组成:
(1) 电气火灾监控设备,用于为所连接的电气火灾监控探测器供电,能接收来自电气火灾监控探测器的报警信号,发出声、光报警信号和控制信号,指示报警部位,记录并保存报警信息;
(2) 剩余电流式电气火灾监控探测器;
(3) 测温式电气火灾监控探测器;
(4) 当线型感温火灾探测器用于电气火灾监控时,可接入电气火灾监控设备;
(5) 故障电弧探测器。
Ⅱ 电气火灾监控探测器调试
4.8.4 剩余电流式电气火灾监控探测器应以设置在低压配电系统首端为基本原则,宜设置在第一级配电柜(箱)的出线端。当供电线路泄漏电流大于500mA时,宜在其下一级配电柜(箱)设置。
4.8.5 根据对供电线路发生火灾的统计,在供电线路本身发生过负荷时,接头部位反应最强烈,因此保护供电线路过负荷时,应重点监控其接头部位的温度变化,故测温式电气火灾监控探测器应设置在电缆接头、端子、重点发热部件等部位。
4.8.7 线型感温火灾探测器的探测原理与测温式电气火灾探测器的探测原理相似,因此工程上经常会使用线型感温火灾探测器进行电气火灾隐患的探测。在这种情况下,线型感温火灾探测器的报警信号可接入电气火灾监控设备。
4.9 消防设备电源监控系统调试
I 消防设备电源监控器调试
4.9.1 应将任一备调总线回路的传感器与消防设备电源监控器相连接,接通电源,使监控器处于正常监视状态。
4.9.2 对消防设备电源监控器下列主要功能进行检查并记录,监控器的功能应符合现行国家标准《消防设备电源监控系统》GB 28184 的规定:
1 自检功能。
2 消防设备电源工作状态实时显示功能。
3 主、备电源的自动转换功能。
4 故障报警功能:
1)备用电源连线故障报警功能;
2)配接部件连线故障报警功能。
5 消音功能。
6 消防设备电源故障报警功能。
7 复位功能。
4.9.3 应依次将其他回路的传感器与监控器相连接,使监控器处于正常监视状态,在备电工作状态下,按本标准第4.9.2条第4款第2项、第6款、第7款的规定,对监控器进行功能检查并记录,监控器的功能应符合现行国家标准《消防设备电源监控系统》GB 28184 的规定。
Ⅱ 传感器调试
4.9.4 应对传感器的消防设备电源故障报警功能进行检查并记录,传感器的消防设备电源故障报警功能应符合下列规定:
1 应切断被监控消防设备的供电电源;
2 监控器的消防设备电源故障报警和信息显示功能应符合本标准第4.1.2条的规定。
条文说明
Ⅰ 消防设备电源监控器调试
4.9.2 消防电源监控系统由消防电源监控器、电压传感器、电流传感器等设备组成,对消防设备电源进行24小时监测,当各类为消防设备供电的交流或直流电源(包括主、备电)发生过压、欠压、缺相、过流、中断供电等故障时,消防电源监控器实时显示电压、电流值及故障点位置,同时发出声光报警信号并记录故障信息。
4.10 消防设备应急电源调试
4.10.1 应将消防设备与消防设备应急电源相连接,接通消防设备应急电源的主电源,使消防设备应急电源处于正常工作状态。
4.10.2 应对消防设备应急电源下列主要功能进行检查并记录,消防设备应急电源的功能应符合现行国家标准《消防联动控制系统》GB 16806 的规定:
1 正常显示功能;
2 故障报警功能;
3 消音功能;
4 转换功能。
条文说明
4.10.2 消防设备应急电源是以蓄电池为能源的应急电源,包括交流输出的消防设备应急电源和直流输出的消防设备应急电源,其主要功能是在主电源发生故障时,为各类消防设备供电。这里所说的消防设备指的是消防风机、消防水泵等除消防应急灯具之外的在火灾发生时需要使用的和消防有关的设备。
4.11 消防控制室图形显示装置和传输设备调试
I 消防控制室图形显示装置调试
4.11.1 应将消防控制室图形显示装置与火灾报警控制器、消防联动控制器等设备相连接,接通电源,使消防控制室图形显示装置处于正常监视状态。应对消防控制室图形显示装置下列主要功能进行检查并记录,消防控制室图形显示装置的功能应符合现行国家标准《消防联动控制系统》GB 16806 的规定:
1 图形显示功能:
1)建筑总平面图显示功能;
2)保护对象的建筑平面图显示功能;
3)系统图显示功能。
2 通信故障报警功能。
3 消音功能。
4 信号接收和显示功能。
5 信息记录功能。
6 复位功能。
Ⅱ 传输设备调试
4.11.2 应将传输设备与火灾报警控制器相连接,接通电源,使传输设备处于正常监视状态。应对传输设备下列主要功能进行检查并记录,传输设备的功能应符合现行国家标准《消防联动控制系统》GB16806的规定:
1 自检功能;
2 主、备电源的自动转换功能;
3 故障报警功能;
4 消音功能;
5 信号接收和显示功能;
6 手动报警功能;
7 复位功能。
条文说明
Ⅰ 消防控制室图形显示装置调试
4.11.1 消防控制室图形显示装置能接收并图形化显示各类消防设施的报警位置,显示各类消防设备的实时工作状态,同时将建筑物内各类信息传输到上一级指挥中心。消防控制室图形显示装置一般由计算机主机、显示器、通信模块、电源单元和软件组成。消防控制室图形显示装置通过与火灾报警控制器和消防联动控制器进行通信,及时接收消防系统中的设备火警信号、联动信号和故障信号,并通过图形终端把火警信息、故障信息和联动信息直观地显示在建筑平面图上,从而使消防管理人员能够方便及时地处理火灾事故。
Ⅱ 传输设备调试
4.11.2 传输设备是将火灾报警控制器发出的火灾报警信号和其他信号通过有线或无线的传输方式传输给城市火灾网络监控中心的设备。
传输设备通过并行/串行接口或开关量接口,实时监测所连接的火灾自动报警系统等建筑消防设施的工作状态。当采集到火灾报警信息、故障信息或其他运行状态信息时,在现场显示和报警,并自动通过报警传输网络向监控中心传送。
4.12 火灾警报、消防应急广播系统调试
I 火灾警报器调试
4.12.1 应对火灾声警报器的火灾声警报功能进行检查并记录,警报器的火灾声警报功能应符合下列规定:
1 应操作控制器使火灾声警报器启动;
2 在警报器生产企业声称的最大设置间距、距地面1.5m~1.6m处,声警报的A计权声压级应大于60dB,环境噪声大于60dB时,声警报的A计权声压级应高于背景噪声15dB;
3 带有语音提示功能的声警报应能清晰播报语音信息。
4.12.2 应对火灾光警报器的火灾光警报功能进行检查并记录,警报器的火灾光警报功能应符合下列规定:
1 应操作控制器使火灾光警报器启动;
2 在正常环境光线下,警报器的光信号在警报器生产企业声称的最大设置间距处应清晰可见。
4.12.3 应对火灾声光警报器的火灾声警报、光警报功能分别进行检查并记录,警报器的火灾声警报、光警报功能应分别符合本标准第4.12.1条和第4.12.2条的规定。
Ⅱ 消防应急广播控制设备调试
4.12.4 应将各广播回路的扬声器与消防应急广播控制设备相连接,接通电源,使广播控制设备处于正常工作状态,对广播控制设备下列主要功能进行检查并记录,广播控制设备的功能应符合现行国家标准《消防联动控制系统》GB 16806 的规定:
1 自检功能;
2 主、备电源的自动转换功能;
3 故障报警功能;
4 消音功能;
5 应急广播启动功能;
6 现场语言播报功能;
7 应急广播停止功能。
Ⅲ 扬声器调试
4.12.5 应对扬声器的广播功能进行检查并记录,扬声器的广播功能应符合下列规定:
1 应操作消防应急广播控制设备使扬声器播放应急广播信息;
2 语音信息应清晰;
3 在扬声器生产企业声称的最大设置间距、距地面1.5m~1.6m处,应急广播的A计权声压级应大于60dB,环境噪声大于60dB时,应急广播的A计权声压级应高于背景噪声15dB。
Ⅳ 火灾警报、消防应急广播控制调试
4.12.6 应将广播控制设备与消防联动控制器相连接,使消防联动控制器处于自动状态,根据系统联动控制逻辑设计文件的规定,对火灾警报和消防应急广播系统的联动控制功能进行检查并记录,火灾警报和消防应急广播系统的联动控制功能应符合下列规定:
1 应使报警区域内符合联动控制触发条件的两只火灾探测器,或一只火灾探测器和一只手动火灾报警按钮发出火灾报警信号。
2 消防联动控制器应发出火灾警报装置和应急广播控制装置动作的启动信号,点亮启动指示灯。
3 消防应急广播系统与普通广播或背景音乐广播系统合用时,消防应急广播控制装置应停止正常广播。
4 报警区域内所有的火灾声光警报器和扬声器应按下列规定交替工作:
1)报警区域内所有的火灾声光警报器应同时启动,持续工作8s~20s后,所有的火灾声光警报器应同时停止警报;
2)警报停止后,所有的扬声器应同时进行1次~2次消防应急广播,每次广播10s~30s后,所有的扬声器应停止播放广播信息。
5 消防控制器图形显示装置应显示火灾报警控制器的火灾报警信号、消防联动控制器的启动信号,且显示的信息应与控制器的显示一致。
4.12.7 联动控制控制功能检查过程应在报警区域内所有的火灾声光警报器或扬声器持续工作时,对系统的手动插入操作优先功能进行检查并记录,系统的手动插入操作优先功能应符合下列规定:
1 应手动操作消防联动控制器总线控制盘上火灾警报或消防应急广播停止控制按钮、按键,报警区域内所有的火灾声光警报器或扬声器应停止正在进行的警报或应急广播;
2 应手动操作消防联动控制器总线控制盘上火灾警报或消防应急广播启动控制按钮、按键,报警区域内所有的火灾声光警报器或扬声器应恢复警报或应急广播。
条文说明
Ⅰ 火灾警报器调试
4.12.1 火灾自动报警系统应设置火灾声光警报器,并应在确认火灾后启动建筑内的所有火灾声光警报器。未设置消防联动控制器的火灾自动报警系统,火灾声光警报器应由火灾报警控制器控制;设置消防联动控制器的火灾自动报警系统,火灾声光警报器应由火灾报警控制器或消防联动控制器控制。公共场所宜设置具有同一种火灾变调声的火灾声警报器;学校、工厂等各类日常使用电铃的场所,不应使用警铃作为火灾声警报器。火灾声警报器设置带有语音提示功能时,应同时设置语音同步器。
4.12.2 火灾声警报器的声警报在传输过程中存在着衰减,因此应在生产企业声称的最大设置间距测量声压级。
Ⅱ 消防应急广播控制设备调试
4.12.4 完整的消防应急广播系统通常包括控制设备、声频功率放大器、传声器、扬声器、广播分配装置、电源装置等部分。控制设备是在火灾或意外事故发生时通过控制功率放大器和扬声器进行应急广播的设备,其主要功能是向现场人员通报火灾发生,指挥并引导现场人员疏散。
Ⅲ 扬声器调试
4.12.5 在环境噪声大的场所,如工业建筑内,设置消防应急广播扬声器时,考虑到背景噪声大、环境情况复杂等因素,提出了声压级要求:在环境噪声大于60dB的场所设置的扬声器,在其有效播放范围内最远点的播放声压级应高于背景噪声15dB。
Ⅳ 火灾警报、诮防应急广播联动控制调试
4.12.6 现行国家标准《火灾自动报警系统设计规范》GB 50116-2013中的第4.8.12条规定,消防应急广播与普通广播或背景音乐广播合用时,应具有强制切入消防应急广播的功能。发生火灾时,将日常广播或背景音乐系统扩音机强制转入火灾事故广播状态的控制切换方式一般有两种:
(1) 消防应急广播系统仅利用日常广播或背景音乐系统的扬声器和馈电线路,而消防应急广播系统的扩音机等装置是专用的,当火灾发生时,在消防控制室切换输出线路,使消防应急广播系统按照规定播放应急广播。
(2) 消防应急广播系统全部利用日常广播或背景音乐系统的扩音机、馈电线路和扬声器等装置,在消防控制室只设紧急播送装置,当发生火灾时可遥控日常广播或背景音乐系统紧急开启,强制投入消防应急广播。
以上两种控制方式都应注意使扬声器不管处于关闭或播放状态时都能紧急开启消防应急广播。特别应注意在扬声器设有开关或音量调节器的日常广播或背景音乐系统中的应急广播方式,应将扬声器用继电器强制切换到消防应急广播线路上。合用广播的各设备应符合消防产品CCCF认证的规定。
4.12.7 在消防控制室应能手动或按预设控制逻辑联动控制选择广播分区、启动或停止应急广播系统,并应能监听消防应急广播。在通过传声器进行应急广播时,应自动对广播内容进行录音。消防控制室内应能显示消防应急广播的广播分区的工作状态。消防应急广播与普通广播或背景音乐广播合用时,应具有强制切入消防应急广播的功能。
4.13 防火卷帘系统调试
I 防火卷帘控制器调试
4.13.1 应将防火卷帘控制器与防火卷帘卷门机、手动控制装置、火灾探测器相连接,接通电源,使防火卷帘控制器处于正常监视状态。应对防火卷帘控制器下列主要功能进行检查并记录,控制器的功能应符合现行公共安全行业标准《防火卷帘控制器》GA 386 的规定:
1 自检功能;
2 主、备电源的自动转换功能;
3 故障报警功能;
4 消音功能;
5 手动控制功能;
6 速放控制功能。
Ⅱ 防火卷帘控制器现场部件调试
4.13.2 应对防火卷帘控制器配接的点型感烟、感温火灾探测器的火灾报警功能,卷帘控制器的控制功能进行检查并记录,探测器的火灾报警功能、卷帘控制器的控制功能应符合下列规定:
1 应采用专用的检测仪器或模拟火灾的方法,使探测器监测区域的烟雾浓度、温度达到探测器的报警设定阈值,探测器的火警确认灯应点亮并保持;
2 防火卷帘控制器应在3s内发出卷帘动作声、光信号,控制防火卷帘下降至距楼板面1.8m处或楼板面。
4.13.3 应对防火卷帘手动控制装置的控制功能进行检查并记录,手动控制装置的控制功能应符合下列规定:
1 应手动操作手动控制装置的防火卷帘下降、停止、上升控制按键(钮);
2 防火卷帘控制器应发出卷帘动作声、光信号,并控制卷帘执行相应的动作。
Ⅲ 疏散通道上设置的防火卷帘系统联动控制调试
4.13.4 应使防火卷帘控制器与卷门机相连接,使防火卷帘控制器与消防联动控制器相连接,接通电源,使防火卷帘控制器处于正常监视状态,使消防联动控制器处于自动控制工作状态。
4.13.5 应根据系统联动控制逻辑设计文件的规定,对防火卷帘控制器不配接火灾探测器的防火卷帘系统的联动控制功能进行检查并记录,防火卷帘系统的联动控制功能应符合下列规定:
1 应使一只专门用于联动防火卷帘的感烟火灾探测器,或报警区域内符合联动控制触发条件的两只感烟火灾探测器发出火灾报警信号,系统设备的功能应符合下列规定:
1)消防联动控制器应发出控制防火卷帘下降至距楼板面1.8m处的启动信号,点亮启动指示灯;
2)防火卷帘控制器应控制防火卷帘降至距楼板面1.8m处。
2 应使一只专门用于联动防火卷帘的感温火灾探测器发出火灾报警信号,系统设备的功能应符合下列规定:
1)消防联动控制器应发出控制防火卷帘下降至楼板面的启动信号;
2)防火卷帘控制器应控制防火卷帘下降至楼板面。
3 消防联动控制器应接收并显示防火卷帘下降至距楼板面1.8m处、楼板面的反馈信号。
4 消防控制器图形显示装置应显示火灾报警控制器的火灾报警信号、消防联动控制器的启动信号和设备动作的反馈信号,且显示的信息应与控制器的显示一致。
4.13.6 应根据系统联动控制逻辑设计文件的规定,对防火卷帘控制器配接火灾探测器的防火卷帘系统的联动控制功能进行检查并记录,防火卷帘系统的联动控制功能应符合下列规定:
1 应使一只专门用于联动防火卷帘的感烟火灾探测器发出火灾报警信号;防火卷帘控制器应控制防火卷帘下降至距楼板面1.8m处;
2 应使一只专门用于联动防火卷帘的感温火灾探测器发出火灾报警信号;防火卷帘控制器应控制防火卷帘下降至楼板面;
3 消防联动控制器应接收并显示防火卷控制器配接的火灾探测器的火灾报警信号、防火卷帘下降至距楼板面1.8m处、楼板面的反馈信号;
4 消防控制器图形显示装置应显示火灾探测器的火灾报警信号和设备动作的反馈信号,且显示的信息应与消防联动控制器的显示一致。
Ⅳ 非疏散通道上设置的防火卷帘系统控制调试
4.13.7 应使防火卷帘控制器与卷门机相连接,使防火卷帘控制器与消防联动控制器相连接,接通电源,使防火卷帘控制器处于正常监视状态,使消防联动控制器处于自动控制工作状态。
4.13.8 应根据系统联动控制逻辑设计文件的规定,对防火卷帘系统的联动控制功能进行检查并记录,防火卷帘系统的联动控制功能应符合下列规定:
1 应使报警区域内符合联动控制触发条件的两只火灾探测器发出火灾报警信号;
2 消防联动控制器应发出控制防火卷帘下降至楼板面的启动信号,点亮启动指示灯;
3 防火卷帘控制器应控制防火卷帘下降至楼板面;
4 消防联动控制器应接收并显示防火卷帘下降至楼板面的反馈信号;
5 消防控制器图形显示装置应显示火灾报警控制器的火灾报警信号、消防联动控制器的启动信号和设备动作的反馈信号,且显示的信息应与控制器的显示一致。
4.13.9 应使消防联动控制器处于手动控制工作状态,对防火卷帘的手动控制功能进行检查并记录,防火卷帘的手动控制功能应符合下列规定:
1 手动操作消防联动控制器总线控制盘上的防火卷帘下降控制按钮、按键,对应的防火卷帘控制器应控制防火卷帘下降;
2 消防联动控制器应接收并显示防火卷帘下降至楼板面的反馈信号。
条文说明
Ⅰ 防火卷帘控制器调试
4.13.1 防火卷帘控制器是防火卷帘完成其防火、防烟功能所必需的重要电控设备。防火卷帘控制器由控制器主机(包括外设的手动控制装置)和速放控制装置构成,可以通过手动控制装置、配接的火灾探测器组发出的火灾报警信号和接收消防联动控制设备发出的联动控制信号控制防火卷帘的动作。
Ⅱ 防火卷帘控制器现场部件调试
4.13.3 防火卷帘控制器可按其用途和构成方式进行分类。按其用途可分为仅用于防火分隔的防火卷帘控制器和可用于疏散通道上的防火卷帘控制器,按其构成方式可分为分体式防火卷帘控制器(手动控制装置设在防火卷帘控制器主机外部)和单体式防火卷帘控制器(手动控制装置设在防火卷帘控制器主机内部)。
Ⅲ 疏散通道上设置的防火卷帘系统联动控制调试
4.13.5 疏散通道上设置的防火卷帘控制器的联动控制逻辑如下:
(1) 联动控制方式:防火分区内任两只独立的感烟火灾探测器或任一只专门用于联动防火卷帘的感烟火灾探测器的报警信号应联动控制防火卷帘下降至距楼板面1.8m处,是为了保障防火卷帘能及时动作,以起到防烟作用,避免烟雾经此扩散,既起到防烟作用又可保证人员疏散。任一只专门用于联动防火卷帘的感温火灾探测器的报警信号显示火已蔓延到该处,此时人员已不可能从此逃生,应联动控制防火卷帘下降到楼板面,起到防火分隔作用。为了保障防火卷帘在火势蔓延到防火卷帘前及时动作,也为防止单只探测器由于偶发故障而不能动作,在卷帘的任一侧距卷帘纵深0.5m~5m内应设置不少于两只专门用于联动防火卷帘的感温火灾探测器。
(2) 手动控制方式:应由防火卷帘两侧设置的手动控制按钮控制防火卷帘的升降。
Ⅳ 非疏散通道上设置的防火卷帘系统联动控制调试
4.13.8 非疏散通道上设置的防火卷帘的联动控制逻辑如下:
(1) 联动控制方式:非疏散通道上设置的防火卷帘大多仅用于建筑的防火分隔,建筑共享大厅回廊楼层间等处设置的防火卷帘不具有疏散功能,仅用作防火分隔。应将防火卷帘所在防火分区内任两只独立的火灾探测器的报警信号作为防火卷帘下降的联动触发信号,由防火卷帘控制器联动控制防火卷帘直接下降到楼板面。
(2) 手动控制方式:应由防火卷帘两侧设置的手动控制按钮控制防火卷帘的升降,并应能在消防控制室内的消防联动控制器上手动控制防火卷帘的降落。
4.14 防火门监控系统调试
I 防火门监控器调试
4.14.1 应将任一备调总线回路的监控模块与防火门监控器相连接,接通电源,使防火门监控器处于正常监视状态。
4.14.2 应对防火门监控器下列主要功能进行检查并记录,防火门监控器的功能应符合现行国家标准《防火门监控器》GB 29364 的规定:
1 自检功能。
2 主、备电源的自动转换功能。
3 故障报警功能:
1)备用电源连线故障报警功能;
2)配接部件连线故障报警功能。
4 消音功能。
5 启动、反馈功能。
6 防火门故障报警功能。
4.14.3 应依次将其他总线回路的监控模块与监控器相连接,使监控器处于正常监视状态,在备电工作状态下,按本标准第4.14.2条第3款第2项、第5款、第6款的规定,对监控器进行功能检查并记录,监控器的功能应符合现行国家标准《防火门监控器》GB29364的规定。
Ⅱ 防火门监控器现场部件调试
4.14.4 应对防火门监控器配接的监控模块的离线故障报警功能进行检查并记录,现场部件的离线故障报警功能应符合下列规定:
1 应使监控模块处于离线状态;
2 监控器应发出故障声、光信号;
3 监控器应显示故障部件的类型和地址注释信息,且监控器显示的地址注释信息应符合本标准第4.2.2条的规定。
4.14.5 应对监控模块的连接部件断线故障报警功能进行检查并记录,监控模块的连接部件断线故障报警功能应符合下列规定:
1 应使监控模块与连接部件之间的连接线断路;
2 监控器应发出故障声、光信号;
3 监控器应显示故障部件的类型和地址注释信息,且监控器显示的地址注释信息应符合本标准第4.2.2条的规定。
4.14.6 应对常开防火门监控模块的启动功能、反馈功能进行检查并记录,常开防火门监控模块的启动功能、反馈功能应符合下列规定:
1 应操作防火门监控器,使监控模块动作;
2 监控模块应控制防火门定位装置和释放装置动作,常开防火门应完全闭合;
3 监控器应接收并显示常开防火门定位装置的闭合反馈信号、释放装置的动作反馈信号,显示发送反馈信号部件的类型和地址注释信息,且监控器显示的地址注释信息应符合本标准第4.2.2条的规定。
4.14.7 应对常闭防火门监控模块的防火门故障报警功能进行检查并记录,常闭防火门监控模块的防火门故障报警功能应符合下列规定:
1 应使常闭防火门处于开启状态;
2 监控器应发出防火门故障报警声、光信号,显示故障防火门的地址注释信息,且监控器显示的地址注释信息应符合本标准第4.2.2条的规定。
Ⅲ 防火门监控系统联动控制调试
4.14.8 应使防火门监控器与消防联动控制器相连接,使消防联动控制器处于自动控制工作状态。
4.14.9 应根据系统联动控制逻辑设计文件的规定,对防火门监控系统的联动控制功能进行检查并记录,防火门监控系统的联动控制功能应符合下列规定:
1 应使报警区域内符合联动控制触发条件的两只火灾探测器,或一只火灾探测器和一只手动火灾报警按钮发出火灾报警信号;
2 消防联动控制器应发出控制防火门闭合的启动信号,点亮启动指示灯;
3 防火门监控器应控制报警区域内所有常开防火门关闭;
4 防火门监控器应接收并显示每一樘常开防火门完全闭合的反馈信号;
5 消防控制器图形显示装置应显示火灾报警控制器的火灾报警信号、消防联动控制器的启动信号受控设备的动作反馈信号,且显示的信息应与控制器的显示一致。
条文说明
Ⅰ 防火门监控器调试
4.14.2 防火门监控系统由防火门监控器、监控模块、防火门定位与释放装置等组成。防火门监控器是用于显示并控制防火门打开、关闭状态的控制装置,常开防火门释放器是用于保持常开防火门的打开状态,并能将其状态信息反馈至防火门控制器的电动装置。
Ⅲ 防火门监控系统联动控制调试
4.14.9 防火门监控系统的联动控制逻辑如下:
(1) 疏散通道上的防火门有常闭型和常开型。常闭型防火门有人通过后,闭门器将门关闭不需要联动,常开型防火门平时开启。常开防火门所在防火分区内的两只独立的火灾探测器或一只火灾探测器与一只手动火灾报警按钮的报警信号,作为常开防火门关闭的联动触发信号,联动触发信号应由火灾报警控制器或消防联动控制器发出,防火门监控器是用于防火门监控的专用设备,因此防火门的联动控制应由防火门监控器执行。
(2) 疏散通道上各防火门的开启、关闭及故障状态(包括闭门器故障、门被卡后未完全关闭等)信号应反馈至防火门监控器。
4.15 气体、干粉灭火系统调试
I 气体、干粉灭火控制器调试
4.15.1 对不具有火灾报警功能的气体、干粉灭火控制器,应切断驱动部件与气体灭灭装置间的连接,使气体、干粉灭火控制器和消防联动控制器相连接,接通电源,使气体、干粉灭火控制器处于正常监视状态。对气体、干粉灭火控制器下列主要功能进行检查并记录,控制器的功能应符合现行国家标准《消防联动控制系统》GB16806的规定:
1 自检功能;
2 主、备电源的自动转换功能;
3 故障报警功能;
4 消音功能;
5 延时设置功能;
6 手、自动转换功能;
7 手动控制功能;
8 反馈信号接收和显示功能;
9 复位功能。
4.15.2 对具有火灾报警功能的气体、干粉灭火控制器,应切断驱动部件与气体灭火装置间的连接,使控制器与火灾探测器相连接,接通电源,使控制器处于正常监视状态。对控制器下列主要功能进行检查并记录,控制器的功能应符合现行国家标准《火灾报警控制器》GB4717和《消防联动控制系统》GB16806的规定:
1 自检功能;
2 操作级别;
3 屏蔽功能;
4 主、备电源的自动转换功能;
5 故障报警功能;
6 短路隔离保护功能;
7 火警优先功能;
8 消音功能;
9 二次报警功能;
10 延时设置功能;
11 手、自动转换功能;
12 手动控制功能;
13 反馈信号接收和显示功能;
14 复位功能。
Ⅱ 气体、干粉灭火控制器现场部件调试
4.15.3 应对具有火灾报警功能的气体、干粉灭火控制器配接的火灾探测器的主要功能和性能进行检查并记录,火灾探测器的主要功能和性能应符合本标准第4.3节的规定。
4.15.4 应对气体、干粉灭火控制器配接的火灾声光警报器的主要功能和性能进行检查并记录,火灾声光警报器的主要功能和性能应符合本标准第4.12节的规定。
4.15.5 应对现场启动和停止按钮的离线故障报警功能进行检查并记录,现场启动和停止按钮的离线故障报警功能应符合下列规定:
1 应使现场启动和停止按钮处于离线状态;
2 气体、干粉灭火控制器应发出故障声、光信号;
3 气体、干粉灭火控制器的报警信息显示功能应符合本标准第4.1.2条的规定。
4.15.6 应对手动与自动控制转换装置的转换功能、手动与自动控制状态显示装置的显示功能进行检查并记录,转换装置的转换功能、显示装置的显示功能应符合下列规定:
1 应手动操作手动与自动控制转换装置;
2 手动与自动控制状态显示装置应能准确显示系统的控制方式;
3 气体、干粉灭火控制器应能准确显示手动与自动控制转换装置的工作状态。
Ⅲ 气体、干粉灭火控制器不具有火灾报警功能的气体、干粉灭火系统控制调试
4.15.7 应切断驱动部件与气体、干粉灭火装置间的连接,使气体、干粉灭火控制器与火灾报警控制器、消防联动控制器相连接,使气体、干粉灭火控制器和消防联动控制器处于自动控制工作状态。
4.15.8 应根据系统联动控制逻辑设计文件的规定,对气体、干粉灭火系统的联动控制功能进行检查并记录,气体、干粉灭火系统的联动控制功能应符合下列规定:
1 应使防护区域内符合联动控制触发条件的一只火灾探测器或一只手动火灾报警按钮发出火灾报警信号,系统设备的功能应符合下列规定:
1)消防联动控制器应发出控制灭火系统动作的首次启动信号,点亮启动指示灯;
2)灭火控制器应控制启动防护区域内设置的声光警报器。
2 应使防护区域内符合联动控制触发条件的另一只火灾探测器或另一只手动火灾报警按钮发出火灾报警信号,系统设备的功能应符合下列规定:
1)消防联动控制器应发出控制灭火系统动作的第二次启动信号;
2)灭火控制器应进入启动延时,显示延时时间;
3)灭火控制器应控制关闭该防护区域的电动送排风阀门、防火阀、门、窗;
4)延时结束,灭火控制器应控制启动灭火装置和防护区域外设置的火灾声光警报器、喷洒光警报器;
5)灭火控制器应接收并显示受控设备动作的反馈信号。
3 消防联动控制器应接收并显示灭火控制器的启动信号、受控设备动作的反馈信号。
4 消防控制器图形显示装置应显示灭火控制器的控制状态信息、火灾报警控制器的火灾报警信号、消防联动控制器的启动信号、灭火控制器的启动信号、受控设备的动作反馈信号,且显示的信息应与控制器的显示一致。
4.15.9 在联动控制进入启动延时阶段,应对系统的手动插入操作优先功能进行检查并记录,系统的手动插入操作优先功能应符合下列规定:
1 应操作灭火控制器对应该防护区域的停止按钮、按键,灭火控制器应停止正在进行的操作;
2 消防联动控制器应接收并显示灭火控制器的手动停止控制信号;
3 消防控制室图形显示装置应显示灭火控制器的手动停止控制信号。
4.15.10 应对系统的现场紧急启动、停止功能进行检查并记录,系统的现场紧急启动、停止功能应符合下列规定:
1 应手动操作防护区域内设置的现场启动按钮;
2 灭火控制器应控制启动防护区域内设置的火灾声光警报器;
3 灭火控制器应进入启动延时,显示延时时间;
4 灭火控制器应控制关闭该防护区域的电动送排风阀门、防火阀、门、窗;
5 延时期间,手动操作防护区域内设置的现场停止按钮、灭火控制器应停止正在进行的操作;
6 消防联动控制器应接收并显示灭火控制器的启动信号、停止信号;
7 消防控制器图形显示装置应显示灭火控制器的启动信号、停止信号,且显示的信息应与控制器的显示一致。
Ⅳ 气体、干粉灭火控制器具有火灾报警功能的气体、干粉灭火系统控制调试
4.15.11 应切断驱动部件与气体、干粉灭火装置间的连接,使气体、干粉灭火控制器与火灾探测器、手动火灾报警按钮、消防控制室图形显示装置相连接,使气体、干粉灭火控制器处于自动控制工作状态。
4.15.12 应根据系统联动控制逻辑设计文件的规定,对气体、干粉灭火系统的联动控制功能进行检查并记录,气体、干粉灭火系统的联动控制功能应符合下列规定:
1 应使防护区域内符合联动控制触发条件的一只火灾探测器或一只手动火灾报警按钮发出火灾报警信号,系统设备的功能应符合下列规定:
1)灭火控制器应发出火灾报警声、光信号,记录报警时间;
2)灭火控制器的报警信息显示功能应符合本标准第4.1.2条的规定;
3)灭火控制器应控制启动防护区域内设置的声光警报器。
2 应使防护区域内符合联动控制触发条件的另一只火灾探测器或另一只手动火灾报警按钮发出火灾报警信号,系统设备的功能应符合下列规定:
1)灭火控制器应再次记录现场部件火灾报警时间;
2)灭火控制器的报警信息显示功能应符合本标准第4.1.2条的规定;
3)灭火控制器应进入启动延时,显示延时时间;
4)灭火控制器应控制关闭该防护区域的电动送排风阀门、防火阀、门、窗;
5)延时结束,灭火控制器应控制启动灭火装置和防护区域外设置的火灾声光警报器、喷洒光警报器;
6)灭火控制器应接收并显示受控设备动作的反馈信号。
3 消防控制器图形显示装置应显示灭火控制器的控制状态信息、火灾报警信号、启动信号和受控设备的动作反馈信号,显示的信息应与灭火控制器的显示一致。
4.15.13 在联动控制进入启动延时过程中,应对系统的手动插入操作优先功能进行检查并记录,系统的手动插入操作优先功能应符合下列规定:
1 操作灭火控制器对应该防护区域的停止按钮,灭火控制器应停止正在进行的操作;
2 消防控制室图形显示装置应显示灭火控制器的手动停止控制信号。
4.15.14 对系统的现场紧急启动、停止功能进行检查并记录,系统的现场紧急启动、停止功能应符合下列规定:
1 应手动操作防护区域内设置的现场启动按钮;
2 灭火控制器应控制启动防护区域内设置的火灾声光警报器;
3 灭火控制器应进入启动延时,显示延时时间;
4 灭火控制器应控制关闭该防护区域的电动送排风阀门、防火阀、门、窗;
5 延时期间,手动操作防护区域内设置的现场停止按钮,灭火控制器应停止正在进行的操作;
6 消防控制器图形显示装置应显示灭火控制器的启动信号、停止信号,且显示的信息应与控制器的显示一致。
条文说明
Ⅰ 气体、干粉灭火控制器调试
4.15.1 气体灭火控制器是用于控制气体灭火的控制设备,该设备主要功能是接收来自消防联动控制器和启动按键(按钮)的启动控制信号并直接或间接控制气体灭火系统的相关设备或设施(包括声光警报器、防火阀、通风空调系统、各类防火门窗和喷洒光警报器等),发出声、光信号,显示相应状态,并将气体灭火控制器的工作状态(启动控制信号、延时信号、启动喷洒控制信号、气体喷洒信号、故障信号、选择阀和瓶头阀动作信息)发送到消防联动控制器。
气体灭火控制器连接的现场部件一般由现场启动/停止按钮、现场手动/自动转换装置、火灾声光警报器、气体喷洒指示灯、模块和启动喷洒装置组成。
Ⅲ 气体、干粉灭火控制器不具有火灾报警功能的气体、干粉灭火系统调试
4.15.8 首个触发器件为火灾探测器时,另一个触发器件可以是手动火灾报警按钮;首个触发器件为手动火灾报警按钮时,另一个应是火灾探测器。
Ⅳ 气体、干粉灭火控制器具有火灾报警功能的气体、干粉灭火系统调试
4.15.11 气体、干粉灭火系统主要由灭火剂储瓶和瓶头阀、驱动钢瓶和瓶头阀、选择阀(组合分配系统)、自锁压力开关、喷嘴及气体灭火控制器、感烟火灾探测器、感温火灾探测器、指示发生火灾的火灾声光警报器、指示灭火剂喷放的火灾声光警报器(带有声警报的气体释放灯)、紧急启停按钮、电动装置等组成。通常气体、干粉灭火系统的上述设备自成系统。由于气体灭火过程中系统应该执行一系列的动作,因此只有专用气体、干粉灭火控制器才具有这一系列的逻辑编程和执行功能。
4.15.12 气体、干粉灭火控制器直接连接火灾探测器时的自动控制逻辑如下:
(1) 应由同一防护区域内两只独立的火灾探测器的报警信号、一只火灾探测器与一只手动火灾报警按钮的报警信号或防护区外的紧急启动信号,作为系统的联动触发信号。探测器的组合宜采用感烟火灾探测器和感温火灾探测器。气体、干粉灭火系统防护区域内设置的火灾探测器报警的可靠性非常重要,因此,电子计算机机房和电子信息系统机房等采用气体、干粉灭火系统防护的场所通常设置两种火灾探测器,即感烟火灾探测器和感温火灾探测器组成“与”逻辑作为系统的联动触发信号。这样设置的目的是提高系统动作的可靠性,将误触发率降低至最小。感烟火灾探测器报警,表示有火灾发生,感温火灾探测器报警,表示火灾已经发展到一定程度了,应该启动气体、干粉灭火装置实施灭火。对于有人确认火灾的场所,也可采用同一区域内的一只火灾探测器及一只手动报警按钮的报警信号组成“与”逻辑作为联动触发信号。
(2) 气体、干粉灭火控制器在接收到满足联动逻辑关系的首个联动触发信号后,应启动设置在该防护区内的火灾声光警报器,且联动触发信号应为任一防护区域内设置的感烟火灾探测器、其他类型火灾探测器或手动火灾报警按钮的首次报警信号,警示处于防护区域内的人员撤离;在接收到第二个联动触发信号(同一防护区域内与首次报警的火灾探测器或手动火灾报警按钮相邻的感温火灾探测器、火焰探测器或手动火灾报警按钮的报警信号)后,应发出联动控制信号。联动关闭排风机、防火阀、空气调节系统,启动防护区域开口封闭装置,并根据人员安全撤离防护区的需要,延时不大于30s后开启选择阀(组合分配系统:用一套气体灭火剂储存装置通过管网的选择分配,保护两个或两个以上防护区的灭火系统)和启动阀,驱动瓶内的气体开启灭火剂储罐瓶头阀,灭火剂喷出实施灭火,同时启动安装在防护区门外的指示灭火剂喷放的火灾声光警报器(带有声警报的气体释放灯),管道上的自锁压力开关动作,动作信号反馈给气体、干粉灭火控制器。
(3) 联动控制信号应包括下列内容:①关闭防护区域的送、排风机及送、排风阀门;②停止通风和空气调节系统及关闭设置在该防护区域的电动防火阀;③联动控制防护区域开口封闭装置的启动,包括关闭防护区域的门、窗;④启动气体、干粉灭火装置,气体、干粉灭火控制器可设定不大于30s的延迟喷射时间,设定不大于30s的延时主要是为了防止火灾发展迅速,防护区内的人员尚未疏散,感温火灾探测器已经动作,气体、干粉灭火控制器按控制逻辑启动了气体灭火装置,影响人员疏散、危及人员生命安全,同时也为人工确认提供一定时间。
(4) 平时无人工作的防护区可设置为无延迟的喷射,且应在接收到满足联动逻辑关系的首个联动触发信号后按本条第3款规定的除启动气体、干粉灭火装置外的联动控制执行,在接收到第二个联动触发信号后,应启动气体、干粉灭火装置。
(5) 气体灭火防护区出口外上方应设置表示气体喷洒的火灾声光警报器,指示气体释放的声信号应与该保护对象中设置的火灾声警报器的声信号有明显区别。启动气体、干粉灭火装置的同时,应启动设置在防护区入口处表示气体喷洒的火灾声光警报器。组合分配系统应首先开启相应防护区域的选择阀,然后启动气体、干粉灭火装置。
(6) 启动安装在防护区门外指示灭火剂喷放的火灾声光警报器(带有声警报的气体释放灯)是为了防止气体灭火防护区在气体释放后出现人员误入现象,根据现行国家标准《气体灭火系统设计规范》GB 50370的规定,防护区内应设火灾声警报器(一级报警时动作),防护区的入口处应设火灾声、光警报器(防护区内气体释放后动作),防护区内声警报器动作提醒防护区内人员迅速撤离,防护区入口处火灾声、光警报器提醒人员不要误入,因此指示气体释放的声信号应与同建筑中设置的火灾声警报器的声信号有明显区别,以便有关人员明确现场情况。
4.16 自动喷水灭火系统调试
I 消防泵控制箱、柜调试
4.16.1 应使消防泵控制箱、柜与消防泵相连接,接通电源,使消防泵控制箱、柜处于正常监视状态。应对消防泵控制箱、柜下列主要功能进行检查并记录,消防泵控制箱、柜的功能应符合现行国家标准《消防联动控制系统》GB16806的规定:
1 操作级别;
2 自动、手动工作状态转换功能;
3 手动控制功能;
4 自动启泵功能;
5 主、备泵自动切换功能;
6 手动控制插入优先功能。
Ⅱ 系统联动部件调试
4.16.2 应对水流指示器、压力开关、信号阀的动作信号反馈功能进行检查并记录,水流指示器、压力开关、信号阀的动作信号反馈功能应符合下列规定:
1 应使水流指示器、压力开关、信号阀动作;
2 消防联动控制器应接收并显示设备的动作反馈信号,显示设备的名称和地址注释信息,且控制器显示的地址注释信息应符合本标准第4.2.2条的规定。
4.16.3 应对消防水箱、池液位探测器的低液位报警功能进行检查并记录,液位探测器的低液位报警功能应符合下列规定:
1 应调整消防水箱、池液位探测器的水位信号,模拟设计文件规定的水位,液位探测器应动作;
2 消防联动控制器应接收并显示设备的动作信号,显示设备的名称和地址注释信息,且控制器显示的地址注释信息应符合本标准第4.2.2条的规定。
Ⅲ 湿式、干式喷水灭火系统控制调式
4.16.4 应使消防联动控制器与消防泵控制箱、柜等设备相连接,接通电源,使消防联动控制器处于自动控制工作状态。
4.16.5 应根据系统联动控制逻辑设计文件的规定,对湿式干式喷水灭火系统的联动控制功能进行检查并记录,湿式、干式喷水灭火系统的联动控制功能应符合下列规定:
1 应使报警阀防护区域内符合联动控制触发条件的一只火灾探测器或一只手动火灾报警按钮发出火报警信号、使报警阀的压力开关动作;
2 消防联动控制器应发出控制消防水泵启动的启动信号,点亮启动指示灯;
3 消防泵控制箱、柜应控制启动消防泵;
4 消防联动控制器应接收并显示干管水流指示器的动作反馈信号,显示设备的名称和地址注释信息,且控制器显示的地址注释信息应符合本标准第4.2.2条的规定;
5 消防控制器图形显示装置应显示火灾报警控制器的火灾报警信号、消防联动控制器的启动信号、受控设备的动作反馈信号,且显示的信息应与控制器的显示一致。
4.16.6 应根据系统联动控制逻辑设计文件的规定,在消防控制室对消防泵的直接手动控制功能进行检查并记录,消防泵的直接手动控制功能应符合下列规定:
1 应手动操作消防联动控制器直接手动控制单元的消防泵启动控制按钮、按键,对应的消防泵控制箱、柜应控制消防泵启动;
2 应手动操作消防联动控制器直接手动控制单元的消防泵停止控制按钮、按键,对应的消防泵控制箱、柜应控制消防泵停止运转;
3 消防控制室图形显示装置应显示消防联动控制器的直接手动启动、停止控制信号。
Ⅳ 预作用式喷水灭火系统控制调试
4.16.7 应使消防联动控制器与消防泵控制箱、柜及预作用阀组等设备相连接,接通电源,使消防联动控制器处于自动控制工作状态。
4.16.8 应根据系统联动控制逻辑设计文件的规定,对预作用式灭火系统的联动控制功能进行检查并记录,预作用式喷灭火系统的联动控制功能应符合下列规定:
1 应使报警阀防护区域内符合联动控制触发条件的两只火灾探测器,或一只火灾探测器和一只手动火灾报警按钮发出火灾报警信号;
2 消防联动控制器应发出控制预作用阀组开启的启动信号,系统设有快速排气装置时,消防联动控制器应同时发出控制排气阀前电动阀开启的启动信号,点亮启动指示灯;
3 预作用阀组、排气阀前的电动阀应开启;
4 消防联动控制器应接收并显示预作用阀组、排气阀前电动阀的动作反馈信号,显示设备的名称和地址注释信息,且控制器显示的地址注释信息应符合本标准第4.2.2条的规定;
5 开启预作用式灭火系统的未端试水装置,消防联动控制器应接收并显示干管水流指示器的动作反馈信号,显示设备的名称和地址注释信息,且控制器显示的地址注释信息应符合本标准第4.2.2条的规定;
6 消防控制器图形显示装置应显示火灾报警控制器的火灾报警信号、消防联动控制器的启动信号、受控设备的动作反馈信号,且显示的信息应与控制器的显示一致。
4.16.9 应根据系统联动控制逻辑设计文件的规定,在消防控制室对预作用阀组、排气阀前电动阀的直接手动控制功能进行检查并记录,预作用阀组、排气阀前电动阀的直接手动控制功能应符合下列规定:
1 应手动操作消防联动控制器直接手动控制单元的预作用阀组、排气阀前电动阀的开启控制按钮、按键,对应的预作用阀组、排气阀前电动阀应开启;
2 应手动操作消防联动控制器直接手动控制单元的预作用阀组、排气阀前电动阀的关闭控制按钮、按键,对应的预作用阀组、排气阀前电动阀应关闭;
3 消防控制室图形显示装置应显示消防联动控制器的直接手动启动、停止控制信号。
4.16.10 应根据系统联动控制逻辑设计文件的规定,在消防控制室对消防泵的直接手动控制功能进行检查并记录,消防泵的直接手动控制功能应符合本标准第4.16.6条的规定。
V 雨淋系统控制调试
4.16.11 应使消防联动控制器与消防泵控制箱、柜及雨淋阀组等设备相连接,接通电源,使消防联动控制器处于自动控制工作状态。
4.16.12 应根据系统联动控制逻辑设计文件的规定,对雨淋系统的联动控制功能进行检查并记录,雨淋系统的联动控制功能应符合下列规定:
1 应使雨淋阀组防护区域内符合联动控制触发条件的两只感温火灾探测器,或一只感温火灾探测器和一只手动火灾报警按钮发出火灾报警信号;
2 消防联动控制器应发出控制雨淋阀组开启的启动信号,点亮启动指示灯;
3 雨淋阀组应开启;
4 消防联动控制器应接收并显示雨淋阀组、干管水流指示器的动作反馈信号,显示设备的名称和地址注释信息,且控制器显示的地址注释信息应符合本标准第4.2.2条的规定;
5 消防控制器图形显示装置应显示火灾报警控制器的火灾报警信号、消防联动控制器的启动信号、受控设备的动作反馈信号,且显示的信息应与控制器的显示一致。
4.16.13 应根据系统联动控制逻辑设计文件的规定,在消防控制室对雨淋阀组的直接手动控制功能进行检查并记录,雨淋阀组的直接手动控制功能应符合下列规定:
1 应手动操作消防联动控制器直接手动控制单元的雨淋阀组的开启控制按钮、按键,对应的雨淋阀组应开启;
2 应手动操作消防联动控制器直接手动控制单元的雨淋阀组的关闭控制按钮、按键,对应的雨淋阀组应关闭;
3 消防控制室图形显示装置应显示消防联动控制器的直接手动启动、停止控制信号。
4.16.14 应根据系统联动控制逻辑设计文件的规定,在消防控制室对消防泵的直接手动控制功能进行检查并记录,消防泵的直接手动控制功能应符合本标准第4.1616条的规定。
Ⅵ 自动控制的水幕系统控制调试
4.16.15 应使消防联动控制器与消防泵控制箱、柜及雨淋阀组等设备相连接,接通电源,使消防联动控制器处手自动控制工作状态。
4.16.16 自动控制的水幕系统用于防火卷帘保护时,应根据系统联动控制逻辑设计文件的规定,对水幕系统的联动控制功能进行检查并记录,水幕系统的联动控制功能应符合下列规定:
1 应使防火卷帘所在报警区域内符合联动控制触发条件的一只火灾探测器或一只手动火灾报警按钮发出火灾报警信号,使防火卷帘下降至楼板面;
2 消防联动控制器应发出控制雨淋阀组开启的启动信号,点亮启动指示灯;
3 雨淋阀组应开启;
4 消防联动控制器应接收并显示防火卷帘下降至楼板面的限位反馈信号和雨淋阀组、干管水流指示器的动作反馈信号,显示设备的名称和地址注释信息,且控制器显示的地址注释信息应符合本标准第4.2.2条的规定;
5 消防控制器图形显示装置应显示火灾报警控制器的火灾报警信号、防火卷帘下降至楼板面的限位反馈信号、消防联动控制器的启动信号、受控设备的动作反馈信号,且显示的信息应与控制器的显示一致。
4.16.17 自动控制的水幕系统用于防火分隔时,应根据系统联动控制逻辑设计文件的规定,对水幕系统的联动控制功能进行检查并记录,水幕系统的联动控制功能应符合下列规定:
1 应使报警区域内符合联动控制触发条件的两只感温火灾探测器发出火灾报警信号;
2 消防联动控制器应发出控制雨淋阀组开启的启动信号,点亮启动指示灯;
3 雨淋阀组应开启;
4 消防联动控制器应接收并显示雨淋阀组、干管水流指示器的动作反馈信号,显示设备的名称和地址注释信息,且控制器显示的地址注释信息应符合本标准第4.2.2条的规定;
5 消防控制器图形显示装置应显示火灾报警控制器的火灾报警信号、消防联动控制器的启动信号、受控设备的动作反馈信号,且显示的信息应与控制器的显示一致。
4.16.18 应根据系统联动控制逻辑设计文件的规定,在消防控制室对雨淋阀组的直接手动控制功能进行检查并记录,雨淋阀组的直接手动控制功能应符合本标准第4.16.13条的规定。
4.16.19 应根据系统联动控制逻辑设计文件的规定,在消防控制室对消防泵的直接手动控制功能进行检查并记录,消防泵的直接手动控制功能应符合本标准第4.16.6条的规定。
条文说明
Ⅰ 消防泵控制箱、柜调试
4.16.1 消防电气控制装置是接收消防联动控制器的控制指令,控制相应的疏散设备和灭火设备实现其功能的。受控设备属于具体执行设备,如消防水泵、排烟风机等。以消防给水系统为例,消防泵控制箱(柜)在接收到消防联动控制器指令后控制接通消防水泵电源,使水泵投入工作,并将水泵的工作信号反馈到消防控制室内的消防联动控制器上进行显示。
消防电气控制装置控制的受控设备种类繁多,应符合现行国家标准《消防联动控制系统》GB 16806的规定,属于国家强制性3C认证产品,包括消防电气控制装置——消防泵控制箱,防排烟风机控制设备,双电源控制设备,消防电动开窗机控制设备,消防电动开门机控制设备等。
由于各类受控设备与水泵工作方式基本一样,都是有电就工作,跟控制部分的控制逻辑没有直接关系,就是说只要保证消防电气控制装置与消防联动控制器之间的通信和其与受控设备间接口参数等性能,就能保证整个消防系统的整体性和有效性。
目前工程项目中存在将非消防用高低压开关柜、电源转换装置、电气控制柜、水泵控制设备接入消防电源,使非消防用设备和消防负载混接,由于缺失应有的消防防护要求、防火设计和管理,致使很多消防设备火灾时无法正常运行。因此必须要求控制消防设备的电气控制装置符合相应的消防产品标准,并在设计、安装、使用过程中按消防产品处理,只有这样才能保证这些设备在发生火灾时起到应有的作用。现行国家标准《火灾自动报警系统设计规范》GB 50116和本标准对消防水泵控制箱、防烟排烟控制装置等各类消防电气控制装置的设计、安装、使用及验收做出了明确的规定,故:
(1) 控制消防泵、防排烟风机、应急照明等电气控制装置和为消防设备提供电源的配电设备均应符合相应的消防产品标准要求,只有这样才能保证其在火灾时起到应有的作用。
(2) 现行国家标准《消防控制室通用技术要求》GB 25506要求消防控制室应能接收消防泵、消防电源、防排烟风机等消防设施的工作状态信号,并能控制这些消防设施的启动和停止。
普通的民用电气控制装置只能现场启动,无法接收控制信号和发送反馈信号。同时,普通的民用电气产品在配电设计、防护等方面均没有防火要求,不能满足火灾时持续工作的需求。
(3) 目前民用电气控制装置包括水泵控制柜、电气控制柜无专业的国家标准,企业大多依据行业标准、企业标准和设计院提出的技术要求进行生产。因此无法适用消防产品的功能性、可靠性和安全性要求。
综上所述,本标准明确连接消防设施的电气开关柜、电源转换装置、控制设备等为消防产品,均属获证产品—消防电气控制装置的覆盖范围。
Ⅲ 湿式、干式喷水灭火系统调式
4.16.5 湿式、干式喷水灭火系统联动控制逻辑如下:
(1) 联锁控制方式:湿式报警阀压力开关的动作信号直接联锁启动消防泵向管网持续供水,这种联锁控制不应受消防联动控制器处于自动或手动状态影响。
(2) 联动控制方式:在实际工程应用中,为防止湿式报警阀压力开关至消防泵的启动线路因断路、短路等电气故障而失效,湿式报警阀压力开关的动作信号应同时传至消防联动控制器,作为系统的联动触发信号,由消防联动控制器通过总线模块冗余控制消防泵的启动。
(3) 手动控制方式:应将喷淋消防泵控制箱(柜)的启动、停止按钮用专用线路直接连接至设置在消防控制室内的消防联动控制器的手动控制盘,直接手动控制喷淋消防泵的启动、停止。如果发生火灾,消防联动控制系统在手动控制方式时,可以通过操作设置在消防控制室内消防联动控制器的手动控制盘直接开启供水泵。
(4) 水流指示器、信号阀、压力开关、喷淋消防泵的启动和停止的动作信号应反馈至消防联动控制器,由消防联动控制器显示。
Ⅳ 预作用式喷水灭火系统调试
4.16.8 预作用式喷水灭火系统联动控制逻辑如下:
(1) 联动控制方式:为了保障系统动作的可靠性,应由同一报警区域内两只及以上独立的感烟火灾探测器或一只感烟火灾探测器与一只手动火灾报警按钮的报警信号(“与”逻辑),作为预作用阀组开启的联动触发信号,预作用系统在正常状态时,配水管道中没有水。由消防联动控制器控制预作用阀组的开启,使系统转变为湿式系统。当火灾温度继续升高,闭式喷头的闭锁装置熔化脱落,喷头自动喷水灭火。当系统设有快速排气装置时,应联动控制排气阀前的电动阀的开启。
(2) 手动控制方式:应将喷淋消防泵控制箱(柜)的启动和停止按钮、预作用阀组和快速排气阀入口前的电动阀的启动和停止按钮,用专用线路直接连接至设置在消防控制室内的消防联动控制器的手动控制盘,直接手动控制喷淋消防泵的启动、停止及预作用阀组和电动阀的开启。系统采用手动控制方式时,如果发生火灾,可以通过操作设置在消防控制室内的消防联动控制器的手动控制盘直接启动向配水管道供水的阀门和供水泵。
(3) 水流指示器、信号阀、压力开关、喷淋消防泵的启动和停止的动作信号,有压气体管道气压状态信号和快速排气阀入口前电动阀的动作信号应反馈至消防联动控制器。
Ⅴ 雨淋系统调试
4.16.12 雨淋系统是开式自动喷水灭火系统的一种,本标准规定的雨淋系统是指通过火灾自动报警系统实现管网控制的系统,其联动控制逻辑如下:
(1) 联动控制方式:为了保障系统动作的可靠性,应由同一报警区域内两只及以上独立的感温火灾探测器或一只感温火灾探测器与一只手动火灾报警按钮的报警信号(“与”逻辑),作为雨淋阀组开启的联动触发信号,应由消防联动控制器控制雨淋阀组的开启。雨淋报警阀动作信号取自雨淋报警阀的辅助接点,可通过输入模块接入总线,并在消防联动控制器上显示。
(2) 手动控制方式:应将雨淋消防泵控制箱(柜)的启动和停止按钮、雨淋阀组的启动和停止按钮,用专用线路直接连接至设置在消防控制室内的消防联动控制器的手动控制盘,直接手动控制雨淋消防泵的启动、停止及雨淋阀组的开启。
(3) 消防泵的联锁控制方式:雨淋阀压力开关的动作信号直接联锁启动消防泵向管网持续供水,这种联锁控制不应受消防联动控制器处于自动或手动状态影响。
(4) 水流指示器、压力开关、雨淋阀组、雨淋消防泵的启动和停止的动作信号应反馈至消防联动控制器。
Ⅵ 自动控制的水幕系统调试
4.16.16 自动控制的水幕系统联动控制逻辑如下:
(1) 联动控制方式:同样出于可靠性考虑,当自动控制的水幕系统用于防火卷帘的保护时,应由防火卷帘下落到楼板面的动作信号与本报警区域内任一火灾探测器或手动火灾报警按钮的报警信号作为水幕阀组启动的联动触发信号,并应由消防联动控制器联动控制水幕系统相关控制阀组的启动;仅用水幕系统作为防火分隔时,应由该报警区域内两只独立的感温火灾探测器的火灾报警信号作为水幕阀组启动的联动触发信号,并应由消防联动控制器联动控制水幕系统相关控制阀组的启动。
(2) 手动控制方式:应将水幕系统相关控制阀组和消防泵控制箱(柜)的启动、停止按钮用专用线路直接连接至设置在消防控制室内的消防联动控制器的手动控制盘,直接手动控制消防泵的启动、停止及水幕系统相关控制阀组的开启。
(3) 消防泵的联锁控制方式:水幕系统相关控制阀组压力开关的动作信号直接联锁启动消防泵向管网持续供水,这种联锁控制不应受消防联动控制器处于自动或手动状态影响。
(4) 压力开关、水幕系统相关控制阀组和消防泵的启动、停止的动作信号应反馈至消防联动控制器。
4.17 消火栓系统调试
I 系统联动部件调试
4.17.1 应对消防泵控制箱、柜的主要功能和性能进行检查并记录,消防泵控制箱、柜的主要功能和性能应符合本标准第4.16.1条的规定。
4.17.2 应对水流指示器,压力开关,信号阀,消防水箱、池液位探测器的主要功能和性能进行检查并记录,设备的主要功能和性能应符合本标准第4.16.2条和第4.16.3条的规定。
4.17.3 应对消火栓按钮的离线故障报警功能进行检查并记录,消火栓按钮的离线故障报警功能应符合下列规定:
1 使消火栓按钮处于离线状态,消防联动控制器应发出故障声、光信号;
2 消防联动控制器的报警信息显示功能应符合本标准第4.1.2条的规定。
4.17.4 对消火栓按钮的启动、反馈功能进行检查并记录,消火栓按钮的启动、反馈功能应符合下列规定:
1 使消火栓按钮动作,消火栓按钮启动确认灯应点亮并保持,消防联动控制器应发出声、光报警信号,记录启动时间;
2 消防联动控制器应显示启动设备名称和地址注释信息,且控制器显示的地址注释信息应符合本标准第4.2.2条的规定;
3 消防泵启动后,消火栓按钮回答确认灯应点亮并保持。
Ⅱ 消火栓系统控制调试
4.17.5 应使消防联动控制器与消防泵控制箱、柜等设备相连接,接通电源,使消防联动控制器处于自动控制工作状态。
4.17.6 应根据系统联动控制逻辑设计文件的规定,对消火栓系统的联动控制功能进行检查并记录,消火栓系统的联动控制功能应符合下列规定:
1 应使任一报警区域的两只火灾探测器,或一只火灾探测器和一只手动火灾报警按钮发出火灾报警信号,同时使消火栓按钮动作;
2 消防联动控制器应发出控制消防泵启动的启动信号,点亮启动指示灯;
3 消防泵控制箱、柜应控制消防泵启动;
4 消防联动控制器应接收并显示干管水流指示器的动作反馈信号,显示设备的名称和地址注释信息,且控制器显示的地址注释信息应符合本标准第4.2.2条的规定;
5 消防控制器图形显示装置应显示火灾报警控制器的火灾报警信号、消火栓按钮的启动信号、消防联动控制器的启动信号、受控设备的动作反馈信号,且显示的信息应与控制器的显示一致。
4.17.7 应根据系统联动控制逻辑设计文件的规定,在消防控制室对消防泵的直接手动控制功能进行检查并记录,消防泵的直接手动控制功能应符合本标准第4.16.6条的规定。
条文说明
Ⅰ 系统联动部件调试
4.17.4 火灾自动报警系统中的消火栓按钮一般采用二总线制,即引至消防联动控制器总线回路,用于传输按钮的动作信号,同时消防联动控制器接收到消防泵动作的反馈信号后,通过总线回路点亮消火栓按钮的启泵反馈指示灯。
Ⅱ 消火栓系统调试
4.17.6 消火栓系统联动控制逻辑如下:
(1) 联锁控制方式:消火栓使用时,应将消火栓系统出水干管上设置的低压压力开关、高位消防水箱出水管上设置的流量开关或报警阀压力开关等信号作为触发信号,直接控制启动消火栓泵,联锁控制不应受消防联动控制器处于自动或手动状态影响。
(2) 联动控制方式:当设置火灾自动报警系统时,消火栓按钮的动作信号应作为启动消火栓泵的联动触发信号,由消防联动控制器联动控制消火栓泵的启动。
(3) 手动控制方式:应将消火栓泵控制箱(柜)的启动、停止按钮用专用线路直接连接至设置在消防控制室内的消防联动控制器的手动控制盘,通过手动控制盘直接手动控制消火栓泵的启动、停止。
4.18 防排烟系统调试
I 风机控制箱、柜调试
4.18.1 应使风机控制箱、柜与加压送风机或排烟风机相连接,接通电源,使风机控制箱、柜处于正常监视状态。对风机控制箱、柜下列主要功能进行检查并记录,风机控制箱、柜的功能应符合现行国家标准《消防联动控制系统》GB16806的规定:
1 操作级别;
2 自动、手动工作状态转换功能;
3 手动控制功能;
4 自动启动功能;
5 手动控制插入优先功能。
Ⅱ 系统联动部件调试
4.18.2 应对电动送风口、电动挡烟垂壁、排烟口、排烟阀、排烟窗、电动防火阀的动作功能、动作信号反馈功能进行检查并记录,设备的动作功能、动作信号反馈功能应符合下列规定:
1 手动操作消防联动控制器总线控制单元电动送风口、电动挡烟垂壁、排烟口、排烟阀、排烟窗、电动防火阀的控制按钮、按键,对应的受控设备应灵活启动;
2 消防联动控制器应接收并显示受控设备的动作反馈信号,显示动作设备的名称和地址注释信息,且控制器显示的地址注释信息应符合本标准第4.2.2条的规定。
4.18.3 应对排烟风机入口处的总管上设置的280℃排烟防火阀的动作信号反馈功能进行检查并记录,排烟防火阀的动作信号反馈功能应符合下列规定:
1 排烟风机处于运行状态时,使排烟防火阀关闭,风机应停止运转;
2 消防联动控制器应接收排烟防火阀关闭、风机停止的动作反馈信号,显示动作设备的名称和地址注释信息,且控制器显示的地址注释信息应符合本标准第4.2.2条规定。
Ⅲ 加压送风系统控制调试
4.18.4 应使消防联动控制器与风机控制箱(柜)等设备相连接,接通电源,使消防联动控制器处于自动控制工作状态。
4.18.5 应根据系统联动控制逻辑设计文件的规定,对加压送风系统的联动控制功能进行检查并记录,加压送风系统的联动控制功能应符合下列规定:
1 应使报警区域内符合联动控制触发条件的两只火灾探测器,或一只火灾探测器和一只手动火灾报警按钮发出火灾报警信号;
2 消防联动控制器应按设计文件的规定发出控制电动送风口开启、加压送风机启动的启动信号,点亮启动指示灯;
3 相应的电动送风口应开启,风机控制箱、柜应控制加压送风机启动;
4 消防联动控制器应接收并显示电动送风口、加压送风机的动作反馈信号,显示设备的名称和地址注释信息,且控制器显示的地址注释信息应符合本标准第4.2.2条的规定;
5 消防控制器图形显示装置应显示火灾报警控制器的火灾报警信号、消防联动控制器的启动信号、受控设备的动作反馈信号,且显示的信息应与控制器的显示一致。
4.18.6 应根据系统联动控制逻辑设计文件的规定,在消防控制室对加压送风机的直接手动控制功能进行检查并记录,加压送风机的直接手动控制功能应符合下列规定:
1 手动操作消防联动控制器直接手动控制单元的加压送风机开启控制按钮、按键,对应的风机控制箱、柜应控制加压送风机启动;
2 手动操作消防联动控制器直接手动控制单元的加压送风机停止控制按钮、按键,对应的风机控制箱、柜应控制加压送风机停止运转;
3 消防控制室图形显示装置应显示消防联动控制器的直接手动启动、停止控制信号。
Ⅳ 电动挡烟垂壁、排烟系统控制调试
4.18.7 应使消防联动控制器与风机控制箱、柜等设备相连接,接通电源,使消防联动控制器处于自动控制工作状态。
4.18.8 应根据系统联动控制逻辑设计文件的规定,对电动挡烟垂壁、排烟系统的联动控制功能进行检查并记录,电动挡烟垂壁、排烟系统的联动控制功能应符合下列规定:
1 应使防烟分区内符合联动控制触发条件的两只感烟火灾探测器发出火灾报警信号;
2 消防联动控制器应按设计文件的规定发出控制电动挡烟垂壁下降,控制排烟口、排烟阀、排烟窗开启,控制空气调节系统的电动防火阀关闭的启动信号,点亮启动指示灯;
3 电动挡烟垂壁、排烟口、排烟阀、排烟窗、空气调节系统的电动防火阀应动作;
4 消防联动控制器应接收并显示电动挡烟垂壁、排烟口、排烟阀、排烟窗、空气调节系统电动防火阀的动作反馈信号,显示设备的名称和地址注释信息,且控制器显示的地址注释信息应符合本标准第4.2.2条的规定;
5 消防联动控制器接收到排烟口、排烟阀的动作反馈信号后,应发出控制排烟风机启动的启动信号;
6 风机控制箱、柜应控制排烟风机启动;
7 消防联动控制器应接收并显示排烟分机启动的动作反馈信号,显示设备的名称和地址注释信息,且控制器显示的地址注释信息应符合本标准第4.2.2条的规定;
8 消防控制器图形显示装置应显示火灾报警控制器的火灾报警信号、消防联动控制器的启动信号、受控设备的动作反馈信号,且显示的信息应与控制器的显示一致。
4.18.9 应根据系统联动控制逻辑设计文件的规定,在消防控制室对排烟风机的直接手动控制功能进行检查并记录,排烟风机的直接手动控制功能应符合下列规定:
1 手动操作消防联动控制器直接手动控制单元的排烟风机开启控制按钮、按键,对应的风机控制箱、柜应控制排烟风机启动;
2 手动操作消防联动控制器直接手动控制单元的排烟风机停止控制按钮、按键,对应的风机控制箱、柜应控制排烟风机停止运转;
3 消防控制室图形显示装置应显示消防联动控制器的直接手动启动、停止控制信号。
条文说明
Ⅰ 风机控制箱、柜调试
4.18.1 风机控制箱(柜)同属于消防电气控制装置,属于国家强制性3C认证产品,应符合现行国家标准《消防联动控制系统》GB 16806中消防电气控制装置(防排烟风机控制设备)的规定。
Ⅱ 系统联动部件调试
4.18.2 送风口、排烟口、排烟窗或排烟阀开启和关闭的动作信号,防烟、排烟风机启动和停止及电动防火阀关闭的动作信号,均应反馈至消防联动控制器。
4.18.3 排烟风机入口处的总管上设置的280℃排烟防火阀在关闭后应直接联锁控制风机停止,排烟防火阀及风机的动作信号应反馈至消防联动控制器。
Ⅲ 防烟系统调试
4.18.5 加压送风系统的联动控制逻辑如下:
由加压送风口所在防火分区内的两只独立的火灾探测器或一只火灾探测器与一只手动火灾报警按钮的报警信号(“与”逻辑),作为送风口开启和加压送风机启动的联动触发信号,消防联动控制器在接收到满足逻辑关系的联动触发信号后,联动控制火灾层和相关层前室等需要加压送风场所的加压送风口开启和加压送风机启动。
Ⅳ 电动挡烟垂壁、排烟系统调试
4.18.8 电动挡烟垂壁、排烟系统的联动控制逻辑如下:
(1) 由同一防烟分区内且位于电动挡烟垂壁附近的两只独立的感烟火灾探测器的报警信号(“与”逻辑)作为电动挡烟垂壁降落的联动触发信号,消防联动控制器在接收到满足逻辑关系的联动触发信号后,联动控制电动挡烟垂壁降落。
(2) 由同一防烟分区内的两只独立的火灾探测器的报警信号(“与”逻辑)作为排烟口、排烟窗或排烟阀开启的联动触发信号,消防联动控制器在接收到满足逻辑关系的联动触发信号后,联动控制排烟口、排烟窗或排烟阀的开启,同时停止该防烟分区的空气调节系统。
(3) 以排烟口、排烟窗或排烟阀开启的动作信号作为排烟风机启动的联动触发信号,消防联动控制器在接收到满足逻辑关系的联动触发信号后,联动控制排烟风机的启动。
4.19 消防应急照明和疏散指示系统控制调试
I 集中控制型消防应急照明和疏散指示系统控制调试
4.19.1 应使消防联动控制器与应急照明控制器等设备相连接,接通电源,使消防联动控制器处于自动控制工作状态。应根据系统设计文件的规定,对消防应急照明和疏散指示系统的控制功能进行检查并记录,系统的控制功能应符合下列规定:
1 应使报警区域内任两只火灾探测器,或一只火灾探测器和一只手动火灾报警按钮发出火灾报警信号;
2 火灾报警控制器的火警控制输出触点应动作,或消防联动控制器应发出相应联动控制信号,点亮启动指示灯;
3 应急照明控制器应按预设逻辑控制配接的消防应急灯具光源的应急点亮、系统蓄电池电源的转换;
4 消防联动控制器应接收并显示应急照明控制器应急启动的动作反馈信号,显示设备的名称和地址注释信息,且控制器显示的地址注释信息应符合本标准第4.2.2条的规定;
5 消防控制器图形显示装置应显示火灾报警控制器的火灾报警信号、消防联动控制器的启动信号、受控设备的动作反馈信号,且显示的信息应与控制器的显示一致。
Ⅱ 非集中控制型消防应急照明和疏散指示系统控制调试
4.19.2 应使火灾报警控制器与应急照明集中电源、应急照明配电箱等设备相连接,接通电源。应根据设计文件的规定,对消防应急照明和疏散指示系统的应急启动控制功能进行检查并记录,系统的应急启动控制功能符合下列规定:
1 应使报警区域内任两只火灾探测器,或一只火灾探测器和一只手动火灾报警按钮发出火灾报警信号;
2 火灾报警控制器的火警控制输出触点应动作,控制系统蓄电池电源的转换、消防应急灯具光源的应急点亮。
条文说明
4.19.1、4.19.2 这两条对消防应急照明和疏散指示系统的调试要求和方法做出了规定。集中控制型系统和非集中控制型系统:
(1) 集中控制型系统,系统设置应急照明控制器,由应急照明控制器集中控制并显示应急照明集中电源或应急照明配电箱及其配接的消防应急灯具的工作状态。根据灯具蓄电池电源供电方式的不同,集中控制型系统分为灯具采用集中电源供电方式的集中控制型系统和灯具采用自带电源供电方式的集中控制型系统。
(2) 非集中控制型系统,系统未设置应急照明控制器,由应急照明集中电源或应急照明配电箱控制其配接的消防应急灯具的工作状态及主电源和蓄电池电源转换。根据灯具蓄电池电源供电方式的不同,非集中控制型系统分为灯具采用集中电源供电方式的非集中控制型系统和灯具采用自带电源供电方式的非集中控制型系统。
4.20 电梯、非消防电源等相关系统联动控制调试
4.20.1 应使消防联动控制器与电梯、非消防电源等相关系统的控制设备相连接,接通电源,使消防联动控制器处于自动控制工作状态。
4.20.2 应根据系统联动控制逻辑设计文件的规定,对电梯、非消防电源等相关系统的联动控制功能进行检查并记录,电梯、非消防电源等相关系统的联动控制功能应符合下列规定:
1 应使报警区域符合电梯、非消防电源等相关系统联动控制触发条件的火灾探测器、手动火灾报警按钮发出火灾报警信号;
2 消防联动控制器应按设计文件的规定发出控制电梯停于首层或转换层,切断相关非消防电源、控制其他相关系统设备动作的启动信号,点亮启动指示灯;
3 电梯应停于首层或转换层,相关非消防电源应切断,其他相关系统设备应动作;
4 消防联动控制器应接收并显示电梯停于首层或转换层、相关非消防电源切断、其他相关系统设备动作的动作反馈信号,显示设备的名称和地址注释信息,且控制器显示的地址注释信息应符合本标准第4.2.2条的规定;
5 消防控制器图形显示装置应显示火灾报警控制器的火灾报警信号、消防联动控制器的启动信号、受控设备的动作反馈信号,且显示的信息应与控制器的显示一致。
条文说明
4.20.2 火灾确认后,火灾自动报警系统是否应切断火灾区域及相关区域的非消防电源,在国内是极具争议的问题,各地区、各设计院的设计差异很大。理论上讲,只要能确认不是供电线路发生的火灾,都可以先不切断电源,尤其是正常照明电源,如果发生火灾时正常照明正处于点亮状态,则应予以保持,因为正常照明的照度较高,有利于人员的疏散。正常照明、生活水泵供电等非消防电源只要在水系统动作前切断,就不会引起触电事故及二次灾害。其他在发生火灾时没必要继续工作的电源或切断后也不会带来损失的非消防电源,可以在确认火灾后立即切断。火灾时应切断的非消防电源用电设备和不应切断的非消防电源用电设备如下:
(1) 火灾时可立即切断的非消防电源有:普通动力负荷、自动扶梯、排污泵、空调用电、康乐设施、厨房设施等。
(2) 火灾时不应立即切掉的非消防电源有:正常照明、生活给水泵、安全防范系统设施、地下室排水泵、客梯和Ⅰ~Ⅲ类汽车库作为车辆疏散口的提升机。
(3) 关于切断点的位置,原则上应在变电所切断比较安全。当用电设备采用封闭母线供电时,可在楼层配电小间切断。
4.21 系统整体联动控制功能调试
4.21.1 应按设计文件的规定将所有分部调试合格的系统部件、受控设备或系统相连接并通电运行,在连续运行120h无故障后,使消防联动控制器处于自动控制工作状态。
4.21.2 应根据系统联动控制逻辑设计文件的规定,对火灾警报、消防应急广播系统、用于防火分隔的防火卷帘系统、防火门监控系统、防烟排烟系统、消防应急照明和疏散指示系统、电梯和非消防电源等自动消防系统的整体联动控制功能进行检查并记录,系统整体联动控制功能应符合下列规定:
1 应使报警区域内符合火灾警报、消防应急广播系统,防火卷帘系统,防火门监控系统,防烟排烟系统,消防应急照明和疏散指示系统,电梯和非消防电源等相关系统联动触发条件的火灾探测器、手动火灾报警按钮发出火灾报警信号;
2 消防联动控制器应发出控制火灾警报、消防应急广播系统,防火卷帘系统,防火门监控系统,防烟排烟系统,消防应急照明和疏散指示系统,电梯和非消防电源等相关系统动作的启动信号,点亮启动指示灯;
3 火灾警报和消防应急广播的联动控制功能应符合本标准第4.12.5条的规定;
4 防火卷帘系统的联动控制功能应符合第4.13.8条的规定;
5 防火门监控系统的联动控制功能应符合本标准第4.14.9条的规定;
6 加压送风系统的联动控制功能应符合本标准第4.18.5条的规定;
7 电动挡烟垂壁、排烟系统的联动控制功能应符合本标准第4.18.8条的规定;
8 消防应急照明和疏散指示系统的联动控制功能应符合本标准第4.19.1条的规定;
9 电梯、非消防电源等相关系统的联动控制功能应符合本标准第4.20.2条的规定。
条文说明
4.21.2 本条规定指的是对火灾自动报警系统的系统整体联动控制调试,也就是说在系统整体联动控制调试之前各项设备系统均经过调试并已合格,将这些设备及系统连接组成完整的火灾自动报警系统对其进行系统整体联动控制调试,其目的是检查整个系统的功能是否符合现行国家标准《火灾自动报警系统设计规范》GB 50116和设计的联动逻辑关系规定,全面调试系统的各项功能。
5 系统检测与验收
5.0.1 系统竣工后,建设单位应组织施工、设计、监理等单位进行系统验收,验收不合格不得投入使用。
5.0.2 系统的检测、验收应按表5.0.2所列的检测和验收对象、项目及数量,按本标准第3章、第4章的规定和附录E中规定的检查内容和方法进行,按本标准附录E的规定填写记录。











5.0.3 系统检测、验收时,应对施工单位提供的下列资料进行齐全性和符合性检查,并按附录E的规定填写记录:
1 竣工验收申请报告、设计变更通知书、竣工图;
2 工程质量事故处理报告;
3 施工现场质量管理检查记录;
4 系统安装过程质量检查记录;
5 系统部件的现场设置情况记录;
6 系统联动编程设计记录;
7 系统调试记录;
8 系统设备的检验报告、合格证及相关材料。
5.0.4 气体灭火系统、防火卷帘系统、自动喷水灭火系统、消火栓系统、防烟排烟系统、消防应急照明和疏散指示系统及其他相关系统的联动控制功能检测、验收应在各系统功能满足现行相关国家技术标准和系统设计文件规定的前提下进行。
5.0.5 根据各项目对系统工程质量影响严重程度的不同,应将检测、验收的项目划分为A、B、C三个类别:
1 A类项目应符合下列规定:
1)消防控制室设计符合现行国家标准《火灾自动报警系统设计规范》GB50116的规定;
2)消防控制室内消防设备的基本配置与设计文件和现行国家标准《火灾自动报警系统设计规范》GB50116的符合性;
3)系统部件的选型与设计文件的符合性;
4)系统部件消防产品准入制度的符合性;
5)系统内的任一火灾报警控制器和火灾探测器的火灾报警功能;
6)系统内的任一消防联动控制器、输出模块和消火栓按钮的启动功能;
7)参与联动编程的输入模块的动作信号反馈功能;
8)系统内的任一火灾警报器的火灾警报功能;
9)系统内的任一消防应急产播控制设备和广播扬声器的应急广播功能;
10)消防设备应急电源的转换功能;
11)防火卷帘控制器的控制功能;
12)防火门监控器的启动功能;
13)气体灭火控制器的启动控制功能;
14)自动喷水灭火系统的联动控制功能,消防水泵、预作用阀组、雨淋阀组的消防控制室直接手动控制功能;
15)加压送风系统、排烟系统、电动挡烟垂壁的联动控制功能,送风机、排烟风机的消防控制室直接手动控制功能;
16)消防应急照明及疏散指示系统的联动控制功能;
17)电梯、非消防电源等相关系统的联动控制功能;
18)系统整体联动控制功能。
2 B类项目应符合下列规定:
1)消防控制室存档文件资料的符合性;
2)本标准第5.0.3条规定资料的齐全性、符合性;
3)系统内的任一消防电话总机和电话分机的呼叫功能;
4)系统内的任一可燃气体报警控制器和可燃气体探测器的可燃气体报警功能;
5)系统内的任一电气火灾监控设备(器)和探测器的监控报警功能;
6)消防设备电源监控器和传感器的监控报警功能。
3 其余项目均应为C类项目。
5.0.6 系统检测、验收结果判定准则应符合下列规定:
1 A类项目不合格数量为0、B类项目不合格数量小于或等于2、B类项目不合格数量与C类项目不合格数量之和小于或等于检查项目数量5%的,系统检测、验收结果应为合格;
2 不符合本条第1款合格判定准则的,系统检测、验收结果应为不合格。 (自2023年3月1日起废止该条, ▶▶点击查看: 新规《消防设施通用规范》GB 55036-2022 )
5.0.7 各项检测、验收项目中有不合格的,应修复或更换,并应进行复验。复验时,对有抽验比例要求的,应加倍检验。
条文说明
5.0.1 本条为强制性条文,系统竣工验收是对系统设计和施工质量的全面检查。消防检测主要是针对工程施工质量对照规范要求和设计内容进行检查和必要的系统性能测试。建设和施工单位必须委托相关机构进行技术检测,取得技术测试报告,由建设单位组织验收。
5.0.2 表5.0.2和附录E详细地规定了进行检测和验收的设备及检测内容、检测数量和抽样方法。设备验收和系统功能的验收是根据现行国家标准《建筑设计防火规范》GB 50016、《人民防空工程设计防火规范》GB 50098、《汽车库、修车库、停车场设计防火规范》GB 50067、《火灾自动报警系统设计规范》GB 50116和《自动喷水灭火系统设计规范》GB 50084等规范中的有关规定综合制订的。将火灾自动报警设备有关的自动灭火设备及其他联动控制设备列入验收内容,这对保证整个消防设备施工安装的质量是十分必要的。
5.0.4 气体灭火系统、干粉灭火系统、防火门及防火卷帘系统、自动喷水灭火系统、消火栓系统、防排烟系统、消防应急照明和疏散指示系统及其他相关系统与火灾报警系统是联动控制关系,因此需在这些子系统能够满足要求的前提下检测联动控制功能。
5.0.6 本条为强制性条文。本条规定的检测、验收合格判定准则是评判系统质量、功能是否满足消防安全要求的基本原则,应严格执行。
5.0.7 如果第一次不合格,相关机构应在限期修复后进行第二次检测。第二次验收时,对有抽验比例要求的,应按规定的比例加倍抽验,且不得有不合格。
6 系统运行维护
6.0.1 系统投入使用前,消防控制室应具有下列文件资料:
1 检测、验收合格资料;
2 建(构)筑物竣工后的总平面图、建筑消防系统平面布置图、建筑消防设施系统图及安全出口布量图、重点部位位置图、危化品位置图;
3 消防安全管理规章制度、灭火预案、应急疏散预案;
4 消防安全组织机构图,包括消防安全责任人、管理人,专职、义务消防人员;
5 消防安全培训记录、灭火和应急疏散预案的演练记录;
6 值班情况、消防安全检查情况及巡查情况的记录;
7 火灾自动系统设备现场设置情况记录;
8 消防系统联动控制逻辑关系说明、联动编程记录、消防联动控制器手动控制单元编码设置记录;
9 系统设备使用说明书、系统操作规程、系统和设备维护保养制度。
6.0.2 系统的使用单位应建立本标准第6.0.1条规定的文件档案,并应有电子备份档案。
6.0.3 系统应保持连续正常运行,不得随意中断。
6.0.4 系统应按本标准附录F规定的巡查项目和内容进行日常巡查,巡查的部位、频次应符合现行国家标准《建筑消防设施的维护管理》GB25201的规定,并按本标准附录F的规定填写记录。巡查过程中发现设备外观破损、设备运行异常时应立即报修。
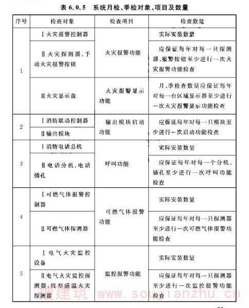
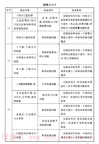
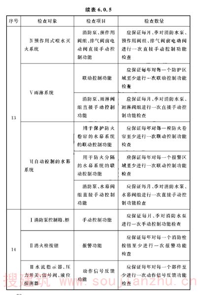
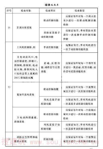
6.0.5 每年应按表6.0.5规定的检查项目、数量对系统设备的功能、各分系统的联动控制功能进行检查,并应符合下列规定:
1 系统的年度检查可根据检查计划,按月度、季度逐步进行;
2 月度、季度的检查数量应符合表6.0.5的规定;
3 系统设备的功能、各分系统的控制功能应符合本标准第4章的规定。






6.0.6 不同类型的探测器、手报、模块等现场部件应有不少于设备总数1%的备品。
6.0.7 系统设备的维修、保养及系统产品的寿命应符合现行国家标准《火灾探测报警产品的维修保养与报废》GB29837的规定,达到寿命极限的产品应及时更换。
条文说明
6.0.1 系统正式启用时,使用单位必备的文件资料其格式不做统一规定,各地可根据实际需要自行确定。使用单位应建立系统的技术档案,将所有的有关文件资料整理存档,由于火灾自动报警系统使用时间较长,资料的保存有利于系统的使用、维护、修理。一般存档的资料有;
(1) 有关消防设备的施工图纸和技术资料;
(2) 变更设计部分的实际施工图;
(3) 变更设计的证明文件;
(4) 安装技术记录(包括隐蔽工程检验记录);
(5) 检验记录(包括绝缘电阻、接地电阻的测试记录);
(6) 系统竣工情况表;
(7) 安装竣工报告;
(8) 调试开通报告;
(9) 竣工验收情况表;
(10) 管理操作人员登记表;
(11) 操作使用规程;
(12) 值班记录和使用图表;
(13) 值班员职责;
(14) 设备维修记录等。
6.0.3 系统正式启用后不得因误报等原因随意切断电源,使系统中断运行。
6.0.4 系统的管理人员应按现行国家标准《建筑消防设施的维护管理》GB 25201中的要求进行系统巡查,并按标准的要求处置火警。
6.0.6 本条规定使用单位应有一定数量的备品,以保障系统的完整性和可靠性。
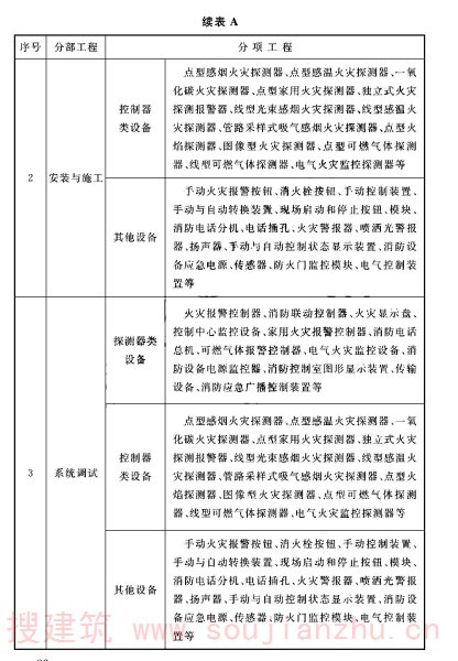
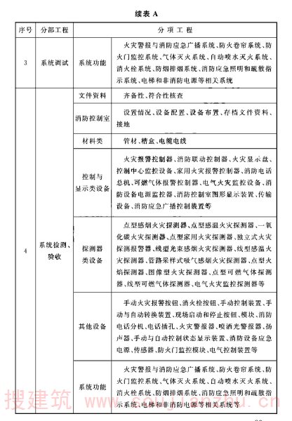
附录A火灾自动报警系统分部、分项工程划分



附录B施工现场质量管理检查记录
B.0.1 监理工程师应按表B.0.1的规定填写检查记录,施工单位项目负责人、监理工程师、建设单位项目负责人应对检查结果确认签章。

B.0.2 监理工程师应根据检查结果在对应记录表格框中勾选相应的记录项
,对不合格的项目应做出说明。
附录C火灾自动报警系统材料、设备、配件进场检查和安装过程质量检查记录
C.0.1 施工单位质量检查员和监理工程师应按表C.0.1的规定逐项填写检查记录,监理工程师应根据检查情况填写检查结论,施工单位项目负责人、监理工程师应对检查结果确认签章。
C.0.2 施工单位的质量检查员和监理工程师应根据检查结果,在对应记录框中勾选相应的记录项
,对不符合检查内容要求的项目,应做出不合格说明。
C.0.3 表C.0.1中带有“☆”标的项目和检查内容为可选项,当系统的进场检验、安装不涉及此项目或检查肉容时,检查记录不包括此项目或检查内容。
C.0.4 若用到其他表格、文件,应作为附件一并归档。






































附录D系统部件现场设置情况、控制类设备联动编程、消防联动控制器手动控制单元...
D.0.1 施工单位、调试单位技术人员应按表D.0.1的规定,逐一对每个系统设备填写设备设置情况记录,控制类设备采用字母、数字显示时,可以用字母、数字表示现场部件的设置部位信息,但在控制类设备附近的明显部位应设有现场部件具体设置部位对照表。
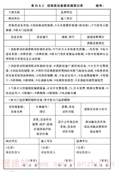
D.0.2 施工单位、调试单位技术人员应按表D.0.2的规定,逐一对每台消防联动控制器、火灾报警控制器(联动型)、气体灭火控制器、防火门监控器等具有联动编程功能的控制类设备填写联动编程记录。
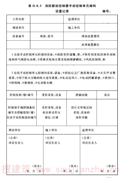
D.0.3 施工单位、调试单位技术人员应按表D.0.3的规定,逐一对每台消防联动控制器、火灾报警控制器(联动型)直接手动控制单元和总线手动控制单元的每个控制按钮、按键填写控制编码设置记录。
D.0.4 本附录各表中带有“☆”标的项目为可选项,当系统部件类型或部件不涉及该项内容时,记录不包括此项目内容。







附录E系统调试、工程检测、工程验收记录
E.0.1 调试人员、监理工程师、检测或验收的主检工程师应按本附录各表的规定,逐一对系统部件主要功能和性能,逐一对每个报警区域、防护区域或防烟区域设置的消防系统的控制功能进行检查,逐项填写调试、工程检测、工程验收记录。
E.0.2 根据系统部件主要功能和性能、消防系统的控制功能的检查情况,调试人员、监理工程师、检测或验收的主检工程师应在对应记录框中勾选相应的记录项
,对不符合规定的子项,应对不合格现象做出完整的插述。
E.0.3 本附录各表中带有“☆”标的项目和子项内容为可选项,当现场部件的调试、工程检测、工程验收不涉及此项目或子项时,调试、检测、验收记录不包括此项目或子项。
E.0.4 调试人员、施工单位项目负责人、监理工程师、检测或验收的主检工程师应对检查结果确认签章。
E.0.5 附录D的记录表格应作为附件一并归档。
E.0.6 具有打印功能的控制器、监控器等控制类设备,调试、工程检测、工程验收过程中打印机的打印记录应作为附件一并归档。
E.0.7 调试过程中若用到其他表格、文件,应作为附件一并归档。



























































附录F系统日常巡查记录
F.0.1 表F中带有“☆”标的项目和子项内容为可选项,当不涉及此项目或子项时,检测、验收记录不包括此项目或子项。
F.0.2 设备数量应为巡查区域设置的系统设备的数量,设备的外观、运行状况正常时,在对应正常记录表格框中勾选相应的记录项
;设备的外观破损、设备运行异常时,应描述故障现象,并填写现场处理情况及保修情况记录。






本标准用词说明
1 为便于在执行本标准条文时区别对待,对要求严格程度不同的用词说明如下:
1)表示很严格,非这样做不可的:
正面词采用“必须”,反面词采用“严禁”;
2)表示严格,在正常情况下均应这样做的:
正面词采用“应”,反面词采用“不应”或“不得”;
3)表示允许稍有选择,在条件许可时首先应这样做的:
正面词采用“宜”,反面词采用“不宜”;
4)表示有选择,在一定条件下可以这样做的,采用“可”。
2 条文中指明应按其他有关标准执行的写法为:“应符合……的规定”或“应按……执行”。
引用标准名录
《火灾自动报警系统设计规范》GB 50116
《电气装置安装工程 爆炸和火灾危险环境电气装置施工及验收规范》GB 50257
《建筑电气工程施工质量验收规范》GB 50303
《火灾报警控制器》GB 4717
《电气火灾监控系统 第1部分:电气火灾监控设备》GB 14287.1
《消防联动控制系统》GB 16806
《可燃气体报警控制器》GB 16808
《火灾显示盘》GB 17429
《家用火灾安全系统》GB 22370
《建筑消防设施的维护管理》GB 25201
《消防设备电源监控系统》GB 28184
《防火门监控器》GB 29364
《火灾探测报警产品的维修保养与报废》GB 29837
《防火卷帘控制器》GA 386
