Appearance
《轻型钢结构住宅技术规程[附条文说明]》JGJ 209-2010
🗓️ 住房和城乡建设部 实施时间:2010-10-01
前言
中华人民共和国行业标准
轻型钢结构住宅技术规程
Technical specification for lightweight residential buildings of steel structure
JGJ 209-2010
批准部门:中华人民共和国住房和城乡建设部
施行日期:2 0 1 0 年 1 0 月 1 日
中华人民共和国住房和城乡建设部
公 告
第552号
关于发布行业标准《轻型钢结构住宅技术规程》的公告
现批准《轻型钢结构住宅技术规程》为行业标准,编号为JGJ209—2010,自2010年10月1日起实施。其中,第3.1.2、3.1.8、4.4.3、5.1.4、5.1.5条为强制性条文,必须严格执行。
本规程由我部标准定额研究所组织中国建筑工业出版社出版发行。
中华人民共和国住房和城乡建设部
2010年4月17日
前言
根据原建设部《关于印发<2005年工程建设标准规范制订、修订计划(第一批)>的通知》(建标函[2005]84号)的要求,规程编制组经广泛调查研究,认真总结实践经验,参考有关国际标准和国外先进标准,并在广泛征求意见的基础上,制定本规程。
本规程的主要技术内容是:1.总则;2.术语和符号;3.材料;4.建筑设计;5.结构设计;6.钢结构施工;7.轻质楼板和轻质墙体与屋面施工;8.验收与使用。
本规程中以黑体字标志的条文为强制性条文,必须严格执行。
本规程由住房和城乡建设部负责管理和对强制条文的解释,由中国建筑科学研究院负责具体技术内容的解释。执行过程中如有意见或建议,请寄送中国建筑科学研究院(地址:北京市北三环东路30号,邮编:100013)。
本规程主编单位:中国建筑科学研究院
本规程参编单位:清华大学 同济大学 天津大学 湖南大学 兰州大学 北京交通大学 住房和城乡建设部住宅产业化促进中心 住房和城乡建设部科技发展促进中心 国家住宅与居住环境工程技术研究中心 五洲工程设计研究院 北京市工业设计研究院 中国建筑材料科学研究总院 中冶集团建筑研究总院 北京华丽联合高科技有限公司 巴特勒(上海)有限公司 云南世博兴云房地产有限公司 北京大诚太和钢结构科技有限公司 宝业集团浙江建设产业研究院有限公司 上海宝钢建筑工程设计研究院
本规程主要起草人员:王明贵 石永久 陈以一 陈志华 舒兴平 周绪红 王能关 姜忆南 丁大益 汤荣伟 朱景仕 娄乃琳 任 民 高宝林 吴转琴 朱恒杰 王赛宁 张大力 何发祥 杨建行 张秀芳
本规程主要审查人员:马克俭 刘锡良 蔡益燕 张爱林 李国强 范 重 刘燕辉 谢尧生 尹敏达 李元齐 杨强跃
1 总则
1 总 则
条文说明
自从2000年我国首次召开钢结构住宅技术研讨会以来,全国积极开展有关钢结构住宅的科研和工程实践活动。不仅有许多高等院校和科研院所进行了大量的专项科学技术研究,取得了丰富的成果,而且有许多企业进行了各种形式的新型建筑材料开发和钢结构住宅工程试点,积累了丰富的工程经验。近几年来,在我国出现的钢结构住宅建筑形式有:普通钢结构住宅工程、国外引进的冷弯薄壁型钢低层住宅工程,还有自主研发的轻钢框架配套复合保温墙板的低层和多层钢结构住宅工程等等。钢结构住宅的工程实践,有利于促进我国住宅产业化的进程,有利于整体提升我国建筑行业技术进步,有利于带动建材、冶金等相关产业的发展,有利于促进钢结构在建筑领域的应用,拉动内需。 为适应国家经济建设的需要,推广应用钢结构住宅建筑技术,规范钢结构住宅技术标准,实现钢结构住宅的功能和性能,结合我国城镇建设和建筑工程发展的实际情况,在广泛调查研究,认真总结近几年我国钢结构住宅建设经验,并在做了大量的有关材性、体系和节点等试验的基础上,由中国建筑科学研究院负责,组织有关设计、高校、科研和生产企业等单位,制定我国轻型钢结构住宅技术规程。 本规程适用于轻型钢结构住宅的设计、施工和验收,重点突出“轻型”。由轻型钢框架结构体系和配套的轻质墙体、轻质楼面、轻质屋面建筑体系所组成的轻型节能住宅建筑。可用于抗震或非抗震地区的不超过6层的钢结构住宅建筑。对公寓等其他建筑可参考使用。 本规程所说的“轻质材料”是指与传统的材料如钢筋混凝土相比干密度小一半以上。 本规程所指的轻型钢框架是指由小截面热轧H型钢、高频焊接H型钢、普通焊接H型或异形截面的型钢、冷轧或热轧成型的方(或矩、圆)形钢管组成的纯框架或框架-支撑结构体系。结合轻质楼板和利用墙体抗侧力等有利因素,能使钢框架结构体系不仅用钢量省,而且解决了可以建造多层结构的技术问题,尤其是能与我国现行规范体系保持一致,满足抗震要求,是一种符合中国国情的轻型钢结构住宅体系。 轻型钢结构住宅是一种专用建筑体系,轻型钢结构住宅的设计与建造必须要有材性稳定、耐候耐久、安全可靠、经济实用的轻质围护配套材料及其与钢结构连接的配套技术,尤其是轻质外围护墙体及其与钢结构的连接配套技术。由于其“轻型”,结构性能优越,建筑层数又不超过6层,易于抗震。只要配套材料和技术完善,则经济性较好,便于推广应用。 轻型钢结构住宅是一种新的建筑体系,涉及的材料是新型建筑材料,设计方法是“建筑、结构、设备与装修一体化”,强调“配套”:材料要配套、技术要配套、设计要配套,是在企业开发的专用体系基础上,按本规程的规定进行具体工程的设计、施工和验收。 对普通钢结构与现浇钢筋混凝土楼板结构体系的钢结构住宅,应按我国现行有关标准设计。对冷弯薄壁型钢低层住宅建筑,应按其专业标准执行。
1.0.1 为应用轻型钢结构住宅建筑技术做到安全适用、经济合理、技术先进、确保质量,制定本规程。
1.0.2 本规程适用于以轻型钢框架为结构体系,并配套有满足功能要求的轻质墙体、轻质楼板和轻质屋面建筑系统,层数不超过6层的非抗震设防以及抗震设防烈度为6~8度的轻型钢结构住宅的设计、施工及验收。
1.0.3 轻型钢结构住宅的设计、施工和验收,除应符合本规程外,尚应符合现行国家有关标准的规定。
2 术语和符号
2.1 术语
2 术语和符号
2.1 术 语
2.1.1 轻型钢框架 light steel frame
轻型钢框架是指由小截面的热轧H型钢、高频焊接H型钢、普通焊接H型钢或异形截面型钢、冷轧或热轧成型的钢管等构件构成的纯框架或框架—支撑结构体系。
2.1.2 集成化住宅建筑 integrated residential building
在标准化、模数化和系列化的原则下,构件、设备由工厂化配套生产,在建造现场组装的住宅建筑。
2.1.3 导轨 track
在轻钢龙骨墙体中,布置在龙骨顶部或底部的为龙骨定位的槽形钢构件。
2.1.4 热桥 thermal bridge
围护结构中保温隔热能力较弱的部位,这些部位热阻较小,热传导较快。
2.1.5 低层钢结构住宅 low-rise residential buildings of steel structures
1~3层的钢结构住宅。
2.1.6 多层钢结构住宅 multi-story residential buildings of steel structures
4~6层的钢结构住宅。
2.2 符号
2.2 符 号
2.2.1 作用及作用效应
F Ek ——水平地震作用标准值;
S d ——作用组合的效应设计值;
S Gk ——永久荷载效应标准值;
S Qk ——可变荷载效应标准值;
S wk ——风荷载效应标准值;
S Ehk ——水平地震作用效应标准值;
S GE ——重力荷载代表值效应的标准值;
ω 0 ——基本风压;
ω k ——风荷载标准值。
2.2.2 材料及结构抗力
E——钢材弹性模量;
f——钢材的抗拉、抗压和抗弯强度设计值;
f y ——钢材的屈服强度;
f yf ——钢构件翼缘板的屈服强度;
f yw ——钢构件腹板的屈服强度;
M y ——钢梁截面边缘屈服弯矩;
M p ——钢梁截面全塑性弯矩;
R d ——结构或结构构件的抗力设计值。
2.2.3 几何参数
b——钢构件翼缘自由外伸宽度;
h b ——梁截面高度;
h c ——柱截面高度;
h w ——钢构件腹板净高;
t f ——钢构件翼缘的厚度;
t w ——钢构件腹板的厚度。
2.2.4 系数
α max ——水平地震影响系数最大值;
β gz ——阵风系数;
γ 0 ——结构重要性系数;
γ Eh ——水平地震作用分项系数;
γ G ——永久荷载分项系数;
γ Q ——活荷载分项系数;
γ w ——风荷载分项系数;
γ RE ——承载力抗震调整系数;
μ S ——风荷载体型系数;
μ Z ——风压高度变化系数;
ψ Q ——活荷载组合值系数;
ψ W ——风荷载组合值系数。
3 材料
3.1 结构材料
3 材 料
3.1 结构材料
3.1.1 轻型钢结构住宅承重结构采用的钢材宜为Q235—B钢或Q345—B钢,也可采用Q345—A钢,其质量应分别符合现行国家标准《碳素结构钢》GB/T 700和《低合金高强度结构钢》GB/T1591的规定。当采用其他牌号的钢材时,应符合相应的规定和要求。
条文说明
3.1.1 关于钢结构材料是引自现行国家标准《钢结构设计规范》GB 50017的规定。推荐轻型钢结构住宅宜采用Q235—B碳素结构钢以及Q345-B低合金高强度结构钢,主要是这两种牌号的钢材具有多年的生产与使用经验,材质稳定,性能可靠,经济指标较好。且B级钢材具有常温冲击韧性的合格保证,满足住宅环境的使用温度,没有必要使用更高级别或更高强度等级的钢材。当对冲击韧性不作交货保证时,也可以采用Q345-A。
3.1.2 轻钢结构采用的钢材应具有抗拉强度、伸长率、屈服强度以及硫、磷含量的合格保证。对焊接承重结构的钢材尚应具有碳含量的合格保证和冷弯试验的合格保证。对有抗震设防要求的承重结构钢材的屈服强度实测值与抗拉强度实测值的比值不应大于0.85,伸长率不应小于20%。 ( 自2022年1月1日起废止该条,详见新规 《钢结构通用规范》GB 55006-2021)
条文说明
3.1.2 该条是引自现行国家标准《钢结构设计规范》GB 50017和《建筑抗震设计规范》GB 50011的规定。
3.1.3 钢材的强度设计值和物理性能指标应按现行国家标准《钢结构设计规范》GB 50017和《冷弯薄壁型钢结构技术规范》GB 50018的有关规定采用。
条文说明
3.1.3 对于冷加工成型的钢材,当壁厚不大于6mm的材料强度设计值按现行国家标准《冷弯薄壁型钢结构技术规范》GB 50018的规定取值,但构件计算公式仍然采用现行国家标准《钢结构设计规范》GB 50017的规定。当壁厚大于6mm的材料设计强度和构件设计计算公式都按现行国家标准《钢结构设计规范》GB 50017的规定执行。
3.1.4 钢结构的焊接材料应符合下列要求:
1 手工焊接采用的焊条应符合现行国家标准《碳钢焊条》GB/T 5117或《低合金钢焊条》GB/T 5118的规定,选择的焊条型号应与主体金属力学性能相适应;
2 自动焊接或半自动焊接采用的焊丝和相应的焊剂应与主体金属力学性能相适应,并应符合现行国家有关标准的规定;
3 焊缝的强度设计值应按现行国家标准《钢结构设计规范》GB 50017和《冷弯薄壁型钢结构技术规范》GB 50018的有关规定采用。
3.1.5 钢结构连接螺栓、锚栓材料应符合下列要求:
1 普通螺栓应符合现行国家标准《六角头螺栓》GB/T 5782和《六角头螺栓 C级》GB/T 5780的规定;
2 高强度螺栓应符合现行国家标准《钢结构用高强度大六角头螺栓》GB/T 1228、 《钢结构用高强度大六角螺母》GB/T 1229、《钢结构用高强度垫圈》GB/T 1230、《钢结构用高强度大六角头螺栓、大六角螺母、垫圈技术条件》GB/T 1231和《钢结构用扭剪型高强度螺栓连接副》GB/T 3632的规定;
3 锚栓可采用现行国家标准《碳素结构钢》GB/T 700中规定的Q235钢或《低合金高强度结构钢》GB/T1591中规定的Q345钢制成;
4 螺栓、锚栓连接的强度设计值、高强度螺栓的预拉力值以及高强度螺栓连接的钢材摩擦面抗滑移系数应按现行国家标准《钢结构设计规范》GB 50017和《冷弯薄壁型钢结构技术规范》GB 50018的有关规定采用。
3.1.6 轻型钢结构住宅基础用混凝土应符合现行国家标准《混凝土结构设计规范》GB 50010的规定,混凝土强度等级不应低于C20。
3.1.7 轻型钢结构住宅基础用钢筋应符合现行国家标准《混凝土结构设计规范》GB 50010的规定。
3.1.8 不配钢筋的纤维水泥类板材和不配钢筋的水泥加气发泡类板材不得用于楼板及楼梯间和人流通道的墙体。 ( 自2022年1月1日起废止该条,详见新规 《钢结构通用规范》GB 55006-2021)
条文说明
3.1.8 水泥纤维类材料中的纤维只能作为防裂措施,不能作为受力材料。这类材料中有的抗冻融性能差,易粉化,现实中的纤维材料性能差别很大,有的抗碱性能差,耐久性得不到保证。这类材料(包括水泥压力板、挤出板等)强度较高,但是易脆断。考虑到实际使用情况,用于室内环境作为楼板时应配置钢筋。 水泥加气发泡类材料抗压强度较低,一般仅有3MPa~8MPa,且孔隙率较大,易受潮,钢筋得不到保护,耐久性受影响。考虑到实际使用情况,本规范要求双层配筋并对钢筋作保护性处理,抗压强度不应小于6.0Mpa。 以上两种材料属于新型建材(指与传统的钢筋混凝土比),它们具有轻质、高强特点,适用于预制装配施工,受到市场的欢迎。但开发者和使用者对其用途和性能不全了解。为规范这两类材料的用途,有必要对涉及结构安全性的新材料作出强制性规定。
3.1.9 水泥加气发泡类板材中配置的钢筋(或钢构件或钢丝网)应经有效的防腐处理,且钢筋的粘结强度不应小于1.0MPa。
3.1.10 楼板用水泥加气发泡类材料的立方体抗压强度标准值不应低于6.0MPa。
3.1.11 轻质楼板中的配筋可采用冷轧带肋钢筋,其性能应符合国家现行标准《冷轧带肋钢筋》GB 13788以及《钢筋焊接网混凝土结构技术规程》JGJ 114的规定。
3.1.12 楼板用钢丝网应进行镀锌处理,其规格应采用直径不小于0.9mm、网格尺寸不大于20mm×20mm的冷拔低碳钢丝编织网。钢丝的抗拉强度标准值不应低于450MPa。
3.1.13 楼板用定向刨花板不应低于2级,甲醛释放限量应为1级,且应符合现行行业标准《定向刨花板》LY/T 1580的规定。
条文说明
3.1.10~3.1.13 这几条给出了当前轻质楼板选材的基本规定。
3.2 围护材料
3.2 围护材料
3.2.1 轻型钢结构住宅的轻质围护材料宜采用水泥基的复合型多功能轻质材料,也可以采用水泥加气发泡类材料、轻质混凝土空心材料、轻钢龙骨复合墙体材料等。围护材料产品的干密度不宜超过800kg/m 3 。
3.2.2 轻质围护材料应采用节地、节能、利废、环保的原材料,不得使用国家明令淘汰、禁止或限制使用的材料。
3.2.3 轻质围护材料应符合现行国家标准《民用建筑工程室内环境污染控制规范》GB 50325和《建筑材料放射性核素限量》GB 6566的规定,并应符合室内建筑装饰材料有害物质限量的规定。
3.2.4 轻质围护材料应满足住宅建筑规定的物理性能、热工性能、耐久性能和结构要求的力学性能。
3.2.5 轻质围护新材料及其应用技术,在使用前必须经相关程序核准,使用单位应对材料进行复检和技术资料审核。
3.2.6 预制的轻质外墙板和屋面板应按等效荷载设计值进行承载力检验,受弯承载力检验系数不应小于1.35,连接承载力检验系数不应小于1.50,在荷载效应的标准组合作用下,板受弯挠度最大值不应超过板跨度的1/200,且不应出现裂缝。
条文说明
3.2.1~3.2.6 围护材料是钢结构住宅技术的重点和难点,要求它质量轻、强度高、保温隔热性能好、经久耐用、经济适用。国外钢结构住宅及其住宅产业化之所以比我国成熟,主要是国外的建材业发达,可供选用的建材品种多、质量好、科技含量高,应用配套技术全面,能形成体系化。随着建筑工业化的发展,发达国家早在20世纪四五十年代便开始了墙体建筑材料的转变:即小块墙材向大块墙材转变,块体墙材向各种轻质板材和复合板材方向转变。墙体的材料是节能建筑的关键。轻质围护材料应采用节地、节能、利废和环保的材料,严禁使用国家明令禁止、淘汰或限制的材料。要坚持建筑资源可持续利用的科学发展观。 根据我国国情,建议围护材料采用以普通水泥为主要原料的复合型多功能预制轻质条形板材、轻质块体,或者是轻钢龙骨复合保温墙体等。围护材料产品的干密度不宜超过800kg/m3,并以条形板为宜,便于施工安装。以保温为主要目的外墙板或屋面板,应选用密度较小的复合保温板材;以隔热为主要目的外墙板或屋面板,应选用密度较大的复合保温板材。产品质量及试验方法均按我国国家有关标准执行,外墙板受弯承载力、连接节点承载力的设计和试验应结合本规程第5.6节非结构构件设计的要求进行,承载力检验系数以及其他指标不应小于相关条文的规定。有关承载力性能的试验应按现行国家标准《混凝土结构工程施工质量验收规范》GB 50204的规定执行。 轻质围护材料应为专门生产厂家制造,生产厂家应有质量保证体系、有产品标准、有专业生产的工艺设备和技术、有产品使用安装工法,并具有试验和经专家论证、政府主管部门备案的资料和文件。使用单位应作材料复检和技术资料审核。
3.2.7 轻质墙体的单点吊挂力不应低于1.0kN,抗冲击试验不得小于5次。
条文说明
3.2.7 轻质墙板的单点吊挂力试验可参考我国现行行业标准《建筑隔墙用轻质条板》JG/T 169的有关规定进行。
3.2.8 轻质围护板材采用的玻璃纤维增强材料应符合我国现行行业标准《耐碱玻璃纤维网布》JC/T 841的要求。
3.2.9 水泥基围护材料应满足下列要求:
1 水泥基围护材料中掺加的其他废料应符合现行国家有关标准的规定;
2 用于外墙或屋面的水泥基板材应配钢筋网或钢丝网增强,板边应有企口;
3 水泥加气发泡类墙体材料的立方体抗压强度标准值不应低于4.0MPa
4 用于采暖地区的外墙材料或屋面材料抗冻性在一般环境中不应低于D15,干湿交替环境中不应低于D25;
5 外墙材料、屋面材料的软化系数不应小于0.65;
6 建筑屋面防水材料、外墙饰面材料与基底材料应相容,粘结应可靠,性能应稳定,并应满足防水抗渗要求,在材料规定的正常使用年限内,不得因外界湿度或温度变化而发生开裂、脱落等现象;
7 安装外墙板的金属连接件宜采用铝合金材料,有条件时也可采用不锈钢材料,如用低碳钢或低合金高强度钢材料应做有效的防腐处理;
8 外墙板连接件的壁厚:当采用低碳钢或低合金高强度钢材料时,在低层住宅中不宜小于3.0mm,多层住宅中不宜小于4.0mm 当采用铝合金材料时尚应分别加厚1.0mm;
9 屋面板与檩条连接的自钻自攻螺钉规格不宜小于ST6.3;
10 墙板嵌缝粘结材料的抗拉强度不应低于墙板基材的抗拉强度,其性能应可靠。嵌缝胶条或胶片宜采用三元乙丙橡胶或氯丁橡胶。
条文说明
3.2.9 水泥基的轻质围护材料,除了应满足一般性要求外,还应满足该条所列各款的专门规定。
3.2.10 轻钢龙骨复合墙体材料应满足下列要求:
1 蒙皮用定向刨花板不宜低于2级,甲醛释放限量应为1级;
2 蒙皮用钢丝网水泥板的厚度不宜小于15mm,水泥纤维板(或水泥压力板、挤出板等)应配置钢丝网增强;
3 蒙皮用石膏板的厚度不应小于12mm,并应具有一定的防水和耐火性能;
4 非承重的轻钢龙骨壁厚不应小于0.5mm,双面热浸镀锌量不应小于100g/m 2 ,双面镀锌层厚度不应小于14μm,且材料性能应符合现行国家标准《建筑用轻钢龙骨》GB/T 11981的规定;
5 自钻自攻螺钉的规格不宜小于ST4.2,并应符合现行国家标准《十字槽盘头自钻自攻螺钉》GB/T 15856.1、《十字槽沉头自钻自攻螺钉》GB/T15856.2、《十字槽半沉头自钻自攻螺钉》GB/T15856.3、《六角法兰面自钻自攻螺钉》GB/T15856.4和《六角凸缘自钻自攻螺钉》GB/T 15856.5的规定。
条文说明
3.2.10 轻钢龙骨复合墙体也是一种较好的围护体系,龙骨采用C型钢或小方钢管桁架结构体系,除了应满足一般性要求外,还应满足该条所列各款的专门规定。
3.3 保温材料
3.3 保温材料
3.3.1 用于轻型钢结构住宅的保温隔热材料应具有满足设计要求的热工性能指标、力学性能指标和耐久性能指标。
3.3.2 轻型钢结构住宅的保温隔热材料可采用模塑聚苯乙烯泡沫板(EPS板)、挤塑聚苯乙烯泡沫板(XPS板)、硬质聚氨酯板(PU板)、岩棉、玻璃棉等。保温隔热材料性能指标应符合表3.3.2的规定。

条文说明
3.3.1、3.3.2 该节所列工程中常用的保温隔热材料,其性能指标取自我国现行相关标准规范的规定。
3.3.3 当使用EPS板、XPS板、PU板等有机泡沫塑料作为轻型钢结构住宅的保温隔热材料时,保温隔热系统整体应具有合理的防火构造措施。
条文说明
3.3.3 采用有机泡沫塑料作为保温隔热材料时,应对其有防火保护措施,如采用水泥浇筑的聚苯夹心复合板形式等。
4 建筑设计
4.1 一般规定
4 建筑设计
4.1 一般规定
4.1.1 轻型钢结构住宅建筑设计应以集成化住宅建筑为目标,应按模数协调的原则实现构配件标准化、设备产品定型化。
条文说明
4.1.1 集成化住宅建筑是工业化和产业化的要求,而工业化的前提是标准化和模数化。轻型钢结构住宅建筑具有产业化的优势和特点,轻型钢结构住宅技术开发应以工业化为手段,以产业化为目标,进行产品和技术配套开发,形成房屋体系。此条为轻型钢结构住宅建筑技术方向性导则。
4.1.2 轻型钢结构住宅应按照建筑、结构、设备和装修一体化设计原则,并应按配套的建筑体系和产品为基础进行综合设计。
条文说明
4.1.2 轻型钢结构住宅建筑的构件或配件及其应用技术,具有较高的工业化生产程度和较严谨的操作程序,难以现场复制。否则,其功能或性能得不到保证。因此建筑、结构、设备和装修设计应紧密配合,应综合考虑,实现一体化设计,避免现场随意改动。
4.1.3 轻型钢结构住宅建筑设计应符合现行国家标准对当地气候区的建筑节能设计规定。有条件的地区应采用太阳能或风能等可再生能源。
条文说明
4.1.3 轻型钢结构住宅是一种新的节能建筑体系,建筑设计必须进行节能专项设计,执行我国建筑节能政策。我国地域辽阔,从南到北气候差异较大,建筑节能指标要求不同,建筑节能设计应符合当地节能指标要求。
4.1.4 轻型钢结构住宅建筑设计应符合现行国家标准《住宅建筑规范》GB 50368和《住宅设计规范》GB 50096的规定。
条文说明
4.1.4 轻型钢结构住宅也是一种住宅,应满足住宅的基本功能和性能,应符合现行国家住宅建筑设计标准。
4.2 模数协调
4.2 模数协调
条文说明
模数协调就是设计尺寸协调和生产活动协调。它既能使设计者的建筑、结构、设备、电气等专业技术文件相互协调;又能达到设计者、制造业者、经销商、建筑业者和业主等人员之间的生产活动相互协调一致,其目的就是推行住宅产业化。产业化的前提是工业化,而工业化生产是在标准化指导下进行的。住宅有其灵活多样性特点,如何最大限度地采用通用化建筑构配件和建筑设备,通过模数协调,实现灵活多样化要求,是设计者要解决的问题。轻型钢结构住宅建筑设计和制造是易于实现产业化的,可以做到设计标准化、生产工厂化、现场装配化。本节旨在引导技术和产品开发以及设计和建造应以产业化为方向,实现建筑产品和部件的尺寸协调以及安装位置的模数协调。
4.2.1 轻型钢结构住宅设计中的模数协调应符合现行国家标准《住宅建筑模数协调标准》GB/T 50100的规定。专用体系住宅建筑可以自行选择合适的模数协调方法。
4.2.2 轻型钢结构住宅的建筑设计应充分考虑构、配件的模数化和标准化,应以通用化的构配件和设备进行模数协调。
4.2.3 结构网格应以模数网格线定位。模数网格线应为基本设计模数的倍数,宜采用优先参数为6M(1M=100mm)的模数系列。
4.2.4 装修网格应由内部部件的重复量和大小决定,宜采用优先参数为3M。管道设备可采用M/2、M/5和M/10。厨房、卫生间等设备多样、装修复杂的房间应注重模数协调的作用。
4.2.5 预制装配式轻质墙板应按模数协调要求确定墙板中基本板、洞口板、转角板和调整板等类型板的规格、截面尺寸和公差。
4.2.6 当体系中的部分构件难于符合模数化要求时,可在保证主要构件的模数化和标准化的条件下,通过插入非模数化部件适调间距。
4.3 平面设计
4.3 平面设计
4.3.1 平面设计应在优先尺寸的基础上运用模数协调实现尺寸的配合,优先尺寸宜根据住宅设计参数与所选通用性强的成品建筑部件或组合件的尺寸确定。
条文说明
4.3.1 优先尺寸就是从模数数列中事先排选出的模数或扩大模数尺寸。在选用部件中对通用性强的尺寸关系,指定其中几种尺寸系列作为优先尺寸,其他部件应与已选定部件的优先尺寸关联配合。
4.3.2 平面设计应在模数化的基础上以单元或套型进行模块化设计。
4.3.3 楼梯间和电梯间的平面尺寸不符合模数时,应通过平面尺寸调整使之组合成为周边模数化的模块。
4.3.4 建筑平面设计应与结构体系相协调,并应符合下列要求:
1 平面几何形状宜规则,其凹凸变化及长宽比例应满足结构对质量、刚度均匀的要求,平面刚度中心与质心宜接近或重合;
2 空间布局应有利于结构抗侧力体系的设置及优化;
3 应充分兼顾钢框架结构的特点,房间分隔应有利于柱网设置。
条文说明
4.3.4 住宅建筑平面设计在方案阶段应与钢结构专业配合,便于结构专业布置梁柱,使结构受力合理、用材经济,充分发挥钢结构优势。
4.3.5 可采用异形柱、扁柱、扁梁或偏轴线布置墙柱等方式,宜避免室内露柱或露梁。
条文说明
4.3.5 室内露柱或露梁影响使用和美观,在平面布置时,建筑和结构专业应充分配合,合理布置构件,或采用异形构件满足建筑使用要求。
4.3.6 平面设计宜采用大开间。
条文说明
4.3.6 住宅大开间布置,有利于住宅空间灵活分隔,具有可改性。
4.3.7 轻质楼板可采用钢丝网水泥板或定向刨花板等轻质薄型楼板与密肋钢梁组合的楼板结构体系,建筑面层宜采用轻质找平层,吊顶时宜在密肋钢梁间填充玻璃棉或岩棉等措施满足埋设管线和建筑隔声的要求。
4.3.8 轻质楼板可采用预制的轻质圆孔板,板面宜采用轻质找平层,板底宜采用轻质板吊顶。
4.3.9 对压型钢板现浇钢筋混凝土楼板,应设计吊顶。
条文说明
4.3.7~4.3.9 关于楼板的建筑做法,把它们归于平面设计中,供设计者参考。
4.3.10 空调室外机应安装在预留的设施上,不得在轻质墙体上安装吊挂任何重物。
4.4 轻质墙体与屋面设计
4.4 轻质墙体与屋面设计
4.4.1 根据因地制宜、就地取材、优化组合的原则,轻质墙体和屋面材料应采用性能可靠、技术配套的水泥基预制轻质复合保温条形板、轻钢龙骨复合保温墙体、加气混凝土板、轻质砌块等轻质材料。
4.4.2 应根据保温或隔热的要求选择合适密度和厚度的轻质围护材料,轻质围护体系各部分的传热系数K和热惰性指标D应符合当地节能指标,并应符合建筑隔声和耐火极限的要求。
条文说明
4.4.1、4.4.2 外墙和屋面属于外围护体系,是钢结构住宅建筑设计的重点之一,其设计应满足住宅建筑的功能和性能,并应与主体结构同寿命。
4.4.3 外墙保温板应采用整体外包钢结构的安装方式。当采用填充钢框架式外墙时,外露钢结构部位应做外保温隔热处理。 ( 自2022年1月1日起废止该条,详见新规 《钢结构通用规范》GB 55006-2021)
条文说明
4.4.3 外围护墙体是建筑节能的关键,墙体要有一定的热阻值,才能达到保温隔热的效果。钢结构特点之一是钢材的导热系数远大于墙板的导热系数,其热阻相对很小,热量极易通过钢材传导流失,形成“热桥”。因此,要在钢结构部位增加热阻,采取隔热保温措施。该条给出了墙板式墙体可操作的强制性做法。 钢结构结合预制墙板装配的建筑体系,是近年来开发钢结构住宅建筑的主要形式之一。但这种新的建筑体系不为广大工程师们所熟悉,为规范这种建筑体系设计,有必要对涉及建筑主要功能性、适用性的设计方法作出强制性规定。
4.4.4 当采用轻质墙板墙体时,外墙体宜采用双层中空形式,内层镶嵌在钢框架内,外层包裹悬挂在钢结构外侧。
4.4.5 当采用轻钢龙骨复合墙体时,用于外墙的轻钢龙骨宜采用小方钢管桁架结构。若采用冷弯薄壁C型钢龙骨时,应双排交错布置形成断桥。轻钢龙骨复合墙体应符合下列要求:
1 外墙体的龙骨宜与主体钢框架外侧平齐,外墙保温材料应外包覆盖主体钢结构;
2 对轻钢龙骨复合墙体应进行结露验算。
4.4.6 当采用轻质砌块墙体时,外墙砌体应外包钢结构砌筑并与钢结构拉结,否则,应对钢结构做保温隔热处理。
条文说明
4.4.4~4.4.6 分别给出了轻质墙板式墙体、轻钢龙骨式墙体和砌块式墙体的建筑做法。
4.4.7 轻质墙体和屋面应有防裂、防潮和防雨措施,并应有保持保温隔热材料干燥的措施。
4.4.8 门窗缝隙应采取构造措施防水和保温隔热,填充料应耐久、可靠。
4.4.9 外墙的挑出构件,如阳台、雨篷、空调室外板等均应作保温隔热处理。
4.4.10 对墙体的预留洞口或开槽处应有补强措施,对隔声和保温隔热功能应有弥补措施。
4.4.11 非上人屋面不宜设女儿墙,否则,应有可靠的防风或防积雪的构造措施。
4.4.12 屋面板宜采用水泥基的预制轻质复合保温板,板边应有企口拼接,拼缝应密实可靠。
4.4.13 屋面保温隔热系统应与外墙保温隔热系统连续且密实衔接。
4.4.14 屋面保温隔热系统应外包覆盖在钢檩条上,屋檐挑出钢构件应有保温隔热措施。当采用室内吊顶保温隔热屋面系统时,屋面与吊顶之间应有通风措施。
5 结构设计
5.1 一般规定
5 结构设计
5.1 一般规定
5.1.1 轻型钢结构住宅结构设计应符合现行国家标准《工程结构可靠性设计统一标准》GB 50153的规定,住宅结构的设计使用年限不应少于50年,其安全等级不应低于二级。
5.1.2 轻型钢结构住宅的结构体系应根据建筑层数和抗震设防烈度选用轻型钢框架结构体系或轻型钢框架-支撑结构体系。
条文说明
5.1.2 在结构体系中,也可以采用小型方钢管组成的格构式梁柱体系,与轻钢龙骨墙体结合,适用低层建筑,由专业公司进行设计。
5.1.3 轻型钢结构住宅框架结构体系,宜利用镶嵌填充的轻质墙体侧向刚度对整体结构抗侧移的作用,墙体的侧向刚度应根据墙体的材料和连接方式的不同由试验确定,并应符合下列要求:
1 应通过足尺墙片试验确定填充墙对钢框架侧向刚度的贡献,按位移等效原则将墙体等效成交叉支撑构件,并应提供支撑构件截面尺寸的计算公式;
2 抗侧力试验应满足:当钢框架层间相对侧移角达到1/300时,墙体不得出现任何开裂破坏;当达到1/200时,墙体在接缝处可出现修补的裂缝;当达到1/50时,墙体不应出现断裂或脱落。
条文说明
5.1.3 国内外关于框架填充墙体抗侧力的研究表明,忽略填充墙体的侧向刚度作用,对抗震不利。填充墙使得结构的侧向刚度增大,同时也增大了地震作用。框架与填充墙之间的相互作用,使得钢框架的内力重分布。考虑填充墙的作用,不仅有利于结构抗震,而且还可利用填充墙体抗侧移,从而减少框架设计的用钢量,使结构轻型成为可能。中国建筑科学研究院曾对某企业生产的水泥基聚苯复合保温板、圆孔板以及轻钢龙骨填充墙体与钢框架共同抗侧力进行了足尺试验,通过与裸框架抗侧移性能的对比试验,按位移等效原理得出了不同墙体的等效交叉支撑计算公式,完全满足“小震不坏、中震可修、大震不脱落”要求,为该企业墙板的应用提供了试验依据。本规程规定,墙体的侧向刚度应根据墙体的材料和连接方式的不同由试验确定,并应满足当钢框架层间相对侧移角达到1/300时,墙体不得出现任何开裂破坏;当达到1/200时,墙体可在接缝处出现可以修补的裂缝;当达到1/50时,墙体不应出现断裂或脱落。试验应有往复作用过程,并应有等效支撑构件截面尺寸的计算公式,以便应用计算。墙体抗侧力试验应与实际应用一致,不进行抗侧力试验或试验达不到要求的不得利用墙体抗侧力进行结构计算。砌块墙体整体性能较差,应慎用其抗侧力。
5.1.4 轻型钢结构住宅结构构件承载力应符合下列要求:

式中:γ 0 ——结构重要性系数,对于一般钢结构住宅安全等级取二级,当设计使用年限不少于50年时, γ0取值不应小于1.O ;
S d ——作用组合的效应设计值,应按本规程第5.1.5条规定计算;
R d ——结构或结构构件的抗力设计值;
γ RE ——承载力抗震调整系数,按现行国家标准《建筑抗震设计规范》GB 50011的规定取值。 ( 自2022年1月1日起废止该条,详见新规 《钢结构通用规范》GB 55006-2021)
5.1.5 作用组合的效应设计值应按下列公式确定:
1 无地震作用组合的效应:

式中:γ G ——永久荷载分项系数,当可变荷载起控制作用时应取1.2,当永久荷载起控制作用时应取1.35,当重力荷载效应对构件承载力有利时不应大于1.0;
γ Q ——楼(屋) 面活荷载分项系数,应取1.4;
γ w ——风荷载分项系数,应取1.4;
S GK ——永久荷载效应标准值;
S QK ——楼(屋) 面活荷载效应标准值;
S wk ——风荷载效应标准值;
ψ Q 、ψ w ——分别为楼(屋)面活荷载效应组合值系数和风荷载效应组合值系数,当永久荷载起控制作用时应分别取0.7和0.6;当可变荷载起控制作用时应分别取1.0和0.6或0.7和1.0。
2 有地震作用组合的效应:

式中:S GE ——重力荷载代表值效应的标准值;
S Ehk ——水平地震作用效应标准值;
E h ——水平地震作用分项系数,应取1.3。
3 计算变形时,应采用作用(荷载) 效应的标准组合,即公式(5.1.5-1)和公式(5.1.5-2)中的分项系数均应取1.0。 ( 自2022年1月1日起废止该条,详见新规 《钢结构通用规范》GB 55006-2021)
条文说明
5.1.4、5.1.5 依据现行国家标准《建筑结构荷载规范》GB 50009和《建筑抗震设计规范》GB 50011,结合轻型钢结构住宅建筑的特点,给出了荷载效应组合的具体表达式和相关系数,旨在统一和规范这类结构计算的输入条件。
5.1.6 轻型钢结构住宅的楼(屋)面活荷载、基本风压应按照现行国家标准《建筑结构荷载规范》GB 50009的规定采用。
5.1.7 需要进行抗震验算的轻型钢结构住宅,应按现行国家标准《建筑抗震设计规范》GB 50011的有关规定执行。
5.1.8 轻型钢结构住宅在风荷载和多遇地震作用下,楼层内最大弹性层间位移分别不应超过楼层高度的1/400和1/300。
5.1.9 层间位移计算可不计梁柱节点域剪切变形的影响。
条文说明
5.1.9 轻型钢结构住宅的钢构件截面较小,变形主要是构件刚度控制,节点域变形可忽略不计。
5.2 构造要求
5.2 构造要求
5.2.1 框架柱长细比应符合下列要求:
1 低层轻型钢结构住宅或非抗震设防的多层轻型钢结构住宅的框架柱长细比不应大于150 
;
2 需要进行抗震验算的多层轻型钢结构住宅的框架柱长细比不应大于120 
。
条文说明
5.2.1 低层轻型钢结构住宅的框架柱长细比,无论有无抗震设防要求,都按现行国家标准《钢结构设计规范》GB 50017的规定取150
,而没有按我国现行标准《门式刚架轻型房屋钢结构技术规程》CECS 102的规定取柱长细比180,主要是考虑低层建筑层数可能建到3层,框架柱长细比取值有所从严。几十年的工程实践证明,按180的柱长细比建造的轻钢房屋未见柱失稳直接破坏的报道,考虑到有利于推广轻型钢结构住宅新型建筑体系,没有按更严的规定取值。对非抗震的多层轻型钢结构住宅框架柱长细比按现行国家标准《钢结构设计规范》GB 50017的规定取150
。但是,对有抗震设防要求的多层轻型钢结构住宅框架柱长细比应按现行国家标准《建筑抗震设计规范》GB 50011的规定执行。
5.2.2 中心支撑的长细比应符合下列要求:
1 低层轻型钢结构住宅或非抗震设防的多层轻型钢结构住宅的支撑构件长细比,按受压设计时不宜大于180 
;
2 需要进行抗震验算的多层轻型钢结构住宅的支撑构件长细比,按受压设计时不宜大于150 
;
3 当采用拉杆时,其长细比不宜大于250 
,但对张紧拉杆可不受此限制。
条文说明
5.2.2 支撑构件板件的宽厚比应按现行国家标准《钢结构设计规范》GB 50017的规定取值。
5.2.3 框架柱构件的板件宽厚比限值应符合下列要求:
1 低层轻型钢结构住宅或非抗震设防的多层轻型钢结构住宅的框架柱,其板件宽厚比限值应按现行国家标准《钢结构设计规范》GB 50017有关受压构件局部稳定的规定确定;
2 需要进行抗震验算的多层轻型钢结构住宅中的H形截面框架柱,其板件宽厚比限值可按下列公式计算确定,但不应大于现行国家标准《钢结构设计规范》GB 50017规定的限值。


3 需要进行抗震验算的多层轻型钢结构住宅中的非H形截面框架柱,其板件宽厚比限值应按现行国家标准《建筑抗震设计规范》GB 50011的有关规定执行。
条文说明
5.2.3
同济大学对薄壁的H形截面构件进行了一定数量的试验研究和数值分析,结果表明,当构件截面翼缘宽厚比和腹板高厚比符合本公式的要求时,构件能满足V u /V e ≥1和V 50 /V u ≥0.75两个条件,V u 为考虑局部屈曲后的计算极限承载力,其中V e 为在轴力和弯矩共同作用下截面边缘屈服时的水平承载力,V 50 为构件在相对变形1/50的循环中尚能保持的水平承载力。满足上述两个条件,意味构件可以保持一定的延性,并且能继续承受作用于其上的重力荷载。研究结果已用于5层轻型钢结构试点房屋建设。以Q235钢为例,公式(5.2.3—1)和公式(5.2.3—3)表示如图1所示的阴影区域。

5.2.4 框架梁构件的板件宽厚比限值应符合下列要求:
1 对低层轻型钢结构住宅或非抗震设防的多层轻型钢结构住宅的框架梁,其板件宽厚比限值应符合现行国家标准《钢结构设计规范》GB 50017的有关规定;
2 需要进行抗震验算的多层轻型钢结构住宅中的H形截面梁,其板件宽厚比可按本规程5.2.3条第2款的规定执行;
3 需要进行抗震验算的多层轻型钢结构住宅中的非H形截面梁,其板件宽厚比应按现行国家标准《建筑抗震设计规范》GB 50011的有关规定执行。
5.3 结构构件设计
5.3 结构构件设计
5.3.1 轻型钢结构住宅的钢构件宜选用热轧H型钢、高频焊接或普通焊接的H型钢、冷轧或热轧成型的钢管、钢异形柱等。
5.3.2 轻型钢结构住宅的框架柱构件计算长度应按现行国家标准《钢结构设计规范》GB 50017的有关规定计算。
5.3.3 轻型钢结构住宅构件和连接的承载力应按现行国家标准《钢结构设计规范》GB 50017的有关规定计算,需要进行抗震验算的还应按现行国家标准《建筑抗震设计规范》GB 50011的有关规定进行。
条文说明
5.3.2、5.3.3 本规程规定,冷加工成型的钢构件按现行国家标准《钢结构设计规范》GB 50017的规定进行设计计算,只是对壁厚不大于6mm的材料强度设计值按现行国家标准《冷弯薄壁型钢结构技术规范》GB 50018的规定采用。
5.3.4 需要进行抗震验算的多层轻型钢结构住宅中的H形截面钢框架柱和梁的板件宽厚比,若不满足现行国家标准《建筑抗震设计规范》GB 50011的有关规定,但符合本规程公式(5.2.3—1)~公式(5.2.3—3)的规定时,在抗震承载力计算中可取翼缘截面全部有效,腹板截面仅考虑两侧宽度各30t w 
的部分有效,且钢材强度设计值应乘以0.75系数折减。
条文说明
5.3.4 本条规定与第5.2.3条第2款配套使用。对于有地震作用组合,则考虑到大宽厚比构件的延性低于厚实截面,在采用现行国家标准《建筑抗震设计规范》GB 50011仅用小震烈度进行结构抗震计算时,应考虑这种影响,对构件承载力考虑一个折减系数。经过一定数量的构件试验和2榀足尺框架反复加载试验,在此基础上,进行大量数值分析和基于等能量消耗的推导,提出该系数取0.75的建议。
5.3.5 轻型钢结构住宅框架柱可采用钢异形柱。用H型钢可拼接成的异形截面如图5.3.5所示,其中L形截面柱的承载力可按本规程附录A计算。

条文说明
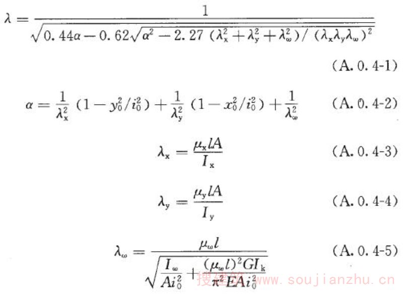
5.3.5 此条提出的截面形式主要是解决钢结构住宅室内露柱的问题,有关L形截面柱的计算公式是根据中国建筑科学研究院的研究成果,其研究论文见:“钢异形柱弯扭相关屈曲研究”,《钢结构》Vol.21,2006;“钢异形柱轴心受压承载力实用计算研究”,《钢结构》Vol.22,2007;“钢异形柱压弯组合实用计算研究”,《钢结构》Vol.23,2008。陈绍蕃教授对公式进行了简化,见本规程附录A公式(A.0.4—1)。 另外,还可采用方钢管组合的异形柱,截面形式如图2所示,天津大学对此进行了研究其研究论文见“钢结构和组合结构异形柱”,《钢结构》,Vol.21,2006;“十字形截面方钢管混凝土组合异形柱轴压承载力试验”,《天津大学学报》Vol.39,2006;“十字形截面方钢管混凝土组合异形柱研究”,《工业建筑》,Vol.37,2007;“方钢管混凝土组合异形柱的理论分析与试验研究”,天津大学博士论文,2008。在此推荐参考应用。 
5.3.6 轻型钢结构住宅的楼板应采用轻质板材,如钢丝网水泥板、定向刨花板、轻骨料圆孔板、配筋的加气发泡类水泥板等预制板材,也可部分或全部采用现浇轻骨料钢筋混凝土板。
5.3.7 应对轻质楼板进行承载力检验,受弯承载力检验系数不应小于1.35,并在荷载效应的标准组合作用下,板的受弯挠度最大值不应超过板跨度的1/200,且不应出现裂缝。
5.3.8 预制装配式轻质楼板与钢结构梁应有可靠连接。
5.3.9 对钢丝网水泥板或定向刨花板等轻质薄型楼板与密肋钢梁组合的楼板结构,在计算分析时,应根据实际情况对楼板平面内刚度作出合理的计算假定。
条文说明
5.3.6~5.3.9 这些条文给出了轻质楼板的一些做法,还望在实践中推陈出新,日臻完善。使用单位应对轻质楼板做承载力复检和技术资料审核。如果用传统的现浇钢筋混凝土楼板,自重较大,钢材的用量有可能会增大,但技术上是可行的。
5.4 节点设计
5.4 节点设计
5.4.1 钢框架梁柱节点连接形式宜采用高强度螺栓连接,高强度螺栓宜采用扭剪型。
5.4.2 对高强度螺栓连接节点,高强度螺栓的级别、大小、数量、排列和连接板等应按现行国家标准《钢结构设计规范》GB 50017的规定进行计算和设计,需要进行抗震验算的还应满足现行国家标准《建筑抗震设计规范》GB 50011的有关规定。
5.4.3 对焊接连接节点,焊缝的形式、焊接材料、焊缝质量等级、焊接质量保证措施等应按现行国家标准《钢结构设计规范》GB 50017的有关规定进行计算和设计,需要进行抗震验算的还应符合现行国家标准《建筑抗震设计规范》GB 50011的有关规定。
条文说明
5.4.1~5.4.3 建议采用高强度螺栓连接,主要是体现和倡导钢结构装配化施工的特点,施工速度快,质量容易控制。无论是螺栓连接还是焊接,都要求设计人员进行设计和计算确定连接强度,不应让加工厂或施工单位做节点连接的“深化”设计。
5.4.4 需要进行抗震验算的节点,当构件的宽厚比不满足现行国家标准《建筑抗震设计规范》GB 50011的规定但符合本规程5.2.3条2款规定时,可用My代替《建筑抗震设计规范》GB 50011中的Mp进行验算。
条文说明
5.4.4 本条规定考虑当构件的宽厚比不满足现行国家标准《建筑抗震设计规范》GB 50011的规定但符合本规程5.2.3条2款规定时,构件截面当进入塑性,截面板件有可能就出现屈曲,无法达到截面全塑性弯矩Mp,因此可用My代替《建筑抗震设计规范》GB 50011中的Mp进行验算,这是引用同济大学的研究成果。
5.4.5 H型钢梁、柱可采用外伸端板式全螺栓连接(图5.4.5),端板厚度和高强度螺栓数可按刚性节点设计计算。

条文说明
5.4.5 H型钢梁、柱采用端板全螺栓式连接,可满足现场全装配施工的需要,而且能避免现场焊接质量不能保证的弊端,这方面的研究成果较多,我国现行标准《门式刚架轻型房屋钢结构技术规程》CECS 102中也有较详细的设计计算公式,推荐给工程技术人员应用实践。
5.4.6 钢管柱与H型钢梁的刚性连接可采用柱带悬臂梁段式连接(图5.4.6),梁的拼接可采用全螺栓连接或焊接和螺栓连接相结合的连接形式。

5.4.7 钢管柱与H型钢梁的刚性连接可采用圆弧过渡隔板贯通式节点(图5.4.7-1) ,也可采用变宽度隔板贯通式节点( 图5.4.7-2)。

条文说明
5.4.6、5.4.7 柱带外伸梁段后,将梁的现场连接外移,容易满足设计要求。柱横隔板贯通的节点形式是近几年来抗震研究的成果之一,由于在工厂施焊,焊缝质量容易得到保证,在此介绍几种节点连接方法供设计参考。
5.4.8 钢管柱与H型钢梁的连接也可采用在柱外面加套筒的套筒式梁柱节点(图5.4.8),其构造应符合下列要求:
1 套筒的壁厚应大于钢管柱壁厚与梁翼缘板厚最大值的1.2倍;
2 套筒的高度应高出梁上、下翼缘外60mm~100mm;
3 除套筒上、下端与柱焊接外,还应在梁翼缘上下附近对套筒进行塞焊,塞孔直径d不宜小于20mm。

条文说明
5.4.8 对小截面的方、矩形钢管柱,在梁柱连接节点处,当不方便加焊内横隔板时,可以采用外套筒式的节点加强方法进行梁柱连接。该条是根据中国建筑科学研究院的研究成果提出的套筒构造要求,在轻钢结构中有推广应用的实际意义。近几年来,我国同济大学、湖南大学、天津大学等都做了这方面的研究工作,并于2008年在武汉市进行了几十万平方米的钢结构住宅工程实践,在日本也有这方面的研究和实践报道,在此提出这种节点形式供设计参考。
5.4.9 钢柱脚可采用预埋锚栓与柱脚板连接的外露式做法,也可采用预埋钢板与钢柱现场焊接,并应符合下列要求:
1 柱脚板厚度不应小于柱翼缘厚度的1.5倍。
2 预埋锚栓的长度不应小于锚栓直径的25倍。
3 柱脚钢板与基础混凝土表面的摩擦极限承载力可按下式计算:
V=0.4(N+T) (5.4.9)
式中:N——柱轴力设计值;
T——受拉锚栓的总拉力,当柱底剪力大于摩擦力时应设抗剪件。
4 柱脚与底板间应设置加劲肋。
5 柱脚板与基础混凝土间产生的最大压应力标准值不应超过混凝土轴向抗压强度标准值的2/3。
6 对预埋锚栓的外露式柱脚,在柱脚底板与基础表面之间应留50mm~80mm的间隙,并应采用灌浆料或细石混凝土填实间隙。
7 钢柱脚在室内平面以下部分应采用钢丝网混凝土包裹。
条文说明
5.4.9 该条对柱脚的做法建议是出于施工便利考虑的,按照此做法的柱脚为刚接柱脚。式中T可根据柱脚板下反力直线分布假定,按柱受力偏心距的大小确定。
5.5 地基基础
5.5 地基基础
5.5.1 应根据住宅层数、地质状况、地域特点等因素,轻型钢结构住宅的基础形式可采用柱下独立基础或条形基础,当有地下室时,可采用筏板基础或独立柱基加防水板的做法,必要时也可采用桩基础。
条文说明
5.5.1 轻钢住宅由于自重轻,基础相对节省,形式相对简单,一般做独立柱基或条形基础就能满足要求。
5.5.2 基础底面应有素混凝土垫层,基础中钢筋的混凝土保护层厚度一般不应小于40mm,有地下水时宜适当增加混凝土保护层厚度。
5.5.3 地基基础的变形和承载力计算应按现行国家标准《建筑地基基础设计规范》GB 50007的规定进行。
5.5.4 当地基主要受力层范围内不存在软弱黏土层时,轻型钢结构住宅的地基及基础可不进行抗震承载力验算。
5.5.5 轻型钢结构住宅设有地下室时,地下室的钢柱宜采用钢丝网水泥砂浆包裹。地下室的防水应符合现行国家标准《地下工程防水技术规范》GB 50108的要求。
5.6 非结构构件设计
5.6 非结构构件设计
5.6.1 外围护墙、内隔墙、屋面、女儿墙、雨篷、太阳能支架、屋顶水箱支架,以及其他建筑附属设备等非结构构件及其连接,应满足抗风和抗震要求。
5.6.2 建筑附属设备体系的重力超过所在楼层重力的10%时,应计入整体结构计算。
5.6.3 作用于非结构构件表面上的风荷载标准值应按下式计算:

式中:ω K ——作用于非结构构件表面上的风荷载标准值(kN/m 2 );
β gz ——阵风系数;
μ s ——风荷载体型系数;
μ z ——风压高度变化系数;
ω 0 ——基本风压(kN/m2)。
式中各系数和基本风压应按现行国家标准《建筑结构荷载规范》GB 50009的规定采用,且ω K 不应小于1.0kN/m 2 。
5.6.4 非结构构件自重产生的水平地震作用标准值应按下式计算:

式中:F Ek ——沿最不利方向施加于非结构构件重心处的水平地震作用标准值(kN);
α max 一——水平地震影响系数最大值:6度抗震设计时取0.04;7度抗震设计时取0.08,但当设计基本加速度为0.15g时取0.12; 8度抗震设计时取0.16, 但当设计基本加速度为0.3Og时取0.24;
G——非结构构件的重力荷载代表值(kN)。
条文说明
5.6.4 非结构构件的地震放大系数为5.0是依据现行国家标准《建筑抗震设计规范》GB 50011的规定计算得出,我国现行行业标准《金属与石材幕墙工程技术规范》JGJ 133对此也是这样规定的。
5.6.5 在外围护墙体及其连接的承载力极限状态计算中,应计算地震作用效应与风荷载效应的组合,组合系数应分别轮换取0.6与1.0。
条文说明
5.6.5 外围护结构构件所承受的风荷载效应和地震作用效应同时组合是参考我国现行行业标准《金属与石材幕墙工程技术规范》JGJ 133的规定。
5.6.6 采用预制轻质墙板做围护墙体应符合下列要求:
1 双层外墙时,其中外侧复合保温墙板应外包式挂在主体钢框架结构上,内侧墙板宜填充式镶嵌在钢框架之间且与柱内侧平齐,两墙板之间可留有一定的空隙;
2 外墙外挂节点形式和设计可按我国现行行业标准《金属与石材幕墙工程技术规范》JGJ 133的有关规定进行;
3 内隔墙镶嵌节点可采用U形金属夹间断固定在墙板上、下端与主体钢结构或楼板上;
4 内墙长度超过5m宜设置构造柱,外墙长度超过4m宜设置收缩缝;
5 门窗洞口宜有专用洞边板,洞口边、角部应有防裂措施。
5.6.7 采用轻钢龙骨复合墙板做围护墙体时,钢龙骨与上、下导轨应采用自钻自攻螺钉连接,并应符合下列要求:
1 导轨的壁厚不宜小于1.0mm;
2 导轨与主体结构连接的自钻自攻螺钉规格不宜小于ST5.5,自钻自攻螺钉宜双排布置且间距不宜超过600mm;
3 钢龙骨的大小、排列间距、龙骨壁厚、与导轨的连接方式应定型。
5.6.8 采用轻质砌块做围护墙体时应符合下列要求:
1 对外包钢结构砌筑的砌块应有可靠连接和咬槎;
2 轻质砌块墙体与钢柱相接处,每600mm高度应采用拉结钢筋或拉结件拉结,拉结长度不宜小于1.0m;
3 当砌块墙体长度大于4m时,应设置构造柱;
4 砌筑外墙时,应在墙顶每1500mm采用拉结件与梁底拉结。
条文说明
5.6.6~5.6.8 分别给出了墙板式墙体、轻钢龙骨式墙体和轻质砌块墙体的构造要求,以满足围护结构安全性要求。
5.6.9 采用预制复合保温板做屋面时,檩条的间距及其承载力设计与板型有关,应按复合板产品性能使用说明进行设计。屋檐挑板长度应按照产品使用说明确定。屋面板与檩条连接用自钻自攻螺钉规格不宜小于ST6.3。当屋面坡度大于45°时,应附加防滑连接件。
条文说明
5.6.9 各生产厂家的屋面复合保温板结构和材料不同,生产厂家应对自己的产品有受弯承载力试验报告,给出产品使用说明。
5.7 钢结构防护
5.7 钢结构防护
5.7.1 在钢结构设计文件中应明确规定钢材除锈等级、除锈方法、防腐涂料(或镀层)名称、及涂(或镀)层厚度等要求。
5.7.2 除锈应采用喷砂或抛丸方法,除锈等级应达到Sa2.5,不得在现场带锈涂装或除锈不彻底涂装。
条文说明
5.7.1、5.7.2 钢结构的寿命取决于防腐涂装施工质量,涂层的防护作用程度和防护时间长短取决于涂层质量,而涂层质量受到表面处理(除锈质量)、涂层厚度(涂装道数)、涂料品种、施工质量等因素的影响,这些因素的影响程度大致为表1所示: 
钢材只有经过表面彻底清理去除铁锈、轧屑和油类等污染物,底层涂料才能永久地附着于钢材上并对它起有效的保护作用。因此本条要求采用喷砂或抛丸方法除锈,并严禁现场带锈涂装或除锈不彻底涂装。
5.7.3 轻型钢结构住宅主体钢结构耐火等级:低层住宅应为四级,多层住宅应为三级。
条文说明
5.7.3 此条规定来自现行国家标准《住宅建筑规范》GB 50368。
5.7.4 不同金属不应直接相接触。
条文说明
5.7.4 不同的金属接触后有可能发生电位腐蚀,如设备铜管若直接与钢结构材料相接触就有可能生锈。
5.7.5 建筑防雷和接地系统应利用钢结构体系实施。
5.7.6 设备或电气管线应有塑料绝缘套管保护。
6 钢结构施工
6.1 一般规定
6 钢结构施工
6.1 一般规定
6.1.1 轻型钢结构住宅的钢结构制作、安装和验收应符合现行国家标准《钢结构工程施工质量验收规范》GB 50205的要求。
6.1.2 轻型钢结构住宅的钢结构工程应为一个分部工程,宜划分为制作、安装、连接、涂装等若干个分项工程,每个分项工程应包含一个或若干个检验批;
6.1.3 轻型钢结构住宅的钢结构工程施工前应编写施工组织设计文件,应建立项目质量保证体系,应有过程管理措施。
6.2 钢结构的制作与安装
6.2 钢结构的制作与安装
6.2.1 钢结构制作、除锈和涂装应在工厂进行,钢构件在制作前应根据设计图纸编制构件加工详图,并应制定合理的加工流程。
6.2.2 钢结构所用材料(包括钢材、连接材料、涂装材料等)应具有质量证明文件,并应符合设计文件要求和现行国家有关标准的规定。
6.2.3 除锈应按设计文件要求进行,当设计文件未作规定时,宜选用喷砂或抛丸除锈方法,并应达到不低于Sa2.5级除锈等级。
6.2.4 除锈后的钢材表面经检查合格后,应在4h内进行涂装,涂装后4h内不得淋雨。
条文说明
6.2.4 经除锈后的钢材表面在检查合格后,应在4h内进行涂装,主要是防止钢材再度生锈,影响漆膜质量。
6.2.5 涂装时的环境温度和相对湿度应符合涂料产品说明书的要求,当产品说明书无要求时,环境温度宜在5℃~38℃之间,相对湿度不宜大于85%。
条文说明
6.2.5 本条规定涂装时的温度以5℃~38℃为宜,只适合在室内无阳光直射的情况。如果在阳光直接照射下,钢材表面温度可能比气温高8℃~12℃,涂装时,当超过漆膜耐热性温度时,钢材表面上的漆膜就容易产生气泡而局部鼓起,使附着力降低。低于0℃时,钢材表面涂装容易使漆膜冻结不易固化。湿度超过85%时,钢材表面有露点凝结,漆膜附着力变差。 涂装后4h内不得淋雨,是因为漆膜表面尚未固化,容易被雨水冲坏。
6.2.6 高强度螺栓摩擦面、埋入钢筋混凝土结构内的钢构件表面及密封构件内表面不应做涂装。待安装的焊缝附近、高强度螺栓节点板表面及节点板附近,在安装完毕后应予补涂。
6.2.7 钢构件的螺栓孔应采用钻成孔,严禁烧孔或现场气割扩孔。
6.2.8 高强度螺栓摩擦面的抗滑移系数应达到设计要求。
6.2.9 焊接材料在现场应有烘焙和防潮存放措施。
6.2.10 钢结构施工应有可靠措施确保预埋件尺寸符合设计允许偏差的要求。
6.2.11 钢结构安装顺序应先形成稳定的空间单元,然后再向外扩展,并应及时消除误差。
6.2.12 柱的定位轴线应从地面控制轴线直接上引,不得从下层柱轴线上引。
6.2.13 构件运输、堆放应垫平固牢,搬运构件时不得采用损伤构件或涂层的滑移拖运。
6.3 钢结构的验收
6.3 钢结构的验收
6.3.1 钢结构工程施工质量的验收应在施工单位自检合格的基础上,按照检验批、分项工程的划分,作为主体结构分部工程验收。
6.3.2 钢结构分部工程的合格应在各分项工程均合格的基础上,进行质量控制资料检查、材料性能复验资料检查、观感质量现场检查。各项检查均应要求资料完整、质量合格。
6.3.3 分项工程的合格应在所含检验批均合格的基础上,并应对资料的完整性进行检查。
6.3.4 检验批合格质量应符合下列要求:
1 主控项目应符合合格质量标准的要求;
2 一般项目其检验结果应有80%及以上的检验点符合合格质量标准的要求,且最大值不应超过其允许值的1.2倍;
3 质量检查记录、质量证明文件等资料应完整。
7 轻质楼板和轻质墙体与屋面施工
7.1 一般规定
7 轻质楼板和轻质墙体与屋面施工
7.1 一般规定
7.1.1 轻质楼板、轻质墙体与屋面工程的施工应编制施工组织设计文件。施工组织设计文件应符合下列要求:
1 选用的楼板材料、墙体材料、屋面材料,以及防水材料、连接配件材料、防裂增强网片材料或粘接材料的种类、性能、规格或尺寸等,均应符合设计规定和材料性能要求,对预制楼板、屋面板和外墙板应进行结构性能检验,对外墙保温板和屋面保温板应进行热工性能检验;
2 施工方法应根据产品特点和设计要求编制,包括楼板、墙板和屋面板的具体吊装方法,楼板、墙板和屋面板与主体钢结构的连接方法,屋面和外墙立面的防水做法,基础防潮层做法,门、窗洞口做法,穿墙管线以及吊挂重物的加固构造措施等;
3 应详细制订施工进度网络图、劳动力投入计划和施工机械机具的组织调配计划,冬期或雨期施工应有保证措施;
4 应对施工人员进行技术培训和施工技术交底,应设专人对各工序和隐蔽工程进行验收;
5 应有安全、环保和文明施工措施;
6 应严格按设计图纸施工,不得在现场临时随意开凿、切割、开孔。
条文说明
7.1.1 要求施工单位编制轻质楼板和轻质墙体与屋面分项工程的施工组织技术文件,提交材料选用说明、具体施工方法、施工进度计划、质量保证体系、安全施工措施等,这些是保证轻质楼板和轻质墙体与屋面工程施工安装质量的有效措施。施工组织技术文件应经设计或监理工程师审核确认后实施。
7.1.2 施工前准备工作应符合下列要求:
1 材料进场时,应有专人验收,生产企业应提供产品合格证和质量检验报告,板材不应出现翘曲、裂缝、掉角等外观缺陷,尺寸偏差应符合设计要求;
2 材料进场后,应按不同种类或规格堆放,并不得被其他物料污染,露天堆放时,应有防潮、防雨和防暴晒等措施;
3 墙板安装前,应先清理基层,按墙体排板图测量放线,并应用墨线标出墙体、门窗洞口、管线、配电箱、插座、开关盒、预埋件、钢板卡件、连接节点等位置,经检查无误,方可进行安装施工;
4 应对预埋件进行复查和验收;
5 应先做基础的防潮层,验收合格后方可施工墙体。
条文说明
7.1.2 施工单位应重视轻质楼板、轻质墙板、轻质屋面板及施工配套材料的进场验收,对保证下一步安装工作顺利开展有着重要作用。安装墙板前,一定要先做基础地梁的防潮处理,阻断潮湿从地梁进入墙板内。该条要求对墙面管线开槽位置、预埋件、卡件位置及数量进行核查也是保证隐蔽工程安装质量的有效方法。
7.1.3 墙体与屋面施工应在主体结构验收后进行,内隔墙宜在做楼、地面找平层之前进行,且宜从顶层开始向下逐层施工,否则应有措施防止底层墙体由于累积荷载而损坏。
条文说明
7.1.3 该条规定了墙体和屋面施工单位进入现场施工安装的交接作业面。对多层建筑,为防止墙体自重对底层累积,有可能造成底层墙体开裂,可以从顶层开始,逐层向下安装。或者每层墙体顶端预留一定的挠度变形缝隙也可。
7.2 轻质楼板安装
7.2 轻质楼板安装
条文说明
目前,工程中使用的轻质楼板主要有两类,一类是厚型的,如预制圆孔板、水泥加气发泡板。另一类是薄型板,如OSB板、钢丝网水泥板等。本节给出了这些楼板安装的基本要求,具体细则还应结合各专业设计进行。
7.2.1 有楼面次梁结构的,次梁连接节点应满足承载力要求,次梁挠度不应大于跨度的1/200。对桁架式次梁,各榀桁架的下弦之间应有系杆或钢带拉结。
7.2.2 吊装应按楼板排板图进行,并应严格控制施工荷载,对悬挑部分的施工应设临时支撑措施。
7.2.3 大于100mm的楼板洞口应在工厂预留,对所有洞口应填补密实。
7.2.4 当采用预制圆孔板或配筋的水泥发泡类楼板时,板与钢梁搭接长度不应小于50mm,并应有可靠连接,采用焊接的应对焊缝进行防腐处理。
7.2.5 当采用OSB板或钢丝网水泥板等薄型楼板时,板与钢梁搭接长度不应小于30mm,采用自攻螺钉连接时,规格不宜小于ST5.5,长度应穿透钢梁翼缘板不少于3圈螺纹,间距对OSB板不宜大于300mm,对钢丝网水泥板应在板四角固定。
7.2.6 楼板安装应平整,相邻板面高差不宜超过3mm。
7.3 轻质墙板安装
7.3 轻质墙板安装
7.3.1 墙板施工前应做好下列技术准备:
1 设计墙体排板图(包含立面、平面图);
2 确定墙板的搬运、起重方法;
3 确定外墙板外包主体钢结构的干挂施工方法;
4 制定测量措施;
5 制定高空作业安全措施。
7.3.2 外墙干挂施工应符合下列要求:
1 干挂节点应专门设计,干挂金属构件应采用镀锌或不锈钢件,宜避免现场施焊,否则应对焊缝做好有效的防腐处理;
2 外墙干挂施工应由专业施工队伍或在专业技术人员指导下进行。
条文说明
7.3.1、7.3.2 墙板安装除满足一般规定外,还应按该节专门规定进行施工,尤其是外挂墙板的安装,应由专业施工队伍或在专业技术人员指导下进行。
7.3.3 双层墙板施工应符合下列要求:
1 双层墙板在安装好外侧墙板后,可根据设计要求安装固定好墙内管线,验收合格后方可安装内侧板;
2 双层外墙的内侧墙板宜镶嵌在钢框架内,与外层墙板拼缝宜错开200mm~300mm排列,并应按内隔墙板安装方法进行。
条文说明
7.3.3 双层外墙有利于防止钢结构热桥,容易实现节能指标要求,在此给出了双层墙板的安装要求供参考。
7.3.4 内隔墙板安装应符合下列要求:
1 应从主体钢柱的一端向另一端顺序安装,有门窗洞口时,宜从洞口向两侧安装;
2 应先安装定位板,并在板侧的企口处、板的两端均匀满刮粘结材料,空心条板的上端应局部封孔;
3 顺序安装墙板时,应将板侧榫槽对准另一板的榫头,对接缝隙内填满的粘结材料应挤紧密实,并应将挤出的粘结材料刮平;
4 板上、下与主体结构应采用U形钢卡连接。
条文说明
7.3.4 内隔墙条形板的安装,在其他工程中应用较广,技术成熟,有专门规范指导,该条归纳了常见做法,便于指导轻钢住宅墙体工程。
7.3.5 建筑墙体施工中的管线安装应符合下列要求:
1 外墙体内不宜安装管线,必要时应由设计确定;
2 应使用专用切割工具在板的单面竖向开槽切割,槽深不宜大于板厚的1/3,当不得不沿板横向开槽时,槽长不应大于板宽的1/2;
3 管线、插座、开关盒的安装应先固定,方可用粘结材料填实、粘牢、平整;
4 设备控制柜、配电箱可安装在双层墙板上。
条文说明
7.3.5 该条强调墙板中不应现场随便开凿,应严格遵守建筑、结构和设备一体化设计规定,提前做好有关准备。外墙中通常不设计管线,避免破坏墙体功能。
7.3.6 墙面整理和成品保护应符合下列要求:
1 墙面接缝处理应在门框、窗框、管线及设备安装完毕后进行;
2 应检查墙面:补满破损孔隙,清洁墙面,对不带饰面的毛坯墙应满铺防裂网刮腻子找平;
3 对有防潮或防渗漏要求的墙体,应按设计要求进行墙面防水处理;
4 对已完成抹灰或刮完腻子的墙面不得再进行任何剔凿;
5 在安装施工过程中及工程验收前,应对墙体采取防护措施,防止污染或损坏。
条文说明
7.3.6 墙板安装完毕后,应作门窗洞口专门处理,并配合门窗安装,对墙体进行一体化处理,再作建筑饰面施工,验收前应有成品保护措施。
7.4 轻质砌块墙体施工
7.4 轻质砌块墙体施工
7.4.1 轻质砌块应采用与砌块配套的专用砌筑砂浆或专用胶粘剂砌筑,专用砌筑砂浆或专用胶粘剂应符合质量标准要求,并应提供产品质量合格证书和质量检测报告。
7.4.2 砌块施工前准备工作应符合下列要求:
1 进场砌块和配套材料堆放应有防潮或防雨措施,砌块下面应放置托板并码放成垛,堆放高度不宜超过2m;
2 墙体施工前,应清理基层、测量放线,标明门窗洞口和预埋件位置,并应保护好预埋管线。
7.4.3 砌块施工应符合下列要求:
1 砌块应采用专用工具锯割,禁止砍剁;
2 砌块应进行排块,排列应拼缝平直,上、下层应交错布置,错缝搭接不应小于1/3块长,并且不应小于100mm;
3 砌筑底部第一皮砌块时,应采用1:3水泥砂浆铺垫,各层砌块均应带线砌筑,并应保证砌筑砂浆或胶粘剂饱满均匀,缝宽宜为2mm~3mm;
4 丁字墙与转角墙应同时砌筑,如不能同时砌筑,应留出斜槎或有拉结筋的直槎;
5 砌筑时应随时用水平尺和靠尺检查,发现超标应及时调整,在砌筑后24小时内不得敲击切凿墙体;
6 门窗洞口过梁宜采用与砌块同质材料的配筋过梁,否则应做保温隔热处理;
7 砌块墙体预埋管线应竖向开槽,槽深不宜大于墙厚的1/4,若横向开槽,槽深度不宜大于墙厚1/5。墙体开槽应采用专用工具切割,管线固定后应及时填浆密实缝隙;
8 外墙应抹防水砂浆和刮腻子,对刮完腻子的砌块墙体不得再进行任何剔凿,墙体验收前,应采取防护措施。
条文说明
7.4.1~7.4.3 砌块墙体技术较为成熟,本节归纳了简单要求,指导工程实践。外墙砌筑时,在钢结构梁柱位置应按设计要求作好热桥处理,用砌块包裹时应注意连接可靠。
7.5 轻钢龙骨复合墙体施工
7.5 轻钢龙骨复合墙体施工
7.5.1 施工准备应符合下列要求:
1 运输和堆放轻钢龙骨或蒙皮用面板时应文明装卸,不得扔摔、碰撞,应防止变形;
2 锯割龙骨和面板应采用专用工具,切割后的龙骨和面板应边缘整齐、尺寸准确;
3 施工机具进场应提供产品合格证,安装工具或机具应保证能正常使用;
4 应先清理基层,按设计要求进行墙位置测量放线,应用墨线标出墙的中心线和墙的宽度线,弹线应清晰,位置应准确,检查无误后方可施工。
条文说明
7.5.1 要做好轻钢龙骨复合墙体的施工,首先要使用合格的制品和配套材料。提供产品合格证书和性能检测报告是工程验收质量保证内容之一。对材料进场有验收要求,同时对基层的清理和放线作出了具体规定,以保证安装工作的正确实施。轻钢龙骨复合墙体的安装应是在主体钢结构验收合格后进行。
7.5.2 轻钢龙骨复合墙体施工应符合下列要求:
1 轻钢龙骨复合墙体施工应由专业施工队伍或在专业技术人员指导下进行;
2 龙骨的安装应符合以下要求:
1)应按放线位置固定上下槽型导轨到主体结构上,固定槽型导轨应采用六角头带法兰盘的自钻自攻螺钉,规格不宜小于ST5.5,间距不宜大于600mm,钉长应满足穿透钢梁翼板后外露不小于3圈螺纹;
2)竖向龙骨端部应安装在导轨内,龙骨与导轨壁用平头自钻自攻螺钉ST4.2固定,竖向龙骨应平直,不得扭曲,龙骨间距应符合专业设计要求或产品使用要求;
3)预埋管线应与龙骨固定。
3 面板的安装应符合下列要求:
1)面板宜竖向铺设,面板长边接缝应安装在竖龙骨上,对曲面隔墙,面板可横向铺设;
2)面板安装应错缝排列,接缝不应在同一根竖向龙骨上,面板间的接缝应采用专用材料填补;
3)安装面板时,宜采用不小于ST5.5的平头自钻自攻螺钉从板中部向板的四边固定,钉头略埋入板内,钉眼宜用石膏腻子抹平,钉长应满足穿透龙骨壁板厚度外露不小于3圈螺纹;
4)有防水、防潮要求的面板不得采用普通纸面石膏板,外墙的外表面应按设计要求做防水施工。
4 保温材料的安装应符合下列要求:
1)用聚苯板或聚氨酯板保温材料时,应采用专用自钻自攻螺钉将保温板与龙骨固定,若是单层保温板,应将保温板安装在龙骨外侧上,保温板铺设应连续、紧密拼接,不得有缝隙,验收合格后方可进行面板安装;
2)用玻璃棉或岩棉保温材料时,宜采用带有单面或双面防潮层的铝箔表层,防潮层应置于建筑物内侧,其表面不得有孔,防潮层应拉紧后固定在龙骨上,周边应搭接或锁缝,不得有缝隙,验收合格后方可进行面板安装;
3)不得采用将保温材料填充在龙骨之间的保温隔热做法。
条文说明
7.5.2 轻钢龙骨复合墙体施工专业性较强,该条要求选择专业施工公司或在专业技术人员指导下进行安装。该条还对墙体安装过程中几个主要工序提出了具体要求,施工单位只要在墙体龙骨安装、两侧面板安装和复合墙体保温材料安装几个主要方面严格按照合理的工法操作,即可达到工程设计要求。 岩棉或玻璃棉不能填充在龙骨之间,如果这样做,龙骨与面板就有可能形成一道道热桥,不仅起不到保温隔热作用,而且在热冷交替变化下,会在墙体表面形成一道道阴影。该条第4款中第3)项的要求是对保温隔热做法的规定,保温隔热材料一定要覆盖钢结构。
7.6 轻质保温屋面施工
7.6 轻质保温屋面施工
7.6.1 屋面施工前应符合下列要求:
1 设计屋面排板图;
2 确定屋面板搬运、起重和安装方法;
3 制定高空作业安全措施。
7.6.2 屋面施工应由专业施工队伍或由专业技术人员指导进行。
条文说明
7.6.1、7.6.2 施工单位应根据屋面工程情况编制屋面板排板图,并应提出安全施工组织计划和在专业技术人员指导下进行屋面的安装。
7.6.3 每块屋面板应至少有两根檩条支撑,板与檩条连接应按产品专业技术规定进行或采用螺栓连接。
7.6.4 屋面板与檩条当采用自钻自攻螺钉连接时,应符合下列要求:
1 螺钉规格不宜小于ST6.3;
2 螺钉长度应穿透檩条翼缘板外露不少于3圈螺丝;
3 螺钉帽应加扩大垫片;
4 坡度较大时应有止推件抗滑移措施。
7.6.5 屋面板侧边应有企口,拼缝处的保温材料应连续,企口内应有填缝剂,板应紧密排列,不得有热桥。
条文说明
7.6.3~7.6.5 屋面板一般宜采用水泥基的复合保温条形板,板侧边应有企口,便于拼缝填粘接腻子。屋面保温板应有最大悬挑长度试验确定的数据,应有承载最大跨度的试验数据,设计和安装时不应超过产品使用说明书规定的这些数据。
7.6.6 屋面板安装验收合格后,方可进行防水层或安装屋面瓦施工。
7.7 施工验收
7.7 施工验收
条文说明
轻质楼板和轻质墙体与屋面工程的施工质量验收重在过程,应做好施工前的组织设计,施工时落实过程监督,最后主要是外观检查和资料归档。
7.7.1 轻质楼板工程的施工验收应按主体结构验收要求进行,可作为主体结构中的一个分项工程。
7.7.2 轻质墙体和屋面工程施工质量验收应按一个分部工程进行,其中应包含外墙、内墙、屋面和门窗等若干个分项工程。
7.7.3 轻质楼板安装平面水平度全长不宜超过10mm。
7.7.4 墙体施工允许偏差和检验方法应符合表7.7.4的规定。

7.7.5 分项工程质量标准应符合下列要求:
1 各检验批质量验收文件应齐全,施工质量验收应合格;
2 观感质量验收应合格;
3 有关结构性能或使用功能的进场材料检验资料应齐全,并应符合设计要求。
8 验收与使用
8.1 验收
8 验收与使用
8.1 验 收
8.1.1 轻型钢结构住宅工程施工质量验收应在施工总承包单位自检合格的基础上,由施工总承包单位向建设单位提交工程竣工报告,申请工程竣工验收。工程竣工报告须经总监理工程师签署意见。
8.1.2 竣工验收应由建设单位组织实施,勘察单位、设计单位、监理单位、施工单位应共同参与。
8.1.3 轻型钢结构住宅工程施工质量验收应按检验批、分项工程、分部(或子分部)工程的划分,并应符合下列要求:
1 应符合现行国家标准《建筑工程施工质量验收统一标准》GB 50300、《钢结构工程施工质量验收规范》GB 50205和其他相关专业验收规范的规定;
2 应符合工程勘察、设计文件的要求;
3 参加验收的各方人员应具备规定的资格;
4 应在施工单位自检评定合格的基础上进行;
5 隐蔽工程在隐蔽前应由施工单位通知有关单位验收并形成验收文件;
6 涉及结构安全的试块、试件以及有关材料,应按规定进行见证取样检测;
7 检验批的质量应按主控项目和一般项目验收;
8 对涉及结构安全和使用功能的重要分部工程应进行抽样检测;
9 承担见证取样检测及有关结构安全检测的单位应具有相应资质;
10 工程的观感质量应由验收人员通过现场检查,并应共同确认。
条文说明
8.1.3 本条提出了轻型钢结构住宅工程质量验收的基本要求,主要有:参加建筑工程质量验收各方人员应具备规定的资格;建筑工程质量验收应在施工单位检验评定合格的基础上进行;检验批质量应按主控项目和一般项目进行验收;隐蔽工程的验收;涉及结构安全的见证取样检测;涉及结构安全和使用功能的重要分部工程的抽样检验以及承担见证试验单位资质的要求;观感质量的现场检查等。
8.1.4 轻型钢结构住宅工程施工质量验收合格应符合下列要求:
1 应进行建筑节能专项验收,主要包括建筑物体形系数、窗墙面积比、各部分围护结构的传热系数、外墙遮阳系数等,均应符合现行国家标准《建筑节能工程施工质量验收规范》GB 50411和建筑设计文件的要求;
2 各分部(或子分部)工程的质量均应验收合格;
3 质量控制资料应完整;
4 各分部(或子分部)工程有关安全和功能的检测资料应完整;
5 主要功能项目的抽查结果应符合相关专业质量验收规范的规定;
6 观感质量验收应符合要求。
条文说明
8.1.4 竣工验收是轻型钢结构住宅工程投入使用前的最后一次验收,也是最重要的一次验收。验收合格的条件有6个,首先是节能专项验收,该条给出了当前可操作的具体节能验收指标,如“建筑体形系数、窗墙面积比、各部分围护结构的传热系数和外窗遮阳系数”等内容,均应符合现行国家标准《建筑节能工程施工质量验收规范》GB 50411。另外,除了各分部工程应合格,并且有关的资料应完整以外,还须进行以下3个方面的检查。 涉及安全和使用功能的分部工程应进行检验资料的复查。不仅要全面检查其完整性,而且对分部工程验收时补充进行的见证抽样检验报告也要复核。这种强化验收的手段体现了对安全和主要使用功能的重视。 此外,对主要使用功能还须进行抽查。使用功能的检查是对建筑工程和设备安装工程最终质量的综合检验,也是用户最为关心的内容。 最后,还须由参加验收的各方人员共同进行观感质量检查,共同确认是否通过验收。
8.1.5 工程验收合格后,建设单位应依照有关规定,向当地建设行政主管部门备案。
8.2 使用与维护
8.2 使用与维护
8.2.1 建设单位在工程竣工验收合格后,应取得当地规划、消防、人防等有关部门的认可文件和准许使用文件,并应在道路畅通,水、电、气、暖具备的条件下,将有关文件交给物业后方可交付使用。
条文说明
8.2.1 钢结构住宅竣工验收合格,取得当地规划、消防、人防等有关部门的认可文件或准许使用文件,并满足地方建设行政主管部门规定的备案要求,才能说明住宅已经按要求建成。在此基础上,住宅具备接通水、电、燃气、暖气等条件后,可交付使用。 物业档案是实行物业管理必不可少的重要资料,是物业管理区域内对所有房屋、设备、管线等进行正确使用、维护、保养和修缮的技术依据,因此必须妥为保管。物业档案的所有者是业主委员会,物业档案最初应由建设单位负责形成和建立,在物业交付使用时由建设单位移交给物业管理企业。每个物业管理企业在服务合同终止时,都应将物业档案移交给业主委员会,并保证其完好。
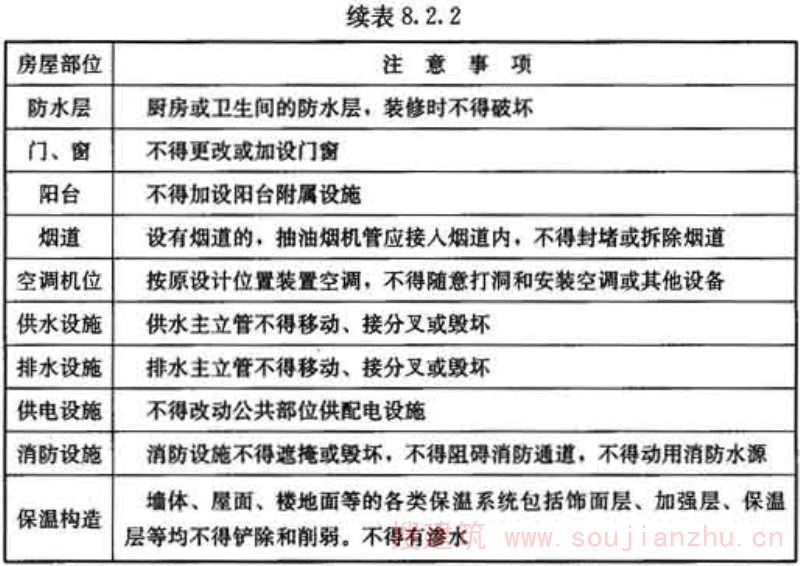
8.2.2 建设单位交付使用时,应提供住宅使用说明书,住宅使用说明书中包含的使用注意事项应符合表8.2.2的规定。


条文说明
8.2.2 住宅使用说明书是指导用户正确使用住宅的技术文件,本条特别规定了住宅使用说明书中应包含的使用注意事项,对于保证钢结构住宅的使用寿命是非常重要的。
8.2.3 用户在使用过程中,不得增大楼面、屋面原设计使用荷载。
条文说明
8.2.3 本条对用户正确使用提出了要求,保证住宅的安全。
8.2.4 物业应定期检修外墙和屋面防水层,应保证外围护系统正常使用。
条文说明
8.2.4 本条对物业提出的要求,有利于保证钢结构住宅的使用寿命。
附录AL形截面柱的承载力计算公式
附录A L形截面柱的承载力计算公式
A.0.1 L形截面柱(图A.0.1)的强度应按下列公式计算:



A.0.2 L形截面柱的轴心受压稳定性应符合下式要求:

式中:P——L形截面柱轴心受压的稳定系数,应根据L形截面柱的换算长细比λ按b类截面确定;
f——为材料设计强度。
A.0.3 L形截面柱(图A.0.1)压弯稳定性应符合下式要求:


式中:f y ——材料屈服强度;
E——材料弹性模量;
G——材料剪变模量;
l——构件长度;
A——构件截面面积;
x 0 、y 0 ——截面剪心坐标;
W x 、W y ——截面模量;
β x ——L形截面关于x轴不对称常数,当Mx作用下受压区位于剪心同一侧时,β x 和M x 取正号,反之则取负号;
β y ——L形截面关于y轴不对称常数,当My作用下受压区位于剪心同一侧时,β y 和M y 取正号,反之则取负号;
ψ bx 、ψ by ——分别为x、y轴的稳定系数,其值不大于1.0,且当稳定系数的值大于0.6时,应按现行国家标准《钢结构设计规范》GB 50017的规定进行折减;
β tx 、β ty ——等效弯矩系数, 按现行国家标准《钢结构设计规范》GB 50017的规定取值;
μ x 、μ y ——分别为x、y方向的计算长度系数,按表A.0.3取值。

A.0.4 当L形截面柱采用图A.0.1形式时,截面几何性质按表A.0.4取值,换算长细比可按下列简化式计算:

式中:λx、λ y 、λ ω ——分别为x、y、z方向的柱长细比;
μ ω ——z方向的计算长度系数,按表A.0.3取值。

本规程用词说明
本规程用词说明
1 为便于在执行本规程条文时区别对待,对要求严格程度不同的用词说明如下:
1)表示很严格,非这样做不可的:
正面词采用“必须”,反面词采用“严禁”;
2)表示严格,在正常情况下均应这样做的:
正面词采用“应”,反面词采用“不应”或“不得”;
3)表示允许稍有选择,在条件许可时,首先应这样做的:
正面词采用“宜”,反面词采用“不宜”;
4)表示有选择,一定条件下可以这样做的,采用“可”。
2 条文中指明应按其他有关标准执行的写法为:“应符合……的规定”或“应按……执行”。
引用标准名录
引用标准名录
1 《建筑地基基础设计规范》GB 50007
2 《建筑结构荷载规范》GB 50009
3 《混凝土结构设计规范》GB 50010
4 《建筑抗震设计规范》GB 50011
5 《钢结构设计规范》GB 50017
6 《冷弯薄壁型钢结构技术规范》GB 50018
7 《住宅设计规范》GB 50096
8 《住宅建筑模数协调标准》GB/T 50100
9 《地下工程防水技术规范》GB 50108
10 《工程结构可靠性设计统一标准》GB 50153
11 《钢结构工程施工质量验收规范》GB 50205
12 《建筑工程施工质量验收统一标准》GB 50300
13 《民用建筑工程室内环境污染控制规范》GB 50325
14 《住宅建筑规范》GB 50368
15 《建筑节能工程施工质量验收规范》GB 50411
16 《碳素结构钢》GB/T 700
17 《钢结构用高强度大六角头螺栓》GB/T 1228
18 《钢结构用高强度大六角螺母》GB/T 1229
19 《钢结构用高强度垫圈》GB/T1230
20 《钢结构用高强度大六角头螺栓、大六角螺母、垫圈技术条件》GB/T 1231
21 《低合金高强度结构钢》GB/T 1591
22 《钢结构用扭剪型高强度螺栓连接副》GB/T 3632
23 《碳钢焊条》GB/T 5117
24 《低合金钢焊条》GB/T 5118
25 《六角头螺栓 C级》GB/T 5780
26 《六角头螺栓》GB/T 5782
27 《建筑材料放射性核素限量》GB 6566
28 《建筑用轻钢龙骨》GB/T 11981
29 《冷轧带肋钢筋》GB 13788
30 《十字槽盘头自钻自攻螺钉》GB/T 15856.1
31 《十字槽沉头自钻自攻螺钉》GB/T 15856.2
32 《十字槽半沉头自钻自攻螺钉》GB/T 15856.3
33 《六角法兰面自钻自攻螺钉》GB/T 15856.4
34 《六角凸缘自钻自攻螺钉》GB/T 15856.5
35 《钢筋焊接网混凝土结构技术规程》JGJ 114
36 《金属与石材幕墙工程技术规范》JGJ 133
37 《耐碱玻璃纤维网布》JC/T 841
38 《定向刨花板》LY/T 1580
自2022年1月1日起废止的条文

