Appearance
《冻土地区建筑地基基础设计规范[附条文说明] 》JGJ 118-2011
🗓️ 住房和城乡建设部 实施时间:2012-03-01
前言
中华人民共和国行业标准
冻土地区建筑地基基础设计规范
Code for design of soil and foundation of building in frozen soil region
JGJ 118-2011
批准部门:中华人民共和国住房和城乡建设部
施行日期:2 0 1 2 年 3 月 1 日
中华人民共和国住房和城乡建设部
公 告
第1137号
关于发布行业标准《冻土地区建筑地基基础设计规范》的公告
现批准《冻土地区建筑地基基础设计规范》为行业标准。编号为JGJ 118-2011, 自2012年3月1日起实施。其中,第3.2.1、6.1.1、8.1.1条为强制性条文,必须严格执行。原行业标准《冻土地区建筑地基基础设计规范》JGJ 118-98同时废止。
本规范由我部标准定额研究所组织中国建筑工业出版社出版发行。
中华人民共和国住房和城乡建设部
2011年8月29日
前 言
根据住房和城乡建设部《关于印发<2008年工程建设标准规范制订、修订计划(第一批)>的通知》(建标[2008]102号)的要求,规范编制组经广泛调查研究,认真总结实践经验,参考有关国内标准和国外先进标准,并在广泛征求意见的基础上,修订本规范。
本规范的主要技术内容是:1 总则;2 术语和符号;3 冻土分类与勘察要求;4 多年冻土地基的设计;5 基础的埋置深度;6 多年冻土地基的计算;7 基础;8 边坡及挡土墙;9 检验与监测;以及相关附录。
本规范修订的主要技术内容是:增加了季节冻土与季节融化层内粗颗粒土在饱和条件下的冻胀性分类;强调了多年冻土的勘察要求;明确了多年冻土地基设计的选址原则;修改了季节冻土的基础埋置深度,修改了多年冻土地基基础的最小埋置深度;细化了热工计算的内容;细化了多年冻土桩基础的混凝土强度等级及入模温度,强调了热棒在建筑地基的应用;增加了冻土边坡的碎石层防护;增加了检验与监测内容。
本规范中以黑体字标志的条文为强制性条文,必须严格执行。
本规范由住房与城乡建设部负责管理和对强制性条文的解释,由黑龙江省寒地建筑科学研究院负责具体技术内容的解释。执行过程中如有意见或建议,请寄送黑龙江省寒地建筑科学研究院(地址:哈尔滨市南岗区清滨路60号,邮政编码:150080)。
本规范主编单位: 黑龙江省寒地建筑科学研究院
大连阿尔滨集团有限公司
本规范参编单位: 中国科学院寒区旱区环境与工程研究所冻土工程国家重点实验室
哈尔滨工业大学
中铁西北科学研究院有限公司
内蒙古筑业工程勘察设计有限公司
中铁第一勘察设计院集团有限公司
七台河市建设局
青海省建筑建材科学研究院
兰州交通大学
本规范主要起草人员: 王吉良 韩华光 马 巍 丁靖康 徐学燕 童长江 盛 煜 邱明国 张洪兴 葛建军 贾彦武 韩龙武 信立晨 朱 磊 张宝才 高永强 赵明阳 刘显全 魏 勇 付景利 王 旭
本规范主要审查人员 :钱力航 王公山 欧阳权 徐柏梦 王金国 于胜金 原喜忠 章金钊 王建文 董德胜 饶浩文
条文说明
中华人民共和国行业标准
冻土地区建筑地基基础设计规范
JGJ118-2011
条文说明
修订说明 《冻土地区建筑地基基础设计规范》JGJ118-2011,经住房和城乡建设部2011年8月29日以第1137号公告批准、发布。 本规范是在《冻土地区建筑地基基础设计规范》JGJ118-98的基础上修订而成的,上一版的主编单位是黑龙江省寒地建筑科学研究院,参编单位是中国科学院兰州冰川冻土研究所、哈尔滨建筑大学、铁道部科学研究院西北分院、内蒙古大兴安岭林业设计院、铁道部第一勘测设计院、铁道部第三勘测设计院,主要起草人员是刘鸿绪、童长江、徐学祖、王正秋、丁靖康、鲁国威、贺长庚、徐学燕、贾建华、周有才。本次修订的主要技术内容是:1对季节冻土与季节融化层土的冻胀性分类表进行了修订,增加了粗颗粒土在饱和含水条件下的冻胀性分类;2对多年冻土的勘察部分进行了修订,对勘探孔深度与间距提出新的要求;3对多年冻土地基设计明确了选址原则;4对季节冻土的基础埋置深度、多年冻土地基基础的最小埋置深度分别作了修订;5对热工计算的内容进行了细化,明确了计算内容;6对多年冻土地区桩基础的混凝土强度等级及入模温度进行了修订,强调了热棒在建筑地基的应用;7对冻土边坡防止失稳的措施,增加了碎石层防护的内容;8对冻土地区单桩承载力检测提出了新的要求,增加了检验与监测内容。 本规范修订过程中,编制组进行了冻土地区建筑地基基础设计现状与发展、工程应用实例的调查研究,总结了我国工程建设冻土地区建筑地基基础设计领域的实践经验,同时参考了俄罗斯国家标准《多年冻土上的地基和基础》CHиΠ2·02·04-88和《冻土地基基础技术规范》TCH50-305-2004(赤塔州),通过试验取得了重要技术参数。 为便于广大设计、施工、科研、学校等单位有关人员在使用本规范时能正确理解和执行条文规定,《冻土地区建筑地基基础设计规范》编制组按章、节、条顺序编制了本规范的条文说明,对条文规定的目的、依据以及执行中需注意的有关事项进行了说明,还着重对强制性条文的强制性理由作了解释。但是,本条文说明不具备与规范正文同等的法律效力,仅供使用者作为理解和应用把握规范规定的参考。
1 总则
1 总 则
1.0.1 为了在冻土地区建筑地基基础设计中贯彻执行国家的技术经济政策,做到安全适用、技术先进、经济合理、确保质量、保护环境,制定本规范。
条文说明
1.0.1制定本规范的目的是在季节冻土与多年冻土地区进行建筑地基基础的设计与施工时,首先保证建筑物的安全和正常使用,然后要求做到技术先进、经济合理、保护环境。
1.0.2 本规范适用于季节冻土和多年冻土地区工业与民用建筑(包括构筑物)地基基础的设计。
条文说明
1.0.2本规范的适用范围为冻土地区中工业与民用建筑(包括构筑物)地基基础的设计,冻土地区中的地基包括标准冻深大于500mm季节冻土地基和多年冻土地基两大类。 我国多年冻土面积为215.0×104km2,占全国面积的22.3%,季节冻土面积为514.00×104km2,占全国面积的54%,多年冻土与季节冻土合计面积为729.00×104km2,占全国总面积的76.3%,大约有2/3国土面积的地基基础设计需要执行本规范。
1.0.3 在冻土地基上进行建筑地基基础的设计时,除应符合本规范外。尚应符合国家现行有关标准的规定。
2 术语和符号
2.1 术语
2 术语和符号
2.1 术 语
2.1.1 切向冻胀力 tangential frost-heave force
地基土在冻结膨胀时,沿切向作用在基础侧表面的力。
2.1.2 法向冻胀力 normal frost-heave force
地基土在冻结膨胀时,沿法向作用在基础底面的力。
2.1.3 水平冻胀力 horizontal frost-heave force
地基土在冻结膨胀时,沿水平方向作用在结构物或基础表面上的力,包括沿切向和法向的作用。
2.1.4 冻结强度 freezing strength
土与基础侧表面冻结在一起的剪切强度。
2.1.5 冻土抗剪强度 shear strength of frozen soils
冻结土体抵抗剪应力的强度。
2.1.6 冻土 frozen ground(soil,rock)
含有冰的土(岩石)。
2.1.7 多年冻土 perennially frozen ground,permafrost
冻结状态持续二年或二年以上的土(岩石)
2.1.8 季节冻土 seasonally frozen ground
地表层寒季冻结、暖季全部融化的土(岩石)
2.1.9 盐渍化冻土 saline frozen soil
冻土中当易溶盐的含量超过规定的限值时称盐渍化冻土。
2.1.10 冻结泥炭化土 frozen peaty soil
冻土中当土的泥炭化程度超过规定的限值时称冻结泥炭化土。
2.1.11 衔接多年冻土 connected frozen ground
直接位于季节融化层之下的多年冻土。
2.1.12 不衔接多年冻土 detachment of frozen ground
季节冻结层的冻结深度浅于上限的多年冻土。
2.1.13 整体状构造 massive cryostructure
冻土内没有肉眼能看得到的较大冰体的构造。
2.1.14 层状构造 layered cryostructure
冻土内的冰呈层状分布的构造,
2.1.15 网状构造 reticulated cryostructure
冻土内由不同大小、形状和方向的冰体形成大致连续网格的构造。
2.1.16 冰夹层 ice layers
层状和网状构造冻土中的薄冰层。
2.1.17 包裹冰 ice inclusion
除胶结冰外,土中的孔隙冰、冰夹层、冰透镜体等地下冰体的总称。
2.1.18 未冻水含水率 unfrozen-water content
在一定负温条件下,冻土中未冻水的质量与干土质量之比。
2.1.19 起始冻结温度 initial temperature of freezing
土中孔隙水发生冻结的最高温度称为土的冻结温度或起始冻结温度。
2.1.20 冻土地温特征值 characteristic value of ground temperature
冻土年平均地温、地温年变化深度、活动层底面以下的年平均地温、年最高地温和最低地温的总称。
2.1.21 地温年振幅 annual amplitude of temperature in ground
地表或地中某点,一年中地温最高和最低值之差的一半。
2.1.22 年平均地温 mean annual ground temperature
地温年变化深度处的地温。
2.1.23 冻土含水率(冻土总含水率) water content in frozen soil
冻土中所含冰和未冻水的总质量与土骨架质量之比,用百分比表示。
2.1.24 相对含冰率 relative ice content
冻土中冰的质量与全部水质量之比。
2.1.25 冻结界(锋)面 freezing front
正冻地基土中位于冻结前沿起始冻结温度处的平(曲)面。
2.1.26 融土 thawed soil(rock,ground)
冻土自融化开始到已有应力下达至固结稳定为止,这一过渡状态的土体。
2.1.27 季节冻结层 seasonal freezing layer
每年寒季冻结、暖季融化,其年平均地温高于0℃的地表层,其下卧层为非冻结层或不衔接多年冻土层。
2.1.28 季节融化层(季节活动层) seasonally thawed layer
每年寒季冻结、暖季融化,其年平均地温低于0℃的地表层,其下卧层为多年冻土层。
2.1.29 标准冻深 standard freezing depth
非冻胀黏性土,地表平坦、裸露、城市之外的空旷场地中,不少于10年实测最大冻深的平均值。
2.1.30 标准融深 standard thawing depth
衔接多年冻土地区,对非融沉黏性土、地表平坦、裸露的空旷场地中,不少于10年实测最大融深的平均值。
2.1.31 多年冻土天然上限 natural permafrost table
天然条件下,多年冻土层顶板的埋藏深度。
2.1.32 多年冻土人为上限 artificial permafrost table
人为条件影响下,多年冻土层顶板的埋藏深度。
2.1.33 地温年变化深度(年零较差深度) depth of annual zero amplitude of ground temperature
地表以下,地温在一年内相对恒定的深度。
2.1.34 热融滑塌 thaw slumping
分布在自然坡面上的地下冰层,受热融化时,上覆土体沿坡面下滑的现象。
2.1.35 冻结指数 freezing index
一年中低于0℃的气温与其相应持续时间乘积的代数和。
2.1.36 融化指数thawing index
一年中高于0℃的气温与其相应持续时间乘积的代数和。
2.1.37 开敞系统 open system(freezing)
土在冻结过程中,冻层下部分水分向冻结面不断迁移的系统。
2.1.38 封闭系统 closed system(freezing)
土在冻结过程中,没有外来水分进行补充的系统。
2.1.39 自然通风基础的通风模数 ventilation modulus of natural ventilation foundation
为通风空间中进气孔与排气孔的总面积与建筑物平面外部轮廓所包面积的比值。
2.1.40 热桩(热管桩) thermal pile(pile of heat pipe)
内部采用了液汽两相转换对流热虹吸(重力式低温热管)装置的桩基。
2.1.41 热棒基础 thermal probe foundation
将重力式低温热管插入基础中或放置侧面的基础系统。
2.1.42 融化盘 thaw bulb under heated building
采暖建筑物下,多年冻结地基土的一部分发生融化。融化界面形如盘、盆状。故称融化盘。
2.2 符号
2.2 符 号
2.2.1 作用与作用效应


2.2.2 抗力与物理参数

2.2.3 几何参数


2.2.4 计算系数

2.2.5 其他

3 冻土分类与勘察要求
3.1 冻土名称与分类
3 冻土分类与勘察要求
3.1 冻土名称与分类
3.1.1 作为建筑地基的冻土,根据持续时间可分为季节冻土与多年冻土;根据所含盐类与有机物的不同可分为盐渍化冻土与冻结泥炭化土;根据其变形特性可分为坚硬冻土、塑性冻土与松散冻土;根据冻土的融沉性与土的冻胀性又可分成若干亚类。
条文说明
3.1.1冻土的定义中强调不但处于负温或零温,而且其中含有冰的才为冻土。如土中含水率很少或矿化度很高或为重盐渍土,虽然负温很低,但也不含冰,其物理力学特性与未冻土相近,称为寒土而不是冻土,只有其中含有冰其力学特性才发生突变,这才称为冻土。 根据冰川所徐学祖同志的文章我国的冻土可分为三大类:多年冻土、季节冻土和瞬时冻土。由于瞬时冻土存在时间很短、冻深很浅,对建筑基础工程的影响很小,此处不加讨论,本规范只讨论多年冻土与标准冻深大于0.5m的季节冻土地区的地基。
3.1.2 盐渍化冻土的盐渍度和强度指标应符合 下列规定:


3.1.3 冻结泥炭化土的泥炭化程度和强度指标应符合下列规定:
1 冻结泥炭化土的泥炭化程度ξ应按下式计算:

2 冻结泥炭化土的强度指标应按本规范附录A表A.0.2-3、表A.0.3-3的规定取值。
3 当有机质含量不超过15%时,冻土的泥炭化程度可用重铬酸钾容量法,当有机质含量超过15%时可用烧失量法测定。
条文说明
3.1.2、3.1.3根据冻土强度指标的显著差异,将多年冻土又分出盐渍化冻土与冻结泥炭化土。由于地下水和土中的水即使含有很少量的易溶盐类(尤其是氯盐类),也会大大地改变一般冻土的力学性质,并随着含量的增加而强度急剧降低,这对基础工程是至关重要的。对未冻地基土来说,当易溶盐的含量不超过0.5%时土的物理力学性质仍决定于土本身的颗粒组成等,即所含盐分并不影响土的性质。当土中含盐量大于0.5%时土的物理力学性质才受盐分的影响而改变。在冻土地区却不然,由于地基中的盐类被水分所溶解变成不同浓度的溶液,降低了土的起始冻结温度,在同一负温条件下与一般冻土比较,未冻水含量大很多;孔隙水溶液浓度越大未冻水含量越多,未冻水含量越多,在其他条件相同时,其强度越小。因此,冻土划分盐渍度的指标界限应与未冻土有所区别,盐渍化冻土强度降低的对比见表1。 由表1可知,当盐渍度为0.5%时,单独基础承载力与桩端阻力降低到1/5~1/3,基础侧表面的冻结强度降低到1/4~1/3,这样大的强度变化在工程设计时是绝对不可忽视的。因此,盐渍化冻土的界限定为0.1%~0.25%。如多年冻土以融化状态用作地基,则按未冻土的规定执行(0.5%)。 冻结泥炭化土的泥炭化程度同样剧烈地影响着冻土的工程性质,见表2,设计时要充分考虑、慎重对待。


3.1.4 对于坚硬冻土,其压缩系数α不应大于0.01MPa -1 ,并可将其近似看成不可压缩土;对于塑性冻土,其压缩系数α应大于0.01MPa -1 ,在受力计算时应计入压缩变形量。当粗颗粒土的总含水率不大于3%时。应确定为松散冻土。
条文说明
3.1.4一般人都有这样一个看法。认为冻土地基的工程性质很好。各种强度很高,其变形很小,甚至可看成是不可压缩的。但是这种看法只有对低温冻土才符合,而对高温冻土(此处所说的高温系指土温接近零度或土中的水分绝大部分尚未相变的温度)却不然,高温冻土在外荷载作用下具有相当高的压缩性(与低温冻土比较),也就是表现出明显的塑性,又称塑性冻土,在设计时,不但要进行强度计算,还必须考虑按变形进行验算。塑性冻土的压密作用是一种非常复杂的物理力学过程,这种过程受其所有成分——气体、液体(未冻水)、黏塑性体(冰)及固体(矿物颗粒)的变形及未冻水的迁移作用所控制。低温冻土由于其中的含水率大部分成冰。矿物颗粒牢固地被冰所胶结,所以比较坚硬,又称坚硬冻土。不同种类的冻土划分坚硬的、塑性的温度界限也各不相同。粗颗粒土的比表面积小,重力水占绝大部分,它在零度附近基本相变成冰。细颗粒土则相反,颗粒越细,其界限温度越低。盐渍化冻土中的水分已成不同浓度的溶液,其界限温度不但与浓度有关,还与易溶盐的种类有关系。这一温度指标很难提出,因此,将划分的界限直接采用表征变形特性的压缩系数来区分。 粗颗粒土由于持水性差,含水率都比较低,当含水率低到一定程度,其所含之冰不足以胶结矿物颗粒时将成松散状态,为松散冻土;松散冻土的各种物理、力学性质仍与未冻土相同。
3.1.5 季节冻土与多年冻土季节融化层土,根据土平均冻胀率η的大小可分为不冻胀土、弱冻胀土、冻胀土、强冻胀土和特强冻胀土五类,分类时尚应符合表3.1.5的规定。冻土层的平均冻胀率η应按下式计算:



条文说明
3.1.5土的冻胀性分类的说明: 1关于特强冻胀土一档,因原分类表中当冻胀率η大于6%时为强冻胀。在实际的冻胀性地基土中η不小于20%的并不少见,由不冻胀到强冻胀划分得很细,而强冻胀之后再不细分,则显得太粗,有些在冻胀过程中出现的力学指标如土的冻胀应力、切向冻胀力等,变化范围太大。因此,国内不少单位、规范都已增加了特强冻胀土η大于12%一档,本规范也有相应改动。 2关于细砂的冻胀性原来规定:粒径大于0.075mm的颗粒超过全部质量的85%为细砂。小于0.075mm的粒径小于10%时为不冻胀土,就是说细砂如有冻胀性,其细粒径土的含量仅在全部质量10%~15%的范围内。 根据兰州冰川冻土研究所室内试验资料,粗颗粒土(除细砂之外)的粉黏粒(小于0.05mm的粒径)含量大于12%时产生冻胀,如果将0.05mm用0.075mm代替其含量,大约在15%时会发生冻胀。 在粗颗粒土中细粒土含量(填充土)超过某一数值时(如40%),其冻胀性可按所填充物的冻胀性考虑。 当高塑性黏土如塑性指数IP不小于22时,土的渗透性下降,影响其冻胀性的大小,所以考虑冻胀性下降一级。当土层中的黏粒(粒径小于0.005mm)含量大于60%,可看成为不透水的土,此时的地基土为不冻胀土。 3近十几年内各单位对季节冻土层地下水补给高度的研究做了很多工作,见表3、表4、表5、表6。 



根据上述研究成果,以及专题研究“黏性土地基冻胀性判别的可靠性”,将季节冻土的冻胀性分类表中冻结期间地下水位距冻结面的最小距离hw作了部分调整,其中粉砂列由1.5m改为1.0m;粉土列由2.0m改为1.5m;黏性土列中当w大于wp+9后,而改成大于wp+15为特强冻胀土。 4本次修订对表3.1.5作了适当修改。 1)将“冻结期间地下水位距冻结面的最小距离”一栏修改为“冻前地下水位距设计冻深的最小距离”。 “冻结期间地下水位距冻结面的最小距离”的要求给实际勘察带来很大困难,一方面,什么时期地下水位距离冻结面最近难以预测,另一方面,该指标的勘察确定与冻前含水率的勘察也必然存在季节上的不一致,造成勘察困难。因此,建议将该指标修改为“冻前地下水位距设计冻深的最小距离”,表中对应的取值保持不变。设计冻深应该视为冻结期间的最大冻深,如果冻前地下水位距离设计冻深的距离大于表中取值且在冻结期间地下水位不上升,则满足修订后的“冻前地下水位距设计冻深的最小距离”就一定满足修订前的“冻结期间地下水位距冻结面的最小距离”。 2)对于表中第一种土类“碎(卵)石,砾、粗、中砂(粒径小于0.075mm的颗粒含量不大于15%),细砂(粒径小于0.075mm的颗粒含量不大于10%)”,原规范中对地下水位不作考虑。本次修订讨论中,设计单位提出:当此类土下部存在隔水层,且地下水位很高使得该土层呈饱和含水状态时,会出现较强的冻胀。中科院寒旱所的一些路基填土(碎石土、卵石土)在饱和含水条件下的封闭冻胀实验也出现过一定程度冻胀的现象。此种冻胀主要源于水相变为冰的体积膨胀。因此,在该类土中,又针对含水状况、隔水层等划分为两种情况处理。 5冻结深度与冻层厚度两个概念容易混淆,对不冻胀土二者相同,但对冻胀土,尤其强冻胀以上的土,二者相差颇大。冻层厚度的自然地面是随冻胀量的加大而逐渐上抬的,设计基础埋深时所需的冻深值是自冻前原自然地面算起的;它等于冻层厚度减去冻胀量,特此强调提出,引起注意。 6土的含水率与冻胀率之间的关系可按下式计算:
在有地下水补给时,冻胀性提高一级。如果地下水离冻结锋面较近,处在毛细水强烈补给范围之内时,冻胀性提高两级。公式(1)是按黏性土在没有地下水补给(封闭系统)的条件下,理论上简化计算最大可能产生的平均冻胀率,其中ρd为土的干密度,取1.5g/cm3,ρw为水的密度,取1.0g/cm3。
3.1.6 根据土融化下沉系数δ 0 的大小,多年冻土可分为不融沉、弱融沉、融沉、强融沉和融陷土五类,分类时尚应符合表3.1.6的规定。冻土层的平均融化下沉系数δ 0 可按下式计算:



条文说明
3.1.6多年冻土地基的工程分类主要以融沉为指标,并在一定程度上反映了冻土的构造和力学特性。本规范所用工程冻土的融沉性分类是用中国科学院冰川冻土研究所吴紫汪同志的分类,仅在弱融沉档次上将原先的融沉系数1%~5%改为1%~3%而成。当采暖建筑或有热源的工业构筑物的跨度较大时,其建筑地基融化盘的深度将超过3m多,如按5%的弱融沉计算,沉降量将达到200mm或更大,这对在地基变形不均匀能引起承重结构附加应力的部位是危险的,因规定按逐渐融化状态Ⅱ利用多年冻土作地基,在弱融沉性土上是允许的,所以为安全原因将5%改为3%,见表7。实际上按建筑地基的变形要求来说,最佳地基的土类就是不融沉和弱融沉土,别的类别在逐渐融化时的变形远远超过建筑结构的允许值,不应用作地基。如按保持冻结状态或预先融化状态,并在预融之后加以处理仍是可以用作地基的。 



3.2 冻土地基勘察要求
3.2 冻土地基勘察要求
3.2.1 多年冻土地区建筑地基基础设计前应进行冻土工程地质勘察,查清建筑场地的冻土工程地质条件。 (自2022年1月1日起废止该条,详见新规 《建筑与市政地基基础通用规范》 GB 55003-2021)
条文说明
3.2.1多年冻土地基具有以下特点:地基工作过程受地基冻融循环作用影响,地基土的强度和稳定性受地温控制,地表水、地下水的热侵蚀对地基的稳定有重要影响。因此,多年冻土地基设计前应进行冻土地基勘察,重点查清场地的以下工程地质条件,提供有关资料。 (1)场地内多年冻土的基本特征:冻土埋深与分布,年平均地温与分布,厚度与分布,冻土工程类型与分布;(2)场地的多年冻土环境特征:植被、水屏障的类型与分布,多年冻土环境的热稳定性,环境保护要求;(3)不良冻土现象的类型及对工程的影响;(4)场地的水文地质条件特征:地下水类型,含水层的岩性成分、厚度与分布特点,地下水的补给、径流与排泄条件;(5)地基土的基本力学参数:融化下沉系数与融化压缩系数,活动层土的冻胀性等。
3.2.2 在季节冻土层深度与多年冻土季节融化层深度内,应沿其深度方向采取土样,取样数量应根据设计需要确定,且每层不应少于一个试样,取样间距不大于1m。
3.2.3 在对多年冻土钻探、取样、运输、储存及试验等过程中,应采取防止试样融化的措施。
条文说明
3.2.3钻取冻结土试样要特别小心,有时还必须采取特殊的措施,一方面保证取岩芯时不致融化;另一方面在土样正式试验之前的存储与运输环节中不致失态,仍需采取必要的措施,尤其在夏季的高温季节,一旦融化,试样即报废。在确认含水率没损失,结构没破坏,水分没重新分布的条件下,可重新冻结后试验。 由于冻土强度指标和变形特征与土温有密切关系,土温又与季节有关,理想的勘察与原位测试的时间是秋末(9、10月份),但这往往是行不通的。因为,一方面受任务下达和计划安排时间的制约,另一方面还受勘察部门是否忙闲的影响,任何时间都有可能。因此,原位观测与试验结果要经过温度修正后方可使用,否则不够安全。 严格地说,即使对秋末冬初地温最高时进行测试的结果,也要进行温度修正。因为:(1)当试验不在本年最高地温月时的修正乃是当年的月际修正,即将不是最高地温月份地温修正到相当最高地温月份的地温;(2)另一个修正是年际修正,因做试验年份的气候不见得是最不利的,也有可能是气温偏低的年,应该用多年观测中偏高年份的地温来修正,这样才有足够的安全性,但一般不进行年际修正。
3.2.4 季节冻土地基勘探孔的深度和间距可与非冻土地基的勘察要求相同;多年冻土地基勘察应符合本规范第4.1.2条中将多年冻土用作地基的三种状态的设计要求,勘探点间距应符合表3.2.4-1的规定;控制性钻孔应占钻孔总数的1/3~1/2;钻孔的深度应符合表3.2.4-2的规定;取样数量应满足设计需要。

条文说明
3.2.4对勘探点间距根据多年冻土分布情况分别提出要求是合理的,岛状分布区应密一些,孔间距小一些,目的是查清冻土空间分布情况。岛状多年冻土区应注意层间融区,有层间水分布的地方一般有层间融区,不要误认为已过多年冻土下限,勘察深度要求穿过下限,进入稳定地层不小于5m,目的是为设计方案提供可靠依据。冻土地区建筑场地的复杂程度分类应按现行国家标准《冻土工程地质勘察规范》GB50324执行。
3.2.5 对多年冻土地基。应根据建筑地基基础设计等级、冻土工程地质条件、冻土特征、地温特征、地基采用的设计状态等情况,岩土勘察报告宜提供下列设计所需资料:
1 气象资料:年平均气温、融化指数(冻结指数)、冬季月平均风速、年平均降水量;
2 地温资料:年平均地温、标准融深(标准冻深)、秋末冬初地温沿深度的分布;
3 冻土物理参数:干密度、总含水率、相对含冰率、盐渍度、泥炭化程度、冻土构造、冰夹层厚度;
4 冻土与未冻土的热物理参数:导热系数、导温系数、容积热容量;
5 冻土强度指标:冻结强度、抗剪强度、承载力特征值、体积压缩系数、压缩系数;
6 冻土融化指标:融化下沉系数、融土体积压缩系数、融土承载力特征值;
7 土的冻胀指标:冻胀率、冻切力、水平冻胀力;
8 地下水分布的资料及特征,不良冻土现象的分布及特征。
条文说明
3.2.5根据工程需要提供相应的气象、物理、力学等指标,不是每项工程都提供1~8项的所有指标,要求有针对性地提供,应能满足设计要求,但其中地温、总含水率、相对含冰率、冻结状态承载力特征值必须提供。
3.2.6 对地基基础设计等级为甲级或乙级的建筑物,其所在多年冻土场区宜进行地温观测等原位试验。
条文说明
3.2.6在工程地质、水文地质的不良地段,对重要工程应进行系统的地温观测,在我国多年冻土地基的经验不太丰富的今天是很有必要的,俄罗斯至今仍很重视地基的测温工作。这主要是对工程负责,同时也为积累资料。为了保证测温工作的顺利进行,应在设计文件中提出明确的要求。
4 多年冻土地基的设计
4.1 一般规定
4 多年冻土地基的设计
4.1 一般规定
4.1.1 在多年冻土地区建筑物选址时,宜选择各种融区、基岩出露地段和粗颗粒土分布地段,在零星岛状多年冻土区,不宜将多年冻土用作地基。
条文说明
4.1.1 在我国多年冻土地区,多年冻土的连续性(冻土面积与总面积之比)不是太高(表9)。因此,建筑物的平面布置具有一定的灵活性,这种选址工作在我国已经有几十年的历史了。所以,尽量选择各种融区、基岩出露或埋藏较浅地段以及粗颗粒土作地基。 零星岛状多年冻土,主要存在于多年冻土南界边缘地带。其特点是:多年冻土年平均地温一般高于-0.5℃;冻土层厚薄不均。这类高温极不稳定、含冰率高的多年冻土,不宜用作地基。 
4.1.2 将多年冻土用作建筑地基时,可采用下列三种状态之一进行设计:
1 保持冻结状态:在建筑物施工和使用期间,地基土始终保持冻结状态;
2 逐渐融化状态:在建筑物施工和使用期间,地基土处于逐渐融化状态;
3 预先融化状态:在建筑物施工前,使多年冻土融化至计算深度或全部融化。
条文说明
4.1.2利用多年冻土作地基时,由于土在冻结与融化两种不同状态下,其力学性质、强度指标、变形特点与构造的热稳定性等相差悬殊,即从—种状态过渡到另一种状态时,在一般情况下将发生强度由大到小,变形则由小到大的巨大突变。因此,根据冻土的冻结与融化状态,确定多年冻土地基的设计状态是极为必要的。 多年冻土地基设计状态的采用,应根据建筑物的结构和技术特性;工程地质条件和地基土性质的变化等因素予以考虑。一般来说,在坚硬冻土地基和高震级地区,采用保持冻结状态设计是经济合理的。如果地基土在融化时,其变形不超过建筑物的允许值,且保持冻结状态又不经济时,应采用逐渐融化状态进行设计。但是,当地基土年平均地温较高(不低于-0.5℃),处于塑性冻结状态时,采用保持冻结状态和逐渐融化状态皆不经济时,应考虑按预先融化状态进行设计。无论采用何种状态,都必须通过技术经济比较后确定。
4.1.3 对一栋整体建筑物地基应采用同一种设计状态;对同一建筑场地的地基宜采用同一种设计状态。
条文说明
4.1.3融沉土及强融沉土等在从冻结到融化状态下的变形问题是多年冻土地区建筑地基基础设计的中心问题,在一栋建筑物中其建筑面积是很小的,基础相连或很近,在很近的距离之内无法将地基土截然分成冻结与不冻的两个稳定部分。即便是能做到,经济上也不许可,实际上也没有必要。因此,规定在—栋整体建筑物中应采用一种状态。一个建筑场地同样也宜是一个状态。与原有建筑物很近的拟建建筑物也不得采用不同的状态设计。
4.1.4 对建筑场地应设置排水设施,建筑物的散水坡宜做成装配式,对按冻结状态设计的地基,冬季应及时清除积雪;供热与给水管道应采取隔热措施。
条文说明
4.1.4无论采用何种多年冻土地基的设计状态,都要注意周围场地及附属设施的有机配合,保护冻土生态环境,特别是做好施工和使用期间地表排水设施,避免地表水渗入而造成基础冻胀或沉陷。坡地应设置疏导雨水、地下水的截水沟和暗沟;对于低洼场地.宜在建筑四周向外1倍~1.5倍冻深范围内,使室外地坪至少高出自然地面500mm~800mm,并做好柔性散水坡,及时排出雨水。并对供热管道和给水排水系统尽量架空,或者采取有效的保温隔热措施使之穿越地基并定期检查,以防止向地基传热,从而引起基础沉陷。
4.2 保持冻结状态的设计
4.2 保持冻结状态的设计
4.2.1 保持冻结状态的设计宜用于下列场地或地基:
1 多年冻土的年平均地温低于-1.0℃的场地;
2 持力层范围内的土层处于坚硬冻结状态的地基;
3 地基最大融化深度范围内,存在融沉、强融沉、融陷性土及其夹层的地基;
4 非采暖建筑或采暖温度偏低,占地面积不大的建筑物地基。
条文说明
4.2.1在多年冻土地区,进行建筑物设计时,是否采用保持冻结状态,关键取决于建筑场地范围内冻土稳定性的条件。 东北高纬度多年冻土区大片多年冻土中的年平均地温为-1.0℃~-2.0℃,高原大片多年冻土中的年平均地温为-1.0℃~-3.5℃。一般说来大片多年冻土区中的冻土层,在没有特殊情况发生时是稳定的。因此,将年平均地温小于-1.0℃作为选择保持冻结状态的一个条件是恰当的。 在建筑场地范围内,如地面自然条件遭到—定程度的破坏,将直接加大地基土的融化深度,迫使多年冻土上限下降。因此,在地基土最大融化深度内如夹有厚地下冰层(厚度大于200mm),或者有弱融沉以上的融沉性土层存在时,只有采用保持冻结状态进行设计,才能保证建筑物的稳定性。 试验结果证明:非采暖建筑或采暖温度偏低,宽度不大的轻型建筑物,对地基土的热稳定性影响较小,采用保持冻结状态设计非采暖库房,输油管设施以及对位移较敏感的建筑物是适宜的。
4.2.2 当采用保持地基土冻结状态进行的设计,可采取下列基础形式和地基处理措施:
1 架空通风基础;
2 填土通风管基础;
3 用粗颗粒土垫高的地基;
4 桩基础、热桩基础;
5 保温隔热地板;
6 基础底面延伸至计算的最大融化深度之下;
7 采用人工冻结方法降低土温的措施。
条文说明
4.2.2保持地基土处于冻结状态的设计措施可归纳为四个方面: 1通风冷却地基土。架空通风基础和填土通风管道基础属此种,应尽量利用自然通风.若满足不了要求。还可以借助通风机强制通风。待日平均气温低于地表土温时就可以通风,地基得到冷却,翌年气温回升到日平均气温高出地表土温时,通风失去作用甚至起副作用时可以关闭通风口。 2隔热保温。使用热绝缘地板,高填土地基等属此类。保温地板一方面保护室内热量不外散,使用感觉到舒适,节省能源,另一方面也保护地基的冻结层,不使过多的热量破坏地基稳定冻结状态,上限不下移。 如当地产有粗颗粒土时,比较经济和简便的方法是在有效范围内设置粗颗粒土保温垫层,其厚度应以保持冻土上限稳定,或下降所引起的变形很少为原则。这是在美国、加拿大等国家的多年冻土地区建筑轻型房屋时普遍采用的一种方法。 但是这种高填土地基成功与否,关键的一环是施工质量,若监督不严,措施不当。所填之土达不到要求的密实程度,房屋就会因垫层压缩而导致开裂,这是有过教训的。 3加大基础埋深。采用桩基础或独立基础底面延伸到融化盘最大计算深度之下的冻土层中。 4热桩、热棒基础。用热桩热棒基础内部的热虹吸将地基土中的热量传至上部散入大气中,冷却地基的效果很好,是一种很有前途的方法。 推广热桩、热棒基础,是不需耗能的冷却技术,符合国家技术经济政策。
4.2.3 保持地基土冻结状态的设计,宜采用桩基础,对现行国家标准《建筑地基基础设计规范》GB 50007规定的地基基础设计等级为甲级的建筑物可采用热桩基础。
条文说明
4.2.3利用冻结状态的多年冻土作地基时,基础的主要类型是桩基础,因它向下传力可以不受深度影响,施工方便,实现架空通风构造上也不太繁杂,采用高桩承台即可完成。架空通风(尤其是自然通风)是保持地基土处于冻结状态的基本措施,应得到广泛应用。只要保证足够的通风面积畅通无阻,地基土即可得到冷却。架空通风措施安全可靠,构造简单,使用方便,经济合理。如对重要建筑物感到土温较高无把握,还可采用热桩。 由于冻融交替频繁,干湿变化较大,考虑桩基的耐久性,应对冻融活动层处增加防锈(钢管桩、钢板桩)、防冻融(钢筋混凝土桩)和防腐(木桩)的措施,否则,若干年后会损失严重。
4.2.4 对于采用保持冻结状态设计的建筑物地基,在施工和使用期间,应对周围环境采取防止破坏温度自然平衡状态的措施。
条文说明
4.2.4保持地基土冻结状态对正常使用中的要求为:在暖季排除建筑物周围的地表积水,保护覆盖植被,寒季及时清除周围的积雪;对施工的要求为:在施工过程中对施工季节与地温的控制指标等向施工单位提出要求,防止地温场遭受在短期内难以恢复的破坏。 过去我们对环境保护很不重视,新建建筑物不大,但污染环境一片。在多年冻土地区环境的生态平衡非常重要,必须加以保护。否则我们的多年冻土区将会迅速的缩减,一旦退化再恢复是不可能的,为了今天,更为了明天,我们要重视起环境保护,要把它写入勘察设计文件中去。设计文件不但要规定施工过程应注意的事项,在正常使用期间仍要遵守保护环境的各项规定。
4.3 逐渐融化状态的设计
4.3 逐渐融化状态的设计
4.3.1 逐渐融化状态的设计宜用于下列地基:
1 多年冻土的年平均地温为-0.5℃~-1.0℃的地基;
2 持力层范围内的土层处于塑性冻结状态的地基;
3 在最大融化深度范围内为不融沉和弱融沉性土的地基;
4 室温较高、占地面积较大的建筑,或热载体管道及给水排水系统对冻层产生热影响的地基。
条文说明
4.3.1在我国多年冻土地区,岛状多年冻土具有厚度较薄、年平均地温较高、处于不稳定冻结状态等特点,当年平均地温为-0.5℃~-1.0℃时,在自然条件和人为因素的影响下,将会引起退化;如果采用保持冻结状态进行设计不经济时,则采用容许逐渐融化状态的设计是适宜的。 当持力层范围内的地基土处于塑性冻结状态,或室温较高、宽度较大的建筑物以及供热管道及给水排水系统穿过地基时,由于难以保持土的稳定冻结状态,宜采用容许逐渐融化状态进行设计。
4.3.2 采用逐渐融化状态进行设计时,不应人为加大地基土的融化深度,并应采取下列措施减少地基的变形:
1 加大基础埋深,或选择低压缩性土作为持力层;
2 采用保温隔热地板,并架空热管道及给水排水系统;
3 设置地面排水系统;
4 采用架空通风基础;
5 采用桩基础;
6 保护多年冻土环境。
4.3.3 当地基土逐渐融化可能产生不均匀变形时,应对建筑物的结构采取下列措施:
1 应加强结构的整体性与空间刚度;建筑物的平面布置宜简单;可增设沉降缝;沉降缝处应布置双墙;应设置基础梁、钢筋混凝土圈梁;纵横墙交接处应设置构造柱;
2 应采用能适应不均匀沉降的柔性结构。
条文说明
4.3.2、4.3.3多年冻土以逐渐融化状态用作地基时,其主要问题是变形,解决地基变形为建筑结构所允许的途径有以下两个方面: 1从地基上采取措施(减小变形量): 1)当选择低压缩性土为持力层的地基有困难时,可采用加大基础埋深,并使基底之下的融化土层变薄,以控制地基土逐渐融化后,其下沉量不超过允许变形值; 2)设置地面排水系统,有效地减少地面集水,以及采用热绝缘地板或其他保温措施,防止室温、热管道及给水排水系统向地基传热,人为控制地基土的融化深度。 2从结构上采取措施: 1)加强结构的整体性与空间刚度,抵御一部分不均匀变形,防止结构裂缝; 2)增加结构的柔性,适应地基土逐渐融化后的不均匀变形。
4.3.4 建筑物下地基土逐渐融化的最大深度,可按本规范附录B的规定计算。
4.4 预先融化状态的设计
4.4 预先融化状态的设计
4.4.1 预先融化状态的设计宜用于下列场地或地基:
1 多年冻土的年平均地温不低于-0.5℃的场地;
2 持力层范围内土层处于塑性冻结状态的地基;
3 在最大融化深度范围内,存在变形量为不允许的融沉、强融沉和融陷性土及其夹层的地基;
4 室温较高、占地面积不大的建筑物地基。
条文说明
4.4.1在多年冻土地区进行建筑设计,如建筑场地内有零星岛状多年冻土分布,并且建筑物平面全部或部分布置在岛状多年冻土范围之内,采用保持冻结状态或逐渐融化状态均不经济时宜采用预先融化状态进行地基设计。 当年平均地温不低于-0.5℃时,多年冻土在水平方向上呈逐渐消失状况,一旦外界条件改变,多年冻土的热平衡状态就会遭到破坏。根据这一特征,使地基土预先融化至计算深度或全部融化,是现实的和必要的,这一建筑经验在国内外已有几十年的历史, 预先融化状态,利用多年冻土作地基在碎石土、砂土中比较适宜;对于黏性土只有当它与透水的土层互层才适宜。因为融化后土中孔隙水能及时排出;预融场地的平面,超出拟建建筑物外轮廓线以外范围应满足设计要求,预融的地基属人工地基,应进行施工勘察或现场检测,确定设计需要的物理力学特性指标。
4.4.2 当采用预先融化状态设计时,预融深度范围内地基的变形量超过建筑物的允许值时,可采取下列措施:
1 用粗颗粒土置换细颗粒土或加固处理地基;
2 基础底面之下多年冻土的人为上限保持相同;
3 加大基础埋深;
4 采取结构措施,适应变形要求。
条文说明
4.4.2预先使地基土(冻土层)融化至计算深度,如其变形量超过建筑结构允许值时,即可根据多年冻土的融沉性质和冻结状态,采用粗颗粒土置换细颗粒土;对压缩性较大的地基进行预压加密;加大基础埋深和采取必要的结构措施,如增强建筑物的整体刚度或增大其柔性等的有效措施。 但要注意的是,当地基土融化至计算深度,基础施工时应注意保持多年冻土人为上限的一致,以避免地基土不均匀变形而影响建筑物的稳定性。
4.4.3 对于预先融化状态的设计,当冻土层全部融化时,应按季节冻土地基设计。
条文说明
4.4.3按预先融化状态利用多年冻土地基,应符合本规范第4.4.1条的规定,并经过经济比较,在技术条件容许的情况下,预先将冻土层全部融化掉时应按现行国家标准《建筑地基基础设计规范》GB50007的有关规定,进行地基基础设计。
4.5 含土冰层、盐渍化冻土与冻结泥炭化土地基的设计
4.5 含土冰层、盐渍化冻土与冻结泥炭化土地基的设计
4.5.1 含土冰层不应用作天然地基。
条文说明
4.5.1含土冰层的总含水率为w大于wp+35,水的体积大于土的本积。融化后呈现融陷现象,任何—种承重结构都适应了这种巨大变形。因此,应避开含土冰层作为天然地基,必须采用时应慎重对待,进行特殊处理。
4.5.2 对盐渍化冻土地基,当按保持冻结状态设计时,除应符合本规范第4.2节有关规定外,尚应符合下列规定:
1 宜采用桩基础;对钻孔插入桩,回填泥浆与盐渍化冻土界面的冻结强度应进行验算;
2 单桩竖向承载力应按本规范第7.3.5条的规定确定;
3 盐渍化冻土处于塑性冻结状态时,地基的变形计算参数,应按原位静载荷试验确定;
4 当钻孔插入桩采用水泥砂浆回填时,钻孔直径应大于桩径100mm,最大不应超过桩径150mm。
条文说明
4.5.2由于冻土中易溶盐的类型不同(氯盐、硫酸盐和碳酸盐类),对土起始冻结温度的影响、对建筑材料的腐蚀都有不同。氯盐对冰点的降低显著,Na2CO3和NaHCO3能使土的亲水性增加,并使土与沥青相互作用形成水溶盐,造成沥青材料乳化。硫酸盐的含量超过1%。氯盐的含量超过4%,对水泥产生有害的腐蚀作用。硫酸盐结晶水化物可造成水泥砂浆、混凝土等材料的疏松、剥落、掉皮和其他侵蚀性作用。 盐渍化冻土的特点是起始冻结温度随着盐渍度的加大,孔隙溶液的变浓而降低,含冰率相对减少。在同样土温条件下,盐渍化冻土的强度指标要小得多,同时还具有腐蚀性。因此,设计时要考虑下述几点: 1在初步设计预估承载力时,除计算桩与泥浆的承载力之外,还应验算钻孔插入桩周围泥浆与盐渍化冻土界面上冻土的抗剪强度所形成的承载力,并以小者为准。 2为了提高钻孔插入桩的承载力,可加大钻孔直径,使其比桩大100mm,用石灰砂浆回填,一方面使桩侧的冻结强度提高(与泥浆的比较),另一方面也(由于石灰泵浆与盐渍化冻土交界面上强度的提高和面积的加大)使桩周围泥浆的薄弱环节得到加强,这就提高了总承载力。 3单桩竖向承载力与塑性冻土地基中桩的变形情况,应通过单桩载荷试验确定。
4.5.3 当盐渍化冻土按逐渐融化和预先融化状态设计时,应按本规范第4.3节、第4.4节的有关规定进行,并应符合现行国家标准《建筑地基基础设计规范》GB 50007的有关规定。
条文说明
4.5.3盐渍化冻土若按逐渐融化和预先融化状态进行设计时,除应符合本规范第4.3节、第4.4节各条的规定外,还应符合现行国家标准《建筑地基基础设计规范》GB50007与其他有关现行规范的规定。
4.5.4 当冻结泥炭化土地基按保持冻结状态设计时,除应符合本规范第4.2节的有关规定外,尚应符合下列规定:
1 泥炭化程度不小于25%,宜采用钻孔打入桩基础或钻孔插入式热桩基础;
2 当钻孔插入桩采用水泥砂浆回填时,钻孔直径应大于桩径100mm,最大不应超过桩径150mm;
3 桩端下砂垫层的铺设厚度不应小于300mm,浅基础底部砂石垫层的铺设厚度应大于基底宽度的1/2,其承载力应按原地基土的种类取值;
4 地基承载力宜按原位静载试验确定;
5 冻结泥炭化土处于塑性冻结状态时,其地基变形计算参数,应按原位静载荷试验确定。
条文说明
4.5.4冻结泥炭化土地基的设计与盐渍化冻土的差别不大,其特点与设计时注意事项都基本相同,不再详述。
5 基础的埋置深度
5.1 季节冻土地基
5 基础的埋置深度
5.1 季节冻土地基
5.1.1 对强冻胀性土、特强冻胀性土,基础的埋置深度宜大于设计冻深0.25m。
5.1.2 对不冻胀、弱冻胀和冻胀性地基土,基础埋置深度不宜小于设计冻深,对深季节冻土,基础底面可埋置在设计冻深范围之内,基底允许冻土层最大厚度可按本规范附录C的规定进行冻胀力作用下基础的稳定性验算,并结合当地经验确定。





条文说明
5.1.1、5.1.2季节冻土地区确定基础合理埋置深度并实现基础浅埋,20世纪70年代冻土界作了大量的研究和工程实践,并纳入当时的规范。规定对弱冻胀、冻胀性土地基的基础埋置深度,可以小于设计深度。基础浅埋对当时低层建筑降低基础工程费用,取得了一定的成效。本规范原版本规定浅埋基础适用于各类冻胀性土地基,本次修订保留了原规范基础浅埋的方法,但缩小了应用范围,规定基础埋置深度小于设计冻深的应用范围控制在深季节冻土地区的不冻胀、弱冻胀和冻胀土地基。修订的主要依据如下: 1经调查了解,规范执行以来,在我国浅季节冻土地区(冻深小于1.0m),除农村外基本没有实施基础浅埋;中深季节冻土地区(冻深1.0m~2.0m之间)多层建筑和冻胀性较强的地基也很少有浅埋基础,基础的埋深多数控制在设计冻深以下;在深季节冻土地区(冻深大于2.0m),冻胀性不强的地基土上浅埋基础较多,如漠河(融区季节冻土)、大兴安岭、满洲里、牙克石等多年冻土南界以北的深季节冻土地区。实际应用中基础实施浅埋的工程比例不大。 当前城镇建设中,多层建筑增多,基础埋置深度浅,承载力偏低,尤其冻胀性土层多数情况是不适宜的持力层。 因此,中深季节冻土地区,基础埋置深度采用不小于设计冻深。并根据地基土冻胀性适当采取减小基侧切向冻胀力危害措施,在工程设计实践中较普遍。 220世纪六七十年代,民用建筑中平房、低层建筑较多,冻土地区基础工程占总工程费用比例较大,实施浅埋基础符合当时的实际情况。随着国民经济的发展,建筑工程质量标准的提高,人们对基础浅埋带来的经济效益与房屋建筑的安全性、耐久性之间,更加重视安全性、耐久性。 3本次修订基础埋置深度时,力求减小基底法向冻胀力对结构的危害。根据有关单位研究,在季节冻土区,冻结深度在年际间受气温波动差异很大,多年最大冻深平均值与极值(最大值)差值可达15%~20%。这样在极端低温的寒季年度,实际冻深增大(标准冻深统计取值为各年度最大冻深平均值)可能对冻胀性地基上的基础产生不利影响。当基础底面出现冻层,对冻胀性小的地基产生冻胀或冻胀力较小;当地基土层强冻胀、特强冻胀,其基底的冻胀变形或法向冻胀力可能危及结构安全,因此,这类冻胀土地基上基础埋深应该有更可靠的安全度。 鉴于上述情况,本次修订对强冻胀性、特强冻胀性地基土,基础的埋置深度宜大于设计冻深0.25m;对浅季节冻土和中深季节冻土地区的不冻胀、弱冻胀、冻胀性地基土,基础的埋置深度不宜小于设计冻深;对深季节冻土地区,基础底面可埋置在设计冻深范围之内,基础可适当浅埋,宜依据当地工程经验结合本规范附录C的规定计算确定基础的埋置深度。 中国季节冻土标准冻深线图是20世纪70年代初编制的,当时以我国季节冻土区552个主要气象台(站)1961~1970年近10年的实测最大冻深资料为依据,同时参考了有关勘察设计部门掌握的实测冻深资料和前十年(1951~1960年)的最大冻深值加以修正,制成的第一幅“中国季节冻土标准冻深线图”。随着我国气象事业的发展,不仅原有各台(站)的观测年份延长了10年,而且又有不少新台(站)相继建立,20世纪80年代末,共收集资料的气象台(站)数为857个。由于部分站的观测资料不全或建站时间短。因此,将不足10年的站剔出,实际编图依据的站数为729个,从时间上分其中只有10年记录的312个,编图采用10年到20年的观测资料,补充完善,制成第二版《中国季节冻土标准冻深线图》,为本规范采用,即本规范图5.1.2(中国季节冻土标准冻深线图)。 本次修订,保留原图,未作修改。 影响冻深的因素很多,最主要的是气温,除此之外尚有季节冻结层附近的地质(岩性)条件,水分状况以及地貌特征等,在上述诸因素中,除山区之外,只有气温属地理性指标,其他一些因素,在平面分布上都是彼此独立的,带有随机性,各自的变化无规律和系统,有些地方的变化还是相当大的,它们属局部性指标,局部性指标用小比例尺的全国分布图来表示,不合适。例如,哈尔滨郊区有一个高陡坡,水平距离不过十余米,坡上土的含水率最小,地下水位低,冻深约1.9m,而坡下水位高,土的含水率大,属特强冻胀土,历年冻深不超过1.5m。这种情况在冻深图中是无法表示清楚的,也不可能表示清楚。 标准冻深,应该理解为在标准条件下取得的,该标准条件,即为标准冻深的定义:地下水位与冻结锋面之间的距离大于2m,非冻胀黏性土,地表平坦、裸露,在城市之外的空旷场地中多年实测(不少于10年)最大冻深的平均值。由于建设场地不具备上述标准条件,所以标准冻深一般不直接用于设计中,而要考虑场地实际条件将标准冻深乘以修正系数。冻深的修正系数有土质系数、温度系数、环境系数和地形系数等。 
土质对冻深的影响是众所周知的,因岩性不同其物理参数也不同,粗颗粒土比细颗粒土的冻深大,砂类土的冻深比黏性土的大。我国对这方面的实测数据不多,不系统,前苏联1974年和1983年《房屋建筑物地基》设计规范中即有明确规定,本规范采纳了他们的数据。 土的含水率和地下水位对冻深也有明显的影响,我国东北地区做了不少工作,这里将土中水分与地下水位都用土的冻胀性表示(见本规范土的冻胀性分类表3.1.5),水分(湿度)对冻深的影响系数见表10。因土中水在相变时的水量越多,放出的潜热也就越多,由于冻胀土冻结的过程也是放热的过程,放热在某种程度上减缓了冻深的发展速度,因此冻深相对变浅。 坡度和坡向对冻深也有一定的影响,因坡向不同,接收日照的时间有长有短,得到的辐射热有多有少,阳坡的冻深最浅,阴坡的冻深最大。坡度的大小也有很大关系,同是向阳坡,坡度大者阳光光线的入射角相对较小,单位面积上的光照强度较大,接受的辐射热量就多,但是有关这方面的定量实测资料很少,现仅参照前苏联《普通冻土学》中坡向对融化深度的影响系数给出。 城市的气温高于郊外,这种现象在气象学中称为城市的“热岛效应”。城市里的辐射受热状况改变了(深色的沥青屋顶及路面吸收大量阳光),高耸的建筑物吸收更多的阳光,各种建筑材料的热容量和传热量大于松土。据计算,城市接受的太阳辐射量比郊外高出10%~30%,城市建筑物和路面传送热量的速度比郊外湿润的砂质土快3倍。工业设施排烟、放气、交通车辆排放尾气、人为活动等都放出很多热量,加之建筑群集中、风小、对流差等,也使周围气温升高。 目前无论国际还是国内对城市气候的研究越来越重视,该项研究已列入国家基金资助课题,对北京、上海、沈阳等十个城市进行了重点研究,已取得一批阶段成果。根据国家气象局科学研究气候所、中国科学院和原国家计委北京地理研究所气候室的专家提供的数据,给出了环境对冻深影响系数,经过整理列于表11中。但使用时应注意,此处所说的城市(市区)是指市民居住集中的市区,不包括郊区和市属县、镇。 
上述各项系数,在多年使用中未发现问题,本次修订仍保留,不作修改。 关于冻深的取值,尽量应用当地的实测资料;要注意个别年份挖探一个、两个的数据不能算实测数据,而是多年实测资料(不少于10年)的平均值为实测数据(个体不能代表均值)。
5.1.3 基槽开挖完成后底部不宜留有冻土层(包括开槽前已形成的和开槽后新冻结的);当土质较均匀,且通过计算确认地基土融化、压缩的下沉总值在允许范同之内,或当地有成熟经验时,可在基底下存留一定厚度的冻土层。
条文说明
5.1.3过去的地基基础设计规范、地基基础施工验收规范都明文规定在砌筑基础时,基槽中基础底面以下不准留有冻土层,以防冻土融化时基础不均匀下沉。20世纪80年代初首先在大庆地区突破了这一禁令,在春融期地基尚未融透,利用有效冻胀区的概念,成功地留有一定厚度的冻土层,为国家节约大量的基础工程资金,当时受到石油部的奖励。据调查,大庆地区已不采用了,但在内蒙古和大兴安岭地区,由于季节冻结深度大,每年六月、七月不能全部融化,在天然场地的浅基础设计施工中,采用了基槽中保留部分冻土层,在冻土地基上施工基础,因此,保留了本条。并补充下列要求: 1基底面下的冻土层土质和厚度应均匀,并属不融沉类土,或属弱融沉类土,应按本规范6章规定计算融沉压缩变形,确定冻层厚度,总的下沉量应在设计允许范围内。 2应进行施工勘察和监测。 3应采用多年冻土保持冻结状态设计的有关施工措施和要求。
5.1.4 基础的稳定性(受冻胀力作用时)应按本规范附录C的规定进行验算。对冻胀性地基土,可采取下列减小或消除冻胀力危害的措施:
1 改变地基土冻胀性的措施应符合下列规定:
1)设置防止施工和使用期间的雨水、地表水、生产废水和生活污水浸入地基的排水设施;在坡地或山区应设置截水沟或在建筑物周边设置暗沟,以排走地表水和潜水流,避免因地基土浸水、含水率增加而造成冻害;
2)对低洼场地,加强排水外采用非冻胀性土填方,填土高度不应小于0.5m,其范围不应小于散水坡宽度加1.5m;
3)在基础外侧面,可用非冻胀性土层或隔热材料保温,其厚度与宽度宜通过热工计算确定;
4)可用强夯法消除土的冻胀性;
5)用非冻胀性土或粗颗粒土建造人工地基,使地基的冻触循环仅发生在人工地基内。
2 采取的结构措施应符合下列规定:
1)可增加建筑物的整体刚度;设置钢筋混凝土封闭式圈梁和基础梁,并控制建筑物的长高比:
2)建筑平面宜简单,体形复杂时,宜采用沉降缝隔开;
3)宜采用独立基础或桩基;
4)当外墙上内横隔墙间距较大时,宜设置扶壁柱;
5)可加大上部荷重,或减小基础与冻胀土接触的表面积;
6)外门斗、室外台阶和散水坡等附属结构应与主体承重结构断开;散水坡分段不宜超过1.5m,坡度不宜小于3%,其下宜填筑非冻胀性材料;
7)按采暖设计的建筑物,当年不能竣工或入冬前不能交付正常使用,应采取相应的越冬措施;对非采暖建筑物的跨年度工程,入冬前基坑必须及时回填,并采取保温措施。
3 减小和消除切向冻胀力的措施应符合下列规定:
1)基础在地下水位以上时,基础侧表面可回填非冻胀性的中砂和粗砂,其厚度不应小于200mm;
2)应对与冻胀性土接触的基础侧表面进行压平、抹光处理;
3)可采用物理化学方法处理基础侧表面或与基础侧表面接触的土层;
4)可做成正梯形的斜面基础,在符合现行国家标准《建筑地基基础设计规范》GB 50007关于刚性角规定的条件下,其宽高比不应小于1:7(图5.1.4-1);
5)可采用底部带扩大部分的自锚式基础(图5.1.4-2),其设计计算应符合本规范附录C的规定。

4 减小和消除法向冻胀力的措施应符合下列规定:
1)基础在地下水位以上时,可采用换填法,用非冻胀性的粗颗粒土做垫层,但垫层的底面应在设计冻深线处;
2)在独立基础的基础梁下或桩基础的承台下,除不冻胀类土与弱冻胀类土外,对其他冻胀类别的土层应留有相当于地表冻胀量的空隙,可取100mm~200mm,空隙中可填充松软的保温材料(图5.1.4-3)。


条文说明
5.1.4在防冻害措施中最好是选择冻胀性小的场地作地基,或对现有地基采取降低冻胀性的某些措施。例如排水:即疏导地表水,降低地下水或提高地面等;压密:即用强夯法将冻层之内地基土的干密度压实到大于或等于1.7g/cm3;保温:如苯板可减小冻深和改变水分迁移方向。 由于砖砌体在地下都不勾缝,毛石不规则,其表面凸凹不平明显,切向冻胀力的数值特别大,如用水泥砂浆抹面压光,将较大改善受力状态,或用物理化学方法处理基侧表面或与其侧表面接触的土层;如在表面涂以渣油层用表面活性剂配制的增水土隔离,用添加剂使土颗粒凝聚或分散的土隔离等。 人工盐渍化的方法可降低土的起始冻结温度,也能起到一定的作用,但一般不用,因该方法不耐久,随着时间的延长,地下水会把盐溶液的浓度冲淡而失效,同时将地基土盐渍化,变得具有腐蚀性,危害各种地下设施。因此本规范未推荐此措施。 加大上部荷载可在一定程度上有效地平衡一部分冻胀力,因此,凡是处在强冻胀和特强冻胀土的地基上,尽量避免设计低层(尤其单层)建筑。 在冻胀性较强的地方,当外墙较长、较高时,为抵御由外侧冻胀力偏大而引起的偏心或弯矩,宜适当增加内横隔墙或扶壁柱的数量。 砂垫层可防法向冻胀力,但一定要把砂垫层的底面放置在设计冻深的底线上,即砂垫层的下部不得有冻胀性土存在,因砂垫层底面的附加应力要小得多,它平衡不了多少冻胀应力。 大量试验证明,梯形斜面基础是防切向冻胀力的有效措施之一,但施工稍复杂。 自锚式扩展基础也是防切向冻胀力的有效措施之一,但要注意回填土部分的施工质量,否则,将产生过大的压缩变形。 跨年度越冬情况很复杂,因此取消了有关计算说明。
5.2 多年冻土地基
5.2 多年冻土地基
5.2.1 对不衔接的多年冻土地基,当建筑物热影响的稳定深度范围内地基土的稳定和变形都能满足要求时,应按季节冻土地基计算基础的埋深。
条文说明
5.2.1在不衔接多年冻土地区,当多年冻土上限埋深在建筑物的热影响深度(相当稳定融化盘)以下时,下卧多年冻土的热状态不受建筑物的热影响,基础埋深可按季节冻土地区的有关规定进行设计。若多年冻土上限处在最大热影响深度(稳定融化盘)之内时。如果融化多年冻土的变形(融化下沉和压密下沉)与融土地基的压密变形之和不超过承重结构的允许值时,仍可按季节冻土地基的方法考虑基础的埋深。
5.2.2 对衔接的多年冻土,当按保持冻结状态利用多年冻土作地基时,基础埋置深度可通过热工计算确定,但不得小于建筑物地基多年冻土的稳定人为上限埋深以下0.5m。在无建筑物稳定人为上限资料时,基础的最小埋置深度,对于架空通风基础及冷基础,可根据冻土的设计融深z d m 确定,并应符合表5.2.2-1的规定。
表5.2.2-1 基础最小埋置深度(d min )

融深设计值应按下式计算,当采用架空通风基础、填土通风管基础、热棒以及其他保持地基冻结状态的方案不经济时,也可将基础延伸到稳定融化盘最大深度以下1m处。





5.2.3 当地无气象台站观测资料时,标准融深(m)可按下列公式计算,并应结合当地经验综合确定:

条文说明
5.2.2、5.2.3多年冻土是一种含冰的“岩石”,在负温状态下,具有固体岩石的工程性能。是建筑的良好地基。在衔接多年冻土地区,按保持冻结状态利用地基多年冻土时,应采取有效措施,保持地基多年冻土的设计温度状态,并且,确保建筑物基础底面在多年冻土中,其埋置深度应通过热工计算确定。对于浅基础,其基础底面埋深,应不小于该建筑物地基多年冻土稳定人为上限加0.5m。理由如下:地基活动层的冻融循环是多年冻土地区建筑物破坏的主要原因。对于永久性建筑物,基础底面是不允许出现法向冻胀力的。即浅基础底面以下的地基,在一般情况下,是不允许有冻融循环的。因此,浅基础底面必须保证置于多年冻土中;其次,建筑物的稳定人为上限是随气温波动而波动的。年平均气温每波动1℃,稳定人为上限埋深约变化15%~20%。 建筑物的稳定人为上限埋深,取决于建筑物的热工特性和地基多年冻土工程地质条件,受多种因素影响和控制,一般难以获得。因此,在这里推荐采用建筑场地的设计融深来确定浅基础的埋置深度。浅基础最小埋深的规定,一方面考虑多年冻土上限位置的地温较高,变形较大,强度较低;另一方面考虑年际气温变化引起上限波动对基础稳定性的影响。所以,要求浅基础底面必须埋入多年冻土中一定深度:采用架空通风基础时和无热源影响地基土上基础(冷基础)时对于永久性建筑物,基础要求埋入多年冻土中的深度,不小于1m(即+1m);但对临时性的或次要的附属建筑物,只要不小于设计天然上限埋深即可。 允许地基多年冻土逐渐融化或预先融化时,基础的埋深按季节冻土地基考虑,即考虑地基土的设计冻深、地基土的冻胀特性等,来确定基础的埋深。 无论采用何种设计原则(保持冻结状态、逐渐融化和预先融化),建筑物基础都应按本规范附录C的规定,进行切向冻胀力作用下基础抗冻胀稳定和强度的验算。 对基础底面埋置在季节融化层内的临时性或次要附属建筑物基础,应考虑法向冻胀力,采用本规范附录C的方法。验算施工越冬阶段和正常使用阶段建筑物的稳定性。 地基土的标准融化深度,是指建筑地区土质为非冻胀性黏性土,地表平坦、裸露的空旷场地,多年(不小于10年)实测融化深度的平均值。 在没有实测资料时,标准融深按本规范确定。标准融化指数等值线图由黑龙江省农业气象试验站绘制。 影响融化深度的因素较多,除气温之外,尚有土质类别(岩性)、含水率、植被覆盖、地面坡度、朝向等。土质类别(岩性)、含水率、植被覆盖、地面坡度、朝向与融化深度的关系是:粗颗粒土的融化深度比细颗粒土大;含水率大的土体融化深度小;植被覆盖地面的融化深度较裸露地面小;向阳坡融化深度大于阴坡;地面坡度大,融化深度深,坡向对融深的影响系数见表12。 
土质类别、地形、地貌对融深影响的资料,引自铁道部科学研究院西北分院、铁道部第一勘测设计院、中国科学院冰川冻土研究所等单位编写的《青藏高原多年冻土地区铁路勘测设计细则》和铁道部第三勘测设计院编写的《东北多年冻土地区铁路勘测设计细则》。融化深度与含水率的关系。引自冻结过程资料,土的类别对融深的影响系数见表13。 
5.2.4 多年冻土地基中桩基础的入土深度应根据桩径、桩基承载力、地基多年冻土工程地质条件和桩基抗冻胀稳定要求经计算确定。

条文说明
5.2.4多年冻土中桩基的承载能力,来源于桩侧表面的冻结力和桩底多年冻土的抗力。活动层中桩的摩擦阻力和冻结力,在承载力计算中,是不能考虑的。因为,冻土桩基的稳定性,除桩的下沉稳定外,还有桩的抗冻胀稳定。为满足桩的抗冻胀稳定要求,活动层部分的桩体,在一般情况下,均需要作防冻胀处理,即要求消除或减小桩表面与活动层土体之间的粘结力,以满足桩基抗冻胀稳定的要求。因此,冻土桩基的最小埋置深度,应通过冻土桩基热工计算、承载力计算和抗冻胀稳定计算确定。
6 多年冻土地基的计算
6.1 一般规定
6 多年冻土地基的计算
6.1 一般规定
6.1.1 在多年冻土地区建筑物地基设计中,应对地基进行静力计算和热工计算。
1 地基的静力计算应包括承载力计算,变形计算和稳定性验算。确定冻土地基承载力时,应计入地基土的温度影响。
2 地基的热工计算应包括地温特征值计算、地基冻结深度计算、地基融化深度计算等。 (自2022年1月1日起废止该条,详见新规 《建筑与市政地基基础通用规范》 GB 55003-2021)
条文说明
6.1.1多年冻土地区在我国分布较广,在这些地区建造房屋,进行地基与基础计算,必须考虑建筑物与地基土之间热交换引起的地基承载力、变形的变化对静力计算的影响。由于没有考虑冻土这一特点而引起地基沉陷、墙体开裂、房屋不能使用的事故屡见不鲜,同时由于没有掌握计算要点盲目埋深,造成的经济损失也十分可观,因而在冻土地区应通过对地基静力、热工、稳定三方面的计算,达到安全、经济的目的。 在多年冻土地区进行工程建设时,和非冻土地区一样,需要进行地基承载力、变形及稳定性计算。但是,作为地基土的冻土其强度、承载力等数值,除了与地基土的物质成分、孔隙比等因素有关外,还与冻土中冰的含量有很大关系。冻土中未冻水量的变化直接影响着冻土中的含水(冰)量及冰-土的胶结强度,地温升高,冻土中的未冻水量增大,强度降低,地温降低,未冻水量减少,强度增大。因此,在确定冻土地基承载力时,必须预测建筑物基础下地基土的强度状态,用建筑物使用期间最不利的地温状态来确定冻土地基承载力才是最安全的。反之,仅按非冻土区状态来确定地基承载力,就不能充分利用冻土地基的高强度特性,造成很大的浪费。若仅按勘察期间天然地温状态确定的冻土地基承载力亦是不安全的。因而,基础设计时,按预测建筑物使用期间可能出现的最不利的地温状态来进行承载力计算。
6.1.2 多年冻土地基的计算应符合下列规定:
1 保持地基处于冻结状态时,对坚硬冻土应进行承载力计算;对塑性冻土除应进行承载力计算外,尚应进行变形验算;
2 多年冻土以冻结状态用作地基,房屋下有融化盘时,应进行最大融化深度的计算;多年冻土以逐渐融化状态和预先融化状态用作地基时,应符合现行国家标准《建筑地基基础设计规范》GB 50007的有关规定。建筑物使用期间地基逐渐融化时,尚应按本规范第6.3.2条的规定进行融化下沉和压缩沉降量计算;
3 上述任何情况均应进行热工计算,并应按本规范附录D的规定对持力层内地温特征值进行计算,当按保持冻结状态设计时,尚应按本规范附录E的规定进行架空通风计算;当按逐渐融化状态和预先融化状态设计,尚应根据本规范附录B的规定或其他热工计算方法进行建筑物地基土的融化深度计算。
条文说明
6.1.2保持地基土处于冻结状态利用多年冻土时,由于坚硬冻土的土温较低,土中已有含冰率足以将土的矿物颗粒牢固地胶结在一起,使其各项力学指标增强许多,而其中的压缩模量大幅度提高。对一般建筑物基础荷载的作用,在地基土承载力范围之内,满足变形要求,所以对坚硬冻土只需计算承载力就可以了。对塑性冻土,由于其压缩模量比坚硬冻土小得多,在基础荷载作用下,处于承载力范围之内的压缩、沉降变形却不可忽视。因此,还需对变形加以考虑。 如果建筑物下有融化盘,还必须进行最大融化深度的计算。一定要保证基础底面及其持力层在人为上限之下的规定深度,处于稳定冻结状态的土层内。 容许多年冻土以融化状态用作地基时,应按现行国家标准《建筑地基基础设计规范》GB50007的有关规定进行,就是既要按承载力计算,也要按变形来进行验算。既考虑预融后或部分预融后的情况。也要考虑在使用过程中逐渐融化变形的状态。
6.1.3 冻土地基的承载力特征值,应结合当地的建筑经验按下列规定确定:
1 对现行国家标准《建筑地基基础设计规范》GB 50007规定的设计等级为甲级、乙级的建筑物,应按本规范附录F的有关规定进行载荷试验或其他原位试验,并应结合冻土的物理力学,性质综合确定;
2 对现行国家标准《建筑地基基础设计规范》GB 50007规定的设计等级为丙级的建筑物,可按土与冻土的物理力学性质和地温状态,按本规范附录A的有关规定取值,或根据邻近建筑的经验确定。
条文说明
6.1.3我国冻土研究历史虽已六十多年,但对全国各个地区的工程地质及水文地质条件,以及各种冻结状态下的地基承载力的原位测试等工作做得仍不充分。特别是冻结状态大块碎石土的工作更是有限。同时,冻土的另一大特点,即含有不同程度的地下冰,冻土中的含水分布异常不均匀。因此,在选用本规范的地基承载力值时,就受到很大的限制。所以对设计等级为甲级、乙级的建筑物,应要求进行原位测试,对设计等级丙级的建筑物,或工程地质、水文地质及冻土条件较为均匀时,可以要求放宽,通过建筑地段的冻土工程地质勘探所取得的地基土的物理力学性质来确定,但严禁不进行工程地质勘察的做法。
6.2 保持冻结状态地基的计算
6.2 保持冻结状态地基的计算
6.2.1 当采用保持冻结状态设计时,地基承载力计算,基础底面的压力应符合下式要求:

条文说明
6.2.1多年冻土地区建筑物基础设计时,对基础底面压力的确定及对偏心荷载作用的基础底面压力的确定,仍需符合非冻土区的计算方法。
6.2.2 基础底面的压力,可按下列公式确定:


条文说明
6.2.2在偏心荷载作用下基础底面压力的确定,在多年冻土区中采用保持地基土处于冻结状态设计时,除了按非冻土区的计算方法外,尚应考虑作用于基础下裙边侧表面与多年冻土冻结的切向力。因为冻土与基础间的冻结强度,是随着地基土温度降低而增大的,它比未冻土与基础间的摩阻力要大得多,其作用方向和偏心力矩的方向相反。所以,对偏心荷载作用下基础底面反力值的计算,应该考虑裙边的冻结强度。
6.2.3 塑性冻土地基的下沉量,可按现行国家标准《建筑地基基础设计规范》GB50007的有关规定进行计算。
6.3 逐渐融化状态和预先融化状态地基的计算
6.3 逐渐融化状态和预先融化状态地基的计算
6.3.1 当采用逐渐融化状态和预先融化状态进行设计时,地基的计算变形量应符合下式要求:

条文说明
6.3.1地基变形的允许值,主要是由上部承重结构的强度所决定,在不少建筑物使用条件对沉降差和绝对沉降量也有一定要求,个别还有外观上的限制。所以,建筑物的最终变形量,都需符合这一规定。
6.3.2 在建筑物施工及使用过程中逐渐融化的地基土,应按线性变形体计算,其地基变形量应按下式计算:

条文说明
6.3.2本规范公式(6.3.2)是计算地基下沉量比较精确的计算式,要求在地质勘探时由试验按土层分别确定融沉系数δ0和体积压缩系数mv,并要求较准确地观察冻土层中包裹冰的平均厚度△i。若冻土中未见包裹冰.即△i=0,公式(6.3.2)仍然适用。 公式(6.3.2)中第一项为融化下沉量。第二项为在地基土自重压力下的压缩沉降量。第三项为附加压力作用下压缩沉降量;地基土中的附加应力是按非均质地基中具有刚性下卧层,上软下硬双层体系地基考虑的;冻土层与融化层比较,可近似地认为是不可压缩的土层,用冻融界面(冻融界面是逐渐下移的)上的附加应力来计算压缩变形量。第四项为包裹冰(冰透镜体和冰夹层)融化时的下沉量,但并不是所有包裹冰融化后的下沉量刚好与包裹冰自身厚度相同,而存在一个大孔隙不完全堵塞的系数,此处不予考虑,只作为一个安全因素储备起来。式中规定了△i(冰夹层)仅取厚度大于或等于10mm者,小于10mm的纳入δ0系数中。
6.3.3 基础中心下地基土冻融界面处的平均附加应力p 0i 应按下式计算:


条文说明
6.3.3在基础荷载作用下,地基正融土中的附加应力系数体系与普通土中基础之下地基土中有不可压缩的下卧层体系相似,由于冻土的压缩模量比融土的大几倍甚至几十倍,所以冻土类似不可压缩体,融冻界面就是不可压缩层的表面,又因地基冻土受热是逐渐融化的,融冻界面是逐渐扩展的,可以认为不可压缩层是从基础底面逐渐下移的,冻土融一层就被压一层,故融冻界面处土中应力系数采用了一般土力学与地基基础书中计算不可压缩层交界处土中的应力系数表(见本规范表6.3.3)。 公式(6.3.3)中αi-1、αi系数,就是第i层土顶面和底面处的应力系数α,因为第i层土是从hi-1层底面开始融化直到hi层底面的,即融冻界面是从hi-1层底面逐渐下移至hi底面,故第i层土中部平均应力系数为(αi-1+αi)/2。这与地基基础设计规范中所说的平均附加应力系数不是一个概念,不可混淆。
6.3.4 地基冻土在最大融深范围内不完全预融时,其下沉量可按下式计算:


条文说明
6.3.4当地基冻土融化、压缩下沉量大于允许值时,采取预融一部分地基土来减少建筑物基础的下沉量是合适的,也是较经济的(与其他措施相比)。 预融土在建筑物施工前,土的融化下沉已经完成,土的自重压密也完成了一部分,计算预融深度hm时,可只按融沉量计算。在计算融化总深度Hu时应考虑为计算最大融深Hmax与融土的蓄热影响(0.2hm)两部分之和。
6.3.5 由于偏心荷载、冻土融深的不一致或土质不均匀及相邻基础相互影响等而引起的基础倾斜,应按下式计算:

条文说明
6.3.5基础倾斜,是基础边缘地基土不同下沉的结果,s1、s2就是一个基础两边缘(或一段的两端)的不同下沉值,其压缩应力系数应采用边缘或角点的应力系数;它小于中心应力系数,但在非均质地基中这种试验工作尚未进行,计算图表无处可查,故采用中心点的应力系数计算,其所得结果是偏大的。但我们求的是倾斜值,s1、s2同时偏大,其最终结果与小附加应力计算结果是接近的。又因计算沉降量与地基的实际沉降值往往是有差距的,因此,在没有资料时采用中心应力计算还是可行的。前苏联CHИΠⅡ-B.6-66地基基础设计标准,也是采用中心应力计算的。
6.3.6 地基承载力计算应符合现行国家标准《建筑地基基础设计规范》GB 50007的规定,其中地基承载力特征值应采用按实测资料确定的融化土地基承载力特征值;当无实测资料时,可按该规范的相应规定确定。
7 基础
7.1 一般规定
7 基 础
7.1 一般规定
7.1.1 冻土地区基础类型应根据建筑物类型、上部结构特点、冻土地基条件和将多年冻土用作地基所采用的设计状态确定。
条文说明
7.1.1冻土地区可采用的基础类型有:刚性无筋扩展基础、柱下独立钢筋混凝土基础、墙下钢筋混凝土条形基础、柱下条基、筏形基础、桩基础、热桩、热棒基础及架空通风基础等。选择基础类型应考虑建筑物的安全等级、类型、冻土地基的热稳定性及所采用的设计状态。如墙下条形基础、筏形基础由于其向冻土地基传递的热量较多以及不能充分利用冻土地基的承载力等原因,不宜用于按保持地基冻结状态设计的多年冻土地基。各类基础具体适用条件见本章各节。
7.1.2 多年冻土地区的基础底面下应设置由粗颗粒非冻胀性砂砾料构成的垫层。垫层厚度应根据多年冻土地基所采用的设计状态确定,且不应小于300mm。独立基础下垫层的宽度和长度应按下列公式计算:

条文说明
7.1.2多年冻土地区基础下设置一定厚度对冻结不敏感的砂卵石垫层,可以起到以下作用: 1减少季节冻结融化层对地基土的影响,提供稳定的基础支承; 2提供较好的施工作业工作面,不管在什么季节条件下,可使施工机械、人员在地基上面工作的困难减少; 3减少季节冻结融化层的冻胀和融沉; 4调节地基因季节影响引起的热状况的波动; 5避免现浇钢筋混凝土直接影响多年冻土温度状况,对按保持地基冻结状态设计有利。 垫层的粒料由透水性良好和洁净砾料组成。根据室内外试验结果,当粉黏粒(小于0.075mm颗粒)含量小于或等于10%时,对冻胀是不敏感的(不产生冻胀或融沉),所以要求粒料中粉黏粒含量不超过10%。粒料的最大尺寸不超过50mm~70mm,级配良好。垫层应保证有一定密实度,并符合现行国家标准《建筑地基基础设计规范》GB50007中填土地基的质量要求。如果在细粒土地基上铺设较粗大的砾卵石材料作垫层时,则应先在地基上铺设150mm左右厚度的纯净中粗砂,使其起到反滤层作用,以减少地基土融化时细颗粒土向上渗入垫层中。中粗砂有一定持水能力,使体积融化潜热提高,也有助于减少地基的冻结和融化深度。 多年冻土地区按容许地基土融化原则设计时,砂卵石垫层厚度应满足下卧细粒土融化时的强度要求。粒料垫层承载力设计值根据非冻结土按现行国家标准《建筑地基基础设计规范》GB50007有关规定取值。
7.2 多年冻土上的通风基础
7.2 多年冻土上的通风基础
7.2.1 多年冻土地基宜采用通风基础。通风基础在冬季应以自然通风为主;当自然通风不能满足散热要求时,也可采用强制通风。
条文说明
7.2.1多年冻土地区,房屋地基基础工程中,需要解决的复杂难题,是基础与地基多年冻土之间的热传输问题。由于地坪和基础的渗热,常使地基多年冻土出现衰退和融化,引起房屋的变形和破坏。通风散热基础能将地坪渗、漏热量和基础导入的热量拦截,释放于大气中,确保地基多年冻土的热稳定,达到防止建筑物变形、损坏的目的。因此,通风散热基础,是多年冻土地基上最为合理的基础形式。 所谓架空通风基础,是指地基地表与建筑物一层地板底面间,留有一定高度通风空间的基础(图1)。基础中的通风空间,可设在地下或半地下,但一般都设在地上。 填土通风管基础,是指在天然地面上,用非冻胀性粗颗粒土填筑一定厚度的人工地基,并在其中埋设通风管的一种地基基础结构形式(图2)。 
填土通风管基础是地基基础的复合体,它既不是基础,也不是地基。这可从通风管的受力状态看出:一方面,通风管承担着上部建筑荷载,它应是基础的组成部分;另一方面,通风管上的荷载应力,又是通风管上填土传来的,通风管又应是地基的组成部分。这种填土通风管地基基础结构,确实很难将地基和基础明确区分开来,为方便起见,仍称其为基础。 无论何种形式的地基基础散热结构,其共同特点是地基基础中都留有一定通道,供空气流通之用,故可统称为通风基础。 通风基础是保持地基多年冻土冻结状态的合理基础形式。其中,桩基架空通风基础,是多年冻土地区普遍采用的。 架空通风基础可以利用冬季的自然通风,达到保持地基多年冻土冻结状态的目的,特别是对热源较大的房屋,如锅炉房、浴室等。 架空通风基础下,地基温度场变化情况如图3所示,与天然地面地温曲线(图4)相比。桩基架空通风基础下,地基表面的温度,无论是暖季,还是寒季,都比天然地面要低;地基多年冻土的上限埋深,较之天然地面要浅约1m。这就说明,架空通风基础可有效拦截地坪渗、漏热量,消除房屋采暖对地基多年冻土的热影响。 通风基础,适用于各种地形、地貌、冻土工程地质条件的多年冻土地基。在我国青藏高原多年冻土地区和东北大兴安岭多年冻土地区的阿木尔、满归等地,均采用过这种基础(表14),使用效果良好。 



7.2.2 大片连续多年冻土地区和存在岛状融区的多年冻土地区宜采用架空通风基础。在岛状多年冻土地区采用架空通风基础时,应通过热工计算。
条文说明
7.2.2东北大兴安岭和青藏高原多年冻土地区试验房屋的实践证明:架空通风基础房屋下的地基活动层,暖季的融化深度均较浅(见图3),寒季可全部回冻。在大兴安岭中部、北部的多年冻土地区,其年平均气温均低于-2.5℃。寒季气温冻结指数If与地基活动层回冻所需冻结指数Im之比,均在2.16以上。说明这些地区寒季都有足够冷量使地基融化土体回冻。但对于大兴安岭南部的岛状多年冻土地区,架空通风基础能否采用,应进行热工计算和技术经济比较后确定。一般情况下,If/Im≥1.45,采用架空通风基础的房屋,地基活动层回冻是没有什么问题的,但必须设置更多通风孔或做成敞开式。
7.2.3 架空通风基础中桩基础应根据承载能力计算、蠕变下沉计算和抗冻胀稳定计算确定;独立基础的埋置深度,应按本规范第5章的有关规定确定。
7.2.4 根据热工计算或当地建筑经验以及积雪条件,可采用在勒脚处设置隐蔽形式通风孔的架空通风基础,或全敞开式通风基础。当采用自然通风时,通风空间顶板底面至设计地面的架空高度不应小于800mm。当在通风空间内设置管道时,其架空高度应能满足管道安装和检修的各项要求,且不应小于1.2m。采用架空通风基础时,应采取措施,防止阳光直接照射架空层。
通风空间内的地面应坡向外墙或排水沟,其坡度不应小于2%,并宜采用隔热材料覆盖。
7.2.5 架空通风基础隐蔽式通风孔的总面积(进气与排气孔的面积之和),可通过热工计算或按本规范附录E的规定确定。
条文说明
7.2.3~7.2.5桩基、柱下独立基础、架空通风基础,主要由桩、柱或墩与上部结构梁、板组成;填土通风管圈梁基础,主要由圈梁和圈梁下通风管组成。 桩基、柱基、墩基架空通风基础通风空间的形式有以下两种:1)勒脚处带通风孔的隐蔽形式;2)梁下全通风的敞开形式。采用何种形式通风,可根据热工计算及当地积雪条件确定。 为使基础自然通风良好,通风空间高度h与建筑物宽度b之间应满足一定比例关系,据计算和经验,其比值应不小于0.02。不满足时,应采用强制性通风。根据隐蔽式通风空间通风孔构造要求,其通风空间高度h按下式计算:h=a+h1+c,其中:a为通风孔底至室外散水坡表面最小高度,由积雪条件决定(防止积雪堵塞通风空间),一般为0.30m~0.35m;h1为通风孔高度,一般为0.25m~0.35m;c为通风孔上部到通风空间顶棚的距离,取0.25m~0.30m。 从上面计算可知,隐蔽式通风空间的高度h,一般为0.8m~1.0m。 另据中科院冰川冻土研究所1987年对前苏联西伯利亚地区考察报告资料,该地区多年冻土上架空通风基础通风空间高出地面高度在1.0m~1.5m。从我国实际工程使用情况(表14)及技术经济条件出发,规定架空通风空间高度不小于0.8m是合理的。
7.2.6 填土通风管圈梁基础应符合下列规定:
1 填土通风管圈梁基础宜用于年平均气温低于-3.5℃且季节融化层为不冻胀或弱冻胀的多年冻土地区;
2 填土通风管圈梁基础,适宜单层、低层建筑采用;
3 通风管宜采用内径为300mm~500mm、壁厚不小于50mm的预制钢筋混凝土管,其长径比不宜大于40;
4 通风管应相互平行、卧放于填土层中,走向应尽量与当地冬季主导风向平行,通风管节间干砌连接;
5 天然地面至通风管底的距离和室内地面至通风管顶的距离,不宜小于500mm;
6 通风管数量和填土高度应根据室内采暖温度、地面保温层热阻、年平均气温、风速等参数由热工计算确定;填土厚度应大于设计融深,设计融深按本规范第5章的规定确定;
7 外墙外侧的通风管数量不得少于2根;
8 填土宽度和长度应比建筑物的宽度和长度大4m~5m,填料应采用冻胀不敏感的粗颗粒土;粗颗粒土中,细颗粒土(小于0.075mm颗粒)的含量,不得大于15%;填土时,应分层压实;填土层的承载力应满足设计要求。
条文说明
7.2.6采用填土通风管基础,保持地基多年冻土的冻结状态,在青藏铁路沿线多年冻土地区和大兴安岭多年冻土地区已使用多年,效果良好。 1采用填土通风管基础,保持地基多年冻土冻结状态时,所需通风管数量,是按一维稳定导热,假定建筑物的附加热量(地坪传入热量)全部由通风管通风带走的条件下确定的。具体计算方法如下: 将矩形填土垫层区域变换成同心半圆(图5),使半圆外弧长度等于填土层外轮廓总长,半圆内半径r待求。 




从表15、表16可以看出:在年平均气温高于-3.5℃时,填土通风管基础不宜采用;在年平均气温低于-3.5℃地区,填土通风管基础的采用,也应按具体条件,经热工计算确定。 2为使通风管自然通风良好,通风管的长度L与管径D之间,应满足一定的比例关系。据青藏铁路试验,通风管的长、径比不大于40时,填土通风管基础能发挥良好的作用。 3填土厚度应经热工计算确定。计算时,应考虑下列因素: 1)室内地面荷载扩散到原地面软弱土层时,应按软弱土层允许承载力,计算确定填土层厚度; 2)填土层下原活动层的压密下沉引起的通风管变形,应不影响通风管的正常使用,采用预留沉降高度解决,预留高度一般取0.15m; 3)为便于设置圈梁、条形基础和地坪保温层,并使上部结构荷载在填土层中分布均匀,室内地坪不应直接与通风管接触; 4)填土层应有足够的热阻,以保证地基多年冻土原天然上限不下降。据青藏铁路通风管路基试验资料,由于通风管中无太阳直接辐射,在暖季,通风管中空气的温度较管外气温低;在寒季,通风管中空气的温度较管外气温高。据有关观测资料:暖季,通风管内壁的nt系数约为0.6左右;寒季,通风管内壁的nf系数约为0.5左右。这就是说,在暖季,通风管下的地基仍有一定融化深度。因此,填土层需有一定厚度,才能保证地基多年冻土天然上限不下降。据青藏铁路实践经验,在一般情况下,填土厚度可采用1.0m~1.5m。 某填土通风管基础房屋地基温度场变化曲线见图6。 该房屋的填土平均高度为1.2m。通风管内径0.24m,外径0.35m,中心间距0.82m,管顶埋深约0.4m,长径比为43。该处多年冻土天然上限埋深3.9m。从图6可以看出,该房屋地基的最大融化深度(从室内地坪起算)约为3.7m。即填土通风管圈梁基础房屋下,地基多年冻土天然上限的抬升高度约与填土厚度相当。
4通风管底面离天然地面的高度和圈梁底面离通风管顶的距离不宜小于500mm的规定是基于以下考虑: 1)据青藏铁路试验:紧贴地面的通风管,处于坡角静风区,自然通风难以实现。通风管自然通风效果随离天然地面高度的增加而提高。故要求填土通风管圈梁基础中的通风管底离天然地面的高度不小于500mm。 2)据青藏铁路试验资料,地表温度日变化的影响深度约0.5m~0.7m。通风管顶埋深500mm,基本处于日变化影响深度以下,可有效改善填土通风管基础的热工特性。另外,圈梁、条形基础下500mm的土层,可使上部荷载在通风管顶面的分布较均匀,应力减小约一半(按30°角扩散)。
7.2.7 通风基础均应加强房屋地坪和通风空间地面的隔热防护,隔热层的厚度和设置位置,可经热工计算确定。
7.3 桩基础
7.3 桩 基 础
7.3.1 季节冻土地区的桩基础除应符合国家现行标准《建筑地基基础设计规范》GB 50007和《建筑桩基技术规范》JGJ 94的有关规定外。尚应进行桩基础冻胀稳定性与桩身抗拔承载力验算。
7.3.2 多年冻土地区采用的钻孔打入桩、钻孔插入桩、钻孔灌注桩应分别符合下列规定:
1 钻孔打入桩宜用于不含大块碎石的塑性冻土地区。施工时,成孔直径应比钢筋混凝土预制桩直径或边长小50mm,钻孔深度应比桩的入土深度大300mm。
2 钻孔插入桩宜用于桩长范围内平均温度低于-0.5℃的坚硬冻土地区。施工时成孔直径应大于桩径100mm,最大不宜超过桩径150mm,将预制桩插入钻孔内后,应以水泥砂浆或其他填料充填。当桩周充填的水泥砂浆全部回冻后,方可施加荷载。
3 钻孔灌注桩用于大片连续多年冻土及岛状融区多年冻土地区时,成孔后应用负温早强混凝土灌注,混凝土灌注温度宜为5℃~10℃。
条文说明
7.3.2根据我国青藏高原多年冻土地区的清水河、五道梁和风火山三个试验场区的桩基础试验资料,大兴安岭地区劲涛冻土试验站桩基础试验资料,证明桩基是多年冻土地区房屋建筑基础的主要形式。按施工工艺有钻孔灌注桩、钻孔打入桩、钻孔插入桩三种。按材料分有钢桩、钢筋混凝土桩和木桩。由于我国缺乏钢材和木材,钢桩不宜多用,在林区可就地取材,选用木桩。大量应用的是钢筋混凝土桩。 钻孔打入桩对地基的热扰动小,回冻时间快,承载力高。但当土温较低、处于坚硬冻结状态时打桩有困难。钻孔灌注桩中混凝土的养护和土的回冻都需较长时间,拌制混凝土时需加入负温早强外加剂。待周围土体回冻和桩具有一定强度后才能施加外荷载,根据工程实践总结混凝土灌注温度为5℃~10℃,可缩短回冻时间;它适用于坚硬的冻土地基。这种桩型施工简单,减少预制、装卸运输及安装,节省大量钢材。钻孔插入桩回冻时间居上述两种之间,承载力不低,适用于高温冻土地区。 根据清水河试验场的资料,对钻孔插入桩与钻孔打入桩的对比如表17所示。从表中可看出,打入桩的承载力较高,其原因是打入桩的桩侧冻结强度高于插入桩。
7.3.3 在多年冻土地区按地基土保持冻结状态设计的桩基础,应设置架空通风空间及保温地面;在低桩承台及基础梁下,应留有一定高度的空隙或用松软的保温材料填充。
条文说明
7.3.3根据目前国内外工程实例,桩基础适用于各种地质条件下的冻土地基。当上部结构荷载大,对沉降变形量或相邻基础沉降差要求比较严格时,往往利用桩基础嵌入融化盘以下多年冻土层,得到较高的承载力和较小的地温场变化,因而一般多采用保持多年冻土冻结状态设计。 如果在逐渐融化或已融化状态的地基土中设计桩基础,则需使基础的沉降变形值控制在现行国家标准《建筑地基基础设计规范》GB50007的允许变形范围内;如计算不满足,需对土层预融压密。 低桩承台下留出一定的空隙,或在空隙内充填松软材料,用以预防在冻胀、强冻胀和特强冻胀土中产生的法向冻胀力将桩基承台和基础梁拱坏。
7.3.4 桩基础的构造应符合下列规定:
1 桩基础的混凝土强度等级不应低于C30;
2 最小桩距宜为3倍桩径;插入桩和钻孔打入桩桩端下应设置300mm厚的砂层;
3 当钻孔灌注桩桩端持力层含冰率大时,应在冻土与混凝土之间设置厚度为300mm~500mm的砂砾石垫层。
条文说明
7.3.4构造要求的作用有以下几点: 1桩基在施工过程中将对地温场产生扰动,如果桩距过小则使这种扰动的幅值叠加,使得桩间土的温度升高,从而推延了回冻时间,又由于桩受力后通过扩散角向地基土传递荷载,过小的桩距使扩散角范围内的地基土中附加应力叠加,增大桩基的沉降变形值。根据三个实验场的实验工程与青藏铁路等经验,一般桩距不应小于3d~4d(d为桩基直径),又不得小于2m。 
2桩基的桩端必须插入融化盘下部稳定冻土层中,满归林业局1972年用钻孔插入桩基础,桩长4.5m,因没有插入融化盘下部稳定冻土层内,从而使两栋房屋全部破坏,不能使用;后在同一场区,采用桩长7m另行修建,至今使用良好。 3钻孔插入桩在钻孔完毕后孔底留有虚土,或孔底呈钟形,所以钻孔深度长于桩的实际长度,回填一定厚度的砂或砾石砂浆,但桩端应落入回填段一定深度,从而压实回填料。
7.3.5 单桩的竖向承载力应通过现场静载荷试验确定,在同一条件下的试桩数量不应少于2根,对于地基基础设计等级为甲级的建筑物试桩数量不应少于3根,在地质条件相同的地区,可根据已有试验资料结合具体情况确定,并应符合下列规定:

7.4 浅基础
7.4 浅 基 础
7.4.1 冻土地区浅基础的设计除应符合现行国家标准《建筑地基基础设计规范》GB 50007的规定外,尚应按本规范附录C的规定进行冻胀力作用下基础的稳定性验算。
条文说明
7.4.1本规范是针对寒冷地区土体特有的工程特性、寒冷地区土体与基础间特有的相互作用效应而制定,是对现行国家标准《建筑地基基础设计规范》GB50007的补充;应用时,除满足本规范的具体要求外,尚应符合现行国家标准《建筑地基基础设计规范》GB50007中有关章节的规定。
7.4.2 多年冻土地基上的扩展基础可用于按保持地基土冻结状态设计的各种地基土;当按逐渐融化状态设计时,地基土应为不融沉或弱融沉土;施工时,应结合环境条件采取必要的措施,使地基土体的状态与所采用的设计状态相适应。
条文说明
7.4.2扩展基础由于自身刚度的原因对建筑物不均匀变形的调整能力相对较差,按逐渐融化状态设计时,地基土的融沉变形过大,很难满足设计上对变形的要求。冻土地基的温度效应影响远大于融土,施工过程中,必须保持设计者的初始意愿能够切实地体现在工程的具体操作上,故设计上应要求施工者应结合环境条件采取相应的措施,保证地基土体的实际状态与所采用的设计状态相一致;如采用按保持地基土冻结状态设计时,施工者应选取秋末、冬初的季节、采用快速施工并适当遮挡的办法进行施工,尽量减少基槽暴露的时间;如按融化状态设计时,施工者应选择在温度较高的季节或采取必要的预融措施,使地基土彻底融化并沉实。
7.4.3 在弱融沉土的地基上采用无筋扩展基础时,宜加强上部承重结构的整体刚度。
条文说明
7.4.3无筋扩展基础习惯上称其为刚性基础,由于构件中不配受拉钢筋,故其抗拉性能极差,多用于含冰率低的不融沉或弱融沉土地基,应用时,墩式独立基础适应变形的能力要好于条形基础,冻胀不均匀导致的破坏几率要小于条形基础。这类基础以多层民用建筑应用居多,建筑物的长高比一般均较大,刚度相对较差,应用时应适当注意上部结构的长高比过大、刚度不足导致的结构适应变形能力较差的问题。
7.4.4 无筋扩展基础应采用耐久性好的毛石、毛石混凝土或混凝土等材料,毛石砌体的毛石强度等级不应低于MU30,水泥砂浆强度等级不应低于M7.5,混凝土材料的强度等级不应低于C30,并应符合现行国家标准《混凝土结构设计规范》GB 50010中关于耐久性的规定。
条文说明
7.4.4 鉴于现行国家标准《建筑结构可靠度设计统一标准》GB 50068中设计基准期为50年的规定,按照现行国家标准《混凝土结构设计规范》GB 50010关于耐久性规定,对设计使用年限为50年的结构构件,二类b环境中的最低混凝土强度等级为C30;因此本条亦规定混凝土材料的强度等级不应低于C30,并应符合该规范的规定。
7.4.5 季节冻结层、季节融化层属于冻胀性土时,基础的设计尚应符合下列要求:
1 季节冻结层、季节融化层上的扩展基础竖向构件,应按本规范第5.1节的有关规定采取防切向冻胀力的措施;
2 当使用中有可能承受切向冻胀力作用时,应按本规范第7.4.6条第3款的规定进行受拉承载力验算;
3 当利用扩展基础底板的锚固作用时,底板上缘应按本规范第7.4.6条第4款的规定配筋;
4 预制柱穿过季节融化层时,柱与基础的连接应符合抗拔要求;
5 杯形基础的杯壁应按抗拔配置竖向钢筋;
6 预制柱与底座间可用锚固螺栓连接,锚固螺栓的直径、锚固长度及数量等应按抗冻切力计算确定,并不应少于4Φ16,连接节点处应作防腐处理。
条文说明
7.4.5位于季节冻结、融化层的扩展基础竖向构件虽然按第5.1节的有关规定采取了防切向冻胀力的措施;但在设计的使用期内,随环境条件的改变,有可能出现防切向冻胀力措施的减弱、甚至失效等问题,尤其是基础底板与柱连接处,是抗拔的薄弱环节。工程应用中柱或墩被拔断的事故已有十数起,特别是一些设计上不采暖、上部结构自重又较轻的结构物,更易发生类似的破坏,故此处明确要求,当使用中有可能承受切向冻胀力作用时应按第7.4.6条第3款的规定进行抗拉强度验算,满足抗拔要求,当利用扩展基础的底板锚固作用时,底板上缘应有足够的抗拉强度,底板上缘必须按第7.4.6条第4款的规定配置受拉钢筋。
7.4.6 扩展基础的计算应符合下列规定:
1 基础底面积应按本规范第6章的有关规定确定。
2 基础高度和变阶处的高度,应符合现行国家标准《混凝土结构设计规范》GB 50010的有关规定;混凝土强度等级应符合本规范第7.4.4条的规定。
3 扩展基础的竖向构件除应按本规范附录C进行冻胀力作用下基础的稳定性验算外,尚应按下式进行受拉承载力验算:

4 当利用扩展基础底板的锚固作用来抵抗基础隆胀时,底板上缘应配置受力钢筋,且应符合抗冲切、剪切等要求,底板任意截面的弯矩应按下列公式计算(图7.4.6):


5 底板上缘配筋及构造应按现行国家标准《混凝土结构设计规范》GB 50010的有关规定计算。
条文说明
7.4.6冻土地基上扩展基础的设计与融土的区别主要在于冻土地基上的基础不但要承受向下的上部荷载,而且还要承受由于冻融、冻胀等作用产生的向上的竖向力,因此,产生冲切、剪切及弯曲作用的不仅仅是基底净反力,冻胀作用也要产生该效应,且该效应与荷载效应方向相反;设计时,必须考虑正、反两个方向的受力及配筋。
7.4.7 柱下条形基础可用于按逐渐融化状态设计的不融沉或弱融沉土地基。
7.4.8 柱下条形基础的设计应符合下列规定:
1 柱下条形基础肋梁箍筋应为封闭式,箍筋直径不宜小于8mm,末端应弯成135°,弯钩端头平直段长度不应小于10倍箍筋直径;当肋梁宽度不大于350mm时,箍筋肢数不应少于2肢;当肋梁宽度大于350mm且小于等于800mm时,不应少于4肢;当肋梁宽度大于800mm时,不应少于6肢。箍筋间距及直径应按计算确定,且箍筋间距不应大于250mm。
2 混凝土强度等级不应低于C30。
3 柱下条形基础的内力计算应符合下列规定:
1)在比较均匀的地基上,上部结构刚度好,荷载分布比较均匀,且条形基础肋梁的高度大于最大柱距的1/6时,地基反力可按直线分布,可采用倒置连续梁法计算条形基础肋粱的内力,此时边跨跨中及第一内支座处的纵向受力钢筋应比计算值增加15%~20%。
2)当不符合第1)项的条件时,宜按弹性地基梁计算内力,地基计算模型可采用文克尔地基模型或有限压缩层地基模型。当采用文克尔地基模型时,两端边跨应增加受力钢筋;当采用有限压缩层地基模型时,压缩层下界可计算至基础底面以下最大融化层界面处。
条文说明
7.4.7、7.4.8柱下条形基础施工时开挖面积较大,常规构造做法时在使用阶段向地基传递的热量较多,因此建议用于按允许地基土逐渐融化状态设计的不融沉或弱融沉土;但如果有可靠措施(如基底下设置隔热层或加高基础并在加高部分上开洞散热、遮挡等措施时)能够有效地减少使用阶段向冻土地基传热,且在施工过程中能够采取适宜的措施,保证地基土不融化时仍可用于按保持地基土冻结状态设计的各种地基土。采用倒置连续梁法、按直线分布的基底反力计算条形基础肋梁的内力时,由于基础的“架桥作用”,端部附近由于刚度的原因其实际内力一般会比计算值偏大,故要求此时边跨跨中及第一内支座处的纵向受力钢筋应比计算值适当增加。柱下条形基础由于地基土冻胀变形的不均匀,基础肋梁有可能受扭,故要求箍筋必须为封闭式,构造上满足受扭要求,直径不宜小于8mm,以提高其受扭抗力;同时箍筋肢距亦不应过大。
7.4.9 筏形基础可用于按逐渐融化状态设计的不融沉土、弱融沉土及融沉土地基;当用于按保持地基土冻结状态设计时应设置冷却通风道及保温地面。
7.4.10 筏形基础的构造应符合下列规定:
1 筏形基础带肋梁时,肋梁宽度应大于或等于墙厚加100mm;肋梁或板内暗梁配筋应符合最小配筋率的要求,上、下各层钢筋不应少于4Φ12;箍筋直径不宜小于8mm,箍筋间距宜为200mm~300mm;
2 筏板四周悬挑长度不宜大于800mm,并宜利用悬挑使竖向永久荷载重心与筏板形心重合;
3 筏板厚度应符合抗剪切、抗冲切要求,并不应小于400mm;
4 筏形基础的上部结构宜采用横向承重体系,全长贯通的纵墙不应少于2道;
5 筏形基础的构造尚应符合现行国家标准《混凝土结构设计规范》GB 50010及《建筑地基基础设计规范》GB 50007中的有关规定。
条文说明
7.4.9、7.4.10筏形基础可以做成平板式、暗梁式或肋梁式,既可以用于墙下,也可用于柱下;可用于按允许地基土逐渐融化状态设计的各类结构物基础;地基土在冻融循环的反复作用下,冻融区域、冻融深度等均不一致,基底下零应力区及内力重分布(内力增加或减少)的区域、基底下反力分布的数值等均会随时间而变化,各时段范围内基础均会承受拉、压、弯、剪、扭的组合作用,受力极为复杂,因此要求基础自身要有较大的刚度,要有较强的同时承受拉、压、弯、剪、扭各种组合作用的抗力,要有很好地适应及有效地调整结构物不均匀冻胀及融沉变形的能力。前苏联在远东多年冻土地区修建的20m高的砖水塔采用了8m×8m×0.75m筏板基础,承受了很大的不均匀融化下沉后仍可使用。美国的阿拉斯加费尔斑克斯地区的某汽车库(图7)、格陵兰图勒地区的某仓库(图8)均是在天然多年冻土地面以上换填或填筑0.76m~1.83m的砾砂垫层后按保持地基土冻结状态设计成功的例子。 
7.4.11 筏形基础的计算应符合下列规定:
1 基础底面积应按本规范第6章的有关规定计算。
2 筏形基础的内力可按下列规定计算:
1)当上部结构刚度较好时,筏板基础可不计算整体弯曲;
2)在局部弯曲计算时,基底反力可按线性分布,但在端部(1~2)开间内(包括悬挑部分)基底平均反力应增加10%~20%,并应扣除底板自重;根据支承条件可按双向或单向连续板计算。
条文说明
7.4.11在计算简图上,一般取肋梁顶面为上部结构的支座(嵌固端),因此要求肋梁在宽度方向应有较强的嵌固能力,以保证计算简图的正确性;参照现行行业标准《高层建筑箱形与筏形基础技术规范》JGJ6及现行国家标准《建筑地基基础设计规范》GB50007的规定,用于墙下时,肋梁宽度的最小值取等于墙厚加100mm;当用于柱下时,应满足现行行业标准《高层建筑箱形与筏形基础技术规范》JGJ6及现行国家标准《建筑地基基础设计规范》GB50007中相关的要求。筏形基础的内力可仅考虑局部弯曲,底板按线性分布的基底净反力计算;底板的受力犹如一倒置的楼盖,一般均设计成双向肋梁板或双向平板,根据板边界实际支撑条件按双向板计算。考虑到基础“架桥作用”及整体弯曲的影响,端部附近纵向受力钢筋应比计算值适当增加。配置钢筋时除符合计算要求外,纵、横向支座至少应分别有0.15%和0.10%的钢筋连通配置,跨中钢筋全部连通。
7.4.12 当采用预先融化状态设计时,基础的设计与计算应按本规范第7.4.1条、第7.4.5条的规定进行。
7.5 热棒、热桩基础
7.5 热棒、热桩基础
7.5.1 当采用其他技术不能保证地基、基础的稳定时,可采用热棒,热桩基础。
7.5.2 热棒、热桩基础,适用于各种多年冻土地基。
条文说明
7.5.1、7.5.2热棒、热桩是一种无芯重力式热管。热桩、热棒,在寒季,能将地基中的热量吸出,释放于大气中,故热桩、热棒又称热虹吸。能承受上部荷载的热虹吸,称为热桩;不能承受上部荷载的热虹吸,称为热棒。热虹吸是一种无需外加动力的液汽两相对流循环热传输装置。它由一根密封的主管和冷凝器组成,里面充以工质,管的上部为冷凝器(散热器),下部为蒸发器(图9)。当冷凝器与蒸发器之间存在温差(冷凝器温度低于蒸发器温度)时,蒸发器中的液体工质吸收热量蒸发,形成气体工质,在压差作用下,蒸汽沿内部空腔上升至冷凝器,与较冷的冷凝器管壁接触,放出汽化潜热,冷凝成液体,在重力作用下,液体工质沿管壁流回蒸发器再蒸发。如此往复循环,将地基中的热量带出。只要冷凝器和蒸发器之间存在着温差(据美国阿拉斯加北极基础有限公司资料,在冷凝器和蒸发器之间存在0.06℃温差时,热棒中的液、汽两相循环便被启动),这种循环便可持续进行下去。 
热虹吸中的热传输是利用潜热进行的,所以,其传热效率很高。据美国麦克唐纳道格拉斯宇航公司的资料:如果设计得当,热棒的传热效率可以达到150000kcal/(m·h·℃)以上。这一传热效率较之用导热和惯用的液体对流传热所能得到的效率要高得多。热虹吸视导热系数与其他传热物体导热系数的比较见表18。 
由于热虹吸中没有毛细管芯,管中液体工质不能上升至冷凝段。埋于多年冻土中的热虹吸,在寒季,气温低于地温时,热虹吸启动工作,将地中热量送入大气中;在暖季,气温高于地温时,热虹吸停止工作。从而,热虹吸在暖季不会将热量传入多年冻土地基中。 热虹吸的冷冻作用,可有效防止地基多年冻土的衰退和融化,降低地基多年冻土的温度,提高多年冻土地基的稳定性。据铁道部科学研究院西北分院在青藏铁路多年冻土区的试验:采用热虹吸的多年冻土地基,暖季地基多年冻土的最高地温,较之非热虹吸地基要低0.4℃~0.8℃。这种降温效应,可使地基多年冻土的承载力大为提高,并可长期保证建筑物地基运营中的设计温度状态。因此,在热虹吸地基的热工计算中,应计入热虹吸的降温效应。
7.5.3 常用的热桩、热棒基础可分为:1 空心桩-热棒架空通风基础;2 填土热棒圈梁基础;3 钢管热桩架空通风基础。
7.5.4 采用空心桩-热棒架空通风基础时,单根桩基础所需热棒的规格和数量,应根据建筑地段的气温冻结指数、地基多年冻土的热稳定性以及桩基的承载能力,通过热工计算确定。
7.5.5 空心桩可采用钢筋混凝土桩或钢管桩。桩的直径和桩长,应根据荷载以及热棒对地基多年冻土的降温效应,经热工计算和承载力计算确定。
7.5.6 采用钢管热桩架空通风基础时,钢管热桩的直径和蒸发段埋深,应根据荷载以及热桩对地基多年冻土的降温效应,经热工计算和承载力计算确定。
7.5.7 空心桩-热棒基础和钢管热桩基础的架空高度,应符合本规范第7.2节的有关规定。
7.5.8 采用填土热棒圈梁基础时,应根据房屋平面尺寸、室内平均温度、地坪热阻和地基允许流入热量选择热棒的直径和长度,设计热棒的形状,并按本规范附录J的规定,确定热棒的合理间距。
7.5.9 填土热棒圈梁基础的填土厚度,应根据地坪渗热量、热棒输冷能力、多年冻土地基允许流入热量和地基活动层热阻,通过热工计算确定,热工计算宜采用实测的热物理参数,无实测资料可按本规范附录K的规定取值。
条文说明
7.5.3~7.5.9用于土木工程的热虹吸制冷技术,是20世纪60年代发明的。热虹吸在寒区地基、基础工程中的应用,解决了地基多年冻土衰退,融化和基础冻胀、融沉等热力过程中的许多工程问题,保障了多年冻土地基的稳定。在管线工程、桥涵、道路路基、机场跑道,通信输电线塔以及港口工程中,热虹吸都被用来冷却地基,防止地基多年冻土上限下降和活动层土的冻胀和融沉,提高冻土地基的承载力,保证多年冻土地基的稳定。热虹吸技术在世界多年冻土国家中,得到了广泛的应用。 在下列情况下,采用热虹吸制冷技术,通常可使寒区地基、基础工程中遇到的热工问题得到圆满解决: 1)由于热干扰,采用习惯方法不能防止地基多年冻土衰退时; 2)需降低地基多年冻土温度,防止多年冻土退化,提高地基多年冻土的允许承载力时; 3)用隔热层来减小融化深度,无法实现和有不利影响时; 4)需重新冻结已融化的地基多年冻土,或需在地基中形成新的多年冻土时; 5)需防止浅基础冻胀时。 多年冻土地区建筑地基、基础工程中,常用的热虹吸基础有: 1空心桩-热棒架空通风基础;2填土热棒圈粱基础;3钢管热桩架空通风基础。 空心桩-热棒架空通风基础,是在基础空心桩中插入热棒,通过热棒制冷,降低桩周多年冻土的温度,提高多年冻土地基稳定性和桩基承载能力的一种基础形式。热棒安装好后,空心桩可用湿砂回填,也可不回填。 基础空心桩可采用钢筋混凝土桩或钢管桩。桩的大小和埋深以及单桩所需热棒的数量,应通过热工计算和承载力计算确定。 填土热棒圈梁基础,是将热棒埋置于填土层中,用以拦截房屋地坪的渗、漏热,防止地基多年冻土融化的一种基础形式。它由圈梁、热棒和填土组成。暖季,用地坪和填土层的热阻.来保证地基的融化深度维持在设计深度(填土层中或原活动层中);寒季,热棒将地坪渗热和地基中的热量带出,使融化的填土和地基土冻结,并使地基中多年冻土得到冷却,从而保持多年冻土地基的稳定。 钢管热桩架空通风基础,是将基础钢管桩加工成热桩,通过热桩的制冷,降低桩周多年冻土温度,提高多年冻土地基稳定性的一种基础形式。钢管热桩的直径和埋深,应通过热工计算和承载力计算确定。多年冻土中的桩-地基系统是一个热力学系统,系统的稳定取决于地基多年冻土的热学稳定。热桩具有制冷与承载两重特性。制冷可使地基多年冻土降温,提高桩-土间的冻结强度,提高地基多年冻土的稳定性;寒季热桩的冷冻作用,可使暖季桩周冻土的最高温度降低。因此,热桩具有较高的承载能力和力学稳定性。不论从热学,还是从力学角度看,热桩架空通风基础(钢管热桩架空通风基础和空心桩-热棒架空通风基础),都是多年冻土中最合理的基础形式。 热桩架空通风基础(钢管热桩架空通风基础和空心桩-热棒架空通风基础),适应各种类型多年冻土地基,特别是高温多年冻土地基。热桩架空通风基础是多年冻土区最有发展前途的基础形式。
7.5.10 热桩、热棒的产冷量与建筑地点的气温冻结指数,热桩、热棒直径,热桩、热棒埋深和间距等有关,可根据本规范附录J的规定,通过热工计算确定。
条文说明
7.5.10热虹吸的产冷量,随气温冻结指数、热虹吸直径、热虹吸蒸化段长度的增加而增大;随热虹吸间距的减小而减少。间距对热虹吸产冷量的影响如图10所示。 
从图10可以看出,热虹吸的传热量随间距的减小而减小。间距从1m增加到5m时,热虹吸传热量迅速增加。而后,间距再增加,其传热量变化甚微。故间距大于5m时,间距对热虹吸传热量的影响可以忽略。设计时,应根据热工计算确定热虹吸的合理间距。
7.5.11 热桩、热棒基础应与地坪隔热层配合使用。隔热层的厚度和设置位置应按结构要求,通过热工计算确定。
条文说明
7.5.11热虹吸基础应与地坪隔热层配合使用的要求,是基于技术上和使用上的以下要求: 1热虹吸在暖季不能工作,热虹吸地基的控制融化深度,主要靠地基活动层热阻来保证。因此,应加强地坪隔热,增加活动层热阻,确保地基融化深度在设计值; 2地坪隔热可减少房屋热损失,是节约能源政策的要求; 3贯彻“以人为本”,提高房屋居住的舒适度。
7.5.12 热桩、热棒基础可不进行抗冻胀稳定验算,但应进行在切向冻胀力作用下桩身的受拉承载力验算。
条文说明
7.5.12热桩和热棒-空心桩运行时,使桩的埋入段(蒸发段)在纵向形成一个均匀的温度场,桩周土体产生径向冻结。活动层土体,在径向和轴向冻结同时作用下,在桩周逐渐形成一个锚固大头,如图11所示。这一锚固大头大大提高了桩的锚固力。另一方面,活动层的双向冻结,使作用于桩的切向冻胀力减小。两者的共同作用,使热桩可有效抵抗活动层冻结过程的冻拔。 热桩抗冻胀稳定性高的另一原因是:当地基活动层开始冻结时,桩周多年冻土温度亦开始降低,这种温度的降低可使桩的冻结强度大大增加,从而有效地增加了热桩的抗拔力。因此,在条文中规定,采用了热虹吸的桩基础可不进行抗冻胀稳定验算。 
7.5.13 热桩、热棒地基基础系统的效率折减系数为0.65。
条文说明
7.5.13热虹吸地基-基础系统效率折减系数的规定,是基于以下理由: 热虹吸的工作是靠冷凝与蒸发段之间的温差驱动的。埋于地基中的热虹吸启动后,随着传热的进行,蒸发段温度迅速降低。从而,在蒸发段周围地基中逐渐形成一温降漏斗,热虹吸的传热量逐渐趋于稳定。 热虹吸的热传输循环,只在冷凝段温度低于蒸发段温度时,才能进行。指定热虹吸的功率,取决于蒸发段与冷凝段之间的温差。温差大,热虹吸中热通量大,功率大;温差小,热通量小,则功率小。 在热虹吸的产冷量计算中,蒸发段、冷凝段的温度,取的是计算期的平均值。即计算期蒸发段、冷凝段间温差取的固定值。但热虹吸的运行工况并非如此,在热虹吸运行过程中,蒸发段、冷凝段间温差是变化的。实际的运行工况是:假定冷凝段温度取固定值(计算期平均气温),随着热虹吸的冷冻,蒸发段的温度逐渐降低,蒸发段、冷凝段间温差逐渐减小,热虹吸功率逐渐下降。最后,热虹吸-地基热传输系统达到热动态平衡,冷凝段、蒸发段间温差达稳定值。据铁道部科学研究院西北分院研究资料,热虹吸-地基热传输系统达到热动态平衡时,蒸发段温度较冷凝段温度约低4℃。例如,假定冬季的平均气温为-10℃,则蒸发段的稳定温度约为一6℃。蒸发段的稳定温度约为-6℃时,这时,热棒地基的传热影响范围不再扩大,地基温度不再降低,即热虹吸的工作对于地基降温和储冷来说,是无效的。而在计算热虹吸传热冷却地基时,是按整个冻结期热虹吸的工作都是有效的。因此,热虹吸的实际传热量要比计算值要小。在热虹吸的实际运行中,冷凝段与蒸发段的温度都将随气温的变化而变化,在计算冻结半径和传热量时,气象台站提供的冻结指数肯定有一部分是不能利用的。不能利用的这一部分指数究竟占多少目前还无法肯定,估计约占30%。据美国阿拉斯加北极基础有限公司的资料,热虹吸系统设计的效率折减系数采用2,我们在这里规定不得小于0.65,主要考虑的就是不能利用的这部分冻结指数。
8 边坡及挡土墙
8.1 边坡
8 边坡及挡土墙
8.1 边 坡
8.1.1 多年冻土地区及季节冻土地区的边坡应采取可靠措施防止融化期的失稳。 (自2022年1月1日起废止该条,详见新规 《建筑与市政地基基础通用规范》 GB 55003-2021)
条文说明
8.1.1多年冻土和季节冻土区边坡每年要经受一次冻融循环,在此过程中,边坡土的物理力学性能发生显著变化,冻结过程中,边坡土的强度增加,稳定性增大;融化过程中,由于冻土层的隔水作用,在融土与冻土间尚存在一富水的冻融过渡带,过渡带土层由于含水率高,c、φ值较小,是边坡中的危险滑动面,当边坡的活动层较大时,往往会出现沿冻融过渡带下滑的边坡失稳,从而影响建筑物的稳定和安全,形成严重的地质灾害。因此,多年冻土和季节冻土地区的边坡,应采取有效的措施,减小边坡活动层厚度,防止边坡灾害的发生。
8.1.2 防止边坡失稳的措施,应根据冻土含水率、冻土上限变化情况、年平均地温、地层岩性、水文地质及施工影响等因素,从热学稳定和力学稳定两方面分析确定。具体措施应符合下列规定:
1 土质边坡坡率允许值,应根据当地经验确定,且不宜陡于1:1.75;
2 设置边坡保温层,其厚度应根据材料的热工性能进行热工计算并宜采用1.2倍的安全系数;
3 保温层材料可采用黏性土草皮、粒径5cm~8cm的碎石等;
4 设置坡顶挡水埝及坡脚排水沟,加强坡脚支护;
5 滑塌范围及滑体应依据冻土含水率、上限位置、稳定坡角确定,并按本规范第8.2节的相关规定进行支挡结构设计和施工。
条文说明
8.1.2防止滑塌措施的选择应该从热防护和力学稳定性两方面进行考虑。为避免多年冻土区天然上限下移,防止滑塌,需设置边坡保温覆盖层。 边坡坡率的规定引用了青藏铁路冻土区有关路堑边坡坡率的内容。 保温覆盖层厚度应通过材料的热物理性能进行热工计算确定,并考虑一定的安全系数。通过对青藏铁路格尔木至拉萨段试验工程的地温数据分析表明,坡面采用碎石层进行覆盖具有较好的保护多年冻土地基的作用,本条引用了其研究成果。 边坡碎石覆盖层具有良好的隔热导冷作用,在暖季,能有效减少热量传入边坡,在寒季,能有效增加边坡吸收的冷量。即碎石层具有良好的“热开关”效应,从而用碎石层覆盖边坡,可明显减小边坡的融化深度。 中铁西北科学研究院资料:碎石层表面的温度低于细粒土的表面温度,碎石层在暖季的导热系数很小,约为0.9kcal/(m·h·℃),而碎石层在寒季的导热系数却很大,约为11kcal/(m·h·℃)。碎石层的这种热物理特性,可从碎石层中系数的变化看出(表19)。 

当保温层材料采用黏性土草皮时,其厚度为人为上限值的1.2倍。人为上限值可根据青藏高原风火山北麓多年冻土区实测天然上限及人为上限资料为依据而得到的统计公式(2)计算。统计公式计算值与实测值的对比见表20。 


为避免地表水渗入,加大边坡滑塌的可能性,需要设置坡顶、坡脚排水系统。有条件时可同时采取坡面防渗措施。 由于坡脚易于产生软化现象,造成边坡失稳,因此应加强坡脚的支护。 由于融化期的冻融过渡带是随着时间的推移而逐渐加深的,因此在确定滑动面时应进行融化期的全过程分析。
8.1.3 滑塌体的滑动推力值计算应符合现行国家标准《建筑地基基础设计规范》GB 50007的规定。冻融过渡带处滑动面(带)土的黏聚力c和内摩擦角φ值应按本规范第8.2.10条的规定确定。
条文说明
8.1.3滑塌体的滑动推力值计算沿用了滑坡工程防治的不平衡推力传递法,应符合《建筑地基基础设计规范》GB50007及《建筑边坡工程技术规范》GB50330的相关规定一致。采用该方法时,关键是确定滑动面(带)的抗剪强度指标,建议通过现场试验取得。表21揭示了不同滑动面的c、φ值差异(中铁西北科学研究院,前身为铁道部科研院西北分院)。 
由表21可知,冻融过渡带的抗剪强度大于融土的抗剪强度。
8.1.4 季节性冻土地区边坡的稳定性评价及滑塌的防治应符合现行国家标准《建筑边坡工程技术规范》GB 50330的规定。
条文说明
8.1.4季节性冻土区边坡的稳定性评价及滑坡的防治在《建筑边坡工程技术规范》GB50330中作了相应的规定,应遵照其条款执行。
8.1.5 位于稳定边坡坡顶的建筑物,其基础底面外边缘线至坡顶的水平距离α应根据边坡稳定性验算确定(图8.1.5),并大于1.5倍的冻土天然上限值,且不得小于2.5m。

条文说明
8.1.5本条结合了《建筑地基基础设计规范》GB50007的规定,基础应置于滑动面以外。
8.2 挡土墙
8.2 挡 土 墙
8.2.1 多年冻土地区的挡土墙宜采用工厂化、拼装化的轻型柔性结构,不宜采用重力式挡土墙。
条文说明
8.2.1多年冻土区挡土建筑物的工作特性: 多年冻土区挡土建筑物的修建,改变了原地表层的热平衡条件,在墙背形成新的多年冻土上限(图12)。每年暖季墙背冻土融化,形成季节融化层,这种融化土层对墙体将作用土压力;在寒季,季节融化层冻结,在冻结过程中,由于土中水分结冰膨胀,冻结土体对挡土墙将作用冻胀力。图13是铁道部科学研究院西北分院,在青藏高原多年冻土地区,对挡土墙变形的观测结果。 由图13曲线可以看出,在寒季初,随着气温的降低,墙背土体温度下降,土体产生收缩,土压力减小,墙体产生向后的变形(位移为负值)。在土压力减小到最小值,而冻胀力未出现之前,墙体向后位移达最大值,曲线达a点。在这段时间里,地面由冻融交替过渡到稳定冻结。在稳定冻结出现后,冻胀力产生,并且随冻深增加,冻胀力增大。墙体在冻胀力作用下,产生向前变位(位移为正值)。冻深达季节融化层厚度时,曲线达b点。在这段时间里,冻胀力随冻深增加而稳步增长。从b点至c点,曲线斜率增大。说明随着冻层温度降低,未冻水大量转变成冰,冻土体积进一步膨胀,冻胀力迅速增大。c点到d点,曲线变平缓,说明冻胀力的增长与松弛基本处于平衡,冻胀力达到最大值。 
暖季来临,冻土层逐渐增温融化,冻胀力逐渐减小,直至消失。随着融化深度的加大,土压力逐渐增长,至暖季后期达最大值。 土压力和冻胀力的交替循环作用,是多年冻土区挡土建筑物工作的特点。 墙后土体在冻结过程中,产生作用于墙体的冻胀力称为水平冻胀力。据铁道部科学研究院西北研究所试验测定,水平冻胀力较之土压力要大几倍甚至十几倍。 水平冻胀力的大小,除与墙后填土的冻胀性有关外,还与墙体对冻胀的约束程度有关。如果墙体可以自由变形,即土体冻结过程可以自由膨胀,自然不会有水平冻胀力产生。试验表明,墙体稍有变形,水平冻胀力便可大为减小。传统的重力式挡土墙,变形能力最差,对冻胀约束严重,至使冻结土体产生较大水平冻胀力。冻土地区的重力式挡土墙,在水平冻胀力作用下,经几次冻融循环便可能被破坏。 为适应土体冻胀过程的特性,多年冻土区的挡土建筑物,应采用柔性结构,如:锚杆挡墙、锚定板挡墙、加筋土挡墙以及钢筋混凝土悬臂式挡墙等。柔性结构变形性大,可有效减少水平冻胀力,并可较好保持墙体的完整性。因此,规定多年冻土区挡土墙,应优先考虑工厂化、拼装化的轻型柔性挡土结构,尽量避免使用重力式挡土墙,以加快施工进度,减少基坑暴露时间,提高挡土建筑物的稳定性。
8.2.2 挡土墙的两端部应作坡面防护或嵌入原状土地层,其嵌入深度,对土质边坡,不应小于1.5m;对强风化的岩石边坡,不应小于1m;对微风化的岩石边坡,不应小于0.5m。
条文说明
8.2.2挡土墙端部处理的目的,是防止端部处山坡失稳下滑。使高含冰率冻土暴露,引起热融滑塌病害。尤其在厚层地下冰分布地段,端部若处理不当,山坡热融滑塌是必然的。因此,要求对挡土墙端部进行严格处理,使山坡在修建挡土墙后仍能保持热稳定;挡土墙嵌入原地层的规定与一般地区相同。
8.2.3 当墙后边坡中含土冰层累计厚度大于200mm时,应用粗颗粒土换填,水平方向的换填厚度应根据热工计算确定,但从墙面起算的厚度,不得小于建墙地点多年冻土上限埋深的1.5倍,换填时应分层夯实。
条文说明
8.2.3修建挡土墙后,墙背多年冻土将融化而形成新的多年冻土上限。为防止墙背地面塌陷,保持墙后山坡的热稳定,对边坡中的含土冰层应进行换填。含土冰层累计厚度大于200mm需进行换填的规定,是考虑墙后季节融化层范围内土体产生200mm沉陷时,山坡不致失去热稳定而规定的。据野外勘察经验,在青藏铁路沿线厚层地下冰分布地段,山坡局部铲除200mm草皮与土层后,山坡仍能保持热稳定。若挖较大较深试坑,山坡将产生明显的地面热融沉陷,形成积水洼地。换填厚度不得小于当地天然上限埋深1.5倍的规定,是考虑墙体和换填粗颗粒土导热系数较大,为保证墙后边坡冻融循环只发生在换填土体中而提出的。
8.2.4 沿墙高和墙长应设置泄水孔,并按上、下,左、右每隔2m~3m交错布置。泄水孔的进水侧应设置反滤层,其厚度不应于300mm,在最低泄水孔的下部,应设置隔水层,防止活动层的水渗入基底。
条文说明
8.2.4水平冻胀力的大小,与墙后土体的含水率有着密切关系,它随含水率的增大而增大。因此,疏干墙背土体,对保证挡土建筑物的稳定有重要意义。挡土墙修建后,山坡活动层中冻结层上水向墙后聚集,如不能及时排除,对墙体稳定性的危害是极大的,故要求设置泄水孔,泄水孔的布置与做法与一般地区相同。
8.2.5 挡土墙墙背和墙顶地面应设置隔热层,采用不冻胀的粗颗粒土换填墙背边坡冻胀性土等,隔热层厚度和换填厚度可通过热工计算确定。
条文说明
8.2.5减小水平冻胀力的常用方法如下: 1结构措施。采用柔性结构挡土墙,增大挡土墙的变形能力,以减小对墙后土体冻胀的约束,从而减小水平冻胀力。 2换填措施。用粗颗粒不冻胀土换填墙背活动层冻胀性土,消除或减小水平冻胀力。 3隔热措施。在墙背和墙顶地面设置隔热层,减小墙背季节融化层的厚度,从而减小水平冻胀力。
8.2.6 沿墙长每15m应设伸缩沉降缝,缝内采用渣油麻筋沿墙的内、外、顶三边填塞,塞入深度不应小于200mm。
条文说明
8.2.6多年冻土地基土体的不均匀性,较一般非多年冻土地基土体更甚。在挡土墙修建后,由于气候变化和各种外来干扰的影响,地基多年冻土的不均匀蠕变下沉是可能出现的。因此,在挡土墙长度较大时,要求设沉降缝。为防止雨水和地表水沿沉降缝渗入地基,影响地基多年冻土的稳定,要求沉降缝用渣油麻筋填塞。使用渣油的目的是因渣油凝固点较低,在寒冷气候条件下有较好的韧性。沉降缝的做法与一般地区相同。
8.2.7 多年冻土挡土墙的施工宜在冬季进行。在高含冰率多年冻土地段暖季施工时,应预先编制施工组织设计,作好施工准备。基坑开挖后,应采用“快速施工、连续作业”方法。缩短基坑暴露时间。应加强暴露多年冻土的临时隔热防护,不得将高含冰率多年冻土和地下冰直接暴露在太阳光下。施工时,基坑不得积水。基础完成后,应立即回填基坑。
条文说明
8.2.7多年冻土区挡土墙的施工,将给多年冻土地基带来热干扰,使地基和墙背多年冻土融化。在厚层地下冰分布地段施工时,如果处理不当,地下冰的融化往往带来严重灾害,使施工无法进行。这在青藏铁路多年冻土地区的科研工程施工中,有过多次的教训。例如:1960年,铁道部高原研究所,决定在高原多年冻土地区的风火山,修筑试验路基工程100m。由于缺少多年冻土工程施工经验,采用一般地区施工方法,至使厚层地下冰暴露融化,形成一个泥水大坑,人员、机具无法进入,使施工无法进行而废弃。这段废弃工程,使山坡失去热稳定,形成大规模热融滑塌。经15年后,山坡才形成新的热平衡剖面,恢复稳定。经验表明:暖季施工时,为使施工顺利进行,使挡土建筑物和斜坡具有满意的稳定性,认真编制施工组织设计,充分做好施工准备,加强基坑暴露多年冻土的临时隔热防护,采用“快速施工、连续作业”的施工方法,是多年冻土区挡土建筑物施工所必须遵守的原则。 寒季施工多年冻土地区的挡土建筑物,具有工期不受限制,暴露多年冻土和地下冰无需临时隔热防护,人员、机具、工序可自由安排等优点。因此,在可能条件下,多年冻土地区的挡土建筑物,宜选择在寒季施工。 季节冻土区冻土建筑物的施工不受上述限制。
8.2.8 冻土地区挡土墙的设计荷载效应组合应符合现行国家标准《建筑地基基础设计规范》GB 50007的有关规定,但应考虑作用于基础的冻结力和墙背的水平冻胀力。荷载效应组合时水平冻胀力和土压力不应同时组合。
条文说明
8.2.8在多年冻土地区和季节冻土地区,作用于挡土建筑物上的力系,在寒季和暖季是不同的。在寒季,挡土墙地基、墙背活动层冻结过程中,作用于挡土建筑物的主要力系是冻结力和冻胀力。主动土压力、摩擦力、静水压力和浮力等,可能部分消失或全部消失。在暖季,冻结力和冻胀力可能部分消失或全部消失。在确定设计荷载时,应根据挡土墙基础埋深、冻土工程地质条件和水文地质条件等,综合考虑确定作用力系。例如,在多年冻土区,寒季作用于挡土墙的主要力应为墙身重力及位于挡土墙顶面的恒载、冻结力、水平冻胀力、切向冻胀力和基底反力等。在暖季,应为墙身重力及位于挡土墙顶面以上的恒载、主动土压力、冻结力和基底反力等。土压力和水平冻胀力不同时考虑,是因为土压力在暖季作用,这时,水平冻胀力已消失。在寒季,随着墙背土体冻结,活动层失去散粒体特性,变成“含冰岩体”(冻土相当于次坚硬岩石),土压力消失,水平冻胀力作用。
8.2.9 作用于墙背主动土压力的计算,应根据挡土墙背多年冻土人为上限的位置来确定。当上限较平缓,滑裂面可在墙背融土层中形成时,可按库仑理论或朗肯理论计算;当上限较陡,墙背融土层厚度较小,滑裂面不能在融土中形成时,应按有限范围填土计算土压力。这时,应取多年冻土上限面为滑面,并取冻融过渡带土的内摩擦角和黏聚力计算主动土压力。
条文说明
8.2.9在多年冻土区,挡土墙修筑后,在墙背将形成新的多年冻土上限,如图12所示。当墙高较低时,墙背多年冻土上限面与垂直面的夹角较大。当墙体增高时,这个夹角减小;当墙体足够高时,夹角减小至零。 暖季,挡土墙背土压力的计算,可根据上述夹角的大小来确定。当夹角大于(45°-φ/2)时,内破裂面可能在融土中形成,可通过试算确定;如小于(45°-φ/2)时,则不可能在融土中形成内破裂面,可按有限范围填土计算作用于挡土墙的主动土压力。
8.2.10 冻融过渡带土的内摩擦角和黏聚力应由试验确定。当不能进行试验时,可按下表的规定取值。

条文说明
8.2.10土冻融过渡带的抗剪强度指标,是根据铁道部科学研究院西北分院的研究资料给出的。1978年,该院在铁道部风火山多年冻土站,进行了现场冻融过渡带大型剪切试验,和室内冻融过渡带小型剪切试验。现场细颗粒土试验结果见表22,室内小型剪切试验结果见表23。 综合现场试验和室内试验,考虑墙后细颗粒回填土的含水率多在最佳含水率附近,即20%左右,从而给出本规范第8章表8.2.10中所列细颗粒填土冻融过渡带的抗剪强度值。从表可以看出,它较之一般非冻土区给出的内摩擦角约小10°。表8.2.10中砂类土和碎、砾石土冻融过渡带抗剪强度无试验资料,表中的值是对照细颗粒土,按小10°给出的。 

8.2.11 作用于墙背的水平冻胀应力的大小和分布,应由现场试验确定。在不能进行试验时,其分布图式可按图8.2.11选定,图中最大水平冻胀应力值应按表8.2.11的规定取值,并应符合下列规定:

1 对于粗颗粒填土,均可假定水平冻胀应力为直角三角形分布(图8.2.11a);
2 对于黏性土、粉土,当墙高小于或等于3倍多年冻土上限埋深z a 时,宜采用图8.2.11b的分布图式;当墙高大于3倍上限埋深z a 时,可采用图8.2.11c的分布图式;
3 对于各种分布图式,在计算中均可不考虑基础埋深部分的水平冻胀力;
4 当通过计算所得挡土墙断面过大时,应根据本规范第8.2.5条的规定,采取减小水平冻胀力的措施。

条文说明
8.2.11水平冻胀力的分布图式和最大水平冻胀力值,是根据青藏高原多年冻土区和东北季节冻土区现场实体挡土墙和模型挡土墙试验资料给出的。 1979~1981年,黑龙江省水利勘测设计院和黑龙江省寒地建筑科学研究院,在黑龙江省巴彦县东风水库场地。对挡土墙水平冻胀力进行了测定。水平冻胀力沿墙背的分布见图14。 
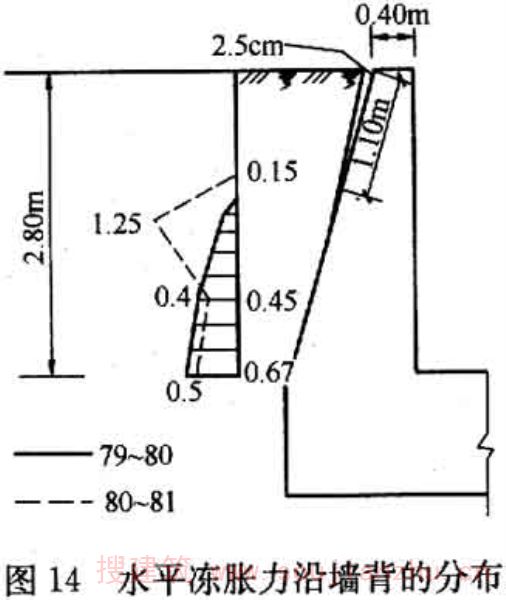
1976~1978年,铁道部科学研究院西北分院,在铁道部风火山多年冻土站,进行了铁路路堑挡墙水平冻胀力测定试验。试验挡墙为钢筋混凝土“L”形挡墙,墙高为4m和5m两种,长15m。4m墙后填土为细颗粒土,5m墙后填土为粗颗粒土。三年测得的墙背最大水平冻胀力分布曲线如图15所示。图中,墙前地面以下墙背的应力值,为活动层内水平冻胀内力与挡墙转动时下部的水平反力之和,与挡墙计算关系不大。 
1983~1986年,黑龙江省水利科学研究所,在哈尔滨万家冻土试验场,进行了专门测定水平冻胀力的挡土墙模型试验。测得的水平冻胀力分布图式如图16所示。 
1983年,吉林省水利科学研究所,在东阿现场锚定板挡土墙试验中,对墙背水平冻胀力进行了测定。其分布图式如图17所示。 从各试验资料可以看出:水平冻胀力沿墙背的分布,基本呈三角形。这种分布规律与挡墙的冻结条件和墙后填土中水分分布规律有关。在一般情况下,墙背填土中的含水率上部小,中下部大;在二维冻结条件下,墙背上部土体冻结快,冻胀较小;中、下部土体冻结慢,冻胀较大。所以,水平冻胀力在墙背一般呈三角形分布。据此,提出了墙背水平冻胀力分布的三角形计算图式。 水平冻胀力计算图式中,最大水平冻胀力的作用位置,是综合上面各实测资料给出的。梯形分布图式中,1.5倍上限埋深,是考虑消除来自地面的冷能量对挡墙中部墙背土体冻结的影响而提出的。据风火山观测资料,如果从地面出现稳定冻结算起,负气温对1.5倍上限深度地温的影响将在两个月以后,而墙背活动层的冻结只需(1~1.5)月,故认为在1.5倍上限深度以下,挡土墙背土体的冻结是一维的。 本规范第8章表8.2.11中给出的最大水平冻胀力值,是根据上述各试验地点实测值,综合分析提出的。这些实测值见表24。 

上面的现场实测资料,都是在墙高较小(小于5m)的情况下测得的。若墙高较大,挡墙中部的冻结条件可以看作是一维的,其水平冻胀力应大体相等。故在计算图式中,给出了高墙时的梯形分布图式。 对青藏高原实体挡土墙和模型挡土墙测得的水平冻胀力,按本规范第8章图8.2.11的分布图式,换算得出如下一组最大水平冻胀力值(kPa): 57,90,80,90,98,81,94 将上面样本进行数学期望与方差运算得: 算术平均值
=84;标准差S=13.7。 总体平均值落在111.4kPa和56.6kPa之间的概率为95.4%。风火山试验挡土墙土体的平均冻胀率为4.3%,所以,对于冻胀土(η大于3.5,小于或等于6.0),给出水平冻胀力值为70kPa~120kPa。 同样,对风火山实体挡土墙墙背粗颗粒填土(η等于2.1%)的观测值,经换算后进行统计得:均值
=49;标准差S=16。 总体平均值落在81kPa和17kPa之间的概率为95.4%。 所以,对于弱冻胀土(η大于1,小于或等于3.5),给出水平冻胀力值为15kPa~70kPa。 将东北季节冻土区挡墙水平冻胀力的观测值进行换算,得: 1984~1985年,冻胀率η=10.5时,最大水平冻胀力为160kPa; 1985~1986年,冻胀率η=21.3时,最大水平冻胀力为230kPa。 综合上面统计计算资料,给出了本规范第8章表8.2.11中的水平冻胀力标准值。
8.2.12 挡土墙基础与冻土间的冻结强度特征值,应由现场试验确定。在不能进行试验时,可按本规范附录A表A.0.3-1的规定取值。
8.2.13 在季节冻土区和多年冻土区中的融区,挡土墙基础底面低于最大冻深线的深度可视建筑物的重要性和工程地质条件通过计算确定,且不应小于0.25m。需将基础埋在季节冻深线以上时,基础的埋置深度可根据本规范附录C的规定经计算确定。
条文说明
8.2.13在多年冻土中融区和季节冻土区,季节冻结层按冻胀量沿深度的分布,一般可划分出“主冻胀带”和“弱冻胀带”。据野外观测,“主冻胀带”分布在季节冻结层的上部约1/2~2/3的部分,80%以上的冻胀量在这个带出现。在“主冻胀带”以下,土层冻结所产生的冻胀量就较小了。在设计融区和季节冻土区支挡建筑物时,基础埋深,可考虑冻胀量沿深度的分布特点,视建筑物的重要性和工程地质条件,经计算确定。
8.2.14 在多年冻土区,挡土墙基础底面应埋入多年冻土人为上限以下至少0.5m。无挡土墙人为上限资料时,基础埋探应不小于建筑地点多年冻土天然上限的1.3倍。
条文说明
8.2.14在多年冻土区,由于多年冻土的隔水和冷冻作用,冻结活动层中的水分多呈“K”形分布。即活动层上部和下部土体的含水率均较大。在设计挡墙基础埋深时,如果把基础置于多年冻土上限附近活动层,在冻结过程中,自下而上的冻结,将对挡墙基础作用巨大的法向冻胀力。据铁道部科学研究院西北分院风火山多年冻土站试验资料,埋深上限附近的基础(埋深1.2m,上限1.4m),作用于基础的法向冻胀力达1100kPa,即每平方米达1100kN。这样巨大的冻胀力,是无法用建筑物的荷重来平衡的。为保证支挡建筑物的抗冻胀稳定,要求多年冻土地区的挡墙基础,必须埋在稳定人为上限以下,以消除法向冻胀力的作用。 据铁道部科学研究院西北分院在青藏高原多年冻土地区的试验,带八字墙的涵洞,地基多年冻土的人为上限,约为设涵地点多年冻土天然上限的1.25倍。所以,在这里规定,多年冻土地区挡土墙基础的埋深不得小于建筑地点天然上限的1.3倍。
8.2.15 多年冻土区的挡土墙是础,宜采用预制混凝土拼装基础。在冻土条件复杂。明挖施工有困难的地段,也可采用桩基础。不宜采用现浇混凝土基础。
条文说明
8.2.15实践表明:多年冻土工程的成败,在于地基基础设计的合理性与否,支挡建筑物也不例外。采用合理的基础形式,选择适当的施工季节和施工方法,是成功修建多年冻土区支挡建筑物的关键。尽量减少施工对地基多年冻土的热干扰,是多年冻土区基础施工所必须遵循的原则。预制混凝土拼装基础,是多年冻土工程较理想的基础形式。预制混凝土拼装基础,可以减轻劳动强度,加快施工进度,减少基坑暴露时间,从而有效减少对地基多年冻土的热干扰。现浇混凝土基础,由于带进地基中的水化热较多,对地基多年冻土的热干扰大,于基础、地基的稳定是极不利的。因此,多年冻土地基上的基础,尤其是高含冰率多年冻土地基上的基础,是不宜采用现浇混凝土基础的。故本节提出避免采用现浇混凝土基础。
8.2.16 基础埋设于富冰和饱冰冻土上时,基础底面下应敷设厚度不小于300mm的砂垫层。当遇含土冰层时应采用粗颗粒土进行换填,其换填厚度不应小于基础宽度的1/4,且不应小于300mm。
条文说明
8.2.16富冰和饱冰冻土地基上作300mm砂垫层的目的,是使地基土受力均匀,防止局部应力集中,造成冻土中冰的融化,使多年冻土地基失去稳定。 含土冰层不适合直接用作建筑物地基,是因为含土冰层长期强度甚小,在外荷作用下,可能产生非衰减蠕变而使建筑物产生大量下沉而破坏。因此,需对基础下含土冰层进行换填,以使基础作用于含土冰层上的附加应力减小。换填深度应根据作用于基础的恒载、地基的允许变形和含土冰层的蠕变特性,通过计算确定。一般不宜小于基础宽度1/4。
8.2.17 在多年冻土地区施工时,应减少基坑暴露时间。当挡墙长度较大时,应采用分段施工。基础砌筑完成后,应立即回填。回填前,基坑中积水应予排干,用细颗粒土回填并分层夯实。不得用冻土块回填基坑,基坑顶面应做成不小于4%的排水坡。
8.2.18 冻土地区的挡土墙,除应进行抗滑和抗倾覆稳定验算外,尚应进行挡墙各截面的强度验算。抗滑和抗倾覆稳定验算应计入土压力和冻胀力的作用,并应按暖季和寒季分别进行验算。
条文说明
8.2.18冻土地区的挡土墙,在墙背土体的冻融循环过程中,反复承受土压力和水平冻胀力的交替作用。在一般情况下,水平冻胀力较之土压力要大得多。在水平冻胀力作用下,挡土墙抗滑和抗倾覆稳定能满足要求时,土压力作用下的稳定是没有问题的。但是,在采取某些减小水平冻胀力的措施后,有可能使水平冻胀力小于土压力。另一方面,在寒季和暖季,阻止墙体滑动的力和作用于墙上的推力是不同的。在寒季能满足稳定要求,在暖季则不一定。因此,要求在寒季和暖季分别对挡土墙进行抗滑和抗倾覆稳定检算。
8.2.19 沿基底的滑动稳定系数K g 应按下式计算:


8.2.20 基底的抗倾覆稳定系数K 0 应按下式计算,且不得小于1.6:

条文说明
8.2.19、8.2.20抗滑稳定系数Ks不小于1.3,抗倾覆稳定系数K0不小于1.6,是根据现行国家标准《建筑地基基础设计规范》GB50007提出的。
8.2.21 在冻胀力作用下,挡土墙各截面的强度验算应按现行国家标准《混凝土结构设计规范》GB 50010和《砌体结构设计规范》GB 50003的有关规定进行。
8.2.22 冻土中的锚杆和锚定板均应进行承载力计算,作用于锚杆和锚定板上的荷载应符合下式规定:

条文说明
8.2.22冻土区的支挡结构物,承受着远比库仑土压力大的水平冻胀力作用。若采用一般重力式挡墙,往往由于截面过大而欠经济合理,同时也难以保持支挡建筑物本身的稳定。在冻土区,若采用柔性结构挡土墙,例如,锚杆和锚定板式挡土墙,既能有效地减小水平冻胀力的作用,又可充分利用冻土高强度特性,是冻土区较为理想的支挡结构形式。 季节冻土区,锚杆和锚定板的计算,可按一般地区锚杆和锚定板的计算方法进行。多年冻土区,锚杆和锚定板的计算按本节规定进行。 冻土是一种具有明显流变特性的多相岩体。当作用于冻土的应力小于冻土长期强度时,冻土的蠕变变形是衰减的。在锚杆和锚定板的计算中,要求作用于锚杆和锚定板受力面上的应力,应小于冻土的长期强度。这样,在荷载作用下,锚杆和锚定板的变形是很小的,甚至是可以忽略的。
8.2.23 冻土中,锚杆承载力特征值R ta ,应按下式计算:


8.2.24 钢筋混凝土锚杆的冻结强度修正系数,可按表8.2.24选用;锚杆与周围冻土间的长期冻结强度,应为表中数值乘以0.7的系数。

条文说明
8.2.23、8.2.24冻土中锚杆的承载力,是由锚杆与冻土间界面的抗剪冻结强度提供的。1979~1980年,铁道部科学研究院西北分院,在青藏铁路沿线多年冻土地区的风火山,进行了垂直插入式钢筋混凝土锚杆的抗拔试验。试验表明:在锚杆-冻土界面上,剪应力的分布是不均匀的。上部应力大,下部应力小。且随深度增加,应力迅速减小,呈指数规律衰减。应力的传播深度,随荷载的增加而增大。这种分布规律,决定着锚杆体系的破坏特性。在荷载作用下,锚杆上部剪应力增大,随着荷载的增加,锚杆上部界面达到冻结强度极限,冻结强度破坏。在这一部分冻结强度破坏后,最大剪应力向下传播(图18),下一部分锚杆进入极限状态。如此渐进破坏,直至锚杆承受极限荷载。 
图18冻土中锚杆剪切界面上应力沿深度的分布(31号锚杆D=100mm) 从锚杆体系中应力分布和锚杆冻结强度渐进破坏的特点可以看出:锚杆体系在承受极限荷载时,锚杆上部部分冻结强度已经破坏。承担极限荷载的,只是冻结强度未破坏的那部分锚杆。因此,可把冻结强度未破坏的那部分锚杆的长度称为“有效长度”。 试验还表明,在冻结强度破坏后,在锚杆~冻土界面上还存在残余冻结强度。据冰川冻土研究所试验,残余冻结强度,约为长期冻结强度的80%。 因此,现场试验中得出的长期极限抗拔力,是由长期残余冻结强度和长期冻结强度组成的。由长期极限抗拔力算出的锚杆平均冻结强度,是长期冻结强度和长期残余冻结强度的综合值。 钢筋混凝土锚杆的冻结强度修正系数,与锚杆锚固段的长度和直径有关。即锚杆的长度和直径,影响锚杆的平均冻结强度。 锚杆的极限荷载除以锚杆的冻结面积所得的平均冻结强度,称为锚杆的换算冻结强度。锚杆的换算冻结强度随锚固长度增加而减小。这种影响可用长度影响系数来表示: 




本规范表8.2.24中给出的锚杆冻结强度修正系数,是长度影响系数与直径影响系数的乘积。 本规范表8.2.23中给出的冻结强度值,是在锚杆直径为100mm,锚固段长度为1000mm时,现场试验得出的。
8.2.25 冻土中锚杆的锚固长度应由承载力计算确定,并不宜大于3m,当锚固长度不够时,可加大锚杆直径。
条文说明
8.2.25冻土的强度,具有明显的峰值,即极限破坏强度。峰值强度出现后,冻土破坏,发生破坏位移,最后达稳定位移时的强度,称为残余强度。冻结强度亦存在峰值冻结强度和残余冻结强度。残余冻结强度值是较大的。一般可达长期冻结强度的80%。为提高锚杆的承载能力,可利用锚杆的残余冻结强度。其方法是加长锚杆锚固段的长度。也就是说,可以利用残余冻结强度来满足锚杆承载力的要求。从理论上讲,锚固段可以任意加长,只要锚杆的材料强度能满足要求就行。 然而,冻土中锚杆要达到极限承载力,锚杆必须有足够的拉伸变形。即锚杆必须达到一定的临界蠕变位移。图19是铁道部科学研究院西北分院在锚杆现场试验中,得出的锚杆临界蠕变位移与锚固段长度的关系曲线。由图可以看出,锚杆临界蠕变位移,随锚固段长度增加迅速增大。因此,靠增加锚固长度来满足承载力的要求,在很多场合是行不通的。据现场使用经验和理论计算,在一般情况下,冻土中锚杆以粗、短为宜。因为加大锚杆直径,可使冻结面积迅速增大,从而可大大增加锚杆的承载能力;采用较短锚杆,可使锚杆的临界蠕变位移减小,从而减小支挡建筑物的变形。 
本节的锚杆计算,是按第一极限状态法进行的。即锚杆在荷载作用下,剪切界面上的应力小于极限长期强度。在这种情况下,锚固段过长是无意义的。因为根据现场锚杆抗拔试验,在一般情况下,界面上应力的传播深度约为2.0m~2.5m。超过这一长度的锚固部分是不参加工作的。所以,我们规定冻土中锚杆锚固长度一般不宜超过3m。
8.2.26 冻土锚杆周围填料厚度不宜小于50mm。
条文说明
8.2.26锚杆周围填料厚度不小于50mm的规定,是为了保证锚杆体系的剪切界面在锚杆与填料之间。厚度太小,则剪切界面可能出现在填料与冻土之间,这与所有的计算是不符的。根据铁道部科学研究院西北分院试验资料,在遵守填料厚度不小于50mm的条件下,锚杆直径的增加不改变剪切界面的位置,即剪切界面永远为锚杆与填料间界面。
8.2.27 锚定板承载力的特征值Rta,可按下式计算:


8.2.28 在季节冻土地基中,锚杆和锚定板承载力的计算,在寒季挡土墙上的作用力应按本规范第8.2.8条的规定确定。
8.2.29 冻土中锚定板的最小埋深不得小于1.0m,也不得小于板长边尺寸的2倍。
条文说明
8.2.29锚定板的埋深是由设计荷载和锚定板前方冻土的阻力(抗剪强度)决定的。冻土阻力是随锚定板埋深而变化的。当锚定板面积一定时,可以改变锚定板的埋深,来满足设计荷载的要求。在锚定板埋深不变时,为满足设计荷载要求,只有改变锚定板面积。不论何种情况,考虑锚定板的整体稳定,其埋深都不应小于某一极限值——锚定板的最小埋置深度。 假定锚定板整体稳定破坏时,锚定板前方的冻土和融土沿图20中所示的锥面发生剪切,这时,外荷载应与破坏面上的剪力相平衡,即: 
根据实验,a角一般在25°~30°,若取a=30°,设计荷载为60kN,锚定板直径为300mm,锚定板前方为冻结砂黏土,土温为-15℃,则长期黏聚力为c=108kPa。将上述数据代入公式(6),解得H=351.6mm。 锚定板在冻土中的最小埋深,应通过计算,并考虑到可能遇到的不利情况(例如冻土温度的变化等)来确定。
9 检验与监测
9.1 检验
9 检验与监测
9.1 检 验
9.1.1 基槽(坑)开挖后,应进行基槽检验,当天然地基设计基底下留有冻土层时,应检验残留冻土层是否满足设计要求。
条文说明
9.1.1本条主要适用于以天然土层为地基持力层的浅基础,主要是检验所留冻土层厚度是否满足设计要求,是否有厚度超过设计尺寸的现象。
9.1.2 多年冻土地区的基础下设置由粗颗粒非冻胀性砂砾料构成的垫层时,在压实填土过程中,应分层取样检验土的干密度和含水率,每50m 2 ~100m 2 面积内应有一个检验点,其压实系数应大于或等于0.96,对碎石、卵石土干密度不应低于2.0g/cm 3 ,粒径小于0.075mm颗粒含量不大于15%。
9.1.3 施工完成后的工程桩应进行桩身质量检验。对多年冻土地区施工的灌注桩,基桩完整性检测的数量不应小于总桩数的30%,钻孔取芯检测数宜为总桩数的1%。
条文说明
9.1.3多年冻土地区因地温较低,混凝土质量容易出问题,所以对基桩的检测数量要求高一点,完整性检测数为30%,为了检验混凝土强度是否满足设计要求,应对混凝土采用取芯检测,数量宜为1%。
9.1.4 施工完成后的工程桩应进行单桩竖向承载力检验,并应符合下列规定:
1 季节性冻土地区进行单桩竖向承载力检验时,如桩周存在冻土,应采取措施消除冻结力对承载力的影响。
2 多年冻土地区单桩竖向承载力检验,如按地基土保持冻结状态设计时,应在桩周土体回冻后进行检测,并应按照本规范附录H进行检验。多年冻土地区单桩竖向承载力检验,如按地基土逐渐融化状态或预先融化状态设计时,应在地基土处于融化状态时进行检验,检验方法应符合现行行业标准《建筑基桩检测技术规范》JGJ 106的规定。
条文说明
9.1.4对于季节性冻土地区基桩承载力的检测,当桩周存在冻土时,因冻结强度主要与冻土温度、冻土融沉等级及冻土类别有关,与暖土状态下桩的侧阻力有很大不同,而且冻结强度的存在,会使单桩承载力值偏高,所以应该消除冻结力的影响。对多年冻土地区而言,则应该根据基桩的设计状态进行检测方案选择,如果桩基按照逐渐融化状态设计时,在桩周有冻土时进行试验,则承载力可能要大很多,而如果桩基按照冻结状态设计时,桩周土如果还没有回冻就进行检测,则其值可能低很多,应该根据地基土的使用状态而定。
9.2 监测
9.2 监 测
9.2.1 冻土地区建筑地基基础的监测应符合现行国家标准《建筑地基基础设计规范》GB 50007关于监测的规定。
条文说明
9.2.1不论季节冻土区或是多年冻土区,都可能存在现行国家标准《建筑地基基础设计规范》GB50007所列的情况,其监测要求应满足其要求。
9.2.2 多年冻土区建筑物地基基础设计等级为甲、乙级时,应进行监测。当地基基础设计等级为丙级时,且有下列情况时应进行监测:
1 地基为高含冰率冻土或存在厚层地下冰分布的建筑物;
2 按保持冻结状态地基设计的非桩基础采暖建筑物;
3 按逐渐融化状态地基设计的建筑物。
条文说明
9.2.2建筑物地基设计等级为甲、乙级时,均应按现行国家标准《建筑地基基础设计规范》GB50007要求进行监测。在多年冻土区往往因冻土地基中含有分布不均的高含冰率冻土或厚层地下冰,使得冻土工程地质条件复杂化。在热扰动下冻土地基出现融化而导致建筑物产生不均匀沉降。虽然按保持冻结状态地基设计原则进行基础设计,特别是非桩基基础条件下,环境和建筑物热状态的变化会影响冻土地基热状态的变化,引起地基沉降变形(融化沉降和高温冻土蠕变沉降)。
9.2.3 边坡坡率陡于1:1.75或边坡高度大于4m时,应设置长期稳定性监测系统,监测内容及要求除应符合现行国家标准《建筑边坡工程技术规范》GB 50330的规定外,尚应包括地温及冻土上限的变化。
9.2.4 冻土地基主要监测项目和要求应符合下列规定:
1 地温场监测:包括年平均地温及持力层范围内的地温变化状态,年平均地温观测孔应布设在建筑物的中心部位,深度应大于15m,其余温度场监测孔宜按东西和南北向断面布置,每个断面不宜少于2个,当建筑物长度或宽度大于20m时,每20m应布设一个测点,深度应大于预计最大融化深度2m~3m,或不小于2倍的上限深度,并不小于8m;地温监测点沿深度布设时,从地面起算,在10m范围内,应按0.5m间隔布设,10m以下应按1.0m间隔布设,地温监测精度应为0.1℃;
2 变形监测:基础的冻胀与融沉变形,包括施工和使用期间冻土地基基础的变形监测、基坑变形监测,监测点应设置在外墙上,并应在建筑物20m外空旷场地设置基准点;四个墙角(和曲面)各设一个监测点,其余每间隔20m(或间墙)布设一个监测点。
条文说明
9.2.4冻土地基受热扰动最为敏感。标志多年冻土热稳定性的基本指标是多年冻土的年平均地温,通常可以采用15m深处的冻土地温作代表。当属于高温冻土时,在环境和建筑物热扰动下,极易使冻土地温升高或出现融化。大量的室内外试验数据表明,当冻土温度高于-1.0℃以上时,在外荷载作用下会出生较大的压缩性。因此,温度场监测就成为多年冻土区监测的重要项目,监测冻土地基的温度场的形成及其变化,随之可能引起基础的变形。 通常情况下,建筑物中心部位和热源点对冻土地基热状态的影响最大,建筑物的平面尺寸越大,对冻土地基热状态的影响就越大。因此,温度场监测点应按东西和南北断面布设,除中心布设一个深孔(大于15m)外,均按20m间隔布设监测孔,孔深应达持力层。监测点垂直深度布设,10m内按0.5m间距布设测点,10m以下可按1.0m间距布设。当建筑物下冻土地基的地温升高就意味着冻土地基的热稳定性逐渐丧失,就可能影响建筑物的整体稳定性而出现不均匀变形。 基坑开挖时,基坑壁的冻土热状态可能受干扰而出现变形、坍塌,应对基坑壁和支护进行监测。使用期间建筑物的冻胀和融沉变形常出现在墙角和门窗。冻胀变形多在墙角,融沉变形多在外墙的中部和门窗。因此,变形监测点应布置在墙角和曲面部位的基础梁上,沿外墙基础梁间隔20m(或间墙)布设监测点。同时,在建筑物20m外的空旷场地设置永久性基准点。一般情况下,冻土地区的建筑物变形都可从冻土地基温度场的变化及冻土特征方面找出原因。
9.2.5 监测应按照下列原则进行:
1 多年冻土以冻结状态用作地基时,在建筑物使用期间全程监测;
2 多年冻土以逐渐融化状态用作地基时,监测(5~10)年;
3 多年冻土以预先融化状态用作地基时,监测(3~5)年;
4 监测应与工程施工同时开始,每月应监测三次;建筑物竣工后,在使用期间应延续进行监测,每月一次,直至变形稳定为止。
条文说明
9.2.5冻土地基地温变化直接受气候、环境及建筑物的热状态的影响。一般情况下,竣工后三年间冻土热状态受扰动最为剧烈。为此,冻土地区的温度场观测应从施工开始,每旬观测一次,并在使用期间延续进行,每月观测一次。随着全球气候变暖的影响,冻土地基的热稳定性亦随之变化,对地基设计为甲、乙级的建筑物监测时间就可能更长,直至变形达到稳定为止。当冻土地基热状态和变形逐渐出现不能稳定的趋势时,就应及时采取措施,如热棒等主动降温的措施,以保持冻土地基的热稳定性。
附录A冻土强度指标的特征值
附录A 冻土强度指标的特征值
A.0.1 冻土地基承载力特征值,当不进行原位试验确定时,可根据冻结地基土的名称、土的温度按表A.0.1的规定取值。

注:1 冻土“极限承载力”按表中数值乘以2取值;
2 表中数值适用于本规范表3.1.6中Ⅰ、Ⅱ、Ⅲ类的冻土类型;
3 冻土含水率属于本规范表3.1.6中Ⅳ类冻土类型时,黏性冻土承载力取值应乘以0.8~0.6(含水率接近Ⅲ类时取0.8,接近V类叫取0.6,中间取中值);碎石冻土和砂冻土承载力取值应乘以0.6~0.4(含水率接近Ⅲ类时取0.6,接近V类时取0.4,中间取中值);
4 当含水率小于或等于未冻水含水率时,应按不冻土取值;
5 表中温度是使用期间基础底面下的最高地温,应按本规范附录D的规定确定;
6 本表不适用于盐渍化冻土及冻结泥炭化土。
A.0.2 在无试验资料的情况下,桩端冻土承载力的特征值可按表A.0.2-1的规定确定,对于盐渍化冻土可按表A.0.2-2的规定确定,对于冻结泥炭化土可按表A.0.2-3的规定确定。




A.0.3 冻土和基础间的冻结强度特征值应在现场进行原位测定,或在专门试验设备条件下进行试验测定。若无试验资料时,可依据冻结地基土的土质、物理力学指标按表A.0.3-1的规定确定。对于盐渍化冻土与基础表面间的冻结强度可按表A.0.3-2的规定确定,对于冻结泥炭化土可按表A.0.3-3的规定确定。
表A.0.3-1~表A.0.3-3可用于混凝土或钢筋混凝土基础。其他材质的基础与冻土间的冻结强度,应按表值进行修正,其修正系数应符合表A.0.3-4的规定。



附录B多年冻土中建筑物地基的融化深度
附录B 多年冻土中建筑物地基的融化深度
条文说明
采暖房屋地基土融化深度的计算是一个复杂的课题,有多年冻土的国家,早就在进行试验研究,并提出了许多计算方法,但都有局限性。我国研究较晚,确知它是一个很难掌握的课题,地基土融深受采暖温度、冻土组构及冻土的年平均地温等因素的影响,而且是一个三维不稳定导热温度场;当房屋长宽比大于4时,最大融深可作为二维课题来解。国内学者也提出一些计算方法,其数学解虽经条件假定,仍是很复杂的,也因地质组构多变而很不准确。如1978年6月号的兰州大学学报上发表的“多年冻土区房屋地基融化计算探讨”一文中提出房屋地基最大融深计算式:
式中符号意义见原文。 以此式计算我们钻探观测取得的最大融深为5.0m的满归站24号住宅,其计算结果与实际融深相差太大,不便应用。 一、最大融深的计算 为了推导出一个简便的计算式,假定冻土地基为空间半无限的,房屋已使用了几年或几十年,地基融深已达最大值,融化盘相对稳定。此时,以一维传热原理来探求房屋地基的最大融深计算式;这时房屋取暖传入地基中的热量。由于地基土的热阻有限,并趋近一个常量Q1,即通过室内地面传到融冻界面的热量;从融冻界面传入到地基冻土中的热量,只能提高冻土的温度,使冻土蓄热而不能使冻土融化的热量为Q2,它也是有限的。这是因为地基土在气温影响范围内的土温随气温变化而波动,夏季升温,冬季降温,储蓄在冻土中的热量Q2,在降温时为低温冻土所吸收,即散热,在气温影响范围内的地基土温普遍降低,降温是不均匀的,融化盘周围降温大,盘中降温小,反之亦然,每年升、降循环一次,使蓄热,散热相对平衡,或谓之为地中热流所平衡,所以融深稳定在最大值,故融化盘基本无变化而相对稳定,称为稳定融化盘。 根据上面的分析,当房屋地基土融深已达最大值时,按一维传热原理考虑,假定地基土为均质土体,室内地面温度不变,室内地面到融冻界面的距离均相等为Hmax,同时从室内地面至冻土内热影响范围面的距离均相等为h,在单位时间内的传热量是: 

式(13)只显示了形成融深的几个主要数据,未显示的数据都归纳以系数ψJ表示,所以ψJ是一个很复杂的数据,只好对既有房屋的钻探、观测的融深资料(东北和西北的)和试验房屋融深观测资料中取得的最大融深进行分析综合后,反求ψJ值。同时考虑了使用年限的因素,即使用年限短的房屋尚未达最大融深,详见本规范附录B图B.0.1-1;其中15m~25m宽的房屋,ψJ值均系参考前苏联“CHuⅡ—18—76”规范与我们的经验综合编制的。 式中TB国外均采用室温,而我们却采用室内地面温度,这是因为我国尚无室温与地面温差之规定,卫生条件要求地面温度与室温之差以2.5℃为宜;但我们对既有房屋和试验房屋的地面进行了测定,在最热的7、8月中室温为21℃~27℃时,地面温度为18℃~23℃,基本上满足温差要求,但在最冷的1月份,室温15℃,而地面温度仅有6℃~8℃,且外墙附近的地面温度仍在0℃左右,此时地面平均温度只有3℃~6℃。风火山试验宿舍设有沥青珍珠岩保温层,年平均室温为16℃,而年平均地面温度也只有11.5℃。室温与地面温度相差如此之大,系房屋围护结构保温质量不足,尤其是靠外墙的地面保温质量不足所致。所以我们采用地面温度来计算融深是较为合理的。我们根据现有房屋地面温度观测资料编制了室内地面年平均温度表,如表27所示,供使用者参考。
如设计时房屋围护结构(四周、屋顶及地面)经过热工计算,则其温度可按计算温度采用。 表27资料来源不够充分,有待于研究改进,因此未列入规范中。当增加了足够的地面保温层,或当(我国)制定了室温与地面温差的规定时,即可用室温减规定温差来计算最大融深。 4地基土质系数 当地基为粗颗粒土时,地基融深增大很多,粗粒土与细粒土的导热系数虽不同,但还不能完全反映其导热强度,故需增加一土质系数ψc。根据多年冻土地区多年的勘探资料,对天然上限深浅的分析,并参考了《青藏铁路勘测设计细则》中的最大融深表5-6-1,综合确定粗粒土与细粒土融深的关系比,定出土质系数ψc,按图B.0.1-2取值。若将比值列入房屋地基土融深计算公式中则式(13)可写成:
式中:h——计算融深内粗粒土层厚度(m)。 5室内外高差(地板及保温层)影响系数 多年冻土地区一般都较潮湿,房屋室内外应有较大的高差,以使室内地面较为干燥,除生产房屋根据需要设置外,一般不应低于0.45m;0.45m是指地基融沉压密稳定后的高差。 经试验观测,冬期室内地面温度,由于地基土回冻,使靠外墙1.0m左右的地面处于零度以下,小跨度的房屋中心地面温度也降至3℃~8℃;这样低的地面温度是不宜居住的,故必须设置地面保温层,以降低地面的热损失,提高地面温度。 室内外高差部分,包括地板及保温层,其构造不论是什么材料,均全按保温层计算,并将高差部分材料与地基土一同计算融化状态的导热系数λu值,λf值则不包括室内外高差部分。 室内外有高差△h,由室内地面传入冻土地基的热量,经保温层时一部分热量将由高出室外地面的墙脚散发于室外大气中。因此融深要减少一些,其减少量以高差影响系数ψ△表示。 ψ△值是根据试验观测资料并考虑采暖对冻深的影响系数、房屋的宽度综合分析确定的,见本规范附录B图B.0.1-3,故融深计算式中也应列入此值。这样,采暖房屋地基土最大融深的最终计算式为: 
二、融化盘的形状 根据我们钻探实测资料和青藏高原的钻探资料绘制的图形,进行研究分析,融化盘横断面的形状以房屋横剖面中心线为坐标y轴的抛物线方程y=ax2表示较符合实际情况。由于室温高低和房屋宽度不同,抛物线的焦点位置亦不同,即形状系数a不同;又因房屋朝向不同,其四周地面吸收太阳热能也不同,加之室内热源(火墙、火炉、火炕等)位置各异,最大融深偏向热源,使抛物线的顶点位置偏离房屋中心y轴一个距离b,也称b为形状系数。有了形状方程,还是不便计算融深,故将坐标轴的原点移至室内地面上,以地面为x轴,即上移Hmax,按本规范附录B图B.0.2,则方程y=ax2变为: 
B.0.1 采暖建筑物地基土最大融深应按下式确定:

B.0.2 采暖建筑物地基土达最大融深时,建筑物横断面地基土各点的融深按下式计算(B.0.2):







B.0.3 外墙下最大融深,按本规范公式(B.0.2)计算,此时,所求融深点距坐标原点的距离x应按下列规定取值:

附录C冻胀性土地基上基础的稳定性验算
C.1裸露的建筑物基础
附录C 冻胀性土地基上基础的稳定性验算
条文说明
一、计算的理论基础及依据 残留冻土层的确定只是根据自然场地的冻胀变形规律,没有考虑基础荷重的作用与土中应力对冻胀的影响,或者说地基土的冻胀变形与其上有无建筑物无关,与其上的荷载大小无关。例如,单层的平房与十几层高的住宅楼在按残留冻土层进行基础埋深的设计时,将得出相同的残留冻土层厚度,具有同一埋深,这显然是不够合理的。 附录C所采用的方法是以弹性层状空间半无限体力学的理论为基础的,在一般情况下(均匀的非冻结季节)地基土是单层的均质介质,而在季节冻土冻结过程中则变成了含有冻土和未冻土两层变形模量差异甚大的非均质介质,即双层地基,在融化过程中又变成了融土—冻土—未冻土的三层地基。 均质地基土上的基础在冻结之前由外荷(附加荷载)引起的土中附加应力的分布是属于均质(单层)的,当冻深发展到浅基础底面以下,由于已冻土的力学特征参数与未冻土的差别较大而变成了两层。当基础底面下土冻结到一定厚度(冻层厚度与基础宽度之比),由于冻土的变形模量大于冻结界面下暖土的变形模量几倍甚至十多倍,冻土层产生附加应力的扩散作用与重分配。冻土地区地表土层寒季年复一年的冻结,形成了“后生”季节双层地基。 建(构)筑物其基础底面压力都小于地基承载力设计值,一般都应用均质直线变形体的弹性理论计算土中应力,土冻结之后的力学指标大大提高了,形成双层地基,因此可采用双层空间半无限直线变形体理论来分析地基中的应力及其分布。 季节冻结层在冬季土的负温度沿深度的分布,当冻层厚度不超过最大冻深的3/4时,即负气温在翌年入春回升之前可看成直线关系,根据黑龙江省寒地建筑科学研究院在哈尔滨和大庆两地冻土站(冻深在2m左右地区)实测的竖向平均温度梯度,可近似地用10℃/m表示,地下各点负温度(℃)的绝对值可用下式计算: T=10(h-z)(17) 式中:h——自基础底面算起至冻结界面的冻层厚度(m); z——自基础底面算起冻土层中某点的竖向距离(m)。 冻土的变形模量(或近似称弹性模量)与土的种类、含水程度、荷载大小、加载速率以及土的负温度等都有密切关系。此处由于是讨论冻胀性土的冻胀力问题,因此,土质和含水率选择了冻胀性的黏性土,其变形模量与土温的关系委托中国科学院兰州冰川冻土研究所做的试验,经过整理简化后其结果为: 
省计算技术研究所编了一套,包括圆形、条形和矩形的,后来对计算结果进行分析,认为不理想,于1988年又请中国科学院哈尔滨工程力学研究所重新编了一套,包括圆形、条形以及空间课题中的矩形程序,对其计算结果经整理和分析仍不够满意;最后参考上述两次的计算及教科书中双层地基的解析计算结果,根据实际地基两层的刚度比,基础的面积、形状、上层高度等参数,经过内插、外推求出了条形、方形和圆形图表的结果。 根据一定的基础形式(条形、圆形或矩形)、一定的基础尺寸(基础宽度、直径或边长的数值)和一定的基底之下的冻层厚度,即可查出冻结界面上基础中心点下的应力系数值。 土的冻胀应力是这样得到的,如图22所示,图22a为一基础放置在冻土层内。设计冻深为H,基础埋深为h,冻土层的变形模量、泊松比分别为E1、v1,下卧不冻土层的变形模量E2及泊松比v2均为已知,当基底附加压力为F时,引起地基冻结界面上a点的附加应力为f0,其附加应力的大小与其分布完全可以用双层地基的计算求得。图22b所示的地基与基础,其所有情况与图22a完全相同,二者所不同之处在于图22a为作用力F施加在基础上,地基内a点产生应力f0,图22b为基础固定不动,由于冻土层膨胀对基础产生一P力,引起地基内a点的应力为p0,在界面上的冻胀应力按约束程度的不同有一定的分布规律。如果P=F时,则p0=f0,由于地基基础所组成的受力系统与大小完全相同,则地基和基础的应力状态也完全一致。换句话说,由F引起的在冻结界面上附加应力的大小和分布与产生冻胀力P(=F)的在冻结界面上冻胀应力的分布和大小完全相同;所以求冻胀应力的过程与求附加应力的过程是相同的,也可将附加应力看成冻胀应力的反作用力。 黑龙江省寒地建筑科学研究院于哈尔滨市郊的阎家岗冻土站中,在四个不同冻胀性的场地上进行了法向冻胀力的观测,正方形基础尺寸A=0.7m×0.7m0.5m2,冻层厚度为1.5m~1.8m,基础埋深为零。四个场地的冻胀率η分别为η1=23.5%、η2=16.4%、η3=8.3%、η4=2.5%。其冻胀力、冻结深度与时间的关系见图23、图24、图25和图26。 


根据基础底面之下冻层厚度h与基础尺寸,查双层地基的应力系数图表,就可容易地求出在该时刻冻胀应力σfh的大小。将不同冻胀率条件下和不同深度处得出的冻胀应力画在一张图上便获得土的冻胀应力曲线。 由于在试验冻胀力的过程中基础有20mm~30mm的上抬量,法向冻胀力有一定的松弛,因此,在测得力的基础上再增加50%的力值。形成“土的冻胀应力曲线”素材的情况是:冻胀率η=20%,最大冻深H=1.5m,基础面积A=0.5m2,则冻胀力达到1000kN,相当于2000kN/m2,这样大的冻胀力用在工程上有一定的可靠性。 在求基础埋深的过程中,对传到基础上的荷载只计算上部结构的自重,临时性的活荷载不能计入,如剧院、电影院的观众厅,在有节目演出时座无虚席,但散场以后空无一人,当夜间基土冻胀时荷载根本就不存在;又如学校的教室,在严冬放寒假,正值冻胀严重的时期,学生都回家去,教室是空的等。因此,在计算平衡冻胀力的附加荷载时,只计算实际存在的(墙体扣除门窗洞)结构自重,并应乘以一个小于1的荷载系数(如0.9),以考虑偶然最不利的情况。 基础底面处的接触附加压力可以算出,冻层厚度发展到任一深度处的应力系数可以查到,附加压力乘以应力系数即为该截面上的附加应力。然后寻求小于或等于附加应力的冻胀应力,这种截面所在的深度减去应力系数所对应的冻层厚度即为所求的基础的最小埋深,在这一深度上由于向下的附加应力已经把向上的冻胀应力给平衡了,即压住了,肯定不会出现冻胀变形,所以是绝对安全的。 二、采暖对冻胀力的影响 现行地基基础设计规范中对于有热源房屋(采暖房屋),考虑供热对冻深的影响问题,取中段与角段(端)两个不同值是合理正确的。但对角段的范围应该修改一下,该规范规定自外墙角顶点至两边各延长4m的范围内皆为角段,这种用绝对数值来表现冻深的影响不够合适,实际上这种影响是冻深的函数。例如:在冻深仅有400mm的地区,角段范围为冻深的10倍,而在冻深4.0m的严寒地区,则角段只有1倍的冻深。本规范采用角段的范围为1.5倍的设计冻深,1.5倍冻深之外的影响微弱,可忽略不计。 采暖(或有热源)建筑物对基础的影响要比一个采暖影响系数复杂得多,在基础埋深不小于冻深时,采暖影响系数还有直接使用价值,但对“浅基础”(基底埋在冻层之内)就无法单独使用了。黑龙江省寒地建筑科学研究院在阎家岗冻土站对“采暖房屋的冻胀力”进行了观测,室内采暖期的平均温度见表28。试验基础A为独立基础,基底面积为1.00m×1.00m,埋深为0.50m,下有0.50m的砂垫层,基础A’与A完全相同的对比基础,在裸露的自然场地上,见图27。试验基础B为1m长的条形基础,埋深为0.50m,下有0.50m的砂垫层,基底宽度为0.60m,基础两端的地基土各挖一道宽250mm~300mm的沟,其中填满中、粗砂,深度为1.3m,该沟向室外延伸2.5m~3.0m,沟两侧衬以油纸。试验基础B’为与B完全相同的对比基础,在裸露的自然场地上,砂沟在基侧两边对称,其冻胀力见图28。试验基础C与试验基础A完全相同,其冻胀力见图29。试验基础C为一直径400mm、长1.55m的灌注桩。基础C’为对比基础,见图30。从图中可见,采暖房屋下面的基础所受的冻胀力远较裸露场地的为小,绝不仅是一个采暖影响系数的问题。 




原国家标准《建筑地基基础设计规范》GBJ7中采暖对冻深的影响系数ψt,是为了考虑基础的最小埋深不小于室内采暖时基础附近的冻深而出现的,只能用在这种情况下。而在讨论季节冻土地基中冻胀力对采暖建筑物浅基础的作用时,仍采用这样一个影响系数,就显得很不够用了。例如桩基础,其上所受到的切向冻胀力不单要计算在垂直方向上沿桩身冻层厚度的减少,还要考虑在水平方向上室内一侧非冻土不产生冻胀力的因素。又如浅基础,其底面所受到的法向冻胀力,在计算垂直方向的冻胀力时,有两个边界条件是已知的。一是当采暖影响系数ψt=1.0时,基底所受的法向冻胀力与裸露场地的情况相等,即采暖的影响可忽略不计;二是当基础附近的冻结深度与基础埋深相等时,即ψtzd=dmin,则基底所受到的法向冻胀力为零,法向冻胀力不出现。 此处假定从裸露场地的冻深到采暖后冻深等于基础埋深深度的范围内,法向冻胀力近似按直线分布,即中间任何深度处可内插求得。因此,除采暖对冻深的影响系数ψt外,另外引出两个影响系数,即:由于建筑物采暖其基础周围冻土分布对冻胀力的影响系数ψh,由于建筑物采暖基底之下冻层厚度改变对冻胀力的影响系数ψv。ψh的取值为:1)在房屋的凸角处为0.75;2)在直墙段为0.50;3)在房屋凹角处为0.25。而ψv以按下式计算: 
三、切向冻胀力 影响切向冻胀力的因素除水分、土质与负温三大要素外,还有基础侧表面的粗糙度等。大家都知道,基侧表面的粗糙度不同,对切向冻胀力影响极大,但对此定量的研究不多。应该注意,表面状态改变切向冻胀力与土的冻胀性改变切向冻胀力二者有本质的区别。基侧表面粗糙,仅能改善基础与冻土接触面上的受力情况,提高抗剪强度,即冻结抗剪强度增大,但如果土本身的冻胀性很弱,冻结强度再大也无法体现;反过来,接触面上的冻结强度较低,土的冻胀性再大也施加不到基础上多少,只能增大剪切位移。因此,在减少或消除切向冻胀力的措施中,增加基础侧表面的光滑度和降低基础侧表面与冻土之间的冻结抗剪强度能起到很好的作用,效果是显著的。 关于切向冻胀力的取值: 1查阅了国内和国外一些资料,凡是土的平均冻胀率、桩的平均单位切向冻胀力等数据同时具备的,才收录在内。 所获数据合计232个,其中弱冻胀土28个,冻胀土32个,强冻胀土113个和特强冻胀土59个,见图31。从散点图上看。数据比较分散,用曲线相关分析结果也很差。 
取值问题只可用作图法求解。 2由于桩基础与条形基础的受力情况差别较大,在列表时将条基单独分出,见表29,减半取用。条形基础的切向冻胀力比桩基础小的原因在几点说明中已有详述;同时条形基础很少受切向冻胀力作用而导致破坏的讨论,几点说明中也有,此处不再赘述。 
3条形基础,尤其毛石条形基础在季节冻土地区的少层、多层建筑中应用广泛,但切向冻胀力的试验很少人做。自1990年开始黑龙江省寒地建筑科学研究院在阎家岗冻土站一直进行观测。 从试验得出的数据看,切向冻胀力确实不小,如果检算现有房屋,有相当一部分早应破坏,确有大多数至今完好无损。为建筑物使用安全,在基础浅埋设计中采取防切向冻胀力措施先把切向冻胀力消除掉。避免浅基础遭受切向冻胀力与法向冻胀力共同作用,所以在规范例题中一般不是采取在基侧回填不小于100mm砂层就是将基础侧面砌成不小于9°(β角)的斜面来消除切向冻胀力的。这样可使基础受力清楚,计算准确,安全可靠。 规范附录C公式(C.1.1-2)中设计摩阻力qsia按桩基受压状态的情况取值。由于侧阻力发挥到最大数值需有一个剪切位移过程,考虑到冻拔桩不允许有较大的上拔变形,所以公式中要乘以一个侧阻力发挥程度系数0.5。缺少试验资料时,可按现行行业标准《建筑桩基技术规范》JGJ94的规定取值。 桩基受拔时的受力情况见附图32(a)、(b)、(c)、(d)。(b)为桩身受力,(c)为地基土的受力,由图可见桩对地基土施以向上的作用力∑qs,使地基土在一定范围内形成松动区,其质量密度下降,土对桩身的侧压力减小,导致桩侧与土接触面上的抗剪强度(侧阻力)降低。 在冻胀性地基土中的冻拔桩见图32(e)、(f)、(g)、(h)。(f)为桩基的受力情况: 
的锚固摩阻力的反作用力,冻土层不会整体上移,冻结界面稳定不动,虽有向上的作用力,但绝不会产生哪怕是很小范围的松动区,所以向上的摩阻力不可能降低,冻拔桩不同于受拔桩。至于起锚固作用的摩阻力究竟取多大,这应看桩与周围土的相对剪切位移,如果位移很小或不许有明显的上拔,就不能取极限摩阻力,而要适当降低摩阻力的取值。 在本规范第5.1.4条第3款切向冻胀力防治措施中,提出将基侧表面作成斜面,其tanβ大于等于0.15的效果很好。黑龙江省寒地建筑科学研究院在特强冻胀土中做了不同角度的一批试验桩,经过1985~1989年的观测,其结果绘在图33中。从图中可见,对于混凝土预制桩,当β不小于9°或tanβ不小于0.15时,将不会冻拔上抬。这是防冻切措施中比较可靠、比较经济、比较方便的措施之一。 
在防切向冻胀力的措施中,采用水泥砂浆抹面以改善毛石基础侧表面的粗糙程度,因很大的切向冻胀力每年要作用一次,若施工质量不好容易脱皮,因此,必须保证质量。采用物理化学法处理基侧表面或基侧表面土层,一则成本较高,再则有的不耐久,随时间的延长效果逐渐衰退。 用盐渍化法改善土的冻胀性,同样存在耐久性问题,土中水的运动会慢慢淡化其浓度,使逐渐失效,其副作用是使纯净土盐渍化,有腐蚀作用。在多年冻土地区为避免形成盐渍冻土,在非必要情况下,尽量不用盐渍化法;因在相同负温下,尤其温度较高时,会使土的力学强度指标降低很多。 有一些建筑物基础,尤其是条形基础中部的直线段,按切向冻胀力的计算结果,已经超出安全稳定的警戒线许多,但仍完好无损,这是可能的,但不能由此得出建筑物基础中的切向冻胀力不存在、不考虑或不计算等不正确的结论。前面已说过,土的冻胀力产生于下部冻结界面,切向冻胀力则表现在上部基侧与土冻结在一起的接触面处。冻结界面随时间向下推移,其基础侧表面却原地不动,上部冻胀性土体在冻结过程中先是冻结膨胀,膨胀的结果出现水平冻胀内力,即压应力,随着气温的继续降低,土温低于剧烈相变区之后,膨胀逐渐减弱至零,水平胀力达到最大。此时基侧表面的冻结抗剪强度由于有最大水平法向冻胀压力的存在,冻结强度则达到很高的数值,它能承受并传递很大的切向冻胀力。在此时若气温继续降低,上部土温相应下降,土体开始收缩,水平压应力逐渐减小,土温降到一定程度,水平冻胀内力消失。进入严冬时地表土体出现收缩并产生拉应力(张力),土中张力的存在将明显削弱基侧表面的冻结抗剪强度。当张力足够大,其拉伸变形超过极限值之后,就出现地裂缝,微裂缝一旦出现,由于应力集中的作用,将沿长度及深度方向很快发展延伸,形成较大的裂缝,即常说的“寒冻裂缝”。 在寒冷地区的冬季常可看到基侧散水根部的裂缝,这种裂缝的存在,在裂缝范围内的切向冻胀力肯定不会有多少,甚至全无。如果在上部土层尚未出现裂缝之前,其切向冻胀力就已经超过传给基础的上部荷载时,就要出问题。这种情况必须按切向冻胀力计算。如果地基土是各向同性的理想均质介质(土质、湿度场及温度场),可以根据冻土的长期拉伸极限变形以及其线膨胀系数算出裂缝多边形的尺寸。但由于实际中上部土层的土质很复杂,土中湿度相差很大,各处的土温也不一致,所以地裂缝出现的时间、地点和形状各不相同,带有很大的随机性,难以用计算求得。如果在基础侧面不远处有抗拉的薄弱部位,就会在该处首先出现裂缝。一旦出现裂缝,附近土中张力即被松弛,基侧就不再开裂了。处在这种情况下的基础,其切向冻胀力就符合计算结果,一定要认真考虑。如果在施工时有意识地使基侧冻土形成抗拉的薄弱截面(即采取防冻切措施),诱导该处首开裂缝,将会收到显著效果。总之,如果在设计时没有把握使冻胀性土在基侧形成裂缝,就必须计算切向冻胀力的作用;绝不可对建筑物的稳定性存在侥幸的心理,因此切向冻胀力的计算不可忽略。事实上,确实存在有不少建筑物由于切向冻胀力的作用导致破坏的,这已是众所周知的了。 四、计算例题 如果基础是毛石条形基础,按从试验得出的切向冻胀力的设计值进行计算,一般的建筑结构自重是平衡不了的,尤其在冻胀性较强的地基土中将使建筑物被冻胀抬起。 我国建筑地基基础设计规范对防切向冻胀力的措施有明文规定,因此,我们要求在进行基础浅埋的设计中,首先应采取防切向冻胀力的措施(如基侧回填大于或等于100mm的砂层或将基侧砌成大于或等于9°的斜面)将其消除后,再按法向冻胀力计算。 



五、几点说明 1在规范附录C中按平均冻胀率η求冻胀应力σfh的图C.1.2-1,是在标准冻深z0=1.90m的哈尔滨地区得到的,但它可应用到任何冻深的其他地区,只要冻胀率η沿冻深z的分布规律相似即可,就是将图中的冻深放大或缩小与拟计算地点的深度相同,然后对应着相似点查图。基础底面受到冻胀力的大小,应根据基础的形状和尺寸、冻层厚度等参数按双层地基的计算求得。 在建筑物基础下的地基土,已处于外荷作用下的固结稳定状态,在冻胀应力不超过外荷时不会引起新的变形增量,一旦超过外荷时建筑物就要被冻胀抬起,造成冻害事故,这应尽量避免,在正常情况下一般不允许出现。因此,下卧不冻土的压缩性对土的冻胀性影响不大。 2对切向冻胀力的计算有两条途径,一是查规范附录C表C.1.1,这一方法非常简单方便,但有一定的近似性;二是按层状地基的方法计算,较为繁杂,但比较合理且精度较高。 表C.1.1切向冻胀力设计值τd是将桩基础与条形基础分开列出的,条形基础上的切向冻胀力是桩基础上的一半。 例如从条形基础取出D/2段的长度,它与冻土接触的侧表面长度为D,另一桩基础其直径为d,设d=D/π,桩的周长等于条基两面的长度。该地的设计冻深为h,近似假设条基和桩基中基础对冻土的约束范围相等并等于L,则在设计冻深之内参与冻胀的冻土体积(图34): 
比较两式得知,在参与的土体积中,桩基的多出一项πhL2。一般来说,建筑地基基础中所使用的桩(与验算冻胀力有关的中、小型建筑物),其直径都在600mm以下,而其影响范围L,最少也小不过设计冻深,也就是说d小于L,条基所受的切向冻胀力还不到桩基的一半。 条形基础的受力状态属平面问题,桩基础的受力则属空间问题,二者有很大区别。 3规范附录C图C.1.2-1的曲线是偏于安全的。因形成该曲线的试验基础的装置是用的锚固系统;即在地基土冻结膨胀之前,附加载荷为零,试验过程中对地基施加的外力是冻胀力的反作用力。未冻土地基是在结构自重的作用下达到固结稳定,基础下面土的物理力学性质发生变化,如孔隙比降低、含水率减少等,改变后土质的冻胀性在一定程度上有所削弱。我们计算时仍用改变以前的,所以是比较安全的。 4附录C图C.1.2-2、图C.1.2-3和图C.1.2-4中的应力系数曲线,是在层状空间半无限直线变形体体系中得出的,对裸露场地和非采暖建筑物中的基础,计算冻胀力有较好的适用性,精度较高。采暖建筑物基础下的冻土处在冻土与非冻土的边缘,条件有所改变,按严格计算有一定的近似性,但总的来说向安全的方面偏移。 5在过去采取防冻害措施时,最常用的就是砂垫层法,砂垫层本身不冻胀,这与基础一样,但把它当作基础的一部分就不合适了。因砂垫层在传递应力时有扩散作用,附加压力传到垫层底部变小很多,这与同深度的基底附加压力差别很大,砂垫层的底部若不落到设计冻深的底面,仍起不到防冻害的作用。 6无论切向冻胀力还是法向冻胀力都出自冻结界面处的冻胀应力,它是地基土的冻胀力之源。只要基侧表面与冻土之间的冻结强度足以把所产生的切向冻胀力传递给基础,也就是说切向冻胀力全部消耗了土的冻胀应力,则基础底部的法向冻胀力就不复存在了,基底之下也就不必采取其他措施了。所以过去那种将对基础单独做切向冻胀力与单独做法向冻胀力试验之值叠加的计算是不正确的。 7消除切向冻胀力的措施之一是在基侧回填中粗砂,其厚度不应太小,下限不宜小于100mm。如果保证不了一定的厚度和毛石基础特别不平整,当地基土冻胀上移时,处于地下水位之上的这种松散冻土,也会因摩阻力对基础施以向上的作用力,该力将减少基底的附加压力,对平衡法向冻胀力很不利。因此,设计与施工时基础侧壁都应保证要求的质量,只有这样,不考虑切向冻胀力和砂土的摩阻力才符合实际情况。 8在基础工程的施工过程中,关键的工序之一就是开挖较深的基槽,尤其在雨期施工,水位之下挖土方以及冬季刨冻土等。如果消除切向冻胀力后,全部附加压力能够压住法向冻胀力时,可以免除基底之下作砂垫层了。如果在基础底面之上采取防冻切措施能代替在基底之下采用砂垫层的方案是最理想的,因少挖很多土方,而合理、方便与经济。 9中国季节冻土标准冻深线图中所标示的冻结深度,实质上是冻层厚度,不冻胀土的冻层厚度就是它自身的冻结深度,但对冻胀性土,冻层厚度减去冻胀量才为冻结深度。如哈尔滨地区的标准冻深为1.90m,而哈尔滨市郊阎家岗冻土站中的特强冻胀土(η=23%),其冻层厚度仅有1.50m,其中冻胀量占280mm,实际冻结深度仅有1.22m。这在求基础最小埋深时都设计算,将它作为一个安全因素储备着。 由于基础材料的导热系数不同,有不少基础之下的冻层厚度加大,因为这一加深的范围很小,所增加冻胀力的数量不大,实用上可忽略不计。 10规范附录C中采暖对冻深的影响系数表C.2.1-1不适用于衔接多年冻土的季节融化层,由于冬季的冻结指数远大于夏季的融化指数,冬季融化层全部冻透之后,负温能量尚未耗尽并继续施加作用。 规范附录C中采暖对冻土分布的影响系数表C.2.1-2是针对季节冻土地基的,因外墙内侧一般没有冻土,即便有也是很窄、很薄的,这种很小的局部所形成的冻胀合力与半无限体的地基相比,可忽略不计。但对严寒地区则不然,由于气温低而时间长,室内虽采暖,外墙内侧地面之下的土仍会冻结,而且达到不可忽视的一定空间尺寸。如冻进外墙内侧1m宽以上,在这种情况下,对阳墙角来说,基础周围冻土的分布,就与裸露场地基础的条件相差无几了,平面分布的影响系数可认为等于1.0,若中间值时可内插求取ψh。 11附录C自锚式基础的公式(C.3.1)中,Rta为当基础受切向冻胀力作用而上移时,基础扩大部分顶面覆盖土层产生的反力;近似看作均匀分布,该反力按地基受压状态承载力的计算值取用,当基础上覆土层为非原状时,除要对基坑回填施工的质量提出严格要求外,根据实际回填质量尚应乘以折减系数0.6~0.8。
C.1 裸露的建筑物基础
C.1.1 切向冻胀力作用下,基础稳定性验算应符合下列规定:



C.1.2 法向冻胀力作用下基础最小埋深d min 的计算应符合下列规定:







C.1.3 切向冻胀力、法向冻胀力同时作用下的基础,应符合下列规定:





C.2采暖建筑物基础
C.2 采暖建筑物基础
C.2.1 切向冻胀力作用下桩基础和墩基础切向冻胀力计算,应符合下列规定:






C.2.2 法向冻胀力作用下基础所受冻胀力的计算应符合下列规定:





C.2.3 切向冻胀力与法向冻胀力同时作用时基础所受冻胀力的计算应符合下列规定:

C.3自锚式基础
C.3 自锚式基础
C.3.1 扩底桩及扩展基础等自锚式基础抗切向冻胀力的稳定性验算应符合下式要求:


附录D冻土地温特征值及融化盘下最高土温的计算
附录D 冻土地温特征值及融化盘下最高土温的计算
D.1 冻土地温特征值的计算
条文说明
1根据傅立叶第一定律,在无内热源的均匀介质中,温度波的振幅随深度按指数规律衰减,并可按下式计算:
将上式用于冻土地温特征值的计算基于以下假设: 1)土中水无相变,即不考虑土冻结融化引起的地温变化; 2)土质均匀,不同深度的年平均地温随深度按线性变化,地温年振幅按指数规律衰减; 3)活动层底面的年平均地温绝对值等于该深度处的地温年振幅。 2算例: 已知:东北满归CK3测温孔处多年冻土上限深度为2.3m;根据地质资料查规范附录K求得冻土加权平均导温系数为0.00551m2/h;1973年10月实测地温数据如下: 深度为m:2.3,4.0,5.0,6.0,7.0,8.0,9.0,10.0,11.0,12.0,13.0,15.0,20.0 地温为℃:0.0,-0.7,-0.9,-1.1,-1.3,-1.4,-1.5,-1.6,-1.6,-1.7,-1.8,-1.8,-2.0 计算步骤[下面所用公式(D.1.1-1)~公式(D.1.1-7),见本规范附录D]: 

D.1.1 根据现场钻孔一次测温资料计算活动层下不同深度处的年平均地温、年最高地温和年最低地温时,一般根据15m和20m深度的实测地温构建直线代表各个深度的年平均地温,然后根据土层中的热传递规律结合活动层底面的特殊性计算各个深度的年最高地温和年最低地温,其计算方法如下:


D.2 采暖建筑物稳定融化盘下冻土最高温度
条文说明

采暖房屋是在天然地面的一点上增加了一个小小的人为热源,必然对此点地温有一定的影响,所以形成采暖房屋融化盘,或称人为上限,地温曲线也随之变化,但因人为热源热量很小,对温度只起干扰作用,而不改变其形态,即增加了一个人为热源影响系数ξ,使温度波幅有所增大。我们要求的是融化盘下冻土的最高月平均温度,为了计算方便,只取融化盘下的部分,见图36。其融冻界面的温度波幅为T,图36的曲线即温度波幅衰减曲线,其包络部分为冻土温度升高值,稳定融化盘下冻土的年平均温度T,也就是融冻界面的温度波幅。它与年平均地温基本相等,故T=T=Tcp,则稳定融化盘下任一深度y处冻土的最高月平均温度: 

人为热源影响系数ε,是根据我们钻探与试验观测资料分析归纳取定的。在多年的观测资料整理时,即发现融化盘下最高月平均地温在同条件下融深越大,其地温就越高,并和融深h与多年冻土地温年变化深度H之比值有关。其比值越大,地温越高,因此以此比值来表示ξ值,一般h偏低值即计算温度稍高于实测值,其原因是我们的试验房屋观测时间尚不够长,融化盘下冻土在长期的热影响下,冻土温度还有微小的升高后才趋于稳定,所以例题中计算温度大都略高于实测值;同时因冻土结构的差异,一幢房屋融化盘断面下的冻土温度也有所不同。如朝晖试验房8号住宅融化盘下的最高月平均温度见表30,是有差别的,计算温度稍高,是房屋使用期的安全储备。 


D.2.1 融化盘下冻土最高温度可按下式计算:

附录E架空通风基础通风孔面积的确定
附录E 架空通风基础通风孔面积的确定
条文说明
1通风基础通风模数μ1(本规范附录E表E.0.2-1)的确定: 1)我国多年冻土主要分布在东北大小兴安岭地区和青藏高原及祁连山、天山地区。其共同特点是:年平均气温低,冻结期长,降水集中在暖季,年蒸发量很大。但是,东北高纬度区,与西部高山高原区的气候也有很大差异,如东北大小兴安岭多年冻土地区的气温年较差较大(70℃~80℃),日照时数较小(2500h/年~2600h/年);西部高原高山多年冻土地区的气温年较差较小(仅50℃~60℃),日照时数较大(2600h/年~3000h/年)。因此,在相同年平均气温条件下,不同地区的冻结和融化特征有很大差异。所以在表31中分别按地区列出通风模数。 2)多年冻土分布的连续性与年平均气温关系密切,年平均气温又是间接评价多年冻土热稳定性、选择冻土地基设计原则的重要参数。以东北多年冻土为例,大片连续多年冻土区,年平均气温低于-4.5℃;岛状融区多年冻土区,年平均气温约为-2.5℃~-4.5℃;岛状冻土区,年平均气温高于-2.5℃。因此,确定通风模数时,以年平均气温划分,这样划分在使用上比较方便。 3)通风模数,是根据建筑物基础、地基土和周围空气,在寒季和暖季的热交换情况来确定的。通风基础的通风模数计算方法,见前哈尔滨建筑工程学院研究资料“多年冻土地区架空通风基础的热工计算”。对东北及西部部分多年冻土地区计算结果列于表31。 















E.0.1 多年冻土地基上,自然通风基础的隐蔽通风孔面积,应符合下列规定:

E.0.2 自然通风架空基础通风模数μ的计算应符合下列规定:







附录F多年冻土地基静载荷试验要点
附录F 多年冻土地基静载荷试验要点
条文说明
1冻土变形特性 冻土是由固相(矿物颗粒、冰)、液相(未冻水)、气相(水气、空气)等介质所组成的多相体系。矿物颗粒间通过冰胶结在一起,从而产生较大的强度。由于冰和未冻水的存在,它在受荷下的变形具有强烈的流变特性。图38a为单轴应力状态和恒温条件下冻土典型蠕变曲线,图38b表示相应的蠕变速率对时间的关系。图中0A是瞬间应变,以后可以看到三个时间阶段。第Ⅰ阶段AB为不稳定的蠕变阶段,应变速率是逐渐减小的;第Ⅱ阶段BC为应变速率不变的稳定蠕变流。BC段持续时间的长短,与应力大小有关:第Ⅲ阶段为应变速率增加的渐进流,最后地基丧失稳定性,因此可以认为C点的出现是地基进入极限应力状态。这样,不同的荷载延续时间,对应于不同的抗剪强度。相应于冻土稳定流为无限长延续的长期强度。认为是土的标准强度,因为在稳定蠕变阶段中,冻土是处于没有破坏而连续性的黏塑流动之中,只要转变到渐进流的时间超过建筑物的设计寿命以及总沉降量不超过建筑物地基容许值,则所确定地基强度限度是可以接受的。 2冻土抗剪强度不仅取决于影响未冻土抗剪强度的有关因素(如土的组成、含水率、结构等)。还与冻土温度及外荷作用时间有关,其中负温度的影响是十分显著的。根据青藏风火山地区资料,在其他条件相同的情况下,冻土温度-1.5℃时的长期黏聚力c1=82kPa,而-2.3℃时c1=134kPa,相应的冻土极限荷载为420kPa和690kPa。可见,在整个试验期间,保持冻土地基天然状态温度的重要性,并应在量测沉降量的同时,测读冻土地基深度在1倍~1.5倍基础宽度范围内的温度。 3根据软土地区荷载试验资料,承压板宽度从500mm变化到3000mm,所得到的比例极限相同,P0.02变化范围在100kPa~140kPa,说明土内摩擦角较小时,承压板面积对地基承载力影响不大。冻土与软土一样,一般内摩擦角较小或接近零度,因而实际上也可忽略承压板面积大小对承载力的影响,另外冻土地基强度较高,增加承压板面积,使试验工作量增加。因此,附录F中规定一般承压板面积为0.25m2。 4冻土地基荷载下稳定条件是根据地基每昼夜累计变形值: 1)中国科学院兰州冰川冻土研究所吴紫汪等的研究认为,单轴应力下冻土应力-应变方程可写成 










F.0.1 多年冻土地基静载荷试验应选择在冻土层(持力层)温度最高的月份进行,当在地温非最高月份进行试验时,对试验结果应进行温度修正。
F.0.2 试验土层应保持原状结构和天然温度。承压板底部应铺中、粗砂找平层(厚度为20mm),在整个试验期间应保持其冻土层温度场的稳定。
F.0.3 承压板面积不应小于0.25m 2 ,试坑宽度不应小于承压板宽度或直径的3倍。
F.0.4 加荷级数不应小于8级;第一级宜为预估极限荷载的15%~30%,以后每级宜为预估极限荷载的10%~15%。
F.0.5 每级加荷后均应测读1次承压板沉降,以后应每隔1h测读1次;当累计24h的沉降量:砂土不大于0.5mm或黏性土不大于1.0mm时,可认为地基土处于第一蠕变阶段(蠕变速率减少阶段),即下沉稳定,可加下一级荷载。
F.0.6 对承压板下深度为1.5倍承压板宽度或直径范围的冻土温度,应每24h测读一次。
F.0.7 当某级荷载施加之后连续10d达不到稳定标准,或总沉降量S大于0.06b时,应终止试验,其对应的前一级荷载即为极限荷载。
F.0.8 冻土地基承载力的特征值应按下列规定确定:
1 当p-s曲线上有比例界限时,取该比例界限所对应的荷载值;
2 当极限荷载小于对应比例界限荷载值的2倍时,取极限荷载值的一半;
3 当以上两个基本值可同时取得时应取低值。
F.0.9 同一土层参加统计的试验点不应少于3点,当试验实测值的极差不超过其平均值的30%时,取此平均值作为该土层冻土地基承载力的特征值。
附录G冻土融化下沉系数和压缩系数指标
附录G 冻土融化下沉系数和压缩系数指标
G.0.1 冻土地基融化时沉降计算中的冻土融化下沉系数和压缩系数,应以试验方法确定。对于均质的冻结细粒土可以在试验室条件下用专门的试验装置确定。
G.0.2 冻土融化下沉系数δ 0 ,当没有试验资料时,可依据冻结地基土的土质及物理力学性质,按下列公式计算:











G.0.3 冻土融化后的体积压缩系数m v ,可按表G.0.3的规定取值。


附录H多年冻土地基单桩竖向静载荷试验要点
附录H 多年冻土地基单桩竖向静载荷试验要点
条文说明
1多年冻土地基中桩的承载能力由桩侧冻结力和桩端承载力两部分构成。在桩施工过程中,多年冻土的热状况受到干扰,桩周多年冻土温度上升,甚至使多年冻土融化。钻孔插入桩和钻孔灌注桩,由于回填料和混凝土带入大量热量以及混凝土的水化热,对多年冻土的热状态干扰更大。在施工结束时。桩与地基土并未冻结在一起,也就是说,桩侧冻结力还没有形成。所以桩不具备承载能力。只有在桩周土体回冻,多年冻土温度恢复正常后,桩才能承载。因此,在多年冻土中试桩时,施工后,需有一段时间让地基回冻,这段时间的长短与桩的种类和冻土条件有关。一般来讲,钻孔打入桩时间较短,钻孔插入桩次之,钻孔灌注桩时间最长。多年冻土温度低时,回冻时间短,反之,则回冻时间长。据铁道部科学研究院西北分院在青藏高原多年冻土的试验,钻孔打入桩需5d~11d基本可以回冻,钻孔插入桩则要6d~15d,而钻孔灌注桩需30d~60d。因此,在多年冻土地区试桩时,应充分考虑桩的回冻时间。据前苏联资料,桩经过一个冬天后,可以得到稳定的承载力。 2冻土的抗压强度和冻结强度都是温度的函数,它们随温度的升高而减小,随温度的降低而增大,特别在冻土温度较高的情况下,变化尤为明显。地基中多年冻土的温度在一年中是随气温的变化而周期性变化的。在夏季末冬季初,多年冻土温度达到最高值,冻土抗压强度和冻结强度达到最小值,这是桩工作最不利的时间,试桩应选在这个时候。如果试桩较多,施工又能保证桩周条件基本一致时,也可在其他时间试桩,这时可找出桩的承载力与冻土温度的关系,从而找出桩的最小承载力。 3单桩试验方法很多,最常用的有蠕变试验法、慢速维持荷载法和快速维持荷载法。蠕变试验法由于用桩多、时间长,试验期间冻土条件变化过大,所以较少采用。慢速维持荷载法和快速维持荷载法可以克服蠕变试验法的某些缺点,因此,是多年冻土地基单桩荷载试验经常采用的方法。近年来,为了尽量缩短试验时间,在美国和俄罗斯多采用快速维持荷载法。 据美国陆军工程兵寒区研究与工程实验室资料,试桩时,每24h加一级荷载,每级100kN,直到破坏。破坏标准取桩头总下沉超过1.5in(38.1mm)为准。在俄罗斯,等速加载法按如下标准进行:1)荷载:第一级为计算承载力的一半。以后各级均为计算承载力的20%,级数不少于6~7级;砂类土每24h加一级,黏土类土每48h(或72h)加一级;2)破坏标准:桩产生迅速流动。据铁道部科学研究院西北分院试验,当加荷速度大于2.4h/kN后,冻结强度随加荷速度的变化就小了,见图39。
综合上述资料,附录H中规定快速维持荷载时,加载速度不得小于24h加一级。 采用快速维持荷载法确定承载力时,假定等速流动速度等于零时的荷载为基本承载力。也就是说,在该荷载作用下,桩-地基系统只产生衰减蠕变。 慢速维持荷载法的稳定标准是根据前苏联1962年《多年冻土桩基设计和修建细则》中提出的标准确定的,铁道部利学研究院西北分院在多年冻土区桩基试验中,亦采用了这一标准,即0.5mm/d。该细则的编制者认为0.5mm/d这个值是稳定蠕变与前进流动的界限。也就是说,当桩在荷载作用下,其蠕变下沉速度超过0.5mm/d时,桩将进入前进流动而破坏。
H.0.1 多年冻土中试验桩施工后,应待冻土地温恢复后方可进行载荷试验。试验桩宜经过一个冬期后再进行试验。
H.0.2 试桩时间宜选在夏季末冬季初多年冻土地温出现最高值的一段时间内进行。
H.0.3 单桩静载荷试验可根据试验条件和试验要求,选用慢速维持荷载法或快速维持荷载法进行试验。
H.0.4 采用慢速维持荷载法时,应符合下列要求:
1 加载级数不应少于6级,第一级荷载应为预估极限荷载的25%。以后各级荷载可为极限荷载的15%,累计试验荷载不得小于设计荷载的2倍;
2 在某级荷载作用下,当桩在最后24h内的下沉量不大于0.5mm时,应视为下沉已稳定,方可施加下一级荷载;
3 在某级荷载作用下,连续10昼夜达不到稳定。应视为桩-地基系统已破坏,可终止加载;
4 测读时间应符合下列规定:
1)沉降:加载前读一次,加载后读一次,此后每2h读一次。在高载下,当桩下沉快速时观测次数应增加,缩短间隔时间。
2)地温:每24h观测一次。
H.0.5 采用快速维持荷载法时,应符合下列要求:
1 快速加载时,每级荷载的间隔时间应视桩周冻土类型和冻土条件确定,一般不得小于24h,且每级荷载的间隔时间应相等;
2 加载的次数不得少于6级,荷载级差可选择预估极限荷载的15%;当桩在某级荷载作用下产生迅速下沉时,或桩头总下沉量超过40mm时,即可终止试验;
3 快速加载时,沉降观测和地温观测的应与慢速加载时相同。
H.0.6 单桩竖向极限承载力的确定应符合下列规定:
1 慢速加载时,破坏荷载的前一级荷载即为桩的极限承载力;
2 快速加载时,找出每级荷载下桩的稳定下沉速度(即稳定蠕变速率),并绘制桩的流变曲线图(图H.0.6),曲线延长线与横坐标的交点应作为桩的极限承载力;
3 参加统计的试桩,当满足其极差不超过平均值的30%时,可取其平均值为单桩竖向极限承载力。当极差超过平均值的30%时,宜增加试桩数量并分析极差过大的原因,结合工程具体情况确定极限承载力,对桩数为3根及3根以下的柱下承台,应取低值。

H.0.7 单桩竖向承载力特征值R a 应按单桩竖向极限承载力的一半取值。
附录J热桩、热棒基础计算
附录J 热桩、热棒基础计算
条文说明
1热虹吸-地基系统工作时,其热量的传递过程十分复杂。它包括热量传递的三种基本形式,即包括传导、对流和辐射。在蒸发段,土体和器壁中为传导传热;在器壁与液体工质间为对流换热;在蒸汽与液体工质间为沸腾传热。在冷凝段,气体工质与冷凝液膜之间为冷凝传热;冷凝液膜与器壁之间为对流换热;在冷凝器壁中为传导传热;冷凝器与大气之间为对流换热和辐射传热。热虹吸的传热量取决于总的传热系数。也就是说,取决于上述各部分的热阻和温差。土体热阻与器壁热阻相比,土体热阻要大得多。以外径0.4m、壁厚0.01m的钢管热桩为例,若蒸发段埋入多年冻土中7m,在传热影响半径为1.5m时,土体的热阻为0.0231h·℃/W,而管壁的热阻仅为0.0000257h·℃/W。即管壁的热阻仅为土体热阻的1/800。在各接触面的对流换热热阻中,以冷凝器与大气接触面的热阻最大,据计算,该热阻约为液体工质与管壁接触面热阻的20倍。而蒸发与冷凝热阻则更小,约为冷凝器与大气接触面热阻的1/400~1/1000。所以,在实际计算中,忽略其他热阻,仅采用土体热阻和冷凝器的放热热阻进行计算,对于工程应用来讲,是完全可以满足要求的。 2冷凝器放热系数,是冷凝器的总放热系数,它包括对流放热系数和辐射放热系数。放热系数也叫换热系数或受热系数。它的值不仅与接触面材料的性质有关,而且与接触面的形状、尺寸以及液体和气体流动的条件等有关,特别与液体或气体流动的速度有着密切关系。流体的状态参数(如温度、密度)和流体的物性(如黏滞性、热传导性等),都对放热系数有很大影响。因此,对于不同类型的冷凝器和不同的表面处理方法,都应进行试验,以确定相应的放热系数。 有效率e是指冷凝器的实际传热量与全部叶片都处于基本温度时可传递热量之比。无叶片的钢管冷凝器,其有效率e=1。在冷凝器风洞试验中,我们确定的是eh与风速v的关系。 3土体热阻计算公式,摘自美国土木工程协会出版的《冻土工程中的热工设计问题》一书。 热虹吸的冻结半径,除决定于热虹吸本身的传热特性外,还与土体的含水率、密度以及空气的冻结指数有着密切关系。可按本规范附录J中的公式(J.0.6)求解。在东北大、小兴安岭和青藏高原高寒地区,其冻结半径一般在1m左右。热虹吸在多年冻土中使用时,其有效传热半径约1.5m左右。本规范附录J图J.0.6中,冻结指数与冻结半径的关系,是用铁道部科学研究院西北分院生产的热虹吸,根据低温风洞试验资料,计算得出的。 4使用热虹吸的桩基础,在寒季可使桩周和桩底的多年冻土温度大幅度降低。但暖季来临,桩周冻土温度将迅速升高。至暖季末,桩周多年冻土的温度较之一般地基多年冻土温度,仍将低0.8℃左右。热虹吸地基多年冻土地温的这种降低,可使桩的承载能力有明显增加,并可有效地防止地基多年冻土的衰退。 5钢管桩的放热系数未进行过试验。在计算中,假定与已试验过的冷凝器相同。这种假定是偏于安全的。据美国阿拉斯加北极基础有限公司资料,无叶片的钢管冷凝器,其放热系数约为叶片式冷凝器放热系数的2倍。 6热桩、热棒基础计算算例 1)一钢管热桩的计算 设有一直径0.40m的钢管热桩,埋于多年冻土中,用来承担上部结构荷载和稳定地基中的多年冻土(图40),
求该热桩的年近似传热量和桩周冻土地基的温度降低值,冻结期为240d,冻结期平均气温为-10.5℃,平均风速为5.0m/s.蒸发段平均地温-3.0℃,冻土导热系数λ=1.997W/(m2·℃),多年冻土上限埋深1.0m。 题解: ①绘制热流程图: 由于活动层厚度较薄,冻结活动层的冷量主要来自大气层。故在计算中,将活动层中热桩看作绝热段。这样,在热桩-地基系统中,多年冻土是唯一的热源,钢管冷凝段是唯一的热汇。多年冻土中的热量传至热桩蒸发段,使液体工质蒸发成气体;气体工质在压差作用下,携带热量上升至冷凝段,将热量传递给钢管(冷凝器),散发至大气中,气体工质冷凝成液体。据此,可以绘出热流程图,见图41。
单位时间的传热量(热通量),采用下面公式计算:
②计算冷凝段的热阻Rf: 在该算例中,冷凝器为无散热翅片的裸露钢管,据有关资料,裸露钢管的放热系数,较叶片式散热器的大。由于裸露钢管的放热系数无计算公式,这里采用铁道部科学研究院西北分院提出的叶片式散热器放热系数计算公式,即本规范附录J中公式(J.0.4-2)进行计算,即: 









J.0.1 液、汽两相对流循环热桩、热棒,在寒季可将地基中的热量吸出,故又称为热虹吸。热虹吸在单位时间内的传热量,应根据热虹吸-地基系统的热状态分析所得热流程图计算确定。对于垂直埋于天然地基中热虹吸的热流程,应符合图J.0.1的规定。

J.0.2 热虹吸-地基系统的热通量,按下面公式计算:


J.0.3 一般情况下,计算热虹吸单位时间内的传热量时,本规范公式(J.0.2)中的热阻,只计入冷凝器热阻和土体热阻,可简化为下式计算:

J.0.4 冷凝器表面的放热热阻R f ,可通过低温风洞试验测定。当无条件试验时,冷凝器表面的放热热阻,可按下式计算:



J.0.5 热虹吸蒸发段传热影响范围土体的热阻R s ,用下列公式计算:









J.0.6 采用热虹吸冻结地基融土时,热虹吸的冻结半径r,是气温冻结指数的函数(图J.0.6),可按下式求解:


J.0.7 热棒在寒季的产冷量和降温效果,与热棒蒸发段外直径和长度等有关,其热工计算性能应由试验确定,如没有试验资料,按表J.0.7取值。


附录K冻土、未冻土热物理指标的计算值
附录K 冻土、未冻土热物理指标的计算值
K.0.1 根据土的类别、天然含水率及干密度测定数值,冻土和未冻土的容积热容量、导热系数和导温系数可分别按表K.0.1-1~表K.0.1-4取值。大含水(冰)率土的导热系数在无实测资料时可按表K.0.1-5取值。












K.0.2 单位土体相变热和未冻水含水率的确定应符合下列规定:






K.0.3 根据土的物理指标选取计算热参数时应符合下列要求:

本规范用词说明
本规范用词说明
1 为便于在执行本规范条文时区别对待,对要求严格程度不同的用词说明如下:
1)表示很严格,非这样做不可的:
正面词采用“必须”,反面问采用“严禁”;
2)表示严格,在正常情况下均应这样做的:
正面词采用“应”,反面词采用“不应”或“不得”;
3)表示允许稍有选择,在条件许可时首先应这样做的:
正面词采用“宜”,反面词采用“不宜”;
4)表示有选择,在一定条件下可以这样做的,采用“可”。
2 条文中指明应按其他有关标准执行的写法为:“应符合……的规定”或”应按……执行”。
引用标准名录
引用标准名录
1 《砌体结构设计规范》GB 50003
2 《建筑地基基础设计规范》GB 50007
3 《混凝土结构设计规范》GB 50010
4 《建筑边坡工程技术规范》GB 50330
5 《建筑桩基技术规范》JGJ 94
6 《建筑基桩检测技术规范》JGJ 106
自2022年1月1日起废止的条文

