Appearance
《混凝土异形柱结构技术规程》JGJ 149-2006
🗓️ 实施时间: 2006-08-01
总 则
1.0.1 为在混凝土异形柱结构设计及施工中贯彻执行国家技术经济政策,做到安全适用、技术先进、经济合理、确保质量,制定本规程。
条文说明
1.0.1 混凝土异形柱结构是以T形、L形、十字形的异形截面柱(以下简称异形柱)代替一般框架柱作为竖向支承构件而构成的结构,以避免框架柱在室内凸出,少占建筑空间,改善建筑观瞻,为建筑设计及使用功能带来灵活性和方便性;同时结合墙体改革,采用保温、隔热、轻质、高效的墙体材料作为框架填充墙及内隔墙,代替传统的烧结普通砖墙,以贯彻国家关于节约能源、节约土地、利用废料、保护环境的政策。
混凝土异形柱结构体系与一般矩形柱结构体系之间既存在着共性,也具有各自的特性。由于异形柱与矩形柱二者在截面特性、内力和变形特性、抗震性能等方面的显著差异,导致在异形柱结构设计与施工中一些不容忽视的问题,这些方面在目前我国现行规范、规程中尚未得到反映。随着异形柱结构在各地逐渐推广应用,迫切需要异形柱结构的行业标准作为指导异形柱结构设计施工、工程审查及质量监控的规程依据。近年来国内各高等院校、设计、研究单位对异形柱结构的基本性能、设计方法、构造措施及工程应用等方面进行了大量的科学研究与工程实践,包括:异形柱正截面、斜截面、梁柱节点的试验及理论研究、异形柱结构模型的模拟地震作用试验(振动台试验及低周反复水平荷载试验)研究、异形柱结构抗震分析及抗震性能研究、异形柱结构专用设计软件研究及异形柱结构标准设计研究等。一些省市制订并实施了异形柱结构地方标准,一些地方的国家级住宅示范小区中也建有异形柱结构住宅建筑,我国异形柱结构的科学研究成果不断充实,设计与施工的工程实践经验不断积累,为了在混凝土异形柱结构设计与施工中贯彻执行国家技术经济政策,做到安全适用、技术先进、经济合理、确保质量,特制订《混凝土异形柱结构技术规程》作为中华人民共和国行业标准。
1.0.2 本规程主要适用于非抗震设计和抗震设防烈度为6度、7度(0.10g,0.15g)和8度(0.20g)抗震设计的一般居住建筑混凝土异形柱结构的设计及施工。
条文说明
1.0.2 混凝土异形柱结构体系原来主要用于住宅建筑,近年来逐渐扩展到用于平面及竖向布置较为规则的宿舍建筑等,工程实践表明效果良好。异形柱结构体系也可用于类似的较为规则的一般民用建筑。
由于我国目前尚无在8度(0.30g)及9度抗震设防地区异形柱结构的设计与施工工程实践经验,也没有相应的可资依据的研究成果,且考虑到异形柱结构的抗震性能特点,故未将抗震设防烈度为8度(0.30g)及9度抗震设计的建筑列入本规程适用范围。
1.0.3 混凝土异形柱结构的设计及施工,除应符合本规程的规定外,尚应符合国家现行有关标准的规定。
条文说明
1.0.3 本规程遵照现行国家标准《建筑结构可靠度设计统一标准》GB 50068、《建筑结构荷载规范》GB 50009、《混凝土结构设计规范》GB 50010、《建筑抗震设计规范》GB 50011、《混凝土结构工程施工质量验收规范》GB 50204及现行行业标准《高层建筑混凝土结构技术规程》JGJ 3等,并根据异形柱结构有关试验、理论的研究成果和工程设计、施工的实践经验编制而成。
术语、符号
2.1 术 语
2.1.1 异形柱 specially shaped column
截面几何形状为L形、T形和十字形,且截面各肢的肢高肢厚比不大于4的柱。
2.1.2 异形柱结构 structure with specially shaped columns
采用异形柱的框架结构和框架-剪力墙结构。
2.1.3 柱截面肢高肢厚比 ratio of section height to section thickness of column 1eg
异形柱柱肢截面高度与厚度的比值。
条文说明
本规程的术语系根据现行国家标准《工程结构设计基本术语和通用符号》GBJ 132和《建筑结构设计术语和符号标准》GB/T 50083给出的。
2.2 符号


条文说明
本规程的符号主要是根据现行国家标准《混凝土结构设计规范》GB 50010和《建筑抗震设计规范》GB 50011规定的。有些符号基于异形柱结构特点作了相应的调整和补充。
结构设计的基本规定
3.1 结构体系
3.1.1 异形柱结构可采用框架结构和框架—剪力墙结构体系。
根据建筑布置及结构受力的需要,异形柱结构中的框架柱,可全部采用异形柱,也可部分采用一般框架柱。
当根据建筑功能需要设置底部大空间时,可通过框架底部抽柱并设置转换梁,形成底部抽柱带转换层的异形柱结构,其结构设计应符合本规程附录A的规定。
条文说明
3.1.1 长期以来,工程实际应用的主要是以T形、L形和十字形截面的异形柱构成的框架结构和框架—剪力墙结构体系,对柱的其他截面形式由于问题的复杂性及目前缺乏充分研究依据而未列入。
这里的异形柱框架结构体系包括全部由异形柱作为竖向受力构件组成的钢筋混凝土结构,也包括由于结构受力需要而部分采用一般框架柱的情形。
为满足在建筑物底部设置大空间的建筑功能要求,异形柱结构体系还可以采用底部抽柱带转换层的异形柱框架结构或异形柱框架-剪力墙结构,此时应遵守本规程附录A的规定。框架-核心筒结构是框架—剪力墙结构中剪力墙集中布置于建筑平面核心部位的一种特殊情形,其核心筒具有较大的空间刚度和抗倾覆力矩的能力,其外围周边框架柱的抗扭能力相对薄弱,成为抗震的薄弱环节,现有的震害资料表明,框架-核心筒结构在强烈地震作用下,框架柱的损坏程度明显大于核心筒。目前对异形柱用于此类结构体系尚缺乏研究,故现阶段规程的异形柱结构中不包括此类结构体系。
3.1.2 异形柱结构适用的房屋最大高度应符合表3.1.2的要求。
条文说明
3.1.2 对混凝土异形柱结构,从结构安全和经济合理等方面综合考虑,其适用的房屋最大高度应有所限制,我国现行有关标准中还没有对异形柱结构适用的房屋最大高度做出规定,为此,本规程针对混凝土异形柱框架及框架—剪力墙两种结构体系的一批代表性典型工程,主要考虑下列基本条件:①非抗震设计;②抗震设防烈度为6度、7度(0.10g,0.15g)及8度(0.20g)的抗震设计;③不同场地类别;④不同开间柱网尺寸;⑤结构平均自重按12~14kN/m2;⑥标准层层高按2.9m。根据本规程及现行国家标准的有关规定,进行了系统的结构弹性及弹塑性分析计算,综合考虑异形柱结构现有的理论研究、试验研究成果及设计、施工的工程实践经验,由此归纳总结得到本规程关于异形柱结构适用的房屋最大高度的条文规定,并与现行国家标准相关规定的表达方式基本保持一致,用作工程设计的宏观控制。通过25项典型工程试设计的核验,认为本条关于异形柱结构适用的房屋最大高度的规定是合适的、可行的。
结构的顶层采用坡屋顶时适用的房屋最大高度在国家现行有关标准中未作具体规定,异形柱结构设计时可由设计人员根据实际情况合理确定。当檐口标高不设水平楼板时,总高度可算至檐口标高处;当檐口标高附近有水平楼板,即带阁楼的坡屋顶情形,此时高度可算至坡高的1/2高度处。
异形柱框架-剪力墙结构在基本振型地震作用下,框架部分承受的地震倾覆力矩若大于结构总地震倾覆力矩的50%,其最大适用高度不宜再按框架-剪力墙结构的要求执行,但可比框架结构的要求适当放松,放松的幅度可根据剪力墙的数量及剪力墙承受的地震倾覆力矩确定。
平面和竖向均不规则的异形柱结构或Ⅳ类场地上的异形柱结构,适用的房屋最大高度应适当降低,一般可降低20%左右;底部抽柱带转换层异形柱结构,适用的房屋最大高度应符合本规程附录A的规定。
当异形柱结构中采用少量一般框架柱时,其适用的房屋最大高度仍按全部为异形柱的结构采用。
在异形柱结构实际工程设计中应综合考虑不同结构体系、结构设计方案、抗震设防烈度、场地类别、结构平均自重、开间尺寸、进深尺寸及结构布置的规则性等影响因素,正确使用本规程关于异形柱结构适用的房屋最大高度规定。当房屋高度超过表中规定的数值时,结构设计应有可靠的依据,并采取有效的加强措施。

3.1.3 异形柱结构适用的最大高宽比不宜超过表3.1.3的限值。
条文说明
3.1.3 高宽比是对结构刚度、整体稳定、承载能力和经济合理性的宏观控制。本规程对异形柱结构适用的最大高宽比的规定系根据异形柱结构的特性,比现行行业标准《高层建筑混凝土结构技术规程》JGJ 3对应的规定有所加严。本条文适用于10层及10层以上或高度超过28m的情形,当层数或高度低于上述数值时,可适当放宽。

3.1.4 异形柱结构体系应通过技术、经济和使用条件的综合分析比较确定,除应符合国家现行标准对一般钢筋混凝土结构的有关要求外,还应符合下列规定:
1 异形柱结构中不应采用部分由砌体墙承重的混合结构形式;
2 抗震设计时,异形柱结构不应采用多塔、连体和错层等复杂结构形式,也不应采用单跨框架结构;
3 异形柱结构的楼梯间、电梯井应根据建筑布置及结构抗侧向作用的需要,合理地布置剪力墙或一般框架柱;
4 异形柱结构的柱、梁、剪力墙均应采用现浇结构。
条文说明
3.1.4 影响建筑结构安全的因素有三个层次:结构方案、内力效应分析和截面设计。结构方案虽属概念设计的范畴,但由此所决定的整体稳定性对结构安全的重要意义远超过其他因素。在异形柱结构设计中,应根据是否抗震设防、抗震设防烈度、场地类别、房屋高度和高宽比,施工技术等因素,通过安全、技术、经济和使用条件的综合分析比较,选用合理的结构体系,并宜通过增加结构体系的多余约束和超静定次数、考虑传力途径的多重性、避免采用脆性材料和加强结构的延性等措施来加强结构的整体稳定性,使结构当承受自然界的灾害或人为破坏等意外作用而发生局部破坏时,不至于引发连续倒塌而导致严重恶性后果。
异形柱结构体系除应符合现行国家标准《建筑抗震设计规范》GB 50011、《混凝土结构设计规范》GB 50010及现行行业标准《高层建筑混凝土结构技术规程》JGJ 3的有关规定外,尚应符合本规程的有关规定。
1 框架结构与砌体结构在抗侧刚度、变形能力、抗震性能方面有很大差异,将这两种不同的结构混合使用于同一结构中,会对结构的抗震性能产生不利的影响。现行行业标准《高层建筑混凝土结构技术规程》JGJ 3对此做了强制性条文的规定,对异形柱结构同样必须遵守。
2 根据震害资料,多层及高层单跨框架结构震害严重,故本规程规定:抗震设计的异形柱结构不宜采用单跨框架结构。又基于对异形柱抗震性能特点的考虑,以及目前缺乏专门研究,规定异形柱结构不应采用多塔、连体和错层等复杂结构形式。
3 在结构设计中利用楼梯间、电梯井位置合理布置剪力墙对电梯设备运行、结构抗震、抗风均有好处,但若剪力墙布置不合理,将导致平面不规则,加剧扭转效应,反而会对抗震带来不利影响,故这里强调“合理地布置剪力墙”。对高度不大的异形柱结构的楼梯间、电梯井,可采用一般框架柱。
4 在异形柱结构中异形柱的肢厚尺寸较小,相应地梁宽尺寸及梁柱节点核心区尺寸均较小,为保证异形柱结构的整体安全,对主要受力构件——柱、梁、剪力墙应采用现浇的施工方式。
3.1.5 异形柱结构的填充墙与隔墙应符合下列要求:
1 填充墙与隔墙应优先采用轻质墙体材料,根据不同条件选用非承重砌体或墙板;
2 墙体厚度应与异形柱柱肢厚度协调一致,墙身应满足保温、隔热、节能、隔声、防水和防火等要求;
3 填充墙和隔墙的布置、材料强度和连接构造应符合国家现行标准的有关规定。
条文说明
3.1.5 国家有关部门已经发布专门文件,禁止使用烧结黏土砖,积极发展和推广应用新型墙体材料,是当前墙体材料革新的一项主要任务。异形柱结构体系就是20世纪70年代以来墙体材料革新推动下促进结构体系变革的产物,它属于框架—轻墙(填充墙、隔墙)结构体系,应优先采用轻质高效的墙体材料,不应采用烧结实心黏土砖,由此带来的效益不仅是改善建筑的保温、隔热性能,节约能源消耗,而且减轻了结构的自重,有利于节约基础建设投资,有利于减小结构的地震作用;采用工业废料制作轻质墙体,有利于利用废料,有利于环境保护,其综合效益值得重视。
异形柱结构的主要特点就是柱肢厚度与墙体厚度取齐一致,在工程实用中尚应综合考虑墙身满足保温、隔热、节能、隔声、防水及防火等要求,以满足建筑功能的需要。在此前提下根据不同条件选用合理经济的墙体形式——砌体或墙板。各地应根据当地实际条件,大力推进住宅产业现代化,解决好与异形柱结构体系配套的墙体材料产品,以确保质量,提高效率和降低成本。
3.2 结构布置
3.2.1 异形柱结构宜采用规则的结构设计方案。抗震设计的异形柱结构应符合抗震概念设计的要求,不应采用特别不规则的结构设计方案。
条文说明
3.2.1 合理的结构布置(包括平面布置及竖向布置)无论在非抗震设计还是抗震设计中都具有非常重要的意义,结构的平面和竖向布置宜简单、规则、均匀,这就需要结构工程师与建筑师密切协调配合,兼顾建筑功能与结构功能的合理性。关于结构布置中对规则性的要求,本规程提出:异形柱结构宜采用规则的结构设计方案,抗震设计的异形柱结构应符合抗震概念设计的要求,不应采用特别不规则的结构设计方案,比现行国家标准《建筑抗震设计规范》GB 50011对一般钢筋混凝土结构的有关规定有所加严,这是根据异形柱结构抗震性能和抗震设计特点而提出的。
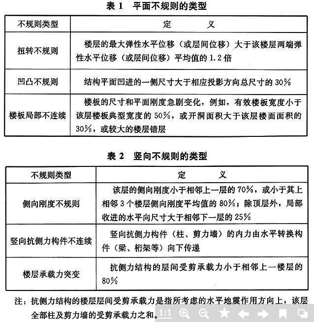
关于“规则的结构设计方案”是指体型(平面和立面形状)简单,抗侧力体系的刚度和承载力上下连续均匀地变化,平面布置基本对称,即在平面、竖向的抗侧力体系或计算图形中没有明显的、实质的不连续(突变);“特别不规则的结构设计方案”是指多项不规则指标均超过国家现行标准或本规程有关的规定,或某一项超过规定指标较多,具有较明显的抗震薄弱部位,将会导致不良后果者。
3.2.2 抗震设计时,对不规则异形柱结构的定义和设计要求,除应符合国家现行标准外,尚应符合本规程第3.2.4条和第3.2.5条的有关规定。
条文说明
3.2.2 在异形柱结构抗震设计时,首先应对结构设计方案关于平面和竖向布置的规则性进行判别。对不规则异形柱结构的定义和设计要求,除应符合国家现行标准对一般钢筋混凝土结构的有关要求外,尚应符合本规程第3.2.4条和第3.2.5条的有关规定。
为方便异形柱结构的抗震设计,这里列出现行国家标准《建筑抗震设计规范》GB 50011对平面不规则类型及竖向不规则类型的定义,作为对异形柱结构不规则类型判别的依据。

3.2.3 异形柱结构的平面布置应符合下列要求:
1 异形柱结构的一个独立单元内,结构的平面形状宜简单、规则、对称,减少偏心,刚度和承载力分布宜均匀;
2 异形柱结构的框架纵、横柱网轴线宜分别对齐拉通;异形柱截面肢厚中心线宜与框架梁及剪力墙中心线对齐;
3 异形柱框架-剪力墙结构中剪力墙的最大间距不宜超过表3.2.3的限值(取表中两个数值的较小值),当剪力墙之间的楼盖、屋盖有较大开洞时,剪力墙间距应比表中限值适当减小。当剪力墙间距超过限值时,在结构计算中应计入楼盖、屋盖平面内变形的影响。底部抽柱带转换层异形柱结构的剪力墙间距宜符合本规程附录A的有关规定。

条文说明
3.2.3 本规程根据异形柱结构的特点及抗震概念设计原则,对结构平面布置提出应符合的要求。
本规程3.2.1条规定:异形柱结构宜采用规则的设计方案,相应地在对结构柱网轴线的布置方面,本条提出了纵、横柱网轴线宜分别对齐拉通的要求。震害表明,若柱网轴线不对齐,形不成完整的框架,地震中因扭转效应和传力路线中断等原因可能造成结构的严重震害,因此在设计中宜尽量使纵、横柱网轴线对齐拉通。
异形柱的肢厚较薄,其中心线宜与梁中心线对齐,尽量避免由于二者中心线偏移对受力带来的不利影响。
对异形柱框架—剪力墙结构中剪力墙的最大间距提出了限制要求,其限值较现行国家标准对一般钢筋混凝土结构的相关规定有所加严。底部抽柱带转换层异形柱结构的剪力墙间距宜符合本规程附录A的有关规定。字
3.2.4 异形柱结构的竖向布置应符合下列要求:
1 建筑的立面和竖向剖面宜规则、均匀,避免过大的外挑和内收;
2 结构的侧向刚度沿竖向宜均匀变化,避免抗侧力结构的侧向刚度和承载力沿竖向的突变,竖向结构构件的截面尺寸和材料强度不宜在同一楼层变化;
3 异形柱框架-剪力墙结构体系的剪力墙应上下对齐连续贯通房屋全高。
条文说明
3.2.4 本规程根据异形柱结构的特点及抗震概念设计原则,对结构竖向布置提出应符合的要求。
异形柱结构体系中,除异形柱上下连续贯通落地的一般框架结构之外,根据建筑功能之需要尚可采用底部抽柱带转换层的异形柱框架-剪力墙结构,这种结构上部楼层的一部分异形柱根据
建筑功能的要求,并不上下连续贯通落地(即底部抽柱),而是落在转换大梁上(即梁托柱),完成上部小柱网到底部大柱网的转换,以形成底部大空间结构,但剪力墙应上下连续贯通房屋全高。
3.2.5 不规则的异形柱结构,其抗震设计尚应符合下列要求:
1 扭转不规则时,楼层竖向构件的最大水平位移和层间位移与该楼层两端弹性水平位移和层间位移平均值的比值不应大于1.45;
2 楼层承载力突变时,其薄弱层地震剪力应乘以1.20的增大系数;楼层受剪承载力不应小于相邻上一楼层的65%;
3 竖向抗侧力构件不连续(底部抽柱带转换层异形柱结构)时,该构件传递给水平转换构件的地震内力应乘以1.25~1.5的增大系数;
4 受力复杂部位的异形柱,宜采用一般框架柱。
条文说明
3.2.5 当异形柱结构的扭转位移比(即楼层竖向构件的最大水平位移和层间位移与该楼层两端弹性水平位移和层间位移平均值之比)大于1.20时,根据现行国家标准《建筑抗震设计规范》GB 50011的有关规定,可界定为“扭转不规则类型”,但本规程规定此时控制扭转位移比不应大于1.45,较现行国家标准的规定有所加严。目的是为了限制结构平面布置的不规则性,避免过大的扭转效应。
当异形柱结构的层间受剪承载力小于相邻上一楼层的80%时,根据现行国家标准的有关规定,可界定为“楼层承载力突变类型”,其薄弱层的受剪承载力不应小于相邻上一楼层的65%,且薄弱层的地震剪力应乘以1.20的增大系数,较现行国家标准的相应规定有所加严。
本规程中的底部抽柱带转换层异形柱结构,根据现行国家标准的有关规定,可界定为“竖向抗侧力构件不连续类型”,且该构件传递给水平转换构件的地震内力应乘以1.25~1.5的增大系数,但本规程建议此时可按该系数的较大值取用。
抗震设计时,对异形柱结构中处于受力复杂、不利部位的异形柱,例如结构平面柱网轴线斜交处的异形柱,平面凹进不规则等部位的异形柱,提出采用一般框架柱的要求,以改善结构的整体受力性能。
3.3 结构抗震等级
3.3.1 抗震设计时,异形柱结构应根据结构体系、抗震设防烈度和房屋高度,按表3.3.1的规定采用不同的抗震等级,并应符合相应的计算和构造措施要求。
条文说明
3.3.1 抗震设计的混凝土异形柱结构应根据抗震设防烈度、结构类型、房屋高度划分为不同的抗震等级,有区别地分别采用相应的抗震措施,包括内力调整和抗震构造措施。抗震等级的高低,体现了对结构抗震性能要求的严格程度。本规程的结构抗震等级系针对异形柱结构的抗震性能特点及丙类建筑抗震设计的要求制定的。
本条文表3.3.1注2和注3还明确了某些场地类别对抗震构造措施的影响。

3.3.2 框架-剪力墙结构,在基本振型地震作用下,当框架部分承受的地震倾覆力矩大于结构总地震倾覆力矩的50%时,其框架部分的抗震等级应按框架结构确定。
3.3.3 当异形柱结构的地下室顶层作为上部结构的嵌固端时,地下一层结构的抗震等级应按上部结构的相应等级采用,地下一层以下的抗震等级可根据具体情况采用三级或四级。
条文说明
3.3.2、3.3.3 条文系根据国家现行标准《建筑抗震设计规范》GB 50011和《高层建筑混凝土结构技术规程》JGJ 3的相应规定给出的。
结构计算分析
4.1 极限状态设计
4.1.1 居住建筑异形柱结构的安全等级应采用二级。
条文说明
4.1.1 按现行国家标准《混凝土结构设计规范》GB 50010关于承载能力极限状态的计算规定,根据建筑结构破坏后果的严重程度,建筑结构划分为三个安全等级,采用混凝土异形柱结构的居住建筑属于“一般的建筑物”类,其破坏后果属于“严重”类,其安全等级应采用二级。当异形柱结构用于类似的较为规则的一般民用建筑时,其安全等级也可参照此条规定。
4.1.2 异形柱结构的设计使用年限不应少于50年。
条文说明
4.1.2 混凝土异形柱结构属于一般混凝土结构,根据现行国家标准《建筑结构可靠度设计统一标准》GB 50068的规定,其设计使用年限为50年。
若建设单位对设计使用年限提出更长的要求,应采取专门措施,包括相应荷载设计值,设计地震动参数和耐久性措施等均应依据设计使用年限相应确定。
4.1.3 异形柱结构应进行承载能力极限状态和正常使用极限状态的计算和验算。
条文说明
4.1.3 异形柱结构和一般混凝土结构一样,应进行承载能力极限状态和正常使用极限状态的计算和验算。
4.1.4 异形柱结构中异形柱正截面、斜截面及梁柱节点承载力应按本规程第5章的规定进行计算;其他构件的承载力计算应遵守国家现行相关标准的规定。
条文说明
4.1.4 基于异形柱受力性能及设计、构造的特点,本条明确异形柱正截面、斜截面及梁—柱节点承载力应按本规程第5章的规定进行计算;其他构件的承载力计算应遵守国家现行相关标准。
4.1.5 异形柱结构构件承载力应按下列公式验算:
4.1.6 异形柱结构的构件截面设计应根据实际情况,按国家现行标准的有关规定进行竖向荷载、风荷载和地震作用效应分析及作用效应组合,并取最不利的作用效应组合作为设计的依据。
4.1.7 异形柱结构应进行风荷载、地震作用下的水平位移验算。
4.2 荷载和地震作用
4.2.1 异形柱结构的竖向荷载、风荷载及雪荷载等取值及组合应符合现行国家标准《建筑结构荷载规范》GB 50009的有关规定。
4.2.2 异形柱结构抗震设防烈度和设计地震动参数应按现行国家标准《建筑抗震设计规范》GB 50011的有关规定确定;对已编制抗震设防区划的地区,可按批准的抗震设防烈度或设计地震动参数进行抗震设防。
条文说明
4.2.1、4.2.2 根据国家现行有关标准执行。
4.2.3 抗震设防烈度为6度、7度(0.10g、0.15g)及8度(0.20g)的异形柱结构应进行地震作用计算及结构抗震验算。
条文说明
4.2.3 按现行国家标准《建筑抗震设计规范》GB 50011的有关规定,“对乙、丙、丁类建筑,当抗震设防烈度为6度时可不进行地震作用计算”;且“6度时的建筑(建造于Ⅳ类场地上的较高建筑除外),……,应允许不进行截面抗震验算”,但本规程将6 度也列入应进行地震作用计算及结构抗震验算范围。这是基于异形柱抗震性能特点和要求而制定的。
4.2.4 异形柱结构的地震作用计算,应符合下列规定:
1 一般情况下,应允许在结构两个主轴方向分别计算水平地震作用并进行抗震验算,各方向的水平地震作用应由该方向抗侧力构件承担,7度(0.15g)及8度(0.20g)时尚应对与主轴成45°方向进行补充验算;
2 在计算单向水平地震作用时应计入扭转影响;对扭转不规则的结构,水平地震作用计算应计入双向水平地震作用下的扭转影响。
条文说明
4.2.4 异形柱结构对地震作用计算应符合的规定,基本按国家现行标准的有关规定,但考虑了异形柱结构的特点而有补充要求。
1 异形柱与矩形柱具有不同的截面特性及受力特性,试验研究及理论分析表明:异形柱的双向偏压正截面承载力随荷载(作用)方向不同而有较大的差异。在L形、T形和十字形三种异形柱中,以L形柱的差异最为显著。当异形柱结构中混合使用等肢异形柱与不等肢异形柱时,则差异情况更为错综复杂,成为异形柱结构地震作用计算中不容忽视的问题。
《规程》编制组进行的典型工程试设计表明:按45°方向水平地震作用计算所得的结构底部剪力,与0°及90°正交方向水平地震作用下的结构底部剪力相比,可能减小,也可能增大。即使结构底部剪力减小,有可能在某些异形柱构件出现内力增大的现象,甚至增幅不小,这种由于荷载(作用)不同方向导致内力变化的差异,除与柱截面形状、柱截面尺寸比例有关外,还与结构平面形状、结构布置及柱所在位置等因素有关。
要精确地确定异形柱结构中各异形柱构件对应的水平地震作用的最不利方向是一个很复杂的问题,具体设计中一般可以采取工程实用方法。编制组对异形柱结构的地震作用分析研究及典型工程试设计表明:对于全部采用等肢异形柱且较为规整的矩形平面结构布置情形,一般地震作用沿45°、135°方向作用时,L形柱要求的配筋量变化差异最大,比0°、90°方向情形的增幅有时可达10%~20%。由于6度、7度(0.10g)抗震设计时异形柱的截面设计一般是由构造配筋控制的,其差异可能被掩盖,故本条文仅规定7度(0.15g)及8度(0.20g)抗震设计时才进行45°方向的水平地震作用计算与抗震验算,着重注意结构底部、角部、负荷较大及结构平面变化部位的异形柱在水平地震作用不同方向情形的内力变化,从中选取最不利情形作为异形柱截面设计的依据,以增加异形柱结构抗震设计的安全性。对于更复杂的情形,例如具有较多不等肢异形柱情形,适当补充其他角度方向的水平地震作用计算,并通过分析比较从中选出最不利数据作为设计的依据是可取的。
2 国内外历次大地震的震害、试验和理论研究均表明,平面不规则,质量与刚度偏心和抗扭刚度太弱的结构,扭转效应可能导致结构严重的震害,对异形柱结构尤其需要在抗震设计中加以重视。条文中所指“扭转不规则的结构”,可按现行国家标准《建筑抗震设计规范》GB 50011有关规定的条件(即扭转位移比大于1.20)来判别,此时异形柱结构的水平地震作用计算应计入双向水平地震作用下的扭转影响,并可不考虑质量偶然偏心的影响;而计算单向地震作用时则应考虑偶然偏心的影响。
4.2.5 异形柱结构地震作用计算宜采用振型分解反应谱法,不规则的异形柱结构的地震作用计算应采用扭转耦联振型分解反应谱法。
条文说明
4.2.5 异形柱结构地震作用计算的方法,根据现行国家标准《建筑抗震设计规范》GB 50011的规定,振型分解反应谱法和底部剪力法都是地震作用计算的基本方法,但考虑到现今在结构设计计算中计算机应用日益普遍,和实际工程中大都存在着不同程度的不对称、不均匀等情况,已很少应用底部剪力法,故本条文中仅列考虑振型分解反应谱法;平面不规则结构的扭转影响显著,应采用扭转耦联振型分解反应谱法。
本规程主要用于住宅建筑,突出屋面的大多为面积较小、高度不大的屋顶间、女儿墙或烟囱,根据现行国家标准《建筑抗震设计规范》GB 50011的有关规定,当采用振型分解法时此类突出屋面部分可作为一个质点来计算;当结构顶部有小塔楼且采用振型分解反应谱法时,根据现行行业标准《高层建筑混凝土结构技术规程》JGJ3的有关规定,无论是考虑或是不考虑扭转耦联振动影响,小塔楼宜每层作为一个质点参与计算。
4.3 结构分析模型与计算参数
4.3.1 在竖向荷载、风荷载或多遇地震作用下,异形柱结构的内力和位移可按弹性方法计算。框架梁及连梁等构件可考虑在竖向荷载作用下梁端局部塑性变形引起的内力重分布。
条文说明
4.3.1 无论是非抗震设计还是抗震设计,在竖向荷载、风荷载、多遇地震作用下混凝土异形柱结构的内力和变形分析,按我国现行规范体系,均采用弹性方法计算,但在截面设计时则考虑材料的弹塑性性质。在竖向荷载作用下框架梁及连梁等构件可以考虑梁端部塑性变形引起的内力重分布。
4.3.2 异形柱结构的分析模型应符合结构的实际受力状况,异形柱结构的内力和位移分析应采用空间分析模型,可选择空间杆系模型、空间杆-薄壁杆系模型、空间杆-墙板元模型或其他组合有限元等分析模型。
规则结构初步设计时,也可采用平面结构空间协同模型估算。
条文说明
4.3.2 关于分析模型的选择方面,在当今计算机使用普及和讲求计算分析精度的情况下,且考虑到异形柱结构的特点,应采用基于空间工作的计算机分析方法及相应软件。平面结构空间协同计算模型虽然计算简便,其缺点是对结构空间整体的受力性能反映得不完全,现已较少应用,当规则结构初步设计时也可应用。
4.3.3 异形柱结构按空间分析模型计算时,应考虑下列变形:
——梁的弯曲、剪切、扭转变形,必要时考虑轴向变形;
——柱的弯曲、剪切、轴向、扭转变形;
——剪力墙的弯曲、剪切、轴向、扭转变形,当采用薄壁杆系分析模型时,还应考虑翘曲变形。
条文说明
4.3.3 本规程适用的异形柱,其柱肢截面的肢高肢厚比限制在不大于4的范围,与矩形柱相比,其柱肢一般相对较薄,研究表明:这样尺度比例的异形柱,其内力和变形性能具有一般杆件的特征,并不满足划分为薄壁杆件的基本条件。故在计算分析中,异形柱应按杆系模型分析,剪力墙可按薄壁杆系或墙板元模型分析。
按空间整体工作分析时,不同分析模型的梁、柱自由度是相同的;剪力墙采用薄壁杆系模型时比采用墙板元模型时多考虑翘曲变形自由度。
4.3.4 异形柱结构内力与位移计算时,可假定楼板在其自身平面内为无限刚性,并应在设计中采取措施保证楼板平面内的整体刚度。
对楼板大洞口的不规则类型,计算时应考虑楼板平面内的变形,或对采用楼板平面内无限刚性假定的计算结果进行适当调整。
条文说明
4.3.4 进行结构内力和位移计算时,可采取楼板在其自身平面内为无限刚性的假定,以使结构分析的自由度大大减少,从而减少由于庞大自由度系统而带来的计算误差,实践证明这种刚性楼板假定对绝大多数多、高层结构分析具有足够的工程精度,但这时应在设计中采取必要措施以保证楼盖的整体刚度。绝大多数异形柱结构的楼板采用现浇钢筋混凝土楼板,能够满足该假定的要求,但还应在结构平面布置中注意避免楼板局部削弱或不连续,当存在楼盖大洞口的不规则类型时,计算时应考虑楼板的面内变形,或对采用楼板面内无限刚性假定计算方法的计算结果进行适当调整,并采取楼板局部加厚、设置边梁、加大楼板配筋等措施。
4.3.5 异形柱结构内力与位移计算时,楼面梁刚度增大系数、梁端负弯矩和跨中正弯矩调幅系数、扭矩折减系数、连梁刚度折减系数的取值,以及框架—剪力墙结构中框架部分承担的地震剪力调整要求,可根据国家现行标准按一般混凝土结构的有关规定采用。
条文说明
4.3.5 计算系数根据现行国家标准按一般钢筋混凝土结构的有关规定采用。
4.3.6 计算各振型地震影响系数所采用的结构自振周期,应考虑非承重填充墙体对结构整体刚度的影响予以折减。
条文说明
4.3.6 框架结构中的非承重填充墙属于非结构构件,但框架结构中非承重填充墙体的存在,会增大结构整体刚度,减小结构自振周期,从而产生增大结构地震作用的影响。为反映这种影响,可采用折减系数ψT对结构的计算自振周期进行折减。
4.3.7 异形柱结构的计算自振周期折减系数ψT可按下列规定取值:
1 框架结构可取0.60~0.75;
2 框架—剪力墙结构可取0.70~0.85。
条文说明
4.3.7 本规程对计算的自振周期折减系数ψT给出了一个范围,当按本规程第3.1.5条的规定采用的轻质填充墙时,可按所给系数范围的较大值取用。目前轻质填充墙体材料品种繁多,应根据工程实际情况,合理选定计算自振周期折减系数。
4.3.8 设计中所采用的异形柱结构分析软件的技术条件,应符合本规程的有关规定。软件应经考核验证和正式鉴定,对结构分析软件的计算结果应经分析判断,确认其合理有效后方可用于工程设计。
条文说明
4.3.8 现有的一些结构分析软件,主要适用于一般钢筋混凝土结构,尚不能满足异形柱结构设计计算的需要。本规程颁布实施后,应从异形柱结构内力和变形计算到异形柱截面设计、构造措施,全面按照本规程及国家现行有关标准的要求编制异形柱结构专用的设计软件,确保设计质量。
4.4 水平位移限值
4.4.1 在风荷载、多遇地震作用下,异形柱结构按弹性方法计算的楼层最大层间位移应符合下式要求:

4.4.2 7度抗震设计时,底部抽柱带转换层的异形柱结构、层数为10层及10层以上或高度超过28m的竖向不规则异形柱框架-剪力墙结构,宜进行罕遇地震作用下的弹塑性变形验算。弹塑性变形的计算方法,可采用静力弹塑性分析方法或弹塑性时程分析方法。
4.4.3 罕遇地震作用下,异形柱结构的弹塑性层间位移应符合下式要求:

条文说明
4.4.1~4.4.3 对结构楼层层间位移的控制,实际上是对构件截面大小、刚度大小的控制,从而达到:保证主体结构基本处于弹性受力状态,保证填充墙、隔墙的完好,避免产生明显损伤。
非抗震设计中风荷载作用下的异形柱结构处于正常使用状态,此时结构应避免产生过大的位移而影响结构的承载力、稳定性和使用要求。为此,应保证结构具有必要的刚度。
抗震设计是根据抗震设防三个水准的要求,采用二阶段设计方法来实现的。要求在多遇地震作用下主体结构不受损坏,填充墙及隔墙没有过重破坏,保证建筑的正常使用功能;在罕遇地震作用下,主体结构遭受破坏或严重破坏但不倒塌。本规程对异形柱结构的弹性及弹塑性层间位移角限值的规定,系根据对一批异形柱结构设计中水平层间位移计算值的统计,并考虑已有的异形柱结构试验研究成果制定的,均比对一般钢筋混凝土框架结构和框架-剪力墙结构有所加严。
截面设计
5.1 异形柱正截面承载力计算
5.1.1 异形柱正截面承载力计算的基本假定应按现行国家标准《混凝土结构设计规范》GB 50010第7.1.2条的规定采用。
条文说明
5.1.1 通过对28个L形、T形、十字形柱在轴力与双向弯矩共同作用下的试验研究,结果表明:从加载至破坏的全过程,截面平均应变保持平面的假定仍然成立。混凝土受压应力—应变曲线、极限压应变εsu及纵向受拉钢筋极限拉应变εsu的取用,均与现行国家标准《混凝土结构设计规范》GB 50010一致。
5.1.2 异形柱双向偏心受压的正截面承载力可按下列方法计算:
1 将柱截面划分为有限个混凝土单元和钢筋单元(图5.1.2-1),近似取单元内的应变和应力为均匀分布,合力点在单元形心处;


2 截面达到承载能力极限状态时各单元的应变按截面应变保持平面的假定确定;
3 混凝土单元的压应力和钢筋单元的应力应按本规程第5.1.1条的假定确定;
4 无地震作用组合时异形柱双向偏心受压的正截面承载力应按下列公式计算(图5.1.2-1)
5 有地震作用组合时异形柱双向偏心受压正截面承载力应 按公式(5.1.2-1)~(5.1. 2-8)计算,但在公式(5.1.2-1)~ (5.1.2-3)右边应除以相应的承载力抗震调整系数γRE。γRE应按本规程第5.1.8条采用。




当反弯点不在柱的层高范围内时,二、三级抗震等级的异形柱端弯矩设计值应按有地震作用组合的弯矩设计值分别乘以系数1.3、1.1确定;框架顶层柱及轴压比小于0.15的柱,柱端弯矩设计值可取地震作用组合下的弯矩设计值。
2 节点上、下柱端的轴向力设计值,应取地震作用组合下各自的轴向力设计值。
条文说明
5.1.2、5.1.3 采用数值积分方法编制的电算程序,对28个L形、T形、十字形截面双向偏心受压柱正截面承载力进行计算,结果表明:试验值与计算值之比的平均值为1.198,变异系数为O.087,彼此吻合较好。又通过对5个矩形截面双向偏心受拉试件承载力及矩形截面偏心受压构件M~N相关曲线的核算,均有很好的一致性。表明所提出的计算方法正确可行。
由于荷载作用位置的不定性,混凝土质量的不均匀性以及施工的偏差,可能产生附加偏心距ea。本规程ea的取值基本与现行国家标准《混凝土结构设计规范》GB 50010第7.3.3条中‖的取值相协调。
5.1.4 试验研究及理论分析表明,在截面、混凝土的强度等级以及配筋已定的条件下,柱的长细比l0/rα、相对偏心距e0/rα和弯矩作用方向角α是影响异形截面双向偏心受压柱承载力及侧向挠度的主要因素。为此,针对实际工程中常见的等肢L形、T形、十字形柱,以两端铰接的基本长柱作为计算模型,对各种不同情况的350根L形、T形、十字形截面双向偏心受压长柱(变化10种弯矩作用方向角,5种长细比l0/rα=17.5~90.07,5种相对偏心距e0/rα=0.346~2.425)进行了非线性全过程分析,得到了等肢异形柱承载力及侧向挠度的规律。电算分析表明:对于同一截面柱在相同的弯矩作用方向角下,异形柱的正截面承载能力及侧向挠度随计算长度l0及偏心距e0的变化而变化;在相同l0及e0情况下,由于各弯矩作用方向角截面的受力特性及回转半径的差异,承载力及侧向挠度迥然不同。经分析:沿偏心方向的偏心距增大系数η0=1+e0/fα主要与l0/rα及e0/rα有关,根据350个数据拟合回归得到偏心距增大系数ηα的计算公式(5.1.4-1)、(5.1.4-2)、(5.1.4-3),其相关系数γ=0.905。
按公式(5.1.4-1)、(5.1.4-2)、(5.1.4-3)计算的偏心距增大系数ηα与350个等肢异形柱电算η'α之比,其平均值为1.013,均方差为0.045;与38个不等肢异形柱电算η'α之比,其平均值为1.014,均方差为0.025。因此式(5.1.4-1)、 (5.1.4-2)、(5.1.4-3)也适用于一般不等肢异形柱(指短肢不小于500mm,长肢不大于800mm,肢厚小于300mm的异形柱)。
当l0/rα>17.5时,应考虑侧向挠度的影响。当l0/rα≤17.5时,构件截面中由二阶效应引起的附加弯矩平均不会超过截面一阶弯矩的4.2%,满足现行国家标准《混凝土结构设计规范》GB 50010的要求。但当l0/rα>70时,属于细长柱,破坏时接近弹性失稳,本规程不适用。
5.1.5 框架柱节点上、下端弯矩设计值的增大系数,参照了现行国家标准《混凝土结构设计规范》GB 50010第11.4.2条的有关规定,但二级抗震等级时,异形截面框架柱柱端弯矩增大系数则由1.2调整为1.3,以提高框架强柱弱梁机制的程度。
5.1.6 有地震作用组合的框架结构底层柱下端截面的弯矩设计值,对二、三级抗震等级应按有地震作用组合的弯矩设计值分别乘以系数1.4和1.2确定。
条文说明
5.1.6 为了推迟异形柱框架结构底层柱下端截面塑性铰的出现,设计中对此部位柱的弯矩设计值应乘以增大系数,以增大其正截面承载力。考虑到异形柱较薄弱,其增大系数大于现行国家标准《混凝土结构设计规范》GB 50010第11.4.3条的规定值。
5.1.7 二、三级抗震等级框架的角柱,其弯矩设计值应按本规程第5.1.5和5.1.6条调整后的弯矩设计值乘以不小于1.1的增大系数。
条文说明
5.1.7 考虑到异形柱框架结构的角柱为薄弱部位,扭转效应对其内力影响较大,且受力复杂,因此规定对角柱的弯矩设计值按本规程第5.1.5条和5.1.6条调整后的弯矩设计值再乘以不小于1.1的增大系数,以增大其正截面承载力,推迟塑性铰的出现。
5.1.8 有地震作用组合的异形柱,正截面承载力抗震调整系数γRE应按下列规定采用:
——轴压比小于0.15的偏心受压柱应取0.75;
——轴压比不小于0.15的偏心受压柱应取0.80;
——偏心受拉柱应取0.85。
条文说明
5.1.8 承载力抗震调整系数按现行国家标准《混凝土结构设计规范》GB 50010第11.1.6条规定采用。
5.2 异形柱斜截面受剪承载力计算
5.2.1 异形柱的受剪截面应符合下列条件:
1 无地震作用组合

2 有地震作用组合

条文说明
5.2.1 本条规定异形柱的受剪承载力上限值,即受剪截面限制条件。计算公式不考虑另一正交方向柱肢的作用,与现行国家标准《混凝土结构设计规范》GB 50010第7.5.11条和第11.4.8条规定相同。
5.2.2 异形柱的斜截面受剪承载力应符合下列规定:
1 当柱承受压力时

2 当柱出现拉力时


条文说明
5.2.2 1形柱和验算方向与腹板方向一致的T形柱的试验表明,外伸翼缘可以提高柱的斜截面受剪承载力。根据现行国家标准《混凝土结构设计规范》GB 50010适当提高框架柱受剪可靠度的原则,并为简化计算,本规程采用了与现行国家标准《混凝土结构设计规范》GB 50010相同的计算公式,即按矩形截面柱计算而不考虑与验算方向正交柱肢的作用。
按公式(5.2.1-1)、 (5.2.2-1)计算与52个单调加载的L形、T形和十字形截面异形柱试件的试验结果比较,计算值与试验值之比的平均值为0.696,变异系数为0.148,基本吻合并有较大的安全储备。
按公式(5.2.1-2)、 (5.2.1-3)和公式(5.2.2-2)计算与11个低周反复荷载作用的L形和T形截面异形柱试件的试验结果比较,计算值与试验值之比的平均值为0.609,是足够安全的。
公式(5.2.2-3)和公式(5.2.2-4)中轴向拉力对异形柱受剪承载力的影响项,由于缺乏试验资料,取与现行国家标准《混凝土结构设计规范》GB 50010的规定相同。
5.2.3 有地震作用组合的异形柱斜截面剪力设计值Vc应按下列公式计算:
1 二级抗震等级

2 三级抗震等级

3 四级抗震等级取有地震作用组合的剪力设计值。

5.2.4 二、三级抗震等级的角柱,有地震作用组合的剪力设计 值应按本规程第5.2.3条经调整后的剪力设计值乘以不小于1.1 的增大系数。
5.3 异形柱框架梁柱节点核心区受剪承载力计算
5.3.1 异形柱框架应进行梁柱节点核心区受剪承载力计算。
条文说明
5.3.1 试验研究表明,异形柱框架梁柱节点核心区的受剪承载力低于截面面积相同的矩形柱框架梁柱节点的受剪承载力,是异形柱框架的薄弱环节。为确保安全,对抗震设计的二、三、四级抗震等级的梁柱节点核心区以及非抗震设计的梁柱节点核心区均应进行受剪承载力计算。在设计中,尚可采取各类有效措施,包括例如梁端增设支托或水平加腋等构造措施,以提高或改善梁柱节点核心区的受剪性能。
对于纵横向框架共同交汇的节点,可以按各自方向分别进行节点核心区受剪承载力计算。
5.3.2 节点核心区受剪的水平截面应符合下列条件:


5.3.3 节点核心区的受剪承载力应符合下列规定:

5.3.4 翼缘对节点核心区受剪承载力提高作用的翼缘影响系数应按下列规定采用:


条文说明
5.3.2~5.3.4 公式(5.3.2-1)和公式(5.3.2-2)为规定的节点核心区截面限制条件,它是为避免节点核心区截面太小,混凝土承受过大的斜压力,导致核心区混凝土首先被压碎破坏而制定的。公式(5.3.3-1)和公式(5.3.3-2)是节点核心区受剪承载力设计计算公式,参照现行国家标准《混凝土结构设计规范》GB 50010第11.6.4条,取受剪承载力为混凝土项和水平箍筋项之和,并根据试验谨慎地考虑了柱轴向压力的有利影响。 


对低周反复荷载作用的31个异形柱框架节点试件的试验结果分析证明,本规程提出的考虑翼缘等因素的作用和影响的设计计算公式是可靠的。
5.3.5 框架梁柱节点(本规程图5.3.2)核心区组合的剪力设计值Vj应按下列公式计算:


条文说明
5.3.5 当框架梁的宽度大于柱肢截面宽,且梁角部的纵向钢筋在本柱肢纵筋的外侧锚人梁柱节点核心区时,节点核心区的受剪承载力验算可偏安全地采用本规程第5.3.2条~第5.3.4条规定,取框架梁的宽度等于柱肢截面厚度即取bj=bc,而不计柱肢截面厚度以外部分作用的简化方法,亦可采用本条规定的后一种较准确的方法。
本条文规定的后一种方法主要是参考现行国家标准《建筑抗震设计规范》GB 50011扁梁框架梁柱节点的规定,并根据类似的异形柱框架梁柱节点试验结果给出的。
5.3.6 当框架梁截面宽度每侧凸出柱边不小于50mm但不大于75mm,且梁上、下角部的纵向受力钢筋在本柱肢的纵向受力钢筋外侧锚入梁柱节点时,可忽略凸出柱边部分的作用,近似取节点核心区有效验算厚度为柱肢截面厚度(bj=bc),并应按本规程第5.3.2条一第5.3.4条的规定验算节点核心区受剪承载力。也可根据梁纵向受力钢筋在柱肢截面厚度范围内、外的截面面积比例,对柱肢截面厚度以内和以外的范围分别验算其受剪承载力。此时,除应符合本规程第5.3.2条一第5.3.4条要求外,尚宜符合下列规定:
1 按本规程公式(5.3.2-1)和公式(5.3.2-2)验算核心区受剪截面时,核心区截面有效验算厚度可取梁宽和柱肢截面厚度的平均值;
2 验算核心区受剪承载力时,在柱肢截面厚度范围内的核心区,轴向力的取值应与本规程第5.3.3条的规定相同;柱肢截面厚度范围外的核心区,可不考虑轴向压力对受剪承载力的有利作用。
结构构造
6.1 一般规定
6.1.1 异形柱结构的梁、柱、剪力墙和节点构造措施,除应符合本规程要求外,尚应符合国家现行有关标准的规定。
6.1.2 异形柱、梁、剪力墙和节点的材料应符合下列要求:
1 混凝土的强度等级不应低于C25,且不应高于C50;
2 纵向受力钢筋宜采用HRB400、HRB335级钢筋;箍筋宜采用HRB335、HRB400、HPB235级钢筋。
条文说明
6.1.2 混凝土强度等级不应超过C50的规定,主要是考虑到C50级以上的混凝土在力学性能、本构关系等方面与一般强度混凝土有着较大的差异。由这类混凝土所建造的异形柱的结构性能、计算方法、构造措施等方面尚缺乏深入的研究,故未列入采用范围。
6.1.3 框架梁截面高度可按(1/10~1/15)lb确定(lb为计算跨度),且非抗震设计时不宜小于350mm;抗震设计时不宜小于400mm。梁的净跨与截面高度的比值不宜小于4。梁的截面宽度不宜小于截面高度的1/4和200mm。
条文说明
6.1.3 梁截面高度太小会使柱纵向钢筋在节点核心区内锚固长度不足,容易引起锚固失效,损害节点的受力性能,特别是地震作用下的抗震性能。所以对框架梁的截面高度最小值给出了规定。
6.1.4 异形柱截面的肢厚不应小于200mm,肢高不应小于500mm。
条文说明
6.1.4 本规程适用的异形柱柱肢截面最小厚度为200mm,最大厚度应小于300mm。根据近年异形柱结构的工程实践,异形柱柱肢厚度小于200mm时,会造成梁柱节点核心区的钢筋设置困难及钢筋与混凝土的粘结锚固强度不足,故限制肢厚不应小于200mm,以保证结构的安全及施工的方便。
抗震设计时宜采用等肢异形柱。当不得不采用不等肢异形柱时,两肢肢高比不宜超过1.6,且肢厚相差不大于50mm。
6.1.5 异形柱、梁的纵向受力钢筋的连接接头可采用焊接、机械连接或绑扎搭接。接头位置宜设在构件受力较小处。在层高范围内柱的每根纵向受力钢筋接头数不应超过一个。
柱的纵向受力钢筋在同一连接区段的连接接头面积百分率不应大于50%,连接区段的长度应按现行国家标准《混凝土结构设计规范》GB 50010的有关规定确定。
条文说明
6.1.5 异形柱截面尺寸较小,在焊接连接的质量有保证的条件下宜优先采用焊接,以方便钢筋的布置和施工,并有利于混凝土的浇注。
6.1.6 异形柱、梁纵向受力钢筋的混凝土保护层厚度应符合国家标准《混凝土结构设计规范》GB 50010
2002第9.2.1条的规定。
注:处于一类环境且混凝土强度等级不低于C40时,异形柱纵向受力钢筋的混凝土保护层最小厚度应允许减小5mm。
条文说明
6.1.6 较高的混凝土强度具有较好的密实性,且考虑到本规程第7.0.9条异形柱截面尺寸不允许出现负偏差的规定,给出一类环境且混凝土强度等级不低于C40时,保护层最小厚度允许减小5mm的规定。
6.1.7 异形柱、梁纵向受拉钢筋的锚固长度la和抗震锚固长度laE应按现行国家标准《混凝土结构设计规范》GB 50010的有关规定确定。
6.2 异形柱结构
6.2.1 异形柱的剪跨比宜大于2,抗震设计时不应小于1.5。
条文说明
6.2.1 试验表明,异形柱在单调荷载特别在低周反复荷载作用下粘结破坏较矩形柱严重。对柱的剪跨比不应小于1.5的要求,是为了避免出现极短柱,减小地震作用下发生脆性粘结破坏的危险性。为设计方便,当反弯点位于层高范围内时,本规定可表述为柱的净高与柱肢截面高度之比不宜小于4,抗震设计时不应小于3。
6.2.2 抗震设计时,异形柱的轴压比不宜大于表6.2.2规定的限值。
条文说明
6.2.2、6.2.9 研究分析表明:对于L形、T形及十字形截面双向压弯柱,截面曲率延性比μφ不仅与轴压比μN、配箍特征值λV有关,而且弯矩作用方向角。有极重要的影响,因为在相同轴压比及配筋条件下,α角不同,混凝土受压区图形及高度差异很大,致使截面曲率延性相差甚多。另外,控制箍筋间距与纵筋直径之比s/d不要太大,推迟纵筋压曲也是保证异形柱截面延性需求的重要因素。因此,针对各截面在不同轴压比情况时最不利弯矩作用方向角α区域,进行了12960根L形、T形、十字形截面双向压弯柱截面曲率延性比μφ的电算分析,并拟合得到了L形、T形、十字形截面柱的μφ计算公式。电算分析所用的参数为:
常用的15种等肢截面(肢长500~800mm,肢厚200~250mm);箍筋(HPB235)直径dV=6、8、10mm,箍筋间距s=70~150mm;纵筋(HRB335)直径d=16~25mm;混凝土强度等级C30~C50;箍筋间距与纵筋直径之比s/d=4~7。若抗震等级为二、三、四级框架柱的截面曲率延性比μφ分别取9~10、7~8、5~6,则根据不同的λV,,可由拟合的公式μφ=f(λV,μN)反算出相应的轴压比μN,据此提出异形柱在不同轴压比时柱端加密区对箍筋最小配箍特征值的要求,以保证异形柱在不利弯矩作用方向角域时也具有足够的延性。异形柱柱端加密区的最小配箍特征值如表6.2.9所示,与矩形柱的最小配箍特征值有着较大的差异。
考虑到实际施工的可操作性,体积配箍率ρV不宜大于2%,通过核算对L形、T形、十字形柱配箍特征值的上限值可分别取为0.2、0.21、0.22,则可得到各抗震等级下异形柱的轴压比限值,如表6.2.2所示。研究表明,若不等肢异形柱肢长变化范围是500~800mm,则各抗震等级下不等肢异形柱的轴压比限值仍可按表6.2.2采用。

6.2.3 异形柱的钢筋应满足下列要求(图6.2.3):
1 在同一截面内,纵向受力钢筋宜采用相同直径,其直径不应小于14mm,且不应大于25mm;
2 内折角处应设置纵向受力钢筋;
3 纵向钢筋间距:二、三级抗震等级不宜大于200mm;四级不宜大于250mm;非抗震设计不宜大于300mm。当纵向受力钢筋的间距不能满足上述要求时,应设置纵向构造钢筋,其直径不应小于12mm,并应设置拉筋,拉筋间距应与箍筋间距相同。

条文说明
6.2.3 对L形、T形、十字形截面双向偏心受压柱截面上的应变及应力分析表明:在不同弯矩作用方向角。时,截面任一端部的钢筋均可能受力最大,为适应弯矩作用方向角的任意性,纵向受力钢筋宜采用相同直径;当轴压比较大,受压破坏时(承载力由εcu=O.0033控制),在诸多弯矩作用方向角情形,内折角处钢筋的压应变可达到甚至超过屈服应变,受力也很大。同时还考虑此处应力集中的不利影响,所以内折角处也应设置相同直径的受力钢筋。
异形柱肢厚有限,当纵向受力钢筋直径太大(大于25mm),会造成粘结强度不足及节点核心区钢筋设置的困难。当纵向受力钢筋直径太小时(小于14mm),在相同的箍筋间距下,由于s/d增大,使柱延性下降,故也不宜采用。
6.2.4 异形柱纵向受力钢筋之间的净距不应小于5Omm。柱肢厚度为200~250mm时,纵向受力钢筋每排不应多于3根;根数较多时,可分二排设置(本规程图6.2.3d)。
条文说明
6.2.4 参照现行国家标准《混凝土结构设计规范》GB 50010第10.3.1条规定给出。
6.2.5 异形柱中全部纵向受力钢筋的配筋百分率不应小于表6.2.5规定的数值,且按柱全截面面积计算的柱肢各肢端纵向受力钢筋的配筋百分率不应小于0.2;建于Ⅳ类场地且高子28m的框架,全部纵向受力钢筋的最小配筋百分率应按表6.2.5中的数值增加0.1采用。

条文说明
6.2.5 异形柱纵向受力钢筋最小总配筋率的规定,是根据现行国家标准《混凝土结构设计规范》GB 50010第11.4条和第9.5.1条的规定并考虑异形柱的特点做了一些调整。
柱肢肢端的配筋百分率按异形柱全截面面积计算。
6.2.6 异形柱全部纵向受力钢筋的配筋率,非抗震设计时不应大于4%;抗震设计时不应大于3%。
条文说明
6.2.6 异形柱肢厚有限,柱中纵向受力钢筋的粘结强度较差,因此将纵向受力钢筋的总配筋率由对矩形柱不大于5%降为不应大于4%(非抗震设计)和3%(抗震设计),以减少粘结破坏和节点处钢筋设置的困难。
6.2.7 异形柱应采用复合箍筋(图6.2.7),严禁采用有内折角的箍筋。箍筋应做成封闭式,其末端应做成135°的弯钩。

弯钩端头平直段长度,非抗震设计时不应小于5d(d为箍筋直径);当柱中全部纵向受力钢筋的配筋率大于3%时,不应小于1Od。抗震设计时不应小于1Od,且不应小于75mm。
当采用拉筋形成复合箍时,拉筋应紧靠纵向钢筋并钩住箍筋。
6.2.8 非抗震设计时,异形柱的箍筋直径不应小于0.25d(d为纵向受力钢筋的最大直径),且不应小于6mm;箍筋间距不应大于250mm,且不应大于柱肢厚度和15d(d为纵向受力钢筋的最小直径);当柱中全部纵向受力钢筋的配筋率大于3%时,箍筋直径不应小于8mm,间距不应大于200mm,且不应大于1Od(d为纵向受力钢筋的最小直径);箍筋肢距不宜大于300mm。
6.2.9 抗震设计时,异形柱箍筋加密区的箍筋应符合下列规定:
1 加密区的体积配箍应符合下列要求:

2 对抗震等级为二、三、四级的框架柱,箍筋加密区的箍筋体积配箍率分别不应小于0.8%、0.6%、0.5%。
3 当剪跨比λ≤2时,二、三级抗震等级的柱,箍筋加密区的箍筋体积配箍率不应小于1.2%。

6.2.10 抗震设计时,异形柱箍筋加密区的箍筋最大间距和箍筋最小直径应符合表6.2.10的规定。

条文说明
6.2.10 异形柱柱端箍筋加密区的箍筋应根据受剪承载力计算,同时满足体积配箍率条件和构造要求确定。
研究表明,箍筋间距与纵筋直径之比s/d,是异形柱纵向受压钢筋压曲的直接影响因素,s/d大,会加速受压纵筋的压曲;反之,则可延缓纵筋的压曲,从而提高异形柱截面的延性。因此为了保证异形柱的延性,根据对各抗震等级下最大轴压比时近6000根异形柱纵筋压曲情况的分析,当其箍筋加密区的构造要求符合表6.2.10的要求时,纵筋压曲柱的百分比可降到5%以下。
对箍筋合理配置的研究中发现,当体积配箍率ρV相同时,采用较小的箍筋直径dV和箍筋间距s比采用较大的箍筋直径dV和箍筋间距s的延性好;只增大箍筋直径来提高体积配箍率而不减小箍筋间距并不一定能提高异形柱的延性,只有在箍筋间距s对受压纵筋支撑长度达到一定要求时,增大体积配箍率ρV,才能达到提高延性的目的。
6.2.11 异形柱箍筋加密区箍筋的肢距:二、三级抗震等级不宜大于200mm,四级抗震等级不宜大于250mm。此外,每隔一根纵向钢筋宜在两个方向均有箍筋或拉筋约束。
6.2.12 异形柱的箍筋加密区范围应按下列规定采用:
1 柱端取截面长边尺寸、柱净高的1/6和500mm三者中的最大值;
2 底层柱柱根不小于柱净高的1/3;当有刚性地面时,除柱端外尚应取刚性地面上、下各500mm;
3 剪跨比不大于2的柱以及因设置填充墙等形成的柱净高与柱肢截面高度之比不大于4的柱取全高;
4 二、三级抗震等级的角柱取柱全高。
6.2.13 抗震设计时,异形柱非加密区箍筋的体积配箍率不宜小于箍筋加密区的50%;箍筋间距不应大于柱肢截面厚度;二级抗震等级不应大于10d(d为纵向受力钢筋直径);三、四级抗震等级不应大于15d和250mm。
6.2.14 当柱的纵向受力钢筋采用绑扎搭接接头时,搭接长度范围内箍筋直径不应小于搭接钢筋较大直径的25%,箍筋间距不应小于搭接钢筋较小直径的5倍,且不应大于1OOmm。
6.3 异形柱框架梁柱节点
6.3.1 框架柱的纵向钢筋,应贯穿中间层的中间节点和端节点,且接头不应设置在节点核心区内。
6.3.2 框架顶层柱的纵向受力钢筋应锚固在柱顶、梁、板内,锚固长度应由梁底算起。顶层端节点柱内侧的纵向钢筋和顶层中间节点处的柱纵向钢筋均应伸至柱顶(图6.3.2),当采用直线锚固方式时,锚固长度对非抗震设计不应小于la,抗震设计不应小于laE。直线段锚固长度不足时,该纵向钢筋伸到柱顶后应分别向内、外弯折,弯弧内半径,对顶层端节点和顶层中间节点分别不宜小于5d和6d(d为纵向受力钢筋直径)。弯折前的竖直投影长度非抗震设计时不应小于0.5la,抗震设计时不应小于0.5laE。弯折后的水平投影长度不应小于12d。
抗震设计时,贯穿顶层中间节点的梁上部纵向钢筋直径,对二、三级抗震等级不宜大于该方向柱肢截面高度hc的1/30。
顶层端节点处柱外侧纵向钢筋可与梁上部纵向钢筋搭接(图6.3.2a),搭接长度非抗震设计时不应小于1.6la;抗震设计时不应小于1.6laE。且伸入梁内的柱外侧纵向钢筋截面面积不宜少于柱外侧全部纵向钢筋面积的50%。在梁宽范围以外的柱外侧纵向钢筋可伸入现浇板内,伸入长度应与伸入梁内的相同。

条文说明
6.3.2 顶层端节点柱内侧的纵向钢筋和顶层中间节点处的柱纵向钢筋均应伸至柱顶,并可采用直线锚固方式或伸到柱顶后分别向内、外弯折,弯折前、后竖直和水平投影长度要求见本规程图6.3.2。
根据现行国家标准《混凝土结构设计规范》GB 50010第11.6.7条规定并考虑异形柱的特点,顶层端节点柱外侧纵向钢筋沿节点外边和梁上边与梁上部纵向钢筋的搭接长度增大到1.6laE(1.6la),但伸入梁内的柱外侧纵向钢筋截面面积调整为不宜少于柱外侧全部纵向钢筋截面面积的50%。
6.3.3 当框架梁的截面宽度与异形柱柱肢截面厚度相等或梁截面宽度每侧凸出柱边小于50mm时,在梁四角上的纵向受力钢筋应在离柱边不小于800mm且满足坡度不大于1/25的条件下,向本柱肢纵向受力钢筋的内侧弯折锚入梁柱节点核心区。在梁筋弯折处应设置不少于2根直径8mm的附加封闭箍筋(图6.3.3-1a)。
对梁的纵筋弯折区段内过厚的混凝土保护层尚应采取有效的防裂构造措施。
当梁截面宽度的任一侧凸出柱边不小于50mm时,该侧梁角部的纵向受力钢筋可在本柱肢纵向受力钢筋的外侧锚入节点核心区,但凸出柱边尺寸不应大于75mm(图6.3.3-1b)。且从柱肢纵向受力钢筋内侧锚入的梁上部、下部纵向受力钢筋,分别不宜小于梁上部、下部纵向受力钢筋截面面积的70%。

当上部、下部梁角的纵向钢筋在本柱肢纵向受力钢筋的外侧锚入节点核心区时,梁的箍筋配置范围应延伸到与另一方向框架梁相交处(图6.3.3-2)。且节点处一倍梁高范围内梁的侧面应设置纵向构造钢筋并伸至柱外侧,钢筋直径不应小于8mm,间距不应大于1OOmm。

条文说明
6.3.3 当梁的纵向钢筋在本柱肢纵筋的内侧弯折伸入节点核心区内时,若该纵向钢筋受拉,则在柱边折角处会产生垂直于该纵向钢筋方向的撕拉力。折角越大,撕拉力越大。为此,条文对折角起点位置和弯折坡度给出了规定,并采用增添附加封闭箍筋(不少于2根直径8mm)来承受该撕拉力。当上部、下部梁角的纵向钢筋在本柱肢纵筋的外侧锚人柱肢截面厚度范围外的核心区时,为保证节点核心区的完整性,除要求控制从柱肢纵筋的外侧锚入的梁上部和下部纵向受力钢筋截面面积外,尚要求在节点处一倍梁高范围内的梁侧面设置纵向构造钢筋并伸至柱外侧。同时,为保证梁纵向钢筋在节点核心区的锚固,要求梁的箍筋设置到与另一向框架梁相交处。
6.3.4 框架中间层端节点(图6.3.4a),框架梁上部和下部纵向钢筋可采用直线方式锚入端节点,锚固长度除非抗震设计不应小于la,抗震设计不应小于laE外,尚应伸至柱外侧。当水平直线段的锚固长度不足时,梁上部和下部纵向钢筋应伸至柱外侧并分别向下、向上弯折,弯弧内半径不宜小于5d(d为纵向受力钢筋直径),弯折前的水平投影长度非抗震设计时不应小于O.4la,抗震设计时不应小于0.4laE,对框架梁纵向钢筋在柱筋外侧伸入节点的情况,则分别不应小于0.5la,和0.5laE,弯折后的竖直投影长度取15d。

框架顶层端节点(图6.3.4b),梁上部纵向钢筋应伸至柱外侧并向下弯折到梁底标高,梁下部纵向钢筋应伸至柱外侧并向上弯折,弯弧内半径不宜小于6d。弯折前的水平投影长度非抗震设计时不应小于0.4la,抗震设计时不应小于0.4laE,对框架梁纵向钢筋在柱筋外侧伸入节点的情况,则分别不应小于0.5la和0.5laE。弯折后的竖直投影长度取15d。
条文说明
6.3.4 异形柱的柱肢截面厚度小,为了保证梁纵向钢筋锚固的可靠性,采用直线锚固方式时,梁纵向钢筋要求伸至柱外侧。当水平直线段锚固长度不足时,梁纵向钢筋向上、下弯折位置应设置在柱外铡,弯折前、后的水平和竖直投影长度要求见本规程图6.3.4。若梁纵向钢筋在柱筋外侧锚入节点核心区时,由于锚固条件较差,弯折前的水平投影长度由≥0.4laE(0.4la)增加到≥0.5laE(0.5la)。
6.3.5 中间层中间节点框架梁纵向钢筋应满足下列要求:
1 抗震设计时,对二、三级抗震等级,贯穿中柱的梁纵向钢筋直径不宜大于该方向柱肢截面高度hc的1/30,当混凝土的强度等级为C40及以上时可取1/25,且纵向钢筋的直径不应大于25mm;
2 两侧高度相等的梁(图6.3.5a),上部及下部纵向钢筋各排宜分别采用相同直径,并均应贯穿中间节点;若两侧梁的下部钢筋根数不相同时,差额钢筋伸入中间节点的总长度,非抗震设计时不应小于la;抗震设计时不应小于laE,且伸过柱肢中心线不应小于5d(d为纵向受力钢筋直径);

3 两侧高度不相等的梁(图6.3.5b),上部纵向钢筋应贯穿中间节点,下部纵向钢筋伸人中间节点的总长度,非抗震设计时不应小于la,抗震设计时不应小于laE。下部钢筋弯折时,弯弧内半径不宜小于5d。弯折前的水平投影长度非抗震设计时不应小于O.4la,抗震设计时不应小于0.4laE;对框架梁纵向钢筋在柱筋外侧伸入节点核心区的情况,则分别不应小于0.5la和0.5laE。弯折后的竖直投影长度不应小于15d;
4 抗震设计时,对二、三级抗震等级的框架梁,梁端的纵向受拉钢筋配筋百分率不宜大于表6.3.5的规定值。

条文说明
6.3.5 本条规定了框架梁纵向钢筋在中间节点处的构造尚应满足的其他要求:
1 矩形柱框架的框架梁纵向钢筋伸入节点后,其相对保护层一般能满足c/d≥4.5,而异形柱的c/d大部分仅为2.0左右,根据变形钢筋粘结锚固强度公式分析对比可知,后者的粘结能力约为前者的0.7。为此,规定抗震设计时,梁纵向钢筋直径不宜大于该方向柱截面高度的1/30。由于粘结锚固强度随混凝土强度的提高而提高,当采用混凝土强度等级在C40及以上时,可放宽到1/25。且纵向钢筋的直径不应大于25mm;
2 考虑异形柱的柱肢截面厚度较小,若中间柱两侧梁高度相等时,梁的下部钢筋均在节点核心区内满足laE(la)条件后切断的做法会使节点区下部钢筋过于密集,造成施工困难并影响节点核心区的受力性能,故采取梁的上部和下部纵向钢筋均贯穿中间节点的规定;
3 当梁下部纵向钢筋伸入中间节点且弯折时,弯折前、后的水平和竖直投影长度要求见图6.3.5(b);
4 在地震作用组合内力作用下,梁支座处纵向钢筋有可能在节点一侧受拉,另一侧受压,对于异形柱框架梁柱节点易引起纵向钢筋在节点核心区锚固破坏。为保证梁的支座截面有足够的延性,对二、三级抗震等级,框架梁梁端的纵向受拉钢筋最大配盘率系根据单筋梁满足x≤0.35h0的条件给出。
6.3.6 节点核心区应设置水平箍筋。水平箍筋的配置应满足节点核心区受剪承载力的要求,并应符合下列规定:
1 非抗震设计时,节点核心区箍筋的最小直径、最大间距应符合本规程第6.2.8条的规定;
2 抗震设计时,节点核心区箍筋最大间距和最小直径宜按本规程表6.2.10采用。对二、三和四级抗震等级,节点核心区配箍特征值分别不宜小于0.10、0.08和0.06,且体积配箍率分别不宜小于0.8%、0.6%和0.5%。对二、三级抗震等级且剪跨比不大于2的框架柱,节点核心区配箍特征值不宜小于核心区上、下柱端配箍特征值的较大值;
3 当顶层端节点内设有梁上部纵向钢筋与柱外侧纵向钢筋的搭接接头时,节点核心区的箍筋尚应符合本规程第6.2.14条的规定。
条文说明
6.3.6 为使梁、柱纵向钢筋有可靠的锚固,并从构造上对框架梁柱节点核心区提供必要的约束给出了本条文规定。条文中的第二款规定是参照本规程第6.2.9条和现行国家标准《建筑抗震设计规范》GB 50011第6.3.14条给出的。
异形柱结构的施工
7.0.1 异形柱结构的施工应符合现行国家标准《混凝土结构工程施工质量验收规范》GB 50204的要求,并应与设计单位配合,针对异形柱结构的特点,制订专门的施工技术方案并严格执行。
7.0.2 异形柱结构的模板及其支架应根据工程结构的形式、荷载大小、地基土类别、施工设备和材料供应等条件进行专门设计。模板及其支架应具有足够的承载力、刚度和稳定性,应能可靠地承受浇筑混凝土的重量、侧压力和施工荷载。
7.0.3 异形柱结构的纵向受力钢筋,应符合国家标准《混凝土结构设计规范》GB 50010—2002第4.2.2条的要求,对二级抗震等级设计的框架结构,检验所得的强度实测值,尚应符合下列要求:
1 钢筋的抗拉强度实测值与屈服强度实测值的比值不应小于1.25;
2 钢筋的屈服强度实测值与标准值的比值不应大于1.3。
7.0.4 当钢筋的品种、级别或规格需作变更时,应办理设计变更文件。
7.0.5 异形柱框架的受力钢筋采用焊接或机械连接时,接头的类型及质量应符合设计要求及现行行业标准《钢筋焊接及验收规程》JGJ 18、《钢筋机械连接通用技术规程》JGJ 107的有关规定。施工单位应具有相应的资质,操作人员应通过考核并持有相应的操作证件。
7.0.6 异形柱混凝土的粗骨料宜采用碎石,最大粒径不宜大于31.5mm,并应符合现行行业标准《普通混凝土用碎石或卵石质量标准及试验方法》JGJ 53的有关规定。
条文说明
7.0.1~7.0.6 根据现行国家标准《混凝土结构施工质量验收规范》GB 50204的规定,针对异形柱结构的特点,为了保证施工质量和结构安全,对模板、混凝土用粗骨料、钢筋和钢筋的连接等提出了控制施工质量的要求。
7.0.7 每楼层的异形柱混凝土应连续浇筑、分层振捣,且不得在柱净高范围内留置施工缝。框架节点核心区的混凝土应采用相交构件混凝土强度等级的最高值,并应振捣密实。
条文说明
7.0.7 异形柱结构节点核心区较小、且钢筋密集,混凝土不易浇筑,在施工中应特别注意。本条强调当柱、楼盖、剪力墙的混凝土强度等级不同时,节点核心区混凝土应采用相交构件混凝土强度等级的最高值,以确保结构安全。
7.0.8 冬期施工应符合现行行业标准《建筑工程冬期施工规程》JGJ 104和施工技术方案的规定。
条文说明
7.0.8 考虑异形柱结构截面尺寸较小、表面系数较大的特点,强调冬期施工时应采取有效的防冻措施。
7.0.9 异形柱结构施工的尺寸允许偏差应符合表7.0.9的规定,尺寸允许偏差的检验方法应按现行国家标准《混凝土结构工程施工质量验收规范》GB 50204的规定执行。
条文说明
7.0.9 由于异形柱结构截面尺寸较小,为保证结构的安全和钢筋的保护层厚度,要求截面尺寸不允许出现负偏差。

7.0.10 当需要替换原设计的墙体材料时,应办理设计变更文件。填充墙与框架柱、梁之间均应有可靠的连接。
条文说明
7.0.10 本规程编制的初衷之一是促进墙体改革,减轻建筑物自重。因此规定:在施工中遇有框架填充墙体材料需替换时,应形成设计变更文件,且规定墙体材料自重不得超过设计要求。
有抗震设防要求的异形柱结构,其墙体与框架柱、梁的连结应注意满足抗震构造要求。
7.0.11 异形柱肢体及节点核心区内不得预留或埋设水、电、燃气管道和线缆;安装水、电、燃气管道和线缆时,不应削弱柱截面。
条文说明
7.0.11 异形柱框架柱肢尺寸较小,柱肢损坏对结构的安全影响较大。在水、电、燃气管道和线缆等的施工安装过程中应特别注意避让,不应削弱异形柱截面。
附录A 底部抽柱带转换层的异形柱结构
A.0.1 底部抽柱带转换层的异形柱结构,其转换结构构件宜采用梁。
条文说明
A.0.1 国内已有一些采用梁式转换的底部抽柱带转换层异形柱结构的试验研究成果和工程实例资料,且积累了一定的设计、施工实践经验,而采用其他形式转换构件,尚缺乏理论、试验研究和工程实践经验的依据。梁式转换的受力途径是柱一梁一柱,具有传力直接、明确、简捷的优点,故本规程规定转换构件宜采用梁式转换,并对采用梁式转换的异形柱结构设计作了相应规定。
A.0.2 底部抽柱带转换层的异形柱结构可用于非抗震设计和6度、7度(0.10g)抗震设计的房屋建筑。
条文说明
A.0.2 目前对底部抽柱带转换层异形柱结构的研究和工程实践经验主要限于非抗震设计及抗震设防烈度为6度、7度(0.10g)的条件,又考虑到其结构性能特点,故本规程没有将底部抽柱带转换层异形柱结构纳入抗震设防烈度为7度(0.15g)及8度的使用范围。
A.0.3 底部抽柱带转换层的异形柱结构在地面以上大空间的层数:非抗震设计不宜超过3层;抗震设计不宜超过2层。
条文说明
A.0.3 高位转换对结构抗震不利,必须对地面以上大空间层数予以限制。考虑到工程实际情况,因此规定底部抽柱带转换层的异形柱结构在地面以上的大空间层数,非抗震设计时不宜超过3层;抗震设计时不宜超过2层。
A.0.4 底部抽柱带转换层异形柱结构适用的房屋最大高度应按本规程第3.1.2条规定的限值降低不少于10%,且框架结构不应超过6层。框架-剪力墙结构,非抗震设计不应超过12层,抗震设计不应超过10层。
条文说明
A.0.4 底部抽柱带转换层的异形柱结构属不规则结构,故对其适用最大高度作了严格的规定。
A.0.5 底部抽柱带转换层异形柱结构的结构布置除应符合本规程第3章的规定外,尚应符合下列要求:
1 框架-剪力墙结构中的剪力墙应全部落地,并贯通房屋全高。抗震设计时,在基本振型地震作用下,剪力墙部分承受的地震倾覆力矩应大于结构总地震倾覆力矩的50%;
2 矩形平面建筑中剪力墙的间距,非抗震设计不宜大于3倍楼盖宽度,且不宜大于36m;抗震设计不宜大于2倍楼盖宽度,且不宜大于24m;
3 框架结构的底部托柱框架不应采用单跨框架;
4 落地的框架柱应连续贯通房屋全高;不落地的框架柱应连续贯通转换层以上的所有楼层。底部抽柱数不宜超过转换层相邻上部楼层框架柱总数的30%;
5 转换层下部结构的框架柱不应采用异形柱;
6 不落地的框架柱应直接落在转换层主结构上。托柱梁应双向布置,可双向均为框架梁,或一方向为框架梁,另一方向为托柱次梁。
注:直接承托不落地柱的框架称托柱框架,直接承托不落地柱的框架梁称托柱框架梁,直接承托不落地柱的非框架梁称托柱次梁。
条文说明
A.0.5 振动台试验表明,异形柱结构在地震作用下的破坏呈现明显的梁铰机制,但由于平面布置不规则导致异形柱结构的扭转效应对异形柱较为不利,因此对底部大空间带转换层异形柱结构的平面布置要求应更严。本规程不允许剪力墙不落地,即仅允许底部抽柱转换。转换层下部结构框架柱应优先采用矩形柱,也可根据建筑外形需要采用圆形或六(八)角形截面柱。
A.0.6 转换层上部结构与下部结构的侧向刚度比宜接近1。转换层上、下部结构侧向刚度比可按现行行业标准《高层建筑混凝土结构技术规程》JGJ 3第E.0.2条的规定计算。
条文说明
A.0.6 底部抽柱带转换层异形柱结构,当转换层上、下部结构侧向刚度相差较大时,在水平荷载和水平地震作用下,会导致转换层上、下部结构构件的内力突变,促使部分构件提前破坏;而转换层上、下部柱的截面几何形状不同,则会导致构件受力状况更加复杂,因此本规程对底部抽柱带转换层异形柱结构的转换层上、下部结构侧向刚度比作了更严格的规定。工程实例和试设计工程的计算分析表明,当底部结构布置符合本规程第A.0.5条规定要求并合理地控制底部抽柱数量,合理地选择转换层上、下部柱截面,一般情况可以满足侧向刚度比接近1的要求。
本规程规定底部抽柱带转换层的异形柱框架结构和框架-剪力墙结构,仅允许底部抽柱,且采用梁式转换,因此,计算转换层上、下结构的刚度变化时,应考虑竖向抗侧力构件的布置和抗侧刚度中弯曲刚度的影响。现行行业标准《高层建筑混凝土结构技术规程》JGJ 3附录E第E.0.2条规定的计算方法,综合考虑了转换层上、下结构竖向抗侧力构件的布置、抗剪刚度和抗弯刚度对层间位移量的影响。工程实例和试设计工程的计算分析表明,该方法也可用于本规程规定的底部大空间层数为1层的情况。
A.0.7 托柱框架梁的截面宽度,不应小于梁宽度方向被托异形柱截面的肢高或—般框架柱的截面高度;不宜大于托柱框架柱相应方向的截面宽度。托柱框架梁的截面高度不宜小于托柱框架梁计算跨度的1/8;当双向均为托柱框架时,不宜小于短跨框架梁计算跨度的1/8。
托柱次梁应垂直于托柱框架梁方向布置,梁的宽度不应小于400mm,其中心线应与同方向被托异形柱截面肢厚或一般框架柱截面的中心线重合。
条文说明
A.0.7 底部抽柱带转换层异形柱结构的托柱梁,是支托上部不落地柱的水平转换构件,托柱梁的设计应满足承载力和刚度要求。托柱梁截面高度除满足本条规定外,尚应满足剪压比的要求。托柱梁截面组合的最大剪力设计值应满足现行行业标准《高层建筑混凝土结构技术规程》JGJ 3第10.2.8条,公式(10.2.9-1)和(10.2.9-2)的规定。
结构分析表明,托柱框架梁刚度大,其承受的内力就大。过大地增加托柱框架梁刚度,不仅增加了结构高度、不经济,而且将较大的内力集中在托柱框架梁上,对抗震不利。合理地选择托柱框架梁的刚度,可以有效地达到托柱框架梁与上部结构共同工作、有利于抗震和优化设计的目的。
A.0.8 转换层及下部结构的混凝土强度等级不应低于C30。
条文说明
A.0.8 转换层楼板是重要的传力构件,底部抽柱带转换层异形柱结构的振动台试验结果显示,转换层楼板角部裂缝严重,故本条给出了该部位构造措施要求,并做出了保证楼板面内刚度的相应规定。
A.0.9 转换层楼面应采用现浇楼板,楼板的厚度不应小于150mm,且应双层双向配筋,每层每方向的配筋率不宜小于O.25%。楼板钢筋应锚固在边梁或墙体内。
楼板与异形柱内拐角相交部位宜加设呈放射形或斜向平行布置的板面钢筋。
楼板边缘和较大洞口周边应设置边梁,其宽度不宜小于板厚的2倍,纵向钢筋配筋率不应小于1.0%,钢筋连接接头宜采用焊接或机械连接。
条文说明
A.0.9 本条规定转换层上部异形柱截面外轮廓尺寸不宜大于下部框架柱截面的外轮廓尺寸,转换层上部异形柱截面形心与转换层下部框架柱截面形心宜重合,主要从节点受力和节点构造考虑。
A.0.10 转换层上部异形柱向底部框架柱转换时,下部框架柱截面的外轮廓尺寸不宜小于上部异形柱截面外轮廓尺寸。转换层上部异形柱截面形心与下部框架柱截面形心宜重合,当不重合时应考虑偏心的影响。
A.0.11 底部大空间带转换层的异形柱结构的结构布置、计算分析、截面设计和构造要求,除应符合本规程的规定外,尚应符合国家现行标准的有关规定。
本规程用词说明
1 为了便于在执行本规程条文时区别对待,对要求严格程度不同的用词说明如下:
1)表示很严格,非这样做不可的用词:
正面词采用“必须”;反面词采用“严禁”;
2)表示严格,在正常情况下均应这样做的用词:
正面词采用“应”,反面词采用“不应”或“不得”;
3)表示允许稍有选择,在条件许可时首先应这样做的用词:
正面词采用“宜”;反面词采用“不宜”。
表示有选择,在一定条件下可以这样做的,采用“可”。
2 规程中指定应按其他有关标准、规范执行时,写法为:应符合……的规定”或“应按……执行”。
