Appearance
《建筑边坡工程鉴定与加固技术规范[附条文说明] 》GB 50843-2013
🗓️ 住房和城乡建设部 实施时间:2013-05-01
前言
中华人民共和国国家标准
建筑边坡工程鉴定与加固技术规范
Technical code for appraisal and reinforcement of building slope
GB 50843-2013
主编部门:重庆市城乡建设委员会
批准部门:中华人民共和国住房和城乡建设部
施行日期:2013年5月1日
中华人民共和国住房和城乡建设部公告
第1586号
住房城乡建设部关于发布国家标准《建筑边坡工程鉴定与加固技术规范》的公告
现批准《建筑边坡工程鉴定与加固技术规范》为国家标准,编号为GB 50843-2013,自2013年5月1日起实施。其中,第3.1.3、4.1.1、5.1.1、9.1.1条为强制性条文,必须严格执行。
本规范由我部标准定额研究所组织中国建筑工业出版社出版发行。
中华人民共和国住房和城乡建设部
2012年12月25日
前言
根据住房和城乡建设部《关于印发<2009年工程建设标准规范制订、修订计划>的通知》(建标[2009]88号)的要求,规范编制组经广泛调查研究,认真总结实践经验,参考有关国内标准和国际标准,并在广泛征求意见的基础上,编制本规范。
本规范主要技术内容是:总则、术语和符号、基本规定、边坡加固工程勘察、边坡工程鉴定、边坡加固工程设计计算、边坡工程加固方法、边坡工程加固、监测和加固工程施工及验收。
本规范中以黑体字标志的条文为强制性条文,必须严格执行。
本规范由住房和城乡建设部负责管理和对强制性条文的解释,由重庆一建建设集团有限公司负责具体技术内容的解释。执行过程中如有意见或建议,请寄送重庆一建建设集团有限公司(地址:重庆市九龙坡区滩子口广厦城一号办公楼;邮政编码:400053)。
本规范主编单位:重庆一建建设集团有限公司 重庆市设计院
本规范参编单位:中国建筑技术集团有限公司 重庆市建筑科学研究院 中冶建筑研究总院有限公司 四川省建筑科学研究院 重庆大学 建设综合勘察研究设计院有限公司 重庆市建设工程勘察质量监督站 广厦建设集团有限责任公司
本规范主要起草人:郑生庆 陈希昌 汤启明 刘兴远 姚刚 胡建林 何平 林文修 周忠明 王德华 郭明田 董勇 叶晓明 冉艺 陈阁琳 何开明 周长安 廖乾章 王嘉琳 方玉树 张培文
本规范主要审查人:郑颖人 张苏民 薛尚龄 伍法权 陈跃熙 钱志雄 贾金青 唐秋元 康景文
1 总则
1 总则
1.0.1 为了在既有建筑边坡工程鉴定与加固中贯彻执行国家的技术经济政策,做到技术先进、安全可靠、经济合理、确保质量及保护环境,制定本规范。
条文说明
1.0.1 既有边坡工程鉴定与加固涉及边坡工程施工质量、性能检测、工程地质、水文地质、岩土力学、支护结构、锚固技术、施工及监测等多门学科。边坡工程岩土特性复杂多变,破坏模式、计算参数及计算理论存在诸多不确定性。因勘察、设计、施工和管理不当等原因造成一些质量低劣、安全度低、耐久性差、抗震性能低及年久失修的边坡工程,对存在安全隐患或影响正常使用的边坡工程急需加固处理。制定本规范的目的是使边坡工程的鉴定与加固技术标准化、规范化,符合技术可靠、安全适用、经济合理、确保质量、保护环境的要求。
1.0.2 本规范适用于岩质边坡高度为30m以下(含30m),土质边坡高度为15m以下(含15m)的既有建筑边坡工程和岩质基坑边坡的鉴定和加固。
超过上述高度的边坡加固工程以及地质和环境条件复杂的边坡加固工程除应符合本规范外,还应进行专项设计,采取有效、可靠的加固处理措施。
条文说明
1.0.2 本规范适用于岩土质基坑边坡及非软土类等一般岩土边坡工程的鉴定与加固。超过本条规定高度的边坡工程鉴定与加固工程实例较少且工程经验欠充分,因此对超高边坡工程的鉴定与加固设计应作必要的加强处理,特别是对地质和环境条件很复杂的边坡工程,应针对地质和环境条件的复杂特点,采取特殊的加强措施,进行专门的鉴定与加固设计。
1.0.3 软土、湿陷性黄土、冻土及膨胀土等特殊性岩土和侵蚀性环境以及地震区、灾后的建筑边坡工程的鉴定和加固除应符合本规范外,尚应符合国家现行相应专业标准的规定。
条文说明
1.0.3 对软土、湿陷性黄土、冻土及膨胀土等特殊性岩土边坡工程,以及地震区、灾后的边坡工程的鉴定与加固,原则上也可使用,但上述边坡工程的特殊技术问题如抗隆起、抗渗流、湿陷性和膨胀性处理、锚固技术处理及支护结构选型等,还应按国家现行相关标准执行。
1.0.4 既有建筑边坡工程的鉴定及加固除应符合本规范外,尚应符合国家现行有关标准的规定。
条文说明
1.0.4 边坡工程鉴定与加固是一门综合性和边缘性强的工程技术学科,本规范是我国第一本有关边坡工程鉴定与加固的技术规范,主要内容为边坡工程的安全性、适用性、耐久性和施工质量鉴定,以及边坡工程的加固设计、勘察、监测、施工和质量验收等。因此,本条规定除遵守本规范外,边坡工程鉴定与加固设计涉及的其他技术要求还应符合《建筑边坡工程技术规范》GB 50330等国家现行标准的相关规定。
2 术语和符号
2.1 术语
2 术语和符号
2.1 术语
2.1.1 建筑边坡 building slope
在建筑场地或其周边,由于建筑工程和市政工程开挖或填筑施工所形成的人工边坡和对建筑物安全或稳定有影响的自然斜坡。本规范中简称边坡。
2.1.2 既有边坡工程 existing building slope engineering
整体或部分已建成的建筑边坡工程。
2.1.3 边坡工程鉴定 appraisal of existing building slope engineering
对既有边坡工程的安全性、正常使用性等进行的调查、检测、分析验算和评定等一系列活动。
2.1.4 既有边坡工程加固 strengthening of existing building slope engineering
对既有建筑边坡工程及其相关部分采取增强、局部更换等措施,使其满足国家现行标准规定的安全性、适用性和耐久性。
2.1.5 边坡加固工程勘察 geological investigation of slope strengthening engineering
边坡鉴定与加固前,针对既有边坡工程进行的岩土工程勘察活动。
2.1.6 加固设计使用年限 design working life for strengthening of existing building slope engineering
正常条件下既有建筑边坡工程或支护结构、构件加固后无需重新进行检测、鉴定即可按其预定目的使用的时期。
2.1.7 目标使用年限 target working life
既有边坡工程期望使用的年限。
2.1.8 检测 inspection
为评定施工质量或性能等实施的检查、测量、试验和检验活动。
2.1.9 鉴定单元 appraisal unit
根据被鉴定边坡工程的支护结构体系、构造特点、结构布置、边坡高度和作用大小等不同所划分的可以独立进行鉴定的区段,每一区段为一鉴定单元。
2.1.10 子单元 sub-system
鉴定单元中根据组成支护结构的不同形式所细分的基本鉴定单位。
2.1.11 构件 member
支护结构中可以进一步细分的基本受力单位。
2.1.12 锚杆 anchor
将拉力传至稳定岩土层的构件。当采用钢绞线或高强钢丝束作杆体材料时,也可称为锚索。本规范中除特殊注明外,锚杆为锚杆和预应力锚索的总称。
2.1.13 削方减载法 cut unloading at top of slope
通过清除建筑边坡推力区的岩土体达到减少边坡推力,使加固后的既有建筑边坡工程满足预定功能的一种加固法。
2.1.14 堆载反压法 back loading at toe of slope
通过在既有边坡工程坡脚堆载反压,使加固后的既有边坡工程满足预定功能的一种加固法。
2.1.15 抗滑桩加固法 slide-resistant pile method
通过设置抗滑桩,使加固后的既有边坡工程满足预定功能的一种加固法。
2.1.16 加大截面加固法 structure member strengthening with R.C
加大原结构或构件的截面面积或增配钢筋,以提高其承载力和刚度的一种加固法。
2.1.17 锚固加固法 anchoring method
通过设置锚杆及传力结构,使加固后的既有边坡工程满足预定功能的一种加固法。
2.1.18 注浆加固法 grouting method
通过对岩土体进行注浆处理,改变岩土体的物理、力学性能,使加固后的既有边坡工程满足预定功能的一种加固法。
2.1.19 截排水法 cut-off and draining method
通过设置或改造截、排水系统,使加固后的既有边坡工程满足预定功能的一种加固法。
条文说明
2.1.1~2.1.19 本节根据既有边坡工程鉴定与加固的特点,给出了本规范主要术语的定义。一些术语与国家现行有关规范是一致的。
2.2 符号
2.2 符号
2.2.1 作用和作用效应
E i ——第i计算条块与第i+1计算条块单位宽度水平条间力;
E n ——第n条块单位宽度剩余水平推力;
G、G i ——滑体、第i计算条块单位宽度重力;
G b 、G bi ——滑体、第i计算条块单位宽度附加竖向荷载;
M i ——第i计算条块与第i+1计算条块单位宽度(对坐标原点的)条间力矩;
M n ——第n条块单位宽度(对坐标原点的)剩余力矩;
P i ——第i计算条块与第i+1计算条块单位宽度剩余下滑力;
P n ——第n条块单位宽度剩余下滑力;
Q、Q i ——滑体、第i计算条块单位宽度水平荷载;
R、R i ——滑体、第i计算条块单位宽度重力及其他外力引起的抗滑力;
R N ——新增支护结构或构件的抗力;
R 0 、R 0i ——滑体,第i计算条块所受单位宽度有效抗力;
S——支护结构上的外部作用效应;
T、T i ——滑体、第i计算条块单位宽度重力及其他外力引起的下滑力;
U、U i ——滑面、第i计算条块滑面单位宽度总水压力;
V——后缘陡倾裂隙单位宽度总水压力;
Y i ——第i计算条块与第i+1计算条块单位宽度竖直条间力。
2.2.2 材料性能参数
c、c i ——滑面、第i计算条块滑面黏聚力;

——滑面、第i计算条块滑面内摩擦角;
γ w ——水重度。
2.2.3 几何参数
H——建筑物的高度或边坡高度;
h w 、h wi ,h w,i-1 ——后缘陡倾裂隙充水高度,第i及第i-1计算条块滑面前端水头高度;
L、L i ——滑面、第i计算条块长度;
x ci ——第i计算条块重心横坐标;
x gi ——第i计算条块单位宽度竖向附加荷载作用点横坐标;
x ni ,y ni ——第i计算条块滑面中点横、纵坐标;
y qi ——第i计算条块单位宽度水平荷载作用点纵坐标;
x ri ,y ri ——第i计算条块有效抗力作用点横、纵坐标;
α、α i ——滑体、第i计算条块单位宽度有效抗力倾角;
θ、θ i ——滑面、第i计算条块倾角。
2.2.4 计算系数
F s 、F t ——边坡抗滑、抗倾覆稳定安全系数;
F st ——整体稳定安全系数;
i——计算条块号,从后方起编;
n——条块数量;
x' i ——第i计算条块与第i+1计算条块垂直分界面到滑面前端的相对水平距离,是到滑面前端 的水平距离与滑面前后端之间水平距离的比值;
γ 0 ——支护结构重要性系数;
ζ L ——新增支护结构或构件的抗力发挥系数;

——第i计算条块剩余下滑推力向第i+1计算条块的传递系数。
2.2.5 鉴定评级
A s 、B s 、C s ——子单元正常使用性等级;
A ss 、B ss 、C ss ——鉴定单元正常使用性等级;
A su 、B su 、C su 、D su ——鉴定单元安全性等级;
A u 、B u 、C u 、D u ——子单元安全性等级;
a s 、b s 、c s ——构件正常使用性等级;
a u 、b u 、c u 、d u ——构件安全性等级。
条文说明
2.2.1~2.2.5 本节给出的符号主要是本规范出现的符号,其他符号应按国家现行有关标准执行。
3 基本规定
3.1 一般规定
3 基本规定
3.1 一般规定
3.1.1 既有边坡工程的加固设计应采用动态设计法,并应符合现行国家标准《建筑边坡工程技术规范》GB 50330的相关规定。
条文说明
3.1.1 岩土边坡工程特性复杂多变,岩土体计算参数、设计理论和计算方法均存在诸多不确定性,加之现有检测手段有限,因此边坡工程的加固设计、鉴定更具有复杂性和不确定性。为确保加固工程的质量,要求在施工全过程中采用信息化动态管理方法,根据施工中反馈的信息和监测数据,对加固设计、地质勘察、鉴定结论和施工方案作相应的调整、补充和修改,是一种客观求实、稳妥、安全的设计方法。
1 动态设计的基本原则要求设计者应掌握施工开挖反映的真实地质特征,边坡变形量、应力监测值,确认和核实原设计参数取值,计算方法、设计方案的合理性,必要时对原设计作补充和完善;
2 山区地质情况复杂多变,受多种因素制约,勘察资料准确性的保证率较低,勘察结论失误造成的工程事故不乏其例;动态设计也包括勘察,勘察应根据施工开挖揭示的地质真实情况,查对核实原地质勘察结论的正确性,当出现异常变化时及时修改地质勘察结论并通知设计、鉴定和施工单位作相应的调整处理;
3 信息法施工的要求和内容应按现行国家标准《建筑边坡工程技术规范》GB 50330关于“信息法施工”的规定执行;
4 当施工中反馈的信息确定原勘察结论需作修改,原提供的支护结构等原始条件不准确时,鉴定也应与设计、勘察共同执行动态管理原则,对原鉴定结论进行相应调整。
3.1.2 与支护结构配合使用的混凝土结构、砌体结构或构件的加固技术、裂缝修补技术、锚固技术和防锈技术以及加固材料等应符合现行国家标准《混凝土结构加固设计规范》GB 50367和《砌体结构加固设计规范》GB 50702等的有关规定。
3.1.3 加固后的边坡工程应进行正常维护,当改变其用途和使用条件时应进行边坡工程安全性鉴定。 (自2022年4月1日起废止该条, 点击查看:新规《既有建筑鉴定与加固通用规范》GB 55021-2021 )
条文说明
3.1.3 加固后边坡工程应进行正常维护,例如排水系统、坡面绿化等的维护,并要求不得改变加固后边坡工程的用途和使用条件。使用条件的改变一般是边坡顶地面使用荷载增大、坡顶建筑荷载超过原边坡支护结构荷载允许值、边坡高度增高、排水系统失效等造成边坡安全系数降低的改变。
3.1.4 既有边坡工程鉴定、加固设计、施工、监测、监理和验收应由具有相应资质的单位和有经验的专业技术人员承担。
3.2 边坡工程鉴定
3.2 边坡工程鉴定
3.2.1 边坡工程鉴定适用于建筑边坡工程安全性、正常使用性、耐久性和施工质量等的鉴定。
条文说明
3.2.1 边坡工程鉴定的适用范围为边坡工程安全性、正常使用性及耐久性鉴定及边坡工程施工质量鉴定。
3.2.2 边坡工程鉴定应明确鉴定的对象、范围和要求。鉴定对象应由委托单位确定,可将建筑边坡工程整体作为鉴定对象,也可将鉴定单元、子单元或构件作为鉴定对象。
条文说明
3.2.2 任何建(构)筑物工程的鉴定均应明确鉴定的对象、范围和要求,因此,边坡工程的鉴定也不例外。根据鉴定对象和鉴定目的的差异,鉴定对象可以是整个边坡工程,相对独立的鉴定单元、特定的支护结构或构件;一般情况下为使委托方应用方便、目标明确,应根据支护结构类型、构造、边坡高度及作用荷载大小等情况,由鉴定单位协助委托单位确定鉴定对象和鉴定目的,可将边坡工程划分成若干个独立的鉴定单元(子单元),以鉴定单元(子单元)作为基本鉴定对象。
3.2.3 当边坡工程遭受洪水、泥石流等灾害后需进行特殊项目鉴定时,特殊项目鉴定评级应符合国家现行有关标准的规定。
条文说明
3.2.3 对特殊原因如洪水、泥石流等造成的边坡工程灾害或损伤的鉴定应根据产生灾害原因的不同,结合本规范的有关规定,选择相应的国家现行有关标准进行对应项目的鉴定。
3.2.4 鉴定对象的目标使用年限,应根据边坡工程的使用历史、当前的工作状态和今后的使用要求确定。对边坡工程不同鉴定单元,根据其安全等级可确定不同的目标使用年限。
条文说明
3.2.4 边坡工程各鉴定单元的鉴定通常需要明确其鉴定后的目标使用年限,故应根据边坡工程各鉴定单元的安全等级、已使用的年限、目前的工作状态和未来的使用要求,按国家现行相关标准确定。当国家现行相关标准无明确规定时,应由委托方和鉴定方根据现有边坡工程的安全等级、技术水平、参考同类工程经验及国家现行相关标准的一般规定共同商定;对边坡工程的不同鉴定单元,由于其所处位置、环境、使用条件、破坏后果及要求等的差别,可确定不同的目标使用年限。
3.3 边坡工程加固设计
3.3 边坡工程加固设计
3.3.1 下列情况的边坡工程应进行加固设计:
1 边坡出现失稳迹象、支护结构及构件出现明显开裂及变形的边坡工程;
2 使用条件有重大变化或改造可能影响安全的边坡工程;
3 遭受灾害及已发生安全事故的边坡工程;
4 经鉴定确认应进行加固的边坡工程;
5 支护结构出现严重腐蚀的边坡工程。
3.3.2 边坡加固工程设计时应取得下列资料:
1 边坡工程的鉴定报告;
2 边坡工程原有设计和施工竣工资料;
3 边坡加固工程的勘察报告;
4 边坡工程周边建筑物、管线等环境资料;
5 现有的施工技术、设备性能、施工条件及类似工程加固经验等资料;
6 委托方提供的边坡加固工程设计任务书。
3.3.3 边坡加固工程安全等级应按现行国家标准《建筑边坡工程技术规范》GB 50330的规定确定。当边坡的使用条件和环境发生改变,使边坡工程损坏后造成的破坏后果的严重性发生变化时,加固边坡工程安全等级应作相应的调整。
条文说明
3.3.3 边坡工程的危及对象、经济损失及不良社会影响等发生变化,使用条件和环境发生改变,例如边坡的高度减低或增高,边坡坡顶和坡脚邻近增加或取消重要建筑物等后,边坡加固工程的安全等级应根据情况作相应的调高或调低。
3.3.4 边坡加固工程设计使用年限应按下列原则确定:
1 边坡加固后的使用年限不应低于边坡工程服务对象的使用年限;
2 当支护结构采用植筋、碳纤维布加固时,应按30年考虑;到期后若重新鉴定认为其工作正常,仍可继续延长使用年限。
3.3.5 对使用粘结方法或掺有聚合物加固的支护结构或构件,尚应定期检查其工作状态,检查的时间可由设计单位确定,但第一次时间不应超过10年。
3.3.6 边坡工程的加固方案设计应符合下列规定:
1 边坡加固设计应综合考虑边坡工程的鉴定报告、勘察报告、加固目的、加固设计的可靠性及预期效果、施工难易程度和条件、对邻近建筑和环境的影响、工期和造价等因素,进行全面的技术及经济分析后确定合理的加固设计方案;
2 依据鉴定报告,加固方案设计应考虑合理利用原有支护结构的有效抗力;
3 边坡加固范围应根据鉴定结果及设计分析确定,可对边坡工程整体、区段、支护结构或构件、以及截、排水系统进行加固处理,但均应考虑边坡工程的整体性及加固部分与邻近建筑物的相互影响;
4 边坡加固工程应综合考虑其技术经济效果,避免不必要的拆除或更换;适修性差的边坡工程不应进行加固;
5 边坡加固工程设计应考虑景观及环保要求,做到美化环境,保护生态。
条文说明
3.3.6 边坡加固工程的设计方案优化是设计成功的关键,设计方案的制定应根据本条和第8章的相应规定,执行多方案的比较和优选,最终确定合理的加固设计方案。 适修性差的边坡工程指既有边坡工程的加固费用超过新建支护结构费用的70%以上,此时已不适合采用对原支护结构进行加固的做法。
3.3.7 对加固施工过程中可能出现大变形或塌滑的边坡工程,应在设计文件中规定,先实施临时性的预加固及采取其他有效、安全的措施后,再实施永久性加固措施。
条文说明
3.3.7 当边坡工程已发生较大的变形,原支护结构出现破坏迹象时,加固设计方案首先应考虑提高施工期边坡稳定性和支护结构安全性的临时性的预加固措施。例如,组织好排水,增加临时性的支护,或提前实施部分加固措施等,以保证施工过程中的安全。避免因加固施工的扰动进一步降低原边坡工程的稳定性,出现过大变形和塌滑现象。
3.3.8 下列既有边坡工程加固设计及施工应进行专门论证:
1 超过本规范适用高度的边坡加固工程;
2 边坡工程塌滑影响区内有重要建筑物、稳定性较差的边坡加固工程;
3 地质和环境条件复杂、对边坡加固施工扰动较敏感的边坡加固工程;
4 已发生严重事故的边坡加固工程;
5 采用新结构、新技术的边坡加固工程。
条文说明
3.3.8 本条所指的需加固的既有边坡工程情况复杂、技术难度大、风险高,组织专家进行专门论证,可达到设计和施工方案合理,技术先进,确保质量,安全经济的良好效果。重庆、广州、上海、北京等地区在主管部门领导下采用专家论证方式,在解决重大边坡工程技术难题和减少工程事故方面取得了良好效果。本条所指的“新结构、新技术”是指尚未被规范和有关法规认可的“新型支护结构、新型支护技术”等。
4 边坡加固工程勘察
4.1 一般规定
4 边坡加固工程勘察
4.1 一般规定
4.1.1 既有边坡工程加固前应进行边坡加固工程勘察。 (自2022年4月1日起废止该条, 点击查看:新规《既有建筑鉴定与加固通用规范》GB 55021-2021 )
条文说明
4.1.1 边坡加固工程勘察是边坡加固设计和鉴定的依据,为了满足既有边坡加固的需要,加固设计前应进行工程勘察。当既有边坡工程无勘察资料,或原勘察资料不能满足工程鉴定需要时,边坡工程鉴定前应进行工程勘察。 既有建筑边坡工程加固和鉴定前,建设单位应提供符合本规范要求的,经具有相应资质的施工图审查机构审查合格的既有建筑边坡工程勘察文件,否则,鉴定单位不应开展既有建筑边坡工程鉴定工作,设计单位不得进行既有建筑边坡工程的加固设计。 原边坡勘察资料经复核、验证后能满足边坡工程鉴定与加固设计需要时,可经具有相应资质的勘察单位确认后使用。
4.1.2 既有边坡加固工程勘察应在充分利用既有边坡工程勘察资料的基础上进行,并对已有的资料进行必要的验证。
条文说明
4.1.2 充分利用既有边坡工程勘察资料,可以节省工作量,避免重复工作。验证已有资料是否适合目前边坡状态是必要的。
4.1.3 既有边坡加固工程勘察时应根据边坡特点、破坏情况、边坡工程鉴定要求和加固方式,有针对性地开展工作。
条文说明
4.1.3 既有边坡加固情况不同,勘察工作内容、工作深度也不同,相关标准也有具体要求,这里强调要有针对性。
4.1.4 既有边坡加固工程可直接进行详细阶段勘察。
4.1.5 边坡加固工程勘察报告应包括下列内容:
1 在查明边坡工程的变形、开裂及破坏原因以及工程地质和水文地质条件的基础上,确定边坡类型和可能的破坏形式;
2 提供边坡稳定性、变形验算、边坡工程鉴定和加固设计所需的岩土参数;
3 评价边坡的稳定性,提出稳定性结论;
4 提出边坡工程加固处理措施和监测方案建议。
4.2 勘察工作
4.2 勘察工作
4.2.1 边坡加固工程勘察前应取得下列资料:
1 气象、水文资料,特别是雨期和暴雨强度等资料;
2 场地已有岩土工程勘察资料;
3 既有边坡工程的相关资料;
4 附有坐标和地形的边坡工程平面图等;
5 邻近建筑物、地下工程和管线等环境资料。
条文说明
4.2.1 既有边坡工程相关资料较多,包括边坡工程的规模、支护形式、边坡顶、底高程和支护结构尺寸,原支护设计图、隐蔽工程的施工记录和竣工图、边坡变形监测资料以及其他相关资料等均应收集完整。
4.2.2 边坡加固工程勘察除应符合现行国家标准《岩土工程勘察规范》GB 50021和《建筑边坡工程技术规范》GB 50330的有关规定外,尚应重点查明下列内容:
1 边坡岩土体与支护结构变形特征及其成因;
2 边坡岩土体及岩体结构面的物理力学性质及其变化;
3 场地的地下水类型、水位、水量、补给、排泄条件和动态变化,岩土层的透水性,地下水出露情况等水文地质条件及其变化。
条文说明
4.2.2 在已有资料的情况下,初勘工作的重点是查明可能发生变化的评价参数(如抗剪强度等)。
4.2.3 边坡加固工程勘察手段和勘察工作布置应符合下列规定:
1 边坡加固工程勘察宜先进行工程地质测绘和调查,并应符合现行国家标准《岩土工程勘察规范》GB 50021的工程地质测绘和调查的有关规定;
2 勘察工作布置应根据边坡工程的勘察等级和已出现的变形破坏迹象,结合搜集的已有岩土工程勘察成果等资料,适当补充勘探孔、原位测试;对于勘察等级为甲级的边坡工程,其勘探布孔应适当加密,必要时,采取现场剪切试验确定滑动面的抗剪强度指标;
3 勘探工作宜采用钻探、坑(井)探和槽探等方法。
4.3 稳定性分析评价
4.3 稳定性分析评价
4.3.1 边坡加固工程的稳定性分析评价应在充分查明工程地质条件的基础上,根据边坡岩土类型、可能破坏形式和支护结构特征以及支护结构作用等进行稳定性评价。
4.3.2 边坡加固工程的稳定性评价包括定性评价和定量评价,应先进行定性评价,后进行定量评价。边坡加固工程的稳定性评价应符合现行国家标准《建筑边坡工程技术规范》GB 50330的有关规定。
4.3.3 当原支护结构对边坡稳定性起有利作用时,边坡工程稳定性验算应考虑其有效抗力。原支护结构的有效抗力应根据边坡工程破坏模式、变形、破坏情况和地区工程经验确定。
条文说明
4.3.3 既有边坡工程由于存在支护结构与没有支护结构时的边坡力平衡体系是不一样的,支护结构为边坡稳定提供了抗力。因此,边坡加固工程稳定性计算时应当合理考虑原支护结构的有效抗力。但是,要准确地确定原有支护结构的有效抗力较为困难。边坡加固工程勘察时,可根据边坡破坏模式、变形破坏情况和地区工程经验对原有支护结构的有效抗力进行预估,最终以边坡鉴定报告为准。 当支护结构完全破坏已失效或滑动面位于支护结构体外(滑动面位于支护结构基础之下或支护结构之上)时,边坡加固工程稳定性验算不考虑原有支护结构的有效抗力。
4.3.4 存在原有支护结构有效抗力作用时的边坡稳定性可按本规范附录A提供的方法进行计算。其他情况的稳定性验算应符合现行国家标准《岩土工程勘察规范》GB 50021和《建筑边坡工程技术规范》GB 50330的有关规定。
条文说明
4.3.4 存在原有支护结构有效抗力作用时,边坡稳定性将有不同程度的提高,边坡稳定性计算需要考虑有效抗力的作用。附录A根据滑面的不同提供了不同的边坡稳定性计算方法。为与国家标准《建筑边坡工程技术规范》保持一致,附录A所附边坡稳定性计算方法与即将发布的国家标准《建筑边坡工程技术规范》(修编版)相同,即:对圆弧形滑面采用简化毕肖普法[即式(A.0.1-1)~式(A.0.1-3)],对折线形滑面采用传递系数隐式解法[即式(A.0.3-1)~式(A.0.3-5)],但为了清楚地反映原有支护结构有效抗力的作用,将有效抗力产生的水平分力和竖向分力分别从式中的水平荷载和竖向附加荷载中分离出来,单独列出。对平面滑动问题,原有支护结构有效抗力也如此处理。 传递系数法有隐式解与显式解两种形式。显式解的出现是由于当时计算机不普及,对传递系数作了一个简化的假设,将传递系数中的安全系数值假设为1,从而使计算简化,但增加了计算误差。同时对安全系数作了新的定义,在这一定义中当荷载增大时只考虑下滑力的增大,不考虑抗滑力的提高,这也不符合力学规律。因而隐式解优于显式解,当前计算机已经很普及,应当回归到原来的传递系数法。 无论隐式解与显式解法,传递系数法都存在一个缺陷,即对折线形滑面有严格的要求,如果两滑面间的夹角(即转折点处的两倾角的差值)过大,就会出现不可忽视的误差。因而当转折点处的两倾角的差值超过10°时,需要对滑面进行处理,以消除尖角效应。一般可采用对突变的倾角作圆弧连接,然后在弧上插点,来减少倾角的变化值,使其小于10°,处理后误差可以达到工程要求。 对于折线形滑动面,国际通常采用摩根斯坦-普赖斯法进行计算。摩根斯坦-普赖斯法是一种严格的条分法,计算精度很高,也是国外和国内水利水电部门等推荐采用的方法。由于国内工程界习惯采用传递系数法,通过比较,尽管传递系数法是一种非严格的条分法,如果采用隐式解法且两滑面间的夹角不大,该法也有很高的精度,而且计算简单,国内广为应用,我国工程师比较熟悉,所以本规范建议采用传递系数隐式解法。在实际工程中,也可采用国际上通用的摩根斯坦-普赖斯法进行计算。 原有支护结构有效抗力倾角取决于有效抗力的方向,有效抗力的方向与支护结构承载力验算式中荷载项的方向相反。有效抗力的作用点与支护结构承载力验算式中荷载项的作用点相同。 需要注意的是,公式中的原有支护结构有效抗力是单位宽度有效抗力。计算时,对锚杆和支护桩,应根据锚杆间距和桩距将锚杆和支护桩的有效抗力换算为单位宽度有效抗力。 简化计算,在式(A.0.1-1)中,把各种力引起的平行滑面分力(即滑弧切向分力)的力臂均视为与滑弧半径R等长,因此,式中不出现力臂的符号。 在附录A各式中,因原有支护结构有效抗力R0或R0i已单独列出,滑体单位宽度水平荷载Q及第i计算条块单位宽度水平荷载Qi在通常情况下是地震力,其作用点位于滑体或计算条块重心处。 例:某边坡以重力为荷载,无地下水、也无水平荷载和竖向附加荷载作用,滑面黏聚力为11kPa,内摩擦角为12°,滑体重力为4800kN/m,滑面倾角为18°,滑面长度为40m,用抗滑桩支挡,经计算和换算,其原有支护结构单位宽度有效抗力为254.90kN/m(为水平方向)。需计算其稳定系数。 由式(A.0.2-1)~式(A.0.2-3)得: 
计算结果是:稳定系数为1.15。
4.3.5 滑动面为圆弧形和折线形时,应在滑面倾角明显变化处、滑面与水位线相交处、滑面强度指标变化处、地下水位线倾角明显变化处、地形坡角明显变化处、地形线与河(库)水位线相交处、地面荷载明显变化处等处进行计算条块分界点的划分;计算条块数量应满足计算精度的要求。
4.3.6 对存在多个滑动面的边坡工程,应分别对各种可能的滑动面进行稳定性验算分析,并取最小稳定性系数作为边坡工程稳定性系数。对多级滑动面的边坡工程,应分别对各级滑动面进行稳定性验算分析。
4.3.7 边坡抗滑稳定状态应分为稳定、基本稳定、欠稳定和不稳定四种,可根据边坡抗滑稳定系数按表4.3.7确定。
表4.3.7 既有边坡工程稳定状态划分

注:F st 为边坡稳定安全系数。
4.3.8 下列情况时应提出加固处理建议:
1 当边坡工程岩土体及支护结构地基出现明显变形破坏迹象时;
2 当边坡工程整体稳定性不能满足稳定安全系数要求时。
4.4 参数取值
4.4 参数取值
4.4.1 边坡加固工程的有关岩土物理力学指标应通过原位测试、室内试验并参考地区经验确定。当无试验条件时,安全等级为二级或三级的边坡加固工程可按地区经验确定。
条文说明
4.4.1 原位测试、室内试验方法应根据岩土条件、设计对参数的要求、方法的适用性、地区经验等因素选用,试验条件尽可能接近实际。实践证明:通过综合测试、试验并结合工程经验的方法较合理。
4.4.2 对于未出现变形或处于弱变形阶段的边坡工程,滑动面抗剪强度指标可取现场原位测试的峰值强度值;处于滑动阶段或已滑动的边坡工程,滑动面抗剪强度指标可取残余强度值;处于强变形阶段的边坡工程,滑动面抗剪强度指标可取介于峰值强度与残余强度之间值。
4.4.3 利用搜集的岩土物理力学指标时应进行分析复核,并应充分考虑边坡工程使用期间岩土体及岩体结构面的物理力学性质发生的变化。
条文说明
4.4.3 由于岩土物理力学指标会随着时间和环境改变而发生变化,故对搜集的岩土物理力学指标进行分析复核是必要的。譬如,填土随着时间增长密实度会增大,其重度、抗剪强度指标也会随之增高;又如,岩体结构面因受施工开挖卸荷回弹张开、爆破松动以及地下水侵蚀等不利作用的影响,其抗剪强度指标会降低。因此,边坡加固工程勘察时,应充分考虑这些变化,对搜集的岩土物理力学指标作适当的调整。
4.4.4 当边坡工程已产生变形或滑动时,可采用反演分析法确定滑动面抗剪强度指标。对出现变形的边坡工程,其稳定性系数K s 宜取1.00~1.05;对产生滑动的边坡工程,其稳定系数K s 宜取0.95~1.00。
条文说明
4.4.4 反演分析法是一种有效的确定滑动面抗剪强度指标的方法。当边坡、工程滑坡已经出现了变形或滑动,且边坡或滑坡的整体稳定性能够通过宏观、定性判断确定稳定性系数Ks值时,可以采用反演分析法计算滑动面抗剪强度指标。 对于出现变形的边坡工程,按经验,弱变形阶段Ks可取1.02~1.05,强变形阶段Ks可取1.00~1.02。值得注意的是:此处的变形是指与整体稳定性有关的变形,而非局部岩土体变形或支护结构体设计正常使用的变形,需要在现场认真、准确地加以判断。此外,弱变形与强变形两个阶段也是没有明确界限的。一般来说,可以根据岩土体中所产生的裂缝宽度、裂缝贯通和延伸程度、结构体的变形破坏程度以及变形发展态势等因素进行综合判定。
4.4.5 边坡工程鉴定报告所提供的原支护结构的有效抗力和岩土物理力学指标应加以合理利用,并应对边坡加固工程设计所需的有关岩土物理力学指标进行校核。
条文说明
4.4.5 原支护结构的有效抗力R0取值大小对确定边坡工程的稳定性和滑动面抗剪强度指标c值有影响,特别是对采用反演分析法所确定的滑动面c、值影响很大。R0取值偏小,反演分析计算出的滑动面c、值偏大,导致加固设计不安全。R0取值偏大,反演分析计算出的滑动面c、值偏小,使加固设计不经济。由于勘察时采用预估的有效抗力可能与边坡工程鉴定报告最终确定的R0不一致,因此,应当利用边坡工程鉴定报告所提供的R0对滑动面c、值进行校核。
5 边坡工程鉴定
5.1 一般规定
5 边坡工程鉴定
5.1 一般规定
5.1.1 既有边坡工程加固前应进行边坡工程鉴定。 (自2022年4月1日起废止该条, 点击查看:新规《既有建筑鉴定与加固通用规范》GB 55021-2021 )
条文说明
5.1.1 既有边坡加固工程的设计依赖于边坡鉴定报告中提供的原有支护结构、构件现有状态、安全性等级等条件,特别是原有支护结构有效抗力的鉴定,否则,既有边坡加固工程缺少设计依据,难以保证加固后边坡工程的安全,因此,该条确定为强制性条文,必须严格执行。 既有建筑边坡工程加固设计前,建设单位应提供符合本规范要求的既有建筑边坡工程鉴定报告,否则设计单位不得进行既有建筑边坡工程的加固设计。
5.1.2 在下列条件下,应进行边坡工程安全性鉴定:
1 遭受灾害、事故或其他应急鉴定时;
2 存在较严重的质量缺陷或出现影响边坡工程安全性、适用性或耐久性的材料劣化、构件损伤或其他不利状态时;
3 对邻近建筑物安全有影响时;
4 进行改造、扩建及使用环境改变时;
5 需要进行整体维护、维修时;
6 达到设计使用年限拟继续使用时;
7 需进行司法鉴定时;
8 使用性鉴定中发现安全性问题时。
5.1.3 在下列情况下,可进行边坡工程正常使用性鉴定:
1 使用维护中需要进行常规性的检查;
2 边坡工程有特殊使用要求的鉴定。
条文说明
5.1.2、5.1.3 从大量的边坡工程鉴定实践项目来看,95%以上的边坡工程鉴定项目是以解决安全性问题为主要目的,对涉及安全的边坡工程耐久性问题也逐步提到日常工作中来,大部分边坡工程对正常使用性的要求不高,只有少数的边坡工程涉及正常使用问题;因此,边坡工程鉴定应以安全性鉴定为主导,兼并正常使用和耐久性鉴定,对于比常规的边坡工程鉴定更复杂、存在某些特定的突出问题,应采取更深入、更细致、更有针对性的专项鉴定来解决。从划分边坡工程具体鉴定项目的条件而言,给出了常见情况的处理方法;只是特别提出了对需进行司法鉴定的边坡工程而言,宜首先选择对其安全性进行鉴定,当然也可单独进行其他项目的鉴定,如边坡工程施工质量鉴定,从而使边坡工程司法鉴定工作有了依据,确保科学、公正和规范地开展司法鉴定工作。
5.1.4 当边坡工程存在耐久性问题时,应进行边坡工程耐久性鉴定。
条文说明
5.1.4 由于边坡工程耐久性问题极其复杂,国内外研究成果主要适用于特定的环境、特定的问题和试验室研究,对一般的耐久性问题还缺乏系统、充分的研究,因此,给出普遍适用的耐久性鉴定标准还需要进行大量长期艰苦的研究工作。本规范考虑到边坡工程耐久性问题的重要性,故此规定:在边坡工程一般鉴定工作中,当发现边坡工程耐久性问题已严重影响边坡工程的安全性,不能保证边坡工程正常使用年限时,应根据边坡工程实际条件和当地工程经验进行边坡工程耐久性鉴定。
5.2 鉴定的程序与工作内容
5.2 鉴定的程序与工作内容
5.2.1 边坡工程鉴定程序可按图5.2.1进行。

图5.2.1 鉴定程序
条文说明
5.2.1 本规范结合了民用建筑和工业建筑鉴定工作的特色,针对边坡工程鉴定的具体实际情况,给出了边坡工程鉴定工作程序。由于委托方可能缺少专业技术知识,其委托的项目和要求与实际建筑边坡工程存在的问题可能存在很大差别或委托的检测项目无法实施或不需检测,故现场初步调查后可与委托方协商,重新确定鉴定的目的、范围和内容。对于复杂的、特殊的、争议较大的边坡工程鉴定项目可邀请专家对鉴定报告进行评审,对专家提出的问题进行相应的补充检测、验算和评定;同时有关鉴定程序应符合有关国家法律和行政管理条例的规定。
5.2.2 初步调查宜包含下列工作内容:
1 查阅边坡工程资料,包括边坡工程勘察资料、设计图、设计变更资料、竣工图、竣工资料、历次检测(监测)、加固和改造资料、质量或事故处理报告等;
2 调查边坡工程历史,如原始施工、维修、加固、改造、用途变更、使用条件改变以及受灾等情况;
3 现场考察,根据资料核对实物,调查边坡工程实际使用情况,查看已发现的问题,听取有关人员的意见等;
4 拟定鉴定方案。
5.2.3 鉴定方案应根据鉴定对象的特点和初步调查的结果,鉴定的目的、范围、内容和要求制定。鉴定方案宜包括下列内容:
1 工程概况,主要包括边坡工程类型、边坡总高度、周边环境,边坡设计、施工及监理单位,建造年代等;
2 鉴定的目的、范围、内容和要求;
3 鉴定依据,主要包括检测、鉴定所依据的标准及有关的技术资料等;
4 检测项目和选用的检测方法以及抽样检测的数量;
5 检测鉴定人员和仪器设备情况;
6 鉴定工作进度计划;
7 所需要的配合工作;
8 检测中的安全措施;
9 检测中的环保措施。
条文说明
5.2.2、5.2.3 这两条规定的内容和要求是搞好以下各部分工作的前提条件,是进入现场进行详细调查、检测需要做好的准备工作。事实上,接受鉴定委托,不仅要明确鉴定的目的、范围和内容,同时还要按规定要求搞好初步调查,对于比较复杂的、超本规范适用范围的边坡工程项目更要做好初步调查工作,才能草制拟订出符合实际、符合要求的鉴定方案,确定下一步工作大纲并指导后续工作。
5.2.4 详细调查与检测宜根据实际需要选择下列工作内容:
1 详细研究相关文件资料;当边坡工程勘察资料不完整或检测过程中发现其他工程地质问题时,应按本规范第4章的规定执行;
2 调查核实使用条件;应对设计、施工、用途、维修、加固等建设、使用历史进行调查,同时对永久荷载、可变荷载、偶然荷载作用和间接作用进行调查,当环境作用对边坡安全性影响较大时应进行环境作用调查;
3 材料性能检测分析;当图纸资料有说明且不怀疑材料性能有变化时,可采用设计值;当无图纸资料或存在问题时,应按国家现行有关检测技术标准,现场取样进行检测或现场测试;
4 支护结构、构件的检查和抽样检测;当有图纸资料时,可进行现场抽样复核;当无图纸资料或图纸资料不全时,应通过对支护结构的现场调查和分析,再按国家现行有关检测技术标准,对重要和有代表性的支护结构、构件进行现场抽样检测;检测数据离散性大时应全数检测;
5 附属工程的检查和检测;重点检查边坡工程排水系统的设置和其排水功能,对其他影响安全的附属结构也应进行检查。
条文说明
5.2.4 由于不同边坡工程的复杂程度差异极大,因此可根据实际边坡工程的复杂程度有选择地进行相应项目的调查和检测。 对于已有变形迹象的边坡工程,应根据边坡工程的实际现状开展补充地质勘察工作,特别是对需加固的边坡工程应进行边坡加固工程地质勘察,并核实边坡工程的实际使用条件。当边坡工程环境差异过大时,应对环境作用进行相应的调查,条件允许时,应对相关项目进行现场实地检测或进行相应的原位实验检测。对于支护结构材料,有证据证明材料特性确有保证时,可直接采用原设计值,也可进行简单抽样检测验证;无证据时,应严格按国家现行有关检测技术标准,通过现场取样检测或现场测试确定材料特性。 由于边坡工程的特殊性和复杂性,对支护结构、构件的检查和抽样检测是比较困难的,通常通过对支护结构、构件及周边环境的变形调查和检测,初步判断支护结构、构件的安全性,当支护结构、构件和边坡环境有明显变形迹象时,应适当增加抽检数量,且重点检测变形部分支护结构、构件的变形、损伤情况。目前边坡工程附属工程的检查和检测并未引起工程技术人员充分重视,特别是检查边坡排水系统的设置及其使用功能的发挥效果,边坡工程的安全与排水系统的关系极为密切,因此,应引起工程技术人员的高度重视。
5.2.5 根据详细调查与检测数据,对各鉴定单元的安全性进行分析与验算,包括整体稳定性和局部稳定性分析,支护结构、构件的安全性、正常使用性和耐久性分析及出现问题的原因分析。
5.2.6 在边坡工程鉴定过程中,若发现调查和检测资料不充分或不准确时,应及时补充调查、检测。
条文说明
5.2.5、5.2.6 在获取了边坡工程详细技术资料和检测数据后,应按国家现行相关技术标准核算鉴定单元的安全性,当发现调查、检测资料不完整或不全面时,应及时补充调查、检测;对发现可能影响支护结构、构件安全的正常使用性和耐久性问题时,应分析及探明问题的原因,并进行必要的补充检测和验证。
5.2.7 边坡工程可划分成若干鉴定单元进行鉴定评级,并应符合下列规定:
1 安全性评级分为四个等级,正常使用性评级分为三个等级;
2 当鉴定单元可划分为构件和子单元时,应按表5.2.7规定的工作内容进行鉴定单元的评级;
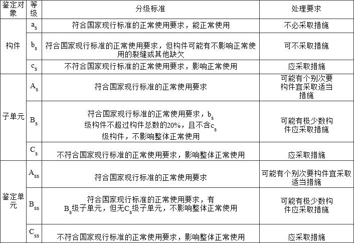
表5.2.7 鉴定单元评级的层次、等级划分及工作内容

3 当鉴定单元不能细分为构件、子单元时,应根据鉴定单元的实际检测数据,直接对其安全性进行评级;
4 对复杂鉴定单元,可将其分成若干独立的子单元,按表5.2.7 进行独立子单元的评级。
条文说明
5.2.7 由于边坡工程的特殊性,因此边坡工程应重点评定其安全性,此条与国家现行相关标准相一致。在具体分析边坡工程安全性时,应将边坡工程划分成若干鉴定单元作为基本鉴定对象,以鉴定单元为龙头,将安全性评级分四个等级,正常使用性评级分三个等级,分层次、分阶段、分步骤、渐进地分析鉴定单元的安全性和正常使用性。 在具体评级时可将鉴定单元划分为构件、子单元和鉴定单元分别评级,这与国家现行有关鉴定标准的相关规定是一致的;对不能具体细分为构件、子单元的鉴定单元,应直接对鉴定单元进行相应的评级。 对于在同一剖面、不同高度位置采用不同支护结构形式组成的复杂鉴定单元,应根据鉴定单元的实际情况,将其细分为若干相对独立的子单元(每一子单元的组成与简单鉴定单元的组成可能相似)后,按表5.2.7 的规定进行独立子单元的鉴定评级。
5.2.8 特殊项目鉴定的程序可按本规范第5.2.1条规定的程序执行,但其工作内容应符合特殊项目鉴定的要求。
条文说明
5.2.8 对特殊的鉴定项目(如洪水、泥石流、地震、火灾、爆炸、撞击等)其鉴定程序可按本规范第5.2.1条的规定执行,但其工作内容应符合特殊项目鉴定的要求,并应符合国家现行相关标准的规定。
5.2.9 边坡工程鉴定工作完成后,应及时提出鉴定报告,鉴定报告应包括下列内容:
1 工程概况;
2 鉴定的目的、范围、内容和要求;
3 鉴定依据;
4 调查、检测项目的实测数据;
5 检测数据的分析、验算及结果;
6 鉴定结论及建议;
7 附件。
条文说明
5.2.9 当边坡工程鉴定工作完成后,为有效、及时地处理边坡工程中存在的问题,特别是急需解决的安全隐患问题,应及时向委托单位出具鉴定报告。 应该指出的是:由于不同边坡工程的复杂程度、难易程度有很大差别,本条规定只是最基本的规定,应根据边坡工程实际情况,报告所含内容、项目和要求的差别,可适当增加或减少相应的内容,专家评审意见宜作为附件使用,而非报告的必要要件。
5.2.10 鉴定报告的编写应符合下列规定:
1 鉴定报告中宜明确鉴定对象的剩余使用年限,应指出鉴定对象在剩余使用年限内可能存在的问题及产生的原因;
2 鉴定报告中应明确鉴定结果,指明鉴定对象的最终评级结果,作为技术管理或制定加固、维修计划的依据;
3 鉴定报告宜按表5.2.10明确各层次构件、子单元和鉴定单元的评级结果,且应明确处理对象,对安全性等级为c u 级和d u 级的构件及C su 级和D su 级的鉴定单元的数量、所处位置做出详细说明,并提出处理建议。
表5.2.10 边坡工程鉴定评级汇总表

条文说明
5.2.10 对既有建筑边坡工程每一鉴定对象而言,剩余使用年限是指在正常使用和正常维护条件,不需大修,鉴定对象就可完成预定功能的时间。 为使报告使用者方便地掌握边坡工程鉴定的成果,宜将鉴定成果按表5.2.10进行汇总。
5.3 调查与检测
5.3 调查与检测
5.3.1 使用条件的调查与检测应包括边坡工程上的作用、使用环境和使用历史三部分,调查中应考虑使用条件在目标使用年限内可能发生的变化。
5.3.2 边坡工程鉴定应通过现场踏勘、资料查阅和向委托方、知情人员及边坡工程周边居民调查,了解边坡工程使用、维护和改造历史。
条文说明
5.3.1、5.3.2 既有边坡工程鉴定除应考虑下一目标使用期内可能受到的作用和使用环境外,还应考虑边坡工程已承受到的各种作用及其工作条件,以及使用历史上受到设计中未考虑的作用。例如边坡工程坡顶超载作用、灾害作用或临时性损伤等也应在调查之列。向周边居民调查有其特殊意义,由于居民与边坡工程的特殊关系,居民对周边环境的变化更为敏感,因此,应重视向边坡工程周边居民调查,了解边坡工程使用、维护和改造历史。
5.3.3 边坡工程作用的调查和检测,可选择表5.3.3中的项目。
表5.3.3 边坡工程的作用调查检测项目

条文说明
5.3.3 边坡工程上的作用是根据现行国家标准《建筑结构可靠度设计统一标准》GB 50068和《建筑结构荷载规范》GB 50009的相关规定及边坡工程作用特点确定的,其相关技术参数的取值应符合国家现行相关标准的规定。
5.3.4 边坡工程使用环境应包括气象环境、地质环境和边坡工程工作环境,可按表5.3.4中所列项目进行调查。
表5.3.4 边坡工程使用环境调查项目

条文说明
5.3.4 在边坡工程鉴定中最关心的是鉴定对象是否安全,能否满足下一个目标使用期的要求,而鉴定对象的安全性与其所处气象环境、地质环境和工作环境密切相关,因此,应根据鉴定对象所处地区的特殊环境,对可能影响鉴定对象安全性的环境进行调查。
5.3.5 边坡工程所处环境类别和作用等级,可按现行国家标准《工业建筑可靠性鉴定标准》GB 50144的有关规定确定;当为化学腐蚀环境时,可按现行国家标准《工业建筑防腐蚀设计规范》GB 50046和《岩土工程勘察规范》GB 50021的有关规定确定。
条文说明
5.3.5 边坡工程所处环境类别和作用等级,应根据具体情况按国家现行相关标准的有关规定确定。
5.3.6 边坡工程及周边环境的变形与裂缝的调查、检测应符合下列规定:
1 调查范围为边坡工程塌滑区及其影响范围内的地面、建筑物、需保护的管线等;
2 对已发生变形或出现裂缝的部位应做出标识和记录;
3 对建筑物的变形、倾斜等应采用相应的仪器设备进行检测;
4 对地面或结构体裂缝深度、宽度、走向应采用相应的仪器设备进行检测或观测,并对其变化趋势进行监测或判断。
条文说明
5.3.6 边坡工程及周边环境的变形、裂缝的调查、检测直接关系到边坡工程安全性鉴定,因此,应引起高度重视,本条给出了调查、检测的规定,同时鼓励采取新技术、新设备、新手段进行更有效的调查、检测鉴定对象及周边环境的变形和裂缝,在条件允许时,应对其变化趋势进行监测。
5.3.7 边坡工程现场检测应符合下列规定:
1 检测抽样原则和抽样数量应按现行国家标准《建筑结构检测技术标准》GB/T 50344的规定执行,支护结构构件的抽样数量可按检测类别B的要求执行,检测数据离散性大时应全数检测;
2 检测项目和内容应包括地基基础、支护结构和附属工程的几何特性、材料性能和结构性能等;
3 地基基础、支护结构和附属结构的检测除应符合现行国家标准《建筑结构检测技术标准》GB/T 50344的规定外,尚应符合国家其他现行有关检测标准的要求;
4 检测时应确保所使用的仪器设备在检定或校准周期内并处于正常工作状态,仪器设备的精度应满足检测项目的要求。
条文说明
5.3.7 由于边坡工程现场检测受场地、地理和建筑环境、边坡高度等多种因素的影响确定合理的、符合实际情况的抽样检测标准是非常困难的,本条参考国家现行有关验收、检测标准规定了抽样的基本原则、检测内容、检测设备等要求。随着研究工作的深入开展和各地区边坡工程检测、鉴定经验的总结,各地区可根据本地区边坡工程特点编制相应的边坡工程检测技术地方标准,补充完善相应的检测规定。
5.4 鉴定评级标准
5.4 鉴定评级标准
5.4.1 边坡工程鉴定的构件、子单元和鉴定单元的评级标准应符合表5.4.1-1和表5.4.1-2的规定。
表5.4.1-1 安全性鉴定评级标准

表5.4.1-2 使用性鉴定评级标准

条文说明
5.4.1 本条结合边坡工程特点,并综合现行国家标准《工业建筑可靠性鉴定标准》GB 50144和《民用建筑可靠性鉴定标准》GB 50292的有关规定,将边坡工程鉴定的评级按构件、子单元和鉴定单元分别进行评级,以鉴定单元的评定为最终目标。对处理范围而言,以构件、子单元和鉴定单元依次递进,根据三者的相互关系、连接构造、内在联系和当地成熟、有效的工程实践经验,工程技术人员可适当调整处理范围。
5.5 支护结构构件的鉴定与评级
5.5 支护结构构件的鉴定与评级
5.5.1 边坡工程单个构件的划分,应符合下列规定:
1 基础
独立基础:一个基础为一个构件;
条形基础:两个变形缝所分割的区段为一个构件;
单桩:一根为一个构件;
群桩:两个变形缝所分割的承台或独立的承台及其所含的基桩为一个构件;
地梁:两个变形缝所分割的区段为一个构件。
2 支护结构
锚杆:一根锚杆为一个构件;
抗滑桩:一根抗滑桩为一个构件;
肋柱:两根锚杆所区分的一段肋柱为一个构件;
肋梁:两根肋柱所区分的一段肋梁为一个构件;
挡墙:两个变形缝所分割的挡墙段为一个构件;
挡板:按肋梁、肋柱或桩区分的挡板段为一个构件。
条文说明
5.5.1 为使用方便,本条给出了支护结构构件划分方法。
5.5.2 构件的安全性等级评定应通过承载力项目的校核和连接构造项目的分析确定。评级标准应符合本规范表5.4.1-1的规定。
5.5.3 构件的使用性等级评定应通过裂缝、变形、缺陷和损伤、腐蚀等项目对构件正常使用的影响分析确定。评级标准应符合本规范表5.4.1-2的规定。
条文说明
5.5.2、5.5.3 给出了单个构件安全性和使用性评级标准,对相应构件验算、评级时应按现行国家标准《建筑边坡工程技术规范》GB 50330、《工业建筑可靠性鉴定标准》GB 50144和《民用建筑可靠性鉴定标准》GB 50292等的有关规定进行。
5.5.4 锚杆安全性鉴定评级宜按下列规定进行:
1 调查锚杆已有技术资料,根据已有技术资料对锚头、锚杆杆体、锚固段承载力进行验算;
2 锚杆现场检测可抽样检测,检测项目及抽样数量宜符合下列规定:
对锚杆外锚头固端质量进行全数检查。对发现有质量缺陷的外锚头进行全数检测;对未发现有质量缺陷的外锚头抽其总数的5%,且不应少于3个进行检测,并对外锚头锚固性能进行评价;
有条件时,对锚杆杆体施工质量进行检测;
采取有效安全措施或预加固措施后,抽取锚杆总数的5%,且每种类型锚杆不应少于3根,进行锚杆抗拔试 验,检验其抗拔承载力。
条文说明
5.5.4 锚杆是边坡工程中最常用也是最重要的支护结构构件之一,其安全性直接关系到鉴定对象的安全性及整体稳定性,其安全性评定应引起充分重视。由于锚杆构件属隐蔽构件,在现有技术手段条件下,实际检测其工作状态存在困难,因此,本条明确了应进行的基本检测工作。 需要说明的是当锚杆为全粘接性锚杆时,一般情况下锚杆抗拔试验只能检测非锚固段的抗拔承载性能,此时,应全面考虑已有工程建设年代、地质勘察资料、设计资料、竣工资料及其他类似工程经验,综合评定锚杆的实际工作性能。
5.5.5 锚杆的耐久性应根据锚杆修建年代、材料选择、防腐措施、环境类别和作用等级,及当地工程经验类比进行评估;确有必要,可局部开挖探坑检测锚杆腐蚀情况,按国家现行有关标准评估其耐久年限。
5.5.6 混凝土构件的耐久年限可按现行国家标准《工业建筑可靠性鉴定标准》GB 50144进行评估。
5.5.7 重力式挡墙中砌体材料的耐久性年限可按现行国家标准《砌墙砖试验方法》GB/T 2542进行评估。
5.5.8 按坡率法修建的边坡工程,应根据边坡工程的地质特点、高度和已使用年限,划分成若干鉴定单元,调查各鉴定单元的外露岩土体的风化程度、局部块体材料的裂隙、损伤程度,根据其整体或局部滑动的可能性、危害后果的严重程度及当地工程经验,确定其耐久年限。
条文说明
5.5.5~5.5.8 基于本规范第5.1.4条同样的原因,具体检测、评定鉴定对象的耐久性是一件非常困难的工作。根据目前现有的技术条件、技术标准和检测手段,本规范第5.5.5条~第5.5.8条给出了一些可以具体操作的规定,在实际使用这些规定时,工程技术人员应充分考虑本地区同类边坡工程经验,建设年代、材料特性、地形地质环境、设计水平、危害后果的严重程度及当地边坡工程施工技术水平,综合评定边坡工程支护结构、构件的耐久性。
5.6 子单元的鉴定评级
5.6 子单元的鉴定评级
5.6.1 支护结构中地基基础的安全性评级应符合本规范附录B的规定。
条文说明
5.6.1 由于支护结构中的地基基础埋置在岩土体中,具体的检测工作存在许多困难,目前的检测手段也非常有限,因此,借助国家其他现行标准的有关规定制定了地基基础子单元安全性评级标准。
5.6.2 支护结构的安全性应按支护结构的整体性、承载功能和变形二个项目进行评级,评级应符合下列规定:
1 支护结构整体性评定等级应符合表5.6.2-1规定;
表5.6.2-1 支护结构整体性评定等级

2 按承载功能和变形评定支护结构的等级应符合表5.6.2-2的规定;
表5.6.2-2 支护结构承载功能和变形评定等级

3 支护结构应按本条第1、2款的较低评定等级作为支护结构的评级结果。
条文说明
5.6.2 支护结构子单元安全性评定包含支护结构的整体性、承载功能和变形二项具体内容。 随边坡支护结构类型、构造、连接的不同,支护结构发挥的效能有很大差别,不同地区、不同边坡工程设计单位均有不同的工程经验;当其连接构造和连接本身不满足支护结构有效传递外部作用时,应直接评定为Cu或Du级。 当按支护结构承载性能和变形评定支护结构安全性等级时,除应考虑构件的评定等级外,还应考虑鉴定单元中支护结构的变形,不同变形表现了支护结构的不同安全状态,随岩土体特性的差异,支护结构变形控制指标也有很大差别,因此,各地区可根据本地区岩土体特性和当地工程实践经验,对已变形支护结构,当其变形严重影响支护结构安全性时,应直接评定为Du级。 对支护结构子单元,应进行支护结构整体性评级、承载性能和变形评级,并将两种评级方式中的最低评定等级作为支护结构子单元的最终评定等级。 在具体界定子单元评级时,本规范参考现行国家标准《工业建筑可靠性鉴定标准》GB 50144、《民用建筑可靠性鉴定标准》GB 50292的有关规定,规定在抽检构件的“构件集”中,不同等级构件数量所占比例作为判定等级的标准;由于不同类型建筑边坡工程复杂程度、规模大小、边坡高度、施工条件、施工质量和环境条件差异很大,当建筑边坡工程抽检构件数量不足时,应根据具体条件进行补充检测,扩大抽检的构件集(或按现行国家标准《建筑结构检测技术标准》GB/T?50344中C类规定确定抽检构件数量,且抽检构件一定要有代表性),当检测数据离散性过大,无法进行批量评定时应全数检测。
5.6.3 附属工程的安全性应对排水工程或系统的排水功能进行评定。当排水工程或系统失效严重影响边坡工程排水功能时,应根据其影响地基基础、支护结构承载功能和变形的程度及同类工程经验类比,直接评定为C u 或D u 级;其他情况可评定A u 或B u 级。
条文说明
5.6.3 附属工程中排水系统是否可以正常发挥功效将影响鉴定单元的安全性,工程实践经验表明,边坡工程的垮塌事故多数与边坡的排水系统有关,全国各地边坡工程实践经验有所差别,因此,应结合各地的工程实践经验,考虑排水系统的完整性和实际排水功效及对地基基础、支护结构安全性的影响程度,评定附属工程子单元的安全性;当排水系统失效对地基基础、支护结构的安全性有较严重影响时,应根据其影响地基基础、支护结构承载功能和变形的程度,加之当地同类边坡工程经验对比,直接将其安全性评定为Cu或Du级。 一般情况下护栏虽不影响边坡工程本身的安全性,但对边坡工程使用功能有一定影响,对人身安全性有较大影响;因此,当边坡工程护栏安全性不满足要求时,应单独指出其安全性等级,并采取相应的处理措施。
5.6.4 子单元正常使用性评定应符合下列规定:
1 A s 级:子单元所含构件无变形或已有变形满足国家现行标准规定,无c s 级构件,b s 级的构件数量较少,使用状况良好;
2 B s 级:子单元所含构件已有变形、裂缝最大值基本满足国家现行标准规定,c s 级构件不超过构件总数的20%;
3 C s 级:子单元所含构件已有变形、裂缝最大值不满足国家现行标准规定,且c s 级构件超过构件总数的20%。
条文说明
5.6.4 给出了子单元正常使用性评定标准。目前由于各种因素影响,支护结构中挡墙或混凝土挡板渗、漏水现象严重,既影响边坡工程美观,又可能影响挡墙、挡板的安全性,此类裂缝的评定标准还缺少国家现行标准的支撑,因此,在实际边坡工程使用性评定中,应结合本地区岩土体特性和当地工程实践经验,做适当调整。
5.7 鉴定单元的鉴定评级
5.7 鉴定单元的鉴定评级
5.7.1 鉴定单元的稳定性鉴定评级应符合本规范附录C的规定。
条文说明
5.7.1 鉴定单元稳定性鉴定评级是边坡工程安全性评定的重要组成部分,因此,编制了本规范附录C。
5.7.2 鉴定单元安全性的鉴定评级应符合下列规定:
1 当附属工程安全性评定为B u 级以上时,应以地基基础、支护结构和鉴定单元稳定性评级中的最低评定等级,作为鉴定单元的安全性等级;
2 当附属工程安全性等级为C u 级,地基基础、支护结构和鉴定单元稳定性评级不低于B u 级时,鉴定单元安全性评级应为B s u 级;
3 当附属工程安全性等级为D u 级,地基基础、支护结构和鉴定单元稳定性评级不低于C u 级时,鉴定单元安全性评级应为C s u 级;
4 其他情况应以地基基础、支护结构和鉴定单元稳定性评级中的最低评定等级,作为鉴定单元安全性评定等级。
条文说明
5.7.2 本条在子单元评级及稳定性评级的基础上给出了鉴定单元安全性的评级方法。
5.7.3 鉴定单元使用性评定应符合下列规定:
1 A ss 级:B s 级子单元不应超过子单元总数的1/3;
2 B ss 级:无C s 级子单元;
3 C ss 级:有C s 级子单元。
条文说明
5.7.3 本条给出了鉴定单元正常使用性评级方法
6 边坡加固工程设计计算
6.1 一般规定
6 边坡加固工程设计计算
6.1 一般规定
6.1.1 既有边坡工程加固设计计算应符合现行国家标准《建筑边坡工程技术规范》GB 50330的有关规定。其中,混凝土构件加固设计计算应符合现行国家标准《混凝土结构加固设计规范》GB 50367的有关规定,砌体构件加固设计计算应符合现行国家标准《砌体结构加固设计规范》GB 50702的有关规定。
6.1.2 地震区边坡工程、涉水边坡工程及动荷载作用下的边坡工程加固设计计算除应符合本规范规定外,尚应符合国家现行有关标准的规定。
6.1.3 原支护结构、构件几何尺寸应根据鉴定结果确定。
6.1.4 原支护结构、构件材料的强度标准值应按下列规定取值:
1 当现场检测数据符合原设计值时,可采用原设计标准值;
2 当现场检测数据与原设计值有差异时,应采用检测结果推定的标准值,标准值的推定方法应符合国家现行有关标准的规定。
条文说明
6.1.3、6.1.4 对既有支护结构、构件的几何尺寸和材料性能指标的取值做了明确规定。根据边坡工程加固程序,边坡加固设计前,既有支护结构、构件的相关参数应在边坡工程鉴定中通过实测等方式予以确定。
6.2 计算原则
6.2 计算原则
6.2.1 边坡加固工程的设计计算应符合下列规定:
1 采用削方减载法、堆载反压法、加大截面加固法加固时,岩土侧压力应根据边坡加固工程勘察资料提供的岩土参数,按现行国家标准《建筑边坡工程技术规范》GB 50330的有关规定进行计算;
2 采用注浆加固法加固时,岩土侧压力应根据试验区加固后的岩土参数实测值,按现行国家标准《建筑边坡工程技术规范》GB 50330的有关规定进行计算;
3 边坡工程无支护结构或支护结构失效、地基失稳或边坡工程整体失稳,采用锚固加固法、抗滑桩加固法等方法加固时,新增支护结构和构件承担的岩土侧压力应根据边坡加固工程勘察资料提供的岩土参数,按现行国家标准《建筑边坡工程技术规范》GB 50330的有关规定进行计算;
4 采用新增支护结构或构件与原支护结构或构件形成组合支护结构加固边坡时,新增支护结构或构件抗力应按本规范第6.2.2条确定,原支护结构或构件的有效抗力应按本规范第6.2.3和第6.2.4条确定。
条文说明
6.2.1 本条根据不同加固方法的特点,对边坡加固工程设计计算进行了具体规定。
1 削方减载法、堆载反压法、加大截面加固法加固时,不会改变岩土参数和支护结构的传力途径,根据地勘单位提供的岩土参数,岩土侧压力仍按现行国家标准《建筑边坡工程技术规范》GB 50330的相关规定进行计算;
2 注浆加固法加固仅改变岩土参数。全面加固前,先进行试验,试验地段的岩土参数实测值作为计算岩土侧压力的依据;
3 当仅考虑新增支护结构抗力时,按一个新的边坡工程进行设计;
4 新增支护结构与原支护结构形成组合支护结构对边坡进行加固,在边坡加固工程中较为常见,共同受力时新、旧支护结构如何发挥作用缺乏明确的规定。本章根据新、旧支护结构形式的不同组合,提出了具体的计算方式和相应的计算参数,便于实际工程使用。
6.2.2 采用锚固加固法、抗滑桩加固法加固时,新增支护结构或构件与原支护结构形成组合支护结构共同工作,组合支护结构抗力计算应符合下列规定:
1 应根据边坡加固工程的勘察报告、鉴定结论、使用要求、加固措施等,确定计算单元中新增支护结构或构件的抗力和原支护结构或构件的有效抗力;
2 组合支护结构抗力计算简图,应符合其实际受力和构造;
3 计算单元中的组合支护结构或构件应满足下式要求:
ζ L R N +R 0 ≥KS (6.2.2)
式中:R N ——新增支护结构或构件的抗力;
ζ L ——新增支护结构或构件的抗力发挥系数,按本规范第6.3节的有关规定确定;
R 0 ——原支护结构或构件的有效抗力,按本规范第6.2.3和第6.2.4条确定;
K——安全系数,根据不同支护结构类型的不同计算模式按现行国家标准《建筑边坡工程技术规范》GB 50330的相关规定确定;
S——支护结构或构件上的外部作用,根据边坡工程破坏模式按现行国家标准《建筑边坡工程技术规范》GB 50330相关规定确定。
条文说明
6.2.2 本条规定了采用锚固加固法、抗滑桩加固法加固,新、旧支护结构共同受力时,组合支护结构抗力计算的相关规定。根据现行国家标准《建筑边坡工程技术规范》GB 50330修订版的有关规定,边坡工程稳定性、变形及构件强度等计算时,应采用不同的荷载效应最不利组合,相应的抗力取值分别为特征值和设计值。本条提到的组合支护结构抗力则为特征值和设计值的统称,边坡加固计算采用抗力特征值或是抗力设计值应按现行国家标准《建筑边坡工程技术规范》GB 50330修订版的有关规定执行。
1 组合支护结构中新增支护结构和原支护结构抗力的发挥程度受加固方法、原支护结构现状等多种因素影响,加固设计时应根据本章具体规定分别计算各自有效抗力;
2 本款公式主要表达新旧支护结构共同受力时,抗力大于作用的基本概念。 原支护结构有效抗力通过鉴定报告提供的有关参数计算确定,不再作折减。当加固前原支护结构构件处于高应力状态且无法进行有效卸载和检测鉴定确认时,原支护结构有效抗力的利用应慎重。新增支护结构抗力则由于加固后支护结构因二次受力存在应变滞后,难以充分发挥。本条根据支护结构形式和加固方法分别采用不同的抗力发挥系数来考虑应变滞后对新增支护结构抗力发挥的影响。采用此方法计算抗力一是便于设计人员理解和应用,同时又与国家混凝土结构加固规范和砌体结构加固规范的加固计算思路一致。
6.2.3 边坡工程加固设计时,原支护结构或构件的有效抗力可 根据原支护结构构件的几何尺寸和材料性能按现行国家标准《建筑边坡工程技术规范》GB 50330和《混凝土结构设计规范》GB 50010的相关规定计算确定。原支护结构构件的几何尺寸和材料强度宜按下列规定确定:
1 对鉴定等级为a u 级的构件,其几何尺寸、材料性能可按原设计文件取值;
2 对鉴定等级为b u 、c u 、d u 级的构件,其几何尺寸、材料性能应根据鉴定结果取值。
条文说明
6.2.3 边坡加固工程设计时,原有支护结构及构件还能发挥多少作用,应依据边坡工程鉴定报告中提供的实测或明确的计算参数确定。本条明确了结构构件尺寸和材料强度的选取原则。
6.2.4 边坡工程加固设计时,下列情况不应考虑原支护结构或构件的有效抗力:
1 支护结构基础位于潜在滑面之上,边坡工程整体失稳时;
2 锚杆锚固段位于非稳定地层中时;
3 支护结构或构件通过加固处理后,除结构自身重力作用外,难以有效恢复的抗力;
4 鉴定结果认定支护结构或构件已经失效时,除结构自身重力作用和满足结构安全性要求的构件外的抗力。
条文说明
6.2.4 目前的鉴定检测技术尚难以对边坡工程进行全面精确的测试,岩土工程的可变性更增加了鉴定的难度。因此,对影响边坡整体安全的支护结构、构件的施工质量存在怀疑且难以通过鉴定查明时,原支护结构、构件有效抗力计算不宜考虑其有利作用。
1 支护结构基础位于潜在滑面之上时,边坡整体稳定无法得到保证,支护结构也无法发挥作用。此时不应考虑原支护结构的作用;
2 支护结构鉴定单元属于严重不符合国家现行安全性标准时,其中满足安全性要求的构件依然可以在组合支护结构中作为新增支护结构的构件发挥作用。当结构重量对边坡稳定起有利作用时,应考虑其作用。
6.2.5 边坡工程加固后改变传力路径或使支护结构质量增大时,应对相关支护结构、构件及地基基础进行必要的验算。
6.2.6 加固后的支护结构上岩土侧压力分布应根据加固方法、原边坡岩土侧压力分布图形、新增支护结构刚度及作用位置、施工方法等因素确定,可简化为三角形、梯形或矩形。
条文说明
6.2.6 岩土侧压力分布和支护结构的变形密切相关。一般来讲,采用被动式加固方法时,加固后作用于组合支护结构的岩土侧压力分布可采用原支护结构岩土侧压力分布;采用主动式加固方法时,若原支护结构为锚杆挡墙,岩土侧压力分布可采用锚杆挡墙的岩土侧压力分布图形;原支护结构为重力式挡墙、桩板式挡墙、悬臂式挡墙等时,若在挡墙顶部附近增设锚杆约束变形,作用于支护结构的岩土侧压力分布可采用梯形或矩形分布图形。
6.2.7 地震区支护结构或构件的加固,除应满足承载力要求外,尚应复核其抗震能力。同时,还应考虑支护结构刚度增大和结构质量重分布而导致地震作用效应增大的影响。
6.3 计算参数
6.3 计算参数
6.3.1 采用锚固加固法加固时,根据边坡工程的支护形式和鉴定单元安全性等级,新增锚杆及传力结构的抗力发挥系数ζ L 宜按表6.3.1采用。
表6.3.1 新增锚杆及传力结构的抗力发挥系数ζ L

注:1 锚固段为土层时,抗力发挥系数宜比表中数值降低0.05;
2 考虑新增传力结构构件重力作用时,抗力发挥系数取1.00。
条文说明
6.3.1 鉴于目前国内外边坡加固的相关实测数据、试验资料较少,本节在确定新增锚杆及传力结构的构件抗力发挥系数时,借鉴国家现行相关加固规范的成果,主要考虑了边坡安全性鉴定结果、新旧结构构件结合程度、加固后支护结构的应力应变滞后等因素的影响。 对边坡加固工程中最为常用的锚固加固法加固支护结构,本条明确了各种不同形式支护结构抗力发挥系数取值。 重力式挡墙刚度一般较大,新增非预应力锚杆时,同样变形锚杆承担的拉力较小,所以锚杆抗力发挥系数折减较多。 悬臂式、桩板式挡墙的自身变形较大,新增非预应力锚杆更容易与之协同工作,所以锚杆抗力发挥系数折减比重力式挡墙少。 锚杆挡墙加固时,新增非预应力锚杆抗拉刚度较小,在边坡新的变形下其应力应变滞后严重,新增锚杆发挥作用小,因此锚杆抗力发挥系数折减最多。另外,锚杆挡墙安全性鉴定时,锚杆作为关键构件,直接决定其安全性等级。当为Bsu级时,说明锚杆是满足安全性要求的,加固部位只会出现在锚肋、挡板等相对次要部位。此时,采用加大截面法等加固是最经济合理的选择,无需增设锚杆。因此,表6.3.1未列出Bsu级时锚杆抗力发挥系数。 岩石锚喷边坡加固时,较完整岩石中采用锚杆加固,其应力应变滞后小,因此锚杆抗力发挥系数折减最少。另外,岩石锚喷边坡安全性鉴定为Bsu级时,说明锚杆是满足安全性要求的,加固部位只会出现在面板等相对次要部位。此时无需增设锚杆,因此表6.3.1未列出Bsu级时锚杆抗力发挥系数。 锚杆工程土层为锚固段时,锚杆变形量大且土层提供锚固力不如岩层可靠度高,因此对抗力发挥系数进行了适当降低。 预应力锚固加固法对原支护结构有卸载作用,锚杆抗拉刚度大,有利于消除应力应变滞后,充分发挥新增支护结构的作用,所以折减少。实际工程应用时,应注意避免张拉控制应力过大,对原支护结构带来损伤或对原锚杆等产生的过多卸载作用,影响原支护结构有效抗力的发挥。
6.3.2 采用抗滑桩加固法加固重力式挡墙、桩板式挡墙时,根据边坡工程的支护形式和鉴定单元安全性等级,新增抗滑桩及传力结构的抗力发挥系数ζ L 宜按表6.3.2采用。
表6.3.2 新增抗滑桩及传力结构的抗力发挥系数ζ L

注:1 抗滑桩与预应力锚杆组合加固时,抗力发挥系数按本规范表6.3.1采用;
2 抗滑桩埋入段为土层时,抗力发挥系数宜比表中数值降低0.05;
3 考虑新增抗滑桩及传力结构构件重力作用时,抗力发挥系数取1.00。
条文说明
6.3.2 本条明确了抗滑桩加固法加固两种支护结构时抗力发挥系数取值。抗滑桩加固法用于地基稳定性加固时,不应执行本条,应按国家边坡规范相关内容计算。
6.3.3 采用加大截面加固法加固时,加固后边坡支护结构构件的承载力计算及有关参数取值应符合现行国家标准《混凝土结构加固设计规范》GB 50367和《砌体结构加固设计规范》GB 50702的有关规定。
7 边坡工程加固方法
7.1 一般规定
7 边坡工程加固方法
7.1 一般规定
7.1.1 既有边坡工程加固方法可分为削方减载法、堆载反压法、锚固加固法、抗滑桩加固法、加大截面加固法、注浆加固法和截排水法等。也可采用当地成熟、可靠、有效的其他加固法。
条文说明
7.1.1 本规范仅列出常用的几种加固方法。由于岩土工程地域性强,各地工程技术人员可结合规范中有关的加固设计原则,采用当地成熟、可靠的加固方法对边坡进行加固。
7.1.2 本章中的加固方法尚应符合下列规定:
1 原有支护结构及构件有局部损坏时,应对损坏的支护结构及构件按国家现行有关标准进行加固处理;
2 根据边坡工程的情况,应采取必要的排水、防渗措施以及植被绿化等措施;
3 当边坡工程变形引发坡顶建筑物变形或开裂时,应对坡顶建筑物实施监测和加固。
条文说明
7.1.2 水对边坡工程安全性危害大。由于水软化岩土的物理力学指标,支护结构承担岩土侧压力增大,安全性降低。工程中边坡安全事故的发生大都是水的不良作用诱发的。加强边坡排水、防渗措施,有利于保证边坡的长期安全,是各种加固处理方法中的必要辅助措施。边坡绿化则是园林化城市建设的需要。 边坡加固应遵守动态设计、信息法施工的原则。因此,本条再次强调了边坡加固过程中对周边建筑物监测的必要性。
7.1.3 本章中各类加固方法的设计及构造要求除应符合本章规定外,尚应符合现行国家标准《建筑边坡工程技术规范》GB 50330的规定。
7.2 削方减载法
7.2 削方减载法
7.2.1 削方减载法主要用于边坡整体稳定性及支护结构稳定性等不满足要求时的加固。
条文说明
7.2.1 削方减载法适用于有削方条件、不危及后缘坡体整体稳定性及邻近建构筑物、管线、道路及场地等安全和正常使用的情况。
7.2.2 下列情况不宜采用削方减载法:
1 削方后可能危及邻近建筑物及管线等的安全和正常使用时;
2 无抗滑地段、削方减载不能使边坡工程达到稳定时;
3 对牵引式斜坡或膨胀性土体的边坡工程。
条文说明
7.2.2 本条规定了几种情况不宜采用削方减载法。原因是这几种情况受开挖放坡条件限制,仅采用削方不能使需加固的边坡工程达到稳定或仍将影响坡顶邻近建筑物及管线等的安全和正常使用。
7.2.3 削方减载法应符合下列规定:
1 削方量应根据边坡工程及支护结构的整体和局部稳定性验算确定;
2 削方应在推力段范围内执行;
3 削方减载不应产生新的不稳定边坡;
4 削方应距已有的邻近建筑物基础有一定的安全间距;不得危及邻近建筑物、管线及道路等的安全及正常使用;
5 有条件时宜尽量削减或分阶削减不稳定岩土体,降低不稳定或欠稳定部分的边坡高度。
条文说明
7.2.3 本条规定了削方减载法设计的具体内容及要求。
7.2.4 对削方减载后形成的边坡可采用坡率法、支护及坡面防护等进行处理,并应符合下列规定:
1 对削方减载后形成的不稳定边坡,应采取适宜的支护结构进行处理;
2 削方减载后形成的边坡整体稳定性满足要求时,应进行坡面防护;
3 削方边坡表面防护形式应根据其岩土情况、稳定性、使用要求及周边环境条件等,可采用混凝土或条石格构护坡、干砌片石或浆砌块石护坡、喷射混凝土及植被绿化等措施,坡顶宜设置截水沟,坡脚宜设置护脚墙并设置排水沟。
条文说明
7.2.4 有条件采用削方减载法对既有边坡工程进行加固时,削方减载后使拟加固的边坡工程稳定性满足要求,也需对新形成的坡脚及坡面进行保护。对稳定性不满足要求的及新形成的开挖边坡均应按国家现行有关标准的规定进行支护处理。
7.2.5 削方减载法施工应符合下列规定:
1 根据现场情况,确定分段施工长度,并隔段施工;
2 开挖应先上后下、先高后低、均匀减重;
3 开挖后的坡面应及时进行防护及排水处理;
4 不应因施工开挖形成不稳定的斜坡;
5 开挖土体应及时运出,不得对邻近边坡形成堆载或因临时堆载造成新的不稳定边坡。
条文说明
7.2.5 本条规定了采用削方减载法时现场施工顺序及有关要求。现场施工时,应根据工程的具体情况、边坡的稳定性及现场条件等确定施工顺序,并做好临时封闭、截排水、开挖临时放坡、弃土弃渣及安全施工等有关工作。
7.3 堆载反压法
7.3 堆载反压法
7.3.1 堆载反压法主要用于边坡的整体稳定性和支护结构稳定性等不满足要求时的加固。
条文说明
7.3.1 堆载反压法通过在既有边坡工程坡脚堆载反压,使拟加固的边坡工程满足预定功能的一种直接加固法。 堆载反压法适用于坡脚有堆载反压的空间及位置,并不影响邻近建筑物、管线及场地功能等的情况。
7.3.2 堆载反压法应符合下列规定:
1 堆载反压量应根据拟加固边坡的整体稳定性及支护结构的稳定性验算确定;
2 反压位置应在抗滑段和边坡坡脚部位;
3 堆载反压不应危及邻近建筑物及管线等的安全和正常使用,不应对邻近的边坡带来不利影响;
4 堆载反压加固材料宜就地取材、便于施工,可采用岩土体、条石、沙袋或混凝土等;
5 堆载反压体应与被加固的坡体紧密接触,保证能提供有效的抗力;当采用土体进行堆载反压时,土体应堆填密实;当为永久性加固时,土体的密实度不宜低于0.90;采用毛条石反压时应错缝浆砌搭接;
6 堆载反压的地基稳定性、承载力及变形应满足要求;
7 堆载反压不应堵塞挡墙前缘的地下水渗水、排水通道。
条文说明
7.3.2 本条规定了堆载反压法设计的具体内容及要求。
7.3.3 当应急抢险堆载反压的土体不满足永久性加固要求时,应采用换填、碾压或注浆加固法等进行处理。
条文说明
7.3.3 应急抢险过程的堆载反压体作为边坡永久性加固工程使用时,应复核其能否满足永久性的要求,并根据具体情况采取适当的处理措施。 有条件采用堆载反压法进行加固的边坡工程,需对新形成坡面及坡脚进行保护,对稳定性不满足要求的及新形成的开挖边坡尚应按国家现行有关标准的规定进行处理,确保堆载反压满足加固的要求。
7.4 锚固加固法
7.4 锚固加固法
7.4.1 锚固加固法适用于有锚固条件的边坡整体稳定和支护结构抗滑移、抗倾覆、支护结构及构件承载力等不满足要求时的加固。
条文说明
7.4.1 锚固加固法用于有锚固条件的工程主要是指新增锚杆或锚固体系具有可施作的场地以及周围建筑物的基础、管线、工程地质、水文地质条件满足锚杆施工和承载力的要求等;锚杆作用的部位、方向、结构参数、间距和施作时机可以根据需要较为方便地进行设定和调整,能以最小的支护抗力,获得最佳的稳定效果,因此对于边坡的稳定、支护结构抗滑移、抗倾覆等加固具有良好的适应性和加固效果,技术经济效益显著。
7.4.2 下列情况的边坡工程宜优先采用锚固加固法:
1 高大的岩质边坡或锚固段土质能满足锚固要求的土质边坡;
2 各类锚杆边坡工程;
3 变形控制要求较高的边坡工程;
4 无放坡条件或因施工扰动使边坡稳定性降低较大的边坡工程;
5 抗震设防烈度较高地区的边坡工程。
条文说明
7.4.2 由于锚固法具有施工简便、及时提供支护抗力、对原有支护结构扰动小,显著节约工程材料并充分利用岩土体的自身强度的特点,因而在边坡工程加固中优先采用。对于高大的岩质边坡、变形控制要求较高的边坡由于预应力锚杆及时提供支护抗力,控制支护结构及边坡的变形,能提高边坡的稳定性和施工过程的安全性,成为不可或缺的加固手段之一;对施工期间稳定期较差或者无开挖条件的边坡工程,采用锚杆和预应力锚杆不但能减少变形,而且增加边坡软弱结构面、滑裂面上的抗剪强度,改善其力学性能,有利于边坡的稳定;国内外地震对锚固边坡稳定性的影响研究和调查(尤其是四川汶川大地震边坡失稳工程调查)结果表明:由于锚杆具有良好的延性,将结构物或边坡不稳定地层与稳定地层紧密地锁在一起,形成共同的工作体系,采用预应力锚杆进行加固且锚杆的工作状态良好的边坡工程及大坝工程基本上都处于稳定状态。因此规定采用预应力锚杆对抗震设防烈度较高地区的边坡及构筑物进行加固,有利于提高其抗震性能和安全性。
7.4.3 下列情况的边坡工程不应采用锚固加固法:
1 软弱土层的边坡工程;
2 岩土体对钢筋和水泥有强烈腐蚀作用的边坡工程;
3 经锚固处理也不能满足设计要求的土质边坡;
4 锚杆非锚固段为欠固结的新填土、高度较高及竖向压缩变形较大的边坡工程。
条文说明
7.4.3 锚杆锚固段设置在软弱土层或经处理也不能满足锚固要求的地层中,会引起显著的蠕变而导致锚杆预应力值降低,或因锚固段注浆体与土层间的摩阻强度过低无法满足设计要求的锚固力;由于地层对钢筋和灌浆体的强腐蚀性,降低了锚杆的使用寿命,导致边坡存在安全隐患和边坡稳定维护成本的增加;填方锚杆挡墙垮塌事故经验证实,锚杆自由段处在欠固结的新填土边坡及竖向变形较大的边坡工程中,在锚杆施工完成后,随着填土的固结和沉降,竖向变形加大,导致锚杆的拉压力增加和对挡墙附加推力增加,不利于边坡的稳定,因此根据上述分析,对不适于锚杆的情况进行了规定。
7.4.4 锚固加固法应符合下列规定:
1 新增锚杆的承载力、数量及间距应根据边坡整体稳定性、支护结构抗滑移、抗倾覆稳定性、支护结构及构件的强度等计算确定,并符合本规范第6章的规定;
2 锚杆的布设位置及方位应根据边坡潜在的破坏模式、支护结构抗滑移、抗倾覆和构件强度等要求确定,并考虑边坡作用力分布形态;
3 新增锚杆与原支护结构中的锚杆间距不宜小于1m,且应将锚固段错开布置,或改变锚杆的倾角或水平方向角;新增锚杆锚固段起点应从原锚杆锚固段的终点开始计算,且应穿过已有滑裂面或潜在滑裂面不小于2m;
4 锚杆外锚头处的传力构件应有足够的强度与刚度。
条文说明
7.4.4 本规定给出了新增锚杆承载力、数量、间距等的确定方法。 锚杆布设的位置与方位要充分考虑边坡可能发生的破坏模式、支护结构抗滑移、抗倾覆和强度等要求,锚杆位置布设于边坡作用力合力点,能使其最大限度提高抵抗滑移或倾倒破坏的抗力。 新增锚杆与原支护体系中锚杆的间距过密,会引起群锚效应,从而降低了锚杆的承载能力,不能充分发挥新增锚杆与原支护体系中锚杆的作用;锚固段穿过滑裂面或潜在滑裂面不小于2m有利于锚固的可靠性,并参考国内外的岩土锚杆规范所做的规定。
7.4.5 锚固加固法中锚杆应符合下列规定:
1 预应力锚杆宜采用精轧螺纹钢筋、无粘结钢绞线等易于调整预应力值的锚固体系;
2 新增锚杆的锁定预应力值宜为锚杆拉力设计值;当被锚固的支护结构位移控制值较低时,预应力锚杆的锁定预应力值可为锚杆拉力设计值的75%~90%;
3 锚杆防腐和其他应符合现行国家标准《建筑边坡工程技术规范》GB 50330的有关规定。
条文说明
7.4.5 精轧螺纹钢筋是在整根钢筋上轧有螺纹的大直径、高强度、高尺寸精度的直条钢筋,可在任意截面上通过内螺纹连接器进行加长或者采用螺母进行锚固,具有连接、锚固简便、利于重复张拉、与胶凝材料粘结力强、施工方便等优点;钢绞线具有强度高、低松弛、可重复张拉、与钢筋相比可大量节省钢材且便于运输和现场施工的特点,此外预应力锚杆杆体采用精轧螺纹钢筋、无黏结钢绞线时,可根据监测结果较方便地进行预应力调整,进行边坡动态设计与施工;新增锚杆由于控制变形和加固的要求,预应力锁定值为锚杆拉力设计值;对于被锚固支护结构位移控制值较低时,尤其是软土深基坑工程、蠕变较大的软岩高边坡工程,其周围无建筑物或者变形不影响周围建筑物的安全,在某些情况下,由于支护结构变形,锚杆预应力增加约35%~50%,有些锚杆的筋体甚至断裂(锦屏Ⅰ、Ⅱ电站两岸高边坡采用预应力锚杆加固,由于岩石蠕变变形过大而导致筋体断裂)因此在被锚固结构允许产生一定变形的工程,锚杆初始预应力(锁定荷载)取为锚杆拉力设计值的75%~90%。
7.4.6 原有锚杆外锚头出现锈蚀或保护层开裂时,应按国家现行标准的有关规定进行修复。
条文说明
7.4.6 通过对国内外边坡工程中锚杆腐蚀破坏的实例调查研究表明,锚杆的断裂部位主要位于锚头附近。保护层开裂,由于大气水的渗入,常导致锚头腐蚀,因此本条对已有锚杆锚头出现锈蚀以及保护层开裂进行修复处理进行规定,以便保证锚杆的长期锚固性能。
7.4.7 锚固加固法施工应符合下列规定:
1 采用水钻成孔法施工可能引发边坡变形增大、稳定性降低时,应改用干钻成孔法施工;
2 锚杆施工时,不应损伤原支护结构、构件和邻近建筑物基础;
3 预应力锚杆张拉顺序应避免相近锚杆相互影响,并应采用分级张拉到位的施工方法;
4 预应力张拉过程中,应加强监测原支护结构及构件的变形,防止预应力张拉对其造成危害。
条文说明
7.4.7 由于钻孔用水会软化边坡岩土体,引起其岩土体物理力学参数下降,导致边坡的变形加大,降低边坡的稳定性,因此,本条规定,对于水钻成孔导致边坡的变形加大、稳定性降低较为明显时,采用干钻成孔;锚杆预应力张拉过程会出现应力集中,可能引起原支护结构局部损坏或压缩变形,因此在张拉时,不但要分级张拉到位,同时需加强对原支护结构及构件变形的监测。
7.5 抗滑桩加固法
7.5 抗滑桩加固法
7.5.1 抗滑桩加固法适用于边坡工程及桩板式挡墙、重力式挡墙等支护结构加固。
条文说明
7.5.1 边坡滑动或有潜在滑面时,采用抗滑桩加固效果好,也是岩土工程界常用的加固措施。支护结构稳定性或强度不足、边坡滑移引起支护挡墙失稳时,采用抗滑桩加固法既可加固地基,又可加固支护结构。
7.5.2 抗滑桩可与预应力锚杆联合使用,并与原有支护结构共同组成抗滑支护体系。
条文说明
7.5.2 抗滑桩悬臂长度一般不宜超过15m。当悬臂长度较大时,桩身配筋大,桩顶位移大,经济性差。此时,在桩顶附近增设预应力锚杆,改善桩的受力状况,桩身配筋和桩顶位移显著减小。另外,当加固需要对桩顶位移进行严格控制时,桩顶增设预应力锚杆也是非常有效的。抗滑桩与预应力锚杆结合,可充分发挥桩身强度和锚杆抗拉能力强的优点,是岩土工程中常用的处理措施之一。
7.5.3 抗滑桩加固法应符合下列规定:
1 抗滑桩设置应根据边坡工程的稳定性验算分析确定;
2 边坡岩土体不应越过桩顶或从桩间滑出;
3 不应产生新的深层滑动;
4 用于滑坡治理的抗滑桩桩位宜设在滑坡体较薄、锚固段地基强度较高的地段,应综合考虑其平面布置、桩间距、桩长和截面尺寸等因素;
5 用于桩板式挡墙、重力式挡墙加固的抗滑桩宜紧贴墙面设置。
条文说明
7.5.3 埋入式抗滑桩设计时应控制桩顶标高,避免岩土体从桩顶滑出。当没有设置桩间挡板时,应控制桩间距离,避免土体从桩间滑出。当地基存在多个软弱面时,应将桩伸过深层软弱面,避免因桩长度不够对边坡未能全面加固,存在产生深层滑动的可能。
7.5.4 抗滑桩施工应符合下列规定:
1 施工前应作好场地地表排水。稳定性较差的边坡工程宜避开雨期施工,必要时宜采取堆载反压等增强边坡稳定性的措施,防止变形加大;
2 抗滑桩施工应分段间隔开挖,宜从边坡工程两端向主轴方向进行;
3 滑坡区施工开挖的弃渣不得随意堆放在滑坡体内,以免引起新的滑坡;
4 桩纵筋的接头不得设在土石分界处和滑动面处;
5 桩身混凝土宜连续灌注,避免形成水平施工缝。
条文说明
7.5.4 抗滑桩施工阶段因对边坡进一步扰动,边坡的稳定性处于相对较低时期。施工采取跳槽开挖等措施尽量减少对边坡的扰动,有利于保证施工期间边坡的安全。
7.5.5 抗滑桩设计计算应符合本规范第6章的规定。
7.6 加大截面加固法
7.6 加大截面加固法
7.6.1 加大截面加固法适用于下列支护结构、构件及基础的加固:
1 重力式挡墙墙身、墙下钢筋混凝土扩展基础;
2 桩板式挡墙挡板;
3 锚杆挡墙肋柱、肋梁及挡板;
4 悬臂式挡墙和扶臂式挡墙的钢筋混凝土构件。
条文说明
7.6.1 支护结构、构件截面尺寸不满足支护结构稳定性或强度要求时,可采用混凝土或钢筋混凝土加大构件截面尺寸,以满足支护结构整体稳定性和构件强度的要求。 支护结构的地基承载力或基础底面积尺寸不满足设计要求时,可采用混凝土或钢筋混凝土加大基础截面,以满足地基承载力和变形的设计要求。
7.6.2 支护结构及构件采用加大截面加固法时,加固后支护结构及构件的抗力计算应符合现行国家标准《混凝土结构加固设计规范》GB 50367和《砌体结构加固设计规范》GB 50702的有关规定。
7.6.3 支护结构基础采用加大截面加固法时,尚应符合现行行业标准《既有建筑地基基础加固技术规范》JGJ 123的有关规定。
7.7 注浆加固法
7.7 注浆加固法
7.7.1 注浆加固法适用于砂土、粉土、黏性土、人工填土等土体地基加固、岩土边坡坡体加固、抗滑桩前土体加固及提高土体的抗剪参数值。
条文说明
7.7.1 注浆法通过将浆液注入岩土体内,将原来松散的土颗粒胶结成一个整体,或者通过填充岩石裂隙,将因裂隙切割的岩石胶结在一起,从而提高岩土的物理力学性能。但由于注浆参数难以把握,注浆效果检测手段目前均不够理想,注浆加固法更适合作为边坡加固中提高边坡工程稳定性的补充措施,与本规范所述的其余加固法一起使用。
7.7.2 注浆加固法应符合下列规定:
1 注浆质量指标和注浆范围应根据边坡工程特点和加固目的,结合地质条件及施工条件确定;
2 应考虑注浆过程对边坡工程带来的不利影响;
3 应根据边坡加固的要求,选择注浆材料、注浆方法;以提高岩土体抗剪参数为主时,可采用以水泥为主剂的浆液;以防渗堵漏为主时,可采用黏土水泥浆、黏土水玻璃浆等浆液;孔隙较大的砂砾石层和裂隙岩层,可采用渗透注浆法;黏性土层可采用劈裂注浆法;
4 注浆设计前宜进行室内浆液配比试验和现场注浆试验,确定浆液的扩散半径、注浆孔间距及布置等设计参数和检验施工方法及设备;也可根据当地类似工程的经验确定设计参数;
5 注浆孔可采用等距布孔、梅花形布置;渗透性较好的砂性土层,注浆孔间距可取1.0m~2.0m;黏性土层可取0.8m~1.5m;
6 渗透注浆的注浆压力不应超过注浆点处覆盖层土体的自重压力与外加荷载压力之和;
7 注浆加固地基时,注浆孔布孔范围超过基础边缘外宽度不宜小于基础宽度的一半,且大于地基有效持力层宽度,注浆加固深度不应小于地基有效持力层深度;
8 注浆加固边坡时,注浆范围应深入滑动面以下;当支护结构被动土压力区采取注浆加固时,注浆范围应深入被动土压力滑裂面以下,但不宜超过支护结构底部。
条文说明
7.7.2 注浆设计前应弄清场地能否采用注浆处理、适合采用何种注浆材料和多大压力、预计的注浆量以及注浆处理后强度增加或渗透性减小的程度等。 边坡注浆堵塞的泄水孔应重新采取清孔措施,同时应控制注浆压力,避免注浆过程中边坡稳定性降低或对支护结构带来新的损伤。 注浆浆液的扩散半径与浆液的流变特性、注浆压力、胶凝时间、注浆时间等因素有关。理论计算的扩散半径与实际往往相差很大,有条件时进行现场注浆试验确定相关参数对设计和施工更有指导意义。 渗透注浆是在很小的压力下,克服地下水压和土的阻力,渗入土体的天然孔隙,在土层结构基本不受扰动和破坏的情况下达到加固的目的。 注浆加固地基时,增加的注浆宽度是参照有关地基基础处理规范而来,其目的是有利于保证对地基持力层的有效加固。
7.7.3 注浆加固法施工应符合下列规定:
1 选择注浆方法时,应考虑岩土的类型和浆液的凝胶时间;
2 施工时要随时根据支护结构及周边环境的反应调整注浆压力,不能出现因压力过大而导致支护结构或边坡变形过大;
3 注浆施工前,应选择有代表性的地段进行注浆试验,通过监测数据反馈分析优化注浆参数;注浆区域较大或地质条件复杂时,注浆试验不应少于3处;试验孔均可作为施工孔利用;
4 注浆时应遵守逐渐加密的原则,加密次数视地质条件和施工条件等因素而定;
5 软弱破碎、竖向裂隙发育、容易串冒浆的岩土层,宜采用自上而下分段注浆;
6 岩体裂隙注浆时,宜先用稀浆填充较小的裂隙,再用较稠的浆液填充较宽的裂缝,注浆过程中变浆时机可根据注浆压力与吸浆率的变化情况而定。
条文说明
7.7.3 注浆施工合理性是确保注浆加固效果的重要环节。施工过程中对注浆压力、注浆流量的监测和调整则是提高注浆质量的关键。 注浆施工包括注浆机械的选择、注浆方法的选择、确定注浆次序和进行注浆控制。其中注浆控制可以采用过程控制,即通过调整浆液性质和注浆压力、流量,把浆液控制在所要处理的范围内;也可采用质量控制方法,通过注浆总量、注浆压力、注浆时间等的控制,达到注浆加固的要求。
7.7.4 注浆过程中,出现浆液冒出地表时,可采取下列措施:
1 降低注浆压力,同时提高浆液浓度,必要时掺砂或水玻璃;
2 限量注浆,间歇注浆;
3 地面进行填料反压处理。
7.7.5 注浆过程中,浆液过量流失到非注浆范围时,可采取下列措施:
1 低压或自流注浆;
2 改用较稠浆液;
3 加粗骨料;
4 添加速凝剂;
5 间歇注浆;
6 调整注浆施工顺序,首先进行周边封闭孔注浆。
条文说明
7.7.5 浆液过量流失大都伴随着注浆压力不升、吃浆不止的情况,多为岩土层内部特殊的岩土结构等原因造成的。因此,选用处理方法时应根据不同的地质情况,采用不同的处理方法。
7.7.6 注浆质量检验可选用标准贯入试验、轻型动力触探、静力触探、电阻率法、声波法或钻孔抽芯法。对重要工程可采用载荷试验检验。
条文说明
7.7.6 注浆质量的好坏应通过合适的检查方法检验。轻型动力触探、静力触探、钻孔抽芯等方法存在仅能反映检查一点的加固效果的局限性,电阻率法、声波法等存在难以定量和直接反映检查效果的缺点,对地基整体加固效果的检查目前尚无有效的方法。相比之下,采用现场载荷试验检验注浆加固效果,在一定范围内较能反映实际现状,但其检验费用相对较高,时间也较长,对重要工程为确保工程安全,采用此方法检验是合理的。
7.7.7 注浆加固法设计、施工及质量检验尚应符合现行行业标准《既有建筑地基基础加固技术规范》JGJ 123的有关规定。
7.8 截排水法
7.8 截排水法
7.8.1 当边坡工程变形及失稳与坡体积水直接相关时,宜采用截排水法对边坡工程进行加固处理。
7.8.2 对边坡加固工程采用截排水法时,应根据边坡坡体的渗透性、水源、渗透水量及环境条件等,选用下列方式进行处理:
1 原有地表截排水系统及地下排水系统失效时,应进行疏通、修复;
2 泄水孔失效时,应进行疏通或新增泄水孔;
3 当原有截排水系统不满足要求时,应新增截、排水系统,新增截、排水系统距坡顶水平距离不应小于5m;
4 对渗透性差的含水土层,宜采用砂井与仰斜排水孔联合排水。
7.8.3 新增截、排水系统设计应符合下列规定:
1 对地表水、生活及工业用水,宜在沿坡体直接塌滑区和强变形区以外边缘的汇流区设截水沟,在坡体上沿水流汇集区设排水沟;
2 对地下水,可根据坡体渗透性及水量等采用垂向孔或斜向孔排水、渗管(井)排水、滤水层,或采用透水材料反压等;
3 在挡墙墙身上增设泄水孔。
7.8.4 地表的截、排水沟的设计应符合下列规定:
1 截、排水沟的截面形式宜采用矩形或梯形,也可采用半圆形;当通过道路等时,宜采用箱涵或涵洞;
2 截、排水沟的截面形式及尺寸应根据水量计算确定,最小宽度和深度均不应小于300mm;
3 当考虑城市排洪要求时,截、排水沟应满足城市防排洪水设计要求。
7.8.5 盲沟(洞)排水的设计应符合下列规定:
1 盲沟宜环状或折线形布置,并与地下水流向垂直;对原有冲沟、沟谷及低凹处,宜沿低凹处布置;
2 盲沟的转折点和每隔30m~50m直线地段应设置检查井;
3 盲沟的断面尺寸应根据水量及施工条件等确定,沟底宽度不宜小于0.5m,坡度不宜小于3%;
4 盲沟沟底应低于坡体内最低的渗水层;
5 盲沟内应采用碎块石回填,表面设滤水层。
7.8.6 斜孔排水的设计应符合下列规定:
1 斜孔应根据坡体地下水情况,设置于汇水面积较大的低凹部位;
2 孔的直径应根据排水量、钻孔施工机具及孔壁加固材料等确定,且不宜小于50mm,孔的倾斜度宜为10°~15°;
3 孔壁可选用镀锌铜滤管、塑料滤管、竹管或采用风压吹砂填塞钻孔。
7.8.7 对渗透性差的含水土层,可采用砂井与仰斜排水孔联合排水措施,并应符合下列规定:
1 斜孔应进入稳定地层;
2 砂井的井底和砂井与斜孔的交接点应低于滑动面;
3 砂井充填料应保证孔隙水可以自由流入砂井,不被细粒砂土淤积。
7.8.8 对整体稳定、坡度较平缓的边坡,可优先采用植被绿化,固土防冲刷。
7.8.9 采用截排水法处理后的边坡加固工程宜同时对原支护结构采用必要的加固措施。
条文说明
7.8.1~7.8.9 本节的截排水加固法主要适用于既有边坡工程出现问题的主导原因是地下水及地表水。采用此法基本能达到加固目的,而不需在采取其他加固措施的情况。当然,一般情况下还宜对原有支护结构采取必要的加固措施。 本节针对不同的情况提出了系统、合理的截排水设置及构造要求等。设计时应根据工程的具体情况,合理地布设截、排水措施。 地表水渗入既有边坡工程坡体,产生水压力,增加坡体的重量,增加滑动力,同时降低了潜在滑面的抗剪强度,对边坡稳定是不利的。 采用截排水法加固时,应遵循地表截、防、排水与地下排水相结合,以地下排水为主,地表截、防排水为辅,有机结合的原则。通过截、防、导、排,尽可能降低边坡地下水位,减小渗水压力,改善边坡稳定条件,提高边坡稳定性。 对于坡体以外的地表水,层层修建截水沟、排水沟。在坡体范围内的地表水,对地表尤其是裂隙及渗水强的部位进行封闭、封堵,低凹积水地方进行填平,顺地表水集中的地方设排水沟排走地表水。对地下水,根据坡体的岩土情况及渗透性等采用盲沟(洞)、斜孔进行排水。
8 边坡工程加固
8.1 一般规定
8 边坡工程加固
8.1 一般规定
8.1.1 既有边坡工程加固方案的选择应考虑下列因素:
1 原支护结构的损伤、破坏原因;
2 原支护结构的破坏模式和支护结构及构件的开裂变形情况;
3 新增支护结构与原支护结构受力关系的合理性及加固有效性;
4 施工方案的可行性;
5 经济合理性。
条文说明
8.1.1 本条明确了既有边坡工程加固方案选择时应考虑的主要因素。
8.1.2 根据边坡工程的破坏模式、原因、施工安全及可行性以及现场条件等,边坡工程的加固可以使用一种或多种加固方法组合。当采用组合加固法时,应使组合支护结构受力、变形相协调。
条文说明
8.1.2 需进行加固的既有边坡工程出现问题的情况及原因较多,应根据工程的具体情况选择适宜的加固方案。可采用一种或多种加固方法组合进行加固。 加固方案应考虑与原有结构协调工作、尽量利用原有结构、易于场地施工、经济、有效等因素综合确定。应注重工程环境、条件和技术难度上的可实施性,不得危及工程周边相关建筑的安全。
8.1.3 边坡工程加固可采用新增支护结构和原有支护结构相互独立的受力体系,或新增结构与原有支护结构共同受力的组合受力体系。
条文说明
8.1.3 新增支护结构可以与原有边坡支护结构结合协调受力,也可独立受力,分别发挥作用,达到整体加固的目的。
8.1.4 加固方案宜优先采用有利于与原支护结构协同工作、主动受力并对边坡工程稳定性和支护结构安全性扰动小的支护结构形式。
条文说明
8.1.4 原支护结构能发挥作用的尽量发挥其作用,同时新增加的支护结构不应或尽量少影响原有结构发挥作用。为使原结构充分发挥作用和新增支护结构发挥相应的作用,宜优先采用有利于与原支护结构协同工作的、主动受力的结构形式。 原支护结构的安全性较低时,加固设计应考虑边坡工程损坏的时间效应,应选择施工过程不影响原支护结构稳定的加固方案,防止施工过程中边坡失稳。
8.1.5 下列情况宜优先采用预应力锚杆加固法:
1 已发生较大变形和开裂的边坡工程;
2 对变形控制有较高要求的边坡工程;
3 采用其他加固方法造成施工期边坡稳定性降低的边坡工程;
4 土质边坡工程。
条文说明
8.1.5 本条规定的这几种情况,采用预应力锚索加固有利于新增支护结构提前进入工作状态,发挥作用,也有利发挥原有支护结构的作用,更有利于控制整个边坡工程及支护结构的稳定及变形。因此,在条件可能的情况下应优先采用预应力锚索加固。
8.1.6 当已发生较大变形和开裂的边坡支护结构的主要构件应力较高时,应首先采取预应力锚杆加固法、削方减载法或堆载反压法,对高应力构件进行卸载,降低其应力水平。当采用预应力锚杆降低支护结构的应力水平时,预应力锚杆数量除应满足卸载需要外,尚应满足锚固加固的需要。
条文说明
8.1.6 边坡变形大、开裂严重及原有支护结构的主要受力构件应力水平高时,为使新增支护结构发挥主导作用,同时防止高应力构件发生超应力状态,应优先对高压力构件进行卸载,降低其应力水平。卸载的方式有预应力锚杆加固、坡顶削方减载及坡脚堆载反压等。
8.1.7 支护结构前缘进一步切坡开挖形成的边坡,其设计、施工、监测等应符合现行国家标准《建筑边坡工程技术规范》GB 50330的有关规定。
8.1.8 边坡工程加固设计计算除本章有特别规定外,尚应符合第6章的有关规定。
8.2 锚杆挡墙工程的加固
8.2 锚杆挡墙工程的加固
8.2.1 锚杆挡墙的加固,可采用下列一种或多种加固方法:
1 锚杆挡墙整体失稳、锚杆锚固力及肋柱承载力不足时的加固,应优先采用锚固加固法,也可采用抗滑桩加固法;
2 锚杆挡墙的钢筋混凝土构件加固可采用加大截面法,也可采用锚固加固法;
3 坡脚有反压条件时,可采用堆载反压法;
4 坡顶有较高的斜坡且有削方条件时,可采用削方减载法;
5 原挡墙排水系统功能失效时,可采用截排水加固法。
条文说明
8.2.1 根据国内外大量锚杆挡墙工程调查,锚杆挡墙工程损伤、破坏方式及原因概述为以下8大类型,以便有针对性地制定综合处理方案进行加固:
1 在岩土推力作用下,锚杆挡墙整体失稳;
2 锚杆杆体强度、锚固段抗力及外锚头锚固力等不足造成锚杆承载力不满足设计要求,锚杆挡墙出现变形和开裂;
3 锚固总抗力不足或锚杆非锚固段过长等因素使锚杆挡墙外倾变形量超过设计允许值;
4 锚杆挡墙肋柱、排桩、格构梁的强度和刚度不足或混凝土强度等级过低,不满足承载力要求,出现变形和开裂;
5 锚杆严重腐蚀,造成锚杆承载力不足,安全系数不满足设计要求;
6 锚杆挡墙肋柱、排桩、基础承载力不满足要求,挡墙出现严重的沉降和倾斜;
7 锚杆挡墙挡板的强度和刚度不满足设计要求,出现的变形和开裂;
8 锚杆挡墙的排水系统功能失效,在水的作用下,岩土压力增大,导致挡墙变形和开裂。 锚杆挡墙工程失稳诱发因素很多,因此在考虑技术、经济、保护环境等因素的情况下,应优先采用锚固加固法。
8.2.2 采用锚固加固法时,应符合下列规定:
1 当锚杆挡墙的整体稳定、锚杆承载力、锚杆挡墙肋柱承载力等不足,采用锚固加固法时,可在肋柱上增设锚杆加固,也可在锚杆挡墙肋柱间增设肋柱、横梁和锚杆加固;
2 新增锚杆的位置及大小应使原挡墙和加固构件的受力合理;
3 锚杆挡墙肋柱外倾位移较大时,可在肋柱上加设预应力锚杆。
条文说明
8.2.2 根据锚杆挡墙工程破坏的原因和结构构件的鉴定结果,在肋柱上增设锚杆,不但可以提高锚杆挡墙的稳定性,同时也可以减小肋柱的变形;对于原锚杆挡墙工程中由于肋柱间距过大及锚固总量不够而导致锚杆挡墙失稳,可以采用以下两种方法来提高锚杆挡墙的抗力:(1)在原肋柱之间增设新的肋柱;(2)在原肋柱之间增设横梁和锚杆。 新增锚杆的位置与原支护体系中锚杆应有一定的间距,以避免群锚效应,新增锚杆初始预应力的大小应考虑原支护体系的锚杆的锚固力的大小,新增锚杆的锁定预应力值宜与其周围锚杆预应力一致,以有利于新旧锚杆共同发挥锚固作用。
8.2.3 采用抗滑桩加固法时应符合下列规定:
1 抗滑桩宜设于肋柱中间,并应设置可靠的传力构件,或采用抗滑桩紧贴挡板原位浇筑的方法;
2 抗滑桩悬臂高度较高,或岩土体作用力较大时,应采用抗滑桩加预应力锚杆加固方法。
条文说明
8.2.3 对于采用抗滑桩方法加固的锚杆挡墙工程,新增抗滑桩和挡板(肋柱)间设置可靠的传力构件(或者采用紧贴挡板原位浇注),有利于原支护体系中的挡板(肋柱)与新增抗滑桩之间土压力的传递、协调变形与施工。 抗滑桩悬臂较高或边坡岩土体作用力较大时,采用锚拉桩加固法是被动加固与主动加固相结合的综合治理方法,有利于控制由于边坡岩土体作用力过大抗滑桩顶部的变形,避免其倾倒破坏,并有利于减少桩身配筋,提高其经济性。
8.3 重力式挡墙及悬臂式、扶壁式挡墙工程的加固
8.3 重力式挡墙及悬臂式、扶壁式挡墙工程的加固
8.3.1 重力式挡墙及悬臂式、扶壁式挡墙的整体稳定性、抗滑移、抗倾覆或墙身强度不满足设计要求时,可采用下列一种或多种加固方法:
1 坡体为锚固性能较好的岩土层时,可优先采用锚固加固法;
2 挡墙地基承载力较高时,可采用抗滑桩加固法或加大截面加固法;
3 挡墙地基承载力较低或基础沉降变形较大时,可采用注浆加固法;
4 本规范第8.2.1条3、4和5款规定的加固方法。
条文说明
8.3.1 挡墙的主要载荷是土压力和相关的外来载荷,随着其使用时间的增长,挡土墙的外观质量、稳定性就可能会减弱,出现墙面开裂、鼓胀甚至不同程度的失稳现象。由于挡墙所承受的外部载荷环境、回填土性质、地质条件不同,因而,挡墙出现结构损坏、失稳的原因和所采用的加固方法也不尽相同,本条列出了几种有代表性的加固方法。 在实际工程中,重力式挡墙的加固除采用本条所述方法外,可根据挡墙的受力特点和具体情况,采用安全、经济、便捷的加固处理措施。如当重力式挡墙为俯斜式、直立式挡墙时,可通过采用加大截面法将部分高度挡墙挡土面调整为仰斜状,减小加大截面段墙后土压力,以达到对挡墙加固的目的;当重力式挡墙为衡重式挡墙,墙后存在稳定岩土边坡时,可采取在衡重台处增设钢筋混凝土卸荷板的加固措施,降低土压力。
8.3.2 采用锚固加固法时,应符合下列规定:
1 岩质边坡的重力式挡墙无明显变形时,可采用非预应力锚杆加固;土质边坡的重力式挡墙或挡墙变形已较大或需要严格控制变形以及需要增加较大外加抗力时,可采用预应力锚杆加固;
2 置于岩石上的重力式挡墙,无水平锚固条件时,可采用竖向预应力锚杆加固;锚固点处应增设纵向的现浇钢筋混凝土梁,梁的截面及配筋应满足外锚头的传力、构造和整体受力要求;
3 增设的锚杆和钢筋混凝土格构梁应与原挡墙形成组合受力体系。
条文说明
8.3.2 本条列出了锚固加固法用于重力式挡墙加固时的基本规定。
8.3.3 采用加大截面加固法时,应符合下列规定:
1 根据设计要求、场地施工条件,可在挡墙外侧或内侧加大截面;
2 当新增挡墙和原挡墙的连接可靠且能形成整体时,加固后的支护结构按复合结构进行整体计算;
3 应考虑加大截面后对地基基础的不利影响;土质地基时,加大截面部分基础宜采用钢筋混凝土板式基础;
4 新增部分基础开挖应采用分段跳槽的开挖方案,必要时可采用削方减载等措施,确保施工开挖安全。
条文说明
8.3.3 当重力式挡墙截面尺寸不够时,可采用墙前或墙后加大截面宽度,也可墙前和墙后同时加大截面宽度。加大截面尺寸范围可以是挡墙的局部高度区域。 挡墙或基础采用钢筋混凝土时,加大截面部分混凝土浇筑前,应采取凿毛处理、植入拉结钢筋等措施,保证新、旧混凝土结合成为整体。当挡墙为砌体材料时,应先剔除原结构表面疏松部分,对不饱满的灰缝进行处理,加固部位采取设水平齿槽或锚筋等措施,保证新加混凝土与挡墙结合成为整体。 基槽开挖施工阶段,挡墙的稳定性会削弱。采取分段跳槽施工,可减少挡墙同时受扰动的范围,避免坑槽内地基土暴露过久引起原基础产生和加剧不均匀沉降,甚至危及挡墙的安全。
8.3.4 采用抗滑桩加固法时应符合下列规定:
1 抗滑桩的截面、嵌固深度及高度应按计算确定;
2 抗滑桩宜紧贴重力式挡墙面现浇,或在抗滑桩与挡墙面之间增设混凝土传力构件;
3 抗滑桩护壁设计时应考虑挡墙传来的土压力作用;
4 边坡稳定性较差时,抗滑桩施工应间隔开挖、及时浇筑混凝土,并应防止抗滑桩施工期对原支护结构安全造成不利影响。
条文说明
8.3.4 采用抗滑桩加固时,抗滑桩与重力式挡墙之间水平力的可靠传递是关键。当抗滑桩无法紧贴挡墙时,可将桩与挡墙之间的土体置换为现浇混凝土。
8.3.5 扶壁式挡墙工程采用锚固加固法时,锚杆宜设于扶壁的两侧,也可设于扶壁间的立板中部。
条文说明
8.3.5 本条规定了采用锚固加固法对悬臂式、扶壁式挡墙工程进行加固时的方案及一些构造要求。
1 对扶壁式挡墙,锚杆宜设于扶壁的两侧,也可设于挡墙的中部;
2 锚杆应锚固于挡墙后的稳定地层内;
3 锚杆的外锚固部分与原支护结构间应设传力构件;当已有挡墙挡板不满足加固锚杆的传力时,可设格构梁、肋或增厚挡板;
4 对边坡挡墙工程变形较大或需控制挡墙变形时,宜采用预应力锚索进行加固。
8.3.6 悬臂式、扶壁式挡墙结构构件的加固应符合现行国家标准《混凝土结构加固设计规范》GB 50367的有关规定。
条文说明
8.3.6 悬臂式、扶壁式挡墙的结构构件包括扶壁、立板(或称面板)、墙趾板和墙蹱板,是混凝土结构构件,无特殊性,可完全按现行国家标准《混凝土结构加固设计规范》GB 50367的有关规定进行加固,以满足其受力要求。
8.4 桩板式挡墙工程的加固
8.4 桩板式挡墙工程的加固
8.4.1 桩板式挡墙的整体稳定性、桩及挡板构件承载力等不满足设计要求时,可采用下列一种或多种加固方法:
1 锚固区岩土层性能较好时,可采用锚固加固法;
2 基岩面埋深较浅时,可采用抗滑桩加固法;
3 桩板式挡墙因桩前土体水平承载力不足时,可采用注浆加固法;
4 本规范第8.2.1条3、4和5款规定的加固方法。
条文说明
8.4.1 本条列出了几种有代表性的加固方法。对施工期间因多种原因造成部分已施工桩或挡板不满足安全要求时,还可根据实际情况采用加大截面加固法、墙后部分土体材料置换(当未填土时)等措施,必要时结合本条所列的加固方法。
8.4.2 采用锚固加固法时应符合下列规定:
1 应优先采用预应力锚杆加固;
2 锚杆可设于桩身;当锚杆设于桩两侧时,应增设传力构件使新增锚杆和桩变形协调;
3 当混凝土挡板承载力不足时,可在挡板上加设锚杆及可靠的传力构件。
条文说明
8.4.2 桩板挡墙通常采用悬臂桩,桩顶位移过大引起的周边建筑、市政设施损坏的情况较多。采用预应力锚杆加固,可有效控制桩顶位移。
8.4.3 桩板式挡墙的桩前地基采用注浆加固法时,注浆区域为桩嵌固段被动土压力区。
8.4.4 采用抗滑桩加固法时,应符合下列规定:
1 抗滑桩宜设于桩板式挡墙的桩的中间,等距布置;新增抗滑桩与原有桩之间中心距不宜小于抗滑桩桩径与原有桩径的较大值的2倍;
2 应在新增抗滑桩、原桩板式挡墙的桩顶设置可靠的连接构件;
3 抗滑桩宜紧贴面板现浇,或增设可靠的传力构件。
条文说明
8.4.4 新增抗滑桩与原桩基距离过近,施工期间对原桩基可能会产生不利的影响,削弱其埋入岩土层段的嵌固效果。 抗滑桩与桩板式挡墙排桩之间在桩顶应设置后浇的钢筋混凝土连系梁,提高桩受力的整体性。
8.5 岩石锚喷边坡工程的加固
8.5 岩石锚喷边坡工程的加固
8.5.1 岩石锚喷边坡整体稳定性不足、锚杆承载力不足、锚固深度不足时的加固,可采用下列一种或多种加固方法:
1 宜优先采用混凝土格构式锚固加固法;锚杆设置总量和锚杆锚固深度应计算确定;锚杆可采用非预应力锚杆,当边坡工程变形较大时,应采用预应力锚杆;
2 有施工条件时,也可采用抗滑桩加固法;
3 本规范第8.2.1条3、4和5款规定的加固方法。
条文说明
8.5.1 对需进行加固的岩石锚喷边坡工程,应根据加固工程地质勘察报告、边坡加固工程鉴定和加固后边坡工作状态,分析边坡破坏模式,根据破坏模式,兼顾已有边坡现状,选择合理的加固设计方案。 本条规定了岩石锚喷边坡工程整体稳定性不满足要求时,可根据现场情况采用一种或多种加固法组合进行加固。 损坏的锚杆属于明确鉴定时,则按局部加固。损坏的锚杆属于不明确鉴定时按普遍性加固。加固锚杆的布设及构造应按现行有关规范执行。
8.5.2 当岩石锚喷边坡喷射混凝土面板或格构梁承载力不满足要求时,可采用下列加固方法:
1 喷射混凝土面板承载力不足时,可采用面板补强、置换法或锚杆加固法进行加固;置换法除应符合现行国家标准《混凝土结构加固设计规范》GB 50367的有关规定外,置换部分的混凝土面板厚度和配筋应根据计算确定,且其厚度不应小于100mm;
2 喷射混凝土格构梁因承载力不足出现裂缝时,应先封闭裂缝,再采用锚杆加固法或增大截面法进行加固;增大截面法应符合现行国家标准《混凝土结构加固设计规范》GB 50367的有关规定。
条文说明
8.5.2 岩石锚喷边坡喷射混凝土面板作为局部受力构件或封面构件,可采用锚杆加固法和置换法进行加固。格构梁应根据其受力按国家现行混凝土构件进行加固。 对损坏的喷射混凝土面板,将失效部分混凝土和已经风化的表层岩面清除干净;已损坏部分原有板内钢筋已经锈蚀时,用同等级和直径钢筋替换,采用焊接或植筋的方法将加固钢筋与原结构或钢筋连接;新喷射混凝土的强度等级应不低于原有混凝土的强度等级且不低于C20;加固部分的喷射混凝土挡板厚度不小于原喷射混凝土挡板的厚度,且不应小于100mm。
8.6 坡率法边坡工程的加固
8.6 坡率法边坡工程的加固
8.6.1 坡率法边坡工程的整体稳定性不满足设计要求时,可在坡脚设置抗滑桩、锚杆挡墙、重力式挡墙进行加固;也可采用本规范第8.2.1条3、4和5款规定的方法进行加固。
条文说明
8.6.1 对需进行加固的坡率法边坡工程,应根据加固工程地质勘察报告、边坡加固工程鉴定和加固后边坡工作状态,分析边坡破坏模式,根据破坏模式,兼顾已有边坡现状,选择合理的加固设计方案。 本条规定了坡率法边坡工程整体稳定性不满足要求时,可根据现场情况采用一种或多种加固法组合进行加固。
8.6.2 坡率法边坡工程的局部稳定性不满足要求时,可采用下列加固方法:
1 有锚固条件时,可采用混凝土格构式锚杆加固法;
2 坡面倾角较大、表层土体滑移时,可采用锚杆格构、砌块护坡及绿化护坡等加固方法。
条文说明
8.6.2 本条规定了坡率法边坡工程局部稳定性不满足要求时,需根据工程情况及条件采用混凝土格构式锚杆加固法、锚钉格构护坡、砌块护坡、绿化护坡等进行加固。
8.7 地基和基础加固
8.7 地基和基础加固
8.7.1 支护结构基础尺寸或地基竖向承载力不满足设计要求时,宜采用下列一种或多种加固方法:
1 基础截面有条件加大时,可采用加大截面法;
2 有施工条件和类似工程经验时,可采用注浆加固法;
3 当地基受地下水或地表渗水不利影响较大时,可采用截排水加固法;
4 根据地基土性状,还可采用树根桩法、高压喷射注浆法、深层搅拌法等加固地基,并应符合现行行业标准《既有建筑地基基础加固技术规范》JGJ 123的有关规定。
条文说明
8.7.1 现行行业标准《既有建筑地基基础加固技术规范》JGJ 123中的有关加固方法通常也适用于支护结构地基加固。对基础偏心受力引起的地基竖向承载力不够,有锚固条件时,也可采用锚固加固法调整支护结构的偏心受力,达到对地基加固的目的。
8.7.2 支护结构基础嵌固段外侧岩土体的水平承载力不满足设计要求时,可采用下列一种或多种加固方法:
1 支护结构有外加锚固条件时,可在支护结构及基础上增设锚杆,将边坡推力传至深部稳定的地层中;无外加锚固条件时,可采用抗滑桩加固法加固;
2 当支护结构基础嵌固段被动土压力区地基土有注浆条件时,可采用注浆加固法加固。
条文说明
8.7.2 桩板式挡墙排桩、抗滑桩等以悬臂受力为主的支护结构对地基的水平承载力要求相对较高。地基水平承载力不足会削弱地基对桩的嵌固作用,造成桩顶位移加大,严重时会造成桩前被动土压力区地基土被挤出破坏,支护结构整体作用失效。实际工程应用表明,采用锚固加固法,在支护结构或基础上增设锚杆,是解决地基水平承载力不足的有效加固方法,也为广大岩土工作者所接受。 地基水平承载力不满足支护结构受力需要,造成的后果多伴随着支护结构本身不满足使用要求,选择加固方法时应兼顾地基和支护结构的加固。
8.7.3 支护结构地基和基础加固的其他要求尚应符合现行行业标准《既有建筑地基基础加固技术规范》JGJ 123的有关规定。
9 监测
9.1 一般规定
9 监测
9.1 一般规定
9.1.1 边坡进行加固施工,对被保护对象可能引发较大变形或危害时,应对加固的边坡及被保护对象进行监测。 (自2022年4月1日起废止该条, 点击查看:新规《既有建筑鉴定与加固通用规范》GB 55021-2021 )
条文说明
9.1.1 当边坡加固工程施工中产生变形对坡顶建筑物安全有危害时,应引起高度重视,及时对其可能威胁的保护对象采取保护措施,对加固措施的有效性进行监控,预防灾害的发生及避免产生不良社会影响;因此,本条作为强制性条文应严格执行。 对既有建筑边坡工程进行加固施工前,设计单位应明确指出被保护对象内可能被危害的保护对象,并给出具体监测项目要求。
9.1.2 符合本规范第3.3.8条所列情况的及其他可能产生严重后果的边坡加固工程,其变形监测应按一级边坡工程监测要求执行。
9.1.3 一级边坡加固工程的监测应符合信息法施工要求,及时提供监测数据和报告。
条文说明
9.1.2、9.1.3 当出现下列情况的边坡加固工程应按一级边坡工程进行变形监测,且提出了监测的具体要求。
1 超过本规范适用高度的边坡工程;
2 边坡工程塌滑影响区内有重要建筑物、稳定性较差的边坡加固工程;
3 地质和环境条件很复杂、对边坡加固施工扰动较敏感的边坡加固工程;
4 已发生严重事故的边坡工程;
5 采用新结构、新技术的边坡加固工程;
6 其他可能产生严重后果的边坡加固工程。 对边坡加固工程施工难度大、施工过程中易引发事故或灾害的边坡加固工程的变形监测方案应进行专门论证,预防边坡加固过程中产生新的灾害。
9.1.4 边坡加固工程竣工后的监测要求应符合现行国家标准《建筑边坡工程技术规范》GB 50330的有关规定。
9.1.5 边坡加固工程应提出具体监测内容和要求。监测单位编制监测方案,经设计、监理和业主等单位共同认可后实施。
条文说明
9.1.5 边坡工程及支护结构变形值的大小与边坡高度、地质条件、水文条件、支护类型、加固施工方案、坡顶荷载等多种因素有关,变形计算复杂且不成熟,国家现行有关标准均未提出较成熟的计算理论。因此,目前较准确地提出边坡加固工程变形预警值也是困难的,特别是对岩体或岩土体边坡工程变形控制标准更难提出统一的判定标准,工程实践中只能根据地区经验,采取工程类比的方法确定。在确定具体监测内容和要求时,宜由设计单位提出初步意见,再与边坡加固工程变形监测有关的单位共同协商最终确定边坡加固工程监测方案。
9.1.6 边坡监测工作应由两名或两名以上监测人员承担;当监测仪器测量精度与监测人员有关时,监测人员应固定不变。
9.2 监测工作
9.2 监测工作
9.2.1 监测方案应包括监测目的、监测项目、方法及精度要求,测点布置,监测项目报警值、信息反馈制度和现场原始状态资料记录等内容。
9.2.2 监测点的布置应满足监控要求,且边坡塌滑区影响范围内的被保护对象宜作为监测对象。
9.2.3 边坡加固工程可按表9.2.3选择监测项目。
表9.2.3 边坡加固工程监测项目表

注:H为挡墙高度。
条文说明
9.2.1~9.2.3 为规范边坡加固工程变形监测工作,给出了监测方案的具体要求及监测对象、项目的选择要求,供相关工程技术人员参考使用。
9.2.4 变形观测点的布置应符合现行国家标准《工程测量规范》GB 50026和《建筑基坑工程监测技术规范》GB 50497的有关规定。
9.2.5 与加固边坡工程相邻的独立建筑物的变形监测应符合下列规定:
1 设置4个以上的观测点,监测建筑物的沉降与水平位移变化情况;
2 设置不应少于2个观测断面的监测系统,监测建筑物整体倾斜变化情况;
3 建筑物已出现裂缝时,应根据裂缝分布情况,选择适当数量的控制性裂缝,对其长度、宽度、深度和发展方向的变化情况进行监测。
9.2.6 边坡坡顶背后塌滑区范围内的地面变形观测宜符合下列规定:
1 选择2条以上的典型地裂缝观测裂缝长度、宽度、深度和发展方向的变化情况;
2 选择2条以上测线,每条测线不应少于3个控制测点,监测地表面位移变化规律。
9.2.7 边坡工程临空面、支护结构体的变形监测应符合下列规定:
1 监测总断面数量不宜少于3个,且在边坡长度20m范围内至少应有一个监测断面;
2 每个监测断面测点数不宜少于3点;
3 坡顶水平位移监测总点数不应少于3点;
4 预估边坡变形最大的部位应有变形监测点。
9.2.8 锚杆应力监测应符合下列规定:
1 根据边坡加固施工进程的安排,应对鉴定时已进行过拉拔试验的原锚杆和新选择的有代表性的锚杆,测定锚杆应力和预应力变化,及时反映后续锚杆施工对已有锚杆应力和预应力变化的影响;
2 非预应力锚杆的应力监测根数不宜少于锚杆总数的3%,预应力锚杆应力监测数量不宜少于锚杆总数的5%,且不应少于3根;
3 当加固锚杆对原有支护结构构件的工作状态有影响时,宜对原有支护结构构件应力变化情况进行监测。
9.2.9 支护结构构件应力监测宜符合下列规定:
1 对同类型支护结构构件,相同受力状态,应力监测点数不应少于2点;
2 对支护结构构件的应力监测,应在边坡工程的不同高度处布置应力监测点,测点总数量不应少于3点;
3 宜采用两种或两种以上不同的应力监测方法,监测支护结构构件的应力状态。
9.2.10 当设置水文观测孔,监测地下水、渗水和降雨对边坡加固工程的影响时,观测孔的设置数量和位置应符合现行国家标准《岩土工程勘察规范》GB 50021的规定。
9.2.11 边坡加固施工初期,监测宜每天一次,且根据监测结果调整监测时间及频率。
条文说明
9.2.4~9.2.11 为了使边坡加固工程监测工作有法可依且可以有效实施,给出了变形观测点布置应执行的国家现行有关标准、相应监测项目、监测要求的最低标准,同时给出了监测频率的一般规定,其目的是避免边坡加固工程监测工作实际操作中缺乏统一的监测规定,随意布置变形观测点或随意增加无效观测点的现象,在满足实际工程需求的前提下,减少社会资源和财富的浪费。
9.2.12 边坡加固施工遇到下列情况时应及时报警,并采取相应的应急措施:
1 有软弱外倾结构面的岩土边坡支护结构坡顶有水平位移迹象或支护结构受力裂缝有发展;无外倾结构面的岩质边坡支护 结构坡顶累积水平位移大于5mm或支护结构构件的最大裂缝宽度超过国家现行相关标准的允许值;土质边坡支护结构坡顶的累积最大水平位移已大于边坡开挖深度的1/500或20mm,或其水平位移速率已连续3d每天大于2mm;
2 土质边坡坡顶邻近建筑物的累积沉降或不均匀沉降已大于现行国家标准《建筑地基基础设计规范》GB 50007规定允许值的70%,或建筑物的整体倾斜度变化速度已连续3d每天大于0.00007;
3 坡顶邻近建筑物出现新裂缝、原有裂缝有新发展;
4 支护结构中有重要构件出现应力骤增、压屈、断裂、松弛或拔出的迹象;
5 边坡底部或周围土体已出现可能导致边坡剪切破坏的迹象或其他可能影响安全的征兆;
6 根据当地工程经验判断认为已出现其他必须报警的情况。
条文说明
9.2.12 基于本规范第9.1.5条同样的原因,边坡加固工程监测预警的控制是一件非常困难的工作,关系到社会资源、人力、物力的调配,预报不及时或不准确,其生产的后果都是严重的,在参考了国家现行相关标准和有关边坡工程实践后,给出了预警预报的一般要求。在实际使用中,监测单位应根据边坡加固工程自然环境条件、危害后果的严重程度、地区边坡工程经验(如发现少量流砂、涌土、隆起、陷落等现象时的处理经验)及同类边坡工程的类比,慎重、科学地作出预警预报。
9.3 监测数据处理
9.3 监测数据处理
9.3.1 边坡加固工程的监测资料应分类,且应按国家现行标准《工程测量规范》GB 50026和《建筑变形测量规范》JGJ 8进行整理、统计及分析,其方法及精度应符合国家现行有关标准的规定。
9.3.2 监测数据应反映监测参数与监测时间的关系,监测数据应编制成监测参数与时间关系的数据表,并绘制监测参数与监测时间关系曲线图。
条文说明
9.3.1、9.3.2 通过对已有边坡工程监测报告的调查发现,监测数据的处理方法、表达形式差异极大,且不规范,为统一监测数据的处理方法,表达方式特做此规定。
9.4 监测报告
9.4 监测报告
9.4.1 监测报告应结论准确、用词规范、文字简练,对于容易混淆的术语和概念应书面予以解释。
9.4.2 监测报告应包括下列内容:
1 边坡加固工程概况,包括工程名称、支护结构类型、规模、施工日期及加固边坡与周边建筑物平面图等;
2 设计单位、施工单位及监理单位名称;
3 监测原因、内容和目的,以往相关技术资料;
4 监测依据;
5 监测仪器的型号、规格和标定资料;
6 监测各阶段原始资料;
7 数据处理的依据及数据整理结果,监测参数与监测时间曲线图;
8 监测结果分析;
9 监测结论及建议;
10 监测日期,报告完成日期;
11 监测人员、审核和批准人员签字。
条文说明
9.4.1、9.4.2 从对已有边坡工程监测报告的调查发现,监测报告形式繁多,表达内容、方式各不相同,报告水平参差不齐现象十分严重,造成了社会资源的无端浪费,为规范、统一边坡加固工程监测报告的编制特做此规定。
10 加固工程施工及验收
10.1 一般规定
10 加固工程施工及验收
10.1 一般规定
10.1.1 既有边坡加固工程应根据其加固前现状、工程地质和水文地质、加固设计文件、鉴定结果、安全等级、边坡环境等条件编制施工方案,采取适当的措施保证施工安全。
条文说明
10.1.1 既有边坡工程的加固,由于各种原因容易造成施工安全事故,所以施工方案应结合边坡的具体工程条件及设计基本原则,采取合理可行、有效的综合措施,在确保边坡加固工程施工安全、质量可靠的前提下施工。
10.1.2 对不稳定或欠稳定的边坡工程,应根据加固前边坡工程已发生的变形迹象、地质特征和可能发生的破坏模式等情况,采取有效的措施增加边坡工程稳定性,确保边坡工程和施工安全。严禁无序大开挖、大爆破作业。
条文说明
10.1.2 对不稳定或欠稳定以及出现较大变形的边坡工程,施工前须采取措施增加边坡工程的稳定性,确保施工安全。采取特殊施工方法时,应经设计单位许可,否则严禁无序大开挖、大爆破作业施工,预防加固施工中造成边坡工程垮塌。
10.1.3 严禁在边坡潜在塌滑区内超量堆载。
条文说明
10.1.3 边坡工程实践证明,在坡顶超载堆放施工材料、施工用水,经常引发边坡工程事故,为此,作此规定预防超量堆载危及边坡工程稳定和安全。
10.1.4 边坡加固工程施工时应采取有组织的截、排水措施,满足地下水、暴雨和施工用水等的排放要求。有条件时宜结合边坡工程的永久性排水措施进行。
10.1.5 施工时应建立边坡工程变形观测点,进行自检观测。雨期施工时应适当加大观测的频率。
条文说明
10.1.5 加固边坡工程应根据其特殊情况或设计要求,施工单位应将监控网的监测范围延伸至相邻建筑物或周边环境进行自检监测,以便对边坡加固工程的整体或局部稳定做出准确判断,必要时采取应急措施,保障施工安全及施工质量;雨期施工时,应加强监测、巡查次数。
10.1.6 边坡加固工程施工组织设计除应按规定审核外,尚应经勘察及设计单位等认可。
条文说明
10.1.6 由于边坡加固工程的特殊性,同时要执行信息施工法,故施工方案应经地勘及设计单位等认可。 地勘及设计单位对施工方案进行审查,主要是审查施工顺序及施工方案等是否与现场情况相符、是否会影响施工质量及施工期的安全等。
10.1.7 一级边坡加固工程应采用信息法施工,并符合现行国家标准《建筑边坡工程技术规范》GB 50330的有关规定。
条文说明
10.1.7 信息施工法是将设计、施工、监测及信息反馈融为一体的施工法。信息施工法是动态设计法的延伸,也是动态设计法的需要,是一种客观、求实的工作方法。边坡加固工程,应使监控网、信息反馈系统与动态设计和施工活动有机结合在一起,及时将现场边坡地质变化、变形情况反馈到设计、施工单位,以调整设计参数与施工方案,指导设计与施工,从而确保施工期间边坡加固工程安全。
10.1.8 边坡加固工程施工质量的验收除应符合本规范规定外,尚应符合现行国家标准《建筑工程施工质量验收统一标准》GB 50300的规定。
10.2 施工组织设计
10.2 施工组织设计
10.2.1 边坡加固工程施工组织设计应包括下列内容:
1 工程概况
边坡环境和邻近建筑物基础资料、场区地形、工程地质与水文地质特点、施工条件、边坡加固设计方案的技术特点和难点、及对施工的特殊要求。
2 施工准备
熟悉地勘资料、设计图,技术准备、施工所需的设备、材料采购和进场、劳动力等计划。
3 施工方案
拟定施工场地平面布置、边坡加固施工合理的施工顺序、施工方法、监测方案,尽量避免交叉作业、相互干扰;施工最不利工况的安全性验算应符合现行国家标准《建筑边坡工程技术规范》GB 50330的有关规定。
4 施工措施及要求
应有质量保证体系和措施、安全管理和文明施工、环保措施;施工技术管理人员应具有边坡加固工程施工经验。
5 应急预案
根据可能的危险源、现场地形、地貌等基本情况,编制应急预案。
条文说明
10.2.1 边坡加固工程的施工组织设计是贯彻实施设计意图、确保工程进度、工程质量和施工安全、指导施工的主要技术文件。施工单位应认真编制,严格审查,实行多方会审制度。方案中应有施工应急控制措施和实施信息法施工的具体措施和要求
10.2.2 边坡加固工程组织设计应反映信息法施工的特殊要求。
10.3 施工险情应急措施
10.3 施工险情应急措施
10.3.1 建筑边坡加固工程施工过程中出现险情时,应做好边坡支护结构和边坡环境异常情况资料收集、整理及汇编等工作。
条文说明
10.3.1 当施工中边坡加固工程出现险情时,施工单位应及时采取相应措施处理,并向设计等单位反馈信息,未经许可不得继续施工,避免出现工程事故。
10.3.2 当边坡工程变形过大,变形速率过快,周边建筑物、地面出现沉降开裂等险情时应暂停施工,根据险情原因选择下列应急措施:
1 在坡顶主动推力区进行削方减载,减小岩土体压力;
2 在坡脚被动区采用堆载反压法进行临时抢险处理;
3 封闭坡面及坡面裂缝,做好临时防水、排水措施;
4 对支护结构进行临时加固;
5 对险情段加强监测;
6 立即向勘察和设计等单位反馈信息,开展勘察和设计资料复审,按现状进行施工工况验算,并提出合理排险措施;
7 危及相关人员安全和财产损失时应撤出边坡加固工程影响范围内的人员及财产。
10.4 工程验收
10.4 工程验收
10.4.1 边坡加固工程施工质量验收应取得下列资料:
1 边坡加固工程的设计文件,边坡加固工程勘察报告和鉴定报告;
2 原材料出厂合格证,进场材料复检报告或委托检验报告;
3 混凝土、砂浆强度检验报告;
4 边坡加固工程与周围建筑物位置关系图;
5 支护结构或构件的有关检验报告;
6 隐蔽工程验收记录;
7 边坡加固工程和周围建筑物监测报告;
8 设计变更通知、重大问题处理文件和技术洽商记录;
9 施工记录和竣工图。
10.4.2 边坡加固工程验收应符合下列规定:
1 检验批工程的质量验收应分别按主控项目和一般项目验收;
2 隐蔽工程应在施工单位自检合格后,于隐蔽前通知有关人员检查验收,并形成中间验收文件;
3 分部或子分部工程的验收,应在分项工程通过验收的基础上,对必要的部位进行见证检验验收;
4 边坡加固工程完工后,施工单位自行组织有关人员进行检查评定,并向建设单位提交工程验收报告;
5 建设单位收到边坡加固工程验收报告后,应由建设单位组织施工、勘察、设计及监理等单位进行边坡加固工程验收。
附录A原有支护结构有效抗力作用下的边坡稳定性计算方法
附录A 原有支护结构有效抗力作用下的边坡稳定性计算方法
A.0.1 对圆弧形滑面可采用简化毕肖普法,边坡稳定性系数可按下列公式计算(图A.0.1):

图A.0.1 圆弧形滑面边坡计算模型示意



式中:F s ——边坡稳定性系数;
c i ——第i计算条块滑面黏聚力(kPa);
——第i计算条块滑面内摩擦角(°);
L i ——第i计算条块滑面长度(m);
θ i ——第i计算条块滑面倾角(°),滑面倾向与滑动方向相同时取正值,底面倾向与滑动方向相反时取负值;
U i ——第i计算条块滑面单位宽度总水压力(kN/m);
G i ——第i计算条块单位宽度岩土体自重(kN/m);
G bi ——第i计算条块单位宽度附加竖向荷载(kN/m);方向指向下方时取正值,指向上方时取负值;
Q i ——第i计算条块单位宽度水平荷载(kN/m);方向指向坡外时取正值,指向坡内时取负值;
R 0i —— 第i计算条块所受原有支护结构单位宽度有效抗力(kN/m);当只在最末一个条块上作用有有效抗力R 0 时,取R 0i =0(i<n),R 0n =R 0 ;
α i ——第i计算条块原有支护结构单位宽度有效抗力倾角(°);有效抗力方向指向斜下方时取正值,指向斜上方时取负值;
h wi ,h w,i-1 ——第i及第i-1计算条块滑面前端水头高度(m);
γ w ——水重度,取10kN/m 3 ;
i——计算条块号,从后方起编;
n——条块数量。
A.0.2 对平面滑面,边坡稳定性系数可按下列公式计算(图A.0.2):





图A.0.2 平面滑面边坡计算模型示意
1-滑面;2-地下水位;3-后缘裂缝

式中:T——滑体单位宽度重力及其他外力引起的下滑力(kN/m);
R——滑体单位宽度重力及其他外力引起的抗滑力(kN/m);
c——滑面的黏聚力(kPa);
——滑面的内摩擦角(°);
L——滑面长度(m);
G——滑体单位宽度重力(kN/m);
G b ——滑体单位宽度附加竖向荷载(kN/m);方向指向下方时取正值,指向上方时取负值;
θ——滑面倾角(°);
U——滑面单位宽度总水压力(kN/m);
V——后缘陡倾裂隙单位宽度总水压力(kN/m);
Q——滑体单位宽度水平荷载(kN/m);方向指向坡外时取正值,指向坡内时取负值;
R 0 ——滑体所受原有支护结构单位宽度有效抗力(kN/m);
α——原有支护结构单位宽度有效抗力倾角(°);有效抗力方向指向斜下方时取正值,指向斜上方时取负值;
h w ——后缘陡倾裂隙充水高度(m),根据裂隙情况及汇水条件确定。
A.0.3 对折线形滑面可采用传递系数法隐式解,边坡稳定性系数可按下列公式计算(图A.0.3):

图A.0.3 折线形滑面边坡传递系数法计算模型示意





式中:P n ——第n条块单位宽度剩余下滑力(kN/m);
P i ——第i计算条块与第i+1计算条块单位宽度剩余下滑力(kN/m); 当P i <0(i<n)时取P i =0 ;
——第i-1计算条块对第i计算条块的传递系数;
T i ——第i计算条块单位宽度重力及其他外力引起的下滑力(kN/m);
R i ——第i计算条块单位宽度重力及其他外力引起的抗滑力(kN/m)。
附录B支护结构地基基础安全性鉴定评级
B.1一般规定
附录B 支护结构地基基础安全性鉴定评级
B.1 一般规定
B.1.1 支护结构地基基础的安全性鉴定,包括地基及基础二个项目,以及基础、基础梁和桩三种主要构件。
B.1.2 支护结构地基的岩土性能标准值和地基承载力标准值应按边坡加固工程的勘察资料确定。
B.1.3 根据地基、基础变形观测资料、上部支护结构变形、损伤情况及当地工程实践经验,结合地基和基础的承载力检测验算,综合评定支护结构地基、基础的安全性。
B.1.4 支护结构地基基础的安全性评定以地基及基础二个项目中的最低评定等级作为地基基础的安全性评定等级。
条文说明
B.1.1~B.1.4 任何工程的地基基础一般均为隐蔽工程,实际现场检测工作受周边环境、场地条件、检测设备、检测方法等多种因素影响,实际支护结构地基基础的检测存在很大困难,因此,岩土体参数应按边坡加固工程勘察报告确定;同时根据地基基础变形观测资料、上部支护结构反应、当地工程实践经验,结合有关验算,评定支护结构地基基础的安全性。 支护结构地基基础包括地基及基础二个项目,其安全性以地基及基础二个项目中的最低评定等级作为地基基础的安全性等级。
B.2地基的鉴定评级
B.2 地基的鉴定评级
B.2.1 边坡工程地基的检验应符合下列规定:
1 收集场地岩土工程勘察资料、边坡地基基础和支护结构设计资料和图纸、隐蔽工程的施工记录及竣工图等;
2 对边坡加固工程的勘察资料应重点分析下列内容:
1)地基岩土层的分布及其均匀性,软弱下卧层、特殊土及沟、塘、古河道、墓穴、岩溶、洞穴等;
2)地基岩土的物理力学性能;
3)地下水的水位、渗流及其腐蚀性;
4)场地稳定性;
5)地基震害特性。
3 调查边坡实际使用荷载、支护结构变形、裂缝、损伤等情况,并分析其原因;
4 调查邻近建筑物、地下工程、管线等情况,并分析其对地基的影响程度;
5 根据收集的资料和调查情况进行综合分析,提出检测方法、进行地基抽样检测。
条文说明
B.2.1 本条参考国家现行有关标准给出了边坡工程地基检验的基本要求。
B.2.2 根据边坡工程和场地的实际条件,可选择下列检测工作:
1 采用钻探、井探、槽探或地球物理等方法进行勘探;
2 进行原状土、岩石的室内物理力学性能试验;
3 进行载荷试验、静力触探试验、十字板剪切试验等原位测试。
条文说明
B.2.2 本条给出了地基检测的几种工作方法。
B.2.3 根据检测数据、计算分析结果及本地区工程经验,地基的安全性评级应符合下列规定:
A u 级:地基承载力符合国家现行标准要求,或不均匀沉降、整体沉降量小于现行国家标准《建筑地基基础设计规范》GB 50007规定的允许值,支护结构无裂缝、变形。
B u 级:地基承载力符合国家现行标准要求,不均匀沉降、整体沉降量不超过现行国家标准《建筑地基基础设计规范》GB 50007规定的允许值,支护结构虽有轻微裂缝、变形,但无发展迹象。
C u 级:地基承载力不符合现行国家标准《建筑地基基础设计规范》GB 50007和《建筑边坡工程技术规范》GB 50330要求,不均匀沉降、整体沉降量不超过现行国家标准《建筑地基基础设计规范》GB 50007规定的允许值的1.05倍,支护结构有裂缝、变形,且短期内无终止迹象。
D u 级:地基承载力严重不符合国家现行标准要求,不均匀沉降、整体沉降量大于现行国家标准《建筑地基基础设计规范》GB 50007规定的允许值的1.05倍,或支护结构有严重变形裂缝,且危及支护结构或构件的安全性。
条文说明
B.2.3 本条给出了地基安全性评级方法和标准。
B.3基础的鉴定评级
B.3 基础的鉴定评级
B.3.1 基础的调查应符合下列规定:
1 收集基础、支护结构和管线设计资料和竣工图,了解支护结构各部分基础的实际荷载;
2 应进行现场调查;可通过开挖探坑验证基础类型、材料、尺寸及埋置深度,检查基础开裂、腐蚀或损坏程度。判断基础材料的强度等级。对变形或开裂的支护结构尚应查明基础的倾斜、弯曲、扭曲等情况。对桩基应查明其进入岩土层的深度、持力层情况和桩身质量。
B.3.2 基础应进行下列检验工作:
1 目测基础的外观质量;
2 用检测设备查明基础的质量,用非破损法或局部破损法检测基础材料的强度;
3 检查钢筋的直径、数量、位置、保护层厚度和锈蚀情况;
4 对桩基可通过沉降、侧移观测,判断桩基工作状态。
条文说明
B.3.1、B.3.2 给出了基础检验应符合的规定及现场检测的几种方法。
B.3.3 根据检测数据、计算分析结果及本地区工程经验,基础的安全性评级应符合下列规定:
A u 级:基础强度、刚度及耐久性符合国家现行标准要求,支护结构基础无沉降、侧移、裂缝、变形。
B u 级:基础强度、刚度及耐久性基本符合国家现行标准要求,不均匀沉降、侧移及耐久性不超过国家现行标准规定的允许值,支护结构虽有轻微裂缝、变形,但无发展迹象。
C u 级:基础强度、刚度及耐久性不符合国家现行标准要求,不均匀沉降、侧移及耐久性不超过国家现行标准规定的允许值的1.05倍,支护结构有裂缝、变形,且短期内无终止迹象。
D u 级:基础强度、刚度及耐久性严重不符合国家现行标准要求,不均匀沉降、侧移及耐久性大于国家相关规范规定的允许值的1.05倍,或支护结构有严重变形裂缝,且危及支护结构或构件的安全性。
条文说明
B.3.3 本条给出了基础安全性评级方法和标准。
附录C鉴定单元稳定性鉴定评级
附录C 鉴定单元稳定性鉴定评级
C.0.1 稳定性评级分为支护结构稳定性评级和鉴定单元整体稳定性评级。
条文说明
C.0.1 本条给出了稳定性评级包含的内容。 应该指出的是在不考虑边坡工程支护结构作用时,边坡岩土体稳定性评价问题是由本规范第4章解决的,即边坡工程岩土体破坏模式由边坡加固工程勘察解决。
C.0.2 鉴定单元稳定性鉴定评级应符合下列规定:
1 资料调查应符合本规范第B.2.1、B.3.1条的规定;
2 支护结构构件、地基基础和附属工程安全性评级已经完成;
3 稳定性评级应以鉴定单元或子单元作为评定对象;
4 已经出现稳定性破坏的或已有重大安全事故迹象的鉴定单元,应直接评定为D su 级。
条文说明
C.0.2 本条给出了稳定性鉴定评级的范围、评定条件和评定对象,当鉴定单元已经出现稳定性破坏或已有重大安全事故迹象时,应直接将其安全性评定为Dsu级。
C.0.3 对支护结构按抗滑稳定性和抗倾覆稳定性进行安全性鉴定评级时,应符合下列规定:
1 以抗滑稳定性和抗倾覆稳定性的最低鉴定等级作为鉴定单元的安全性等级;
2 支护结构无变形、倾覆迹象,结合当地工程经验,可直接将其抗滑稳定性和抗倾覆稳定性评定为A su 级或B su 级;
3 支护结构有变形、倾覆迹象,应按实际检测数据验算评定支护结构抗滑和抗倾覆稳定性,其评定等级应符合表C.0.3-1和表C.0.3-2的规定。
表C.0.3-1 一、二级边坡工程支护结构抗滑、抗倾覆稳定性评级表

注:F s 、F t 为抗滑或抗倾覆稳定安全系数。
表C.0.3-2 三级边坡工程支护结构抗滑、抗倾覆稳定性评级表

注:F s 、F t 为抗滑或抗倾覆稳定安全系数。
条文说明
C.0.3 本条给出了支护结构按抗滑稳定性和抗倾覆稳定性评价其安全性的方法和标准,由于全国各地工程地质环境差异很大,各地区边坡工程实践经验各有不同,因此,第3款鉴定评级是以2个表格表达的。各地区应根据当地边坡工程实际经验、同类边坡工程对比,总结适合本地区边坡工程实践的参数评定支护结构抗滑稳定性和抗倾覆稳定性。
C.0.4 应根据鉴定单元整体变形迹象、大小、稳定性验算结果及当地工程实际经验,综合评定鉴定单元整体稳定性,且鉴定单元整体稳定性评级应符合下列规定:
1 已经出现整体稳定性破坏的或已有重大安全事故迹象的鉴定单元,其稳定性评级按本规范第C.0.2条规定执行;
2 当鉴定单元及其影响范围内的岩土体、建筑物无变形、裂缝等异常现象时,可结合当地工程经验和建设年代,将其稳定性评定为A su 级或B su 级;
3 当鉴定单元及其影响范围内的岩土体、建筑物有变形、裂缝等异常现象,但无破坏迹象时,其稳定性评定等级应符合表C.0.4的规定。
表C.0.4 鉴定单元整体稳定性评级表

注:1 F st 为对应鉴定单元整体稳定安全系数;
2 边坡滑塌区影响范围内无重要建筑物时取小值。
条文说明
C.0.4 本条给出了支护结构整体稳定性评级方法,其分界参数与建筑边坡安全性等级等因素相关,其分级标准与边坡工程安全性等级变化后的安全系数基本一致。 应当注意的是:因边坡支护结构的存在,致使岩土体破坏模式发生改变,应对不同破坏模式的鉴定单元进行稳定性验算,以最小安全系数或最不利状态作为评定边坡工程整体稳定性的依据。
本规范用词说明
本规范用词说明
1 为便于在执行本规范条文时区别对待,对要求严格程度不同的用词说明如下:
表示很严格,非这样做不可的:
正面词采用“必须”,反面词采用“严禁”;
表示严格,在正常情况下均应这样做的:
正面词采用“应”,反面词采用“不应”或“不得”;
表示允许稍有选择,在条件许可时首先应这样做的:
正面词采用“宜”,反面词采用“不宜”;
表示有选择,在一定条件下可以这样做的,采用“可”。
2 条文中指明应按其他有关标准执行的写法为:“应符合……的规定”或“应按……执行”。
引用标准名录
引用标准名录
1 《建筑地基基础设计规范》GB 50007
2 《混凝土结构设计规范》GB 50010
3 《岩土工程勘察规范》GB 50021
4 《工程测量规范》GB 50026
5 《工业建筑防腐蚀设计规范》GB 50046
6 《工业建筑可靠性鉴定标准》GB 50144
7 《建筑工程施工质量验收统一标准》GB 50300
8 《建筑边坡工程技术规范》GB 50330
9 《建筑结构检测技术标准》GB/T 50344
10 《混凝土结构加固设计规范》GB 50367
11 《建筑基坑工程监测技术规范》GB 50497
12 《砌体结构加固设计规范》GB 50702
13 《砌墙砖试验方法》GB/T 2542
14 《建筑变形测量规范》JGJ 8
15 《既有建筑地基基础加固技术规范》JGJ 123
自2022年4月1日起废止的条文

