Appearance
《地热电站岩土工程勘察规范[附条文说明]》GB 50478-2008
🗓️ 住房和城乡建设部 实施时间:2009-08-01
前言
中华人民共和国国家标准
地热电站岩土工程勘察规范
Code for investigation of geotechnical engineering of geothermal power plant
GB 50478-2008
主编部门:中国电力企业联合会
批准部门:中华人民共和国住房和城乡建设部
施行日期:2009年8月1日
中华人民共和国住房和城乡建设部公告
第195号
关于发布国家标准《地热电站岩土工程勘察规范》的公告
现批准《地热电站岩土工程勘察规范》为国家标准,编号为GB 50478-2008,自2009年8月1日起实施。其中,第1.0.3、3.1.2、6.2.1、6.3.1条为强制性条文,必须严格执行。
本规范由我部标准定额研究所组织中国计划出版社出版发行。
中华人民共和国住房和城乡建设部
二〇〇八年十二月十五日
前言
本规范是根据建设部“关于印发《2006年工程建设标准规范制订、修订计划(第二批)》的通知”(建标[2006]136号)的要求,由中国电力工程顾问集团西南电力设计院会同有关单位编制而成。
本规范在编制过程中,编制组总结了国内已建地热电站的勘察成果和工程实践经验,全面考虑了地热电站所在热田区具有区域地质复杂、地震活动性强、活动断裂发育等特点和存在地热流体对岩土的腐蚀、性状变化等方面的岩土工程问题,明确了地热电站各设计阶段岩土工程勘察的要求,根据各类建筑特点制定了相应的勘察标准,经反复讨论、认真修改,最后经审查定稿。
本规范共分9章,主要内容包括:总则、术语、基本规定、各勘察阶段任务和要求、各类建(构)筑物地段勘察、专门岩土工程勘察、地下水勘察、现场检验、岩土工程分析评价和成果报告等。
本规范中以黑体字标志的条文为强制性条文,必须严格执行。
本规范由住房和城乡建设部负责管理和对强制性条文的解释,由中国电力企业联合会负责具体日常管理,由中国电力工程顾问集团西南电力设计院负责具体技术内容的解释。在执行规范过程中,请各单位结合工程实践、认真总结经验,并将意见和建议寄交中国电力工程顾问集团西南电力设计院国家标准《地热电站岩土工程勘察规范》编写组(地址:成都市东风路18号,邮政编码:610021,E-mail:ytk@swepdi.com)。
本规范主编单位、参编单位和主要起草人:
主编单位 :中国电力工程顾问集团西南电力设计院
参编单位 :国家电网公司西藏电力有限公司
主要起草人 :李世柏 曹卫东 余凤先 蒋金中 李仁刚 曾毅
1 总则
1 总 则
1.0.1 为了在地热电站岩土工程勘察中贯彻执行国家有关的技术经济政策,满足设计、施工和运行的使用要求,做到技术先进、经济合理、保证质量、保护环境,制定本规范。
条文说明
1.0.1为适应国家发展新型能源的需要,促进地热电站的发展,规范地热电站岩土工程勘察工作,需要制定统一的勘察标准。
1.0.2 本规范适用于新建、扩建和改建的地热电站的岩土工程勘察。
条文说明
1.0.2为鼓励地热电站的发展,保持与设计规范协调一致,本规范对地热电站装机容量的上限未作限制性规定。
1.0.3 地热电站在设计和施工之前,必须按基本建设程序进行岩土工程勘察。
条文说明
1.0.3《建设工程勘察设计管理条例》规定,从事建设工程的勘察、设计活动,应当坚持“先勘察、后设计、再施工”的原则。因此,“先勘察、后设计、再施工”是我国工程建设必须遵守的程序和基本政策,地热电站建设也决不能例外。
1.0.4 岩土工程勘察应按工程建设各勘察阶段的要求,反映工程地质条件,查明不良地质作用和地质灾害,精心勘察、精心分析,提出资料完整、评价正确的勘察报告。
条文说明
1.0.4正确反映场地的工程地质条件,查明场地的不良地质作用和地质灾害是正确进行岩土工程分析评价的前提条件,因此必须予以真实反映和准确查明。
1.0.5 地热电站岩土工程勘察,除应符合本规范外,尚应符合国家现行有关标准的规定。
2 术语
2 术 语
2.0.1 地热电站 geothermal power plant
利用地热流体所运载的热能进行发电的电站。
2.0.2 地热 geothermal
指来自地壳深部、储存于地下岩石和岩石孔隙裂隙中的天然热能。
2.0.3 地热回灌 geothermal reinjection
为保持热储压力、充分利用能源和减少地热流体直接排放对环境的污染,对经过利用(降低了温度)的地热流体或其他水源通过地热回灌井重新注回热储层段的人工选择性利用能量、保持资源可持续利用的方法。
条文说明
2.0.1~2.0.3“地热电站”、“地热”、“地热回灌”等均是与地热电站建设相关的基本术语。我国地热资源丰富,大多数省区都有地热资源分布,但适宜发电的高温资源只有西藏、云南及北京、天津、河北省唐山市等少数地区。自20世纪70年代以来,西藏自治区先后建成了羊八井、那曲、朗久3座地热电站,目前能正常发电的仅有羊八井地热发电厂等少数地热电站。 地热依据温度可分为低温、中温和高温地热。它构成地热能源和地热资源。一般分为蒸汽型、水汽型和热水型,属于可再生资源类的复合型资源-能源矿产。 地热回灌一般分为同井分层回灌、对井回灌、群井生产性回灌和异地回灌等方式。回灌不仅可以维持热储压力而且可以通过低温水被热储层加热而汲取更多的热能。地热回灌按照回灌井和开采井所处热储层位的异同,可以分为同层回灌和异层回灌,按照回灌模式有:同层对井回灌、异层对井回灌与同层两采一灌等。
2.0.4 工程地质条件 engineering geological condition
与工程建设直接或间接有关的地形地貌、地层岩性、地质构造、岩土的工程性质、水文地质、环境地质及天然建筑材料等条件的总和。
2.0.5 岩土工程分析评价 geotechnical engineering analysis and evaluation
在工程地质测绘、勘探、测试与监测的基础上,结合工程特点和要求,进行分析、计算,选定岩土参数,论证场地、地基和岩土构筑物的稳定性和适宜性,为岩土的利用、整治和改造设计提出可行的方案和建议,预测和监控工程在施工和建成运营期间可能发生的岩土工程问题,并提出相应对策、措施和建议的一系列工作的总称。
2.0.6 施工勘察 investigation during construction
对于岩土条件复杂或有特殊使用要求的建筑物地基,在施工过程中需要补充查明或在基础施工中发现岩土条件与勘察报告不符时而进行的补充勘察。
条文说明
2.0.4~2.0.6对“工程地质条件”、“岩土工程分析评价”、“施工勘察”的释义,来源于国家现行标准《建筑岩土工程勘察基本术语标准》JGJ84。对于在施工过程中通过现场直观检验或简易勘探、测试方法即可解决的问题,本规范未将其列入施工勘察的范畴,而视为现场检验工作的一部分。
3 基本规定
3.1 基本技术原则
3 基本规定
3.1 基本技术原则
3.1.1 地热电站岩土工程勘察应查明影响建站的各类不良地质作用和地质灾害,正确反映与设计、施工有关的各种工程地质条件,应分析评价站址的稳定性,进行岩土工程分析评价,提出合理的岩土工程建议。
条文说明
3.1.1本条规定了地热电站岩土工程勘察应达到两项基本要求:其一,对站址方案来说,应该查明影响站址方案能否成立的不良地质作用、人类活动及其造成的地质灾害等因素,如活动断裂、岩溶与土洞、滑坡与泥石流、压矿与采空区、地下古文物等,并评价其对站址的影响程度和对其进行整治的可能性;其二,对地热电站各类建筑物来说,应查明岩土成因类型、层次、分布、工程性状等地基条件,针对不同建筑物的特征,分析评价岩土体的利用或改造方案,并提出设计、施工所需要的有关参数。
3.1.2 地热电站严禁选择在发生严重的滑坡、崩塌、泥石流、地裂缝、地面塌陷等地段及全新活动断裂带上。
条文说明
3.1.2对影响站址区构造稳定的全新活动断裂,特别是强烈全新活动断裂和发震断裂,站址布置时必须采取避让措施。活动断裂对站址稳定性的影响主要在于断裂位错对建筑物的破坏性影响。由于地质内营力作用,断裂位错对人类来说是无法抗拒的,难以采取任何工程补救或抗拒措施,对建筑物的破坏往往是致命的,因此必须予以避让。 滑坡、崩塌、泥石流、地裂缝、地面塌陷等不良地质作用的影响主要体现在对场地稳定性的影响,当然,不良地质作用的发育程度不同对场地稳定性影响的程度也不同。当其发育程度和规模一般或轻微时,也可以采取一定的工程措施予以处理。但对可能发生严重的不良地质作用的场地,往往难以采取合理的工程处理措施,或处理后仍对工程安全造成隐患,或处理费用极高,因此,工程选址时必须予以避让。
3.1.3 地热电站岩土工程勘察,应按相应勘察阶段的工作深度要求制订合理的勘察技术方案。
条文说明
3.1.3岩土工程勘察技术人员应在认真研究勘察任务书或委托技术要求,了解地热电站各建筑物或(和)构筑物特点及设计意图,充分搜集分析有关地质、地热资料并进行必要的现场踏勘调查的基础上,拟订针对性强、目的明确、内容全面、可供操作的勘察技术方案,以指导具体工作的进行,做到有的放矢,避免盲目性。
3.1.4 地热电站岩土工程勘察,应根据场地工程地质条件,有针对性地采用单一或综合勘察、测试方法。各种原始资料、记录数据及测试数据必须真实、可靠。
条文说明
3.1.4岩土工程勘察方法的选用应注重针对性和有效性,既要针对场地岩土的特性,又要针对岩土工程勘察需要研究解决的实际问题,以有效的勘察方法,取得可靠的成果。为了保证勘察结果的可靠性,往往需采用几种不同方法进行综合勘探和测试,从不同方面研究或互相验证同一结果。 原始资料、记录数据及测试数据的取得,是岩土工程勘察的基本工作,也是正确进行岩土工程分析评价的基本条件,因此必须真实、可靠,否则将可能造成岩土工程分析评价的不准确或失误。
3.1.5 当需要检验岩土整治效果和施工条件时,应作现场原体试验。
条文说明
3.1.5原体试验是岩土工程勘察的重要内容,应在充分掌握建筑场地工程地质条件、初步选定岩土体利用或改造方案的基础上,通过原体试验,取得或核实与治理方案所需的设计参数,验证施工工艺、施工条件,为设计方案的优化和确定提供依据。
3.1.6 地热电站岩土工程分析应贯穿于岩土工程勘察的全过程,并应针对不同的分析对象,分别采取定性分析和定量分析方法进行分析。
3.1.7 岩土分类与鉴定、工程地质测绘与调查、勘探、原位测试、取样、室内试验、水土腐蚀性评价等应符合现行国家标准《岩土工程勘察规范》GB 50021的有关规定。
条文说明
3.1.7从地热电站与常规建(构)筑物岩土工程勘察的共性出发,对现行国家标准《岩土工程勘察规范》GB50021-2001已作规定的岩土分类与鉴定、工程地质测绘与调查、勘探、原位测试、取样、室内试验、水土腐蚀性评价等内容,本规范不再作另行规定。
3.1.8 地热电站岩土工程勘察应积极采用新技术和新方法。
3.1.9 地热电站岩土工程施工期间,应进行现场检验。
3.2 建筑场地分类
3.2 建筑场地分类
3.2.1 建筑场地复杂程度,可分为复杂场地、中等复杂场地和简单场地。
3.2.2 当符合下列条件之一时,可划为复杂场地:
1 地形地貌复杂,地貌单元在3个以上。
2 地层层次多,地基岩土分布不均匀、性质变化大。
3 地基土为具严重湿陷、盐渍化、污染、膨胀、冻胀及融沉的特殊性岩土。
4 地质构造复杂,不良地质作用强烈发育。
5 地震基本烈度大于或等于Ⅸ度,或对建筑抗震危险的地段。
3.2.3 当同时符合下列条件时,可划为简单场地:
1 地形较平整,地貌单一。
2 地层结构简单,岩土性质均匀,无特殊性岩土。
3 地下水埋藏较深,对工程无影响。
4 地质构造简单,无不良地质作用。
5 地震基本烈度小于Ⅶ度,或对建筑抗震有利的地段。
3.2.4 除本规范第3.2.2条和第3.2.3条所列条件以外者,可划为中等复杂场地。
条文说明
3.2.1~3.2.4为使岩土工程勘察更具针对性以及适应市场管理的需要,参考现行国家标准《岩土工程勘察规范》GB50021-2001中场地复杂程度的划分标准,本规范对地热电站建筑场地复杂程度的划分作了规定。 考虑到规范所列款项中各地质条件的影响因素在岩土工程中所起到的作用大小,本规范对现行国家标准《岩土工程勘察规范》GB50021-2001场地的复杂场地和地基的复杂场地二者进行了归并和简化,归并为地形地貌、地基岩土分布、特殊性地基岩土、地质构造和不良地质作用、地震基本烈度和建筑抗震地段等5款。
3.3 勘察阶段划分原则
3.3 勘察阶段划分原则
3.3.1 地热电站岩土工程勘察应分阶段进行,勘察阶段的划分应与设计阶段相适应,宜分为下列阶段勘察:
1 初步可行性研究阶段勘察。
2 可行性研究阶段勘察。
3 初步设计阶段勘察。
4 施工图设计阶段勘察。
条文说明
3.3.1勘察阶段的划分应与设计阶段相适应。目前,设计阶段一般划分初步可行性研究(以下简称初可)、可行性研究(以下简称可研)、初步设计(以下简称初设)和施工图设计(以下简称施设)等四个主要阶段,因而勘察阶段也与其相对应。同时,岩土工程勘察工作本身也是一个需要循序渐进认识的过程,且各阶段勘察的目的、任务也各不相同。因此,勘察阶段的划分与设计阶段相适应是完全必要的。各勘察阶段中,尤以可研阶段和初设阶段是岩土工程勘察的重点阶段,有关站址的确定和岩土工程的主要问题,均应在这两阶段中解决。但这样的考虑并不意味着对其他勘察阶段的排斥或削弱。
3.3.2 在下列情况下,可对勘察阶段进行调整:
1 扩建或改建地热电站的岩土工程勘察,应根据已有勘察资料的工作深度,确定是否满足相应设计阶段的要求。当不能满足要求时,应进行相应阶段的勘察或作必要的补充勘察。
2 当场地条件简单时,可简化或合并勘察阶段。
条文说明
3.3.2本条是针对一些特殊的工程,其勘察阶段可以作适当的精简或增加的具体规定。但应用时要充分注意到限定的条件,如扩建或改建工程,要注意已有资料的研究程度,单项建筑物一次性勘察,要注意勘察成果应满足施工图阶段勘测深度的要求。
3.3.3 当场地地质条件复杂,经施工图设计阶段勘察后仍难以详细查明或施工中发现新的岩土工程问题时,应进行施工勘察。
条文说明
3.3.3本规范第2.0.6条对“施工勘察”术语已作释义。开展施工勘察的两个前提是:一是对于岩土条件复杂或有特殊使用要求的建筑物地基;二是在施工过程中需要补充勘探查明或在基础施工中发现岩土条件与勘察报告不符时。
4 各勘察阶段任务和要求
4.1 初步可行性研究阶段勘察
4 各勘察阶段任务和要求
4.1 初步可行性研究阶段勘察
4.1.1 初步可行性研究阶段勘察应对拟选站址的稳定性和地基条件作出初步评价,提出适宜或不适宜建站的意见,推荐两个或两个以上场地相对稳定、工程地质条件较好的站址方案。
条文说明
4.1.1本条是初可阶段岩土工程勘察的目的,是对拟建工程项目在技术上、经济上是否可行,进行初步分析,为下阶段开展可行性研究提供依据。 本阶段岩土工程勘察是初步可行性研究的一个重要内容。本阶段作出的主要结论在下阶段不应有原则性的出入,如本阶段从工程地质条件提出“适宜建站”的站址,在下阶段不应成为“不适宜建站”的站址。
4.1.2 初步可行性研究阶段勘察宜搜集下列资料:
1 1:5000~1:50000的地形图。
2 区域地质资料。
3 区域地震及地震地质资料。
4 站址所在地区水文地质、岩土工程及地质灾害资料。
5 地热田勘探、地热尾水回灌资料。
6 矿产分布及开采情况、古文物和重点化石群的分布及保护等级。
7 地区建筑经验及国家现行有关标准。
条文说明
4.1.2搜集资料是初可勘察的重要内容之一。本条所列资料是本阶段勘察重要的基础资料,对于站址区构造稳定性分析、场地稳定性分析、压覆矿产分析、地震参数的确定以及现场踏勘调查等非常重要,条件许可时本阶段均应搜集所列资料。
4.1.3 初步可行性研究阶段勘察应包括下列主要任务:
1 了解各站址区的区域地质构造、活动断裂和地震地质资料,初步确定站址区的地震动参数,对站址区构造稳定性作出初步评价。
2 调查了解各站址区及其附近地段的不良地质作用,分析其危害程度,对场地稳定性作出初步评价,并提出避开或防治的建议。
3 调查了解各站址区地形地貌特征、地层岩性以及地下水埋藏条件,对可能采用的地基类型作出初步评价。
4 了解各站址区及其附近地热资源、矿产资源的分布、开采和规划情况。
5 初步分析各站址区环境地质问题及其对工程建设的影响。
6 当地震基本烈度大于或等于Ⅶ度时,应对场地饱和砂土和饱和粉土的地震液化问题作出初步分析。
条文说明
4.1.3初可勘察的主要任务及所研究的问题,除地下水一项外,均是可能影响站址建设的岩土工程问题,为避免对以后各阶段勘察工作产生误导,避免给施工和运行带来重大影响,在初可阶段对这些问题应有定性的了解,防止出现原则性的错误和遗漏。因此在初可阶段对工程建设有重大影响的地质问题一定要有正确的定性的了解,为后续各阶段工作提供可依据的资料。 本阶段应根据现行国家标准《中国地震动参数区划图》GB18306-2001确定地震动参数和地震基本烈度。 现行国家标准《建筑抗震设计规范》GB50011-2001规定在地震烈度Ⅵ度时,对液化沉降敏感的乙级建筑物可按Ⅶ度要求进行液化判别和处理。考虑到地热电站地处热田区,具有区域地质复杂、地震活动性强、活动断裂发育等特点,本阶段对场地饱和砂土和饱和粉土的地震液化问题作出初步分析是必要的。
4.1.4 初步可行性研究阶段勘察工作应以搜集资料和现场踏勘为主,必要时应进行工程地质调查或测绘、工程物探及适量的钻探、井探工作。
条文说明
4.1.4初可勘察一般时间较短,面广点多。它只要求取得各站址的地震地质和主要工程地质条件的概略性对比资料,对影响站址建设的岩土工程问题不要求研究详尽深入,只作出初步评价,并提出下阶段应注意的问题。初可勘察的这些特点,使得其工作方法以搜集资料、现场踏勘为主,当采用上述方法不能对一些影响站址成立与否的重大岩土工程问题作出定性结论时,应根据场地条件和所需解决的问题,采取其他勘察方法,并优先采用测绘、物探等方法。
4.1.5 初步可行性研究阶段勘察,应根据下列条件评价和推荐站址:
1 站址稳定性、不良地质作用避开的可能性及其治理难易程度。
2 地震动参数以及场地对建筑抗震的影响。
3 拟采用的地基类型、地基处理难易程度以及地形起伏对场地利用或整平的影响。
条文说明
4.1.5本条对初可勘察评价的推荐站址提出了主要考虑的三项条件,以使初可勘察能从工程地质条件出发,推荐场地相对稳定,投资较少的站址进入可研,不致出现大的差错。 在评价和推荐站址时,首先应着眼其稳定性分析,分析各站址是否存在可能颠覆站址的地质问题,严禁推荐本规范第3.1.2条所列“发生严重的滑坡、崩塌、泥石流、地裂缝、地面塌陷等地段及全新活动断裂带上”的场地;其次是考虑地震作用的影响,推荐地震基本烈度较低及建筑抗震影响较小的场地;第三是考虑地基条件,推荐可采用天然地基或地基处理难度较小的场地。
4.2 可行性研究阶段勘察
4.2 可行性研究阶段勘察
4.2.1 可行性研究阶段勘察应对各站址的稳定性作出最终评价,对站址的场地工程地质条件及地基类型作出评价,预测工程建设可能引起的环境地质问题,推荐工程地质条件较优的站址,并确保后阶段勘察不致得出相反的结论。
条文说明
4.2.1可研勘察的目的就是在初可勘察的基础上,对筛选出的站址进一步开展勘察工作,为最终确定站址,查明各站址建站条件方面的岩土工程问题,确保所推荐站址不致隐藏颠覆性或重大地质问题。 可研勘察要解决的主要问题,概括起来有两个:一是站址稳定性问题,即对站址稳定性有影响的断裂和不良地质作用作出最终评价;二是确定工程拟采用的地基类型——人工地基或天然地基,并对拟采用的人工地基或桩基方案进行经济技术方面的分析论证,考虑不同等级建筑物要求,提出1~2种方案供设计选择采用。
4.2.2 除搜集本规范第4.1.2条所列资料外,可行性研究阶段勘察尚应搜集下列资料:
1 工程拟建规模、机组容量、总体规划设想等设计资料。
2 可行性研究阶段岩土工程勘察任务书。
3 标示有站址轮廓范围的站区总平面规划布置、取水及冷却系统规划、地热开采和回灌系统规划等图纸文件。
4 工程地震安全性评价、地质灾害危险性评估和压覆矿产调查等资料。
4.2.3 可行性研究阶段勘察应包括下列主要任务:
1 分析区域地质构造,分析利用地震安全性评价资料,评价站址及其附近活动断裂对工程建设的影响,对站址区构造稳定性作出最终评价。
2 查明站址及周围的不良地质作用,分析其危害程度和发展趋势,对场地稳定性作出最终评价,并提出防治的初步方案。
3 初步查明站址内地层成因、时代、岩性分布及各主要岩土层的物理力学性质,以及站址内地质构造、地下水埋藏条件、水土腐蚀性。
4 分析、预测由于地热开采、回灌及工程建设可能引起的地面沉降、沼泽化、盐渍化、冻融、工程滑坡及其他环境地质问题。
5 调查站址压矿及采矿情况,分析其对工程建设的影响。
6 提供站址区的地震动参数。确定建筑场地类别,划分对建筑抗震危险、不利、有利及一般地段,并评价地震作用下发生滑坡、崩塌或塌陷的可能性。
7 当地震基本烈度大于或等于Ⅶ度时,应对场地饱和砂土和饱和粉土进行地震液化判别。
8 分析可能采用的地基类型并提出建议,当需要时宜对地基处理或桩基方案进行论证。
条文说明
4.2.3本条所列的主要任务,是解决可研勘察主要问题所必需的工作内容。 可研勘察应提供站址区的50年超越概率10%的地震动峰值加速度、地震动反应谱特征周期及相应地震基本烈度。当已完成场地地震安全性评价时,应根据工程场地的地震安全性评价报告确定,但当未进行地震安全性评价或地震安全性评价报告滞后于工程勘察报告时可根据现行国家标准《中国地震动参数区划图》GB18306-2001确定。 划分建筑抗震地段、评价建筑场地类别、判别地震液化,应按现行国家标准《建筑抗震设计规范》GB50011-2001和本规范第6.2节的规定执行。不属于现行国家标准《建筑抗震设计规范》GB50011-2001中表4.1.1所列地段者,即为一般地段。
4.2.4 对山区、丘陵区站址勘察,应充分利用工程地质测绘和调查手段。对于复杂场地宜进行工程地质测绘,对中等复杂场地可根据需要进行工程地质测绘或调查,对简单场地可进行工程地质调查。
工程地质测绘范围应包括站址及其周边地区,测绘地形图比例尺宜为1:1000~1:5000。
4.2.5 可行性研究阶段勘察的站区勘探工作,应符合下列规定:
1 勘探点可按网格状并兼顾总平面图布置,勘探网范围宜超出拟建站区轮廓一定范围。
2 山区站址每个地貌单元均应布置勘探点,并应在地貌单元交接部位、覆盖层厚度变化较大的地段适当加密勘探点。
3 勘探点间距和数量应按场地的复杂程度确定。复杂场地勘探点间距可为100~150m,每站址勘探点数量不宜小于9个;中等复杂场地和简单场地勘探点间距可为150~300m,每站址勘探点数量不宜小于6个。
4 第四系地层控制性勘探点深度宜为20~30m,一般性勘探点宜为15~20m,软土场地,尚应按规定加大勘探点深度;当预定勘探深度内遇见基岩时,可适当调整终孔深度,但控制性勘探点应进入中等~微风化基岩3~5m,一般性勘探点应进入基岩。
5 当基岩裸露或浅埋时,宜布置部分探井或探槽。
4.2.6 可行性研究阶段勘察应采取有代表性的不扰动土、地下水试样进行室内物理力学性质、地下水水质分析试验。每一主要土层的试样不宜少于6件。
4.2.7 可行性研究阶段对取水建筑物、地热井口和回灌场地地段的勘察,应以工程地质测绘或调查为主,必要时可布置一定数量的勘探工作。
条文说明
4.2.7可研阶段应对取水建筑物、地热井口和回灌场地地段开展勘察工作,主要任务是定性评价岸坡稳定性问题,分析和提出地热井口和回灌场地可能产生的环境地质问题。
4.2.8 地热电站与活动断裂的安全距离应符合本规范第6.1节的规定。
4.2.9 当天然地基方案难以成立时,应对地基处理方法和桩基选型进行分析论证,并应推荐地基处理方法或桩基础方案。
4.2.10 可行性研究阶段勘察应按本规范第4.1.5条的规定进行站址比选,并应推荐工程地质条件较优的建设站址。
4.3 初步设计阶段勘察
4.3 初步设计阶段勘察
4.3.1 初步设计阶段勘察应进一步查明场地的工程地质条件,应评价和推荐主要建筑物的地基基础方案以及不良地质作用、环境地质问题的整治方案,并应提出建筑总平面布置的建议。
条文说明
4.3.1初步设计阶段需要确定主要建筑物地基基础形式、地基处理或桩基方案,以及建筑总平面布置方案。本阶段勘察的主要目的,一方面要为这些方案的确定提供所需资料;另一方面要对建筑总平面布置提供优化建议,从岩土工程角度对地基处理或桩基方案进行分析、比较和推荐,对其他岩土治理工程方案进行比较并提出适宜的方案。
4.3.2 初步设计阶段勘察宜包括下列资料和文件:
1 初步设计阶段岩土工程勘察任务书。
2 标示有地坪设计标高的建筑物总平面布置图。
3 初步拟定的各建筑物基础形式、尺寸、埋深,初步确定的主要建筑物基础单位荷载及总荷载。
4 工程前期勘察资料、可行性研究审查意见、已获批复的地震安全性评价报告,以及当地有关岩土工程建设经验。
4.3.3 初步设计阶段勘察应包括下列主要任务:
1 查明场地地层的成因、时代、分布、岩土分类及各岩土层的工程特性、物理力学性质,提出地基基础设计所需岩土参数。
2 进一步查明场地不良地质作用的类型、规模、分布范围及发生规律等,对整治方案进行论证,并提出整治措施。
3 查明场地地下水的埋藏条件及变化规律,分析地下水对地基基础方案、基础施工可能产生的影响,提出防治措施,并对水土的腐蚀性作出评价。
4 当地震基本烈度大于或等于Ⅶ度时,进一步对饱和砂土和饱和粉土的地震液化问题进行评价,并确定液化等级,提出抗液化措施,并对厚层软土的震陷可能性作出判别。
5 分析论证和推荐地基处理方法或桩基础方案,并提出必要的原体试验建议。
6 查明对建筑物有影响的天然边坡或人工边坡地段的工程地质条件,评价边坡的稳定性,并对其整治方案进行论证,提出边坡整治方案和边坡设计所需的岩土参数。
7 进行必要的环境工程地质调查,为确定环境治理和保护方案提供依据。
8 对复杂场地应进行工程地质分区。
条文说明
4.3.3本阶段勘察时地基基础类型已基本确定,即采用天然地基,或采用人工地基、桩基础。本阶段勘察对于天然地基要进一步查明地层规律和特点及其指标,对人工地基和桩基要具体确定方案,包括不同等级建筑物所采用的具体方案,要根据原体试验结果,结合具体建筑物特点与结构专业设计人员共同协商确定。本阶段勘察对于不良地质作用应进行详细的研究,并对整治方案进行比较论证,因为可研阶段勘察侧重于不良地质作用对场地稳定性的影响。对其整治方案并不要求做较深的工作,当时站址未定是原因之一,而在初设阶段勘察要求对其整治方案进行论证。 本阶段勘察对于液化问题的研究评价,是站址勘察的最后一次,因此在初设阶段工作中应认真仔细地做好工作,并确保施工图勘察阶段不会得出相反的结论。
4.3.4 初步设计阶段勘察可根据岩土工程治理需要进行大比例尺的专项工程地质测绘和调查。工程地质测绘比例尺宜为1:500~1:1000。
4.3.5 初步设计阶段勘察,站区勘探网、线、点的布置应符合下列规定:
1 勘探网宜扩大到站区围墙及截洪沟、边坡外围适当范围。
2 勘探线宜按垂直地貌分界线、地质构造线及地层界线,并结合建筑物的展向布置。
3 勘探点沿勘探线布置,每一地貌单元应布置有勘探点,在地貌变化和基岩起伏较大、覆盖土层岩性复杂的地段及主要建筑物分布地段应加密勘探点。
4 控制性勘探点不应少于勘探点总数的1/3,条件适宜时应布置一定数量的探井或探槽。
5 勘探线、勘探点的间距可按表4.3.5确定。
表4.3.5 勘探线、勘探点间距

条文说明
4.3.5鉴于本阶段总平面方案尚未最终确定以及山区站址场地条件一般较复杂,如仅局限于站区范围内,有些问题往往查不清,因此本阶段应适当扩大勘察范围。
4.3.6 初步设计阶段勘探点深度的确定,应符合下列规定:
1 控制性勘探点深度可为15~25m,一般性勘探点深度可为10~15m,重要建筑物地段宜取大值,一般建筑物地段宜取小值。
2 下列情况之一时,可适当调整勘探点深度:
1)当预定勘探深度内遇基岩时勘探点深度可适当减小,控制性勘探点应进入强风化层不小于5m,或进入中等~微风化基岩1~3m(岩溶场地除外),一般性勘探点应钻入基岩并准确判明岩性及风化程度;
2)当预定勘探深度内遇软弱下卧层时,应适当加深或穿透软弱地层;
3)已有资料或钻探证明,在预定勘探深度内,有分布均匀、厚度超过3m的坚实土层,其下又无软弱下卧层时,一般性勘探点深度可适当减小,控制性勘探点仍应达到规定的深度。
条文说明
4.3.6本条所指坚实土层包括碎石土、密实砂、老粘土等土层。
4.3.7 初步设计阶段取土试样和原位测试工作,应符合下列规定:
1 取不扰动土试样或原位测试的勘探点数,宜为勘探点总数的1/3~1/2,主要建筑物地段及复杂场地程度宜取大值,其他可取小值,且应均匀分布。
2 每一主要土层的试样或原位测试数据不应少于6件,其中作力学试验的试样不应少于60%。
3 对影响地基稳定和变形的软弱夹层或透镜体,应采取不扰动土试样或进行原位测试。
4.3.8 初步设计阶段勘察应查明地下水埋藏条件及补给、排泄条件,测量地下水位,并应调查、预测地下水位变化幅度。
当地下水存在浸没基础的可能时,应采取代表性地下水试样进行室内腐蚀性分析,且每场地试样数量不应少于3件。
4.3.9 在特殊岩土地区,应着重查明特殊岩土分布特征、性状指标和相应等级,并应根据本规范第6章及国家现行有关标准的规定进行分析和评价。
条文说明
4.3.9当场地存在特殊岩土时,比如冻土、混合土、软土等特殊性岩土,应根据本规范第6章的规定进行分析和评价,当本规范未作规定时,可根据现行国家标准的有关规定进行分析和评价。
4.3.10 初步设计阶段对岸边或水中泵房和取水构筑物的勘察,还应符合下列规定:
1 应了解河流冲淤特点及河道变迁情况,查明不良地质作用和岩土分布特征,分析岸坡可能破坏模式,并着重对岸坡场地的稳定性作出评价。
2 当场地存在对岸坡稳定不利的岩体结构面、构造断裂和不良地质作用时,应进行工程地质测绘。
3 勘探工作量应根据工程规模、基础类型、河流最大冲刷深度确定。勘探线应垂直河床布置,勘探线数量宜为1~2条,每条勘探线上不应少于3个勘探点或地质调查点,基岩埋藏较浅时可布置适当的探井。控制性勘探点深度应钻至河床最大冲刷深度以下不小于5m,若存在岸坡滑动可能时,尚应穿过潜在滑动面并深入稳定地层不小于5m。
4 应评价地下水、土及地表水体的腐蚀性。
条文说明
4.3.10本阶段对岸边或水中泵房和取水构筑物的勘察,应着重对岸坡场地的稳定性以及岸边冲刷等问题作出评价。
4.3.11 初步设计阶段对地热井口和回灌场地建筑物的勘察,宜布置适当的勘探工作量,并宜进行必要的工程地质或环境工程地质调查。每个开采井、回灌井井口地段勘探点数量不宜少于1个。
条文说明
4.3.11由于每个开采井和回灌井均相隔一定的距离,且各自附属有一定的井口建筑物,故布置勘探点时宜以单井为单位。
4.4 施工图设计阶段勘察
4.4 施工图设计阶段勘察
4.4.1 施工图设计阶段勘察应针对不同建筑物的特点,对各建筑地段的地基作出详细的岩土工程评价,并应为地基基础的设计、施工,以及不良地质作用、环境地质问题的整治提供详尽的岩土工程资料。
条文说明
4.4.1本阶段勘察特点之一是针对性强,即地基基础设计方案和岩土治理方案、建筑总平面布置方案均已确定;另一个特点是按不同建筑地段对地基进行勘察评价。对于这两个特点,在施工图勘察中应得以体现。
4.4.2 施工图设计阶段勘察宜包括下列资料和文件:
1 施工图设计阶段岩土工程勘察任务书。
2 具有坐标、地形的总平面布置图。
3 各建筑物的室内地坪及室外地面标高、上部结构类型、基础形式及拟定的尺寸、拟定基础埋深及基底单位荷载、地基处理方案和要求。
4 取水建筑物拟采用的施工方法以及地热流体、取水、地热尾水等管线的路径、转角坐标及架(敷)设方式等。
5 前阶段勘察资料、初步设计审查意见。
4.4.3 施工图设计阶段勘察应包括下列主要任务:
1 查明各建筑地段的地基岩土类别、层次、厚度及沿垂直和水平方向的分布规律。
2 提供地基岩土承载力、抗剪强度、压缩模量等地基基础设计所需的岩土参数。
3 查明各建筑地段地下水埋藏条件、水位变化幅度。当需要降水时应提出降水方案建议,并提供地层渗透性指标。
4 进一步查明边坡地段的工程地质条件,为边坡设计提出所需的岩土参数。
5 提出基坑开挖、降水建议措施,推荐基坑支护设计所需的岩土参数,并评价基坑开挖、降水等对邻近建筑物的影响。
6 当需要时,为环境工程地质问题的治理提供资料。
4.4.4 施工图设计阶段勘探点的布置应根据各建筑物(或设备)的重要类别及建筑场地的复杂程度确定,并应符合下列规定:
1 对中等复杂场地,一级建筑物及需要进行变形计算的二级建筑物、重要设备基础,应沿主要柱列线、基础轴线或周线布置勘探点,勘探点间距宜为15~30m;对于其他建筑物,可沿建筑物的轮廓线布置勘探点,勘探点间距宜为25~50m。
2 对复杂场地,应适当加密勘探点,必要时还应逐基勘探。
3 对简单场地,可按方格网布置勘探点,间距宜为30~50m,但重要建筑物应有适量的勘探点控制。
4.4.5 施工图设计阶段勘探点深度的确定,应符合下列规定:
1 对按承载力计算的地基,勘探点深度应以控制地基主要受力层为原则。勘探点深度不应小于基础以下条形基础宽度的3倍、单独基础宽度的1.5倍,且不应小于基础底面以下5m。
2 对需进行变形验算的地基,一般性勘探点深度应符合本条第1款的规定,控制性勘探点的深度尚应超过地基沉降计算深度。地基沉降计算深度应按现行国家标准《建筑地基基础设计规范》GB 50007的有关规定执行。
控制性勘探点的深度应根据基础底面宽度及地基土的类别按表4.4.5确定,但不应小于基础底面以下8m。
表4.4.5 控制性勘探点深度

注:1 本表适用于采用天然地基的均匀土层,当软弱下卧层厚度较大时应适当增加。
2 圆形基础可采用直径d代替基础底面宽度。
3 当场地有大面积堆载时,应根据荷载大小及基础底面积适当加深。
4 对特殊性岩土,勘探深度应满足相应地基计算的要求。
3 对于岩石地基,勘探点深度应根据岩石性质及风化程度进行适当调整。控制性勘探点应进入基础底面以下强风化层不小于5m,或进入中等~微风化基岩1~3m,一般性勘探点应钻入基岩并准确判明岩性及风化程度。
4 对岩溶场地,勘探点深度应进入基础底面(或洞底)以下完整岩体不小于3~5m。
5 当需要采用桩基础或进行地基处理时,勘探点深度应满足地基处理、桩基础设计的要求。
条文说明
4.4.4、4.4.5这里主要对施设阶段勘察勘探工作量的布置作了原则性规定。具体布置勘探工作量时可根据本规范第5章的规定执行,但应同时满足本节所作的原则性规定的要求。
4.4.6 施工图设计阶段勘察采取土试样或进行原位测试,应符合下列规定:
1 采取土试样或进行原位测试的勘探点数量,每一建筑地段不应小于2个,对复杂场地和重要建筑地段应适当增加。
2 取土试样或进行原位测试的数量,每一主要土层的不扰动土试样或原位测试数据不应少于6件(组)。
3 主要受力层范围内,对厚度大于0.5m的夹层或透镜体,应采取土试样或进行原位测试。
4 对特殊性岩土或进行特殊地质条件勘察,取土试样或原位测试尚应满足其地基计算的要求。
5 各类建(构)筑物地段勘察
5.1 主厂房地段
5 各类建(构)筑物地段勘察
5.1 主厂房地段
5.1.1 主厂房地段的岩土工程勘察,应着重分析地基的强度和变形特征,并应对地基的稳定性进行准确评价。
条文说明
5.1.1主厂房地段各建筑物基础埋藏深、荷重较大,对于差异沉降十分敏感,勘察工作中应给予足够的重视。主厂房地段岩土工程勘察主要目的在于取得主要建筑物地基变形计算及稳定性计算的有关资料。勘察中,应根据工程地质条件,着重研究地基承载力和不均匀沉降,对地基的稳定性作出评价,还应注意研究有关深基础的岩土工程问题。
5.1.2 主厂房地段勘探点的布置原则、数量及深度,可按表5.1.2确定。
表5.1.2 主厂房地段勘探点的布置、数量及深度

注:看同时安装两台或两台以上机组,主厂房勘探点总数量可适当减少。
条文说明
5.1.2表5.1.2中规定的勘探点布置、数量和深度只适应于采用天然地基的均匀土层,且勘探点深度从基础底面起算,其他情况下勘探点深度应按本规范第4.4.5条的规定采用。 本条说明同样适用于对本规范第5.2.5、5.3.2、5.4.2、5.4.3、5.5.2、5.6.2条的解释。
5.2 水工建(构)筑物地段
5.2 水工建(构)筑物地段
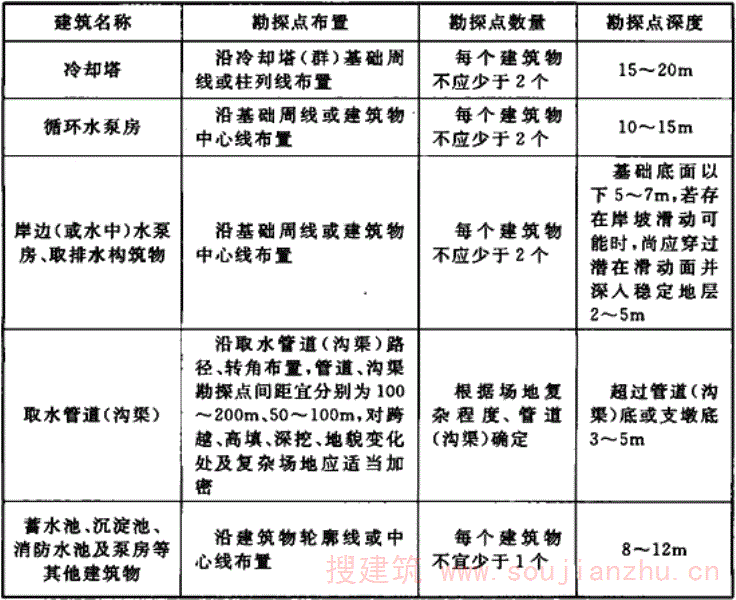
5.2.1 冷却塔的勘察应着重查明和评价地基的均匀性,以及漏水对地基土性质的影响。
5.2.2 循环水泵房的勘察应着重分析评价施工开挖边坡稳定性、漏水对地基土性质的影响及施工降水等岩土工程问题。
条文说明
5.2.1、5.2.2冷却塔及循环水泵房,往往会受到漏水的影响,从而引起地基强度的降低和地基变形的增加,为此应进行浸水饱和状态下的固结和抗剪强度试验,以便对地基强度和变形作出明确的评价。
5.2.3 岸边或水中水泵房、取排水构筑物及护岸的勘察,应着重查明和评价岸边崩塌、滑坡、淤积等不良地质作用,以及地表水冲刷、地下水渗流作用、施工开挖等因素对岸坡稳定性的影响。当采用大开挖或围堰施工时,应确定基坑周边和基底土的渗透系数,并应判定基坑边坡的稳定性。
条文说明
5.2.3岸边(或水中)水泵房及取排水构筑物一般荷重不大,有时还需考虑水对基础浮力的影响,而且直接受水流冲击和冲刷,稳定性是此类构筑物勘察的首要问题,因此,应首先在水文专业人员的配合下详细调查有关的水文情况。
5.2.4 取水管道或沟渠的勘察,应查明管道沿线工程地质条件,并应着重评价不良地质作用、特殊性岩土对管道或基础造成破坏的可能性,以及水、土对管道或基础的腐蚀性;当穿越或跨越公路、铁路、冲沟、河流等地段时,应评价管道或两端支墩的稳定性;对沟渠地段应分析渠水渗漏的可能性以及蓄水后对边坡稳定性的影响。
5.2.5 本地段勘探点的布置原则、数量及深度,可按表5.2.5确定。
表5.2.5 勘探点的布置、数量及深度

条文说明
5.2.5岸边(或水中)水泵房及取排水构筑物勘探点的深度取决于最大冲刷深度和基底以下可滑动面深度,而其基础埋深一般要求在最大冲刷深度以下3m左右,因此,勘探点深度要求进入基底或潜在滑动面以下一定深度。对于岩石地基,当需要采用抗浮锚杆固定时,勘探深度应穿透强风化层至中等风化层为止,并提供有关地下水资料。当需查明可能产生滑动的结构面时,其勘探点深度的确定,对土类按圆弧法计算求得,对岩石应注意软弱夹层或软弱结构面的不利组合。 当采用大开挖或围堰施工时,应给出基坑周边和基底土的渗透系数,并判定基坑边坡的稳定性,而对于围堰本身的渗水性、稳定性,应由施工单位自行解决。当采用沉井(沉箱)或地下连续墙施工时,要考虑下沉或成墙的难易程度。
5.3 电气建(构)筑物地段
5.3 电气建(构)筑物地段
5.3.1 电气建(构)筑物地段勘察应查明地基土的分布及其工程特征,并应着重对地基均匀性进行评价。
5.3.2 电气建(构)筑物地段的勘探点布置,应符合下列规定:
1 主控制楼应沿建筑物柱列线、周线或建筑物中心线布置2~6个勘探点,勘探点深度应为10~15m。
2 主变压器应沿基础中心点或轴线布置勘探点,每个主变压器不应少于1个,勘探点深度应为8~12m。
3 屋外配电装置及其他电气设施可按建筑群布置勘探点,勘探点间距宜为30~50m,勘探点深度应为5~8m。
5.4 辅助、附属建(构)筑物地段
5.4 辅助、附属建(构)筑物地段
5.4.1 辅助、附属建(构)筑物地段勘察应查明地基土的分布及其工程特征,并应结合各建筑物的特点进行评价。
5.4.2 生产办公楼、夜班宿舍楼等建筑物应沿柱列线、周线或中心线布置勘探点,且每个建筑物不应少于2个,勘探点深度应为10~20m。
5.4.3 材料库、汽车库、食堂等建筑物可沿建筑物周线、中心线布置勘探点,数量宜为1~3个,勘探点深度应为8~15m。
5.5 地热井口地段
5.5 地热井口地段
5.5.1 地热井口地段勘察应分析地热开采可能引起的地面沉降、冻融、地下水位下降及地热流体渗漏腐蚀等环境地质问题,并应评价其对工程建设的影响。
5.5.2 汽水分离器、热水泵房等地面建筑物及井口设备,每个建筑物或设备宜布置1~2个勘探点,勘探点深度宜为8~12m。
5.5.3 地热流体管道的勘察要求及勘探点布置、深度等可按本规范第5.2.4条和第5.2.5条执行。
条文说明
5.5.1~5.5.3本地段勘察包括井口地段及地热流体管道,并不包括地热井田勘探和地热开采井自身结构的勘察。 地热井口地段建筑物自身荷重和体积小,对建筑地基强度一般要求不高,但由于地热开采可能引起地面沉降、冻融、地下水位下降及地热流体渗漏腐蚀等环境地质问题,工程勘察中应对上述问题进行分析,并提出防治意见。
5.6 回灌建(构)筑物地段
5.6 回灌建(构)筑物地段
5.6.1 回灌建(构)筑物地段勘察应分析地热尾水回灌可能造成的地表沼泽化、盐渍化、场地土污染、地热尾水渗漏腐蚀及其他环境地质问题。
条文说明
5.6.1地热流体中含有砷、氟、硫化物等有害物质,地热发电过程中需将地热尾水用水泵加压回灌至热贮层之中。对经过利用后的地热尾水进行回灌可避免环境污染、有利于保护热储,否则可能造成地表沼泽化、盐渍化、场地土污染、地热尾水渗漏腐蚀、热储降低及其他环境地质问题。当异层回灌时,回灌水流经不同类型的热储层会使水质发生改变,可能还会造成水源污染。
5.6.2 回灌水泵房、回灌水池等地面建筑物或重要回灌井设备,每个建筑物或设备基础宜布置1~2个勘探点,勘探点深度宜为8~12m。
条文说明
5.6.2对回灌场地的勘察,主要是针对回灌井井口地段的地面建筑物或重要设备而言的,并不包括回灌井自身的勘探、测试等工作。
5.6.3 地热尾水管道的勘察要求及勘探点布置、深度等可按本规范第5.2.4条和第5.2.5条执行。
6 专门岩土工程勘察
6.1 活动断裂
6 专门岩土工程勘察
6.1 活动断裂
6.1.1 应采取搜集资料、调查及工程地质测绘等手段,了解拟建地热电站站址及其附近断裂发育情况,应分析断裂的活动性,并应评价活动断裂对地热电站稳定性的影响及应采取的措施。
条文说明
6.1.1地热电站一般选择在区域地质复杂、地震活动性强、活动断裂发育、地热资源丰富的区域,活动断裂勘察对地热电站而言显得尤为重要,是工程选址阶段应进行的一项重要工作。 本条规定了活动断裂勘察的常规方法和分析评价内容。目前,对活动断裂的勘察主要是通过搜集资料、调查、工程地质测绘及资料分析,对断裂进行分析与评价。 活动断裂或能动断层的勘察也是地震安全性评价的工作内容之一。虽然地热电站并不属于国家法规《地震安全性评价管理条例》第十一条所列的必须进行地震安全性评价的工程项目,但当地热电站建设一旦涉及活动断裂问题时,往往需要建设单位委托具有相应资质的地震安全性评价单位进行能动断层鉴定或活动断裂勘察、地震危险性分析、地震动参数确定等地震安全性评价工作。 断裂分析与评价的主要研究内容为断裂的活动性和地震。实质上这二者是一个问题的两个方面,而且存在明显的依附关系,主要是研究地震与断裂的关系,研究地震对站址稳定性的影响。而活动断裂的研究与评价是站址区构造稳定性评价的关键。 对活动断裂进行工程地质研究的意义首先在于活动断裂的地面错动及伴生的地面变形往往会直接损害跨断层修建或建于其邻近的建筑物,其次是活动断裂往往伴有地震,而强烈地震又会使建于活动断裂附近的较大范围内的建筑物受到损害,因此,本条对断裂分析与评价的主要任务作了具体规定。不同活动等级的断裂或大规模断裂的不同活动段,对站址影响以及相应采取措施亦不同,所以应对断裂活动性进行分段、分级。
6.1.2 断裂的地震工程分类应符合下列规定:
1 在全新地质时期(一万年)内有过活动或近期正在活动,同时推测在今后可能继续活动的断裂,应为全新活动断裂。
2 全新活动断裂中,近期(近500年来)发生过地震震级大于或等于5的断裂,或在未来一百年内,预测可能发生地震震级大于或等于5的断裂,应为发震断裂。
3 一万年以来没有发生过任何活动的断裂,应为非全新活动断裂。
条文说明
6.1.2本条从岩土工程或地震工程的观点出发,对断裂的分类及其含义作了明确的规定,其规定与现行国家标准《岩土工程勘察规范》GB50021-2001的规定是一致的。目前,工程地质和地震地质界关心的是晚第四纪以来(包括晚更新世、全新世等)有过活动的断裂。 由于我国幅员辽阔,地质情况十分复杂,研究程度也不相同,而在许多情况下,我国的断裂活动常具有一致性或继承性,而当前主要还是应用野外调查手段来研究活动断裂。一般说来,活动时代越新越难于确定和鉴别,但其对工程的影响最为重要。为了既区别于传统的地质观点,又保持一定的连续性,更要考虑工程建设的需要和适用性,本条对断裂按岩土工程勘察的需要进行了分类。在活动断裂前冠以“全新”二字,并赋予较为确切的时间含义。考虑到“发震断裂”与“全新活动断裂”的密切关系,将一部分近期有强烈地震活动的“全新活动断裂”定义为“发震断裂”。这样划分可以将地壳上存在的绝大多数断裂归入对站址稳定性无影响的“非全新活动断裂”中去,对工程建设有利。
6.1.3 全新活动断裂应根据其活动时间、活动速率及地震强度等因素,按表6.1.3的规定进行分级。
表6.1.3 全新活动断裂分级

条文说明
6.1.3 考虑到全新活动断裂的规模、活动性质、地震强度、运动速率差别很大,十分复杂,更重要的是其对站址稳定性的影响也很不相同,不能一概而论。根据我国断裂活动的继承性及新生性特点的资料以及工程实践经验,参考了国外的资料,根据其活动时间、活动速率和地震强度等因素,将活动断裂分为强烈全新活动断裂、中等全新活动断裂和微弱全新活动断裂。本条断裂分级考虑了断裂的活动时代、平均活动速率、历史地震及古地震等因素,实际上是以断裂的地震危险性为主进行划分。 平均活动速率一般是用地质方法鉴别,是指晚第四纪某一时期(一万年或几万年)断层两侧位移量D除以自那时到现在为止的年数T,即S=D/T。当断裂平均活动速率用精确水准测量时,观测桩必须埋置在足够深度(3m以下)。平均活动速率是评价断裂活动的一个重要指标,但从目前的研究水平来看,它只能定性说明断裂的活动性。历史地震及古地震是评价断裂活动的一个重要因素之一。历史地震是指历史上有文字记载的地震,而古地震是指那些历史上无文字记录或在史前发生的地震,但时间宜控制在一万年以内。古地震可以根据人类活动遗迹和地震剩余变形(如地震断裂、地裂缝、砂土液化、滑坡、崩塌、地层的变形和扰动等)来分析确定。
6.1.4 对于深大全新活动断裂,宜根据断裂的地貌形态、晚第四纪以来断裂的活动强度、断裂构造形态、运动特性和历史地震及古地震的时空分布等因素,对活动断裂进行分段。在活动断裂分段的基础上,应对靠近地热电站的活动断裂再进行分级。
条文说明
6.1.4当前国内外研究成果和工程实践都较为丰富,鉴别活动断裂一般都可以通过搜集查阅文献资料、应用遥感技术、进行工程地质测绘与调查等手段来完成,必要时进行地球物理勘探及适当的勘探、测试工作,作出综合分析和判断。需进行断裂勘察的工程场地,大多数情况下采用前三种方法就能满足要求,而勘探工作和专门的测试工作只有在必要时才进行。 搜集和研究站址所在地区的地质资料和有关文献档案是鉴别活动断裂的第一步,也是非常重要和必要的一步,在许多情况下,甚至只要搜集、分析、研究已有的丰富的文献资料,就能基本查明和解决有关活动断裂的问题。因此,规定断裂勘察应首先搜集、查阅和分析有关文献资料。当地热电站前期已作了地震安全性评价工作时,岩土工程勘察人员尚应充分分析研究地震安全性评价报告有关断裂的部分,并根据本规范作出恰当评价。 应用遥感技术,进行卫星影像及航空相片的地质解译,是鉴别和发现活动断裂,尤其是隐伏活动断裂的重要手段。遥感技术具有直观性强、速度快、成本低的优越性,它的广泛应用,为判断区域构造格架、鉴别活动断裂提供了一种先进的技术手段。它视阈广、信息多、透视深,对反映断裂构造具有独特的效果,尤其对隐伏活动断裂的分析能弥补一般地质方法的不足。 对于深大全新活动断裂,由于其规模宏大,延伸上百公里至数百公里,甚至上千公里。一般来说,断裂的活动具有明显的不均一性,我们按照目前国内和国际上关于活动断裂分段的理论,提出根据断裂的地质地貌形态、全新世以来断裂的活动强度、断裂构造形态、运动特征和历史地震及古地震的时空分布等因素,对活动断裂进行分段。断裂活动的不均一性是活动断裂的基本特性,空间上的不均一性由断裂的分段性表现出来。开展活动断裂分段性研究,对于地震监测预报、地震危险性分析和工程建设选址具有重要意义。
6.1.5 活动断裂的工程地质调查与测绘,应重点调查下列内容:
1 山区或高原不断上升剥蚀或长距离的平滑分界线;非岩性影响的陡坡、峭壁,深切的直线形河谷;一系列滑坡、崩塌的出现及山前叠置的洪积扇;山谷中或平原山地交界处具有定向断续出现的残丘、洼地、沼泽、芦苇地、盐碱地、湖泊、跌水、泉及温泉等的线性规律分布;河流、水系定向排列展布或同向扭曲错动等地形地貌特征。
2 第四系完好程度及近期活动的断裂留下地表变形迹象;地下水活动异常及由此引起的地表植被的不同特征;断层带中的破碎、胶结特征等地质地层特征。必要时可采取断层组成物进行测龄工作。
3 地震断层、地裂缝、岩体崩塌、滑坡、地震湖、河流改道及地震液化现象等古地震及历史地震特征。
条文说明
6.1.5在充分搜集已有文献资料及进行航片、卫片解译的基础上,进行野外调查,开展工程地质测绘和调查工作是目前进行断裂勘察、鉴别活动断裂的最重要和常用的手段之一。当前还是以传统的地质学、地貌学与构造地质学相结合的方法为主。活动断裂都是在老构造的基础上发生新活动的断裂。一般说来他们的走向、活动特点、破碎带特性等断裂要素与老构造有明显的继承性。因此,在对断裂进行研究时,应首先对本地区的构造格架有清楚的认识和了解。野外测绘和调查可以根据断裂活动引起的地形地貌迹象、地质地层迹象及地震迹象等鉴别活动断裂。 活动断裂往往在微地貌及宏观地貌上有所显示,条文中对活动断裂存在的主要地形地貌标志作了规定和阐述。必要时还可进行包括断层在内的大地测量,以获得较长时期的数据,当然主要是向地震地质部门搜集资料获得有关数据。 活动断裂往往切穿第四系地层,致使断裂两侧地层变动及错位。查明错断地层的年代和未错动的盖层年代,可判断最新活动时间。根据野外观察,活动断裂的破碎带多未固结或仅有部分固结,由破碎带颜色、物质成分及固结状态的不同,分析其可能活动次数。正确地判断断裂活动年代是确定断裂是否活动及活动强烈程度的重要条件,应主要用野外调查及综合地貌学、地质学方法判定,以测龄方法作为判定断层活动年代的佐证。有条件时,可采取地层或断层组成物样进行测龄,目前应用较多的测龄方法为放射性碳法(14C)、热释光法(TL)及电子自旋共振法(ESR)。 进行古地震和历史地震调查,寻找地震遗迹,能很好地说明断裂的活动情况。近期的地震仪器记录资料对鉴定断裂活动也十分有用,现今地震活动最直接地反映了断裂的活动。
6.1.6 当需要时,隐伏断裂的位置可选用适宜的物探方法或化探方法确定。为查明站址区的覆盖层厚度不大的隐伏断裂位置及性质时,可布置适量的勘探工作。
条文说明
6.1.6当上述方法难以满足要求,而且十分必要时,可以选用适宜的物探方法和化探方法,如电法勘探、地震勘探、断层气测量等查明隐伏活动断裂的具体位置。只是在需要查明可能通过站址地区的隐伏活动断裂的具体位置等条件时,才有必要布置适量的钻探工作。布置钻探工作时,覆盖层厚度不宜超过50m。
6.1.7 对影响地热电站稳定的全新活动断裂,必须予以避让。避让距离应根据全新活动断裂的等级、规模、产状、性质、覆盖层厚度及地震动峰值加速度或地震烈度等多种因素,按表6.1.7确定,并应采取相应的处理措施,必要时尚应进行专门论证。
表6.1.7 地热电站与断裂的避让距离及处理措施

6.1.8 对非全新活动断裂,可不予以避让。当断裂破碎带发育时可等同于不均匀地基。
条文说明
6.1.7、6.1.8本条对全新活动断裂的处理措施或处理办法分别作了原则的规定,并提出了具体的办法。首先规定在地热电站的断裂分析和评价中,对可能影响站址稳定性的强烈全新活动断裂及发震断裂,应采取避让措施。避开的距离应根据活动断裂的情况进行具体分析和研究确定。 考虑到断裂评价的复杂性和岩土工程勘察设计人员的迫切要求,在调查研究的基础上,本条同时提出了表6.1.7“地热电站与断裂的避让距离及处理措施”,一般情况下,可按表6.1.7确定。本规范主要考虑了活动断裂所产生的地表错动对场地建筑物的破坏性影响,但考虑到地热电站所在的热田区往往是活动断裂发育的区域,要远距离地避开活动断裂建设是十分困难的,对中等全新活动断裂和微弱全新活动断裂的避让距离未作过高要求,仅要求“避开断裂进行建设”,不使建筑物横跨断裂即可。但应该说明的是本规范要求和提倡岩土工程师充分发挥自己的学识和聪明才智,为站址与断裂的关系作出合适的判断和结论。还应该说明的是,本表所指的地热电站主体是站区的主要建筑地段,对远离站区的一般建筑物及管道等建(构)筑物则不宜按表6.1.7确定。 对非全新活动断裂,可不考虑其对站址稳定性的影响。
6.2 地震液化
6.2 地震液化
6.2.1 当地震基本烈度大于或等于Ⅶ度时,对建筑场地内的饱和砂土和饱和粉土,应判别其地震液化的可能性,并应确定场地液化等级。
条文说明
6.2.1一般条件下在Ⅵ度区不考虑地震液化,主要是考虑到Ⅵ度区很少发现地震液化的震害现象,即使发生也很轻微,不致引起明显的震害。当有特殊要求时可按Ⅶ度进行液化判别。
6.2.2 地震液化判别时,应判别地面以下15m深度范围内土的液化;当采用桩基或埋深大于5m的深基础时,尚应判别15~20m范围内土的液化。用于液化判别的勘探点数量不应少于3个,勘探点深度应大于液化判别深度。
条文说明
6.2.2地震液化的判别深度,根据现行国家标准《建筑抗震设计规范》GB50011确定。
6.2.3 场地地震液化判别方法和液化等级划分,应按现行国家标准《建筑抗震设计规范》GB 50011的有关规定执行,也可结合其他成熟的方法进行综合判别。液化初步判别时尚应分析下列内容:
1 地貌单元、地层时代、地层组成、物理力学性质及埋藏特点等场地条件。
2 靠近河流沟谷时应分析液化土层产生向临空面滑移的可能性。
3 历史地震烈度异常区(带),特别是地基失效的原因及发生地裂缝的情况等。
4 历史和现代地震震中位置、震级大小、地面震动的持续时间、烈度分布以及发生过的液化现象等。
5 地下水水位、历史最高水位及其季节性变化幅度。
6.2.4 对可能发生液化的场地,应搜集资料并进行现场调查、勘探及原位试验。
条文说明
6.2.3、6.2.4场地地震液化判别除按现行国家标准《建筑抗震设计规范》GB50011规定的方法外,还可以结合静力触探、波速法、室内动力试验等方法进行综合判别。 在地震作用下,地基土层是否发生液化,主要取决于以下三个因素:①土的种类、颗粒组成和密实度;②土层埋深和地下水位;③地震烈度和振动的持续时间。 大量的宏观震害实例调查表明,级配均匀的粉细砂最容易液化。统计资料表明,易液化砂土的有效粒径(d10)范围为0.05~0.30mm,不均匀系数Cu为2~5。一般而言,相对密实度Dr小于0.7的砂土容易液化,而Dr大于0.9的砂土很难液化;粘粒含量小于10%~15%的粉土在一定条件下也会液化;某些尾矿坝材料,粘粒含量虽较大(>20%),但塑性指数很低,也会液化;砂卵石料一般不会液化,但砾石含量小于60%~70%、形不成完整骨架时也可能液化。 在现场勘察过程中,要求对可能发生液化的场地做好微地形地貌的调查工作,并对场地水、土进行相应的观测和试验工作,以便客观、真实地对地基土层的液化作出分析与评价。 河岸和斜坡地带的液化会导致滑移失稳,对工程的危害很大,应予以特别注意,必要时应根据具体条件作专门的研究。
6.2.5 用于液化判别的标准贯入试验,应在确保孔底不扰动、不涌砂的情况下,采用泥浆护壁、回转钻进、自动落锤方法进行。在可能液化的土层中,试验点的竖向间距宜为1.0~1.5m。
条文说明
6.2.5根据现行国家标准《建筑抗震设计规范》GB50011-2001场地土经初判有液化可能时,应采用标贯法进一步进行判别并计算液化势和液化等级。标贯试验对液化最终判别和处理措施的确定至关重要。本条特别提出有关规定和要求,其目的是确保液化判别结果的准确可靠。
6.3 滑坡
6.3 滑 坡
6.3.1 当拟建地热电站站址或其附近存在对工程安全有影响的滑坡或潜在滑坡时,应进行专门的滑坡勘察。
条文说明
6.3.1滑坡是一种对工程安全有严重威胁的不良地质作用和地质灾害,可能造成重大人身伤亡和经济损失,会对工程建设产生严重影响,工程选址时必须避开滑坡发育程度高的地区。 当拟建站址或其附近存在自然滑坡或由于工程建设诱发潜在滑坡活动的工程滑坡,且作为站址取舍或比选条件时,就必须提前进行专门的滑坡勘察,目的是避免进入初设或施设后,由于滑坡问题否定站址或为处理滑坡而追加巨大的工程建设投资。 对规模较小的滑坡可随同主体工程勘察一并进行。
6.3.2 滑坡勘察应查明滑坡的范围、规模、地质背景、性质及其危害程度,分析产生的原因及其稳定状况,提出稳定性验算和整治所需的岩土参数,对滑坡进行稳定性验算与评价,预测其发展并提出防治方案、整治措施及监测建议。
条文说明
6.3.2本条提出了滑坡勘察的要求。
6.3.3 滑坡勘察的工程地质测绘与调查范围,应包括滑坡及与滑坡相邻的稳定地段和补给滑坡体的有关汇水区域,比例尺可采用1:200~1:2000,并应符合下列规定:
1 应调查滑坡及周围的微地貌形态。
2 应调查滑坡地段岩土结构及性质。
3 应调查滑坡的汇水条件、地下水及泉水的出露与活动情况,以及湿地的分布与变化。
4 应调查滑坡地段建筑物及树木等变形、位移和破坏情况,并应判明滑坡的活动期与新老滑坡。
5 应分析滑坡产生的原因、滑动面的层数与可能的深度,并应判定主滑方向、主滑段、抗滑段及可能的发展范围及滑体的稳定性,同时应预测工程活动对滑坡稳定性影响。
6 应调查当地整治滑坡的经验。
条文说明
6.3.3在滑坡分布或可能分布地段进行工程地质测绘与调查十分必要,一般要求在初可或可研阶段进行,以便及早发现问题,并及时避让滑坡。 通过滑坡壁、滑坡平台、滑坡鼓丘、封闭洼地、滑坡舌以及滑坡裂缝等滑坡要素的微地貌形态测绘与调查,便于圈定滑坡周界。查明滑坡范围和主滑方向,判断其稳定性情况,尤其要查明滑坡产生的原因,才能有针对性地提出整治措施。
6.3.4 滑坡勘察的勘探工作,应符合下列规定:
1 勘探点、线的布置,应能查明滑坡的岩土结构及其性质,滑动面的位置、起伏变化与滑动带的物理力学性质,主滑方向以及地下水的补给、排泄等。
2 在主滑轴线上应布置勘探线,勘探线上勘探点不应少于3个,在主滑轴线的上、下部位及滑动面起伏变化大的地段,应加密勘探点。对需要设置支挡设施的地段,尚应按相应设施的要求布置勘探点。
3 勘探点深度应进入稳定地层3~5m,当分析滑动面有向深处发展的可能时,可适当加深。对抗滑桩、锚杆(索)等支挡设施的勘探点深度,尚应深入设计锚固深度以下不少于3m。
4 在钻进过程中,应分别采取适当数量的岩土试样;当滑动面不明显时,宜在预计的滑动带附近连续采取不扰动试样。
5 应选择适当部位布置一定数量的探井或探槽。
条文说明
6.3.4滑坡勘察勘探的工作量由于滑坡规模和滑动面的形态不同,很难作出统一的具体规定,应由勘察工作者根据实际情况确定。 本条第5款规定,主要考虑在探井或探槽中可以直接观察滑坡体及滑动面(带)的情况,并可采取不扰动岩土试样。进行探井或探槽工作时,应采取有效措施确保人身安全。另外编录工作结束后应及时回填夯实处理。
6.3.5 滑坡勘察的岩土试验工作,应着重测求滑动带岩土的抗剪强度。残余抗剪强度可通过室内反复剪切求得,其剪切试验条件宜与滑动受力条件、滑动方向相同或相似,必要时可进行现场原位滑动面(带)的剪切试验。
条文说明
6.3.5滑坡土的抗剪强度试验,可采用室内不扰动土的反复直剪试验,以求其残余抗剪强度,或饱和状态下残余抗剪强度,试验剪切方向宜与滑动面方向一致,试验压力应与实际受力条件相同或相似。当无法取不扰动土样时,可进行重塑土反复直剪试验。 实践经验表明,采用室内直剪法进行滑带土的抗剪强度试验,同样能取得较好的效果。野外原位剪切试验一般不常用,当有必要和条件许可时宜优先进行野外滑面重合剪试验。
6.3.6 滑坡的稳定性验算,应符合下列规定:
1 应首选滑坡的主滑轴断面进行验算。必要时尚应选择其他有代表性的断面进行验算,并应划分出主滑和抗滑区段。计算模型应客观反映滑坡体的实际情况。
2 滑动面(带)的抗剪强度计算指标,应根据室内外试验结果,结合反分析及工程类比综合确定。
3 反分析时宜根据室内外抗剪强度的试验结果或经验数据,给定粘聚力或内摩擦角,反求另一值,采用滑动后实测的主滑轴断面进行计算。其稳定性系数,对正在滑动的滑坡可取0.95~1.00,对处于暂时稳定的滑坡,可取1.00~1.05。
4 当存在地下水作用、地震及人类活动等时,应计入其对稳定的影响。
5 滑坡的稳定性系数计算,应根据岩土结构及滑面(带)条件,选用圆弧法、平面法或折线滑动法。
条文说明
6.3.6滑坡稳定性验算采用的圆弧、平面法和考虑传递系数的折线形计算方法,经多年使用效果较好。 当需要进行反演分析计算滑动面的抗剪强度时,稳定性系数,Fs的选取非常重要,有资料表明,Fs值的较小差异就会使反算的c值相差很大,因此Fs值要合理选取。反演时,当滑动面上下土层以粘性土为主时,宜假定值反求c值,当以砂土或碎石为主时,宜假定c值反求值,这样所反演的c、值结果才会比较正确与合理。
6.3.7 滑坡稳定安全系数的取值应符合现行国家标准《建筑边坡工程技术规范》GB 50330的有关规定。
6.4 边坡
6.4 边 坡
6.4.1 建筑边坡类型的划分和边坡工程安全等级的确定,应符合现行国家标准《建筑边坡工程技术规范》GB 50330的有关规定。
条文说明
6.4.1鉴于现行国家标准《建筑边坡工程技术规范》GB50330-2002已对划分建筑边坡类型、确定边坡工程安全等级等作了明确的规定,本规范不再赘述。
6.4.2 边坡勘察应查明边坡工程地质条件及水文地质条件,提出边坡稳定性计算所需的岩土参数,分析与验算边坡的稳定性,预测工程活动可能引起边坡的安全性变化,提出满足安全要求的最优坡形、坡角等边坡设计建议,并应对不满足安全稳定要求的坡段提出整治和监测方案等方面的建议。
条文说明
6.4.2本条提出了边坡勘察的要求。
6.4.3 大型和地质环境条件复杂的边坡宜分阶段勘察,当边坡成为建筑场地取舍与比选条件之一时,应提前进行专门勘察。
条文说明
6.4.3边坡的勘察是否要分阶段进行,应视工程实际情况而定。 大型和地质环境条件复杂的边坡很难在一次勘察中将主要的岩土工程问题全部查明,而且对于一些大型边坡设计往往也是分阶段进行的,一般有必要进行分阶段勘察。而对于工程地质条件较简单的中、小型边坡,可选择某一适宜的工程勘察阶段进行一次性的勘察,其他情况可随同主体工程各阶段勘察一并进行。 只有当大型复杂边坡的存在成为建筑场地的取舍与比选条件时,才应提前进行专门性的边坡勘察,这种超前和一次连续性完成的勘察,是为决策者对拟选场地作出抉择,避免工程勘察与设计工作进入后期出现因边坡问题而否定建筑场地,或造成追加大量边坡工程治理投资。 为配合边坡工程的动态设计及掌握施工现场信息,必要时进行专门施工勘察。 目前对边坡规模的划分没有统一的标准,这里根据有关资料提出一个划分原则供勘察时参考:大型边坡的长度大于300m,其高度对岩体大于30m,对土体大于15m;中型边坡的长度100~300m,其高度对岩体10~30m,对土体5~15m;小型边坡的长度小于100m,其高度对岩体小于10m,对土体小于5m。这种分类不是绝对的,还应根据边坡的具体情况确定,当不能同时满足长度与高度条件时,宜优先满足高度为主要条件。
6.4.4 大型和复杂边坡各阶段勘察,应符合下列规定:
1 可行性研究阶段勘察,应进行工程地质测绘与调查,初步查明边坡及附近的地形地貌、岩土物质组成及不良地质作用,初步分析边坡的稳定性,预测人工边坡的稳定性和边坡整治难度,提出可供选择的整治方案建议。
2 初步设计阶段勘察,应查明边坡的岩土结构、不良地质现象及地下水性质等工程地质条件,并着重对边坡的不稳定部位及其相邻地段进行勘探与测试工作,提出边坡设计计算所需的岩土参数,必要时应补充工程地质调查与测绘工作。应通过分析和验算,对边坡的稳定性作出评价,并提出开挖边坡整体稳定的坡率建议值以及合理的边坡整治方案建议。
3 施工图设计阶段勘察,应针对不稳定和需整治的边坡部位,以及因设计总平面布置变更或整治方案修改对边坡勘察提出的要求进行,查明前阶段勘察尚未能查明或需进一步查明的岩土工程问题,提出边坡设计计算所需的岩土参数及方案调整的建议。
4 施工勘察应配合边坡施工开挖,进行地质编录,核实补充勘察资料,必要时应进行施工指导与施工安全预报,并应提出整治措施的建议。
条文说明
6.4.4初设阶段勘察要求在查明各边坡地段的工程地质条件的基础上,对可能失稳的边坡地段着重进行勘察工作,布置验算剖面并获取边坡稳定性验算所需的岩土物理力学参数,通过必要的边坡稳定性分析和验算,对边坡的整体稳定性作出评价。 一般情况下,由于初设阶段勘察时总平面布置方案尚难以最终确定,以及大型和地质环境条件复杂边坡的岩土工程问题很难在初设阶段勘察中全部查明,施设阶段勘察,应在初设勘察的基础上着重对不稳定或需整治的边坡地段,以及经初设审查后可能导致的设计方案变更部位和地段进行勘察,并查明尚未解决的边坡岩土工程问题。 施设勘察应配合边坡工程的动态设计进行。一般情况下,对大型复杂的边坡在施工时都要进行地质检验或地质编录,一方面核对地质资料,同时对施工开挖进行指导,有必要时还要作出安全预报。当岩土工程勘察资料与实际开挖情况有较大出入及对边坡的设计有影响时,应补充适量的勘探与测试工作。
6.4.5 边坡的工程地质测绘与调查,应符合下列规定:
1 范围应包括对场地稳定性有影响的边坡地段,比例尺可采用1:100~1:1000。
2 应调查边坡的形态与变形等特征,并应查明有无滑坡、错落、崩塌和危岩等不良地质作用。
3 应调查边坡的岩土成因、类型、分布、性状,覆盖层的厚度,基岩面形态和产状,岩石风化程度,岩体裂隙发育及完整程度等。
4 应查明岩体结构面(含软弱夹层)的类型、产状、延伸分布、结合程度、粗糙程度及充填物组成与厚度等,并应分析其力学属性及与临空面的空间组合关系。
5 应查明边坡地下水类型、分布和结构面充水情况,并应查明边坡泉水和湿地的分布位置、水的类型、水量、补给来源和动态条件。
6 应调查当地边坡变形破坏的规律及防治经验。
条文说明
6.4.5测绘与调查范围应适当扩大,除场地范围外,还应包括可能影响到场地稳定性的边坡外围地段。对大面积基岩出露的边坡,测绘与调查的观测路线宜采用穿越法,即垂直构造线与岩层走向布置,对每个不良地质体应有测线和测点控制,其间距应视边坡的地质条件而定,当岩石露头较少时,宜采用全露头标绘。对重要的地质界线或现象,应进行追索性探查,当其覆盖层较薄时,应布置适量探井和探槽进行揭露,查明其情况。对节理裂隙应选取有代表性的地段详细量测,记录其性状、相互切割与组合关系,并分析边坡的稳定性。 边坡的失稳与水的作用有密切联系,在进行边坡的测绘与调查时,对边坡上的每一处出水点和地下水形成的湿地及其变迁情况,均应引起重视并查明,分析其对坡体与坡脚软化、稳定性影响。
6.4.6 边坡勘察的勘探工作,应符合下列规定:
1 勘探线应垂直于边坡的走向和平行于可能变形滑动的方向,每条勘探线不应少于3个勘探点,勘探线、点间距应根据边坡安全等级和场地复杂程度确定。
2 勘探点深度应穿过潜在滑动面,并应深入稳定地层3~5m,控制性勘探点的深度尚应深入稳定地层不小于5m,并应满足边坡稳定性验算及治理的深度要求。
3 应重点查明隐伏软弱夹层、软弱结构面的分布及性质,必要时可布置少量探井。主要岩土层和软弱层应采取不扰动试样,土层不应少于6件,岩层不应少于3组。
条文说明
6.4.6勘探范围的确定,应考虑可能对建筑物有潜在安全影响的区域,并满足边坡稳定计算范围的要求。各阶段勘探线、点间距主要根据边坡安全等级和场地的复杂程度确定。规定勘探孔进入稳定地层一定深度,目的在于查明支护结构持力层性状,并避免在坡脚出现误判。工程勘探过程中,应特别注意查明有无顺坡向的软弱夹层或软弱结构面分布。
6.4.7 边坡勘察的岩土测试,应着重测求各层岩土的抗剪强度,室内试验条件应与试样在坡体内的实际受荷情况及水文地质条件相近,应合理采用三轴试验或直剪试验;对控制边坡稳定的软弱结构面或软弱夹层,宜进行现场原位剪切试验;对大型边坡,必要时可进行岩体应力、波速、动力测试及模型试验。
边坡稳定性计算所需抗剪强度指标,应根据岩土条件和边坡工程实际工况,通过现场试验或室内试验,结合工程经验和反分析等方法综合确定,并应与稳定分析的计算方法相协调。
条文说明
6.4.7抗剪强度室内试验时所选择的试验方法和条件,应与自然受力条件和水文地质条件相近。室内抗剪试验时应考虑如下几方面因素:当边坡的稳定是受岩体软弱结构面或软弱夹层控制时,应采用直接剪切试验,剪切方向宜与结构面方向一致,对不受结构面控制的较厚土层或软弱层,应采用三轴剪切试验;当边坡运行期间有被地下水浸泡可能时,尚应作饱和状态下剪切试验;当岩层中的泥化夹层无法取样时,可刮取夹层或层面上的土样制备成土膏,进行重塑土反复直剪试验。在现场对软土可采用十字板剪切试验,有必要时对边坡稳定起重要控制作用的软弱面宜进行大型原位剪切试验。 合理确定岩土和结构面的强度指标,是边坡稳定分析和边坡设计的关键,应根据实测结果结合当地经验综合确定,条件具备时宜进行反分析方法验证。 对土质边坡,当处于稳定状态时可采用峰值抗剪强度乘以0.8折减系数的折减值,若已经滑动则应采用反复直剪的残余抗剪强度,若处于饱水状态时应用饱和状态下的试验值。对于岩质边坡,当边坡的稳定性由结构面控制时,结构面的抗剪强度指标宜根据现场原位试验确定,当无现场试验条件又无法取得室内试验指标时,可根据结构面的结合程度和反分析计算结果综合确定。
6.4.8 边坡的稳定性分析,应在确定边坡破坏模式的基础上进行,可采用工程地质类比法、图解分析法和极限平衡计算法等方法综合分析。对大型复杂的边坡,可结合有限单元法等相关数值方法进行分析计算。当边坡的地质条件差异大或开挖方向不一致时,应分区段进行分析评价。
条文说明
6.4.8工程地质类比法、图解分析法和极限平衡计算法是边坡稳定性分析常用的三种方法。对大型复杂的边坡,有条件时可结合有限单元法进行分析。这里应指出无论采用哪种方法进行分析评价,都应在分析边坡破坏形式的基础上进行,不同的边坡有不同的破坏形式,如平面滑动、圆弧滑动、折线滑动、多面滑动、滑塌、倾倒、坠落等,如果破坏形式选择不当,必然导致分析评价的不合理。此外,还要先分析研究边坡附近的区域性工程地质资料,特别是有关边坡稳定方面的资料作为基础,才能对所研究的边坡稳定性情况作出切合实际的判定。
6.4.9 边坡稳定安全系数的取值应符合现行国家标准《建筑边坡工程技术规范》GB 50330的有关规定。对边坡稳定性系数不满足要求且无放坡条件的边坡,应结合其破坏形式、不稳定的程度与范围,论证加固方案的适宜性和可靠性,并应提出采用加固处理措施的建议。
条文说明
6.4.9边坡稳定安全系数的取值取决于多方面的因素,包括边坡安全等级、计算方法、地质条件复杂程度、破坏后所造成的严重性以及勘察资料的准确性和完整程度、施工控制的不可靠性和设计参数的取值等。 坡率法是一种较为经济、施工方便的方法,对有条件的工程场地,一般情况下应优先采用。对整体上不稳定又不具备放坡条件的边坡可以通过预应力锚杆或锚杆(索)、排桩式锚杆挡墙、板肋式锚杆挡墙、格构式锚杆挡墙等支护的作用,使被结构面切割的岩体牢固锚锁在稳定的岩体中,从而使处于极限平衡状态的岩体保持长期稳定。除锚固措施外,根据边坡的实际情况,还可以采取削坡护面、挡墙及排水等处理措施,也能对边坡的治理起到更好的效果。根据近年来压实填土边坡工程经验,也可采用设置堆石棱体、重力式挡墙、抗滑桩或埋设土工格栅等加强措施。
6.4.10 大型边坡应进行监测,监测内容应根据工程安全等级、地质复杂程度、支护结构特点等确定,应包括边坡的位移、坡顶建筑物变形、地下水动态、支挡结构应力与变形及易风化岩体的风化速度等。
条文说明
6.4.10大型边坡工程一般需要进行地下水、边坡及支挡结构的变形等方面监测。 地下水的监测包括水位、水量及水压等。 边坡及支挡结构的变形监测,主要测量坡面、坡顶的建筑物的位移,重点应是边坡的可能不稳定区段和采取支挡、锚固措施的部位,验证加固系统是否起到预定的效果,如未起到预定的作用,应及时提出补救措施并作好边坡稳定的预报工作。
6.5 冻土
6.5 冻 土
6.5.1 冻土的分类、定名以及冻土的冻胀性与融沉性分级等,应符合现行国家标准《冻土工程地质勘察规范》GB 50324的有关规定。
条文说明
6.5.1根据现行国家标准《冻土工程地质勘察规范》GB50324-2001的规定,按冻结状态持续时间,冻土分类为多年冻土、隔年冻土及季节冻土。 另外季节冻土和季节融化层土的冻胀性,根据土的冻胀率划分为:不冻胀、弱冻胀、冻胀、强冻胀和特强冻胀等5级。多年冻土的融化下沉性,根据土的融化下沉系数划分为:不融沉、弱融沉、融沉、强融沉和融陷等5级。
6.5.2 冻土地区勘察应符合下列规定:
1 应了解与搜集地基基础设计、施工的特殊要求及设计参数,并应搜集整理与分析有关勘察报告、科学研究文献报告。
2 应通过搜资、调查及测绘,了解建筑场地冻土工程地质条件的复杂程度、冻土主要岩土工程问题以及地基处理的工程经验。
3 应根据冻土的非均质性及随时间、人为活动的可能变化,有针对性地确定勘察方法和合理的工作量。
4 应根据搜集资料和勘察资料,并结合工程经验,对冻土工程地质条件和主要岩土工程问题进行分析评价,并应提出设计、施工、防治处理及环境保护方案建议。
5 应预测工程施工、运行期间冻土工程地质及水文地质条件的变化,并应提出合理的治理措施的建议。
条文说明
6.5.2冻土地区勘察的工作内容,主要取决于冻土工程地质条件的复杂程度、地基基础的特殊要求及人类工程活动(包括建筑物修建后)对冻土工程地质条件的影响等。这三个因素不但对确定冻土岩土工程勘察工作内容和工作量有关系,而且也影响着工作方法的选择和程序化。因此,在进行冻土岩土工程勘察之前,应该比非冻结的“岩土工程勘察”花费更多精力去搜集勘察区及邻近地区的有关资料,它包括区域性的气象及冻土资料、科研文献和勘察试验方法。编制工作大纲时,应明确该勘察区的主要冻土岩土工程问题,确定取样部位及应测试的参数,给出试验参数的温度和环境条件。因为冻土岩土工程问题及设计参数受冻土温度和环境条件的影响,且变化较大,在勘察报告中应特别说明。
6.5.3 多年冻土区勘察,应查明下列内容:
1 多年冻土类型、分布范围、特征及其与地质地理环境的相互关系。
2 季节融化层、多年冻土层的厚度及其垂直分布、随空间变化的规律;多年冻土层的物质成分、性质与含冰量、冻土组构类型、地下冰层的厚度及分布特征。
3 多年冻土层物理、力学和热物理性质,冻土融化下沉特性,给出设计参数及其随温度的变化关系。
4 融区的形成、存在原因、分布特征及其与人类工程活动的关系。
5 地表水及地下水的储运条件,及其与多年冻土层的相互关系和作用。
6 冻土现象类型、特征和发育规律,及其对工程建筑的影响。
条文说明
6.5.3多年冻土区的岩土工程勘察除了满足常规要求外,还应查明本条文所述内容。因为多年冻土及其分布特征决定着建筑物的设计原则、基础埋置深度、地基土的工程性质和冻土的稳定性;工程建筑的施工和运营都可能改变冻土工程地质条件与冻土环境,甚至可导致与原多年冻土工程地质条件相差巨大的变化。因此,多年冻土勘察的要求与内容就远比常规岩土工程地质勘察复杂,更重要的是本条规定的项目都直接涉及建筑物的安全和稳定性。由于未能了解上述内容而导致建筑物破坏的事例较多,本条规定的勘察内容应按勘察阶段及各工程的特殊要求选择和确定各项工作深度和广度。 在进行多年冻土岩土工程勘察时,应通过搜集资料、踏勘、现场的详细冻土测绘及勘探等方法来获得。
6.5.4 季节冻土区勘察,应查明下列内容:
1 季节冻结层的厚度及其与地质地理环境的相互关系。
2 季节冻结层的冻土含冰特征及其垂直分布、随空间变化的规律。
3 季节冻结层的物质成分与含水特征。
4 季节冻结层岩土的物理、力学、热学性质,土的冻胀特性,并给出设计参数。
5 地下水补给、径流、排泄条件及其与地表水的关系,以及冻结前和冻结期间的变化情况。
6 冻土现象类型、成因、分布,及其对场地和地基稳定的影响。
条文说明
6.5.4季节冻土区的岩土工程勘察工作应加强对季节冻结层厚度、含水与含冰特征、地下水位及其变化、冻土现象等内容的勘察与有关资料的搜集工作,同时对地基土的冻胀性作出评价。 如果采用浅基础设计方案,必须对季节冻土的融化下沉特性作出评价。因为季节冻土地区的主要冻土岩土工程问题是地基土的冻胀性,浅基础设计时还有冻结地基土的融沉性。这些冻土岩土工程问题及与气候、水文地质、地质地理环境有着密切的关系,因此季节冻土区进行岩土工程勘察时必须查明本规定的六项内容。
6.5.5 冻土地区勘察的方法,应包括冻土工程地质调查与测绘、勘探、取样、室内试验和原位测试、定位观测以及搜集当地建筑经验等。
条文说明
6.5.5冻土工程地质的研究对象是冻结的岩土体系,它的研究内容除了具有常规岩土的基本性质的研究、整治、改造和利用问题之外,还有其独特的性质;岩土体内水分的相变,温度的变化以及未冻水的动态变化都不断地改变着冻结岩土的工程性质。因此冻土勘察比非冻结的岩土工程地质勘察复杂。 冻土勘察的方法主要包括冻土区的工程地质调查、测绘、勘探、取样、定位观测、原位测试和室内试验以及当地建筑经验的收集等。应注意勘察方法的特殊要求,这是由于冻土工程地质条件对人类工程活动具有特别的敏感性和脆弱性所致。
6.5.6 冻土勘察的勘探点、线及网的布置,应符合下列规定:
1 勘探线应垂直地貌单元边界线、地质构造线、地层界线和冻土工程地质分区界线。
2 沿勘探线布置勘探点时,应在每个地貌单元和地貌交接部位布置勘探点,同时在微地貌、地层、冻土现象发育及冻土条件变化较大地段应适当加密。
3 地形平坦、冻土条件单一的地区,可按方格网布置勘探点。
条文说明
6.5.6勘探点、线、网的布置在满足常规工程地质勘探要求的基础上,要特别考虑和注意冻土及地下冰的分布特点,尤其是在岛状多年冻土地区和地下水分布不均匀的地段,应适当加密勘探点、线间距,并加深勘探点(孔)的深度。目的是要获得建筑场地各个重要部位的冻土工程地质条件和设计参数。由于建筑物与冻结地基土相互作用的下界面是设计中沉降计算所必须考虑的深度,在控制孔地段增加钻孔的深度是为充分了解建筑物地基的冻土工程地质条件,以便正确地评价建筑场地的适宜性和稳定性。
6.6 混合土
6.6 混 合 土
6.6.1 混合土的勘察,应查明下列内容:
1 地形地貌特征、混合土的成因、分布及下卧土层或基岩的埋藏条件。
2 混合土的组成、不均匀性及其在水平和垂直方向上的变化特征。
6.6.2 混合土的勘察方法,应符合下列规定:
1 在满足本规范常规勘察要求的基础上,勘探点间距应适当加密。
2 应布置一定数量的探井,并应采取大体积土试样进行颗粒分析试验。
3 对粗粒混合土宜采用重型或超重型动力触探试验,并应有适量的探井检验。
4 现场载荷试验的承压板直径和现场直剪试验的剪切面直径,均应大于试验土层最大粒径的5倍,载荷试验的承压板面积不应小于0.5m 2 ,直剪试验的剪切面面积不宜小于0.25m 2 。
条文说明
6.6.1、6.6.2从混合土的特点出发,提出了勘察时应查明的主要内容及应采用的主要勘察方法。由于混合土大小颗粒混杂,应有一定数量的探井采取试样及试验,并便于直接观察。动力触探试验对于粗粒混合土是很好的手段,但应有一定数量的探井配合。
6.6.3 混合土的岩土工程评价,应符合下列规定:
1 应分析混合土的同一单元土体具有各项试验指标变化幅度较大和变异性较大的不均匀性特点;当混合土的物理性质与力学性质指标不匹配时,应以粗、细两类土中能起主导作用的土类指标为基础进行评价。
2 混合土的承载力及变形特性应采用载荷试验、动力触探试验并结合当地经验确定。
3 混合土边坡的容许坡度值可根据现场调查和当地经验确定,重要地段应进行专门试验研究。
条文说明
6.6.3混合土的承载力和变形特性应采用载荷试验、动力触探试验并结合当地经验确定,评价时应注意该类土的不均匀性特点。
6.7 软土
6.7 软 土
6.7.1 软土地区勘察除应符合常规要求外,尚应查明下列内容:
1 成因类型、层理特征及分布规律。
2 地表硬壳层的分布与厚度、下伏硬土层或基岩的埋深和起伏特征。
3 固结历史、应力水平和结构破坏对强度和变形的影响。
4 微地貌形态和暗埋的塘、浜、沟、坑、穴的分布及埋深情况。
5 对厚层软土地基应评价发生震陷的可能性。
条文说明
6.7.1从岩土工程要求出发,对软土的勘察应特别注意查明下列问题: 1对软土的排水固结条件、沉降速率、强度增长等起关键作用的薄层理与夹砂层特征。 2土层均匀性即厚度、土性等在水平向和垂直向的变化;可作为浅基础、深基础持力层的硬土层或基岩的埋藏条件。 3软土的固结历史,确定是欠固结、正常固结或超固结土,是十分重要的。先期固结压力前后变形特性有很大不同,不同固结历史软土的应力应变关系有不同特征;要很好确定先期固结压力,必须保证取样的质量;另外,应注意灵敏性粘土受扰动后,结构破坏对强度和变形的影响。 4软土地区微地貌形态与不同性质的软土层分布有内在联系,查明微地貌,旧堤,堆土场,暗埋的塘、浜、沟、穴等,有助于查明软土层的分布。
6.7.2 软土地区勘察应采用钻探、取样与原位测试相结合的方法。勘探点布置应根据软土的成因类型和地基复杂程度确定,当有暗埋的塘、浜、沟、坑、穴时应加密勘探点。原位测试宜采用静力触探试验、旁压试验、十字板剪切试验、扁铲侧胀试验和平板及螺旋板载荷试验等。
条文说明
6.7.2本条规定是工程实践的总结,与国家标准和许多地方性规范一致。 原位测试作为主要的岩土工程勘察方法,同样适用于软土勘察,条文中所列原位测试方法尤其适用。软土由于取样相对困难,采用原位测试方法能够提供软土的各种力学指标和工程设计所需参数。所有这些原位试验都已有较为成熟的经验,而且都有试验规程可供遵照实施,但在具体实行时,尚应选择最必要的项目,突出其实用性和针对性,例如静力触探和标贯试验可以认为是常规手段,而十字板剪切试验则适用于深度不超过30m的软粘土,波速试验选用于划分场地类型和提供动力学参数,旁压试验、扁铲侧胀试验对测定深层土的变形模量是其他试验方法无法比拟的。 在应用原位测试成果时,尚应注意地区的经验,并采取综合分析方法,对试验成果进行分析和比较,确定具有代表性的设计参数。
6.7.3 软土室内试验项目应根据工程性质、基础类型、地基土特性及其均匀性等因素综合确定。地基压缩层范围内的软土应进行室内渗透试验。对动力特性试验和有特殊要求的试验应明确提供成果的内容与要求。
条文说明
6.7.3室内土工试验是提供设计参数的重要手段,在目前条件下任何地基土类都不能脱离室内土工试验,软土更是如此。软土地基除一般物理性试验外,力学性试验强度和变形特性是研究的重点,因此着重规定了软土土工试验的特殊要求。
7 地下水勘察
7.1 一般规定
7 地下水勘察
7.1 一般规定
7.1.1 地下水勘察应查明下列内容:
1 地下水类型及埋藏条件。
2 主要含水层的性质和分布规律。
3 地下水的补给、排泄条件,泉水类型、分布、出露条件、流量及泉华现象,地表水与地下水的关系及其对地下水位的影响。
4 地下水水位、水位变化幅度、趋势和主要影响因素,以及与不良地质作用的关系。
5 地下水的化学成分、变化规律、腐蚀性以及地下水污染情况。
6 地下水对拟建工程施工及运行的影响。
条文说明
7.1.1本条对地下水勘察应查明的内容提出了明确要求。除了查明地下水类型、埋藏条件,含水层性质和变化,地下水的补排条件、泉水出露和泉华现象,地下水与地表水的水力联系,地下水位和水量的变化规律,地下水腐蚀性以及对施工及运行的影响等内容外,还应查明由于地热开采和地热尾水排放造成地下水的化学成分变化及地下水污染情况。
7.1.2 当地下水位动态变化对工程影响较大,且缺乏地下水位动态观测资料时,应设置专门的地下水位观测孔。
条文说明
7.1.2一般情况下不需要进行地下水位监测。但当地下水位动态变化对工程施工及运行影响较大时,特别是存在冻胀及融沉的高寒地区或地热开采、地热尾水回灌可能引起地下水位巨幅变化的地区,更应掌握地下水的变化情况及规律。
7.1.3 采取地下水试样,应符合下列规定:
1 地下水试样应代表天然条件下的水质情况。
2 取水容器应先用所取水清洗,取样后应立即密封并贴好标签。
3 取水试样应为500~1000ml。测定侵蚀性二氧化碳的试样应加大理石粉作为稳定剂。
4 水试样应防止冰冻和阳光照射,水试样保存时间不应超过72h。
条文说明
7.1.3有条件时可选择在井坑内采取地下水试样。当在钻孔中取水时,采用泥浆钻进的钻孔内的水质不能代表天然条件下的水质情况,因此要求钻孔中取水样应在洗孔后采取,并注意排干钻孔滞水。 取水容器应先用所取水洗刷3次以上,取样完毕应立即封蜡,贴好水样标签。 测定侵蚀性CO2取水试样500ml,加大理石粉约2~3g。 水试样应及时试验,清洁水试样保存时间不宜超过72h,稍受污染的水不宜超过48h,污染水不宜超过12h。
7.2 地下水参数
7.2 地下水参数
7.2.1 地下水位的量测,应符合下列规定:
1 地下水位量测应使用测锤或电测水位计。水位量测允许误差应为±2cm,抽水试验观测孔水位量测允许误差应为±2mm。
2 钻孔中的初见水位应在首遇地下水时量测。稳定水位的间隔时间应按地层渗透性确定,对砂土和碎石土不应少于0.5h,对粉土和粘性土不应少于8h。当钻探采用循环液时,宜统一时间量测水位。
3 多层含水层的稳定水位应在采取将被测含水层与其他含水层隔开的止水措施后量测。
条文说明
7.2.1在岩土工程勘察中对地下水位的量测往往不够重视,主要表现在测量工具精度不够、所测水位既不是初见水位也不是稳定水位、多层水位时只能测混合水位等。本条对上述内容都进行了明确的规定。
7.2.2 当需确定地下水涌水量和含水层渗透性时,应进行现场抽水试验确定其渗透系数等参数。地基土的渗透系数可进行室内试验确定。
条文说明
7.2.2通过抽水试验能较准确确定多种水文地质参数,但在岩土工程勘察中,由于种种原因并不常作。抽水试验可分为稳定流和非稳定流抽水试验,当地层透水性较好,水量较大时宜采用稳定流抽水试验,非稳定流抽水试验亦可满足岩土工程勘察对水文地质参数的要求,具体方法可按现行国家标准《供水水文地质勘察规范》GB50027的规定采用。 抽水试验所得到的渗透系数主要用于预测基坑排水、涌水量和供水水量计算,也可用于预测和评价贮水工程地基、坝体和周边渗透量。 室内渗透试验所测定的是土试样渗透系数,它主要用于地基处理方法的选择和计算等。
7.2.3 渗水试验和注水试验可在试坑或钻孔中进行。砂土和粉土可采用试坑单环法;粘性土可采用试坑双环法;试验深度较大时可采用钻孔法。
条文说明
7.2.3本条所列注水试验的几种方法是国内外测定饱和松散土渗透性能的常用方法。试坑法和试坑单环法只能近似地测得土的渗透系数。试坑双环法因排除侧向渗透的影响,测试精度较高。
7.2.4 当需确定地下水流向时,可在野外勘察工作结束时统一量测各孔中的稳定地下水水位。钻孔数量较多时,地下水流向可采用等水位线法确定。
条文说明
7.2.4地下水位是动态变化的,同一钻孔不同时间的水位可能相差很大,因此要确定地下水流向,必须在同一时间量测水位。 采用几何法测定地下水流向的三个钻孔,除应在同一水文地质单元外,还需呈锐角三角形分布,其中最小的锐角不宜小于40°,孔距宜为50~100m,过大或过小都会影响测量精度。 利用渗透系数和水力梯度可以确定地下水流速。沿地下水流向方向上两点的水位差与水平距离之比称为水力梯度。
7.3 地下水对工程的影响评价
7.3 地下水对工程的影响评价
7.3.1 地下水勘察应评价地下水的作用和影响,并应提出预防措施的建议。当需要时,尚应分析地热开采可能引起的地面沉降、冻融、地下水位下降、地热流体渗漏腐蚀和地热尾水回灌可能造成的地表沼泽化、盐渍化、场地土污染、地热尾水渗漏腐蚀等问题。
条文说明
7.3.1在岩土工程勘察、设计、施工过程中,地下水对工程的影响是一个非常重要的问题,因此在工程勘察中应对其作用进行预测和评估,提出评价的结论与建议。 地下水对岩土体和建筑物的作用,按其机制可以划分为两类:一类是力学作用,一类是物理、化学作用。力学作用原则上是可以定量计算的,通过力学模型的建立和参数的测定,可以用解析法或数值法得到合理的评价结果。很多情况下,还可以通过简化计算,得到满足工程要求的结果。由于岩土特性的复杂性,物理、化学作用一般难以定量计算,但可以通过分析,得出合理的评价。 由于地热开采和回灌,地下水的作用和影响可能更显复杂。当出现本条所列举的问题时,尚应分析评价地热开采和回灌所造成的环境水文地质问题。
7.3.2 地下水对地基基础的影响评价,应包括下列内容:
1 地下水位高于基础底面时,地下水对构筑物的上浮影响。
2 地下水位在压缩层内上升时地基土性质改变对工程的影响,以及地下水位下降时有效应力增加引起的地基基础附加沉降影响。
3 地下水对混凝土和金属材料的腐蚀性。
4 地热流体或地热尾水渗漏对基础的腐蚀性影响。
条文说明
7.3.2地下水对基础的浮力作用,是最明显的一种力学作用。在静水环境中,浮力可以用阿基米德原理计算。在透水性较好的土层或节理发育的岩石地基中,计算结果即等于作用在基底的浮力。但对于渗透系数很低的粘土,由于渗透过程的复杂性,粘土中的基础所受到的浮托力往往小于水柱高度,浮力与静水条件下不同,应该通过渗流分析得到。 地下水位升降引起地基岩土的软化、崩解、湿陷、膨胀、冻胀、融陷、潜蚀以及地下水对钢筋和混凝土的腐蚀等作用都属于物理、化学作用。这种作用往往是一个渐变过程,开始可能不为人们所注意,一旦危害明显就难以处理。由于受环境、特别是人类活动的影响,地下水位和水质还可能发生变化。 在地热流体中存在氢离子、氯离子、硫化氢、二氧化碳、氨、硫酸根、氧等大量的腐蚀性成分,会对地热利用系统造成危害。地热流体或地热尾水如长期渗漏也将造成对混凝土和金属材料的腐蚀性。 在勘察时应注意调查和分析,必要时应布置地下水监测工作,在充分了解地下水赋存环境和岩土条件的前提下作出合理的预测和评价。
7.3.3 地下水对边坡及挡土墙的影响评价,应包括下列内容:
1 地下水及水位变化对边坡稳定性的影响。
2 当坡体有细砂、粉砂或粉土层存在时产生潜蚀、流砂或管涌的可能性及其对边坡稳定性影响。
3 不同排水条件下静水压力、动水压力对支挡结构的作用;需进行挡土墙排水设计时地下水的侧向排泄量。
条文说明
7.3.3无论用何种方法验算边坡和挡土墙的稳定性,由于地下水及水位变化,孔隙水压力都会对有效应力条件产生重大的影响,从而影响最后的分析结果。当存在渗流时,渗流状态还会影响到孔隙水压力的分布,最后影响到安全系数。
7.3.4 地下水对基坑的影响评价,应包括下列内容:
1 当基坑开挖深度低于地下水位时,地下水对基坑开挖、支护的影响。
2 根据地下水条件和基坑开挖特点,建议采用明渠、集水坑或井点降水等措施。当基坑涌水量较大时,应进行专项的基坑降水勘察设计。
3 当地下水位以下基坑开挖深度内有细砂、粉砂或粉土层时,产生潜蚀、流砂、流土或管涌的可能性;当基坑以下有承压含水层存在时,产生底突、涌水的可能性,并建议预防措施。
4 工程降水对基底土层、基坑稳定和周围建筑物的影响。
条文说明
7.3.4验算基坑支护支挡结构的稳定性时,不管是水土合算还是水土分算的方法,都需要首先搞清楚地下水的分布,才能比较合理地确定作用在支挡结构上的水压力。当渗流作用影响明显时,还应该考虑渗流对水压力的影响。 对于地下水位以下开挖基坑需采取降低地下水位的措施时,需要考虑的问题主要有: 1能否疏干基坑内的地下水,得到便利安全的作业面。 2在造成水头差的条件下,基坑侧壁和底部土体是否稳定。 3由于地下水的降低,是否会对邻近建筑、道路和地下设施造成不利影响。
8 现场检验
8 现场检验
8.0.1 现场检验应鉴定施工开挖后的天然地基条件是否与勘察报告相一致,并应解决岩土工程勘察有关遗留问题。当出现异常情况时,应采取适宜的手段予以查明并提出处理意见。
对地基处理效果及桩基础的检验,应按相应检验标准执行。
条文说明
8.0.1现场检验是岩土工程的重要组成部分,是指在施工阶段根据施工揭露的地质情况,对岩土工程勘察成果与评价建议等进行的检查校核。检查施工揭露的情况是否与勘察成果相符,结论和建议是否符合实际,当发现与勘察成果有出入时,应进行补充修正,对施工中出现的问题,应提出处理意见和措施。 本规范所指的现场检验仅就天然地基而言,不包含对地基处理效果及桩基础的检验。
8.0.2 天然地基基坑(基槽)检验,应包括下列内容:
1 核对建筑物的施工位置、平面尺寸和基底标高是否符合设计要求。
2 现场鉴定开挖揭露的岩性、地层结构、地质构造、地下水等地基条件是否与勘察资料相符。
3 检查基底是否存在空洞、古墓、被掩埋的古河道、沟浜等不良现象。
4 搜集施工单位对基底土层的钎探情况。
8.0.3 现场检验方法宜以直观检验为主,需要时可采用钎探、袖珍式贯入等坑内简易勘探、测试方法。当通过直观检验及简易勘探、测试方法难以达到检验目的时,应及时进行施工勘察。
8.0.4 现场检验完毕应及时填写基坑(基槽)检验记录单,内容应包括施工揭露的地质条件、岩土体性状、开挖实际情况与勘察资料的差异、相应处理措施及建议等。
条文说明
8.0.3、8.0.4对天然地基基坑进行检验时,应仔细观察刚开挖的、结构未被破坏的不扰动土。检验人员应亲自挖土观察,冬季时应注意坑底土是否有冰冻现象。为了保持土的天然性质,不允许基坑内积水,如发现有积水,应立即淘除并检验淹没处土的湿度变化,并采取处理措施。审阅施工单位的钎探记录时,应详细了解钎探规格和打钎情况,以便排除人为的异常现象。
8.0.5 现场检验工作全部完成后,应编写现场检验报告或总结,内容应包括工程概况、所检验建筑物基础设计条件、所检验建筑物基坑开挖实施情况、现场检验方法与情况、现场检验结果与勘察资料的差异及其原因分析、相应处理措施与建议、必要的图表附件等。
条文说明
8.0.5编写工程现场检验总报告的目的是为了加强工程的信息反馈、总结勘察经验、提高勘察水平,为后续扩建积累经验,并可保证岩土工程勘察资料的完整性。
9 岩土工程分析评价和成果报告
9.1 岩土工程分析评价的要求
9 岩土工程分析评价和成果报告
9.1 岩土工程分析评价的要求
9.1.1 岩土工程分析评价应在采用工程地质测绘、勘探、测试、原体试验和搜集已有资料等方法,查明场地工程地质条件的基础上,根据勘察阶段要求,并按本规范及国家现行有关标准的规定进行。
9.1.2 岩土工程分析评价,应包括下列内容:
1 站址区构造稳定性以及场地稳定性、适宜性分析评价。
2 岩、土体工程特征指标和设计所需岩土参数的分析和选定。
3 地基与基础方案的分析评价。
4 岩土工程施工与运行中的基坑开挖、施工降水、边坡支护、人工地基施工、水土腐蚀性、地热流体及地热尾水渗漏腐蚀等分析评价。
5 对特殊性岩土、不良地质作用、环境工程地质问题的分析评价。
条文说明
9.1.1、9.1.2指出了岩土工程分析评价的总要求和岩土工程勘察的基本思路。即要求通过合理、适用的勘察方法,查明与工程建设有关的工程地质条件,并按本规范及现行国家标准的有关规定进行岩土工程分析评价。
9.1.3 岩土工程分析评价,应符合下列规定:
1 应充分了解地热电站建筑结构类型、基础尺寸和埋深、荷载情况和变形控制要求等设计、运行条件,并应掌握场地地质背景。
2 对活动断裂性质及站址区构造稳定性、不良地质作用对场地稳定性的影响和危害程度的分析、工程建设的适宜性及其他尚不具备定量分析条件的岩土工程问题,可仅作定性分析。
3 定量分析应在定性分析的基础上进行。对地基变形量的预测、地基承载力的确定、边坡稳定性验算、基坑稳定性验算、地震液化等级的确定、特殊性岩土地基分类或分级指标等其他各种临界状态的判定,应进行定量分析。
4 定性分析依据的条件和定量分析的计算指标应准确可靠。理论分析的结果应与已有建筑经验互相印证,必要时,应根据岩土原体试验、监测数据,采用反分析方法反求岩土参数。
5 应合理划分地质单元、岩土层次,同一单元或同一层次内的岩土物理力学性质应基本相近。建议岩土参数时,应分析评价所选参数的可靠性和适宜性,并应分析岩土的非均一性以及岩土性质随时间、环境、施工等因素变化的不确定性。
6 地基基础方案、不良地质作用整治方案、环境工程地质问题分析评价时,应借鉴当地的成熟经验。
9.1.4 岩土工程计算应符合下列规定:
1 评价边坡、挡墙、地基的稳定性和地基承载力、基桩极限承载力等,可按承载能力极限状态计算。
2 评价岩土体的变形、动力反应、透水性、涌水量等,可按正常使用极限状态计算。
条文说明
9.1.3、9.1.4指出了岩土工程分析评价、计算的具体要求。确定了岩土工程分析评价的准则为定性评价和定量评价,列举了宜进行定性评价和定量评价的主要内容,明确在定量分析计算中可使用的两种极限状态。
9.1.5 岩土参数的统计分析,应符合下列规定:
1 岩土物理力学性质指标或原位测试指标,应以同一建筑场地内各岩土力学分层为统计单元。
2 对同一统计单元的岩土参数,可采用常规统计方法进行非相关型数据分析、统计。必要时尚应分析岩土参数沿深度的变异规律,并应进行相关性分析、统计。
3 当数据离散性较大时应分析其原因,并应在剔除数据粗差后进行重新统计。
条文说明
9.1.5对岩土物理力学性质指标或原位测试指标等参数的统计分析,一般情况下,应以同一场地岩土力学分层为统计单元。当各建筑地段岩土参数差异较大时,尚应在分地段或分区的基础上进行分层统计。
9.1.6 勘察报告应提供岩土工程设计所需的各类岩土参数值。一般情况下,应提供岩土参数的平均值、标准差、变异系数、范围值和样本数量。用于承载能力极限状态计算时,尚应提供岩土参数的标准值。
9.1.7 地基承载力特征值宜根据载荷试验确定。当不具备条件时,可根据其他原位测试、室内试验、理论公式计算并结合工程经验等方法综合确定。
9.1.8 岩土利用、整治和改造方案的分析论证,应符合下列规定:
1 地基基础方案分析论证时,应首先分析采用天然地基的可能性和适宜性。当不宜采用天然地基或天然地基方案不合理时,应分析论证并提出适宜的人工地基或桩基础方案。
2 应对场地存在的不良地质作用及环境地质问题进行评价,并应提出防治措施,同时应对工程施工和使用期间可能发生的其他岩土工程问题进行预测,并应提出监控和预防措施的建议。
3 必要时应对基坑开挖边坡稳定性和对邻近建筑物的安全影响进行分析评价,并应对基坑支护方案和施工降排水方案进行论证。
条文说明
9.1.8本条列举了岩土工程分析评价时应考虑的常见三个方面内容。
9.2 成果报告的基本要求
9.2 成果报告的基本要求
9.2.1 编制勘察成果所依据的原始资料,应进行整理、检查和分析,并应在确认无误后使用。
条文说明
9.2.1原始资料是岩土工程分析评价和编写成果报告的基础,加强原始资料的编录工作是保证成果报告的基本条件。
9.2.2 编制岩土工程勘察成果文件应做到资料完整、真实准确、数据无误、图表清晰、结论有据、建议合理、重点突出,应有明确的工程针对性和勘察阶段性。文字报告与图表部分应相辅相成、前后呼应。
条文说明
9.2.2本条是对岩土工程勘察成果文件编制的基本要求。
9.2.3 岩土工程勘察报告,应根据各阶段勘察目的、任务和要求,并结合工程特点、地质条件、勘察阶段等具体情况编写,报告书应包括下列内容:
1 前言部分应包括勘察任务依据和技术要求、拟建工程概况、勘察工作依据的技术标准、勘察方法和勘察工作量完成情况等。
2 工程地质条件部分应包括区域地质条件、场地地形地貌、地层岩性、地质构造、不良地质作用或环境地质问题、岩土的工程特征、地下水埋藏条件及其变化规律、地震动参数或基本烈度等。
3 岩土工程分析评价部分应包括与工程勘察有关的所有岩土工程分析评价内容,如站址区构造稳定性与活动断裂、可能影响工程稳定的不良地质作用及其危害程度、场地稳定性与适宜性、地基基础方案、基坑开挖与降水、边坡稳定性、特殊性岩土、特殊地质作用、地震效应、环境工程地质问题、水土的腐蚀性、岩土参数的分析和建议等。
4 结论与建议部分应包括工程地质条件摘要、岩土工程分析评价的结论性意见、勘察中遗留的岩土工程问题或下阶段岩土工程勘察建议、设计与施工建议等。
条文说明
9.2.3本条规定了编制勘察报告书的基本组成部分和内容,但在编写具体勘察报告时,尚应结合自身工程特点、不同勘察阶段要求进行合理取舍,报告书必须具有明确的阶段性。
9.2.4 岩土工程勘察成果中的图表,应与各勘察阶段任务要求和工程实际情况相适应,可根据需要选定下列图表:
1 平面图件应包括勘探点平面布置图、综合工程地质图、工程地质分区图、各种等值(高)线图和切面图、区域地质构造及地震震中分布图等。
2 剖面图件应包括工程地质剖面图、地质柱状图、综合地层柱状图和探槽展示图等。
3 原位测试及岩土试验图表应包括静力触探、标准贯入试验和十字板剪切试验等原位测试图表,以及岩土试验成果总表、水质分析成果表、压缩曲线、三轴压缩的摩尔圆与强度包线等。
4 原体试验图表应包括原体试验平面布置图、载荷试验综合成果图和动力测试综合成果图表等。
5 其他图表应包括勘探点一览表、岩土物理力学指标统计表和岩土工程设计分析的有关图表等。
9.2.5 当工程需要时,可根据任务要求进行专门岩土工程勘察与评价,并提交下列专题报告:
1 岩土原位测试、岩土试验、原体试验等报告。
2 地基处理方案及桩基选型论证报告。
3 不良地质作用、环境工程地质问题等岩土整治或改造方案报告。
4 岩土工程检验或监测报告。
5 专门岩土工程问题的技术咨询报告等。
9.2.6 简单场地的勘察成果编制内容可适当简化,可采用附加文字说明的综合图表形式提供。
9.2.7 勘察报告的文字、术语、代号、符号、数字、计量单位、标点,均应符合国家现行有关标准的规定。
本规范用词说明
本规范用词说明
1 为便于在执行本规范条文时区别对待,对要求严格程度不同的用词说明如下:
1)表示很严格,非这样做不可的用词:
正面词采用“必须”,反面词采用“严禁”。
2)表示严格,在正常情况下均应这样做的用词:
正面词采用“应”,反面词采用“不应”或“不得”。
3)表示允许稍有选择,在条件许可时首先应这样做的用词:
正面词采用“宜”,反面词采用“不宜”;
表示有选择,在一定条件下可以这样做的用词,采用“可”。
2 本规范中指明应按其他有关标准、规范执行的写法为“应符合……的规定”或“应按……执行”。
