Appearance
《建筑结构荷载规范》GB50009-2012
🗓️ 实施时间: 2012-10-01
总 则
1.0.1 为了适应建筑结构设计的需要,符合安全适用、经济合理的要求,制定本规范。
条文说明
1.0.1 制定本规范的目的首先是要保证建筑结构设计的安全可靠,同时兼顾经济合理。
1.0.2 本规范适用于建筑工程的结构设计。
条文说明
1.0.2 本规范的适用范围限于工业与民用建筑的主结构及其围护结构的设计,其中也包括附属于该类建筑的一般构筑物在内,例如烟囱、水塔等。在设计其他土木工程结构或特殊的工业构筑物时,本规范中规定的风、雪荷载也可作为设计的依据。此外,对建筑结构的地基基础设计,其上部传来的荷载也应以本规范为依据。
1.0.3 本规范依据国家标准《工程结构可靠性设计统一标准》GB 50153-2008规定的基本准则制订。
条文说明
1.0.3 本标准在可靠性理论基础、基本原则以及设计方法等方面遵循《工程结构可靠性设计统一标准》GB 50153-2008的有关规定。
1.0.4 建筑结构设计中涉及的作用应包括直接作用(荷载)和间接作用。本规范仅对荷载和温度作用作出规定,有关可变荷载的规定同样适用于温度作用。
条文说明
1.0.4 结构上的作用是指能使结构产生效应(结构或构件的内力、应力、位移、应变、裂缝等)的各种原因的总称。直接作用是指作用在结构上的力集(包括集中力和分布力),习惯上统称为荷载,如永久荷载、活荷载、吊车荷载、雪荷载、风荷载以及偶然荷载等。间接作用是指那些不是直接以力集的形式出现的作用,如地基变形、混凝土收缩和徐变、焊接变形、温度变化以及地震等引起的作用等。
本次修订增加了温度作用的规定,因此本规范涉及的内容范围也由直接作用(荷载)扩充到间接作用。考虑到设计人员的习惯和使用方便,在规范条文中规定对于可变荷载的规定同样适用于温度作用,这样,在后面的条文的用词中涉及温度作用有关内容时不再区分作用与荷载,统一以荷载来表述。
对于其他间接作用,目前尚不具备条件列入本规范。尽管在本规范中没有给出各类间接作用的规定,但在设计中仍应根据实际可能出现的情况加以考虑。
对于位于地震设防地区的建筑结构,地震作用是必须考虑的主要作用之一。由于《建筑抗震设计规范》GB 50011已经对地震作用作了相应规定,本规范不再涉及。
1.0.5 建筑结构设计中涉及的荷载,除应符合本规范的规定外,尚应符合国家现行有关标准的规定。
条文说明
1.0.5 除本规范中给出的荷载外,在某些工程中仍有一些其他性质的荷载需要考虑,例如塔桅结构上结构构件、架空线、拉绳表面的裹冰荷载,由《高耸结构设计规范》GB 50135规定,储存散料的储仓荷载由《钢筋混凝土筒仓设计规范》GB 50077规定,地下构筑物的水压力和土压力由《给水排水工程构筑物结构设计规范》GB 50069规定,烟囱结构的温差作用由《烟囱设计规范》GB 50051规定,设计中应按相应的规范执行。
术语和符号
2.1 术 语
2.1.1 永久荷载 permanent load
在结构使用期间,其值不随时间变化,或其变化与平均值相比可以忽略不计,或其变化是单调的并能趋于限值的荷载。
2.1.2 可变荷载 variable load
在结构使用期间,其值随时间变化,且其变化与平均值相比不可以忽略不计的荷载。
2.1.3 偶然荷载 accidental load
在结构设计使用年限内不一定出现,而一旦出现其量值很大.且持续时间很短的荷载。
2.1.4 荷载代表值 representative values of a load
设计中用以验算极限状态所采用的荷载量值,例如标准值、组合值、频遇值和准永久值。
2.1.5 设计基准期 design reference period
为确定可变荷载代表值而选用的时间参数。
2.1.6 标准值 characteristic value/nominal value
荷载的基本代表值,为设计基准期内最大荷载统计分布的特征值(例如均值、众值、中值或某个分位值)。
2.1.7 组合值 combination value
对可变荷载,使组合后的荷载效应在设计基准期内的超越概率,能与该荷载单独出现时的相应概率趋于一致的荷载值;或使组合后的结构具有统一规定的可靠指标的荷载值。
2.1.8 频遇值 frequent value
对可变荷载,在设计基准期内,其超越的总时间为规定的较小比率或超越频率为规定频率的荷载值。
2.1.9 准永久值 quasi-permanent value
对可变荷载,在设计基准期内,其超越的总时间约为设计基准期一半的荷载值。
2.1.10 荷载设计值 design value of a load
荷载代表值与荷载分项系数的乘积。
2.1.11 荷载效应 load effect
由荷载引起结构或结构构件的反应,例如内力、变形和裂缝等。
2.1.12 荷载组合 load combination
按极限状态设计时,为保证结构的可靠性而对同时出现的各种荷载设计值的规定。
2.1.13 基本组合 fundamental combination
承载能力极限状态计算时,永久荷载和可变荷载的组合。
2.1.14 偶然组合 accidental combination
承载能力极限状态计算时永久荷载、可变荷载和一个偶然荷载的组合,以及偶然事件发生后受损结构整体稳固性验算时永久荷载与可变荷载的组合。
2.1.15 标准组合 characteristic/nominal combination
正常使用极限状态计算时,采用标准值或组合值为荷载代表值的组合。
2.1.16 频遇组合 frequent combination
正常使用极限状态计算时,对可变荷载采用频遇值或准永久值为荷载代表值的组合。
2.1.17 准永久组合 quasi-permanent combination
正常使用极限状态计算时,对可变荷载采用准永久值为荷载代表值的组合。
2.1.18 等效均布荷载 equivalent uniform live load
结构设计时,楼面上不连续分布的实际荷载,一般采用均布荷载代替;等效均布荷载系指其在结构上所得的荷载效应能与实际的荷载效应保持一致的均布荷载。
2.1.19 从属面积 tributary area
考虑梁、柱等构件均布荷载折减所采用的计算构件负荷的楼面面积。
2.1.20 动力系数 dynamic coefficient
承受动力荷载的结构或构件,当按静力设计时采用的等效系数,其值为结构或构件的最大动力效应与相应的静力效应的比值。
2.1.21 基本雪压 reference snow pressure
雪荷载的基准压力,一般按当地空旷平坦地面上积雪自重的观测数据,经概率统计得出50年一遇最大值确定。
2.1.22 基本风压 reference wind pressure
风荷载的基准压力,一般按当地空旷平坦地面上10m高度处10min平均的风速观测数据,经概率统计得出50年一遇最大值确定的风速,再考虑相应的空气密度,按贝努利(Bernoulli)公式(E.2.4)确定的风压。
2.1.23 地面粗糙度 terrain roughness
风在到达结构物以前吹越过2km范围内的地面时,描述该地面上不规则障碍物分布状况的等级。
2.1.24 温度作用 thermal action
结构或结构构件中由于温度变化所引起的作用。
2.1.25 气温 shade air temperature
在标准百叶箱内测量所得按小时定时记录的温度。
2.1.26 基本气温 reference air temperature
气温的基准值,取50年一遇月平均最高气温和月平均最低气温,根据历年最高温度月内最高气温的平均值和最低温度月内最低气温的平均值经统计确定。
2.1.27 均匀温度 uniform temperature
在结构构件的整个截面中为常数且主导结构构件膨胀或收缩的温度。
2.1.28 初始温度 initial temperature
结构在施工某个特定阶段形成整体约束的结构系统时的温度,也称合拢温度。
条文说明
术语和符号是根据现行国家标准《工程结构设计基本术语和通用符号》GBJ 132、《建筑结构设计术语和符号标准》GB/T 50083 的规定,并结合本规范的具体情况给出的。
本次修订在保持原有术语符号基本不变的情况下,增加了与温度作用相关的术语,如温度作用、气温、基本气温、均匀温度以及初始温度等,增加了横风向与扭转风振、温度作用以及偶然荷载相关的符号。
2.2 符 号



条文说明
术语和符号是根据现行国家标准《工程结构设计基本术语和通用符号》GBJ 132、《建筑结构设计术语和符号标准》GB/T 50083 的规定,并结合本规范的具体情况给出的。
本次修订在保持原有术语符号基本不变的情况下,增加了与温度作用相关的术语,如温度作用、气温、基本气温、均匀温度以及初始温度等,增加了横风向与扭转风振、温度作用以及偶然荷载相关的符号。
荷载分类和荷载组合
3.1 荷载分类和荷载代表值
3.1.1 建筑结构的荷载可分为下列三类:
1 永久荷载,包括结构自重、土压力、预应力等。
2 可变荷载,包括楼面活荷载、屋面活荷载和积灰荷载、吊车荷载、风荷载、雪荷载、温度作用等。
3 偶然荷载,包括爆炸力、撞击力等。
条文说明
3.1.1 《工程结构可靠性设计统一标准》GB 50153指出,结构上的作用可按随时间或空间的变异分类,还可按结构的反应性质分类,其中最基本的是按随时间的变异分类。在分析结构可靠度时,它关系到概率模型的选择;在按各类极限状态设计时,它还关系到荷载代表值及其效应组合形式的选择。
本规范中的永久荷载和可变荷载,类同于以往所谓的恒荷载和活荷载;而偶然荷载也相当于50年代规范中的特殊荷载。
土压力和预应力作为永久荷载是因为它们都是随时间单调变化而能趋于限值的荷载,其标准值都是依其可能出现的最大值来确定。在建筑结构设计中,有时也会遇到有水压力作用的情况,对水位不变的水压力可按永久荷载考虑,而水位变化的水压力应按可变荷载考虑。
地震作用(包括地震力和地震加速度等)由《建筑抗震设计规范》GB 50011具体规定。
偶然荷载,如撞击、爆炸等是由各部门以其专业本身特点,一般按经验确定采用。本次修订增加了偶然荷载一章,偶然荷载的标准值可按该章规定的方法确定采用。
3.1.2 建筑结构设计时,应按下列规定对不同荷载采用不同的代表值:
1 对永久荷载应采用标准值作为代表值;
2 对可变荷载应根据设计要求采用标准值、组合值、频遇值或准永久值作为代表值;
3 对偶然荷载应按建筑结构使用的特点确定其代表值。
条文说明
3.1.2 结构设计中采用何种荷载代表将直接影响到荷载的取值和大小,关系结构设计的安全,要以强制性条文给以规定。
虽然任何荷载都具有不同性质的变异性,但在设计中,不可能直接引用反映荷载变异性的各种统计参数,通过复杂的概率运算进行具体设计。因此,在设计时,除了采用能便于设计者使用的设计表达式外,对荷载仍应赋予一个规定的量值,称为荷载代表值。荷载可根据不同的设计要求,规定不同的代表值,以使之能更确切地反映它在设计中的特点。本规范给出荷载的四种代表值:标准值、组合值、频遇值和准永久值。荷载标准值是荷载的基本代表值,而其他代表值都可在标准值的基础上乘以相应的系数后得出。
荷载标准值是指其在结构的使用期间可能出现的最大荷载值。由于荷载本身的随机性,因而使用期间的最大荷载也是随机变量,原则上也可用它的统计分布来描述。按《工程结构可靠性设计统一标准》GB 50153的规定,荷载标准值统一由设计基准期最大荷载概率分布的某个分位值来确定,设计基准期统一规定为50年,而对该分位值的百分位未作统一规定。
因此,对某类荷载,当有足够资料而有可能对其统计分布作出合理估计时,则在其设计基准期最大荷载的分布上,可根据协议的百分位,取其分位值作为该荷载的代表值,原则上可取分布的特征值(例如均值、众值或中值),国际上习惯称之为荷载的特征值(Characteristic value)。实际上,对于大部分自然荷载,包括风雪荷载,习惯上都以其规定的平均重现期来定义标准值,也即相当于以其重现期内最大荷载的分布的众值为标准值。
目前,并非对所有荷载都能取得充分的资料,为此,不得不从实际出发,根据已有的工程实践经验,通过分析判断后,协议一个公称值(Nominal value)作为代表值。在本规范中,对按这两种方式规定的代表值统称为荷载标准值。
3.1.3 确定可变荷载代表值时应采用50年设计基准期。
条文说明
3.1.3 在确定各类可变荷载的标准值时,会涉及出现荷载最大值的时域问题,本规范统一采用一般结构的设计使用年限50年作为规定荷载最大值的时域,在此也称之为设计基准期。采用不同的设计基准期,会得到不同的可变荷载代表值,因而也会直接影响结构的安全,必须以强制性条文予以确定。设计人员在按本规范的原则和方法确定其他可变荷载时,也应采用50年设计基准期,以便与本规范规定的分项系数、组合值系数等参数相匹配。
3.1.4 荷载的标准值,应按本规范各章的规定采用。
条文说明
3.1.4 本规范所涉及的荷载,其标准值的取值应按本规范各章的规定采用。本规范提供的荷载标准值,若属于强制性条款,在设计中必须作为荷载最小值采用;若不属于强制性条款,则应由业主认可后采用,并在设计文件中注明。
3.1.5 承载能力极限状态设计或正常使用极限状态按标准组合设计时,对可变荷载应按规定的荷载组合采用荷载的组合值或标准值作为其荷载代表值。可变荷载的组合值,应为可变荷载的标准值乘以荷载组合值系数。
条文说明
3.1.5 当有两种或两种以上的可变荷载在结构上要求同时考虑时,由于所有可变荷载同时达到其单独出现时可能达到的最大值的概率极小,因此,除主导荷载(产生最大效应的荷载)仍可以其标准值为代表值外,其他伴随荷载均应采用相应时段内的最大荷载,也即以小于其标准值的组合值为荷载代表值,而组合值原则上可按相应时段最大荷载分布中的协议分位值(可取与标准值相同的分位值)来确定。
国际标准对组合值的确定方法另有规定,它出于可靠指标一致性的目的,并采用经简化后的敏感系数α,给出两种不同方法的组合值系数表达式。在概念上这种方式比同分位值的表达方式更为合理,但在研究中发现,采用不同方法所得的结果对实际应用来说,并没有明显的差异,考虑到目前实际荷载取样的局限性,因此本规范暂时不明确组合值的确定方法,主要还是在工程设计的经验范围内,偏保守地加以确定。
3.1.6 正常使用极限状态按频遇组合设计时,应采用可变荷载的频遇值或准永久值作为其荷载代表值;按准永久组合设计时,应采用可变荷载的准永久值作为其荷载代表值。可变荷载的频遇值,应为可变荷载标准值乘以频遇值系数。可变荷载准永久值,应为可变荷载标准值乘以准永久值系数。
条文说明
3.1.6 荷载的标准值是在规定的设计基准期内最大荷载的意义上确定的,它没有反映荷载作为随机过程而具有随时间变异的特性。当结构按正常使用极限状态的要求进行设计时,例如要求控制房屋的变形、裂缝、局部损坏以及引起不舒适的振动时,就应从不同的要求出发,来选择荷载的代表值。
在可变荷载Q的随机过程中,荷载超过某水平Qx的表示方式,国际标准对此建议有两种:
1 用超过Qx的总持续时间Tx=Σti,或其与设计基准期T的比值μx=Tx/T来表示,见图1(a)。图1(b)给出的是可变荷载Q在非零时域内任意时点荷载Q*的概率分布函数FQ*(Q),超越Qx的概率为P*可按下式确定:
P*=1-FQ*(Qx)
对于各态历经的随机过程,μx可按下式确定:

对于与时间有关联的正常使用极限状态,荷载的代表值均可考虑按上述方式取值。例如允许某些极限状态在一个较短的持续时间内被超过,或在总体上不长的时间内被超过,可以采用较小的μx值(建议不大于0.1)计算荷载频遇值Qf作为荷载的代表值,它相当于在结构上时而出现的较大荷载值,但总是小于荷载的标准值。对于在结构上经常作用的可变荷载,应以准永久值为代表值,相应的μx值建议取0.5,相当于可变荷载在整个变化过程中的中间值。

表值可考虑按上述方式取值,国际标准建议将此作为确定频遇值的另一种方式,尤其是当结构振动时涉及人的舒适性、影响非结构构件的性能和设备的使用功能的极限状态,但是国际标准关于跨阈率的取值目前并没有具体的建议。
按严格的统计定义来确定频遇值和准永久值目前还比较困难,本规范所提供的这些代表值,大部分还是根据工程经验并参考国外标准的相关内容后确定的。对于有可能再划分为持久性和临时性两类的可变荷载,可以直接引用荷载的持久性部分,作为荷载准永久值取值的依据。
3.2 荷载组合
3.2.1 建筑结构设计应根据使用过程中在结构上可能同时出现的荷载,按承载能力极限状态和正常使用极限状态分别进行荷载组合,并应取各自的最不利的组合进行设计。
条文说明
3.2.1、3.2.2 当整个结构或结构的一部分超过某一特定状态,而不能满足设计规定的某一功能要求时,则称此特定状态为结构对该功能的极限状态。设计中的极限状态往往以结构的某种荷载效应,如内力、应力、变形、裂缝等超过相应规定的标志为依据。根据设计中要求考虑的结构功能,结构的极限状态在总体上可分为两大类,即承载能力极限状态和正常使用极限状态。对承载能力极限状态,一般是以结构的内力超过其承载能力为依据;对正常使用极限状态,一般是以结构的变形、裂缝、振动参数超过设计允许的限值为依据。在当前的设计中,有时也通过结构应力的控制来保证结构满足正常使用的要求,例如地基承载应力的控制。
对所考虑的极限状态,在确定其荷载效应时,应对所有可能同时出现的诸荷载作用加以组合,求得组合后在结构中的总效应。考虑荷载出现的变化性质,包括出现与否和不同的作用方向,这种组合可以多种多样,因此还必须在所有可能组合中,取其中最不利的一组作为该极限状态的设计依据。
3.2.2 对于承载能力极限状态,应按荷载的基本组合或偶然组合计算荷载组合的效应设计值,并应采用下列设计表达式进行设计:


条文说明
3.2.3 对于承载能力极限状态的荷载组合,可按《工程结构可靠性设计统一标准》GB 50153-2008的规定,根据所考虑的设计状况,选用不同的组合;对持久和短暂设计状况,应采用基本组合,对偶然设计状况,应采用偶然组合。
在承载能力极限状态的基本组合中,公式(3.2.3-1)和公式(3.2.3-2)给出了荷载效应组合设计值的表达式,由于直接涉及结构的安全性,故要以强制性条文规定。建立表达式的目的是保证在各种可能出现的荷载组合情况下,通过设计都能使结构维持在相同的可靠度水平上。必须注意,规范给出的表达式都是以荷载与荷载效应有线性关系为前提,对于明显不符合该条件的情况,应在各本结构设计规范中对此作出相应的补充规定。这个原则同样适用于正常使用极限状态的各个组合的表达式。
在应用公式(3.2.3-1)时,式中的
为诸可变荷载效应中其设计值为控制其组合为最不利者,当设计者无法判断时,可轮次以各可变荷载效应
为
,选其中最不利的荷载效应组合为设计依据,这个过程建议由计算机程序的运算来完成。
GB 50009-2001修订时,增加了结构的自重占主要荷载时,由公式(3.2.3-2)给出由永久荷载效应控制的组合设计值。考虑这个组合式后可以避免可靠度可能偏低的后果;虽然过去在有些结构设计规范中,也曾为此专门给出某些补充规定,例如对某些以自重为主的构件采用提高重要性系数、提高屋面活荷载的设计规定,但在实际应用中,总不免有挂一漏万的顾虑。采用公式(3.2.3-2)后,可在结构设计规范中撤销这些补充的规定,同时也避免了永久荷载为主的结构安全度可能不足的后果。
在应用公式(3.2.3-2)的组合式时,对可变荷载,出于简化的目的,也可仅考虑与结构自重方向一致的竖向荷载,而忽略影响不大的横向荷载。此外,对某些材料的结构,可考虑自身的特点,由各结构设计规范自行规定,可不采用该组合式进行校核。
考虑到简化规则缺乏理论依据,现在结构分析及荷载组合基本由计算机软件完成,简化规则已经用得很少,本次修订取消原规范第3.2.4条关于一般排架、框架结构基本组合的简化规则。在方案设计阶段,当需要用手算初步进行荷载效应组合计算时,仍允许采用对所有参与组合的可变荷载的效应设计值,乘以一个统一的组合系数0.9的简化方法。
必须指出,条文中给出的荷载效应组合值的表达式是采用各项可变荷载效应叠加的形式,这在理论上仅适用于各项可变荷载的效应与荷载为线性关系的情况。当涉及非线性问题时,应根据问题性质,或按有关设计规范的规定采用其他不同的方法。
GB 50009-2001修订时,摈弃了原规范“遇风组合”的惯例,即只有在可变荷载包含风荷载时才考虑组合值系数的方法,而要求基本组合中所有可变荷载在作为伴随荷载时,都必须以其组合值为代表值。对组合值系数,除风荷载取
外,对其他可变荷载,目前建议统一取
。但为避免与以往设计结果有过大差别,在任何情况下,暂时建议不低于频遇值系数。
参照《工程结构可靠性设计统一标准》GB 50153-2008,本次修订引入了可变荷载考虑结构设计使用年限的调整系数
。引入可变荷载考虑结构设计使用年限调整系数的目的,是为解决设计使用年限与设计基准期不同时对可变荷载标准值的调整问题。当设计使用年限与设计基准期不同时,采用调整系数
对可变荷载的标准值进行调整。
设计基准期是为统一确定荷载和材料的标准值而规定的年限,它通常是一个固定值。可变荷载是一个随机过程,其标准值是指在结构设计基准期内可能出现的最大值,由设计基准期最大荷载概率分布的某个分位值来确定。
设计使用年限是指设计规定的结构或结构构件不需要进行大修即可按其预定目的使用的时期,它不是一个固定值,与结构的用途和重要性有关。设计使用年限长短对结构设计的影响要从荷载和耐久性两个方面考虑。设计使用年限越长,结构使用中荷载出现“大值”的可能性越大,所以设计中应提高荷载标准值;相反,设计使用年限越短,结构使用中荷载出现“大值”的可能性越小,设计中可降低荷载标准值,以保持结构安全和经济的一致性。耐久性是决定结构设计使用年限的主要因素,这方面应在结构设计规范中考虑。
3.2.4 基本组合的荷载分项系数,应按下列规定采用:
1 永久荷载的分项系数应符合下列规定:
1)当永久荷载效应对结构不利时,对由可变荷载效应控制的组合应取1.2,对由永久荷载效应控制的组合应取1.35;
2)当永久荷载效应对结构有利时,不应大于1.0。
2 可变荷载的分项系数应符合下列规定:
1)对标准值大于4kN/m2的工业房屋楼面结构的活荷载,应取1.3;
2)其他情况,应取1.4。
3 对结构的倾覆、滑移或漂浮验算,荷载的分项系数应满足有关的建筑结构设计规范的规定。
条文说明
3.2.4 荷载效应组合的设计值中,荷载分项系数应根据荷载不同的变异系数和荷载的具体组合情况(包括不同荷载的效应比),以及与抗力有关的分项系数的取值水平等因素确定,以使在不同设计情况下的结构可靠度能趋于一致。但为了设计上的方便,将荷载分成永久荷载和可变荷载两类,相应给出两个规定的系数
和
。这两个分项系数是在荷载标准值已给定的前提下,使按极限状态设计表达式设计所得的各类结构构件的可靠指标,与规定的目标可靠指标之间,在总体上误差最小为原则,经优化后选定的。
《建筑结构设计统一标准》GBJ 68-84编制组曾选择了14种有代表性的结构构件;针对永久荷载与办公楼活荷载、永久荷载与住宅活荷载以及永久荷载与风荷载三种简单组合情况进行分析,并在
=1.1、1.2、1.3和
=1.1、1.2、1.3、1.4、1.5、1.6共3×6组方案中,选得一组最优方 案为
=1.2和
=1.4。但考虑到前提条件的局限性,允许在特殊的情况下作合理的调整,例如对于标准值大于4kN/m2的工业楼面活荷载,其变异系数一般较小,此时从经济上考虑,可取
=1.3。
分析表明,当永久荷载效应与可变荷载效应相比很大时,若仍采用
=1.2,则结构的可靠度就不能达到目标值的要求,因此,在本规范公式(3.2.3-2)给出的由永久荷载效应控制的设计组合值中,相应取
=1.35。
分析还表明,当永久荷载效应与可变荷载效应异号时,若仍采用
=1.2,则结构的可靠度会随永久荷载效应所占比重的增大而严重降低,此时,宜取小于1.0的系数。但考虑到经济效果和应用方便的因素,建议取
=1.0。地下水压力作为永久荷载考虑时,由于受地表水位的限制,其分项系数一般建议取1.0。
在倾覆、滑移或漂浮等有关结构整体稳定性的验算中,永久荷载效应一般对结构是有利的,荷载分项系数一般应取小于1.0的值。虽然各结构标准已经广泛采用分项系数表达方式,但对永久荷载分项系数的取值,如地下水荷载的分项系数,各地方有差异,目前还不可能采用统一的系数。因此,在本规范中原则上不规定与此有关的分项系数的取值,以免发生矛盾。当在其他结构设计规范中对结构倾覆、滑移或漂浮的验算有具体规定时,应按结构设计规范的规定执行,当没有具体规定时,对永久荷载分项系数应按工程经验采用不大于1.0的值。
3.2.5 可变荷载考虑设计使用年限的调整系数γL应按下列规定采用:
1 楼面和屋面活荷载考虑设计使用年限的调整系数γL应按表3.2.5采用。


条文说明
3.2.5 本条为本次修订增加的内容,规定了可变荷载设计使用年限调整系数的具体取值。
对于风、雪荷载,可通过选择不同重现期的值来考虑设计使用年限的变化。本规范在附录E除了给出重现期为50年(设计基准期)的基本风压和基本雪压外,也给出了重现期为10年和100年的风压和雪压值,可供选用。对于吊车荷载,由于其有效荷载是核定的,与使用时间没有太大关系。对温度作用,由于是本次规范修订新增内容,还没有太多设计经验,考虑设计使用年限的调整尚不成熟。因此,本规范引入的《工程结构可靠性设计统一标准》GB 50153-2008表A.1.9可变荷载调整系数
的具体数据,仅限于楼面和屋面活荷载。
根据表1计算结果,对表3.2.5中所列以外的其他设计使用年限对应的
值,按线性内插计算是可行的。
荷载标准值可控制的活荷载是指那些不会随时间明显变化的荷载,如楼面均布活荷载中的书库、储藏室、机房、停车库,以及工业楼面均布活荷载等。
3.2.6 本次修订针对结构承载能力计算和偶然事件发生后受损结构整体稳固性验算分别给出了偶然组合效应设计值的计算公式。
对于偶然设计状况(包括撞击、爆炸、火灾事故的发生),均应采用偶然组合进行设计。偶然荷载的特点是出现的概率很小,而一旦出现,量值很大,往往具有很大的破坏作用,甚至引起结构与起因不成比例的连续倒塌。我国近年因撞击或爆炸导致建筑物倒塌的事件时有发生,加强建筑物的抗连续倒塌设计刻不容缓。目前美国、欧洲、加拿大、澳大利亚等有关规范都有关于建筑结构抗连续倒塌设计的规定。原规范只是规定了偶然荷载效应的组合原则,本规范分别给出了承载能力计算和整体稳定验算偶然荷载效应组合的设计值的表达式。
偶然荷载效应组合的表达式主要考虑到:(1)由于偶然荷载标准值的确定往往带有主观和经验的因素,因而设计表达式中不再考虑荷载分项系数,而直接采用规定的标准值为设计值;(2)对偶然设计状况,偶然事件本身属于小概率事件,两种不相关的偶然事件同时发生的概率更小,所以不必同时考虑两种或两种以上偶然荷载;(3)偶然事件的发生是一个强不确定性事件,偶然荷载的大小也是不确定的,所以实际情况下偶然荷载值超过规定设计值的可能性是存在的,按规定设计值设计的结构仍然存在破坏的可能性;但为保证人的生命安全,设计还要保证偶然事件发生后受损的结构能够承担对应于偶然设计状况的永久荷载和可变荷载。所以,表达式分别给出了偶然事件发生时承载能力计算和发生后整体稳固性验算两种不同的情况。
设计人员和业主首先要控制偶然荷载发生的概率或减小偶然荷载的强度,其次才是进行抗连续倒塌设计。抗连续倒塌设计有多种方法,如直接设计法和间接设计法等。无论采用直接方法还是间接方法,均需要验算偶然荷载下结构的局部强度及偶然荷载发生后结构的整体稳固性,不同的情况采用不同的荷载组合。
3.2.7~3.2.10 对于结构的正常使用极限状态设计,过去主要是验算结构在正常使用条件下的变形和裂缝,并控制它们不超过限值。其中,与之有关的荷载效应都是根据荷载的标准值确定的。实际上,在正常使用的极限状态设计时,与状态有关的荷载水平,不一定非以设计基准期内的最大荷载为准,应根据所考虑的正常使用具体条件来考虑。参照国际标准,对正常使用极限状态的设计,当考虑短期效应时,可根据不同的设计要求,分别采用荷载的标准组合或频遇组合,当考虑长期效应时,可采用准永久组合。频遇组合系指永久荷载标准值、主导可变荷载的频遇值与伴随可变荷载的准永久值的效应组合。
可变荷载的准永久值系数仍按原规范的规定采用;频遇值系数原则上应按本规范第3.1.6条的条文说明中的规定,但由于大部分可变荷载的统计参数并不掌握,规范中采用的系数目前是按工程经验经判断后给出。
此外,正常使用极限状态要求控制的极限标志也不一定仅限于变形、裂缝等常见现象,也可延伸到其他特定的状态,如地基承载应力的设计控制,实质上是控制地基的沉陷,因此也可归入这一类。
与基本组合中的规定相同,对于标准、频遇及准永久组合,其荷载效应组合的设计值也仅适用于各项可变荷载效应与荷载为线性关系的情况。
永久荷载
4.0.1 永久荷载应包括结构构件、围护构件、面层及装饰、固定设备、长期储物的自重,土压力、水压力,以及其他需要按永久荷载考虑的荷载。
条文说明
4.0.1 本章为本次修订新增的内容,主要是为了完善规范的章节划分,并与国外标准保持一致。本章内容主要由原规范第3.1.3条扩充而来。
民用建筑二次装修很普遍,而且增加的荷载较大,在计算面层及装饰自重时必须考虑二次装修的自重。
固定设备主要包括:电梯及自动扶梯,采暖、空调及给排水设备,电器设备,管道、电缆及其支架等。
4.0.2 结构自重的标准值可按结构构件的设计尺寸与材料单位体积的自重计算确定。
4.0.3 一般材料和构件的单位自重可取其平均值,对于自重变异较大的材料和构件,自重的标准值应根据对结构的不利或有利状态,分别取上限值或下限值。常用材料和构件单位体积的自重可按本规范附录A采用。
条文说明
4.0.2、4.0.3 结构或非承重构件的自重是建筑结构的主要永久荷载,由于其变异性不大,而且多为正态分布,一般以其分布的均值作为荷载标准值,由此,即可按结构设计规定的尺寸和材料或结构构件单位体积的自重(或单位面积的自重)平均值确定。对于自重变异性较大的材料,如现场制作的保温材料、混凝土薄壁构件等,尤其是制作屋面的轻质材料,考虑到结构的可靠性,在设计中应根据该荷载对结构有利或不利,分别取其自重的下限值或上限值。在附录A中,对某些变异性较大的材料,都分别给出其自重的上限和下限值。
对于在附录A中未列出的材料或构件的自重,应根据生产厂家提供的资料或设计经验确定。
4.0.4 固定隔墙的自重可按永久荷载考虑,位置可灵活布置的隔墙自重应按可变荷载考虑。
条文说明
4.0.4 可灵活布置的隔墙自重按可变荷载考虑时,可换算为等效均布荷载,换算原则在本规范表5.1.1注6中规定。
楼面和屋面活荷载
5.1 民用建筑楼面均布活荷载
5.1.1 民用建筑楼面均布活荷载的标准值及其组合值系数、频遇值系数和准永久值系数的取值,不应小于表5.1.1的规定。



注:1 本表所给各项活荷载适用于一般使用条件,当使用荷载较大、情况特殊或有专门要求时,应按实际情况采用;
2 第6项书库活荷载当书架高度大于2m时,书库活荷载尚应按每米书架高度不小于2.5kN/m2确定;
3 第8项中的客车活荷载仅适用于停放载人少于9人的客车;消防车活荷载适用于满载总重为300kN的大型车辆;当不符合本表的要求时,应将车轮的局部荷载按结构效应的等效原则,换算为等效均布荷载;
4 第8项消防车活荷载,当双向板楼盖板跨介于3m×3m~6m×6m之间时,应按跨度线性插值确定;
5 第12项楼梯活荷载,对预制楼梯踏步平板,尚应桉1.5kN集中荷载验算;
6 本表各项荷载不包括隔墙自重和二次装修荷载;对固定隔墙的自重应按永久荷载考虑,当隔墙位置可灵活自由布置时,非固定隔墙的自重应取不小于1/3的每延米长墙重(kN/m)作为楼面活荷载的附加值(kN/m2))计入,且附加值不应小于1.0kN/m2。
条文说明
5.1.1 作为强制性条文,本次修订明确规定表5.1.1中列入的民用建筑楼面均布活荷载的标准值及其组合值系数、频遇值系数和准永久值系数为设计时必须遵守的最低要求。如设计中有特殊需要,荷载标准值及其组合值、频遇值和准永久值系数的取值可以适当提高。
本次修订,对不同类别的楼面均布活荷载,除调整和增加个别项目外,大部分的标准值仍保持原有水平。主要修订内容为:
1)提高教室活荷载标准值。原规范教室活荷载取值偏小,目前教室除传统的讲台、课桌椅外,投影仪、计算机,音响设备、控制柜等多媒体教学设备显著增加;班级学生人数可能出现超员情况。本次修订将教室活荷载取值由2.0kN/m2提高至2.5kN/m2。
2)增加运动场的活荷载标准值。现行规范中尚未包括体育馆中运动场的活荷载标准值。运动场除应考虑举办运动会、开闭幕式、大型集会等密集人流的活动外,还应考虑跑步、跳跃等冲击力的影响。本次修订运动场活荷载标准值取为4.0kN/m2。
3)第8项的类别修改为汽车通道及“客车”停车库,明确本项荷载不适用于消防车的停车库;增加了板跨为3m×3m的双向板楼盖停车库活荷载标准值。在原规范中,对板跨小于6m×6m的双向板楼盖和柱网小于6m×6m的无梁楼盖的消防车活荷载未作出具体规定。由于消防车活荷载本身较大,对结构构件截面尺寸、层高与经济性影响显著,设计人员使用不方便,故在本次修订中予以增加。
根据研究与大量试算,在表注4中明确规定板跨在3m×3m至6m×6m之间的双向板,可以按线性插值方法确定活荷载标准值。
对板上有覆土的消防车活荷载,明确规定可以考虑覆土的影响,一般可在原消防车轮压作用范围的基础上,取扩散角为35°,以扩散后的作用范围按等效均布方法确定活荷载标准值。新增加附录B,给出常用板跨消防车活荷载覆土厚度折减系数。
4)提高原规范第10项第1款浴室和卫生间的活荷载标准值。近年来,在浴室、卫生间中安装浴缸、坐便器等卫生设备的情况越来越普遍,故在本次修订中,将浴室和卫生间的活荷载统一规定为2.5kN/m2。
5)楼梯单列一项,提高除多层住宅外其他建筑楼梯的活荷载标准值。在发生特殊情况时,楼梯对于人员疏散与逃生的安全性具有重要意义。汶川地震后,楼梯的抗震构造措施已经大大加强。在本次修订中,除了使用人数较少的多层住宅楼梯活荷载仍按2.0kN/m2取值外,其余楼梯活荷载取值均改为3.5kN/m2。
在《荷载暂行规范》规结1-58中,民用建筑楼面活荷载取值是参照当时的苏联荷载规范并结合我国具体情况,按经验判断的方法来确定的。《工业与民用建筑结构荷载规范》TJ 9-74修订前,在全国一定范围内对办公室和住宅的楼面活荷载进行了调查。当时曾对4个城市(北京、兰州、成都和广州)的606间住宅和3个城市(北京、兰州和广州)的258间办公室的实际荷载作了测定。按楼板内弯矩等效的原则,将实际荷载换算为等效均布荷载,经统计计算,分别得出其平均值为1.051kN/m2和1.402kN/m2,标准差为0.23kN/m2和0.219kN/m2;按平均值加两倍标准差的标准荷载定义,得出住宅和办公室的标准活荷载分别为1.513kN/m2和1.84kN/m2。但在规结1-58中对办公楼允许按不同情况可取1.5kN/m2或2kN/m2进行设计,而且较多单位根据当时的设计实践经验取1.5kN/m2,而只对兼作会议室的办公楼可提高到2kN/m2。对其他用途的民用楼面,由于缺乏足够数据,一般仍按实际荷载的具体分析,并考虑当时的设计经验,在原规范的基础上适当调整后确定。
《建筑结构荷载规范》GBJ 9-87根据《建筑结构统一设计标准》GBJ 68-84对荷载标准值的定义,重新对住宅、办公室和商店的楼面活荷载作了调查和统计,并考虑荷载随空间和时间的变异性,采用了适当的概率统计模型。模型中直接采用房间面积平均荷载来代替等效均布荷载,这在理论上虽然不很严格,但对结果估计不会有严重影响,而调查和统计工作却可得到很大的简化。
楼面活荷载按其随时间变异的特点,可分持久性和临时性两部分。持久性活荷载是指楼面上在某个时段内基本保持不变的荷载,例如住宅内的家具、物品,工业房屋内的机器、设备和堆料,还包括常住人员自重。这些荷载,除非发生一次搬迁,一般变化不大。临时性活荷载是指楼面上偶尔出现短期荷载,例如聚会的人群、维修时工具和材料的堆积、室内扫除时家具的集聚等。
对持续性活荷载Li的概率统计模型,可根据调查给出荷载变动的平均时间间隔τ及荷载的统计分布,采用等时段的二项平稳随机过程(图3)。

对临时性活荷载Lr由于持续时间很短,要通过调查确定荷载在单位时间内出现次数的平均率及其荷载值的统计分布,实际上是有困难的。为此,提出一个勉强可以代替的方法,就是通过对用户的查询,了解到最近若干年内一次最大的临时性荷载值,以此作为时段内的最大荷载Lrs,并作为荷载统计的基础。对Lr也采用与持久性活荷载相同的概率模型(图4)。

出于分析上的方便,对各类活荷载的分布类型采用了极值Ⅰ型。根据Lr和Lrs的统计参数,分别求出50年最大荷载值LiT和LrT的统计分布和参数。再根据Tukstra的组合原则,得出50年内总荷载最大值LT的统计参数。在1977年以后的三年里,曾对全国某些城市的办公室、住宅和商店的活荷载情况进行了调查,其中:在全国25个城市实测了133栋办公楼共2201间办公室,总面积为63700m2,同时调查了317栋用户的搬迁情况;对全国10个城市的住宅实测了556间,总为7000m2,同时调查了229户的搬迁情况;在全国10个城市实测了21家百货商店共214个柜台,总面积为23700m2。
表2中的Lk系指《建筑结构荷载规范》GBJ 9-87中给出的活荷载的标准值。按《建筑结构可靠度设计统一标准》GB 50068的规定,标准值应为设计基准期50年内荷载最大值分布的某一个分位值。虽然没有对分位值的百分数作具体规定,但对性质类同的可变荷载,应尽量使其取值在保证率上保持相同的水平。从表5.1.1中可见,若对办公室而言,Lk=1.5kN/m2,它相当于LT的均值μLt 加1.5倍的标准差σLT,其中1.5系数指保证率系数α。若假设LT的分布仍为极值Ⅰ型,则与α对应的保证率为92.1%,也即Lk取92.1%的分位值。以此为标准,则住宅的活荷载标准值就偏低较多。鉴于当时调查时的住宅荷载还是偏高的实际情况,因此原规范仍保持以往的取值。但考虑到工程界普遍的意见,认为对于建设工程量比较大的住宅和办公楼来说,其荷载标准值与国外相比显然偏低,又鉴于民用建筑的楼面活荷载今后的变化趋势也难以预测,因此,在《建筑结构荷载规范》GB 50009-2001修订时,楼面活荷载的最小值规定为2.0kN/m2。

关于其他类别的荷载,由于缺乏系统的统计资料,仍按以往的设计经验,并参考国际标准化组织1986年颁布的《居住和公共建筑的使用和占用荷载》ISO 2103而加以确定。
对藏书库和档案库,根据70年代初期的调查,其荷载一般为3.5kN/m2左右,个别超过4kN/m2,而最重的可达5.5kN/m2(按书架高2.3m,净距0.6m,放7层精装书籍估计)。GBJ9-87修订时参照ISO 2103的规定采用为5kN/m2,并在表注中又给出按书架每米高度不少于2.5kN/m2的补充规定。对于采用密集柜的无过道书库规定荷载标准值为12kN/m2。
客车停车库及车道的活荷载仅考虑由小轿车、吉普车、小型旅行车(载人少于9人)的车轮局部荷载以及其他必要的维修设备荷载。在ISO 2103中,停车库活荷载标准值取2.5kN/m2。按荷载最不利布置核算其等效均布荷载后,表明该荷载值只适用于板跨不小于6m的双向板或无梁楼盖。对国内目前常用的单向板楼盖,当板跨不小于2m时,应取4.0kN/m2比较合适。当结构情况不符合上述条件时,可直接按车轮局部荷载计算楼板内力,局部荷载取4.5kN,分布在0.2m×0.2m的局部面积上。该局部荷载也可作为验算结构局部效应的依据(如抗冲切等)。对其他车的车库和车道,应按车辆最大轮压作为局部荷载确定。
目前常见的中型消防车总质量小于15t,重型消防车总质量一般在(20~30)t。对于住宅、宾馆等建筑物,灭火时以中型消防车为主,当建筑物总高在30m以上或建筑物面积较大时,应考虑重型消防车。消防车楼面活荷载按等效均布活荷载确定,本次修订对消防车活荷载进行了更加广泛的研究和计算,扩大了楼板跨度的取值范围,考虑了覆土厚度影响。计算中选用的消防车为重型消防车,全车总重300kN,前轴重为60kN,后轴重为2×120kN,有2个前轮与4个后轮,轮压作用尺寸均为0.2m×0.6m。选择的楼板跨度为2m~4m的单向板和跨度为3m~6m的双向板。计算中综合考虑了消防车台数、楼板跨度、板长宽比以及覆土厚度等因素的影响,按照荷载最不利布置原则确定消防车位置,采用有限元软件分析了在消防车轮压作用下不同板跨单向板和双向板的等效均布活荷载值。
根据单向板和双向板的等效均布活荷载值计算结果,本次修订规定板跨在3m至6m之间的双向板,活荷载可根据板跨按线性插值确定。当单向板楼盖板跨介于2m~4m之间时,活荷载可按跨度在(35~25)kN/m2范围内线性插值确定。
当板顶有覆土时,可根据覆土厚度对活荷载进行折减,在新增的附录B中,给出了不同板跨、不同覆土厚度的活荷载折减系数。
在计算折算覆土厚度的公式(B.0.2)中,假定覆土应力扩散角为35°,常数1.43为tan35°的倒数。使用者可以根据具体情况采用实际的覆土应力扩散角θ ,按此式计算折算覆土厚度。
对于消防车不经常通行的车道,也即除消防站以外的车道,适当降低了其荷载的频遇值和准永久值系数。
对民用建筑楼面可根据在楼面上活动的人和设施的不同状况,可以粗略将其标准值分成以下七个档次:
(1)活动的人很少Lk=2.0kN/m2;
(2)活动的人较多且有设备Lk=2.5kN/m2;
(3)活动的人很多且有较重的设备Lk=3.0kN/m2;
(4)活动的人很集中,有时很挤或有较重的设备Lk=3.5kN/m2;
(5)活动的性质比较剧烈Lk=4.0kN/m2;
(6)储存物品的仓库Lk=5.0kN/m2;
(7)有大型的机械设备Lk=(6~7.5)kN/m2。
对于在表5.1.1中没有列出的项目可对照上述类别和档次选用,但当有特别重的设备时应另行考虑。
作为办公楼的荷载还应考虑会议室、档案室和资料室等的不同要求,一般应在(2.0~2.5)kN/m2范围内采用。
对于洗衣房、通风机房以及非固定隔墙的楼面均布活荷载,均系参照国内设计经验和国外规范的有关内容酌情增添的。其中非固定隔墙的荷载应按活荷载考虑,可采用每延米长度的墙重(kN/m)的1/3作为楼面活荷载的附加值(kN/m2),该附加值建议不小于1.0kN/m2,但对于楼面活荷载大于4.0kN/m2的情况,不小于0.5kN/m2。
走廊、门厅和楼梯的活荷载标准值一般应按相连通房屋的活荷载标准值采用,但对有可能出现密集人流的情况,活荷载标准值不应低于3.5kN/m2。可能出现密集人流的建筑主要是指学校、公共建筑和高层建筑的消防楼梯等。
5.1.2 设计楼面梁、墙、柱及基础时,本规范表5.1.1中楼面活荷载标准值的折减系数取值不应小于下列规定:
1 设计楼面梁时:
1)第1(1)项当楼面梁从属面积超过25m2时,应取0.9;
2)第1(2)~7项当楼面梁从属面积超过50m2时,应取0.9;
3)第8项对单向板楼盖的次梁和槽形板的纵肋应取0.8,对单向板楼盖的主梁应取0.6,对双向板楼盖的梁应取0.8;
4)第9~13项应采用与所属房屋类别相同的折减系数。
2 设计墙、柱和基础时:
1)第1(1)项应按表5.1.2规定采用;
2)第1(2)~7项应采用与其楼面梁相同的折减系数;
3)第8项的客车,对单向板楼盖应取0.5,对双向板楼盖和无梁楼盖应取0.8;
4)第9~13项应采用与所属房屋类别相同的折减系数。
注:楼面梁的从属面积应按梁两侧各延伸二分之一梁间距的范围内的实际面积确定。
条文说明
5.1.2 作为强制性条文,本次修订明确规定本条列入的设计楼面梁、墙、柱及基础时的楼面均布活荷载的折减系数,为设计时必须遵守的最低要求。
作用在楼面上的活荷载,不可能以标准值的大小同时布满在所有的楼面上,因此在设计梁、墙、柱和基础时,还要考虑实际荷载沿楼面分布的变异情况,也即在确定梁、墙、柱和基础的荷载标准值时,允许按楼面活荷载标准值乘以折减系数。
折减系数的确定实际上是比较复杂的,采用简化的概率统计模型来解决这个问题还不够成熟。目前除美国规范是按结构部位的影响面积来考虑外,其他国家均按传统方法,通过从属面积来虑荷载折减系数。对于支撑单向板的梁,其从属面积为梁两侧各延伸二分之一的梁间距范围内的面积;对于支撑双向板的梁,其从属面积由板面的剪力零线围成。对于支撑梁的柱,其从属面积为所支撑梁的从属面积的总和;对于多层房屋,柱的从属面积为其上部所有柱从属面积的总和。

类别采用的折减系数改用
。对第1(2)~8项的建筑类别,直接按楼面梁的折减系数,而不另考虑按楼层的折减。这与ISO 2103相比略为保守,但与以往的设计经验比较接近。
停车库及车道的楼面活荷载是根据荷载最不利布置下的等效均布荷载确定,因此本条文给出的折减系数,实际上也是根据次梁、主梁或柱上的等效均布荷载与楼面等效均布荷载的比值确定。
本次修订,设计墙、柱和基础时针对消防车的活荷载的折减不再包含在本强制性条文中,单独列为第5.1.3条,便于设计人员灵活掌握。

5.1.3 设计墙、柱时,本规范表5.1.1中第8项的消防车活荷载可按实际情况考虑;设计基础时可不考虑消防车荷载。常用板跨的消防车活荷载按覆土厚度的折减系数可按附录B规定采用。
条文说明
5.1.3 消防车荷载标准值很大,但出现概率小,作用时间短。在墙、柱设计时应容许作较大的折减,由设计人员根据经验确定折减系数。在基础设计时,根据经验和习惯,同时为减少平时使用时产生的不均匀沉降,允许不考虑消防车通道的消防车活荷载。
5.1.4 楼面结构上的局部荷载可按本规范附录C的规定,换算为等效均布活荷载。
5.2 工业建筑楼面活荷载
5.2.1 工业建筑楼面在生产使用或安装检修时,由设备、管道、运输工具及可能拆移的隔墙产生的局部荷载,均应按实际情况考虑,可采用等效均布活荷载代替。对设备位置固定的情况,可直接按固定位置对结构进行计算,但应考虑因设备安装和维修过程中的位置变化可能出现的最不利效应。工业建筑楼面堆放原料或成品较多、较重的区域,应按实际情况考虑;一般的堆放情况可按均布活荷载或等效均布活荷载考虑。
注:1 楼面等效均布活荷载,包括计算次梁、主梁和基础时的楼面活荷载,可分别按本规范附录C的规定确定;
2 对于一般金工车间、仪器仪表生产车间、半导体器件车间、棉纺织车间、轮胎准备车间和粮食加工车间,当缺乏资料时,可按本规范附录D采用。
条文说明
5.2.1 本规范附录C的方法主要是为确定楼面等效均布活荷载而制订的。为了简化,在方法上作了一些假设:计算等效均布荷载时统一假定结构的支承条件都为简支,并按弹性阶段分析内力。这对实际上为非简支的结构以及考虑材料处于弹塑性阶段的设计会有一定的设计误差。
计算板面等效均布荷载时,还必须明确板面局部荷载实际作用面的尺寸。作用面一般按矩形考虑,从而可确定荷载传递到板轴心面处的计算宽度,此时假定荷载按45°扩散线传递。
板面等效均布荷载按板内分布弯矩等效的原则确定,也即在实际的局部荷载作用下在简支板内引起的绝对最大的分布弯矩,使其等于在等效均布荷载作用下在该简支板内引起的最大分布弯矩作为条件。所谓绝对最大是指在设计时假定实际荷载的作用位置是在对板最不利的位置上。
在局部荷载作用下,板内分布弯矩的计算比较复杂,一般可参考有关的计算手册。对于边长比大于2的单向板,本规范附录c中给出更为具体的方法。在均布荷载作用下,单向板内分布弯矩沿板宽方向是均匀分布的,因此可按单位宽度的简支板来计算其分布弯矩;在局部荷载作用下,单向板内分布弯矩沿板宽方向不再是均匀分布,而是在局部荷载处具有最大值,并逐渐向宽度两侧减小,形成一个分布宽度。现以均布荷载代替,为使板内分布弯矩等效,可相应确定板的有效分布宽度。在本规范附录C中,根据计算结果,给出了五种局部荷载情况下有效分布宽度的近似公式,从而可直接按公式(C.0.4-1)确定单向板的等效均布活荷载。
不同用途的工业建筑,其工艺设备的动力性质不尽相同。对一般情况,荷载中应考虑动力系数1.05~1.1;对特殊的专用设备和机器,可提高到1.2~1.3。
本次修订增加固定设备荷载计算原则,增加原料、成品堆放荷载计算原则。
5.2.2 工业建筑楼面(包括工作平台)上无设备区域的操作荷载,包括操作人员、一般工具、零星原料和成品的自重,可按均布活荷载2.0kN/m2考虑。在设备所占区域内可不考虑操作荷载和堆料荷载。生产车间的楼梯活荷载,可按实际情况采用,但不宜小于3.5kN/m2。生产车间的参观走廊活荷载,可采用3.5kN/m2。
条文说明
5.2.2 操作荷载对板面一般取2kN/m2。对堆料较多的车间,如金工车间,操作荷载取2.5kN/m2。有的车间,例如仪器仪表装配车间,由于生产的不均衡性,某个时期的成品、半成品堆放特别严重,这时可定为4kN/m2。还有些车间,其荷载基本上由堆料所控制,例如粮食加工厂的拉丝车间、轮胎厂的准备车间、纺织车间的齿轮室等。
操作荷载在设备所占的楼面面积内不予考虑。
本次修订增加设备区域内可不考虑操作荷载和堆料荷载的规定,增加参观走廊活荷载。
5.2.3 工业建筑楼面活荷载的组合值系数、频遇值系数和准永久值系数除本规范附录D中给出的以外,应按实际情况采用;但在任何情况下,组合值和频遇值系数不应小于0.7,准永久值系数不应小于0.6。
5.3 屋面活荷载
5.3.1 房屋建筑的屋面,其水平投影面上的屋面均布活荷载的标准值及其组合值系数、频遇值系数和准永久值系数的取值,不应小于表5.3.1的规定。
条文说明
5.3.1 作为强制性条文,本次修订明确规定表5.3.1中列入的屋面均布活荷载的标准值及其组合值系数、频遇值系数和准永久值系数为设计时必须遵守的最低要求。
对不上人的屋面均布活荷载,以往规范的规定是考虑在使用阶段作为维修时所必需的荷载,因而取值较低,统一规定为0.3kN/m2。后来在屋面结构上,尤其是钢筋混凝土屋面上,出现了较多的事故,原因无非是屋面超重、超载或施工质量偏低。特别对无雪地区,按过低的屋面活荷载设计,就更容易发生质量事故。因此,为了进一步提高屋面结构的可靠度,在GBJ 9-87中将不上人的钢筋混凝土屋面活荷载提高到0.5kN/m2。根据原颁布的GBJ 68-84,对永久荷载和可变荷载分别采用不同的荷载分项系数以后,荷载以自重为主的屋面结构可靠度相对又有所下降。为此,GBJ 9-87有区别地适当提高其屋面活荷载的值为0.7kN/m2。
GB 50009-2001修订时,补充了以恒载控制的不利组合式,而屋面活荷载中主要考虑的仅是施工或维修荷载,故将原规范项次1中对重屋盖结构附加的荷载值0.2kN/m2取消,也不再区分屋面性质,统一取为0.5kN/m2。但在不同材料的结构设计规范中,尤其对于轻质屋面结构,当出于设计方面的历史经验而有必要改变屋面荷载的取值时,可由该结构设计规范自行规定,但不得低于0.3kN/m2。
关于屋顶花园和直升机停机坪的荷载是参照国内设计经验和国外规范有关内容确定的。
本次修订增加了屋顶运动场地的活荷载标准值。随着城市建设的发展,人民的物质文化生活水平不断提高,受到土地资源的限制,出现了屋面作为运动场地的情况,故在本次修订中新增屋顶运动场活荷载的内容。参照体育馆的运动场,屋顶运动场地的活荷载值为4.0kN/m2。

5.3.2 屋面直升机停机坪荷载应按下列规定采用:
1 屋面直升机停机坪荷载应按局部荷载考虑,或根据局部荷载换算为等效均布荷载考虑。局部荷载标准值应按直升机实际最大起飞重量确定,当没有机型技术资料时,可按表5.3.2的规定选用局部荷载标准值及作用面积。

2 屋面直升机停机坪的等效均布荷载标准值不应低于5.0kN/m2。
3 屋面直升机停机坪荷载的组合值系数应取0.7,频遇值系数应取0.6,准永久值系数应取0。
5.3.3 不上人的屋面均布活荷载,可不与雪荷载和风荷载同时组合。
5.4 屋面积灰荷载
5.4.1 设计生产中有大量排灰的厂房及其邻近建筑时,对于具有一定除尘设施和保证清灰制度的机械、冶金、水泥等的厂房屋面,其水平投影面上的屋面积灰荷载标准值及其组合值系数、频遇值系数和准永久值系数,应分别按表5.4.1-1和表5.4.1-2采用。
条文说明
5.4.1 屋面积灰荷载是冶金、铸造、水泥等行业的建筑所特有的问题。我国早已注意到这个问题,各设计、生产单位也积累了一定的经验和数据。在制订TJ 9-74前,曾对全国15个冶金企业的25个车间,13个机械工厂的18个铸造车间及10个水泥厂的27个车间进行了一次全面系统的实际调查。调查了各车间设计时所依据的积灰荷载、现场的除尘装置和实际清灰制度,实测了屋面不同部位、不同灰源距离、不同风向下的积灰厚度,并计算其平均日积灰量,对灰的性质及其重度也作了研究。
调查结果表明,这些工业建筑的积灰问题比较严重,而且其性质也比较复杂。影响积灰的主要因素是:除尘装置的使用维修情况、清灰制度执行情况、风向和风速、烟囱高度、屋面坡度和屋面挡风板等。对积灰特别严重或情况特殊的工业厂房屋面积灰荷载应根据实际情况确定。
确定积灰荷载只有在工厂设有一般的除尘装置,且能坚持正常的清灰制度的前提下才有意义。对一般厂房,可以做到(3~6)个月清灰一次。对铸造车间的冲天炉附近,因积灰速度较快,积灰范围不大,可以做到按月清灰一次。 调查中所得的实测平均日积灰量列于表3中。

对积灰取样测定了灰的天然重度和饱和重度,以其平均值作为灰的实际重度,用以计算积灰周期内的最大积灰荷载。按灰源类别不同,分别得出其计算重度(表4)。



5.4.2 对于屋面上易形成灰堆处,当设计屋面板、檩条时,积灰荷载标准值宜乘以下列规定的增大系数:
1 在高低跨处两倍于屋面高差但不大于6.0m的分布宽度内取2.0;
2 在天沟处不大于3.0m的分布宽度内取1.4。
条文说明
5.4.2 易于形成灰堆的屋面处,其积灰荷载的增大系数可参照雪荷载的屋面积雪分布系数的规定来确定。
5.4.3 积灰荷载应与雪荷载或不上人的屋面均布活荷载两者中的较大值同时考虑。
条文说明
5.4.3 对有雪地区,积灰荷载应与雪荷载同时考虑。此外,考虑到雨季的积灰有可能接近饱和,此时的积灰荷载的增值为偏于安全,可通过不上人屋面活荷载来补偿。
5.5 施工和检修荷载及栏杆荷载
5.5.1 施工和检修荷载应按下列规定采用:
1 设计屋面板、檩条、钢筋混凝土挑檐、悬挑雨篷和预制小梁时,施工或检修集中荷载标准值不应小于1.0kN,并应在最不利位置处进行验算;
2 对于轻型构件或较宽的构件,应按实际情况验算,或应加垫板、支撑等临时设施;
3 计算挑檐、悬挑雨篷的承载力时,应沿板宽每隔1.0m取一个集中荷载;在验算挑檐、悬挑雨篷的倾覆时,应沿板宽每隔2.5m~3.0m取一个集中荷载。
条文说明
5.5.1 设计屋面板、檩条、钢筋混凝土挑檐、雨篷和预制小梁时,除了按第5.3.1条单独考虑屋面均布活荷载外,还应另外验算在施工、检修时可能出现在最不利位置上,由人和工具自重形成的集中荷载。对于宽度较大的挑檐和雨篷,在验算其承载力时,为偏于安全,可沿其宽度每隔1.0m考虑有一个集中荷载;在验算其倾覆时,可根据实际可能的情况,增大集中荷载的间距,一般可取(2.5~3.0)m。
地下室顶板等部位在建造施工和使用维修时,往往需要运输、堆放大量建筑材料与施工机具,因施工超载引起建筑物楼板开裂甚至破坏时有发生,应该引起设计与施工人员的重视。在进行首层地下室顶板设计时,施工活荷载一般不小于4.0kN/m2,但可以根据情况扣除尚未施工的建筑地面做法与隔墙的自重,并在设计文件中给出相应的详细规定。
5.5.2 楼梯、看台、阳台和上人屋面等的栏杆活荷载标准值,不应小于下列规定:
1 住宅、宿舍、办公楼、旅馆、医院、托儿所、幼儿园,栏杆顶部的水平荷载应取1.0kN/m;
2 学校、食堂、剧场、电影院、车站、礼堂、展览馆或体育场,栏杆顶部的水平荷载应取1.0 kN/m,竖向荷载应取1.2kN/m,水平荷载与竖向荷载应分别考虑。
条文说明
5.5.2 作为强制性条文,本次修订明确规定栏杆活荷载的标准值为设计时必须遵守的最低要求。
本次修订时,考虑到楼梯、看台、阳台和上人屋面等的栏杆在紧急情况下对人身安全保护的重要作用,将住宅、宿舍、办公楼、旅馆、医院、托儿所、幼儿园等的栏杆顶部水平荷载从0.5kN/m提高至1.0kN/m。对学校、食堂、剧场、电影院、车站、礼堂、展览馆或体育场等的栏杆,除了将顶部水平荷载提高至1.0kN/m外,还增加竖向荷载1.2kN/m。参照《城市桥梁设计荷载标准》CJJ 77-98对桥上人行道栏杆的规定,计算桥上人行道栏杆时,作用在栏杆扶手上的竖向活荷载采用1.2kN/m,水平向外活荷载采用1.0kN/m。两者应分别考虑,不应同时作用。
5.5.3 施工荷载、检修荷载及栏杆荷载的组合值系数应取0.7,频遇值系数应取0.5,准永久值系数应取0。
5.6 动力系数
5.6.1 建筑结构设计的动力计算,在有充分依据时,可将重物或设备的自重乘以动力系数后,按静力计算方法设计。
5.6.2 搬运和装卸重物以及车辆启动和刹车的动力系数,可采用1.1~1.3;其动力荷载只传至楼板和梁。
5.6.3 直升机在屋面上的荷载,也应乘以动力系数,对具有液压轮胎起落架的直升机可取1.4;其动力荷载只传至楼板和梁。
吊车荷载
6.1 吊车竖向和水平荷载
6.1.1 吊车竖向荷载标准值,应采用吊车的最大轮压或最小轮压。
条文说明
6.1.1 按吊车荷载设计结构时,有关吊车的技术资料(包括吊车的最大或最小轮压)都应由工艺提供。多年实践表明,由各工厂设计的起重机械,其参数和尺寸不太可能完全与该标准保持一致。因此,设计时仍应直接参照制造厂当时的产品规格作为设计依据。
选用的吊车是按其工作的繁重程度来分级的,这不仅对吊车本身的设计有直接的意义,也和厂房结构的设计有关。国家标准《起重机设计规范》GB 3811-83是参照国际标准《起重设备分级》ISO 4301-1980的原则,重新划分了起重机的工作级别。在考虑吊车繁重程度时,它区分了吊车的利用次数和荷载大小两种因素。按吊车在使用期内要求的总工作循环次数分成10个利用等级,又按吊车荷载达到其额定值的频繁程度分成4个载荷状态(轻、中、重、特重)。根据要求的利用等级和载荷状态,确定吊车的工作级别,共分8个级别作为吊车设计的依据。
这样的工作级别划分在原则上也适用于厂房的结构设计,虽然根据过去的设计经验,在按吊车荷载设计结构时,仅参照吊车的载荷状态将其划分为轻、中、重和超重4级工作制,而不考虑吊车的利用因素,这样做实际上也并不会影响到厂房的结构设计,但是,在执行国家标准《起重机设计规范》GB 3811-83以来,所有吊车的生产和定货,项目的工艺设计以及土建原始资料的提供,都以吊车的工作级别为依据,因此在吊车荷载的规定中也相应改用按工作级别划分。采用的工作级别是按表5与过去的工作制等级相对应的。

6.1.2 吊车纵向和横向水平荷载,应按下列规定采用:
1 吊车纵向水平荷载标准值,应按作用在一边轨道上所有刹车轮的最大轮压之和的10%采用;该项荷载的作用点位于刹车轮与轨道的接触点,其方向与轨道方向一致。
2 吊车横向水平荷载标准值,应取横行小车重量与额定起重量之和的百分数,并应乘以重力加速度,吊车横向水平荷载标准值的百分数应按表6.1.2采用。

3 吊车横向水平荷载应等分于桥架的两端,分别由轨道上的车轮平均传至轨道,其方向与轨道垂直,并应考虑正反两个方向的刹车情况。
注:1 悬挂吊车的水平荷载应由支撑系统承受;设计该支撑系统时,尚应考虑风荷载与悬挂吊车水平荷载的组合;
2 手动吊车及电动葫芦可不考虑水平荷载。
条文说明
6.1.2 吊车的水平荷载分纵向和横向两种,分别由吊车的大车和小车的运行机构在启动或制动时引起的惯性力产生。惯性力为运行重量与运行加速度的乘积,但必须通过制动轮与钢轨间的摩擦传递给厂房结构。因此,吊车的水平荷载取决于制动轮的轮压和它与钢轨间的滑动摩擦系数,摩擦系数一般可取0.14。
在规范TJ 9-74中,吊车纵向水平荷载取作用在一边轨道上所有刹车轮最大轮压之和的10%,虽比理论值为低,但经长期使用检验,尚未发现有问题。太原重机学院曾对1台300t中级工作制的桥式吊车进行了纵向水平荷载的测试,得出大车制动力系数为0.084~0.091,与规范规定值比较接近。因此,纵向水平荷载的取值仍保持不变。

如考虑小车制动轮数占总轮数之半,则理论上α应取0.07,但TJ 9-74当年对软钩吊车取α不小于0.05,对硬钩吊车取α为0.10,并规定该荷载仅由一边轨道上各车轮平均传递到轨顶,方向与轨道垂直,同时考虑正反两个方向。 经浙江大学、太原重机学院及原第一机械工业部第一设计院等单位,在3个地区对5个厂房及12个露天栈桥的额定起重量为5t~75t的中级工作制桥式吊车进行了实测。实测结果表明:小车制动力的上限均超过规范的规定值,而且横向水平荷载系数α往往随吊车起重量的减小而增大,这可能是由于司机对起重量大的吊车能控制以较低的运行速度所致。根据实测资料分别给出5t~75t吊车上小车制动力的统计参数,见表6。若对小车制动力的标准值按保证率99.9%取值,则,由此得出系数α,除5t吊车明显偏大外,其他约在0.08~0.11之间。经综合分析比较,将吊车额定起重量按大小分成3个组别,分别规定了软钩吊车的横向水平荷载系数为0.12,0.10和0.08。
对于夹钳、料耙、脱锭等硬钩吊车,由于使用频繁,运行速度高,小车附设的悬臂结构使起吊的重物不能自由摆动等原因,以致制动时产生较大的惯性力。TJ 9-74规范规定它的横向水平荷载虽已比软钩吊车大一倍,但与实测相比还是偏低,曾对10t夹钳吊车进行实测,实测的制动力为规范规定值的1.44倍。此外,硬钩吊车的另一个问题是卡轨现象严重。综合上述情况,GBJ 9-87已将硬钩吊车的横向水平荷载系数α提高为0.2。

经对13个车间和露天栈桥的小车制动力实测数据进行分析,表明吊车制动轮与轨道之间的摩擦力足以传递小车制动时产生的制动力。小车制动力是由支承吊车的两边相应的承重结构共同承受,并不是TJ 9-74规范中所认为的仅由一边轨道传递横向水平荷载。经对实测资料的统计分析,当两边柱的刚度相等时,小车制动力的横向分配系数多数为0.45/0.55,少数为0.4/0.6,个别为0.3/0.7,平均为0.474/0.526。为了计算方便,GBJ 9-87规范已建议吊车的横向水平荷载在两边轨道上平等分配,这个规定与欧美的规范也是一致的。
6.2 多台吊车的组合
6.2.1 计算排架考虑多台吊车竖向荷载时,对单层吊车的单跨厂房的每个排架,参与组合的吊车台数不宜多于2台;对单层吊车的多跨厂房的每个排架,不宜多于4台;对双层吊车的单跨厂房宜按上层和下层吊车分别不多于2台进行组合;对双层吊车的多跨厂房宜按上层和下层吊车分别不多于4台进行组合,且当下层吊车满载时,上层吊车应按空载计算;上层吊车满载时,下层吊车不应计入。考虑多台吊车水平荷载时,对单跨或多跨厂房的每个排架,参与组合的吊车台数不应多于2台。
注:当情况特殊时,应按实际情况考虑。
条文说明
6.2.1 设计厂房的吊车梁和排架时,考虑参与组合的吊车台数是根据所计算的结构构件能同时产生效应的吊车台数确定。它主要取决于柱距大小和厂房跨间的数量,其次是各吊车同时集聚在同一柱距范围内的可能性。根据实际观察,在同一跨度内,2台吊车以邻接距离运行的情况还是常见的,但3台吊车相邻运行却很罕见,即使发生,由于柱距所限,能产生影响的也只是2台。因此,对单跨厂房设计时最多考虑2台吊车。
对多跨厂房,在同一柱距内同时出现超过2台吊车的机会增加。但考虑隔跨吊车对结构的影响减弱,为了计算上的方便,容许在计算吊车竖向荷载时,最多只考虑4台吊车。而在计算吊车水平荷载时,由于同时制动的机会很小,容许最多只考虑2台吊车。
本次修订增加了双层吊车组合的规定;当下层吊车满载时,上层吊车只考虑空载的工况;当上层吊车满载时,下层吊车不应同时作业,不予考虑。
6.2.2 计算排架时,多台吊车的竖向荷载和水平荷载的标准值,应乘以表6.2.2中规定的折减系数。
条文说明
6.2.2 TJ 9-74规范对吊车荷载,无论是由2台还是4台吊车引起的,都按同时满载,且其小车位置都按同时处于最不利的极限工作位置上考虑。根据在北京、上海、沈阳、鞍山、大连等地的实际观察调查,实际上这种最不利的情况是不可能出现的。对不同工作制的吊车,其吊车载荷有所不同,即不同吊车有各自的满载概率,而2台或4台同时满载,且小车又同时处于最不利位置的概率就更小。因此,本条文给出的折减系数是从概率的观点考虑多台吊车共同作用时的吊车荷载效应组合相对于最不利效应的折减。
为了探讨多台吊车组合后的折减系数,在编制GBJ 68-84时,曾在全国3个地区9个机械工厂的机械加工、冲压、装配和铸造车间,对额定起重量为2t~50t的轻、中、重级工作制的57台吊车做了吊车竖向荷载的实测调查工作。根据所得资料,经整理并通过统计分析,根据分析结果表明,吊车荷载的折减系数与吊车工作的载荷状态有关,随吊车工作载荷状态由轻级到重级而增大;随额定起重量的增大而减小;同跨2台和相邻跨2台的差别不大。在对竖向吊车荷载分析结果的基础上,并参考国外规范的规定,本条文给出的折减系数值还是偏于保守的;并将此规定直接引用到横向水平荷载的折减。GB 50009-2001修订时,在参与组合的吊车数量上,插入了台数为3的可能情况。
双层吊车的吊车荷载折减系数可以参照单层吊车的规定采用。

6.3 吊车荷载的动力系数
6.3.1 当计算吊车梁及其连接的承载力时,吊车竖向荷载应乘以动力系数。对悬挂吊车(包括电动葫芦)及工作级别A1~A5的软钩吊车,动力系数可取1.05;对工作级别为A6~A8的软钩吊车、硬钩吊车和其他特种吊车,动力系数可取为1.1。
条文说明
6.3.1 吊车竖向荷载的动力系数,主要是考虑吊车在运行时对吊车梁及其连接的动力影响。根据调查了解,产生动力的主要因素是吊车轨道接头的高低不平和工件翻转时的振动。从少量实测资料来看,其量值都在1.2以内。TJ 9-74规范对钢吊车梁取1.1,对钢筋混凝土吊车梁按工作制级别分别取1.1,1.2和1.3。在前苏联荷载规范
中,不分材料,仅对重级工作制的吊车梁取动力系数1.1。GBJ 9-87修订时,主要考虑到吊车荷载分项系数统一按可变荷载分项系数1.4取值后,相对于以往的设计而言偏高,会影响吊车梁的材料用量。在当时对吊车梁的实际动力特性不甚清楚的前提下,暂时采用略为降低的值1.05和1.1,以弥补偏高的荷载分项系数。
TJ 9-74规范当时对横向水平荷载还规定了动力系数,以计算重级工作制的吊车梁上翼缘及其制动结构的强度和稳定性以及连接的强度,这主要是考虑在这类厂房中,吊车在实际运行过程中产生的水平卡轨力。产生卡轨力的原因主要在于吊车轨道不直或吊车行驶时的歪斜,其大小与吊车的制造、安装、调试和使用期间的维护等管理因素有关。在下沉的条件下,不应出现严重的卡轨现象,但实际上由于生产中难以控制的因素,尤其是硬钩吊车,经常产生较大的卡轨力,使轨道被严重啃蚀,有时还会造成吊车梁与柱连接的破坏。假如采用按吊车的横向制动力乘以所谓动力系数的方式来规定卡轨力,在概念上是不够清楚的。鉴于目前对卡轨力的产生机理、传递方式以及在正常条件下的统计规律还缺乏足够的认识,因此在取得更为系统的实测资料以前,还无法建立合理的计算模型,给出明确的设计规定。TJ 9-74规范中关于这个问题的规定,已从本规范中撤销,由各结构设计规范和技术标准根据自身特点分别自行规定。
6.4 吊车荷载的组合值、频遇值及准永久值
6.4.1 吊车荷载的组合值系数、频遇值系数及准永久值系数可按表6.4.1中的规定采用。

6.4.2 厂房排架设计时,在荷载准永久组合中可不考虑吊车荷载;但在吊车梁按正常使用极限状态设计时,宜采用吊车荷载的准永久值。
条文说明
6.4.2 处于工作状态的吊车,一般很少会持续地停留在某一个位置上,所以在正常条件下,吊车荷载的作用都是短时间的。但当空载吊车经常被安置在指定的某个位置时,计算吊车梁的长期荷载效应可按本条文规定的准永久值采用。
雪 荷 载
7.1 雪荷载标准值及基本雪压
7.1.1 屋面水平投影面上的雪荷载标准值应按下式计算:

条文说明
7.1.1 影响结构雪荷载大小的主要因素是当地的地面积雪自重和结构上的积雪分布,它们直接关系到雪荷载的取值和结构安全,要以强制性条文规定雪荷载标准值的确定方法。
7.1.2 基本雪压应采用按本规范规定的方法确定的50年重现期的雪压;对雪荷载敏感的结构,应采用100年重现期的雪压。
条文说明
7.1.2 基本雪压的确定方法和重现期直接关系到当地基本雪压值的大小,因而也直接关系到建筑结构在雪荷载作用下的安全,必须以强制性条文作规定。确定基本雪压的方法包括对雪压观测场地、观测数据以及统计方法的规定,重现期为50年的雪压即为传统意义上的50年一遇的最大雪压,详细方法见本规范附录E。对雪荷载敏感的结构主要是指大跨、轻质屋盖结构,此类结构的雪荷载经常是控制荷载,极端雪荷载作用下的容易造成结构整体破坏,后果特别严重,应此基本雪压要适当提高,采用100年重现期的雪压。
本规范附录E表E.5中提供的50年重现期的基本雪压值是根据全国672个地点的基本气象台(站)的最大雪压或雪深资料,按附录E规定的方法经统计得到的雪压。本次修订在原规范数据的基础上,补充了全国各台站自1995年至2008年的年极值雪压数据,进行了基本雪压的重新统计。根据统计结果,新疆和东北部分地区的基本雪压变化较大,如新疆的阿勒泰基本雪压由1.25增加到1.65,伊宁由1.0增加到1.4,黑龙江的虎林由0.7增加到1.4。近几年西北、东北及华北地区出现了历史少见的大雪天气,大跨轻质屋盖结构工程因雪灾遭受破坏的事件时有发生,应引起设计人员的足够重视。
我国大部分气象台(站)收集的都是雪深数据,而相应的积雪密度数据又不齐全。在统计中,当缺乏平行观测的积雪密度时,均以当地的平均密度来估算雪压值。
各地区的积雪的平均密度按下述取用:东北及新疆北部地区的平均密度取150kg/m3;华北及西北地区取130kg/m3,其中青海取120kg/m3;淮河、秦岭以南地区一般取150kg/m3,其中江西、浙江取200kg/m3。
年最大雪压的概率分布统一按极值Ⅰ型考虑,具体计算可按本规范附录E的规定。我国基本雪压分布图具有如下特点:
1)新疆北部是我国突出的雪压高值区。该区由于冬季受北冰洋南侵的冷湿气流影响,雪量丰富,且阿尔泰山、天山等山脉对气流有阻滞和抬升作用,更利于降雪。加上温度低,积雪可以保持整个冬季不融化,新雪覆老雪,形成了特大雪压。在阿尔泰山区域雪压值达1.65kN/m2。
2)东北地区由于气旋活动频繁,并有山脉对气流的抬升作用,冬季多降雪天气,同时因气温低,更有利于积雪。因此大兴安岭及长白山区是我国又一个雪压高值区。黑龙江省北部和吉林省东部的广泛地区,雪压值可达0.7kN/m2以上。但是吉林西部和辽宁北部地区,因地处大兴安岭的东南背风坡,气流有下沉作用,不易降雪,积雪不多,雪压不大。
3)长江中下游及淮河流域是我国稍南地区的一个雪压高值区。该地区冬季积雪情况不很稳定,有些年份一冬无积雪,而有些年份在某种天气条件下,例如寒潮南下,到此区后冷暖空气僵持,加上水汽充足,遇较低温度,即降下大雪,积雪很深,也带来雪灾。1955年元旦,江淮一带降大雪,南京雪深达51cm,正阳关达52cm,合肥达40cm。1961年元旦,浙江中部降大雪,东阳雪深达55cm,金华达45cm。江西北部以及湖南一些地点也会出现(40~50)cm以上的雪深。因此,这一地区不少地点雪压达(0.40~0.50)kN/m2。但是这里的积雪期是较短的,短则1、2天,长则10来天。
4)川西、滇北山区的雪压也较高。因该区海拔高,温度低,湿度大,降雪较多而不易融化。但该区的河谷内,由于落差大,高度相对低和气流下沉增温作用,积雪就不多。
5)华北及西北大部地区,冬季温度虽低,但水汽不足,降水量较少,雪压也相应较小,一般为(0.2~0.3)kN/m2。西北干旱地区,雪压在0.2kN/m2以下。该区内的燕山、太行山、祁连山等山脉,因有地形的影响,降雪稍多,雪压可在0.3kN/m2以上。
6)南岭、武夷山脉以南,冬季气温高,很少降雪,基本无积雪。
对雪荷载敏感的结构,例如轻型屋盖,考虑到雪荷载有时会远超过结构自重,此时仍采用雪荷载分项系数为1.40,屋盖结构的可靠度可能不够,因此对这种情况,建议将基本雪压适当提高,但这应由有关规范或标准作具体规定。
7.1.3 全国各城市的基本雪压值应按本规范附录E中表E.5重现期R为50年的值采用。当城市或建设地点的基本雪压值在本规范表E.5中没有给出时,基本雪压值应按本规范附录E规定的方法,根据当地年最大雪压或雪深资料,按基本雪压定义,通过统计分析确定,分析时应考虑样本数量的影响。当地没有雪压和雪深资料时,可根据附近地区规定的基本雪压或长期资料,通过气象和地形条件的对比分析确定;也可比照本规范附录E中附图E.6.1全国基本雪压分布图近似确定。
7.1.4 山区的雪荷载应通过实际调查后确定。当无实测资料时,可按当地邻近空旷平坦地面的雪荷载值乘以系数1.2 采用。
条文说明
7.1.4 对山区雪压未开展实测研究仍按原规范作一般性的分析估计。在无实测资料的情况下,规范建议比附近空旷地面的基本雪压增大20%采用。
7.1.5 雪荷载的组合值系数可取0.7;频遇值系数可取0.6;准永久值系数应按雪荷载分区I、Ⅱ和Ⅲ的不同,分别取0.5、0.2和0;雪荷载分区应按本规范附录E.5或附图E.6.2的规定采用。
7.2 屋面积雪分布系数
7.2.1 屋面积雪分布系数应根据不同类别的屋面形式,按表7.2.1采用。
条文说明
7.2.1 屋面积雪分布系数就是屋面水平投影面积上的雪荷载Sh与基本雪压So的比值,实际也就是地面基本雪压换算为屋面雪荷载的换算系数。它与屋面形式、朝向及风力等有关。
我国与前苏联、加拿大、北欧等国相比,积雪情况不甚严重,积雪期也较短。因此本规范根据以往的设计经验,参考国际标准ISO 4355及国外有关资料,对屋面积雪分布仅概括地规定了典型屋面积雪分布系数,现就这些图形作以下几点说明:
1 坡屋面
我国南部气候转暖,屋面积雪容易融化,北部寒潮风较大,屋面积雪容易吹掉。
本次修订根据屋面积雪的实际情况,并参考欧洲规范的规定,将第1项中屋面积雪为0的最大坡度α由原规范的50°修改为60°,规定当a≥ 60°时μr=0;规定当α≤25°时μr=1;屋面积雪分布系数μr的值也作相应修改。
2 拱形屋面
原规范只给出了均匀分布的情况,所给积雪系数与矢跨比有关,
,规定μr不大于1.0及不小于0.4。
本次修订增加了一种不均匀分布情况,考虑拱形屋面积雪的飘移效应。通过对拱形屋面实际积雪分布的调查观测,这类屋面由于飘积作用往往存在不均匀分布的情况,积雪在屋脊两侧的迎风面和背风面都有分布,峰值出现在有积雪范围内(屋面切线角小于等于60°)的中间处,迎风面的峰值大约是背风面峰值的50%。增加的不均匀积雪分布系数与欧洲规范相当。
3 带天窗屋面及带天窗有挡风板的屋面
天窗顶上的数据0.8是考虑了滑雪的影响,挡风板内的数据1.4是考虑了堆雪的影响。
4 多跨单坡及双跨(多跨)双坡或拱形屋面
其系数1.4及0.6则是考虑了屋面凹处范围内,局部堆雪影响及局部滑雪影响。
本次修订对双坡屋面和锯齿形屋面都增加了一种不均匀分布情况(不均匀分布情况2),双坡屋面增加了一种两个屋脊间不均匀积雪的分布情况,而锯齿形屋面增加的不均匀情况则考虑了类似高低跨衔接处的积雪效应。

查,高低屋面堆雪集中程度远次于西伯里亚地区,形成三角形分布的情况较少,一般高低屋面处存在风涡作用,雪堆多形成曲线图形的堆积情况。本规范将它简化为矩形分布的雪堆,μr取平均值为2.0,雪堆长度为2h,但不小于4m,不大于8m。

本次修订增加了一种不均匀分布情况,考虑高跨墙体对低跨屋面积雪的遮挡作用,使得计算的积雪分布更接近于实际,同时还增加了低跨屋面跨度较小时的处理。的取值主要参考欧洲规范。
这种积雪情况同样适用于雨篷的设计。
6 有女儿墙及其他突起物的屋面
本次修订新增加的内容,目的是要规范和完善女儿墙及其他突起物屋面积雪分布系数的取值。
7 大跨屋面
本次修订针对大跨屋面增加一种不均匀分布情况。大跨屋面结构对雪荷载比较敏感,因雪破坏的情况时有发生,设计时增加一类不均匀分布情况是必要的。由于屋面积雪在风作用下的飘移效应,屋面积雪会呈现中部大边缘小的情况,但对于不均匀积雪分布的范围以及屋面积雪系数具体的取值,目前尚没有足够的调查研究作依据,规范提供的数值供酌情使用。
8 其他屋面形式
对规范典型屋面图形以外的情况,设计人员可根据上述说明推断酌定,例如天沟处及下沉式天窗内建议μr=1.4,其长度可取女儿墙高度的(1.2~2)倍。



7.2.2 设计建筑结构及屋面的承重构件时,应按下列规定采用积雪的分布情况:
1 屋面板和檩条按积雪不均匀分布的最不利情况采用;
2 屋架和拱壳应分别按全跨积雪的均匀分布、不均匀分布和半跨积雪的均匀分布按最不利情况采用;
3 框架和柱可按全跨积雪的均匀分布情况采用。
条文说明
7.2.2 设计建筑结构及屋面的承重构件时,原则上应按表7.2.1中给出的两种积雪分布情况,分别计算结构构件的效应值,并按最不利的情况确定结构构件的截面,但这样的设计计算工作量较大。根据长期以来积累的设计经验,出于简化的目的,规范允许设计人员按本条文的规定进行设计。
风 荷 载
8.1 风荷载标准值及基本风压
8.1.1 垂直于建筑物表面上的风荷载标准值,应按下列规定确定:
1 计算主要受力结构时,应按下式计算:

条文说明
8.1.1 影响结构风荷载因素较多,计算方法也可以有多种多样,但是它们将直接关系到风荷载的取值和结构安全,要以强制性条文分别规定主体结构和围护结构风荷载标准值的确定方法,以达到保证结构安全的最低要求。
对于主要受力结构,风荷载标准值的表达可有两种形式,其一为平均风压加上由脉动风引起结构风振的等效风压;另一种为平均风压乘以风振系数。由于在高层建筑和高耸结构等悬臂型结构的风振计算中,往往是第1振型起主要作用,因而我国与大多数国家相同,采用后一种表达形式,即采用平均风压乘以风振系数βz ,它综合考虑了结构在风荷载作用下的动力响应,其中包括风速随时间、空间的变异性和结构的阻尼特性等因素。对非悬臂型的结构,如大跨空间结构,计算公式(8.1.1-1)中风荷载标准值也可理解为结构的静力等效风荷载。
对于围护结构,由于其刚性一般较大,在结构效应中可不必考虑其共振分量,此时可仅在平均风压的基础上,近似考虑脉动风瞬间的增大因素,可通过局部风压体型系数μSI 。和阵风系数βgz来计算其风荷载。
8.1.2 基本风压应采用按本规范规定的方法确定的50年重现期的风压,但不得小于0.3kN/m2。对于高层建筑、高耸结构以及对风荷载比较敏感的其他结构,基本风压的取值应适当提高,并应符合有关结构设计规范的规定。
条文说明
8.1.2 基本风压的确定方法和重现期直接关系到当地基本风压值的大小,因而也直接关系到建筑结构在风荷载作用下的安全,必须以强制性条文作规定。确定基本风压的方法包括对观测场地、风速仪的类型和高度以及统计方法的规定,重现期为50年的风压即为传统意义上的50年一遇的最大风压。
基本风压
是根据当地气象台站历年来的最大风速记录,按基本风速的标准要求,将不同风速仪高度和时次时距的年最大风速,统一换算为离地10m高,自记10min平均年最大风速数据,经统计分析确定重现期为50年的最大风速,作为当地的基本风速 υ0,再按以下贝努利公式计算得到:

详细方法见本规范附录E。
对风荷载比较敏感的高层建筑和高耸结构,以及自重较轻的钢木主体结构,这类结构风荷载很重要,计算风荷载的各种因素和方法还不十分确定,因此基本风压应适当提高。如何提高基本风压值,仍可由各结构设计规范,根据结构的自身特点作出规定,没有规定的可以考虑适当提高其重现期来确定基本风压。对于此类结构物中的围护结构,其重要性与主体结构相比要低些,可仍取50年重现期的基本风压。对于其他设计情况,其重现期也可由有关的设计规范另行规定,或由设计人员自行选用,附录E给出了不同重现期风压的换算公式。
本规范附录E表E.5中提供的50年重现期的基本风压值是根据全国672个地点的基本气象台(站)的最大风速资料,按附录E规定的方法经统计和换算得到的风压。本次修订在原规范数据的基础上,补充了全国各台站1995年至2008年的年极值风速数据,进行了基本风压的重新统计。虽然部分城市在采用新的极值风速数据统计后,得到的基本风压比原规范小,但考虑到近年来气象台站地形地貌的变化等因素,在没有可靠依据情况下一般保持原值不变。少量城市在补充新的气象资料重新统计后,基本风压有所提高。
20世纪60年代前,国内的风速记录大多数根据风压板的观测结果,刻度所反映的风速,实际上是统一根据标准的空气密度
按上述公式反算而得,因此在按该风速确定风压时,可统一按公式
计算。
鉴于通过风压板的观测,人为的观测误差较大,再加上时次时距换算中的误差,其结果就不太可靠。当前各气象台站已累积了较多的根据风杯式自记风速仪记录的10min平均年最大风速数据,现在的基本风速统计基本上都是以自记的数据为依据。因此在确定风压时,必须考虑各台站观测当时的空气密度,当缺乏资料时,也可参考附录E的规定采用。
8.1.3 全国各城市的基本风压值应按本规范附录E中表E.5重现期R为50年的值采用。当城市或建设地点的基本风压值在本规范表E.5没有给出时,基本风压值应按本规范附录E规定的方法,根据基本风压的定义和当地年最大风速资料,通过统计分析确定,分析时应考虑样本数量的影响。当地没有风速资料时,可根据附近地区规定的基本风压或长期资料,通过气象和地形条件的对比分析确定;也可比照本规范附录E中附图E.6.3全国基本风压分布图近似确定。
8.1.4 风荷载的组合值系数、频遇值系数和准永久值系数可分别取0.6、0.4和0.0。
8.2 风压高度变化系数
8.2 风压高度变化系数
8.2.1 对于平坦或稍有起伏的地形,风压高度变化系数应根据地面粗糙度类别按表8.2.1确定。地面粗糙度可分为A、B、C、D四类:A类指近海海面和海岛、海岸、湖岸及沙漠地区;B类指田野、乡村、丛林、丘陵以及房屋比较稀疏的乡镇;C类指有密集建筑群的城市市区;D类指有密集建筑群且房屋较高的城市市区。
条文说明
8.2.1 在大气边界层内,风速随离地面高度增加而增大。当气压场随高度不变时,风速随高度增大的规律,主要取决于地面粗糙度和温度垂直梯度。通常认为在离地面高度为300m~550m时,风速不再受地面粗糙度的影响,也即达到所谓“梯度风速”,该高度称之梯度风高度HG。地面粗糙度等级低的地区,其梯度风高度比等级高的地区为低。
风速剖面主要与地面粗糙度和风气候有关。根据气象观测和研究,不同的风气候和风结构对应的风速剖面是不同的。建筑结构要承受多种风气候条件下的风荷载的作用,从工程应用的角度出发,采用统一的风速剖面表达式是可行和合适的。因此规范在规定风剖面和统计各地基本风压时,对风的性质并不加以区分。主导我国设计风荷载的极端风气候为台风或冷锋风,在建筑结构关注的近地面范围,风速剖面基本符合指数律。自GBJ 9-87以来,本规范一直采用如下的指数律作为风速剖面的表达式:

GBJ 9-87将地面粗糙度类别划分为海上、乡村和城市3类,GB 50009-2001修订时将地面粗糙度类别规定为海上、乡村、城市和大城市中心4类,指数分别取0.12、0.16、0.22和0.30,梯度高度分别取300m、350m、400m和450m,基本上适应了各类工程建设的需要。
但随着国内城市发展,尤其是诸如北京、上海、广州等超大型城市群的发展,城市涵盖的范围越来越大,使得城市地貌下的大气边界层厚度与原来相比有显著增加。本次修订在保持划分4类粗糙度类别不变的情况下,适当提高了C、D两类粗糙度类别的梯度风高度,由400m和450m分别修改为450m和550m。B类风速剖面指数由0.16修改为0.15,适当降低了标准场地类别的平均风荷载。
根据地面粗糙度指数及梯度风高度,即可得出风压高度变化系数如下:;

针对4类地貌,风压高度变化系数分别规定了各自的截断高度,对应A、B、C、D类分别取为5m、10m、15m和30m,即高度变化系数取值分别不小于1.09、1.00、0.65和0.51。在确定城区的地面粗糙度类别时,若无α的实测可按下述原则近似确定:
1 以拟建房2km为半径的迎风半圆影响范围内的房屋高度和密集度来区分粗糙度类别,风向原则上应以该地区最大风的风向为准,但也可取其主导风;
2 以半圆影响范围内建筑物的平均高度h来划分地面粗糙度类别,当h≥18m,为D类,9m<h<18m,为C类,h≤9m,为B类;
3 影响范围内不同高度的面域可按下述原则确定,即每座建筑物向外延伸距离为其高度的面域内均为该高度,当不同高度的面域相交时,交叠部分的高度取大者;
4 平均高度h取各面域面积为权数计算。


8.2.2 对于山区的建筑物,风压高度变化系数除可按平坦地面的粗糙度类别由本规范表8.2.1确定外,还应考虑地形条件的修正,修正系数η应按下列规定采用:
1 对于山峰和山坡,修正系数应按下列规定采用:
1)顶部B处的修正系数可按下式计算:

条文说明
8.2.2 地形对风荷载的影响较为复杂。原规范参考加拿大、澳大利亚和英国的相关规范,以及欧洲钢结构协会ECCS的规定,针对较为简单的地形条件,给出了风压高度变化系数的修正系数,在计算时应注意公式的使用条件。更为复杂的情形可根据相关资料或专门研究取值。 本次修订将山峰修正系数计算公式中的系数κ由3.2修改为2.2,原因是原规范规定的修正系数在z/H值较小的情况下,与日本、欧洲等国外规范相比偏大,修正结果偏于保守。
8.2.3 对于远海海面和海岛的建筑物或构筑物,风压高度变化系数除可按A类粗糙度类别由本规范表8.2.1确定外,还应考虑表8.2.3中给出的修正系数。

8.3 风荷载体型系数
8.3.1 房屋和构筑物的风荷载体型系数,可按下列规定采用:
1 房屋和构筑物与表8.3.1中的体型类同时,可按表8.3.1的规定采用;
2 房屋和构筑物与表8.3.1中的体型不同时,可按有关资料采用;当无资料时,宜由风洞试验确定;
3 对于重要且体型复杂的房屋和构筑物,应由风洞试验确定。
条文说明
8.3.1 风荷载体型系数是指风作用在建筑物表面一定面积范围内所引起的平均压力(或吸力)与来流风的速度压的比值,它主要与建筑物的体型和尺度有关,也与周围环境和地面粗糙度有关。由于它涉及的是关于固体与流体相互作用的流体动力学问题,对于不规则形状的固体,问题尤为复杂,无法给出理论上的结果,一般均应由试验确定。鉴于原型实测的方法对结构设计的不现实性,目前只能根据相似性原理,在边界层风洞内对拟建的建筑物模型进行测试。
表8.3.1列出39项不同类型的建筑物和各类结构体型及其体型系数,这些都是根据国内外的试验资料和国外规范中的建议性规定整理而成,当建筑物与表中列出的体型类同时可参考应用。
本次修订增加了第31项矩形截面高层建筑,考虑深宽比D/B对背风面体型系数的影响。当平面深宽比D/B≤1.0时,背风面的体型系数由-0.5增加到-0.6,矩形高层建筑的风力系数也由1.3增加到1.4。
必须指出,表8.3.1中的系数是有局限性的,风洞试验仍应作为抗风设计重要的辅助工具,尤其是对于体型复杂而且重要的房屋结构。




















8.3.2 当多个建筑物,特别是群集的高层建筑,相互间距较近时,宜考虑风力相互干扰的群体效应;一般可将单独建筑物的体型系数μs乘以相互干扰系数。相互干扰系数可按下列规定确定:
1 对矩形平面高层建筑,当单个施扰建筑与受扰建筑高度相近时,根据施扰建筑的位置,对顺风向风荷载可在1.00~1.10范围内选取,对横风向风荷载可在1.00~1.20范围内选取;
2 其他情况可比照类似条件的风洞试验资料确定,必要时宜通过风洞试验确定。
条文说明
8.3.2 当建筑群,尤其是高层建筑群,房屋相互间距较近时,由于旋涡的相互干扰,房屋某些部位的局部风压会显著增大,设计时应予注意。对比较重要的高层建筑,建议在风洞试验中考虑周围建筑物的干扰因素。
本条文增加的矩形平面高层建筑的相互干扰系数取值是根据国内大量风洞试验研究结果给出的。试验研究直接以基底弯矩响应作为目标,采用基于基底弯矩的相互干扰系数来描述基底弯矩由于干扰所引起的静力和动力干扰作用。相互干扰系数定义为受扰后的结构风荷载和单体结构风荷载的比值。在没有充分依据的情况下,相互干扰系数的取值一般不小于1.0。
建筑高度相同的单个施扰建筑的顺风向和横风向风荷载相互干扰系数的研究结果分别见图6和图7。图中假定风向是由左向右吹,b为受扰建筑的迎风面宽度,x和y分别为施扰建筑离受扰建筑的纵向和横向距离。

建筑高度相同的两个干扰建筑的顺风向荷载相互干扰系数见图8。图中为两个施扰建筑A和B的中心连线,取值时不能和和相交。图中给出的是两个施扰建筑联合作用时的最不利情况,当这两个建筑都不在图中所示区域时,应按单个施扰建筑情况处理并依照图6选取较大的数值。

8.3.3 计算围护构件及其连接的风荷载时,可按下列规定采用局部体型系数μs1:
1 封闭式矩形平面房屋的墙面及屋面可按表8.3.3的规定采用;
2 檐口、雨篷、遮阳板、边棱处的装饰条等突出构件,取-2.0;
3 其他房屋和构筑物可按本规范第8.3.1条规定体型系数的1.25倍取值。
条文说明
8.3.3 通常情况下,作用于建筑物表面的风压分布并不均匀,在角隅、檐口、边棱处和在附属结构的部位(如阳台、雨篷等外挑构件),局部风压会超过按本规范表8.3.1所得的平均风压。局部风压体型系数是考虑建筑物表面风压分布不均匀而导致局部部位的风压超过全表面平均风压的实际情况作出的调整。
本次修订细化了原规范对局部体型系数的规定,补充了封闭式矩形平面房屋墙面及屋面的分区域局部体型系数,反映了建筑物高宽比和屋面坡度对局部体型系数的影响。



8.3.4 计算非直接承受风荷载的围护构件风荷载时,局部体型系数μs1可按构件的从属面积折减,折减系数按下列规定采用:
1 当从属面积不大于1m2时,折减系数取1.0;
2 当从属面积大于或等于25m2时,对墙面折减系数取0.8,对局部体型系数绝对值大于1.0的屋面区域折减系数取0.6,对其他屋面区域折减系数取1.0;
3 当从属面积大于1m2小于25m2时,墙面和绝对值大于1.0的屋面局部体型系数可采用对数插值,即按下式计算局部体型系数:

条文说明
8.3.4 本条由原规范7.3.3条注扩充而来,考虑了从属面积对局部体型系数的影响,并将折减系数的应用限于验算非直接承受风荷载的围护构件,如檩条、幕墙骨架等,最大的折减从属面积由10m2增加到25m2,屋面最小的折减系数由0.8减小到0.6。
8.3.5 计算围护构件风荷载时,建筑物内部压力的局部体型系数可按下列规定采用:
1 封闭式建筑物,按其外表面风压的正负情况取-0.2或0.2;
2 仅一面墙有主导洞口的建筑物,按下列规定采用:
1)当开洞率大于0.02且小于或等于0.10时,取0.4μs1;
2)当开洞率大于0.10且小于或等于0.30时,取0.6μs1;
3)当开洞率大于0.30时,取0.8μs1。
3 其他情况,应按开放式建筑物的μs1取值。
注:1 主导洞门的开洞率是指单个主导洞口面积与该墙面全部面积之比;
2 μs1应取主导洞口对应位置的值。
条文说明
8.3.5 本条由原规范7.3.3条第2款扩充而来,增加了建筑物某一面有主导洞口的情况,主导洞口是指开孔面积较大且大风期间也不关闭的洞口。对封闭式建筑物,考虑到建筑物内实际存在的个别孔口和缝隙,以及机械通风等因素,室内可能存在正负不同的气压,参照国外规范,大多取±(0.18~0.25)的压力系数,本次修订仍取±0.2。
对于有主导洞口的建筑物,其内压分布要复杂得多,和洞口面积、洞口位置、建筑物内部格局以及其他墙面的背景透风率等因素都有关系。考虑到设计工作的实际需要,参考国外规范规定和相关文献的研究成果,本次修订对仅有一面墙有主导洞口的建筑物内压作出了简化规定。根据本条第2款进行计算时,应注意考虑不同风向下内部压力的不同取值。本条第3款所称的开放式建筑是指主导洞口面积过大或不止一面墙存在大洞口的建筑物(例如本规范表8.3.1的26项)。
8.3.6 建筑结构的风洞试验,其试验设备、试验方法和数据处理应符合相关规范的规定。
条文说明
8.3.6 风洞试验虽然是抗风设计的重要研究手段,但必须满足一定的条件才能得出合理可靠的结果。这些条件主要包括:风洞风速范围、静压梯度、流场均匀度和气流偏角等设备的基本性能;测试设备的量程、精度、频响特性等;平均风速剖面、湍流度、积分尺度、功率谱等大气边界层的模拟要求;模型缩尺比、阻塞率、刚度;风洞试验数据的处理方法等。由住房与城乡建设部立项的行业标准《建筑工程风洞试验方法标准》正在制订中,该标准将对上述条件作出具体规定。在该标准尚未颁布实施之前,可参考国外相关资料确定风洞试验应满足的条件.如美国ASCE编制的Wind Tunnel Studies of Buildings and Structures、日本建筑中心出版的《建筑风洞实验指南》(中国建筑工业出版社,2011,北京)等。
8.5 横风向和扭转风振
8.5.1 对于横风向风振作用效应明显的高层建筑以及细长圆形截面构筑物,宜考虑横风向风振的影响。
条文说明
8.5.1 判断高层建筑是否需要考虑横风向风振的影响这一问题比较复杂,一般要考虑建筑的高度、高宽比、结构自振频率及阻尼比等多种因素,并要借鉴工程经验及有关资料来判断。一般而言,建筑高度超过150m或高宽比大于5的高层建筑可出现较为明显的横风向风振效应,并且效应随着建筑高度或建筑高宽比增加而增加。细长圆形截面构筑物一般指高度超过30m且高宽比大于4的构筑物。
8.5.2 横风向风振的等效风荷载可按下列规定采用:
1 对于平面或立面体型较复杂的高层建筑和高耸结构,横风向风振的等效风荷载wLK宜通过风洞试验确定,也可比照有关资料确定;
2 对于圆形截面高层建筑及构筑物,其由跨临界强风共振(旋涡脱落)引起的横风向风振等效风荷载wLK可按本规范附录H.1确定;
3 对于矩形截面及凹角或削角矩形截面的高层建筑,其横风向风振等效风荷载wLK可按本规范附录H.2确定。
注:高层建筑横风向风振加速度可按本规范附录J计算。
8.5.3 对圆形截面的结构,应按下列规定对不同雷诺数Re的情况进行横风向风振(旋涡脱落)的校核:



条文说明
8.5.2、8.5.3 当建筑物受到风力作用时,不但顺风向可能发生风振,而且在一定条件下也能发生横风向的风振。导致建筑横风向风振的主要激励有:尾流激励(旋涡脱落激励)、横风向紊流激励以及气动弹性激励(建筑振动和风之间的耦合效应),其激励特性远比顺风向要复杂。
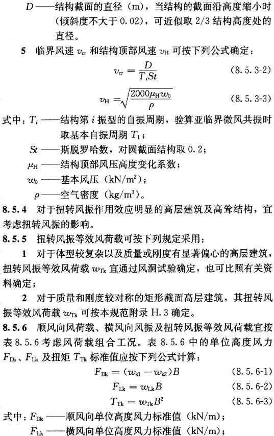
一般情况下,当风速在亚临界或超临界范围内时,只要采取适当构造措施,结构不会在短时间内出现严重问题。也就是说,即使发生亚临界微风共振或超临界随机振动,结构的正常使用可能受到影响,但不至于造成结构破坏。当风速进入跨临界范围内时,结构有可能出现严重的振动,甚至于破坏,国内外都曾发生过很多这类损坏和破坏的事例,对此必须引起注意。
规范附录H.1给出了发生跨临界强风共振时的圆形截面横风向风振等效风荷载计算方法。公式(H.1.1-1)中的计算系数
是对j振型情况下考虑与共振区分布有关的折算系数。此外,应注意公式中的临界风速
与结构自振周期有关,也即对同一结构不同振型的强风共振,
是不同的。
附录H.2的横风向风振等效风荷载计算方法是依据大量典型建筑模型的风洞试验结果给出的。这些典型建筑的截面为均匀矩形,高宽比
和截面深宽比(D/B)分别为4~8和0.5~2。试验结果的适用折算风速范围为。
大量研究结果表明,当建筑截面深宽比大于2时,分离气流将在侧面发生再附,横风向风力的基本特征变化较大;当设计折算风速大于10或高宽比大于8,可能发生不利并且难以准确估算的气动弹性现象,不宜采用附录H.2计算方法,建议进行专门的风洞试验研究。
高宽比
在4~8之间以及截面深宽比D/B在0.5~2之间的矩形截面高层建筑的横风向广义力功率谱可按下列公式计算得到:

图H.2.4给出的是将
=6.0代入该公式计算得到的结果,供设计人员手算时用。此时,因取高宽比为固定值,忽略了其影响,对大多数矩形截面高层建筑,计算误差是可以接受的。
本次修订在附录J中增加了横风向风振加速度计算的内容。横风向风振加速度计算的依据和方法与横风向风振等效风荷载相似,也是基于大量的风洞试验结果。大量风洞试验结果表明,高层建筑横风向风力以旋涡脱落激励为主,相对于顺风向风力谱,横风向风力谱的峰值比较突出,谱峰的宽度较小。根据横风向风力谱的特点,并参考相关研究成果,横风向加速度响应可只考虑共振分量的贡献,由此推导可得到本规范附录J横风向加速度计算公式(J.2.1)。
8.5.4、8.5.5 扭转风荷载是由于建筑各个立面风压的非对称作用产生的,受截面形状和湍流度等因素的影响较大。判断高层建筑是否需要考虑扭转风振的影响,主要考虑建筑的高度、高宽比、深宽比、结构自振频率、结构刚度与质量的偏心等因素。

8.5.6 高层建筑结构在脉动风荷载作用下,其顺风向风荷载、横风向风振等效风荷载和扭转风振等效风荷载一般是同时存在的,但三种风荷载的最大值并不一定同时出现,因此在设计中应当按表8.5.6考虑三种风荷载的组合工况。
表8.5.6主要参考日本规范方法并结合我国的实际情况和工程经验给出。一般情况下顺风向风振响应与横风向风振响应的相关性较小,对于顺风向风荷载为主的情况,横风向风荷载不参与组合;对于横风向风荷载为主的情况,顺风向风荷载仅静力部分参与组合,简化为在顺风向风荷载标准值前乘以0.6的折减系数。
虽然扭转风振与顺风向及横风向风振响应之间存在相关性,但由于影响因素较多,在目前研究尚不成熟情况下,暂不考虑扭转风振等效风荷载与另外两个方向的风荷载的组合。
8.6 阵风系数
8.6.1 计算围护结构(包括门窗)风荷载时的阵风系数应按表8.6.1确定。
条文说明
8.6.1 计算围护结构的阵风系数,不再区分幕墙和其他构件,统一按下式计算:
其中A、B、C、D四类地面粗糙度类别的截断高度分别为5m,10m,15m和30m,即对应的阵风系数不大于1.65,1.70,2.05和2.40。调整后的阵风系数与原规范相比系数有变化,来流风的极值速度压(阵风系数乘以高度变化系数)与原规范相比降低了约5%到10%。对幕墙以外的其他围护结构,由于原规范不考虑阵风系数,因此风荷载标准值会有明显提高,这是考虑到近几年来轻型屋面围护结构发生风灾破坏的事件较多的情况而作出的修订。但对低矮房屋非直接承受风荷载的围护结构,如檩条等,由于其最小局部体型系数由-2.2修改为-1.8,按面积的最小折减系数由0.8减小到0.6,因此风荷载的整体取值与原规范相当。


8.4 顺风向风振和风振系数
8.4.1 对于高度大于30m且高宽比大于1.5的房屋,以及基本自振周期T1大于0.25s的各种高耸结构,应考虑风压脉动对结构产生顺风向风振的影响。顺风向风振响应计算应按结构随机振动理论进行。对于符合本规范第8.4.3条规定的结构,可采用风振系数法计算其顺风向风荷载。
注:1 结构的自振周期应按结构动力学计算;近似的基本自振周期T1可按附录F计算;
2 高层建筑顺风向风振加速度可按本规范附录J计算。
条文说明
8.4.1 参考国外规范及我国建筑工程抗风设计和理论研究的实践情况,当结构基本自振周期T≥0.25s时,以及对于高度超过30m且高宽比大于1.5的高柔房屋,由风引起的结构振动比较明显,而且随着结构自振周期的增长,风振也随之增强。因此在设计中应考虑风振的影响,而且原则上还应考虑多个振型的影响;对于前几阶频率比较密集的结构,例如桅杆、屋盖等结构,需要考虑的振型可多达10个及以上。应按随机振动理论对结构的响应进行计算。
对于T<0.25s的结构和高度小于30m或高宽比小于1.5的房屋,原则上也应考虑风振影响。但已有研究表明,对这类结构,往往按构造要求进行结构设计,结构已有足够的刚度,所以这类结构的风振响应一般不大。一般来说,不考虑风振响应不会影响这类结构的抗风安全性。
8.4.2 对于风敏感的或跨度大于36m的柔性屋盖结构,应考虑风压脉动对结构产生风振的影响。屋盖结构的风振响应,宜依据风洞试验结果按随机振动理论计算确定。
条文说明
8.4.2 对如何考虑屋盖结构的风振问题过去没有提及,这次修订予以补充。需考虑风振的屋盖结构指的是跨度大于36m的柔性屋盖结构以及质量轻刚度小的索膜结构。
屋盖结构风振响应和等效静力风荷载计算是一个复杂的问题,国内外规范均没有给出一般性计算方法。目前比较一致的观点是,屋盖结构不宜采用与高层建筑和高耸结构相同的风振系数计算方法。这是因为,高层及高耸结构的顺风向风振系数方法,本质上是直接采用风速谱估计风压谱(准定常方法),然后计算结构的顺风向振动响应。对于高层(耸)结构的顺风向风振,这种方法是合适的。但屋盖结构的脉动风压除了和风速脉动有关外,还和流动分离、再附、旋涡脱落等复杂流动现象有关,所以风压谱不能直接用风速谱来表示。此外,屋盖结构多阶模态及模态耦合效应比较明显,难以简单采用风振系数方法。
悬挑型大跨屋盖结构与一般悬臂型结构类似,第1阶振型对风振响应的贡献最大。另有研究表明,单侧独立悬挑型大跨屋盖结构可按照准定常方法计算风振响应。比如澳洲规范(AS/NZS1170.2:2002)基于准定常方法给出悬挑型大跨屋盖的设计风荷载。但需要注意的是,当存在另一侧看台挑篷或其他建筑物干扰时,准定常方法有可能也不适用。
8.4.3 对于一般竖向悬臂型结构,例如高层建筑和构架、塔架、烟囱等高耸结构,均可仅考虑结构第一振型的影响,结构的顺风向风荷载可按公式(8.1.1-1)计算。z高度处的风振系数βz可按下式计算:



条文说明
8.4.3~8.4.7 对于一般悬臂型结构,例如框架、塔架、烟囱等高耸结构,高度大于30m且高宽比大于1.5的高柔房屋,由于频谱比较稀疏,第一振型起到绝对的作用,此时可以仅考虑结构的第一振型,并通过下式的风振系数来表达: 





式中α为地面粗糙度指数,对应于A、B、C和D类地貌,分别取为0.12、0.15、0.22和0.30。I10为10m高名义湍流度,对应A、B、C和D类地面粗糙度,可分别取0.12、0.14、0.23和0.39,取值比原规范有适当提高。
式(6)为多重积分式,为方便使用,经过大量试算及回归分析,采用非线性最小二乘法拟合得到简化经验公式(8.4.5)。拟合计算过程中,考虑了迎风面和背风面的风压相关性,同时结合工程经验乘以了0.7的折减系数。
对于体型或质量沿高度变化的高耸结构,在应用公式(8.4.5)时应注意如下问题:对于进深尺寸比较均匀的构筑物,即使迎风面宽度沿高度有变化,计算结果也和按等截面计算的结果十分接近,故对这种情况仍可采用公式(8.4.5)计算背景分量因子;对于进深尺寸和宽度沿高度按线性或近似于线性变化、而重量沿高度按连续规律变化的构筑物,例如截面为正方形或三角形的高耸塔架及圆形截面的烟囱,计算结果表明,必须考虑外形的影响,对背景分量因子予以修正。
本次修订在附录J中增加了顺风向风振加速度计算的内容。顺风向风振加速度计算的理论与上述风振系数计算所采用的相同,在仅考虑第一振型情况下,加速度响应峰值可按下式计算:

温度作用
9.1 一般规定
9.1.1 温度作用应考虑气温变化、太阳辐射及使用热源等因素,作用在结构或构件上的温度作用应采用其温度的变化来表示。
条文说明
9.1.1 引起温度作用的因素很多,本规范仅涉及气温变化及太阳辐射等由气候因素产生的温度作用。有使用热源的结构一般是指有散热设备的厂房、烟囱、储存热物的筒仓、冷库等,其温度作用应由专门规范作规定,或根据建设方和设备供应商提供的指标确定温度作用。
温度作用是指结构或构件内温度的变化。在结构构件任意截面上的温度分布,一般认为可由三个分量叠加组成:①均匀分布的温度分量
(图9a);②沿截面线性变化的温度分量(梯度温差) 
(图9b、c),一般采用截面边缘的温度差表示;③非线性变化的温度分 量
(图9d)。
结构和构件的温度作用即指上述分量的变化,对超大型结构、由不同材料部件组成的结构等特殊情况,尚需考虑不同结构部件之间的温度变化。对大体积结构,尚需考虑整个温度场的变化。

建筑结构设计时,应首先采取有效构造措施来减少或消除温度作用效应,如设置结构的活动支座或节点、设置温度缝、采用隔热保温措施等。当结构或构件在温度作用和其他可能组合的荷载共同作用下产生的效应(应力或变形)可能超过承载能力极限状态或正常使用极限状态时,比如结构某一方向平面尺寸超过伸缩缝最大间距或温度区段长度、结构约束较大、房屋高度较高等,结构设计中一般应考虑温度作用。是否需要考虑温度作用效应的具体条件由《混凝土结构设计规范》GB 50010、《钢结构设计规范》GB 50017等结构设计规范作出规定。
9.1.2 计算结构或构件的温度作用效应时,应采用材料的线膨胀系数αT。常用材料的线膨胀系数可按表9.1.2 采用。
条文说明
9.1.2 常用材料的线膨胀系数表主要参考欧洲规范的数据确定。

9.1.3 温度作用的组合值系数、频遇值系数和准永久值系数可分别取0.6、0.5和0.4。
条文说明
9.1.3 温度作用属于可变的间接作用,考虑到结构可靠指标及设计表达式的统一,其荷载分项系数取值与其他可变荷载相同,取1.4。该值与美国混凝土设计规范ACI 318的取值相当。
作为结构可变荷载之一,温度作用应根据结构施工和使用期间可能同时出现的情况考虑其与其他可变荷载的组合。规范规定的组合值系数、频遇值系数及准永久值系数主要依据设计经验及参考欧洲规范确定。
混凝土结构在进行温度作用效应分析时,可考虑混凝土开裂等因素引起的结构刚度的降低。混凝土材料的徐变和收缩效应,可根据经验将其等效为温度作用。具体方法可参考有关资料和文献。如在行业标准《水工混凝土结构设计规范》SL 191-2008中规定,初估混凝土干缩变形时可将其影响折算为(10~15)℃的温降。在《铁路桥涵设计基本规范》TB 10002.1-2005中规定混凝土收缩的影响可按降低温度的方法来计算,对整体浇筑的混凝土和钢筋混凝土结构分别相当于降低温度20℃和15℃。
9.2 基本气温
9.2.1 基本气温可采用按本规范附录E规定的方法确定的50年重现期的月平均最高气温Tmax和月平均最低气温Tmin。全国各城市的基本气温值可按本规范附录E中表E.5采用。当城市或建设地点的基本气温值在本规范附录E中没有给出时,基本气温值可根据当地气象台站记录的气温资料,按附录E规定的方法通过统计分析确定。当地没有气温资料时,可根据附近地区规定的基本气温,通过气象和地形条件的对比分析确定;也可比照本规范附录E中图E.6.4和图E.6.5近似确定。
条文说明
9.2.1 基本气温是气温的基准值,是确定温度作用所需最主要的气象参数。基本气温一般是以气象台站记录所得的某一年极值气温数据为样本,经统计得到的具有一定年超越概率的最高和最低气温。采用什么气温参数作为年极值气温样本数据,目前还没有统一模式。欧洲规范EN 1991-1-5:-2003采用小时最高和最低气温;我国行业标准《铁路桥涵设计基本规范》TB 10002.1-2005采用七月份和一月份的月平均气温,《公路桥涵设计通用规范》JTG D60-2004采用有效温度并将全国划分为严寒、寒冷和温热三个区来规定。目前国内在建筑结构设计中采用的基本气温也不统一,钢结构设计有的采用极端最高、最低气温,混凝土结构设计有的采用最高或最低月平均气温,这种情况带来的后果是难以用统一尺度评判温度作用下结构的可靠性水准,温度作用分项系数及其他各系数的取值也很难统一。作为结构设计的基本气象参数,有必要加以规范和统一。
根据国内的设计现状并参考国外规范,本规范将基本气温定义为50年一遇的月平均最高和月平均最低气温。分别根据全国各基本气象台站最近30年历年最高温度月的月平均最高和最低温度月的月平均最低气温为样本,经统计(假定其服从极值Ⅰ型分布)得到。
对于热传导速率较慢且体积较大的混凝土及砌体结构,结构温度接近当地月平均气温,可直接采用月平均最高气温和月平均最低气温作为基本气温。
对于热传导速率较快的金属结构或体积较小的混凝土结构,它们对气温的变化比较敏感,这些结构要考虑昼夜气温变化的影响,必要时应对基本气温进行修正。气温修正的幅度大小与地理位置相关,可根据工程经验及当地极值气温与月平均最高和月平均最低气温的差值以及保温隔热性能酌情确定。
9.2.2 对金属结构等对气温变化较敏感的结构,宜考虑极端气温的影响,基本气温Tmax和Tmin可根据当地气候条件适当增加或降低。
9.3 均匀温度作用
9.3.1 均匀温度作用的标准值应按下列规定确定:
1 对结构最大温升的工况,均匀温度作用标准值按下式计算:

条文说明
9.3.1 均匀温度作用对结构影响最大,也是设计时最常考虑的,温度作用的取值及结构分析方法较为成熟。对室内外温差较大且没有保温隔热面层的结构,或太阳辐射较强的金属结构等,应考虑结构或构件的梯度温度作用,对体积较大或约束较强的结构,必要时应考虑非线性温度作用。对梯度和非线性温度作用的取值及结构分析目前尚没有较为成熟统一的方法,因此,本规范仅对均匀温度作用作出规定,其他情况设计人员可参考有关文献或根据设计经验酌情处理。
以结构的初始温度(合拢温度)为基准,结构的温度作用效应要考虑温升和温降两种工况。这两种工况产生的效应和可能出现的控制应力或位移是不同的,温升工况会使构件产生膨胀,而温降则会使构件产生收缩,一般情况两者都应校核。
气温和结构温度的单位采用摄氏度(℃),零上为正,零下为负。温度作用标准值的单位也是摄氏度(℃),温升为正,温降为负。
9.3.2 结构最高平均温度Ts,max和最低平均温度Ts,min宜分别根据基本气温Tmax和Tmin按热工学的原理确定。对于有围护的室内结构,结构平均温度应考虑室内外温差的影响;对于暴露于室外的结构或施工期间的结构,宜依据结构的朝向和表面吸热性质考虑太阳辐射的影响。
条文说明
9.3.2 影响结构平均温度的因素较多,应根据工程施工期间和正常使用期间的实际情况确定。
对暴露于环境气温下的室外结构,最高平均温度和最低平均温度一般可依据基本气温
确定。
对有围护的室内结构,结构最高平均温度和最低平均温度一般可依据室内和室外的环境温度按热工学的原理确定,当仅考虑单层结构材料且室内外环境温度类似时,结构平均温度可近似地取室内外环境温度的平均值。
在同一种材料内,结构的梯度温度可近似假定为线性分布。
室内环境温度应根据建筑设计资料的规定采用,当没有规定时,应考虑夏季空调条件和冬季采暖条件下可能出现的最低温度和最高温度的不利情况。
室外环境温度一般可取基本气温,对温度敏感的金属结构,尚应根据结构表面的颜色深浅及朝向考虑太阳辐射的影响,对结构表面温度予以增大。夏季太阳辐射对外表面最高温度的影响,与当地纬度、结构方位、表面材料色调等因素有关,不宜简单近似。参考早期的国际标准化组织文件《结构设计依据—温度气候作用》技术报告ISO TR 9492中相关的内容,经过计算发现,影响辐射量的主要因素是结构所处的方位,在我国不同纬度的地方(北纬20度~50度)虽然有差别,但不显著。
结构外表面的材料及其色调的影响肯定是明显的。表7为经过计算归纳近似给出围护结构表面温度的增大值。当没有可靠资料时,可参考表7确定。

对地下室与地下结构的室外温度,一般应考虑离地表面深度的影响。当离地表面深度超过10m时,土体基本为恒温,等于年平均气温。
9.3.3 结构的最高初始平均温度T0,max和最低初始平均温度T0,min应根据结构的合拢或形成约束的时间确定,或根据施工时结构可能出现的温度按不利情况确定。
条文说明
9.3.3 混凝土结构的合拢温度一般可取后浇带封闭时的月平均气温。钢结构的合拢温度一般可取合拢时的日平均温度,但当合拢时有日照时,应考虑日照的影响。结构设计时,往往不能准确确定施工工期,因此,结构合拢温度通常是一个区间值。这个区间值应包括施工可能出现的合拢温度,即应考虑施工的可行性和工期的不可预见性。
偶然荷载
10.1 一般规定
10.1.1 偶然荷载应包括爆炸、撞击、火灾及其他偶然出现的灾害引起的荷载。本章规定仅适用于爆炸和撞击荷载。
条文说明
10.1.1 产生偶然荷载的因素很多,如由炸药、燃气、粉尘、压力容器等引起的爆炸,机动车、飞行器、电梯等运动物体引起的撞击,罕遇出现的风、雪、洪水等自然灾害及地震灾害等等。随着我国社会经济的发展和全球反恐面临的新形势,人们使用燃气、汽车、电梯、直升机等先进设施和交通工具的比例大大提高,恐怖袭击的威胁仍然严峻。在建筑结构设计中偶然荷载越来越重要,为此本次修订专门增加偶然荷载这一章。 限于目前对偶然荷载的研究和认知水平以及设计经验。本次修订仅对炸药及燃气爆炸、电梯及汽车撞击等较为常见且有一定研究资料和设计经验的偶然荷载作出规定,对其他偶然荷载,设计人员可以根据本规范规定的原则,结合实际情况或参考有关资料确定。 依据ISO 2394,在设计中所取的偶然荷载代表值是由有关权威机构或主管工程人员根据经济和社会政策、结构设计和使用经验按一般性的原则确定的,其值是唯一的。欧洲规范进一步规定偶然荷载的确定应从三个方面来考虑:①荷载的机理,包括形成的原因、短暂时间内结构的动力响应、计算模型等;②从概率的观点对荷载发生的后果进行分析;③针对不同后果采取的措施从经济上考虑优化设计的问题。从上述三方面综合确定偶然荷载代表值相当复杂,因此欧洲规范提出当缺乏后果定量分析及经济优化设计数据时,对偶然荷载可以按年失效概率万分之一确定,相当于偶然荷载万年一遇。其思路大致如此:假设在偶然荷载设计状况下结构的可靠指标为β=3.8(稍高于一般的3.7),则其取值的超越概率为:

这是对设计基准期是50年而言,对1年的超越概率则为万分之零点六,近似取万分之一。由于偶然荷载的有效统计数据在很多情况下不够充分,此时只能根据工程经验来确定。
10.1.2 当采用偶然荷载作为结构设计的主导荷载时,在允许结构出现局部构件破坏的情况下,应保证结构不致因偶然荷载引起连续倒塌。
条文说明
10.1.2 偶然荷载的设计原则,与《工程结构可靠性设计统一标准》GB 50153-2008一致。建筑结构设计中,主要依靠优化结构方案、增加结构冗余度、强化结构构造等措施,避免因偶然荷载作用引起结构发生连续倒塌。在结构分析和构件设计中是否需要考虑偶然荷载作用,要视结构的重要性、结构类型及复杂程度等因素,由设计人员根据经验决定。
结构设计中应考虑偶然荷载发生时和偶然荷载发生后两种设计状况。首先,在偶然事件发生时应保证某些特殊部位的构件具备一定的抵抗偶然荷载的承载能力,结构构件受损可控。此时结构在承受偶然荷载的同时,还要承担永久荷载、活荷载或其他荷载,应采用结构承载能力设计的偶然荷载效应组合。其次,要保证在偶然事件发生后,受损结构能够承担对应于偶然设计状况的永久荷载和可变荷载,保证结构有足够的整体稳固性,不致因偶然荷载引起结构连续倒塌,此时应采用结构整体稳固验算的偶然荷载效应组合。
10.1.3 偶然荷载的荷载设计值可直接取用按本章规定的方法确定的偶然荷载标准值。
条文说明
10.1.3 与其他可变荷载根据设计基准期通过统计确定荷载标准值的方法不同,在设计中所取的偶然荷载代表值是由有关的权威机构或主管工程人员根据经济和社会政策、结构设计和使用经验按一般性的原则来确定的,因此不考虑荷载分项系数,设计值与标准值取相同的值。
10.2 爆 炸
10.2.1 由炸药、燃气、粉尘等引起的爆炸荷载宜按等效静力荷载采用。
条文说明
10.2.1 爆炸一般是指在极短时间内,释放出大量能量,产生高温,并放出大量气体,在周围介质中造成高压的化学反应或状态变化。爆炸的类型很多,例如炸药爆炸(常规武器爆炸、核爆炸)、煤气爆炸、粉尘爆炸、锅炉爆炸、矿井下瓦斯爆炸、汽车 等物体燃烧时引起的爆炸等。爆炸对建筑物的破坏程度与爆炸类型、爆炸源能量大小、爆炸距离及周围环境、建筑物本身的振动特性等有关,精确度量爆炸荷载的大小较为困难。本规范首次加入爆炸荷载的内容,对目前工程中较为常用且有一定研究和应用经验的炸药爆炸和燃气爆炸荷载进行规定。
10.2.2 在常规炸药爆炸动荷载作用下,结构构件的等效均布静力荷载标准值,可按下式计算:

条文说明
10.2.2 爆炸荷载的大小主要取决于爆炸当量和结构离爆炸源的距离,本条主要依据《人民防空地下室设计规范》GB 50038-2005中有关常规武器爆炸荷载的计算方法制定。
确定等效均布静力荷载的基本步骤为:
1)确定爆炸冲击波波形参数,即等效动荷载。
常规武器地面爆炸空气冲击波波形可取按等冲量简化的无升压时间的三角形,见图10。

2)按单自由度体系强迫振动的方法分析得到构件的内力。
从结构设计所需精度和尽可能简化设计的角度考虑,在常规武器爆炸动荷载或核武器爆炸动荷载作用下,结构动力分析一般采用等效静荷载法。试验结果与理论分析表明,对于一般防空地下室结构在动力分析中采用等效静荷载法除了剪力(支座反力)误差相对较大外,不会造成设计上明显不合理。
研究表明,在动荷载作用下,结构构件振型与相应静荷载作用下挠曲线很相近,且动荷载作用下结构构件的破坏规律与相应静荷载作用下破坏规律基本一致,所以在动力分析时,可将结构构件简化为单自由度体系。运用结构动力学中对单自由度集中质量等效体系分析的结果,可获得相应的动力系数。
等效静荷载法一般适用于单个构件。实际结构是个多构件体系,如有顶板、底板、墙、梁、柱等构件,其中顶板、底板与外墙直接受到不同峰值的外加动荷载,内墙、柱、梁等承受上部构件传来的动荷载。由于动荷载作用的时间有先后,动荷载的变化规律也不一致,因此对结构体系进行综合的精确分析是较为困难的,故一般均采用近似方法,将它拆成单个构件,每一个构件都按单独的等效体系进行动力分析。各构件的支座条件应按实际支承情况来选取。例如对钢筋混凝土结构,顶板与外墙的刚度接近,其连接处可近似按弹性支座(介于固端与铰支之间)考虑。而底板与外墙的刚度相差较大,在计算外墙时可将二者连接处视作固定端。对通道或其他简单、规则的结构,也可近似作为一个整体构件按等效静荷载法进行动力计算。
对于特殊结构也可按有限自由度体系采用结构动力学方法,直接求出结构内力。
3)根据构件最大内力(弯矩、剪力或轴力)等效的原则确定等效均布静力荷载。
等效静力荷载法规定结构构件在等效静力荷载作用下的各项内力(如弯矩、剪力、轴力)等与动荷载作用下相应内力最大值相等,这样即可把动荷载视为静荷载。
10.2.3 对于具有通口板的房屋结构,当通口板面积AV与爆炸空间体积V之比在0.05~0.15之间且体积V小于1000m3时,燃气爆炸的等效均布静力荷载pk可按下列公式计算并取其较大值:

条文说明
10.2.3 当前在房屋设计中考虑燃气爆炸的偶然荷载是有实际意义的。本条主要参照欧洲规范《由撞击和爆炸引起的偶然作用》EN 1991-1-7中的有关规定。设计的主要思想是通过通口板破坏后的泄压过程,提供爆炸空间内的等效静力荷载公式,以此确定关键构件的偶然荷载。
爆炸过程是十分短暂的,可以考虑构件设计抗力的提高,爆炸持续时间可近似取t=0.2s。

10.3 撞 击
10.3.1 电梯竖向撞击荷载标准值可在电梯总重力荷载的(4~6)倍范围内选取。
条文说明
10.3.1 当电梯运行超过正常速度一定比例后,安全钳首先作用,将轿厢(对重)卡在导轨上。安全钳作用瞬间,将轿厢(对重)传来的冲击荷载作用给导轨,再由导轨传至底坑(悬空导轨除外)。在安全钳失效的情况下,轿厢(对重)才有可能撞击缓冲器,缓冲器将吸收轿厢(对重)的动能,提供最后的保护。因此偶然情况下,作用于底坑的撞击力存在四种情况:轿厢或对重的安全钳通过导轨传至底坑;轿厢或对重通过缓冲器传至底坑。由于这四种情况不可能同时发生,表10中的撞击力取值为这四种情况下的最大值。根据部分电梯厂家提供的样本,计算出不同的电梯品牌、类型的撞击力与电梯总重力荷载的比值(表8)。
根据表8结果,并参考了美国IBC 96规范以及我国《电梯制造与安装安全规范》GB 7588-2003.确定撞击荷载标准值。规范值适用于电力驱动的拽引式或强制式乘客电梯、病床电梯及载货电梯,不适用于杂物电梯和液压电梯。电梯总重力荷载为电梯核定载重和轿厢自重之和,忽略了电梯装饰荷载的影响。额定速度较大的电梯,相应的撞击荷载也较大,高速电梯(额定速度不小于2.5m/s)宜取上限值。

10.3.2 汽车的撞击荷载可按下列规定采用:

条文说明
10.3.2 本条借鉴了《公路桥涵设计通用规范》JTG D60-2004和《城市人行天桥与人行地道技术规范》CJJ 69-95的有关规定,基于动量定理给出了撞击力的一般公式,概念较为明确。按上述公式计算的撞击力,与欧洲规范相当。
我国公路上10t以下中、小型汽车约占总数的80%,10t以上大型汽车占20%。因此,该规范规定计算撞击力时撞击车质量取10t。而《城市人行天桥与人行地道技术规范》CJJ 69-95则建议取15t。本规范建议撞击车质量按照实际情况采用,当无数据时可取为15t。又据《城市人行天桥与人行地道技术规范》CJJ 69-95,撞击车速建议取国产车平均最高车速的80%。目前高速公路、一级公路、二级公路的最高设计车速分别为120km/h、100km/h和80km/h,综合考虑取车速为80km/h(22.2m/s)。
在没有试验资料时,撞击时间按《公路桥涵设计通用规范》JTG D60-2004的建议,取值1s。
参照《城市人行天桥与人行地道技术规范》CJJ 69-95和欧洲规范EN 1991-1-7,垂直行车方向撞击力取顺行方向撞击力的50%,二者不同时作用。
建筑结构可能承担的车辆撞击主要包括地下车库及通道的车辆撞击、路边建筑物车辆撞击等,由于所处环境不同,车辆质量、车速等变化较大,因此在给出一般值的基础上,设计人员可根据实际情况调整。
10.3.3 本条主要参考欧洲规范EN 1991-1-7的有关规定。
附录A 常用材料和构件的自重


















附录B 消防车活荷载考虑覆土厚度影响的折减系数
B.0.1 当考虑覆土对楼面消防车活荷载的影响时,可对楼面消防车活荷载标准值进行折减,折减系数可按表B.0.1、表B.0.2采用。

附录C 楼面等效均布活荷载的确定方法
C.0.1 楼面(板、次梁及主梁)的等效均布活荷载,应在其设计控制部位上,根据需要按内力、变形及裂缝的等值要求来确定。在一般情况下,可仅按内力的等值来确定。
C.0.2 连续梁、板的等效均布活荷载,可按单跨简支计算。但计算内力时,仍应按连续考虑。
C.0.3 由于生产、检修、安装工艺以及结构布置的不同,楼面活荷载差别较大时,应划分区域分别确定等效均布活荷载。
C.0.4 单向板上局部荷载(包括集中荷载)的等效均布活荷载可按下列规定计算:



5 悬臂板上局部荷载的有效分布宽度(图C.0.5-4)按下式计算:

C.0.6 双向板的等效均布荷载可按与单向板相同的原则,按四边简支板的绝对最大弯矩等值来确定。
C.0.7 次梁(包括槽形板的纵肋)上的局部荷载应按下列规定确定等效均布活荷载:
1 等效均布活荷载应取按弯矩和剪力等效的均布活荷载中的较大者,按弯矩和剪力等效的均布活荷载分别按下列公式计算:

2 按简支梁计算Mmax与Vmax时,除了直接传给次梁的局部荷载外,还应考虑邻近板面传来的活荷载(其中设备荷载应考虑动力影响,并扣除设备所占面积上的操作荷载),以及两侧相邻次梁卸荷作用。
C.0.8 当荷载分布比较均匀时,主梁上的等效均布活荷载可由全部荷载总和除以全部受荷面积求得。
C.0.9 柱、基础上的等效均布活荷载,在一般情况下,可取与主梁相同。
附录D 工业建筑楼面活荷载
D.0.1 一般金工车间、仪器仪表生产车间、半导体器件车间、棉纺织车间、轮胎厂准备车间和粮食加工车间的楼面等效均布活荷载,可按表D.0.1-1~表D.0.1-6采用。





附录E 基本雪压、风压和温度的确定方法
E.1 基本雪压
E.1.1 在确定雪压时,观察场地应符合下列规定:
1 观察场地周围的地形为空旷平坦;
2 积雪的分布保持均匀;
3 设计项目地点应在观察场地的地形范围内,或它们具有相同的地形;
4 对于积雪局部变异特别大的地区,以及高原地形的山区,应予以专门调查和特殊处理。
E.1.2 雪压样本数据应符合下列规定:
1 雪压样本数据应采用单位水平面积上的雪重(kN/m2);
2 当气象台站有雪压记录时,应直接采用雪压数据计算基本雪压;当无雪压记录时,可采用积雪深度和密度按下式计算雪压s:
s=hρg (E.1.2)
式中:h——积雪深度,指从积雪表面到地面的垂直深度(m);
ρ——积雪密度(t/m3);
g——重力加速度,9.8m/s2。
3 雪密度随积雪深度、积雪时间和当地的地理气候条件等因素的变化有较大幅度的变异,对于无雪压直接记录的台站,可按地区的平均雪密度计算雪压。
E.1.3 历年最大雪压数据按每年7月份到次年6月份间的最大雪压采用。
E.1.4 基本雪压按E.3中规定的方法进行统计计算,重现期应取50年。
E.2 基本风压
E.2.1 在确定风压时,观察场地应符合下列规定:
1 观测场地及周围应为空旷平坦的地形;
2 能反映本地区较大范围内的气象特点,避免局部地形和环境的影响。
E.2.2 风速观测数据资料应符合下述要求:
1 应采用自记式风速仪记录的10min平均风速资料,对于以往非自记的定时观测资料,应通过适当修正后加以采用。
2 风速仪标准高度应为10m;当观测的风速仪高度与标准高度相差较大时,可按下式换算到标准高度的风速v:

3 使用风杯式测风仪时,必须考虑空气密度受温度、气压影响的修正。
E.2.3 选取年最大风速数据时,一般应有25年以上的风速资料;当无法满足时,风速资料不宜少于10年。观测数据应考虑其均一性,对不均一数据应结合周边气象站状况等作合理性订正。
E.2.4 基本风压应按下列规定确定:



E.4 基本气温
E.4.1 气温是指在气象台站标准百叶箱内测量所得按小时定时记录的温度。
E.4.2 基本气温根据当地气象台站历年记录所得的最高温度月的月平均最高气温值和最低温度月的月平均最低气温值资料,经统计分析确定。月平均最高气温和月平均最低气温可假定其服从极值Ⅰ型分布,基本气温取极值分布中平均重现期为50年的值。
E.4.3 统计分析基本气温时,选取的月平均最高气温和月平均最低气温资料一般应取最近30年的数据;当无法满足时,不宜少于10年的资料。
























 





















E.6 全国基本雪压、风压及基本气温分布图
E.6.1 全国基本雪压分布图见图E.6.1。
E.6.2 雪荷载准永久值系数分区图见图E.6.2。
E.6.3 全国基本风压分布图见图E.6.3。
E.6.4 全国基本气温(最高气温)分布图见图E.6.4。
E.6.5 全国基本气温(最低气温)分布图见图E.6.5。





附录F 结构基本自振周期的经验方式
F.1.1 一般高耸结构的基本自振周期,钢结构可取下式计算的较大值,钢筋混凝土结构可取下式计算的较小值:



附录G 结构振型系数的近似值
附录G 结构振型系数的近似值
G.0.1 结构振型系数应按实际工程由结构动力学计算得出。一般情况下,对顺风向响应可仅考虑第1振型的影响,对圆截面高层建筑及构筑物横风向的共振响应,应验算第1至第4振型的响应。本附录列出相应的前4个振型系数。
G.0.2 迎风面宽度远小于其高度的高耸结构,其振型系数可按表G.0.2采用。


附录G 结构振型系数的近似值
G.0.1 结构振型系数应按实际工程由结构动力学计算得出。一般情况下,对顺风向响应可仅考虑第1振型的影响,对圆截面高层建筑及构筑物横风向的共振响应,应验算第1至第4振型的响应。本附录列出相应的前4个振型系数。
G.0.2 迎风面宽度远小于其高度的高耸结构,其振型系数可按表G.0.2采用。


附录H 横风向及扭转风振的等效风荷载
H.1.1 跨临界强风共振引起在z高度处振型j的等效风荷载标准值可按下列规定确定:


H.2 矩形截面结构横风向风振等效风荷载
H.2.1 矩形截面高层建筑当满足下列条件时,可按本节的规定确定其横风向风振等效风荷载:
1 建筑的平面形状和质量在整个高度范围内基本相同;







附录J 高层建筑顺风向和横风向风振加速度计算
J.1 顺风向风振加速度计算
J.1.1 体型和质量沿高度均匀分布的高层建筑,顺风向风振加速度可按下式计算:



本规范用词说明
1 为便于在执行本规范条文时区别对待,对执行规范严格程度的用词说明如下:
1)表示很严格,非这样做不可的用词:
正面词采用“必须”,反面词采用“严禁”;
2)表示严格,在正常情况下均应这样做的用词:
正面词采用“应”,反面词采用“不应”或“不得”;
3)表示允许稍有选择,在条件许可时首先应这样做的用词:
正面词采用“宜”,反面词采用“不宜”;
4)表示有选择,在一定条件下可以这样做的,采用“可”。
2 条文中指明应按其他有关标准执行的写法为:“应符合……的规定”或“应按……执行”。
引用标准名录
1 《人民防空地下室设计规范》GB 50038
2 《工程结构可靠性设计统一标准》GB 50153
