Appearance
《工程结构设计通用符号标准》GB/T50132-2014
🗓️ 住房和城乡建设部 实施时间:2015-05-01
1 总则
住房城乡建设部关于发布国家标准《工程结构设计通用符号标准》的公告
中华人民共和国住房和城乡建设部公告第486号
现批准《工程结构设计通用符号标准》为国家标准,编号为GB/T50132-2014,自2015年5月1日起实施。原《工程结构设计基本术语和通用符号》GBJ132-90同时废止。
本标准由我部标准定额研究所组织中国建筑工业出版社出版发行。
中华人民共和国住房和城乡建设部
2014年7月13日
前 言
根据住房和城乡建设部《关于印发<2008年工程建设标准规范制订、修订计划(第一批)》的通知》(建标[2008]102号)的要求,标准编制组经广泛调查研究,认真总结实践经验,参考有关国内标准和国际标准,并在广泛征求意见的基础上,修订了《工程结构设计基本术语和通用符号》GBJ132-90和《建筑结构设计术语和符号标准》GB/T 50083-97中的符号部分,并将其合并修订为本标准。
本标准的主要技术内容是:1.总则;2.术语;3.工程结构设计的符号规则;4.工程结构设计的通用符号。
本标准修订的主要技术内容是:
1.增加了术语一章,对“物理量”、“量纲”、“符号”进行了定义;
2.根据原标准和最新的国际标准,对符号的构成规则作出了规定;
3.在通用符号中增加了常用的地基基础设计符号和工程抗震设计符号;
4.在附录中增加了“符号涵义中常用的中英文词汇对照”;
5.为方便使用并促进各部门之间的沟通、融合,在本标准条文说明中还分列了我国房屋建筑、铁路、公路、水运、水利水电等工程建设各领域常用的符号等。
本标准由住房和城乡建设部负责管理,由中国建筑科学研究院负责具体技术内容的解释。执行过程中如有意见或建议,请寄送中国建筑科学研究院(地址:北京市北三环东路30号;邮政编码:100013)。
本标准主编单位:中国建筑科学研究院
本标准参编单位:中国铁道科学研究院
中交公路规划设计院有限公司
中交水运规划设计院有限公司
水利部水利水电规划设计总院
水电水利规划设计总院
大连理工大学
中冶京诚工程技术有限公司建筑设计研究院
本标准主要起草人员:史志华 陈基发 白生翔 高文生 江静贝 刘晓光 赵君黎 胡家顺 雷兴顺 李 异 贡金鑫 余海群
本标准主要审查人员:邵卓民 窦以松 夏靖华 石永久 戴国莹 薛吉岗 任胜健 刘永绣 周建平 姚继涛 高连玉 吴 体
1 总则
1.0.1 为了统一我国工程结构设计的符号,制定本标准。
1.0.2 本标准适用于房屋建筑、铁路、公路、水运和水利水电等各类土木工程的结构设计及其相关领域。
1.0.3 工程结构设计采用的符号,除应符合本标准外,尚应符合国家现行有关标准的规定。
2 术语
2 术语
2.0.1 物理量 physical quantity
描述物理现象或量度物体属性的量
2.0.2 量纲 dimension
某个物理量与指定量制中各基本量之间的一种依从关系,用该量制中带指数上午基本量的乘积式表示。
2.0.3 符号 symbols
在图形、文字表述或数学表达式中,根据一定的规则、习惯或约定,由拉丁字母、希腊字母、专门字符单独或共同或与相关的数字、标记一起,用于表示相应的物理量、材料、产品或某种专门涵义等的字符系统。
3 工程结构设计的符号规则
3.1 一般规定
3工程结构设计的符号规则
3.1 一般规定
3.1.1工程结构设计采用的符号,应由主体符号或主体符号带上、下标构成,形如

其中S为主体符号,a为上标,b、c、d为下标。
3.1.2 主体符号代表一般物理量;上、下标代表物理量或物理量以外的术语、说明语,用于进一步阐明主体符号的涵义。
3.1.3符号宜简明。当主体符号的涵义不致混淆时,宜少用或不用上、下标;当采用上、下标时,宜优先采用下标,少采用上标;上标宜采用一个,下标可采用一个或多个。
3.1.4工程结构设计采用符号的书写和印刷字体,应符合下列规定:
1 主体符号应采用斜体字母;
2上、下标的字母、数字或标记,除代表序数的字母(i,j,m,n)应采用斜体外,均应采用正体;
3 以小写拉丁字母1作下标时,在印刷时可采用大写拉丁字母L代替。
3.1.5单个拉丁字母O不应作为主体符号和下标;小写希腊字母
不宜作为主体符号和上、下标。
3.1.6表示材料或产品的符号,宜包含其名称或特性符号、技术参数等主要信息以及有关的附加信息等,各部分之间可采用“·”或“—”等字符连接;当不致发生涵义混淆时,各部分之间可省略连接字符。
3.1.7材料或产品符号中的名称或特性符号,宜采用国际通用术语中相关词头的大写拉丁字母。
3.1.8材料或产品符号中作为附加信息的改型序号,宜采用拉丁字母(A、B、C、…;a、b、c、…)或数字(1、2、3、…;Ⅰ、Ⅱ、Ⅲ、…)顺序表示。
3.1.9工程结构设计中,代表材料强度等级的符号,应以材料的符号(一个或多个大写正体拉丁字母)和规定的材料强度值(以“N/mm²”或“MPa”计)等共同表示。
3.1.10工程结构设计中采用的数学符号,应符合现行国家标准《物理科学和技术中使用的数学符号》GB 3102.11的规定。
3.1.11工程结构设计中采用的计量单位符号,应符合《中华人民共和国法定计量单位》的规定。
3.2主体符号
3.2主体符号
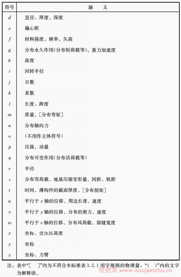
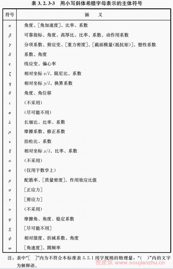
3.2.1 主体符号应以单个拉丁字母或希腊字母表示。主体符号的用字,应根据物理量的量纲,按表3.2.1规定的主体符号用字规则:选用相应的拉丁字母或希腊字母。
当有特殊需要且不致引起误解时,主体符号可采用两个字母表示。


3.2.2按习惯采用的不符合本标准表3.2.1规定主体符号的物理量,应限制在表3.2.2规定的范围内;土力学和水力学的量纲例外符号,可按本标准附录A的规定采用。

3.2.3工程结构设计采用的主体符号及其涵义,应符合表3.2.3-1、表3.2.3-2和表3.2.3-3的规定,同一字母可表示多种物理量;希腊字母的读音和字体,可按本标准附录B执行;符号涵义中常用的中英文词汇对照,可按本标准附录C执行。





3.3上、下标符号
3.3上、下标符号
3.3.1上、下标符号应按下列规定,采用拉丁字母、希腊字母、缩写词、数字或标记表示:
1 上标应采用单个小写拉丁字母、小写希腊字母或标记;为避免与指数混淆,不应采用数字作为上标。
2下标应采用小写拉丁字母、希腊字母、缩写词或数字。当采用多个下标时,可按材料类别、受力状态、部位、方向、原因和性质的顺序排列;当多个下标连续排列可能产生混淆时,可采用逗号将各个下标分开。
3 上、下标以单个字母表示时,宜采用其所代表的说明语的国际通用词汇的第一个字母;以缩写词表示时,宜采用其所代表的说明语的国际通用词汇前三个字母。
3.3.2工程结构设计中常用的上标及其涵义,应符合表3.3.2的规定。

3.3.3工程结构设计中表示材料种类的小写正体拉丁字母下标,应符合表3.3.3的规定。

3.3.4工程结构设计中表示受力状态的小写正体拉丁字母下标,应符合表3.3.4的规定。

3.3.5工程结构设计中表示部位、方向的常用小写正体拉丁字母和数字下标及其涵义,应符合表3.3.5的规定。

3.3.6工程结构设计中表示性质、原因等常用的小写正体拉丁字母和数字下标及其涵义,应符合表3.3.6的规定。


3.3.7工程结构设计中表示作用、作用效应和抗力等常用的正体拉丁字母下标及其涵义,应符合表3.3.7的规定。

3.3.8工程结构设计中常用的以小写正体拉丁字母表示的缩写词下标及其涵义,应符合表3.3.8的规定。

4 工程结构设计的通用符号
4.1 作用和作用效应符号
4工程结构设计的通用符号
4.1 作用和作用效应符号
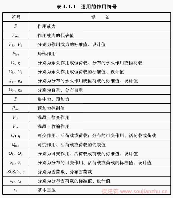
4.1.1 工程结构设计中通用的作用符号及其涵义,应符合表4.1.1的规定。


4.1.2 工程结构设计中通用的作用效应符号及其涵义,应符合表4.1.2的规定。



4.2材料性能和结构抗力符号
4.2材料性能和结构抗力符号
4.2.1 工程结构设计中有关材料强度等级的通用符号及其涵义,应符合表4.2.1的规定。

4.2.2工程结构设计中,通用的材料性能和结构抗力符号及其涵义,应符合表4.2.2的规定。


4.3 几何参数符号
4.3 几何参数符号
4.3.1 工程结构设计中通用的几何参数符号及其涵义,应符合表4.3.1的规定。


4.4设计参数、计算系数符号和专门符号
4.4设计参数、计算系数符号和专门符号
4.4.1 工程结构设计中通用的设计参数和计算系数符号及其涵义,应符合表4.4.1的规定。


4.4.2 工程结构设计中采用的专门符号及其涵义,应符合表4.4.2的规定。

4.5 地基基础设计符号
4.5 地基基础设计符号
4.5.1 地基基础设计中采用的通用符号及其涵义,应符合表4.5.1的规定。


4.6 工程抗震设计符号
4.6 工程抗震设计符号
4.6.1 工程结构抗震设计中采用的通用符号及其涵义,应符合表4.6.1的规定。

4.7 常用的数学和物理学符号
4.7 常用的数学和物理学符号
4.7.1 工程结构设计中常用的数学符号及其涵义,应符合表4.7.1的规定。

4.7.2工程结构设计中常用的物理学符号及其涵义,应符合表4.7.2的规定。

附录A 常用的土力学和水力学量纲例外符号
附录A常用的土力学和水力学量纲例外符号
A.0.1工程结构设计中常用的土力学和水力学量纲例外符号及其涵义,可分别按表A.0.1-1和表A.0.1-2采用。


附录B 希腊字母的读音和字体
附录B希腊字母的读音和字体

附录C 符号涵义中常用的中英文词汇对照
附录C 符号涵义中常用的中英文词汇对照
(以汉语拼音为序)
A
安全safety
B
板slab;plate
半径radius
保护层 cover
比率ratio
变形 deformation
变形的 deformed
标准的 standard
标准值characteristic value
薄壁构件 thin-walled member
泊松比 Poisson ratio
C
材料的 material
材料强度strength of materials
侧向的 lateral
长度length
长期的 long-term
长细比 slenderness ratio
初始的 initial
垂直的 vertical
D
代表的representative
代表值representative value
弹性的 elastic
弹性模量 elasticity modulus
等效的equivalent
底部的 bottom
地基ground;base
地面ground
地震earthquake
地震作用 earthquake action;seismic action
顶部的 top
动量momentum
动作用系数dynamic action factor
动量矩 moment of momentum
端部end
动态的 dynamic
短期的 short-term
F
法向力 normal force
分布可变作用 distributed variable action
分项系数partial safety factor
风荷载 wind load;wind action
腹板web
附加的 additional
G
干燥的 dry
刚度 rigidity;stiffness
钢材 steel
钢筋 steel bar;rebar;reinforcement
高度height
高厚比 height-thickness ratio
公称的 nominal
拱arch
构件member
构造的 detailing
估计的 estimated
固定的 fixed
管道 pipe
轨距 gauge
H
焊接的 welded;welding
核心 core
荷载load
恒荷载 dead load
桁架truss
横向的 transverse
厚度 thickness
换算 conversion
回转半径radius of gyration
混凝土 concrete
活荷载 live load
J
基本的 basic
基础的 foundational
基准 standard;reference
基准期 reference period
极限的 ultimate
极轴的polar
几何参数geometrical parameter
几何的geometrical
几何量geometrical quantity
计算的computed;calculated
加速度 acceleration
间接的 indirect
间距 spacing
剪切 shear
剪变模量 shear modulus
剪力 shear force
剪应变shear strain
剪应力 shear stress
胶合的 glueing;glued
角部的 corner
角度 angle
角加速度angular acceleration
角位移angular displacement
节点的或接缝的joint
截面section
截面模量(抵抗矩) section modulus
净的 net
径向的 radial
静态的 static
局部的 local
局部受压local compression
距离 distance
绝对的 absolute
K
抗力 resistance
可变的 variable
可变作用 variable action
可靠的 reliable
可靠指标 reliability index
空间的spacial
空心的 hollow
孔洞的 hole
控制的 controlled
跨度 span
宽度 width
框架的 frame
扩散的diffused
L
拉伸 tension
理想的 ideal
力 force
力矩 moment of force
连接的 connected
梁beam;girder
裂缝 crack
裂缝宽度 width of crack
临界的 critical
楼盖 floor
楼面活荷载 floor live load
螺栓 bolt
M
脉动的 pulsating
毛的gross
锚固的 anchored
铆钉的 riveted
面积area
面积矩 moment of area
摩擦的 frictional
摩擦系数coefficient of friction
木材timber
N
内部的 internal
粘结的 bonded
扭torsion
扭矩torque;torque moment
扭转的 torsional
o
偶然作用accidental action
P
排架bent frame
配筋率 ratio of reinforcement
疲劳 fatigue
偏心距eccentricity
偏心率eccentricity ratio
频率frequency
平均mean
平行的parallel
Q
砌体 masonry
墙 wall
壳shell
切向的tangential
屈服的 yielded
R
日数 day
S
上部的 up
设计的designed
设计值design value
深度 depth
失稳的 instable
失效的 failed
施工阶段 construction stage
时间 time
实测的 measured;observed
矢高rise
使用的serviceable
试样 specimen
收缩 shrinkage
受压的compressive
受压区高度depth of compression zone
竖向的 vertical
双力矩 bimoment
水平的 horizontal
速度 velocity
塑性的 plastic
塑性系数plasticity coefficient
损失 loss
T
特征 characteristic
体积 volume
体积的 volumetric
投影的projected
W
外部external
外加的 imposed
弯bending
弯矩moment;bending moment
弯拉eccentric tension(美);bending with tensile force(英)
弯曲刚度flexural rigidity
位移 displacement
温度 temperature
温度作用 thermal actions
稳定系数stability factor
X
系数coefficient;factor
下部的 lower;bottom
现浇 cast-in-site
线应变 linear strain
限定的 limited
相对的 relative
相对湿度relative humidity
相对坐标 relative coordinate
徐变 creep
许可的admitted,permitted
雪荷载 snow load
Y
压强 pressure
压缩compression
岩石rock
液体的 liquid
翼缘flange
永久作用permanent action
有效的 effective
右面的right
预加力pre-applied force
预应力 prestress
预应力筋prestressing steel
预制的 precast
圆频率circular frequency;cyclic frequency
Z
折减的 reduced
正常的 normal
正应力 normal stress
直接的 direct
直径 diameter
指定的specified
质量 mass
质量密度mass density
重力gravity
重力的gravitational
重力加速度 acceleration of gravity
重力密度 gravity density
重心 centroid
周长perimeter
周期 period
轴向的或法向的 normal
轴向力 axial force
主要的 primary
柱 column
转动惯量 moment of inertia
桩pile
撞击的 impacted
准的 quasi
总高度total height
总计的 total
总宽度 total breadth
纵向的 longitudinal
阻尼比 damping ratio
组合的combined
最大的maximum
最小的 minimum
左面的 left
作用 action
作用效应action effect;effect of action
作用效应比值action effect ratio
坐标coordinate
坐标力臂arm of coordinate
本标准用词说明
本标准用词说明
1 为便于在执行本标准条文时区别对待,对要求严格程度不同的用词说明如下:
1)表示很严格,非这样做不可的:
正面词采用“必须”,反面词采用“严禁”;
2)表示严格,在正常情况下均应这样做的:
正面词采用“应”,反面词采用“不应”或“不得”;
3)表示允许稍有选择,在条件许可时首先应这样做的:
正面词采用“宜”,反面词采用“不宜”。
4)表示有选择,在一定条件下可以这样做的,采用“可”。
2 条文中指明应按其他有关标准执行的写法为“应符合……的规定”或“应按……执行”。
