Appearance
《混凝土结构耐久性设计标准[附条文说明]》GB/T 50476-2019
🗓️ 住房和城乡建设部 实施时间:2019-12-01
前言
中华人民共和国国家标准
混凝土结构耐久性设计标准
Standard for design of concrete structure durability
GB/T 50476-2019
主编部门:中华人民共和国住房和城乡建设部
批准部门:中华人民共和国住房和城乡建设部
发布部门:中华人民共和国住房和城乡建设部
国家市场监督管理总局
发布日期:2019年06月19日
实施日期:2019年12月01日
中华人民共和国住房和城乡建设部公告
2019年第176号
住房和城乡建设部关于发布国家标准《混凝土结构耐久性设计标准》的公告
现批准《混凝土结构耐久性设计标准》为国家标准,编号为GB/T 50476-2019,自2019年12月1日起实施。原《混凝土结构耐久性设计规范》GB/T 50476-2008同时废止。
本标准在住房和城乡建设部门户网站(www.mohurd.gov.cn)公开,并由住房和城乡建设部标准定额研究所组织中国建筑工业出版社出版发行。
中华人民共和国住房和城乡建设部
2019年6月19日
前言
根据住房和城乡建设部《关于印发<2014年工程建设标准规范制订、修订计划>的通知》(建标[2013]169号)的要求,标准编制组经广泛调查研究,认真总结工程实践经验,参考有关国际标准和国外先进标准,并在广泛征求意见的基础上,修订了本标准。
本标准的主要内容是:总则、术语和符号、混凝土结构耐久性设计的基本原则、环境作用类别与等级的划分、设计使用年限要求、材料与构造的基本要求、不同环境作用下的耐久性设计方法、后张法预应力体系的耐久性要求。
本标准修订的主要技术内容是:1.补充了结构使用阶段的维护设计内容;2.增加了热轧钢筋和耐腐蚀钢筋的耐久性要求;3.增加了不同环境下结构耐久性构造与防裂要求;4.补充了不同环境下使用防腐蚀附加措施的要求与规定;5.增加了耐久性设计定量方法的原则与规定;6.修改了混凝土原材料要求与规定;7.更新了混凝土耐久性参数与指标的测试标准方法。
本标准由住房和城乡建设部负责管理,由清华大学负责具体技术内容的解释。执行过程中如有意见和建议,请寄送清华大学(地址:北京市海淀区清华大学土木工程系建筑材料研究所,邮编:100084)。
本标准主编单位:清华大学
本标准参编单位:国家建筑工程质量监督检验中心 中国建筑科学研究院有限公司 北京市市政工程设计研究总院 中冶建筑研究总院有限公司 同济大学 西安建筑科技大学 中交四航研究院有限公司 中交武汉港湾工程设计研究院有限公司 中交桥梁技术有限公司 中国建筑工程总公司
本标准主要起草人员:李克非 邸小坛 陈肇元 廉慧珍 王胜年 郝挺宇 阎培渝 包琦玮 肖绪文 鲍卫刚 干伟忠 黄士元 金伟良 郭保林 路新瀛 王晓锋 周永祥 钱稼茹 牛荻涛 谢永江 邢锋 韩宁旭 张鑫 赵筠 赵铁军 朱万旭 邓德华 朱建国 张国志
本标准主要审查人员:缪昌文 徐有邻 罗玲 朱祖熹 熊威 陈改新 赵尚传 丁建彤 葛勇 余其俊 冯远
1 总则
1 总则
1.0.1 为保证混凝土结构的耐久性达到规定的设计使用年限,确保工程结构的合理使用寿命,制定本标准。
条文说明
1.0.1 我国《建筑法》(2011年修订版)规定:“建筑物在合理使用寿命内,必须确保地基基础工程和主体结构的质量”(第60条),“在建筑物的合理使用寿命内,因建筑工程质量不合格受到损害的,有权向责任者要求赔偿”(第80条)。所谓工程的“合理”寿命,首先应满足工程本身的“功能”(安全性、适用性和耐久性等)需要,其次是要“经济”,最后要符合国家、社会和民众的根本利益(公共安全、环保和资源节约等)。 工程的业主和设计人应该关注工程的功能需要和经济性,而社会和公众的根本利益则由国家批准的法规和技术标准所规定的最低年限要求予以保证。设计人在工程设计前应该首先听取业主和使用者对于工程合理使用寿命的要求,然后以合理使用寿命为目标,确定主体结构的合理使用年限。 建筑物的使用寿命是土建工程质量得以量化的集中表现。建筑物的主体结构设计使用年限在量值上与建筑物的合理使用年限相同。通过耐久性设计保证混凝土结构具有经济合理的使用寿命,体现节约资源和可持续发展的方针政策,是本标准的编制目标。
1.0.2 本标准适用于各种自然环境作用下房屋建筑、桥梁、隧道等基础设施与一般构筑物中普通混凝土结构及其构件的耐久性设计。
本标准未考虑低周反复荷载和持久荷载引起的结构性能劣化,不适用于轻骨料混凝土、纤维混凝土及其他特种混凝土结构以及工业生产的高温高湿环境、微生物腐蚀环境、电磁环境、高压环境、杂散电流等特殊腐蚀环境下混凝土结构的耐久性设计。
条文说明
1.0.2 本条确定标准的适用范围。本标准适用对象除房屋建筑和一般构筑物的混凝土结构外,还包括其他基础设施工程,如桥梁、涵洞、隧道、地铁、轻轨、管道等混凝土结构。公路桥涵和铁路工程混凝土结构,可比照本标准的有关规定进行耐久性设计。 本标准不适用于轻骨料混凝土、纤维混凝土、蒸压混凝土等特种混凝土,这些混凝土材料在环境作用下的劣化速率与机理不同于普通混凝土。低周反复荷载和持久荷载的作用也能引起材料性能劣化,但与材料的力学破坏更加相关,有别于环境作用下的耐久性问题,故不属于本标准考虑的范畴。 本标准不涉及工业生产的高温高湿环境、微生物腐蚀环境、电磁环境、高压环境、杂散电流以及特殊腐蚀环境下混凝土结构的耐久性设计。特殊腐蚀环境下混凝土结构的耐久性设计可按照现行国家标准《工业建筑防腐蚀设计标准》GB/T 50046等专用标准或在专门的耐久性研究的基础上进行,并需注意不同设计使用年限的结构应采取不同的防腐蚀要求。
1.0.3 本标准的耐久性规定,是使结构达到设计使用年限并具有规定保证率的最低要求。设计中可根据工程的具体特点、当地的环境条件与实践经验以及具体的施工条件等适当提高。
条文说明
1.0.3 混凝土结构耐久性设计的主要目标,是为了确保主体结构能够达到规定的设计使用年限,满足建筑物的合理使用寿命要求。主体结构的设计使用年限虽然与建筑物的合理使用寿命源于相同的概念但数值并不相同。合理使用寿命是一个确定的期望值,而设计使用年限则必须考虑环境作用、材料性能等因素的变异性对结构耐久性的影响,需要有足够的保证率,这样才能做到所设计的工程主体结构满足《建筑法》规定的“确保”要求(参见本标准附录A)。设计人员需要结合工程重要性和环境条件等具体特点,必要时应采取高于本标准条文的要求。环境作用下的耐久性问题十分复杂,存在较大的不确定和不确知性,目前尚缺乏足够的工程经验与数据积累,因此在使用本标准时,如有可靠的调查类比与试验依据,通过专门的论证,可以局部调整本标准的规定。此外,各地方宜根据当地环境特点与工程实践经验,制订相应的地方标准,进一步细化和具体化本标准的相关规定。
1.0.4 混凝土结构的耐久性设计,除应符合本标准的规定外,尚应符合国家现行有关标准的规定。
条文说明
1.0.4 本条明确了本标准与其他相关标准的关系。我国现行标准中有关混凝土结构耐久性的规定,并不能完全满足结构设计使用年限的要求。提高相应的耐久性设计标准是编制本标准的主要目的,混凝土结构的耐久性设计应按照本标准执行。对于本标准未提及的与耐久性设计有关的其他内容,按照国家现有技术标准的有关规定执行。
2 术语和符号
2.1 术语
2 术语和符号
2.1 术语
2.1.1 环境作用 environmental action
温、湿度及其变化以及二氧化碳、氧、盐、酸等环境因素对结构或材料性能的影响。
2.1.2 劣化 degradation
材料或结构在所处环境中性能随时间的衰减。
2.1.3 劣化模型 degradation model
描述材料或结构性能劣化过程的数学表达式或试验装置。
2.1.4 结构耐久性 structure durability
在环境作用和正常维护、使用条件下,结构或构件在设计使用年限内保持其适用性和安全性的能力。
2.1.5 一般环境 atmospheric enviroment
无冻融、氯化物和其他化学腐蚀物质作用的混凝土结构或构件的暴露环境。
2.1.6 冻融环境 freeze-thaw environment
混凝土结构或构件经受反复冻融作用的暴露环境。
2.1.7 氯化物环境 chloride environment
混凝土结构或构件受到氯盐侵入作用并引起内部钢筋锈蚀的暴露环境,具体包括海洋氯化物环境和除冰盐等其他氯化物环境。
2.1.8 化学腐蚀环境 chemical environment
混凝土结构或构件受到自然环境中化学物质腐蚀作用的暴露环境,具体包括水、土中化学腐蚀环境和大气污染腐蚀环境。
2.1.9 设计使用年限 design working life
设计规定的结构或结构构件不需进行大修即可按预定目的使用的年限。
条文说明
2.1.9 本术语引用了《工程结构可靠性设计统一标准》GB50153-2008对设计使用年限的定义(术语2.1.5)。该定义没有区分结构整体的设计使用年限和组成构件的设计使用年限,统一使用是否大修作为使用年限终结的判据。本标准在相关章节从耐久性设计的角度区分了结构整体和组成构件的设计使用年限,以及在不同环境作用下、结构整体和组成构件设计使用年限的不同判据。
2.1.10 氯离子扩散系数 chloride diffusion coefficient
表示氯离子在混凝土中从高浓度区向低浓度区扩散速率的参数。
2.1.11 抗冻耐久性指数 durability factor
采用标准试验方法、经规定次数快速冻融循环后混凝土的动弹性模量与初始动弹性模量的比值,通常用百分比表示。
2.1.12 引气 air entrainment
混凝土拌合时用表面活性剂在混凝土中形成均匀、稳定、球形封闭微气泡的工艺措施。
2.1.13 含气量 air content in concrete
混凝土中气泡体积与混凝土总体积的比值,用百分数表示。
条文说明
2.1.13 对于采用引气工艺的混凝土,气泡体积包括掺入引气剂后形成的气泡体积和混凝土拌合过程中带入的空气体积。
2.1.14 气泡间隔系数 spacing factor of air voids
表示硬化混凝土或水泥浆体中相邻气泡边缘之间距离的参数。
2.1.15 维护 maintenance
为维持结构在使用年限内所需性能而采取的各种技术和管理活动。
2.1.16 修复 restore
通过修补、更换或加固,使受到损伤的结构恢复到满足正常使用所进行的活动。
2.1.17 大修 major repair
在一定期限内停止结构的正常使用,需大面积置换结构中的受损混凝土或更换结构主要构件的修复活动。
2.1.18 可修复性 restorability
受到损伤的结构或构件具有能够经济合理地被修复的能力。
2.1.19 胶凝材料 cementitious material,or binder
混凝土原材料中具有胶结作用的水泥和粉煤灰、硅灰、粒化高炉矿渣粉等矿物掺和料的总称。
2.1.20 水胶比 water to binder ratio
单位体积混凝土拌合物中用水量与胶凝材料总量的质量比。
2.1.21 矿物掺和料混凝土 concrete with supplementary cementitious materials
胶凝材料中含有不小于30%的矿物掺和料(含水泥中的混合材)、需要采取较低的水胶比和特殊施工措施的混凝土。
条文说明
2.1.21 本标准中所指的矿物掺和料混凝土为:在硅酸盐水泥中单掺粉煤灰量不小于胶凝材料总重的30%、单掺磨细矿渣量不小于胶凝材料总重的50%;复合使用两种矿物掺和料时,粉煤灰掺量比与0.3的比值加上磨细矿渣掺量比与0.5的比值之和不小于1。 矿物掺和料混凝土的水胶比通常不高于0.45,在配制混凝土时需要延长搅拌时间,达到拌合物的均匀,在成型工艺完成前应避免和减少水分的蒸发,在成型后应加强养护。
2.1.22 钢筋的混凝土保护层 concrete cover to reinforcement
从混凝土表面到钢筋公称直径外边缘之间的最小距离;对后张法预应力筋,为套管或孔道外边缘到混凝土表面的距离。
条文说明
2.1.22 术语中的钢筋包括纵向钢筋、箍筋和分布钢筋。
2.1.23 防腐蚀附加措施 additional protective measures
在改善混凝土密实性、增加保护层厚度和利用防排水措施等常规手段的基础上,为进一步提高混凝土结构耐久性所采用的补充措施,包括混凝土表面涂层、环氧涂层钢筋、钢筋阻锈剂和阴极保护等。
2.1.24 保护年限 protection life
防腐蚀附加措施能够维持对混凝土或钢筋有效保护的年限。
2.1.25 多重防护措施 multiple protective measures
为确保混凝土结构和构件的使用年限而同时采取的多种防腐蚀附加措施。
2.1.26 耐久性再设计 durability redesign
根据结构检测在使用年限内为保持结构耐久性而采取的技术措施和方法。
2.1.27 混凝土结构 concrete structure
以混凝土为主制成的结构,包括素混凝土结构、钢筋混凝土结构和预应力混凝土结构;无筋或不配置受力钢筋的结构为素混凝土结构,钢筋混凝土和预应力混凝土结构在本标准统称为配筋混凝土结构。
条文说明
2.1.27 本标准所指的配筋混凝土结构中筋体,不包括不锈钢、耐候钢或聚酯材料等有机材料制成的筋体,也不包括纤维状筋体。
2.2 符号
2.2 符号
c——钢筋的混凝土保护层厚度;
c 1 ——钢筋的混凝土保护层厚度的检测值;
C a 30——强度等级为C30的引气混凝土;
D RCM ——用外加电场加速离子迁移的标准试验方法测得的氯离子扩散系数;
DF——混凝土抗冻耐久性指数;
E 0 ——经历冻融循环之前混凝土的初始动弹性模量;
E 1 ——经历冻融循环后混凝土的动弹性模量;
w/b——混凝土的水胶比;
△——混凝土保护层施工允许负偏差的绝对值。
3 基本规定
3.1 设计原则
3 基本规定
3.1 设计原则
3.1.1 混凝土结构的耐久性应根据结构的设计使用年限、结构所处的环境类别和环境作用等级进行设计。
当具有定量的劣化模型时,可按本标准附录A的规定针对耐久性参数和指标进行定量设计;暴露于氯化物环境下的重要混凝土结构,应按附录A规定针对耐久性参数和指标进行定量设计与校核。
条文说明
3.1.1 混凝土结构的耐久性设计可分为经验方法和定量方法。经验方法将环境作用按其严重程度定性地划分成几个作用等级,在工程经验类比的基础上,对不同环境作用等级下的混凝土结构构件,直接规定混凝土材料的耐久性质量要求(通常用混凝土强度、水胶比、胶凝材料用量等指标表示)和钢筋保护层厚度等构造要求。近年来,经验方法有很大的改进:首先是按照材料的劣化机理确定不同的环境类别,在每一类别下再按温、湿度及其变化等不同环境条件区分其环境作用等级,从而更为详细地描述环境作用;其次是对不同设计使用年限的结构构件,提出不同的耐久性要求。 在结构耐久性设计的定量方法中,环境作用需要定量界定,然后选用适当的劣化模型求出环境作用效应,得出耐久性极限状态下的环境作用效应与耐久性抗力的关系,可针对使用年限来计算材料与构造参数,也可针对确定的材料与构造参数来验算使用年限。作为耐久性设计目标,结构设计使用年限应具有规定的安全度,所以在环境作用效应与耐久性抗力关系式中应引入相应的安全系数,当用非确定性方法设计时应满足所需的保证率。对于混凝土结构耐久性极限状态与设计使用年限安全度的具体规定,可见本标准的附录A。 应该说明,耐久性设计的经验方法和定量方法并不对立,两者在同一设计过程中互为补充:经验方法确定总体布置、构造、耐久性控制过程以及材料类型,定量方法在此基础上对确定的耐久性极限状态、进行材料性质和构造参数的定量设计。目前,环境作用下耐久性设计的定量计算方法尚未成熟到能在工程中普遍应用的程度。在各种劣化机理的计算模型中,可供使用的还只局限于定量估算钢筋开始发生锈蚀的年限。在国内外现行的混凝土结构设计规范中,所采用的耐久性设计仍然主要通过耐久性要求来实现。 本标准对传统的经验方法进行了改进。除了细化环境的类别和作用等级外,在混凝土的耐久性质量要求中,本标准既规定了不同环境类别与作用等级下的混凝土最低强度等级、最大水胶比和混凝土原材料组成,又提出了混凝土抗冻耐久性指数、氯离子扩散系数等耐久性指标的量值规定;同时从耐久性要求出发,对结构构造方法、施工质量控制以及工程使用阶段的维修检测作出了比较具体的规定。对于设计使用年限所需的安全度,已隐含在标准的上述规定当中。
3.1.2 混凝土结构的耐久性设计应包括下列内容:
1 确定结构的设计使用年限、环境类别及其作用等级;
2 采用有利于减轻环境作用的结构形式和布置;
3 规定结构材料的性能与指标;
4 确定钢筋的混凝土保护层厚度;
5 提出混凝土构件裂缝控制与防排水等构造要求;
6 针对严重环境作用采取合理的防腐蚀附加措施或多重防护措施;
7 采用保证耐久性的混凝土成型工艺、提出保护层厚度的施工质量验收要求;
8 提出结构使用阶段的检测、维护与修复要求,包括检测与维护必需的构造与设施;
9 根据使用阶段的检测必要时对结构或构件进行耐久性再设计。
条文说明
3.1.2 本条提出混凝土结构耐久性设计的基本内容,强调耐久性的设计不限于确定材料的耐久性指标与钢筋的混凝土保护层厚度。适当的防排水构造措施能够非常有效地减轻环境作用,因此也是耐久性设计的重要内容。混凝土结构的耐久性还在很大程度上取决于混凝土施工中的成型工艺质量与钢筋保护层厚度的施工误差,国内现行的施工规范较少考虑耐久性的要求,因此必须提出基于耐久性的成型工艺过程控制与保护层厚度的质量验收要求。 在严重环境作用下,仅靠提高混凝土保护层的材料质量、增加保护层的厚度,往往还不能保证设计使用年限,这时就应采取一种或多种防腐蚀附加措施组成合理的多重防护策略;对于使用过程中难以检测和维修的关键部件如预应力钢绞线,应采取多重防护措施。 混凝土结构的设计使用年限是建立在预定的维修与使用条件下的。因此,耐久性设计需要明确结构使用阶段的维护、检测要求,包括设置必要的检测通道,预留检测维修的空间和装置等;这些构造和设施必须在设计阶段确定,这些构造设施需要支撑长期检测和维护,因此自身的长期耐久性也需要进行设计,确保其使用年限不低于检测和维护的结构或构件。从目前的工程实践来看,对于浪溅区的钢筋混凝土构件,必要的构造设施包括:在构件表面预留永久性检测与维护通道和栏杆,在构件内部除预应力钢筋(钢绞线)和预埋钢件外,钢筋之间通过点焊连接。对于重要工程,需要预置耐久性监测和预警系统。 对于严重环境作用下的混凝土工程,为确保使用年限,除进行施工建造前的结构耐久性设计外,尚应根据竣工后实测的混凝土耐久性和保护层厚度进行结构耐久性的再设计,以便针对问题及时采取措施;在结构的使用年限内,尚需根据实测的材料劣化数据时结构的剩余使用年限作出判断,并针对问题继续进行再设计,必要时追加防腐措施或适时修复。
3.1.3 混凝土结构的耐久性设计应建立结构在使用阶段的维护制度。维护制度应以施工结束或竣工验收状态为起点,根据使用周期中结构与构件的劣化规律与使用要求,综合考虑结构全寿命周期的性能与成本,确定合理的维护技术和维护频次。
条文说明
3.1.3 本条提出了设计阶段应对混凝土结构使用阶段进行维护制度设计的内容和原则。传统的结构设计并不包括结构使用期的维护方法和策略。近年来,全寿命和全过程的观念在土木工程领域逐渐为人们所接受:结构设计应全面考虑设计、施工以及使用期的维护管理,使结构不同阶段的性能在设计阶段就能够得到最大程度的考虑,最终使结构设计能够满足各个阶段的性能要求,并优化结构的全寿命成本。 混凝土结构的使用期占其全寿命周期(设计、施工、使用、拆除等阶段)的大部分,合理地规划使用期中结构与构件的维护制度,对于抵消环境作用引起的性能劣化、维持结构的性能水平很重要。这部分内容被称为混凝土结构的维护设计,要求在设计阶段就根据结构设计方案以及具体采取的耐久性设计措施,合理规划使用期的维护技术和维护的频次。对于环境作用轻微、使用年限较短的结构,在设计阶段将混凝土结构设计成使用期中免维护可能比较有利;对于环境作用严酷或使用年限较长的结构,在设计阶段将初次耐久性设计与使用期的维护技术与频次相结合会使结构全寿命成本更加合理。同时,一些工业建筑的维护,一般需要结合工艺设备的检修、更新等要求综合考虑,因此这些结构和构件的维护制度除需考虑环境作用引起的性能劣化外,还需考虑具体的使用要求。 设计阶段进行的耐久性设计与维护设计并不矛盾,两者在不同的结构周期中保证结构的使用年限。维护设计的必要性来自两个基本方面:①耐久性设计过程中的不确定性因素导致结构实际的使用年限保证率有不确定性,需要在使用期辅之以必要的维护手段,提高结构对这些不确定性因素的抵抗能力;②在严酷环境作用或使用年限较长的情况下,初次耐久性设计可能无法一次达到使用年限,或者对使用年限的设计保证率偏低,需要采取维护技术来达到预期的使用年限,这时维护设计实际上是耐久性设计向使用期的延伸。 本条的维护设计除涉及具体的维护技术和频次外,还包含与维护相关的检测与修复技术。目前混凝土结构的维护设计尚属新生事物,但其对合理、有效保证混凝土结构实现其预定使用年限方面有重要作用。
3.2 环境类别和环境作用等级
3.2 环境类别和环境作用等级
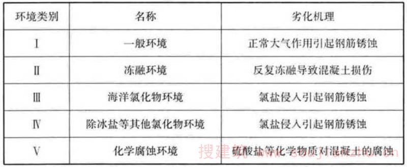
3.2.1 混凝土结构暴露环境类别应按表3.2.1的规定确定。
表3.2.1 环境类别

条文说明
3.2.1 根据混凝土材料的劣化机理,本条将环境种类分为5类,分别用大写罗马字母Ⅰ-Ⅴ表示:
1 一般环境(Ⅰ类),指仅有正常的大气(二氧化碳、氧气等)和温、湿度(水分)作用,不存在冻融、氯化物和其他化学腐蚀物质的影响。一般环境对混凝土结构的侵蚀主要是表层混凝土碳化、氧气和水分共同作用引起的钢筋锈蚀。混凝土呈高度碱性,钢筋在高度碱性环境中会在表面生成一层致密的钝化膜,使钢筋具有良好的稳定性。当空气中的二氧化碳扩散到混凝土内部,会通过化学反应降低混凝土的碱度(碳化),使钢筋表面失去稳定性并在氧气与水分的作用下发生锈蚀。所有混凝土结构都会受到大气和温湿度作用,所以在耐久性设计中都应予以考虑。
2 冻融环境(Ⅱ类),会引起混凝土的冻融损伤。当混凝土内部含水量较高时,冻融循环的作用会引起内部或表层的损伤。如果水中含有盐分,损伤程度会加重。因此冰冻地区与雨、水接触的露天混凝土构件应按冻融环境考虑。另外,反复冻融造成混凝土保护层损伤还会缩短内部钢筋开始锈蚀的时间。
3 海洋、除冰盐等氯化物环境(Ⅲ和Ⅳ类),氯离子可从混凝土表面迁移到混凝土内部,在钢筋表面积累到一定浓度(临界浓度)后会引发钢筋的锈蚀。氯离子引起的钢筋锈蚀程度要比一般环境(Ⅰ类)下单纯由大气作用引起的锈蚀严重得多,是耐久性设计的重点问题之一。
4 化学腐蚀环境(Ⅴ类),混凝土的劣化主要是土、水中的硫酸盐、酸等化学物质和大气中的硫化物、氮氧化物等对混凝土的化学作用,同时也有盐结晶等物理作用所引起的破坏。 本标准中所指的环境作用,是直接与混凝土表面接触的局部环境作用。同一结构中的不同构件或同一构件中的不同部位,所处的局部环境有可能不同,在耐久性设计中可分别予以考虑。
3.2.2 当结构构件受到多种环境类别共同作用时,应分别针对每种环境类别进行耐久性设计。
条文说明
3.2.2 一般环境(Ⅰ类)的作用是所有结构构件都会遇到和需要考虑的。当同时受到两类或两类以上的环境作用时,通常由作用程度较高的环境类别决定或控制混凝土构件的耐久性要求,但对冻融环境(Ⅱ类)或化学腐蚀环境(Ⅴ类)例外,例如在严重作用等级的冻融环境下可能必须采用引气混凝土,同时在混凝土原材料选择、结构构造、混凝土施工养护等方面也有特殊要求。因此,当结构和构件同时受到多种类别的环境作用时,原则上均应考虑,需满足各自单独作用下的耐久性要求。
3.2.3 配筋混凝土结构的环境作用等级应按表3.2.3的规定确定。
表3.2.3 环境作用等级

条文说明
3.2.3 本条将环境作用按其对混凝土结构的影响程度定性地划分成6个等级,用大写英文字母A-F表示。一般环境的作用等级从轻微到中度(Ⅰ-A、Ⅰ-B、Ⅰ-C),其他环境的作用程度则为中度到极端严重。由于腐蚀机理不同,不同环境类别相同作用等级(如Ⅰ-C、Ⅱ-C、Ⅲ-C)的耐久性要求相近、但不完全相同。与各个环境作用等级相对应的具体环境条件,可分别参见本标准第4章到第7章中的规定。 把环境类别细化到环境作用等级完成了耐久性的设计从经验的方法到适度定量方法的过渡。当实际的环境条件处于两个相邻作用等级的界限附近时,有可能出现难以判定的情况,需要设计人员根据当地环境条件和既有工程劣化状况的调查,并综合考虑工程重要性等因素后确定。在确定环境对混凝土结构的作用等级时,还应充分考虑环境作用因素在结构使用期间可能发生的演变。 由于本标准中所指的环境作用是指直接与混凝土表面接触的局部环境作用,所以同一结构中的不同构件或同一构件中的不同部位所承受的环境作用等级可能不同。例如,外墙板室外一侧会受到雨淋受潮或干湿交替,其作用等级可为Ⅰ-B或Ⅰ-C;室内一侧环境作用轻微,其作用等级为Ⅰ-A;此时内外两侧钢筋所需的保护层厚度可取不同。在实际工程设计中还应考虑施工可行性,例如海洋环境中桥梁的同一墩柱可能分别处于水下区、水位变动区、浪溅区和大气区,局部环境作用最严重的应是干湿交替的浪溅区和水位变动区,尤其是浪溅区;这时整个构件中的钢筋保护层最小厚度和混凝土的最大水胶比与最低强度等级,就应该按照统一的作用等级来考虑;如果钢筋和混凝土没有防腐蚀附加措施,就要按浪溅区的环境作用等级Ⅲ-E或Ⅲ-F确定。
3.2.4 在长期潮湿或接触水的环境条件下,混凝土结构的耐久性设计应考虑混凝土可能发生的碱-骨料反应、钙矾石延迟生成反应和环境水对混凝土的溶蚀,在设计中采取相应的措施。对混凝土含碱量的限制应根据本标准附录B确定。
条文说明
3.2.4 混凝土中的碱(Na2O和K2O)与砂、石骨料中的活性硅会发生化学反应,称为碱-硅反应(Aggregate-silica Reaction,简称ASR);某些碳酸盐类岩石骨料也能与碱起反应,称为碱-碳酸盐反应(Aggregate-carbonate Reaction,简称ACR)。这些碱骨料反应在骨料界面生成的膨胀性产物会引起混凝土开裂,在国内外都发生过此类工程损坏的事例。环境作用下的化学腐蚀反应大多从构件表面开始,但碱-骨料反应却是在内部发生的。碱-骨料反应是一个长期过程,其破坏作用需要若干年后才会显现,而且一旦在混凝土表面出现开裂,往往已严重到无法修复的程度。 发生碱-骨料反应的充分条件是:混凝土有较高的碱含量、骨料有较高的活性、水的同时存在。当骨料有活性时,限制混凝土含碱量、在混凝土中加入适量的粉煤灰、矿渣或沸石岩等掺和料,能够抑制碱骨料反应;采用密实的低水胶比混凝土能有效地阻止水分进入混凝土内部,有利于阻止反应的发生。混凝土含碱量的规定见附录B.2,具体的技术措施可参考现行国家标准《预防混凝土碱骨料反应技术规范》GB/T 50733。 混凝土钙矾石延迟生成(Delayed Ettringite Formation,简写作DEF)也是混凝土内部成分之间发生的化学反应。混凝土中的钙矾石是硫酸盐、铝酸三钙与水反应后的产物,正常情况下在混凝土拌合后水泥的水化初期形成。如果在水化温升条件下钙矾石的形成受到抑制,在混凝土硬化后如与水接触可能会再起反应,延迟生成钙矾石。钙矾石在生成过程中体积会膨胀,导致混凝土开裂。混凝土早期蒸养过度或内部温度较高会增加延迟生成钙矾石的可能性。防止延迟生成钙矾石反应的主要途径是降低养护温度、限制水泥的硫酸盐和C3A含量以及避免混凝土在使用阶段与水分接触。在混凝土中引气也能缓解其破坏作用。 流动的软水能将水泥浆体中的氢氧化钙溶出,使混凝土密实性下降并影响其他含钙水化物的稳定。在长期溶蚀作用下,混凝土材料孔隙溶液的pH值会降低、水化硅酸钙的溶解会导致材料强度下降。材料的溶蚀速率与材料孔隙结构与孔隙溶液成分、环境软水成分以及流动性有很大关系。酸性地下水也有类似的作用。增加混凝土密实性有助于减轻氢氧化钙的溶出。
3.2.5 混凝土结构的耐久性设计尚应根据结构的实际使用条件,考虑高速流水、风沙以及车轮行驶对混凝土表面的冲刷、磨损等作用对耐久性的影响。
条文说明
3.2.5 冲刷、磨损会削弱混凝土构件截面,此时应采用强度等级较高的耐磨混凝土,通常还需要将可能磨损的厚度作为牺牲厚度考虑在构件截面或钢筋的混凝土保护层厚度内。 不同骨料抗冲磨性能大不相同。研究表明,骨料的硬度和耐磨性对混凝土的抗冲磨能力起到重要作用,如花岗岩骨料好于石灰岩骨料。在胶凝材料中掺入硅灰也能有效地提高混凝土的抗冲磨性能。
3.3 设计使用年限
3.3 设计使用年限
3.3.1 混凝土结构的设计使用年限不应低于《工程结构可靠性设计统一标准》GB 50153等相关国家现行标准的规定。
条文说明
3.3.1 本条规定了混凝土结构设计使用年限的确定原则。结构的设计使用年限和我国《建筑法》规定的合理使用寿命的关系见1.0.1和1.0.3条文说明。 结构设计使用年限是在确定的环境作用和维修、使用条件下,具有一定保证率的年限。设计使用年限应由设计人员与业主共同确定,首先要满足工程设计对象的功能要求和使用者的利益,并不低于有关法规的规定。 现行国家标准《工程结构可靠性设计统一标准》GB 50153规定了房屋建筑、公路桥涵、铁路桥涵以及港口工程等结构的设计使用年限;城市桥梁、隧道、城市给水排水设施可分别按照国家现行标准《公路工程技术标准》JTG B01、《城市轨道交通技术规范》GB 50490、《城镇给水排水技术规范》GB 50788的规定确定结构的设计使用年限。
3.3.2 一般环境下的民用建筑在设计使用年限内无需大修,其结构构件的设计使用年限应与结构整体设计使用年限相同。
环境作用等级为D、E、F的桥梁、隧道等混凝土结构,其部分构件可设计成易于更换的形式,或能够经济合理地进行大修。可更换构件的设计使用年限可低于结构整体的设计使用年限,并应在设计文件中明确规定。
条文说明
3.3.2 本条文诠释了结构和构件的设计使用年限对于不同类型结构的内涵。 设计使用年限的定义见本标准术语2.1.9,这一定义来源于《工程结构可靠性设计统一标准》GB 50153。按照该定义,结构或者构件的设计使用年限以是否需要大修为界限。应该讲,这一表达对于构件的设计使用年限的定义是适当的:单个构件需要大修或者更换则其使用年限应视为结束。但是使用该表达来定义整体结构的设计使用年限就可能产生偏差,因为局部构件的大修和更换并不意味着整体结构的使用功能丧失。使用年限长、环境作用严酷或构件组成复杂的结构(体系)就会出现构件层次上的使用年限和整体结构使用年限的不一致的情况。 在严重(包括严重、非常严重和极端严重)环境作用下,混凝土结构的个别构件因技术条件和经济性难以达到结构整体的设计使用年限时(如斜拉桥的拉索),在与业主协商一致后,可设计成易更换的构件或能在预期的年限进行大修,并应在设计文件中注明更换或大修的预期年限。需要大修或更换的结构构件,应具有可修复性,能够经济合理地进行修复或更换,并具备相应的施工操作条件。
3.4 材料要求
3.4 材料要求
Ⅰ 混凝土
3.4.1 混凝土材料的强度等级、水胶比和原材料组成应根据结构所处的环境类别、环境作用等级和结构设计使用年限确定。
条文说明
3.4.1 根据结构物所处的环境类别和作用等级以及设计使用年限,标准分别在第4章到第7章中规定不同环境中混凝土材料的最低强度等级和最大水胶比,具体见本标准的4.3.1条、5.3.2条、6.3.2条、7.3.2条的规定。在附录B中规定了混凝土组成原材料的成分限定范围。原材料的限定范围包括硅酸盐水泥品种与用量、胶凝材料中矿物掺和料的用量范围、水泥中的铝酸三钙含量、原材料中有害成分总量(如氯离子、硫酸根离子、可溶碱等)以及粗骨料的最大粒径等。具体见本标准的附录B.1、B.2和B.3。
通常,在设计文件中仅需提出混凝土的最低强度等级与最大水胶比。对于混凝土原材料的选用,可在设计文件中注明由施工单位和混凝土供应商根据规定的环境作用类别与等级,按本标准的附录B.1、B.2和B.3执行。对于大型工程和重要工程,应在设计阶段由结构工程师会同材料工程师共同确定混凝土及其原材料的具体技术要求。
3.4.2 对重要工程或大型工程,应针对具体的环境类别和环境作用等级,分别提出抗冻耐久性指数、氯离子扩散系数等具体量化的耐久性指标。
条文说明
3.4.2 常用的混凝土耐久性指标包括一般环境下的混凝土抗渗等级、冻融环境下的抗冻耐久性指数或抗冻等级、氯化物环境下的氯离子在混凝土中的扩散系数等。这些指标均由实验室标准快速试验方法测定,可用来比较不同配比混凝土之间耐久性能的相对高低,主要用于施工阶段的混凝土质量控制和质量检验。 标准快速试验中的混凝土龄期过短,因此得到的耐久性指标往往不能如实反映混凝土在实际结构中的长期耐久性能。某些在实际工程中长期耐久性能表现优良的混凝土,如低水胶比、粉煤灰掺量在30%以上的矿物掺和料混凝土,由于其水化速度比较缓慢,在快速试验中按标准龄期测得的抗氯离子扩散往往高于相同水胶比的无矿物掺和料混凝土;但实际上,前者的长期抗氯离子侵入能力比后者的要好得多。 水压法抗渗等级适于评价低强度等级混凝土的抗渗性,对于密实的混凝土宜用氯离子扩散系数作为耐久性指标。另外,混凝土的气体渗透性和电阻率也都可以作为衡量混凝土材料致密程度的耐久性指标。
3.4.3 结构构件的混凝土强度等级应同时满足耐久性和承载能力的要求。
条文说明
3.4.3 本条规定混凝土结构设计中混凝土强度的选取原则。结构构件需要采用的混凝土强度等级,在许多情况下是由环境作用决定的,并非由荷载作用控制。因此在进行构件的承载能力设计以前,应陔首先了解耐久性要求的混凝土最低强度等级。
3.4.4 配筋混凝土结构满足耐久性要求的混凝土最低强度等级应符合表3.4.4的规定。混凝土强度等级应根据28d或设计规定龄期的立方体抗压强度,并应按现行国家标准《混凝土强度检验评定标准》GB 50107确定。
表3.4.4 满足耐久性要求的混凝土最低强度等级

条文说明
3.4.4 本条规定了耐久性需要的配筋混凝土最低强度等级。对于冻融环境的Ⅱ-D,Ⅱ-E等级,表3.4.4给出的强度等级为引气混凝土的强度等级;对于冻融环境的Ⅱ-C等级,表3.4.4同时给出引气和非引气混凝土的强度等级。 表3.4.4的耐久性强度等级主要是对钢筋混凝土保护层的要求,通过强度指标来要求保护层混凝土的致密性。保护层混凝土的致密性和自身的厚度是对内部钢筋保护的两个重要因素。
3.4.5 素混凝土结构满足耐久性要求的混凝土最低强度等级,一般环境不应低于C15;冻融环境和化学腐蚀环境规定应与本标准表3.4.4相同;氯化物环境可按本标准表3.4.4的Ⅲ-C或Ⅳ-C环境作用等级确定。
条文说明
3.4.5 素混凝土结构不存在钢筋锈蚀问题,所以在一般环境和氯化物环境中可按较低的环境作用等级确定混凝土的最低强度等级。对于冻融环境和化学腐蚀环境,环境因素会直接导致混凝土材料的劣化,因此对素混凝土的强度等级要求与配筋混凝土要求相同。
3.4.6 预应力构件的混凝土最低强度等级不应低于C40;大截面受压墩柱等普通钢筋混凝土构件,在加大钢筋保护层的前提下其混凝土强度可低于本标准表3.4.4的规定,但不应低于本标准第3.4.5条对素混凝土的规定。
条文说明
3.4.6 对于截面较大的墩柱等受压构件,为满足钢筋保护层耐久性要求而需要提高全截面的混凝土强度,如果导致成本的显著增加,可考虑增加钢筋保护层厚度或者在混凝土表面采取附加防腐蚀措施的方法。
Ⅱ 钢筋
3.4.7 直径为6mm的细直径热轧钢筋作为受力主筋,只限于在一般环境中使用。
3.4.8 预应力筋的公称直径不得小于5mm。冷加工钢筋不应作为预应力筋使用。
条文说明
3.4.8 本条所指的预应力筋为在先张法构件中单根使用的预应力钢丝,不包括钢绞线中的单根钢丝。 冷加工钢筋和细直径钢筋对锈蚀比较敏感,作为受力主筋使用时需要相应提高耐久性要求。细直径钢筋可作为构造钢筋。
3.4.9 同一构件中的受力普通钢筋,宜使用同牌号的钢筋。
条文说明
3.4.9 埋在混凝土中的钢筋,如材质有所差异且相互具有导电连接,则会因电位差而引发钢筋的锈蚀,因此宜采用同样牌号或代号的钢筋。不同材质的金属埋件之间(如镀锌钢材与普通钢材、钢材与铝材)尤其不能有导电连接。
3.4.10 使用不同牌号热轧钢筋的混凝土构件,其耐久性设计要求相同。不锈钢钢筋和耐蚀钢筋等具有耐腐蚀性能的钢筋可用于环境作用等级为D、E、F的混凝土构件,其耐久性要求应经专门论证确定。
条文说明
3.4.10 现行国家标准《钢筋混凝土用钢第1部分:热轧光圆钢筋》GB/T 1499.1和《钢筋混凝土用钢第2部分:热轧带肋钢筋》GB/T 1499.2规定钢筋混凝土用钢筋的品种和技术要求,其钢材按照成分涵盖了碳素钢和低合金钢。低合金钢筋的耐蚀性能具体取决于其合金成分和表面状态。但是,GB/T 1499.1和GB/T 1499.2通过钢筋的屈服强度划分热轧钢筋强度级别,对相同级别钢筋的合金成分设定统一的上限值,没有区分合金含量,不同级别的钢筋交货状态均为热轧交货,产品没有明确表面状态的差异。目前,针对各种不同成分的合金钢钢筋的腐蚀试验与观测尚未有系统的数据。从目前积累的细晶粒钢钢筋的腐蚀试验数据来看,其腐蚀敏感性与普通碳素钢基本相当。这方面的数据有待进一步积累和完善。本标准基于目前现有的数据,对国家标准中的不同牌号的热轧钢筋(碳素钢和低合金钢)采取相同的耐久性要求。 不锈钢筋通过改变钢筋的化学成分,增加了Cr、Ni、Mo等减少钢铁腐蚀的有效元素,可在钢筋表面形成一层致密的富铬氧化膜,阻止氯离子渗入而获得抗锈蚀能力,从根本上改善了钢材的耐蚀性能。自20世纪30年代不锈钢筋在工程中已有应用,墨西哥海港不锈钢筋混凝土桥梁、伦敦Guildhall工程使用的316奥氏体不锈钢、美国Parkway公路桥使用的2205双相不锈钢至今结构状态良好,已有80年的工程实践。近年来,我国在跨海工程建设中也采用了不锈钢筋作为严酷环境作用下的防腐蚀措施。不锈钢筋的耐腐蚀能力可以由耐点蚀当量PREN值来表示,不锈钢成分不同,其PREN值也有所不同。英国标准BS 6744-2009建议,较长设计年限或难以维护的结构宜采用PREN<30的不锈钢筋,氯离子可能发生沉积的部位宜采用30<PREN≤40的不锈钢筋。我同的不锈钢相关标准为《钢筋混凝土用不锈钢钢筋》YB/T 4362。 耐蚀钢筋同样通过在钢材中添加适量耐蚀合金元素(Cu、P、Cr、Ni、Mo、Re等)来提高钢筋的耐腐蚀环境的能力,其耐蚀能力通过与普通碳素钢的抗腐蚀能力的比值来表示。我国相关标准为《钢筋混凝土用耐蚀钢筋》YB/T 4361,其中要求耐蚀钢筋相对于Q235钢材的相对锈蚀率低于70%。 使用不锈钢筋和耐蚀钢筋后,构件对环境作用的抵抗能力加强。相应地,针对相同的环境作用和设计使用年限,这些钢筋对混凝土保护层的耐久性要求也与普通钢筋有所不同。工程实践中,可保守地采用与普通钢筋相同的耐久性要求,将这些钢筋的耐蚀能力作为混凝土构件耐久性的裕度;也可通过专门研究和论证来确定这些钢筋的耐久性要求。
3.5 构造规定
3.5 构造规定
3.5.1 不同环境作用下钢筋主筋、箍筋和分布筋,其混凝土保护层厚度应满足钢筋防锈、耐火以及与混凝土之间粘结力传递的要求,且混凝土保护层厚度设计值不得小于钢筋的公称直径。
条文说明
3.5.1 本条提出了环境作用下混凝土保护层厚度的确定原则。对于不同环境作用下所需的混凝土保护层最小厚度,可见本标准的4.3.1条、5.3.2条、6.3.2条和7.3.2条中的具体规定。 混凝土构件中最外侧的钢筋会首先发生锈蚀,一般是箍筋和分布筋,在双向板中也可能是主筋。所以本标准对构件中各类钢筋的保护层最小厚度提出相同的要求。欧洲CEB-FIP模式规范、英国BS标准、美国混凝土学会ACI规范以及现行的欧盟规范都有这样的规定。箍筋的锈蚀可引起构件混凝土沿箍筋的环向开裂,而墙、板中分布筋的锈蚀除引起开裂外,还会导致保护层的成片剥落,都是结构的正常使用所不允许的。 保护层厚度的尺寸较小,而钢筋出现锈蚀的年限大体与保护层厚度的平方成正比,保护层厚度的施工偏差会对耐久性造成很大的影响。以保护层厚度为20mm的钢筋混凝土板为例,如果施工允许偏差为±5mm,则5mm的允许负偏差就可使钢筋出现锈蚀的年限缩短约40%。因此在耐久性设计所要求的保护层厚度中,必须计入施工允许负偏差。1990年颁布的CEB-FIP模式规范、2004年正式生效的欧盟规范以及英国历届BS标准等标准中,都将用于设计计算和标注于施工图上的保护层设计厚度称为“名义厚度”,并规定其数值不得小于耐久性要求的最小厚度与施工允许负偏差的绝对值之和。欧盟规范建议的施工允许偏差对现浇混凝土为5mm~15mm,一般取10mm。美国ACI规范和加拿大规范规定保护层的最小设计厚度已经包含了约12mm的施工允许偏差,与欧盟规范名义厚度的规定实际上相同。我国《混凝土结构工程施工质量验收规范》GB 50204对梁类构件的允差规定为+10mm/-7mm、板类构件为+8mm/-5mm,对负偏差的要求较严。 本标准规定保护层设计厚度的最低值仍称为最小厚度,但在耐久性所要求最小厚度的取值中已考虑了施工允许负偏差的影响,并对现浇的一般混凝土梁、柱取允许负偏差的绝对值为10mm,板、墙为5mm。 为保证钢筋与混凝土之间粘结力传递,各种钢筋的保护层厚度均不应小于钢筋的直径。按防火要求的混凝土保护层厚度,可参照有关的防火设计标准,但我国有关设计规范中规定的梁板保护层厚度,往往达不到所需耐火极限的要求,尤其是预应力预制楼板。 保护层厚度过薄的平面构件容易在施工中因新拌混凝土的塑性沉降和硬化混凝土的收缩引起顺筋开裂;当顶面钢筋保护层过薄时,新拌混凝土的抹面整平工序也会促使混凝土硬化后的顺筋开裂。此外,混凝土粗骨料的最大公称粒径尺寸与保护层的厚度之间也要满足一定关系(见本标准附录B.3)。
3.5.2 预应力钢筋的混凝土保护层应符合下列规定:
1 具有连续密封套管的后张预应力筋,混凝土保护层厚度应取本标准规定值与孔道直径的1/2两者的较大值;没有密封套管的后张预应力钢筋,其混凝土保护层厚度应在本标准规定值的基础上增加10mm;
2 先张法构件中预应力钢筋在全预应力状态下的保护层厚度宜与普通钢筋相同,允许开裂构件的预应力筋的保护层厚度应比普通钢筋增加10mm;
3 直径大于16mm的预应力螺纹筋保护层厚度可与普通钢筋相同。
条文说明
3.5.2 预应力筋的耐久性要求应高于普通钢筋。在严重的环境条件下,除混凝土保护层外还应对预应力筋采取多重防护措施,如将后张预应力筋置于密封的波形套管中并灌浆。本标准规定,对于单纯依靠混凝土保护层防护的预应力筋,其保护层厚度应比普通钢筋的大10mm。
3.5.3 工厂预制的混凝土构件,其普通钢筋和预应力筋的混凝土保护层厚度可比现浇构件减少5mm。
条文说明
3.5.3 工厂生产的混凝土预制构件,在保护层厚度的质量控制上较有保证,保护层施工偏差比现浇构件的小,因此设计要求的保护层厚度可以适当降低。
3.5.4 根据耐久性要求,在荷载作用下配筋混凝土构件的表面裂缝最大宽度计算值不应超过表3.5.4中的限值。对裂缝宽度无特殊外观要求的,当保护层设计厚度超过30mm时,可将厚度取为30mm计算裂缝的最大宽度。
表3.5.4 表面裂缝计算宽度限值(mm)

续表3.5.4

注:1 括号中的宽度适用于采用钢丝或钢绞线的先张预应力构件;
2 裂缝控制等级为二级或一级时,按现行国家标准《混凝土结构设计规范》GB 50010的计算裂缝宽度;部分预应力A类构件或全预应力构件按现行行业标准《公路钢筋混凝土及预应力混凝土桥涵设计规范》JTG 3362的计算裂缝宽度。
条文说明
3.5.4 本条所指的裂缝为荷载造成的横向裂缝,不包括收缩和温度等非荷载作用引起的裂缝。表3.5.4中的裂缝宽度允许值,更不能作为荷载裂缝计算值与非荷载裂缝计算值两者叠加后的控制标准。控制非荷载因素引起的裂缝,应该通过混凝土原材料的精心选择、合理的配比设计、良好的施工养护和适当的构造措施来实现。 表面裂缝最大宽度的计算值可根据国家现行标准《混凝土结构设计规范》GB 50010或《公路钢筋混凝土及预应力混凝土桥涵设计规范》JTG 3362的相关公式计算,后者给出的裂缝宽度与保护层厚度无关。研究表明,按照规范GB 50010公式计算得到的最大裂缝宽度要比国内外其他规范的计算值大得多,而规定的裂缝宽度允许值却偏严。增大混凝土保护层厚度虽然会加大构件裂缝宽度的计算值,但实际上对保护钢筋减轻锈蚀十分有利,所以在我国公路混凝土桥涵设计规范JTG 3362中,不考虑保护层厚度对裂缝宽度计算值的影响。 现有研究显示,裂缝表面宽度并不是影响内部钢筋锈蚀程度的唯一因素;南非学者Otieno等2012年对带有表面裂缝的钢筋混凝土梁内部钢筋锈蚀电流的监测表明,保护层厚度和裂缝表面宽度的比值能更加有效地表明带有裂缝的保护层对内部钢筋的保护程度;对同一种混凝土材料,保护层厚度与开裂宽度的比值与锈蚀电流遵从确定的规律。这方面的研究需要进一步积累。 此外,不能为了减少裂缝计算宽度而在厚度较大的混凝土保护层内加设没有防锈措施的钢筋网,因为钢筋网的首先锈蚀会导致网片外侧混凝土的剥落,减少内侧箍筋和主筋应有的保护层厚度,对构件的耐久性造成更为有害的后果。荷载与收缩引起的横向裂缝本质上属于正常裂缝,如果影响结构物的外观要求或防水功能应及时进行灌缝与封闭。
3.5.5 有自防水要求的混凝土构件,其横向弯曲的表面裂缝计算宽度不应超过0.20mm。
3.5.6 混凝土结构构件的形状和构造应有效地避免水、汽和有害物质在混凝土表面的积聚,并应采取下列构造措施:
1 受雨淋或可能积水的混凝土构件顶面应做成斜面,斜面应消除结构挠度和预应力反拱对排水的影响;
2 受雨淋的室外悬挑构件外侧边下沿,应做滴水槽、鹰嘴等防止雨水淌向构件底面的构造措施;
3 屋面、桥面应专门设置排水系统等防止将水直接排向下部构件混凝土表面的措施;
4 在混凝土结构构件与上覆的露天面层之间,应设置防水层;
5 环境作用等级为D、E、F的混凝土构件,应采取下列减小环境作用的措施:
1)减少混凝土结构构件表面的暴露面积;
2)避免表面的凹凸变化;
3)宜将构件的棱角做成圆角。
条文说明
3.5.6 棱角部位受到两个侧面的环境作用并容易造成碰撞损伤,在可能条件下应尽量加以避免。
3.5.7 可能遭受碰撞的混凝土结构,应设置防止出现碰撞的预警设施和避免碰撞损伤的防护措施。
条文说明
3.5.7 碰撞等会造成结构物的损伤,影响结构的安全性、适用性和耐久性。本标准的耐久性设计措施不能抵抗碰撞的作用;对于使用期间可能遭受碰撞的结构,结构设计应该设置专门的防碰撞措施。本条所称的预警设施包括城市立交桥的限高标志等,本条所称的防护措施包括城市桥墩上的防撞墙等。
3.5.8 施工缝、伸缩缝等连接缝的设置宜避开局部环境作用不利的部位,当不能避开不利部位时应采取防护措施。
条文说明
3.5.8 混凝土施工缝、伸缩缝等连接缝是结构中相对薄弱的部位,容易成为腐蚀性物质侵入混凝土内部的通道,故应在设计与施工中应尽量避让局部环境作用比较不利的部位,如桥墩的施工缝不应设在干湿交替的水位变动区。
3.5.9 暴露在混凝土结构构件外的吊环、紧固件、连接件等金属部件,表面应采用防腐措施,具体措施可按现行行业标准《海港工程混凝土结构防腐蚀技术规范》JTJ 275的规定执行;当环境类别为Ⅲ、Ⅳ时,其防腐范围应为从伸入混凝土内100mm处起至露出混凝土外的所有表面。
条文说明
3.5.9 应避免外露金属部件的锈蚀造成混凝土的胀裂,影响构件的承载力。这些金属部件宜与混凝土中的钢筋隔离或进行绝缘处理。在氯盐环境中,混凝土构件中埋件的锚筋会发生严重的锈蚀现象,本条的构造规定参考了《海港工程混凝土结构防腐蚀技术规范》JTJ 275-2000第5.6.13条的规定。
3.5.10 后张法预应力体系应按本标准第8章的规定采取多重防护措施。
3.5.11 混凝土结构可采用防腐蚀附加措施来确保构件的设计使用年限,不同环境类别下可采用的防腐蚀附加措施应符合本标准附录C的规定。
条文说明
3.5.11 本标准对混凝土结构耐久性设计的基本方法是通过提高混凝土本体的致密性来确保混凝土结构和构件的使用年限。在一些特殊的情况下,可考虑使用附加防腐蚀措施和混凝土本体共同保证使用年限。这些情况包括:局部环境作用严酷、混凝土自身难以达到使用年限的要求,构件使用年限较长(超过100年)、一次性混凝土耐久性设计对使用年限的保证率不高等。这些情况下,本标准建议采用防腐蚀附加措施,考虑其对使用年限的贡献或者提高对构件使用年限的保证率。
3.6 施工质量的附加要求
3.6 施工质量的附加要求
3.6.1 根据结构所处的环境类别与环境作用等级,混凝土的施工养护应符合表3.6.1的规定。
表3.6.1 施工养护制度要求

注:1 表中要求适用于混凝土表面大气温度不低于10℃的情况,否则应延长养护时间;
2 有盐的冻融环境中混凝土施工养护应按Ⅲ、Ⅳ类环境的规定执行;
3 矿物掺和料混凝土在Ⅰ-A环境中用于永久浸没于水中的构件。
条文说明
3.6.1 本条给出了保证混凝土结构耐久性的不同环境中混凝土的养护制度要求,利用养护时间和养护结束时的混凝土强度来控制现场养护过程。养护结束时强度是指现场混凝土强度,用现场同温养护条件下的标准试件测得。 现场混凝土构件的施工养护方法和养护时间需要考虑混凝土强度等级、施工环境的温、湿度和风速、构件尺寸、混凝土原材料组成和入模温度等诸多因素。应根据具体施工条件选择合理的养护工艺,可参考中国土木工程学会标准《混凝土结构耐久性设计与施工指南》CCES01的相关规定。 养护条件对现场混凝土硬化过程的影响至关重要,尤其是表层混凝土的密实程度。构件耐久性与表层混凝土的质量关系密切。因此,在工程实践中可使用表面回弹等技术手段对养护后的构件表面进行检测,对表层混凝土的实际质量进行判断。
3.6.2 处于Ⅰ-A,Ⅰ-B环境下的混凝土结构构件,其保护层厚度施工质量验收要求应按现行国家标准《混凝土结构工程施工质量验收规范》GB 50204的规定执行。
3.6.3 环境作用等级为C、D、E、F的混凝土结构构件,保护层厚度的施工质量验收应符合下列规定:
1 对选定的每一配筋构件,选择有代表性的最外侧钢筋8根~16根进行混凝土保护层厚度的无破损检测;对每根钢筋,应选取3个代表性部位测量。
2 当同一构件所有测点有95%或以上的实测保护层厚度c 1 满足下式要求时,则应认为合格:
c 1 ≥c-△ (3.6.3)
式中:c——保护层设计厚度;
△——保护层施工允许负偏差的绝对值,对梁、柱等条形构件取10mm,板、墙等面形构件取5mm。
3 不能满足第2款的要求时,可增加同样数量的测点进行检测,按两次测点的全部数据进行统计;仍不能满足第2款要求的,则判定为不合格,并应要求采取相应的补救措施。
条文说明
3.6.3 本条给出在不同环境作用等级下,混凝土结构中钢筋保护层的检测原则和质量控制准则。在工程实践中,使用无损检测方法进行钢筋定位,推算得到的钢筋保护层厚度通常偏大;因此用于钢筋定位的无损检测方法需要经过校准,并明确其测量误差。
4 一般环境
4.1 一般规定
4 一般环境
4.1 一般规定
4.1.1 一般环境下混凝土结构的耐久性设计,应控制正常大气作用引起的内部钢筋锈蚀。
条文说明
4.1.1 正常大气作用下,表层混凝土碳化和氧气、水分共同作用引发的内部钢筋锈蚀,是混凝土结构中最常见的劣化现象,也是耐久性设计中的普遍问题。在一般环境作用下,依靠混凝土本身的耐久性质量、适当的保护层厚度和有效的防排水措施,就能达到所需的耐久性,一般不需考虑防腐蚀附加措施。
4.1.2 当混凝土结构构件同时承受其他环境作用时,应按环境作用等级较高的有关要求进行耐久性设计。
4.1.3 一般环境下混凝土结构的构造要求除应符合本章规定外,尚应符合本标准第3.5节的规定。
条文说明
4.1.3 一般环境下混凝土结构的构造与措施见本章4.4节的具体要求。
4.1.4 一般环境下混凝土结构施工质量控制应按照本标准第3.6节的规定执行。
4.2 环境作用等级
4.2 环境作用等级
4.2.1 一般环境对配筋混凝土结构的环境作用等级应按表4.2.1的规定确定。
表4.2.1 一般环境的作用等级

续表4.2.1

注:1 环境条件系指混凝土表面的局部环境;
2 干燥、低湿度环境指年平均湿度低于60%,中、高湿度环境指年平均湿度大于60%;
3 干湿交替指混凝土表面经常交替接触到大气和水的环境条件。
条文说明
4.2.1 确定大气环境对配筋混凝土结构与构件的作用程度,需要考虑的环境因素主要是湿度(水)、温度和CO2与O2的供给程度。对于混凝土的碳化过程,如果周围大气的相对湿度较高,混凝土的内部孔隙充满孔隙溶液,则空气中的CO2难以进入混凝土内部,碳化就不能或只能非常缓慢地进行;如果周围大气的相对湿度很低,混凝土内部比较干燥,孔隙溶液的量很少,碳化反应也会受到抑制。对于钢筋的锈蚀过程,电化学反应要求混凝土有一定的电导率,当混凝土内部的相对湿度低于70%时,由于混凝土电导率太低,钢筋锈蚀很难进行;同时,锈蚀电化学过程需有水和氧气参与,当混凝土处于水下或湿度接近饱和时,氧气难以到达钢筋表面,锈蚀会因为缺氧而难以发生。 室内干燥环境由于缺少水分,钢筋锈蚀非常缓慢甚至难以进行;水下构件由于缺乏足够的氧气,钢筋基本不会锈蚀。因此表4.2.1将这两类环境作用归为Ⅰ-A级。在潮湿环境或者偶尔受到雨淋、与水接触的条件下,混凝土的碳化反应和钢筋的锈蚀过程都有条件进行,环境作用等级归为Ⅰ-B级。在反复的干湿交替作用下,混凝土碳化有条件进行,同时钢筋锈蚀过程由于水分和氧气的交替供给而显著加强,因此对钢筋锈蚀最不利的环境条件是反复干湿交替,其环境作用等级归为Ⅰ-C级;此类构件包括经常与大气降水接触的地上构件,与地下水接触的地下室构件,以及直接处于水位变动区的构件。 如果室内构件长期处于高湿度环境,即年平均湿度高于60%,也有可能引起钢筋锈蚀,故宜按Ⅰ-B级考虑。在干湿交替环境下,如混凝土表面在干燥阶段周围大气相对湿度较高,干湿交替的影响深度很有限,混凝土内部仍会长期处于高湿度状态,内部混凝土碳化和钢筋锈蚀程度都会受到抑制。在这种情况下,环境对配筋混凝土构件的作用程度介于Ⅰ-C与Ⅰ-B之间,具体作用程度可根据当地既有工程的实际调查确定。 Ⅰ-A作用等级中的浸水环境中,水中可含有微量的有害化学物质,其浓度上限可参考本标准表6.2.5与表7.2.1规定的中度作用等级的各类有害物质与离子浓度的下限值。
4.2.2 配筋混凝土墙、板构件的一侧表面接触室内干燥空气、另一侧表面接触水或湿润土体时,接触空气一侧的环境作用宜确定为Ⅰ-C等级。
条文说明
4.2.2 与湿润土体或水接触的一侧混凝土饱水,钢筋不易锈蚀,可按环境作用等级Ⅰ-B考虑;接触干燥空气的一侧,混凝土容易碳化,又可能有水分从临水侧迁移供给,一般应按Ⅰ-C级环境考虑。如果混凝土密实性好、构件厚度较大或临水表面已做可靠防护层,临水侧的水分供给可以被有效隔断,这时接触干燥空气的一侧可不按Ⅰ-C级考虑。
4.3 材料与保护层厚度
4.3 材料与保护层厚度
4.3.1 一般环境中的配筋混凝土结构构件,其普通钢筋的保护层最小厚度与相应的混凝土强度等级、最大水胶比应符合表4.3.1的要求。
表4.3.1 一般环境中混凝土材料与钢筋的保护层最小厚度c(mm)

续表4.3.1

注:1 Ⅰ-A环境中使用年限低于100年的板、墙,当混凝土骨料最大公称粒径不大于15mm时,保护层最小厚度可降为15mm,但最大水胶比不应大于0.55;
2 处于年平均气温大于20℃且年平均湿度高于75%环境中的构件,除Ⅰ-A环境中的板、墙外,混凝土最低强度等级应比表中规定提高一级,或将钢筋的保护层最小厚度增加5mm;
3 预制构件的保护层厚度可比表中规定减少5mm;
4 预应力钢筋的保护层厚度按照本标准3.5.2条的规定执行。
条文说明
4.3.1 表4.3.1分别对板、墙等面型构件和梁、柱等条形构件规定混凝土的最低强度等级、最大水胶比和钢筋的保护层最小厚度。板、墙、壳等面形构件中的钢筋,主要受来自一侧混凝土表面的环境因素侵蚀,而矩形截面的梁、柱等条形构件中的角部钢筋,同时受到来自两个相邻侧面的环境因素作用,所以后者的保护层最小厚度要大于前者。对保护层最小厚度要求与所用的混凝土水胶比有关,在应用表4.3.1中不同使用年限和不同环境作用等级下的保护层厚度时,应注意到对混凝土水胶比和强度等级的不同要求。
表4.3.1中规定的混凝土最低强度等级、最大水胶比和保护层最小厚度与欧美的相关规范相近,这些数据比照了已建工程实际劣化现状的调查结果,并用材料劣化模型作了近似的计算校核,总体上略高于我国现行的混凝土结构设计规范的规定,尤其在干湿交替的环境条件下差别较大。美国ACI设计规范要求室外淋雨环境的梁柱外侧钢筋(箍筋或分布筋)保护层最小设计厚度为50mm(钢筋直径不大于16mm时38mm),英国BS8110设计标准(60年设计使用年限)为40mm(C40)或30mm(C45)。
4.3.2 当胶凝材料中粉煤灰和矿渣等矿物掺和料掺量小于20%时,混凝土水胶比按本标准表4.3.1规定低于0.45的,可适当增加。
4.3.3 长期浸没水中的地下结构构件,设计使用年限为100年时,混凝土强度等级不宜低于C35。
条文说明
4.3.3 浸没水中的地下结构环境作用等级为I-A,设计使用年限为100年时,混凝土强度最低等级为C35,比I-A室内干燥环境高一个等级;主要考虑构件的维护难度以及水文在100年期间演变的不确定性。该规定与《地铁设计规范》GB 50157-2013的规定一致。
4.3.4 大截面混凝土墩柱在加大钢筋的混凝土保护层厚度的前提下,其混凝土强度等级可低于本标准表 4.3.1中的要求,但降低幅度不应超过两个强度等级,且设计使用年限为100年和50年的构件,其强度等级不应低于C25和C20。
当采用的混凝土强度等级比本标准表4.3.1的规定低一个等级时,混凝土保护层厚度应增加5mm;当低两个等级时,混凝土保护层厚度应增加10mm。
条文说明
4.3.4 本条给出了大截面墩柱在符合耐久性要求的前提下,截面混凝土强度与钢筋保护层厚度的调整方法。一般环境下对混凝土提出最低强度等级的要求,是为了保护钢筋的需要,针对的是构件钢筋的保护层混凝土。但对大截面墩柱来说,如果只是为了提高保护层混凝土的耐久性而全截面采用较高强度的混凝土,往往不如加大保护层厚度的办法更为经济合理。相反,加大保护层厚度会明显增加梁、板等受弯构件的自重,宜提高混凝土的强度等级以减少保护层厚度。 在工程实践中,提倡在不提高混凝土总体强度的同时,通过技术措施提高表层混凝土的质量,从而达到提高结构耐久性的目的,如采用透水模板布技术等。
4.3.5 直径为6mm的细直径热轧钢筋作为受力主筋,当环境作用等级为轻微(Ⅰ-A)和轻度(Ⅰ-B)时,构件的设计使用年限不得超过50年;当环境作用等级为中度(Ⅰ-C)时,设计使用年限不得超过30年。
4.3.6 公称直径不大于6mm的冷加工钢筋只能在一般环境中的Ⅰ-A、Ⅰ-B等级下作为受力钢筋使用,且构件的设计使用年限不得超过50年。
4.3.7 采用冷加工钢筋或直径6mm的细直径热轧钢筋作为构件的主要受力钢筋时,应在本标准表4.3.1规定的基础上将混凝土强度提高一个等级,或将钢筋的混凝土保护层厚度增加5mm。
4.4 构造与措施
4.4 构造与措施
4.4.1 在Ⅰ-A、Ⅰ-B环境中的室内混凝土结构构件,考虑建筑饰面对于钢筋防锈的有利作用时,其混凝土保护层最小厚度则可比本标准表4.3.1规定适当减小,但减小幅度不应超过10mm;在任何情况下板、墙等面形构件的最外侧钢筋保护层厚度不应小于10mm;梁、柱等条形构件最外侧钢筋的保护层厚度不应小于15mm。
在Ⅰ-C环境中频繁遭遇雨淋的室外混凝土结构构件,考虑防水饰面的保护作用时,其混凝土保护层最小厚度则可比本标准表4.3.1规定适当减小,但不应低于Ⅰ-B环境的要求。
条文说明
4.4.1 本条所指的建筑饰面包括不受雨水冲淋的石灰浆、砂浆抹面和砖石贴面等普通建筑饰面;防水饰面包括防水砂浆、粘贴面砖、花岗岩石板等具有良好防水性能的饰面。除此之外,构件表面的油毡等一般防水层由于防水有效年限远低于构件的设计使用年限,不宜考虑其对钢筋防锈的作用。 地下临水混凝土构件的表面防护措施可参考现行国家标准《地下工程防水技术规范》GB 50108的规定与技术要求。这些防护措施对内部钢筋的防锈作用尚无工程验证和相关研究成果,同时考虑到此类构件普遍维护和更换困难,因此不宜降低混凝土的耐久性要求。
4.4.2 直接接触土体浇筑的构件,其钢筋的混凝土保护层厚度不应小于70mm;当采用混凝土垫层时,其保护层厚度可按本标准表4.3.1确定。
4.4.3 一般环境中混凝土构件采用的防腐蚀附加措施,可按本标准附录C的规定选取;当采取的防腐蚀附加措施符合本标准附录C规定的保护年限时,构件的混凝土强度可降低一个等级,但不应低于本标准表4.3.1对Ⅰ-A环境的要求。
条文说明
4.4.3 本条给出了在一般环境中使用了有明确保护年限的防腐蚀附加措施后,保护层混凝土材料要求可降低取用的原则。
4.4.4 受到高速气流、水流影响或受到风沙、泥沙冲刷、人员活动、车辆行驶等磨损影响的构件,其钢筋的保护层厚度宜在本标准表4.3.1规定的基础上增加10mm~20mm;设计使用年限达到100年的地下结构和构件,其迎水面的钢筋保护层厚度不应小于50mm。
4.4.5 一般环境中混凝土结构应采取裂缝控制措施,房屋建筑应按现行行业标准《建筑工程裂缝防治技术规程》JGJ/T 317的规定执行。
条文说明
4.4.5 本条对地下结构混凝土构件迎水面的钢筋保护层厚度的规定与现行国家标准《地下工程防水技术规范》GB 50108相同。
5 冻融环境
5.1 一般规定
5 冻融环境
5.1 一般规定
5.1.1 冻融环境下混凝土结构的耐久性设计,应控制混凝土遭受长期冻融循环作用引起的损伤。
条文说明
5.1.1 饱水的混凝土在反复冻融作用下会造成内部损伤,发生开裂甚至剥落,导致骨料裸露。与冻融破坏有关的环境因素主要有水、最低温度、降温速率和冻融循环次数。混凝土的冻融损伤只发生在混凝土内部含水量比较充足的情况(混凝土内部饱水度高于85%)。 冻融环境下的混凝土结构耐久性设计,原则上要求混凝土不受损伤,不影响构件的承载力与对钢筋的保护。确保耐久性的主要措施包括混凝土引气、防止混凝土饱水和采用高强度的混凝土。
5.1.2 长期与水体直接接触并会发生冻融循环的混凝土结构构件,应考虑冻融作用。
条文说明
5.1.2 冰冻地区与雨、水接触的露天混凝土构件应按冻融环境进行耐久性设计。环境温度达不到冰冻条件(如位于土中冰冻线以下和长期在不结冻的水下)的混凝土构件可不考虑抗冻要求。冰冻前不饱水的混凝土且在冻融循环过程中不接触外界水分的混凝土构件,也可不考虑抗冻要求。 本标准不考虑人工造成的冻融环境作用,此类问题由专门的标准规范解决。
5.1.3 冻融环境下混凝土结构的构造要求除应符合本章规定外,尚应符合本标准第3.5节的规定。
条文说明
5.1.3 冻融环境下混凝土结构的构造与措施见本章5.4节的具体要求。
5.1.4 冻融环境下混凝土结构的施工质量控制应按本标准第3.6节的规定执行;且混凝土构件在施工养护结束至初次受冻的时间不得少于一个月并避免与水接触。冬期施工中混凝土接触负温时的强度应大于10N/mm 2 。
条文说明
5.1.4 适当延迟现场混凝土初次与水接触的时间实际上是延长混凝土的干燥时间,并且给混凝土内部结构发育提供时间。应尽量延迟混凝土初次触水时间,触水时混凝土龄期至少应达到30d。房屋建筑的冬期施工技术措施可参照现行行业标准《建筑工程冬期施工规程》JGJ/T 104的规定。
5.2 环境作用等级
5.2 环境作用等级
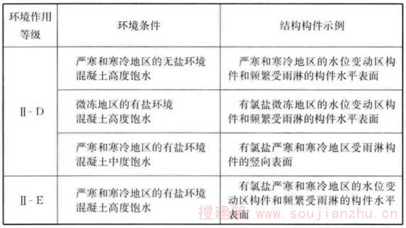
5.2.1 冻融环境对混凝土结构的环境作用等级应按表5.2.1确定。
表5.2.1 冻融环境的作用等级

续表5.2.1

注:1 冻融环境按最冷月平均气温划分为微冻地区、寒冷地区和严寒地区,其平均气温分别为:-3℃~2.5℃、-8℃~-3℃和-8℃以下;
2 中度饱水指冰冻前处于潮湿状态或偶与雨、水等接触,混凝土内饱水程度不高;高度饱水指冰冻前长期或频繁接触水或湿润土体,混凝土内高度水饱和;
3 无盐或有盐指冻结的水中是否含有盐类,包括海水中的氯盐、除冰盐和有机类融雪剂或其他盐类。
条文说明
5.2.1 本标准对冻融环境作用等级的划分,主要考虑混凝土饱水程度、气温变化和盐分含量三个因素。饱水程度与混凝土表面接触水的频度及表面积水的难易程度(如水平或竖向表面)有关;气温变化主要与环境最低温度及年冻融次数有关;盐分含量指混凝土表面受冻时冰水中的盐含量。 我国现行标准中对混凝土抗冻等级的要求多按当地最冷月份的平均气温进行区分,这在使用上有其方便之处,但应注意当地气温与构件所处地段的局部温度往往差别很大。比如严寒地区朝南构件的冻融次数多于朝北的构件,而微冻地区可能相反。由于缺乏各地区年冻融次数的统计资料,现仍暂时按当地最冷月的平均气温表示气温变化对混凝土冻融的影响程度。 对于饱水程度,分为高度饱水和中度饱水两种情况,前者指受冻前长期或频繁接触水体或湿润土体,混凝土体内高度饱水;后者指受冻前偶受雨淋或潮湿,混凝土体内的饱水程度不高。混凝土受冻融破坏的临界饱水度约为85%~90%,含水量低于临界饱水度时不会冻坏。在表面有水的情况下,连续的反复冻融可使混凝土内部的饱水程度不断增加,一旦达到或超过临界饱水度,就有可能很快发生破坏。 有盐的冻融环境主要指冬季喷洒除冰盐的环境。含盐分的水溶液不仅会造成混凝土的内部损伤,而且能使混凝土表面起皮剥蚀,盐中的氯离子还会引起混凝土内部钢筋的锈蚀(除冰盐引起的钢筋锈蚀按Ⅳ类环境考虑)。除冰盐的剥蚀作用程度与混凝土湿度有关;不同构件及部位由于方向、位置不同,受除冰盐直接、间接作用或溅射的程度也会有很大的差别。
5.2.2 处于冻融环境、海水变动区的混凝土构件,其环境作用等级应根据当地调查确定。无调查资料时,微冻地区可按Ⅱ-C等级考虑,寒冷和严寒地区可按Ⅱ-D等级考虑;考虑浮冰撞击对构件的影响,可将环境作用等级提高一个等级。
条文说明
5.2.2 寒冷地区海洋和近海环境中的混凝土表层,当接触水分时也会发生盐冻,但海水的含盐浓度要比除冰盐融雪后的盐水低得多。海水的冰点较低,有些微冻地区和寒冷地区的海水不会出现冻结,但浪溅区构件的表面仍然会有冻结现象,具体可通过调查确定;若不出现冰冻,就可以不考虑冻融环境作用。
5.2.3 位于冰冻线以上土中的混凝土结构构件,其环境作用等级应根据当地实际和经验确定;无调查资料或经验数据时,环境作用等级可按本标准表5.2.1的规定降低一个等级。
条文说明
5.2.3 埋置于土中冰冻线以上的混凝土构件,发生冻融交替的次数明显低于暴露在大气环境中的构件,但仍要考虑冻融损伤的可能,可根据具体情况适当降低环境作用等级。
5.2.4 直接接触积雪的混凝土墙、柱底部,宜适当提高环境作用等级,可比表5.2.1的规定提高一个等级。
条文说明
5.2.4 竖向构件底部侧面的积雪可引发混凝土较严重的冻融损伤。尤其在冬季喷洒除冰盐的环境中,道路上含盐的积雪常被扫到两侧并堆置在墙柱和护栏底部,容易造成底部混凝土的严重破坏。
5.2.5 最冷月平均气温高于2.5℃的地区,混凝土结构可不考虑冻融环境作用。在极端天气条件下,可能偶然遭受冻融作用的混凝土构件,其环境作用等级可按本标准表5.2.1的Ⅱ-C等级确定。
条文说明
5.2.5 某些结构在正常使用条件下冬季出现冰冻的可能性很小,但在极端气候条件下或偶发事故时有可能会遭受冰冻,故应具有一定的抗冻能力,但可适当降低要求。
5.3 材料与保护层厚度
5.3 材料与保护层厚度
5.3.1 在冻融环境下,混凝土原材料的选用应符合本标准附录B的规定。环境作用等级为Ⅱ-D和Ⅱ-E的混凝土结构构件应采用引气混凝土,引气混凝土的含气量与气泡间隔系数应符合本标准附录D的规定。
条文说明
5.3.1 本条规定了冻融环境中混凝土原材料的组成与引气工艺。使用引气剂能在混凝土中产生大量均布的微小封闭气孔,有效缓解混凝土内部结冰造成的材料破坏。引气混凝土的抗冻要求用新拌混凝土的含气量表示,是气泡占混凝土的体积比。冻融环境等级越高,对混凝土含气量的要求越大;气泡只存在于水泥浆体中,而混凝土中水泥浆体含量与骨料的最大粒径直接相关,所以混凝土抗冻所需的含气量与骨料的最大粒径有关;过大的含气量会明显降低混凝土强度,故含气量应控制在一定范围内,且有相应的误差限制。具体可参照本标准附录D的要求。
矿物掺和料品种和数量对混凝土抗冻性能有影响。通常情况下,掺加硅粉有利于抗冻;在低水胶比前提下,适量掺加粉煤灰和矿渣对抗冻能力影响不大,但应严格控制粉煤灰的品质,特别要尽量降低粉煤灰的烧失量。具体见本标准附录B的规定。 严重冻融环境下必须引气的要求主要是根据实验室快速冻融试验的研究结果提出的,50多年来工程实际应用肯定了引气工艺的有效性。但是混凝土试件在标准快速试验下的冻融作用程度要比工程现场的实际环境作用严酷得多。现场调查表明,高强混凝土对严酷的冻融环境有较高的抵抗能力。新的欧洲混凝土规范EN 206-1:2000虽然对严重冻融环境作用下的构件混凝土有引气要求,但允许通过实验室的对比试验研究后不引气;德国标准DIN 1045-2/07.2001规定含盐的高度饱水情况需要引气,其他情况下均可采用强度较高的非引气混凝土;英国标准8500-1:2002规定,各种冻融环境下的混凝土均可不引气,条件是混凝土强度等级需达到C50且骨料符合抗冻要求。北欧和北美各国的规范仍规定严重冻融环境作用下的混凝土需要引气。由于我国国内在这方面尚缺乏相应的研究和工程实际经验,本标准现仍规定严重冻融环境下需要采用引气混凝土。 混凝土引气会导致强度的降低,同时在持续荷载作用下的徐变会加大。研究表明,混凝土采用引气工艺后,在正常引气范围内引气量每增加1%,抗压强度降低2%~6%,抗折强度降低2%~4%,弹性模量降低0.7MPa~1.38MPa。因此引气工艺应用于预应力混凝土时(Ⅱ-D和Ⅱ-E环境),需要特别关注预应力作用下混凝土的徐变变形,以及由此引起的预应力的长期损失。
5.3.2 冻融环境中的配筋混凝土结构构件,其普通钢筋的混凝土保护层最小厚度与相应的混凝土强度等级、最大水胶比应符合表5.3.2的规定。其中,有盐冻融环境中钢筋的混凝土保护层最小厚度,应按氯化物环境的有关规定执行。
表5.3.2 冻融环境中混凝土材料与钢筋的保护层最小厚度c(mm)

注:1 采取表面防水处理的附加措施时,可降低大体积混凝土对最低强度等级和最大水胶比的抗冻要求;
2 预制构件的保护层厚度可比表中规定减少5mm;
3 预应力钢筋的保护层厚度按照本标准3.5.2条的规定执行。
条文说明
5.3.2 表5.3.2中仅列出一般冻融(无盐)情况下钢筋的混凝土保护层最小厚度。盐冻情况下的保护层厚度由氯化物环境控制,具体见第6章的有关规定;相应的保护层混凝土质量则要同时满足冻融环境和氯化物环境的要求。有盐冻融条件下的耐久性设计见本标准第6.3.2条的规定及其条文说明。
5.3.3 重要工程和大型工程,混凝土的抗冻耐久性指数不应低于表5.3.3的规定。
表5.3.3 混凝土的抗冻耐久性指数DF(%)

注:1 抗冻耐久性指数为混凝土试件经300次快速冻融循环后混凝土的动弹性模量E 1 与其初始值E 0 的比值,DF=100×E 1 /E 0 ;在达到300次循环之前E 1 已降至初始值的60%或试件重量损失已达到5%的试件,以此时的循环次数N计算其DF值,DF=0.6×N/300×100;
2 对于厚度小于150mm的薄壁混凝土构件,其DF值宜增加5%。
条文说明
5.3.3 对于冻融环境下重要工程和大型工程的混凝土,其耐久性质量除需满足本标准第5.3.2条的规定外,应同时满足本条提出的抗冻耐久性指数要求。表5.3.3中的抗冻耐久性指数由快速冻融循环试验结果进行评定。美国ASTM标准定义试件经历300次冻融循环后的动弹模的相对损失为抗冻耐久性指数DF,其计算方法见表注1。在北美,认为有抗冻要求的混凝土DF值不能小于60%。对于年冻融次数不频繁的环境条件或混凝土现场饱水程度不高时,这一要求可能偏严。 混凝土的抗冻性评价可用多种指标表示,如试件经历冻融循环后的动弹性模量损失、质量损失、伸长量或体积膨胀等。多数标准都采用动弹模损失或同时考虑质量损失来确定抗冻级别,但上述指标通常只用来比较混凝土材料的相对抗冻性能,不能直接用来进行结构使用年限的预测。
5.4 构造与措施
5.4 构造与措施
5.4.1 冻融环境中混凝土结构的薄壁构件,宜增加构件厚度或采取有效的防腐蚀附加措施。
条文说明
5.4.1 截面尺寸较小的钢筋混凝土构件和预应力混凝土构件,发生冻融破坏的后果严重,应赋予更大的安全保证率。在耐久性设计时应适当增加钢筋保护层厚度作为补偿,或采取表面附加防护措施。
5.4.2 直接接触积雪的混凝土墙、柱底部,宜设置表面防护措施。
条文说明
5.4.2 在接触积雪的构件局部区域采取合理的防护措施,可以解决因为局部较高的作用等级而不得不提高整个构件的混凝土强度等级与保护层厚度的问题。可采用的局部防护措施可参考但不限于本标准附录C的防腐蚀附加措施。
5.4.3 冻融环境中混凝土构件采用的防腐蚀附加措施,可按本标准附录C的规定选取;当采取的防腐蚀附加措施符合本标准附录C规定的保护年限时,构件的混凝土强度可降低一级,但不应低于表5.3.2对Ⅱ-C等级的规定。
条文说明
5.4.3 本条给出了在冻融环境中使用了有明确保护年限的防腐蚀附加措施后,混凝土材料要求可降低取用的原则。
6 氯化物环境
6.1 一般规定
6 氯化物环境
6.1 一般规定
6.1.1 氯化物环境中配筋混凝土结构的耐久性设计,应控制氯离子引起的钢筋锈蚀。
条文说明
6.1.1 环境中的氯化物以水溶氯离子的形式通过扩散、渗透和吸附等途径从混凝土构件表面向内部迁移,可引起混凝土内钢筋的严重锈蚀。氯离子引起的钢筋锈蚀难以控制、后果严重,因此是混凝土结构耐久性的重要问题。氯盐对于混凝土材料也有一定的腐蚀作用,但相对较轻。
6.1.2 海洋和近海地区接触海水氯化物的配筋混凝土结构构件,应按海洋氯化物环境进行耐久性设计。
条文说明
6.1.2 本条规定所指的海洋和近海氯化物包括海水、大气、地下水与土体中含有的来自海水的氯化物。此外,其他情况下接触海水的混凝土构件也应考虑海洋氯化物的腐蚀,如海洋馆中接触海水的混凝土池壁、管道等。
6.1.3 具有下列环境条件的配筋混凝土结构构件,应按除冰盐等其他氯化物环境进行耐久性设计:
1 降雪地区接触除冰盐或盐雾的桥梁、隧道、停车库、道路周围构筑物等的构件;
2 内陆地区接触含有氯盐的地下水、土的构件;
3 频繁接触含氯盐消毒剂的构件。
条文说明
6.1.3 除冰盐对混凝土的作用机理很复杂。对钢筋混凝土(如桥面板)而言,一方面,除冰盐直接接触混凝土表层,融雪过程中的温度骤降以及渗入混凝土的含盐雪水的蒸发结晶都会导致混凝土表面的开裂剥落;另一方面,雪水中的氯离子不断向混凝土内部迁移,会引起钢筋腐蚀。前者属于盐冻现象,有关的耐久性要求在本标准第5章中已有规定;后者属于钢筋锈蚀问题,相应的要求由本章规定。 降雪地区喷洒的除冰盐可以通过多种途径作用于混凝土构件,含盐的融雪水直接作用于路面,并通过伸缩缝等连接处渗漏到桥面板下方的构件表面,或者通过路面层和防水层的缝隙渗漏到混凝土桥面板的顶面。排出的盐水如渗入地下土体,还会侵蚀腐蚀混凝土基础。此外,高速行驶的车辆会将路面上含盐的水溅射或转变成盐雾,作用到车道两侧甚至较远的混凝土构件表面;汽车底盘和轮胎上冰冻的含盐雪水进入停车库后融化,还会作用于车库混凝土楼板或地板引起钢筋腐蚀。 地下水土(滨海地区除外)中的氯离子浓度一般较低,当浓度较高且在干湿交替的条件下,则需考虑对混凝土构件的腐蚀。我国西部盐湖和盐渍土地区地下水土中氯盐含量很高,对混凝土构件的腐蚀作用需专门研究处理,不属于本标准的内容。对于游泳池及其周围的混凝土构件,如公共浴室、卫生间地面等,还需要考虑氯盐消毒剂对混凝土构件腐蚀的作用。 除冰盐可对混凝土结构造成极其严重的腐蚀,不进行耐久性设计的桥梁在除冰盐环境下只需几年或十几年就需要大修甚至被迫拆除。发达国家使用含氯除冰盐融化道路积雪已有40年的历史,迄今尚无更为经济的替代方法。考虑今后交通发展对融化道路积雪的需要,应在混凝土桥梁的耐久性设计时考虑除冰盐氯化物的影响。
6.1.4 氯化物环境作用等级为E、F的配筋混凝土结构,应在耐久性设计中提出结构使用过程中定期检测的要求。重要工程尚应在设计阶段作出定期检测的详细规划,并设置专供检测取样用的构件。
条文说明
6.1.4 定期检测可以尽早发现问题,并及时采取补救措施。目前针对钢筋锈蚀的检测技术发展迅速,通过设计阶段置入的钢筋锈蚀传感器、使用阶段无损采集数据、配合电化学保护技术,能够将氯盐引起的钢筋锈蚀控制在保护层开裂之前,降低氯化物环境中钢筋混凝土构件的长期维护成本。
6.1.5 氯盐环境下混凝土结构的构造要求除应符合本章规定外,尚应符合本标准第3.5节的规定。
条文说明
6.1.5 氯盐环境下混凝土结构的构造与措施见本章6.4节的具体要求。
6.1.6 氯化物环境中混凝土结构施工质量控制应按照本标准第3.6节的规定执行。
6.2 环境作用等级
6.2 环境作用等级
Ⅰ 海洋氯化物环境
6.2.1 海洋氯化物环境对配筋混凝土结构构件的环境作用等级,应按表6.2.1确定。
表6.2.1 海洋氯化物环境的作用等级

注:1 近海或海洋环境中的水下区、潮汐区、浪溅区和大气区的划分,按现行行业标准《海港工程混凝土结构防腐蚀技术规范》JTJ 275的规定确定。近海或海洋环境的土中区指海底以下或近海的陆区地下,其地下水中的盐类成分与海水相近。
2 轻度盐雾区与重度盐雾区界限的划分,宜根据当地的具体环境和既有工程调查确定。靠近海岸的陆上建筑物,盐雾对室外混凝土构件的作用尚应考虑风向、地貌等因素。密集建筑群,除直接面海和迎风的建筑物外,其他建筑物可适当降低作用等级。
3 炎热地区指年平均温度高于20℃的地区。
条文说明
6.2.1 对于海水中的配筋混凝土结构,氯盐引起钢筋锈蚀的环境可进一步分为水下区、潮汐区、浪溅区、大气区和土中区。长年浸没于海水中的混凝土,由于水中缺氧使锈蚀发展变得极其缓慢甚至停止,所以钢筋锈蚀危险性不大。潮汐区特别是浪溅区的情况则不同,混凝土处于干湿交替状态,混凝土表面的氯离子可通过吸附、扩散、渗透等多种途径进入混凝土内部,而且氧气和水交替供给,使内部的钢筋具备锈蚀发展的所有条件。浪溅区的供氧条件最为充分,锈蚀最严重。 我国《海港工程混凝土结构防腐蚀技术规范》JTJ 275在大量调查研究的基础上,分别对浪溅区和潮汐区提出不同的要求。根据海港工程的大量调查表明,平均潮位以下的潮汐区,混凝土在落潮时露出水面时间短,且接触的大气的湿度很高,所含水分较难蒸发,所以混凝土内部饱水程度高、钢筋锈蚀没有浪溅区显著。但本标准考虑到潮汐区内进行修复的难度,将潮汐区与浪溅区按同一作用等级考虑。南方炎热地区温度高,氯离子扩散系数增大,钢筋锈蚀也会加剧,所以炎热气候应作为一种加剧钢筋锈蚀的因素考虑。 海洋和近海地区的大气中都含有氯离子。海洋大气区处于浪溅区的上方,海浪拍击产生大小为0.1μm~20μm的细小雾滴,较大的雾滴积聚于海面附近,而较小的雾滴可随风飘移到近海的陆上地区。海上桥梁的上部构件离浪溅区很近时,受到浓重的盐雾作用,在构件混凝土表层内积累的氯离子浓度可以很高,而且同时又处于干湿交替的环境中,因此处于很不利的状态。在浪溅区与其上方的大气区之间,构件表层混凝土的氯离子浓度没有明确的界限,设计时应该根据具体情况偏安全地选用。 虽然大气盐雾区的混凝土表面氯离子浓度可以积累到与浪溅区的相近,但浪溅区的混凝土表面氯离子浓度可认为从一开始就达到其最大值,而大气盐雾区则需许多年才能逐渐积累到最大值。靠近海岸的陆上大气也含盐分,其浓度与具体的地形、地物、风向、风速等多种因素有关。根据我国浙东、山东等沿海地区的调查,构件的腐蚀程度与离岸距离以及朝向有很大关系,靠近海岸且暴露于室外的构件应考虑盐雾的作用。烟台地区的调查发现,离海岸100m内的室外混凝土构件中的钢筋均发生严重锈蚀。 表6.2.1中对靠海构件环境作用等级的划分,尚有待积累更多调查数据后作进一步修正。设计人员宜在调查工程所在地区具体环境条件的基础上,采取适当的防腐蚀要求。
6.2.2 受到海水激流和海砂冲刷的混凝土构件,其环境作用等级宜按本标准表6.2.1的规定提高一级。
条文说明
6.2.2 海水激流对混凝土表面有气蚀作用,海砂对构件表面有磨蚀作用,因此相应的环境作用等级宜适当提高。
6.2.3 一侧接触海水或含有海水土体、另一侧接触空气的海中或海底隧道配筋混凝土结构构件,其环境作用等级不宜低于Ⅲ-E。
条文说明
6.2.3 海底隧道结构的构件维修困难,宜取用较高的环境作用等级。一面接触海水另一面接触空气的混凝土构件,其内部钢筋的锈蚀危险性与是否能够同时接触到海水与空气相关。如果在使用周期内仅能接触到空气或者海水则环境作用等级较低,否则应提高环境作用等级。隧道混凝土构件接触土体的外侧如无空气进入的可能,可按Ⅲ-D级的环境作用确定构件的混凝土保护层厚度;如在外侧设置排水通道有可能引入空气时,应按Ⅲ-E级考虑。隧道构件接触空气的内侧可能接触渗漏的海水,底板和侧墙底部应按Ⅲ-E级考虑,其他部位可根据具体情况确定,但不低于Ⅲ-D。 隧道混凝土一般有防水等级的要求,但并不表明海水在使用年限中不会渗入混凝土内部,只是渗入的程度不同而已,具体渗透深度与混凝土材料的水渗透系数以及外部海水压力有关。伴随着海水的渗入,内部钢筋的锈蚀危险性与内部氯离子浓度、材料孔隙中氧气分布以及钢筋位置有关。本条的作用等级划分是对这一复杂过程的简化描述。
6.2.4 江河入海口水域和内陆盐湖的含盐量应根据实测确定。当含盐量明显低于海水时,其环境作用等级可根据具体情况低于本标准表6.2.1的规定。
条文说明
6.2.4 近海和海洋环境的氯化物对混凝土结构的腐蚀作用与当地海水中的含盐量有关。本标准表6.2.1的环境作用等级是根据一般海水的氯离子浓度(约18g/L~20g/L)确定的。不同地区海水的含盐量可能有很大差别,沿海地区海水的含盐量受到江河淡水排放的影响并随季节而变化,海水的含盐量有时可能较低,可取年均值作为设计的依据。 河口地区虽然水中氯化物含量低于海水中的,但是对于大气区和浪溅区,混凝土表面的氯盐含量会不断积累,其长期含盐量可以明显高于周围水体中的含盐浓度。在确定氯化物环境的作用等级时,应充分考虑到这些因素。
Ⅱ 除冰盐等其他氯化物环境
6.2.5 除冰盐等其他氯化物环境对于配筋混凝土结构构件的环境作用等级宜根据调查确定;当无相应的调查资料时,可按表6.2.5确定。
表6.2.5 除冰盐等其他氯化物环境的作用等级

注:1 水中氯离子浓度的划分为:较低,100mg/L~500mg/L;较高,500mg/L~5000mg/L;高,大于5000mg/L;
2 土中氯离子浓度的划分为:较低,150mg/kg~750mg/kg;较高,750mg/kg~7500mg/kg;高,大于7500mg/kg;
3 除冰盐环境的作用等级与冬季喷洒除冰盐的具体用量和频度有关,可根据具体情况作出调整。
条文说明
6.2.5 对于同一构件,应注意不同侧面的局部环境作用等级的差异。混凝土桥面板的顶面会受到除冰盐溶液的直接作用,所以顶面钢筋一般应按Ⅳ-E的作用等级设计,保护层至少需60mm,除非在桥面板与路面铺装层之间有质量很高的防水层;而桥面板的底部钢筋通常可按一般环境中的室外环境条件设计,板的底部不受雨淋,无干湿交替,作用等级为Ⅰ-B,所需的保护层可能只有25mm。桥面板顶面的氯离子不可能迁移到底部钢筋,因为所需的时间非常长。但是桥面板的底部有可能受到从板的侧边流淌到底面的雨水或伸缩缝处渗漏水的作用,从而出现干湿交替、反复冻融和盐蚀。所以必须采取相应的排水构造措施,如在板的侧边设置滴水沿、排水沟等。桥面板上部的铺装层一般容易开裂渗漏,防水层的寿命也较短,通常在确定钢筋的保护层厚度时不考虑其有利影响。设计时可根据铺装层防水性能的实际情况,对桥面板顶部钢筋保护层厚度作适当调整。 水或土体中氯离子浓度的高低对与之接触并部分暴露于大气中构件锈蚀的影响,目前尚无确切试验数据,表6.2.5注1、2中划分的浓度范围可供参考。
6.2.6 接触内陆盐湖的配筋混凝土结构构件,其大气区的环境作用等级可按本标准表6.2.1和第6.2.4条的规定确定,其接触含氯盐水体的环境作用等级可根据实际含盐量按本标准表6.2.5的规定确定。
6.2.7 设置直排式泄水孔的混凝土桥梁翼缘板,当其泄水孔附近受到除冰盐作用时环境作用等级宜确定为Ⅳ-D。
6.3 材料与保护层厚度
6.3 材料与保护层厚度
6.3.1 氯化物环境中应采用掺有矿物掺和料的混凝土。对混凝土的耐久性质量和原材料选用要求应符合本标准附录B的规定。
条文说明
6.3.1 低水胶比的矿物掺和料混凝土,在长期使用过程中的抗氯离子侵入的能力要比相同水胶比的硅酸盐水泥混凝土高得多,所以在氯化物环境中不宜单独采用硅酸盐水泥作为胶凝材料。为了增强混凝土早期的强度和耐久性发展,通常应在矿物掺和料中加入少量硅灰,可复合使用两种或两种以上的矿物掺和料,如粉煤灰加硅灰、粉煤灰加矿渣加硅灰。除冻融环境外,矿物掺和料占胶凝材料总量的比例宜大于40%,具体规定见本标准附录B。不受冻融环境作用的氯化物环境也可使用引气混凝土,有试验表明,含气量控制在4.0%~5.0%,可以降低氯离子扩散系数,提高抗氯离子侵入的能力。 使用矿物掺和料混凝土,必须采用合理的水胶比、搅拌均匀并在施工中具有良好的成型工艺,并满足本标准规定的养护条件。
6.3.2 氯化物环境中的配筋混凝土结构构件,其普通钢筋的保护层最小厚度及其相应的混凝土强度等级、最大水胶比应符合表6.3.2的规定。
表6.3.2 氯化物环境中混凝土材料与钢筋的保护层最小厚度c(mm)

续表6.3.2

注:1 当满足本标准表6.3.6中规定的扩散系数时,C50和C55混凝土所对应的最大水胶比可分别提高到0.40和0.38;
2 预制构件的保护层厚度可比表中规定减少5mm;
3 预应力钢筋的保护层厚度按照本标准3.5.2条的规定执行。
条文说明
6.3.2 表6.3.2规定的混凝土最低强度等级大体与国外规范中的相近,考虑到我国的混凝土组成材料特点,最大水胶比的取值则相对较低。表6.3.2规定的保护层厚度根据我国海洋地区混凝土工程的劣化现状调研以及比照国外规范的数据而定,并利用材料劣化模型作了近似核对。表6.3.2提出的只是最低要求,设计人员应该充分考虑工程设计对象的具体情况,必要时采取更高的要求。对于重要的桥梁等生命线工程,宜在设计中同时采用防腐蚀附加措施。 从总体看,如要确保工程在设计使用年限内不需大修,表6.3.2规定的保护层最小厚度仍可能偏低,但如配合使用阶段的定期检测,应该能具有经济合理地被修复的能力。国际上近年建成的一些大型桥梁的保护层厚度都比较大,如加拿大的Northumber land海峡大桥(设计寿命100年),墩柱的保护层厚度用75mm~100mm,上部结构50mm(混凝土水胶比0.34);丹麦Great Belt Link跨海桥墩用环氧涂层钢筋,保护层75mm,上部结构50mm(混凝土水胶比0.35),同时为今后可能发生锈蚀时采取阴极保护预置必要的条件。
6.3.3 海洋氯化物环境作用等级为Ⅲ-E和Ⅲ-F的配筋混凝土,宜采用矿物掺和料混凝土,否则应提高表6.3.2中的混凝土强度等级或增加钢筋的保护层最小厚度。
条文说明
6.3.3 矿物掺和料混凝土的定义见本标准第2.1.21条。氯离子在混凝土中的扩散系数会随着混凝土的实验室养护龄期或现场暴露时间的增长而逐渐降低,这个衰减过程对于矿物掺和料混凝土尤其显著。如果矿物掺和料与非矿物掺和料混凝土的早期(如28d或84d)扩散系数相同,非矿物掺和料混凝土中钢筋就会更早锈蚀。因此在Ⅲ-E和Ⅲ-F环境下不能采用矿物掺和料混凝土时,需要降低混凝土水胶比或同时增加保护层厚度,具体数值应根据计算或试验研究确定。
6.3.4 海水冰冻环境与除冰盐环境宜采用引气混凝土。当采用引气混凝土时,本标准表6.3.2中混凝土强度等级可降低一个等级,但引气混凝土的强度等级和最大水胶比仍应符合本标准表5.3.2的规定。
条文说明
6.3.4
受盐冻的钢筋混凝土构件,需要同时考虑盐冻作用(第5章)和氯离子引起钢筋锈蚀的作用(第6章)。以严寒地区50年设计使用年限的跨海桥梁墩柱为例:冬季海水冰冻,据本标准表5.2.1冻融环境的作用等级为Ⅱ-E,所需混凝土最低强度等级为C a 40,最大水胶比0.45;桥梁墩柱的浪溅区混凝土干湿交替,据本标准表6.2.1海洋氯化物环境的作用等级为Ⅲ-E,所需保护层厚度为60mm(C45)或55mm(≥C50);由于按照表5.3.2的要求必须引气,表6.3.2要求的 强度等级可降低5N/mm 2 ,成为60mm(C a 40)或55mm(≥C a 45),且均不低于环境作用等级Ⅱ-E所需的C a 40;故设计时可选保护层厚度60mm(混凝土强度等级C a 40,最大水胶比0.45),或保护层厚度55mm(混凝土强度等级C a 45,最大水胶比0.40)。
6.3.5 对大截面柱、墩等配筋混凝土受压构件中的钢筋,宜采用较大的混凝土保护层厚度,且相应的混凝土强度等级不宜降低。
条文说明
6.3.5 与受弯构件不同,增加墩柱的保护层厚度基本不会增大构件材料的工作应力,但能显著提高构件对内部钢筋的保护能力。氯化物环境的作用存在许多不确定性,为了提高结构使用年限的保证率,采用增大保护层厚度的办法要比附加防腐蚀措施更为经济。
6.3.6 对于氯化物环境中的重要配筋混凝土结构工程,设计时应提出混凝土的抗氯离子侵入性指标,并应满足表6.3.6的要求。
表6.3.6 混凝土的抗氯离子侵入性指标

注:1 表中的混凝土抗氯离子侵入性指标与本标准表6.3.2中规定的混凝土保护层厚度相对应,实际采用的保护层厚度高于表6.3.2的规定时,可对表中数据作适当调整;
2 表中的D RCM 值适用于矿物掺和料混凝土,对于胶凝材料主要成分为硅酸盐水泥的混凝土,应采取更为严格的要求。
条文说明
6.3.6 本条规定了氯化物环境中混凝土需要满足的抗氯离子侵入性指标。 氯化物环境下的混凝土抗侵入性可用氯离子在混凝土中的扩散系数表示。根据不同测试方法得到的扩散系数在数值上不尽相同并各有其特定的用途。DRCM是在实验室内采用快速电迁移的标准试验方法(RCM法)测定的扩散系数。试验时将试件的两端分别置于上、下游溶液之间并施加电位差,上游溶液中含氯盐,在外加电场的作用下氯离子快速向混凝土内迁移,经过若干小时后劈开试件测出氯离子侵入试件中的深度,利用理论公式计算得出扩散系数,称为非稳态快速氯离子迁移扩散系数。这一方法最早由瑞典学者唐路平提出,现为北欧NT Build492标准方法。该方法已得到较为广泛的应用,不仅可以用于施工阶段的混凝土质量控制,而且还可结合根据工程实测得到的扩散系数随暴露年限的衰减规律,用于估算混凝土中钢筋开始发生锈蚀的年限。 本标准推荐采用RCM法,具体试验方法可参见国家标准《普通混凝土长期性能和耐久性能试验方法标准》GB/T 50082-2009,其试验方法与过程与NT Build492标准相同。混凝土的抗氯离子侵入性也可以用其他试验方法及其指标表示。比如,美国ASTM C1202快速电量测定方法测量一段时间内通过混凝土试件的电量,但这一方法用于水胶比低于0.4的矿物掺和料混凝土时误差较大;我国自行研发的NEL氯离子扩散系数快速试验方法测量饱盐混凝土试件的电导率。表6.3.6中的数据主要参考近年来国内外重大工程采用DRCM作为质量控制指标的实践并利用Fick模型进行了近似校核。 本条并未给出使用年限为30年以及极端严重作用等级下的氯离子扩散系数的限制值。对于使用年限为30年的混凝土构件,通过本标准第6.3.1条和6.3.2条对混凝土材料以及保护层的限定,一般能够达到使用年限,无需再规定氯离子扩散系数;对于极端严重作用下的混凝土构件,一般需要同时采用防腐蚀附加措施与提高混凝土的致密性来保证使用年限,此时氯离子扩散系数可取为相同使用年限(50年、100年)非常严重作用等级对应的控制值。
6.4 构造与措施
6.4 构造与措施
6.4.1 氯化物环境中配筋混凝土桥梁结构的构造要求应符合下列规定:
1 遭受氯盐腐蚀的混凝土桥面、墩柱顶面和车库楼面等部位应设置排水坡;
2 遭受雨淋的桥面结构,应防止雨水流到底面或下部结构构件表面;
3 桥面排水管道应采用非钢质或球墨铸铁等耐腐蚀材料,排水口应远离混凝土构件表面,并应与墩柱基础保持一定距离;
4 桥面铺装与混凝土桥面板之间应设置防水层;
5 应优先采用混凝土预制构件;
6 海水水位变动区和浪溅区,不宜设置施工缝与连接缝;
7 伸缩缝及附近部位的混凝土宜局部采取防腐蚀附加措施,处于伸缩缝下方的构件应采取防止渗漏水侵蚀的构造措施。
6.4.2 氯化物环境中钢筋混凝土结构构件的纵向受力钢筋直径不应小于16mm。
6.4.3 处于流动海水中或同时受水中泥沙冲刷的配筋混凝土构件,其钢筋的混凝土保护层厚度应在本标准表6.3.2规定的基础上增加10mm~20mm。
6.4.4 混凝土表面的防水层除经专门论证,不应考虑其对氯化物的阻隔作用。
条文说明
6.4.4 与混凝土构件的设计使用年限相比,一般防水层的有效年限要短得多,在氯化物环境下只能作为辅助措施,不应考虑其有利作用。
6.4.5 受氯化物直接作用的混凝土墩柱顶面,宜加大钢筋的混凝土保护层厚度或采用防腐蚀附加措施。
条文说明
6.4.5 墩柱顶部混凝土由于施工中拌合物泌水等影响,密实性相对较差。这一部位又往往受到含盐渗漏水影响并处于干湿交替状态,所以宜通过增加保护层厚度或者加设防腐蚀附加措施的办法来提高构件的抗锈蚀能力。
6.4.6 重要配筋混凝土结构的构件,当氯化物环境作用等级为E、F级时应采用防腐蚀附加措施。
条文说明
6.4.6 当环境作用等级非常严重或极端严重时,按照常规手段通过提高混凝土强度、降低混凝土水胶比和增加混凝土保护层厚度的办法,仍然有可能保证不了50年或100年设计使用年限的要求。这时宜考虑采用一种或多种防腐蚀附加措施,并建立合理的多重防护策略,提高结构使用年限的保证率。本标准附录C给出了氯盐环境中混凝土构件可采用的防腐蚀附加措施。
6.4.7 氯盐环境中混凝土构件采用的防腐蚀附加措施,可按本标准附录C的规定选取;当防腐蚀附加措施的保护年限符合本标准附录C的规定时,构件的混凝土强度等级可降低,但应符合下列规定:
1 当环境作用等级为C、D时,采用一种或以上的防腐蚀附加措施,混凝土强度可降低一个等级,但不应低于C40。
2 当环境作用等级为E、F时,采用一种防腐蚀附加措施,混凝土强度等级不得降低;采用两种附加措施后,混凝土强度可降低一个等级,但不应低于C45。
条文说明
6.4.7 本条给出了在氯盐环境中使用了有明确保护年限的防腐蚀附加措施后,混凝土强度要求可降低取用的原则。
6.4.8 氯化物环境中,用于稳定周围岩土的混凝土初期支护,作为永久结构考虑则应满足相应的耐久性要求;否则不应考虑其中的钢筋和型钢在永久承载中的作用。
7 化学腐蚀环境
7.1 一般规定
7 化学腐蚀环境
7.1 一般规定
7.1.1 化学腐蚀环境下混凝土结构的耐久性设计,应控制混凝土遭受化学腐蚀性物质长期侵蚀引起的损伤。
条文说明
7.1.1 本标准考虑的常见腐蚀性化学物质包括土中和地表、地下水中的硫酸盐和酸类等物质以及大气中的盐分、硫化物、氮氧化合物等污染物质。这些物质对混凝土的腐蚀主要是化学腐蚀,但盐类浸入混凝土也可能引起盐结晶导致的物理破坏。本章的化学腐蚀环境不包括氯化物,后者已在第6章中单独作了规定。 对于埋入盐渍土中、腐蚀环境严重的混凝土构件,设计可与混凝土材料供应方协商采用非硅酸盐类水泥,并掺用矿物掺和料。
7.1.2 化学腐蚀环境下混凝土结构的构造要求除应符合本章规定外,尚应符合本标准第3.5节的规定。
条文说明
7.1.2 化学腐蚀环境下混凝土结构的构造与措施见本章7.4节的具体要求。
7.1.3 化学腐蚀环境下混凝土结构的施工质量控制应按照本标准第3.6节的规定执行。
7.2 环境作用等级
7.2 环境作用等级
Ⅰ 水、土中化学腐蚀环境
7.2.1 水、土中的硫酸盐和酸类物质对混凝土结构构件的环境作用等级可按表7.2.1确定。
表7.2.1 水、土中硫酸盐和酸类物质环境作用等级

注:1 表中与环境作用等级相应的硫酸根浓度,所对应的环境条件为非干旱高寒地区的干湿交替环境。当无干湿交替(长期浸没于地表或地下水中)时,可按表中的等级降低一级,但不得低于Ⅴ-C级。对于干早、高寒地区的环境条件可按本标准第7.2.3条确定。
2 当混凝土结构件处于弱透水土体中时,土中硫酸根离子、水中镁离子、水中侵蚀性二氧化碳及水的pH值的作用等级可按相应的等级降低一级,但不低于Ⅴ-C级。
3 高水压流动水条件下,应提高相应的环境作用等级。
4 表中硫酸根等含量的测定方法应符合本标准附录E的规定。
条文说明
7.2.1 本条根据水、土环境中化学物质的不同浓度范围将环境作用划分为Ⅴ-C、Ⅴ-D和Ⅴ-E共3个等级。浓度低于Ⅴ-C等级的不需在设计中特别考虑,浓度高于Ⅴ-E等级的应作为特殊情况另行对待。化学环境作用对混凝土的腐蚀,至今尚缺乏足够的数据积累和研究成果。重要工程应在设计前作充分调查,以工程类比作为设计的主要依据。 水、土中的硫酸盐对混凝土的腐蚀作用,除硫酸根离子的浓度外,还与硫酸盐的阳离子种类及浓度、混凝土表面的干湿交替程度、环境温度以及土的渗透性和地下水的流动性等因素有很大关系。腐蚀混凝土的硫酸盐主要来自周围的水、土,也可能来自原本受过硫酸盐腐蚀的混凝土骨料以及混凝土外加剂,如喷射混凝土中常使用的大剂量钠盐速凝剂等。 在常见的硫酸盐中,对混凝土腐蚀的严重程度从强到弱依次为硫酸镁、硫酸钠和硫酸钙。腐蚀性很强的硫酸盐还有硫酸铵,此时需单独考虑铵离子的作用,自然界中的硫酸铵不多见,但在长期施加化肥的土地中则需要注意。 表7.2.1规定的土中硫酸根离子SO
4 2- 浓度,是在土样中加水溶出的浓度(水溶值)。有的硫酸盐(如硫酸钙)在水中的溶解度很低,在土样中加酸则可溶出土中含有的全部SO 4 2- (酸溶值)。但是,只有溶于水中的硫酸盐才会腐蚀混凝土。不同国家的混凝土结构设计规范,对硫酸盐腐蚀的作用等级划分有较大差别,采用的浓度测定方法也有较大出入,有的用酸溶法测定(如欧盟规范),有的则用水溶法(如美国、加拿大和英国)。当用水溶法时,由于水土比例和浸泡搅拌时间的差别,溶出的量也不同。所以最好能同时测定SO 4 2- 的水溶值和酸溶值,以便于判断难溶盐的数量。
硫酸盐对混凝土的化学腐蚀是两种化学反应的结果:一是与混凝土中的水化铝酸钙起反应形成钙矾石;二是与混凝土中氢氧化钙结合形成硫酸钙(石膏),两种反应均会造成体积膨胀,使混凝土开裂。当含有镁离子时,同时还能和Ca(OH) 2 反应,生成疏松而无胶凝性的Mg(OH) 2 ,这会降低混凝土的密实性和强度并加剧腐蚀。硫酸盐对混凝土的化学腐蚀过程很慢,通常要持续很多年,开始时混凝土表面泛白,随后开裂、剥落破坏。当土中构件暴露于流动的地下水中时,硫酸盐得以不断补充,腐蚀的产物也被带走,材料的损坏程度就会非常严重。相反,在渗透性很低的黏土中,当表面浅层混凝土遭硫酸盐腐蚀后,由于硫酸盐得不到补充,腐蚀反应就很难进行。
在干湿交替的情况下,水中的SO 4 2- 浓度如大于200mg/L(或土中SO 4 2- 大于1000mg/kg)就有可能损害混凝土;水中SO 4 2- 如大于2000mg/L(或土中的水溶SO 4 2- 大于4000mg/kg)则可能有较大的损害。水的蒸发可使水中的硫酸盐逐渐积累,所以混凝土冷却塔就有可能遭受硫酸盐的腐蚀。地下水、土中的硫酸盐可以渗入混凝土内部,并在一定条件下使得混凝土毛细孔隙水溶液中的硫酸盐浓度不断积累,当超过饱和浓度时就会析出盐结晶而产生很大的压力,导致混凝土开裂破坏,这是纯粹的物理作用。
硅酸盐水泥混凝土的抗酸腐蚀能力较差,如果水的pH值小于6,对抗渗性较差的混凝土 就会造成损害。酸对混凝土的腐蚀作用主要是与硅酸盐水泥水化产物中的氢氧化钙起反应,如果混凝土骨料是石灰石或白云石,酸也会与这些骨料起化学反应,反应的产物是水溶性的钙化物,其可以被水溶液浸出。对于硫酸来说,还会形成硫酸盐造成硫酸盐腐蚀。如果酸、盐溶液能到达钢筋表面,还会引起钢筋腐蚀。低水胶比的密实混凝土能够抵抗弱酸的腐蚀,但硅酸盐水泥混凝土不能承受高浓度酸的长期作用。水中的侵蚀性CO 2 在混凝土孔隙中溶解并电离出HCO 3 - 离子,具有弱酸性,可降低孔隙溶液的碱性,并溶解固相材料中的钙质,长期作用将降低混凝土材料的致密性。
土中的化学腐蚀物质对混凝土的腐蚀作用需要通过溶于土中的孔隙水来实现。密实的弱透水土体提供的孔隙水量少,而且流动困难,靠近混凝土表面的化学腐蚀物质与混凝土发生化学作用后被消耗,得不到充分的补充,所以腐蚀作用有限。对弱透水土体的定量界定比较困难,一般认为其渗透系数小于10 -5 m/s或0.86m/d。
7.2.2 当有多种化学物质共同作用时,环境作用等级应按下列原则确定:
1 对含有较高浓度氯盐的地下水、土且不存在干湿交替作用时,可不单独考虑硫酸盐的作用;
2 当化学物质的腐蚀作用无叠加效应时,应取其中最高的环境作用等级;
3 当其中有两种及以上化学物质的作用等级相同且可能加重化学腐蚀时,其环境作用等级应再提高一级。
条文说明
7.2.2
当结构所处环境中含有多种化学腐蚀物质时,一般会加重腐蚀的程度。如Mg 2+ 和SO 4 2- 同时存在时能引起双重腐蚀。但两种以上的化学物质有时也可能产生相互抑制的作用。例如,海水环境中的氯盐就可能会减弱硫酸盐的危害。有资料报道,如无Cl - 存在,浓度约为250mg/L的SO 4 2- 就能引起纯硅酸盐水泥混凝土的腐蚀,如Cl - 浓度超过5000mg/L,则造成损害的SO 4 2- 浓度要提高到约1000mg/L以上,其原因是石膏(硫酸钙)和硅酸三钙在有 NaCl存在时在水中的溶解度加大并被海水带走,从而缓解了钙矾石的生成。海水中的硫酸盐含量很高,但有大量氯化物存在,所以不再单独考虑硫酸盐的作用。但是,上述SO 4 2- 与Cl - 之间的抑制作用在土中就可能很微弱。
7.2.3 部分接触含硫酸盐的水、土而部分暴露于大气中的混凝土结构构件,可按本标准表7.2.1确定环境作用等级。当混凝土结构构件处于干旱、高寒地区,其环境作用等级应按表7.2.3确定。
表7.2.3 干旱、高寒地区硫酸盐环境作用等级

注:我国干旱区指干燥度系数大于2.0的地区,高寒地区指海拔3000m以上的地区。
条文说明
7.2.3 部分暴露于大气中而其他部分又接触含盐水、土的混凝土构件应特别考虑盐结晶作用。在日温差剧烈变化或干旱和半干旱地区,混凝土孔隙中的盐溶液容易浓缩并产生结晶或在外界低温过程的作用下析出结晶。对于一端置于水、土而另一端露于空气中的混凝土构件,水、土中的盐会通过混凝土毛细孔隙的吸附作用上升,并在干燥的空气中蒸发,最终因浓度的不断提高产生盐结晶。我国滨海和盐渍土地区电杆、墩柱、墙体等混凝土构件在地面以上1m左右高度范围内常出现这类破坏。对于一侧接触水或土而另一侧暴露于空气中的混凝土构件,情况也与此相似。表注中的干燥度系数定义为: 
式中:K——干燥度系数;
∑t——日平均温度≥10℃稳定期的年积温(℃);
γ——日平均温度≥10℃稳定期的年降水量(mm)。 我国西部的盐湖地区,水、土中盐类的浓度可以高出表7.2.1值的几倍甚至10倍以上,这些情况则需专门研究对待。
Ⅱ 大气污染腐蚀环境
7.2.4 大气污染环境对混凝土结构构件的作用等级可按表7.2.4确定。
表7.2.4 大气污染环境作用等级

条文说明
7.2.4 大气污染环境的主要的作用因素有大气中SO2产生的酸雨,汽车和机车排放的NOx废气,以及盐碱地区空气中的盐分。大气降水形成的酸雨,pH值上限一般为5.6;因此pH值小于该值的降水均应被视为酸雨。这些环境条件对混凝土结构的作用程度可有很大差别,宜根据当地的调查情况确定其等级。含盐大气中混凝土构件的环境作用等级见7.2.5条的规定。
7.2.5 处于含盐大气中的混凝土结构构件环境作用等级可按Ⅴ-C级确定,对气候常年湿润的环境,可不考虑其环境作用。
条文说明
7.2.5 处于含盐大气中的混凝土构件,应考虑盐结晶的破坏作用。大气中的盐分会附着在混凝土构件的表面,环境降水可溶解混凝土表面的盐分形成盐溶液侵入混凝土内部。混凝土孔隙中的盐溶液浓度在干湿循环的条件下会不断增高,达到临界浓度后产生巨大的结晶压力使混凝土开裂破坏。在常年湿润(植被地带的最大蒸发量和降水量的比值小于1)地区,孔隙水难以蒸发,不会发生盐结晶。
7.2.6 污水管道、厩舍、化粪池等接触硫化氢气体或其他腐蚀性液体的混凝土结构构件,可将环境作用确定为Ⅴ-E级,当作用程度较轻时也可按Ⅴ-D级确定。
7.3 材料与保护层厚度
7.3 材料与保护层厚度
7.3.1 化学腐蚀环境下的混凝土不宜单独使用硅酸盐水泥或普通硅酸盐水泥作为胶凝材料,其原材料组成应根据环境类别和作用等级按本标准附录B确定。
条文说明
7.3.1 硅酸盐水泥混凝土抗硫酸盐以及酸类物质化学腐蚀的能力较差。硅酸盐水泥水化产物中的Ca(OH)2
不论在强度上或化学稳定性上都很弱,几乎所有的化学腐蚀都与Ca(OH) 2 有关,在压力水、流动水尤其是软水的作用下Ca(OH) 2 还会溶析,是混凝土的薄弱环节。
在混凝土中加入适量的矿物掺和料对于提高混凝土抵抗化学腐蚀的能力有良好的作用。研究表明,在合适的水胶比下,矿物掺和料及其形成的致密水化产物可以改善混凝土的微观结构,提高混凝土抵抗水、酸和盐类物质腐蚀的能力,而且还能降低氯离子在混凝土中的扩 散系数,提高抵抗碱-骨料反应的能力。所以在化学腐蚀环境下,不宜单独使用硅酸盐水泥作为胶凝材料。通常用标准试验方法对28d龄期混凝土试件测得的混凝土抗化学腐蚀的耐久性能参数,不能反映这种混凝土的性能在后期的变化。
化学腐蚀环境中的混凝土结构耐久性设计必须有针对性,对于不同种类的化学腐蚀性物质,采用的水泥品种和掺和料的成分及合适掺量并不完全相同。在混凝土中加入少量硅灰一般都能起到比较显著的作用;粉煤灰和其他火山灰质材料因其本身的Al2O3含量有波动,效果差别较大,并非都是掺量越大越好。
因此当单独掺加粉煤灰等火山灰质掺和料时,应当通过实验确定其最佳掺量。在西方,抗硫酸盐水泥或高抗硫酸盐水泥都是硅酸盐类的水泥,只不过水泥中C3A和C3S的含量不同程度地减少。当环境中的硫酸盐含量异常高时,最好是采用不含硅酸盐的水泥,如石膏矿渣水泥或矾土水泥。但是非硅酸盐类水泥的使用条件和配合比以及养护等都有特殊要求,需通过试验确定后使用。此外,要注意在硫酸盐腐蚀环境下的粉煤灰掺和料应使用低钙粉煤灰。
7.3.2 水、土中的化学腐蚀环境、大气污染环境和含盐大气环境中的配筋混凝土结构构件,其普通钢筋的混凝土保护层最小厚度及相应的混凝土强度等级、最大水胶比应按表7.3.2确定。
表7.3.2 化学腐蚀环境下混凝土材料与钢筋的保护层最小厚度c(mm)

注:1 预制构件的保护层厚度可比表中规定减少5mm;
2 预应力钢筋的保护层厚度按本标准3.5.2条的规定执行。
7.3.3 水、土中的化学腐蚀环境、大气污染环境和含盐大气环境中的素混凝土结构构件,其混凝土的最低强度等级和最大水胶比应与配筋混凝土结构构件相同。
7.3.4 在干旱、高寒硫酸盐环境和含盐大气环境中的混凝土结构,宜采用引气混凝土,引气要求可按冻融环境中度饱水条件下的规定确定,引气后混凝土强度等级可按本标准表7.3.2的规定降低一级或两级。
7.4 构造与措施
7.4 构造与措施
7.4.1 严重化学腐蚀环境下的混凝土结构构件,应结合对当地环境和既有建筑物的调查,在混凝土表面加设防腐蚀附加措施或加大混凝土构件的截面尺寸。对于配筋混凝土结构薄壁构件宜增加其厚度。
7.4.2 当混凝土结构构件处于硫酸根离子浓度大于1500mg/L的流动水或pH值小于3.5的水中时,应在混凝土表面采取专门的防腐蚀附加措施。
7.4.3 化学腐蚀环境中混凝土构件采用的防腐蚀附加措施,可按本标准附录C的规定选取;当采取的防腐蚀附加措施符合本标准附录C规定的保护年限时,构件的混凝土强度可降低一个等级,但不应低于本标准表7.3.2对Ⅴ-C环境的规定。
条文说明
7.4.3 本条给出了在化学腐蚀环境中使用了有明确保护年限的防腐蚀附加措施后,混凝土材料要求可降低取用的原则。
8 后张预应力体系的耐久性要求
8.1 一般规定
8 后张预应力体系的耐久性要求
8.1 一般规定
8.1.1 后张预应力混凝土结构除应满足钢筋混凝土结构的耐久性要求外,尚应根据结构所处环境类别和作用等级对预应力体系采取相应的多重防护措施。
条文说明
8.1.1 预应力混凝土结构由混凝土和预应力体系两部分组成。有关混凝土材料的耐久性要求,已在本标准第4章到第7章中作出规定。 预应力混凝土结构中的预应力施加方式有先张法和后张法两类。后张法还分为有粘结预应力体系、无粘结预应力体系、体外预应力体系等。先张预应力筋的张拉和混凝土的浇筑、养护以及钢筋与混凝土的粘结锚固多在预制工厂条件下完成。相对来说,质量较易保证。后张法预应力构件的制作则多在施工现场完成,涉及的工序多而复杂,质量控制的难度大。预应力混凝土结构的工程实践表明,后张预应力体系的耐久性往往成为工程中最为薄弱的环节,并对结构安全构成严重威胁。 本章专门针对后张法预应力体系的钢筋与锚固端提出防护措施与工艺、构造要求。
8.1.2 在严重环境作用下,当难以确保预应力体系的耐久性达到结构整体的设计使用年限时,应采用可更换的预应力体系。
条文说明
8.1.2 对于严重环境作用下的结构,按现有工艺技术生产和施工的预应力体系不论在耐久性质量的保证或在长期使用过程中的安全检测上均有可能满足不了结构设计使用年限的要求。从安全角度考虑,可采用可更换的无粘结预应力体系或体外预应力体系,同时也便于检测维修;或者在设计阶段预留预应力孔道以备再次设置预应力筋。
8.2 预应力筋的防护
8.2 预应力筋的防护
8.2.1 预应力筋(钢绞线、钢丝)的耐久性能可通过材料表面处理、预应力套管、预应力套管填充、混凝土保护层和结构构造措施等环节提供保证。预应力筋的耐久性防护措施应按表8.2.1的规定选用。
表8.2.1 预应力筋的耐久性防护措施

注:1 预应力筋钢材质量需要符合国家现行标准《预应力混凝土用钢丝》GB/T 5223、《预应力混凝土用钢绞线》GB/T 5224与《预应力钢丝及钢绞线用热轧盘条》YB/T 146的技术规定;
2 金属套管仅可用于体内预应力体系,其使用应符合本标准第8.4.1条的规定。
条文说明
8.2.1 表8.2.1列出了目前可能采取的预应力筋防护措施,适用于体内和体外后张预应力体系。为方便起见,表中使用的序列编号代表相应的防护工艺与措施。这里的预应力筋主要指对锈蚀敏感的钢绞线和钢丝,不包括热轧高强粗钢筋。 涉及体内预应力体系的防护措施有PS1,PS2,PS2a,PS3,PS4和PS5;涉及体外预应力体系的防护措施有PS1,PS2,PS2a,PS3,PS3a。这些防护措施的使用应根据混凝土结构的环境作用类别和等级确定,具体见8.2.2条。
8.2.2 不同环境作用等级下,预应力筋的多重防护措施可根据具体情况按表8.2.2的规定选用。
表8.2.2 预应力筋的多重防护措施

条文说明
8.2.2 本条给出预应力筋在不同环境作用等级条件下耐久性综合防护的最低要求,设计人员可以根据具体的结构环境、结构重要性和设计使用年限适当提高防护要求。 对于体内预应力筋,基本的防护要求为PS2和PS4;对于体外预应力,基本的防护要求为PS2和PS3。
8.3 锚固端的防护
8.3 锚固端的防护
8.3.1 预应力锚固端的耐久性应通过锚头组件材料、锚头封罩、封罩填充、锚固区封填和混凝土表面处理等环节提供保证。锚固端的防护工艺和措施应按表8.3.1的规定选用。
表8.3.1 预应力锚固端耐久性防护工艺与措施

续表8.3.1

注:1 锚具组件材料需要符合国家现行标准《预应力筋用锚具、夹具和连接器》GB/T 14370、《预应力筋用锚具、夹具和连接器应用技术规程》JGJ 85的技术规定;
2 锚固端封端层的细石混凝土材料应符合本标准第8.4.4条的规定。
条文说明
8.3.1 表8.3.1列出了目前可能采取的预应力锚固端防护措施,包括了埋入式锚头和暴露式锚头。为方便起见,表中使用的序列编号代表相应的防护工艺与措施。 涉及埋入式锚头的防护措施有PA1,PA2,,PA2a,PA3,PA4,PA5;涉及暴露式锚头的防护措施有PA1,PA2,PA2a,PA3,PA3a。这些防护措施的使用应根据混凝土结构的环境类别和作用等级确定,参见8.3.2条。
8.3.2 不同环境作用等级下,预应力锚固端的多重防护措施可根据具体情况按表8.3.2的规定选用。
表8.3.2 预应力锚固端的多重防护措施

条文说明
8.3.2 本条给出预应力锚头在不同环境作用等级条件下耐久性综合防护的最低要求,设计人员可以根据具体的结构环境、结构重要性和设计使用年限适当提高防护要求。 对于埋入式锚固端,基本的防护要求为PA4;对于暴露式锚固端,基本的防护要求为PA2和PA3。暴露式锚头的外部防护较为困难,在严重环境作用下易发生锚头元件的腐蚀,因此本标准借鉴国外现行技术标准,不建议在非常严重和极端严重的环境作用等级下使用暴露式锚头的构造形式。
8.4 构造与施工质量的附加要求
8.4 构造与施工质量的附加要求
8.4.1 当环境作用等级为D,E,F时,后张预应力体系中的管道应采用高密度聚乙烯套管或聚丙烯塑料套管;分节段施工的预应力桥梁结构,节段间的体内预应力套管不应使用金属套管。
8.4.2 高密度聚乙烯和聚丙烯预应力套管应能承受不小于1N/mm 2 的内压力。采用体内预应力体系时,套管的厚度不应小于2mm;采用体外预应力体系时,套管的厚度不应小于4mm。
条文说明
8.4.2 本条规定的预应力套管应能承受的工作内压,参照了欧洲技术认可组织(European Organization for Technical Approvals)对后张法预应力体系组件的要求。对高密度聚乙烯和聚丙烯套管的其他技术要求可参见现行行业标准《预应力混凝土桥梁用塑料波纹管》JT/T 529的有关规定。
8.4.3 用水泥基浆体填充后张预应力管道时,应控制浆体的流动度、泌水率、体积稳定性和强度等指标。
在冬期施工环境中灌浆,灌入的浆料必须在10℃~15℃环境温度中至少保存24h。
条文说明
8.4.3 水泥基浆体的压浆工艺对管道内预应力筋的耐久性有重要影响,具体压浆工艺和性能要求可参见中国土木工程学会标准《混凝土结构耐久性设计与施工指南》CCES 01-2004(2005年修订版)附录D的相关条文。
8.4.4 后张预应力体系的锚固端应采用无收缩高性能细石混凝土封锚,其水胶比不得大于本体混凝土的水胶比,且不应大于0.4;保护层厚度不应小于50mm,且在氯化物环境中不应小于80mm。
条文说明
8.4.4 在氯化物等严重环境作用下,封锚混凝土中宜外加阻锈剂或采用水泥基聚合物混凝土,并外覆塑料密封罩。对于桥梁等室外预应力构件,应采取构造措施,防止雨水或渗漏水直接作用或流过锚固封堵端的外表面。
8.4.5 位于桥梁梁端的后张预应力锚固端,应设置专门的排水沟和滴水沿;现浇节段间的锚固端,应在相邻两节梁体施工完成、混凝土硬化干燥后,在梁体顶板表面施工缝两侧各250mm范围内涂刷防水层;预制节段间的锚固端除应在梁体上表面涂刷防水涂层外,尚应在预制节段间涂刷或填充环氧树脂。
附录A混凝土结构耐久性设计的定量方法
附录A 混凝土结构耐久性设计的定量方法
A.0.1 混凝土结构的耐久性定量设计应针对具体环境作用下的性能劣化过程,确保结构和构件在使用年限内达到预期的性能要求。使用年限大于50年的重要工程,其混凝土结构的耐久性设计宜采用定量方法。
条文说明
A.0.1 本标准的耐久性设计总体方法是定性和经验设计方法,对于重要的工程在严重环境作用下,辅以耐久性指标的规定。同时本标准允许并鼓励在有充分科学研究与工程应用支撑的条件下使用定量方法实现耐久性设计。本附录给出混凝土结构耐久性定量设计的方法与原则。定量设计方法是本标准经验设计方法的补充与延伸,其实质是实现耐久性设计的性能化,即将构件在环境作用下的性能劣化过程、相应的性能极限状态以及构件的设计使用年限联系起来,针对决定性能劣化过程的材料与结构参数进行定量设计。 本标准3.1.1条提出对于氯化物环境下重要的混凝土结构的耐久性设计应进行定量校核。鉴于定性设计方法和不同环境下耐久性指标无法对使用年限和使用性能进行精确设计,本附录建议对于使用年限大于50年的重要混凝土结构,在有充分科学研究和工程应用支撑的前提下,针对性能劣化进行定量设计。建议进行定量设计的情况包括:混凝土结构使用寿命要求远大于50年、特别重大的工程结构(如核电站等)、极为严酷的使用环境、对于施工质量和结构使用期间的维护有特殊要求、结构中使用新型材料、既有混凝土结构的使用寿命评估、设计方案变更后的同等性能验证等。
A.0.2 混凝土结构耐久性定量设计应明确结构和构件的性能劣化规律、耐久性极限状态以及设计使用年限。用于定量设计的劣化模型应能够得到环境作用和结构与构件性能劣化抗力之间的关系。
定量设计使用劣化模型,应针对确定的极限状态和设计使用年限,确定与结构和构件性能劣化抗力直接相关的材料与结构参数,并应充分考虑环境作用和性能劣化影响因素的不确定性,使设计参数具有一定保证率。
条文说明
A.0.2 本条概括了基于性能的耐久性定量设计的总体方法、要素和原则。首先,耐久性定量设计针对具体的性能劣化规律,在定量设计中劣化规律通常使用劣化(数学)模型来表示;其次,定量设计需要明确性能劣化的耐久性极限状态,即能够接受的最低性能水平;最后,定量设计需要明确设计使用年限,即耐久性设计的目标。以上三个方面是耐久性定量设计的基本要素。 耐久性定量设计的基本工具是描述结构与构件性能劣化的模型,该模型应能够将耐久性设计的三要素联系起来。一般来讲,用于定量设计的模型需要分别表达环境作用(作用效应)和结构与构件的性能劣化抗力,且明确表达二者的关系。环境作用和结构与构件的具体暴露环境以及环境与构件表面的相互作用有关,结构与构件性能劣化的抗力通常需要表达为构造参数和材料参数的函数;并且这些参数能够通过可靠的试验方法确定。耐久性定量设计就是通过设计模型,结合设计使用年限和耐久性极限状态来确定这些构造参数和材料参数。 结构和构件的环境作用及其作用效应涉及环境温、湿度等具有统计规律的参数,结构和构件的具体性能劣化规律仍存在很大的不确知性。因此,耐久性定量设计结果的可靠性就显得尤为重要。使用不确定性方法描述设计参数和变量,有助于掌握设计结果的可靠性。耐久性定量设计的总体可靠性体现为对设计使用年限的保证率。 应该明确,目前的科学研究以及工程实践尚不能为所有的环境作用引起的结构和构件的性能劣化过程提供定量化的规律,因此能够用于耐久性设计的定量模型仅限于混凝土表层碳化和氯离子侵入引起的钢筋锈蚀过程;其他过程如冻融、硫酸盐腐蚀和碱骨料反应等主要依靠定性规定来实现耐久性设计。
A.0.3 结构构件性能劣化的耐久性极限状态应按正常使用极限状态考虑,且不应损害到结构的承载能力和可修复性要求。混凝土结构和构件的耐久性极限状态可分为下列三种:
1 钢筋开始锈蚀的极限状态;
2 钢筋适量锈蚀的极限状态;
3 混凝土表面轻微损伤的极限状态。
条文说明
A.0.3 这三种劣化程度都不会损害到结构的承载能力,与正常使用状态下的适用性相一致。这三种性能的极限状态分别对应不同的劣化过程:极限状态(1)和(2)对应钢筋锈蚀过程的不同阶段,极限状态(3)对应针对环境作用下混凝土的腐蚀程度。
A.0.4 钢筋开始锈蚀的极限状态应为大气作用下钢筋表面脱钝或氯离子侵入混凝土内部并在钢筋表面积累的浓度达到临界浓度。
设计使用年限50年以上的混凝土结构主要构件以及使用期难以维护的混凝土构件,宜采用钢筋开始锈蚀的极限状态。
对锈蚀敏感的预应力钢筋、冷加工钢筋或直径不大于6mm的普通热轧钢筋作为受力主筋时,应以钢筋开始锈蚀作为极限状态。
条文说明
A.0.4 钢筋锈蚀的主要诱因是表层混凝土碳化或者氯离子侵入混凝土保护层。一般认为,混凝土保护层完全碳化和钢筋表面积累的氯离子浓度达到临界浓度时钢筋表面脱钝,钢筋锈蚀反应开始。这是为解决工程问题而对钢筋锈蚀反应起点相对保守的简化表达。对于碳化过程,实际工程观测发现,在没有干湿交替作用的环境条件下,碳化深度越过钢筋表面后钢筋仍然未锈蚀的情况很常见。对于氯离子侵入过程,在空气(氧气)缺乏的水下区,钢筋锈蚀的阴极反应受到抑制,因此即使氯离子浓度积聚到钢筋脱钝的水平,锈蚀过程也相当微弱,这就不易确定钢筋开始锈蚀的具体时间。 钢筋开始发生锈蚀的极限状态是对结构和构件耐久性保证率较高、相对保守的极限状态,一般适用于重要的结构和构件,尤其是维护难度较大的构件。预应力筋和冷加工钢筋的延性差,破坏呈脆性,而且一旦开始锈蚀,发展速度较快。所以也宜偏于安全考虑,以钢筋开始发生锈蚀作为耐久性极限状态。
A.0.5 钢筋适量锈蚀的极限状态应为钢筋锈蚀发展导致混凝土构件表面开始出现顺筋裂缝,或钢筋截面的径向锈蚀深度达到0.1mm。混凝土结构中的可维护构件,可采用钢筋适量锈蚀的极限状态。
条文说明
A.0.5 适量锈蚀到开始出现顺筋开裂尚不会损害钢筋的承载能力,钢筋锈蚀深度达到0.1mm不至于明显影响钢筋混凝土构件的承载力。可以近似认为,钢筋锈胀引起构件顺筋开裂(裂缝与钢筋保护层表面垂直)或层裂(裂缝与钢筋保护层表面平行)时的锈蚀深度约为0.1mm。两种开裂状态均使构件达到正常使用的极限状态。 钢筋发生适量锈蚀的极限状态对构件耐久性的保证率低于钢筋开始发生锈蚀的极限状态,一般适用于可在使用年限内进行经济、合理维护的结构和构件。该极限状态对应的钢筋锈蚀量以及构件表面状态对应结构使用期间内宏观检测设备可以检测到的起锈状态。
A.0.6 混凝土表面轻微损伤的极限状态应为不影响结构外观、不明显损害构件的承载力和表层混凝土对钢筋的保护。
条文说明
A.0.6 混凝土表面发生轻微损伤的极限状态用于界定直接对混凝土有腐蚀作用的环境作用。冻融环境和化学腐蚀环境中的混凝土构件可按表面轻微损伤极限状态考虑。
A.0.7 与耐久性极限状态相对应的结构设计使用年限应具有规定的保证率,并应满足正常使用极限状态的可靠度要求。根据正常使用极限状态失效后果的严重程度,可靠度宜为90%~95%,相应的失效概率宜为5%~10%。
条文说明
A.0.7 环境作用引起的材料腐蚀在作用消失后不可恢复。对于不可逆的正常使用极限状态,可靠指标应大于1.5。欧洲一些工程用可靠度方法进行环境作用下的混凝土结构耐久性设计时,与正常使用极限状态相应的可靠指标一般取1.8,失效概率不大于5%。
A.0.8 混凝土结构耐久性定量设计的性能劣化模型,其有效性应经过验证并应具有可靠的工程应用。环境作用和作用效应参数应依据工程环境条件取值,性能劣化的材料抗力参数应能通过可靠的试验方法确定,劣化模型应考虑混凝土材料配合比和施工方法对劣化规律的影响。
耐久性定量设计结果对设计使用年限的保证率应符合本标准第A.0.7条的规定。
条文说明
A.0.8 本条明确了耐久性定量设计使用的性能劣化模型和设计参数的选取和确定原则。对于性能劣化规律的模型不仅仅需要试验室数据的支撑,还需要有长期观测结果进行验证;对于环境作用和作用效应需要参考同类环境下的长期暴露试验的数据;对于材料抗力参数,如混凝土材料的CO2扩散系数或者氯离子扩散系数,需要有相应的试验方法作为设计支撑,同时应注意到使用标准试验方法(通常短龄期混凝土材料上的加速试验方法)测量得到的材料抗力参数在结构和构件长期性能演变过程中可能会经历的变化。 使用性能劣化模型进行耐久性定量设计中,模型的论证与选择,参数的选取可委托有同类研究经验和数据积累的专业机构进行。
A.0.9 氯离子侵入混凝土内部的过程,可采用经验扩散模型。模型所选用的混凝土表面氯离子浓度、氯离子扩散系数、钢筋锈蚀的临界氯离子浓度等参数的取值应有可靠的依据。其中,表面氯离子浓度和扩散系数应为其表观值,氯离子扩散系数、钢筋锈蚀的临界浓度等参数尚应考虑混凝土材料的组成特性、混凝土构件使用环境的温、湿度等因素的影响。
条文说明
A.0.9 从长期暴露于现场氯离子环境的混凝土构件中取样,实测得到构件截面不同深度上的氯离子浓度分布数据,并按Fick第二扩散定律的误差函数解析公式(其中假定在这一暴露时间内的扩散系数和表面氯离子浓度均为定值)进行曲线拟合回归求得的扩散系数和表面氯离子浓度,称为表观扩散系数和表观的表面氯离子浓度。表观扩散系数的数值随暴露期限的增长而降低,其衰减规律与混凝土胶凝材料的成分有关。设计取用的表面氯离子浓度和扩散系数,应以类似工程中实测得到的表观值为依据,具体可参见中国土木工程学会标准《混凝土结构耐久性设计与施工指南》CCES 01。
A.0.10 结构和构件性能劣化的材料抗力参数,在施工中应通过简单、可靠的方法加以控制,确保达到设计的使用年限;对于环境作用与抗力参数的不确定性以及劣化规律的模型误差,应通过结构使用期间的长期监测和再设计来逐步校准和消除。
条文说明
A.0.10 本条明确了耐久性设计结束后,如何在使用阶段实现对设计使用年限的保证。施工期间,对使用年限的保证体现在对耐久性设计的材料抗力参数如何通过施工给予保证,即耐久性的施工质量控制。施工期间质量控制的核心是如何确保实际混凝土结构中的抗力参数(如混凝土氯离子扩散系数)等于或大于定量设计中的预定抗力参数。该参数可作为混凝土现场质量控制的重要指标,利用简便且可靠的现场测试方法,直接或间接地反映现场混凝土的质量。此外,利用无损检测技术监测实际混凝土结构中的抗力参数也是施工中的混凝土质量控制和质量保证关键所在。 在结构使用期间,对使用年限的保证体现在通过长期监测来掌握结构和构件的真实劣化规律,通过维护及时纠正设计阶段对劣化过程估计的偏差。由于数据积累和知识的局限性,在设计和施工中所确定的环境作用和结构的劣化抗力仍然存在很大的不确定性。因此,在混凝土结构的长期使用过程中,这些因素必须通过有效的长期监测来不断认知。同时,长期监测获取的信息可以用来指导结构的维护以及耐久性的再设计。
附录B混凝土原材料的选用
B.1混凝土胶凝材料
附录B 混凝土原材料的选用
B.1 混凝土胶凝材料
B.1.1 单位体积混凝土的胶凝材料用量宜符合表B.1.1的规定。
表B.1.1 单位体积混凝土的胶凝材料用量

注:1 表中数据适用于最大骨料粒径为20mm的情况,骨料粒径较大时宜适当降低胶凝材料用量,骨料粒径较小时可适当增加胶凝材料用量;
2 引气混凝土的胶凝材料用量与非引气混凝土要求相同;
3 当胶凝材料的矿物掺和料掺量大于20%时,最大水胶比不应大于0.45。
条文说明
B.1.1 根据耐久性的需要,单位体积混凝土的胶凝材料用量不能太少,但过大的用量会加大混凝土的收缩,使混凝土更加容易开裂,因此应控制胶凝材料的最大用量。在强度与原材料相同的情况下,胶凝材料用量较小的混凝土,体积稳定性好,其耐久性能通常要优于胶凝材料用量较大的混凝土。泵送混凝土由于工作度的需要,允许适当加大胶凝材料用量。
B.1.2 配筋混凝土的胶凝材料中,矿物掺和料用量占胶凝材料总量的比值应根据环境类别与作用等级、混凝土水胶比、钢筋的混凝土保护层厚度以及混凝土施工养护期限等因素综合确定,并应符合下列规定:
1 长期处于室内干燥Ⅰ-A环境中的混凝土结构构件,当其钢筋(包括最外侧的箍筋、分布钢筋)的混凝土保护层厚度不超过20mm且水胶比大于0.5时,无防止碳化措施不应使用矿物掺和料或粉煤灰硅酸盐水泥、矿渣硅酸盐水泥;长期湿润Ⅰ-A环境中的混凝土结构构件,可采用矿物掺和料,且厚度较大的构件宜采用矿物掺和料混凝土。
2 Ⅰ-B、Ⅰ-C环境和Ⅱ-C、Ⅱ-D,Ⅱ-E环境中的混凝土结构构件,可使用少量矿物掺和料,并可随水胶比的降低适当增加矿物掺和料用量。当混凝土的水胶比w/b≥0.45时,不宜使用矿物掺和料混凝土。
3 氯化物环境和化学腐蚀环境中的混凝土结构构件,应采用矿物掺和料混凝土,Ⅲ-D、Ⅳ-D、Ⅲ-E、Ⅳ-E、Ⅲ-F环境中的混凝土结构构件,应采用水胶比w/b≤0.4的矿物掺和料混凝土,且宜在矿物掺和料中再加入胶凝材料总重3%~5%的硅灰。
4 常温下硬化、C60以上的高强混凝土,可掺入不大于10%的石灰石粉或不大于5%的硅灰,以减小拌合物黏性,并提高拌合物的抗离析性。
条文说明
B.1.2 本条规定了不同环境作用下,混凝土胶凝材料中矿物掺和料的选择原则。混凝土的胶凝材料除水泥中的硅酸盐水泥外,还包括水泥中具有胶凝作用的混合材料(如粉煤灰、火山灰、矿渣、沸石岩等)以及配制混凝土时掺入的具有胶凝作用的矿物掺和料(粉煤灰、磨细矿渣、硅灰等)。对胶凝材料及其中矿物掺和料用量的具体规定可参考中国土木工程学会标准《混凝土结构耐久性设计与施工指南》CCES 01。
B.1.3 用作矿物掺和料的粉煤灰,其氧化钙含量不应大于10%。
B.1.4 冻融环境下用于引气混凝土的粉煤灰掺和料,其烧失量不应大于5%。
B.1.5 氯化物环境下不宜使用抗硫酸盐硅酸盐水泥。
B.1.6 在硫酸盐化学腐蚀环境中,当环境作用为Ⅴ-C和Ⅴ-D级时,水泥熟料中的铝酸三钙含量应分别低于8%和5%;当使用矿物掺和料混凝土时,水泥熟料中的铝酸三钙含量应分别不大于10%和8%;当环境作用为Ⅴ-E级时,水泥熟料中的铝酸三钙含量应低于5%,并应同时掺用矿物掺和料。
在硫酸盐环境中使用抗硫酸盐水泥或高抗硫酸盐水泥时,宜掺用矿物掺和料。当环境作用等级超过Ⅴ-E级时,应根据当地的大气环境和地下水变动条件,进行专门实验研究和论证后确定水泥的种类和掺和料用量,且不应使用高钙粉煤灰。
温度低于15℃的硫酸盐环境中,水泥和矿物掺和料不得加入石灰石粉。
条文说明
B.1.6 本条提及的矿物掺和料混凝土的胶凝材料,其矿物掺和料的掺量范围见术语2.1.21及其条文说明。
B.1.7 对可能发生碱-骨料反应的混凝土,宜采用矿物掺和料;单掺的矿物掺和料(含水泥中已掺混合材)掺量占胶凝材料总重的比例,磨细矿渣不应小于50%,粉煤灰不应小于10%,火山灰质材料不应小于30%,并应降低水泥和矿物掺和料中的含碱量和粉煤灰中的氧化钙含量。胶凝材料的其他技术要求可按现行国家标准《预防混凝土碱骨料反应技术规范》GB/T 50733的规定执行。
B.2混凝土中氯离子、三氧化硫和碱含量
B.2 混凝土中氯离子、三氧化硫和碱含量
B.2.1 配筋混凝土中氯离子含量用单位体积混凝土中氯离子与胶凝材料的重量比表示,其含量不应超过表B.2.1的规定。设计使用年限50年以上的钢筋混凝土构件,其混凝土氯离子含量在各种环境下均不应超过0.08%。
表B.2.1 混凝土中氯离子的最大含量

条文说明
B.2.1 表B.2.1规定了各类构件中混凝土中氯离子含量的最大限值,包括混凝土所有原材料中的氯离子含量。水泥和胶凝材料中氯离子含量的测定方法可参考现行国家标准《水泥化学分析方法》GB/T 176,砂和外加剂中的氯离子含量的测试方法见本标准附录E。 混凝土拌合物和硬化混凝土的氯离子含量可以通过水溶法和酸溶法进行测试,具体试验方法可参考现行行业标准《混凝土中氯离子含量检测技术规程》JGJ/T 322,但测试值均小于上述的混凝土总氯离子含量。其中,使用酸溶法测定的氯离子含量要高于水溶法的测试值。在工程实践中,表B.2.1中规定可作为酸溶法测定氯离子含量的限定值。 重要结构的混凝土不得使用海砂配制。一般工程由于取材条件限制不得不使用海砂时,混凝土水胶比应低于0.45,强度等级不宜低于C40,并适当加大保护层厚度或掺入化学阻锈剂。
B.2.2 混凝土中不得使用含有氯化物的防冻剂和其他外加剂。
B.2.3 单位体积混凝土中三氧化硫的最大含量不应超过胶凝材料总量的4%。
B.2.4 单位体积混凝土中的含碱量应符合下列规定:
1 对骨料无活性且处于相对湿度低于75%环境条件下的混凝土构件,含碱量不应超过3.5kg/m 3 ,当设计使用年限为100年时,混凝土的含碱量不应超过3kg/m 3 。
2 对骨料无活性但处于相对湿度不低于75%环境条件下的混凝土结构构件,含碱量不超过3kg/m 3 。
3 对骨料有活性且处于相对湿度不低于75%环境条件下的混凝土结构构件,应严格控制混凝土含碱量不超过3kg/m 3 并掺加矿物掺和料。
条文说明
B.2.4 混凝土的含碱量为等效Na2O当量的含量。本条规定的含碱量为混凝土各种原材料含碱量的总和,各种原材料的含碱量测定方法可参考现行国家标准《预防混凝土碱骨料反应技术规范》GB/T 50733。矿物掺和料带入混凝土中的碱可按水溶性碱的含量计入,当无检测条件时,对粉煤灰,可取其总碱量的1/6,磨细矿渣取1/2。对于使用潜在活性骨料并常年处于潮湿环境条件的混凝土构件,可参考国内外相关预防碱骨料反应的技术规程,如国内北京市预防碱骨料反应的地方标准,铁路、水工等部门的技术文件,以及国外相关标准,如加拿大标准CSA C23.2-27A等。加拿大标准CSA C23.2-27A针对不同使用年限构件提出了具体要求,包括硅酸盐水泥的最大含碱量、矿物掺和料的最低用量以及粉煤灰掺和料中的CaO最大含量。 本条将干燥环境定义为相对湿度低于75%的环境条件,将潮湿环境定义为相对湿度不低于75%的环境条件。
B.3混凝土骨料
B.3 混凝土骨料
B.3.1 配筋混凝土中的骨料最大公称粒径应满足表B.3.1的规定。
表B.3.1 配筋混凝土中骨料最大公称粒径(mm)

B.3.2 混凝土骨料应满足骨料级配和粒形的要求,石子宜采用单粒级两级配或三级配,分级投料;级配后的骨料松堆空隙率不应大于43%。
B.3.3 混凝土用砂在开采、运输、堆放和使用过程中,应采取防止遭受海水污染或混用不合格海砂的措施。
砂的密度应在饱和面干状态下检测,理论配合比中砂的用量以饱和面干质量计。
条文说明
B.3.3 海砂作为骨料在混凝土中使用主要问题在于其本身含有的氯离子,因此海砂用于混凝土材料之前必须进行清洗。我国行业标准《海砂混凝土应用技术规范》JGJ 206-2010对混凝土用海砂的质量进行了规定,其中砂的水溶性氯离子含量限定在0.03%以内。最近的建筑工业产品行业标准《建筑及市政工程用净化海砂》JG/T 494-2016对海砂氯离子含量规定更加严格,将混凝土用海砂的氯离子含量限定在0.003%以内。
附录C混凝土结构防腐蚀附加措施
附录C 混凝土结构防腐蚀附加措施
C.0.1 混凝土结构的防腐蚀附加措施应根据环境作用和条件、施工条件、便于维护以及全寿命成本等因素综合考虑。
条文说明
C.0.1 在环境作用下,混凝土结构采用防腐蚀附加措施是为了减轻环境对混凝土构件的作用、减缓混凝土构件的劣化过程,达到延长构件的使用年限的目的。从耐久性设计角度,如果采用的防腐蚀附加措施的保护作用持续周期较为明确,则可考虑其对构件使用年限的贡献,即这时混凝土构件和附加防腐蚀措施在环境作用下共同完成构件的使用年限;如果措施的保护作用及其有效周期无定量研究和数据支撑,则可作为提高原混凝土构件对使用年限保证率的措施。 防腐蚀附加措施的选择应考虑具体的环境作用,具体环境条件或者构件局部环境的施工与维护条件便利与否。如果使用的防腐蚀附加措施显著增加了工程造价,则需要综合考虑防腐蚀附加措施的成本与其保护效果,使构件的全寿命成本达到合理的水平。
C.0.2 混凝土结构附加防腐蚀措施的选择可按表C.0.2的规定选用。
表C.0.2 混凝土结构防腐蚀附加措施

条文说明
C.0.2 环境作用下混凝土结构的防腐蚀附加措施可以分为针对混凝土的措施和针对钢筋的措施。表C.0.2中的防腐蚀措施为在工程实践中使用较为广泛的技术措施。混凝土的防腐蚀附加措施主要包括表面涂层和硅烷浸渍,两类措施都起到隔离混凝土表面与周围环境的作用,因此能够阻止和延缓环境中侵蚀性介质进入混凝土内部。一般环境对混凝土结构的腐蚀主要是碳化引起的钢筋锈蚀。表面涂层是在混凝土表面形成一层隔离屏障,阻止环境中有害介质侵入混凝土,而硅烷浸渍是在混凝土表面施涂一种可渗入混凝土表层的硅烷材料,在混凝土表层形成憎水层,从而阻止环境中水及有害离子侵入混凝土。这两种措施均适用于以碳化为主要腐蚀特征的一般环境。对于冻融环境,表面涂层和硅烷浸渍可有效阻止或减轻环境水渗入混凝土,对冻融破坏具有显著防护作用。海洋环境、除冰盐及其他氯化物环境,腐蚀特征主要是环境中氯离子从混凝土表面迁移到混凝土内部,当到达钢筋表面的氯离子积累到一定浓度(临界浓度)后,引发钢筋锈蚀破坏。研究和工程均证明,表面涂层和硅烷浸渍是最经济有效的防腐蚀措施之一,如我国华南湛江港海洋环境暴露实验站于20世纪80年代开展的环氧树脂、丙烯酸、氯化橡胶、聚氨酯等混凝土表面涂层长期暴露试验,5年~20年暴露试验结果表明涂层阻止氯离子渗透效果明显;我国深圳盐田港集装箱码头二期工程是国内最早使用硅烷浸渍防腐蚀的工程,2012年工程调查和实体构件氯离子渗透检测情况表明,氯离子很难渗透进混凝土表层3cm以上的深度。 钢筋的防腐蚀附加措施针对 钢筋的防锈过程,其中环氧涂层钢筋在钢筋表面通过涂刷环氧有机涂层形成对钢筋表面的直接防护膜,隔绝钢筋和混凝土周围介质,延迟钢筋锈蚀过程;阻锈剂为化学试剂(如磷氟酸钠),能够有效提高钢筋锈蚀的临界氯离子浓度,延缓氯盐环境中钢筋锈蚀进程;阴极保护直接对钢筋进行电化学保护,使钢筋处于被保护状态;外加电流阴极保护即在钢筋混凝土构件上外加电场,给钢筋施加阴极电流,一方面使钢筋的电位负向增高,使其位于钝化区内,即使氯离子浓度较高也不会发生钝化膜破坏,保证钢筋本体避免腐蚀;另一方面,钢筋和辅助阳极之间产生的电场使氯离子向辅助阳极移动,避免向钢筋积聚而破坏钝化膜,因此,外加电流阴极保护是氯盐环境下最有效可靠的防腐蚀措施。 设计人员可从表C.0.2中选择针对混凝土和钢筋的附加保护层措施中的一种或者几种达到延长构件使用年限的目的。进行选择时,一方面需要综合考虑结构设计使用年限、混凝土本身耐久性和防腐蚀措施的设计保护年限;另一方面,如采取两种或多重措施联合防腐时,各措施之间必须技术相容。
C.0.3 防腐蚀附加措施的最低保护年限应符合表C.0.3的要求,各种措施的材料品质与具体技术要求应符合现行行业标准《水运工程结构耐久性设计标准》JTS 153的规定。
表C.0.3 混凝土结构防腐蚀附加措施的保护年限

条文说明
C.0.3 表C.0.3给出了针对混凝土表面的表面涂层、硅烷浸渍和针对钢筋的环氧钢筋和阴极保护(外加电流)防腐蚀附加措施的最低保护年限。这些防腐蚀附加措施的材料品质和技术要求应符合相关标准的规定。 表面涂层措施能够隔绝外部侵蚀性介质,尤其是氯离子,向混凝土内部的渗透,同时具备自身向混凝土表层渗透的能力,达到与混凝土表面稳固结合的效果。根据暴露环境和具体组成材料的不同,涂层通常设计为由底层、中间层和面层或底层和面层涂料组成的涂层体系。涂层可用于干燥的混凝土表面和潮湿的混凝土表面。涂层材料选择和技术要求应符合现行行业标准《水运工程结构耐久性设计标准》JTS 153的规定。 硅烷浸渍主要用于干燥混凝土表面的防护,该措施是在混凝土表面施涂一种可渗入混凝土表层的硅烷材料,依靠毛细管渗入混凝土表层,与混凝土发生化学反应在混凝土表层形成憎水层,从而大大降低环境中水及有害离子侵入混凝土。对于表面潮湿或水下的混凝土构件,因其混凝土表层的毛细孔多处于充水状态,使得硅烷的浸渍渗透效果不理想,因此不宜采用。我国华南湛江工程暴露试验表明:大气区和浪溅区暴露10年的硅烷浸渍试件的浸渍保护效果仍非常有效;我国深圳盐田港集装箱码头二期工程实体调查也证明:15年硅烷浸渍保护效果仍良好,预期可以保护更长时间。硅烷浸渍材料成分和技术要求应符合现行行业标准《水运工程结构耐久性设计标准》JTS 153的规定。 环氧涂层钢筋是采用静电喷涂的办法在钢筋表面涂装一层环氧粉末涂料,保护钢筋即使在氯离子渗透至钢筋表面的情况下也能避免腐蚀。环氧涂层钢筋可使用于海水水位变动区、浪溅区和除冰盐等氯化物侵蚀等恶劣腐蚀环境的混凝土结构。在美国、加拿大、欧洲、中东和我国香港地区,采用环氧涂层钢筋作为防止钢筋混凝土结构在海水环境中腐蚀的一种方法,已成功地广泛应用达30余年。我国上海宝钢马迹山矿石码头、广东汕头LPG码头等是我国最早使用环氧涂层钢筋的水运工程,至今已有15年以上的应用,其仍具有良好的保护效果。但应注意,使用环氧涂层钢筋后混凝土构件的性能受到一定影响,如钢筋锚固长度加长、构件表面裂缝加大以及构件刚度降低等。环氧涂层钢筋制作所采用的材料和加工工艺应符合现行国家标准《钢筋混凝土用环氧涂层钢筋》GB/T 25826的有关规定;环氧涂层钢筋的施工操作应符合现行行业标准《水运工程结构耐久性设计标准》JTS 153的规定。 外加电流阴极保护技术是迄今为止避免钢筋锈蚀的最有效方法,该方法不仅能长期有效地阻止钢筋的腐蚀,还能阻止氯离子的渗入,抑制孔蚀等局部腐蚀等。该措施可以通过合理选择长寿命辅助阳极以及营运期的维护,最高能达到50年以上的保护年限,并可阻止氯离子的渗入。该保护措施一次性投资较大,需要外接供电源,系统组成较为复杂、需要长期维护,但同时其对结构的保护最可靠、长效,因此该保护措施一般用于恶劣腐蚀环境中使用年限长、腐蚀风险高的重大工程重要构件关键部位。阴极保护电流密度是该措施设计的首要参数,与被保护结构所处的环境条件(温度、湿度、盐度、供氧量等)、结构物复杂性、混凝土质量及保护层厚度等诸多因素有关;保护电位是判断阴极保护实施成果与否的主要依据,阴极保护的有效性是使钢筋电位极化到一定程度,但是保护电位不能过低(负)。保护电位过低(负)会发生析氢反应,造成钢筋脆化而引起钢筋断裂,即“氢脆”。美国腐蚀工程师协会标准NACE RP0290-2000和欧洲标准EN 12696:2000对钢筋混凝土阴极保护准则都包括对最低保护电位的限制。外加电流阴极保护技术的阴极保护电流密度、最低保护电位以及具体保护设计应符合现行行业标准《水运工程结构耐久性设计标准》JTS 153的规定。同类标准还包括《大气环境混凝土中钢筋的阴极保护》GB/T 28721。 钢筋的阻锈剂也是防止钢筋锈蚀的有效技术措施,可用于海水和除冰盐等氯化物侵蚀环境中混凝土结构对钢筋的保护。试验证明,阻锈剂可以显著提高引起钢筋锈蚀的临界氯离子浓度的阈值,采取阻锈剂可适当提高混凝土的护筋性,但要保证掺阻锈剂长期维持可靠的防腐蚀效果,仍有赖于混凝土保护层本身具有长期的高抗渗性和抗氯离子渗透性。因此,掺阻锈剂的同时还应采用护筋性能好的高性能混凝土。常用钢筋阻锈剂有无机、有机或复合型阻锈剂等,有些阻锈剂掺入混凝土后,会影响混凝土的工作性或力学性能,因此选择阻锈剂时应进行必要的试验论证。掺入的阻锈剂不应降低混凝土的抗氯离子渗透性,对混凝土的初终凝时间、抗压强度以及坍落度等应无不利影响。从目前工程使用来看,工程数据积累尚未形成对使用阻锈剂措施保护年限的有效支撑,因此本条文并末包括钢筋阻锈剂。钢筋阻锈剂仍然可以作为提高混凝土构件对钢筋锈蚀使用年限的保证率。钢筋阻锈剂应符合现行行业标准《水运工程结构耐久性设计标准》JTS 153的规定。
C.0.4 混凝土结构采用其他附加防腐蚀措施时,应经过专门的技术论证,证明其抵抗环境腐蚀介质侵蚀的能力。
条文说明
C.0.4 混凝土结构的防腐蚀附加措施发展迅速,新材料和新工艺的发明都能促进保护措施的发展。因此本标准并不禁止使用未列入的防腐蚀附加措施。新措施和新材料的应用应经过专门论证,证明其防腐蚀能力以及相应的保护年限。
附录D引气混凝土的含气量与气泡间隔系数
附录D 引气混凝土的含气量与气泡间隔系数
D.0.1 引气混凝土含气量与平均气泡间隔系数应符合表D.0.1的规定。
表D.0.1 引气混凝土含气量(%)和平均气泡间隔系数

注:1 含气量从浇筑或入模前的新拌混凝土中取样用含气量测定仪(气压法)测定,允许绝对误差为±1.0%,测定方法应符合现行国家标准《普通混凝土拌合物性能试验方法标准》GB/T 50080的规定;
2 气泡间隔系数为从硬化混凝土中取样(芯)测得的数值,用直线导线法测定,根据抛光混凝土截面上气泡面积推算三维气泡平均间隔,推算方法可按现行行业标准《水工混凝土试验规程》DL/T 5150的规定执行;
3 表中含气量:C50混凝土可降低1.0%,C60混凝土可降低1.5%,但不应低于3.0%;
4 表中平均气泡间隔系数:C50混凝土可增加25μm,C60混凝土可增加50μm。
附录E混凝土耐久性参数与腐蚀性离子测定方法
附录E 混凝土耐久性参数与腐蚀性离子测定方法
E.0.1 混凝土抗冻耐久性指数DF通过快速冻融试验测定,测试方法应采用国家现行标准《普通混凝土长期性能和耐久性能试验方法标准》GB/T 50082的快冻法或《水工混凝土试验规程》DL/T 5150的混凝土抗冻性试验方法。
条文说明
E.0.1 DF值的计算依据是混凝土的快速冻融方法。目前我国已有国家标准和行业标准制定了混凝土快速冻融的试验方法,这些方法均在美国ASTM C666快速冻融方法的基础上改进而成。其中,对温度控制试件(测温试件)的处理方法略有不同:《普通混凝土长期性能和耐久性能试验方法标准》GB/T 50082-2009的快冻法将测温试件置于防冻液中,而《水工混凝土试验规程》DL/T 5150-2017的混凝土抗冻性试验方法将测温试件置于与其他试件相同的冻融介质(淡水或海水)中。考虑到降温和升温中冻融介质相变会产生和吸收热量,这个差别有可能会导致使用防冻液的测温试件中心温度与其他测试试件有所不同。目前,测温试件的不同冻融介质对温度控制的影响尚有待比较分析。本标准规定以上两种冻融试验方法均可用来确定DF值。
E.0.2 混凝土氯离子扩散系数D RCM 通过外加电场快速迁移试验测定,测试方法应采用现行国家标准《普通混凝土长期性能和耐久性能试验方法标准》GB/T 50082的RCM法。
E.0.3 混凝土原材料的氯离子含量测定,水泥和矿物掺和料应按现行国家标准《水泥化学分析方法》GB/T 176执行,混凝土外加剂应按现行国家标准《混凝土外加剂匀质性试验方法》GB/T 8077执行,砂应按现行行业标准《普通混凝土用砂、石质量及检验方法标准》JGJ 52执行。混凝土拌合物和硬化混凝土氯离子含量测定方法可按现行行业标准《混凝土中氯离子含量检测技术规程》JGJ/T 322执行。
E.0.4 水中硫酸根离子含量应按现行国家标准《水质 硫酸盐的测定 重量法》GB/T 11899测定,土中硫酸根离子含量应按现行行业标准《森林土壤水溶性盐分分析》LY/T 1251测定。
本标准用词说明
本标准用词说明
1 为了便于在执行本标准条文时区别对待,对要求严格程度不同的用词说明如下:
1)表示很严格,非这样做不可的:
正面词采用“必须”,反面词采用“严禁”;
2)表示严格,在正常情况下均应这样做的:
正面词采用“应”,反面词采用“不应”或“不得”;
3)表示允许稍有选择,在条件允许时首先应这样做的:
正面词采用“宜”,反面词采用“不宜”;
4)表示有选择,在一定条件下可以这样做的,采用“可”。
2 条文中指明应按其他有关标准执行的写法为:“应符合……的规定”或“应按……执行”。
引用标准名录
引用标准名录
1《混凝土结构设计规范》GB 50010
2《普通混凝土拌合物性能试验方法标准》GB/T 50080
3《普通混凝土长期性能和耐久性能试验方法标准》GB/T 50082
4《混凝土强度检验评定标准》GB 50107
5《工程结构可靠性设计统一标准》GB 50153
6《混凝土结构工程施工质量验收规范》GB 50204
7《预防混凝土碱骨料反应技术规范》GB/T 50733
8《水泥化学分析方法》GB/T 176
9《预应力混凝土用钢丝》GB/T 5223
10《预应力混凝土用钢绞线》GB/T 5224
11《混凝土外加剂匀质性试验方法》GB/T 8077
12《水质 硫酸盐的测定 重量法》GB/T 11899
13《预应力筋用锚具、夹具和连接器》GB/T 14370
14《普通混凝土刚砂、石质量及检验方法标准》JGJ 52
15《预应力筋用锚具、夹具和连接器应用技术规程》JGJ 85
16《建筑工程裂缝防治技术规程》JGJ/T 317
17《混凝土中氯离子含量检测技术规程》JGJ/T 322
18《水工混凝土试验规程》DL/T 5150
19《公路钢筋混凝土及预应力混凝土桥涵设计规范》JTG 3362
20《海港工程混凝土结构防腐蚀技术规范》JTJ 275
21《水运工程结构耐久性设计标准》JTS 153
22《森林土壤水溶性盐分分析》LY/T 1251
23《预应力钢丝及钢绞线用热轧盘条》YB/T 146
