Appearance
《建(构)筑物移位工程技术规程[附条文说明] 》JGJ/T 239-2011
🗓️ 住房和城乡建设部 实施时间:2011-12-01
前言
中华人民共和国行业标准
建(构)筑物移位工程技术规程
Technical specification for moving engineering of buildings
JGJ/T 239-2011
备案号J 1183-2011
2011-04-22 发布 2011-12-01 实施
中华人民共和国住房和城乡建设部 发布
中华人民共和国住房和城乡建设部
公 告
第990号
关于发布行业标准《建(构)筑物移位工程技术规程》的公告
现批准《建(构)筑物移位工程技术规程》为行业标准,编号为JGJ/T 239-2011,自2011年12月1日起实施。
本规程由我部标准定额研究所组织中国建筑工业出版社出版发行。
中华人民共和国住房和城乡建设部
2011年4月22日
前 言
根据住房和城乡建设部《关于印发〈2009年工程建设标准规范制订、修订计划〉的通知》(建标[2009]88号)的要求,规程编制组经广泛调查研究,认真总结实践经验,参考有关国际标准和国外先进标准,并在广泛征求意见的基础上,编制了本规程。
本规程共7章,主要技术内容有:1.总则;2.术语和符号;3.基本规定;4.检测与鉴定;5.设计;6.施工;7.验收。
本规程由住房和城乡建设部负责管理,由山东建筑大学负责具体技术内容的解释。执行过程中如有意见或建议,请寄送山东建筑大学土木工程学院(地址:济南市临港开发区凤鸣路,邮编:250101)。
本规程主编单位 :山东建筑大学
烟建集团有限公司
本规程参编单位 :同济大学
山东省建筑设计研究院
山东省建设建工(集团)有限责任公司
中国建筑第六工程局有限公司
广州市鲁班建筑防水补强有限公司
烟台市建筑设计研究股份有限公司
山东建固特种专业工程有限公司
烟建集团特种工程有限公司
本规程主要起草人员 :张 鑫 唐 波 吕西林 贾留东 夏风敏 孙国春 卢文胜 文爱武 汪俊波 张维汇 黄启政 王存贵 李国雄 于明武 孙立举 于文波 徐 岩 邢智军
本规程主要审查人员 :叶列平 韩继云 董毓利 惠云玲 王有志 张 爽 崔士起 胡海涛 秦家顺 蒋世林 曹怀武
条文说明
中华人民共和国行业标准 建(构)筑物移位工程技术规程 JGJ/T239-2011 条文说明 制定说明 《建(构)筑物移位工程技术规程》JGJ/T239-2011经住房和城乡建设部2011年4月22日以第990号公告批准、发布。 本规程制订过程中,编制组进行了大量的调查研究,总结了我国建(构)筑物移位工程领域的实践经验,同时参考了国外先进技术标准,通过试验,取得了建(构)筑物移位工程设计、施工、验收的重要技术参数。 为便于广大设计、施工、科研、学校等单位有关人员在使用本规程时能正确理解和执行条文规定,《建(构)筑物移位工程技术规程》编制组按章、节、条顺序编制了本规程的条文说明,对条文规定的目的、依据以及执行中需要注意的有关事项进行了说明。但是,本条文说明不具备与规程正文同等的法律效力,仅供使用者作为理解和把握规程规定的参考。
1 总则
1 总 则
1.0.1 为在建(构)筑物的移位工程设计与施工中,贯彻执行国家技术经济政策,做到安全可靠、技术先进、确保质量、经济合理、保护环境,制定本规程。
条文说明
1.0.1建(构)筑物移位技术的广泛应用,既节约资源、减少投资、降低能源消耗又能保护环境,是城市规划的调整中值得推广的一种新技术。随着城市规划改造和对既有建(构)筑物保护需要的增长,建(构)筑物移位工程日渐增多。编制本规程可以促进我国移位工程技术健康有序的发展与应用。
1.0.2 本规程适用于建(构)筑物移位工程的设计、施工及验收。
条文说明
1.0.2本条规定了本规程的适用范围。包括移位建(构)筑物的检测鉴定,水平移位、升降移位、拖车移位等移位工程的设计、施工、验收等。
1.0.3 建(构)筑物移位工程应因地制宜、就地取材、节约资源、精心设计、精心施工。
条文说明
1.0.3本条规定了建(构)筑物实施移位时应遵循的原则。
1.0.4 建(构)筑物移位工程的设计、施工及验收,除应执行本规程外,尚应符合国家现行有关标准的规定。
条文说明
1.0.4本条规定了建(构)筑物的移位工程,除执行本规程外,还应遵循国家现行有关标准的规定。如《建筑地基基础设计规范》GB50007、《建筑结构荷载规范》GB50009、《混凝土结构设计规范》GB50010、《建筑抗震设计规范》GB50011、《岩土工程勘察规范》GB50021、《建筑抗震鉴定标准》GB50023、《工业建筑可靠性鉴定标准》GB50144、《建筑地基基础工程施工质量验收规范》GB50202、《混凝土结构工程施工质量验收规范》GB50204、《民用建筑可靠性鉴定标准》GB50292、《建筑工程施工质量验收统一标准》GB50300、《混凝土结构加固设计规范》GB50367、《建筑结构加固工程施工质量验收规范》GB50550等。
2 术语和符号
2.1 术语
2 术语和符号
2.1 术 语
2.1.1 移位工程 moving engineering
将建(构)筑物从某个位置移动到新位置的工程。
2.1.2 水平移位 horizontal moving
将建(构)筑物沿水平方向直线、曲线或旋转的移位。
2.1.3 竖向移位 vertical moving
将建(构)筑物沿竖直方向同步抬升或降低的移位。
条文说明
2.1.1~2.1.3建(构)筑物移位是指通过一定的工程技术手段,在保持建(构)筑物整体性的条件下,改变建(构)筑物的空间位置,包括平移、旋转、抬升、降低等单项移位或组合移位。 目前水平移位主要采用三种方式: 1滚动式:适用于一般建(构)筑物的移位; 2滑动式:适用于重量不太大的建(构)筑物; 3轮动式:适用于长距离、重量较小的建(构)筑物。 水平移位的施力方法主要有牵引式、顶推式、牵引和顶推组合式三种。
2.1.4 托换结构体系 underpinning structural system
移位工程中,在建(构)筑物底部水平截断面上部由托换梁与支撑等组成的承担上部荷载,并在移位过程中可靠传递移位动力的结构体系。
2.1.5 下轨道结构体系 lower-track structural system
移位工程中,在建(构)筑物底部水平截断面下部由梁与基础等组成,承担托换结构传递的荷载,满足移位与地基承载力要求的结构体系。
2.1.6 沉降控制 settlement control
为防止移位建(构)筑物的过量沉降而采取的控制措施。
2.1.7 移位动力 moving power
为改变建(构)筑物水平或竖向位置所施加的动力。
2.1.8 移位控制系统 moving control system
在建(构)筑物移位过程中,用于监测、调整移位动力、位移及速度的监控系统。
2.1.9 移动装置 moving device
建(构)筑物水平移位所用的滚动或滑动装置。
2.1.10 升降设备 jacking and descending facilities
建(构)筑物升降移位时所用的动力设备,一般为螺旋千斤顶或带有自锁装置的液压千斤顶。
2.1.11 水平截断面 horizontal cut interface
在托换结构与下轨道之间,沿一水平切面将上部结构与原基础截断。
2.2 符号
2.2 符 号
2.2.1 几何参数
A——构件截面面积;
A s ——钢筋截面面积;
A h ——滑块受压面积;
b——托换梁截面宽度;
C——构件截面周长;
d——钢筋或滚轴的直径;
h——托换梁截面高度;
h 0 ——托换梁截面有效高度;
l——滚轴长度;
s——箍筋间距。
2.2.2 作用和抗力
F——移位阻力;
N——轴向压力设计值;
N k ——轴向压力标准值;
P——施力设备实际总动力;
P g ——每根实心钢滚轴的承压力设计值;
P h ——滑块承受的竖向作用力设计值;
V——剪力设计值。
2.2.3 材料性能
f c ——混凝土轴心抗压强度设计值;
f g ——滚轴抗压强度设计值;
f h ——滑块抗压强度设计值;
f t ——混凝土轴心抗拉强度设计值;
f y ——钢筋抗拉强度设计值。
2.2.4 计算参数及其他
ρ——纵向受力钢筋配筋率;
μ——建(构)筑物移位的摩阻系数。
3 基本规定
3 基本规定
3.0.1 确定移位工程设计和施工方案前,应收集相关资料,进行现场调查。
条文说明
3.0.1收集相关资料是指收集建(构)筑物的原设计施工图(包括设计变更)、地质勘察报告、施工验收资料、维修改造资料等。现场调查主要是宏观了解建(构)筑物现状,是确定设计施工方案的重要前提。
3.0.2 移位工程设计与施工前,应根据现行国家标准《民用建筑可靠性鉴定标准》GB 50292、《工业建筑可靠性鉴定标准》GB 50144、《建筑抗震鉴定标准》GB 50023,对拟移位工程进行结构检测和可靠性鉴定,必要时应进行地质补充勘察。
条文说明
3.0.2通过检测鉴定可以了解结构材料的现状[包括材料强度、缺陷、混凝土碳化、钢材(筋)锈蚀],可以验证施工与设计的符合程度,可以取得裂缝、不均匀沉降、整体倾斜等具体数据,是确定设计方案的主要依据。
3.0.3 移位工程设计和施工方案应进行充分论证,确保安全可靠。
条文说明
3.0.3移位工程的特殊性决定了其设计、施工不同于一般新建工程,任何不当的设计、施工问题都有可能导致严重后果,因此应由有经验的专家进行充分论证与评审。
3.0.4 移位工程在满足建(构)筑物使用要求的条件下,应综合考虑日照、消防、环保、抗震及对周围地上、地下环境的影响。
3.0.5 应根据具体情况对移位工程施工全过程及周围建(构)筑物进行监测。竣工后应进行沉降等监测,监测至沉降稳定。
条文说明
3.0.5当建(构)筑物的移位路线或新址距周围建(构)筑物较近时,移位工程施工过程中应监测周围建(构)筑物的不均匀沉降和整体倾斜,若周围建(构)筑物的墙、柱等主要构件存在裂缝,尚应监测已有裂缝的发展。竣工后的沉降等监测时间应根据地基土的类别、基础的形式、移位建(构)筑物的结构形式等综合考虑,监测时间不宜小于60d。
3.0.6 承担移位工程的单位,应具有相应资质。
条文说明
3.0.6移位工程不同于一般新建工程或已有工程的维修改造,有其特殊的要求和设计施工方法,因此要求承担移位工程的单位应具有相应资质。
3.0.7 移位工程施工过程中及完工后,应按本规程和现行国家标准《建筑工程施工质量验收统一标准》GB 50300、《建筑地基基础工程施工质量验收规范》GB 50202、《混凝土结构工程施工质量验收规范》GB 50204、《建筑结构加固工程施工质量验收规范》GB 50550的规定进行验收。
4 检测与鉴定
4.1 一般规定
4 检测与鉴定
4.1 一般规定
4.1.1 检测、鉴定前应先对现场进行调查,收集地质勘察资料、设计图、竣工图、使用情况与环境条件等相关资料。
4.1.2 根据建(构)筑物移位要求制定检测与鉴定方案。
条文说明
4.1.1、4.1.2移位建(构)筑物一般已使用一定年限甚至已经超过设计使用年限,往往存在材料老化、钢筋锈蚀、构件开裂、基础不均匀沉降等问题。因此,移位工程实施前原则上都应该对移位建(构)筑物的主体结构进行可靠性检测和鉴定,检测鉴定结果应作为评定是否能够移位和进行移位设计的参考依据。经鉴定安全性不满足国家现行有关标准要求,但加固后其安全性能够满足要求的,应先加固后移位。 检测鉴定前应根据现场调查结果、移位建(构)筑物的现有资料及移位要求(移位距离、平移或转动、抬升或降低)制定有针对性的检测鉴定方案、检测项目和检测内容。
4.2 检测与鉴定
4.2 检测与鉴定
4.2.1 应对结构构件按材料强度、构造与连接、变形和裂缝等方面进行调查和检测。
条文说明
4.2.1检测应根据检测方案确定的检测项目和检测内容,按照现行国家标准《砌体工程现场检测技术标准》GB/T50315、《回弹法检测混凝土抗压强度技术规程》JGJ/T23、《混凝土中钢筋检测技术规程》JGJ/T152等实施,检测结果应具有代表性,能够真实反映移位建(构)筑物的现状。
4.2.2 根据检测结果,应按现行国家标准《民用建筑可靠性鉴定标准》GB 50292、《工业建筑可靠性鉴定标准》GB 50144、《建筑抗震鉴定标准》GB 50023评定结构的可靠性。
4.2.3 结构承载力验算应符合下列规定:
1 计算模型应符合结构受力与构造实际情况;
2 结构上的荷载应调查核实,相应的荷载效应组合与分项系数应符合现行国家标准《建筑结构荷载规范》GB 50009的规定;
3 结构或构件的材料强度、几何参数应按实际检测结果取值。
4.2.4 根据原地质勘察资料,并结合工程现状和实测资料确定当前的地基承载力。对建(构)筑物移位轨道及新址处,应做补充地质勘察。
条文说明
4.2.2~4.2.4应依据国家现行检测鉴定标准,根据实际检测结果、使用状况及计算分析,对移位建(构)筑物作出评价,并针对整体结构及不同项目提出鉴定结论,结论应提出是否需要补强加固的建议,作为移位工程方案论证及设计的依据。结构的可靠性鉴定应根据现行国家标准《民用建筑可靠性鉴定标准》GB50292、《工业建筑可靠性鉴定标准》GB50144、《建筑抗震鉴定标准》GB50023进行。如无建(构)筑物原址处地质勘察资料,应做补充勘察。
5 设计
5.1 一般规定
5 设 计
5.1 一般规定
5.1.1 移位后建(构)筑物的使用年限,由业主和设计单位共同协商确定,不宜低于原建(构)筑物的剩余设计使用年限。
5.1.2 建(构)筑物移位前应采取必要的临时或永久加固措施,保证移位过程中结构安全可靠。
条文说明
5.1.2本条中的加固措施主要是指被托换构件的加固。移位后需作为结构的一部分保留的,应按永久性构件处理;移位后要拆除的,可按施工中的临时构件处理。
5.1.3 移位后结构可靠性应符合现行国家标准《民用建筑可靠性鉴定标准》GB 50292、《工业建筑可靠性鉴定标准》GB 50144、《建筑抗震鉴定标准》GB 50023的规定。保护性建筑应符合当地有关部门的规定。
条文说明
5.1.3移位后结构的可靠性鉴定应根据现行国家标准《民用建筑可靠性鉴定标准》GB50292、《工业建筑可靠性鉴定标准》GB50144、《建筑抗震鉴定标准》GB50023进行。
5.1.4 移位工程设计应包括下轨道及基础设计、托换结构设计、移位动力及控制系统设计、连接设计以及必要的临时或永久加固设计等。
5.1.5 移位工程设计时应考虑移位过程中的不均匀沉降、新旧基础的差异沉降以及新址地基的沉降或差异沉降的影响。
条文说明
5.1.5移位工程设计时,应充分考虑基础的不均匀沉降,如新址基础与原基础之间的不均匀沉降;移位过程中基础的不均匀沉降;新建建(构)筑物逐渐加载与移位过程中的短时加载之间的差异沉降。
5.1.6 移位工程设计时应进行建(构)筑物的倾覆验算。
5.2 荷载计算
5.2 荷载计算
5.2.1 建(构)筑物移位的设计荷载应包括永久荷载、可变荷载、地震作用及建(构)筑物移位过程中的荷载。
条文说明
5.2.1建(构)筑物移位过程中的荷载等效为静力荷载计算。
5.2.2 移位过程中,永久荷载、可变荷载取值应按现行国家标准《建筑结构荷载规范》GB 50009采用或按实际荷载取值;风荷载可按10年一遇取值;可不考虑地震作用;牵引力按本规程第5.5.2条确定。
条文说明
5.2.2在建(构)筑物移位过程中,对于风荷载,考虑《建筑结构荷载规范》GB50009给出的最小重现期为10年,所以本规程也按10年一遇取值。在有当地实测资料的情况下,可适当降低。对于高度不超过21m的砌体结构、混凝土结构可不考虑风荷载。若移位过程中出现超过10年一遇的风荷载,应暂停施工,并对上部结构采取临时固定措施。在建(构)筑物移位过程中,楼面(屋面)活荷载的取值,可根据施工过程中的实际情况适当降低。在建(构)筑物移位过程中,一般不考虑地震作用。
5.2.3 就位后,荷载应按现行国家标准《建筑结构荷载规范》GB 50009采用。
5.2.4 移位过程中的临时构件设计可按实际荷载取值。
条文说明
5.2.4移位过程中的临时构件是指移位过程中设置的起支撑、固定作用但移位至新址后需拆除的构件。
5.3 下轨道及基础设计
5.3 下轨道及基础设计
5.3.1 下轨道结构的受力分析应根据建(构)筑物移位时荷载的最不利组合进行。下轨道结构应进行承载力、刚度和沉降计算。
5.3.2 设计时应考虑地基不均匀沉降对上部结构的影响。
5.3.3 新旧基础连接应保证基础的整体性,严格控制新旧基础间的沉降差。
条文说明
5.3.2、5.3.3若建(构)筑物到达新址后,部分结构仍落在原基础上,应充分估计可能出现的地基不均匀沉降。设计时应严格控制和调整地基不均匀沉降,原地基与桩基的承载力宜乘以1.2~1.4的提高系数。应采取基于沉降变形控制的基础设计方法,沉降差可按1/1000取值,采取防沉桩等措施减小新旧基础间的沉降差。
5.3.4 下轨道梁宽宜大于托换梁宽,顶面应铺设强度不低于下轨道梁混凝土强度等级的细石混凝土找平层,厚度宜为30mm~50mm,找平层内宜铺设钢筋网。
条文说明
5.3.4铺设找平层的主要目的是保证轨道的平整度,找平层还直接承受移动装置的压力,应确保其局部受压承载力。找平层内铺设钢筋网的钢筋直径不应小于4mm,间距不应大于100mm。
5.4 托换结构设计
5.4 托换结构设计
5.4.1 应根据检测确定的实际构造和尺寸进行结构设计。
5.4.2 托换结构体系应满足上部结构移位时水平或竖向荷载的分布和传递,应进行承载力、刚度和稳定性的综合设计,应考虑移位的特殊构造要求。
条文说明
5.4.2托换结构体系除满足原上部结构的墙、柱荷载通过移动装置传给下轨道及基础结构体系外,还应考虑移位过程中不均匀受力产生附加应力的影响。移位结构的特殊构造要求主要是施力点、锚固点的构造等。
5.4.3 承重柱的托换设计应符合下列要求:
1 柱宜采用四面包裹式托换方式(图5.4.3(a));
2 柱表面应凿毛,并用插筋连接托换梁与柱;
3 当采用单梁托换时,梁宽宜大于柱宽,梁内纵筋不应截断(图5.4.3(b));
4 四面包裹式托换,托换梁与柱结合面的高度h j 可按式(5.4.3-1)确定,且不应小于柱内纵向钢筋的锚固长度和柱短边尺寸;
h j = N/0.6f t C j (5.4.3-1)
式中:C j ——托换柱截面的周长,mm;
f t ——混凝土轴心抗拉强度设计值,取结合面处新旧混凝土轴心抗拉强度设计值的较小值,N/mm 2 ;
h j ——托换梁与柱结合面的高度,mm;
N——托换柱的轴力设计值,N。

5 四面包裹式柱托换节点,其承载力应满足下式规定:

式中:k——系数,取1.5~2.0;
N——托换柱的轴力设计值,N;
n——托换柱周围托换梁受力截面的数量;
V ui ——第i个托换梁的受剪承载力,N。
6 托换梁的受剪承载力,当a/h 0 在0.5~1.0范围内可采用下式计算:

式中:β s ——系数,纵筋采用HRB335、HRB400时,取66;
ρ——托换梁纵向受拉钢筋配筋率,大于1.5%时,取1.5%;
A sv ——配置在同一截面内箍筋各肢的全部截面面积,mm 2 ;
a——支撑反力合力作用点至柱边的距离,mm,图5.4.3;
b——托换梁截面宽度,mm;
f t ——混凝土轴心抗拉强度设计值,N/mm 2 ;
f yv ——箍筋抗拉强度设计值,N/mm 2 ;
h 0 ——托换梁截面的有效高度,mm;
s——沿构件长度方向箍筋间距,mm。
7 根据现行国家标准《混凝土结构设计规范》GB 50010,托换梁受剪截面应符合下列规定:
当h/b≤4时
V ui ≤0.25β c f c bh 0 (5.4.3-4)
当h/b≥6时
V ui ≤0.2β c f c bh 0 (5.4.3-5)
当4<h/b<6时,按线性内插法确定。
式中:β c ——混凝土强度影响系数:当混凝土强度等级不超过C50时,取β c =1.0;当混凝土强度等级为C80时,取β c =0.8;其间按线性内插法确定;
f c ——混凝土轴心抗压强度设计值,N/mm 2 ;
h——托换梁截面高度,mm。
条文说明
5.4.3原混凝土构件新旧混凝土结合面的凿毛程度,应满足叠合构件的要求。 托换梁与柱结合面的高度hj的计算公式,是根据30余个柱托换节点结合面的试验结果得出的,试验中原混凝土构件新旧混凝土结合部分凿毛,假设柱的全部轴力由所有结合面均匀承担。根据试验结果的回归公式为: hj=N/0.7ftCj(1) 试验值与回归公式计算值之比为:0.89~1.58。 经过十余栋移位建(构)筑物的检验,考虑施工现场条件与试验室条件的差异,新旧混凝土结合面的凿毛程度,构件受力的均匀性等,将(1)式调整为公式(5.4.3-1)。 为确保柱内钢筋的锚固还规定了hj不宜小于柱内纵向钢筋的锚固长度和柱短边尺寸。 本条中公式(5.4.3-2)的系数k的取值主要考虑施工过程中,各施力点受力的不均匀性。当地基土压缩变形较小、轨道平整度控制较好时,k值可取1.5,否则应取较大值。 柱四面包裹式托换节点(图1)的受剪承载力公式是根据大量柱托换节点的试验结果并结合十余栋建筑平移的现场实测数据确定的。 
试验结果表明: (1)托换节点中,在配筋相同的情况下,托换梁先于托换连梁破坏;且托换梁的a/h0越大,托换梁相对于托换连梁的破坏越提前。 (2)在托换梁的a/h0不超过1.2时,托换节点的破坏主要是托换梁的弯剪破坏。随着a/h0的增加,托换节点的破坏逐渐变为托换梁的受弯破坏。 (3)托换节点的受剪承载力主要受混凝土强度、托换梁a/h0、纵筋强度和配筋率及箍筋强度与配箍率的影响,其中托换节点的抗剪承载力受托换梁a/h0和纵筋配筋率影响较为明显。托换节点的承载力与托换梁a/h0、纵筋配筋率和箍筋配箍率近似满足线性关系(图2)。 
(4)托换节点托换梁的破坏近似于拉杆拱(图3)。 公式(5.4.3-3)是参考a/h0<1.5情况下普通混凝土梁的受剪承载力计算公式: Vu=0.7ftbh0+fyvρsvh0b(2) 考虑到柱与托换梁的结合面处混凝土的抗拉强度偏低,而试验中大多数构件的破坏均起源于结合面的开裂,根据结合面的试验数据,结合面处混凝土的抗拉强度约为较低构件混凝土抗拉强度的0.7倍左右,保守的将公式中前一项的系数调为0.42;由于纵筋对托换梁斜截面承载力的影响较大,公式在第二项中考虑了纵筋的影响,其系数根据试验结果采用待定系数法确定。 根据试验回归分析,托换梁的受剪承载力计算公式为: Vui=0.42ftbh0+βsρfyv(Asv/S)h0 纵筋配筋可参考倒置牛腿或悬臂梁的计算结果。 试验值与回归公式计算值之比为:1.32~2.24。计算结果与试验结果的对比(图4)。 
试验结果表明,大多数柱托换节点试件发生了托换梁的弯剪破坏,因而根据现行国家标准《混凝土结构设计规范》GB50010,提出托换梁截面的限制条件,防止托换轨道梁发生斜压破坏。 试验结果表明,在配筋相同的情况下,托换梁先于托换连梁破坏,因而在设计托换连梁时,建议托换连梁的配筋不小于托换梁。
5.4.4 承重墙的托换设计应符合下列要求:
1 承重墙可采用沿托换梁下均匀布置支点和局部布置支点两种方式(图5.4.4),宜优先采用局部布置支点的方式;
2 托换梁下局部布置支点时,局部布置长度不宜小于0.5m,间隔净距不宜大于1.5m,应避开门、窗、洞口和承重构件的薄弱位置。
条文说明
5.4.4承重墙托换梁的设计可参照普通连续梁的设计方法。
5.4.5 托换结构应形成稳定的水平平面桁架体系。
5.4.6 支点部位托换梁的局部抗压应按现行国家标准《混凝土结构设计规范》GB 50010进行计算。

5.5 水平移位设计
5.5 水平移位设计
5.5.1 水平移位时,托换结构体系除应考虑上部结构荷载外,还应考虑水平移动动力和阻力的影响;转动时,托换结构体系应考虑转动扭矩的影响。
5.5.2 施力系统的设计应符合下列要求:
1 移位可采用牵引、顶推和牵引顶推组合等三种施力方式;
2 施力设备实际总动力P应大于每道托换梁的水平移位阻力F i 之和:

式中:F i ——作用于第i道托换梁的水平移位阻力,N;
n——托换梁数量;
P——施力设备实际总动力,N。
3 设计时,应按式(5.5.2-2)计算移位阻力:
F i =kμG i (5.5.2-2)
式中:μ——摩阻系数,钢材滚动阻力系数取0.05~0.1,聚四氟乙烯与不锈钢板的滑动阻力系数取0.1;
G i ——作用于第i道托换梁的竖向作用力标准值,N;
k——经验系数,取值1.5~2.0。
4 施力点在托换结构平面内宜均匀布置,宜靠近托换梁底部,并应根据受力状态由计算确定施力点处配筋,并应满足局部受压要求;
5 采用滚轴实施水平移位时,滚轴宜采用实心钢滚轴,滚轴直径宜按表5.5.2取用:
表5.5.2 钢滚轴直径表

实心钢滚轴与轨道板的接触应力σ可按下式验算:

式中:σ——实心钢滚轴与轨道板接触应力,N/mm 2 ;
P g ——每根实心钢滚轴的承压力设计值,N;
E——材料的弹性模量,若两种弹性模量不同的材料接触时应采用合成弹性模量E′=2E 1 E 2 /E 1 +E 2 ,N/mm 2 ;
d——滚轴直径,mm;
l——滚轴长度,mm;
σ s ——两种接触材料中较小的屈服强度,N/mm 2 。
6 采用滑块实施水平移位时,滑块的受压面积A h 应根据滑块采用的低摩阻材料的抗压性能计算:
A h =P h /f h (5.5.2-4)
式中:A h ——滑块受压面积,mm 2 ;
f h ——滑块材料抗压强度设计值,N/mm 2 ;
P h ——滑块承受的竖向作用力设计值,N。
条文说明
5.5.2建筑物的水平移位方式分牵引式和顶推式。牵引式适用于荷载较小建(构)筑物的水平移位,顶推式广泛用于各种建(构)筑物的水平移位,必要时两者并用。为减少摩阻,托换结构与下轨道间一般为钢板与钢滚轴、钢轨与钢滚轴、聚四氟乙烯等高分子材料与不锈钢板或钢板与钢板等。 钢材滚动平移、聚四氟乙烯与不锈钢板的滑动平移的摩阻系数是依据模型试验结果及对二十余栋建筑平移的现场实测数据确定的。试验得出钢材滚动平移建(构)筑物的平移阻力与建(构)筑物重量及滚轴直径有关,建(构)筑物重量越大,滚轴直径越小,建(构)筑物平移的阻力就越大。试验得出建(构)筑物钢材滚动平移的摩阻系数为0.029~0.016,聚四氟乙烯与不锈钢板的滑动平移的摩阻系数为0.030~0.027。现场监测二十余项平移工程,各典型工程的启动牵引力与摩阻系数见表1,得出建(构)筑物平移的滚动摩阻系数为0.071~0.04。聚四氟乙烯滑块的滑动摩阻系数约为0.1。 

实际工程中测出的摩阻系数偏大,主要是因为实际的建(构)筑物重量比实验室模型大得多,使移动装置压力较大,致使移动装置及与移动装置相接触的轨道变形较大;轨道平整度与移动装置受力的均匀性比试验环境要差。 式(5.5.2-2)中的k值与施工中对移动装置的制作与维护程度有关,当缺少施工经验时宜取较大值。通过现场实测,涂抹润滑油时,该系数可降低25%。
5.5.3 建(构)筑物就位后的轴线水平位置偏差不应大于40mm;标高偏差不应超过相邻轴线距离的2/1000,且不应大于30mm。
条文说明
5.5.3建(构)筑物就位后的轴线偏差过大,将导致上部结构相对于基础的偏心过大,基础和上部结构的受力改变,造成其安全性不足。对于本规程规定的就位允许偏差,应采取增加截面等措施进行修复。
5.6 竖向移位设计
5.6 竖向移位设计
5.6.1 竖向移位动力设计时,应合理布置施力点,动力合力与建筑物重心应重合,施力点的数量应根据下式计算:

式中:k——安全系数,取2.0;
N k ——建(构)筑物总荷载标准值,N;
n——千斤顶数量;
P a ——单个千斤顶额定荷载值,N。
条文说明
5.6.1本条中安全系数k的取值主要考虑施工过程中,各施力点受力的不均匀性。
5.6.2 托换结构和基础之间除应设置千斤顶外,尚应设置临时辅助支顶装置。
条文说明
5.6.2升降移位时,建(构)筑物的重量全部由升降设备承担,升降设备若不能保持荷载或突然卸载,会导致托换结构受力严重不均甚至破坏,进而危及建(构)筑物的安全,因此要求必须设置临时辅助支顶装置。
5.6.3 托换结构体系、顶升机械、临时辅助支顶装置和基础结构体系应构成稳定的竖向传力体系。
条文说明
5.6.3 本条规定了升降移位设计应包括的内容,升降移位的托换体系在平面上应连续闭合,且上下组成一组受力结构体系(图5)。 
5.6.4 升降移位应严格控制竖向位移同步,并应采取措施防止建(构)筑物在竖向移位过程中发生水平位移和偏转。
5.6.5 门窗洞口下不宜设置顶升点,若设置顶升点应进行加固处理。
5.6.6 顶升点处托换结构的局部抗压应按现行国家标准《混凝土结构设计规范》GB 50010进行计算。
5.7 拖车移位设计
5.7 拖车移位设计
5.7.1 运输设备应具有自行式液压升降平台,确保建(构)筑物在运输过程中各支点不发生不均匀沉降。
5.7.2 应采取措施使建(构)筑物各支点的压力和反力保持平衡,保证建(构)筑物受力均匀。
5.7.3 托换结构必须具有足够的刚度,具有一定的调整不均匀沉降和不平衡反力的能力。
条文说明
5.7.1~5.7.3拖车移位一般应用于建(构)筑物较大距离的移位工程,其移动路线一般是压实或普通硬化路面,必然存在局部不平整或坡道,为保证移位过程中建(构)筑物托换结构受力均衡与稳定,要求拖车应具有自升降和自我调平功能,以及托换结构具有足够的刚度。
5.7.4 托换结构应按顶升和运输两种工况进行设计。
条文说明
5.7.4由于拖车移位顶升和运输时的支点位置不同,托换结构应满足两种工况的受力要求。
5.8 就位连接设计
5.8 就位连接设计
5.8.1 移位建(构)筑物就位后,连接应满足承载力、稳定性和抗震的要求。
条文说明
5.8.1建(构)筑物就位后的连接是移位工程的一个重要环节,应引起重视。
5.8.2 框架结构、层数超过6层或高宽比大于2的砌体结构,连接形式和构造应经计算确定。高宽比不大于2,层数不大于6层的砌体结构,墙下托换梁和基础间的缝隙,应采用不低于C20细石混凝土或水泥基灌浆料充填密实。
5.8.3 移位工程就位后,当托换结构体系需拆除时,砌体结构构造柱和框架柱中的纵向钢筋应与基础或下轨道结构体系中的预设锚固筋可靠连接。
条文说明
5.8.2、5.8.3对于框架结构及层数超过6层或高宽比大于2的砌体结构,应进行水平力计算。除用混凝土填实缝隙外,尚应按计算配置连接钢筋。
5.8.4 抗震设防地区,宜在托换结构体系和新址基础之间采取隔震措施,隔震设计应满足现行国家标准《建筑抗震设计规范》GB 50011的要求。
条文说明
5.8.4当移位建筑原抗震设防低于现行国家标准《建筑抗震鉴定标准》GB50023的要求时,移位后可以在托换结构体系与新基础之间结合滚轴或滑块加设橡胶滑块或橡胶隔震垫等隔震装置,以减小输入上部结构的地震能量,使上部结构在不加固或少加固的情况下能够满足现行国家标准《建筑抗震鉴定标准》GB50023的抗震设防要求。这种连接方式尤其适合于需保持建筑外貌的保护性建筑。
6 施工
6.1 一般规定
6 施 工
6.1 一般规定
6.1.1 移位工程施工前,应进行下列准备工作:
1 应结合检测鉴定报告和设计方案现场查勘移位工程的现状,并进行记录;
2 应结合设计方案、现场检测鉴定和查勘结果,编制施工组织设计或施工技术方案;
3 应根据移位工程的具体情况确定相应的安全措施和应急预案。
条文说明
6.1.1本条的目的是确定是否存在影响施工的安全隐患,若存在安全隐患,需先排除隐患;需要加固的,应先加固后移位。 安全措施主要包括:针对移位工程主体结构、附属设施、现场用电用水、现场施工人员以及其他人员的安全措施。由于移位工程的特殊性,现场施工环境较一般新建工程复杂得多,因此要求有针对各种情况的安全措施。其他人员主要是指除现场施工人员以外的人员,应有限制其他人员进入现场的具体方案和措施。 应急预案主要包括:异常停电的应对方案、上部结构出现异常开裂的应对方案、托换结构出现异常开裂或损坏的应对方案、下轨道结构出现异常开裂或损坏的应对方案、行走机构出现受力不均的应对方案、建(构)筑物在移位过程中出现异常偏斜的应对方案、移位动力设备出现异常故障的应对方案、人员意外受伤的应对方案等。避免因问题不能及时解决而影响移位的正常实施,甚至更严重的后果。
6.1.2 移位工程所用的建筑材料,经试验合格后方可使用。
6.1.3 水平移位工程中,滚动装置的滚轴直径和滑动装置的滑块高度应现场检查,滚轴直径或滑块高度与设计要求相差不应超过0.5mm。
条文说明
6.1.3限制滚轴直径或滑块高度偏差,主要是保证滚轴、滑块和托换结构均匀受力。
6.1.4 托换结构及下轨道结构施工时,应采取可靠措施保证新旧结构连接的施工质量。
条文说明
6.1.4新旧结合面是连接的薄弱环节,也是较难处理的部位,处理不好会直接影响移位工程的安全。新旧连接不应低于现行国家标准《建筑结构加固工程施工质量验收规范》GB50550的要求,否则应采取可靠的附加措施,以保证新旧连接安全可靠。附加措施一般指连接销键、插筋等增强措施。
6.1.5 施工过程中,遇到与设计不符等异常问题时,应及时与设计人员协商,并在提出可靠处理方案后方可继续施工。
条文说明
6.1.5移位工程的隐蔽部位有可能存在与设计不符的问题或缺陷,因此,要求现场施工人员必须能与设计人员及时沟通,不能在设计人员不知情的情况下随意变更施工或存留安全隐患。
6.1.6 移位工程所使用的动力设备,应安全可靠,并应有动力监控装置。
条文说明
6.1.6动力设备及动力监控装置使用前应进行自检,确保示值准确、运行可靠。如动力示值不准,可能影响移位过程中的同步调整,甚至判断指挥错误。
6.1.7 应有可靠的位移监控措施和控制装置。
条文说明
6.1.7位移监控是保证移位同步的主要手段,监控包括移位方向的位移和垂直于移位方向的侧向偏移。
6.1.8 应对上部结构的裂缝、倾斜、振动及建筑物的沉降进行监测。
条文说明
6.1.8通过裂缝、倾斜、振动及建筑物沉降的监控,可以及时了解移位工程结构构件的工作状态,如出现异常情况,及时采取应对措施,避免影响移位工程的安全。
6.1.9 移位前应建立完善的现场指挥控制系统,明确人员岗位,确保分工明确、指挥畅通。
条文说明
6.1.9移位工程中,完善、通畅的现场指挥控制系统是保证移位工程安全、顺利进行的必要保证措施。
6.2 下轨道及基础施工
6.2 下轨道及基础施工
6.2.1 下轨道结构体系施工应包括建(构)筑物原址、移动路线和新址三部分。
条文说明
6.2.1当建(构)筑物移动距离小于建(构)筑物移动方向的长度(或宽度)时,下轨道结构体系则仅有建(构)筑物原址和新址两部分。
6.2.2 下轨道结构体系施工时,应保证下轨道顶面的平整度,用2m直尺检查时的允许偏差不宜超过2.0mm,且整体高差不宜超过5.0mm。
条文说明
6.2.2下轨道结构施工完成后,应仔细检查下轨道顶面的平整度,不满足要求时,应打磨或修补至规定的平整度。严禁在轨道平整度不满足要求或下轨道材料强度不满足后续施工要求的情况下安设移动装置。
6.2.3 建(构)筑物原址内下轨道结构的施工,应符合下列要求:
1 施工前应在建(构)筑物墙、柱的一定高度处设置等高标志线;
2 开挖地基与施工下轨道基础时,应考虑开挖、托换等对移位工程原地基基础及上部结构的影响;
3 下轨道及基础分段施工时,应按施工方案的要求分段、分批施工,结合面应按施工缝处理,且施工缝应避开剪力、弯矩较大处;
4 下轨道结构内的纵向钢筋宜贯通,确有困难不能贯通时,应采用机械连接或焊接,并应满足现行国家标准《混凝土结构工程施工质量验收规范》GB 50204要求。
条文说明
6.2.3建(构)筑物原址内下轨道结构的施工受原有构件及施工空间的影响,应特别注意施工缝、钢筋连接及下轨道顶平整度的控制。
6.2.4 建(构)筑物新址处下轨道结构的施工,应符合下列要求:
1 应满足现行国家标准《混凝土结构工程施工质量验收规范》GB 50204和《建筑地基基础设计规范》GB 50007的要求;
2 按设计要求设置的预埋连接锚筋或连接预埋件,应定位准确、固定牢固。
6.3 托换结构施工
6.3 托换结构施工
6.3.1 下轨道施工完成后,应先放置移动装置,再进行托换结构施工。
条文说明
6.3.1国内移位工程施工顺序一般为:下轨道及基础施工→放置垫板及滚轴或滑块→托换结构施工→移动。
6.3.2 托换结构施工时,下轨道找平层材料的强度必须满足承载力要求。
条文说明
6.3.2托换结构体系施工时,下轨道找平层材料的强度须满足承担托换结构自重及施工荷载的要求。
6.3.3 混凝土托换结构应采用早强性能好的混凝土,必要时应添加适量膨胀剂。
条文说明
6.3.3移位工程工期一般较短,往往要求混凝土托换结构应尽快达到设计强度,因此宜采用早强混凝土;采用微膨胀混凝土可以减小新浇筑混凝土的收缩,更好地保证新旧混凝土结合的质量。
6.3.4 托换结构施工过程中,应保持托换结构下部移动装置的正确位置和方向,并采取临时固定措施。
条文说明
6.3.4移动装置的位置直接关系到托换结构的受力;滚动装置如摆放不正,会导致移位时出现偏斜,并会在托换结构中产生侧向附加内力。
6.3.5 托换结构施工宜对称进行。
条文说明
6.3.5托换结构施工特别是施工砖混结构的托换结构时,会造成底层墙体和基础竖向受力的局部变化,非对称的施工顺序可能导致上部结构产生附加内力并可能导致基础出现不均匀沉降。因此托换结构施工宜对称进行。
6.3.6 托换结构底部水平移位支点行走面应与下轨道顶面平行。
条文说明
6.3.6托换结构底部平移支点行走面的水平度不仅关系到移动装置(特别是滚动装置)的受力是否均匀,还直接影响托换结构的受力。因此,应严格控制,每个支点行走面与下轨道顶面之间的距离差不宜大于1mm。
6.3.7 柱下托换结构应一次施工完成;承重墙下托换梁宜分段施工,分段长度应根据墙体的整体质量、地基基础承载力、基础整体刚度和上部结构的荷载大小综合确定,分段接茬处应按施工缝处理。
条文说明
6.3.7柱下托换结构一次施工完成,可以有效保证柱下托换结构的整体性及托换的可靠性,故应避免施工缝;对于承重墙下托换梁,由于施工时需将墙体分批、分段掏空,因此,托换梁也需分批、分段施工,分段接茬处的混凝土施工缝及纵筋的连接应确保质量。控制分段长度主要考虑分段长度过大可能导致托换结构施工时墙体及墙下基础受力过度不均;分段长度过小则会因托换结构施工缝过多而增加施工难度和施工缝处理的工作量。在墙体和基础承载力允许的情况下宜适当减少分批次数,但分批数不应少于三批,掏空段长度不应大于1.2m,且两个掏空段之间的间隔应不小于2.0m。
6.3.8 托换结构内纵筋应优先采用机械连接或焊接,并满足现行国家标准《混凝土结构工程施工质量验收规范》GB 50204要求。
6.3.9 施工混凝土托换结构时,应将原柱、墙面表面凿毛,清理干净并用水充分湿润,涂刷界面处理剂。当设计有连接插筋时,应保证插筋与原结构连接牢固,并应在柱、墙表面凿毛后施工插筋。
条文说明
6.3.9托换结构与原柱、墙的结合面的牢固结合是保证托换安全可靠的重要措施,增加原柱、墙与托换结构结合面的粗糙度可以增加结合面的机械咬合作用,涂刷混凝土界面处理剂可以增加混凝土托换结构与原柱、墙的有效粘结。连接插筋宜在柱、墙表面凿毛后施工,主要是防止凿毛时可能对插筋造成的冲击或扰动。
6.3.10 混凝土托换结构内的钢筋不应在水平移位支点或顶升点处断开。
条文说明
6.3.10混凝土托换结构在平移支点或顶升点处均是受力集中部位,该部位一般剪力和弯矩均较大,因此纵向钢筋一般不应在支点处断开。当现场因施工条件所限不能贯通时,为保证钢筋的连接质量应采用焊接连接。
6.3.11 当设有卸荷支撑时,卸荷支撑应安全可靠并宜设置测力装置。
6.3.12 当施工托换结构需对墙体开洞时,不应对墙体产生过大的振动或扰动,墙体开洞后,应尽快完成托换结构施工。
条文说明
6.3.12对墙体开洞应采用振动小的静力切割方式。
6.4 截断施工
6.4 截断施工
6.4.1 截断施工应在下轨道结构体系、托换结构体系的材料强度达到设计要求后进行。
条文说明
6.4.1墙、柱截断后,上部荷载将通过托换结构体系、移动装置传至下轨道结构体系及基础,故墙、柱截断时,下轨道结构体系、托换结构体系的材料强度需达到设计要求。
6.4.2 截断施工前,应确认移动装置或升降设备的位置和方向正确无误,截断施工过程中不能改变移动装置的位置和方向。
条文说明
6.4.2移动装置位置特别是滚动装置位置的改变,会导致托换结构体系受力的改变,而其方向的改变则会导致移位过程中侧向偏斜。墙、柱截断前,移动装置尚未承担上部结构的荷载,其位置和方向调整非常容易;墙、柱截断后,移动装置则要承担上部结构的全部荷载,其位置和方向的调整必须借助于千斤顶等支顶装置,实施难度较大。
6.4.3 截断施工应严格按施工方案确定的顺序对称进行。
条文说明
6.4.3墙、柱截断宜对称进行,尽可能减小截断对上部结构和基础的不利影响。
6.4.4 截断施工时,应监测墙、柱及托换结构体系的状态变化,包括墙、柱竖向变形、托换结构的异常变形或开裂等,受力较大的关键部位应进行应力监测。
条文说明
6.4.4墙、柱截断时,墙、柱及与其连接的基础等构件的内力会发生一定的变化,因此,截断施工时,应监测墙、柱、托换结构体系及基础的状态变化,包括墙、柱竖向变形、托换结构的异常变形或开裂、基础的不均匀沉降等。
6.4.5 墙、柱截断时不应产生过大的振动或扰动,并宜保证截断面平整,应避免截断面二次剔凿。
条文说明
6.4.5截断面的二次剔凿受空间限制,难以保证截断面平整,因此应尽量避免。
6.4.6 若截断施工过程中需用冷却水,应设置排水或废水收集装置,不应将废水直接排至基础周围的地基土。
条文说明
6.4.6截断施工中可能会产生较多的冷却水,冷却水渗入地基土,会导致地基土承载力降低、沉降变形加大。因此截断施工时要避免将冷却水直接排放至基础周围。
6.5 水平移位施工
6.5 水平移位施工
6.5.1 下轨道结构体系、托换结构体系及反力装置应经验收且达到设计要求后,方可进行移位施工。
条文说明
6.5.1严禁在下轨道结构体系、托换结构体系及反力装置未经验收或未达到设计要求的情况下实施移位。
6.5.2 水平移位时动力及控制系统应能保证移位同步精度,所用的测力装置及位移监控装置应准确可靠。
条文说明
6.5.2动力系统优先采用基于PLC(ProgrammableLogicController可编程逻辑控制器)控制的同步液压控制系统;测力装置应校准,确保测试精度;位移监控装置应灵敏准确且应有一定的量程,避免移位过程中因频繁移动影响位移监测的准确度。
6.5.3 应认真检查移动装置、动力系统、监控系统、应急措施等,确认位置正确、状态完好、措施全面。
条文说明
6.5.3移位前应确保移动装置受力均匀、方向正确;动力系统应安装稳固、调控灵活有效;监控系统应反应灵敏、准确无误;应急措施应全面细致、切实可行。
6.5.4 正式移位前宜进行试平移,检测移动装置、动力系统、监控系统、指挥系统的工作状态和可靠性,并测定移动动力、移动速度等相关参数。
条文说明
6.5.4通过试平移,一方面可以检验移动装置、动力系统、监控系统状态是否完好,工作是否正常;另一方面可以测定启动动力和正常移动时的动力,同时确定以正常速度移动时的动力。
6.5.5 正式移位时,应按照试平移确定的相关参数,均匀、平稳施加动力,保持动力与位移的同步,采用千斤顶作为移动动力时,移动速度不宜大于60mm/min。移位过程中应采用以位移控制为主、位移与动力同时控制的控制方案。
6.5.6 应采取可靠措施及时纠正移动中产生的偏斜。
6.5.7 应及时清理移动轨道面上的杂物,确保移动面平整、光洁。
条文说明
6.5.5~6.5.7正式平移时,一般情况下不要改变试平移所确定的动力参数;移动过程中若出现位移不同步的现象,说明不同轴线上的移动阻力出现了相对变化,此时应首先检查轨道面是否有杂物、轨道板是否有翘曲、托换结构与下轨道或基础是否有刮擦、滚轴是否有挤碰或偏斜、滑动装置是否有损坏等;排除上述可能增加移动阻力的因素后,若位移仍然不同步,可以小幅调整平移动力参数,直至各轴线位移同步为止。 若移动过程中出现垂直于移动方向的偏斜,可通过设置侧向支顶或约束装置加以纠正或限制,尽量避免通过调整移动动力进行调整。
6.5.8 移动轨道面或移动装置宜涂抹适当的润滑剂。
条文说明
6.5.8移动轨道面或移动装置涂抹适当的润滑剂,如润滑油、硅脂、石墨、石蜡等,可以减小移动阻力,增加移动的平稳性,但应防止润滑剂粘附颗粒等杂物。
6.5.9 建(构)筑物移位接近指定位置时,宜适当减慢移动速度,以控制到位精度。
6.5.10 移位到指定位置后,委托方应及时组织有关部门实施建(构)筑物的到位验收。
6.6 竖向移位施工
6.6 竖向移位施工
6.6.1 竖向移位所用的升降设备应安全可靠,并有足够的安全储备;升降设备应能安全升降,且应有自锁装置,并设置可靠的辅助支顶装置。
条文说明
6.6.1竖向移位时,建(构)筑物的重量全部由升降设备承担,竖向移位设备若不能保持荷载或突然卸载,将会导致托换结构受力严重不均甚至破坏进而危及建(构)筑物的安全,因此,要求升降设备必须安全可靠,并应有足够的安全储备,同时要求应有自锁装置,且必须设置可靠的辅助支顶装置。
6.6.2 竖向移位设备应保证升降的同步精度,升降移位应采用以位移为主、位移与升降力同时控制的升降控制方案。升降点应设置位移监控设备,并将位移监控结果及时反馈。
条文说明
6.6.2 建(构)筑物竖向移位时必须保证各升降点位移的精确同步,否则不仅会造成升降点的升降设备受力不均还会导致上部结构和基础受力不均,因此,要求所有升降点必须设置位移监控设备,并采用以位移控制为主、位移与升降力同时控制的升降控制方案。
6.6.3 竖向移位设备应安装稳固,并保证其垂直度。竖向移位设备与升降支点的接触面应受力均匀,在升降设备出现偏斜的情况下应停止施工。
条文说明
6.6.3竖向移位设备在使用过程中若出现偏斜、受力不均,其后果一是升降设备极易损坏,二是升降点容易出现局压破坏,三是会在托换结构中产生附加内力,都会危及移位建(构)筑物的安全。因此,要求升降设备必须安装稳固,并保证其垂直度,升降设备与升降支点的接触面须受力均匀。
6.6.4 竖向移位过程中,应根据建(构)筑物的结构形式、整体刚度及高宽比严格控制各升降点之间的升降差。相邻升降点之间的升降差不应大于升降点间距的2/1000,总体升降差不应大于建(构)筑物该方向宽度的2/1000且不应大于20mm。
条文说明
6.6.4建(构)筑物竖向移位过程中的升降差对上部结构的影响,相当于地基不均匀沉降对上部结构的影响,升降差过大必然会导致托换结构和上部结构出现过大的附加内力甚至开裂,因此应严加控制。升降差限值参考《建筑地基基础设计规范》GB50007和《民用建筑可靠性鉴定标准》GB50292地基基础Bu级的评定标准确定,但总体升降差要严于《建筑地基基础设计规范》GB50007有关建筑整体倾斜的限值。
6.7 拖车移位施工
6.7 拖车移位施工
6.7.1 拖车应有自升降功能,托盘的平整度、水平度宜有自动调整和保持功能,宜采用具有液压自动升降、多模块组合功能的拖车。拖车应有较好的低速性能,且启动、刹车应缓慢、平稳。
条文说明
6.7.1拖车移位一般应用于建(构)筑物较大距离的移位工程,其移动路线一般是压实或普通硬化路面,必然存在局部不平整或坡道,为控制移位过程中建(构)筑物的局部倾斜和整体倾斜,必须要求拖车具有自升降和自我调平功能,以保证托盘的平整度、水平度在建(构)筑物允许的范围内。途经城市道路或公路时可能要经常停车和启动,为避免停车、启动时产生过大的加速度,要求应低速行进且启动、刹车应缓慢、平稳。
6.7.2 应根据移位建(构)筑物的重量对移位路线进行压实或硬化。当需进入城市道路或公路时,应取得当地交通等主管部门的同意与配合。并应综合勘查道路、桥梁的通行能力及地面、空中障碍。当移位建(构)筑物重量较大时,应调阅道路、桥梁的设计文件并确保安全方可通行。
条文说明
6.7.2城市道路或公路特别是桥梁有其相应的设计负荷,而一般移位建(构)筑物的重量较普通车辆的高度、宽度、重量都要大很多,因此,必须考虑道路、桥梁的通行能力及地面、空中障碍;另外移位时一般占用路面较宽、行走速度较慢,必然会影响其他车辆的通行,故应经交通等主管部门同意并确保道路、桥梁等其他设施安全时方可通行。
6.7.3 托换结构在拖车上的支点应按设计要求布置,且支点与拖车托盘之间应加设橡胶垫。
6.7.4 拖车托起建(构)筑物时,应先进行称重,并确定建(构)筑物的重心,托起过程应缓慢、平稳、建(构)筑物受力均匀、托盘处于水平状态。
条文说明
6.7.3、6.7.4顶升施工应按照竖向移位的施工要求进行,拖车抬升将移位建(构)筑物托起时,应缓慢、平稳,顶升装置卸荷过程中应仔细检查拖车受力是否均衡,托盘是否水平。如拖车受力不均衡,应通过增加配重或改变拖车升降油缸供油压力进行调整,不应在拖车受力不均衡或托盘不平的状态下将移位建(构)筑物托起或移位。
6.7.5 在建(构)筑物托起或移位的过程中,应进行纵、横两个方向倾斜或水平监测,重要构件或部位应进行变形监测或内力监测。
6.7.6 移位过程中应根据拖车的调整能力确定拖车移位时的最大爬升坡度,不应在托盘倾斜的情况下爬坡。
条文说明
6.7.5、6.7.6设置倾斜或水平监测装置,可以在建(构)筑物托起或移位过程中即时监测移位建(构)筑物水平状态。途经坡道时应特别注意,对于超过拖车调平能力的坡道应根据移位建(构)筑物的最大允许倾斜值和移位建(构)筑物与拖车的连接措施综合确定,严禁在托盘倾斜的情况下强行爬坡。
6.7.7 建(构)筑物移位至指定位置后,将建(构)筑物安放至新基础的过程中应缓慢、平稳,建(构)筑物受力均匀,托盘处于水平状态。
6.8 就位连接与恢复施工
6.8 就位连接与恢复施工
6.8.1 建(构)筑物移位至指定位置,验收合格后应尽快实施就位连接。
6.8.2 连接应按设计要求施工,应检查预设连接锚筋、连接预埋件的位置,避免错漏。焊接连接时应交叉施焊并宜采取降温措施。焊接质量应满足现行国家标准《混凝土结构工程施工质量验收规范》GB 50204的规定。
条文说明
6.8.2预留有连接钢筋或预埋件时,连接前应仔细检查核对连接件的位置,不得错漏。由于连接部位较为集中,因此,焊接连接时要特别注意连接部位的降温处理和焊接质量,当钢筋的焊接接头不能错开时应加大焊接长度,焊接长度增加50%。
6.8.3 空隙的填充应密实,宜采用微膨胀混凝土、砂浆或无收缩灌浆料。
条文说明
6.8.3托换结构与新基础之间的空隙最好采用微膨胀混凝土、砂浆或无收缩灌浆料浇灌填充,以确保填充密实。
6.8.4 应根据水、电、暖等设备管线的设置,预留安装孔洞。
6.8.5 当采用隔震连接时,应按照隔震连接设计施工,应保证托换结构以上的荷载全部通过隔震支座传至基础,应采取可靠的施工措施保证隔震支座受力均匀。隔震支座安装后的水平度、位置应满足以下要求:
1 隔震支座安装后,隔震支座顶面的水平度误差不宜大于0.8%;
2 隔震支座中心的平面位置与设计位置的偏差不应大于5.0mm;
3 隔震支座中心的标高与设计标高的偏差不应大于5.0mm;
4 同一轨道上多个隔震支座之间的顶面高差不宜大于5.0mm。
上部结构、隔震层部件与周围固定物的水平间隙不应小于设计规定。托换结构与基础等之间预留的空隙若需填充时,应尽量减小填充材料对上部结构的水平约束,不应采用刚性材料填塞。
条文说明
6.8.5移位后建(构)筑物与基础的隔震连接不同于新建建(构)筑物的隔震连接,新建时是在基础上安装好隔震支座后再施工隔震层以上的部分,因此作用于隔震支座的荷载是逐步施加的。移位建(构)筑物隔震支座的安装是在隔震层上下的结构均已完成的情况下进行的,因此应特别注意隔震支座安装的水平度和受力的均匀性。 上部结构、隔震层部件与周围固定物的竖向隔离缝(防震缝)及托换结构与基础之间预留的水平隔离缝,是允许隔震层在罕遇地震下发生大变形的重要措施,必须严格按设计施工,施工过程中使用的临时支承、材料必须清理干净。
6.8.6 因恢复需要切除托换结构构件时,应在连接施工完成且达到承载力要求后进行。切除宜采用机械切割,避免产生过大的振动。切割面应采取防护措施,以防止切割面钢筋锈蚀。
条文说明
6.8.6托换结构切除时不得伤及结构的保留部分,切割面的防护应考虑所处的环境条件。
6.8.7 因移位产生影响主体结构使用的裂缝,应进行加固或修复。
条文说明
6.8.7移位建(构)筑物的墙体或其他主体结构出现裂缝,应综合分析墙体或主体结构裂缝产生的原因和危害,在保证不低于移位前安全性的前提下,有针对性地采取加固补强或修复措施。
6.9 施工监测
6.9 施工监测
6.9.1 对于一般建(构)筑物,施工中应对其沉降、整体倾斜及裂缝进行监测,监测记录表格宜符合本规程附录A的规定;对于特别重要的建(构)筑物,宜增加结构的振动和构件内力监测。应对周围受影响的建(构)筑物进行监测。
6.9.2 测点应布置在对移位变化较为敏感或结构薄弱的部位,监测点的数量及监测频率应根据需要确定。
6.9.3 应监测建(构)筑物各轴移动的均匀性、方向性,并应及时调整。
6.9.4 应监测托换结构及下轨道结构体系和建(构)筑物的变形、裂缝及不均匀沉降,并应及时处理。
6.9.5 监测数据应根据具体情况确定报警值,并将监测结果及时反馈。
条文说明
6.9.1~6.9.5建(构)筑物移位过程中通过监测移位的同步性、基础的沉降、建(构)筑物的整体倾斜及振动、重要构件的内力,可以及时了解移位建(构)筑物的状态变化,是保证移位工程安全、顺利实施的重要手段。要求监测点应具有代表性,检测仪器应灵敏,监测数据应准确可靠,数据反馈应全面及时,监测数据异常时应及时报警,对异常现象的处理应及时有效。
7 验收
7.1 一般规定
7 验 收
7.1 一般规定
7.1.1 建(构)筑物移位工程竣工验收程序和组织应符合下列规定:
1 分项工程应由监理工程师组织施工单位专业技术负责人及专业质量负责人进行验收;
2 子分部工程应由总监理工程师组织施工单位项目负责人和技术、安全、质量负责人及设计单位工程项目负责人进行验收;
3 各子分部工程竣工验收完成后,施工单位应向建设单位提交分部工程验收报告,建设单位移位工程负责人应组织监理、施工、设计等单位负责人进行分部工程竣工验收;
4 分部工程竣工验收合格后,建设单位应负责办理有关建档和备案等事宜;
5 若参加竣工验收各方对移位工程质量验收意见不一致时,应请当地工程质量监督机构协调处理。
7.1.2 建(构)筑物移位工程质量验收分部、分项工程的划分应符合本规程附录B的规定。
7.1.3 分部、分项工程验收应提交下列资料:
1 原材料、构配件的出厂质量合格证书、检测报告、进场复验报告;
2 砂浆、混凝土等试块的强度检测报告,钢筋、型钢、钢管连接接头的观感检查记录和试验报告;
3 分部工程观感验收记录;
4 分部工程实体检验记录;
5 隐蔽工程的施工记录和验收记录;
6 施工阶段性监测报告;
7 工程重大问题处理记录。
7.1.4 工程竣工验收,除应提交本规程第7.1.3条规定的文件外,尚应提交下列文件:
1 工程竣工图、会审记录和设计变更文件;
2 工程施工组织设计或施工方案;
3 工程监测报告;
4 竣工验收报告;
5 执行国家或地方工程建设有关标准、规定的情况报告。
条文说明
7.1.1~7.1.4建(构)筑物移位工程是特种工程,也是比较复杂的工程,其验收有其特殊性。本节强调除满足本规程各章的要求外,尚应满足现行国家标准《建筑工程施工质量验收统一标准》GB50300、《建筑地基基础工程施工质量验收规范》GB50202、《混凝土结构工程施工质量验收规范》GB50204、《建筑结构加固工程施工质量验收规范》GB50550等的规定。
7.2 质量控制
7.2 质量控制
条文说明
本节根据移位工程的具体情况,列出了移位工程的主控项目。
各分部、分项工程和检验批检测的主控项目,均应符合现行国家标准《建筑地基基础工程施工质量验收规范》GB 50202、《混凝土结构工程施工质量验收规范》GB 50204、《建筑结构加固工程施工质量验收规范》GB 50550的规定和本规程的要求,并应增加下列质量检测主控项目:
1 移位工程的托换梁底面平整度;
2 移位工程的下轨道平整度;
3 建(构)筑物就位偏差。
7.3 质量验收
7.3 质量验收
条文说明
本节根据移位工程的具体情况,提出了检验批、分项、分部工程的验收要求。
7.3.1 检验批质量合格应符合下列条件:
1 主控项目应合格;
2 一般项目抽样检验应全部符合要求;
3 应有完整的操作依据和质量检验记录。
7.3.2 分项工程质量合格应符合下列条件:
1 分项工程所含检验批质量检测均合格;
2 分项工程所含检验批质量检测记录均完整。
7.3.3 分部工程质量合格应符合下列条件:
1 分部工程所含分项工程质量检测均合格;
2 实体抽样检验合格;
3 应有完整的质量控制资料;
4 观感质量验收应符合要求。
7.3.4 质量不合格时,应按下列情况分别处理:
1 主控项目不满足要求时,必须逐项处理直至满足要求;
2 一般项目不满足要求时,应进行处理,并重新检验;
3 经处理仍不满足要求时,不能验收。
7.3.5 建(构)筑物移位工程竣工验收记录表格宜符合本规程附录C的规定。
附录A建(构)筑物移位工程施工监测记录
附录A 建(构)筑物移位工程施工监测记录
表A.1 沉降监测记录
第 页 共 页

表A.2 倾斜监测记录
第 页 共 页

附录B建(构)筑物移位工程分部工程、分项工程划分
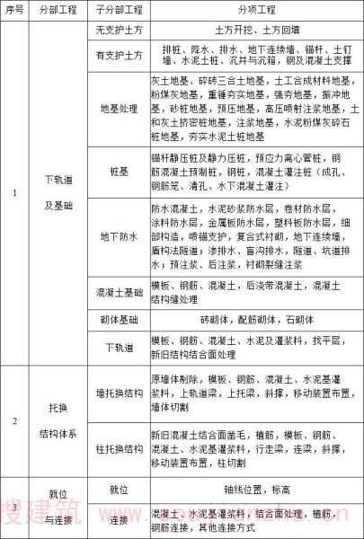
附录B 建(构)筑物移位工程分部工程、分项工程划分
表B 建(构)筑物移位工程分部工程、分项工程划分表

附录C建(构)筑物移位工程竣工验收记录
附录C 建(构)筑物移位工程竣工验收记录
表C 移位工程竣工验收记录

本规程用词说明
本规程用词说明
1 为便于在执行本规程条文时区别对待,对要求严格程度不同的用词说明如下:
1)表示很严格,非这样做不可的用词:
正面词采用“必须”,反面词采用“严禁”;
2)表示严格,在正常情况下均应这样做的用词:
正面词采用“应”,反面词采用“不应”或“不得”;
3)表示允许稍有选择,在条件许可时首先应这样做的用词:
正面词采用“宜”,反面词采用“不宜”;
4)表示有选择,在一定条件下可以这样做的,采用“可”。
2 条文中指明应按其他有关标准执行的写法为:“应符合……的规定”或“应按……执行”。
引用标准名录
引用标准名录
1 《建筑地基基础设计规范》GB 50007
2 《建筑结构荷载规范》GB 50009
3 《混凝土结构设计规范》GB 50010
4 《建筑抗震设计规范》GB 50011
5 《建筑抗震鉴定标准》GB 50023
6 《工业建筑可靠性鉴定标准》GB 50144
7 《建筑地基基础工程施工质量验收规范》GB 50202
8 《混凝土结构工程施工质量验收规范》GB 50204
9 《民用建筑可靠性鉴定标准》GB 50292
10 《建筑工程施工质量验收统一标准》GB 50300
11 《建筑结构加固工程施工质量验收规范》GB 50550
