Appearance
《湿陷性黄土地区建筑基坑工程安全技术规程[附条文说明] 》JGJ 167-2009
🗓️ 住房和城乡建设部 实施时间:2009-07-01
前言
中华人民共和国行业标准
湿陷性黄土地区建筑基坑工程安全技术规程
Technical specifications for safe retaining and protection of building foundation
excavation engineering in collapsible loess regions
JGJ 167-2009
J 859-2009
批准部门:中华人民共和国住房和城乡建设部
施行日期:2009年7月1日
中华人民共和国住房和城乡建设部公告
第242号
关于发布行业标准《湿陷性黄土地区建筑基坑工程安全技术规程》的公告
现批准《湿陷性黄土地区建筑基坑工程安全技术规程》为行业标准,编号为JGJ 167-2009,自2009年7月1日起实施。其中,第3.1.5、5.1.4、5.2.5、13.2.4条为强制性条文,必须严格执行。
本规程由我部标准定额研究所组织中国建筑工业出版社出版发行。
中华人民共和国住房和城乡建设部
2009年3月15日
前 言
根据原建设部《关于印发<2007年工程建设标准规范制订、修订计划(第一批)>的通知》(建标[2007]125号)的要求,规程编制组在深入调查研究,认真总结国内外科研成果和大量实践经验,并在广泛征求意见的基础上,制定了本规程。
本规程的主要技术内容是:1.总则;2.术语和符号;3.基本规定;4.基坑工程勘察;5.坡率法;6.土钉墙;7.水泥土墙;8.排桩;9.降水与土方工程;10.基槽工程;11.环境保护与监测;12.基坑工程验收;13.基坑工程的安全使用与维护以及相关附录。
本规程以黑体字标志的条文为强制性条文,必须严格执行。
本规程由住房和城乡建设部负责管理和对强制性条文的解释,由陕西省建设工程质量安全监督总站负责具体技术内容的解释。
本规程主编单位:陕西省建设工程质量安全监督总站(地址:西安市龙首北路西段7号航天新都5楼;邮政编码:710015)
本规程参编单位:中国有色金属工业西安勘察设计研究院
西北综合勘察设计研究院
中国有色金属工业西安岩土工程公司
陕西工程勘察研究院
甘肃省地基基础有限责任公司
陕西地质工程总公司
西安市勘察测绘院
机械工业勘察设计研究院
西北有色勘测工程公司
山西省勘察设计研究院
陕西三秦工程技术质量咨询有限责任公司
信息产业部电子综合勘察研究院
本规程主要起草人:姚建强 朱沈阳 李三红 万增亭 王俊川 田树玉 边尔伦 魏乐军 任澍华 吴小梅 吴群昌 李玉林 徐张建 邱祖全 柳宗仁 赵晓峰 原永智 杨宝山 蔡金选 朱金生 夏季 丁守宽 任占厚 赵瑞青 杨震 李西海 王宝峰 王军 夏杰 杨宏昌
1 总则
1 总 则
1.0.1 为保证湿陷性黄土地区建筑基坑工程在各环节中做到安全适用、技术先进、经济合理和保护环境,制定本规程。
条文说明
1.0.1 20世纪80年代以来,我国城市建设迅猛发展,基坑支护的重要性逐渐被人们所认识,支护结构设计、施工技术水平也随着工程经验的积累而提高。本规程在确保基坑边坡稳定的条件下,总结已有经验,力求使支护结构设计与施工达到安全与经济的合理平衡。
1.0.2 本规程适用于湿陷性黄土地区建筑基坑工程的勘察、设计、施工、检测、监测的技术安全及管理。
条文说明
1.0.2
本规程所依据的工程经验来自湿陷性黄土地区的特点,在遇到特殊地质条件时应按当地经验应用。
1.0.3 基坑工程应综合考虑基坑及其周边一定范围内的工程地质与水文地质条件、开挖深度、周边环境、基坑重要性、受水浸湿的可能性、施工条件、支护结构使用期限等因素,并应结合工程经验,做到精心设计、合理布局、严格施工、有效监管。
条文说明
1.0.3 基坑支护结构设计与基坑周边条件,尤其是与支护结构的侧压力密切相关,而决定侧压力的大小和变化却与土层性质及与本条所述各种因素有关。在设计中应充分考虑基坑所处环境条件、基坑施工及使用时间的影响。 基坑工程的设计、施工和监测宜由同一个单位完成,是为了加强质量安全工作管理的衔接性及连续性,增强责任感,同时亦有利于动态设计、信息法施工的有效运转,避免工作中相互扯皮、责任不清的情况出现。
1.0.4 湿陷性黄土地区建筑基坑工程除应符合本规程的规定外,尚应符合国家现行有关标准的规定。
条文说明
1.0.4 基坑支护工程是岩土工程的一部分,与其他如桩基工程、地基处理工程等相关,本规程仅对湿陷性黄土地区建筑基坑支护工程设计、施工、检测和监测、验收、安全使用与维护方面具有独立性的部分作了规定,而在其他标准规范中已有的条文不再重复。如桩基施工可按《建筑桩基技术规范》JGJ 94-2008执行,均匀配筋圆形混凝土桩截面受弯承载力可按《混凝土结构设计规范》GB 50010-2002执行等。
2 术语和符号
2.1 术语
2 术语和符号
2.1 术 语
2.1.1 湿陷性黄土 collapsible loess
在一定压力的作用下受水浸湿时,土的结构迅速破坏,并产生显著附加下沉的黄土。
2.1.2 建筑基坑 building foundation pit
为进行建筑物(包括构筑物)基础与地下室施工所开挖的地面以下空间,包括基槽。
2.1.3 基坑侧壁 foundation pit wall
构成基坑围体的某一侧面。
2.1.4 基坑周边环境 surroundings foundation pit
基坑开挖影响范围内包括既有建(构)筑物、道路、地下设施、地下管线、岩土体及地下水体等的统称。
2.1.5 基坑支护 retaining and protecting for foundation excavation
为保证地下结构施工及基坑周边环境的安全,对基坑侧壁及周边环境釆用的支挡、加固与保护措施。
2.1.6 坡率法 slope ratio method
通过选择合理的边坡坡度进行放坡,依靠土体自身强度保持基坑侧壁稳定的无支护基坑开挖施工方法。
2.1.7 土钉墙 soil-nailed wall
采用土钉加固的基坑侧壁土体与护面等组成的支护结构。
2.1.8 水泥土墙 cement-soil wall
由水泥土桩相互搭接形成的格栅状、壁状等形式的重力式支护与挡水结构。
2.1.9 排桩 soldier piles
以某种桩型按队列式布置组成的基坑支护结构。
2.1.10 土层锚杆 ground anchor
由设置于钻孔内,端部伸入稳定土层中的钢筋或钢绞线与孔内注浆体组成的受拉杆体。
2.1.11 冠梁 top beam
设置在支护结构顶部的钢筋混凝土连梁或钢质连梁。
2.1.12 腰梁 waist beam
设置在支护结构顶部以下,传递支护结构、锚杆或内支撑支点力的钢筋混凝土梁或钢梁。
2.1.13 支点 bearing point
锚杆或支撑体系对支护结构的水平约束点。
2.1.14 支点刚度系数 stiffness of fulcrum bearing
锚杆或支撑体系对支护结构的水平向反作用力与其相应位移的比值。
2.1.15 嵌固深度 embedded depth
桩墙结构在基坑开挖底面以下的埋置深度。
2.1.16 截水帷幕 cut-off curtain
用于阻截或减少基坑周围及底部地下水渗入基坑而采用的连续止水体。
2.1.17 防护范围 area of protection
基坑周边防护距离以内的区域。
2.1.18 信息施工法 information feed back construction method
根据施工现场的地质情况和监测数据,对地质结论、设计参数进行验证,对施工安全性进行判断并及时修正施工方案的施工方法。
2.1.19 动态设计法 information feed back design method
根据施工勘察和信息施工法反馈的资料,对地质结论、设计参数及设计方案进行再验证。如确认原设计条件有较大变化,及时补充、修改原设计的设计方法。
2.1.20 基坑工程监测 monitoring for foundation excavation
在基坑开挖及地下工程施工过程中,对基坑侧壁和支护结构的内力、变形、周围环境条件的变化等进行系统的观测和分析,并将监测结果及时反馈,以指导设计和施工的工作。
2.1.21 安全设施 safety device
为保护人、机械的安全,在基坑工程中设置的护栏、标志、防电等设施的总称。
2.2 符号
2.2 符 号
2.2.1 抗力和材料性能
A s ——土钉中钢筋截面面积;
c k ——土的黏聚力标准值;
e——土的孔隙比;
e pk ——被动土压力标准值;
f ck 、f c ——混凝土轴心抗压强度标准值、设计值;
f cu28 ——养护28d的水泥土立方体抗压强度标准值;
f py 、f ' py ——预应力钢筋的抗拉、抗压强度设计值;
f y 、f ' y ——普通钢筋的抗拉、抗压强度设计值;
f yk 、f pyk ——普通钢筋、预应力钢筋抗拉强度标准值;
k——土的渗透系数;
K p ——被动土压力系数;
k s 一一基坑开挖面以下土体弹簧系数;
K T ——支点刚度系数(弹簧系数);
m——地基土水平抗力系数的比例系数;
R——结构构件抗力的设计值;
R t ——锚杆(土钉)抗拔承载力特征值;
S——荷载效应基本组合的设计值;
S k ——荷载效应的标准组合值;
ω——土的天然含水量;
γ——土的重力密度(简称土的重度);
γ cs ——水泥土墙的平均重度;
φk ——土的内摩擦角标准值。
2.2.2 作用和作用效应
e ak ——水平荷载标准值;
K 0 ——静止土压力系数;
K a ——主动土压力系数;
M——弯矩设计值;
M k ——弯矩标准值;
T d ——锚杆抗拔力设计值;
T hk ——支点力标准值;
T k ——土钉受拉荷载标准值;
V——剪力设计值;
V k ——剪力标准值。
2.2.3 几何参数
A——桩(墙)身截面面积;
b——墙身厚度;
d——桩身设计直径;
h——基坑开挖深度;
h d 一一支护结构嵌固深度设计值;
Sa ——排桩中心距。
2.2.4 计算系数
K——安全系数;
γ 0 ——重要性系数。
3 基本规定
3.1 设计原则
3 基本规定
3.1 设计原则
3.1.1 本规程所列各种支护结构,除特殊说明外,均应按正常使用一年的临时性结构进行设计,并应保证安全;永久性基坑工程设计使用年限不应低于受其影响的邻近建(构)筑物的使用年限。
条文说明
3.1.1 支护结构多为维护基坑安全开挖和地下基础及结构部分正常施工而采用的临时性构筑物,据以往正常情况施工经验,一般深基坑工程需6~12月,才能完成回填,至少要经过一个雨季,而雨季对深基坑安全影响甚大,故本条规定按保证安全和正常使用一年期限考虑支护结构设计有效期限;而永久性基坑工程设计有效使用期限应与被保护建(构)筑物使用年限相同,并依具体情况而有所区别。
3.1.2 基坑工程设计可分为下列两类极限状态:
1 承载能力极限状态:对应于支护结构达到承载力破坏,锚固或支挡系统失效或基坑侧壁失稳;
2 正常使用极限状态:对应于支护结构和基坑边坡变形达到结构本身或保护建(构)筑物的正常使用限值或影响其耐久性能。
条文说明
3.1.2 为保证支护结构耐久性和防腐性达到正常使用极限状态的功能要求,支护结构钢筋混凝土构件的构造和抗裂应按现行有关规定执行。锚杆是承受较高拉应力的构件,其锚固砂浆的裂缝开展较大,计算一般难以满足规范要求,设计中应采取严格的防腐构造措施,以保证锚杆的耐久性。
3.1.3 基坑工程设计采用的荷载效应最不利组合和与之相应的抗力限值应符合下列规定:
1 按地基承载力确定支护结构立柱(肋柱或桩)和挡墙的基础底面积及其埋深时,荷载效应组合应采用正常使用极限状态的标准组合,相应的抗力应采用地基承载力特征值;
2 计算基坑侧壁与支护结构的稳定性和锚杆等锚固体与土层的锚固长度时,荷载效应组合应釆用承载能力极限状态的基本组合,但其荷载分项系数均取1.0;也可对由永久荷载效应控制的基本组合釆用简化规则,荷载效应基本组合的设计值(S)应按下式确定:
S=1.35S k ≤R (3.1.3)
式中 R——结构构件抗力的设计值;
S k ——荷载效应的标准组合值。
3 在确定锚杆、土钉、支护结构立柱、挡板、挡墙截面尺寸、内力、配筋和验算材料强度时,荷载效应组合应采用承载能力极限状态的基本组合,并应釆用相应的分项系数,支护结构重要性系数γ 0 应按相关规定釆用;
4 计算锚杆变形和支护结构水平位移与垂直位移时,荷载效应组合应釆用正常使用极限状态的准永久组合,可不计入地震作用。
条文说明
3.1.3 为与现行国家标准《建筑地基基础设计规范》GB 50007-2002和《建筑边坡工程技术规范》GB 50330-2002基本精神同步,按基坑工程边坡受力特点,考虑以下荷载组合:
1 涉及地基承载力和锚固体计算时釆用地基承载力特征值,荷载效应采用正常使用极限状态的标准组合;
2、3 按支护结构承载力极限状态设计时,荷载效应组合应为承载能力极限状态基本组合;
4 进行基坑边坡变形验算时,仅考虑荷载的长期组合,即正常使用极限状态的准永久组合,不考虑偶然荷载作用。
3.1.4 根据基坑工程的开挖深度、地下历史文物等与基坑侧壁的相对距离比、基坑周边环境条件和坑壁土受水浸湿可能性等,按破坏后果的严重性依据表3.1.4可将基坑侧壁分为3个安全等级。支护结构设计中应根据不同的安全等级选用下列相应的重要性系数:


1 一级:破坏后果很严重,γ 0 =1.10;
2 二级:破坏后果严重,γ 0 =1.00;
3 三级:破坏后果不严重,γ 0 =0.90。
有特殊要求的基坑工程可依据具体情况适当提高重要性系数。对永久性基坑工程,重要性系数γ 0 应提高0.10。
条文说明
3.1.4 根据黄土地区基坑工程的重要性、工程规模、所处环境及坑壁黄土受水浸湿可能性,按其失效可能产生后果的严重性,分为三级。 黄土地区习惯上将开挖深度超过5m的基坑列为深基坑,考虑近年深基坑工程数量日益增多,甘肃省基坑工程技术规程已施行多年,按深度划分:h>12m为复杂工程;h≤6m为简单工程,本规程以此深度作为分级依据之一。 分级同时考虑了环境条件和水文地质、工程地质条件,且将环境条件列为主要考虑要素,主要是由于深基坑多处于大、中城市,黄土地区为中华民族发源地,古建筑及历史文物较多,且城市中地下管线分布密集,对变形敏感,一旦功能受损,影响较大。再者,考虑黄土基坑受水浸湿后,坑侧坡体与基坑1倍等深范围内变形较大,极易开裂或坍塌,因而需严加保护。而1倍等深范围以外的建(构)筑物则受此影响相对较小,因而采用了相对距离比α的概念。并在此条件下,依受水浸湿影响、工程降水影响、坑壁土土质影响,将坑壁边坡分为3类,进行区别对待,体现了可靠性和经济合理性的统一。
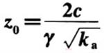
3.1.5 对安全等级为一级且易于受水浸湿的坑壁以及永久性坑壁,设计中应采用天然状态下的土性参数进行稳定和变形计算,并应釆用饱和状态(Sr =85%)条件下的参数进行校核;校核时其安全系数不应小于1.05。
条文说明
3.1.5 黄土地区基坑事故一般都和水的浸入有关,对于一级基坑事故的危害性是严重的,当其受水浸湿的几率比较高时,一定要保证其浸水时的安全性;永久性基坑在长期使用过程中有受水浸湿的可能性,所以应对这两类基坑坑壁进行浸水条件下的校核;由于浸水只是一种可能,现场浸水情况也不会像室内试验那样完全彻底,同时考虑到经济性问题,建议校核时釆用较低的安全度。在进行这种校核时,可釆用较低的重要性系数和安全系数。
3.1.6 基坑支护结构设计时应进行下列计算和验算:
1 支护结构的承载力计算:桩、面板、挡墙及其基础的抗压、抗弯、抗剪、抗冲切承载力和局部受压承载力计算,锚杆、土钉杆体的抗拉承载力计算等;
2 锚杆及土钉锚固体的抗拔承载力,桩的承载力和挡墙基础的地基承载力;
3 支护结构整体和局部稳定性;
4 对变形有控制要求的基坑工程,应结合当地工程经验进行变形验算,同时应采取有效的综合措施保证基坑边坡和邻近建(构)筑物,地下管线的变形应满足安全使用要求;
5 地下水控制计算和验算;
6 对施工期间可能出现的不利工况进行验算。
条文说明
3.1.6 对应承载能力极限状态应进行支护结构承载能力和基坑土体可能出现破坏的计算和验算,而正常使用极限状态的计算主要是对结构和土体的变形计算。对一级边坡的变形控制,按第3.1.7条执行或依当地工程经验和工程类比法进行,并在基坑工程施工和监测中釆用控制性措施解决。
3.1.7 基坑支护结构设计应考虑结构变形、地下水位升降对周边环境变形的影响,并应符合下列规定:
1 对于安全等级为一级和周边环境变形有限定要求的二级建筑基坑侧壁,应根据周边环境重要性、对变形的适应能力及岩土工程性质等因素确定支护结构变形限值,最大变形限值应符合设计要求。当设计无要求时,最大水平位移限值可按表3.1.7确定。

2 降低地下水对相邻建(构)筑物产生的沉降量允许值,可釆用现行国家标准《建筑地基基础设计规范》GB 50007规定的建筑物地基变形允许值。
3 当建筑基坑邻近重要管线或支护结构用作永久性结构时,其安全使用水平变形和竖向变形应按特殊要求进行控制。
条文说明
3.1.7 国内各地区建筑基坑支护结构位移允许或控制值,见表1~9。 1 支护结构水平位移限值主要针对一级基坑和二级基坑。限值釆用是为使支护结构可正常使用且不对周边环境和安全造成严重影响。黄土基坑的破坏和失稳具有突发性,因而给定一个限值,对支护结构顶端最大位移进行设计控制是必要的。表3.1.7中数据主要依西安地区经验,并参考相关省、市地方标准确定。 1)上海市标准《基坑工程设计规程》DBJ 08-61-97中相关规定: 
2)《深圳地区建筑深基坑支护技术规范》SJG 05-96中相关规定: 
3)《建筑基坑工程技术规范》YB 9258-97中相关规定: 
4)《广州地区建筑基坑支护技术规定》GJB 02-98中相关规定: 
5)孙家乐等(1996)针对北京地区提出的水平位移及平均变形速率控制值: 
6)《武汉地区深基坑工程技术指南》WBJ1-1-7-95中规定: 
7)北京市标准《建筑基坑支护技术规程》DB 11/489-2007中规定: 
2 人工降水对基坑相邻建(构)筑物竖向变形影响不可忽视,应满足相邻建(构)筑物地基变形允许值。 
3 各类地下管线对变形的承受能力因管线的新旧、埋设情况、材料结构、管节长度和接头构造不同而相差甚远,必须事先调查清楚。接头是管线最易受损的部位,可以将管接头对差异沉降产生相对转角的承受能力作为设计和监控的依据。对难以查清的煤气管、上水管及重要通信电缆管,可按相对转角1/100或由这些管线的管理单位提供数据,作为设计和监控标准。 重要地下管线对变形要求严格,如天然气管线要求变形不超过1cm,故管线变形应按行业规定特殊要求对待。 
3.1.8 基坑工程设计应具备下列资料:
1 满足基坑工程设计及施工要求的岩土工程勘察报告;
2 用地红线范围图,建(构)筑物总平面图,地下结构平面图、剖面图,地基处理和基础平面布置及其结构图,基础埋深等;
3 临近已有建(构)筑物、道路、地下管线及设施的类型、分布情况、结构形式及质量状况,基础形式、埋深、地基处理情况、重要性及其现状等;
4 基坑周边地面可能的堆载及大型机械车辆运行情况,施工现场用水及排水量大的建(构)筑物分布情况;
5 当地基坑工程经验及施工能力;
6 基坑周围地面排水情况,地面雨水、污水、上下水管线排入或渗入基坑坡体的可能性及其管理控制资料。
条文说明
3.1.8 基坑工程设计应具备的资料: 1 基坑支护结构的设计与施工首先要认真阅读和分析岩土工程勘察报告,了解基坑周边土层的分布、构成、物理力学性质、地下水条件及土的渗透性能等,以便选择合理的支护结构体系并进行设计计算。这里要强调说明的是:目前一般针对建筑场地和地基勘察而完成的岩土工程勘察报告,并不能完全满足基坑支护设计需求,尤其是对一级基坑工程,一般勘察报告提供的工程地质剖面和各项土工参数不能完全满足设计要求。因而强调以满足基坑工程设计及施工需要为前提,必要时可由支护设计方提出,进行专门的基坑工程勘察。 2 取得用地界线、建筑总平面、地下结构平面、剖面图和地基处理、基础形式及埋深等参数,主要是考虑在满足基础施工可能的前提条件下,尽量减小基坑土方开挖范围和支护工程量,尽可能做到对周边环境的保护。 3 邻近建筑和地下设施及结构质量、基坑周边已有道路、地下管线等情况,主要依靠业主提供或协调,进行现场调查取得。经验证明在城区开挖深基坑时,周边关系较复杂,而且地下管线(包括人防地毯等)属多个部门管理,仅靠业主提供往往不够及时,也不尽能满足设计要求,且提供的成果往往与实际情况并不完全符合,因而强调设计应重视现场调查和实地了解情况,据实设计。 4 基坑工程应考虑施工荷载(堆料、设备)及可能布置的机械车辆运行路线,应考虑上部施工塔吊安装位置及工地临时建筑位置与基坑的距离,尤其是工地大量用水建筑(食堂、厕所、洗车台等)与基坑的安全距离,并采用切实措施保证用水不渗入基坑周边土体。 5 当地基坑工程经验及施工能力对支护设计至关重要,尤其是在缺乏工程经验的地区进行支护设计时,更要注意了解、收集当地已有的经验和教训,据此按工程类比法指导设计。 6 此条用于判定基坑在使用期间受水浸湿的可能性。黄土由于其特殊性,遇水湿陷、软化,强度迅速降低且基坑侧壁土体重量迅速增加,十分不利,因而对基坑周围地面和地下管线排水渗入或排入基坑坡体的可能性应取得可靠资料。黄土基坑发生过的工程事故多与水浸入有关,因而设计对浸水可能性的判定和相应预防措施的釆用,尤为重要。
3.1.9 基坑工程不同支护体系的计算模式应与所采用的坑壁土体土性指标、土工试验方法以及设计安全系数相适应。
条文说明
3.1.9 考虑黄土地区目前基坑工程设计的现状,土体作用于支护结构上的侧压力计算,釆用朗肯土压力理论,对地下水位以下土体计算侧压力时,砂土和粉土的渗透性较好,且土的孔隙中有重力水,可采用水土分算原则,即分别计算土压力和水压力,二者之和即为总侧压力。黏土、粉质黏土渗透性差,以土粒和孔隙水共同组成的土体的饱和重度计算土的侧压力。黄土具大孔隙结构,垂向渗透性能好,黄土中有重力水,但以竖向运移为主,结合长期使用习惯,按水土合算原则进行。 采用土的抗剪强度参数应与土压力计算模式相配套,采用水土分算时,理论上应采用三轴固结不排水(CU)试验中有效应力抗剪强度指标黏聚力c'和内摩擦角
或直剪(固结慢剪)的峰值强度指标,并采用土的有效重度;采用水土合算时,理论上应采用三轴固结不排水剪切(CU)的总应力强度指标c和
或直剪(固结快剪)试验指标,并采用土的饱和重度。但是考虑实际应用中,岩土工程勘察报告提供c'和
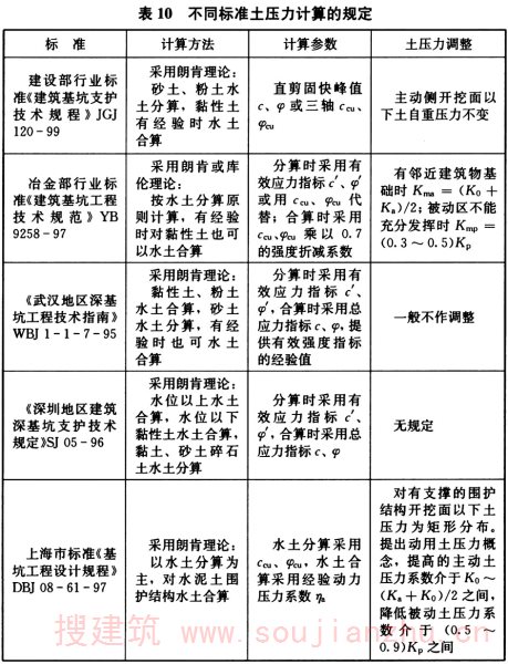
存在一定困难。另外考虑到支护设计软件按建设部行业标准编制,这些软件在黄土地区应用已较为广泛。不同标准土压力计算的规定见表10。


3.1.10 基坑工程设计应包括下列内容:
1 支护体系的方案技术经济比较和选型;
2 支护结构的承载力、稳定和变形计算;
3 基坑内外土体稳定性验算;
4 基坑降水或截水帷幕设计以及围护墙的抗渗设计;
5 基坑开挖与地下水变化引起的基坑内外土体的变形及其对工程本身基础桩安全、临近建筑物和周边环境安全的影响;
6 基坑开挖施工方法、顺序及与基坑工程安全使用相关的检测、监测内容和要求;
7 基坑工程设计支护结构的安全有效期限;
8 支护结构的变形限值及报警值。
条文说明
3.1.10 基坑支护结构设计应从稳定、承载力、变形三个方面进行验算: 1 稳定:指基坑周围土体的稳定性,不发生土体滑动破坏,不因渗流影响造成流土、管涌以及支护结构失稳; 2 承载力:支护结构的承载力应满足构件承载力设计要求; 3 变形:因基坑开挖造成的土层移动及地下水位升降变化引起的周围变形,不得超过基坑周边建筑物、地下设施的允许变形值,不得影响基坑工程基桩安全或地下结构正常施工。 黄土地区深基坑施工一般多与基坑人工降水同步实施,多采用坑外降水。坑外降水可减少支护结构主动侧水压力,同时由于土中水的排出,饱和黄土的力学性状发生明显改善,但坑外降水,由于降水漏斗影响范围较大,在基坑周围相当于5倍降水深度的范围内有建筑物和地下管线时,应慎重对待。必要时应采取隔水或回灌措施,控制有害沉降发生。基坑工程设计文件应包括降水要求,明确降水措施、降水深度、降水时间等。降水设备的选型和成井工艺,通常由施工单位依地质条件、基坑条件及开挖过程,在施工组织设计中进行深化和明确。 基坑工程施工过程中的监测应包括对支护结构和周边环境的监测,随着基坑开挖,对支护结构系统内力、变形进行测试,掌握其工作性能和状态。对影响区内建(构)筑物和地下管线变形进行观测,了解基坑降水和开挖过程对其影响程度,对基坑工程施工进行预警和安全性评价。支护结构变形报警值通常以0.8倍的变形限值考虑。
3.1.11 基坑工程设计应考虑下列荷载:
1 土压力、水压力;
2 一般地面超载;
3 影响范围内建筑物荷载;
4 施工荷载及场地内运输时车辆所产生的荷载;
5 永久性支护结构或支护结构作为主体结构一部分时应考虑地震作用。
条文说明
3.1.11 基坑工程设计考虑的主要作用荷载有: 1 土压力、水压力是支护结构设计的主要荷载,其取值大小及合理与否,对支护结构内力和变形计算影响显著。目前国内主要还是应用朗肯公式计算。 2 一般地面超载:指坑边临时荷载,如施工器材、机具等,一般可根据场地容纳情况按10~20kN/m2考虑,场地宽阔时取低值,场地狭窄时取高值。 3 影响区范围内建(构)筑物荷载:对影响区范围内建(构)筑物的荷载,可依基础形式、埋深条件及临坑建筑立面情况进行简化,按集中荷载、条形荷载或均布荷载考虑。 4 施工荷载及可能有场地内运输车辆往返产生的荷载:施工荷载指坑边用作施工堆料场地或其他施工用途所产生的荷载,超过一般地面荷载时,应据实计算。基坑施工过程中由于土方开挖及施工进料,需要场内车辆通行或相邻有道路通行,应根据车辆荷载大小、行驶密度及与坑边距离等综合考虑。地面超载及车辆行驶等动荷载往往引起支护结构变形增大,有的甚至使支护结构长期承载力降低,应引起重视。邻近基础施工:在黄土地区深基坑如进行人工降水,对相邻地块基坑工程总体而言是有利的,但对相邻地块土体支护,不宜同时进行,或只需进行一次,这要结合实际情况分析确定。 5 当支护结构兼用作主体结构永久构件时,如逆作法施工的支撑作为主体结构的地下室梁板、柱、内墙等,在内力计算时,除了计算基坑施工时的内力外,还应计算永久使用时的内力,在地震设防区,还应考虑地震作用力。
3.1.12 基坑土体的强度计算指标宜根据基坑降水情况、坑内地基处理加固方法、工程类型和桩的分布形式,并结合工程经验进行适当调整。
条文说明
3.1.12 黄土地区深基坑支护工程与人工降水同时实施时,因有土方开挖要求,降水应先期进行。黄土以垂向渗透为主,降水实施后,原基坑侧及坑底的饱和黄土在降水期间,变为非饱和黄土,土的力学性能会有一定改善;深基坑地基处理采用桩基础或复合地基增强体后,被动区的土体力学强度有明显提高,因而应结合工程经验,依地基加固桩的类型、密集程度和分布位置、形式,适当提高土的力学性能指标。黄土的强度指标大小与土的干密度(密实程度)和含水量(物理状态)关系密切,当干密度为确定值时,随含水量增大(液性指数增加),c、
值减小,尤以黏聚力减少较多。而在基坑工程中,采用基坑排水措施时,情况则恰恰相反,土的强度指标随土中含水量减小而增大,并以黏聚力恢复提高为主。不同情况下的抗剪强度见表11~表13。 


值得指出的是,黄土地区基坑坍塌工程事故大多与坑壁土体浸水增湿密切相关,按正常状态计算的深基坑,往往由于局部坑壁浸水增湿,土体重度增大而强度大幅降低,酿成坍塌或塌滑事故,对此类情况,设计应给予足够重视,并依基坑重要性等级进行综合考虑设防,尤其应做好坑外地表排水,杜绝水渗入和浸泡坡体,酿成工程事故。
3.1.13 基坑支护结构形式应依据场地工程地质与水文地质条件、场地湿陷类型及地基湿陷等级、开挖深度、周边环境、当地施工条件及施工经验等选用。同一基坑可采用一种支护结构形式,也可采用几种支护结构形式或组合,同一坡体水平向宜采用相同的支护形式。湿陷性黄土地区常用的支护结构形式可按表3.1.13选用。

条文说明
3.1.13 支护结构的选型是进行技术经济条件综合比较分析的结果。合理的支护结构选型不仅是对整个基坑,而且是针对同一基坑的不同边坡侧壁而言的。因为基坑支护一般都是临时性的,少则半年,多则一年,半永久性和永久性支护较少,相对而言,其经济合理性则成为基坑工程设计的决定因素。鉴于此,细划基坑支护坡体,按坡体的不同地质条件、外荷条件和环境条件等,考虑选用合理结构形式,显得尤为重要。这里强调同一基坑侧壁坡体应注意釆用不同形式进行上下、左右平面组合时的变形协调,以免在其结合部位由于变形差异,形成局部突变,留下工程隐患。
3.2 施工要求
3.2 施工要求
3.2.1 安全等级为一级的基坑工程设计,应采用动态设计法及信息施工法。
条文说明
3.2.1 采用动态设计和信息施工法,是基坑工程支护设计和施工的基本原则,由于基坑工程的复杂性和不可预见性,当土性参数难以准确测定,设计理论和方法带有经验性和类比性时,根据施工中反馈信息和监控资料完善设计,是客观求实、准确安全的设计方法,可以达到以下效果:
1 避免采用土的基本数据失误;
2 可依施工中真实情况,对原设计进行校核、补充、完善;
3 变形监测和现场宏观监控资料是减少风险,加强质量和安全管理的重要依据,利于进行警戒、风险评估和采取应急措施;
4 有利于进行工程经验积累,总结和推进基坑工程技术发展。
3.2.2 基坑工程施工前应编制专项施工方案,主要内容应包括:
1 支护结构具体施工方案和部署;
2 基坑排水、降水方案与支护施工的交叉及实施,截水帷幕施工的布置;
3 支护施工对土方开挖的具体要求及控制要素;
4 支护施工过程中的安全及质量、进度保证措施;
5 支护施工过程基坑安全监测、检测方案及预警措施;
6 防止坑壁受水浸湿的具体措施;
7 安全应急预案。
条文说明
3.2.2 本条强调基坑工程施工前应具备的基本资料,强调了针对不同类型、不同等级的基坑工程应制订适应性良好、较为周密和完备的施工组织设计。基坑工程的最大风险往往不是在结构体施工完成后,而是在支护工程施工过程中。据实测资料,基坑工程边坡土体变形和应力最高时段多出现在基坑工程尚未最后完成时。实践中,也不乏由于工程地质、水文地质条件的变化,或由于土方开挖深度过大、局部支护及监测措施未能及时到位、预警措施不力而导致支护结构尚未能够发挥作用便失效,使支护工程功亏一篑的实例,因而强调了施工过程对支护结构设计实现中质量、安全的要点。
3.2.3 基坑工程专项施工方案应经单位技术负责人审批,项目总监理工程师认可后方可实施。
条文说明
3.2.3 按照有关规定,对达到一定规模的基坑支护与降水工程、土方开挖应进行专项设计,编制专项施工方案,并附具安全验算结果。因基坑工程是一项专业性很强、技术难度较大、牵涉面较广的系统工程,设计工作必须由具备相应资质和专业能力较强的单位承担,以保证基坑工程设计方案的合理与安全。但当基坑开挖深度较小、自然地下水位低于基坑底面、场地开阔、周边条件简单、能够按照坡率法的要求进行自然放坡时,基坑工程相对比较简单,可以按照习惯做法,由上部结构施工单位依据勘察设计单位提出的建议措施编制施工方案,经施工单位技术负责人、总监理工程师签字后予以实施。
3.2.4 基坑工程施工应按照专项施工方案中所要求的安全技术和措施执行。对参与施工的作业人员应进行专项安全教育,未参加安全教育的人员不得从事现场作业生产。
3.3 水平荷载
3.3 水平荷载
3.3.1 作用于支护结构的水平荷载应包括土压力、水压力以及邻近建筑和地面荷载引起的附加土压力。
3.3.2 当支护结构位于地下水位以下时,作用在支护结构上的土压力和水压力,对砂土、碎石土应按水土分算方法计算,对黏性土和粉土可按水土合算方法计算。
条文说明
3.3.2 水土分算或水土合算,主要是考虑土的渗透性影响,使作用于支护结构上的水平荷载尽量接近实际,并考虑了目前国内使用习惯。
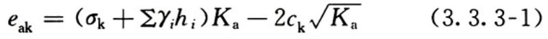
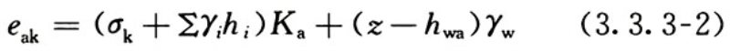
3.3.3 支护结构上的水平荷载应按当地经验确定。当无经验时土压力宜按朗肯土压力理论计算。当按朗肯土压力计算时,作用在支护结构上任意点的水平荷载标准值(e ak )可按下列规定计算(见图3.3.3):

1 对于黏性土、粉土和位于地下水位以上的砂土、碎石土:

2 对于地下水位以下的砂土、碎石土:

式中 K a ——计算点土层的主动土压力系数,可按本规程第3.3.4条规定计算;
σ k ——支护结构外侧附加荷载产生的作用于深度z处的附加竖向应力标准值,可按本规程第3.3.5条规定计算;
h i ——计算点以上第i层土的厚度(m);
γ i ——计算点以上第i层土的重度(kN/m 3 ):水位以上釆用天然重度;水位以下,对于黏性土、粉土釆用饱和重度,对于砂土及碎石土采用浮重度;
c k ——计算点土层的黏聚力标准值(kPa);
z——计算点深度(m);
h wa ——基坑外侧水位埋深(m);
γ w ——水的重度(kN/m 3 )。
条文说明
3.3.3 朗肯土压力理论应用普遍,假设条件墙背直立光滑,土体表面水平,与基坑工程实际较接近。一般认为,朗肯公式计算主动土压力偏大,被动土压力偏小,这对基坑工程安全是有利的。实际主动土压力和被动土压力都是极限平衡状态下的土压力,并不完全符合实际,发挥土压力大小与墙体变位大小有关,表14给出了国外有关规范和手册达到极限土压力所需的墙体变位。
3.3.4 计算点土层的主动土压力系数(K a )应按下式计算:

式中 K a ——土层的主动土压力系数;

——计算点土层的内摩擦角标准值(°)。
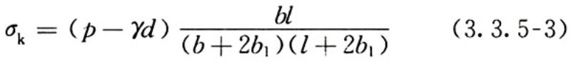
3.3.5 支护结构外侧地面荷载、建筑物荷载等产生的竖向附加应力值(σ k )可按下列规定计算:
1 当支护结构外侧地面考虑施工材料、施工机具堆放、道路行车等荷载时,宜按满布的均布荷载计算,计算点深度处的附加竖向应力标准值(σ k )可按下式计算(见图3.3.5-1):
σ k =q 0 (3.3.5-1)
式中 q 0 ——均布荷载(kPa)。

2 距支护结构距离为b 1 处,在与支护结构走向平行方向作用有宽度为b的条形基础荷载时,基坑外侧CD范围内计算深度处的附加竖向应力标准值(σ k )可按下式计算(见图3.3.5-2):

式中 
——基础下基底压力标准值(kPa),当
时,取0;
d——基础埋深(m);
γ——基底以上土的平均重度(kN/m 3 );
b 1 ——距支护结构距离(m)。

3 距支护结构距离为b 1 处有作用宽度为b,长度为1的矩形基础荷载时,基坑外侧CD范围内计算深度处的附加竖向应力标准值(σ k )可按下式计算:

条文说明
3.3.5 本条各款说明如下:
1 当基坑边缘有大面积堆载时,竖向均布压力分布为直线型,不随深度衰减; 
2、3 当基坑外侧有平行基坑边缘方向时的条形(或矩形)荷载时,按简化方法计算作用于支护结构上的附加压力,条形(或矩形)基础下附加应力的扩散角均按45°考虑,即在支护结构上的作用深度等同于附加应力扩散后的作用宽度,荷载按均布考虑。
3.3.6 对严格限制位移的支护结构,水平荷载宜采用静止土压力计算:
e ak =(σ k +Σγ i h i )K 0 (3.3.6)
式中 γ i ——计算点以上第i层土的重度(kN/m 3 );
h i ——计算点以上第i层土的厚度(m);
K 0 ——计算点处的静止土压力系数。
3.3.7 静止土压力系数宜通过试验确定,当无试验条件和经验资料时,对正常固结土可按表3.3.7估算。

条文说明
3.3.6、3.3.7
基坑工程设计中,当受保护建(构)筑物或环境条件,对基坑边坡位移限制很小或不允许有位移发生时,要按静止压力作为侧向压力。静止土压力系数K 0 值随土的类别、状态、土体密实度、固结程度而有所不同,一般宜在工程勘察中通过现场试验或室内试验测定。当无试验条件时,对正常固结土可查表3.3.7采用。实际基坑设计中,依对支护结构变形控制的严格程度,侧向土压力可从静止土压力E 0 变化到主动土压力E a ,应依实际情况进行侧向土压力修正,即按实际情况进行土压力计算(见图1)。

3.4 被动土压力
3.4 被动土压力
3.4.1 基坑内侧作用在支护结构上任意点的被动土压力标准值可按下列规定计算(见图3.4.1):
1 对于黏性土、粉土和地下水位以上的砂土、碎石土:

式中 e pk ——被动土压力标准值(kPa)。
2 对于地下水位以下的砂土、碎石土:

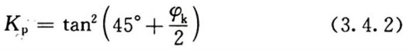
式中 K p ——计算点土层的被动土压力系数,可按本规程第3.4.2条规定计算;
h wp ——基坑内侧地下水位埋深(m)。

3.4.2 计算点土层的被动土压力系数应按下式计算:

3.4.3 当基坑内侧被动区土体经人工降水或加固处理后,土体力学强度指标可根据试验或可靠经验确定。
3.4.4 当支护结构位移有严格限制时,可根据经验对被动土压力进行折减。可根据支护结构最大容许侧向位移值的大小,将被动土压力强度标准值乘以0.50~0.90的折减系数;或可按弹性地基反力法计算确定实际发挥的被动土压力值。
条文说明
3.4.1~3.4.4 被动土压力实际是一种极限平衡状态时的侧向抗力,从图3.4.1可以看出,被动土压力充分发挥所需的墙体变位远远大于主动土压力,因而在实际应用中被动土压力值是一种理想状态的抗力值。当支护结构对位移限制愈小,所能发挥的被动土压力愈低,因此应根据实际情况对计算的被动土压力值进行折减。建议的折减系数是参考了上海地区的经验。 考虑基坑内侧被动区黄土采用人工降水或地基加固(尤其是采用复合地基增强体处理)后,土的性状有明显改善,力学强度会有较大提高,因而宜据试验或经验值确定力学指标后进行计算,以使计算被动土压力值更接近实际工况。
4 基坑工程勘察
4.1 一般规定
4 基坑工程勘察
4.1 一般规定
4.1.1 基坑工程的岩土工程勘察宜与拟建工程勘察同步进行。在初步勘察阶段,应根据岩土工程条件,初步判定基坑开挖可能发生的工程问题和需要采取的支护措施;在详细勘察阶段,应针对基坑工程的设计、施工要求进行勘察。
4.1.2 当已有勘察资料不能满足基坑工程设计和施工要求时,应进行专项勘察。
条文说明
4.1.1、4.1.2 这两条规定了基坑工程勘察与所在拟建工程勘察的关系。一般情况下基坑工程勘察和所在拟建工程的详细勘察阶段同时进行。当已有勘察资料不能满足基坑工程设计和施工的要求时,应专门进行基坑工程的补充勘察。目前的勘察文件的主要内容着眼于持力层、下卧层及划定的建筑轮廓线的研究,而不重视浅部及建筑周边地质条件的岩土参数取值,而这些内容正是基坑工程所需要的,所以作以上规定。
4.1.3 在进行基坑工程勘察之前应取得以下资料:
1 附有坐标和周边已有建(构)筑物的总平面布置图;
2 场地及周边地下管线、人防工程及其他地下构筑物的分布图;
3 拟建建(构)筑物相对应的±0.000绝对标高、结构类型、荷载情况、基础埋深和地基基础形式;
4 拟建场地地面标高、坑底标高和基坑平面尺寸;
5 当地常用的基坑支护方式、降水方法和施工经验等。
条文说明
4.1.3 本条规定了在进行基坑工程勘察之前应取得或应搜集的一些与基坑有关的基本资料。主要包括能反映拟建建(构)筑物与已有建(构)筑物和地下管线之间关系的相关图纸、拟开挖基坑失稳影响范围内的基本情况、基坑的深度、大小和当地的工程经验等。
4.1.4 基坑的岩土工程勘察应包含下列主要内容:
1 基坑和其周围岩土的成因类型、岩性、分布规律及其物理与力学性质,应重点查明湿陷性土和填土的分布情况;
2 地层软弱结构面(带)的分布特征、力学性质及与基坑开挖临空面的组合关系等;
3 地下含水层和隔水层的厚度、埋藏及分布特征(横向分布是否稳定,隔水层是否有天窗等),与基坑工程有关的地下水(包括上层滞水、潜水和承压水)的补给、排泄及各层地下水之间的水力联系等;
4 支护结构设计、地下水控制设计及基坑开挖、降水对周围环境影响评价所需的计算参数。
条文说明
4.1.4 一方面,从多起黄土基坑工程事故调查结果来看,黄土遇水导致强度很快降低是事故产生的主要原因之一;另一方面,黄土分布区地下水位往往分布较深,使城区特别是老城区反复挖填成为可能,填土的不均匀分布及填土与原始土之间存在的工程性质严重差异是事故产生的另一主要原因。因此强调了基坑的岩土工程勘察应重点查明湿陷性土和填土的分布情况以及软弱结构面的分布、产状、充填情况、组合关系等。
4.1.5 岩土工程勘察的方法和工作量宜按基坑侧壁安全等级合理选择和确定。对一、二级基坑工程宜釆用多种勘探测试方法,综合分析评价岩土的特性参数。当场地有可能为自重湿陷性黄土场地时,应布置适量探井。
条文说明
4.1.5 为准确查明场地是否为自重湿陷性黄土场地,要求勘察时应布置适量探井。
4.1.6 勘探范围宜根据拟建建(构)筑物的范围、基坑拟开挖的深度和场地岩土工程条件确定,宜在基坑周围相当于基坑开挖深度的1~2倍范围内布置勘探点,对饱和软黄土分布较厚的区域宜适当扩大勘探范围。
条文说明
4.1.6 考虑到湿陷性黄土基坑的失稳范围一般小于1倍的基坑深度,因此规定宜在基坑周围相当于基坑开挖深度的1~2倍范围内布置勘探点。对饱和软黄土,由于强度参数低,失稳影响范围较大,因此要求对其分布较厚的区域宜适当扩大勘探范围。
4.2 勘察要求
4.2 勘察要求
4.2.1 基坑周围环境调查应包括以下内容:
1 周围2~3倍基坑深度范围内建(构)筑物的高度、结构类型、基础形式、尺寸、埋深、地基处理情况和使用现状;
2 周围2~3倍基坑深度范围内各类地下管线的类型、材质、分布、重要性、使用情况,对施工振动和变形的承受能力,地面和地下贮水、输水等用水设施的渗漏情况及其对基坑工程的影响程度;
3 对基坑及周围2~3倍基坑深度范围内存在的旧建筑基础、人防工程、其他洞穴、地裂缝、厚层人工填土、高陡边坡等不良工程地质现象,应查明其空间分布特征和对基坑工程的影响;
4 基坑四周道路及运行车辆载重情况;
5 基坑周围地表水的汇集和排泄情况;
6 场地附近正在抽降地下水的施工现场,应查明其降深、影响范围和可能的停抽时间;
7 相邻已有基坑工程的支护方法和对拟建场地的影响。
条文说明
4.2.1 基坑周围环境调查的对象主要指会对基坑工程产生影响或受基坑工程影响的周围建(构)筑物、道路、地下管线、贮输水设施及相关活动等。
4.2.2 勘探点间距应根据地层复杂程度确定,宜为20~35m,地层复杂时,应加密勘探点;在基坑支护结构附近及转角处宜布有勘探点。
条文说明
4.2.2 本条规定勘探点间距一般为20~35m,地层简单时,可取大值;地层较复杂时,可取小值;地层复杂时,应增加勘探点。
4.2.3 勘探点深度应根据基坑工程设计要求确定,不应小于基坑深度的2.5倍;当遇到厚层饱和黄土或为满足降水设计的需要,勘探点应适当加深,但在此深度内遇到岩石时,可根据岩石类别和支护要求适当减少。
条文说明
4.2.3 本条规定勘探点深度不应小于基坑深度的2.5倍,主要是为了满足支护桩设计和施工的要求。若为厚层饱和软黄土,支护桩将会更长,因此勘探点深度应适当加深。若存在降水问题,勘探点深度亦应满足降水井设计和施工的要求。
4.2.4 采取不扰动土试样和原位测试的勘探点数量不得少于全部勘探点的2/3,其中采取不扰动土试样的勘探点不宜少于全部勘探点的1/2,取样数量对每一主要岩土层的每一重点试验项目不应少于6个,为进行抗剪强度试验、渗透试验和湿陷性试验而釆取的土试样,其质量等级应为Ⅰ级。
条文说明
4.2.4 本条主要引用了《岩土工程勘察规范》GB 50021-2001和《湿陷性黄土地区建筑规范》GB 50025-2004的相关要求。
4.2.5 勘察时应及时测量孔内初见水位和经一定时间间隔稳定后的稳定水位。当存在多层地下水,且某些层位的地下水对基坑工程影响较大时,可设置专门性的地下水观测孔,分别观测各分层的地下潜水位及承压水头。
条文说明
4.2.5 常见的地下水类型有上层滞水、潜水和承压水,勘察时应查明其类型并及时测量初见水位和静止水位。
4.2.6 勘探孔及探井施工结束后,应及时夯实回填,回填质量应满足相关规定。
条文说明
4.2.6 为防止地表水沿勘探孔下渗,规定勘探工作结束后,应及时夯实回填。
4.2.7 室内土工试验宜符合下列要求:
1 除常规试验项目外,还应进行土的湿陷性试验、抗剪强度试验和渗透试验。如分布有岩石,宜进行岩石在天然和饱和状态下的单轴抗压强度试验;如分布有砂土,宜增加休止角试验。
2 土的抗剪强度指标试验条件应与计算模型配套,可釆用三轴固结不排水剪切试验;当有经验时,也可采用直接剪切(固结快剪)试验;对于一级基坑,应采用三轴试验。
3 对于重要性为一级、浸水可能性比较大或分布在自重湿陷性黄土场地的基坑,宜测定天然状态及饱和状态下的抗剪强度指标。
4 对地下水应进行腐蚀性试验。
5 当估算相邻建筑在基坑降水后的沉降量时,应进行土的先期固结压力试验。
条文说明
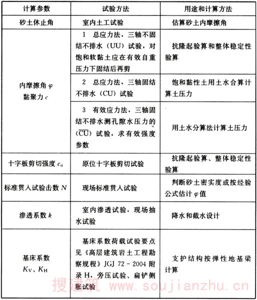
4.2.7 本条规定了不同情况下的室内土工试验要求。对土的抗剪强度指标测定,强调了试验条件应与分析计算方法配套,当场地可能为自重湿陷性黄土场地时宜分别测定天然状态与饱和状态下的抗剪强度指标;基坑工程计算参数的试验方法、用途和计算方法参见表15。


4.2.8 原位测试应符合下列要求:
1 对砂土应进行标准贯入试验;
2 对粉土和黏性土宜进行标准贯入试验或静力触探试验;
3 对饱和黄土、淤泥和淤泥质土等软土宜进行静力触探及十字板剪切试验;
4 对碎石类土应进行动力触探试验;
5 当场地水文地质条件复杂或降水深度较大而缺乏工程经验时,宜采用现场抽水试验测定土的渗透系数及单井涌水量;当有承压水存在时,应测量承压水的压力水头;
6 对一级基坑宜采用原位测试试验,确定土的静止土压力系数。
条文说明
4.2.8 本条规定了不同地层的原位测试要求。对水文地质条件复杂或降深较大而没有工程经验的场地,为取得符合实际的计算参数,建议采用现场抽水试验测定土的渗透系数及单井涌水量;基坑工程计算参数的试验方法、用途和计算方法参见表15。
4.2.9 当填土厚度大于3m时,应提供密度和抗剪强度试验参数值。
条文说明
4.2.9 填土在基坑支护工程中有重要的影响,由于填土的成分、历史差别较大,其参数亦有很大差别,对于西安城区老填土可取c=10kPa,
=15°,对于重要基坑,必要时可进行野外剪切试验。
4.2.10 基坑工程勘察中的安全防护应按国家现行标准《建筑工程地质钻探技术标准》JGJ 87的有关规定执行。
4.3 勘察成果
4.3 勘察成果
4.3.1 基坑岩土工程勘察报告应包括下列主要内容:
1 勘察目的、设计要求和勘察依据;
2 基坑的平面尺寸、深度,建议釆用的支护结构类型;
3 场地位置、地形地貌、地层结构、岩土的物理、力学性能指标和基坑支护设计所需参数的建议值;
4 场地地下水的类型、层数、埋藏条件、水位变化幅度和地下水控制设计所需水文地质参数的建议值;
5 对基坑侧壁安全等级和基坑开挖、支护方案、地下水控制方案提出建议,并说明施工中应注意的问题;
6 对场地周边环境条件及基坑开挖、支护和降水的影响进行评价,对检测和监测工作提出建议;
7 对周边环境的调查结果。
条文说明
4.3.1 本条规定了基坑岩土工程勘察报告应包括的主要内容。增加了对场地周边环境条件以及基坑开挖、支护和降水对其影响进行评价的内容,并要求对基坑工程的安全等级提出建议。
4.3.2 基坑岩土工程勘察报告应包括下列附件:
1 勘探点平面位置图,应附拟建建(构)筑物轮廓线和周围已有建(构)筑物、管线、道路的分布情况;
2 沿基坑边线的工程地质剖面图和垂直基坑边线的工程地质剖面图,工程地质剖面图上宜附有基坑开挖底线;
3 室内试验和原位测试成果的有关图表;
4 必要时绘制关键地层层面等值线图等。
条文说明
4.3.2 相对于一般岩土工程勘察报告所附图表而言,本条作出以下特殊规定:
1 勘探点平面位置图上应附有周围已有建(构)筑物、管线、道路的分布情况;
2 必要时应绘制垂直基坑边线的剖面图;
3 工程地质剖面图上宜附有基坑开挖线。
4.3.3 当基坑岩土工程勘察与拟建建(构)筑物岩土工程勘察同步进行时,勘察报告应有专门的章节论述基坑工程的内容。
条文说明
4.3.3 一般情况下基坑岩土工程勘察均与所在拟建建筑物岩土工程勘察同时进行,因此本条规定勘察报告必须有专门论述基坑工程的章节。
5 坡率法
5.1 一般规定
5 坡率法
5.1 一般规定
5.1.1 当场地开阔、坑壁土质较好、地下水位较深及基坑开挖深度较浅时,可优先采用坡率法。同一工程可视场地具体条件采用局部放坡或全深度、全范围放坡开挖。
条文说明
5.1.1 坡率法在一定环境条件下是一种便捷、安全、经济的基坑开挖施工方法,具有放坡开挖的条件时,宜尽量采用。同一基坑的各边环境条件往往不尽相同,不能全部釆用坡率法进行开挖时,可根据实际情况,在局部区域(如基坑的某一边或某一深度范围内)采用坡率法。
5.1.2 对开挖深度不大于5m、完全釆用自然放坡开挖、不需支护及降水的基坑工程,可不进行专门设计。应由基坑土方开挖单位对其施工的可行性进行评价,并应采取相应的措施。
条文说明
5.1.2 釆用坡率法进行基坑开挖,开挖范围较大,制定开挖方案时,应充分考虑周边条件,制定切实有效的施工技术方案及环境保护措施,加强基坑监测,确保基坑边坡稳定及周边安全。
5.1.3 采用坡率法时,基坑侧壁坡度(高宽比)应符合本规程第5.2节的设计要求;当坡率法与其他基坑支护方法结合使用时,应按相关规定进行设计。
条文说明
5.1.3 本章所述坡率法,是指能够按照坡度允许值(表5.2.2)进行自然放坡,无需釆取任何支护措施的基坑开挖方法。当放坡坡度达不到要求时,应与其他基坑支护方法相结合,并在方案设计时考虑所能达到的放坡条件对边坡稳定的有利影响,其他标准另有规定者除外。
5.1.4 当有下列情况之一时,不应采用坡率法:
1 放坡开挖对拟建或相邻建(构)筑物及重要管线有不利影响;
2 不能有效降低地下水位和保持基坑内干作业;
3 填土较厚或土质松软、饱和,稳定性差;
4 场地不能满足放坡要求。
条文说明
5.1.4 本条强调了在选用坡率法时应谨慎对待的几种场地条件。
5.2 设计
5.2 设 计
5.2.1 对于同时符合下列条件的基坑,可不放坡而进行垂直开挖:
1 场地地下水位低于基坑设计底标高;
2 基坑深度范围内土质较均匀,松散杂填土或素填土层较薄,且含水率较低;
3 坑边无动荷载和静荷载,土的静止自立高度大于3m,且开挖深度不大于2m。
5.2.2 当基坑深度超过垂直开挖的深度限值时,采用坡率法应依据坑壁岩土的类别、性状、基坑深度、开挖方法及坑边荷载情况等条件按表5.2.2确定放坡坡度。

条文说明
5.2.1、5.2.2 在黄土地区,当具备基坑开挖深度很浅、土质较均匀、含水量较低等条件时可垂直开挖,但垂直开挖的深度应视土质情况限定在一定深度范围之内。表5.2.2是采用坡率法时应考虑的条件和坡度允许值。 对黄土基坑垂直开挖的高度宜按土的临界自立高度计算确定,
西安地区一般为3~4m,只要做好防水工作,直立坑壁是安全稳定的。 
5.2.3 基坑侧壁形式(见图5.2.3)按坡率分级情况可分为下列3种形式:
1 单坡型(一坡到顶):适用于基坑深度小于10m的一般均质侧壁、小于15m的黄土侧壁及岩石侧壁;
2 折线型:适用于基坑深度较大,且上下土层性状有较大差别的土质侧壁,可根据坑壁岩土的变化釆用不同的坡率;
3 台阶型:当基坑深度较大或地层不均匀时,应根据工程实际条件在岩土分界或一定深度处设置一级或多级过渡平台,对于土层的平台宽度不宜小于1.0m,对于岩石的平台宽度不宜小于0.5m。

条文说明
5.2.3 边坡的形式多样,分级放坡时,各分级段应根据土层条件确定符合本段坡度要求的坡率。均质侧壁是指地质结构、构造、性质比较均匀的侧壁。
5.2.4 对下列情况的基坑侧壁坡率值应通过稳定性分析计算确定:
1 深度超过本规程表5.2.2范围的基坑;
2 具有与坑壁坡向一致的软弱结构面;
3 坑顶边缘附近有荷载;
4 土质较松软;
5 其他易使坑壁失稳的不利情况。
5.2.5 基坑侧壁稳定性验算,应考虑垂直裂缝的影响,对于具有垂直张裂隙的黄土基坑,在稳定计算中应考虑裂隙的影响,裂隙深度应釆用静止直立高度
计算。一级基坑安全系数不得低于1.30,二、三级基坑安全系数不得低于1.20。
条文说明
5.2.5 对于具有垂直张裂隙的黄土基坑,在稳定计算中应考虑裂隙的影响,裂隙深度可近似用静止直立高度
计算。 根据长安大学李同录教授等近几年的研究成果,当基坑坡顶存在垂直张裂隙(即考虑拉裂深度的影响时),一般圆弧计算法的安全系数比实际结果的要大,见表16、表17;也就是在黄土地区的基坑中,其后缘常存在拉裂隙这一特殊情况,其深度和黄土的静止自立高度计算公式一致;此时最危险滑弧应该沿裂缝底部向下扩展。 

5.2.6 当地下水位高于基坑底标高时,应进行降水设计,釆取适当的降、排水措施。
5.3 构造要求
5.3 构造要求
5.3.1 基坑周围地面应向远离基坑方向形成排水坡势,并应沿基坑外围设置排水沟及截水沟,基坑周围排水应畅通,严禁地表水渗入基坑周边土体和冲刷坡体。
5.3.2 基坑坑底应视具体情况设置排水系统,坑底不得积水和冲刷边坡,在影响边坡稳定的范围内不得积水。
5.3.3 对台阶型坑壁,应在过渡平台上设置排水沟,排水沟不应渗漏。
5.3.4 当坡面有渗水时,应根据实际情况设置外倾的泄水孔,对坡体内的积水应釆取导排措施,确保其不渗入、不冲刷坑壁。
5.3.5 对于土质坑壁或易软化的岩质坑壁,应视土层条件、施工季节、坑壁裸露时间等具体情况采取适当的坡面和坡脚保护措施,如覆盖薄膜、砂浆抹面、设置挂网喷射混凝土或混凝土面层、堆放土(砂)袋或砌筑砖(石)挡墙等。
条文说明
5.3.1~5.3.5 任何水源浸泡边坡土体、基坑周边土体及坑底土体都会对边坡稳定造成不利影响,因此,采取恰当的排水措施,作好坡面保护,保证排水畅通至关重要。
5.3.6 当坡面有旧房基础、孤石等不稳定块体存在时,应予以清除,并应采取有效措施进行加固处理。
条文说明
5.3.6 坡面上凸现旧房基础、孤石等不稳定块体,在基坑开挖中经常遇到,且不确定因素较多,随着开挖工况的变化,可能加剧其危险性,为防止突然降落造成安全事故,应予以清除或加固处理。 基坑在施工过程中,如遇局部发生坍塌时,应及时采取措施进行处理:
1 自上而下清除塌方,将坑壁坡度进一步放缓;
2 增设过渡平台;
3 在坡脚处堆放土(砂)袋进行挡土;
4 采取其他有效措施进行坑壁加固等。
5.4 施工
5.4 施 工
5.4.1 施工前应核验基坑位置及开挖尺寸线,施工过程中应经常检查平面位置、坑底标高、坑壁坡度、排水及降水系统,并应随时观测周围的环境变化。
5.4.2 土方开挖必须遵循自上而下的开挖顺序,分层、分段按设计的工况进行。
5.4.3 机械开挖时,对坡体土层应预留10~20cm,由人工予以清除,修坡与检查工作应随时跟进,确保坑壁无超挖,坡面无虚土,坑壁坡度及坡面平整度满足设计要求。
5.4.4 在距离坑顶边线2.0m范围内及坡面上,严禁堆放弃土及建筑材料等;在2.0m以外堆土时,堆置高度不应大于1.5m;重型机械在坑边作业宜设置专门平台或深基础;土方运输车辆应在设计安全防护距离范围外行驶。
5.4.5 配合机械作业的清底、平整、修坡等人员,应在机械回转半径以外工作;当需在回转半径以内工作时,应停止机械回转并制动后,方可作业。
6 土钉墙
6.1 一般规定
6 土钉墙
6.1 一般规定
条文说明
土钉墙是一种原位加固土技术,已在国内外成功用于土质基坑支护工程,在湿陷性黄土地区应用也有多年的历史,取得了较为明显的技术、经济及安全效果。本规程中的土钉墙主要由原位土体中钻孔置入钢筋的注浆式土钉和喷射混凝土面层组成,对于其他类型土钉(如打入钢筋注浆式土钉或打入钢管、角钢不注浆式土钉等)和其他类型面层(如现浇混凝土面层、预制混凝土面层等)的土钉墙可参照本规程使用。 本规程对土钉墙适用的地质条件进行了限制,把土钉墙限于地下水以上或经人工降水后的土体,主要原因在于地下水以下难以实现;另外,从土钉墙施工工艺要求,作为土钉墙支护的土体必须具有一定临时自稳能力,以便给出时间进行土钉墙的施工。 从土钉墙在基坑的应用情况看,在黄土地区单独作为支护结构,支护深度一般为15m以内,也有最深达到18m者,本规程在编制中曾对土钉墙深度作了限定,后经讨论认为,在黄土地区宜给该支护方法留下充分发展空间,同时也考虑到,当土钉墙与适当放坡相结合,与预应力锚杆及微型桩等支护结构联合使用可使深度增加,因而取消了限值。另外,土钉墙单独使用,对变形有严格要求的情况不适用。但在土钉墙的应用中常与预应力锚杆、排桩以及超前花管、微型桩联合使用来控制变形和解决一些其他基坑工程问题。 从工程经验来看,土钉墙发生事故大多与水的作用有关,尤其对黄土基坑,水不仅使土钉墙自重增大,更重要的是大大降低了土的抗剪强度和土钉与土体间的摩阻力,引起整体或局部破坏,因此,在一般规定中强调土钉墙设计、施工及使用期间对外来水的防范,更不能以土钉墙作为挡水结构。
6.1.1 土钉墙适用于地下水位以上或经人工降水后具有一定临时自稳能力土体的基坑支护。不适用于对变形有严格要求的基坑支护。
6.1.2 土钉墙设计、施工及使用期间应釆取措施,防止外来水体浸入基坑边坡土体。
6.1.3 当土钉墙用于杂填土层、湿软黄土层及砂土、碎石土层时,应采取有效措施保证成孔质量。
6.2 设计计算
6.2 设计计算
6.2.1 土钉墙设计计算应包括以下内容:
1 土钉的设计计算;
2 不同开挖工况条件下的整体稳定性验算;
3 喷射混凝土面层的设计以及土钉与面层的连接设计。
条文说明
6.2.1 土钉墙工程设计计算一般主要进行土钉设计计算、土钉墙内部整体稳定性分析,必要时按类似重力挡土墙进行外部稳定性计算(如抗倾覆、抗水平滑动、抗基坑隆起等)。对临时性支护来说,喷射混凝土面层不是主要的受力构件,往往不作计算,按构造规定一定厚度的喷射钢筋网,就可以了。
6.2.2 单根土钉受拉承载力应符合下式要求:
T jk ≤R tj (6.2.2)
式中 T jk ——第j根土钉受拉荷载标准值(kN),可按本规程第6.2.3条确定;
R tj ——第j根土钉抗拔承载力特征值(kN),可按本规程第6.2.4条确定。
6.2.3 单根土钉受拉荷载标准值可按下式计算:

其中

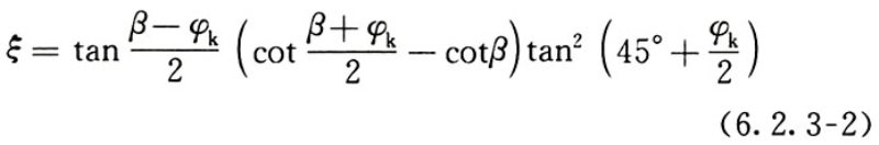
式中 ξ——折减系数;
e ajk ——第j根土钉位置处的水平荷载标准值(kPa);
Sxj、Szj ——第j根土钉与相邻土钉的平均水平、垂直间距(m);
α j ——第j根土钉与水平面的夹角(°);
β——土钉墙坡面与水平面的夹角(°)。
条文说明
6.2.3 目前基本上都釆用单根土钉受拉荷载由局部土体主动土压力计算的方法,并考虑有斜面的土钉墙荷载折减系数。
6.2.4 土钉抗拉拔承载力特征值可按下式计算(见图6.2.4):


式中 K——土钉抗拔承载力安全系数,基坑侧壁安全等级为一级时取2.0,基坑侧壁安全等级为二、三级时,可根据基坑具体情况取1.8~1.5;
d nj ——第j根土钉锚固体直径(m);
l i ——第j根土钉在直线破裂面外穿越第i层稳定土体内的长度(m),破裂面与水平面的夹角为
;
q si ——土钉穿越第i层土体与锚固体极限摩阻力值(kPa),对基坑侧壁安全等级为一级的基坑,应由现场试验确定,试验方法可按现行国家标准《建筑地基基础设计规范》GB 50007中土层锚杆的有关规定执行;对基坑侧壁安全等级为二、三级的基坑,如无试验资料,可按表6.2.4确定。

条文说明
6.2.4 对一级基坑土钉受拉承载力应由现场抗拔试验所获得的土钉锚固体与土体界面摩阻力qsi计算,由于本规程未对土钉抗拔试验作相应的规定,所以,试验参照《建筑地基基础设计规范》GB 50007-2002附录关于土层锚杆试验的有关规定,其承载力特征值取极限值的1/2。对于二、三级基坑当无试验资料时,可釆取经验值,其安全系数取1.5~1.8。 
6.2.5 土钉钢筋截面面积应满足下式要求:

式中 A s ——土钉中钢筋截面面积(m 2 );
f y ——土钉中钢筋抗拉强度设计值(N/mm 2 ),应按现行国家标准《混凝土结构设计规范》GB 50010取值;
γ c ——基坑工程侧壁的重要性系数。
6.2.6 土钉墙整体稳定性分析应考虑施工期间不同开挖阶段及基坑底面以下可能的滑动面,可采用圆弧滑动面简单条分法(见图6.2.6),按下式进行计算:


式中 K——土钉墙整体稳定性安全系数,对基坑侧壁安全等级为一、二、三级分别不应小于1.30、1.25、1.20;
n——滑动体分条数;
m——滑动体内土钉数;
ω i ——第i条土重(kN);
b i ——第i分条宽度(m);
c ik 一一第i分条滑裂面处土体的黏聚力标准值(kPa);
φik ——第i分条滑裂面处土体的内摩擦角标准值(°);
θ i ——第i分条滑裂面处中点切线与水平面夹角(°);
L i ——第i分条滑裂面处弧长(m);
s——计算滑动体单元厚度(m);
T nj ——第j根土钉在圆弧滑裂面外锚固体与土体的极限抗拉力值(kN),可按本规程第6.2.7条确定。
条文说明
6.2.6 土钉墙整体稳定性分析的方法较多,规范釆用圆弧滑动面简单条分法,所列计算式是一种半经验半理论公式,使用起来较简便。式中考虑到Tnj
对滑裂面的正压力不能全部发挥,故根据经验对其作1/2折减。第i条土重ω i =γ i b i h i ,当土体有渗流作用时,水下部分在式(6.2.6)的分母按饱和重度计算,分子按浮重度计算。
土钉的有效极限抗拉力是位于土钉最危险圆弧滑裂面以外,对土体整体滑动有约束作用的抗拉力。 6.2.7 单根土钉在圆弧滑裂面外锚固体与土体的极限抗拉力值T nj 可按下式确定:
T nj =πd nj Σq si l ni (6.2.7)
式中 l ni ——第j根土钉在圆弧滑裂面外穿越第i层稳定土体的长度(m)。
6.3 构造
6.3 构 造
6.3.1 土钉墙设计及构造应符合下列规定:
1 土钉墙墙面坡度不宜大于1:0.10;
2 土钉的长度宜为开挖深度的0.5~1.2倍,间距宜为1~2m,与水平面夹角宜为5°~20°;
3 土钉钢筋应釆用HRB335级或HRB400级钢筋,钢筋直径宜为16~32mm,土钉钻孔直径宜为80~150mm;
4 注浆材料宜采用水泥浆或水泥砂浆,其强度等级不宜低于M10;
5 喷射混凝土面层内应配置钢筋网,网筋宜釆用HRB235级钢筋,直径宜为6~10mm,间距宜为150~300mm;喷射混凝土强度等级不宜低于C20,面层厚度宜为80~150mm;
6 土钉与面层必须有效连接,应在土钉端头设置承压板或在面层钢筋网上设置联系相邻土钉端头的加强筋,并应与土钉釆用螺栓或钢筋焊接连接;当釆用钢筋焊接连接时,在图纸中应注明焊缝长度、高度及焊接钢筋的型号、直径和长度;
7 坡面面层上下段钢筋搭接长度应大于300mm。
条文说明
6.3.1 本条是根据土钉墙工程经验给出的,可根据实际工程情况选用和调整。
6.3.2 土钉墙顶部地面应做一定宽度的砂浆或混凝土护面,土钉墙面层插入基坑底面以下不应小于0.2m;根据坑壁可能遭遇水浸湿的情况,应在坡顶、坡脚采取排水措施,在坡面上应设置泄水孔。
条文说明
6.3.2 本条主要针对防水而列,土钉墙是在土体无水状态下正常工作,因此须采取必要的措施防止地表水渗入土体,防止降水措施不力,在坡后积水。
6.4 施工与检测
6.4 施工与检测
6.4.1 基坑开挖与土钉墙施工应按设计要求分层分段进行,严禁超前超深开挖。当地下水位较高时,应预先采取降水或截水措施。机械开挖后的基坑侧壁应辅以人工修整坡面,使坡面平整无虚土。
6.4.2 上层土钉注浆体及喷射混凝土面层达到设计强度的70%后方可进行下层土方开挖和土钉施工。下层土方开挖严禁碰撞上层土钉墙结构。
条文说明
6.4.1、6.4.2 土钉墙是随着开挖逐渐形成的,所以土钉墙施工必须遵循自上而下分层、分段的工序要求,每层开挖深度符合设计要求,并应使上层土钉注浆体与喷射混凝土面层达到一定强度。
6.4.3 每层土钉墙施工可按下列顺序进行:
1 按设计要求开挖工作面,修整坡面;也可根据需要,在坡面修整后,初步喷射一层混凝土;
2 成孔,安设土钉钢筋,注浆;
3 绑扎或焊接钢筋网,进行土钉筋与钢筋网的连接;
4 设置土钉墙厚度控制标志及喷射混凝土面层。
条文说明
6.4.3 规范所列施工顺序为常规做法,具体工程中可根据实际情况对施工顺序作适当调整。
6.4.4 土钉成孔施工严禁孔内加水,并宜符合下列规定:
1 孔径允许偏差:+10mm,—5mm;
2 孔深允许偏差:+100mm,—50mm;
3 孔距允许偏差:±100mm;
4 倾角允许偏差:5%。
6.4.5 土钉注浆所用水泥浆的水灰比宜为0.45~0.50;水泥砂浆的灰砂比宜为1:1~1:2(重量比),水灰比宜为0.38~0.45。
6.4.6 土钉注浆作业应符合下列规定:
1 注浆前应将孔内残留或松动的杂土清除干净;
2 注浆时应将注浆管插至距孔底250~500mm处,孔口溢浆后,边拔边注,孔口部位应设置止浆塞及排气管;压力注浆时应在注满后保持压力3~5min,重力注浆应在注满后、初凝前补浆1~2次;注浆充盈系数应大于1;
3 水泥浆或水泥砂浆应拌合均匀,随拌随用,一次拌合的水泥浆或水泥砂浆应在初凝前用完;
4 土钉钢筋应设定位支架,定位支架间距不宜超过2m,土钉主筋宜居中。
6.4.7 喷射混凝土面层中的钢筋网铺设应符合下列规定:
1 钢筋网应与坡面保留一定间隙,钢筋保护层厚度不宜小于20mm;
2 钢筋网可采用绑扎或焊接,其网格误差及搭接长度应符合相关要求;
3 钢筋网与土钉应连接牢固。
6.4.8 喷射混凝土的混合材料中,水泥与砂石的重量比宜为1:4.0~1:4.5,含砂率宜为50%~60%,水灰比宜为0.4~0.5。
6.4.9 喷射混凝土作业应符合下列规定:
1 喷射作业应分段进行,同一分段内喷射顺序应自上而下,一次喷射厚度不宜小于40mm;
2 喷射时,喷头与受喷面应垂直,宜保持距离0.8~1.2m;
3 喷射混凝土混合料应拌合均匀,随拌随用,存放时间不应超过2h;当掺速凝剂时,存放时间不得超过20min;
4 喷射混凝土终凝2h后,应喷水养护,养护时间应根据气温条件,延续3~7d。
6.4.10 对于严格控制变形的基坑,当采用预应力锚杆一土钉墙联合支护时,锚杆施工除应满足本规程第8.6.2条规定外,尚应在预应力锚杆张拉锁定后进行下段开挖支护。
6.4.11 土钉墙施工安全应符合下列要求:
1 施工中应每班检查注浆、喷射机械密封和耐压情况,检查输料管、送风管的磨损和接头连接情况,防止因输料管爆裂、松脱喷浆喷砂伤人;
2 施工作业前应保证输料管顺直无堵管;送电、送风前应通知有关人员;处理施工故障应先断电、停机;施工中以及处理故障时,注浆管和喷射管头前方严禁站人;
3 分层设置时,开挖深度不应大于2m;
4 喷射混凝土作业人员应配戴个人防尘用具。
条文说明
6.4.4~6.4.11 主要对土钉注浆体和喷射混凝土的配比以及作业作出了一些规定,这些规定大多都是长期以来施工经验的总结,可以保证土钉墙的质量。
6.4.12 土钉墙应按下列规定进行质量检测:
1 当釆用抗拔试验检测土钉承载力时,同一条件下,试验数量宜为土钉总数的1%,且不应少于3根;
2 注浆用的水泥浆或水泥砂浆应做试块进行抗压强度试验,试块数量宜每批注浆取不少于1组,每组试块6个;
3 喷射混凝土应进行抗压强度试验,试块数量宜每喷射500m 2 取一组;对于小于500m 2 的独立基坑工程,取样不应少于1组,每组试块3个;
4 喷射混凝土面层厚度应釆用钻孔或其他方法检测,检测点数量宜每100m 2 面积1组,每组不应少于3点。
条文说明
6.4.12 土钉锚固体和喷射混凝土面层抗压强度合格的条件见相关规范规定;喷射混凝土厚度合格的条件一般为:全部检查孔处厚度平均值大于设计厚度,最小厚度不小于设计厚度的80%,并不小于50mm。
7 水泥土墙
7.1 一般规定
7 水泥土墙
7.1 一般规定
7.1.1 水泥土墙可单独使用,用于挡土或同时兼作隔水;也可与钢筋混凝土排桩等联合使用,水泥土墙(桩)主要起隔水作用。
条文说明
7.1.1 水泥土墙可单独用作挡土和隔水,也可与钢筋混凝土排桩等联合使用,仅起隔水作用。水泥土墙(桩)与钢筋混凝土排桩联合使用的常用形式见图2: 
7.1.2 水泥土墙适用于淤泥、淤泥质土、黏土、粉质黏土、粉土、砂类土、素填土及饱和黄土类土等。
条文说明
7.1.2 水泥土墙施工方法包括深层搅拌桩法(粉喷和浆喷)和旋喷桩法。搅拌法施工主要适用于土质偏软、含水量偏大的土层;旋喷法除适用于上述土层外,还适用于砂类土和人工填土等。当用于有机质土或其他具有腐蚀性的土和地下水时宜通过试验确定其可用性。
7.1.3 单独采用水泥土墙进行基坑支护时,适用于基坑周边无重要建筑物,且开挖深度不宜大于6m的基坑。当采用加筋(插筋)水泥土墙或与锚杆、钢筋混凝土排桩等联合使用时,其支护深度可大于6m。
条文说明
7.1.3 根据国内经验,单独采用水泥土墙进行基坑支护和隔水时,基坑深度不宜超过6m。这主要是由技术和经济两个方面的因素决定,水泥土墙结构本身抗拉强度偏低,主要依靠墙体的自重来平衡土压力,设计中往往不允许墙体出现拉应力。因此当基坑深度较大时,必然导致水泥土墙的宽度过大,影响其经济性。
7.1.4 水泥土墙断面宜釆用连续型或格栅型(见图7.1.4)。

当采用格栅型时,每个格子内的土体面积应满足下列公式的要求:



式中 F——格子内土的面积(m 2 );
U——格子的周长(m),2(a+b);
a——格子的边长(m);
b——格子的宽度(m);
γ i ——桩间第i层土的重度(kN/m 3 );
τ 0i ——第i层土与桩的摩阻力(kPa);
K ai ——第i层土的主动土压力系数;
σ m ——第i层土平均自重应力(kPa);
Cki, φki ——分别为第i层土的黏聚力(kPa)及内摩擦角标准值(°)。
条文说明
7.1.4 为保证水泥土墙形成连续的挡土结构,桩与桩之间应有一定的搭接宽度。为保证形成复合体,格栅结构的格子不宜过大,格子内土体面积应满足一定要求。以下为上海和深圳地区经验公式。 上海市经验公式: 
式中 F——格子内土的面积(m2
);
γ——土的重度(kN/m 3 );
τ 0 ——土的抗剪强度(kPa);
u——格子的周长(m)。
深圳市经验公式:

式中 c 0 ——格子内土体直剪固结快剪黏聚力强度指标(kPa)。
7.1.5 水泥土墙的施工方法可釆用深层搅拌法或高压喷射注浆法。深层搅拌施工宜优先采用喷浆法;当土的含水量较大(饱和度大于80%)、基坑较浅且无严格防渗要求时,也可采用喷粉法。
7.1.6 水泥土的抗压、抗剪、抗拉强度应通过试验确定。当进行初步设计时,也可采用水泥土立方体抗压强度f cu,28 ,通过下列公式估算水泥土的抗剪及抗拉强度:


式中 f cu,28 ——水泥土立方体28d抗压强度标准值(kPa);
τ f ——水泥土的抗剪强度标准值(kPa);
σ t ——水泥土的抗拉强度标准值(kPa)。
条文说明
7.1.6
据国内研究资料,水泥土的抗剪强度随抗压强度的提高而提高,但随着抗压强度增大,两者的比值减小。一般地说,当单轴极限抗压强度f cu,28 =0.5~4.0MPa时,其黏聚力c=0.1~1.1MPa,内摩擦角 
约为20°~30°。当f cu,28 <1.5MPa时,水泥土的抗拉强度σ t 约等于0.2MPa。水泥土抗剪强度、抗拉强度与单轴极限抗压强度的关系见图3。

7.1.7 水泥土的变形模量宜通过试验确定。当无试验资料时,可按下式估算:
E=(100~150)f cu,28 (7.1.7)
式中 E——水泥土的变形模量(kPa)。
条文说明
7.1.7
水泥土的变形模量E与单轴极限抗压强度f cu,28 有关,但其关系尚无定论。国内的研究认为:当f cu,28 =0.5~4.0MPa时,E=(100~150)f cu,28 。
7.1.8 水泥土的渗透系数k宜通过现场渗透试验确定。当无试验数据时,可按经验值选取k=10 —8 ~10 —6 cm/s。
7.1.9 对基坑变形限制较严格的水泥土墙工程,可采用在水泥土墙中插入加劲性钢筋或同时在墙顶加设强度等级低的钢筋混凝土压顶冠梁(板)等辅助性增强措施。水泥土的加筋(插筋)材料可采用钢筋、钢架管、型钢、竹竿、木杆等具有一定抗弯强度的韧性材料。
7.2 设计
7.2 设 计
7.2.1 水泥土墙的设计必须进行整体稳定性验算和正截面承载力验算。
7.2.2 水泥土墙的宽度(b)和嵌固深度(h d )应经试算确定。初定尺寸时可按下列公式估算:
b 0 =(0.4~0.8)h (7.2.2-1)
h d0 =(0.6~1.0)h (7.2.2-2)
式中 b 0 ——初定水泥土墙的宽度(m);
h d0 ——初定嵌固深度(m);
h——水泥土墙的挡土高度(m)。
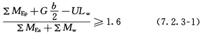
7.2.3 水泥土墙稳定性验算可沿基坑方向取单位延长米(1.0m)进行,其主要内容应包括:抗倾覆、抗水平滑动、抗圆弧滑动、抗基坑底隆起、抗渗透破坏和基坑底抗突涌稳定性,并应符合下列要求:
1 对于渗透性低的黄土,抗倾覆稳定性应按下列公式验算(见图7.2.3-1):


式中 ΣM Ep 、ΣM Ea ——分别为被动土压力与主动土压力绕墙前趾0点的力矩之和(kN·m);
ΣM w ——墙前与墙后水压力对0点的力矩之和(kN·m);
G——墙身重量(kN);
b——墙身厚度(m);
U——作用于墙底面上的水浮力(kN);
h wa ——主动侧地下水位至墙底的距离(m);
h wp ——被动侧地下水位至墙底的距离(m);
L w ——U的合力作用点距0点的距离(m)。

对于渗透性较强的土体,应单独计算作用于挡墙上的水压力和渗流力,同时按浮重度计算相应的土压力。
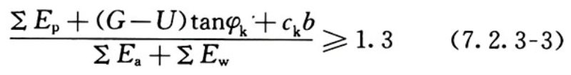
2 抗水平滑动稳定性应按下式验算:

式中 ΣE p 、ΣE a ——分别为被动土压力与主动土压力的合力(kN);
ΣE w ——作用于墙前墙后水压力的合力(kN);
Ck、 φk ——分别为墙底土层的黏聚力标准值(kPa)和内摩擦角标准值(°)。
由于墙底水泥浆的拌合作用, Ck 、 φk 值可适当提高使用。
3 当组成基坑边坡土体为黄土时,抗圆弧滑动稳定性应按本规程附录A验算。
4 当基坑底为软土时,应验算坑底土抗隆起稳定性。抗隆起稳定性应按下列公式验算(见图7.2.3-2):



式中 N q 、N c ——承载力系数;
γ 1 、γ 2 ——分别为墙后和墙前土层的平均重度(kN/m 3 ),水下用浮重度;
q——地面均布荷载(kPa)。

5 当设计考虑墙的隔水作用时,尚应进行抗渗透破坏稳定性验算。抗渗透破坏稳定性验算应按下列公式验算(见图7.2.3-3):




式中 i cr ——极限平均水力坡度;
G s ——坑底土颗粒的相对密度;
e——坑底土的孔隙比;
i——平均水力坡度;
h w ——墙两侧的水头差(m);
L——产生水头损失的最短渗透流线长度(m)。

6 当基坑底面以下存在承压含水层时,基坑底抗突涌稳定性应按下式验算:

式中 γ s ——基坑底面至不透水层底的平均重度(kN/m 3 );
h s ——基坑底面至不透水层底的厚度(m);
H w ——承压水高于不透水层底面的水头高度(m)。
条文说明
7.2.3 公式(7.2.3-1)~(7.2.3-6)均为各种文献和规范常采用的公式。 公式(7.2.3-2),由于成桩时水泥浆液与墙底土层的拌合作用,墙底土层的黏聚力c0及内摩擦角
可适当提高使用。 公式(7.2.3-3),抗圆弧滑动稳定性验算采用简单条分法计算,计算滑动力矩时墙体浸润线以下到下游水位以上的部分,其土体用饱和重度,计算抗滑力矩时用有效重度。 公式(7.2.3-4),Nc和Nq为普朗德尔(Prandtl)承载力系数,也可根据工程实际条件采用其他承载力系数公式进行计算。
7.2.4 水泥土墙设计除应符合本规程第7.2.3条的规定外,尚应按下列规定进行正截面承载力验算和墙体剪应力验算:
1 单位延长米墙体的墙底端和墙身正应力由下式确定:

式中 
——计算断面水泥土墙两侧的最大和最小正应力(kPa);
γ cs ——水泥土墙的平均重度(kN/m 3 );
z——由墙顶至计算截面的深度(m);
M k ——水泥土墙计算截面处的弯矩标准值(kN·m);
W——水泥土墙计算截面处的抵抗矩(m 3 )。
2 墙底地基土承载力必须满足下列公式要求:


式中 f a ——墙底面处经深度修正后的地基承载力特征值(kPa)。
3 水泥土墙墙身应力应满足下列公式要求:


4 水泥土墙体剪力应满足下列公式要求:

式中 V k ——墙体剪力标准值(kN);
λ b ——每延长米墙体范围内的桩体所占的面积(m 2 );
K j ——水泥土强度不均匀系数,一般取2.0。
条文说明
7.2.4
水泥土墙(桩)抗拉强度降低,正截面承载力验算要求控制墙(桩)身不出现拉应力(即 
≥0),最大压应力不大于其抗压强度的0.3倍(即 
≤0.3f cu,28 )。
7.2.5 水泥土墙的桩顶水平位移应根据当地类似工程实测资料,可采用工程类比法进行估算。当无足够经验时,可通过有限元法或弹性桩的原理进行计算。
条文说明
7.2.5 鉴于目前对水泥挡土墙水平位移计算的理论尚不完善,因此水泥土墙墙顶水平位移的估算应充分考虑地区类似工程的经验。粗略估算挡墙水平位移时,可按经验公式(3)进行估算。式(3)适用于嵌固深度hd=(0.8~1.2)h,墙宽b=(0.6~1.0)h的水泥土墙结构。 
式中 y——墙顶计算水平位移(mm);
h——水泥土墙挡土高度(m);
L——计算基坑侧壁纵向长度(m);
b——水泥土墙宽度(m);
hd——水泥土墙的嵌固深度(m);
ξ——施工质量系数,根据经验取0.5~1.5,质量越好,取值越小。
7.3 施工
7.3 施 工
7.3.1 水泥土墙施工前,现场应进行整平处理,清除地上和地下的障碍物。低洼地段回填时,应釆用素土分层夯实回填。
7.3.2 水泥土墙应采取切割搭接法施工。应在前桩水泥土尚未固化时进行后序搭接桩施工。当考虑隔水作用时,桩的有效搭接宽度不宜小于150mm;当不考虑隔水作用时,桩的有效搭接宽度不宜小于100mm。
7.3.3 深层搅拌法施工前,应进行成桩工艺及水泥掺入量或水泥浆的配合比试验,配合比试验应符合本规程附录B中的要求。初步确定参数时,深层搅拌桩的水泥掺入量宜为被加固土重的12%~20%。砂类土宜釆用较低的掺入量,软弱土层宜采用较高的掺入量。高压旋喷法的水泥掺入比可釆用被加固土重的20%~30%。
条文说明
7.3.3 国内试验研究表明,水泥土的无侧限抗压强度随水泥掺入比增大而增大。图4是水泥土无侧限抗压强度与水泥掺入比的大致关系,供选择配比时参考。 
7.3.4 搅拌桩施工应保证桩身全段水泥含量的均匀性,并应采用搅拌深度自动记录仪。
条文说明
7.3.4 工程实践表明,水泥土的强度不仅仅取决于水泥含量的大小,同时与搅拌的均匀程度密切相关。搅拌的次数越多,拌合的越均匀,其强度也越高。 在水泥掺入比一定的条件下,水泥土搅拌桩的桩身承载力及桩身承载力的均匀性,主要取决于两点:一是桩身全段喷粉量或喷浆量的均匀性;二是桩身全段的搅拌次数(水泥土搅拌的均匀性)。因此,在施工中需做好这两点。
1 对于喷粉搅拌:须配置具有能瞬时检测每延米出粉量的粉体计量装置,并全程采用“单喷四搅”工艺。为保证桩身全段水泥含量的均匀性,强调了施工时必须配置具有能检测出瞬时出粉量的计量装置(普遍采用悬挂式“电子秤”)。正常施工时,每延米的含灰量确定后,应沿桩身全段、自下而上一次喷射完成。
2 对于喷浆搅拌:应采用单桩一次性配浆、总量控制、分次喷搅的施工方法,单桩全程应采用“双喷四搅”或“三喷四搅”工艺。为保证桩身全段水泥含量的均匀性,并减少返浆浪费,大多数的施工单位,普遍采用一次性制备好单桩所需要的总浆量,然后分次喷搅的施工方法。如果釆用一次性喷搅,很可能会造成比较严重的返浆和浪费,使桩身的含灰量得不到保证。
3 为保证桩身全段强度的均匀性,规定了桩身全段应釆用不少于两个回次的全程搅拌(“四搅”工艺)。这也是对搅拌桩桩身全段全程搅拌次数的最低要求。 在一定程度上来讲,水泥土桩的施工工艺是决定桩身水泥含量均匀性,也是决定桩身承载力均匀性的主要因素。如果施工中因故(机械损坏、停电、人为因素、意外情况等)造成某段桩身的水泥含量不足时,应对该深度段的桩身再次补充喷粉或喷浆搅拌,并且应上下各外延0.5m。规范条文中对此虽未明确提出,但这已经是施工常识,工程施工中均应照此办理。
7.3.5 喷浆搅拌法施工时,水泥浆液的配置可根据地层情况,加入适量的缓凝剂、减水剂,以增加浆液的流动性和可泵性。水泥浆的水灰比不宜大于0.6。喷浆口距搅拌头中心的距离不应小于搅拌头半径的2/3,应尽量减少返浆量。
7.3.6 高压旋喷法施工前,应通过试喷成桩工艺试验,确定在不同土层中加固体的最小直径等施工技术参数。水泥浆的水灰比宜为1.0~1.5,喷浆压力宜釆用20~30MPa。
7.3.7 施工时配制的水泥浆液,放置时间不应超过4h,否则应作为废浆处理。
7.3.8 水泥土墙的施工桩位偏差不应大于50mm,垂直度偏差不宜大于1.0%,桩径允许偏差为4%。桩的搭接施工应连续进行,相邻桩施工间隔时间不宜超过4h。当桩身设置插筋时,桩身插筋应在单桩施工完成后及时进行。
7.3.9 水泥土墙应有28d以上龄期且其立方体抗压强度标准值f cu,28 大于1.0MPa时方能进行基坑开挖。在基坑开挖时应保证不损坏桩体,分段分层开挖。
条文说明
7.3.9 水泥土的抗压强度随其龄期而增长。《建筑地基处理技术规范》JGJ 79-2002规定,对竖向承载的水泥土强度宜取90d龄期试块的立方体抗压强度平均值,对于承受水平荷载的水泥土强度宜取28d龄期试块的立方体抗压强度平均值。
7.3.10 喷粉搅拌法在打开送灰罐(小灰罐)时,应确保罐内压力已经释放完毕。严禁带压开罐,防止造成人身意外伤害和水泥粉尘喷撒。
7.3.11 喷粉搅拌法应对空气压缩机的安全限压装置按要求进行定期检查,确保安全阀的泄压安全有效。
7.3.12 喷粉搅拌法气压调节排放管应放置在(浸没于)水桶(坑)中,并加盖数层浸湿的厚层遮盖帘;当送灰搅拌接近孔口时,应及时停止送风并釆取喷淋(浇水)措施,以防止水泥粉尘的喷撒。
7.3.13 剩余或废弃的水泥浆液,应釆取就地处理措施。严禁将水泥浆液排入下水(污水)管道,以防止水泥浆液凝结堵塞管道。
7.3.14 深层搅拌法的送灰(浆)管可釆用普通的高压橡胶管,高压旋喷法的送浆管应采用带有钢丝内胎的高压橡胶管。操作人员应站在送灰(浆)管左侧,灰(浆)管的耐压值应大于空压机(灰浆泵)工作压力值的2倍。送灰(浆)管的长度不宜超过50m,压力管的每个接头绑扎不应少于2道。
7.3.15 现场施工用电应符合国家现行标准《施工现场临时用电安全技术规范》JGJ 46的规定。
7.4 质量检验与监测
7.4 质量检验与监测
7.4.1 每一根工程桩应有详细的施工记录,并应有相应的责任人签名。记录的内容宜包括:打桩开始时间、完成时间、水泥用量、桩长、搅拌提升时间、复搅次数及冒浆情况等。
7.4.2 水泥土桩应在施工后一周内进行桩头开挖检查或釆取水泥土试块等手段检查成桩质量;当不符合设计要求时,应及时采取相应的补救措施。
7.4.3 水泥土墙应在达到设计开挖龄期后,釆用钻孔取芯法检测墙身完整性,钻芯数量不宜小于总桩数的0.5%,且不应少于5根;并应根据水泥土强度设计要求对芯样进行单轴抗压强度试验。
7.4.4 水泥土墙支护工程,在基坑开挖过程中应监测桩顶位移。观测点的布设、观测时间间隔及观测技术要求应符合本规程和设计的规定。
8 排桩
8.1 一般规定
8 排 桩
8.1 一般规定
8.1.1 采用悬臂式排桩,桩径不宜小于600mm;釆用排桩一锚杆结构,桩径不宜小于400mm;采用人工挖孔工艺时,排桩桩径不宜小于800mm。当排桩相邻建(构)筑物等较近时,不宜采用冲击成孔工艺进行灌注桩施工;当采用钻孔灌注桩时,应防止塌孔对相邻建(构)筑物的影响。
8.1.2 排桩与冠梁的混凝土强度等级不宜低于C20;当桩孔内有水或干作业浇筑难以保证振捣质量时,应釆用水下混凝土浇筑方法,混凝土各项指标应符合国家现行标准《建筑桩基技术规范》JGJ 94关于水下混凝土浇筑的相关规定。
8.1.3 排桩的纵向受力钢筋应采用HRB335或HRB400级钢筋,数量不宜少于8根。箍筋宜采用HRB235级钢筋,并宜釆用螺旋筋,纵向受力钢筋的保护层厚度不应小于35mm,水下灌注混凝土时不宜小于50mm。冠梁纵向受力钢筋的保护层厚度不应小于25mm。
8.1.4 排桩桩顶宜设置钢筋混凝土冠梁与桩身连接,当冠梁仅起连系梁作用时,可按构造配筋,冠梁宽度(水平方向)不宜小于桩径,冠梁高度(竖直方向)不宜小于400mm。当冠梁作为内支撑、锚杆的传力构件或作为空间结构构件时,应按计算内力确定冠梁的尺寸和配筋。
8.1.5 基坑开挖后,应及时对桩间土采取防护措施以维护其稳定,可采用内置钢丝网或钢筋网的喷射混凝土护面等处理方法。当桩间渗水时,应在护面设泄水孔。
8.1.6 锚杆尺寸和构造应符合下列要求:
1 土层锚杆自由段长度应满足本规程第8.5.6条的要求,且不宜小于5m;
2 锚杆杆体外露长度应满足锚杆底座、腰梁尺寸及张拉作业要求;
3 锚杆直径宜为120~150mm;
4 锚杆杆体安装时,应设置定位支架,定位支架间距宜为1.5~2.0m。
8.1.7 锚杆布置应符合下列要求:
1 锚杆上下排垂直间距不宜小于2.0m,水平间距不宜小于1.5m;
2 锚杆锚固体上覆土层厚度不宜小于4.0m;
3 锚杆倾角宜为15°~25°,且不应大于45°。
8.1.8 锚杆注浆体宜釆用水泥浆或水泥砂浆,其强度等级不宜低于M15。
8.2 嵌固深度及支点力计算
8.2 嵌固深度及支点力计算
条文说明
目前,在排桩支护设计中,应用较多的两种方法是极限平衡法和弹性地基梁法。极限平衡法所需岩土参数易于取得,工程实践积累经验较多,但由于不能反映支护结构的变形情况,且计算所采用的桩前抗力为被动土压力,达到被动土压力所需的位移条件是正常支护结构所不许可的,因此,极限平衡法的理论依据一直受到质疑。弹性地基梁法假定桩周土为“弹性”介质,虽然这种假定与土层实际并不完全一致,但当桩周土抗力对于降低的应力水平时,该法具有一定的合理性。如果桩周土抗力远超出土的“弹性”性质的应力范围,计算结果是不可靠的。 由于湿陷性黄土地区缺乏足够数量的支护结构变形及应力观测资料,难以根据实测结果评价不同计算方法的优劣。本规程对嵌固深度和单层支点力的计算仍釆用极限平衡法。对于多层支点力,可采用弹性支点法和等值梁法。 通常用两种方法来保证排桩嵌固深度具有一定安全储备,第一种方法是规定排桩嵌固深度应满足抗倾覆力矩超过倾覆力矩一定比值,如《建筑基坑支护技术规程》JGJ 120-99;第二种方法是根据抗倾覆力矩与倾覆力矩相等确定临界状态桩长,然后将土压力零点以下桩长乘以大于1的系数(经验嵌固系数)予以加长,如《建筑基坑工程技术规范》YB 9258-97。与第二种方法通过加大结构尺寸提高安全储备相比,第一种方法安全储备更直观。本规程釆用第一种方法。
8.2.1 悬臂式排桩嵌固深度设计值h d 宜按下式确定(见图8.2.1):


式中 ΣE pj ——桩底以上的基坑内侧各土层对每一根桩提供的被动土压力标准值e pjk 的合力(kN),被动土压力计算宽度取排桩中心距;
h p ——合力ΣE pj 作用点至桩底的距离(m);
ΣE ai ——桩底以上的基坑外侧各土层对每一根桩产生的水平荷载标准值e aik 的合力(kN),水平荷载计算宽度取排桩中心距;
h a ——合力ΣE ai 作用点至桩底的距离(m);
K——抗倾覆安全系数。当基坑侧壁安全等级为一、二、三级时,K值分别取1.5、1.4、1.3。
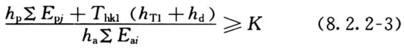
8.2.2 单层支点排桩支点水平力标准值及嵌固深度设计值h d 宜按下式计算(见图8.2.2-1、图8.2.2-2):

1 排桩设定弯矩零点位置至基坑底面的距离h cl 按下式确定:
e alk =e plk (8.2.2-1)
2 支点水平力标准值T hkl 按下式计算:


式中 e alk ——水平荷载标准值(kN/m 2 );
e plk ——被动土压力标准值(kN/m 2 );
ΣE ac ——设定弯矩零点位置以上的基坑外侧各土层对每一根桩产生水平荷载标准值的合力(kN),水平荷载计算宽度取排桩中心距;
h al ——合力ΣE ac 作用点至设定弯矩零点的距离(m);
ΣE pc ——设定弯矩零点位置以上的基坑内侧各土层对每一根桩提供被动土压力标准值的合力(kN),被动土压力计算宽度取排桩中心距;
h pl ——合力ΣE pc 作用点至设定弯矩零点的距离(m);
h Tl ——支点至基坑底面的距离(m)。
3 嵌固深度设计值h d 应按下式确定:

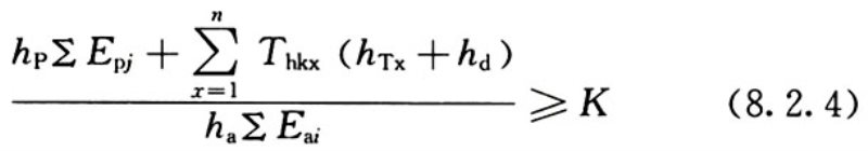
8.2.3 多层支点排桩支点水平力标准值及嵌固深度设计值h d 可按下列方法计算:
1 采用圆弧滑动简单条分法确定嵌固深度设计值h d 应符合本规程附录A的要求;当釆用弹性支点法计算支点水平力标准值时,应符合国家现行标准《建筑基坑支护技术规程》JGJ 120有关要求;
2 采用等值梁法确定嵌固深度设计值h d 及支点水平力标准值时应符合现行国家标准《建筑边坡工程技术规范》GB 50330的要求。
8.2.4 采用本节上述方法确定多层支点排桩嵌固深度设计值h d 和支点水平力标准值后,可结合地区经验及工程条件,对计算得出的嵌固深度及支点水平力进行调整,但在调整后,应验算各工况下的抗倾覆稳定状态。n层支点条件下,抗倾覆验算按下式验算:

式中 T hkx ——第x层支点水平力标准值(kN);
h Tx ——第x层支点至基坑底面的距离(m)。
条文说明
8.2.4 本条主要针对计算出的各层支点力差异较大的情况,将差异较大的支点力予以调整,有利于锚杆釆用同种规格,减少锚杆试验的数量。但强调调整后应对各工况抗倾覆稳定状态予以复核。
8.2.5 嵌固深度设计值h d 除应满足本规程第8.2.1~8.2.3条的规定外,还应同时满足现行国家标准《建筑地基基础设计规范》GB 50007中有关基坑底抗隆起稳定性验算的要求。
8.2.6 当按上述方法确定的悬臂式及单支点排桩嵌固深度设计值h d <0.3h时,宜取h d =0.3人;多支点排桩嵌固深度设计值h d <0.2h时,宜取h d =0.2h。
8.3 结构计算
8.3 结构计算
8.3.1 排桩的结构计算可根据基坑深度、周边环境、地质条件和地面荷载等因素分段按平面问题计算,水平荷载计算宽度可取排桩的中心距。对每一个计算剖面,应取不利条件下的计算参数。
8.3.2 基坑分层开挖时,应对实际开挖过程的各工况分别进行结构计算,并按各工况结构计算的最大值进行支护结构设计。
8.3.3 应根据基坑深度和规模、基坑周边环境条件和地质条件、变形控制要求等因素,选择下列结构计算方法:
1 对于多层支点排桩结构,宜釆用弹性支点法计算结构内力与变形;
2 对于悬臂式排桩及单层支点排桩,可釆用本规程第8.2.1、8.2.2条确定的静力平衡条件计算结构内力;对于有变形控制要求的悬臂式排桩及单层支点排桩,可釆用弹性地基梁法计算内力及变形量。
8.3.4 当釆用弹性支点法进行结构计算时,结构支点的边界条件、锚杆刚度、支护结构嵌固段土的水平抗力计算宽度和水平抗力系数应按国家现行标准《建筑基坑支护技术规程》JGJ 120有关规定确定。
8.3.5 排桩变形计算应符合下列要求:
1 计算排桩变形时,宜以基坑底面为界将桩分成两部分,基坑底面以上部分应按悬臂梁求解,基坑底面以下部分(排桩嵌固段)应按弹性地基梁求解。
2 按弹性地基梁m法计算排桩嵌固段变形应符合下列要求:
1)应根据本规程第8.2节的要求计算排桩嵌固深度设计值h d ;
2)排桩中单根桩承受侧压力的计算宽度宜取排桩中心距;抗力计算宽度b 0 可按下列规定计算,当计算结果大于排桩中心距时应取排桩中心距。
圆形桩:直径d≤1m时,b 0 =0.9(1.5d+0.5) (8.3.5-1)
d>1m,b 0 =0.9(d+1) (8.3.5-2)
方形桩:边长b≤1m时,b 0 =1.5b+0.5 (8.3.5-3)
b>1m,b 0 =b+1.0 (8.3.5-4)
3)桩的水平变形系数α应按下式计算:



式中 α——水平变形系数(1/m);
b 0 ——抗力计算宽度(m);
EI一一桩身抗弯刚度(kN·m 2 );
E c ——混凝土弹性模量(MPa);
m——地基土水平抗力系数的比例系数(MN/m 4 ),宜通过现场试验确定,当无试验资料时可按表8.3.5选用。

4)基坑底面处(弹性地基梁顶面)水平位移y 0 及转角φ 0 ,应由下式计算:


式中 H 0 、M 0 ——作用在弹性地基梁顶面的水平力及弯矩,数值上分别等于悬臂梁底端的剪力(kN)及弯矩(kN·m);
y 0 ——水平位移(m);
φ 0 ——转角(rad);
A f 、B f 、C f ——影响函数值,据国家现行标准《建筑桩基技术规范》JGJ 94查得。
3 悬臂式排桩桩身最大水平位移发生在桩顶,桩顶位移可按下式计算(见图8.3.5):

△=y 0 +φ 0 ·H+f 0 (8.3.5-10)
式中 △——桩顶位移(m);
f 0 ——假定固定端在基坑底面时,悬臂梁在坑底以上侧压力作用下顶端产生的水平位移(m),按本规程附录C计算;
H——排桩悬臂段长度(m)。
4 根据本规程第8.2节计算多(单)支点排桩各支点水平力T hk 及侧向土压力后,桩顶位移可按式(8.3.5-10)计算。
条文说明
8.3.5
排桩变形计算:在用极限平衡法计算出嵌固深度和支点力后,釆用弹性地基梁法进行变形验算。采用弹性地基梁法时,应该注意所采用的m值是在一定变形条件下测得的。计算出的基坑底面处的排桩变形量应与试验测定m值时的试桩变形量相当,否则,应对m值进行适当修正。当计算多(单)支点排桩桩顶位移时,根据本规程第8.2节计算多(单)支点排桩各支点水平力T hk (若调整支点力,可釆用调整后的各支点力),在得到多(单)支点排桩各支点水平力T hk 及侧向土压力后,与悬臂式排桩类似,多(单)支点排桩位移可按式(8.3.5-10)计算,与悬臂式排桩不同之处在于计算f 0 时尚应计入各支点水平力T hk 之作用。
8.4 排桩截面承载力计算
8.4 排桩截面承载力计算
8.4.1 确定排桩的截面时,截面弯矩设计值M d 、截面剪力设计值V d 应按下列公式计算:
M d =1.35γ 0 M k (8.4.1-1)
V d =1.35γ 0 V k (8.4.1-2)
式中 γ 0 ——重要性系数;
M k ——截面弯矩标准值(kN·m),宜按本规程第8.3.3条规定计算;
V k ——截面剪力标准值(kN),宜按本规程第8.3.3条规定计算。
8.4.2 混凝土结构排桩的正截面受弯及斜截面受剪承载力计算应符合现行国家标准《混凝土结构设计规范》GB 50010的有关规定,并应符合有关构造要求。
8.5 锚杆计算
8.5 锚杆计算
8.5.1 锚杆抗拔力标准值宜按下列规定计算:
1 锚杆水平间距与桩间距相同时,锚杆抗拔力标准值宜按下列公式计算:
T k =T hk /cosθ (8.5.1-1)
式中 T k ——锚杆抗拔力标准值(kN);
T hk ——支点水平力标准值(kN),可按本规程第8.2节相应规定计算;
θ——锚杆与水平面的夹角(°)。
2 锚杆水平间距与桩间距不相同时,锚杆抗拔力标准值宜按下列公式计算:

式中 S m ——锚杆水平间距(m);
S z ——排桩间距(m)。
8.5.2 锚杆抗拔力设计值T d 应按下式计算:
T d =1.35γ 0 T k (8.5.2)
8.5.3 锚杆抗拔力计算应符合下式规定:
T d ≤R t (8.5.3)
式中 R t ——锚杆抗拔承载力特征值(kN),应按本规程第8.5.4条规定计算。
8.5.4 锚杆抗拔承载力特征值应按下列规定确定:
1 对安全等级为一级及缺乏地区经验的二级基坑侧壁,应按现行国家标准《建筑地基基础设计规范》GB 50007有关规定确定。
2 基坑侧壁安全等级为二级且有临近工程经验时,可按下式计算锚杆抗拔承载力特征值:

式中 R t ——锚杆抗拔承载力特征值(kN);
d——锚杆锚固体直径(m);
l i ——第i层土中锚固段长度(m);
q si ——土体与锚固体的极限摩阻力标准值(kPa),应根据当地经验取值,当无经验时可按表8.5.4取值;
K——土体与锚固体摩阻力安全系数,当基坑侧壁安全等级为一级时取2,基坑侧壁安全等级为二、三级时,可根据基坑具体情况取1.80~1.50。
3 基坑侧壁安全等级为三级时,可按本规程公式(8.5.4)确定锚杆抗拔承载力特征值。
4 对于塑性指数大于17的土层中的锚杆应按国家现行标准《建筑基坑支护技术规程》JGJ 120中有关要求进行蠕变试验。


条文说明
8.5.4 锚杆抗拔承载力特征值强调了现场试验的取值原则,经验参数估算方法仅用于安全等级为三级的基坑,对于一、二级基坑,该法仅作为试验的预估值。应该指出,表8.5.4对于湿陷性黄土的适应性有待进一步检验,根据一些工程的经验,对于含水量极低的黄土地层,一次注浆工艺条件下,由于注浆后水分被周围地层很快吸收,导致锚固体收缩以及周围土层软化,利用表8.5.4按照液性指数IL确定的qsi计算得出的承载力比经锚杆拉拔试验确定的承载力往往偏大。 为了与《建筑地基基础设计规范》GB 50007-2002保持一致,本规程将土层与锚固体极限摩阻力标准值计算得出的锚杆极限承载力或现场试验取得的锚杆极限承载力,除以安全系数2,取为锚杆的抗拔承载力特征值;现行行业标准《建筑基坑支护技术规程》JGJ 120-99将锚杆极限承载力除以分项系数1.3作为设计值。
8.5.5 锚杆杆体的截面面积应符合下列规定:
1 普通钢筋截面面积应按下式计算:

2 预应力钢筋截面面积应按下式计算:

式中 A s 、A p ——普通钢筋、预应力钢筋杆体截面面积(mm 2 );
f y 、f py ——普通钢筋、预应力钢筋抗拉强度设计值(N/mm 2 )。
8.5.6 锚杆自由段长度(l f )宜按下式计算(见图8.5.6):


式中 l f ——锚杆自由段长度(m);
l t ——锚杆锚头中点至排桩设定弯矩零点[即由公式(8.2.2-1)确定的位置]处的距离(m);
φk ——土体各土层厚度加权内摩擦角标准值(°)。
8.5.7 锚杆锁定值应根据支护结构变形要求及锚固段地层条件确定,宜取锚杆抗拔承载力特征值的0.50~0.65倍。
条文说明
8.5.7 锚杆锁定后,随着下一阶段开挖,基坑壁将会进一步发生变形,合理的锚杆锁定力是在基坑开挖至设计深度时将支护结构的变形控制在设计允许变形范围内。如锚杆锁定力偏大,则开挖至设计深度时,支护结构变形量偏小,支护结构承受的土压力偏大,对支护结构安全不利;反言之,如锚杆锁定力偏小,则开挖至设计深度时,支护结构变形量偏大,对相邻建筑及管线安全不利。因此,锚杆锁定力宜根据锚杆抗拔力标准值和锚杆锁定后支护结构的控制变形量利用锚杆拉拔试验曲线确定。
8.6 施工与检测
8.6 施工与检测
8.6.1 排桩施工应符合下列要求:
1 垂直轴线方向的桩位偏差不宜大于50mm;垂直度偏差不宜大于1%,且不应影响地下结构的施工;
2 当排桩不承受垂直荷载时,钻孔灌注桩桩底沉渣不宜超过200mm;当沉渣难以控制在规定范围时,应通过加大钻孔深度来保证有效桩长达到设计要求;当排桩兼作承重结构时,桩底沉渣应按国家现行标准《建筑桩基技术规范》JGJ 94的有关要求执行;
3 采用灌注桩工艺的排桩宜采取隔桩施工的成孔顺序,并应在灌注混凝土24h后进行邻桩成孔施工;
4 沿周边非均匀配置纵向钢筋的排桩,钢筋笼在绑扎、吊装和安放时,应保证钢筋笼的安放方向与设计方向一致,钢筋笼纵向钢筋的平面角度误差不应大于10°;
5 冠梁施工前,应将排桩桩顶浮浆凿除并清理干净,桩顶以上岀露的钢筋长度应达到设计要求;
6 灌注桩成孔后应及时进行孔口覆盖;
7 灌注桩钢筋笼宜整体制作,整体吊装;如釆用分段制作,孔口对接时,在孔口宜釆用能保证质量的钢筋连接工艺,并应加强隐蔽验收检查。
条文说明
8.6.1 由于护坡桩配筋率通常较高,当钢筋笼分段制作,孔口对接时,釆用焊接工艺连接往往不能保证焊接质量,存在质量通病。而对接部位往往处在桩身弯矩较大的部位。因此,钢筋笼宜整体制作或釆用其他能确保钢筋连接质量的工艺。
8.6.2 锚杆的施工应符合下列要求:
1 锚杆孔位垂直方向偏差不宜大于100mm,偏斜角度不应大于2°;锚杆孔深和杆体长度不应小于设计长度;
2 锚杆注浆时,一次注浆管距孔底距离宜为100~200mm;
3 当一次注浆釆用水泥浆时,水泥浆的水灰比宜为0.45~0.50;当采用水泥砂浆时,灰砂比宜为1:1~1: 2、水灰比宜为0.38~0.45;二次高压注浆宜使用水灰比为0.45~0.55的水泥浆;
4 二次高压注浆压力宜控制在2.5~5.0MPa,注浆时间可根据注浆工艺试验确定或在第一次注浆锚固体的强度达到5MPa后进行;
5 锚杆的张拉与锁定应符合下列规定:
1)锚固段强度大于15MPa并达到设计强度的75%后,方可进行;
2)锚杆宜张拉至设计荷载的0.9~1.0倍后,再按设计要求锁定;
3)锚杆张拉时的锚杆杆体应力不应超过锚杆杆体强度标准值的0.65倍。
8.6.3 腰梁的施工应符合下列要求:
1 型钢腰梁的焊接应按现行国家标准《钢结构工程施工质量验收规范》GB50205的有关规定执行;
2 安装腰梁时应使其与排桩桩体结合紧密,不得脱空。
8.6.4 土方开挖与回填应符合下列规定:
1 应在排桩达到设计强度后进行土方开挖;如提前开挖,应由设计人员根据土方分层开挖深度及进度,对排桩强度进行复核;
2 单层或多层锚杆支护的排桩,锚杆施工面以下的土方开挖应在该层锚杆锁定后进行;
3 支撑的卸除应在土方回填高度符合设计要求后进行。
8.6.5 排桩的检测应符合下列要求:
1 宜采用低应变动测法检测桩身完整性,检测数量不宜少于总桩数的10%,且不宜少于5根;
2 当根据低应变动测法判定的桩身缺陷有可能影响桩的水平承载力时,应采用钻芯法补充检测。
8.6.6 锚杆的检测应符合下列要求:
1 锚杆抗拔力检测数量不应少于总数的5%,且不应少于3根,试验要求应符合现行国家标准《建筑地基基础设计规范》GB 50007有关规定;
2 锚杆抗拔力检测应随机抽样,抽样应能代表不同地段土层的土性和不同抗拔力要求;对施工质量有疑义的锚杆应进行抽检。
9 降水与土方工程
9.1 一般规定
9 降水与土方工程
9.1 一般规定
9.1.1 基坑降水的设计和施工应根据场地及周边工程地质条件、水文地质条件和环境条件并结合基坑支护和基础施工方案综合分析、确定。
条文说明
9.1.1 在基坑开挖中,为提供地下工程作业条件,确保基坑边坡稳定、基坑周围建(构)筑物、道路及地下设施的安全,对地下水进行控制是基坑支护设计必不可少的内容。
9.1.2 基坑降水宜优先采用管井降水;当具有施工经验或具备条件时,亦可釆用集水明排或其他降水方法。
条文说明
9.1.2 合理确定地下水控制的方案是保证工程质量,加快工程进度,取得良好社会和经济效益的关键。通常应根据地质条件、环境条件、施工条件和支护结构设计条件等因素综合考虑。 在黄土地区,一般多采用管井降水,故本规程仅给出管井降水的内容。有关截水及回灌可参考其他相关规程执行。管井降水时,应有2个以上的观察孔。
9.1.3 土方工程施工前应进行挖填方的平衡计算,并应综合考虑基坑工程的各道工序及土方的合理运距。
条文说明
9.1.3 基坑开挖前应考虑基坑的隆起情况出现。基底土隆起往往伴随着对周边环境的影响,尤其当周边有地下管线、建(构)筑物和永久性道路时。
9.1.4 土方开挖前,应做好地面排水,必要时应做好降低地下水位的工作。
9.1.5 当挖方较深时,应采取必要的基坑支护措施,防止坑壁坍塌,避免危害工程周边环境。
条文说明
9.1.4、9.1.5 有不少施工现场由于缺乏排水和降低地下水位的措施,对施工产生影响。土方施工应尽快完成,以避免造成集水、坑底隆起及对环境影响增大。
9.1.6 平整场地的表面坡度应符合设计要求;当设计无要求时,排水沟方向的坡度不应小于2‰。
条文说明
9.1.6 平整场地表面坡度本应由设计规定,但鉴于现行国家标准《建筑地基基础设计规范》GB 50007-2002中无此项规定,故条文中规定:如设计无要求时,一般应向排水沟方向做成不小于2‰的坡度。
9.1.7 土方工程施工,应经常测量和校核其平面位置、水平标高和边坡坡度。平面控制桩和水准控制点应釆取可靠的保护措施,并应定期复测和检查。土方堆置应符合本规程第5.4.4条规定。
9.1.8 雨期和冬期施工应采取防水、排水、防冻等措施,确保基坑及坑壁不受水浸泡、冲刷、受冻。
条文说明
9.1.7、9.1.8 在土方工程施工测量中,除开工前的复测放线外,还应配合施工对平面位置(包括放坡线、分界线、边坡的上口线和底口线等)、边坡坡度(包括放坡线、弯坡等)和标高(包括各个地段的标高)等经常进行测量,校核是否符合设计要求。上述施工测量的基准一一平面控制桩和水准控制点,也应定期进行复测和检查。 对雨期和冬期施工可参照相应地方标准执行。 基坑、管沟挖土要分层进行,分层厚度应根据工程具体情况(包括土质、环境等)决定,开挖本身是一种卸荷过程,防止局部区域挖土过深、卸载过速,引起土体失稳,同时在施工中应不损伤支护结构,以保证基坑的安全。 重要的基坑工程,及时支撑安装极为重要,根据工程实践,基坑变形与施工时间有很大关系,因此,施工过程应尽量缩短工期,特别是在支撑体系形成前的基坑暴露时间更应减少,要重视基坑变形的时空效应。
9.2 管井降水
9.2 管井降水
9.2.1 降水井宜在基坑外缘采用封闭式布置,井间距应大于15倍井管直径,在地下水补给方向应适当加密;当地下水位较浅而基坑面积较大且开挖较深时,也可在基坑内设置降水井,布井时应设置一定数量的观测井。
条文说明
9.2.1 本条规定了降水井的布置原则。
9.2.2 降水井的深度应根据设计降水深度、含水层的埋藏分布和降水井的出水能力确定。设计降水深度在基坑范围内不宜小于基坑底面以下1.5m。
9.2.3 降水井的数量(n)可按下式计算:

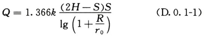
式中 Q——基坑总涌水量(m 3 /d),可按本规程附录D计算;
q——设计单井出水量(m 3 /d),可按本规程第9.2.4条计算。
条文说明
9.2.3 本条规定了封闭式布置的降水井数量计算方法。考虑到井管堵塞或抽气会影响排水效果,因此,在计算所需的井数基础上增加10%。基坑涌水量是根据水文地质条件、降水区的形状、面积、支护设计对降水的要求按附录D计算,列出的计算公式是常用的。凡未列入的计算公式可以参照有关水文地质、工程地质手册,选用计算公式时应注意其适用条件。
9.2.4 设计单井(管井)的出水量(q)可按下式确定:

式中 r s ——过滤器半径(m);
l——过滤器进水部分长度(m);
k——含水层渗透系数(m/d)。
条文说明
9.2.4 单井的出水量取决于所在地区的水文地质条件、过滤器的结构、成井工艺和抽水设备能力。本条根据经验和理论规定了管井的出水能力。根据西安地区经验,饱和黄土在粒径成分上接近黏性土,但其透水性却近似于细砂,实测透水系数可达25m/d。
9.2.5 管井过滤器长度宜与含水层厚度一致。
条文说明
9.2.5 试验表明,在相同条件下井的出水能力随过滤器长度的增加而增加,增加过滤器长度对提高降水效率是重要的,然而当过滤器达到某一长度后,继续增加的效果不显著。因此,本条规定了过滤器与含水层的相对长度的确定原则是既要保证有足够的过滤长度,但又不能过长,以致降水效率降低。
9.2.6 群井抽水时,各井点单井过滤器进水部分长度,可按下列公式验算:
y 0 >l (9.2.6-1)
式中 y 0 ——单井井管进水长度(m),可按下列规定计算:
1 潜水完整井


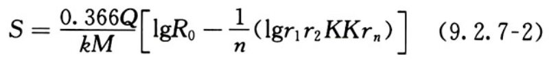
式中 r 0 ——圆形基坑半径(m),非圆形基坑可按本规程附录D计算;
r w ——管井半径(m);
H——潜水含水层厚度(m);
R 0 ——基坑等效半径与降水井影响半径之和(m);
R——降水井影响半径(m),可按本规程附录D计算。
2 承压完整井

式中 H ' ——承压水位至该承压含水层底板的距离(m);
M——承压含水层厚度(m)。
当过滤器工作部分长度小于2/3含水层厚度时,应采用非完整井公式计算。若不满足上式条件,应调整井点数量和井点间距,再进行验算。当井距足够小仍不能满足要求时应考虑基坑内布井。
条文说明
9.2.6 利用大井法所计算出的基坑涌水量Q,分配到基坑四周的各降水井,尚应对因群井干扰工作条件下的单井出水量进行验算。
9.2.7 基坑中心点水位降深计算可按下列方法确定:
1 完整井稳定流降水深度可按下式计算:
1)潜水完整井稳定流

2)承压完整井稳定流

式中 S——在基坑中心处或各井点中心处地下水位降深(m);
r 1 ,r 2 ,……,r n ——各井距基坑中心或各井中心处的距离(m)。
2 对非完整井或非稳定流应根据具体情况采用相应的计算方法。
3 当计算出的降深不能满足降水设计要求时,应重新调整井数、布井方式。
条文说明
9.2.7 当检验干扰井群的单井流量满足基坑涌水量的要求后,降水井的数量和间距即确定,然后进一步对由于干扰井群的抽水所降低基坑地下水位进行验算,计算所用的公式实际上是大井法计算基坑涌水量的公式,只是公式中的涌水量(Q)为已知。 基坑中心水位下降值的验算,是降水设计的核心,它决定了整个降水方案是否成立,它涉及降水井的结构和布局的变更等一系列优化过程,这也是一个试算过程。 除了利用上述条文的计算公式外,也可以利用专门性的水文地质勘察工作,如群井抽水试验或降水工程施工前试验性群井降水,在现场实测基坑范围内降水量和各个降水井水位降深的关系,以及地下水位下降与时间的关系,利用这些关系拟合出相关曲线,从而用单相关或复相关关系,确定相关函数,推测各种布井条件下基坑水位下降数值,以便选择最佳的降水方案。此种方法对水文地质结构比较复杂的基坑降水计算尤为合适。 条文中列出的公式为稳定流条件下潜水基坑降水的计算式。对于非稳定流的计算可参考有关水文地质计算手册。
9.2.8 管井降水应考虑临近建筑物在降水漏斗范围内因降水引起的沉降,其沉降量可按分层总和法计算。
9.2.9 管井结构应符合下列要求:
1 管井井管直径应根据含水层的富水性及水泵性能选取,井管外径不宜小于200mm,井管内径宜大于水泵外径50mm;
2 沉砂管长度不宜小于3m;
3 无砂混凝土滤水管、钢制、铸铁和钢筋骨架过滤器的孔隙率分别不宜小于15%、30%、23%和50%;
4 井管外滤料宜选用磨圆度较好的硬质岩石,不宜采用棱角状石渣料、风化料或其他黏土质岩石。滤料规格宜满足下列要求:
1)对于砂土含水层
D 50 =(6~8)d 50 (9.2.9-1)
式中 D 50 、d 50 一一分别为填料和含水层颗粒分布累计曲线上重量为50%所对应的颗粒粒径(mm);
2)对于d 20 <2mm的碎石类土含水层
D 50 =(6~8)d 20 (9.2.9-2)
3)对于d 20 ≥22mm的碎石类土含水层,可充填粒径为10~20mm的滤料;
4)渡料不均匀系数应小于2。
9.2.10 抽水设备可采用普通潜水泵或深井潜水泵,水泵的出水量及扬程应根据基坑开挖深度、地下水位埋深、基坑内水位降深和排水量的大小选用,并应大于设计值的20%~30%。
9.2.11 管井成孔宜釆用清水钻进工艺;当釆用泥浆钻进工艺时,井管下沉后必须充分洗井,保持过滤器的畅通。
9.2.12 水泵应置于设计深度处,水泵吸水口应始终保持在动水位以下。成井后应进行单井试抽检查降水效果,必要时应调整降水方案。降水过程中,应定期取样测试含砂量,含砂量不应大于0.5‰。
9.3 土方开挖
9.3 土方开挖
9.3.1 土方开挖前应进行定位放线,确定预留坡道类型;单幅坡道的宽度应大于土方车辆宽度1.50m,并应根据土方的外运量合理安排运力及行走路线。
施工现场出入口,应设置车辆清洗装置及场地。对外运弃土的车辆,应安排专人进行清洁,严禁路途抛撒。
9.3.2 施工过程中应经常检查平面位置、坑底面标高、边坡坡度、地下水的降深情况。专职安全员应随时观测周边的环境变化。
土方开挖施工过程中,基坑边缘及挖掘机械的回转半径内严禁人员逗留。特种机械作业人员应持证上岗。
基坑的四周应设置安全围栏并应牢固可靠。围栏的高度不应低于1.20m,并应设置明显的安全警告标示牌。当基坑较深时,应设置人员上下的专用通道。
夜间施工时,现场应具备充足的照明条件,不得留有照明死角。每个照明灯具应设置单独的漏电保护器。电源线应采用架空设置;当不具备架空条件时,可采用地沟埋设,在车辆的通行地段,应先将电源线穿入护管后再埋入地下。
条文说明
9.3.2 土方工程在施工中应检查平面位置、水平标高、边坡坡度、排水、降水系统及周围环境的影响。
9.3.3 放坡开挖的边坡值应符合本规程表5.2.2的规定,土钉墙、水泥土墙及排桩支护方式的开挖应符合相应章节的规定。
9.3.4 土方开挖工程的质量检查应符合下列要求:
1 边坡坡度应符合设计要求,且不得留有虚土;基底土性应符合设计要求,并应经勘察、设计、监理等单位确认;基坑开挖的深度、长度、宽度及表面平整度应符合现行国家标准《建筑地基基础工程施工质量验收规范》GB 50202的要求;
2 检查点每100~400m 2 应取1点,且不应少于10点;长度、宽度和边坡均应为每20m取1点,每边不应少于1点。
9.4 土方回填
9.4 土方回填
9.4.1 土方回填前应清除坑底的垃圾、树根等杂物,清除积水、淤泥、松土层,并应验收基底标高。土方回填时,应在坑底表面压实后进行。
9.4.2 对回填土料应按设计要求进行检验,当其含水率和配合比等参数满足要求后方可填入。
9.4.3 土方回填施工过程中应检查排水措施、每层填筑厚度、含水量和压实程度。回填土的分层铺设厚度及压实遍数应根据土质、压实系数及所用机具确定。当无施工经验时,可按表9.4.3选用。

条文说明
9.4.3 填方工程的施工参数,如每层填筑厚度、压实遍数及压实系数,对重要工程均应做现场试验后确定,或由设计提供。
9.4.4 土方回填应釆取如下安全措施:
1 土方回填前应掌握现场土质情况,按技术交底顺序分层分段回填;分层回填时应由深到浅,操作进程应紧凑,不得留间隔空隙,避免塌方;
2 土方回填施工过程中应检查基坑侧壁变化,必要时可在软弱处釆用钢管、木板、方木支撑;当发现有裂纹或部分塌方时,应采取果断措施,将人员撤离,排除隐患;
3 打夯机的操作人员应穿绝缘胶鞋并佩戴绝缘胶皮手套;
4 坑槽上电缆应架空2.0m以上,不得拖地和埋压土中;坑槽内电缆、电线应釆取防磨损、防潮、防断等保护措施。
9.4.5 土方回填施工结束后,应检查标高、边坡坡度、压实程度等,检验标准应符合现行国家标准《建筑地基基础工程施工质量验收规范》GB 50202的要求。
10 基槽工程
10.1 一般规定
10 基槽工程
10.1 一般规定
10.1.1 基槽工程可分为建(构)筑物基槽和市政工程各种管线基槽。
10.1.2 基槽开挖前应查明基槽影响范围内建(构)筑物的结构类型、层数、基础类型、埋深、基础荷载大小及上部结构的现状。
条文说明
10.1.2 基槽影响范围内建(构)筑物的结构类型、层数、基础类型、埋深、基础荷载大小和上部结构现状对基槽工程的设计、施工及支护措施有很大的影响,故施工开挖前应予查明。
10.1.3 基槽开挖前必须查明基槽开挖影响范围内的各类地下设施,包括上水、下水、电缆、光缆、消防管道、燃气、热力等管线和管道的分布、使用状况及对变形的要求等。
条文说明
10.1.3
由于没有完全查明基槽开挖影响范围内的各类地下设施,包括电缆、光缆、煤气、天然气、污水、雨水、热力等管线或管道的分布和性质而导致它们被破坏的工程事故时有发生,有些还引起比较严重的后果,因此可通过地面标志或到城市规划部门查阅地下管线图,查明管线位置和走向,必要时可委托有关部门通过开挖、物探、使用专用仪器或其他有效方法进行管线调查。本条强调基槽开挖前必须查明地下管线的分布、性质和现状。
10.1.4 查明基槽影响范围内的道路及车辆载重情况。
10.1.5 基槽开挖必须保证基槽及邻近的建(构)筑物、地下各类管线和道路的安全。
10.1.6 基槽工程可釆用垂直开挖、放坡开挖或内支撑方式开挖。
10.2 设计
10.2 设 计
10.2.1 基槽工程的设计可按当地同类条件基槽工程的经验及常用的支护方式、方法和施工经验进行。
条文说明
10.2.1 基槽工程尤其是市政工程基槽一般都是临时性开挖,施工时间短,其支护一般都是临时性的,设计时应充分考虑当地同类基槽工程的设计经验及基槽施工支护方式、方法和经验。
10.2.2 对需要支护的基槽工程应根据基槽周边环境、开挖深度、工程地质及水文地质条件、施工设备和施工季节采用内支撑(木支撑或钢支撑),支护范围可根据具体工程条件釆用部分支护或全部支护。
条文说明
10.2.2 同一基槽工程由于周边环境、开挖深度、填土厚度、地质条件等不同,可根据具体工程条件釆用部分支护和全部支护。
10.2.3 支护结构必须满足强度、稳定性和变形的要求。
10.2.4 当地下水位低于基槽底的设计标高,基槽开挖深度范围内土质均匀,土体静止自立高度较大,周边近距离内无动荷载和静荷载,施工期较短且开挖深度小于2.0m时,可采用无支护垂直开挖。
条文说明
10.2.4 湿陷性黄土地区基槽开挖,由于黄土的天然强度较高,垂直开挖3~5m,基槽槽壁短时间内也会是稳定的,但地表水下渗、管道漏水、降雨等其他因素往往会导致黄土强度降低,引起槽壁土体坍塌。基槽工程一般开挖宽度有限,一旦坑壁失稳,常常危及在基槽内作业人员的生命安全,故规定垂直开挖深度为2.0m。
10.2.5 基槽开挖深度大于2.0m,基槽周围有放坡条件时,应采用局部或全深度的放坡开挖,放坡开挖的边坡允许值应符合本规程第5章的有关要求。
10.2.6 基槽的稳定性验算应符合本规程第5.2.5条的有关要求。
10.2.7 设计应对基槽的长度、宽度、深度(或槽底标高),回填土的土料、含水量,分层回填厚度、压实机具、压实遍数、分层压实系数、检测方法等作出明确规定。
10.3 施工、回填与检测
10.3 施工、回填与检测
10.3.1 施工前应核验基槽开挖位置,施工中应经常测量和校核其平面位置、水平标高及坡度。
10.3.2 基槽土方开挖的顺序、方法必须与设计相一致,并应遵循“开槽支撑,先撑后挖,分层开挖,严禁超挖”的原则。
10.3.3 施工中基槽边堆置土方的高度和安全距离应符合设计要求。
10.3.4 基槽开挖时,应对周围环境进行观察和监测;当出现异常情况时,应及时反馈并处理,待恢复正常后方可施工。
10.3.5 基槽可釆用机械和人工开挖,当基槽开挖范围内分布有地下设施、管线或管道时,必须采用人工开挖。对开挖中暴露的管线应釆取保护或加固措施,不得碰撞和损坏,重要管线必须设置警示标志。
条文说明
10.3.5 由于对地下管线情况不了解而盲目开挖造成电缆、光缆、天然气管道、自来水管道被挖断的安全事故时有发生,其造成的后果往往十分严重。此类事故,一般都是机械开挖所致,因此该条强调在有管线分布的地方,基槽必须釆用人工开挖,且对重要管线必须设置警示标志。
10.3.6 基槽开挖时应避免槽底土受扰动,宜保留100~200mm厚的土层暂不挖去,待铺填垫层时再采用人工挖至设计标高。
10.3.7 基槽开挖至设计标高后,应对其进行保护,经验槽合格后方可进行地基处理或基础施工,对验槽中发现的墓、井、坑、穴等应按有关规定妥善处理。对验槽发现的与勘察报告不同之处,应查清范围并弄清其工程性状,必要时应补充或修改原设计。
10.3.8 基槽回填时,应按设计要求进行,对回填土料的质量、含水量、分层回填厚度、压实遍数、压实系数应按设计要求进行检查和检测。
条文说明
10.3.8 市政基槽工程其回填土料一般釆用原土料进行回填,其土质和含水量变化较大,对其质量一般不进行检测,但回填质量不好导致的地面下沉,路面变形时有发生,甚至引起下埋管道、管线变形开裂、易燃易爆气体泄漏和水管开裂等恶性事故发生。因此,其回填质量主要是在施工过程中进行控制在回填时应按设计要求检查其回填土料、含水量、分层回填厚度、压实遍数。当设计有检测要求时,应按设计要求进行检测。
10.3.9 基槽施工应缩短基槽暴露时间,并应做好场地用水、生活污水及雨水的疏导工作,防止地表水渗入。
条文说明
10.3.9 基槽施工应尽量缩短基槽暴露时间,以减少基槽侧壁的后期变形。
10.3.10 基槽工程在开挖及回填中,应监测地层中的有害气体,并应采取戴防毒面具、送风送氧等有效防护措施。当基槽较深时,应设置人员上下坡道或爬梯,不得在槽壁上掏坑攀登上下。
11 环境保护与监测
11.1 一般规定
11 环境保护与监测
11.1 一般规定
11.1.1 基坑工程设计前,应调查清楚基坑周边的地下管线和相邻建(构)筑物的位置、现状及地基基础条件,并应提出相应的防治措施。
条文说明
11.1.1 基坑周边环境的保护是基坑支护工程必须包括的一项工作。基坑周边环境调查需在基坑工程设计前进行。由于管线一般隐蔽于地下,调查可以釆用收集资料、现场调查、管线探测及开挖验证等方法,目的在于查明基坑影响范围内管线的平面位置、深度及管线的种类、性质和现状等情况,以便在设计时采取相应的保护和监测措施。
11.1.2 基坑工程方案设计应有必要的安全储备;实施阶段必须按设计要求进行施工,确保工程质量。当遇现场情况与原勘察、设计不符时,应立即反馈,必要时应对原设计进行补充或修改,对可能发生的险情应进行及时处理。
11.1.3 基坑周边环境的变形控制应符合下列要求:
1 基坑周边地面沉降不得影响相邻建(构)筑物的正常使用,所产生的差异沉降不得大于建(构)筑物地基变形的允许值;
2 基坑周边土体变形不得影响各类管线的正常使用,不得超过管线变形的允许值;
3 当基坑周边有城市道路、地铁、隧道及储油、储气等重要设施时,基坑周边土体位移不得造成其结构破坏、发生渗漏或影响其正常运行。
11.1.4 基坑工程设计中应明确提出监测项目和具体要求,包括监测点布置、观测精度、监测频度及监控报警值等。在选择设计安全系数和其他参数时,应考虑现场监测的水平和可靠性。
11.2 环境保护
11.2 环境保护
11.2.1 基坑工程对周边环境影响的评价应包括下列主要内容:
1 开挖后土体应力状态的变化、产生的变形、引起相邻建(构)筑物的不均匀沉降以及沉降开裂和倾斜的可能性;
2 基坑侧壁发生局部破坏或整体失稳滑移,使破坏、滑移区内的建(构)筑物严重倾斜或倒塌,地下管线断裂的可能性;
3 防渗措施失效,侧壁水土流失,土层淘空,引起地面及建(构)筑物急剧沉降,地下管线断裂的可能性;
4 长时间、大幅度的基坑降水引起大范围地面沉降以及邻近建(构)筑物变形开裂的可能性;
5 大面积深开挖引起卸载回弹对邻近建(构)筑物变形开裂的可能性;
6 施工产生的噪声、振动以及废弃物对环境与居民生活产生不利影响及其给邻近建(构)筑物造成损害的可能性;
7 超出地界设置的锚杆、土钉等支护设施对相邻场地已有或拟建的建(构)筑物基础、管线和设施造成危害的可能性。
11.2.2 基坑工程造成周围土体沉降范围应按下列方法确定:
1 坑壁或基槽影响范围宜为基坑深度的1~2倍;
2 基坑降水可按降水漏斗半径确定。
条文说明
11.2.2 黄土地区深基坑工程施工可能影响的范围通常为基坑深度的1~2倍。上海市标准《基坑工程设计规程》DBJ 08-61-97按下式考虑: B0=Htan(45°-
/2) (4)
式中 B0——土体沉降影响范围(m);
H——开挖深度(m);

——土体内摩擦角(°),取H深度范围内各土层厚度的加权平均值。
11.2.3 降水、回灌和隔渗应釆取信息施工法,应严密监测,及时反馈信息,修改和补充设计,指导后续工序。应对出水量、水位、隔渗底板变形、支护结构和邻近建(构)筑物的沉降与侧向位移等进行持续观测,定期分析。观测中应包括以下主要内容:
1 降水和回灌过程中应通过观测孔监测基坑内外水位变化,观测孔应具有反映水位动态变化的足够灵敏度;
2 回灌过程中,应控制地下水位,严禁因超灌引起湿陷事故;
3 对竖向隔渗,应监测基坑开挖过程中坑壁侧的鼓胀变形及渗漏情况;
4 对水平封底应预留观测孔,并应定期测量水头变化,指导防渗排水作业。
条文说明
11.2.3 地下水的抽降和回灌是需要严格控制的,抽降和回灌在时间和数量上的不当都可能给基坑工程造成危害。信息法施工是使降水工程得以有效实施和控制的管理方法,有利于降水工程取得预期效果,在发生异常情况时,也能及时发现并釆取措施。
11.2.4 在施工前应查明距基坑边1倍开挖深度范围内的地下管线的位置、埋深、使用情况等,当情况不明时,应开挖检查。对漏水的上水管和下水管,应先修复或移位后,再进行基坑工程的施工。
11.2.5 当受基坑工程影响的建(构)筑物和各类管线、管道的变形不能满足控制要求时,应釆取土体加固、结构托换、暴露或架空管线、管道等防范措施。同时宜考虑加固施工过程中土体强度短期降低效应,必要时应采取保护措施。
条文说明
11.2.5 对于紧邻基坑的已有建(构)筑物,在基坑支护设计时一般都已作为荷载给予考虑了,但也会有一些特殊情况需要对相邻的建(构)筑物进行地基的加固处理。第一类处理方法是加固基础下持力层的地基土,如注浆法、高压喷射注浆法,釆用这类方法需在基础两侧打孔注浆,施工对居住在这些建筑物内的人员的生活、工作有一定影响,若控制不当,还可能导致附加沉降,故在湿陷性黄土地区较少使用。但如能克服上述缺陷,也可采用。第二类处理方法是将基础荷载传递到坑底深度以下性能良好的地基土中,常用的方法是桩式托换,在基坑开挖前,采用树根桩或静压桩进行基础托换,这是黄土地区行之有效的一种方法,具有荷载传递明确,可靠性高的优点,但在加固桩设计及施工中,应注意基坑开挖所产生的水平力对托换桩的影响。
11.2.6 基坑工程周边环境保护的施工措施应符合下列要求:
1 应缩短基坑暴露时间,减少基坑的后期变形;
2 对基坑侧壁安全等级为一、二级的基坑工程应进行变形监测;
3 应做好场地的施工用水、生活污水和雨水的疏导管理工作,地面水不得渗入基坑周边;当地面有裂缝出现时,必须及时采用黏土或水泥砂浆封堵;
4 采取放坡开挖的基坑,其坑壁坡度和坡高应符合本规程表5.2.2的规定,并应采用分层有序开挖,应控制在坑边堆放弃物和其他荷载,保持坡体干燥,做好坡面和坡角的保护工作;
5 应控制基坑周边的超载,对载重车辆通过的地段,应铺设走道板或进行地基加固;
6 应控制降水工程的降深。
11.3 监测
11.3 监 测
11.3.1 在基坑开挖前应制定切实可行的现场监测方案,其主要内容应包括监测目的、监测项目、监测点布置、监测方法、精度要求、监测周期、监测项目报警值、监测结果处理要求和监测结果反馈制度等。
条文说明
11.3.1 基坑工程的监测是保障基坑工程安全运行的重要措施,应作为基坑工程的一项重要组成部分,将监测方案纳入基坑工程的设计中。
11.3.2 施工时应按现场监测方案实施,及时处理监测结果,并应将结果及时向监理、设计、施工人员进行信息反馈。必要时,应根据现场监测结果采取相应的措施。
条文说明
11.3.2 监测工作实施中应严格执行信息反馈制度,一是许多基坑事故是可以借及时的信息反馈得以避免;二是有些监测工作的实施人员不一定理解监测信息的意义,应报告设计及监理人员,及时进行处置。
11.3.3 基坑工程的监测项目应根据基坑侧壁安全等级和具体特点按表11.3.3进行选择。

条文说明
11.3.3 每个基坑工程都必须进行监测,但监测项目的选择不仅关系到基坑工程的安全,也关系到监测费用的大小。随意增加监测项目是一种浪费,但盲目减少也可能因小失大,造成严重的后果。监测项目和采用手段应由基坑支护设计人员根据工程的重要性、基坑规模、岩土工程条件等因素综合确定,确定的监测手段至少应能得到影响基坑安全的关键性参数。
11.3.4 现场监测应以仪器观测为主、目测辅助调查相结合的方法进行。目测调查的内容应包括下列内容:
1 了解基坑工程的设计与施工情况、基坑周围的建(构)筑物、重要地下设施的分布情况和现状,检查基坑周围水管渗漏情况、煤气管道变形情况、道路及地表开裂情况以及建(构)筑物的开裂变位情况,并做好资料的记录和整理工作;
2 检查支护结构的开裂变位情况,检查支护桩侧、支护墙面、主要支撑连接点等关键部位的开裂变位情况及防渗结构漏水的情况;
3 记录降雨和气温等情况,调查自然环境条件(大气降水、冻融等)对基坑工程的影响程度。
条文说明
11.3.4 目测调查也是基坑监测中一个不可缺少的部分。在已有的工程经验中,有许多是建立在目测调查基础上的,目测调查有时可以更及时地反映异常情况。此外,目测调查的资料也有利于分析基坑支护出现异常的原因。
11.3.5 监测点的布置宜满足下列要求:
1 坑壁土体顶部和支护结构顶部的水平位移与垂直位移观测点应沿基坑周边布置,在每边的中部和端部均应布置监测点,其监测点的间距不宜大于20m,当基坑侧壁安全等级高或地层结构条件复杂时应适当加密;
2 距基坑周边1倍坑深范围内的地下管线和2倍坑深范围内的建(构)筑物应观测其变形;地下管线的沉降监测点可设置于管线的顶部,必要时也可设置在底部的地层中;对进行基坑降水的工程,建筑物变形监测点的设置范围应与降水漏斗的范围相当;
3 支护结构的内力、支撑构件的轴力、锚杆的拉力监测点应布置在受力较大且具有代表性的部位;
4 基坑周围地表沉降和地下水位的监测点应结合工程实际选择具有代表性的部位;
5 土体分层竖向位移及支护结构界面侧向位移或压力的监测点应设置在基坑纵横轴线上具有代表性的部位;
6 基坑周围地表裂缝、建(构)筑物裂缝和支护结构裂缝应进行全方位观测,应选取裂缝宽度较大,有代表性的部位观测并记录其裂缝宽度、长度、走向和变化速率等。
条文说明
11.3.5 各种监测点的位置、间距是因基坑而异的,每个基坑有它自身的条件和特点,故本条只给出监测点布置的基本原则。监测点布置应掌握的原则如下:
1 布设范围应大于预估可能出现危害性变形的范围;
2 监测点设置在基坑支护结构的最大受力部位和最大变形部位;
3 监测已有结构或管线最可能因开挖发生事故的部位。
11.3.6 变形监测基准点数量不应少于3点,应设在基坑工程影响范围以外易于观测和保护的地段。
条文说明
11.3.6 影响范围一般是距基坑周边的距离应不少于5倍坑深度的范围,且不宜少于30~50m,但用于降水沉降观测的基准点,应设在降水影响半径之外。
11.3.7 现场监测的准备工作应在基坑开挖前完成,变形监测项目应在基坑开挖前测得初始值,应力和应变监测项目应在测试元件埋设完成,经调试合格后测得初始值。初始值的观测次数不应少于2次。
11.3.8 从基坑开挖直至基坑内建(构)筑物外墙土方回填完毕,均应做观测工作。各项目监测的时间间隔及监控报警值可根据施工进程、监测对象相关的规范、重要程度及支护结构设计要求在监测方案中予以确定。当监测值接近监测报警值或监测结果变化速率较大时,应加密观测次数。当有事故征兆时,应连续监测,并及时向监理、设计和施工方报告监测结果。
条文说明
11.3.8 因基坑间条件的差异,基坑监测的时间间隔不便作统一的规定。原则上,开挖较浅时,监测周期较长,开挖较深时,监测周期较短;工程等级高时,监测周期较短,工程等级低时,监测周期较长;在一个工程的施工期内,不同时段的监测周期也是有区别的,表18给出的监测周期是比较严格的,可供工程中参考。 
11.3.9 现场监测的仪器应满足观测精度和量程的要求,并应按规定进行校验。
11.3.10 监测数据应及时分析整理,绘制沉降、位移、构件内力和变形等随时间变化的关系曲线,并应对其发展趋势作出评价。
条文说明
11.3.10 本条是与11.3.2条相呼应的条款。监测者的监测结果反馈给设计人员后,设计人员应及时分析,并评价发展趋势和研究可能出现事故的对策。每个基坑应根据其基坑条件结合设计人员的工程经验设定报警值,达到报警值水平时应及时通报相关人员并采取预警措施。
11.3.11 监测过程中,可根据设计要求提交阶段性监测成果报告。工程结束时应提交完整的监测报告,报告内容应包括:
1 工程概况;
2 监测项目和各测点的平面、立面布置图;
3 釆用的仪器设备和监测方法;
4 监测数据、处理方法和监测结果过程曲线;
5 监测结果评价及发展趋势预测。
条文说明
11.3.11 基坑工程监测报告对积累地区基坑工程经验是十分宝贵的资料,不论基坑工程是否安全运行,都需要整理资料,编制报告。 监测内容宜包括变形监测、应力应变监测、地下水动态监测等。其具体对象、方法可按表19釆用。各种监测技术工作均应符合有关专业规范、规程的规定。 
12 基坑工程验收
12.1 一般规定
12 基坑工程验收
12.1 一般规定
条文说明
基坑的支护与开挖方案,各地均有严格的规定,应按当地的要求,对方案进行申报,经批准后才能施工。降水、排水系统对维护基坑的安全极为重要,必须在基坑开挖施工期间安全运转,应随时检查其工作状况。临近有建(构)筑物或有公共设施,在降水过程中要予以观测,不得因降水而危及它们的安全。许多围护结构由水泥土搅拌桩、钻孔灌注桩、高压喷射桩等构成,因在本规程中这类桩的验收已提及,可按相应的规定、标准验收,他结构在本章内均有标准可查。 湿陷性黄土与其他岩土相比,对水更为敏感,如果防水、排水措施不当,一旦地表水或地下水管渗漏浸入基坑侧壁土体,将会使基坑侧壁土体强度降低、自重压力加大,从而给支护结构带来危害乃至造成安全事故。
12.1.1 基坑工程的验收,应依据专项施工组织设计、环境保护措施、检测与监测方案及报告进行。
12.1.2 参加基坑工程验收的勘察、设计、施工、监理、检测及监测单位和个人必须具备相应的资质和资格。
12.1.3 基坑工程施工过程中的隐蔽部位(环节)在隐蔽前,应进行中间质量验收。
12.1.4 基坑变形报警值应以设计指标为依据。
12.2 验收内容
12.2 验收内容
条文说明
本节主要强调了质量和安全的验收和检查应按设计文件、专项施工组织设计和本规程的相关内容进行。
12.2.1 基坑工程竣工后,其质量验收应按设计及本规程相关要求进行。
12.2.2 基坑工程竣工后,其安全检查应按专项施工组织设计及本规程相关要求进行。
12.2.3 基坑工程验收资料应包括下列内容:
1 支护结构勘察设计文件及施工图审查报告;
2 专项施工组织设计;
3 施工记录、竣工资料及竣工图;
4 基坑工程与周围建(构)筑物位置关系图;
5 原材料的产品合格证、出厂检验报告、进场复验报告或委托试验报告;
6 混凝土试块或砂浆试块抗压强度试验报告及评定结果;
7 锚杆或土钉抗拔试验检测报告、水泥土墙及排桩的质量检测报告;
8 基坑和周围建(构)筑物监测报告;
9 设计变更通知、重大问题处理文件和技术洽商记录;
10 基坑工程的使用维护规划和应急预案。
12.3 验收程序和组织
12.3 验收程序和组织
12.3.1 基坑工程完成后,施工单位应自行组织有关人员进行检查评定,确认自检合格后,向建设单位提交工程验收申请。
条文说明
12.3.1 本条规定基坑工程完成后,施工单位首先要依据质量标准、设计图纸等组织有关人员进行自检,并对检查结果进行评定,符合要求后向建设单位提交工程验收报告和完整的质量资料,请建设单位组织验收。
12.3.2 建设单位收到工程验收申请后,应由建设单位组织施工、勘察、设计、监理、检测、监测及基坑使用等单位进行基坑工程验收。
条文说明
12.3.2 本条规定基坑工程质量验收应由建设单位负责人或项目负责人组织,由于勘察、设计、施工、监理单位都是责任主体,因此勘察、设计、施工单位负责人(或项目负责人)、施工单位的技术、质量负责人和监理单位的总监理工程师均应参加验收。 下道工序的施工单位(基桩及上部结构施工单位)对基坑工程的合理使用,涉及基坑工程的安全,所以,在基坑工程验收合格的前提下,其安全合理的维护及使用对基坑安全是至关重要的。
12.3.3 单位工程质量验收合格后,建设单位应在规定时间内,将工程竣工验收报告和有关文件交付基坑使用单位归档;大型永久性的基坑工程应报建设行政管理部门备案。
条文说明
12.3.3 本条主要强调了基坑工程施工及使用单位的责任划分及移交程序,对于城市专用地下商场、停车库、人防工程显得尤为重要。对于大型永久性基坑,建设单位应依据《建设工程质量管理条例》和住房和城乡建设部有关规定,到县级以上人民政府建设行政主管部门或其他有关部门备案,否则,不允许投入使用。
13 基坑工程的安全使用与维护
13.1 一般规定
13 基坑工程的安全使用与维护
条文说明
本章内容主要是根据第393号国务院令公布的《建设工程安全生产管理条例》的精神及《建筑地基基础工程施工质量验收规范》GB 50202-2002、《建筑工程施工质量验收统一标准》GB 50300-2001的内容和验收程序,结合湿陷性黄土地区的基坑施工实际情况制订的。基坑工程的施工一般由专业队伍进行,所以在本章强调了基坑工程的验收、交接及基坑工程在使用过程中的安全管理,便于强化各责任主体的责任感,划分工程责任主体的安全责任。 施工过程中的安全管理在“基本规定”及各章节中均有具体要求,基坑工程是大面积卸荷过程,易引起周边环境的变化,特别是使用过程中水的浸入及周边的随意堆载,保护措施的设置及降水方案的合理性、监测工作质量的高低,直接影响着施工使用中的基坑工程安全、人身安全以及周边建(构)筑物的安全。所以,基坑工程的安全不光涉及勘察、设计、施工单位的责任,其环境保护是基坑工程安全的重要组成部分,涉及使用单位(下道工序的施工单位)、监测单位、监理单位、降水单位的工作质量及责任心。我国目前的基坑工程事故大多发生在基坑工程使用过程中(当然也有设计、施工质量原因),这也是本章规定在基坑工程投入使用前,应先按程序进行验收合格后,进入安全管理状态的原因,这一点也是与我国目前国情及相关法规、验收标准的精神相一致的。 基坑工程具有许多特征:其一是临时性工程,认为安全储备相对可以小些,与地区性、地质条件有关,又涉及岩土工程、结构工程及施工技术互相交叉的学科,所以造价高,但又不愿投入较多资金,可是一旦出现事故,处理十分困难,造成的经济损失和社会影响往往十分严重;其二是基坑工程施工及使用周期相对较长,从开挖到完成地面以下的全部隐蔽工程,常需经历多次降雨,以及周边堆载、振动、施工失当、监测与维护失控等许多不利条件,其安全度的随机性较大,事故的发生往往具有突发性。所以,本章主要强调了基坑工程在使用过程中的安全使用与维护。
13.1 一般规定
13.1.1 基坑工程验收前,其安全管理工作应由基坑施工单位承担;施工完毕,在按规定的程序和内容组织验收合格后,基坑工程的安全管理工作应由下道工序施工单位承担。
13.1.2 进入安全管理后,基坑使用单位应在进行下道作业前,检查作业安全交底与演练,并应制定检查、监测方案等。
13.1.3 基坑开挖(支护)单位在完成合同约定的工程任务后,将工程移交下一道作业工序时,应由工程监理单位组织,移交和接收单位共同参加。移交单位应同时将相关的水文及工程地质资料、支护和安全技术资料、环境状况分析等同时移交,并应办理移交签字手续。
13.2 安全措施
13.2 安全措施
13.2.1 对深度超过2.00m的基坑施工,应在基坑四周设置高度大于0.15m的防水围挡,并应设置防护栏杆,防护栏杆埋深应大于0.60m,高度宜为1.00~1.10m,栏杆柱距不得大于2.00m,距离坑边水平距离不得小于0.50m。
13.2.2 基坑周边1.2m范围内不得堆载,3m以内限制堆载,坑边严禁重型车辆通行。当支护设计中已考虑堆载和车辆运行时,必须按设计要求进行,严禁超载。
13.2.3 在基坑边1倍基坑深度范围内建造临时住房或仓库时,应经基坑支护设计单位允许,并经施工企业技术负责人、工程项目总监批准,方可实施。
13.2.4 基坑的上、下部和四周必须设置排水系统,流水坡向应明显,不得积水。基坑上部排水沟与基坑边缘的距离应大于2m,沟底和两侧必须作防渗处理。基坑底部四周应设置排水沟和集水坑。 (自2022年1月1日起废止该条,详见新规 《建筑与市政地基基础通用规范》 GB 55003-2021)
13.2.5 雨期施工时,应有防洪、防暴雨的排水措施及材料设备,备用电源应处在良好的技术状态。
13.2.6 在基坑的危险部位或在临边、临空位置,设置明显的安全警示标志或警戒。
13.2.7 当夜间进行基坑施工时,设置的照明充足,灯光布局合理,防止强光影响作业人员视力,必要时应配备应急照明。
13.2.8 基坑开挖时支护单位应编制基坑安全应急预案,并经项目总监批准。应急预案中所涉及的机械设备与物料,应确保完好,存放在现场并便于立即投入使用。
13.3 安全控制
13.3 安全控制
13.3.1 工程监理单位对基坑开挖、支护等作业应实施全过程旁站监理,对施工中存在的安全隐患,应及时制止,要求立即整改。对拒不整改的,应向建设单位和安全监督机构报告,并下达停工令。
13.3.2 在基坑支护或开挖前,必须先对基坑周边环境进行检查,发现对施工作业有影响的不安全因素,应事先排除,达到安全生产条件后,方可实施作业。
13.3.3 施工单位在作业前,必须对从事作业的人员进行安全技术交底,并应进行事故应急救援演练。
13.3.4 施工中,应定期检查基坑周围原有的排水管沟,不得有渗水漏水迹象;当地表水、雨水渗入土坡或挡土结构外侧土层时,应立即采取措施妥善处理。
13.3.5 施工单位应有专人对基坑安全进行巡查,每天早晚各1次,雨期应增加巡查次数,并应做好记录,发现异常情况应及时报告。
13.3.6 对基坑监测数据应及时进行分析整理;当变形值超过设计警戒值时,应发出预警,停止施工,撤离人员,并应按应急预案中的措施进行处理。
附录A圆弧滑动简单条分法
附录A 圆弧滑动简单条分法
A.0.1 水泥土墙、多层支点排桩嵌固深度计算值(h 0 )宜按整体稳定条件,采用圆弧滑动简单条分法按下式确定(见图A),当嵌固深度下部存在软弱土层时,尚应继续验算软弱下卧层整体稳定性:


式中 h 0 ——嵌固深度(m);
Cik、 φik ——最危险滑动面上第i土条滑动面上土的黏聚力、内摩擦角标准值;
l i ——第i土条的弧长(m);
b i ——第i土条的宽度(m);
K——整体稳定性安全系数,对基坑侧壁安全等级为一、二、三级分别不应小于1.30、1.25、1.20;
ω i ——作用于滑裂面上第i土条的重量(kN),按上覆土层的天然土重计算;
θ i ——第i土条弧线中点切线与水平线夹角(°)。
A.0.2 对于均质黏性土及地下水位以上的粉土或砂类土,嵌固深度计算值(h 0 )可按下式确定:
h 0 =n 0 h (A.0.2)
式中 n 0 ——嵌固深度系数,当K取1.3时,可根据三轴试验(当有可靠经验时,可采用直接剪切试验)确定的土层固结不排水(固结快)剪内摩擦角 φk 及黏聚力系数δ由表A查得;黏聚力系数δ可按本规程第A.0.3条确定。
A.0.3 黏聚力系数δ应按下式确定:
δ=c k /γh (A.0.3)
式中 γ——土的天然重度(kN/m 3 )。
A.0.4 嵌固深度设计值可按下式确定:
h d =1.1h 0 (A.0.4)

附录B水泥土的配比试验
附录B 水泥土的配比试验
B.0.1 水泥土的配比试验,应符合水泥土的加固应用机理,并应满足水泥土在不同施工工艺条件下的实际工作状态,且应达到下列目的:
1 为水泥土的强度设计提供依据;
2 为施工工艺参数制定提供依据;
3 为施工质量检验标准提供依据。
B.0.2 试验仪器和方法应采用现行的土工试验仪器及砂浆试验仪器,可按室内土工试验方法并按砂浆试验的操作方法进行。
B.0.3 试验土料应从工程现场拟加固土层中选取具有代表性的土样,可采用厚层塑料袋封装,以保持其天然湿度。
每种配比土料的取样质量不宜少于10kg。
B.0.4 水泥的选用应符合下列要求:
1 水泥应选用早强型、强度等级为32.5R级及以上的普通硅酸盐水泥(P.O32.5R)。当有特殊要求时,亦可选用其他品种的水泥。
水泥的出厂日期不得超过3个月,否则应在试验前重新测定其强度等级。
2 水泥掺量应采用水泥掺入比α w (%)来表示,即水泥掺入质量与被加固湿土质量的百分比值。可选用10%、12%、15%、18%、20%和25%等掺入比值。
B.0.5 外加剂可选用适宜的早强剂或减水剂。添加的比例可按其使用说明书釆用。也可根据工程需要,选用粉煤灰或膨润土作为外加剂。粉煤灰的添加量不宜超过水泥掺入量的100%,膨润土的添加量不宜超过水泥掺入量的50%。
B.0.6 试块的制作及养护应符合下列要求:
1 水泥土的配制方法,应按选定的水泥掺入比和施工工艺,釆用不同的配制指标。当采用喷粉法工艺时,应将水泥土的质量密度作为配制指标;当采用喷浆法或高压旋喷法工艺时,应将水泥浆液的施工水灰比作为配制指标。
水泥土在配制前,应先测定试验用土料的现有含水率。当试验土料的现有含水率与地勘报告提供的该层土天然含水率的差值达到±2%及以上时,应将试验土料的现有含水率调配至该层土的天然含水率,然后依照下列步骤和方法进行配制:
1)喷粉法:
第一步:计算水泥土的相对密度
d c =d s (1-α w )+dα w (B.0.6-1)
式中 d c ——水泥土的相对密度;
d s ——一般黏性土的相对密度,可取2.70(或取地勘报告实测值);
d——水泥的相对密度,可取3.10(或取实测值);
α w ——水泥掺入比(%)。
第二步:计算水泥土的干密度
ρ dc =ρ/(1+0.01W)+ρα w (B.0.6-2)
或 ρ dc =ρ d +ρα w (B.0.6-3)
式中 ρ dc ——水泥土的干密度(g/cm 3 );
ρ——被加固地基土的天然密度(g/cm 3 );
ρ d ——被加固地基土的干密度(g/cm 3 );
W——被加固地基土的天然含水率(%)。
ρ、ρ d 、W三项指标均按地勘报告实测统计值查取。
第三步:计算并确定水泥土试件的制作密度
ρ c =[0.01S r (d c ρ w -ρ dc )/d c ]+ρ dc (B.0.6-4)
式中 ρ c ——水泥土试件的制作密度(g/cm 3 );
S r ——水泥土的饱和度(按水下工作状态S r =100);
ρ w ——水的密度,取1g/cm 3 。
2)喷浆法或高压旋喷法:
应按试验所用土料的质量,根据施工时釆用的水灰比以及所选用的外加剂等,称量相应质量的水泥干粉、水以及外加剂等,一起混合均匀制成水泥浆液。喷浆搅拌法施工水灰比可釆用0.5,高压旋喷法施工水灰比可采用1.0。
2 试块制作应按确定的试验配比方案,将称量好的土料、水泥干粉,放入搅拌器皿内,用搅拌铲人工拌合,直至拌合料搅拌均匀。
试块的制作应选用边长为70.7mm的立方体砂浆试模,并应符合下列要求:
1)喷粉法:按水泥土试件的制作密度,计算并称量每个立方体试模所需的水泥土填料量,将拌制好的水泥土拌合料分三层均匀填入试模。填料可采用压样法控制水泥土的制作密度,确保试块内的空气排出。
2)喷浆法(或高压旋喷法):装入拌制好的水泥土拌合料至试模体积的一半,一边插捣一边用小手锤击振试模50T,然后将水泥土拌合料装满试模,再边插捣边用小手锤击振试模50下,确保试块内的空气排出。
试块制作完成后将表面刮平,用塑料布覆盖以保持水分,防止过快蒸发。试块成型1~2d后拆除试模。脱模试块称重后放入标准养护室中(或将脱模试块装入塑料袋内密封后置于标准水中),分别进行各龄期的养护。
每种配比的试块制作数量不应少于6个。
B.0.7 当试块达到预定养护龄期时,应采用压力试验机测定其立方体的抗压强度。
作为施工材料强度检验的试块,可进行短龄期的早强试验(宜釆用不少于7d的试块)。当早期强度试验满足设计要求时,该配比即可投入工程使用。
抗压试验结束后,应提交各种试验配比条件下、不同龄期的水泥土强度,并标明各个试块不同龄期的质量密度。
附录C悬臂梁内力及变位计算公式
附录C 悬臂梁内力及变位计算公式


附录D基坑涌水量计算
附录D 基坑涌水量计算
D.0.1 均质含水层潜水完整井基坑涌水量可按下列规定计算(见图D.0.1):

1 当基坑远离边界时,涌水量可按下式计算:

式中 Q——基坑涌水量(m 3 /d);
k——渗透系数(m/d);
H——潜水含水层厚度(m);
S——基坑水位降深(m);
R——降水影响半径(m),按本规程第D.0.7条规定计算;
γ 0 ——基坑等效半径(m),按本规程第D.0.6条规定计算。
2 当岸边降水时,涌水量可按下式计算:

3 当基坑位于两个地表水体之间或位于补给区与排泄区之间时,涌水量可按下式计算:

4 当基坑靠近隔水边界时,涌水量可按下式计算:

D.0.2 均质含水层潜水非完整井基坑涌水量可按下列规定计算(见图D.0.2):

1 当基坑远离边界时,涌水量可按下式计算:


2 当近河基坑降水,含水层厚度不大时,涌水量可按下式计算:

式中 M——由含水层底板到过滤器有效工作部分中点的长度。
3 当近河基坑降水,含水层厚度很大时,涌水量可按下列公式计算:


D.0.3 均质含水层承压水完整井涌水量可按下列规定计算(见图D.0.3):

1 当基坑远离边界时,涌水量可按下式计算:

式中 M——承压含水层厚度(m)。
2 当基坑位于河岸边时,涌水量可按下式计算:

3 当基坑位于两个地表水体之间或位于补给区与排泄区之间时,涌水量可按下式计算:

D.0.4 均质含水层承压水非完整井基坑涌水量可按下式计算(见图D.0.4):


D.0.5 均质含水层承压及潜水非完整井基坑涌水量可按下式计算(见图D.0.5):


D.0.6 当基坑为圆形时,基坑等效半径应取圆半径;当基坑为非圆形时,等效半径可按下列规定计算:
1 矩形基坑等效半径可按下式计算:
r 0 =0.29(a+b) (D.0.6-1)
式中 a、b——分别为基坑的长、短边长度(m)。
2 不规则块状基坑等效半径可按下式计算:

式中 A——基坑面积(m 2 )。
D.0.7 降水井影响半径宜通过试验或根据当地经验确定,当基坑侧壁安全等级为二、三级时,可按下列公式计算:
1 潜水含水层:

式中 R——降水影响半径(m);
S——基坑水位降深(m);
k——渗透系数(m/d);
H——含水层厚度(m)。
2 承压含水层:

本规程用词说明
本规程用词说明
1 为便于在执行本规程条文时区别对待,对于要求严格程度不同的用词说明如下:
1)表示很严格,非这样做不可的用词:
正面词采用“必须”,反面词釆用“严禁”;
2)表示严格,在正常情况下均应这样做的用词:
正面词采用“应”,反面词采用“不应”或“不得”;
3)表示允许稍有选择,在条件许可时首先应这样做的用词:
正面词采用“宜”,反面词采用“不宜”;
表示有选择,在一定条件下可以这样做的,采用“可”。
2 条文中指明应按其他标准、规范执行的写法为:“应按……执行”或“应符合……的规定”。
自2022年1月1日起废止的条文

