Appearance
《超限高层建筑工程抗震设防专项审查技术要点》2015年
🗓️ 住房和城乡建设部
前言
超限高层建筑工程抗震设防专项审查技术要点
住房城乡建设部关于印发《超限高层建筑工程抗震设防专项审查技术要点》的通知 建质[2015]67号
各省、自治区住房城乡建设厅,直辖市建委,新疆生产建设兵团建设局:
为进一步做好超限高层建筑工程抗震设防审查工作,我部组织修订了《超限高层建筑工程抗震设防专项审查技术要点》,现印发你们,请严格按照要求开展审查。2010年10月印发的《超限高层建筑工程抗震设防专项审查技术要点》(建质[2010]109号)同时废止。
中华人民共和国住房和城乡建设部 2015年5月21日
第一章总则
第一条 为进一步做好超限高层建筑工程抗震设防专项审查工作,确保审查质量,根据《超限高层建筑工程抗震设防管理规定》(建设部令第111号),制定本技术要点。
第二条 本技术要点所指超限高层建筑工程包括:
(一)高度超限工程:指房屋高度超过规定,包括超过《建筑抗震设计规范》(以下简称《抗震规范》)第6章钢筋混凝土结构和第8章钢结构最大适用高度,超过《高层建筑混凝土结构技术规程》(以下简称《高层混凝土结构规程》)第7章中有较多短肢墙的剪力墙结构、第10章中错层结构和第11章混合结构最大适用高度的高层建筑工程。
(二)规则性超限工程:指房屋高度不超过规定,但建筑结构布置属于《抗震规范》、《高层混凝土结构规程》规定的特别不规则的高层建筑工程。
(三)屋盖超限工程:指屋盖的跨度、长度或结构形式超出《抗震规范》第10章及《空间网格结构技术规程》、《索结构技术规程》等空间结构规程规定的大型公共建筑工程(不含骨架支承式膜结构和空气支承膜结构)。
超限高层建筑工程具体范围详见附件1。
第三条 本技术要点第二条规定的超限高层建筑工程,属于下列情况的,建议委托全国超限高层建筑工程抗震设防审查专家委员会进行抗震设防专项审查:
(一) 高度超过《高层混凝土结构规程》B级高度的混凝土结构,高度超过《高层混凝土结构规程》第11章最大适用高度的混合结构;
(二) 高度超过规定的错层结构,塔体显著不同的连体结构,同时具有转换层、加强层、错层、连体四种类型中三种的复杂结构,高度超过《抗震规范》规定且转换层位置超过《高层混凝土结构规程》规定层数的混凝土结构,高度超过《抗震规范》规定且水平和竖向均特别不规则的建筑结构;
(三) 超过《抗震规范》第8章适用范围的钢结构;
(四) 跨度或长度超过《抗震规范》第10章适用范围的大跨屋盖结构;
(五) 其他各地认为审查难度较大的超限高层建筑工程。
第四条 对主体结构总高度超过350m的超限高层建筑工程的抗震设防专项审查,应满足以下要求:
(一)从严把握抗震设防的各项技术性指标;
(二)全国超限高层建筑工程抗震设防审查专家委员会进行的抗震设防专项审查,应会同工程所在地省级超限高层建筑工程抗震设防专家委员会共同开展,或在当地超限高层建筑工程抗震设防专家委员会工作的基础上开展。
第五条 建设单位申报抗震设防专项审查的申报材料应符合第二章的要求,专家组提出的专项审查意见应符合第六章的要求。
对于屋盖超限工程的抗震设防专项审查,除参照本技术要点第三章的相关内容外,按第五章执行。
审查结束后应及时将审查信息录入全国超限高层建筑数据库,审查信息包括超限高层建筑工程抗震设防专项审查申报表(附件2)、超限情况表(附件3)、超限高层建筑工程抗震设防专项审查情况表(附件4)和超限高层建筑工程结构设计质量控制信息表(附件5)。
第二章申报材料的基本内容
第六条 建设单位申报抗震设防专项审查时,应提供以下资料:
(一) 超限高层建筑工程抗震设防专项审查申报表和超限情况表(至少5份);
(二) 建筑结构工程超限设计的可行性论证报告(附件6,至少5份);
(三) 建设项目的岩土工程勘察报告;
(四) 结构工程初步设计计算书(主要结果,至少5份);
(五) 初步设计文件(建筑和结构工程部分,至少5份);
(六) 当参考使用国外有关抗震设计标准、工程实例和震害资料及计算机程序时,应提供理由和相应的说明;
(七) 进行模型抗震性能试验研究的结构工程,应提交抗震试验方案;
(八) 进行风洞试验研究的结构工程,应提交风洞试验报告。
第七条 申报抗震设防专项审查时提供的资料,应符合下列具体要求:
(一) 高层建筑工程超限设计可行性论证报告。应说明其超限的类型(对高度超限、规则性超限工程,如高度、转换层形式和位置、多塔、连体、错层、加强层、竖向不规则、平面不规则;对屋盖超限工程,如跨度、悬挑长度、结构单元总长度、屋盖结构形式与常用结构形式的不同、支座约束条件、下部支承结构的规则性等)和超限的程度,并提出有效控制安全的技术措施,包括抗震、抗风技术措施的适用性、可靠性,整体结构及其薄弱部位的加强措施,预期的性能目标,屋盖超限工程尚包括有效保证屋盖稳定性的技术措施。
(二) 岩土工程勘察报告。应包括岩土特性参数、地基承载力、场地类别、液化评价、剪切波速测试成果及地基基础方案。当设计有要求时,应按规范规定提供结构工程时程分析所需的资料。
处于抗震不利地段时,应有相应的边坡稳定评价、断裂影响和地形影响等场地抗震性能评价内容。
(三) 结构设计计算书。应包括软件名称和版本,力学模型,电算的原始参数(设防烈度和设计地震分组或基本加速度、所计入的单向或双向水平及竖向地震作用、周期折减系数、阻尼比、输入地震时程记录的时间、地震名、记录台站名称和加速度记录编号,风荷载、雪荷载和设计温差等),结构自振特性(周期,扭转周期比,对多塔、连体类和复杂屋盖含必要的振型),整体计算结果(对高度超限、规则性超限工程,含侧移、扭转位移比、楼层受剪承载力比、结构总重力荷载代表值和地震剪力系数、楼层刚度比、结构整体稳定、墙体(或筒体)和框架承担的地震作用分配等;对屋盖超限工程,含屋盖挠度和整体稳定、下部支承结构的水平位移和扭转位移比等),主要构件的轴压比、剪压比(钢结构构件、杆件为应力比)控制等。
对计算结果应进行分析。时程分析结果应与振型分解反应谱法计算结果进行比较。对多个软件的计算结果应加以比较,按规范的要求确认其合理、有效性。风控制时和屋盖超限工程应有风荷载效应与地震效应的比较。
(四) 初步设计文件。设计深度深度应符合《建筑工程设计文件编制深度的规定》的要求,设计说明要有建筑安全等级、抗震设防分类、设防烈度、设计基本地震加速度、设计地震分组、结构的抗震等级等内容。
(五)提供抗震试验数据和研究成果。如有提供应有明确的适用范围和结论。
第三章专项审查的控制条件
第八条 抗震设防专项审查的内容主要包括:
(一) 建筑抗震设防依据;
(二) 场地勘察成果及地基和基础的设计方案;
(三) 建筑结构的抗震概念设计和性能目标;
(四) 总体计算和关键部位计算的工程判断;
(五) 结构薄弱部位的抗震措施;
(六) 可能存在的影响结构安全的其他问题。
对于特殊体型(含屋盖)或风洞试验结果与荷载规范规定相差较大的风荷载取值,以及特殊超限高层建筑工程(规模大、高宽比大等)的隔震、减震设计,宜由相关专业的专家在抗震设防专项审查前进行专门论证。
第九条 抗震设防专项审查的重点是结构抗震安全性和预期的性能目标。为此,超限工程的抗震设计应符合下列最低要求:
(一) 严格执行规范、规程的强制性条文,并注意系统掌握、全面理解其准确内涵和相关条文。
(二) 对高度超限或规则性超限工程,不应同时具有转换层、加强层、错层、连体和多塔等五种类型中的四种及以上的复杂类型;当房屋高度在《高层混凝土结构规程》B级高度范围内时,比较规则的应按《高层混凝土结构规程》执行,其余应针对其不规则项的多少、程度和薄弱部位,明确提出为达到安全而比现行规范、规程的规定更严格的具体抗震措施或预期性能目标;当房屋高度超过《高层混凝土结构规程》的B级高度以及房屋高度、平面和竖向规则性等三方面均不满足规定时,应提供达到预期性能目标的充分依据,如试验研究成果、所采用的抗震新技术和新措施、以及不同结构体系的对比分析等的详细论证。
(三) 对屋盖超限工程,应对关键杆件的长细比、应力比和整体稳定性控制等提出比现行规范、规程的规定更严格的、针对性的具体措施或预期性能目标;当屋盖形式特别复杂时,应提供达到预期性能目标的充分依据。
(四) 在现有技术和经济条件下,当结构安全与建筑形体等方面出现矛盾时,应以安全为重;建筑方案(包括局部方案)设计应服从结构安全的需要。
第十条 对超高很多,以及结构体系特别复杂、结构类型(含屋盖形式)特殊的工程,当设计依据不足时,应选择整体结构模型、结构构件、部件或节点模型进行必要的抗震性能试验研究。
第四章高度超限和规则性超限工程的专项审查内容
第十一条 关于建筑结构抗震概念设计:
(一) 各种类型的结构应有其合适的使用高度、单位面积自重和墙体厚度。结构的总体刚度应适当(含两个主轴方向的刚度协调符合规范的要求),变形特征应合理;楼层最大层间位移和扭转位移比符合规范、规程的要求。
(二) 应明确多道防线的要求。框架与墙体、筒体共同抗侧力的各类结构中,框架部分地震剪力的调整宜依据其超限程度比规范的规定适当增加;超高的框架-核心筒结构,其混凝土内筒和外框之间的刚度宜有一个合适的比例,框架部分计算分配的楼层地震剪力,除底部个别楼层、加强层及其相邻上下层外,多数不低于基底剪力的8%且最大值不宜低于10%,最小值不宜低于5%。主要抗侧力构件中沿全高不开洞的单肢墙,应针对其延性不足采取相应措施。
(三) 超高时应从严掌握建筑结构规则性的要求,明确竖向不规则和水平向不规则的程度,应注意楼板局部开大洞导致较多数量的长短柱共用和细腰形平面可能造成的不利影响,避免过大的地震扭转效应。对不规则建筑的抗震设计要求,可依据抗震设防烈度和高度的不同有所区别。
主楼与裙房间设置防震缝时,缝宽应适当加大或采取其他措施。
(四) 应避免软弱层和薄弱层出现在同一楼层。
(五) 转换层应严格控制上下刚度比;墙体通过次梁转换和柱顶墙体开洞,应有针对性的加强措施。水平加强层的设置数量、位置、结构形式,应认真分析比较;伸臂的构件内力计算宜采用弹性膜楼板假定,上下弦杆应贯通核心筒的墙体,墙体在伸臂斜腹杆的节点处应采取措施避免应力集中导致破坏。
(六) 多塔、连体、错层等复杂体型的结构,应尽量减少不规则的类型和不规则的程度;应注意分析局部区域或沿某个地震作用方向上可能存在的问题,分别采取相应加强措施。对复杂的连体结构,宜根据工程具体情况(包括施工),确定是否补充不同工况下各单塔结构的验算。
(七) 当几部分结构的连接薄弱时,应考虑连接部位各构件的实际构造和连接的可靠程度,必要时可取结构整体模型和分开模型计算的不利情况,或要求某部分结构在设防烈度下保持弹性工作状态。
(八) 注意加强楼板的整体性,避免楼板的削弱部位在大震下受剪破坏;当楼板开洞较大时,宜进行截面受剪承载力验算。
(九) 出屋面结构和装饰构架自身较高或体型相对复杂时,应参与整体结构分析,材料不同时还需适当考虑阻尼比不同的影响,应特别加强其与主体结构的连接部位。
(十)高宽比较大时,应注意复核地震下地基基础的承载力和稳定。
(十一)应合理确定结构的嵌固部位。
第十二条 关于结构抗震性能目标:
(一) 根据结构超限情况、震后损失、修复难易程度和大震不倒等确定抗震性能目标。即在预期水准(如中震、大震或某些重现期的地震)的地震作用下结构、部位或结构构件的承载力、变形、损坏程度及延性的要求。
(二) 选择预期水准的地震作用设计参数时,中震和大震可按规范的设计参数采用,当安评的小震加速度峰值大于规范规定较多时,宜按小震加速度放大倍数进行调整。
(三) 结构提高抗震承载力目标举例:水平转换构件在大震下受弯、受剪极限承载力复核。竖向构件和关键部位构件在中震下偏压、偏拉、受剪屈服承载力复核,同时受剪截面满足大震下的截面控制条件。竖向构件和关键部位构件中震下偏压、偏拉、受剪承载力设计值复核。
(四) 确定所需的延性构造等级。中震时出现小偏心受拉的混凝土构件应采用《高层混凝土结构规程》中规定的特一级构造。中震时双向水平地震下墙肢全截面由轴向力产生的平均名义拉应力超过混凝土抗拉强度标准值时宜设置型钢承担拉力,且平均名义拉应力不宜超过两倍混凝土抗拉强度标准值(可按弹性模量换算考虑型钢和钢板的作用),全截面型钢和钢板的含钢率超过2.5%时可按比例适当放松。
(五) 按抗震性能目标论证抗震措施(如内力增大系数、配筋率、配箍率和含钢率)的合理可行性。
第十三条 关于结构计算分析模型和计算结果:
(一) 正确判断计算结果的合理性和可靠性,注意计算假定与实际受力的差异(包括刚性板、弹性膜、分块刚性板的区别),通过结构各部分受力分布的变化,以及最大层间位移的位置和分布特征,判断结构受力特征的不利情况。
(二) 结构总地震剪力以及各层的地震剪力与其以上各层总重力荷载代表值的比值,应符合抗震规范的要求,Ⅲ、Ⅳ类场地时尚宜适当增加。当结构底部计算的总地震剪力偏小需调整时,其以上各层的剪力、位移也均应适当调整。
基本周期大于6s的结构,计算的底部剪力系数比规定值低20%以内,基本周期3.5~5s的结构比规定值低15%以内,即可采用规范关于剪力系数最小值的规定进行设计。基本周期在5~6s的结构可以插值采用。
6度(0.05g)设防且基本周期大于5s的结构,当计算的底部剪力系数比规定值低但按底部剪力系数0.8%换算的层间位移满足规范要求时,即可采用规范关于剪力系数最小值的规定进行抗震承载力验算。
(三) 结构时程分析的嵌固端应与反应谱分析一致,所用的水平、竖向地震时程曲线应符合规范要求,持续时间一般不小于结构基本周期的5倍(即结构屋面对应于基本周期的位移反应不少于5次往复);弹性时程分析的结果也应符合规范的要求,即采用三组时程时宜取包络值,采用七组时程时可取平均值。
(四) 软弱层地震剪力和不落地构件传给水平转换构件的地震内力的调整系数取值,应依据超限的具体情况大于规范的规定值;楼层刚度比值的控制值仍需符合规范的要求。
(五) 上部墙体开设边门洞等的水平转换构件,应根据具体情况加强;必要时,宜采用重力荷载下不考虑墙体共同工作的手算复核。
(六) 跨度大于24m的连体计算竖向地震作用时,宜参照竖向时程分析结果确定。
(七) 对于结构的弹塑性分析,高度超过200m或扭转效应明显的结构应采用动力弹塑性分析;高度超过300m应做两个独立的动力弹塑性分析。计算应以构件的实际承载力为基础,着重于发现薄弱部位和提出相应加强措施。
(八) 必要时(如特别复杂的结构、高度超过200m的混合结构、静载下构件竖向压缩变形差异较大的结构等),应有重力荷载下的结构施工模拟分析,当施工方案与施工模拟计算分析不同时,应重新调整相应的计算。
(九) 当计算结果有明显疑问时,应另行专项复核。
第十四条 关于结构抗震加强措施:
(一) 对抗震等级、内力调整、轴压比、剪压比、钢材的材质选取等方面的加强,应根据烈度、超限程度和构件在结构中所处部位及其破坏影响的不同,区别对待、综合考虑。
(二) 根据结构的实际情况,采用增设芯柱、约束边缘构件、型钢混凝土或钢管混凝土构件,以及减震耗能部件等提高延性的措施。
(三) 抗震薄弱部位应在承载力和细部构造两方面有相应的综合措施。
第十五条 关于岩土工程勘察成果:
(一) 波速测试孔数量和布置应符合规范要求;测量数据的数量应符合规定;波速测试孔深度应满足覆盖层厚度确定的要求。
(二) 液化判别孔和砂土、粉土层的标准贯入锤击数据以及粘粒含量分析的数量应符合要求;液化判别水位的确定应合理。
(三)场地类别划分、液化判别和液化等级评定应准确、可靠;脉动测试结果仅作为参考。
(四)覆盖层厚度、波速的确定应可靠,当处于不同场地类别的分界附近时,应要求用内插法确定计算地震作用的特征周期。
第十六条 关于地基和基础的设计方案:
(一) 地基基础类型合理,地基持力层选择可靠。
(二) 主楼和裙房设置沉降缝的利弊分析正确。
(三) 建筑物总沉降量和差异沉降量控制在允许的范围内。
第十七条 关于试验研究成果和工程实例、震害经验:
(一) 对按规定需进行抗震试验研究的项目,要明确试验模型与实际结构工程相似的程度以及试验结果可利用的部分。
(二) 借鉴国外经验时,应区分抗震设计和非抗震设计,了解是否经过地震考验,并判断是否与该工程项目的具体条件相似。
(三) 对超高很多或结构体系特别复杂、结构类型特殊的工程,宜要求进行实际结构工程的动力特性测试。
第五章屋盖超限工程的专项审查内容
第十八条 关于结构体系和布置:
(一) 应明确所采用的结构形式、受力特征和传力特性、下部支承条件的特点,以及具体的结构安全控制荷载和控制目标。
(二) 对非常用的屋盖结构形式,应给出所采用的结构形式与常用结构形式的主要不同。
(三) 对下部支承结构,其支承约束条件应与屋盖结构受力性能的要求相符。
(四) 对桁架、拱架,张弦结构,应明确给出提供平面外稳定的结构支撑布置和构造要求。
第十九条 关于性能目标:
(一) 应明确屋盖结构的关键杆件、关键节点和薄弱部位,提出保证结构承载力和稳定的具体措施,并详细论证其技术可行性。
(二)对关键节点、关键杆件及其支承部位(含相关的下部支承结构构件),应提出明确的性能目标。选择预期水准的地震作用设计参数时,中震和大震可仍按规范的设计参数采用。
(三)性能目标举例:关键杆件在大震下拉压极限承载力复核。关键杆件中震下拉压承载力设计值复核。支座环梁中震承载力设计值复核。下部支承部位的竖向构件在中震下屈服承载力复核,同时满足大震截面控制条件。连接和支座满足强连接弱构件的要求。
(四) 应按抗震性能目标论证抗震措施(如杆件截面形式、壁厚、节点等)的合理可行性。
第二十条 关于结构计算分析:
(一) 作用和作用效应组合:
设防烈度为7度(0.15g)及以上时,屋盖的竖向地震作用应参照整体结构时程分析结果确定。
屋盖结构的基本风压和基本雪压应按重现期100年采用;索结构、膜结构、长悬挑结构、跨度大于120m的空间网格结构及屋盖体型复杂时,风载体型系数和风振系数、屋面积雪(含融雪过程中的变化)分布系数,应比规范要求适当增大或通过风洞模型试验或数值模拟研究确定;屋盖坡度较大时尚宜考虑积雪融化可能产生的滑落冲击荷载。尚可依据当地气象资料考虑可能超出荷载规范的风荷载。天沟和内排水屋盖尚应考虑排水不畅引起的附加荷载。
温度作用应按合理的温差值确定。应分别考虑施工、合拢和使用三个不同时期各自的不利温差。
(二) 计算模型和设计参数
采用新型构件或新型结构时,计算软件应准确反映构件受力和结构传力特征。计算模型应计入屋盖结构与下部支承结构的协同作用。屋盖结构与下部支承结构的主要连接部位的约束条件、构造应与计算模型相符。
整体结构计算分析时,应考虑下部支承结构与屋盖结构不同阻尼比的影响。若各支承结构单元动力特性不同且彼此连接薄弱,应采用整体模型与分开单独模型进行静载、地震、风荷载和温度作用下各部位相互影响的计算分析的比较,合理取值。
必要时应进行施工安装过程分析。地震作用及使用阶段的结构内力组合,应以施工全过程完成后的静载内力为初始状态。
超长结构(如结构总长度大于300m)应按《抗震规范》的要求考虑行波效应的多点地震输入的分析比较。
对超大跨度(如跨度大于150m)或特别复杂的结构,应进行罕遇地震下考虑几何和材料非线性的弹塑性分析。
(三) 应力和变形
对索结构、整体张拉式膜结构、悬挑结构、跨度大于120m的空间网格结构、跨度大于60m的钢筋混凝土薄壳结构、应严格控制屋盖在静载和风、雪荷载共同作用下的应力和变形。
(四) 稳定性分析
对单层网壳、厚度小于跨度1/50的双层网壳、拱 (实腹式或格构式)、钢筋混凝土薄壳,应进行整体稳定验算;应合理选取结构的初始几何缺陷,并按几何非线性或同时考虑几何和材料非线性进行全过程整体稳定分析。钢筋混凝土薄壳尚应同时考虑混凝土的收缩、徐变对稳定性的影响。
第二十一条 关于屋盖结构构件的抗震措施:
(一) 明确主要传力结构杆件,采取加强措施,并检查其刚度的连续性和均匀性。
(二) 从严控制关键杆件应力比及稳定要求。在重力和中震组合下以及重力与风荷载、温度作用组合下,关键杆件的应力比控制应比规范的规定适当加严或达到预期性能目标。
(三) 特殊连接构造应在罕遇地震下安全可靠,复杂节点应进行详细的有限元分析,必要时应进行试验验证。
(四) 对某些复杂结构形式,应考虑个别关键构件失效导致屋盖整体连续倒塌的可能。
第二十二条 关于屋盖的支座、下部支承结构和地基基础:
(一) 应严格控制屋盖结构支座由于地基不均匀沉降和下部支承结构变形(含竖向、水平和收缩徐变等)导致的差异沉降。
(二) 应确保下部支承结构关键构件的抗震安全,不应先于屋盖破坏;当其不规则性属于超限专项审查范围时,应符合本技术要点的有关要求。
(三) 应采取措施使屋盖支座的承载力和构造在罕遇地震下安全可靠,确保屋盖结构的地震作用直接、可靠传递到下部支承结构。当采用叠层橡胶隔震垫作为支座时,应考虑支座的实际刚度与阻尼比,并且应保证支座本身与连接在大震的承载力与位移条件。
(四) 场地勘察和地基基础设计应符合本技术要点第十五条和第十六条的要求,对支座水平作用力较大的结构,应注意抗水平力基础的设计。
第六章专项审查意见
第二十三条 抗震设防专项审查意见主要包括下列三方面内容:
(一) 总评。对抗震设防标准、建筑体型规则性、结构体系、场地评价、构造措施、计算结果等做简要评定。
(二) 问题。对影响结构抗震安全的问题,应进行讨论、研究,主要安全问题应写入书面审查意见中,并提出便于施工图设计文件审查机构审查的主要控制指标(含性能目标)。
(三) 结论。分为“通过”、“修改”、“复审”三种。
审查结论“通过”,指抗震设防标准正确,抗震措施和性能设计目标基本符合要求;对专项审查所列举的问题和修改意见,勘察设计单位明确其落实方法。依法办理行政许可手续后,在施工图审查时由施工图审查机构检查落实情况。
审查结论“修改”,指抗震设防标准正确,建筑和结构的布置、计算和构造不尽合理、存在明显缺陷;对专项审查所列举的问题和修改意见,勘察设计单位落实后所能达到的具体指标尚需经原专项审查专家组再次检查。因此,补充修改后提出的书面报告需经原专项审查专家组确认已达到“通过”的要求,依法办理行政许可手续后,方可进行施工图设计并由施工图审查机构检查落实。
审查结论“复审”,指存在明显的抗震安全问题、不符合抗震设防要求、建筑和结构的工程方案均需大调整。修改后提出修改内容的详细报告,由建设单位按申报程序重新申报审查。
审查结论“通过”的工程,当工程项目有重大修改时,应按申报程序重新申报审查。
第二十四条 专项审查结束后,专家组应对质量控制情况和经济合理性进行评价,填写超限高层建筑工程结构设计质量控制信息表。
第七章附则
第二十五条 本技术要点由全国超限高层建筑工程抗震设防审查专家委员会办公室负责解释。
附件1超限高层建筑工程主要范围参照简表
表1:房屋高度(m)超过下列规定的高层建筑工程

注:平面和竖向均不规则(部分框支结构指框支层以上的楼层不规则),其高度应比表内数值降低至少10%。
表2:同时具有下列三项及三项以上不规则的高层建筑工程(不论高度是否大于表1)

注:深凹进平面在凹口设置连梁,当连梁刚度较小不足以协调两侧的变形时,仍视为凹凸不规则,不按楼板不连续的开洞对待;序号a、b不重复计算不规则项;局部的不规则,视其位置、数量等对整个结构影响的大小判断是否计入不规则的一项。
表3:具有下列2项或同时具有下表和表2中某项不规则的高层建筑工程(不论高度是否大于表1)

表4:具有下列某一项不规则的高层建筑工程 (不论高度是否大于表1)

注:仅前后错层或左右错层属于表2中的一项不规则,多数楼层同时前后、左右错层属于本表的复杂连接。
表5:其他高层建筑工程

注:表中大型公共建筑的范围,可参见《建筑工程抗震设防分类标准》GB 50223。
说明:具体工程的界定遇到问题时,可从严考虑或向全国超限高层建筑工程审查专家委员会、工程所在地省超限高层建筑工程审查专家委员会咨询。
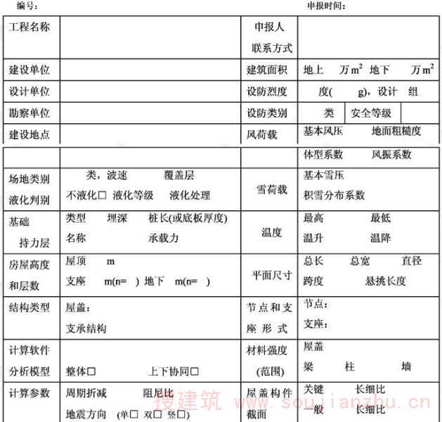
附件2超限高层建筑工程抗震设防专项审查申报表项目
超限高层建筑工程抗震设防专项审查申报表应包括以下内容:
一、基本情况。包括:建设单位,工程名称,建设地点,建筑面积,申报日期,勘察单位及资质,设计单位及资质,联系人和方式等。如有咨询论证,应提供相关信息。
二、抗震设防依据。包括:设防烈度或设计地震动参数,抗震设防分类;安全等级、抗震等级等;屋盖超限工程和风荷载控制工程尚包括相应的风荷载、雪荷载、温差等。
三、勘察报告基本数据。包括:场地类别,等效剪切波速和覆盖层厚度,液化判别,持力层名称和埋深,地基承载力和基础方案,不利地段评价,特殊的地基处理方法等。
四、基础设计概况。包括:基础类型,基础埋深,底板或筏板厚度,桩型、桩长和单桩承载力、承台的主要截面等。
五、建筑结构布置和选型。对高度超限和规则性超限工程包括:主屋面结构高度和层数,建筑高度,相连裙房高度和层数;防震缝设置;建筑平面和竖向的规则性;结构类型是否属于复杂类型等。对屋盖超限工程包括:屋盖结构形式;最大跨度,平面尺寸,屋顶高度;屋盖构件连接和支座形式;下部支承结构的类型、布置的规则性等。
六、结构分析主要结果。对高度超限和规则性超限工程包括:控制的作用组合;计算软件;总剪力和周期调整系数,结构总重力和地震剪力系数,竖向地震取值;纵横扭方向的基本周期;最大层位移角和位置、扭转位移比;框架柱、墙体最大轴压比;构件最大剪压比和钢结构应力比;楼层刚度比;框架部分承担的地震作用;时程法采用的地震波和数量,时程法与反应谱法主要结果比较;隔震支座的位移。对屋盖超限工程包括:控制工况和作用组合;计算软件和计算方法;屋盖挠度和支承结构水平位移;屋盖杆件最大应力比,屋盖主要竖向振动周期,支承结构主要水平振动周期;屋盖、整个结构总重力和地震剪力系数;支承构件轴压比、剪压比和应力比;薄壳、网壳和拱的稳定系数;时程法采用的地震波和数量,时程法与反应谱法主要结果比较等。
七、超限设计的抗震构造。包括:①材料强度,如结构构件的混凝土、钢材的最高和最低材料强度等级;②典型构件和关键构件的截面尺寸,如梁柱截面、墙体和筒体的厚度、型钢混凝土构件的截面形式、钢构件(或杆件)的截面形式和长细比、薄壳的截面厚度;③薄弱部位的构造,如短柱和穿层柱的分布范围,错层、连体、转换梁、转换桁架和加强层的主要构造,桁架、拱架、张弦构件的面外支撑设置;④关键连接构造,如钢结构杆件的节点形式、楼盖大梁或大跨屋盖与墙、柱的连接构造等。
八、需要附加说明的问题。包括:超限工程设计的主要加强措施,性能设计目标简述;有待解决的问题,试验方案与要求等。
制表人可根据工程项目的具体情况对以上内容进行增减。参考表样见表6、表7、表8。
表6:超限高层建筑工程初步设计抗震设防审查申报表(高度、规则性超限工程示例)



表7:超限高层建筑工程初步设计抗震设防审查申报表(屋盖超限工程示例)



注:作用控制组合代号:1、恒+活,2、恒+活+风,3、恒+活+温,4、恒+活+雪,5、恒+活+地+风。
表8:超限高层建筑工程结构设计咨询、论证信息表

附件3超限高层建筑工程超限情况表
表9:超限高层建筑工程超限情况表

附件4超限高层建筑工程专项审查情况表
表10:超限高层建筑工程专项审查情况表

附件5超限高层建筑结构设计质量控制信息表
表11:超限高层建筑结构设计质量控制信息表(高度和规则性超限)

注:处于常规范围用“良”或“一般”表示,常规范围以外用“优”或“高”、“低”等表示。
表12:超限高层建筑结构设计质量控制信息表(屋盖超限)

注:处于常规范围用“良”或“一般”表示,常规范围以外用“优”或“高”、“低”等表示。
附件6超限高层建筑抗震设计可行性论证报告参考内容
一 封面(工程名称、建设单位、设计单位、合作或咨询单位)
二 效果图(彩色;可单列,也可置于封面或列于工程简况中)
三 设计名册(设计单位负责人和建筑、结构主要设计人员名单,单位和注册资格章)
四 目录
1 工程简况(地点,周围环境、建筑用途和功能描述,必要时附平、剖面示意图)
2 设计依据(批件、标准和资料,可含咨询意见及回复)
3 设计条件和参数
3.1 设防标准(含设计使用年限、安全等级和抗震设防参数等)
3.2 荷载(含特殊组合)
3.3 主要勘察成果(岩土的分布及描述、地基承载力,剪切波速和覆盖层厚度,不利地段的场地稳定评价等等)
3.4 结构材料强度和主要构件尺寸
4 地基基础设计
5 结构体系和布置(传力途径、抗侧力体系的组成和主要特点等)
6 结构超限类别及程度
6.1 高度超限分析或屋盖尺度超限分析
6.2 不规则情况分析或非常用的屋盖形式分析
6.3 超限情况小结
7 超限设计对策
7.1 超限设计的加强措施 (如结构布置措施、抗震等级、特殊内力调整、配筋等)
7.2 关键部位、构件的预期性能目标
8 超限设计的计算及分析论证 (以下论证的项目应根据超限情况自行调整)
8.1 计算软件和计算模型
8.2 结构单位面积重力和质量分布分析(后者用于裙房相连、多塔、连体等)
8.3 动力特性分析(对多塔、连体、错层等复杂结构和大跨屋盖,需提供振型)
8.4 位移和扭转位移比分析(用于扭转比大于1.3和分块刚性楼盖、错层等)
8.5 地震剪力系数分析(用于需调整才可满足最小值要求)
8.6 整体稳定性和刚度比分析(后者用于转换、加强层、连体、错层、夹层等)
8.7 多道防线分析(用于框剪、内筒外框、短肢较多等结构)
8.8 轴压比分析(底部加强部位和典型楼层的墙、柱轴压比控制)
8.9 弹性时程分析补充计算结果分析(与反应谱计算结果的对比和需要的调整)
8.10 特殊构件和部位的专门分析(针对超限情况具体化,含性能目标分析)
8.11 屋盖结构、构件的专门分析(挠度、关键杆件稳定和应力比、节点、支座等)
8.12 控制作用组合的分析和材料用量预估(单位面积钢材、钢筋、混凝土用量)
9 总结
9.1 结论
9.2 下一步工作、问题和建议(含试验要求等)
五 论证报告正文(内容不要与专项审查申报表、计算书简单重复,可利用必要的图、表)
六 初步设计建筑图、结构图、计算书(作为附件,可另装订成册)
七 报告及图纸的规格A3(文字分两栏排列,大底盘结构的底盘等宜分两张出图,效果图和典型平、剖面图宜提供电子版)
