Appearance
《混凝土结构耐久性设计规范》GB/T 50476-2008
🗓️ 实施时间: 2009-05-01
总 则
1.0.1 为保证混凝土结构的耐久性达到规定的设计使用年限,确保工程的合理使用寿命要求,制定本规范。
条文说明
1.0.1 我国1998年颁布的《建筑法》规定:“建筑物在其合理使用寿命内,必须确保地基基础工程和主体结构的质量”(第60条),“在建筑物的合理使用寿命内,因建筑工程质量不合格受到损害的,有权向责任者要求赔偿”(第80条)。所谓工程的“合理”寿命,首先应满足工程本身的“功能”(安全性、适用性和耐久性等)需要,其次是要“经济”,最后要体现国家、社会和民众的根本利益如公共安全、环保和资源节约等需要。
工程的业主和设计人应该关注工程的功能需要和经济性,而社会和公众的根本利益则由国家批准的法规和技术标准所规定的最低年限要求予以保证。所以设计人在工程设计前应该首先听取业主和使用者对于工程合理使用寿命的要求,然后以合理使用寿命为目标,确定主体结构的合理使用年限。受过去计划经济年代的长期影响,我国设计人员习惯于直接照搬技术标准中规定的结构最低使用年限要求,而不是首先征求业主意见来共同确定是否需要采取更长的合理使用年限作为主体结构的设计使用年限。在许多情况下,结构的设计使用年限与工程的经济性并不矛盾,合理的耐久性设计在造价不明显增加的前提下就能大幅度提高结构物的使用寿命,使工程具有优良的长期使用效益。
建筑物的使用寿命是土建工程质量得以量化的集中表现。建筑物的主体结构设计使用年限在量值上与建筑物的合理使用年限相同:通过耐久性设计保证混凝土结构具有经济合理的使用年限(或使用寿命),体现节约资源和可持续发展的方针政策,是本规范的编制目标。
1.0.2 本规范适用于常见环境作用下房屋建筑、城市桥梁,隧道等市政基础设施与一般构筑物中普通混凝土结构及其构件的耐久性设计,不适用于轻骨料混凝土及其他特种混凝土结构。
条文说明
1.0.2 本条确定规范的适用范围。本规范适用的工程对象除房屋建筑和一般构筑物外,还包括城市市政基础设施工程,如桥粱、涵洞,隧道、地铁、轻轨、管道等。对于公路桥涵混凝土结构,可比照本规范的有关规定进行耐久性设计。。
本规范仅适用于普通混凝土制作的结构及构件,不适用于轻骨料混凝土、纤维混凝土、蒸压混凝土等特种混凝土,这些混凝土材料在环境作用下的劣化机理与速度不同于普通混凝土。低周反复荷载和持久荷载的作用也能引起材料性能劣化,与结构强度直接相关,有别于环境作用下的耐久性问题,故不属于本规范考虑的范畴。。
本规范不涉及工业生产的高温高湿环境、微生物腐蚀环境、电磁环境,高压环境、杂散电流以及极端恶劣自然环境作用下的耐久性问题,也不适用于特殊腐蚀环境下混凝土结构的耐久性设计。特殊腐蚀环境下混凝土结构的耐久性设计可按现行国家标准《工业建筑防腐蚀设计规范》GB 50046等专用标准进行,但需注意不同设计使用年限的结构应采取不同的防腐蚀要求。
1.0.3 本规范规定的耐久性设计要求,应为结构达到设计使用年限并具有必要保证率的最低要求。设计中可根据工程的具体特点,当地的环境条件与实践经验,以及具体的施工条件等适当提高。
条文说明
1.0.3 混凝土结构耐久性设计的主要目标,是为了确保主体结构能够达到规定的设计使用年限,满足建筑物的合理使用年限要求。主体结构的设计使用年限虽然与建筑物的合理使用年限源于相同的概念但数值并不相同。合理使用年限是一个确定的期望值,而设计使用年限则必须考虑环境作用、材料性能等因素的变异性对于结构耐久性的影响,需要有足够的保证率,这样才能做到所设计的工程主体结构满足《建筑法》规定的“确保”要求(参见附录A)。设计人员应结合工程重要性和环境条件等具体特点,必要时应采取高于本规范条文的要求。由于环境作用下的耐久性问题十分复杂,存在较大的不确定和不确知性,目前尚缺乏足够的工程经验与数据积累。因此在使用本规范时,如有可靠的调查类比与试验依据,通过专门的论证,可以局部调整本规范的规定。此外,各地方宜根据当地环境特点与工程实践经验,制定相应的地方标准,进一步细化和具体化本规范的相关规定。
1.0.4 混凝土结构的耐久性设计,除执行本规范的规定外,尚应符合国家现行有关标准的规定.
条文说明
1.0.4 本条明确了本规范与其他相关标准规范的关系。
我国现行标准规范中有关混凝土结构耐久性的规定,在一些方面并不能完全满足结构设计使用年限的要求,这是编制本规范的主要目的,并建议混凝土结构的耐久性设计按照本规范执行。对于本规范未提及的与耐久性设计有关的其他内容,按照国家现有技术标准的有关规定执行。
结构设计规范中的要求是基于公共安全和社会需要的最低限度要求。每个工程都有自身的特点,仅仅满足规范的最低要求,并不总能保证具体设计对象的安全性与耐久性。当不同技术标准规范对同一问题规定不同时,需要设计人员结合工程的实际情况自行确定。技术规范或标准不是法律文件,所有技术规范的规定(包括强制性条文)决不能代替工程人员的专业分析判断能力和免除其应承担的法律责任。
术语和符号
2.1 术 语
2.1.1 环境作用 environmental action
温、湿度及其变化以及二氧化碳、氧、盐,酸等环境因素对结构的作用。
2.1.2 劣化 degradation
材料性能随时间的逐渐衰减。
2.1.3 劣化模型 degradation model
描述材料性能劣化过程的数学表达式。
2.1.4 结构耐久性 structure durability
在设计确定的环境作用和维修、使用条件下,结构构件在设计使用年限内保持其适用性和安全性的能力。
2.1.5 结构使用年限 structure service life
结构各种性能均能满足使用要求的年限。
2.1.6 氯离子在混凝土中的扩散系数 chloridediffusioncoef-ficient of concrete
描述混凝土孔隙水中氯离子从高浓度区向低浓度区扩散过程的参数。
2.1.7 混凝土抗冻耐久性指数 DF (durability factor)
混凝土经规定次数快速冻融循环试验后,用标准试验方法测定的动弹性模量与初始动弹性模量的比值。
2.1.8 引气 air entrainment
混凝土拌合时用表面活性剂在混凝土中形成均匀、稳定球形微气泡的工艺措施。
2.1.9 含气量 concrete air contem
混凝土中气泡体积与混凝土总体积的比值。对于采用引气工艺的混凝土,气泡体积包括掺入引气剂后形成的气泡体积和混凝土拌合过程中挟带的空气体积。
2.1.10 气泡间隔系数 air bubble spacing
硬化混凝土或水泥浆体中相邻气泡边缘之间的平均距离。
2.1.11 维修 maintenance
为维持结构在使用年限内所需性能而采取的各种技术和管理活动。
2.1.12 修复 restore
通过修补,更换或加固,使受到损伤的结构恢复到满足正常使用所进行的活动。
2.1.13 大修 major repair
需在一定期限内停止结构的正常使用,或大面积置换结构中的受损混凝土,或更换结构主要构件的修复活动。
2.1.14 可修复性 restorability
受到损伤的结构成构件具有能够经济合理地被修复的能力。
2.1.15 胶凝材料 cementitious material,or binder
混凝土原材料中具有胶结作用的硅酸盐水泥和粉煤灰、硅灰、磨细矿渣等矿物掺合料与混合料的总称。
2.1.16 水胶比 water to binder ratio
混凝土拌合物中用水量与胶凝材料总量的重量比。
2.1.17 大掺量矿物掺合料混凝 concrete with high-volume supplementary cementitious materials
胶凝材料中含有较大比例的粉煤灰、硅灰,磨细矿渣等矿物掺合料和混合料,需要采取较低的水胶比和特殊施工措施的混凝土。
条文说明
2.1.17 大掺量矿物掺合料混凝土的水胶比通常不低于0.42,在配制混凝土时需要延长搅拌时间,一般需在90s以上。这种混凝土从搅拌出料入模(仓)到开始加湿养护的施工过程中,应尽量避免新拌混凝土的水分蒸发,缩小暴露于干燥空气中的工作面,施工操作之前和操作完毕的暴露表面需立即用塑料膜覆盖,避免吹风,在干燥空气中操作时宜在工作面上方喷雾以增加环境湿度并起到降温的作用。
本规范中所指的大掺量矿物掺合料混凝土为:在硅酸盐水泥中单掺粉煤灰量不小于胶凝材料总重的30%、单掺磨细矿渣量不小于胶凝材料总重的50%,复合使用多种矿物掺合料时,粉煤灰掺量与0.3的比值加上磨细矿渣掺量与0.5的比值之和大于1。
2.1.18 钢筋的混凝土保护层 concrete cover to reinforcement
从混凝土表面到钢筋 (包括纵向钢筋、箍筋和分布钢筋) 公称直径外边缘之间的最小距离:对后张法预应力筋,为套管或孔道外边缘到混凝土表面的距离。
2.1.19 防腐蚀附加措施 additional protective measures
在改善混凝土密实性,增加保护层厚度和利用防排水措施等常规手段的基础上.为进一步提高混凝土结构耐久性所采取的补充措施,包括混凝土表面涂层、防腐蚀面层,环氧涂层钢筋,钢筋阻锈剂和阴极保护等。
2.1.20 多重防护策略 multiple protective strategy
为确保混凝土结构和构件的使用年限而同时采取多种防腐蚀附加措施的方法。
2.1.21 混凝土结构 concrete structure
以混凝土为主制成的结构,包括素混凝土结构、钢筋混凝土结构和预应力混凝土结构;无筋或不配置受力钢筋的结构为素混凝土结构,钢筋混凝土和预应力混凝土结构在本规范统称为配筋混凝土结构。
条文说明
2.1.21 本规范所指配筋混凝土结构中的筋体,不包括不锈钢、耐候钢或高分子聚酯材料等有机材料制成的筋体,也不包括纤维状筋体。
2.2 符号

基本规定
3.1 设计原则
3.1.1 混凝土结构的耐久性应根据结构的设计使用年限、结构所处的环境类别及作用等级进行设计。
对于氯化物环境下的重要混凝土结构,尚应按本规范附录A的规定采用定量方法进行辅助性校核。
条文说明
3.1.1 混凝土结构的耐久性设计可分为传统的经验方法和定量计算方法。传统经验方法是将环境作用按其严重程度定性地划分成几个作用等级,在工程经验类比的基础上,对于不同环境作用等级下的混凝土结构构件,由规范直接规定混凝土材料的耐久性质量要求(通常用混凝土的强度、水胶比、胶凝材料用量等指标表示)和钢筋保护层厚度等构造要求。近年来,传统的经验方法有很大的改进:首先是按照材料的劣化机理确定不同的环境类别,在每一类别下再按温、湿度及其变化等不同环境条件区分其环境作用等级,从而更为详细地描述环境作用,其次是对不同设计使用年限的结构构件,提出不同的耐久性要求。
在结构耐久性设计的定量计算方法中,环境作用需要定量表示,然后选用适当的材料劣化数学模型求出环境作用效应,列出耐久性极限状态下的环境作用效应与耐久性抗力的关系式,可求得相应的使用年限。结构的设计使用年限应有规定的安全度,所以在耐久性极限状态的关系式中应引入相应的安全系数,当用概率可靠度方法设计时应满足所需的保证率。对于混凝土结构耐久性极限状态与设计使用年限安全度的具体规定,可见本规范的附录A。
目前,环境作用下耐久性设计的定量计算方法尚未成熟到能在工程中普遍应用的程度。在各种劣化机理的计算模型中,可供使用的还只局限于定量估算钢筋开始发生锈蚀的年限。在国内外现行的混凝土结构设计规范中,所采用的耐久性设计力方法仍然是传统方法或改进的传统方法。
本规范仍采用传统的经验方法,但进行了改进。除了细化环境的类别和作用等级外,规范在混凝土的耐久性质量要求中,既规定了不同环境类别与作用等级下的混凝土最低强度等级、最大水胶比和混凝土原材料组成,又提出了混凝土抗冻耐久性指数、氯离子扩散系数等耐久性参数的量值指标;同时从耐久性要求出发,对结构构造方法、施工质量控制以及工程使用阶段的维修检测作出了比较具体的规定。对于设计使用年限所需的安全度,已隐含在规范规定的上述要求中。
本规范中所指的环境作用,是直接与混凝土表面接触的局部环境作用。同一结构中的不同构件或同一构件中的不同部位,所处的局部环境有可能不同,在耐久性设计中可分别予以考虑。
3.1.2 混凝土结构的耐久性设计应包括下列内容:
1 结构的设计使用年限、环境类别及其作用等级;
2 有利于减轻环境作用的结构形式、布置和构造;
3 混凝土结构材料的耐久性质量要求;
4 钢筋的混凝土保护层厚度;
5 混凝土裂缝控制要求;
6 防水、排水等构造措施;
7 严重环境作用下合理采取防腐蚀附加措施或多重防护策略;
8 耐久性所需的施工养护制度与保护层厚度的施工质量验收要求;
9 结构使用阶段的维护,修理与检测要求。
条文说明
3.1.2 本条提出混凝土结构耐久性设计的基本内容,强调耐久性设计不仅是确定材料的耐久性能指标与钢筋的混凝土保护层厚度。适当的防排水构造措施能够非常有效地减轻环境作用,应作为耐久性设计的重要内容。混凝土结构的耐久性在很大程度上还取决于混凝土的施工养护质量与钢筋保护层厚度的施工误差,由于国内现行的施工规范较少考虑耐久性的需要,所以必须提出基于耐久性的施工养护与保护层厚度的质量验收要求。
在严重的环境作用下,仅靠提高混凝土保护层的材料质量与厚度,往往还不能保证设计使用年限,这时就应采取一种或多种防腐蚀附加措施(参见2.1. 20条)组成合理的多重防护策略;对于使用过程中难以检测和维修的关键部件如预应力钢绞线,应采取多重防护措施。
混凝土结构的设计使用年限是建立在预定的维修与使用条件下的。因此,耐久性设计需要明确结构使用阶段的维护、检测要求,包括设置必要的检测通道,预留检测维修的空间和装置等,对于重要工程,需预置耐久性监测和预警系统。
对于严重环境作用下的混凝土工程,为确保使用寿命,除进行施工建造前的结构耐久性设计外,尚应根据竣工后实测的混凝土耐久性能和保护层厚度进行结构耐久性的再设计,以便发现问题及时采取措施;在结构的使用年限内,尚需根据实测的材料劣化数据对结构的剩余使用寿命作出判断并针对问题继续进行再设计,必要时追加防腐措施或适时修理。
3.2 环境类别与作用等级
3.2.1结构所处环境按其对钢筋和混凝土材料的腐蚀机理可分为5类,并应按表3.2.1确定。

注:一般环境系指无冻融,氯化物和其他化学腐蚀物质作用。
条文说明
3.2.1 本条根据混凝土材料的劣化机理,对环境作用进行了分类:一般环境,冻融环境、海洋氯化物环境、除冰盐等其他氯化物环境和化学腐蚀环境,分别用大写罗马字母Ⅰ~V表示。
一般环境(Ⅰ类)是指仅有正常的大气(二氧化碳、氧气等)和温、湿度(水分)作用.不存在冻融、氯化物和其他化学腐蚀物质的影响。一般环境对混凝土结构的腐蚀主要是碳化引起的钢筋锈蚀。混凝土呈高度碱性,钢筋在高度碱性环境中会在表面生成一层致密的钝化膜,使钢筋具有良好的稳定性。当空气中的二氧化碳扩散到混凝土内部,会通过化学反应降低混凝土的碱度(碳化),使钢筋表面失去稳定性并在氧气与水分的作用下发生锈蚀。所有混凝土结构都会受到大气和温湿度作用,所以在耐久性设计中都应予以考虑。
冻融环境(Ⅱ类)主要会引起混凝土的冻蚀。当混凝土内部含水量很高时,冻融循环的作用会引起内部或表层的冻蚀和损伤。如果水中含有盐分,还会加重损伤程度。因此冰冻地区与雨、水接触的露天混凝土构件应按冻融环境考虑。另外,反复冻融造成混凝土保护层损伤还会间接加速钢筋锈蚀。
海洋、除冰盐等氯化物环境(Ⅲ和Ⅳ类)中的氯离子可从混凝土表面迁移到混凝土内部。当到达钢筋表面的氯离子积累到一定浓度(临界浓度)后,也能引发钢筋的锈蚀。氯离子引起的钢筋锈蚀程度要比一般环境(Ⅰ类)下单纯由碳化引起的锈蚀严重得多,是耐久性设计的重点问题。
化学腐蚀环境(Ⅴ类)中混凝土的劣化主要是土、水中的硫酸盐、酸等化学物质和大气中的硫化物、氮氧化物等对混凝土的化学作用,同时也有盐结晶等物理作用所引起的破坏。
3.2.2 环境对配筋混凝土结构的作用程度应采用环境作用等级表达,并应符合表3.2.2的规定。

条文说明
3.2.2 本条将环境作用按其对混凝土结构的腐蚀影响程度定性地划分成6个等级,用大写英文字母A~F表示。一般环境的作用等级从轻微到中度(Ⅰ—A、Ⅰ—B、Ⅰ-C),其他环境的作用程度则为中度到极端严重。应该注意,由于腐蚀机理不同,不同环境类别相同等级(如Ⅰ-C、Ⅱ-C、Ⅲ—C)的耐久性要求不会完全相同。
与各个环境作用等级相对应的具体环境条件,可分别参见本规范第4~7章中的规定。由于环境作用等级的确定主要依靠对不同环境条件的定性描述,当实际的环境条件处于两个相邻作用等级的界限附近时,就有可能出现难以判定的情况,这就需要设计人员根据当地环境条件和既有工程劣化状况的调查,并综合考虑工程重要性等因素后确定。在确定环境对混凝土结构的作用等级时,还应充分考虑环境作用因素在结构使用期间可能发生的演变。
由于本规范中所指的环境作用是指直接与混凝土表面接触的局部环境作用.所以同一结构中的不同构件或同一构件中的不同部位,所承受的环境作用等级可能不同。例如,外墙板的室外一侧会受到雨淋受潮或干湿交替为Ⅰ- B或Ⅰ—C,但室内一侧则处境良好为Ⅰ—A,此时内外两侧钢筋所需的保护层厚度可取不同。在实际工程设计中,还应从施工方便和可行性出发,例如桥梁的同一墩柱可能分别处于水中区、水位变动区、浪溅区和大气区,局部环境作用最严重的应是干湿交替的浪溅区和水位变动区,尤其是浪溅区;这时整个构件中的钢筋保护层最小厚度和混凝土的最大水胶比与最低强度等级,一般就要按浪溅区的环境作用等级Ⅲ—E或Ⅲ-F确定。
3.2.3 当结构构件受到多种环境类别共同作用时,应分别满足每种环境类别单独作用下的耐久性要求。
条文说明
3.2.3 一般环境(工类)的作用是所有结构构件都会遇到和需要考虑的。当同时受到两类或两类以上的环境作用时,通常由作用程度较高的环境类别决定或控制混凝土构件的耐久性要求,但对冻融环境(Ⅱ类)或化学腐蚀环境(Ⅴ类)有例外,例如在严重作用等级的冻融环境下可能必须采用引气混凝土,同时在混凝土原材料选择、结构构造、混凝土施工养护等方面也有特殊要求。所以当结构构件同时受到多种类别的环境作用时,原则上均应考虑,需满足各自单独作用下的耐久性要求。
3.2.4 在长期潮湿或接触水的环境条件下,混凝土结构的耐久性设计应考虑混凝土可能发生的碱骨料反应、钙矾石延迟反应和软水对混凝土的溶蚀,在设计中采取相应的措施。对混凝土含碱量的限制应根据附录B确定。
条文说明
3.2.4 混凝土中的碱( 
)与砂、石骨料中的活性硅会发生化学反应,称为碱—硅反应(Aggregate-Silica Reac-tion,简称ASR);某些碳酸盐类岩石骨料也能与碱起反应,称为碱—碳酸盐反应(Aggregate-Carbonate Reaction,简称ACR)。这些碱—骨料反应在骨料界面生成的膨胀性产物会引起混凝土开裂,在国内外都发生过此类工程损坏的事例。环境作用下的化学腐蚀反应大多从表面开始,但碱—骨料反应却是在内部发生的。碱—骨料反应是一个长期过程,其破坏作用需要若干年后才会显现,而且一旦在混凝土表面出现开裂,往往已严重到无法修复的程度。
发生碱-骨料反应的充分条件是:混凝土有较高的碱含量;骨料有较高的活性;还要有水的参与。限制混凝土含碱量、在混凝土中加入足够掺量的粉煤灰、矿渣或沸石岩等掺合料,能够抑制碱—骨科反应;采用密实的低水胶比混凝土也能有效地阻止水分进入混凝土内部,有利于阻止反应的发生。混凝土含碱量的规定见附录B. 2。
混凝土钙矾石延迟生成(Delayed Ettringite Formation,简写作DEF)也是混凝土内部成分之间发生的化学反应。混凝土中的钙矾石是硫酸盐、铝酸钙与水反应后的产物,正常情况下应该在混凝土拌合后水泥的水化初期形成。如果混凝土硬化后内部仍然剩有较多的硫酸盐和铝酸三钙,则在混凝土的使用中如与水接触可能会再起反应,延迟生成钙矾石。钙矾石在生成过程中体积会膨胀,导致混凝土开裂。混凝土早期蒸养过度或内部温度较高会增加延迟生成钙矾石的可能性。防止延迟生成钙矾石反应的主要途径是降低养护温度、限制水泥的硫酸盐和铝酸三钙(
)含量以及避免混凝土在使用阶段与水分接触。在混凝土中引气也能缓解其破坏作用。
流动的软水能将水泥浆体中的氢氧化钙溶出,使混凝土密实件下降并影响其他含钙水化物的稳定,酸性地下水也有类似的作用。增加混凝土密实性有助于减轻氢氧化钙的溶出。
3.2.5 混凝土结构的耐久性设计尚应考虑高速流水,风沙以及车轮行驶对混凝土表面的冲刷,磨损作用等实际使用条件对耐久性的影响。
条文说明
3.2.5 冲刷、磨损会削弱混凝土构件截面,此时应采用强度等级较高的耐磨混凝土,通常还需要将可能磨损的厚度作为牺牲厚度考虑在构件截面或钢筋的混凝土保护层厚度内。
不同骨料抗冲磨性能大不相同。研究表明,骨料的硬度和耐磨性对混凝土的抗冲磨能力起到重要作用,铁矿石骨料好于花岗岩骨料,花岗岩骨料好于石灰岩骨料。在胶凝材料中掺入硅灰也能有效地提高混凝土的抗冲磨性能。
3.3 设计使用年限
3.3.1 混凝土结构的设计使用年限应按建筑物的合理使用年限确定,不应低于现行国家标准《工程结构可靠性设计统一标准》GB 50153的规定;对于城市桥梁等市政工程结构应按照表3.3.1的规定确定。
条文说明
3.3.1 本条对混凝土结构的最低设计使用年限作出了规定。结构的设计使用年限和我国《建筑法》规定的合理使用年限(寿命)的关系见1.0.1和1.0.3的条文说明。
结构设计使用年限是在确定的环境作用和维修、使用条件下,具有规定保证率或安全裕度的年限。设计使用年限应由设计人员与业主共同确定,首先要满足工程设计对象的功能要求和使用者的利益,并不低于有关法规的规定。
我国现行国家标准《工程结构可靠性设计统一标准》GB50153对房屋建筑、公路桥涵,铁路桥涵以及港口工程规定了使用年限,应予遵守;对于城市桥梁、隧道等市政工程按照表3.3.1的规定确定结构的设计使用年限。

3.3.2 一般环境下的民用建筑在设计使用年限内无需大修,其结构构件的设计使用年限应与结构整体设计使用年限相同。
严重环境作用下的桥梁、隧道等混凝土结构,其部分构件可设计成易于更换的形式,或能够经济合理地进行大修。可更换构件的设计使用年限可低于结构整体的设计使用年限,并应在设计文件中明确规定。
条文说明
3.3.2 在严重(包括严重、非常严重和极端严重)环境作用下,混凝土结构的个别构件因技术条件和经济性难以达到结构整体的设计使用年限时(如斜拉桥的拉索),在与业主协商同意后,可设计成易更换的构件或能在预期的年限进行大修,并应在设计文件中注明更换或大修的预期年限。需要大修或更换的结构构件,应具有可修复性,能够经济合理地进行修复或更换,并具备相应的施工操作条件。
3.4 材料要求
3.4.1 混凝土材料应根据结构所处的环境类别,作用等级和结构设计使用年限,按同时满足混凝土最低强度等级、最大水胶比和混凝土原材料组成的要求确定。
条文说明
3.4.1 根据结构物所处的环境类别和作用等级以及设计使用年限,规范分别在第4~7章中规定了不同环境中混凝土材料的最低强度等级和最大水胶比,具体见本规范的4.3.1条、5.3.2条、6.3.2条、7.3.2条的规定。在附录B中规定了混凝土组成原材料的成分限定范围。原材料的限定范围包括硅酸盐水泥品种与用量、胶凝材料中矿物掺合料的用量范围、水泥中的铝酸三钙含量,原材料中有害成分总量(如氯离子、硫酸根离子、可溶碱等)以及粗骨料的最大粒径等。具体见本规范的附录B 1、B 2和B 3。
通常,在设计文件中仅需提出混凝土的最低强度等级与最大水胶比。对于混凝土原材料的选用,可在设计文件中注明由施工单位和混凝土供应商根据规定的环境作用类别与等级,按本规范的附录B.1、B.2和B.3执行。对于大型工程和重要工程,应在设计阶段由结构工程师会同材料工程师共同确定混凝土及其原材料的具体技术要求。
3.4.2 对重要工程或大型工程,应针对具体的环境类别和作用等级,分别提出抗冻耐久性指数、氯离子在混凝土中的扩散系数等具体量化耐久性指标。
条文说明
3.4.2 常用的混凝土耐久性指标包括一般环境下的混凝土抗渗等级、冻融环境下的抗冻耐久性指数或抗冻等级、氯化物环境下的氯离子在混凝土中的扩散系数等。这些指标均由实验室标准快速试验方法测定,可用来比较胶凝材料组分相近的不同混凝土之间的耐久性能高低,主要用于施工阶段的混凝土质量控制和质量检验。
如果混凝土的胶凝材料组成不同,用快速试验得到的耐久性指标往往不具有可比性。标准快速试验中的混凝土龄期过短,不能如实反映混凝土在实际结构中的耐久性能。某些在实际工程中耐久性能表现优良的混凝土,如低水胶比大榕量粉煤灰混凝土,由于其成熟速度比较缓慢,在快速试验中按标准龄期测得的抗氯离子扩散指标往往不如相同水胶比的无矿物掺合料混凝土,但实际上,前者的长期抗氯离子侵入能力比后者要好得多。抗渗等级仅对低强度混凝土的性能检验有效,对于密实的混凝土宜用氯离子在混凝土中的扩散系数作为耐久性能的评定指标。
3.4.3 结构构件的混凝土强度等级应同时满足耐久性和承载能力的要求。
条文说明
3.4.3 本条规定了混凝土结构设计中混凝土强度的选取原则。结构构件需要采用的混凝土强度等级,在许多情况下是由环境作用决定的,并非由荷载作用控制。因此在进行构件的承载能力设计以前,应该首先了解耐久性要求的混凝土最低强度等级。
3.4.4 配筋混凝土结构满足耐久性要求的混凝土最低强度等级应符合表3.4.4的规定。

注:1 预应力混凝土构件的混凝土最低强度等级不应低于 ;
2 如能加大钢筋的保护层厚度.大截面受压墩.柱的混凝土强度等级可以低于表中规定的数值,但不应低于3.4.5条规定的素混凝土最低强度等级。
条文说明
3.4.4 本条规定了耐久性需要的配筋混凝土最低强度等级。对于冻融环境的Ⅱ-D、Ⅱ-E等级,表3.4.4给出的强度等级为引气混凝土的强度等级;对于冻融环境的Ⅱ-C:等级,表3.4.4同时给出了引气和非引气混凝土的强度等级。
表3.4.4的耐久性强度等级主要是对钢筋混凝土保护层的要求。对于截面较大的墩柱等受压构件,如果为了满足钢筋保护层混凝土的耐久性要求而需要提高全截面的混凝土强度,就不如增加钢筋保护层厚度或者在混凝土表面采取附加防腐蚀措施的办法更为经济。
3.4.5 素混凝土结构满足耐久性要求的混凝土最低强度等级,一般环境不应低于C15;冻融环境和化学腐蚀环境应根据本规范表5.3.2、表7.3.2的规定确定;氯化物环境可按本规范表6.3.2的Ⅲ-C或N-C环境作用等级确定。
条文说明
3.4.5 素混凝土结构不存在钢筋锈蚀问题,所以在一般环境和氯化物环境中可按较低的环境作用等级确定混凝土的最低强度等级。对于冻融环境和化学腐蚀环境,环境因素会直接导致混凝土材料的劣化,因此对素混凝土的强度等级要求与配筋混凝土要求相同。
3.4.6 直径为6mm的细直径热轧钢筋作为受力主筋,应只限在一般环境(I类)中使用,且当环境作用等组为轻微(I-A)和轻度(I-B)时,构件的设计使用年限不得超过50年,当环境作用等级为中度(I-C)时,设计使用年限不得超过30年。
3.4.7 冷加工钢筋不宜作为预应力筋使用,也不宜作为按塑性设计构件的受力主筋。
公称直径不大于6mm的冷加工钢筋应只在I-A、I-B等级的环境作用中作为受力钢筋使用,且构件的设计使用年限不得超过50年。
条文说明
3.4.6~3.4.7 冷加工钢筋和细直径钢筋对锈蚀比较敏感,作为受力主筋使用时需要相应提高耐久性要求。细直径钢筋可作为构造钢筋。
3.4.8 预应力筋的公称直径不得小于5mm。
条文说明
3.4.8 本条所指的预应力筋为在先张法构件中单根使用的预应力钢丝,不包括钢绞线中的单根钢丝。
3.4.9 同一构件中的受力钢筋,宜使用同材质的钢筋。
条文说明
3.4.9 埋在混凝土中的钢筋,如材质有所差异且相互的连接能够导电,则引起的电位差有可能促进钢筋的锈蚀,所以宜采用同样牌号或代号的钢筋。不同材质的金属埋件之间(如镀锌钢材与普通钢材、钢材与铝材)尤其不能有导电的连接。
3.5 构造规定
3.5.1 不同环境作用下钢筋主筋、箍筋和分布筋.其混凝土保护层厚度应满足钢筋防锈、耐火以及与混凝土之间粘结力传递的要求,且混凝土保护层厚度设计值不得小于钢筋的公称直径.
条文说明
3.5.1 本条提出环境作用下混凝土保护层厚度的确定原则,对于不同环境作用下所需的混凝土保护层最小厚度,可见本规范的4.3.1条、5.3.2条、6.3.2条和7.3.2条中的具体规定。
混凝土构件中最外侧的钢筋会首先发生锈蚀,一般是箍筋和分布筋,在双向板中也可能是主筋。所以本规范对构件中各类钢筋的保护层最小厚度提出相同的要求。欧洲CEB-FIP模式规范、英国BS规范、美国混凝土学会ACI规范以及现行的欧盟规范都有这样的规定。箍筋的锈蚀可引起构件混凝土沿箍筋的环向开裂,而墙、板中分布筋的锈蚀除引起开裂外,还会导致保护层的成片剥落,都是结构的正常使用所不允许的。
保护层厚度的尺寸较小,而钢筋出现锈蚀的年限大体与保护层厚度的平方成正比,保护层厚度的施工偏差会对耐久性造成很大的影响。以保护层厚度为20mm的钢筋混凝土板为例,如果施工允许偏差为±5mm,则5mm的允许负偏差就可使钢筋出现锈蚀的年限缩短约40%。因此在耐久性设计所要求的保护层厚度中,必须计入施工允许负偏差。1990年颁布的CEB-FIP模式规范、2004年正式生效的欧盟规范,以及英国历届BS规范中,都将用于设计计算和标注于施工图上的保护层设计厚度称为“名义厚度”,并规定其数值不得小于耐久性要求的最小厚度与施工允许负偏差的绝对值之和。欧盟规范建议的施工允许偏差对现浇混凝土为5~15mm,一般取10mm。美国ACI规范和加拿大规范规定保护层的最小设计厚度已经包含了约12mm的施工允许偏差,与欧盟规范名义厚度的规定实际上相同。
本规范规定保护层设计厚度的最低值仍称为最小厚度,但在耐久性所要求最小厚度的取值中已考虑了施工允许负偏差的影响,并对现浇的一般混凝土粱、柱取允许负偏差的绝对值为10mm,板、墙为5mm。
为保证钢筋与混凝土之间粘结力传递,各种钢筋的保护层厚度均不应小于钢筋的直径。按防火要求的混凝土保护层厚度,可参照有关的防火设计标准,但我国有关设计规范中规定的梁板保护层厚度,往往达不到所需耐火极限的要求,尤其在预应力预制楼板中相差更多。
过薄的混凝土保护层厚度容易在混凝土施工中因新拌混凝土的塑性沉降和硬化混凝土的收缩引起顺筋开裂;当顶面钢筋的混凝土保护层过薄时,新拌混凝土的抹面整平工序也会促使混凝土硬化后的顺筋开裂。此外,混凝土粗骨料的最大公称粒径尺寸与保护层的厚度之间也要满足一定关系(见附录B.3),如果施工不能提供规定粒径的粗骨料,也有可能需要增大混凝土保护层的设计厚度。
3.5.2 具有连续密封套管的后张预应力钢筋,其混凝土保护层厚度可与普通钢筋相同且不应小于孔道直径的1/2:否则应比普通钢筋增加10mm。
先张法构件中预应力钢筋在全预应力状态下的保护层厚度可与普通钢筋相同,否则应比替通钢筋增加10mm。
直径大于16mm的热轧预力钢筋保护层厚度可与普通钢筋相同。
条文说明
3.5.2 预应力筋的耐久性保证率应高于普通钢筋。在严重的环境条件下,除混凝土保护层外还应对预应力筋采取多重防护措施,如将后张预应力筋置于密封的波形套管中并灌浆。本规范规定,对于单纯依靠混凝土保护层防护的预应力筋,其保护层厚度应比普通钢筋的大10mm。
3.5. 3 工厂预制的混凝土构件.其普通钢筋和预应力钢筋的混凝土保护层厚度可比现浇构件减少5mm.
条文说明
3.5.3 工厂生产的混凝土预制构件,在保护层厚度的质量控制上较有保证,保护层施工偏差比现浇构件的小,因此设计要求的保护层厚度可以适当降低。
3.5. 4 在荷载作用下配筋混凝土构件的表面裂缝最大宽度计算值不应超过表3.5.4中的限值。对裂缝宽度无特殊外观要求的,当保护层设计厚度超过30mm时,可将厚度取为30mm计算裂缝的最大宽度。

注:1 括号中的宽度适用于采用钢丝或钢胶线的先张预应力构件;
2 裂缝控制等级为二级或一级时,按现行国家标准《混凝土结构设计规范》GB 50010计算裂缝宽度,部分预应力A类构件或全预应力构件按现行行业标准《公路钢筋混凝土及预应力混凝土桥涵设计规范》JTG D62计算裂缝宽度。
3 有自防水要求的混凝土构件.其横向弯曲的表面裂缝计算宽度不应超过0.20mm;
条文说明
3.5.4 本条所指的裂缝为荷载造成的横向裂缝。不包括收缩和温度等非荷载作用引起的裂缝。表3.5.4中的裂缝宽度允许值,更不能作为荷载裂缝计算值与非荷载裂缝计算值两者叠加后的控制标准。控制非荷载因素引起的裂缝,应该通过混凝土原材料的精心选择、合理的配比设计、良好的施工养护和适当的构造措施来实现。
表面裂缝最大宽度的计算值可根据现行国家标准《混凝土结构设计规范》GB 50010或现行行业标准《公路钢筋混凝土及预应力混凝土桥涵设计规范》JTG D62的相关公式计算,后者给出的裂缝宽度与保护层厚度无关。研究表明,按照规范 GB50010公式计算得到的最大裂缝宽度要比国内外其他规范的计算值大得多,而规定的裂缝宽度允许值却偏严。增大混凝土保护层厚度虽然会加大构件裂缝宽度的计算值,但实际上对保护钢筋减轻锈蚀十分有利,所以在JTG D62中,不考虑保护层厚度对裂缝宽度计算值的影响。
此外,不能为了减少裂缝计算宽度而在厚度较大的混凝土保护层内加设没有防锈措施的钢筋网,因为钢筋网的首先锈蚀会导致网片外侧混凝土的剥落,减少内侧箍筋和主筋应有的保护层厚度,对构件的耐久性造成更为有害的后果。荷载与收缩引起的横向裂缝本质上属于正常裂缝,如果影响建筑物的外观要求或防水功能可适当填补。
3.5.5 混凝土结构构件的形状和构造应有效地避免水、汽和有害物质在混凝土表面的积聚,并应采取以下构造措施:
1 受雨淋或可能积水的露天混凝土构件顶面,宜做成斜面,并应考虑结构挠度和预应力反拱对排水的影响;
2 受雨淋的室外悬挑构件侧边下沿,应做滴水槽、鹰嘴或采取其他防止雨水淌向构件底面的构造措施;
3 屋面,桥面应专门设置排水系统,且不得将水直接排向下部混凝土构件的表面;
4 在混凝土结构构件与上覆的屏天面层之间,应设置可靠的防水层。
3.5.6 当环境作用等级为D、E、F级时,应减少混凝土结构构件表面的暴露面积,并应避免表面的凹凸变化,构件的棱角宜做成圆角。
条文说明
3.5.6 棱角部位受到两个侧面的环境作用并容易造成碰撞损伤,在可能条件下应尽量加以避免。
3.5.7 施工缝、伸缩缝等连接缝的设置宜避开局部环境作用不利的部位,否则应采取有效的防护措施。
条文说明
3.5.7 混凝土施工缝、伸缩缝等连接缝是结构中相对薄弱的部位,容易成为腐蚀性物质侵入混凝土内部的通道,故在设计与施工中应尽量避让局部环境作用比较不利的部位,如桥墩的施工缝不应设在干湿交替的水位变动区。
3.5.8 暴露在混凝土结构构件外的吊环、紧固件、连接件等金属部件,表面应采用可靠的防腐措施;后张法预应力体系应采取多重防护措施。
条文说明
3.5.8 应避免外露金属部件的锈蚀造成混凝土的胀裂,影响构件的承载力。这些金属部件宜与混凝土中的钢筋隔离或进行绝缘处理。
3.6 施工质量的附加要求
3.6.1 根据结构所处的环境类别与作用等级,混凝土耐久性所需的施工养护应符合表3.6.1的规定。

注: 1 表中要求适用于混凝土表面大气温度不低于10℃的情况,否则应延长养护时间;
2 有盐的冻融环境中混凝土施工养护应按Ⅲ、Ⅳ类环境的规定执行;
3 大掺量矿物掺合料混凝士在Ⅰ-A环境中用于永久浸没于水中的构件。
条文说明
3.6.1 本条给出了保证混凝土结构耐久性的不同环境中混凝土的养护制度要求,利用养护时间和养护结束时的混凝土强度来控制现场养护过程。养护结束时的强度是指现场混凝土强度,用现场同温养护条件下的标准试件测得。
现场混凝土构件的施工养护方法和养护时间需要考虑混凝土强度等级、施工环境的温、湿度和风速、构件尺寸、混凝土原材料组成和入模温度等诸多因素。应根据具体施工条件选择合理的养护工艺,可参考中国土木工程学会标准《混凝土结构 耐久性设计与施工指南》CCES 01-2004(2005年修订版)的相关规定。
3.6.2 处于Ⅰ-A、Ⅰ-B环境下的混凝土结构构件,其保护层厚度的施工质量验收要求按照现行国家标准《混凝土结构工程施工质量验收规范》GB 50204的规定执行。
3.6.3 环境作用等级为C、D、E、F的混疑土结构构件,应按下列要求进行保护层厚度的施工质量验收:
1 对选定的每一配筋构件,选择有代表性的最外侧钢筋8~16根进行混凝土保护层厚度的无破损检测:对每根钢筋,应选取3个代表性部位测量。
2 对同一构件所有的测点,如有95%或以上的实测保护层厚度
满足以下要求,则认为合格:

式中c——保护层设计厚度,
——保护层施工允许负偏差的绝对值,对粱柱等条形构件取10mm,板墙等面形构件取5mm。
3 当不能满足第2款的要求时,可增加同样数量的测点进行检测,按两次测点的全部数据进行统计,如仍不能满足第2款的要求,则判定为不合格,并要求采取相应的补救措施。
条文说明
3.6.3 本条给出了在不同环境作用等级下,混凝土结构中钢筋保护层的检测原则和质量控制方法。
一般环境
4.1 一般规定
4.1.1 一般环境下混凝土结构的耐久性设计,应控制在正常大气作用下混凝土碳化引起的内部钢筋锈蚀。
条文说明
4.1.1 正常大气作用下表层混凝土碳化引发的内部钢筋锈蚀,是混凝土结构中最常见的劣化现象,也是耐久性设计中的首要问题。在一般环境作用下,依靠混凝土本身的耐久性质量、适当的保护层厚度和有效的防排水措施,就能达到所需的耐久性,一般不需考虑防腐蚀附加措施。
4.1.2 当混凝土结构构件同时承受其他环境作用时,应按环境作用等级较高的有关要求进行耐久性设计。
4.1.3 一般环境下混凝土结构的构造要求应符合本规范第3.5节的规定。
4.1.4 一般环境下混凝土结构施工质量控制应按照本规范第3.6节的规定执行。
4.2 环境作用等级
4.2.1 一般环境对配筋混凝土结构的环境作用等级应根据具体情况按表4.2.1确定。
条文说明
4.2.1 确定大气环境对配筋混凝土结构与构件的作用程度,需要考虑的环境因素主要是湿度(水)、温度和 
与
的供给程度。对于混疑土的碳化过程,如果周围大气的相对湿度较高,混凝土的内部孔隙充满溶液,则空气中的 
难以进入混凝土内部,碳化就不能或只能非常缓慢地进行;如果周围大气的相对湿度很低,混凝土内部比较干燥,孔隙溶液的量很少,碳化反应也很难进行。对于钢筋的锈蚀过程,电化学反应要求混凝土有一定的电导率,当混凝土内部的相对湿度低于70%时,由于混凝土电导率太低,钢筋锈蚀很难进行;同时,锈蚀电化学过程需有水和氧气参与,当混凝土处于水下或湿度接近饱和时,氧气难以到达钢筋表面,锈蚀会因为缺氧而难以发生。室内干燥环境对混凝土结构的耐久性最为有利。虽然混凝土在干燥环境中容易碳化,但由于缺少水分使钢筋锈蚀非常缓慢甚至难以进行。同样,水下构件由于缺乏氧气,钢筋基本不会锈蚀。因此表4.2.1将这两类环境作用归为Ⅰ-A级。在室内外潮湿环境或者偶尔受到雨淋、与水接触的条件下,混凝土的碳化反应和钢筋的锈蚀过程都有条件进行,环境作用等级归为Ⅰ-B级。在反复的干湿交替作用下,混凝土碳化有条件进行,同时钢筋锈蚀过程由于水分和氧气的交替供给而显著加强,因此对钢筋锈蚀最不利的环境条件是反复干湿交替,其环境作用等级归为Ⅰ-C级。如果室内构件长期处于高湿度环境,即使年平均湿度高于60%,电有可能引起钢筋锈蚀,故宜按Ⅰ-B级考虑。在于湿交替环境下,如混凝土表面在干燥阶段周围大气相对湿度较高,干湿交替的影响深度很有限,混凝土内部仍会长期处于高湿度状态,内部混凝土碳化和钢筋锈蚀程度都会受到抑制。在这种情况下环境对配筋混凝土构件的作用程度介于Ⅰ-C与Ⅰ-B之间,具体作用程度可根据当地既有工程的实际调查确定。
4.2.2 配筋混凝土墙、板构件的一侧表面接触室内干燥空气、另一侧表面接触水或湿润土体时,接触空气一侧的环境作用等级宜按干湿交替环境确定。
条文说明
4.2.2 与湿润土体或水接触的一侧混凝土饱水,钢筋不易锈蚀,可按环境作用等级Ⅰ-B考虑;接触干燥空气的一侧,混凝土容易碳化,又可能有水分从临水侧迁移供给,一般应按Ⅰ-C级环境考虑.如果混凝土密实性好、构件厚度较大或临水表面已作可靠防护层,临水侧的水分供给可以被有效隔断,这时接触干燥空气的一侧可不按Ⅰ-C级考虑。
4.3 材料与保护层厚度
4.3.1 一般环境中的配筋混凝土结构构件,其普通钢筋的保护层最小厚度与相应的混凝土强度等级、最大水胶比应符合表4.3.1的要求。
条文说明
4.3.1 表4.3.1分别对板、墙等面形构件和梁、柱等条形构件规定了混凝土的最低强度等级、最大水胶比和钢筋的保护层最小厚度。板、墙、壳等面形构件中的钢筋,主要受来自一侧混凝土表面的环境因素侵蚀,而矩形截面的梁、柱等条形构件中的角部钢筋,同时受到来自两个相邻侧面的环境因素作用,所以后者的保护层最小厚度要大于前者。对保护层最小厚度要求与所用的混凝土水胶比有关,在应用表4.3.1中不同使用年限和不同环境作用等级下的保护层厚度时,应注意到对混凝土水胶比和强度等级的不同要求。表4.3.1中规定的混凝土最低强度等级、最大水胶比和保护层厚度与欧美的相关规范相近,这些数据比照了已建工程实际劣化现状的调查结果,并用材料劣化模型作了近似的计算校核,总体上略高于我国现行的混凝土结构设计规范的规定,尤其在干湿交替的环境条件下差别较大。美国ACI设计规范要求室外淋雨环境的梁柱外侧钢筋(箍筋或分布筋)保护层最小设计厚度为50mm(钢筋直径不大于16mm时为38mm),英国BS8110设计规范(60年设计年限)为40mm(C40)或30mm(C45)。
4.3.2 大截面混凝土墩柱在加大钢筋的混凝土保护层厚度的前提下.其混凝土强度等级可低于本规范表4.3.1中的要求,但降低幅度不应超过两个强度等级,且设计使用年限为100年和50年的构件,其强度等级不应低于C25和C20。
当采用的混凝土强度等级比本规范表4.3.1的规定低一个等级时,混凝土保护层厚度应增加5mm;当低两个等级时,混凝土保护层厚度应增加10mm。


注:1 Ⅰ -A环境中使用年限低于100年的板、墙,当混凝土骨料最大公称粒径不大于15mm时,保护层最小厚度可降为15mm,但最大水胶比不应大于0.55;
2 年平均气温大于20℃且年平均湿度大于75%的环境,除Ⅰ-A环境中的板,墙构件外,混凝土最低强度等级应比表中规定提高一级,或将保护层最小厚度增大5mm;
3 直接接触土体浇筑的构件,其混凝土保护层厚度不应小于70mm;有混凝土垫层时,可按上表确定;
4 处于流动水中或同时受水中泥沙冲刷的构件,其保护层厚度宜增加10~20mm;
5 预制构件的保护层厚度可比表中规定减少5mm;
6 当胶凝材料中粉煤灰和矿渣等掺量小于20%时,表中水胶比低于0.45的,可适当增加;
7 预应力钢筋的保护层厚度按照本规范第3.5.2条的规定执行。
条文说明
4.3.2 本条给出了大截面墩柱在符合耐久性要求的前提下,截面混凝土强度与钢筋保护层厚度的调整方法。一般环境下对混凝土提出最低强度等级的要求,是为了保护钢筋的需要,针对的是构件表层的保护层混凝土。但对大截面墩柱来说,如果只是为了提高保护层混凝土的耐久性而全截面采用较高强度的混凝土,往往不如加大保护层厚度的办法更为经济合理。相反,加大保护层厚度会明显增加梁、板等受弯构件的自重,宜提高混凝土的强度等级以减少保护层厚度。
4.3.3 在Ⅰ-A、Ⅰ-B环境中的室内混凝土结构构件,如考虑建筑饰面对于钢筋防锈的有利作用,则其混凝土保护层最小厚度可比本规范表4.3.1规定适当减小,但减小幅度不应超过10mm;在任何情况下,板、墙等面形构件的最外侧钢筋保护层厚度不应小于10mm,梁、柱等条形构件最外侧钢筋的保护层厚度不应小于15mm。
在Ⅰ-C环境中频繁遭遇雨淋的室外混凝土结构构件,如考虑防水饰面的保护作用,则其混凝土保护层最小厚度可比本规范表4.3.1规定适当减小,但不应低于Ⅰ-B环境的要求。
条文说明
4.3.3 本条所指的建筑饰面包括不受雨水冲淋的石灰浆、砂浆抹面和砖石贴面等普通建筑饰面,防水饰面包括防水砂浆、粘贴面砖、花岗石等具有良好防水性能的饰面。除此之外,构件表面的油毡等一般防水层由于防水有效年限远低于构件的设计使用年限,不宜考虑其对钢筋防锈的作用。
4.3.4 采用直径6mm的细直径热轧钢筋或冷加工钢筋作为构件的主要受力钢筋时,应在本规范表4.3.1规定的基础上将混凝土强度提高一个等级,或将钢筋的混凝土保护层厚度增加5mm。
冻融环境
5.1 一般规定
5.1.1 冻融环境下混凝土结构的耐久性设计,应控制混凝土遭受长期冻融循环作用引起的损伤。
条文说明
5.1.1 饱水的混凝土在反复冻融作用下会造成内部损伤,发生开裂甚至剥落,导致骨料裸露。与冻融破坏有关的环境因素主要有水、最低温度、降温速率和反复冻融次数。混凝土的冻融损伤只发生在混凝土内部含水量比较充足的情况。
冻融环境下的混凝土结构耐久性设计,原则上要求混凝土不受损伤,不影响构件的承载力与对钢筋的保护。确保耐久性的主要措施包括防止混凝土受湿、采用高强度的混凝土和引气混凝土。
5.1.2 长期与水体直接接触并会发生反复冻融的混凝土结构构件,应考虑冻融环境的作用,最冷月平均气温高于2.5℃的地区,混凝土结构可不考虑冻融环境作用。
条文说明
5.1.2 冰冻地区与雨、水接触的露天混凝土构件应按冻融环境进行耐久性设计。环境温度达不到冰冻条件(如位于土中冰冻线以下和长期在不结冻水下)的混凝土构件可不考虑抗冻要求。冰冻前不饱水的混凝土且在反复冻融过程中不接触外界水分的混凝土构件,也可不考虑抗冻要求。
本规范不考虑人工造成的冻融环境作用,此类问题由专门的标准规范解决。
5.1.3 冻融环境下混凝土结构的构造要求应符合本规范第3.5节的规定。对冻融环境中混凝土结构的薄壁构件,还宜增加构件厚度或采取有效的防冻措施。
条文说明
5.1.3 截面尺寸较小的钢筋混凝土构件和预应力混凝土构件,发生冻蚀的后果严重,应赋予更大的安全保证率。在耐久性设计时应适当增加厚度作为补偿,或采取表面附加防护措施。
5.1.4 冻融环境下混凝土结构的施工质量控制应按照本规范第3.6节的规定执行,且混凝土构件在施工养护结束至初次受冻的时间不得少于一个月并避免与水接触,冬期施工中混凝土接触负温时的强度应大于10N/
。
条文说明
5.1.4 适当延迟现场混凝土初次与水接触的时间实际上是延长混凝土的干燥时间,并且给混凝土内部结构发育提供时间。在可能情况下,应尽量延迟混凝土初次接触水的时间,最好在一个月以上。
5.2 环境作用等级
5.2.1 冻融环境对混凝土结构的环境作用等级应按表5.2.1确定。

注:1 冻融环境按当地最冷月平均气温划分微冻地区、寒冷地区和严寒地区。其平均气温分别为:-3~2.5℃,-8~-3℃和-8℃以下;
2 中度饱水指冰冻前偶受水或受潮,混凝土内饱水程度不高;高度饱水指冰冻前长期或频繁接触水或湿润土体,混凝土内高度水饱和;
3 无盐或有盐指冻结的水中是否含有盐类,包括海水中的氯盐,除冰盐或其他盐类;
条文说明
5.2.1 本规范对冻融环境作用等级的划分,主要考虑混凝土饱水程度、气温变化和盐分含量三个因素。饱水程度与混凝土表面接触水的频度及表面积水的难易程度(如水平或竖向表面)有关;气温变化主要与环境最低温度及年冻融次数有关:盐分含量指混凝土表面受冻时冰水中的盐含量。
我国现行规范中对混凝土抗冻等级的要求多按当地最冷月份的平均气温进行区分,这在使用上有其方便之处,但应注意当地气温与构件所处地段的局部温度往往差别很大。比如严寒地区朝南构件的冻融次数多于朝北的构件,而微冻地区可能相反。由于缺乏各地区年冻融次数的统计资料,现仍暂时按当地最冷月的平均气温表示气温变化对混凝土冻融的影响程度。
对于饱水程度,分为高度饱水和中度饱水两种情况,前者指受冻前长期或频繁接触水体或湿润土体,混凝土体内高度饱水;后者指受冻前偶受雨淋或潮湿,混凝土体内的饱水程度不高。混凝土受冻融破坏的临界饱水度约为85%~90%,含水量低于临界饱水度时不会冻坏。在表面有水的情况下,连续的反复冻融可使混凝土内部的饱水程度不断增加,一旦达到或超过临界饱水度,就有可能很快发生冻坏。
有盐的冻融环境主要指冬季喷洒除冰盐的环境。含盐分的水溶液不仅会造成混凝土的内部损伤,而且能使混凝土表面起皮剥蚀,盐中的氯离子还会引起混凝土内部钢筋的锈蚀(除冰盐引起的钢筋锈蚀按Ⅳ类环境考虑)。除冰盐的剥蚀作用程度与混凝土湿度有关;不同构件及部位由于方向、位置不同,受除冰盐直接、间接作用或溅射的程度也会有很大的差别。
寒冷地区海洋和近海环境中的混凝土表层,当接触水分时也会发生盐冻,但海水的含盐浓度要比除冰盐融雪后的盐水低得多。海水的冰点较低,有些微冻地区和寒冷地区的海水不会出现冻结,具体可通过调查确定;若不出现冰冻,就可以不考虑冻融环境作用。
5.2.2 位于冰冻线以上土中的混凝土结构构件,其环境作用等级可根据当地实际情况和经验适当降低。
条文说明
5.2.2 埋置于土中冰冻线以上的混凝土构件,发生冻融交替的次数明显低于暴露在大气环境中的构件,但仍要考虑冻融损伤的可能,可根据具体情况适当降低环境作用等级。
5.2.3可能偶然遭受冻害的饱水混凝土结构构件,其环境作用等级可按本规范表5.2.1的规定降低一级。
条文说明
5.2.3 某些结构在正常使用条件下冬季出现冰冻的可能性很小,但在极端气候条件下或偶发事故时有可能会遭受冰冻,故应具有一定的抗冻能力,但可适当降低要求。
5.2.4 直接接触积雪的混凝土墙,柱底部,宜适当提高环境作用等级,并宜增加表面防护措施。
条文说明
5.2.4 竖向构件底部侧面的积雪可引发混凝土较严重的冻融损伤。尤其在冬季喷洒除冰盐的环境中,道路上含盐的积雪常被扫到两侧并堆置在墙柱和栏杆底部,往往造成底部混凝土的严重腐蚀。对于接触积雪的局部区域,也可采取局部的防护处理。
5.3 材料与保护层厚度
5.3.1 在冻融环境下,混凝土原材料的选用应符合本规范附录B的规定,环境作用等级为Ⅱ-D和Ⅱ-E的混凝土结构构件应采用引气混凝土,引气混凝土的含气量与气泡间隔系数应符合本规范附录C的规定。
条文说明
5.3.1 本条规定了冻融环境中混凝土原材料的组成与引气工艺的使用。使用引气剂能在混凝土中产生大量均布的微小封闭气孔,有效缓解混凝土内部结冰造成的材料破坏。引气混凝土的抗冻要求用新拌混凝土的含气量表示,是气泡占混凝土的体积比。冻融越严重,要求混凝土的含气量越大;气泡只存在于水泥浆体中,所以混凝土抗冻所需的含气量与骨料的最大粒径有关,过大的含气量会明显降低混凝土强度,故含气量应控制在一定范围内,且有相应的误差限制。具体可参照附录C的要求。
矿物掺合料品种和数量对混凝土抗冻性能有影响。通常情况下,掺加硅粉有利于抗冻;在低水胶比前提下,适量掺加粉煤灰和矿渣对抗冻能力影响不大,但应严格控制粉煤灰的品质,特别要尽量降低粉煤灰的烧失量。具体见规范附录B的规定。
严重冻融环境下必须引气的要求主要是根据实验室快速冻融试验的研究结果提出的,50多年来工程实际应用肯定了引气工艺的有效性。但是混凝土试件在标准快速试验下的冻融激烈程度要比工程现场的实际环境作用严酷得多。近年来,越来越多的现场调查表明,高强混凝土用于非常严重的冻融环境即使不引气也没有发生破坏。新的欧洲混凝土规范EN206—1:2000虽然对严重冻融环境作用下的构件混凝土有引气要求,但允许通过实验室的对比试验研究后不引气;德国标准DINl045-2/07.2001规定含盐的高度饱水情况需要引气,其他情况下均可采用强度较高的非引气混凝土;英国标准8500—1:2002规定,各种冻融环境下的混凝土均可不引气,条件是混凝土强度等级需达到C50且骨料符合抗冻要求。北欧和北美各国的规范仍规定严重冻融环境作用下的混凝土需要引气。由于我国国内在这方面尚缺乏相应的研究和工程实际经验,本规范现仍规定严重冻融环境下需要采用引气混凝土。
5.3.2 冻融环境中的配筋混凝土结构构件,其普通钢筋的混凝土保护层最小厚度与相应的混凝土强度等级,最大水胶比应符合表5.3.2的规定,其中,有盐冻融环境中钢筋的混凝土保护层最小厚度,应按氯化物环境的有关规定执行。

注:1 如采取表面防水处理的附加措施,可降低大体积混凝土对最低强度等级和最大水胶比的抗冻要求;
2 预制构件的保护层厚度可比表中规定减少5mm;
3 预应力钢筋的保护层厚度按照本规范第3.5.2条的规定执行。
条文说明
5.3.2 表5.3.2中仅列出一般冻融(无盐)情况下钢筋的混凝土保护层最小厚度。盐冻情况下的保护层厚度由氯化物环境控制,具体见第6章的有关规定,相应的保护层混凝土质量则要同时满足冻融环境和氯化物环境的要求。有盐冻融条件下的耐久性设计见条文6.3.2的规定及其条文说明。
5.3.3 重要工程和大型工程,混凝土的抗冻耐久性指数不应低于表5.3.3的规定。

注:1 抗冻耐久性指数为混凝土试件经300次快速冻融循环后混凝土的动弹性横量
与其初始值
的比值,
;如在达到300次循环之前
已降至初始值的60%或试件重量损失已达到5%,以此时的循环次数N计算DF值,DF=0.5×N/300;
2 对于厚度小于150mm的薄壁混凝土构件,其DF值宜增加5%。
条文说明
5.3.3 对于冻融环境下重要工程和大型工程的混凝土,其耐久性质量除需满足第5.3.2条的规定外,应同时满足本条提出的抗冻耐久性指数要求。表5.3.3中的抗冻耐久性指数由快速冻融循环试验结果进行评定。美国ASTM标准定义试件经历300次冻融循环后的动弹性模量的相对损失为抗冻耐久性指数DF,其计算方法见表注1。在北美,认为有抗冻要求的混凝土DF值不能小于60%。对于年冻融次数不频繁的环境条件或混凝土现场饱水程度不很高时,这一要求可能偏高。
混凝土的抗冻性评价可用多种指标表示,如试件经历冻融循环后的动弹性模量损失、质量损失、伸长量或体积膨胀等。多数标准都采用动弹性模量损失或同时考虑质量损失来确定抗冻级别,但上述指标通常只用来比较混凝土材料的相对抗冻性能,不能直接用来进行结构使用年限的预测。
氯化物环境
6.1 一般规定
6.1.1 氯化物环境中配筋混凝土结构的耐久性设计,应控制氯离子引起的钢筋锈蚀。
条文说明
6.1.1 环境中的氯化物以水溶氯离子的形式通过扩散、渗透和吸附等途径从混凝土构件表面向混凝土内部迁移,可引起混凝土内钢筋的严重锈蚀。氯离子引起的钢筋锈蚀难以控制、后果严重,因此是混凝土结构耐久性的重要问题。氯盐对于混凝土材料也有一定的腐蚀作用,但相对较轻。
6.1.2 海洋和近海地区接触海水氯化物的配筋混凝土结构构件,应按海洋氯化物环境进行耐久性设计。
条文说明
6.1.2 本条规定所指的海洋和近海氯化物包括海水、大气、地下水与土体中含有的来自海水的氯化物。此外,其他情况下接触海水的混凝土构件也应考虑海洋氯化物的腐蚀,如海洋馆中接触海水的混凝土池壁、管道等。内陆盐湖中的氯化物作用可参照海洋氯化物环境进行耐久性设计。
6.1.3 降雪地区接触除冰盐(雾)的桥梁,隧道,停车库、道路周围构筑物等配筋混凝土结构的构件,内陆地区接触含有氯盐的地下水、土以及频繁接触含氯盐消毒剂的配筋混凝土结构的构件,应按除冰盐等其他氯化物环境进行耐久性设计,降雪地区新建的城市桥梁和停车库楼板,应按除冰盐氯化物环境作用进行耐久性设计。
条文说明
6.1.3 除冰盐对混凝土的作用机理很复杂。对钢筋混凝土(如桥面板)而言,一方面,除冰盐直接接触混凝土表层,融雪过程中的温度骤降以及渗入混凝土的含盐雪水的蒸发结晶都会导致混凝土表面的开裂剥落;另一方面,雪水中的氯离子不断向混凝土内部迁移,会引起钢筋腐蚀。前者属于盐冻现象,有关的耐久性要求在第5章中已有规定;后者属于钢筋锈蚀问题,相应的要求由本章规定。
降雪地区喷洒的除冰盐可以通过多种途径作用于混凝土构件,含盐的融雪水直接作用于路面,并通过伸缩缝等连接处渗漏到桥面板下方的构件表面,或者通过路面层和防水层的缝隙渗漏到混凝土桥面板的顶面。排出的盐水如渗入地下土体,还会侵蚀混凝土基础。此外,高速行驶的车辆会将路面上含盐的水溅射或转变成盐雾,作用到车道陶侧甚至较远的混凝土构件表面,汽车底盘和轮胎上冰冻的含盐雪水进入停车库后融化,还会作用于车 库混凝土楼板或地板引起钢筋腐蚀。
地下水土(滨海地区除外)中的氯离子浓度一般较低,当浓度较高且在干湿交替的条件下,则需考虑对混凝土构件的腐蚀。我国西部盐湖和盐渍土地区地下水土中氯盐含量很高,对混凝土构件的腐蚀作用需专门研究处理,不属于本规范的内容。对于游泳池及其周围的混凝土构件,如公共浴室、卫生间地面等,还需要考虑氯盐消毒剂对混凝土构件腐蚀的作用。
除冰盐可对混凝土结构造成极其严重的腐蚀,不进行耐久性设计的桥梁在除冰盐环境下只需几年或十几年就需要大修甚至被迫拆除。发达国家使用含氯除冰盐融化道路积雪已有40年的历史,迄今尚无更为经济的替代方法。考虑今后交通发展对融化道路积雪的需要,应在混凝土桥梁的耐久性设计时考虑除冰盐氯化物的影响。
6.1.4 重要配筋混凝土结构的构件,当氯化物环境作用等级为E、F级时应采用防腐蚀附加措施。
条文说明
6.1.4 当环境作用等级非常严重或极端严重时,按照常规手段通过增加混凝土强度、降低混凝土水胶比和增加混凝土保护层厚度的办法,仍然有可能保证不了50年或100年设计使用年限的要求。这时宜考虑采用一种或多种防腐蚀附加措施,并建立合理的多重防护策略,提高结构使用年限的保证率。在采取防腐蚀附加措施的同时,不应降低混凝土材料的耐久性质量和保护层的厚度要求。
常用的防腐蚀附加措施有:混凝土表面涂刷防腐面层或涂层、采用环氧涂层钢筋、应用钢筋阻锈剂等。环氧涂层钢筋和钢筋阻锈剂只有在耐久性优良的混凝土材料中才能起到控制构件锈蚀的作用。
6.1.5 氯化物环境作用等级为E、F的配筋混凝土结构,应在耐久性设计中提出结构使用过程中定期检测的要求,重要工程尚应在设计阶段作出定期检测的详细规划,并设置专供检测取样用的构件。
条文说明
6.1.5 定期检测可以尽快发现问题,并及时采取补救措施。
6.1.6 氯化物环境中,用于稳定周围岩土的混凝土初期支护,如作为永久性混凝土结构的一部分,则应满足相应的耐久性要求;否则不应考虑其中的钢筋和型钢在永久承载中的作用。
6.1.7 氯化物环境中配筋混凝土桥梁结构的构造要求除应符合本规范第3.5节的规定外,尚应符合下列规定:
1 遭受氯盐腐蚀的混凝土桥面、墩柱顶面和车库楼面等部位应设置排水坡;
2 遭受雨淋的桥面结构,应防止雨水流到底面或下部结构件表面;
3 桥面排水管道应采用非钢质管道,排水口应远离混凝土构件表面,并应与墩柱基础保持—定距离;
4 桥面铺装与混凝土桥面板之间应设置可靠的防水层;
5 应优先采用混凝土预制构件;
6 海水水位变动区和浪溅区,不宜设置施工缝与连接缝;
7 伸缩缝及附近部位的混凝土宜局部采取防腐蚀附加措施,处于伸缩缝下方的构件应采取防止渗漏水侵蚀的构造措施。
6.1.8 氯化物环境中混凝土结构施工质量控制应按照本规范第3.6节的规定执行。
6.2 环境作用等级
6.2.1 海洋氯化物环境对配筋混凝土结构构件的环境作用等级,应按表6.2.1确定。

注:1 近海或海洋环境中的水下区,潮汐区、浪溅区和大气区的划分,按国家现行标准《海港工程混凝土结构防腐蚀技术规范》JTJ 275的规定确定;近海或海洋环境的土中区指海底以下或近海的陆区地下,其地下水中的盐类成分与海水相近:
2 海水激流中构件的作用等级宜提高一级;
3 轻度盐雾区与重度盐雾区界限的划分.宜根据当地的具体环境和既有工程调查确定,靠近海岸的陆上建筑物,盐雾对室外混凝土构件的作用尚应考虑风向、地貌等因素,密集建筑群,除直接面海和迎风的建筑物外,其他建筑物可适当降低作用等级;
4 炎热地区指年平均温度高于20℃的地区;
5 内陆盐潮中氯化物的环境作用等级可比照上表规定确定。
条文说明
6.2.1 对于海水中的配筋混凝土结构,氯盐引起钢筋锈蚀的环境可进一步分为水下区、潮汐区、浪溅区、大气区和土中区。长年浸没于海水中的混凝土,由于水中缺氧使锈蚀发展速度变得极其缓慢甚至停止,所以钢筋锈蚀危险性不大。潮汐区特别是浪溅区的情况则不同,混凝土处于干湿交替状态,混凝土表面的氯离子可通过吸收、扩散、渗透等多种途径进入混凝土内部,而且氧气和水交替供给,使内部的钢筋具备锈蚀发展的所有条件。浪溅区的供氧条件最为充分,锈蚀最严重。
我国现行行业标准《海港工程混凝土结构防腐蚀技术规范》JTJ 275在大量调查研究的基础上,分别对浪溅区和潮汐区提出不同的要求。根据海港工程的大量调查表明,平均潮位以下的潮汐区,混凝土在落潮时露出水面时间短,且接触的大气的湿度很高,所含水分较难蒸发,所以混凝土内部饱水程度高、钢筋锈蚀没有浪溅区显著。但本规范考虑到潮汐区内进行修复的难度,将潮汐区与浪溅区按同一作用等级考虑。南方炎热地区温度高,氯离子扩散系数增大,钢筋锈蚀也会加剧,所以炎热气候应作为一种加剧钢筋锈蚀的因素考虑。
海洋和近海地区的大气中都含有氯离子。海洋大气区处于浪溅区的上方,海浪拍击产生大小为0.1~
的细小雾滴,较大的雾滴积聚于海面附近,而较小的雾滴可随风飘移到近海的陆上地区。海上桥梁的上部构件离浪溅区很近时,受到浓重的盐雾作用,在构件混凝土表层内积累的氯离子浓度可以很高,而且同时又处于干湿交替的环境中,因此处于很不利的状态。在浪溅区与其上方的大气区之间,构件表层混凝土的氯离子浓度没有明确的界限,设计时应该根据具体情况偏安全地选用。
虽然大气盐雾区的混凝土表面氯离子浓度可以积累到与浪溅区的相近,但浪溅区的混凝土表面氯离子浓度可认为从一开始就达到其最大值,而大气盐雾区则需许多年才能逐渐积累到最大值。靠近海岸的陆上大气也含盐分,其浓度与具体的地形、地物、风向、风速等多种因素有关。根据我国浙东、山东等沿海地区的调查,构件的腐蚀程度与离岸距离以及朝向有很大关系,靠近海岸且暴露于室外的构件应考虑盐雾的作用。烟台地区的调查发现,离海岸100m内的室外混凝土构件中的钢筋均发生严重锈蚀。
表6.2.1中对靠海构件环境作用等级的划分,尚有待积累更多调查数据后作进一步修正。设计人员宜在调查工程所在地区具体环境条件的基础上,采取适当的防腐蚀要求。
6.2.2 一侧接触海水或含有海水土体、另一侧接触空气的海中或海底隧道配筋混凝土结构构件,其环境作用等级不宜低于Ⅲ-E。
条文说明
6.2.2 海底隧道结构的构件维修困难,宜取用较高的环境作用等级。隧道混凝土构件接触土体的外侧如无空气进入的可能,可按Ⅲ-D级的环境作用确定构件的混凝土保护层厚度;如在外侧设置排水通道有可能引入空气时,应按Ⅲ-E级考虑。隧道构件接触空气的内侧可能接触渗漏的海水,底板和侧墙底部应按Ⅲ-E级考虑,其他部位可根据具体情况确定,但不低于Ⅲ-D级。
6.2.3 江河入海口附近水域的含盐量应根据实测确定.当含盐量明显低于海水时,其环境作用等级可根据具体情况低于表6.2.1的规定。
条文说明
6.2.3 近海和海洋环境的氯化物对混凝土结构的腐蚀作用与当地海水中的含盐量有关。表6.2.1的环境作用等级是根据一般海水的氯离子浓度(约18~20g/L)确定的。不同地区海水的含盐量可能有很大差别,沿海地区海水的含盐量受到江河淡水排放的影响并随季节而变化,海水的含盐量有可能较低,可取年均值作为设计的依据.
河口地区虽然水中氯化物含量低于海水,但是对于大气区和浪溅区,混凝土表面的氯盐含量会不断积累,其长期含盐量可以明显高于周围水体中的含盐浓度。在确定氯化物环境的作用等级时,应充分考虑到这些因素。
6.2.4 除冰盐等其他氯化物环境对于配筋混凝土结构构件的环境作用等级宜根据调查确定;当无相应的调查资料时,可按表6.2.4确定。


注:1 水中氯离子浓度(mg/L)的高低划分为:较低100~500;较高500~5000;高>5000;土中氯离子浓度(mg/kg)的高低划分为:较低150~750;较高750~7500;高>7500;
2 除冰盐环境的作用等极与冬季喷洒除冰盐的具体用量和频度有关,可根据具体情况作出调整。
条文说明
6.2.4 对于同一构件,应注意不同侧面的局部环境作用等级的差异。混凝土桥面板的顶面会受到除冰盐溶液的直接作用,所以顶面钢筋一般应按Ⅳ—E的作用等级设计,保护层至少需60mm,除非在桥面板与路面铺装层之间有质量很高的防水层;而桥面板的底部钢筋通常可按一般环境中的室外环境条件设计,板的底部不受雨淋,无干湿交替,作用等级为Ⅰ-B,所需的保护层可能只有25mm。桥面板顶面的氯离子不可能迁移到底部钢筋,因为所需的时间非常长。但是桥面板的底部有可能受到从板的侧边流淌到底面的雨水或伸缩缝处渗漏水的作用,从而出现干湿交替、反复冻融和盐蚀。所以必须采取相应的排水构造措施,如在板的侧边设置滴水沿、排水沟等。桥面板上部的铺装层一般容易开裂渗漏,防水层的寿命也较短,通常在确定钢筋的保护层厚度时不考虑其有利影响。设计时可根据铺装层防水性能的实际情况,对桥面板顶部钢筋保护层厚度作适当调整。
水或土体中氯离子浓度的高低对与之接触并部分暴露于大气中构件锈蚀的影响,目前尚无确切试验数据,表6.2.4注1中划分的浓度范围可供参考。
6.2.5 在确定氯化物环境对配筋混凝土结构构件的作用等级时,不应考虑混凝土表面普通防水层对氯化物的阻隔作用。
条文说明
6.2.5 与混凝土构件的设计使用年限相比,一般防水层的有效年限要短得多,在氯化物环境下只能作为辅助措施,不应考虑其有利作用。
6.3 材料与保护层厚度
6.3.1 氯化物环境中应采用掺有矿物掺合料的混凝土。对混凝土的耐久性质量和原材料选用要求应符合附录B的规定。
条文说明
6.3.1 低水胶比的大掺量矿物掺合料混凝土,在长期使用过程中的抗氯离子侵入的能力要比相同水胶比的硅酸盐水泥混凝土高得多,所以在氯化物环境中不宜单独采用硅酸盐水泥作为胶凝材料。为了增强混凝土早期的强度和耐久性发展,通常应在矿物掺合料中加入少量硅灰,可复合使用两种或两种以上的矿物掺合料,如粉煤灰加硅灰、粉煤灰加矿渣加硅灰。除冻融环境外,矿物掺合料占胶凝材料总量的比例宜大于40%,具体规定见附录B。不受冻融环境作用的氯化物环境也可使用引气混凝土,含气量可控制在4.0%~5.0%,试验表明,适当引气可以降低氯离子扩散系数,提高抗氯离子侵入的能力。
使用大掺量矿物掺合料混凝土,必须有良好的施工养护和保护为前提。如施工现场不具备本规范规定的混凝土养护条件,就不应采用大掺量矿料混凝土。
6.3.2 氯化物环境中的配筋混凝土结构构件,其普通钢筋的保护层最小厚度及其相应的混凝土强度等级、最大水胶比应符合表6.3.2的规定。

注:1 可能出现海水冰冻环境与除冰盐环境时,宜采用引气混凝土;当采用引气混凝土时,表中混凝土强度等级可降低一个等级,相应的最大水胶比可提高0.05,但引气混凝土的强度等级和最大水胶比仍应满足本规范表5.3.2的规定。
2 处于流动海水中或同时受水中泥沙冲刷腐蚀的混凝土构件,其钢筋的混凝土保护层厚度应增加10~20mm;
3 预制构件的保护层厚度可比表中规定减少5mm;
4 当满足本规范表6.3.6中规定的扩散系数时,C50和C55混凝土所对应的最大水胶比可分别提高到0.40和0.38;
5 预应力钢筋的保护层厚度按照本规范第3.5.2条的规定执行。
条文说明
6.3.2 表6.3.2 规定的混凝土最低强度等级大体与国外规范中的相近,考虑到我国的混凝土组成材料特点,最大水胶比的取值则相对较低。表6.3.2规定的保护层厚度根据我国海洋地区混凝土工程的劣化现状调研以及比照国外规范的数据而定,并利用材料劣化模型作了近似核对。表6.3.2提出的只是最低要求,设计入员应该充分考虑工程设计对象的具体情况,必要时采取更的要求。对于重要的桥梁等生命线工程,宜在设计中同时采用防腐蚀附加措施。
受盐冻的钢筋混凝土构件,需要同时考虑盐冻作用(第5章)和氯离子引起钢筋锈蚀的作用(第6章)。以严寒地区50年设计使用年限的跨海桥梁墩柱为例:冬季海水冰冻,据表5.2.1冻融环境的作用等级为Ⅱ—E,所需混凝土最低强度等级为 
,最大水胶比0.45;桥梁墩柱的浪溅区混凝土干湿交替,据表6.2.1海洋氯化物环境的作用等级为Ⅲ—E,所需保护层厚度为60mm(C45)或55mm(≥C50);由于按照表5.2.1的要求必须引气,表6.3.2要求的强度等级可降低5N/ 
,成为60mm(
)或55mm(≥ 
),且均不低于环境作用等级Ⅱ—E所需的 
;故设计时可选保护层厚度60mm(混凝土强度等级 
,最大水胶比0.45),或保护层厚度55mm(混凝土强度等级 ,最大水胶比0.40)。
从总体看,如要确保工程在设计使用年限内不需大修,表6.3.2规定的保护层最小厚度仍可能偏低,但如配合使用阶段的定期检测,应能具有经济合理地被修复的能力。国际上近年建成的一些大型桥梁的保护层厚度都比较大,如加拿大的Northum—berland海峡大桥(设计寿命100年),墩柱的保护层厚度用75~100mm,上部结构50mm(混凝土水胶比0.34);丹麦GreatBelt Link跨海桥墩用环氧涂层钢筋,保护层厚度75mm,上部结构50mm(混凝土水胶比0.35),同时为今后可能发生锈蚀时采取阴极保护预置必要的条件。
6.3.3 海洋氯化物环境作用等级为Ⅲ—E和Ⅲ—P的配筋混凝土,宜采用大掺量矿物掺合料混凝土,否则应提高表6.3.2中的混凝土强度等级或增加钢筋的保护层最小厚度。
条文说明
6.3.3 大掺量矿物掺合料混凝土的定义见2.1.17条。氯离子在混凝土中的扩散系数会随着龄期或暴露时间的增长而逐渐降低,这个衰减过程在大掺量矿物掺合料混凝土中尤其显著。如果大掺量矿物掺合料与非大掺量矿物掺合料棍凝土的早期(如28d或84d)扩散系数相同,非大掺量矿物掺合料混凝土中钢筋就会更早锈蚀。因此在Ⅲ—E和Ⅲ—F环境下不能采用大掺量矿物掺合料混凝土时,需要提高混凝土强度等级(如10~15N/ 
)或同时增加保护层厚度(如5~10mm),具体宜根据计算或试验研究确定。
6.3.4 对大截面柱、墩等配筋混凝土受压构件中的钢筋,宜采用较大的混凝土保护层厚度,且相应的混凝土强度等级不宜降低。对于受氯化物直接作用的混凝土墩柱顶面,宜加大钢筋的混凝土保护层厚度。
条文说明
6.3.4 与受弯构件不同,增加墩柱的保护层厚度基本不会增大构件材料的工作应力,但能显著提高构件对内部钢筋的保护能力。氯化物环境的作用存在许多不确定性,为了提高结构使用年限的保证率,采用增大保护层厚度的办法要比附加防腐蚀措施更为经济。
墩柱顶部的表层混凝土由于施工中混凝土泌水等影响,密实性相对较差。这一部位又往往受到含盐渗漏水影响并处于干湿交替状态,所以宜增加保护层厚度。
6.3.5 在特殊情况下,对处于氯化物环境作用等级为E、F中应提出混凝土构件,当采取可靠的防腐蚀附加措施并经过专门论证后.其混凝土保护层最小厚度可适当低于本规范表6.3.2中的规定。
6.3.6 对于氯化物环境中的重要配筋混凝土结构工程,设计时应提出混凝土的抗氯离子侵入性指标,并应满足表6.3.6的要求;

注:1 表中的混凝土抗氯离子侵入性指标与本规范表6.3.2中规定的混凝土保护层厚度相对应,如实际采用的保护层厚度高于表6.3.2的规定,可对本表中数据作适当调整。
2 表中的 值适用于较大或大掺量矿物掺合料混凝土,对于胶凝材料主要成分为硅酸盐水泥的混凝土,应采取更为严格的要求。
条文说明
6.3.6 本条规定氯化物环境中混凝土需要满足的氯离子侵入性指标。
氯化物环境下的混凝土侵入性可用氯离子在混凝土中的扩散系数表示。根据不同测试方法得到的扩散系数在数值上不尽相同并各有其特定的用途。 
是在实验室内采用快速电迁移的标准试验方法(RCM法)测定的扩散系数。试验时将试件的两端分别置于两种溶液之间并施加电位差,上游溶液中含氯盐,在外加电场的作用下氯离子快速向混凝土内迁移,经过若干小时后劈开试件测出氯离子侵入试件中的深度,利用理论公式计算得出扩散系数,称为非稳态快速氯离子迁移扩散系数。这一方法最早由唐路平提出,现已得到较为广泛的应用,不仅可以用于施工阶段的混凝土质量控制,而且还可结合根据工程实测得到的扩散系数随暴露年限的衰减规律,用于定量估算混凝土中钢筋开始发生锈蚀的年限。
本规范推荐采用RCM法,具体试验方法可参见中国土木工程学会标准《混凝土结构耐久性设计与施工指南》CCES 01-2004(2005年修订版)。混凝土的抗氯离子侵入性也可以用其他试验方法及其指标表示。比如,美国ASTM Cl202快速电量测定方法测量一段时间内通过混凝土试件的电量,但这一方法用于水胶比低于0.4的矿物掺合料混凝土时误差较大;我国自行研发的NEL氯离子扩散系数快速试验方法测量饱盐混凝土试件的电导率。表6.3.6中的数据主要参考近年来国内外重大工程采用 
作为质量控制指标的实践,并利用Fick模型进行了近似校核。
6.3.7 氯化物环境中配筋混凝土构件的纵向受力钢筋直径应不少于16mm。
化学腐蚀环境
7.1 一般规定
7.1.1 化学腐蚀环境下混凝土结构的耐久性设计,应控制混凝土遭受化学腐蚀性物质长期侵蚀引起的损伤。
条文说明
7.1.1 本规范考虑的常见腐蚀性化学物质包括土中和地表、地下水中的硫酸盐和酸类等物质以及大气中的盐分、硫化物、氮氧化合物等污染物质。这些物质对混凝土的腐蚀主要是化学腐蚀,但盐类侵入混凝土也有可能产生盐结晶的物理腐蚀。本章的化学腐蚀环境不包括氯化物,后者已在第6章中单独作了规定。
7.1.2 化学腐蚀环境下混凝土结构的构造要求应符合本规范第3.5节的规定。
7.1.3 严重化学腐蚀环境下的混凝土结构构件,应结合当地环境和对既有建筑物的调查,必要时可在混凝土表面施加环氧树脂涂层、设置水溶性树脂砂浆抹面层或铺设其他防腐蚀面层,也可加大混凝土构件的截面尺寸。对于配筋混凝土结构薄壁构件宜增加其厚度。
当混凝土结构构件处于硫酸根离子浓度大于1500mg/L的流动水或pH值小于3.5的酸性水中时,应在混凝土表面采取专门的防腐蚀附加措施。
7.1.4 化学腐蚀环境下混凝土结构的施工质量控制应按照本规范第3.6节的规定执行。
7.2 环境作用等级
7.2.1 水、土中的硫酸盐和酸类物质对混凝土结构构件的环境作用等级可按表7.2.1确定。当有多种化学物质共同作用时,应取其中最高的作用等级作为设计的环境作用等级。如其中有两种及以上化学物质的作用等级相同且可能加重化学腐蚀时,其环境作用等级应再提高一级。
条文说明
7.2.1 本条根据水、土环境中化学物质的不同浓度范围将环境作用划分为Ⅴ-C、Ⅴ-D和Ⅴ-E共3个等级。浓度低于Ⅴ-C等级的不需在设计中特别考虑,浓度高于Ⅴ-E等级的应作为特殊情况另行对待。化学环境作用对混凝土的腐蚀,至今尚缺乏足够的数据积累和研究成果。重要工程应在设计前作充分调查,以工程类比作为设计的主要依据。
水、土中的硫酸盐对混凝土的腐蚀作用,除硫酸根离子的浓度外,还与硫酸盐的阳离子种类及浓度、混凝土表面的干湿交替程度、环境温度以及土的渗透性和地下水的流动性等因素有很大关系。腐蚀混凝土的硫酸盐主要来自周围的水、土,也可能来自原本受过硫酸盐腐蚀的混凝土骨料以及混凝土外加剂,如喷射混凝土中常使用的大剂量钠盐速凝剂等。
在常见的硫酸盐中,对混凝土腐蚀的严重程度从强到弱依次为硫酸镁、硫酸钠和硫酸钙。腐蚀性很强的硫酸盐还有硫酸铵,此时需单独考虑铵离子的作用,自然界中的硫酸铵不多见,但在长期施加化肥的土地中则需要注意。
表7.2.1规定的土中硫酸根离子
浓度,是在土样中加水溶出的浓度(水溶值)。有的硫酸盐(如硫酸钙)在水中的溶,解度很低,在土样中加酸则可溶出土中含有的全部
(酸溶值)。但是,只有溶于水中的硫酸盐才会腐蚀混疑土。不同国家的混凝土结构设计规范,对硫酸盐腐蚀的作用等级划分有较大差别,采用的浓度测定方法也有较大出入,有的用酸溶法则规定
(如欧盟规范),有的则用水溶法(如美国、加拿大和英国)。当用水溶法时,由于水土比例和浸泡搅拌时间的差别,溶出的量也不同。所以最好能同时测定 的水溶值和酸溶值,以便于判断难溶盐的数量。
硫酸盐对混凝土的化学腐蚀是两种化学反应的结果:一是与混凝土中的水化铝酸钙起反应形成硫铝酸钙即钙矾石,二是与混凝土中氢氧化钙结合形成硫酸钙(石膏),两种反应均会造成体积膨胀,使混凝土开裂。当含有镁离子时,同时还能和
反应,生成疏松而无胶凝性的
,这会降低混凝土的密实性和强度并加剧腐蚀。硫酸盐对混凝土的化学腐蚀过程很慢,通常要持续很多年,开始时混凝土表面泛白,随后开裂、剥落破坏。当土中构件暴露于流动的地下水中时,硫酸盐得以不断补充,腐蚀的产物也被带走,材料的损坏程度就会非常严重。相反,在渗透性很低的黏土中,当表面浅层混凝土遭硫酸盐腐蚀后,由于硫酸盐得不到补充,腐蚀反应就很难进一步进行。
在干湿交替的情况下,水中的
浓度如大于200mg/L(或土中
大于1000mg/kg)就有可能损害混凝土水中 
如大于2000mg/L。(或土中水溶 
大于4000mg/kg)则可能有较大的损害。水的蒸发可使水中的硫酸盐逐渐积累,所以混凝土冷却塔就有可能遭受硫酸盐的腐蚀。地下水、土中的硫酸盐可以渗入混凝土内部,并在一定条件下使得混凝土毛细孔敷水溶液中的硫酸盐浓度不断积累,当超过饱和浓度时就会析出盐结晶而产生很大的压力,导致混凝土开裂破坏,这是纯粹的物理作用。
硅酸盐水泥混凝土的抗酸腐蚀能力较差,如果水的pH值小于于6,对抗渗性较差的混凝土就会造成损害。这里的酸包括除硫酸和碳酸以外的一般酸和酸性盐,如盐酸、硝酸等强酸和其他弱的无机、有机酸及其盐类,其来源于受工业或养殖业废水污染的水体。
酸对混凝土的腐蚀作用主要是与硅酸盐水泥水化产物中的氢氧化钙起反应,如果混凝土骨料是石灰石或白云石,酸也会与这些骨料起化学反应,反应的产物是水溶性的钙化物,其可以被水溶液浸出(草酸和磷酸形成的钙盐除外)。对于硫酸来说,还会进一步形成硫酸盐造成硫酸盐腐蚀。如果酸、盐溶液能到达钢筋表面,还会引起钢筋锈蚀,从而造成混凝土顺筋开裂和剥落。低水胶比的密实混凝土能够抵抗弱酸的腐蚀,但是硅酸盐水泥混凝土不能承受高浓度酸的长期作用。因此在流动的地下水中,必须在混凝土表面采取涂层覆盖等保护措施。
当结构所处环境中含有多种化学腐蚀物质时,一般会加重腐蚀的程度。如 
和
同时存在时能引起双重腐蚀。但两种以上的化学物质有时也可能产生相互抑制的作用。例如,海水环境中的氯盐就可能会减弱硫酸盐的危害。有资料报道,如无 
存在,浓度约为250mg/L的
就能引起纯硅酸盐水泥混凝土的腐蚀,如
浓度超过5000mg/L,则造成损害的 
浓度要提高到约1000mg/L以上。海水中的硫酸盐含量很高,但有大量氯化物存在,所以不再单独考虑硫酸盐的作用。
土中的化学腐蚀物质对混凝土的腐蚀作用需要通讨溶于土中的孔隙水来实现。密实的弱透水土体提供的孔隙水量少,而且流动困难,靠近混凝土表面的化学腐蚀物质与混凝土发生化学作用后被消耗,得不到充分的补充,所以腐蚀作用有限。对弱透水土体的定量界定比较困难,一般认为其渗透系数小于
或0.86m/d。
7.2.2 部分接触含硫酸盐的水、土且部分暴露于大气中的混凝土结构构件,可按本规范表7.2.1确定环境作用等级。当混凝土结构构件处于干旱、高寒地区,其环境作用等级应按表7.2.2确定。

注:1 表中与环境作用等级相应的硫酸根浓度,所对应的环境条件为非干旱高寒地区的干湿交替环境;当无干湿交替(长期浸没于地表或地下水中)时,可按表中的作用等级降低—级,但不得低于V-C级;对于干旱,高寒地区的环境条件可按本规范第7.2.2条确定;
2 当混凝土结构构件处于弱透水土体中时,土中硫酸根离子、水中镁离子、水中侵蚀性二氧化碳及水的pH值的作用等级可按相应的等级降低一级,但不低于V-C级;
3 对含有较高浓度氯盐的地下水、土,可不单独考虑硫酸盐的作用;
4 高水压条件下,应提高相应的环境作用等圾;
5 表中硫酸根等含量的测定方法应符合本规范附录D的规定。

注:我国干旱区指干燥度系数大于2.0的地区,高寒地区指海拔3000m以上的地区。
条文说明
7.2.2 部分暴露于大气中而其他部分又接触含盐水、土的混凝土构件应特别考虑盐结晶作用。在日温差剧烈变化或干旱和半干旱地区,混凝土孔隙中的盐溶液容易浓缩并产生结晶或在外界低 温过程的作用下析出结晶。对于一端置于水、土而另一端露于空气中的混凝土构件,水、土中的盐会通过混凝土毛细孔隙的吸附
作用上升,并在干燥的空气中蒸发,最终因浓度的不断提高产生盐结晶。我国滨海和盐渍土地区电杆、墩柱、墙体等混凝土构件在地面以上1m左右高度范围内常出现这类破坏。对于一侧接触水或土而另一侧暴露于空气中的混凝土构件,情况也与此相似。
表7.2.2注中的干燥度系数定义为:

式中K——干燥度系数;

——日平均温度≥10℃稳定期的年积温(℃);
y——日平均温度≥10℃稳定期的年降水量(mm),取0.16。
我国西部的盐湖地区,水、土中盐类的浓度可以高出表7.2.1值的几倍甚至10倍以上,这些情况则需专门研究对待。
7.2.3 污水管道、厩舍、化粪池等接触硫化氢气体或其他腐蚀性液体的混凝土结构构件,可将环境作用确定为V—E级,当作用程度较轻时也可按V—D级确定。
7.2.4 大气污染环境对混凝土结构的作用等级可按表7.2.4确定。
条文说明
7.2.4 大气污染环境的主要作用因素有大气中
产生的酸雨,汽车和机车排放的
废气,以及盐碱地区空气中的盐分。这种环境对混凝土结构的作用程度可有很大差别,宜根据当地的调查情况确定其等级。含盐大气中混凝土构件的环境作用等级见第7.2.5条的规定。

7.2.5 处于含盐大气中的混凝土结构构件环境作用等级可按V-C级确定,对气候常年湿润的环境,可不考虑其环境作用。
条文说明
7.2.5 处于含盐大气中的混凝土构件,应考虑盐结晶的破坏作用。大气中的盐分会附着在混凝土构件的表面,环境降水可溶解混凝土表面的盐分形成盐溶液侵入混凝土内部。混凝土孔隙中的盐溶液浓度在干湿循环的条件下会不断增高,达到临界浓度后产生巨大的结晶压力使混凝土开裂破坏。在常年湿润(植被地带的最大蒸发量和降水量的比值小于1)地区,孔隙水难以蒸发,不会发生盐结晶。
7.3 材料与保护层厚度
7.3.1 化学腐蚀环境下的混凝土不宜单独使用硅酸盐水泥或普通硅酸盐水泥作为胶凝材料,其原材料组成应根据环境类别和作用等级按照本规范附录B确定。
条文说明
7.3.1 硅酸盐水泥混凝土抗硫酸盐以及酸类物质的化学腐蚀的能力较差。硅酸盐水泥水化产物中的 
不论在强度上或化学稳定性上都很弱,几乎所有的化学腐蚀都与 
有关,在压力水、流动水尤其是软水的作用下 
还会溶析,是混凝土抗腐蚀的薄弱环节。
在混凝土中加入适量的矿物掺合料对于提高混凝土抵抗化学腐蚀的能力有良好的作用。研究表明,在合适的水胶比下,矿物掺合料及其形成的致密水化产物可以改善混凝土的微观结构,提高混凝土抵抗水、酸和盐类物质腐蚀的能力,而且还能降低氯离子在混凝土中的扩散系数,提高抵抗碱—骨料反应的能力。所以在化学腐蚀环境下,不宜单独使用硅酸盐水泥作为胶凝材料。通常用标准试验方法对28d龄期混凝土试件测得的混凝土抗化学腐蚀的耐久性能参数,不能反映这种混凝土的性能在后期的增长。
化学腐蚀环境中的混凝土结构耐久性设计必须有针对性,对于不同种类的化学腐蚀性物质,采用的水泥品种和掺合料的成分及合适掺量并不完全相同。在混凝土中加入少量硅灰一般都能起到比较显著的作用;粉煤灰和其他火山灰质材料因其本身的
含量有波动,效果差别较大,并非都是掺量越大越好。
因此当单独掺加粉煤灰等火山灰质掺合料时,应当通过实验确定其最佳掺量。在西方,抗硫酸盐水泥或高抗硫酸盐水泥都是硅酸盐类的水泥,只不过水泥中铝酸三钙 
和硅酸三钙 
的含量不同程度地减少。当环境中的硫酸盐含量异常高时,最好是采用不含硅酸盐的水泥,如石膏矿渣水泥或矾土水泥。但是非硅酸盐类水泥的使用条件和配合比以及养护等都有特殊要求,需通过试验确定后使用。此外,要注意在硫酸盐腐蚀环境下的粉煤灰掺合料应使用低钙粉煤灰。
7.3.2 水、土中的化学腐蚀环境、大气污染环境和含盐大气环境中的配筋混凝土结构构件,其普通钢筋的混凝土保护层最小厚度及相应的混凝土强度等级、最大水胶比应按表7.3.2确定。

注:1:预制构件的保护层厚度可比表中规定减少5mm;
2 预应力钢筋的保护层厚度按照本规范第3.5.2条的规定执行。
7.3.3 水、土中的化学腐蚀环境、大气污染环境和含盐大气环境中的素混凝土结构构件,其混凝土的最低强度等级和最大水胶比应与配筋混凝土结构构件相同。
7.3.4 在干旱、高寒硫酸盐环境和含盐大气环境中的混凝土结构,宜采用引气混凝土,引气要求可按冻融环境中度饱水条件下的规定确定,引气后混凝土强度等级可按本规范表7.3.2的规定降低一级或两级。
后张预应力混凝土结构
8.1 一般规定
8.1.1 后张预应力混凝土结构除应满足钢筋混凝土结构的耐久性要求外,尚应根据结构所处环境类别和作用等级对预应力体系采取相应的多重防护措施。
条文说明
8.1.1 预应力混凝土结构由混凝土和预应力体系两部分组成。有关混凝土材料的耐久性要求,已在本规范第4~7章中作出规定。
预应力混凝土结构中的预应力施加方式有先张法和后张法两类。后张法还分为有粘结预应力体系、无粘结预应力体系、体外预应力体系等。先张预应力筋的张拉和混凝土的浇筑、养护以及钢筋与混凝土的粘结锚固多在预制工厂条件下完成。相对来说,质量较易保证。后张法预应力构件的制作则多在施工现场完成,涉及的工序多而复杂,质量控制的难度大。预应力混凝土结构的工程实践表明,后张预应力体系的耐久性往往成为工程中最为薄弱的环节,并对结构安全构成严重威胁。
本章专门针对后张法预应力体系的钢筋与锚固端提出防护措施与工艺、构造要求。
8.1.2 在严重环境作用下,当难以确保预应力体系的耐久性达到结构整体的设计使用年限时,应采用可更换的预应力体系。
条文说明
8.1.2 对于严重环境作用下的结构,按现有工艺技术生产和施工的预应力体系,不论在耐久性质量的保证或在长期使用过程中的安全检测上,均有可能满足不了结构设计使用年限的要求。从安全角度考虑,可采用可更换的无粘结预应力体系或体外预应力体系,同时也便于检测维修;或者在设计阶段预留预应力孔道以备再次设置预应力筋。
8.2 预应力筋的防护
8.2.1 预应力筋(钢绞线、钢丝)的耐久性能可通过材料表面处理,预应力套管、预应力套管填充、混凝土保护层和结构构造措施等环节提供保证。预应力筋的耐久性防护措施应按本规范表8.2.1的规定选用。

注:1 预应力筋钢材质量需要符合现行国家标准《预应力混凝土用钢丝》GB/T5223、《预应力混凝土用钢绞线》GB/T 5224与现行行业标准《预应力钢丝及钢绞线用热轧盘条》YB/T 146的技术规定;
2 金属套管仅可用于体内预应力体系,并应符合本规范第8.4.1条的规定。
条文说明
8.2.1 表8.2.1列出了目前可能采取的预应力筋防护措施,适用于体内和体外后张预应力体系。为方便起见,表中使用的序列编号代表相应的防护工艺与措施。这里的预应力筋主要指对锈蚀 敏感的钢绞线和钢丝,不包括热轧高强粗钢筋。
涉及体内预应力体系的防护措施有PS1、PS2、PS2a、PS3、PS4和PS5;涉及体外预应力体系的防护措施有PS1、PS2、PS2a、PS3、PS3a。这些防护措施的使用应根据混凝土结构的环境作用类别和等级确定,具体见8.2.2条。
8.2.2 不同环境作用等级下,预应力筋的多重防护措施可根据具体情况按表8.2.2的规定选用。
条文说明
8.2.2 本条给出预应力筋在不同环境作用等级条件下耐久性综合防护的最低要求,设计人员可以根据具体的结构环境、结构重要性和设计使用年限适当提高防护要求。
对于体内预应力筋,基本的防护要求为PS2和PS4;对于体外预应力,基本的防护要求为PS2和PS3。

8.3 锚固端的防护
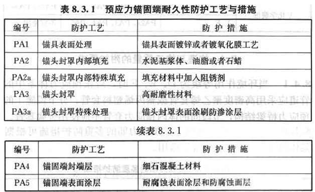
8.3.1 预应力锚固端的耐久性应通过锚头组件材料、锚头封罩、封罩填充、锚固区封填和混凝土表面处理等环节提供保证。锚固端的防护工艺和措施应按本规范表8.3.1的规定选用。

注:1 锚具组件材料需要符合国家现行标准《预应力筋用锚具。夹具和连接器》GB/T 14370、《预应力筋用锚具、夹具和连接器应用技术规程》JGJ 85的技术规定;
2 锚固端封端层的细石混凝土材料应满足本规范第8.4.4条要求。
条文说明
8.3.1 表8.3.1列出了目前可能采取的预应力锚固端防护措施,包括了埋入式锚头和暴露式锚头。为方便起见,表中使用的序列编号代表相应的防护工艺与措施。
涉及埋入式锚头的防护措施有PAl、PA2、PA2a、PA3、PA4、PA5;涉及暴露式锚头的防护措施有PAl、PA2、PA2a、PA3、PA3a。这些防护措施的使用应根据混凝土结构的环境类别和作用等级确定,参见8.3.2条。
8.3.2 不同环境作用等级下,预应力锚固端的多重防护措施可根据具体情况按表8.3.2的规定选用。
条文说明
8.3.2 本条给出预应力锚头在不同环境作用等级条件下耐久性综合防护的最低要求,设计人员可以根据具体的结构环境、结构重要性和设计使用年限适当提高防护要求。
对于埋入式锚固端,基本的防护要求为PA4;对于暴露式锚固端,基本的防护要求为PA2和PA3。

8.4 构造与施工质量的附加要求
8.4.1 当环境作用等级为D、E、F时,后张预应力体系中的管道应采用高密度聚乙烯套管或架丙烯塑料套管;分节段施工的预应力桥梁结构,节段间的体内预应力套管不应使用金属套管。
8.4.2 高密度聚乙烯和聚丙烯预应力套管应能承受不小于1N/ 的内压力。采用体内预应力体系时,套管的厚度不应小于2mm;采用体外预应力体系时,套管的厚度不应小于4mm。
条文说明
8.4.2 本条规定的预应力套管应能承受的工作内压,参照了欧盟技术核准协会(EOTA)对后张法预应力体系组件的要求。对高密度聚乙烯和聚丙烯套管的其他技术要求可参见现行行业标准《预应力混凝土桥梁用塑料波纹管》JT/T 529-2004的有关 规定。
8.4.3 用水泥基浆体填充后张预应力管道时,应控制浆体的流动度、泌水率、体积稳定性和强度等指标。
在冰冻环境中灌浆,灌入的浆料必须在10~15℃环境温度中至少保存24h。
条文说明
8.4.3 水泥基浆体的压浆工艺对管道内预应力筋的耐久性有重要影响,具体压浆工艺和性能要求可参见中国土木工程学会标准《混凝土结构耐久性设计与施工指南》CCES 01-2004(2005年修订版)附录D的相关条文。
8.4.4 后张预应力体系的锚固端应采用无收缩高性能细石混凝土封锚,其水胶比不得大于本体混凝土的水胶比,且不应大于0.4;保护层厚度不应小于50mm,且在氯化物环境中不应小于80mm。
条文说明
8.4.4 在氯化物等严重环境作用下,封锚混凝土中宜外加阻锈剂或采用水泥基聚合物混凝土,并外覆塑料密封罩。对于桥梁等室外预应力构件,应采取构造措施,防止雨水或渗漏水直接作用或流过锚固封堵端的外表面。
8.4.5 位于桥梁梁端的后张预应力锚固端,应设置专门的排水沟和滴水沿;现浇节段间的锚固端应在梁体顶板表面涂刷防水层;预制节段间的锚固端除应在粱体上表面涂刷防水涂层外,尚应在预制节段间涂刷或填充环氧树脂。
附录A 混凝土结构设计的耐久性极限状态
A.0.1 结构构件耐久性极限状态应按正常使用下的适用性极限状态考虑,且不应损害到结构的承载能力和可修复性要求。
A.0.2 混凝土结构构件的耐久性极限状态可分为以下三种:
1 钢筋开始发生锈蚀的极限状态;
2 钢筋发生适量锈蚀的极限状态;
3 混凝土表面发生轻微损伤的极限状态。
条文说明
A.0.2 这三种劣化程度都不会损害到结构的承载能力,满足A.0.1条的基本要求。
A.0.3 钢筋开始发生锈蚀的极限状态应为混凝土碳化发展到钢筋表面,或氯离子侵入混凝土内部并在钢筋表面积累的浓度达到临界浓度。
对锈蚀敏感的预应力钢筋、冷加工钢筋或直径不大于6mm的普通热轧钢筋作为受力主筋时,应以钢筋开始发生锈蚀状态作为极限状态。
条文说明
A.0.3 预应力筋和冷加工钢筋的延性差,破坏呈脆性,而且一旦开始锈蚀,发展速度较快。所以宜偏于安全考虑,以钢筋开始发生锈蚀作为耐久性极限状态。
A.0.4 钢筋发生适量锈蚀的极限状态应为钢筋锈蚀发展导致混凝土构件表面开始出现顺筋裂缝,或钢筋截面的径向锈蚀深度达到0.1mm。
普通热轧钢筋(直径小于或等于6mm的细钢筋除外)可按发生适量锈蚀状态作为极限状态。
条文说明
A.0.4 适量锈蚀到开始出现顺筋开裂尚不会损害钢筋的承载能力,钢筋锈蚀深度达到0.1mm不至于明显影响钢筋混凝土构件的承载力。可以近似认为,钢筋锈胀引起构件顺筋开裂(裂缝与钢筋保护层表面垂直)或层裂(裂缝与钢筋保护层表面平行)时的锈蚀深度约为0.1mm。两种开裂状态均使构件达到正常使用的极限状态。
A.0.5 混凝土表面发生轻微损伤的极限状态应为不影响结构外观、不明显损害构件的承载力和表层混凝土对钢筋的保护。
条文说明
A.0.5 冻融环境和化学腐蚀环境中的混凝土构件可按表面轻微损伤极限状态考虑。
A.0.6 与耐久性极限状态相对应的结构设计使用年限应具有规定的保证率,并应满足正常使用下适用性极限状态的可靠度要求。根据适用性极限状态失效后果的严重程度,保证率宜为90%~95%,相应的失效概率宜为5%~10%。
条文说明
A.0.6 环境作用引起的材料腐蚀在作用移去后不可恢复。对于不可逆的正常使用极限状态,可靠指标应大于1.5。欧洲一些工程用可靠度方法进行环境作用下的混凝土结构耐久性设计时,与正常使用极限状态相应的可靠指标一般取1.8,失效概率不大于5%。
A.0.7 混凝土结构耐久性定量设计的材料劣化数学模型,其有效性应经过验证并应具有可靠的工程应用经验。定量计算得出的保护层厚度和使用年限,必须满足本规范第A.0.6条的保证率规定。
条文说明
A.0.7 应用数学模型定量分析氯离子侵入混凝土内部并使钢筋达到临界锈蚀的年限,应选择比较成熟的数学模型,模型中的参数取值有可靠的试验依据,可委托专业机构进行。
A.0.8 采用定量方法计算环境氯离子侵入混凝土内部的过程,可采用Fick第二定律的经验扩散模型。模型所选用的混凝土表面氯离子浓度、氯离子扩散系数、钢筋锈蚀的临界氯离子浓度等参数的取值应有可靠的依据。其中,表面氯离子浓度和扩散系数应为其表观值,氯离子扩散系数、钢筋锈蚀的临界浓度等参数还应考虑混凝土材料的组成特性、混凝土构件使用环境的温、湿度等因素的影响。
条文说明
A.0.8 从长期暴露于现场氯离子环境的混凝土构件中取样,实测得到构件截面不同深度上的氯离子浓度分布数据,并按Fick第二扩散定律的误差函数解析公式(其中假定在这一暴露时间内的扩散系数和表面氯离子浓度均为定值)进行曲线拟合回归求得 的扩散系数和表面氯离子浓度,称为表观扩散系数和表观的表面氯离子浓度。表观扩散系数的数值随暴露期限的增长而降低,其衰减规律与混凝土胶凝材料的成分有关。设计取用的表面氯离子浓度和扩散系数,应以类似工程中实测得到的表观值为依据,具体可参见中国土木工程学会标准《混凝土结构耐久性设计与施工指南》CCES 01-2004(2005年修订版)。
附录B 混凝土原材料的选用
B.1 混凝土胶凝材料
B.1.1 单位体积混凝土的胶凝材料用量宜控制在表B.1.1规定的范围内。

注:1 表中数据适用于最大骨料粒径为20mm的情况,骨料粒径较大时宜适当降低胶凝材料用量,骨料粒径较小时可适当增加;
2 引气混凝土的胶凝材料用量与非引气混凝土要求相同;
3 对于强度等级达到C60的泵送混凝土,胶凝材料最大用量可增大至530kg/。
条文说明
B.1.1 根据耐久性的需要,单位体积混凝土的胶凝材料用量不能太少,但过大的用量会加大混凝土的收缩,使混凝土更加容易开裂,因此应控制胶凝材料的最大用量。在强度与原材料相同的情况下,胶凝材料用量较小的混凝土,体积稳定性好,其耐久性能通常要优于胶凝材料用量较大的混凝土。泵送混凝土由于工作度的需要,允许适当加大胶凝材料用量。
B.1.2 配筋混凝土的胶凝材料中,矿物掺合料用量占胶凝材料总量的比值应根据环境类别与作用等级、混凝土水胶比、钢筋的混凝土保护层厚度以及混凝土施工养护期限等因素综合确定,并应符合下列规定。
1 长期处于室内干燥Ⅰ-A环境中的混凝土结构构件,当其钢筋(包括最外侧的箍筋、分布钢筋)的混凝土保护层≤20mm时,水胶比>0.55时,不应使用矿物掺和料或粉煤灰硅酸盐水泥、矿渣硅酸盐水泥,长期湿润Ⅰ—A环境中的混凝土结构构件,可采用矿物掺合料,且厚度较大的构件宜采用大掺量矿物掺合料混凝土。
2 Ⅰ-B、Ⅰ-C环境和Ⅱ-C、Ⅱ-D,Ⅱ-E环境中的混凝土结构构件,可使用少量矿物掺合料,并可随水胶比的降低适当增加矿物掺合料用量。当混凝土的水胶比W/B≥0.4时,不应使用大掺量矿物掺合料混凝土。
3 氯化物环境和化学腐蚀环境中的混凝土结构构件,应采用较大掺量矿物掺合料混凝土,Ⅲ-D、Ⅳ-D、Ⅲ-E、Ⅳ-E、Ⅲ-F环境中的混凝土结构构件,应采用水胶比W/B≤0.4的大掺量矿物掺合料混凝土,且宜在矿物掺合料中再加入胶凝材料总重的3%~5%的硅灰。
条文说明
B.1.2 本条规定了不同环境作用下,混凝土胶凝材料中矿物掺合料的选择原则。混凝土的胶凝材料除水泥中的硅酸盐水泥外,还包括水泥中具有胶凝作用的混合材料(如粉煤灰、火山灰、矿渣、沸石岩等)以及配制混凝土时掺入的具有胶凝作用的矿物掺合料(粉煤灰、磨细矿渣、硅灰等)。对胶凝材料及其中矿物掺合料用量的具体规定可参考中国土木工程学会标准《混凝土结构耐久性设计与施工指南》CCES 01-2004(2005年修订版)的表4.0.3进行。为方便查阅,将该表在条文说明中列出。


表中水泥品种符号说明如下:P Ⅰ——硅酸盐水泥,PⅡ——掺混合材料不超过5%的硅酸盐水泥,PO——掺混合材料6%~15%的普通硅酸盐水泥,PS——矿渣硅酸盐水泥,PF——粉煤灰硅酸盐水泥,PP——火山灰质硅酸盐水泥,PC——复合硅酸盐水泥,SR——硫酸盐硅酸盐水泥,HSR——高抗硫酸盐水泥。
表中的矿物掺合料指配制混凝土时加入的具有胶凝作用的矿物掺合料(粉煤灰、磨细矿渣、硅灰等)与水泥生产时加入的具有胶凝作用的混合材料,不包括石灰石粉等惰性矿物掺合料。但在计算混凝土配合比时,要将惰性掺合料计入胶凝材料总量中。表中公式中 
,分别表示粉煤灰和矿渣占胶凝材料总量的比值。当使用PⅠ、PⅡ以外的掺有混合材料的硅酸盐类水泥时,矿物掺合料中应计入水泥生产中已掺人的混合料,在没有确切水泥组分的数据时不宜使用。
表中用算式表示粉煤灰和磨细矿渣的限定用量范围。例如一般环境中干湿交替的Ⅰ-C作用等级,如混凝土的水胶比为0.5,有 
如单掺粉煤灰,
即粉煤灰用量不能超过胶凝材料总重的20%;如单掺磨细矿渣,
,即磨细矿渣用量不能超过胶凝材料总重的30%。双掺粉煤灰和磨细矿渣,如粉煤灰掺量为10%,则从上式可得矿渣掺量需小于15%。
B.1.3 用作矿物掺合料的粉煤灰应选用游离氧化钙含量不大于10%的低钙灰。
B.1.4 冻融环境下用于引气混凝土的粉煤灰掺合料,其含碳量不宜大于1. 5%。
B.1.5 氯化物环境下不宜使用抗硫酸盐硅酸盐水泥。
B.1.6 硫酸盐化学腐蚀环境中,当环境作用为V-C和V-D级时,水泥中的铝酸三钙含量应分别低于8%和5%,当使用大掺量矿物掺合料时,水泥中的铝酸三钙含量可分别不大于10%和8%;当环境作用为V-E级时,水泥中的铝酸三钙含量应低于5%;并应同时掺加矿物掺合料。
硫酸盐环境中使用抗硫酸盐水泥或高抗硫酸盐水泥时,宜掺加矿物掺合料。当环境作用等级超过V-E级时,应根据当地的大气环境和地下水变动条件,进行专门实验研究和论证后确定水泥的种类和掺合料用量,且不应使用高钙粉煤灰。
硫酸盐环境中的水泥和矿物掺合料中,不得加入石灰石粉。
B.1.7 对可能发生碱骨料反应的混凝土,宜采用大掺量矿物掺合料;单掺磨细矿渣的用量占胶凝材料总重
≥50%,单掺粉煤灰
≥40%,单掺火山灰质材料不小于30%,并应降低水泥和矿物掺合料中的含碱量和粉煤灰中的游离氧化钙含量。
B.2 混凝土中氯离子、三氧化硫和碱含量
B.2.1 配筋混凝土中氯离子的最大含量(用单位体积混凝土中氯离子与胶凝材料的重量比表示)不应超过表B.2.1的规定。

注;对重要桥梁等基础设施,各种环境下氯离于含量均不应超过0.08%。
条文说明
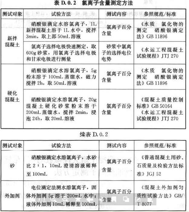
B.2.1 混凝土中的氯离子含量,可对所有原材料的氯离子含量进行实测,然后加在一起确定;也可以从新拌混凝土和硬化混凝土中取样化验求得。氯离子能与混凝土胶凝材料中的某些成分结合,所以从硬化混凝土中取样测得的水溶氯离子量要低于原材料氯离子总量。使用酸溶法测量硬化混凝土的氯离子含量时,氯离子酸溶值的最大含量限制对于一般环境作用下的钢筋混凝土构件可大于表B.2.1中水溶值的1/4~1/3。混凝土氯离子量的测试方法见附录D。
重要结构的混凝土不得使用海砂配制。一般工程由于取材条件限制不得不使用海砂时,混凝土水胶比应低于0.45,强度等级不宜低于C40,并适当加大保护层厚度或掺入化学阻锈剂。
B.2.2 不得使用含有氯化物的防冻剂和其他外加剂。
B.2.3 单位体积混凝土中三氧化硫的最大含量不应超过胶凝材料总量的4%。
B.2.4 单位体积混凝土中的含碱量(水溶碱,等效
当量)应满足以下要求:
1 对骨料无活性且处于干燥环境条件下的混凝土构件,含碱量不应超过3.5
;当设计使用年限为100年时,混凝土的含碱量不应超过3
。
2 对骨料无活性但处于潮湿环境(相对湿度≥75%)条件下的混凝土结构构件,含碱量不超过3
。
3 对骨料有活性且处于潮湿环境(相对湿度≥75%)条件下的混凝土结构构件,应严格控制混凝土含碱量并掺加矿物掺合料。
条文说明
B.2.4 矿物掺合料带入混凝土中的碱可按水溶性碱的含量计入,当无检测条件时,对粉煤灰,可取其总碱量的1/6,磨细矿渣取1/2。对于使用潜在活性骨料并常年处于潮湿环境条件的混凝土构件,可参考国内外相关预防碱—骨料反应的技术规程,如国内北京市预防碱—骨料反应的地方标准、铁路、水工等部门的技术文件,以及国外相关标准,如加拿大标准CSA C23.2-27A等。加拿大标准CSA C23.2-27A针对不同使用年限构件提出了具体要求,包括硅酸盐水泥的最大含碱量、矿物掺合料的最低用量,以及粉煤灰掺合料中的CaO最大含量。
B.3 混凝土骨料
B.3.1 配筋混凝土中的骨料最大粒径应满足表B.3.1的规定。

B.3.2 混凝土骨料应满足骨料级配和粒形的要求,并应采用单粒级石子两级配或三级配投料。
B.3.3 混凝土用砂在开采、运输、堆放和使用过程中,应采取防止遭受海水污染或混用海砂的措施。
附录C 引气混凝土的含气量与气泡间隔系数
C.0.1 引气混凝土含气量与气泡间隔系数应符合表C.0.1的规定。

注:1 含气量从运至施工现场的新拌混凝土中取样用含气量测定仪(气压法)测定,允许绝对误差为±1.0%,测定方法应符合现行国家标准《普通混凝土拌合物性能试验方法标准》GB/T 50080;
2 气泡间隔系数为从硬化混凝土中取样(芯)测得的数值.用直线导线法测定,根据抛光混凝土截面上气泡面积推算三维气泡平均间隔,推算方法可按国家现行标准《水工混凝土试验规程》DL/T 5150 的规定执行;
3 表中含气量:C50混凝土可降低0.5%,C60混凝土可降低1%.但不应低于3.5%。
附录D 混凝土耐久性参数与腐蚀性离子测定方法
D.0.1 混凝土抗冻耐久性指数DF和氯离子扩散系数
的测定方法应符合表D.0.1的规定。

D.0.2 混凝土及其原材料中氯离子含量的测定方法应符合表D.0.2的规定。

D.0.3 混凝土及水、土中硫酸根离子含量的测定方法应符合表D.0.3的规定。

本规范用词说明
1 为便于在执行本规范条文时区别对待,对要求严格程度不同的用词说明如下:
1)表示很严格,非这样做不可的:
正面词采用“必须”;
反面词采用“严禁”。
2)表示严格,在正常情况下均应这样做的:
正面词采用“应”,
反面词采用“不应”或“不得”。
3)表示允许稍有选择,在条件许可时首先应这样做的:
正面词采用“宜”,
反面词采用“不宜”。
表示有选择,在一定条件下可以这样做的,采用“可”。
2 条文中必须按指定的标准、规范或其他有关规定执行的写法为“应按……执行”或“应符合……要求(或规定)”。
