Appearance
《古建筑木结构维护与加固技术标准》GB/T50165-2020
🗓️ 住房和城乡建设部 实施时间:2020-07-01
前言
中华人民共和国国家标准
古建筑木结构维护与加固技术标准
Technical standard for maintenance and strengthening of historic timber building
GB/T50165 2020
主编部门:中华人民共和国住房和城乡建设部
批准部门:中华人民共和国住房和城乡建设部
施行日期:2020年7月1日
中华人民共和国住房和城乡建设部公告 2020年 第31号
住房和城乡建设部关于发布国家标准《古建筑木结构维护与加固技术标准》的公告
现批准《古建筑木结构维护与加固技术标准》为国家标准,编号为GB/T50165-2020,自2020年7月1日起实施。原国家标准《古建筑木结构维护与加固技术规范》GB50165-92同时废止。
本标准在住房和城乡建设部门户网站(www.mohurd.gov.cn)公开,并由住房和城乡建设部标准定额研究所组织中国建筑出版传媒有限公司出版发行。
中华人民共和国住房和城乡建设部 2020年1月16日
根据住房和城乡建设部《关于印发〈2014年工程建设标准规范制订、修订计划)的通知》(建标【2013】169号)的要求,标准编制组经广泛调查研究,认真总结实践经验,参考有关国际标准和国外先进标准,并在广泛征求意见的基础上,修订了本标准。
本标准的主要技术内容是:1总则;2术语;3基本规定;4工程勘查;5工程监测;6古建筑木结构的鉴定;7木构架的维护、修缮与加固;8相关工程的维护;9工程验收。
本标准修订的主要技术内容是:1增加了术语;2增加了古建筑木结构的监测;3增加了古建筑木结构的安全性鉴定;4修订了古建筑木结构的抗震鉴定;5增加了木构架承载能力验算;6增加了振动对上部结构影响的鉴定。
本标准由住房和城乡建设部负责管理,由四川省建筑科学研究院有限公司负责具体技术内容的解释。执行过程中如有意见或建议,请寄送四川省建筑科学研究院有限公司(地址:成都市一环路北三段55号,邮编:610081)。
本标准主编单位:四川省建筑科学研究院有限公司
重庆中科建设(集团)有限公司
本标准参编单位:中国文化遗产研究院
故宫博物院
四川省文物管理局
四川省文物考古研究院
中国林业科学研究院
公安部四川消防科学研究所
四川省建筑工程质量检测中心有限公司
北京交通大学
同济大学
湖南大学
重庆大学
厦门市中连结构胶有限公司
福建省桃城建设工程有限公司
中国十九冶集团有限公司
本标准主要起草人员:吴体 梁坦 蒋勇 张之平 梁爽 黎红兵 薛伶俐 黄思权 乔云飞 周苏琴 石志敏 姚军 周海宾 张泽江 舒文 姚刚 何益斌 杨娜 熊学玉 陈颖 王志彬 许明朗
本标准主要审查人员:高承勇 高小旺 王金强 程绍革 李瑞礼 张天宇 薛建阳 林文修 杨学兵 贺林 吴晓 张宪文
1 总则
1.0.1 为贯彻执行国家有关法律法规,加强对古建筑木结构的科学保护,使古建筑得到正确的维护与加固,制定本标准。
1.0.2 本标准适用于古建筑木结构及其相关工程的检查、鉴定、维护、修缮与加固。
1.0.3 为长远保护古建筑工作的需要,每次维护与加固所进行的勘查、测试、鉴定、设计、施工及验收的记录、图纸、照片和审批文件等资料,均应建档保存。
1.0.4 古建筑木结构的维护与加固,除应符合本标准外,尚应符合国家现行有关标准的规定。
2 术语
2.0.1 鉴定 appraisal
实施一组工作活动,以证明现存结构今后使用的安全性和抗震性能。
2.0.2 勘查 exploration
对结构、构件的状况或性能所进行的现场检查、检测和调查等工作。
2.0.3 监测 monitoring
对结构的状况或作用所进行的经常性或连续性的观察或测量。
2.0.4 评定 assessment
根据调查、检测和分析验算结果,对现存结构的安全性或抗震性能进行的评价。
2.0.5 结构加固 strengthening of structure
对安全性不足的承重结构、构件及其相关部分采取的增强、局部更换或调整其内力等措施。
2.0.6 原构件 existing structure member
实施加固前的原有构件。
2.0.7 重要构件 important structure member
其自身失效将影响或危及结构体系整体安全的承重构件。
2.0.8 一般构件 general structure member
其自身失效为孤立事件,不影响结构体系整体安全的构件。
2.0.9 构件集 member assemblage
同种构件的集合,有主要构件集和一般构件集之分。
2.0.10 木构架 timber frame
以木制构件承重,以榫卯为主要连接方式的中国式构架结构。根据地域和构造方法的不同,分为抬梁式木构架和穿斗式木构架。
2.0.11 梁架 beam-frame
古建筑中屋顶承重木结构的总称。
2.0.12 枋 lintel
古建筑木构架中主要起连系作用的方木构件。
2.0.13 斗栱 bracket system(DOUGONG)
由方块形木制的栱、翘、斜伸的昂和矩形截面的枋层层叠托而成的组合构件,主要置于屋檐下和梁柱交接处,当参与传力时,也有置于柱间。
2.0.14 残损点 damage point
承重结构体系中某一构件、节点、连接或某一关键部位已处于不能正常受力、不能安全使用或濒临破坏的状态。根据其严重程度可分为轻度残损点、中度残损点和重度残损点。
2.0.15 修整加固 strengthening method by repairing
在不揭除瓦顶和不拆动构架的情况下,直接对木构架进行整体加固。这种方法适用于木构架变形较小,构件位移不大,不需打牮拨正的维修工程。
2.0.16 打牮拨正 strengthening method to reset the compo-nents
在不拆落木构架的情况下,使倾斜、扭转、拔榫的构件复位,再进行整体加固。对个别残损严重的梁枋、斗栱、柱等应同时进行更换或采取其他修补加固措施。
2.0.17 落架大修 strengthening method by removing all or part of the wooden frame
全部或局部拆落木构架,对残损构件或残损点逐个进行修整,更换残损严重的构件,再重新安装,并在安装时进行整体加固。
3 基本规定
3.0.1 古建筑木结构的维护与加固,不得改变文物原状。当发现有影响或危及古建筑安全的因素时,应予以维护或加固。
3.0.2 维护与加固古建筑木结构时,应保存其原形制、原结构、原材料和原工艺。
3.0.3 维修时应采取下列防止古建筑木结构受潮腐朽或遭受虫蛀的措施:
1 从构造上改善通风防潮条件,使木结构经常保持干燥。
2 对易受潮腐朽或易遭虫蛀的木结构,应采用防腐防虫药剂进行处理,具体措施应符合本标准附录A的规定。
3.0.4 维护加固设计时应采取防止古建筑木结构遭受火灾和雷击的措施,并应符合本标准附录B和附录C的规定。
3.0.5 当有必要修补或更换原有木构件时,其所使用的木材应符合下列规定:
1 与原有构件属同一树种;当有困难时,也应采用材性相近的树种。
2 新换木材的含水率应接近当地平衡含水率。
3 可见部分的纹理、色泽应与原有构件相似。
4 新换木构件上应做标记,满足可识别的要求。
3.0.6 古建筑木结构的维护与加固的方案与设计,应根据对该结构勘查和结构鉴定结果确定,并应遵循最少干预原则。
3.0.7 古建筑木结构的维护与加固工程,可按下列规定分为三类:
1 保养维护工程,应对文物的轻微受损进行日常性、季节性的修整养护。
2 修缮、加固工程,应为保护文物本体所必需进行的修理、修补或补强加固等作业的工程,也应包括结合结构加固而进行的局部复原工程。
3 抢险加固工程,当建筑物突发严重危险、受条件限制且不能进行彻底修缮时,应对文物采取具有可逆性的临时抢险加固措施的工程。
3.0.8 当采用现代材料和现代技术确能更好地保存古建筑时,可在古建筑的维护与加固工程中进行采用,但应符合下列规定;
1 仅用于原结构或原用材料的修补、加固;不得用现代材料去替换原用材料。
2 先在一定范围内试用,再逐步扩大应用范围。应用时,除应有可靠的科学依据和完整的技术资料,证明其有效性及对文物无害外,还应通过质量检验,并应具有使用说明书。
3.0.9 古建筑木结构的管理单位和使用单位,应保护该建筑,不得擅自拆建、扩建或改建。
4 工程勘查
4.1 一般规定
4.1.1 保护古建筑木结构应具备下列基本资料:
1 所在区域的地震、雷击、洪水、风灾和特大自然灾害等史料;
2 历史上维修、改建、扩建等情况;
3 所在地区的地震基本烈度和场地类别;
4 保护区的火灾隐患分布情况和消防设施、设备;
5 保护区的环境污染源;
6 保护区内存在的其他有害影响因素。
4.1.2 当有专项需要时,尚应进一步取得下列基础资料:
1 古建筑所在地的区域地质构造背景;
2 古建筑场地的工程地质和水文地质资料;
3 古建筑保护区的近期气象资料;
4 古建筑保护区的地下资源开采情况。
4.1.3 在维修古建筑木结构前,应对其现状进行详细的勘查。古建筑木结构的勘查应符合下列规定:
1 古建筑木结构的勘查,应包括法式勘查和残损情况勘查两类;
2 残损情况勘查,应对建筑物的承重结构及其相关工程损坏、残缺程度与原因进行勘查。
4.1.4 古建筑的勘查应符合下列规定:
1 勘查使用的仪器应满足要求。对长期观测的对象,尚应设置坚固的永久性观测基准点。
2 不得使用温度骤变、强烈照射、强振动等有损于古建筑及其附属文物的勘查手段。
3 勘查结果,除应有勘查报告外,尚应附有该建筑物残损情况和尺寸的测绘图纸、照片和必要的文字说明资料。
4 在勘查过程中,当发现险情,或发现题记、文物时,应立即保护现场,并应及时报告国家相关文物管理部门,勘查人员不得擅自处理。
4.2 承重木结构的勘查
4.2.1 承重木结构的勘查,应包括下列内容:
1 结构、构件及其连接的尺寸;
2 承重构件的受力和变形状态;
3 主要节点、连接的工作状态;
4 结构的整体变位和支承情况;
5 历代维修加固措施的现存内容及其目前工作状态。
4.2.2 当需评定结构安全性时,承重结构的勘查,尚应按本标准第6.2节涉及结构、构件安全性的勘查项目和内容进行。
4.2.3 对承重木结构整体变位和支承情况的勘查,应包括下列内容:
1 测算建筑物的荷载及分布;
2 检查建筑物的地基基础情况;
3 观测建筑物的整体沉降或不均匀沉降;
4 实测承重结构的倾斜、位移、扭转及支承情况;
5 检查支撑或其他承受水平作用体系的构造及其残损情况。
4.2.4 对承重结构木材材质及其劣化状况的勘查,应包括下列内容:
1 查明木材的树种及其材质情况;
2 测量木材腐朽、虫蛀、变质的部位、范围和程度;
3 测量对木构件受力有影响的裂缝部位和尺寸;
4 对下列情况,尚应测定木材的强度或弹性模量:
1)需做承载能力验算,且树种较为特殊;
2)有过度变形或局部损坏,但原因不明;
3)拟继续使用火灾后残存的构件;
4)需研究木材老化变质的影响。
4.2.5 对承重构件受力状态的勘查,应包括下列内容:
1 梁枋构件:
1)梁、枋跨度或悬挑长度、截面形状及尺寸、受力方式及支座情况;
2)梁、枋的挠度和侧向变形 (扭闪);
3)檩、椽、櫊栅 (楞木)的挠度和侧向变形;
4)檩条滚动情况;
5)悬挑构件下垂或翘起的情况;
6)构件折断、劈裂或沿截面高度出现的受力皱褶和裂纹;
7)屋盖、楼盖局部塌陷的范围和程度。
2 柱类构件:
1)柱高、截面形状及尺寸,柱的两端固定情况;
2)柱身弯曲、折断或劈裂情况;
3)柱头位移;
4)柱脚与柱础的错位;
5)柱脚下陷。
3 斗栱:
1)斗栱构件及其连接的构造尺寸;
2)整攒斗栱的变形和错位;
3)斗栱中各构件及其连接的残损情况。
4.2.6 对主要连接部位工作状态的勘查,应包括下列内容:
1 梁、枋拔榫,榫头开裂、折断或卯口劈裂;
2 榫头或卯口处的压缩变形;
3 铁件锈蚀、变形或残缺。
4.2.7 对历代维修加固措施的勘查,应重点查清下列情况:
1 当前受力状态;
2 新出现的变形或位移;
3 原腐朽部分挖补后,重新出现的腐朽;
4 因维修加固不当,而对古建筑其他部位造成的不良影响。
4.2.8 对建筑物的下列情况,应在较长时间内进行定期观测:
1 建筑物不均匀沉降、倾斜 (歪闪)或扭转有发展迹象的;
2 承重构件有明显的挠曲、开裂或变形,连接有较大的松动变位,但不能断定已停止发展的;
3 承重木结构的腐朽、虫蛀虽经药物处理,但需观察其药效的;
4 为重点保护对象或科研对象专门设置的长期监测点。
4.2.9 对需要保护的古建筑,应在每次地震、风灾、水灾、火灾、雷击等较大自然灾害发生后,进行一次全面检查。
4.3 相关工程的勘查
4.3.1 对以木构架为主要承重体系的古建筑维修工作,应对其相关工程进行全面勘查,并应采取必要的防护措施,不得因维修木结构而损害相关工程及附属文物。
4.3.2 相关工程的勘查,应重点查清下列情况:
1 现状及其细部构造;
2 原用的材料品种、规格和数量;
3 与主体结构的构造联系;
4 残损情况及其形成原因,以及在维修中可能产生的问题。
4.3.3 当维修古建筑需揭瓦时,应查清下列情况:
1 屋顶式样,包括正脊、垂脊、戗脊、博脊的纹样、尺寸、相对位置及做法;
2 屋面的坡长、曲线囊度、瓦垄数及做法;
3 瓦件的形制、规格、色彩和数量。
4.3.4 在勘查过程中,当发现有因构件大量受潮或因构造上通风不良而导致木材大面积腐朽、霉变时,除应查清受损的部位、范围和严重程度外,尚应查清下列情况:
1 原通风防潮构造的固有缺陷;
2 历代维修改造不当,对原构造功能的损害;
3 包含相邻建筑排水系统影响的其他隐患。
4.3.5 当维修木结构需暂时拆除、移动或加固其墙壁时,除应按本标准第4.3.2条的规定勘查有关情况外,尚应查清墙壁上的悬塑、壁画以及其他镶嵌文物的位置、构造及残损现状。
4.3.6 对木结构所处环境的勘查,除应掌握本标准第4.1.1条规定的基础资料外,尚应查清下列情况:
1 古建筑保护范围内排水设施状况和场地排水现状;
2 古建筑保护范围内电线线路安全防护措施和检查维修制度;
3 古建筑与四周道路的距离,当古建筑位于交通要道时,尚应检查防止车辆碰撞的设施;
4 古建筑保护区域内,火源和易燃堆积物情况;
5 消防设施和防雷装置的现状。
5 工程监测
5.0.1 当古建筑存在下列情况之一时,应根据其保护要求对结构工作状况及环境影响进行监测:
1 基础沉降或结构变形不稳定且变化趋势不明确;
2 结构荷载与受力状态复杂,难以在检测期间确定结构安全性鉴定所需的参数范围与变化规律;
3 需对结构关键部位工作状态及环境影响进行监测,或需根据监测数据对结构进行维护、加固;
4 结构工作状态可能受到振动作用的影响;
5 结构刚度可能存在变化时;
6 重要结构维修加固施工时。
5.0.2 古建筑结构、构件的变形监测及环境温湿度监测,应分别符合本标准附录D和附录E的规定。
5.0.3 对结构进行监测前,应按下列规定制订监测方案:
1 对结构作用、结构受力特征、结构变形状态、结构残损现况等进行预分析。
2 根据结构特点和鉴定需要,选择并确定监测部位、监测参数与监测周期。
3 应根据其防雷、防火要求选择监测设备。
4 监测系统应设定预警阈值。
5.0.4 监测系统的传感器、仪器等安装使用及测量精度范围要求应按国家现行有关标准执行。
5.0.5 监测系统的实施,应符合下列规定:
1 监测系统安装完毕后,应对监测设备、数据传输及软件系统的协调工作性能和稳定性能进行调试;
2 监测系统调试合格后,应进行一定时间的试运行;
3 仪器监测宜与巡视检查相结合;
4 监测系统运行期间,应有专人负责其管理与维护;
5 监测系统运行期间,应定期对监测数据进行分析,并实时发布监测报告。
6 古建筑木结构的鉴定
6.1 一般规定
6.1.1 对下列情况,古建筑木结构应进行安全性鉴定:
1 年久失修;
2 所处环境显著改变;
3 遭受灾害或事故;
4 发现地基基础有不均匀沉降或结构、构件出现新的腐蚀、损伤、变形;
5 其他需要掌握该建筑安全性水平时。
6.1.2 当遇到下列情况,宜进行专项鉴定:
1 结构的维修有专项要求时;
2 结构存在明显的振动影响时;
3 结构的加固效果需要评定时;
4 结构需要进行长期监测时。
6.1.3 古建筑木结构的安全性鉴定,应以现场勘查发现的残损点及其对结构、构件安全性的影响为依据,按勘查项目、构件和结构体系划分为三个层次;每一层次宜划分为四个安全性等级;从勘查项目开始,应按表6.1.3逐层进行评定。当仅要求鉴定某层次的安全性时,鉴定工作可只进行到该层次为止。
表6.1.3 安全性鉴定评级的层次、等级划分及工作内容

续表6.1.3

6.2 勘查项目鉴定评级
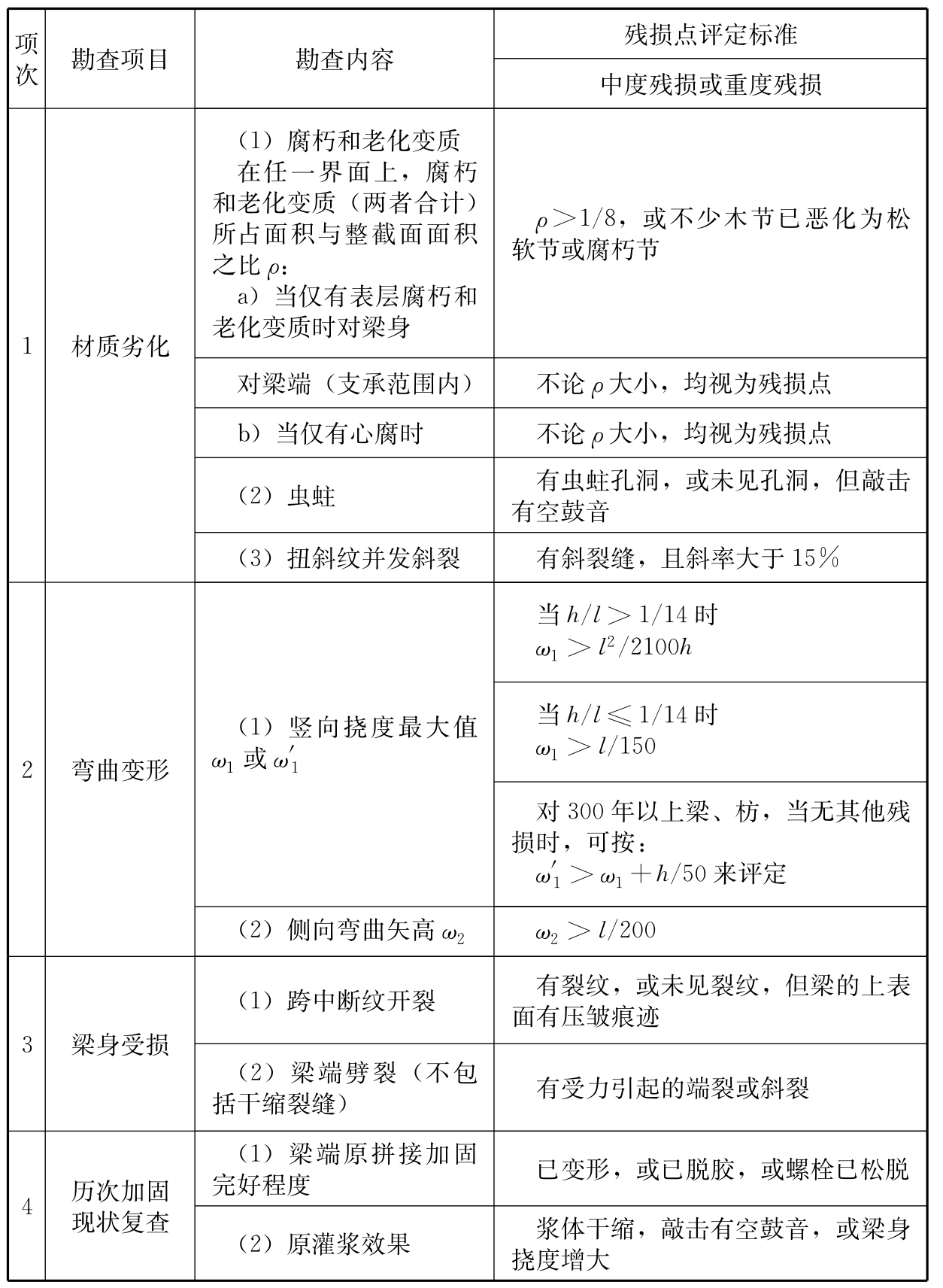
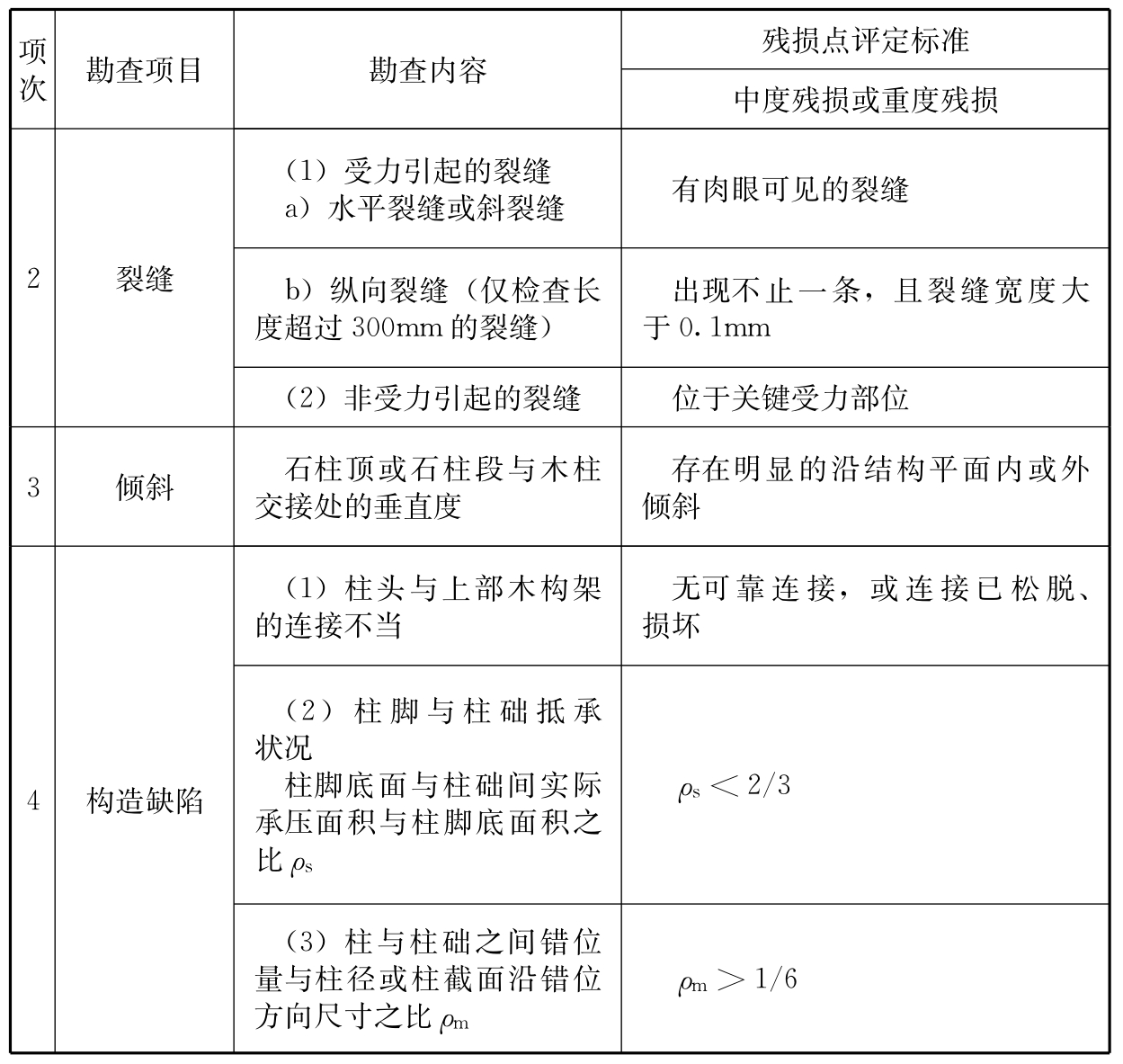
6.2.1 对古建筑木结构中涉及安全的勘查项目进行鉴定时,应按表6.2.1的评级标准评定其残损等级或安全性等级。
表6.2.1 古建筑木结构残损等级或安全性等级评级标准

注:当需评定构件的安全性等级时,此评定结果取名为残损等级;当不进行构件的安全性等级评定时,此评定结果取名为勘查项目的安全性等级。
6.2.2 古建筑木结构残损点的勘查应符合下列规定:
1 古建筑木结构勘查项目的残损点,应按其对结构、构件安全性的影响程度划分为未见残损、轻度残损、中度残损和重度残损四种状况;
2 对未见残损和轻度残损,可由鉴定人员根据实际完好程度作出判断;
3 对显著残损,应按本节给出的其低限标准进行评定,而评定结果取 “中度残损”或 “重度残损”,宜由鉴定人员根据实际严重程度进行判定。
6.2.3 古建筑承重木柱的残损点,应按表6.2.3的标准评定。
表6.2.3 承重木柱残损点评定标准

注:当柱脚与柱础间的实际抵承面处于严重偏心状态时,应在柱的承载力验算中计入偏心的影响。
6.2.4 古建筑承重木梁、枋的残损点,应按表6.2.4的标准评定。
表6.2.4 承重木梁、枋残损点评定标准

注:表中l为计算跨度;h为构件截面高度。
6.2.5 当斗栱有下列损坏之一时,应视为残损点:
1 整攒斗栱明显变形、错位或扭转;
2 斗栱中受弯构件相对挠度已超过1/120;
3 栱翘折断,小斗脱落,且每一枋下连续两处发生;
4 栱的扭曲超过3mm;或斗的压陷超过3mm;或有劈裂、偏斜、移位;
5 整攒斗栱的木材发生腐朽、虫蛀或老化变质,并已影响斗栱受力;
6 柱头或转角处的斗栱有明显破坏迹象。
6.2.6 屋盖构件残损点应按表6.2.6进行评定。
表6.2.6 屋盖构件残损点评定标准

续表6.2.6

6.2.7 楼盖构件残损点应按表6.2.7进行评定。
表6.2.7 楼盖构件残损点评定标准

注:表中L为楞木 (櫊栅)的计算跨度。
6.2.8 当古建筑木构架中部分使用石柱时,其石柱的残损点应按表6.2.8进行评定。
表6.2.8 承重石柱残损点评定标准

续表6.2.8

6.2.9 古建筑木构架的围护结构,其砖墙的残损点应按表6.2.9进行评定。
表6.2.9 砖墙残损点评定标准

续表6.2.9

注:表中符号H为墙的总高;Hi为层间墙高。
6.2.10 古建筑木构架的围护结构中,其他墙体的残损点应按下列规定进行评定:
1 土墙有下列损坏之一时,应评为残损点:
1)墙身倾斜超过墙高的1/70;
2)在长1m的任一墙段中,墙体风化的平均深度已大于墙厚的1/5;
3)墙体有局部下沉或鼓起变形、开裂;
4)墙体受潮。
2 毛石墙有下列损坏之一时,应评为残损点:
1)墙身倾斜超过墙高的1/85;
2)墙身有较大破损或开裂。
6.2.11 当鉴定仅以勘查项目为目标时,其安全性评级可仅进行至本层次,但应对被评为c′级和d′级的勘查项目逐一采取措施进行处理。其中对重度残损的项目尚应立即处理。
6.3 单个构件鉴定评级
6.3.1 当有下列情况之一时,宜进行单个构件的鉴定评级:
1 当具验算构件承载能力的条件,且要求对构件及其连接进行评级时;
2 当有要求对结构体系的安全性进行鉴定评级时。
6.3.2 古建筑木构架承重构件的安全性鉴定,应按残损勘查项目和承载能力验算项目,分别评定该构件的残损等级和承载能力等级,应取其中最低一级作为该构件的安全性等级。
6.3.3 当构件的安全性按残损勘查项目的评级结果进行评定时,应按表6.3.3确定该构件的残损等级。
表6.3.3 承重构件残损等级评定标准

6.3.4 当承重木构件的安全性按承载能力验算项目评定时,应按本标准附录F的规定进行验算;且应按表6.3.4的规定分别评定每一验算项目的等级,然后取其中最低等级作为该构件承载能力的等级。
表6.3.4 按承载能力评定承重构件及其连接安全性等级

续表6.3.4

注:表中R和S分别为结构构件的抗力和作用效应,按现行国家标准 《民用建筑可靠性鉴定标准》GB 50292的要求确定;γ0为结构重要性系数,一般可取γ0为1.2。
6.4 结构体系鉴定评级
6.4.1 对下列情况,宜进行结构体系的鉴定评级:
1 需评定结构体系的整体牢固性;
2 当鉴定对象为古建筑群,需制订修缮工程计划和实施科学管理时。
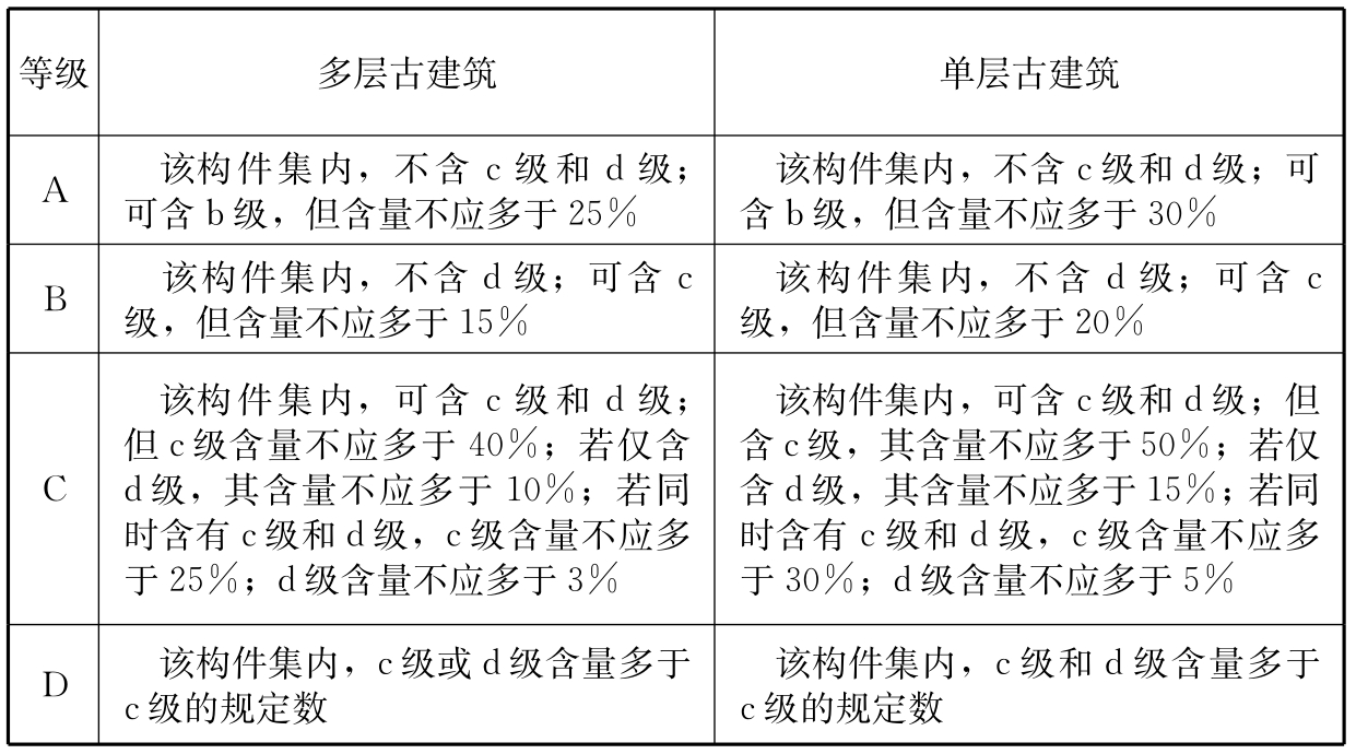
6.4.2 结构体系的安全性鉴定评级,应根据其所含各种构件集的安全性等级和结构体系整体牢固性等级进行综合评定。
6.4.3 当评定一种主要构件集的安全性等级时,应根据该种构件集内每一受检构件的评定结果,按表6.4.3进行评级。
表6.4.3 主要构件集安全性鉴定评级

6.4.4 当评定一种一般构件集的安全性等级时,应按表6.4.4进行评级。
表6.4.4 一般构件集安全性鉴定评级

6.4.5 当评定结构体系整体牢固性等级时,应按表6.4.5的规定,先评定其每一勘查项目的等级,然后按下列原则确定该结构整体牢固性等级:
1 当6个勘查项目均不低于B级时,按占多数的等级确定;
2 当仅一个勘查项目低于B级时,根据实际情况定为B级或C级;
3 当不止一个项目低于B级时,根据实际情况定位C级或D级。
表6.4.5 结构整体牢固性等级的评定

续表6.4.5

注:评定结果取A级或B级,根据其完好程度确定;取C级或D级,根据实际严重程度确定。
6.4.6 结构体系的安全性等级,应符合下列规定:
1 一般情况下,应按各主要构件集的评级结果,取其中最低一级作为结构体系的安全性等级。
2 当上部承重结构按上款评为B级,但若发现各主要构件集所含的C级构件 (或其节点、连接域)处于下列情况之一时,宜将所评等级降为C级:
1)出现c级构件交汇的节点连接;
2)不止一个c级存在于人群密集场所或其他破坏后果严重的部位。
3 当上部承重结构按本条第1款评为C级,但若发现其主要构件集有下列情况之一时,宜将所评等级降为D级:
1)多层古建筑中,其底层柱集为C级;
2)多层古建筑的底层,有不止一个d级构件;或其他两相邻层同时出现d级构件;
3)在人群密集场所或其他破坏后果严重的部位,出现不止一个d级构件。
4 当上部承重结构按本条第1款评为A级或B级,而结构整体牢固性等级为C级时,应将所评的上部承重结构安全性等级降为C级。若结构整体牢固性等级为D级,应取上部承重结构安全性等级为D级。
5 当上部承重结构按本条第1款评为A级或B级,但若发现被评为C级或D级的一般构件集不止一个,应将上部承重结构所评的安全性等级降为C级;若C级或D级的一般构件集仅有一个,可将上部承重结构安全性等级定为B级。
6.4.7 当建筑物受到振动作用引起管理部门对古建筑结构安全表示关注或振动引起的结构构件损伤,已可通过目测判定时,应按本标准附录G的规定进行检测与评定。当评定结果对结构安全性有影响,应将上部承重结构安全性鉴定所评等级降低一级,且不应高于C级。
6.4.8 围护结构可不参与结构体系的安全性评级,但若勘查发现围护构件存在残损点,应在鉴定报告列出,并应逐项进行加固修复。
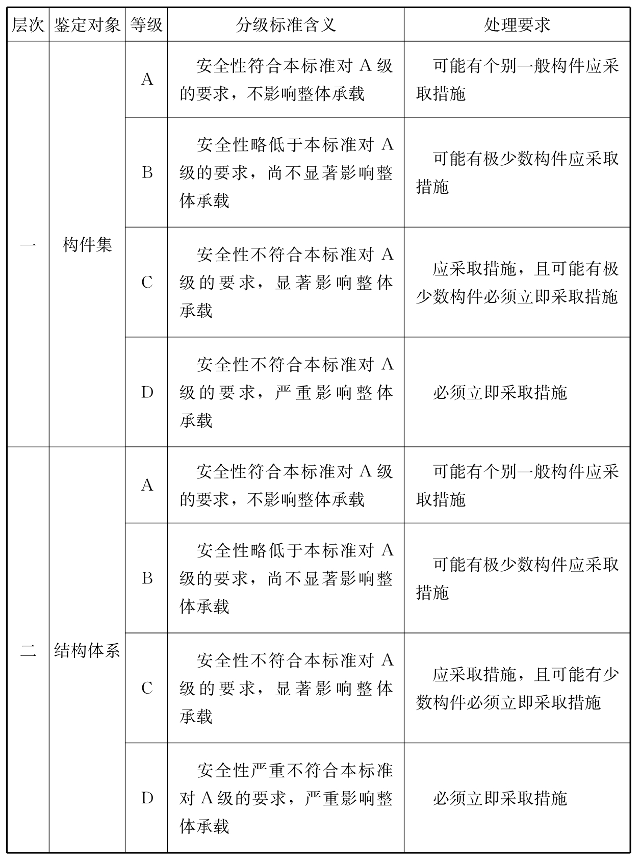
6.4.9 结构体系及其构件集的分级标准含义和处理要求应符合表6.4.9的规定。
表6.4.9 结构体系及其构件集分级标准含义和处理要求

6.5 地基基础和场地安全性鉴定
6.5.1 当古建筑木结构的安全性鉴定评级需考虑地基基础和场地的影响,或古建筑的安全问题主要由地基基础或场地引起时,应对其安全性进行鉴定。
6.5.2 古建筑地基基础的安全性鉴定评级,应根据地基变形或地基承载力的评定结果进行确定;对建在斜坡场地的古建筑,还应按边坡场地稳定性的评定结果进行确定。
6.5.3 鉴定地基、桩基的安全性应符合下列规定:
1 宜根据地基、桩基沉降观测资料,以及其不均匀沉降在上部结构中反应的检查结果,按地基变形进行鉴定评级。
2 当需按地基、桩基的承载力进行鉴定评级时,应以岩土工程勘察档案和有关地基下卧层的检测验算资料为依据进行评定。当档案、资料缺失或不全时,应补充近位勘探点,进一步查明土层分布情况,并应结合当地工程经验进行核算和评价。
3 对建造在斜坡场地上的古建筑,应根据历史资料和近期实地勘察结果,对边坡场地的稳定性进行验算。
6.5.4 当地基基础的安全性按地基变形 (建筑物沉降)观测资料或其上部结构反应的检查结果评定时,应按下列规定评级:
1 A级 不均匀沉降小于现行国家标准 《建筑地基基础设计规范》GB 50007规定的允许沉降差;建筑物无沉降裂缝、变形或位移。
2 B级 不均匀沉降不大于现行国家标准 《建筑地基基础设计规范》GB 50007规定的允许沉降差;且连续两个月地基沉降量小于每月2mm;或建筑物的上部结构的砌体部分虽有轻微裂缝,但无发展迹象。
3 C级 不均匀沉降大于现行国家标准 《建筑地基基础设计规范》GB 50007规定的允许沉降差;或连续两个月地基沉降量大于每月2mm;或建筑物上部结构砌体部分出现宽度大于5mm的沉降裂缝,且沉降裂缝短期内无终止趋势。
4 D级 不均匀沉降远大于现行国家标准 《建筑地基基础设计规范》GB 50007规定的允许沉降差;连续两个月地基沉降量大于每月2mm,且尚有变快趋势;或建筑物上部结构的沉降裂缝发展显著;砌体的裂缝宽度大于10mm。
6.5.5 当地基基础的安全性按其承载力评定时,可根据本标准第6.5.3条规定的检测和计算分析结果,采用下列规定评级:
1 当地基基础承载力符合现行国家标准 《建筑地基基础设计规范》GB 50007的规定时,可根据建筑物的完好程度评为A级或B级。
2 当地基基础承载力不符合现行国家标准 《建筑地基基础设计规范》GB 50007的规定时,可根据建筑物开裂损伤的严重程度评为C级或D级。
6.5.6 当地基基础的安全性按边坡场地稳定性项目评级时,应按下列规定评定:
1 A级 建筑场地地基稳定,无滑动迹象及滑动史。
2 B级 建筑场地地基在历史上曾有过局部滑动,经治理后已停止滑动,且近期评估表明,在一般情况下,不会再滑动。
3 C级 建筑场地地基在历史上发生过滑动,目前虽已停止滑动,但当触动诱发因素时,今后仍有可能再滑动。
4 D级 建筑场地地基在历史上发生过滑动,目前又有滑动或滑动迹象。
6.5.7 地基基础的安全性等级,应根据本节对地基基础和场地的评定结果按其中最低一级确定。
6.5.8 鉴定中当发现地下水位或水质有较大变化,或土压力、水压力有显著改变,且可能对建筑物产生不利影响时,应对此类变化所产生的不利影响进行评价,并应提出处理建议。
6.6 抗震鉴定
6.6.1 古建筑木结构的抗震鉴定,应符合下列规定:
1 古建筑木结构均应进行抗震构造鉴定。
2 在表6.6.1规定范围的建筑,应对其主要承重结构进行截面抗震验算。
表6.6.1 古建筑需作截面抗震验算的范围

注:括号内加速度值的取用按现行国家标准 《建筑抗震设计规范》GB 50011执行。
6.6.2 对下列情况,宜进行抗震变形验算:
1 8度Ⅲ、Ⅳ类场地及9度时,基本自振周期T1不小于1s的单层木构架建筑。
2 8度及9度时,500年以上的建筑,或高度大于15m的多层木构架建筑。
3 对抗震设防烈度大于9度地区的古建筑,其抗震鉴定应经专项论证。
6.6.3 古建筑木结构及其相关工程的抗震构造鉴定,应符合下列规定:
1 对抗震设防烈度为6度和7度的建筑,应按本标准第6.2~6.4节的规定进行鉴定。凡存在未修复残损点的木构架构件和连接,应被判为不符合抗震构造要求。
2 对抗震设防烈度为8度和9度时的建筑,除应按本条第1款鉴定外,尚应按表6.6.3的规定进行鉴定。
表6.6.3 设防烈度为8度和9度的古建筑木结构抗震构造鉴定要求

注:表中B为墙厚,当墙厚上下不等时,按平均值采用。
6.6.4 古建筑木结构抗震能力的验算,除应按现行国家标准《建筑抗震设计规范》GB 50011的规定进行外,尚应符合下列规定:
1 在截面抗震验算中,结构总水平地震作用的标准值,应按下式计算:

式中:
α1——相应于结构基本自振周期T1的水平地震影响系数,按现行国家标准 《建筑抗震设计规范》GB 50011确定;
Geg——结构等效总重力荷载。对坡顶房屋取1.15GE;对平顶房屋取1.0GE;对多层古建筑取0.85GE;GE为房屋总重力荷载代表值;对单层坡顶房屋FEK作用于大梁中心位置;
FEK——结构总水平地震作用的标准值。对多层古建筑FEK的分配,按现行国家标准 《建筑抗震设计规范》GB 50011确定。
2 结构基本自振周期T1,宜根据实测值确定。当符合本标准附录H规定的条件时,也可按本标准附录H的经验公式确定。
3 木构架承载力的抗震调整系数γRE可取0.8。
4 计算木构架的水平抗力,应计入梁柱节点连接的有限刚度。
5 抗震变形验算中,在罕遇地震作用下,木构架的位移角限值 (θP)可取1/30。
6.6.5 古建筑的抗震鉴定,应收集利用建筑残损点的勘查资料;当资料不全或勘查后已经修缮时,应进行必要的补测和复查。
6.7 鉴定报告编写要求
6.7.1 古建筑木结构的安全性及抗震鉴定报告,应包括下列基本内容:
1 建筑物概况;
2 鉴定的目的、范围和内容;
3 检查、分析、鉴定的结果;
4 结论与建议;
5 附件。
6.7.2 鉴定报告中,应对被评为c级、d级及C级和D级勘查项目的数量、所处位置及其处理建议,作出说明。当房屋的构造复杂或问题很多时,尚应绘制c级和d级及C级和D级勘查项目的分布图。对被评为抗震鉴定不合格的抗震构造项目,也应逐项列出,并应提出处理建议。
6.7.3 对承重结构或构件的安全性鉴定及抗震鉴定所查出的问题,可根据其严重程度和具体情况有选择地采取下列处理措施:
1 减少结构上的荷载;
2 加固或更换构件;
3 加强抗震构造措施;
4 临时支顶;
5 停止使用。
6.7.4 鉴定报告中应说明对结构体系及其构件集所评的等级,可作为技术管理或制订维修计划的依据,并说明应及时对其中所含的c级、d级及C级和D级勘查项目采取措施。
7 木构架的维护、修缮与加固
7.1 一般规定
7.1.1 古建筑木结构及其相关工程的维护,应在该建筑物法式勘查完成后方可进行。当因建筑物出现险情,急需抢修时,允许采取不破坏法式特征的临时性排险加固措施。
7.1.2 古建筑木结构的加固,应以其安全性鉴定和抗震鉴定的结论为依据;对每一残损点,经鉴定确需处理者,应按不同的要求,分轻重缓急进行妥善安排。对属情况恶化,明显影响结构安全者,应立即进行支顶或加固。
7.1.3 古建筑木结构的维护、修缮与加固工作,应符合下列规定:
1 根据建筑物法式勘查报告进行现场校对,明确维修中应保持的法式特征。
2 根据残损情况勘查中测绘的全套现状图纸,以最小干预为原则,在避免过度修缮前提下制订周密的维修方案,并根据该建筑的文物保护级别,完成规定的报批手续。
3 对能修补加固的,应设法最大限度地保留原件,使历史信息得以延续;对需更换的木构件,应在隐蔽处注明更换的日期。
4 加固中换下的原物、原构、配件不得擅自处理,应统一由文物管理部门处置。
5 应做好施工记录,详细测绘隐蔽结构的构造情况。维修加固的技术资料应归档。
6 应遵守施工程序和检查验收制度。
7.1.4 维护、修缮与加固古建筑木结构过程中,当发现隐蔽结构的构造有严重缺陷,或所处的环境条件存在不利因素,可能导致重新出现同样问题时,应立即停工,并应采取措施消除隐患。
7.2 材料
7.2.1 古建筑木结构承重构件的修复或更换,应采用与原构件相同的树种木材;当确有困难时,也可按表7.2.1-1和表7.2.1-2选取强度等级不低于原构件且性能相近的木材代替。
表7.2.1-1 常用针叶树种木材强度等级

表7.2.1-2 常用阔叶树材强度等级

续表7.2.1-2

7.2.2 修复或更换承重构件的木材,其材质宜与原件相同或相近。当原件已残毁时,应按本标准表7.2.1-1和表7.2.1-2选择树种,并应按表7.2.2的规定选材。
表7.2.2 承重结构木材材质标准

续表7.2.2

7.2.3 古建筑木结构修复或更换承重构件的木材应符合下列规定:
1 供制作斗栱的木材,不得有木节和裂缝。
2 古建筑用材不得有死节,包括松软节和腐朽节。
3 木节尺寸按垂直于构件长度方向测量。木节表现为条状时,应在条状的一面不量 (图7.2.3),直径小于10mm的活节不量。

图7.2.3 木节量法
7.2.4 用作承重构件或小木作工程的木材,使用前应经干燥处理,含水率应符合下列规定:
1 原木或方木构件,包括梁枋、柱、檩、椽等,不应大于20%。对原木和方木含水率的测定,允许采用按表层检测结果表示,但应要求其表层20mm深处的含水率不应大于16%。
2 板材、斗栱及各种小木作,不应大于当地的木材平衡含水率。
7.2.5 修复古建筑木结构构件使用的胶粘剂,胶缝强度不应低于被胶合木材的顺纹抗剪和横纹抗拉强度;胶粘剂的耐水性及耐久性,应与该木结构的加固设计使用年限相适应。
7.2.6 对易受潮的结构和外檐装修工程,应选用耐水性和耐久性好的结构胶;对室内正常温度、湿度条件下使用的非承重构件或内檐装修工程,如有可靠的工程经验也可采用改性的膘胶、骨胶或皮胶等。
7.3 木构架
7.3.1 木构架的整体维修与加固,应根据其残损程度分别采用下列方法:
1 修整加固;
2 打牮拨正;
3 落架大修。
7.3.2 落架大修的工程,应先揭除瓦顶,再由上而下分层拆落望板、椽、檩及梁架。在拆落过程中,应防止榫头折断;应采取保护措施,保护好木构件上的彩画和墨书题记。
7.3.3 拆落木构架前,应先给所有拟拆落的构件编号,并将构件编号牌钉在构件上,标明在书面记录和图纸中。
7.3.4 对拆下的构件,经检查确需更换或修补加固时,应按本标准第7.4节~第7.6节有关规定执行。
7.3.5 对木构架进行打牮拨正时,应先揭除瓦顶,拆下望板和部分椽,并将檩端的榫卯缝隙清理干净;如有加固铁件应全部取下;对已严重残损的檩、角梁、平身科斗栱等构件,也应拆下。
7.3.6 木构架的打牮拨正,应根据实际情况分次调整,每次调整量不宜过大。施工过程中,当发现异常声响或出现其他未估计到的情况时,应立即停工,待查明原因,清除故障后,方可继续施工。
7.3.7 对木构架进行整体加固,应符合下列规定:
1 加固方案不得改变原来的受力体系。
2 对原结构构造的固有缺陷,应采取有效措施进行处理,对所增设的连接件应采取隐蔽措施。
3 对本应拆换的梁枋、柱,当其文物价值较高而需保留时,宜采用现代材料进行补强或另加支柱支顶。
4 木构架中原有的连接件,包括椽、檩和构架间的连接件,应全部保留。当有短缺时,应重新补齐。
5 加固所用材料的强度应与原结构材料强度相近,耐久性不应低于原有结构材料的耐久性。
7.3.8 木构架中,下列部位的榫卯连接构造较为薄弱,在整体加固时,应根据结构构造的具体情况,采用连接锚固和补强措施:
1 柱与额枋连接处;
2 檩端连接处;
3 有外廊或周围廊的木构架中,抱头梁或穿插枋与金柱的连接处;
4 其他用半银锭榫连接的部位。
7.3.9 古建筑的抢险工程中,应对木构架设置防止倾斜或扭转继续发展的临时支撑,但支撑系统应经设计计算。
7.4 木柱
7.4.1 对木柱的干缩裂缝,当其深度不超过柱径或该方向截面尺寸1/3时,可按下列嵌补方法进行修整:
1 当裂缝宽度小于3mm时,可在柱的油饰或断白过程中,采用腻子勾抹严实。
2 当裂缝宽度在3mm~30mm时,可用木条嵌补,并采用改性结构胶粘剂粘牢。
3 当裂缝宽度大于30mm时,除采用木条以改性结构胶粘剂补严粘牢外,尚应在柱的开裂段内加铁箍或纤维复合材箍(2~3)道。当柱的开裂段较长时,宜适当增加箍的数量。
7.4.2 当干缩裂缝的深度超过本标准第7.4.1条规定的范围或因构架倾斜、扭转而造成柱身产生纵向裂缝时,应待构架整修复位后,方可按本标准第7.4.1条第3款的方法进行处理。当此类裂缝处于柱的关键受力部位,则应根据具体情况采取加固措施,或更换新柱。
7.4.3 对柱的受力裂纹或皱纹,以及尚在开展的斜裂缝,必须进行监测和强度验算,并应根据具体情况采取加固措施或更换新柱。
7.4.4 当木柱有不同程度的腐朽而需整修、加固时,可采用下列剔补或墩接的方法处理:
1 当柱心完好,仅有表层腐朽,且经验算剩余截面尚能满足受力要求时,可将腐朽部分剔除干净,经防腐处理后,用干燥木材依原样和原尺寸修补整齐,并应用耐水性胶粘剂粘接。当为周围剔补时,尚应加设铁箍 (2~3)道。
2 当柱脚腐朽严重,但自柱底面向上未超过柱高的1/4时,可采用墩接柱脚的方法处理。墩接时,可根据腐朽的程度、部位和墩接材料,选用下列方法:
1)用木料墩接,先将腐朽部分剔除,再根据剩余部分选择墩接的榫卯式样 (图7.4.4)。施工时,除应使墩接榫头严密对缝外,还应加设铁箍或用碳纤维布双向交叉粘贴的复合材箍。
2)石料墩接,可用于不露明的柱,也可用于柱脚腐朽部分高度小于200mm的柱。露明柱可将石料加工为小于原柱径100mm的矮柱,周围应采用厚木板包镶钉牢,并应在与原柱接缝处加设铁箍一道。

图7.4.4 木柱墩接构造
7.4.5 当木柱内部腐朽、蛀空,但表层的完好厚度不小于50mm时,可采用同种或材性相近的木材嵌补柱心并用结构胶粘接密实,当无法采用木材嵌补时,可采用高分子材料灌浆加固,其做法应符合下列规定:
1 应在柱中应力小的部位开孔。当通长中空时,可先在柱脚凿方洞,洞宽不得大于120mm,应每隔500mm凿一洞眼,直至中空的顶端。
2 在灌注前应将中空部位柱内的朽烂木渣、碎屑清除干净。
3 当柱中空直径超过150mm时,宜在中空部位采用同种木材填充柱心。
4 改性环氧树脂灌浆料的性能要求,应符合表7.4.5-1及表7.4.5-2的规定。
5 灌注树脂应饱满,每次灌注量不宜超过3000g,两次间隔时间不宜少于30min。
表7.4.5-1 环氧树脂灌浆料浆液性能要求

表7.4.5-2 环氧树脂灌浆料固化物性能要求

7.4.6 当木柱严重腐朽、虫蛀或开裂,且不能采用修补、加固方法处理时,可更换新柱,更换应符合下列规定:
1 应确定原柱高,当木柱已残损时,应对其结构、时代特征和同类木柱尺寸进行考证和综合分析,应推定柱高、柱径和形状。
2 木材树种和材质的选择,应符合本标准第7.2节的规定。
7.4.7 粘接木构件的胶粘剂,宜采用改性环氧结构胶,并应符合下列规定:
1 改性环氧结构胶的性能,除应符合现行国家标准 《工程结构加固材料安全性鉴定技术规范》GB 50728的规定外,尚应符合现行国家标准 《木结构试验方法标准》GB/T 50329对木材胶粘能力的规定。
2 木构件粘接后,当需用锯割或凿刨加工时,夏季应经过48h,冬季应经过7d养护后,方可进行。
3 木构件粘接时的木材含水率不得大于15%。
4 当在承重构件或连接中采用胶粘补强时,不得利用胶缝直接承受拉力。
7.4.8 当用胶粘的无碱玻璃纤维布箍作为木构件裂缝加固的辅助措施时,应符合下列规定:
1 在构件上凿槽,缠绕玻璃纤维布箍,槽深应与箍厚相同。
2 粘合用的胶粘剂应采用改性环氧结构胶,其性能应符合本标准第7.4.7条的规定。
3 无碱玻璃纤维布应采用脱蜡、无捻、方格布,厚度应为0.15mm~0.30mm。
4 缠绕的工艺及操作技术,应符合国家现行有关标准的规定。
7.4.9 在不拆落木构架的情况下墩接木柱时,应采用支架及支撑等将柱及与柱连接的梁枋等承重构件支顶牢固。
7.5 梁枋
7.5.1 当梁枋构件的腐朽采用粘贴木块修补时,应先将腐朽部分剔除干净,经防腐处理后,用干燥木材按所需形状及尺寸制成粘补块件,以改性环氧结构胶粘贴严实,再用铁箍或螺栓紧固。如需更换时,宜选用与原构件相同树种的干燥木材制作新构件,并应预先进行防腐处理。
7.5.2 对梁枋的干缩裂缝,应按下列规定处理:
1 当构件的水平裂缝深度 (当有对面裂缝时,用两者之和)小于梁宽或梁直径的1/3时,可采取嵌补的方法进行修整,应先用木条和耐水性胶粘剂,将缝隙嵌补粘结严实,再用两道以上铁箍或玻璃钢箍、碳纤维箍箍紧。
2 当构件的裂缝深度超过本条第1款的限值,应进行承载能力验算。当验算结果能满足受力要求时,仍可采用本条第1款的方法修整;当不满足受力要求时,应按本标准第7.5.3条的方法进行处理。
7.5.3 当梁枋构件的挠度超过规定的限值或发现有断裂迹象时,应按下列方法进行处理:
1 在梁下面支顶立柱;
2 当条件允许时,采用在梁枋内埋设碳纤维板、型钢或采用其他补强方法处理;
3 更换构件。
7.5.4 对梁枋脱榫的维修,应根据其发生原因,采用下列修复方法:
1 榫头完整,仅因柱倾斜而脱榫时,可先将柱拨正,再用铁件拉接。
2 当梁枋完整,仅因榫头腐朽、断裂而脱榫时,应先将破损部分剔除干净,并在梁枋端部开卯口,经防腐处理后,用新制的硬木榫头嵌入卯口内。嵌接时,榫头与原构件用改性环氧结构胶粘牢并用铁件固紧。榫头的截面尺寸及其与原构件嵌接的长度,应按计算确定。并应在嵌接长度内加箍固紧。
7.5.5 对承椽枋的侧向变形和椽尾翘起,应根据椽与承椽枋搭交方式的不同,采用下列维修方法:
1 椽尾搭在承椽枋上时 (图7.5.5a),可在承椽枋上加一根压椽枋,压椽枋与承椽枋之间用螺栓固紧。
2 椽尾嵌入承椽枋外侧的椽窝时 (图7.5.5b),可在椽底面附加一根枋木,枋木与承椽枋用螺栓连接,椽尾用方头钉固定于枋上。

图7.5.5 承椽枋加固及防止椽尾翘起的措施
7.5.6 角梁 (仔角梁和老角梁)梁头下垂和腐朽,或梁尾翘起和劈裂,应按下列方法进行处理:
1 梁头腐朽部分小于挑出长度1/4时,可根据腐朽情况进行修补或另配新梁头,并应做成斜面搭接或刻榫对接。接合面应采用环氧结构胶接牢固。对斜面搭接,还应加两个及以上螺栓(图7.5.6-1)或铁箍加固。
2 当梁尾劈裂时,可采用结构胶粘接并加铁箍紧固。梁尾与檩条搭接处可采用铁件、螺栓连接 (图7.5.6-2)。

图7.5.6-1 新配角梁头的拼接方式
1—新配角梁头;2—螺栓加固;L—老角梁挑出长度

图7.5.6-2 梁尾劈裂加固
1—角梁梁尾劈裂;2—螺栓;3—U形箍
3 仔角梁与老角梁宜采用螺栓固紧。
7.6 斗栱
7.6.1 对能整攒卸下的斗栱,应先在原位捆绑牢固,整攒轻卸,标出部位,堆放整齐。
7.6.2 当维修斗栱时,不得增加杆件。但对清代中晚期个别斗栱有结构不平衡的,可在斗栱后尾的隐蔽部位增加杆件补强;当角科大斗有严重压陷外倾时,可在平板枋的搭角上加抹角枕垫。
7.6.3 斗栱中受弯构件的相对挠度,如未超过1/120时,可不更换。当有变形引起的尺寸偏差时,可在小斗的腰上粘贴硬木垫,但不得放置活木片或楔块。
7.6.4 修缮斗栱时,应将小斗与栱间的暗销补齐。暗销的榫卯应严实。
7.6.5 对斗栱的残损构件,可采用结构胶粘剂粘接而不影响受力者,均不得更换。
7.7 抗震加固
7.7.1 古建筑木结构的抗震加固,应符合下列规定:
1 抗震加固烈度,应按本地区的基本烈度采用。对重要古建筑,可提高一度加固,但应经上一级文物主管部门批准。
2 古建筑木结构的抗震加固设计,应在不改变文物原状的原则下提高其承重结构的抗震能力。
3 重要古建筑的抗震加固方案,应经专项论证后确定。
4 按本标准进行抗震加固设计的古建筑木结构,其基本的抗震加固设防目标应是:当遭受低于本地区设防烈度的多遇地震影响时,古建筑木结构基本不受损坏;当遭受相当于本地区抗震设防烈度的地震影响时,古建筑木结构可能稍有损坏,但经一般性修缮后仍可继续使用;当遭受高于本地区抗震设防烈度的罕遇地震影响时,古建筑木结构不致坍塌,经大修后仍可基本恢复原状。
7.7.2 当古建筑木结构的构造不符合抗震鉴定要求时,应按所发现的问题逐项进行加固,并应符合下列规定:
1 对体形高大、内部空旷或结构特殊的古建筑木结构,均应采取整体加固措施。
2 对截面抗震验算不合格的结构构件,应采取有效的减载、加固和必要的防震措施。
3 对抗震变形验算不合格的部位,宜采取加设支撑等措施提高其刚度。当有困难时,也应加临时支顶,但应与其他部位刚度相当。
8 相关工程的维护
8.1 一般规定
8.1.1 古建筑地面的翻修,应先测绘出甬路、散水和海墁的铺墁形式,各部位的高程、排水方向、坡度与面层做法。
8.1.2 古建筑雨水沟的维修,除应符合本标准第3.0.1条的规定外,尚应做出排水坡度。
8.1.3 古建筑外围院面铺装和路面维修时,不得湮没土衬石、砚窝石和牌楼散水等。
8.2 场地、排水及基础
8.2.1 古建筑场地的保护,应保持排水畅通,并应符合下列规定:
1 不得任意砍伐和损坏树木和植被;
2 不得擅自进行爆破作业;
3 不得任意开挖土方;
4 不得任意切除坡角和在坡面上堆置大量弃土;
5 不得在山坡上任意设置蓄水池。
8.2.2 对在湿陷性黄土、膨胀土、红黏土场地上的古建筑,应加强其基础的维护。应保持排除地表水的天然条件,避免截断雨雪水的天然流径路线。水池应布置在地势低的地方。建筑物周边应设置散水坡。
8.2.3 当古建筑保护范围内有山坡时,应做好场地防洪泄洪系统,并应在山坡上部适当位置设置截洪沟,将洪水引至古建筑场地以外。截洪沟的纵向坡度不应小于3‰;横断面应按汇水面积的常年最大流量确定;沟底宽度不应小于600mm;沟壁的坡度应按现行国家标准 《建筑地基基础设计规范》GB 50007的规定确定,并应防止渗漏。在土质松软和受水冲刷地段应适当加固。
8.2.4 当古建筑位于山坡上时,应对其场地的地层岩性、地质构造、地形地貌和水文地质进行评估。对古建筑有潜在威胁或有直接危害的滑坡、崩塌、泥石流、岩溶和土洞发育地段,应采取可靠的整治措施。当发现有岩土裂缝、位移等滑坡、崩塌迹象时,应及时采取防治或抢救措施,并应定期监测滑坡体或崩塌体的位移和沉降变化。当古建筑位于河岸上时,应根据水流特性采取场地附近河岸边坡的保护措施和冲刷防护设施。当发现有边坡溜坍或堤岸崩塌迹象时应及时进行整治。
8.2.5 在古建筑地基附近开挖深坑、深槽,应符合下列规定:
1 当地质条件不良,如软土、土层中含有泥层或流砂层,或地下水位较高时,不宜采用无支撑的大开挖方法施工。
2 当地质条件良好、土质均匀且地下水位低于坑、槽底面标高0.5m以上时,可不设支撑。但其边坡坡度 (高宽比)不应大于1∶2,且边坡顶点至古建筑台基边缘的距离 (即护坡道宽度)不应小于3.0m(图8.2.5)。

图8.2.5 临近古建筑开挖坑 (槽)示意图
1-灰土;2-台基与拦土;3-护坡道;h1-坑 (槽)底面标高;
h2-地下水位标高;i-边坡坡度
3 古建筑基础四周或围墙两侧,不得堆置大量弃土。
4 当采用降低地下水位施工时,应防止因地下水位下降对古建筑基础产生下沉的影响。
5 当冬季开挖坑槽时,应防止古建筑地基遭受冰冻。
6 施工过程中,应对古建筑基础进行沉降观测,当发现有下沉或位移时,应立即停止施工,并应及时进行加固处理。
8.2.6 当古建筑台基遭到损坏时,应及时修整。对基础不均匀沉陷应查明原因,当为局部软弱土壤所致时,可采用碎砖三合土或三七灰土进行换土,并应分层夯实。
8.2.7 加固和翻修古建筑地基基础,应符合下列规定:
1 对古建筑上部结构出现的裂缝、倾斜以及墙身或墙与柱间的开裂等现象,应查清原因。当确属地基基础问题引起时,应对其进行加固或翻修;在未查清前,不得轻易地对地基基础进行处理。
2 加固和翻修前,应取得工程地质勘察资料,并应根据建筑物的实际荷载情况和环境条件,重新进行验算和处理。未经验算,不得按原样重修。
3 当古建筑的原基础埋置过浅或在冰冻线以上时,应根据当地工程地质条件,对基础的稳定性作出正确的评价,并应进行验算或定期监测。
4 在古建筑及其周围设置新的管道系统、蓄水池或室外排水沟渠时,根据施工和使用中可能对古建筑地基基础造成的不良影响,应采取有效的防护措施。
5 在古建筑附近或古建筑群中加固或翻修一幢建筑物的地基基础时,应采取措施防止其构造、施工和受力方式等对邻近古建筑产生不良影响。
6 当翻修古建筑的地基基础时,其设计应符合现行国家标准 《建筑地基基础设计规范》GB 50007的规定。对处在湿陷性黄土、膨胀土、多年冻土、高原季节性冻土地区的古建筑,尚应按国家现行有关标准执行。
8.2.8 当选择古建筑地基加固方案时,应根据当地工程地质和水文地质资料、地基荷载影响深度、材料来源和施工设备等条件综合确定。应合理选用桩基、水泥灌浆、硅化加固、旋喷加固等方法处理。当荷载影响深度不大,且为局部加固时,可采用抬梁换基、加设砂石垫层等方法处理。
8.2.9 当古建筑地基需采用桩基加固,或原桩基已残毁需更换新桩时,应符合下列规定:
1 宜采用混凝土或钢筋混凝土灌注桩,当地下水位较低时,可采用人工挖掘成孔灌注桩;或选用静压桩,不宜采用打入的木桩和预制桩。
2 当原木桩有特殊保留价值,仅允许更换一部分残毁的原桩时,应选用耐腐的树种木材制作,并应打入常年最低地下水位以下。当地下水位升降幅度很大或地下水中含有盐质时,应采用经过防腐蚀处理的木桩。
3 桩基施工要求,应按国家现行标准 《建筑地基基础工程施工质量验收标准》GB 50202和 《建筑桩基技术规范》JGJ94的有关规定执行。
8.2.10 采用水泥灌浆法、硅化加固法和旋喷加固法加固古建筑地基时,施工要求应按国家现行标准 《既有建筑地基基础加固技术规范》JGJ123和 《建筑地基基础工程施工质量验收标准》GB 50202执行。
8.3 石构件
8.3.1 古建筑的石构件,除残损严重危及安全需更换者外,应设法保存原物。对局部残损的石构件,应采用品种、质感、色泽与原件相近的石料修补。
8.3.2 当维修有局部裂缝的非承重石构件时,可采用剔补的方法,剔补的部分可采用大漆或环氧树脂胶粘接。
8.3.3 对下列承重石柱应进行支顶、粘接加固或更换:
1 有横断或斜断裂缝;
2 有纵向受力裂缝;
3 表层风化对柱截面的削弱,已使该柱的承载能力不能满足要求。
8.3.4 古建筑承重石构件的更换,应符合下列规定:
1 新构件的石料品种、质感和色泽,应与原件相近;石料的层理走向,应符合受力要求;不得使用有隐残、炸纹的石料。
2 新构件的外形尺寸、表面加工工艺(剁斧、磨光、打道、砸花锤等)均应与原件相同。
3 砌筑用的灰浆品种及其配合比,应符合设计要求;灰缝应饱满、均匀、拼缝严实。
8.4 墙体
8.4.1 古建筑墙体的维修,应根据其构造和残损情况采取修整或加固措施。当允许用现代材料进行墙体加固时,可用于墙体内部;不得改变墙面原砖的尺寸和做法。
8.4.2 拆砌砖墙应符合下列规定:
1 清理和拆卸残墙时,应将砖块及墙内石构件逐层揭起,分类码放。
2 重砌砖墙时,应最大限度地使用原砖,并应保持原墙体的构造、尺寸和砌筑工艺。
8.4.3 当墙体坚固,仅面层需剔凿挖补或拆砌外皮时,新旧砌体咬合应牢固,灰缝应平直,灰浆应饱满,外观应保持原状。
8.4.4 当墙体局部倾斜,需进行局部拆砌归正时,宜砌筑1m一3m的过渡墙段,应与微倾部分的墙体相衔接。
8.4.5 夯土墙、土坯墙维修,应按原墙体的层数、厚度、夯筑或砌筑方式,以及拉结构件的材料、尺寸和布置方法进行。
8.4.6 墙面抹灰维修,应按原抹灰厚度、层次、材料比例、表面色泽,赶压坚实平整。刷浆前应先做样色板,有墙边的墙面应按原色彩、纹样修复。
8.4.7 对有壁画的墙壁应妥善保护,当发现灰皮里层有壁画时,应由壁画保护专业人员进行处理。
8.5 瓦顶
8.5.1 屋顶除草后,应随即勾灰堵洞;松动的瓦件应坐灰安牢。
8.5.2 对灰皮剥落、酥裂、而瓦灰尚坚固的瓦顶维修时,应先铲除灰皮,再勾抹灰缝。对琉璃瓦、削割瓦,应进行捉节夹垄。
8.5.3 对底瓦完整,盖瓦松动灰皮剥落的瓦顶维修时,应只揭去盖瓦、刷水,将底瓦间的空当用麻刀灰塞严,再按原样
盖瓦。
8.5.4 瓦顶揭
工程,应符合下列规定:
1 拆卸瓦件、脊饰前,应对垄数、瓦件、脊饰、底瓦搭接等进行记录。
2 揭除灰背时,应对灰背层次,各层材料、做法等进行记录。
3
瓦时,应根据勘查记录铺
瓦、安装脊饰。新添配的瓦件,应与原瓦件规格、色泽一致。
8.5.5 对底瓦松动而出现渗漏的维修,应揭下盖瓦和底瓦,按原层次和做法分层铺抹灰背,新旧灰背应衔接牢固,并应对灰背缝处进行防水处理。
8.5.6 黄琉璃瓦屋面瓦件的灰缝以及捉节夹垄的蔴刀灰应掺5%的红土子;绿琉璃瓦和青瓦屋面,均应采用月白灰。
8.5.7 对历史、艺术价值较高的瓦件应全部保留。如有碎裂,应加固粘牢,再置于原处。对碎裂过大难以粘固者,可收藏保存。
8.5.8 阴阳瓦屋顶,干搓瓦顶,以及无灰背的瓦顶,应按原样维修,不得改变形制。
9 工程验收
9.1 一般规定
9.1.1 古建筑木结构维护与加固工程验收时,施工单位应提供下列文件:
1 竣工报告和竣工图纸,并在文字和图纸中注明施工中所有更改的内容;
2 隐蔽工程检查验收记录;
3 材料和材质状况报告,及相关试验、检测报告;
4 图纸会审、技术交底、工程洽商记录;
5 工程影像资料;
6 施工日志;
7 初验结果及整改检查报告。
9.1.2 古建筑木结构维护与加固工程验收后应将所有资料及时归档。
9.2 木构架工程的验收
9.2.1 对局部或全部拆落的木构架修缮工程,应在木构架安装完成后,由文物行政主管部门会同有关单位及时检查整体造型、整体形制尺寸及各种构件的安装位置,并应进行检查验收记录。木构架安装尺寸允许偏差应符合表9.2.1的规定。
表9.2.1 木构件安装的允许偏差 (mm)

续表9.2.1

注:H为柱高设计尺寸。
9.2.2 对柱、梁枋、檩等大型木构件的修补或更换工程,在油饰彩画之前,应由文物主管部门会同有关单位及时按下列规定进行检查,并做出检查记录:
1 柱头卷杀、梭柱、月梁、驼峰等的形制应符合原状或设计要求。
2 新配的承重木构件截面尺寸的允许偏差应符合表9.2.2的规定。
表9.2.2 承重木构件截面尺寸的允许偏差 (mm)

注:d为原木构件直径的设计尺寸;h为梁高的设计尺寸;b为梁宽的设计尺寸。
9.2.3 斗栱构件的修配、更换和安装,应按下列规定进行形制和尺寸的检查:
1 各种构件安装后应平直;有柱生起的构架,其斗栱的横向构件应与柱生起线平行;斗栱间的距离应符合设计规定。
2 昂嘴、栱瓣、栱眼、斗
、耍头等构件,应符合原状和设计要求。
3 斗栱安装及其构件尺寸的允许偏差应符合表9.2.3的规定。
表9.2.3 斗栱安装及其构件尺寸的允许偏差 (mm)

9.2.4 木构架或斗栱的连接装配,应按下列规定进行验收:
1 木构架构件之间榫卯缝隙不得大于5mm。当有新添的铁件时,应按设计要求配齐。
2 斗栱构件之间榫卯缝隙不得大于1mm,暗销应配齐。
3 原有构件榫卯不合规制部分可按设计要求检查。
9.2.5 椽的安装、修配和更换的验收,应符合下列规定:
1 椽的安装式样、数目,应符合原状或设计要求。
2 当椽头有卷杀时,其卷杀应符合原状或设计要求。
3 椽条尺寸及其安装的允许偏差应符合表9.2.5的规定。
表9.2.5 椽条尺寸及其安装偏差的允许偏差 (mm)

9.2.6 修配和更换各种构件的木材,其含水率应符合本标准第7.2.4条的要求。木材的树种,除设计另有规定外,应与原件相同。在施工中因特殊原因需变更时,应经设计单位同意,并应有记录。
9.2.7 新更换的承重木构件及斗栱,其用料质量的检查验收,应按本标准第7.2节的有关规定执行。
9.3 相关工程的验收
9.3.1 各项相关工程维修竣工验收时,均应首先进行形制及外观尺寸检查,并应符合原状或设计要求。
9.3.2 修缮工程、抢险加固工程和迁建工程中新做的基础,应按国家现行有关标准进行检查验收。
9.3.3 排水设施工程的验收,应符合下列规定:
1 补砌或重做散水、维修排水沟渠、管道等项目,其施工质量应按设计要求检查。
2 修缮工程、抢险加固工程和迁建工程中新做的排水设施,除与形制有关的部分应按原状或设计要求检查外,其他部分的施工质量均应按国家现行有关标准进行检查。
9.3.4 石作工程的验收,应符合下列规定:
1 各种石构件应按设计的位置和尺寸归安平整,灌浆严实,勾缝均匀。石构件应表面洁净,不得留有灰迹、污斑。
2 重砌和补砌的台基,其宽度或深度对设计尺寸的允许偏差应为±20mm。
3 补配石料的表面不得有裂纹、残边及水线等缺陷,其质感、色泽宜与原构件相近,且应能识别其差异。
4 粘接的石构件,其接缝不得有缺胶、脱胶;构件表面应清理洁净,不得留有胶粘污痕。并应核查胶液的检验报告。
9.3.5 墙体工程的验收,应符合下列规定:
1 砌墙灰浆的配合比和色泽应符合设计要求。
2 砖墙表面的平整度和砖缝的平直度,应按现行国家有关标准进行检查。
9.3.6 抹灰刷浆工程的验收,应符合下列规定:
1 抹灰、刷浆的材料、配合比,厚度及色泽,应符合设计要求。
2 抹灰、刷浆的表面应平整,不得有裂纹、起壳、起泡、起毛和漏刷等缺陷。
3 抹灰表面的平整度和阴阳角的方正度,应按国家现行有关标准进行检查。
9.3.7 瓦顶保养工程的验收,应按下列规定进行:
1 瓦顶滋生的杂草、杂树应全部连根拔净,瓦垄内无积土残渣。
2 瓦垄勾灰或裹垄灰,应平滑严实,捉节夹垄的麻刀灰不得突出瓦面,勾灰配合比和色泽应符合设计要求,瓦件表面应洁净无污斑。
3 当使用化学药剂除草时,清除的质量应符合设计要求,且不得留下污渍或造成瓦面变色与损伤。
9.3.8 瓦顶揭
工程的验收,应符合下列规定:
1 苫背的曲线轮廓和尺寸应符合设计要求,苦背的表面应无裂纹和其他影响防水的缺陷。苫背的检查验收应在苫背层完全干燥后立即进行,并应按隐蔽工程的要求提交检查报告。
2 瓦顶式样,各种瓦垄行数,各种瓦兽件的形制、尺寸、色泽,应符合原状或设计要求。
3 瓦垄应垄直当匀,屋面曲线应流畅。
4 瓦垄捉节夹垄和裹垄灰的检查验收要求应与本标准第9.3.7条第2款相同。
9.3.9 小木作工程的验收,应符合下列规定:
1 更换门窗边框、栏杆、望柱、地栿等较大构件,其木材材质及制作质量应按现行国家标准《木结构工程施工质量验收规范》GB50206进行检查。
2 补配门窗扇棂条、藻井小斗栱等细小构件,其截面尺寸应精确,边棱、起线应平直,其木材的含水率不应高于当地平衡含水率,并不应有木节、裂缝、扭纹等缺陷。
3 门窗扇、天花板等应四角规整,平面应无翘曲。门窗扇对角线长度的允许偏差应为±3mm。
4 天花、藻井、栏杆等安装后,应榫卯严实、安全牢固。
9.3.10 油饰、彩画的地仗完工后,应由文物主管部门会同施工单位及时进行检查,并按隐蔽工程的要求完成检查报告。
9.3.11 油饰补绘或重绘彩画工程,其彩画规制、题材内容、色彩光泽,应符合设计要求。沥粉贴金部分,尚应检查其贴金质量,金线不得有漏贴、毛边、宽窄不匀等缺点。
9.3.12 防雷、防火、防潮、防腐、防虫害等防护工程的验收,应按设计要求及国家现行有关标准进行。
附录A古建筑木结构防腐、防虫处理措施
A.0.1 古建筑木结构使用的防腐、防虫药剂应符合现行国家标准《木材防腐剂》GB/T27654的规定,并应符合下列规定:
1 应能防腐、杀虫,或对害虫有驱避作用,且药效高而持久;
2 应对人畜无害,不应污染环境;
3 应对木材无助燃、起霜或腐蚀作用;
4 应无色或浅色,并对油漆、彩画无影响。
A.0.2 古建筑木结构的防腐防虫药剂、防腐剂载药量应符合现行国家标准《防腐木材的使用分类和要求》GB/T27651的规定。防腐剂表层透人深度宜根据木材树种及生物危害程度确定。当用桐油作隔潮防腐剂时,宜添加5%的三氯酚钠或菊酯,亦可添加现行国家标准《木材防腐剂》GB/T27654中的其他防腐剂。当需用熏蒸法进行防腐处理时,可采用氯化苦作为防腐、杀虫的熏蒸剂。
A.0.3 古建筑木柱的防腐或防虫,应以柱脚和柱头榫卯处为重点,并应采用下列方法进行防腐、防虫处理:
1 不落架工程的局部处理应符合下列规定:
1) 柱脚表层腐朽的处理,应剔除朽木后,用高含量水溶性浆膏敷于柱脚周边,并围以绷带密封,使药剂向内渗透扩散。
2) 柱脚心腐的处理,可采用氯化苦熏蒸法。施药时,柱脚周边必须密封,药剂应能达柱脚的中心部位。一次施药,其药效可保持(3~5)年,需要时可定期换药。
3) 柱头及其卯口处的处理,可将浓缩的药液用注射法注入柱头和卯口部位,让其自然渗透扩散。
2 落架大修或迁建工程中的木柱处理应符合下列规定:
1) 对继续使用旧柱或更换新柱,均宜采用浸注法进行处理。
2) 一次处理的有效期,应为50年。
A.0.4 古建筑木结构中檩、椽和斗栱的防腐或防虫,宜在重新油漆或彩画前,采用全面喷涂方法进行处理。对于梁枋的榫头和埋入墙内的构件端部,尚应采用刺孔压注法进行局部处理。对于落架大修或迁建工程,其木构件的处理方法应按本标准第A.0.3条第2款执行。
A.0.5 屋面木基层的防腐和防虫,应以木材与灰背接触的部位和易受雨水浸湿的构件为重点,并应按下列方法进行处理:
1 对望板、扶脊木、角梁及由戗等的上表面,宜采用喷涂法处理;
2 对角梁、檐椽和封檐板等构件,宜采用压注法处理。
A.0.6 古建筑木结构中小木作部分的防腐或防虫,应采用速效、无害、无臭、无刺激性的药剂。处理时可采用下列方法:
1 门窗部分可采用针注法重点处理其榫头部位,并可用喷涂法处理其余部位。新配门窗材,当为易虫腐的树种时,应采用压注法处理。
2 天花、藻井下表面宜采用熏蒸法处理;上表面宜采用压注喷雾法处理。
3 对其他做工精致的小木作,宜采用菊酯或加有防腐香料的微量药剂以针注或喷涂的方法进行处理。
附录B古建筑木结构防火措施
B.0.1 以木构架为承重结构的古建筑的耐火等级应按现行国家标准《建筑设计防火规范》GB50016的规定,定为民用建筑四级。
B.0.2 古建筑木结构修缮时,对顶棚、藻井以上的梁架宜喷涂无色透明的防火涂料;顶棚、吊顶用的苇席和纸、木板墙等应进行阻燃处理,并应达到B2级以上阻燃要求。阻燃处理应不改变文物原状。
B.0.3 800年以上及其他特别重要的古建筑木结构内严禁敷设电线。当其他古建筑木结构内需要敷设电线时,应经文物管理部门和当地公安消防部门批准。电线应采用铜芯线,并敷设在金属管内,金属管应有可靠的接地。
B.0.4 允许敷设电线的重要古建筑木结构,宜安装火灾自动报警器,当室内情况许可时,尚宜安装自动灭火装置。其设计应符合下列规定:
1 火灾自动报警,宜采用图像式感烟探测器。其具体安装要求,应符合现行国家标准《火灾自动报警系统设计规范》GB50116的有关规定;
2 有天花的古建筑,应在天花的里外分别设置探头;
3 对需安装自动喷水灭火设备的古建筑,其设计应符合现行国家标准《自动喷水灭火系统设计规范》GB50084的规定,并应结合各地古建筑形式安装,不得有损其外观。
B.0.5 国家和省、自治区、直辖市重点保护的古建筑群或独立古建筑物,应根据配置的消防车设置相应的消防车道,但不应破坏古建筑的环境风貌。
B.0.6 在古建筑保护范围内,必须设置消防给水设施,其水量、管网布置、增设等要求应按现行国家标准《建筑设计防火规范》GB50016的规定执行。
B.0.7 当古建筑处于偏远地区,无法设置给水设施时,对有天然水源的地方,应修建消防取水码头。对无天然水源的地方,应设消防蓄水设施。
B.0.8 对外开放的古建筑,其防火疏散通道的布置,应符合下列规定:
1 应设两个以上的安全出口,并应按每个出口的紧急疏散能力为100人计算所需的安全出口数量,当实际情况不能满足计算要求时,应限制每次进入的人数;
2 作为展览厅的古建筑,应有室内疏散通道,其宽度应按每100人不小于1.0m计算,每个出口的宽度不应小于1.0m;
3 游人集中的古建筑,其室外疏散小巷的净宽不应小于3.0m。
附录C古建筑木结构防雷措施
C.0.1 古建筑木结构的防雷应根据现行国家标准《建筑物防雷设计规范》GB50057的规定,将国家级重点保护的古建筑划为第二类防雷建筑物;将省、自治区、直辖市保护的古建筑划为第三类防雷建筑物;对其他古建筑,可根据其文物价值与雷害后果按以上规定执行。当确定古建筑群的防雷类别,各建筑物的保护级别不同时,应以其中最高一级的建筑物为依据。
C.0.2 下列情况的古建筑木结构有可能遭受雷击,应采取必要的防雷措施:
1 屋顶或室内有大量金属物;
2 建筑物特别潮湿;
3 位于土壤高低电阻率分界处;
4 靠近河、湖、池、沼或苇塘;
5 位于地下水露头处或有水线、泉眼处;
6 山区、森林地区或有金属矿床地区;
7 旷野中的突出建筑物;
8 靠近铁路线、铁路交叉点和铁路终端;
9 附近有特高压架空线路或较集中的地下电缆;
10 位于山谷风口或土山顶部;
11 雷电活动频繁地区;
12 曾经遭受雷击的地区。
C.0.3 古建筑木结构装设防雷装置,应经专项论证。当确需装设时,应符合下列规定:
1 应有防直击雷和防雷电感应的装置;
2 应对雷击时所产生的接触电压、跨步电压和各种架空线路引来的危害采取防护措施;
3 当古建筑内部有大型金属构件或存放有金属物体、金属设备时,尚应对雷击后所产生的电磁感应的影响采取防护措施。
C.0.4 古建筑木结构的防雷设计应符合现行国家标准《建筑物防雷设计规范》GB50057的规定;当对古建筑防雷有专项要求时,可按现行国家标准《古建筑防雷工程技术规范》GB51017进行设计,并应符合下列规定:
1 古建筑木结构上部的宝顶、尖塔、吻兽、塑像、宝盒以及斗棋下的防鸟铁丝网等金属物体与部件,均应与防雷装置可靠地连接;
2 接闪器和引下线沿古建筑轮廓的弯曲,应保证其弯曲段开口部分的直线距离,不应小于其弯曲段全长的1/10,并不得弯折成直角或锐角;
3 不得在古建筑木结构屋顶安装各种天线;
4 古建筑木结构的门窗宜安装金属纱窗、纱门或较密的金属保护网,并应可靠地接地;三类防雷古建筑宜安装玻璃门窗。
C.0.5 当古建筑木结构附近有高大树木时,应采取下列防雷措施:
1 在树顶装避雷针,沿树干敷设引下线,下部埋设接地装置;
2 枯朽树木的洞穴采用灰膏封堵严密,防止积水,导致树木接闪;
3 树木本身或根部不得缠绕钢筋,并不在树下堆放大量金属物体;
4 古建筑周围栽种树木时,树干距建筑物不小于5m,树冠距建筑物不小于3m。
C.0.6 古建筑木结构防雷工程的施工和验收应符合现行国家标准《古建筑防雷工程技术规范》GB51017的规定。
C.0.7 对古建筑木结构的防雷装置,日常的检查和维护应符合下列规定:
1 应建立检查制度,宜每隔半年或一年定期检查一次;也可安排在台风或其他自然灾害发生后,以及其他修缮工程完工后进行。
2 检查项目应包括防雷装置中的引线、连接和固定装置的联结,不得断开、脱落或变形;金属导体不得腐蚀;接地电阻工作应正常。
3 在防雷装置安装后应防止各种新设的架空线路,当不符合安全距离要求时,应与防雷装置系统相交叉或平行。
附录D变形监测要求
D.0.1 变形监测可分为水平位移监测、垂直位移监测、三维位移监测和其他位移监测。
D.0.2 监测方法根据监测仪器的种类可分为机械式测试仪器法、电测仪器法、光学仪器法及卫星定位系统法等;应根据结构或构件的变形特征确定监测内容和相应的监测方法。
D.0.3 变形监测仪器量程应介于测点位移估计值或允许值的2倍~5倍;当采用机械式测试仪器时,精度应小于测点位移估计值的1/10。
D.0.4 变形基准值监测应减少温度等环境因素的影响。
D.0.5 变形监测的结果应结合环境监测的结果进行修正。
D.0.6 变形监测采用的平面坐标系统和高程系统宜与施工采用的系统一致。局部相对变形测量可不建立基准网,但应计人结构整体变形对监测结果的影响。
D.0.7 监测标志应根据不同工程结构的特点进行设计;监测标志点应牢固、适用和便于保护。
D.0.8 当采用光学仪器法、卫星定位系统法进行变形监测时,应按现行国家标准《工程测量规范》GB50026有关规定执行。
D.0.9 变形监测的监测频次应符合下列规定:
1 当监测内容包括水平位移监测与垂直位移监测时,两者监测频次应一致;
2 首次监测应连续进行2次独立监测,并应取监测结果的中数作为变形测量初始值;
3 监测过程中,监测数据达到预警值或发生异常变形时,应增加监测次数。
D.0.10 根据现场条件和精度要求,三维位移监测可选择全站仪等光学仪器法、卫星定位系统法、摄影监测法。
D.0.11 倾斜及挠度监测方法应符合下列规定:
1 倾斜监测方法的选择及相关技术要求应按现行国家标准《工程测量规范》GB50026有关规定执行。
2 重要构件的倾斜监测宜采用倾斜传感器;倾斜传感器可根据监测要求选用固定式或便携式。
3 倾斜或挠度监测频次应根据倾斜或挠度变化速度确定,宜与水平位移监测及垂直位移监测频次相协调。当发现倾斜或挠度增大时,应及时增加监测次数,或应持续监测。
附录E温湿度监测要求
E.0.1 温湿度监测可包括环境及构件温度监测和环境湿度监测。
E.0.2 温度监测精度不宜小于0.5℃,相对湿度监测精度不宜小于2%。
E.0.3 环境及构件温度监测应符合下列规定:
1 温度监测的测点应布置在温度梯度变化较大位置,宜对称、均匀,应能反映结构竖向及水平向温度场变化规律。
2 相对独立空间应设(1~3)个点,当面积或跨度较大时,以及对于结构构件应力及变形受环境温度影响大的区域,宜增加测点。
3 大气温度仪可与风速仪一并安装在结构表面,并应直接置于大气中以获得有代表性的温度值。
4 当监测整个结构的温度场分布和不同部位结构温度与环境温度对应关系时,测点宜覆盖整个结构区域。
5 温度传感器宜选用监测范围大、精度高、线性化及稳定性好的传感器。
6 监测频次宜与结构应力监测和变形监测保持一致。
7 当进行长期温度监测时,监测结果应包括日平均温度、日最高温度和日最低温度等;当进行结构温度分布监测时,宜绘制结构温度分布等温线图。
E.0.4 环境湿度监测应符合下列规定:
1 湿度计监测范围应在12%RH~99%RH。
2 湿度传感器应快速反应、线性程度高、稳定性好以及滞后作用低。
3 大气湿度仪宜与温度仪、风速仪一并安装;宜布置在结构内湿度变化大,对结构耐久性影响大的部位。
4 长期湿度监测应包括日平均湿度、日最高湿度和日最低湿度等。
附录F木构架承载能力验算
F.0.1 当安全性鉴定要求验算古建筑木构件承载能力时,应在工程勘查过程中,查明其树种及木材的外观质量,并应按下列规定推定其强度等级和设计指标:
1 当外观质量尚好,且该树种已列入本标准表7.2.1-1和表7.2.1-2时,可根据其强度等级,采用现行国家标准 《木结构设计标准》GB 50005规定的设计指标作为验算的基本依据;
2 当外观质量较差,宜在构件上取样做顺纹抗弯破坏性试验,以评定其强度等级,并应按本条第1款的规定推定其设计指标;
3 当以非破损方法替代破坏性试验时,其所采用的力学性能线性回归方程的相关系数r不应小于0.85。
F.0.2 当古建筑原构件木材按现行国家标准 《木结构设计标准》GB 50005的规定确定其设计指标时,应乘修正系数,修正系数应符合下列规定:
1 对外观已显著变形或木质已老化的古木构件,应乘以修正系数,并按表F.0.2执行;
2 当仅以恒载作用验算时,应乘以考虑恒载影响的修正系数0.8。
表F.0.2 考虑长期荷载作用和木质老化的调整系数

注:当表中年数介于表列数值之间时,可按线性内插法确定其调整系数取值。
F.0.3 当按承载能力评定承重木构件及其连接的安全性时,其验算应符合下列规定:
1 验算采用的结构分析方法和计算图形,应通过专项论证。
2 结构上的荷载应按下列规定进行确定:
1)对现行国家标准 《建筑结构荷载规范》GB 50009中未规定的永久荷载,可根据古建筑木结构各部位构造和材料的不同情况,分别抽样确定。每种情况的抽样数不得少于5个,以其平均值的1.1倍作为该荷载的标准值。
2)对古建筑木结构屋面,其水平投影面上的屋面均布活荷载可取0.7kN/m²;当施工荷载较大时,应按实际情况确定。
3)基本风压的重现期应为100年,基本风压值可按现行国家标准 《建筑结构荷载规范》GB 50009中的基本风压乘以调整系数1.2确定。
4)基本雪压的重现期应为100年,基本雪压值可按现行国家标准 《建筑结构荷载规范》GB 50009中的基本雪压值乘以调整系数1.2确定。
3 结构构件荷载效应的确定,应符合下列规定:
1)作用的组合、作用的分项系数及组合值系数,应按现行国家标准 《建筑结构荷载规范》GB 50009的规定执行;
2)当结构受到温度、变形等作用,且对其承载有显著影响时,应计入由之产生的附加内力。
4 构件材料强度、弹性模量等的设计指标应按本标准第F.0.2条的规定进行确定。
5 结构和构件的几何参数应采用现场实测值,并应计入腐朽、虫蛀、风化、腐蚀、缺陷、损伤、偏心以及施工偏差等的影响。
F.0.4 古建筑木结构在安全性鉴定、维修、加固中,当有下列情况之一时应进行结构、构件验算:
1 有过度变形或产生局部破坏现象的构件和节点;
2 维修、加固后荷载、受力条件有改变的结构和节点;
3 承重结构的加固方案;
4 需由构架本身承受水平荷载的木构架建筑。
F.0.5 验算古建筑木结构构件承载力时,其木材设计强度和弹性模量应符合下列规定:
1 对新增的构配件,应按现行国家标准 《木结构设计标准》GB 50005的规定采用,并应乘以调整系数0.85;
2 对外观已显著变形或木质已老化的原构件,尚应乘以本标准表F.0.2规定的考虑荷载长期作用和木质老化影响的调整系数。
F.0.6 梁、柱构件应按现行国家标准 《木结构设计标准》GB50005的有关规定验算其承载能力,并应符合下列规定:
1 当梁过度弯曲时,梁的有效跨度应按支座与梁的实际接触情况确定,并应计入支座传力偏心对支承构件受力的影响;
2 柱应按两端铰接计算,计算长度取侧向支承间的距离,对截面尺寸有变化的柱可按中间截面尺寸验算稳定;
3 当原有构件已部分缺损或腐朽时,应按剩余的截面进行验算。
F.0.7 古建筑中斗栱的各部件尺寸,应按各时期的建筑法式确定,可不作结构验算。当维修中发现大斗原件被压扁,则应验算新斗的横纹承压强度。横纹承压设计强度,应按全表面横纹承压采用。当横纹承压强度不能满足计算要求时,宜改用硬质木材制作。
F.0.8 2根或2根以上木梁重叠承受上部荷载的叠合梁,应按每一木梁的惯性矩分配每根木梁的荷载,应按分配的荷载验算各木梁的强度。当上木梁短于下木梁时,则应由下木梁承担全部荷载。
F.0.9 在古建筑木构架中,其垂直荷载应由柱承受,墙体仅起稳定结构和传递水平力的作用。对一般古建筑木结构可不进行水平作用的验算;但对无墙的木构架应计入由构架本身承受水平力。当构架本身不能承受水平力时,应采取其他结构措施。对体形高大、内部空旷或结构特殊的木构架,应经专项研究确定其验算方法。
附录G振动对上部结构影响的鉴定
G.0.1 当古建筑受到振动作用时,应进行振动对上部承重结构影响的鉴定。
G.0.2 当古建筑物受到振动作用遇下列突发情况之一时,应立即报警,并应及时制止振源的工作:
1 结构产生较大振幅的振动或可能产生共振现象;
2 振动引起的结构构件损伤,已可通过目测判定。
G.0.3 当进行振动对上部承重结构影响的安全性等级评定时,宜采用现场测量方法获取结构振动强度的幅值、频率等相关参数;当建筑结构受到的振动作用大于表G.0.3的限值时,应根据实际严重程度将振动影响涉及的结构或其中某种构件集的安全性等级评为C级或D级。
表G.0.3 不同种类振动在时域范围内对古建筑结构的容许振动值

注:1 表中容许值应按频率线性插值确定。
2 当无法在基础顶面处评价时,评价位置取最底层承重外墙的底部。
3 表列频率为主振频率;振动速度为质点振动相互垂直的三个分量的最大值。
G.0.4 当建筑结构的振动作用虽小于本标准表G.0.3的限值,但可能影响结构安全时,应对建筑结构易损伤部位进行检查,并采取必要的防范措施。结构考虑振动影响的安全性等级评定可按表G.0.4进行。
表G.0.4 结构受振动影响的安全性评定

注:评定结果取A级或B级,根据结构、构件实际完好程度确定;取C级或D级,根据其实际严重程度确定。
附录H古建筑木结构基本自振周期的近似计算
H.0.1 古建筑木结构中下列构造条件宜采用基本自振周期近似计算方法。
1 建筑平面为正方形或矩形;
2 以木构架为主要承重结构;
3 柱全高不超过20m,且有山墙。
H.0.2 古建筑木结构基本自振周期可按下列公式计算:
1 横向基本自振周期:

2 纵向基本自振周期:

式中:
T1——结构基本自振周期 (s);
H——柱高 (mm)。
H.0.3 当进行古建筑木结构基本自振周期计算时,其柱高H的计算应符合下列规定:
1 对单层古建筑木结构,H应为从室内地面到大梁底部或斗栱下的柱子高度。当有柱顶石时,柱顶石不应大于200mm。
2 对采用通高柱的多层古建筑木结构,H应为从室内地面到大梁底部或斗栱下的柱子高度。
3 对采用叠柱式的多层古建筑木结构:当首层联有刚度较大的附属建筑物时,H应为从首层室内地面到二层楼面的高度;当首层无附属建筑物或联有刚度较小的附属建筑物时,H应为首层室内地面到顶层大梁底部或斗栱下的柱子高度。
H.0.4 当古建筑木结构为复杂结构时,其基本自振周期可按现行国家标准 《古建筑防工业振动技术规范》GB/T 50452进行计算。
本标准用词说明
1 为便于在执行本标准条文时区别对待,对要求严格程度不同的用词说明如下:
1) 表示很严格,非这样做不可的:
正面词采用“必须”,反面词采用“严禁”;
2) 表示严格,在正常情况下均应这样做的:
正面词采用“应”,反面词采用“不应”或“不得”;
3) 表示允许稍有选择,在条件许可时首先应这样做的:
正面词采用“宜”,反面词采用“不宜”;
4) 表示有选择,在一定条件下可以这样做的,可采用“可”。
2 条文中指明应按其他有关标准执行的写法为:“应符合…的规定”或“应按…执行”。
引用标准名录
1 《木结构设计标准》 GB50005
2 《建筑地基基础设计规范》 GB50007
3 《建筑结构荷载规范》 GB50009
4 《建筑抗震设计规范》 GB50011
5 《建筑设计防火规范》 GB50016
6 《工程测量规范》 GB50026
7 《建筑物防雷设计规范》 GB50057
8 《自动喷水灭火系统设计规范》 GB50084
9 《火灾自动报警系统设计规范》 GB50116
10 《建筑地基基础工程施工质量验收标准》 GB50202
11 《木结构工程施工质量验收规范》 GB50206
12 《民用建筑可靠性鉴定标准》 GB50292
13 《木结构试验方法标准》 GB/T50329
14 《古建筑防工业振动技术规范》 GB/T50452
15 《工程结构加固材料安全性鉴定技术规范》 GB50728
16 《古建筑防雷工程技术规范》 GB51017
17 《树脂浇铸体性能试验方法》 GB/T2567
18 《多组分胶粘剂可操作时间的测定》 GB/T7123.1
19 《胶粘剂拉伸剪切强度的测定(刚性材料对刚性材料)》 GB/T7124
20 《液态胶粘剂密度的测定方法,重量杯法》 GB/T13354
21 《防腐木材的使用分类和要求》 GB/T27651
22 《木材防腐剂》 GB/T27654
23 《建筑桩基技术规范》 JGJ94
24 《既有建筑地基基础加周技术规范》 JGJ123
