Appearance
《空间网格结构技术规程[附条文说明]》JGJ 7-2010
🗓️ 住房和城乡建设部 实施时间:2011-03-01
前言
中华人民共和国行业标准
空间网格结构技术规程
Technical specihcation for space frame structures
JGJ 7-2010
批准部门:中华人民共和国住房和城乡建设部
实施日期:2 0 1 1 年 3 月 1 日
中华人民共和国住房和城乡建设部
公 告
第700号
关于发布行业标准《空间网格结构技术规程》的公告
现批准《空间网格结构技术规程》为行业标准,编号为JGJ 7-2010,自2011年3月1日起实施。其中,第3.1.8、3.4.5、4.3.1、4.4.1、4.4.2条为强制性条文,必须严格执行。原行业标准《网架结构设计与施工规程》JGJ 7-91和《网壳结构技术规程》JGJ 61-2003同时废止。
本规程由我部标准定额研究所组织中国建筑工业出版社出版发行。
中华人民共和国住房和城乡建设部
2010年7月20日
前言
根据原建设部《关于印发<二〇〇四年度工程建设城建、建工行业标准制订、修订计划)的通知》(建标[2004]66号)的要求,规程编制组经广泛调查研究,认真总结实践经验,参考有关国际标准和国外先进标准,并在广泛征求意见的基础上,修订了本规程。
本规程的主要技术内容是:总则、术语和符号、基本规定、结构计算、杆件和节点的设计与构造、制作、安装与交验等,包括了空间网格结构的定义、网格形式、计算模型、稳定与抗震分析、杆件和各类节点的设计与构造要求、制作、安装与交验。
本规程修订的主要技术内容是:将《网架结构设计与施工规程》JGJ 7-91和《网壳结构技术规程》JGJ 61-2003的内容合并。在计算方面,对《网壳结构技术规程》JGJ 61-2003的稳定分析极限承载力与容许承载力之比系数K作出了调整,并对采用大直径空心球时焊接空心球受拉与受压承载力设计值计算公式作适当调整,改进了压弯或拉弯的承载力计算公式。结构体系方面,新增了立体管桁架、立体拱架与张弦立体拱架。在杆件与节点方面,新增了对杆件设计时的低应力小规格拉杆、受力方向相邻弦杆截面刚度变化等构造方面的要求。新增铸钢节点、销轴式节点与预应力拉索节点。对组合网架补充了螺栓环节点与焊接球缺节点。增加了聚四氟乙烯可滑动支座节点。在制作、安装施工方面,新增了折叠展开式整体提升法,新增了高空散装法对拼装支架搭设的具体要求。
本规程中以黑体字标志的条文为强制性条文,必须严格执行。
本规程由住房和城乡建设部负责管理和对强制性条文的解释,由中国建筑科学研究院负责具体技术内容的解释。执行过程中如有意见或建议,请寄送中国建筑科学研究院(地址:北京市北三环东路30号中国建筑科学研究院建筑结构研究所,邮编:100013)。
本规程主编单位:中国建筑科学研究院
本规程参编单位:浙江大学 东南大学 哈尔滨工业大学 北京工业大学 同济大学 中国建筑标准设计研究院 上海建筑设计研究院有限公司 煤炭工业太原设计研究院 天津大学 浙江东南网架股份有限公司 徐州飞虹网架(集团)有限公司
本规程主要起草人员:赵基达 蓝天 董石麟 严慧 肖炽 沈世钊 曹资 赵阳 刘锡良 张运田 姚念亮 钱若军 范峰 刘善维 张毅刚 王平山 周观根 韩庆华 钱基宏 宋涛 崔靖华
本规程主要审查人员:沈祖炎 尹德钰 范重 耿笑冰 甘明 朱丹 吴耀华 杨庆山 马宝民 周岱 张伟
1 总则
1 总 则
1.0.1 为了在空间网格结构的设计与施工中贯彻执行国家的技术经济政策,做到技术先进、安全适用、经济合理、确保质量,制定本规程。
条文说明
1.0.1 本条是空间网格结构的设计与施工中必须遵循的原则。
1.0.2 本规程适用于主要以钢杆件组成的空间网格结构,包括网架、单层或双层网壳及立体桁架等结构的设计与施工。
条文说明
1.0.2 本规程是以原《网架结构设计与施工规程》JGJ 7-91与原《网壳结构技术规程》JGJ 61-2003为主,综合考虑二本规程共同点与各自特点,将网架、网壳与新增加的立体桁架统称空间网格结构。空间网格结构包括主要承受弯曲内力的平板型网架、主要承受薄膜力的单层与双层网壳,同时也包括现在常用的立体管桁架。当平板型网架上弦构件或双层网壳上弦构件采用钢筋混凝土板时,构成了组合网架或组合网壳。当空间网格结构采用预应力索组合时形成预应力空间网格结构,本规程中的有关章节均可适用于这些类型空间网格的设计与施工。 原《网架结构设计与施工规程》JGJ 7-91中对于网架的最大跨度有规定,而《网壳结构技术规程》JGJ 61-2003已不再对跨度作限定,因此本规程也不再对最大跨度作专门限定。因为不论空间网格结构跨度大小,其结构设计都将受到承载能力与稳定的约束,而其构造与施工原理都是相同的,这样更有利于空间网格结构的技术发展与进步。 为了便于在空间网格结构设计时理解相关条文,对空间网格屋盖结构的跨度划分为:大跨度为60m以上;中跨度为30m~60m;小跨度为30m以下。
1.0.3 设计空间网格结构时,应从工程实际情况出发,合理选用结构方案、网格布置与构造措施,并应综合考虑材料供应、加工制作与现场施工安装方法,以取得良好的技术经济效果。
条文说明
1.0.3 对于采用何种类型的空间结构体系,应由设计人员综合考虑建筑要求、下部结构布置、结构性能与施工制作安装而确定,以取得良好的技术经济效果。
1.0.4 单层网壳结构不应设置悬挂吊车。网架和双层网壳结构直接承受工作级别为A3及以上的悬挂吊车荷载,当应力变化的循环次数大于或等于5×10 4 次时,应进行疲劳计算,其容许应力幅及构造应经过专门的试验确定。
条文说明
1.0.4 单层网壳由于承受集中力对于其内力与稳定性不利,故不宜设置悬挂吊车,而网架与双层网壳结构有很好的空间受力性能,承受悬挂吊车荷载后比之平面桁架杆力能迅速分散且内力分布比较均匀。但动荷载会使杆件和节点产生疲劳,例如钢管杆件连接锥头或空心球的焊缝、焊接空心球本身及螺栓球与高强度螺栓,目前这方面的试验资料还不多。故本规程规定当直接承受工作级别为A3级以上的悬挂吊车荷载,且应力变化的循环次数大于或等于5×104次时,可由设计人员根据具体情况,如动力荷载的大小与容许应力幅经过专门的试验来确定其疲劳强度与构造要求。
1.0.5 进行空间网格结构设计与施工时,除应符合本规程外,尚应符合国家现行有关标准的规定。
2 术语和符号
2.1 术语
2 术语和符号
2.1 术 语
2.1.1 空间网格结构 space frame,space latticed structure
按一定规律布置的杆件、构件通过节点连接而构成的空间结构,包括网架、曲面型网壳以及立体桁架等。
2.1.2 网架 space truss,space grid
按一定规律布置的杆件通过节点连接而形成的平板型或微曲面型空间杆系结构,主要承受整体弯曲内力。
2.1.3 交叉桁架体系 intersecting lattice truss system
以二向或三向交叉桁架构成的体系。
2.1.4 四角锥体系 square pyramid system
以四角锥为基本单元构成的体系。
2.1.5 三角锥体系 triangular pyramid system
以三角锥为基本单元构成的体系。
2.1.6 组合网架 composite space truss
由作为上弦构件的钢筋混凝土板与钢腹杆及下弦杆构成的平板型网架结构。
2.1.7 网壳 latticed shell,reticulated shell
按一定规律布置的杆件通过节点连接而形成的曲面状空间杆系或梁系结构,主要承受整体薄膜内力。
2.1.8 球面网壳 spherical latticed shell,braced dome
外形为球面的单层或双层网壳结构。
2.1.9 圆柱面网壳 cylindrical latticed shell,braced vault
外形为圆柱面的单层或双层网壳结构。
2.1.10 双曲抛物面网壳 hyperbolic paraboloid latticed shell
外形为双曲抛物面的单层或双层网壳结构。
2.1.11 椭圆抛物面网壳 elliptic paraboloid latticed shell
外形为椭圆抛物面的单层或双层网壳结构。
2.1.12 联方网格 lamella grid
由二向斜交杆件构成的菱形网格单元。
2.1.13 肋环型 ribbed type
球面上由径向与环向杆件构成的梯形网格单元。
2.1.14 肋环斜杆型 ribbed type with diagonal bars(Schw-edler dome)
球面上由径向、环向与斜杆构成的三角形网格单元。
2.1.15 三向网格 three-way grid
由三向杆件构成的类等边三角形网格单元。
2.1.16 扇形三向网格 fan shape three-way grid(Kiewitt dome)
球面上径向分为n(n=6,8)个扇形曲面,在扇形曲面内由平行杆件构成联方网格,与环向杆件共同形成三角形网格单元。
2.1.17 葵花形三向网格 sunflower shape three-way grid
球面上由放射状二向斜交杆件构成联方网格,与环向杆件共同形成三角形网格单元。
2.1.18 短程线型 geodesic type
以球内接正20面体相应的等边球面三角形为基础,再作网格划分的三向网格单元。
2.1.19 组合网壳 composite latticed shell
由作为上弦构件的钢筋混凝土板与钢腹杆及下弦杆构成的网壳结构。
2.1.20 立体桁架 spatial truss
由上弦、腹杆与下弦杆构成的横截面为三角形或四边形的格构式桁架。
2.1.21 焊接空心球节点 welded hollow spherical joint
由两个热冲压钢半球加肋或不加肋焊接成空心球的连接节点。
2.1.22 螺栓球节点 bolted spherical joint
由螺栓球、高强螺栓、销子(或螺钉)、套筒、锥头或封板等零部件组成的机械装配式节点。
2.1.23 嵌入式毂节点 embeded hub joint
由柱状毂体、杆端嵌入件、上下盖板、中心螺栓、平垫圈、弹簧垫圈等零部件组成的机械装配式节点。
2.1.24 铸钢节点 cast steel joint
以铸造工艺制造的用于复杂形状或受力条件的空间节点。
2.1.25 销轴节点 pin axis joint
由销轴和销板构成,具有单向转动能力的机械装配式节点。
2.2 符号
2.2 符 号
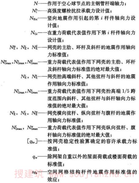
2.2.1 作用、作用效应与响应



2.2.2 材料性能

2.2.3 几何参数与截面特性


2.2.4 计算系数

3 基本规定
3.1 结构选型
3 基本规定
3.1 结构选型
3.1.1 网架结构可采用双层或多层形式;网壳结构可采用单层或双层形式,也可采用局部双层形式。
条文说明
3.1.1 当网架结构跨度较大,需要较大的网架结构高度而网格尺寸与杆件长细比又受限时,可采用三层形式;当网壳结构跨度较大时,因受整体稳定影响应采用双层网壳,为了既满足整体稳定要求,又使结构相对比较轻巧,也可采用局部双层网壳形式。
3.1.2 网架结构可选用下列网格形式:
1 由交叉桁架体系组成的两向正交正放网架、两向正交斜放网架、两向斜交斜放网架、三向网架、单向折线形网架(图A.0.1);
2 由四角锥体系组成的正放四角锥网架、正放抽空四角锥网架、棋盘形四角锥网架、斜放四角锥网架、星形四角锥网架(图A.0.2);
3 由三角锥体系组成的三角锥网架、抽空三角锥网架、蜂窝形三角锥网架(图A.0.3)。
条文说明
3.1.2 条文中按网格组成形式,如交叉桁架体系、四角锥体系与三角锥体系,列出了国内常用的13种网架形式。
3.1.3 网壳结构可采用球面、圆柱面、双曲抛物面、椭圆抛物面等曲面形式,也可采用各种组合曲面形式。
条文说明
3.1.3 网壳结构的曲面形式多种多样,能满足不同建筑造型的要求。本规程中仅列出一般常用的典型几何曲面,即球面、圆柱面、双曲抛物面与椭圆抛物面,这些曲面都可以几何学方程表达。必要时可通过这几个典型的几何曲面互相组合,创造更多类型的曲面形式。此外,网壳也可以采用非典型曲面,往往是在给定的边界与外形条件下,采用多项式的数学方程来拟合其曲面,或者采用链线、膜等实验手段来寻求曲面。
3.1.4 单层网壳可选用下列网格形式:
1 单层圆柱面网壳可采用单向斜杆正交正放网格、交叉斜杆正交正放网格、联方网格及三向网格等形式(图B.0.1)。
2 单层球面网壳可采用肋环型、肋环斜杆型、三向网格、扇形三向网格、葵花形三向网格、短程线型等形式(图B.0.2)。
3 单层双曲抛物面网壳宜采用三向网格,其中两个方向杆件沿直纹布置。也可采用两向正交网格,杆件沿主曲率方向布置,局部区域可加设斜杆(图B.0.3)。
4 单层椭圆抛物面网壳可采用三向网格、单向斜杆正交正放网格、椭圆底面网格等形式(图B.0.4)。
条文说明
3.1.4 单层网壳的杆件布置方式变化多样,本条中仅对常用曲面给出一些最常用的形式供设计人员选用,设计人员也可以参照现有的布置方式进行变换。 本规程根据网格的形成方式对不同形式的网壳统一命名。例如联方型,国外称Lamella,用于圆柱网壳时早期多为木梁构成的菱形网格,节点为刚性连接,从而保证壳体几何不变。用于钢网壳时一般加纵向杆件或由纵向的屋面檩条而形成三角形网格,这样就由联方网格演变为三向网格;如在球面网壳中,对肋环斜杆型,国外都是以这种形式网壳的提出者Schwedler的名字命名,称为施威德勒穹顶;又如扇形三向网格与葵花形网格在国外往往都列为联方型穹顶,如果杆件按放射状曲线,自球中心开始将球面分成大小不等的菱形,即形成本条的葵花形网格球面网壳;如果将圆形平面划分为若干个扇形(一般是6或8个),再以平行肋分成大小相等的菱形网格,这种形式在国外以其创始人Kiewitt的名字命名,称为凯威特穹顶,为了在屋面上放檩条而设置了环肋,这样就划分为三角形网格,本规程统一称为扇形三向网格球面网壳。
3.1.5 双层网壳可由两向、三向交叉的桁架体系或由四角锥体系、三角锥体系等组成,其上、下弦网格可采用本规程第3.1.4条的方式布置。
3.1.6 立体桁架可采用直线或曲线形式。
条文说明
3.1.6 立体桁架通常是由二根上弦、一根下弦或一根上弦、二根下弦组成的单向桁架式结构体系,早期都是采用直线形式,近几年曲线形式的立体桁架以其建筑形式丰富在航站楼、会展中心中广泛应用,且一般都采用钢管相贯节点形式。
3.1.7 空间网格结构的选型应结合工程的平面形状、跨度大小、支承情况、荷载条件、屋面构造、建筑设计等要求综合分析确定。杆件布置及支承设置应保证结构体系几何不变。
条文说明
3.1.7 本条文使设计人员可对不同的建筑选用最适宜的空间网格结构。应注意网架与网壳在受力特性与支承条件方面有较大差异。网架结构整体以承受弯曲内力为主,支承条件应提供竖向约束(结构计算时水平约束可以放松,只是应加局部水平约束处理以保证不出现刚体位移,或直接采用下部结构的水平刚度);而网壳则以承受薄膜内力为主,支承条件一般都希望有水平约束,能可靠承受网壳结构的水平推力或水平切向力。
3.1.8 单层网壳应采用刚接节点。 ( 自2022年1月1日起废止该条,详见新规 《钢结构通用规范》GB 55006-2021)
条文说明
3.1.8 网架、双层网壳、立体桁架在计算时节点可采用铰接模型,并在网架与双层网壳的设计与制作中可采用接近铰接的螺栓球节点。而单层网壳虽与双层网壳形式相似,但计算分析与节点构造截然不同,单层网壳是刚接杆件体系,计算时杆件必须采用梁单元,考虑6个自由度,且设计与构造上必须达到刚性节点要求。
3.2网架结构设计的基本规定
3.2 网架结构设计的基本规定
3.2.1 平面形状为矩形的周边支承网架,当其边长比(即长边与短边之比)小于或等于1.5时,宜选用正放四角锥网架、斜放四角锥网架、棋盘形四角锥网架、正放抽空四角锥网架、两向正交斜放网架、两向正交正放网架。当其边长比大于1.5时,宜选用两向正交正放网架、正放四角锥网架或正放抽空四角锥网架。
条文说明
3.2.1 对于周边支承的矩形网架,宜根据不同的边长比选用相应的网架类型以取得较好的经济指标。
3.2.2 平面形状为矩形、三边支承一边开口的网架可按本规程第3.2.1条进行选型,开口边必须具有足够的刚度并形成完整的边桁架,当刚度不满足要求时可采用增加网架高度、增加网架层数等办法加强。
条文说明
3.2.2 平面形状为矩形,三边支承一边开口的网架,对开口边的刚度有一定要求,通常有两种处理方法:一种是在网架开口边加反梁(图1)。另一种方法是将整体网架的高度较周边支承时的高度适当加高,开口边杆件适当加大。根据48m×48m平面三边支承一边开口的两向正交正放网架、两向正交斜放网架、斜向四角锥网架、正放四角锥和正放抽空四角锥网架等五种网架的计算结果表明,加反梁和不加反梁两种方法的用钢量及挠度都相差不多,故上述支承条件的中小跨度网架,上述两种方法都可采用。当跨度较大或平面形状比较狭长时,则在开口边加反梁的方法较为有利。设计时应注意在开口边要形成边桁架,以加强整体性。 
3.2.3 平面形状为矩形、多点支承的网架可根据具体情况选用正放四角锥网架、正放抽空四角锥网架、两向正交正放网架。
条文说明
3.2.3 对平面形状为矩形多点支承的网架,选用两向正交正放、正放四角锥或正放抽空四角锥网架较为合适,因为多点支承时,这种正放类型网架的受力性能比斜放类型合理,挠度也小。对四点支承网架的计算表明,正向正交正放网架与两向正交斜放网架的内力比为5:7,挠度比为6;7。
3.2.4 平面形状为圆形、正六边形及接近正六边形等周边支承的网架,可根据具体情况选用三向网架、三角锥网架或抽空三角锥网架。对中小跨度,也可选用蜂窝形三角锥网架。
条文说明
3.2.4 平面形状为圆形、正六边形和接近正六边形的多边形且周边支承的网架,大多应用于大中跨度的公共建筑中。从平面布置及建筑造型看,比较适宜选用三向网架、三角锥网架和抽空三角锥网架,特别是当平面形状为正六边形时,这种网架的网格布置规整,杆件种类少,施工较方便。经计算表明,三向网架、三角锥和抽空三角锥网架的用钢量和挠度较为接近,故在规程中予以推荐采用。 蜂窝形三角锥网架计算用钢量较少,建筑造型也好,适用于各种规则的平面形状。但其上弦网格是由六边形和三角形交叉组成,屋面构造较为复杂,整体性也差些,目前国内在大跨度屋盖中还缺少实践经验,故建议在中小跨度屋盖中采用。
3.2.5 网架的网格高度与网格尺寸应根据跨度大小、荷载条件、柱网尺寸、支承情况、网格形式以及构造要求和建筑功能等因素确定,网架的高跨比可取1/10~1/18。网架在短向跨度的网格数不宜小于5。确定网格尺寸时宜使相邻杆件间的夹角大于45°,且不宜小于30°。
条文说明
3.2.5 网架的最优高跨比则主要取决于屋面体系(采用钢筋混凝土屋面时为1/10~1/14,采用轻屋面时为1/13~1/18),并有较宽的最优高度带。规程中所列的高跨比是根据网架优化结果通过回归分析而得。优化时以造价为目标函数,综合考虑了杆件、节点、屋面与墙面的影响,因而具有比较科学的依据。对于网格尺寸应综合考虑柱网尺寸与网架的网格形式,网架二相邻杆间夹角不宜小于30°,这是网架的制作与构造要求的需要,以免杆件相碰或节点尺寸过大。
3.2.6 网架可采用上弦或下弦支承方式,当采用下弦支承时,应在支座边形成边桁架。
条文说明
3.2.6 网架结构一般采用上弦支承方式。当因建筑功能要求采用下弦支承时,应在网架的四周支座边形成竖直或倾斜的边桁架,以确保网架的几何不变形性,并可有效地将上弦垂直荷载和水平荷载传至支座。
3.2.7 当采用两向正交正放网架,应沿网架周边网格设置封闭的水平支撑。
条文说明
3.2.7 两向正交正放网架平面内的水平刚度较小,为保证各榀网架平面外的稳定性及有效传递与分配作用于屋盖结构的风荷载等水平荷载,应沿网架上弦周边网格设置封闭的水平支撑,对于大跨度结构或当下弦周边支撑时应沿下弦周边网格设置封闭的水平支撑。
3.2.8 多点支承的网架有条件时宜设柱帽。柱帽宜设置于下弦平面之下(图3.2.8a),也可设置于上弦平面之上(图3.2.8b)或采用伞形柱帽(图3.2.8c)。

条文说明
3.2.8 对多点支承网架,由于支承柱较少,柱子周围杆件的内力一般很大。在柱顶设置柱帽可减小网架的支承跨度,并分散支承柱周围杆件内力,节点构造也较易处理,所以多点支承网架一般宜在柱顶设置柱帽。柱帽形式可结合建筑功能(如通风、采光等)要求而采用不同形式。
3.2.9 对跨度不大于40m的多层建筑的楼盖及跨度不大于60m的屋盖,可采用以钢筋混凝土板代替上弦的组合网架结构。组合网架宜选用正放四角锥形式、正放抽空四角锥形式、两向正交正放形式、斜放四角锥形式和蜂窝形三角锥形式。
条文说明
3.2.9 以钢筋混凝土板代替上弦的组合网架结构国内已建成近40幢。用于楼层中的新乡百货大楼售货大厅楼层网架,平面几何尺寸为34m×34m;用于屋盖中的抚州体育馆网架,平面几何尺寸为58m×45.5m,都取得了较好的技术经济效果。规程中规定组合网架用于楼层中跨度不大于40m;用于屋盖中跨度不大于60m是以上述实践为依据的。
3.2.10 网架屋面排水找坡可采用下列方式:
1 上弦节点上设置小立柱找坡(当小立柱较高时,应保证小立柱自身的稳定性并布置支撑);
2 网架变高度;
3 网架结构起坡。
条文说明
3.2.10 网架屋面排水坡度的形成方式,过去大多采用在上弦节点上加小立柱形成排水坡。但当网架跨度较大时,小立柱自身高度也随之增加,引起小立柱自身的稳定问题。当小立柱较高时应布置支撑,用于解决小立柱的稳定问题,同时有效将屋面风荷载与地震等水平力传递到网架结构。近年来为克服上述缺点,多采用变高度网架形成排水坡,这种做法不但节省了小立柱,而且网架内力也趋于均匀,缺点是网架杆件与节点种类增多,给网架加工制作增加一定麻烦。
3.2.11 网架自重荷载标准值可按下式估算:

条文说明
3.2.11 网架自重的估算公式是一个近似的经验公式,原网架规程中的网架自重估算公式均小于工程实际,而近几年来网架一般都采用轻屋面,网架自重估算偏小的影响较大,为确保网架结构的安全,根据大量工程的统计结果,对原网架规程的网架自重计算公式作了适当提高,将原分母下的参数200调整至150,使网架自重估算值比原网架规程公式约增加30%。另外由于型钢网架工程应用很少,故该公式中不再列入型钢网架自重调整系数。
3.3网壳结构设计的基本规定
3.3 网壳结构设计的基本规定
3.3.1 球面网壳结构设计宜符合下列规定:
1 球面网壳的矢跨比不宜小于1/7;
2 双层球面网壳的厚度可取跨度(平面直径)的1/30~1/60;
3 单层球面网壳的跨度(平面直径)不宜大于80m。
3.3.2 圆柱面网壳结构设计宜符合下列规定:
1 两端边支承的圆柱面网壳,其宽度B与跨度L之比(图3.3.2)宜小于1.0,壳体的矢高可取宽度B的1/3~1/6;

2 沿两纵向边支承或四边支承的圆柱面网壳,壳体的矢高可取跨度L(宽度B)的1/2~1/5;
3 双层圆柱面网壳的厚度可取宽度B的1/20~1/50;
4 两端边支承的单层圆柱面网壳,其跨度L不宜大于35m;沿两纵向边支承的单层圆柱面网壳,其跨度(此时为宽度B)不宜大于30m。
3.3.3 双曲抛物面网壳结构设计宜符合下列规定:
1 双曲抛物面网壳底面的两对角线长度之比不宜大于2;
2 单块双曲抛物面壳体的矢高可取跨度的1/2~1/4(跨度为两个对角支承点之间的距离),四块组合双曲抛物面壳体每个方向的矢高可取相应跨度的1/4~1/8;
3 双层双曲抛物面网壳的厚度可取短向跨度的1/20~1/50;
4 单层双曲抛物面网壳的跨度不宜大于60m。
3.3.4 椭圆抛物面网壳结构设计宜符合下列规定:
1 椭圆抛物面网壳的底边两跨度之比不宜大于1.5;
2 壳体每个方向的矢高可取短向跨度的1/6~1/9;
3 双层椭圆抛物面网壳的厚度可取短向跨度的1/20~1/50;
4 单层椭圆抛物面网壳的跨度不宜大于50m。
条文说明
3.3.1~3.3.4 各条分别对球面网壳、圆柱面网壳、双曲抛物面网壳及椭圆抛物面网壳的构造尺寸以及单层网壳的适用跨度作了规定,这是根据国内外已建成的网壳工程统计分析所得的经验数值。根据国内外已建成的单层网壳工程情况,考虑到单层网壳非线性屈曲分析技术的进步,将单层网壳适用跨度比《网壳结构技术规程》JGJ 61—2003作了适当放宽。但在接近该限值时单层网壳其受力将主要受整体稳定控制,故工程设计时不宜大于各类单层网壳的跨度限值。圆柱面网壳可采用两端边支承、沿两纵向边支承或沿四边支承,对于不同的支承方式本规程给出了相应的几何参数要求。
3.3.5 网壳的支承构造应可靠传递竖向反力,同时应满足不同网壳结构形式所必需的边缘约束条件;边缘约束构件应满足刚度要求,并应与网壳结构一起进行整体计算。各类网壳的相应支座约束条件应符合下列规定:
1 球面网壳的支承点应保证抵抗水平位移的约束条件;
2 圆柱面网壳当沿两纵向边支承时,支承点应保证抵抗侧向水平位移的约束条件;
3 双曲抛物面网壳应通过边缘构件将荷载传递给下部结构;
4 椭圆抛物面网壳及四块组合双曲抛物面网壳应通过边缘构件沿周边支承。
条文说明
3.3.5 网壳的支承构造,包括其支座节点与边缘构件,对网壳的正确受力是十分重要的。如果不能满足所必需的边缘约束条件,实现不了网壳以承受薄膜内力为主的受力特性的要求,有时会造成弯曲内力的大幅度增加,使网壳杆件内力变化,甚至内力产生反号。对边缘构件要有刚度要求,以实现网壳支座的边缘约束条件。为准确分析网壳受力,边缘约束构件应与网壳结构一起进行整体计算。
3.4立体桁架、立体拱架与张弦立体拱架设计的基本规定
3.4 立体桁架、立体拱架与张弦立体拱架设计的基本规定
3.4.1 立体桁架的高度可取跨度的1/12~1/16。
3.4.2 立体拱架的拱架厚度可取跨度的1/20~1/30,矢高可取跨度的1/3~1/6。当按立体拱架计算时,两端下部结构除了可靠传递竖向反力外还应保证抵抗水平位移的约束条件。当立体拱架跨度较大时应进行立体拱架平面内的整体稳定性验算。
3.4.3 张弦立体拱架的拱架厚度可取跨度的1/30~1/50,结构矢高可取跨度的1/7~1/10,其中拱架矢高可取跨度的1/14~1/18,张弦的垂度可取跨度的1/12~1/30。
条文说明
3.4.1~3.4.3 立体桁架高跨比与网架的高跨比一致。立体拱架的矢高与双层圆柱面网壳一致,而对拱架厚度比双层圆柱面网壳适当加厚。张弦立体拱架的结构矢高、拱架矢高与张弦的垂度是参照近几年工程应用情况给出的。立体桁架、立体拱架与张弦立体拱架近几年工程应用比较多的是采用相贯节点的管桁架形式,管桁架截面常为上弦两根杆件、下弦一根杆件的倒三角形。管桁架的弦杆(主管)与腹杆(支管)及两腹杆(支管)之间的夹角不宜小于30°。
3.4.4 立体桁架支承于下弦节点时桁架整体应有可靠的防侧倾体系,曲线形的立体桁架应考虑支座水平位移对下部结构的影响。
条文说明
3.4.4 防侧倾体系可以是边桁架或上弦纵向水平支撑。曲线形的立体桁架在竖向荷载作用下其支座水平位移较大,下部结构设计时要考虑这一影响。
3.4.5 对立体桁架、立体拱架和张弦立体拱架应设置平面外的稳定支撑体系。 ( 自2022年1月1日起废止该条,详见新规 《钢结构通用规范》GB 55006-2021)
条文说明
3.4.5 当立体桁架、立体拱架与张弦立体拱架应用于大、中跨度屋盖结构时,其平面外的稳定性应引起重视,应在上弦设置水平支撑体系(结合檩条)以保证立体桁架(拱架)平面外的稳定性。
3.5 结构挠度容许值
3.5 结构挠度容许值
3.5.1 空间网格结构在恒荷载与活荷载标准值作用下的最大挠度值不宜超过表3.5.1中的容许挠度值。

条文说明
3.5.1 空间网格结构的计算容许挠度,是综合近年国内外的工程设计与使用经验而定的。对网架、立体桁架用于屋盖时规定为不宜超过网架短向跨度或桁架跨度的1/250。一般情况下,按强度控制而选用的杆件不会因为这样的刚度要求而加大截面。至于一些跨度特别大的网架,即使采用了较小的高度(如跨高比为1/16),只要选择恰当的网架形式,其挠度仍可满足小于1/250跨度的要求。当网架用作楼层时则参考混凝土结构设计规范,容许挠度取跨度的1/300。网壳结构的最大计算位移规定为单层不得超过短向跨度的1/400,双层不得超过短向跨度的1/250,由于网壳的竖向刚度较大,一般情况下均能满足此要求。对于在屋盖结构中设有悬挂起重设备的,为保证悬挂起重设备的正常运行,与钢结构设计规范一致,其最大挠度值提高到不宜大于结构跨度的1/400。
3.5.2 网架与立体桁架可预先起拱,其起拱值可取不大于短向跨度的1/300。当仅为改善外观要求时,最大挠度可取恒荷载与活荷载标准值作用下挠度减去起拱值。
条文说明
3.5.2 国内已建成的网架,有的起拱,有的不起拱。起拱给网架制作增加麻烦,故一般网架可以不起拱。当网架或立体桁架跨度较大时,可考虑起拱,起拱值可取小于或等于网架短向跨度(立体桁架跨度)的1/300。此时杆件内力变化“较小”,设计时可按不起拱计算。
4 结构计算
4.1 一般计算原则
4 结构计算
4.1 一般计算原则
4.1.1 空间网格结构应进行重力荷载及风荷载作用下的位移、内力计算,并应根据具体情况,对地震、温度变化、支座沉降及施工安装荷载等作用下的位移、内力进行计算。空间网格结构的内力和位移可按弹性理论计算;网壳结构的整体稳定性计算应考虑结构的非线性影响。
条文说明
4.1.1 空间网格结构主要应对使用阶段的外荷载(对网架结构主要为竖向荷载,网壳结构则包括竖向和水平向荷载)进行内力、位移计算,对单层网壳通常要进行稳定性计算,并据此进行杆件截面设计。此外,对地震、温度变化、支座沉降及施工安装荷载,应根据具体情况进行内力、位移计算。由于在大跨度结构中风荷载往往非常关键,本条特别强调风荷载作用下的计算。
4.1.2 对非抗震设计,作用及作用组合的效应应按现行国家标准《建筑结构荷载规范》GB 50009进行计算,在杆件截面及节点设计中,应按作用基本组合的效应确定内力设计值;对抗震设计,地震组合的效应应按现行国家标准《建筑抗震设计规范》GB 50011计算。在位移验算中,应按作用标准组合的效应确定其挠度。
4.1.3 对于单个球面网壳和圆柱面网壳的风载体型系数,可按现行国家标准《建筑结构荷载规范》GB 50009取值;对于多个连接的球面网壳和圆柱面网壳,以及各种复杂形体的空间网格结构,当跨度较大时,应通过风洞试验或专门研究确定风载体型系数。对于基本自振周期大于0.25s的空间网格结构,宜进行风振计算。
条文说明
4.1.3 风荷载往往对网壳的内力和变形有很大影响,对在现行国家标准《建筑结构荷载规范》GB 50009中没有相应的风荷载体型系数及跨度较大的复杂形体空间网格结构,应进行模型风洞试验以确定风荷载体型系数,也可通过数值风洞等方法分析确定体型系数。大跨度结构的风振问题非常复杂,特别对于大型、复杂形体的空间网格结构宜进行基于随机振动理论的风振响应计算或风振时程分析。
4.1.4 分析网架结构和双层网壳结构时,可假定节点为铰接,杆件只承受轴向力;分析立体管桁架时,当杆件的节间长度与截面高度(或直径)之比不小于12(主管)和24(支管)时,也可假定节点为铰接;分析单层网壳时,应假定节点为刚接,杆件除承受轴向力外,还承受弯矩、扭矩、剪力等。
条文说明
4.1.4 网架结构、双层网壳和立体桁架的计算模型可假定为空间铰接杆系结构,忽略节点刚度的影响,不计次应力;单层网壳的计算模型应假定为空间刚接梁系结构,杆件要承受轴力、弯矩(包括扭矩)和剪力。 立体桁架中,主管是指在节点处连续贯通的杆件,如桁架弦杆;支管则指在节点处断开并与主管相连的杆件,如与主管相连的腹杆。
4.1.5 空间网格结构的外荷载可按静力等效原则将节点所辖区域内的荷载集中作用在该节点上。当杆件上作用有局部荷载时,应另行考虑局部弯曲内力的影响。
条文说明
4.1.5 作用在空间网格结构杆件上的局部荷载在分析时先按静力等效原则换算成节点荷载进行整体计算,然后考虑局部弯曲内力的影响。
4.1.6 空间网格结构分析时,应考虑上部空间网格结构与下部支承结构的相互影响。空间网格结构的协同分析可把下部支承结构折算等效刚度和等效质量作为上部空间网格结构分析时的条件;也可把上部空间网格结构折算等效刚度和等效质量作为下部支承结构分析时的条件;也可以将上、下部结构整体分析。
条文说明
4.1.6 空间网格结构与其支承结构之间相互作用的影响往往十分复杂,因此分析时应考虑两者的相互作用而进行协同分析。结构分析时应根据上、下部的影响设计结构体系的传力路线,确定上、下部连接的刚度并选择合适的计算模型。
4.1.7 分析空间网格结构时,应根据结构形式、支座节点的位置、数量和构造情况以及支承结构的刚度,确定合理的边界约束条件。支座节点的边界约束条件,对于网架、双层网壳和立体桁架,应按实际构造采用两向或一向可侧移、无侧移的铰接支座或弹性支座;对于单层网壳,可采用不动铰支座,也可采用刚接支座或弹性支座。
条文说明
4.1.7 空间网格结构的支承条件对结构的计算结果有较大的影响,支座节点在哪些方向有约束或为弹性约束应根据支承结构的刚度和支座节点的连接构造来确定。 网架结构、双层网壳按铰接杆系结构每个节点有三个线位移来确定支承条件,网架结构一般下部为独立柱或框架柱支承,柱的水平侧向刚度较小,并由于网架受力为类似于板的弯曲型,因此对于网架支座的约束可采用两向或一向可侧移铰接支座或弹性支座;单层网壳结构按刚接梁系结构每个节点有三个线位移和三个角位移来确定支承条件。因此,单层网壳支承条件的形式比网架结构和双层网壳的要多。
4.1.8 空间网格结构施工安装阶段与使用阶段支承情况不一致时,应区别不同支承条件分析计算施工安装阶段和使用阶段在相应荷载作用下的结构位移和内力。
条文说明
4.1.8 网格结构在施工安装阶段的支承条件往往与使用阶段不一致,如采用悬挑拼装施工的网壳结构,其支承边界条件与使用状态下网壳的边界条件完全不同。此时应特别注意施工安装阶段全过程位移和内力分析计算,并可作为网壳的初内力和初应变而残留在网壳内。
4.1.9 根据空间网格结构的类型、平面形状、荷载形式及不同设计阶段等条件,可采用有限元法或基于连续化假定的方法进行计算。选用计算方法的适用范围和条件应符合下列规定:
1 网架、双层网壳和立体桁架宜采用空间杆系有限元法进行计算;
2 单层网壳应采用空间梁系有限元法进行计算;
3 在结构方案选择和初步设计时,网架结构、网壳结构也可分别采用拟夹层板法、拟壳法进行计算。
条文说明
4.1.9 网格结构的计算方法较多,列入本规程的只是比较常用的和有效的计算方法。总体上包括两类计算方法,即基于离散化假定的有限元方法(包括空间杆系有限元法和空间梁系有限元法)和基于连续化假定的方法(包括拟夹层板分析法和拟壳分析法)。 空间杆系有限元法即空间桁架位移法,可用来计算各种形式的网架结构、双层网壳结构和立体桁架结构。 空间梁系有限元法即空间刚架位移法,主要用于单层网壳的内力、位移和稳定性计算。 拟夹层板分析法和拟壳分析法物理概念清晰,有时计算也很方便,常与有限元法互为补充,但计算精度和适用性不如有限元法,故本规程建议仅在结构方案选择和初步设计时采用。
4.2 静力计算
4.2 静力计算
4.2.1 按有限元法进行空间网格结构静力计算时可采用下列基本方程:
KU=F (4.2.1)
式中:K——空间网格结构总弹性刚度矩阵;
U——空间网格结构节点位移向量;
F——空间网格结构节点荷载向量。
条文说明
4.2.1 有限单元法是将网格结构的每根杆件作为一个单元,采用矩阵位移法进行计算。网架结构和双层网壳以杆件节点的三个线位移为未知数,单层网壳以节点的三个线位移和三个角位移为未知数。无论是理论分析及模型试验乃至工程实践均表明,这种杆系的有限单元法是迄今为止分析网格结构最为有效、适用范围最为广泛且相对而言精度也是最高的方法。目前这种方法在国内外已被普遍应用于网格结构的设计计算中,因此本规程将其列为分析网格结构的主要方法。 有限单元法可以用来分析不同类型、具有任意平面和几何外形、具有不同的支承方式及不同的边界条件、承受不同类型外荷载的网格结构。有限单元法不仅可用于网壳结构的静力分析,还可用于动力分析、抗震分析以及稳定分析。这种方法适合于在计算机上进行运算,目前我国相关单位已编制了一些网格结构分析与设计的计算机软件可供使用。由于杆系和梁系有限元法在不少书本中已有详尽的论述,本规程仅列出其基本方程。 值得指出,对于空间梁单元,尚有考虑弯曲、剪切、扭转、翘曲和轴向变形耦合影响的、更为精确的单元。每个节点除了通常的三个线位移和三个角位移,还考虑截面翘曲的影响,即增加了表征截面翘曲变形的翘曲角自由度,因此每个节点有七个自由度。目前的大多数分析程序只包含了一般的空间梁单元,可满足大多数实际工程的计算精度要求;对于杆件约束扭转影响十分显著的情况,可考虑采用七个自由度的空间梁单元。
4.2.2 空间网格结构应经过位移、内力计算后进行杆件截面设计,如杆件截面需要调整应重新进行计算,使其满足设计要求,空间网格结构设计后,杆件不宜替换,如必须替换时,应根据截面及刚度等效的原则进行。
条文说明
4.2.2 空间网格结构设计中,由于杆件截面调整而进行的重分析次数一般为3~4次。空间网格结构设计后,如由于备料困难等原因必须进行杆件替换时,应根据截面及刚度等效的原则进行,被替换的杆件应不是结构的主要受力杆件且数量不宜过多(通常不超过全部杆件的5%),否则应重新复核。
4.2.3 分析空间网格结构因温度变化而产生的内力,可将温差引起的杆件固端反力作为等效荷载反向作用在杆件两端节点上,然后按有限元法分析。
条文说明
4.2.3 本条给出了空间网格结构温度内力的计算原则。对于杆件只承受轴向力的网架结构和双层网壳结构,因温差引起的杆件内力可由下式计算: 
空间网格结构的温度应力是指在温度场变化作用下产生的应力,温度场变化范围应取施工安装完毕时的气温与当地常年最高或最低气温之差。一般情况下,可取均匀温度场,即式(1)中的温差△t。但对某些大型复杂结构,在有些情况下(如室内构件与室外构件、迎光面构件与背光面构件等)会形成梯度较大的温度场分布,此时应进行温度场分析,确定合理的温度场分布,相应的,式(1)中的△t应改为△t ij 。
4.2.4 当网架结构符合下列条件之一时,可不考虑由于温度变化而引起的内力:
1 支座节点的构造允许网架侧移,且允许侧移值大于或等于网架结构的温度变形值;
2 网架周边支承、网架验算方向跨度小于40m,且支承结构为独立柱;
3 在单位力作用下,柱顶水平位移大于或等于下式的计算值:

条文说明
4.2.4 对于网架结构,温度应力主要由支承体系阻碍网架变形而产生,其中支承平面的弦杆受影响最大,应作为网架是否考虑温度应力的依据。支承平面弦杆的布置情况,可归纳为正交正放、正交斜放、三向等三类。 其次,在网架的不同区域中,支承平面弦杆的温度应力也不同。计算表明,边缘区域比中间区域大,考虑到边缘区域杆件大部分由构造决定,有较富裕的强度储备,本条将支承平面弦杆的跨中区域最大温度应力小于0.038f(f为钢材强度设计值)作为不必进行温度应力验算的依据,条文中的规定经计算均满足这一要求。
4.2.5 预应力空间网格结构分析时,可根据具体情况将预应力作为初始内力或外力来考虑,然后按有限元法进行分析。对于索应考虑几何非线性的影响,并应按预应力施加程序对预应力施工全过程进行分析。
条文说明
4.2.5 对于预应力空间网格结构,往往采用多次分批施加预应力及加荷的原则(即多阶段设计原则),使结构在使用荷载下达到最佳内力状态。同时,由于施工工艺和施工设备的限制,施工过程中也会出现分级分批张拉预应力的情况。因此预应力网格结构的设计不仅要分析结构在使用阶段的受力特性,而且要考虑结构在施工阶段的受力性能,施工阶段的受力分析甚至可能比使用阶段更重要。因此,对预应力空间网格结构进行考虑施工程序的全过程分析是十分必要的。
4.2.6 斜拉空间网格结构可按有限元法进行分析。斜拉索(或钢棒)应根据具体情况施加预应力,以确保在风荷载和地震作用下斜拉索处于受拉状态,必要时可设置稳定索加强。
条文说明
4.2.6 斜拉索的单元分析可采用有限单元法和二力直杆法(亦称等效弹性模量法)。有限元分析中的索单元主要包括二节点直线杆单元和多节点曲线索单元两类。前者没有考虑索自重垂度的影响,索长度较小时误差较小,通常需将整索划分为若干单元;后者则考虑了索自重垂度影响,可视整索为一个单元。 对斜拉网格结构的整体而言,二力直杆法也是有限元方法。将斜拉索等代为弹性模量随索张力大小而变化的受拉二力直杆单元,其刚度矩阵即归结为常规杆单元的刚度矩阵。等效弹性模量可由下式计算: 
4.2.7 由平面桁架系或角锥体系组成的矩形平面、周边支承网架结构,可简化为正交异性或各向同性的平板按拟夹层板法进行位移、内力计算。
条文说明
4.2.7 网架结构的拟夹层板法计算,是指把网架结构连续化为由上、下表层(即上、下弦杆)和夹心层(即腹杆)组成的正交异性或各向同性的夹层板,采用考虑剪切变形的、具有三个广义位移的平板理论的分析方法。一般情况下,由平面桁架系或角锥体组成的网架结构均可采用这种方法来计算。通过分析比较,拟夹层板法的计算精度在通常情况下能满足工程的要求。 拟夹层板法曾是国内应用较广的方法之一。采用该法计算网架结构时,可直接查用图表,比较简便,容易掌握,不必借助于电子计算机。目前国内已有不少著作和手册介绍此法,并有现成图表可供设计人员使用,故本规程不再给出具体的计算公式和计算图表。
4.2.8 网壳结构采用拟壳法分析时,可根据壳面形式、网格布置和构件截面把网壳等代为当量薄壳结构,在由相应边界条件求得拟壳的位移和内力后,可按几何和平衡条件返回计算网壳杆件的内力。网壳等效刚度可按本规程附录C进行计算。
条文说明
4.2.8 大部分网壳结构可通过连续化的计算模型等代为正交异性,甚至各向同性的薄壳结构,并根据边界条件求解薄壳的微分方程式而得出薄壳的位移和内力,然后可通过内力等效的原则,由拟壳结构的薄膜内力和弯曲内力返回计算网壳杆件的轴力、弯矩和剪力。
4.2.9 组合网架结构可按有限元法进行位移、内力计算。分析时应将组合网架的带肋平板离散成能承受轴力、膜力和弯矩的梁元和板壳元,将腹杆和下弦作为承受轴力的杆元,并应考虑两种不同材料的材性。
4.2.10 组合网架结构也可采用空间杆系有限元法作简化计算。分析时可将组合网架的带肋平板等代为仅能承受轴力的上弦,并与腹杆和下弦构成两种不同材料的等代网架,按空间杆系有限元法进行位移、内力计算。等代上弦截面及带肋平板中内力可按本规程附录D确定。
条文说明
4.2.9、4.2.10 组合网架结构的计算分析目前主要采用有限元法。对于上弦带肋平板有两种计算模型,一是将带肋平板分离为梁元与板壳元;另一是把带肋平板等代为上弦杆,仍采用空间桁架位移法作简化计算。本规程把这两种计算方法均推荐为分析组合网架时采用。 按空间桁架位移法简化计算组合网架的具体步骤、等代上弦杆截面积的确定及反算平板中的薄膜内力均在本规程附录D中作了阐述。该法计算简便,可采用普通网架结构的计算程序,目前国内许多组合网架实际工程的分析计算均采用了该方法,能满足工程计算精度的要求。
4.3 网壳的稳定性计算
4.3 网壳的稳定性计算
4.3.1 单层网壳以及厚度小于跨度1/50的双层网壳均应进行稳定性计算。 ( 自2022年1月1日起废止该条,详见新规 《钢结构通用规范》GB 55006-2021)
条文说明
4.3.1 单层网壳和厚度较小的双层网壳均存在整体失稳(包括局部壳面失稳)的可能性;设计某些单层网壳时,稳定性还可能起控制作用,因而对这些网壳应进行稳定性计算。从大量双曲抛面网壳的全过程分析与研究来看,从实用角度出发,可以不考虑这类网壳的失稳问题,作为一种替代保证,结构刚度应该是设计中的主要考虑因素,而这是在常规计算中已获保证的。
4.3.2 网壳的稳定性可按考虑几何非线性的有限元法(即荷载一位移全过程分析)进行计算,分析中可假定材料为弹性,也可考虑材料的弹塑性。对于大型和形状复杂的网壳结构宜采用考虑材料弹塑性的全过程分析方法。全过程分析的迭代方程可采用下式:


条文说明
4.3.2 以非线性有限元分析为基础的结构荷载—位移全过程分析可以把结构强度、稳定乃至刚度等性能的整个变化历程表示得十分清楚,因而可以从全局的意义上来研究网壳结构的稳定性问题,目前,考虑几何及材料非线性的荷载—位移全过程分析方法已相当成熟,包括对初始几何缺陷、荷载分布方式等因素影响的分析方法也比较完善。因而现在完全有可能要求对实际大型网壳结构进行仅考虑几何非线性的或考虑双重非线性的荷载—位移全过程分析,在此基础上确定其稳定性承载力。考虑双重非线性的全过程分析(即弹塑性全过程分析)可以给出精确意义上的结果,只是需耗费较多计算时间。在可能条件下,尤其对于大型的和形状复杂的网壳结构,应鼓励进行考虑双重非线性的全过程分析。
4.3.3 球面网壳的全过程分析可按满跨均布荷载进行,圆柱面网壳和椭圆抛物面网壳除应考虑满跨均布荷载外,尚应考虑半跨活荷载分布的情况。进行网壳全过程分析时应考虑初始几何缺陷(即初始曲面形状的安装偏差)的影响,初始几何缺陷分布可采用结构的最低阶屈曲模态,其缺陷最大计算值可按网壳跨度的1/300取值。
条文说明
4.3.3 当网壳受恒载和活载作用时,其稳定性承载力以恒载与活载的标准组合来衡量。大量算例分析表明:荷载的不对称分布(实际计算中取活载的半跨分布)对球面网壳的稳定性承载力无不利影响;对四边支承的柱面网壳当其长宽比L/B≤1.2时,活载的半跨分布对网壳稳定性承载力有一定影响;而对椭圆抛物面网壳和两端支承的圆柱面网壳,活载的半跨分布影响则较大,应在计算中考虑。 初始几何缺陷对各类网壳的稳定性承载力均有较大影响,应在计算中考虑。网壳的初始几何缺陷包括节点位置的安装偏差、杆件的初弯曲、杆件对节点的偏心等,后面两项是与杆件计算有关的缺陷。我们在分析网壳稳定性时有一个前提,即在强度设计阶段网壳所有杆件都已经过强度和杆件稳定验算。这样,与杆件有关的缺陷对网壳总体稳定性(包括局部壳面失稳问题)的影响就自然地被限制在一定范围内,而且在相当程度上可以由关于网壳初始几何缺陷(节点位置偏差)的讨论来覆盖。节点安装位置偏差沿壳面的分布是随机的。通过实例进行的研究表明:当初始几何缺陷按最低阶屈曲模态分布时,求得的稳定性承载力是可能的最不利值。这也就是本规程推荐采用的方法。至于缺陷的最大值,按理应采用施工中的容许最大安装偏差;但大量算例表明,当缺陷达到跨度的1/300左右时,其影响往往才充分展现;从偏于安全角度考虑,本条规定了“按网壳跨度的1/300”作为理论计算的取值。
4.3.4 按本规程第4.3.2条和第4.3.3条进行网壳结构全过程分析求得的第一个临界点处的荷载值,可作为网壳的稳定极限承载力。网壳稳定容许承载力(荷载取标准值)应等于网壳稳定极限承载力除以安全系数K。当按弹塑性全过程分析时,安全系数K可取为2.0;当按弹性全过程分析、且为单层球面网壳、柱面网壳和椭圆抛物面网壳时,安全系数K可取为4.2。
条文说明
4.3.4 确定安全系数K时考虑到下列因素:(1)荷载等外部作用和结构抗力的不确定性可能带来的不利影响;(2)复杂结构稳定性分析中可能的不精确性和结构工作条件中的其他不利因素。对于一般条件下的钢结构,第一个因素可用系数1.64来考虑;第二个因素暂设用系数1.2来考虑,则对于按弹塑性全过程分析求得的稳定极限承载力,安全系数K应取为1.64×1.2≈2.0。 对于按弹性全过程分析求得的稳定极限承载力,安全系数K中尚应考虑由于计算中未考虑材料弹塑性而带来的误差;对单层球面网壳、柱面网壳和双曲扁网壳的系统分析表明,塑性折减系数cP(即弹塑性极限荷载与弹性极限荷载之比)从统计意义上可取为0.47,则系数K应取为1.64×1.2/0.47≈4.2。对其他形状更为复杂的网壳无法作系统分析,对这类网壳和一些大型或特大型网壳,宜进行弹塑性全过程分析。
4.3.5 当单层球面网壳跨度小于50m、单层圆柱面网壳拱向跨度小于25m、单层椭圆抛物面网壳跨度小于30m时,或进行网壳稳定性初步计算时,其容许承载力可按本规程附录E进行计算。
条文说明
4.3.5 本条附录给出的稳定性实用计算公式是由大规模参数分析的方法求出的,即结合不同类型的网壳结构,在其基本参数(几何参数、构造参数、荷载参数等)的常规变化范围内,应用非线性有限元分析方法进行大规模的实际尺寸网壳的全过程分析,对所得到的结果进行统计分析和归纳,得出网壳结构稳定性的变化规律,最后用拟合方法提出网壳稳定性的实用计算公式。 总计对2800余例球面、圆柱面和椭圆抛物面网壳进行了全过程分析。所提出的公式形式简单,便于应用。 给出实用计算公式的目的是为了设计人员应用方便;然而,尽管所进行的参数分析规模较大,但仍然难免有某些疏漏之处,简单的公式形式也很难把复杂的实际现象完全概括进来,因而条文中对这些公式的应用范围作了适当限制。
4.4 地震作用下的内力计算
4.4 地震作用下的内力计算
4.4.1 对用作屋盖的网架结构,其抗震验算应符合下列规定:
1 在抗震设防烈度为8度的地区,对于周边支承的中小跨度网架结构应进行竖向抗震验算,对于其他网架结构均应进行竖向和水平抗震验算;
2 在抗震设防烈度为9度的地区,对各种网架结构应进行竖向和水平抗震验算。 ( 自2022年1月1日起废止该条,详见新规 《钢结构通用规范》GB 55006-2021)
4.4.2 对于网壳结构,其抗震验算应符合下列规定:
1 在抗震设防烈度为7度的地区,当网壳结构的矢跨比大于或等于1/5时,应进行水平抗震验算;当矢跨比小于1/5时,应进行竖向和水平抗震验算;
2 在抗震设防烈度为8度或9度的地区,对各种网壳结构应进行竖向和水平抗震验算。 ( 自2022年1月1日起废止该条,详见新规 《钢结构通用规范》GB 55006-2021)
条文说明
4.4.1、4.4.2 本二条给出的抗震验算原则是通过对网架与网壳结构进行大量计算机实例计算与理论分析总结得出的,系针对水平放置的空间网格结构。 网架结构属于平板网格结构体系。由大量网架结构计算机分析结果表明,当支承结构刚度较大时,网架结构将以竖向振动为主。所以在设防烈度为8度的地震区,用于屋盖的网架结构应进行竖向和水平抗震验算,但对于周边支承的中小跨度网架结构,可不进行水平抗震验算,可仅进行竖向抗震验算。在抗震设防烈度为6度或7度的地区,网架结构可不进行抗震验算。 网壳结构属于曲面网格结构体系。与网架结构相比,由于壳面的拱起,使得结构竖向刚度增加,水平刚度有所降低,因而使网壳结构水平振动将与竖向振动属同一数量级,尤其是矢跨比较大的网壳结构,将以水平振动为主。对大量网壳结构计算机分析结果表明,在设防烈度为7度的地震区,当网壳结构矢跨比不小于1/5时,竖向地震作用对网壳结构的影响不大,而水平地震作用的影响不可忽略,因此本条规定在设防烈度为7度的地震区,矢跨比不小于1/5的网壳结构可不进行竖向抗震验算,但必须进行水平抗震验算。在抗震设防烈度为6度的地区,网壳结构可不进行抗震验算。
4.4.3 在单维地震作用下,对空间网格结构进行多遇地震作用下的效应计算时,可采用振型分解反应谱法;对于体型复杂或重要的大跨度结构,应采用时程分析法进行补充计算。
4.4.4 按时程分析法计算空间网格结构地震效应时,其动力平衡方程应为:

4.4.5 采用时程分析法时,应按建筑场地类别和设计地震分组选用不少于两组的实际强震记录和一组人工模拟的加速度时程曲线,其平均地震影响系数曲线应与振型分解反应谱法所采用的地震影响系数曲线在统计意义上相符。加速度曲线峰值应根据与抗震设防烈度相应的多遇地震的加速度时程曲线最大值进行调整,并应选择足够长的地震动持续时间。
条文说明
4.4.5 采用时程分析法时,应考虑地震动强度、地震动谱特征和地震动持续时间等地震动三要素,合理选择与调整地震波。 1 地震动强度 地震动强度包括加速度、速度及位移值。采用时程分析法时,地震动强度是指直接输入地震响应方程的加速度的大小。加速度峰值是加速度曲线幅值中最大值。当震源、震中距、场地、谱特征等因素均相同,而加速度峰值高时,则建筑物遭受的破坏程度大。 为了与设计时的地震烈度相当,对选用的地震记录加速度时程曲线应按适当的比例放大或缩小。根据选用的实际地震波加速度峰值与设防烈度相应的多遇地震时的加速度时程曲线最大值相等的原则,实际地震波的加速度峰值的调整公式为: 
2 地震动谱特征 地震动谱特征包括谱形状、峰值、卓越周期等因素,与震源机制、地震波传播途径、反射、折射、散射和聚焦以及场地特性、局部地质条件等多种因素相关。当所选用的加速度时程曲线幅值的最大值相同,而谱特征不同,则计算出的地震响应往往相差很大。 考虑到地震动的谱特征,在选取实际地震波时,首先应选择与场地类别相同的一组地震波,而后经计算选用其平均地震影响系数曲线与振型分解反应谱法所采用的地震影响系数曲线在统计意义上相符的加速度时程曲线。所谓“在统计意义上相符”指的是,用选择的加速度时程曲线计算单质点体系得出的地震影响系数曲线与振型分解反应谱法所采用的地震影响系数曲线相比,在不同周期值时均相差不大于20%。 3 地震动持续时间 所取地震动持续时间不同,计算出的地震响应亦不同。尤其当结构进入非线性阶段后,由于持续时间的差异,使得能量损耗积累不同,从而影响了地震响应的计算结果。 地震动持续时间有不同定义方法,如绝对持时、相对持时和等效持时,使用最方便的是绝对持时。按绝对持时计算时,输入的地震加速度时程曲线的持续时间内应包含地震记录最强部分,并要求选择足够长的持续时间,一般建议取不少结构基本周期的10倍,且不小于10s。
4.4.6 采用振型分解反应谱法进行单维地震效应分析时,空间网格结构j振型、i节点的水平或竖向地震作用标准值应按下式确定:



4.4.7 按振型分解反应谱法进行在多遇地震作用下单维地震作用效应分析时,网架结构杆件地震作用效应可按下式确定:

4.4.8 当采用振型分解反应谱法进行空间网格结构地震效应分析时,对于网架结构宜至少取前10~15个振型,对于网壳结构宜至少取前25~30个振型,以进行效应组合;对于体型复杂或重要的大跨度空间网格结构需要取更多振型进行效应组合。
条文说明
4.4.8 为设计人员使用简便,根据大量计算机分析,本条给出振型分解反应谱法所需至少考虑的振型数。按《建筑抗震设计规范》GB 50011-2001条文说明,振型个数一般亦可取振型参与质量达到总质量90%所需的振型数。
4.4.9 在抗震分析时,应考虑支承体系对空间网格结构受力的影响。此时宜将空间网格结构与支承体系共同考虑,按整体分析模型进行计算;亦可把支承体系简化为空间网格结构的弹性支座,按弹性支承模型进行计算。
4.4.10 在进行结构地震效应分析时,对于周边落地的空间网格结构,阻尼比值可取0.02;对设有混凝土结构支承体系的空间网格结构,阻尼比值可取0.03。
条文说明
4.4.10 阻尼比取值应根据结构实测与试验结果经统计分析而得来。
1 多高层钢结构阻尼比取值有关结构阻尼比值有多种建议,早期以20世纪60年代纽马克(N.M.Newmark)及20世纪70年代武藤清给出的实测值资料较为系统。日本建筑学会阻尼评定委员会于2003年发布了205栋多高层建筑阻尼比实测结果,其中钢结构137栋,钢—混凝土混合结构43栋,混凝土结构25栋。由大量实测结果分析统计得出阻尼比变化规律及第一阶阻尼比ζ1的简化计算公式,并给出绝大部分钢结构ζ1均小于0.02的结论。 影响阻尼比值的因素甚为复杂,现仍属于正在研究的课题。在没有其他充分科学依据之前,多高层钢结构阻尼比取0.02是可行的。
2 空间网格结构阻尼比取值空间网格结构的阻尼比值最好是由空间网格结构实测和试验统计分析得出,但至今这方面的资料甚少。研究表明,结构类型与材料是影响结构阻尼比值的重要因素,所以在缺少实测资料的情况下,可参考多高层钢结构,对于落地支承的空间网格结构阻尼比可取0.02。 对设有混凝土结构支承体系的空间网格结构,阻尼比值可采用下式计算: 

上述阻尼比值计算公式是考虑到不同材料构件对结构阻尼比的影响,将空间网格结构与混凝土结构支承体系视为整体结构,引用等效结构法的思路,用位能加权平均法推导得出的。 为简化计算,对于设有混凝土结构支承的空间网格结构,当将空间网格结构与混凝土结构支承体系按整体结构分析或采用弹性支座简化模型计算时,本条给出阻尼比可取0.03的建议值。 这是经大量计算机实例计算及收集的实测结果经统计分析得来。
4.4.11 对于体型复杂或较大跨度的空间网格结构,宜进行多维地震作用下的效应分析。进行多维地震效应计算时,可采用多维随机振动分析方法、多维反应谱法或时程分析法。当按多维反应谱法进行空间网格结构三维地震效应分析时,结构各节点最大位移响应与各杆件最大内力响应可按本规程附录F公式进行组合计算。
条文说明
4.4.11 地震时的地面运动是一复杂的多维运动,包括三个平动分量和三个转动分量。对于一般传统结构仅分别进行单维地震作用效应分析即可满足设计要求的精确度,但对于体型复杂或较大跨度的网格结构,宜进行多维地震作用下的效应分析。这是由于空间网格结构为空间结构体系,呈现明显的空间受力和变形特点,如水平和竖向地震对网壳结构的反应都有较大影响。因此,需对网壳结构进行多维地震响应分析。此外,网壳结构频率甚为密集,应考虑各振型之间的相关性。根据大量空间网格结构计算机分析,如单层球面网壳,除少数杆件外,三维地震内力均大于单维地震内力,有些杆件地震内力要大1.5倍~2倍左右,可见对于体型复杂或较大跨度的空间网格结构宜进行多维地震响应分析。 进行多维地震效应计算时,可采用多维随机振动分析方法、多维反应谱法或时程分析法。按《建筑抗震设计规范》GB 50011-2001,当多维地震波输入时,其加速度最大值通常按1(水平1):0.85(水平2):0.65(竖向)的比例调整。 由于空间网格结构自由度甚多,由传统的随机振动功率谱方法推导的CQC表达式计算工作量巨大,很难用于工程计算,因此建议采用多维虚拟激励随机振动分析方法。该法自动包含了所有参振振型间的相关性以及激励之间的相关性,与传统的CQC法完全等价,是一种精确、快速的CQC法,特别适用于分析自由度多、频率密集的网壳结构在多维地震作用下的随机响应。 为了更便于设计人员采用,以多维随机振动分析理论为基础,建立了空间网格结构多维抗震分析的实用反应谱法。附录F给出的即是按多维反应谱法进行空间网格结构三维地震效应分析时,各节点最大位移响应与各杆件最大内力响应的组合公式。其中考虑了《建筑抗震设计规范》GB 50011-2001所提出的当三维地震作用时,其加速度最大值按1(水平1);0.85(水平2):0.65(竖向)的比例。 采用时程分析法进行多维地震效应计算时,计算方法与单维地震效应分析相同,仅地面运动加速度向量中包含了所考虑的几个方向同时发生的地面运动加速度项。
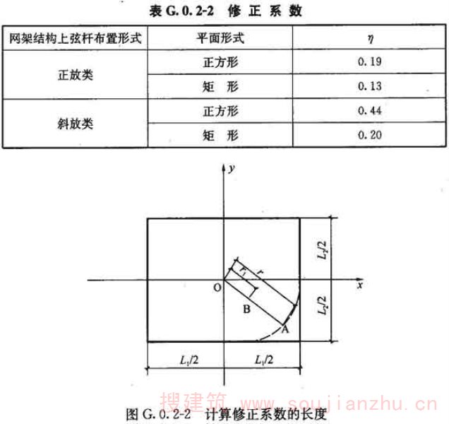
4.4.12 周边支承或多点支承与周边支承相结合的用于屋盖的网架结构,其竖向地震作用效应可按本规程附录G进行简化计算。
条文说明
4.4.12 为简化计算,本条给出周边支承或多点支承与周边支承相结合的用于屋盖的网架结构竖向地震作用效应简化计算方法。 本规程附录G中所列出的简化计算方法是采用反应谱法和时程法,对不同跨度、不同形式的周边支承或多点支承与周边支承相结合的用于屋盖的网架结构进行了竖向地震作用下的大量计算机分析,总结地震内力系数分布规律而提出的。
4.4.13 单层球面网壳结构、单层双曲抛物面网壳结构和正放四角锥双层圆柱面网壳结构水平地震作用效应可按本规程附录H进行简化计算。
条文说明
4.4.13 为了减少7度和8度设防烈度时网壳结构的设计工作量,在大量实例分析的基础上,给出承受均布荷载的几种常用网壳结构杆件地震轴向力系数值,以便于设计人员直接采用。 对于单层球面网壳结构,考虑了各类杆件各自为等截面情况;对于单层双曲抛物面网壳结构,考虑了弦杆和斜杆均为等截面情况,仅抬高端斜拉杆由于受力较大需要另行设计; 对于双层圆柱面网壳结构,考虑纵向弦杆和腹杆分别为等截面情况。由于横向弦杆各单元地震内力系数沿网壳横向1/4跨度附近较大,所以给出的地震内力系数除按矢跨比、上下弦不同外,还按横向弦杆各单元位置划分了两类区域,在本规程表H.0.3中以阴影与空白分别表示。
5 杆件和节点的设计构造
5.1 杆件
5 杆件和节点的设计构造
5.1 杆 件
5.1.1 空间网格结构的杆件可采用普通型钢或薄壁型钢。管材宜采用高频焊管或无缝钢管,当有条件时应采用薄壁管型截面。杆件采用的钢材牌号和质量等级应符合现行国家标准《钢结构设计规范》GB 50017的规定。杆件截面应按现行国家标准《钢结构设计规范》GB 50017根据强度和稳定性的要求计算确定。
条文说明
5.1.1 本条明确规定网格结构杆件的材质应符合现行国家标准《钢结构设计规范》GB 50017的有关规定,严禁采用非结构用钢管。管材强调了采用高频焊管或无缝钢管,主要考虑高频焊管价格比无缝钢管便宜,且高频焊管性能完全满足使用要求。
5.1.2 确定杆件的长细比时,其计算长度l 0 应按表5.1.2采用。

条文说明
5.1.2 空间网格结构杆件的计算长度按结构类型、节点形式与杆件所处的部位分别考虑。 网架结构压杆计算长度的确定主要是根据国外理论研究和有关手册规定以及我国对网架压杆计算长度的试验研究。对螺栓球节点,因杆两端接近铰接,计算长度取几何长度(节点至节点的距离)。对空心球节点网架,由于受该节点上相邻拉杆的约束,其杆件的计算长度可作适当折减,弦杆及支座腹杆取0.9l,腹杆则仍按普通钢结构的规定取0.8l。对采用板节点的,为偏于安全,仍按一般平面桁架的规定。 双层网壳的节点一般可视为铰接。但由于双层网壳中大多数上、下弦杆均受压,它们对腹杆的转动约束要比网架小,因此对焊接空心球节点和板节点的双层网壳的腹杆计算长度作了调整,其计算长度取0.9l,而上、下弦杆和螺栓球节点的双层网壳杆件的计算长度仍取为几何长度。 单层网壳在壳体曲面内、外的屈曲模态不同,因此其杆件在壳体曲面内、外的计算长度不同。 在壳体曲面内,壳体屈曲模态类似于无侧移的平面刚架。由于空间汇交的杆件较少,且相邻环向(纵向)杆件的内力、截面都较小,因此相邻杆件对压杆的约束作用不大,这样其计算长度主要取决于节点对杆件的约束作用。根据我国的试验研究,考虑焊接空心球节点与相贯节点对杆的约束作用时,杆件计算长度可取为0.9l,而毂节点在壳体曲面内对杆件的约束作用很小,杆件的计算长度应取为几何长度。 在壳体曲面外,壳体有整体屈曲和局部凹陷两种屈曲模态,在规定杆件计算长度时,仅考虑了局部凹陷一种屈曲模态。由于网壳环向(纵向)杆件可能受压、受拉或内力为零,因此其横向压杆的支承作用不确定,在考虑压杆计算长度时,可以不计其影响,而仅考虑压杆远端的横向杆件给予的弹性转动约束,经简化计算,并适当考虑节点的约束作用,取其计算长度为1.6l。 对于立体桁架,其上弦压杆与支座腹杆无其他杆件约束,故其计算长度均取1.0l,采用空心球节点与相贯节点时,腹杆计算长度取0.9l。
5.1.3 杆件的长细比不宜超过表5.1.3中规定的数值。

条文说明
5.1.3 空间网格结构杆件的长细比按结构类型,杆件所处位置与受力形式考虑如下: 网架、双层网壳与立体桁架其压杆的长细比仍取用原网架规程取值,即[λ]≤180,多年网架工程实践证明这个压杆的长细比取值是适宜的,是完全可以保证结构安全的。 从网架工程的实践来,很少有拉杆其长细比达到400的,本次修订中将网架、立体桁架与双层网壳的长细比限值调整到与双层网壳一致,统一取[λ]≤300。对于网架、立体桁架与双层网壳的支座附件杆件,由于边界条件复杂,杆件内力有时产生变号,故对其长细比控制从严,[λ]≤250。对于直接承受动力荷载的杆件,从严控制于[λ]≤250。 统计已建成的单层网壳其压杆的计算长细比一般在60~150。考虑到网壳结构主要由受压杆件组成,压杆太柔会造成杆件初弯曲等几何初始缺陷,对网壳的整体稳定形成不利影响;另外杆件的初始弯曲,会引起二阶力的作用,因此,单层网壳杆件受压与压弯时其长细比按照现行国家标准《钢结构设计规范》GB 50017的有关规定取[λ]≤150。
5.1.4 杆件截面的最小尺寸应根据结构的跨度与网格大小按计算确定,普通角钢不宜小于L50×3,钢管不宜小于Φ48×3。对大、中跨度空间网格结构,钢管不宜小于Φ60×3.5。
条文说明
5.1.4 根据多年来空间网格结构的工程实践规定了杆件截面的最小尺寸。但这并不是说,所有空间网格工程都可以采用本条规定的最小截面尺寸,这里明确指出,杆件最小截面尺寸必须在实际工程中根据计算分析经杆件截面验算后确定。
5.1.5 空间网格结构杆件分布应保证刚度的连续性,受力方向相邻的弦杆其杆件截面面积之比不宜超过1.8倍,多点支承的网架结构其反弯点处的上、下弦杆宜按构造要求加大截面。
条文说明
5.1.5 空间网格结构杆件当其内力分布变化较大时,如杆件按满应力设计,将会造成沿受力方向相邻杆件规格过于悬殊,而造成杆件截面刚度的突变,故从构造要求考虑,其受力方向相连续的杆件截面面积之比不宜超过1.8倍,对于多点支承网架,虽然其反弯点处杆件内力很小,也应考虑杆件刚度连续原则,对反弯点处的上下弦杆宜按构造要求加大截面。
5.1.6 对于低应力、小规格的受拉杆件其长细比宜按受压杆件控制。
条文说明
5.1.6 由于大量的空间网格结构实际工程中,小规格的低应力拉杆经常会出现弯曲变形,其主要原因是此类杆件受制作、安装及活荷载分布影响时,小拉力杆转化为压杆而导致杆件弯曲,故对于低应力的小规格拉杆宜按压杆来控制长细比。
5.1.7 在杆件与节点构造设计时,应考虑便于检查、清刷与油漆,避免易于积留湿气或灰尘的死角与凹槽,钢管端部应进行封闭。
条文说明
5.1.7 本条规定提醒设计人员注意细部构造设计,避免给施工和维护造成困难。
5.2 焊接空心球节点
5.2 焊接空心球节点
5.2.1 由两个半球焊接而成的空心球,可根据受力大小分别采用不加肋空心球(图5.2.1-1)和加肋空心球(图5.2.1-2)。空心球的钢材宜采用现行国家标准《碳素结构钢》GB/T 700规定的Q235B钢或《低合金高强度结构钢》GB/T 1591规定的Q345B、Q345C钢。产品质量应符合现行行业标准《钢网架焊接空心球节点》JG/T 11的规定。


条文说明
5.2.1 目前针对焊接空心球的有关试验和理论分析基本集中在焊接空心球和圆钢管的连接。因此本条明确焊接空心球适用于连接圆钢管。如需应用焊接空心球连接其他类型截面的钢管,应进行专门的研究。
5.2.2 当空心球直径为120mm~900mm时,其受压和受拉承载力设计值N R (N)可按下式计算:

条文说明
5.2.2 焊接空心球在我国已广泛用作网架结构的节点,近年来在单层网壳结构中也得到了应用,取得了一定的经验。 由于网架和网壳结构中空心球为多向受力,计算与试验均很复杂,为简化,以往设计中均以单向受力(受压或受拉)情况下空心球的承载能力来决定空心球的允许设计荷载。而单向受力空心球的承载力,原《网架结构设计与施工规程》JGJ 7-91中的公式是以大量的试验数据(其中绝大多数为单向受压且球直径为500mm以下)用数理统计方法得出的经验公式。随着工程应用的发展,出现了直径大于500mm的空心球,同时随着计算技术的进步,已有条件对空心球节点进行数值计算分析,原《网壳结构技术规程》JGJ 61-2003编制时即采用数值计算和已有试验结果一起参与数理统计,进行回归分析,数值分析结果表明,在满足空心球的有关构造要求后,单向拉、压时空心球均为强度破坏。考虑设计使用方便,将空心球节点承载力设计值公式统一为一种形式。数值计算分析考虑了节点破坏时钢管与球体连接处已进入塑性状态,产生较大的塑性变形,故采用了以弹塑性理论为基础的非线性有限元法。本次规程编制时仍采用拉、压承载力设计值统一公式形式,根据空心球制作实际情况和钢板供货大量出现负公差的情况,对空心球壁厚的允许减薄量进行了放宽,同时放宽了对较大直径空心球直径允许偏差和圆度允许偏差的限制,以及对口错边量的限制。据此,本次修编中又作了上述限制放宽后的计算分析,并与原规程未放宽时的计算结果作了比较,在此基础上对《网壳结构技术规程》JGJ 61-2003公式中的相关系数作了调整。 因目前大于500mm直径的焊接空心球制作质量离散性较大,试验数据离散性较大,同时试验数据也较少,因此对于直径大于500mm的焊接空心球,对其承载力设计值考虑0.9的折减系数,以保证足够的安全度。 经本次修订调整后的公式,基本覆盖了数值分析和试验结果,同时与其他经验公式比较也均能覆盖。由于受拉空心球的试验较少,大直径空心球受拉试验更少,当有可靠试验依据时,大直径受拉空心球强度设计值可适当提高。
5.2.3 对于单层网壳结构,空心球承受压弯或拉弯的承载力设计值N m 可按下式计算:

条文说明
5.2.3 单层网壳的杆端除承受轴向力外,尚有弯矩、扭矩及剪力作用。在单层球面及柱面网壳中,由于弯矩作用在杆与球接触面产生的附加正应力在不同部分出入较大,一般可增加20%~50%左右。对轴力和弯矩共同作用下的节点承载力,《网壳结构技术规程》JGJ 61-2003根据经验给出了考虑空心球承受压弯或拉弯作用的影响系数ηm=0.8。本次修订时,根据试验结果、有限元分析和简化理论分析,得到了ηm与偏心系数c相应的的计
为了便于设计人员使用,本规程中将上述公式以图形形式表示,设计人员只要根据偏心系数c,即可按图查到影响系数ηm。
5.2.4 对加肋空心球,当仅承受轴力或轴力与弯矩共同作用但以轴力为主(η m ≥0.8)且轴力方向和加肋方向一致时,其承载力可乘以加肋空心球承载力提高系数η d ,受压球取η d =1.4,受拉球取η d =1.1。
条文说明
5.2.4
《网壳结构技术规程》JGJ 61-2003采用了承载力提高系数η d 考虑空心球设加劲肋的作用,受压球取η d =1.4,受拉球取η d =1.1。考虑到承受弯矩为主的空心球目前还缺少工程实践,加劲肋对弯矩作用下节点承载力的影响尚无足够的试验结果,实际工程中也难以保证加劲肋位于弯矩作用平面内,因此在弯矩较大的情况下,不考虑加劲肋的作用,以确保安全。对以轴力为主而弯矩较小的情况(η m ≥0.8),仍可考虑加劲肋承载力提高系数。
5.2.5 焊接空心球的设计及钢管杆件与空心球的连接应符合下列构造要求:
1 网架和双层网壳空心球的外径与壁厚之比宜取25~45;单层网壳空心球的外径与壁厚之比宜取20~35;空心球外径与主钢管外径之比宜取2.4~3.0;空心球壁厚与主钢管的壁厚之比宜取1.5~2.0;空心球壁厚不宜小于4mm。
2 不加肋空心球和加肋空心球的成型对接焊接,应分别满足图5.2.1-1和图5.2.1-2的要求。加肋空心球的肋板可用平台或凸台,采用凸台时,其高度不得大于1mm。
3 钢管杆件与空心球连接,钢管应开坡口,在钢管与空心球之间应留有一定缝隙并予以焊透,以实现焊缝与钢管等强,否则应按角焊缝计算。钢管端头可加套管与空心球焊接(图5.2.5)。套管壁厚不应小于3mm,长度可为30mm~50mm。

4 角焊缝的焊脚尺寸h f 应符合下列规定:

条文说明
5.2.5 本条中所提出的一些构造要求是为了避免空心球在受压时会由于失稳而破坏。为了使钢管杆件与空心球连接焊缝做到与钢管等强,规定钢管应开坡口(从工艺要求考虑钢管壁厚大于6mm的必须开坡口),焊缝要焊透。根据大量工程实践的经验,钢管端部加套管是保证焊缝质量、方便拼装的好办法。当采用的焊接工艺可以保证焊接质量时,也可以不加套管。此外本条对管、球坡口焊缝尺寸与角焊缝高度也作了具体规定。
5.2.6 在确定空心球外径时,球面上相邻杆件之间的净距a不宜小于10mm(图5.2.6),空心球直径可按下式估算:

5.2.7 当空心球直径过大、且连接杆件又较多时,为了减少空心球节点直径,允许部分腹杆与腹杆或腹杆与弦杆相汇交,但应符合下列构造要求;
1 所有汇交杆件的轴线必须通过球中心线;
2 汇交两杆中,截面积大的杆件必须全截面焊在球上(当两杆截面积相等时,取受拉杆),另一杆坡口焊在相汇交杆上,但应保证有3/4截面焊在球上,并应按图5.2.7-1设置加劲板;
3 受力大的杆件,可按图5.2.7-2增设支托板。

5.2.8 当空心球外径大于300mm,且杆件内力较大需要提高承载能力时,可在球内加肋;当空心球外径大于或等于500mm,应在球内加肋。肋板必须设在轴力最大杆件的轴线平面内,且其厚度不应小于球壁的厚度。
条文说明
5.2.8 加肋空心球的肋板应设置在空间网格结构最大杆件与主要受力杆件组成的轴线平面内。对于受力较大的特殊节点,应根据各主要杆件在空心球节点的连接情况,验算肋板平面外空心球节点的承载能力。
5.3 螺栓球节点
5.3 螺栓球节点
5.3.1 螺栓球节点(图5.3.1)应由钢球、高强度螺栓、套筒、紧固螺钉、锥头或封板等零件组成,可用于连接网架和双层网壳等空间网格结构的圆钢管杆件。
条文说明
5.3.1 利用高强度螺栓将圆钢管与螺栓球连接而成的螺栓球节点,在构造上比较接近于铰接计算模型,因此适用于双层以及两层以上的空间网格结构中圆钢管杆件的节点连接。
5.3.2 用于制造螺栓球节点的钢球、高强度螺栓、套筒、紧固螺钉、封板、锥头的材料可按表5.3.2的规定选用,并应符合相应标准技术条件的要求。产品质量应符合现行行业标准《钢网架螺栓球节点》JG/T 10的规定。


条文说明
5.3.2 螺栓球节点的材料在选用时考虑以下因素: 螺栓球节点上沿各汇交杆件的轴向端部设有相应螺孔,当分别拧入杆件中的高强度螺栓后即形成网架整体。钢球的硬度可略低于螺栓的硬度,材料强度也较螺栓低,因而球体原坯材料选用45号钢,且不进行热处理,可以满足设计要求,并便于加工制作。球体原坯宜采用锻造成型。 锥头或封板是圆钢管杆件通过高强度螺栓与钢球连接的过渡零件,它与钢管焊接成一体,因此其钢号宜与钢管一致,以方便施焊。 套筒主要传递压力,因此对于与较小直径高强度螺栓(≤M33)相应的套筒,可选取Q235钢。对于与较大直径高强度螺栓(≥M36)相应的套筒,为避免由于套筒承压面积的增大而加大钢球直径,宜选用Q345钢或45号钢。 高强度螺栓的钢材应保证其抗拉强度、屈服强度与淬透性能满足设计技术条件的要求。结合目前国内钢材的供应情况和实际使用效果,推荐采用40Cr钢、35CrMo钢,同时考虑到多年使用和厂家习惯用材,对于M12~M24的高强度螺栓还可采用20MnTiB钢,M27~M36的高强度螺栓还可采用35VB钢。 紧固螺钉也宜选用高强度钢材,以免拧紧高强度螺栓时被剪断。
5.3.3 钢球直径应保证相邻螺栓在球体内不相碰并应满足套筒接触面的要求(图5.3.3),可分别按下列公式核算,并按计算结果中的较大者选用。

5.3.4 高强度螺栓的性能等级应按规格分别选用。对于M12~M36的高强度螺栓,其强度等级应按10.9级选用。对于M39~M64的高强度螺栓,其强度等级应按9.8级选用。螺栓的形式与尺寸应符合现行国家标准《钢网架螺栓球节点用高强度螺栓》GB/T 16939的要求。选用高强度螺栓的直径应由杆件内力确定,高强度螺栓的受拉承载力设计值 
应按下式计算:


条文说明
5.3.4 现行国家标准《钢网架螺栓球节点用高强度螺栓》GB/T 16939将高强度螺栓的性能等级按照其直径大小分为10.9级与9.8级两个等级,这是根据我国高强度螺栓生产的实际情况而确定的。 高强度螺栓在制作过程中要经过热处理,使成调质钢。热处理的方式是先淬火,再高温回火。淬火可以提高钢材强度,但降低了它的韧性,再回火可恢复钢的韧性。对于采用规程推荐材料的高强度螺栓,影响其能否淬透的主要因素是螺栓直径的大小。 当螺栓直径较小(M12~M36)时,其截面芯部能淬透,因此在此直径范围内的高强度螺栓性能等级定为10.9级。对大直径高强度螺栓(M39~M64×4),由于芯部不能淬透,从稳妥、可靠、安全出发将其性能等级定为9.8级。 本规程采用高强度螺栓经热处理后的抗拉强度设计值为430N/mm2,为使9.8级的高强度螺栓与其具有相同的抗力分项系数,其抗拉强度设计值相应定为385N/mm2。由于本规程中已考虑了螺栓直径对性能等级的影响,在计算高强度螺栓抗拉设计承载力时,不必再乘以螺栓直径对承载力的影响系数。 高强度螺栓的最高性能等级采用10.9级,即经过热处理后的钢材极限抗拉强度fu达1040N/mm2~1240N/mm2,规定不低于1000N/mm2,屈服强度与抗拉强度之比为0.9,以防止高强度螺栓发生延迟断裂。所谓延迟断裂是指钢材在一定的使用环境下,虽然使用应力远低于屈服强度,但经过一段时间后,外表可能尚未发现明显塑性变形,钢材却发生了突然脆断现象。导致延迟断裂的重要因素是应力腐蚀,而应力腐蚀则随高强度螺栓抗拉强度的提高而增加。因此性能等级为10.9级与9.8级的高强度螺栓,其抗拉强度的下限值分别取1000N/mm2与900N/mm2,可使螺栓保持一定的断裂韧度。
5.3.5 受压杆件的连接螺栓直径,可按其内力设计值绝对值求得螺栓直径计算值后,按表5.3.4的螺栓直径系列减少1~3个级差。
条文说明
5.3.5 根据螺栓球节点连接受力特点可知,杆件的轴向压力主要是通过套筒端面承压来传递的,螺栓主要起连接作用。因此对于受压杆件的连接螺栓可不作验算。但从构造上考虑,连接螺栓直径也不宜太小,设计时可按该杆件内力绝对值求得螺栓直径后适当减小,建议减小幅度不大于表5.3.4中螺栓直径系列的3个级差。减少螺栓直径后的套筒应根据传递的压力值验算其承压面积,以满足实际受力要求,此时套筒可能有别于一般套筒,施工安装时应予以注意。
5.3.6 套筒(即六角形无纹螺母)外形尺寸应符合扳手开口系列,端部要求平整,内孔径可比螺栓直径大1mm。
套筒可按现行国家标准《钢网架螺栓球节点用高强度螺栓》GB/T 16939的规定与高强度螺栓配套采用,对于受压杆件的套筒应根据其传递的最大压力值验算其抗压承载力和端部有效截面的局部承压力。
对于开设滑槽的套筒应验算套筒端部到滑槽端部的距离,应使该处有效截面的抗剪力不低于紧固螺钉的抗剪力,且不小于1.5倍滑槽宽度。


5.3.7 杆件端部应采用锥头(图5.3.7a)或封板连接(图5.3.7b),其连接焊缝的承载力应不低于连接钢管,焊缝底部宽度b可根据连接钢管壁厚取2mm~5mm。锥头任何截面的承载力应不低于连接钢管,封板厚度应按实际受力大小计算确定,封板及锥头底板厚度不应小于表5.3.7中数值。锥头底板外径宜较套筒外接圆直径大1mm~2mm,锥头底板内平台直径宜比螺栓头直径大2mm。锥头倾角应小于40°。

条文说明
5.3.7 钢管端部的锥头或封板以及它们与钢管间的连接焊缝均为杆件的重要组成部分,应确保锥头或封板以及连接焊缝与钢管等强,一般封板用于连接直径小于76mm的钢管,锥头用于连接直径大于或等于76mm的钢管。 封板与锥头的计算可考虑塑性的影响,其底板厚度都不应太薄,否则在较小的荷载作用下即可能使塑性区在底板处贯通,从而降低承载力。 锥头底板厚度和锥壁厚度变化应与内力变化协调,锥壁与锥头底板及钢管交接处应和缓变化,以减少应力集中。 本规程中的表5.3.7摘自《钢网架螺栓球节点用高强度螺栓》GB/T 16939-1997附录A表3。
5.3.8 紧固螺钉宜采用高强度钢材,其直径可取螺栓直径的0.16~0.18倍,且不宜小于3mm。紧固螺钉规格可采用M5~M10。
5.4 嵌入式毂节点
5.4 嵌入式毂节点
5.4.1 嵌入式毂节点(图5.4.1)可用于跨度不大于60m的单层球面网壳及跨度不大于30m的单层圆柱面网壳。

条文说明
5.4.1 嵌入式毂节点是20世纪80年代我国自行开发研制的装配式节点体系。对嵌入式毂节点的足尺模型及采用此节点装配成的单层球面网壳的试验结果证明,结构本身具有足够的强度、刚度和安全保证。 20多年来,我国用嵌入式毂节点已建成近100个单层球面网壳和圆柱面网壳,面积达20余万平方米。曾应用于体育馆、展览馆、娱乐中心、食堂等建筑的屋盖。并在40m~60m的煤泥浓缩池、贮煤库和20000m3以上的储油罐中采用。这些已建成的工程经多年的应用实践证明了这种节点的可靠性。
5.4.2 嵌入式毂节点的毂体、杆端嵌人件、盖板、中心螺栓的材料可按表5.4.2的规定选用,并应符合相应材料标准的技术条件。产品质童应符合现行行业标准《单层网壳嵌人式毂节点》JG/T 136的规定。

条文说明
5.4.2 杆端嵌入件的形式比较复杂,嵌入榫的倾角也各不相同,采用机械加工工艺难于实现,一般铸钢件又不能满足精度要求,故选择精密铸造工艺生产嵌入件。
5.4.3 毂体的嵌入槽以及与其配合的嵌入榫应做成小圆往状(图5.4.3、图5.4.6a)。杆端嵌入件倾角 
(即嵌入榫的中线和嵌入件轴线的垂线之间的夹角)和柱面网壳斜杆两端嵌嵌入榫不共面的扭角a可按本规程附录J进行计算。
5.4.4 嵌入件几何尺寸(图5.4.3)应按下列计算方法及构造要求设计:

5.4.5 杆件与杆端嵌入件应采用焊接连接,可参照螺栓球节点锥头与钢管的连接焊缝。焊缝强度应与所连接的钢管等强。
5.4.6 毂体各嵌入槽轴线间夹角θ(即汇交于该节点各杆件轴线间的夹角在通过该节点中心切平面上的投影)及毂体其他主要尺寸(图5.4.6)可按本规程附录J进行计算。

条文说明
5.4.6 毂体是嵌入式毂节点的主体部件,毛坯可用热轧大直径棒料,经机械加工而成。为保证汇于毂体的杆件可靠地连接在一起,毂体应有足够的刚度和强度,嵌入槽的尺寸精度应保证各嵌入件能顺利嵌入并良好吻合。毂体直径是根据以下原则确定的:
1 槽孔开口处的抗剪强度大于杆件截面的抗拉强度;
2 保证两槽孔间有足够的强度;
3 相邻两杆件不能相碰。
5.4.7 中心螺栓直径宜采用16mm~20mm,盖板厚度不宜小于4mm。
5.5 铸钢节点
5.5 铸钢节点
5.5.1 空间网格结构中杆件汇交密集、受力复杂且可靠性要求高的关键部位节点可采用铸钢节点。铸钢节点的设计和制作应符合国家现行有关标准的规定。
条文说明
5.5.1 铸钢节点由于自重大、造价高,所以在实际工程中主要适用于有特殊要求的关键部位。
5.5.2 焊接结构用铸钢节点的材料应符合现行国家标准《焊接结构用碳素钢铸件》GB 7659的规定,必要时可参照国际标准或其他国家的相关标准执行;非焊接结构用铸钢节点的材料应符合现行国家标准《一般工程用铸造碳钢件》GB/T11352的规定。
5.5.3 铸钢节点的材料应具有屈服强度、抗拉强度、伸长率、截面收缩率、冲击韧性等力学性能和碳、硅、锰、硫、磷等化学成分含量的合格保证,对焊接结构用铸钢节点的材料还应具有碳当量的合格保证。
条文说明
5.5.2、5.5.3 铸钢件的材质必须符合化学成分及力学性能的要求,同时应具有良好的焊接性能,以保证与被连接件的焊接质量。当节点设计需要更高等级的铸钢材料时,可参照国际标准或其他国家的相关标准执行,如德国标准或日本标准。
5.5.4 铸钢节点设计时应根据铸钢件的轮廓尺寸选择合理的壁厚,铸件壁间应设计铸造圆角。制造时应严格控制铸造工艺、铸模精度及热处理工艺。
5.5.5 铸钢节点设计时应采用有限元法进行实际荷载工况下的计算分析,其极限承载力可根据弹塑性有限元分析确定。当铸钢节点承受多种荷载工况且不能明显判断其控制工况时,应分别进行计算以确定其最小极限承载力。极限承载力数值不宜小于最大内力设计值的3.0倍。
5.5.6 铸钢节点可根据实际情况进行检验性试验或破坏性试验。检验性试验时试验荷载不应小于最大内力设计值的1.3倍;破坏性试验时试验荷载不应小于最大内力设计值的2.0倍。
条文说明
5.5.5、5.5.6 条件具备时铸钢件均宜进行足尺试验或缩尺试验,试验要求由设计单位提出。铸钢节点试验必须辅以有限元分析和对比,以便确定节点内部的应力分布。考虑到铸钢材料的离散性、设计经验的不足及弹塑性有限元分析的不定性,其安全系数比其他节点略有提高。
5.6 销轴式节点
5.6 销轴式节点
5.6.1 销轴式节点(图5.6.1)适用于约束线位移、放松角位移的转动铰节点。

5.6.2 销轴式节点应保证销轴的抗弯强度和抗剪强度、销板的抗剪强度和抗拉强度满足设计要求,同时应保证在使用过程中杆件与销板的转动方向一致。
5.6.3 销轴式节点的销板孔径宜比销轴的直径大1mm~2mm,各销板之间宜预留1mm~5mm间隙。
条文说明
5.6.3 销轴式节点一般为外露节点,同时为保证安装精度,销轴式节点的销轴与销板均应进行精确加工。
5.7 组合结构的节点
5.7 组合结构的节点
5.7.1 组合网架与组合网壳结构的上弦节点构造应符合下列规定:
1 应保证钢筋混凝土带肋平板与组合网架、组合网壳的腹杆、下弦杆能共同工作;
2 腹杆的轴线与作为上弦的带肋板有效截面的中轴线应在节点处交于一点;
3 支承钢筋混凝土带肋板的节点板应能有效地传递水平剪力。
5.7.2 钢筋混凝土带肋板与腹杆连接的节点构造可采用下列三种形式:
1 焊接十字板节点(图5.7.2-1),可用于杆件为角钢的组合网架与组合网壳;
2 焊接球缺节点(图5.7.2-2),可用于杆件为圆钢管、节点为焊接空心球的组合网架与组合网壳;
3 螺栓环节点(图5.7.2-3),可用于杆件为圆钢管、节点为螺栓球的组合网架与组合网壳。

条文说明
5.7.1、5.7.2 组合网架与组合网壳上弦节点的连接构造合理性直接关系到组合网架和组合网壳结构能否协同工作。根据工程实践经验和试验研究成果,本条中给出的组合网架和组合网壳结构上弦节点构造图经合理设计可保证这两种不同材料的构件间的共同工作,可实现上弦节点在上弦平面内与各杆件间连接的要求。 图5.7.2-1中所示节点构造主要用于角钢组合网架,板肋底部预埋钢板应与十字节点板的盖板焊接牢固以传递内力,必要时盖板上可焊接U形短钢筋(在板缝中后浇筑细石混凝土)或为盖板加抗剪锚筋,缝中宜配置通长钢筋,以从构造上加强整体性。当组合网架用于楼层时,宜在预制混凝土板上配筋后浇筑细石混凝土面层。在已建成使用的新乡百货大楼扩建工程以及长沙纺织大厦工程中都采用了类似的经验。 当腹杆为圆钢管、节点为焊接空心球时,可将图5.7.2-1所示十字节点板改用冲压成型的球缺(一般不足半球)与钢盖板焊接,预制钢筋混凝土上弦板可直接搁置在球缺节点的支承盖板上,并将上弦板肋上的预埋件与盖板焊接牢固。灌缝后将上弦板四角顶部的埋板间连以另一盖板使之成为整体铰支座(图5.7.2-2)。对于采用螺栓球节点的组合网架,上弦节点与腹杆间的连接件亦可将图5.7.2-1所示十字节点板改用相应的螺栓环等代替(图5.7.2-3)。这些构造方案在国内组合网架工程中均有所采用。
5.7.3 组合网架与组合网壳结构节点的构造应符合下列规定:
1 钢筋混凝土带肋板的板肋底部预埋钢板应与十字节点板的盖板(或球缺与螺栓环上的圆形钢板)焊接,必要时可在盖板(或圆形钢板)上焊接U形短钢筋,并在板缝中浇灌细石混凝土,构成水平盖板的抗剪键;
2 后浇板缝中宜配置通长钢筋;
3 当节点承受负弯矩时应设置上盖板,并应将其与板肋顶部预埋钢板焊接;
4 当组合网架用于楼层时,板面宜采用配筋后浇的细石混凝土面层;

5 组合网架与组合阿壳未形成整体时,不得在钢筋混凝土上弦板上施加不均匀集中荷载。
条文说明
5.7.3 组合网格结构施工支架的搭设应符合施工负荷的要求,在节点未形成整体前严禁在钢筋混凝土面板上施加过量不均匀荷载,防止施工支架超载破坏而危及结构安全。
5.8 预应力索节点
5.8 预应力索节点
5.8.1 预应力索可采用钢绞线拉索、扭绞型平行钢丝拉索或钢拉杆,相应的拉索形式与端部节点锚固可采用下列方式:
1 钢绞线拉索,索体应由带有防护涂层的钢绞线制成,外加防护套管。固定端可采用挤压锚,张拉端可采用夹片锚,锚板应外带螺母用以微调整索索力(图5.8.1-1)。

2 扭绞型平行钢丝拉索,索体应为平行钢丝束扭绞成型,外加防护层。钢索直径较小时可采用压接方式锚固,钢索直径大于30mm时宜采用铸锚方式锚固。锚固节点可外带螺母或采用耳板销轴节点(图5.8.1-2)。

3 钢拉杆,拉杆应为带有防护涂层的优质碳素结构钢、低合金高强度钢、合金结构钢或不锈钢,两端锚固方式应为耳板销轴节点,并宜配有可调节索长的调节套筒(图5.8.1-3)。

条文说明
5.8.1 设计中采用哪种预应力索应根据具体结构与施工条件来确定。钢绞线拉索施工简便且成本低,但预应力锚头尺寸较大并需加防护外套,防腐要求高;扭绞型平行钢丝拉索其制索与锚头的加工都必须在工厂完成,质量可靠,但索的长度控制要求严且施工技术要求高;钢棒拉杆是近年开始应用的一种新形式,端部用螺纹连接质量可靠,防护处理容易,当拉杆较长时要10m左右设一个接头。除了小吨位的拉索外,对于大吨位的拉索应有可靠的索长微调系统以确保索力的正确。
5.8.2 预应力体外索在索的转折处应设置鞍形垫板,以保证索的平滑转折(图5.8.2)。
条文说明
5.8.2 体外索转折处设鞍形垫板,其作用是保证索在转折处的弯曲半径以免应力集中。
5.8.3 张弦立体拱架撑杆下端与索相连的节点宜采用两半球铸钢索夹形式,索夹的连接螺栓应受力可靠,便于在拉索预应力各阶段拧紧索夹。张弦立体拱架的拉索宜采用两端带有铸锚的扭绞型平行钢丝索,拱架端部宜采用铸钢件作为索的锚固节点(图5.8.3)。

条文说明
5.8.3 张弦桁架撑杆下端与索连接节点要求设置随时可以上紧的索夹是为了防止预应力张拉时索夹的可能滑动。桁架端部预应力索锚固处因节点内力大且应力复杂,故宜用铸钢节点。
5.9 支座节点
5.9 支座节点
5.9.1 空间网格结构的支座节点必须具有足够的强度和刚度,在荷载作用下不应先于杆件和其他节点而破坏,也不得产生不可忽略的变形。支座节点构造形式应传力可靠、连接简单,并应符合计算假定。
条文说明
5.9.1 空间网格结构支座节点的构造应与结构分析所取的边界条件相符,否则将使结构的实际内力、变形与计算内力、变形出现较大差异,并可能由此而危及空间网格结构的整体安全。一个合理的支座节点必须是受力明确、传力简捷、安全可靠。同时还应做到构造简单合理、制作拼装方便,并具有较好的经济性。
5.9.2 空间网格结构的支座节点应根据其主要受力特点,分别选用压力支座节点、拉力支座节点、可滑移与转动的弹性支座节点以及兼受轴力、弯矩与剪力的刚性支座节点。
条文说明
5.9.2 根据空间网格结构支座节点的主要受力特点可分为压力支座节点、拉力支座节点、可滑移、转动的弹性支座节点以及兼受轴力、弯矩与剪力的刚性支座节点。
5.9.3 常用压力支座节点可按下列构造形式选用:
1 平板压力支座节点(图5.9.3-1),可用于中、小跨度的空间网格结构;

2 单面弧形压力支座节点(图5.9.3-2),可用于要求沿单方向转动的大、中跨度空间网格结构,支座反力较大时可采用图5.9.3-2b所示支座;

3 双面弧形压力支座节点(图5.9.3-3),可用于温度应力变化较大且下部支承结构刚度较大的大跨度空间网格结构;

4 球铰压力支座节点(图5.9.3-4),可用于有抗展要求、多点支承的大跨度空间网格结构。

条文说明
5.9.3 平板压力支座节点构造简单、加工方便,但支座底板下应力分布不均匀,与计算假定相差较大。一般仅适用于较小跨度的网架支座。 单面弧形压力支座节点及双面弧形压力支座节点,支座节点可沿弧面转动。它们可分别应用于要求支座节点沿单方向转动的中小跨度网架结构,或为适应温度变化而需支座节点转动并有一定侧移,且下部支承结构具有较大刚度的大跨度网架结构,双面弧形是在支座底板与支承面顶板上焊出带椭圆孔的梯形钢板然后以螺栓将它们连为一体。这种支座节点构造与不动圆柱铰支承的约束条件比较接近,但它只能沿一个方向转动,而且不利于抗震。虽然这种节点构造较复杂但鉴于当前铸造工艺的进步,这类节点制作尚属方便,具有一定应用空间。 球铰压力支座节点是由一个置于支承和面上的凸形半实心球与一个连于节点支承底板的凹形半球相嵌合,并以锚栓相连而成,锚栓螺母下设弹簧以适应节点转动,这种构造可使支座节点绕两个水平轴自由转动而不产生线位移。它既能较好地承受水平力又能自由转动,比较符合不动球铰支承的约束条件且有利于抗震。但其构造较复杂,一般用于多点支承的大跨度空间网格结构。 可滑动铰支座节点(图5.9.5)、板式橡胶支座节点(图5.9.6)可按有侧移铰支座计算。常用压力支座节点可按相对于节点球体中心的铰接支座计算,但应考虑下部结构的侧向刚度。
5.9.4 常用拉力支座节点可按下列构造形式选用:
1 平板拉力支座节点(同图5.9.3-1),可用于较小跨度的空间网格结构;
2 单面弧形拉力支座节点(图5.9.4-1),可用于要求沿单方向转动的中、小跨度空间网格结构;

3 球铰拉力支座节点(图5.9.4-2),可用于多点支承的大跨度空间网格结构。

条文说明
5.9.4 对于某些矩形平面周边支承的网架,如两向正交斜放网架,在竖向荷载作用下网架角隅支座上常出现拉力,因此应根据传递支座拉力的要求来设计这种支座节点。常用拉力支座节点主要有平板拉力支座节点、单面弧形拉力支座节点以及球铰拉力支座。它们共同的特点都是利用连接支座节点与下部支承结构的锚栓来传递拉力,此时锚栓应有足够的锚固深度。且锚栓应设置双螺母,并应将锚栓上的垫板焊于相应的支座底板上。 当支座拉力较小时,为简便起见,可采用与平板压力支座节点相同的构造。但此时锚栓承受拉力,因此平板拉力支座节点仅适用于跨度较小的网架。 当支座拉力较大,且对支座节点有转动要求时,可在单面弧形压力支座节点的基础上增设锚栓承力架,当锚栓承受较大拉力时,藉以减轻支座底板的负担。可用于大、中跨度的网架。
5.9.5 可滑动铰支座节点(图5.9.5),可用于中、小跨度的空间网格结构。

5.9.6 橡胶板式支座节点(图5.9.6),可用于支座反力较大、有抗震要求、温度影响、水平位移较大与有转动要求的大、中跨度空间网格结构,可按本规程附录K进行设计。

条文说明
5.9.6 板式橡胶支座是在支座底板与支承面顶板或过渡钢板间加设橡胶垫板而实现的一种支座节点。由于橡胶垫板具有良好的弹性和较大的剪切变位能力,因而支座既可微量转动又可在水平方向产生一定的弹性变位。为防止橡胶垫板产生过大的水平变位,可将支座底板与支承面顶板或过渡钢板加工成“盆”形,或在节点周边设置其他限位装置(可在橡胶垫板外围设图5.9.6所示钢板或角钢构成的方框,橡胶垫板与方框间应留有足够空隙)。防止橡胶垫板可能产生的过大位移。支座底板与支承面顶板或过渡钢板由贯穿橡胶垫板的锚栓连成整体。锚栓的螺母下也应设置压力弹簧以适应支座的转动。支座底板与橡胶垫板上应开设相应的圆形或椭圆形锚孔,以适应支座的水平变位。 板式橡胶支座在我国网格结构中已得到普遍应用,效果良好。本规程附录K列出了橡胶垫板的材料性能及有关计算与构造要点,可供设计参考。
5.9.7 刚接支座节点(图5.9.7)可用于中、小跨度空间网格结构中承受轴力、弯矩与剪力的支座节点。支座节点竖向支承板厚度应大于焊接空心球节点球壁厚度2mm,球体置入深度应大于2/3球径。

条文说明
5.9.7 刚接支座节点应能可靠地传递轴向力、弯矩与剪力。因此这种支座节点除本身应具有足够刚度外;支座的下部支承结构也应具有较大刚度,使下部结构在支座反力作用下所产生的位移和转动都能控制在设计允许范围内。 图5.9.7表示空心球节点刚接支座。它是将刚度较大的支座节点板直接焊于支承顶面的预埋钢板上,并将十字节点板与节点球体焊成整体,利用焊缝传力。锚栓设计时应考虑支座节点弯矩的影响。
5.9.8 立体管桁架支座节点可按图5.9.8选用。

条文说明
5.9.8 当立体管桁架支座反力较小时可采用图5.9.8所示构造。但对于支座反力较大的管桁架节点宜在管桁架管件底部加设弧形垫板,通过弧形垫板使杆件与支座竖向支承板相连,既可使钢管杆件截面得到加强,同时也可避免主要连接焊缝横切钢管杆件截面,改善支座节点附近杆件的受力状况。
5.9.9 支座节点的设计与构造应符合下列规定:
1 支座竖向支承板中心线应与竖向反力作用线一致,并与支座节点连接的杆件汇交于节点中心;
2 支座球节点底部至支座底板间的距离应满足支座斜腹杆与柱或边梁不相碰的要求(图5.9.9-1);

3 支座竖向支承板应保证其自由边不发生侧向屈曲,其厚度不宜小于10mm;对于拉力支座节点,支座竖向支承板的最小截面面积及连接焊缝应满足强度要求;
4 支座节点底板的净面积应满足支承结构材料的局部受压要求,其厚度应满足底板在支座竖向反力作用下的抗弯要求,且不宜小于12mm;
5 支座节点底板的锚孔孔径应比锚栓直径大10mm以上,并应考虑适应支座节点水平位移的要求;
6 支座节点锚栓按构造要求设置时,其直径可取20mm~25mm,数量可取2~4个;受拉支座的锚栓应经计算确定,锚周长度不应小于25倍锚栓直径,并应设置双螺母;
7 当支座底板与基础面摩擦力小于支座底部的水平反力时应设置抗剪键,不得利用锚栓传递剪力(图5.9.9-2);
8 支座节点竖向支承板与螺栓球节点焊接时,应将螺栓球球体预热至150℃~200℃,以小直径焊条分层、对称施焊,并应保温缓慢冷却。
条文说明
5.9.9 考虑到支座节点可能存在一定的水平反力,为减少由此而产生的附加弯矩,应尽量减小支座球节点中心至支座底板的距离。 对于上弦支承空间网格结构,设计时应控制边缘斜腹杆与支座节点竖向中心线间具有适当夹角,防止斜腹杆与支座柱边相碰,在支座设计时应进行放样验算。 支座底板与支座竖板厚度应根据支座反力进行验算,确保其强度与稳定性要求。 当支座节点中的水平剪力大于竖向压力的40%时,不应利用锚栓抗剪。此时应通过抗剪键传递水平剪力。
5.9.10 弧形支座板的材料宜用铸钢,单面弧形支座板也可用厚钢板加工而成。板式橡胶支座应采用由多层橡胶片与薄钢板相间

粘合而成的橡胶垫板,其材料性能及计算构造要求可按本规程附录K确定。
条文说明
5.9.10 弧形支座板由于形状变异,宜用铸钢浇铸成型。为简便起见,单面弧形支座板也可用厚钢板加工成型。橡胶支座垫板系指由符合橡胶材料技术要求的多层橡胶片与薄钢板相间粘合压制而成的橡胶垫板,一般由工程橡胶制品厂专业生产。不得采用纯橡胶垫板。
5.9.11 压力支座节点中可增设与埋头螺栓相连的过渡钢板,并应与支座预埋钢板焊接(图5.9.11)。

条文说明
5.9.11 在实际工程中要求将支座节点底板上的锚孔精确对准已埋入支承柱内的锚栓,对土建施工精度要求较高,因此对传递压力为主的网架压力支座节点中也可以在支座底板与支承面顶板间增设过渡钢板。 过渡钢板上设埋头螺栓与支座底板相连,过渡钢板可通过侧焊缝与支承面顶板相连,这种构造支座底板传力虽较间接,但可简化施工。当支座底板面积较大时可在过渡钢板上开设椭圆形孔,以槽焊与支承面顶板相连,以确保钢板间的紧密接触。
6 制作、安装与交验
6.1 一般规定
6 制作、安装与交验
6.1 一般规定
6.1.1 钢材的品种、规格、性能等应符合国家现行产品标准和设计要求,并具有质量合格证明文件。钢材的抽样复验应符合现行国家标准《钢结构工程施工质量验收规范》GB 50205的规定。
条文说明
6.1.1 空间网格结构的施工,首先必须加强对材质的检验,经验表明,由于材质不清或采用可焊性差的合金钢材常造成焊接质量差等隐患,甚至造成返工等质量问题。
6.1.2 空间网格结构在施工前,施工单位应编制施工组织设计,在施工过程中应严格执行。
6.1.3 空间网格结构的制作、安装、验收及放线宜采用钢尺、经纬仪、全站仪等,钢尺在使用时拉力应一致。测量器具必须经计量检验部门检定合格。
条文说明
6.1.3 空间网格结构施工控制几何尺寸精度的难度较大,而且精度要求比一般平面结构严格,故所用测量器具应经计量检验合格。
6.1.4 焊接工作宜在制作厂或施工现场地面进行,以尽量减少高空作业。焊工应经过考试取得合格证,并经过相应项目的焊接工艺考核合格后方可上岗。
条文说明
6.1.4 为了保证空间网格结构施工的焊接质量,明确规定焊工应经过考核合格,持证上岗,并规定焊接内容应与考试内容相同。
6.1.5 空间网格结构安装前,应根据定位轴线和标高基准点复核和验收支座预埋件、预埋锚栓的平面位置和标高。预埋件、预埋锚栓的施工偏差应符合现行国家标准《钢结构工程施工质量验收规范》GB 50205的规定。
条文说明
6.1.5 在工程实践中,由于支座预埋件或预埋锚栓的偏差较大,安装单位在没有复核和验收的情况下,勿忙施工,常造成事故。为避免这种情况的发生,特规定本条文。
6.1.6 空间网格结构的安装方法,应根据结构的类型、受力和构造特点,在确保质量、安全的前提下,结合进度、经济及施工现场技术条件综合确定。空间网格结构的安装可选用下列方法:
1 高空散装法 适用于全支架拼装的各种类型的空间网格结构,尤其适用于螺栓连接、销轴连接等非焊接连接的结构。并可根据结构特点选用少支架的悬挑拼装施工方法:内扩法(由边支座向中央悬挑拼装)、外扩法(由中央向边支座悬挑拼装)。
2 分条或分块安装法 适用于分割后结构的刚度和受力状况改变较小的空间网格结构。分条或分块的大小应根据起重设备的起重能力确定。
3 滑移法 适用于能设置平行滑轨的各种空间网格结构,尤其适用于必须跨越施工(待安装的屋盖结构下部不允许搭设支架或行走起重机)或场地狭窄、起重运输不便等情况。当空间网格结构为大柱网或平面狭长时,可采用滑架法施工。
4 整体吊装法 适用于中小型空间网格结构,吊装时可在高空平移或旋转就位。
5 整体提升法 适用于各种空间网格结构,结构在地面整体拼装完毕后提升至设计标高、就位。
6 整体顶升法 适用于支点较少的各种空间网格结构。结构在地面整体拼装完毕后顶升至设计标高、就位。
7 折叠展开式整体提升法 适用于柱面网壳结构等。在地面或接近地面的工作平台上折叠拼装,然后将折叠的机构用提升设备提升到设计标高,最后在高空补足原先去掉的杆件,使机构变成结构。
条文说明
6.1.6 空间网格结构各种安装方法的主要内容和区别如下:
1 高空散装法是指网格结构的杆件和节点或事先拼成的小拼单元直接在设计位置总拼,拼装时一般要搭设全支架,有条件时,可选用局部支架的悬挑法安装,以减少支架的用量。
2 分条分块安装法是将整个空间网格结构的平面分割成若干条状或块状单元,吊装就位后再在高空拼成整体。分条一般是在网格结构的长跨方向上分割。条状单元的大小,视起重机起重能力而定。
3 滑移法是将网格结构的条状单元向一个方向滑移的施工方法。网格结构的滑移方向可以水平、向上、向下或曲线方向。它比分条安装法具有网格结构安装与室内土建施工平行作业的优点,因而缩短工期,节约拼装支架,起重设备也容易解决。 对于具有中间柱子的大面积房屋或狭长平面的矩形建筑可采用滑架法施工,分段的空间网格结构在可滑移的拼装架上就位拼装完成,移动拼装支架,再拼接下一段网格结构,如此反复进行,直至网格结构拼装完成。滑架法的特点是拼装支架移动而结构本身在原位逐条高空拼装,结构拼装后不再移动,比较安全。
4 整体吊装法吊装中小型空间网格结构时,一般采用多台吊车抬吊或拔杆起吊,大型空间网格结构由于重量较大及起吊高度较高,则宜用多根拔杆吊装,在高空作移动或转动就位安装。
5、6 整体提升或整体顶升方法只能作垂直起升,不能作水平移动。提升与顶升的区别是:当空间网格结构在起重设备的下面称为提升;当空间网格结构在起重设备的上面称为顶升。由于空间网格结构的重心和提(顶)升力作用点的相对位置不同,其施工特点也有所不同。当采用顶升法时,应特别注意由于顶升的不同步,顶升设备作用力的垂直度等原因而引起的偏移问题,应采取措施尽量减少其偏移,而对提升法来说,则不是主要问题。因此,起升、下降的同步控制,顶升法要求更严格。
7 折叠展开式整体提升法的特点是首先将柱面网壳结构分成若干块,块与块之间设置若干活动铰节点使之形成若干条能够灵活转动的铰线,并去掉铰线上方或下方的杆件,使结构变成机构。安装时提升设备将变成机构的柱面网壳结构垂直地向上运动,柱面网壳结构便能逐渐形成所需的结构形状,再将因结构转动需要而拆去的杆件补上即可。这种安装方法,由于是在地面或接近地面拼装,因而可以省去大量的拼装支架和大型起重设备。 折叠展开式整体提升法也可适用于球面网壳结构的安装。 对某些空间网格结构根据其结构特点和现场条件,可采用两种或两种以上不同的安装方法结合起来综合运用,以求安装方法的更合理化。例如球面网壳结构可以将四周向内扩拼的悬挑法(内扩法)与中央部分用提升法或吊装法结合起来安装。
6.1.7 安装方法确定后,应分别对空间网格结构各吊点反力、竖向位移、杆件内力、提升或顶升时支承柱的稳定性和风载下空间网格结构的水平推力等进行验算,必要时应采取临时加固措施。当空间网格结构分割成条、块状或悬挑法安装时,应对各相应施工工况进行跟踪验算,对有影响的杆件和节点应进行调整。安装用支架或起重设备拆除前应对相应各阶段工况进行结构验算,以选择合理的拆除顺序。
条文说明
6.1.7 选择吊点时,首先应使吊点位置与空间网格结构支座相接近;其次应使各起重设备的负荷尽量接近,避免由于起重设备负荷悬殊而引起起升时过大的升差。在大型空间网格结构安装中应加强对起重设备的维修管理,达到安装过程中确保安全可靠的要求,当采用升板机或滑模千斤顶安装空间网格结构时,还应考虑个别设备出故障而加大邻近设备负荷的因素。
6.1.8 安装阶段结构的动力系数宜按下列数值选取:液压千斤顶提升或顶升取1.1;穿心式液压千斤顶钢绞线提升取1.2;塔式起重机、拔杆吊装取1.3;履带式、汽车式起重机吊装取1.4。
条文说明
6.1.8 安装阶段的动力系数是在正常施工条件下,在现场实测所得。当用履带式或汽车式起重机吊装时,应选择同型号的设备,起吊时应采用最低档起重速度,严禁高速起升和急刹车。
6.1.9 空间网格结构正式安装前宜进行局部或整体试拼装,当结构较简单或确有把握时可不进行试拼装。
6.1.10 空间网格结构不得在六级及六级以上的风力下进行安装。
6.1.11 空间网格结构在进行涂装前,必须对构件表面进行处理,清除毛刺、焊渣、铁锈、污物等。经过处理的表面应符合设计要求和国家现行有关标准的规定。
6.1.12 空间网格结构宜在安装完毕、形成整体后再进行屋面板及吊挂构件等的安装。
6.2 制作与拼装要求
6.2 制作与拼装要求
6.2.1 空间网格结构的杆件和节点应在专门的设备或胎具上进行制作与拼装,以保证拼装单元的精度和互换性。
6.2.2 空间网格结构制作与安装中所有焊缝应符合设计要求。
当设计无要求时应符合下列规定:
1 钢管与钢管的对接焊缝应为一级焊缝;
2 球管对接焊缝、钢管与封板(或锥头)的对接焊缝应为二级焊缝;
3 支管与主管、支管与支管的相贯焊缝应符合现行行业标准《建筑钢结构焊接技术规程》JGJ 81的规定;
4 所有焊缝均应进行外观检查,检查结果应符合现行行业标准《建筑钢结构焊接技术规程》JGJ 81的规定;对一、二级焊缝应作无损探伤检验,一级焊缝探伤比例为100%,二级焊缝探伤比例为20%,探伤比例的计数方法为焊缝条数的百分比,探伤方法及缺陷分级应分别符合现行行业标准《钢结构超声波探伤及质量分级法》JG/T 203和《建筑钢结构焊接技术规程》JGJ81的规定。
条文说明
6.2.2 对焊缝质量的检验,首先应对全部焊缝进行外观检查。无损探伤检验的取样部位以设计单位为主并与监理、施工单位协商确定,首先应检验应力最大以及跨中与支座附近的拉杆。
6.2.3 空间网格结构的杆件接长不得超过一次,接长杆件总数不应超过杆件总数的10%,并不得集中布置。杆件的对接焊缝距节点或端头的最短距离不得小于500mm。
条文说明
6.2.3 空间网格结构杆件在接长时,钢管的对接焊缝必须保证一级焊缝。对接杆件不应布置在支座腹杆、跨中的下弦杆及承受疲劳荷载的杆件。
6.2.4 空间网格结构制作尚应符合下列规定:
1 焊接球节点的半圆球,宜用机床坡口。焊接后的成品球表面应光滑平整,不应有局部凸起或折皱。焊接球的尺寸允许偏差应符合表6.2.4-1的规定。

2 螺栓球不得有裂纹。螺纹应按6H级精度加工,并应符合现行国家标准《普通螺纹公差》GB/T 197的规定。螺栓球的尺寸允许偏差应符合表6.2.4-2的规定。

3 嵌入式毂节点杆端嵌入榫与毂体槽口相配合部分的制造精度应满足0.1mm~0.3mm间隙配合的要求。杆端嵌入件倾角ψ制造中以30‘分类,与杆件组焊时,在专用胎具上微调,其调整后的偏差为20‘。嵌入式毂节点尺寸允许偏差应符合表6.2.4-3的规定。

条文说明
6.2.4 焊接球节点允许偏差值中壁厚减薄量允许偏差由两部分组成:一是钢板负公差,二是在轧制过程中空心球局部拉薄量,是根据工厂长期生产实践统计值计算而来。 螺栓球由圆钢经加热后锻压而成,在加工过程中有时会产生表面微裂纹,表面微裂纹可经打磨处理,严禁存在深度更深或内部的裂纹。
6.2.5 钢管杆件宜用机床下料。杆件下料长度应预加焊接收缩量,其值可通过试验确定。杆件制作长度的允许偏差应为±1mm。采用螺栓球节点连接的杆件其长度应包括锥头或封板;采用嵌入式毂节点连接的杆件,其长度应包括杆端嵌入件。
6.2.6 支座节点、铸钢节点、预应力索锚固节点、H型钢、方管、预应力索等的制作加工应符合设计及现行国家标准《钢结构工程施工质量验收规范》GB 50205等的规定。
6.2.7 空间网格结构宜在拼装模架上进行小拼,以保证小拼单元的形状和尺寸的准确性。小拼单元的允许偏差应符合表6.2.7规定。

6.2.8 分条或分块的空间网格结构单元长度不大于20m时,拼接边长度允许偏差应为±10mm;当条或块单元长度大于20m时,拼接边长度允许偏差应为±20mm。高空总拼应有保证精度的措施。
6.2.9 空间网格结构在总拼前应精确放线,放线的允许偏差应 为边长的1/10000。总拼所用的支承点应防止下沉。总拼时应选择合理的焊接工艺顺序,以减少焊接变形和焊接应力。拼装与焊接顺序应从中间向两端或四周发展。网壳结构总拼完成后应检查曲面形状,其局部凹陷的允许偏差应为跨度的1/1500,且不应大于40mm。
条文说明
6.2.9 空间网格结构的总拼,应采取合理的施焊顺序,尽量减少焊接变形和焊接应力。总拼时的施焊顺序应从中间向两端或从中间向四周发展。这样,网格结构在拼接时就可以有一端自由收缩,焊工可随时调节尺寸(如预留收缩量的调整等),既保证网格结构尺寸的准确又使焊接应力较小。 按照本规程第4.3.3条,对网壳结构稳定性进行全过程分析时考虑初始曲面安装偏差,计算值可取网壳跨度的1/300。实际上安装允许偏差不仅由稳定计算控制,还应考虑屋面排水、美观等因素,因此,将此值定为随跨度变化(跨度的1/1500)并给予一最大限值40mm,进行双控。
6.2.10 螺栓球节点及用高强度螺栓连接的空间网格结构,按有关规定拧紧高强度螺栓后,应对高强度螺栓的拧紧情况逐一检查,压杆不得存在缝隙,确保高强度螺栓拧紧。安装完成后应对拉杆套筒的缝隙和多余的螺孔用油腻子填嵌密实,并应按规定进行防腐处理。
条文说明
6.2.10 螺栓球节点的高强度螺栓应确保拧紧,工程中总存在个别高强度螺栓拧紧不够的所谓“假拧”情况,因此本条文强调要设专人对高强度螺栓拧紧情况逐根检查。另外螺栓球节点拧紧螺栓后不加任何填嵌密封与防腐处理时,接头与大气相通,其中高强度螺栓与钢管、锥头或封板等内壁容易腐蚀,因此施工后必须认真执行密封防腐要求。
6.2.11 支座安装应平整垫实,必要时可用钢板调整,不得强迫就位。
6.3 高空散装法
6.3 高空散装法
6.3.1 采用小拼单元或杆件直接在高空拼装时,其顺序应能保证拼装精度,减少累积误差。悬挑法施工时,应先拼成可承受自重的几何不变结构体系,然后逐步扩拼。为减少扩拼时结构的竖向位移,可设置少量支撑。空间网格结构在拼装过程中应对控制点空间坐标随时跟踪测量,并及时调整至设计要求值,不应使拼装偏差逐步积累。
6.3.2 当选用扣件式钢管搭设拼装支架时,应在立杆柱网中纵横每相隔15m~20m设置格构柱或格构框架,作为核心结构。格构柱或格构框架必须设置交叉斜杆,斜杆与立杆或水平杆交叉处节点必须用扣件连接牢固。
6.3.3 格构柱应验算强度、整体稳定性和单根立杆稳定性;拼装支架除应验算单根立杆强度和稳定性外,尚应采取构造措施保证整体稳定性。压杆计算长度l 0 应取支架步高。
计算时工作条件系数μ a 可取0.36,高度影响系数μ b 可按下式计算:

条文说明
6.3.3 对于重大工程或当缺乏经验时,对所设计的支架应进行试压,以检验其承载力、刚度及有无不均匀沉降等。 当选用扣件式钢管搭设拼装支架时,其核心结构应用多立杆格构柱(图2),常用有二立杆、三立杆、四立杆、五立杆、六立杆、七立杆等形式。 


6.3.4 对于高宽比比较大的拼装支架还应进行抗倾覆验算。
6.3.5 拼装支架搭设应符合下列规定:
1 必须设置足够完整的垂直剪刀撑和水平剪刀撑;
2 支架应与土建结构连接牢固,当五连接条件时,应设置安全缆风绳、抛撑等;
3 支架立杆安装每步高允许垂直偏差应为±7mm;支架总高20m以下时,全高允许垂直偏差应为±30mm;支架总高20m以上时,全高允许垂直偏差应为±48mm;
4 扣件拧紧力矩不应小于40N·m,抽检率不应低于20%;
5 支架在结构自重及施工荷载作用下,其立杆总沉降量不应大于10mm;
6 支架搭设的其余技术要求应符合现行行业标准《建筑施工扣件式钢管脚手架安全技术规范》JGJ 130的相关规定。
6.3.6 在拆除支架过程中应防止个别支承点集中受力,宜根据各支承点的结构自重挠度值,采用分区、分阶段按比例下降或用每步不大于10mm的等步下降法拆除支承点。
6.4 分条或分块安装法
6.4 分条或分块安装法
6.4.1 将空间网格结构分成条状单元或块状单元在高空连成整体时,分条或分块结构单元应具有足够刚度并保证自身的几何不变性,否则应采取临时加固措施。
条文说明
6.4.1 当空间网格结构分割成条状或块状单元后,对于正放类空间网格结构,在自重作用下若能形成稳定体系,可不考虑加固措施。而对于斜放类空间网格结构,分割后往往形成几何可变体系,因而需要设置临时加固杆件。各种加固杆件在空间网格结构形成整体后方可拆除。
6.4.2 在分条或分块之间的合拢处,可采用安装螺栓或其他临时定位等措施。设置独立的支撑点或拼装支架时,应符合本规程第6.3.2条的规定。合拢时可用千斤顶或其他方法将网格单元顶升至设计标高,然后连接。
条文说明
6.4.2 空间网格结构被分割成条(块)状单元后,在合拢处产生的挠度值一般均超过空间网格结构形成整体后该处的自重挠度值。因此,在总拼前应用千斤顶等设备调整其挠度,使之与空间网格结构形成整体后该处挠度相同,然后进行总拼。
6.4.3 网格单元宜减少中间运输。如需运输时,应采取措施防止变形。
6.5 滑移法
6.5 滑 移 法
6.5.1 滑移可采用单条滑移法、逐条积累滑移法与滑架法。
条文说明
6.5.1 滑移法一般分为单条滑移法、逐条积累滑移法和滑架法三种,前二种为结构滑移;而后一种为支架滑移,结构本身不滑移。
1 单条滑移法——几何不变的空间网格结构单元在滑轨上单条滑移到设计位置后拼接成整体;
2 逐条积累滑移法——几何不变的空间网格结构单元在滑轨上逐条积累滑移到设计位置形成整体结构;
3 滑架法——施工时先搭设一个拼装支架,在拼装支架上拼装空间网格结构,完成相应几何不变的空间网格结构单元后移动拼装支架拼装下一单元。空间网格结构在分段滑移的拼装支架上分段拼装成整体,结构本身不滑移。
6.5.2 空间网格结构在滑移时应至少设置两条滑轨,滑轨间必须平行。根据结构支承情况,滑轨可以倾斜设置,结构可上坡或下坡牵引。当滑轨倾斜时,必须采取安全措施,使结构在滑移过程中不致因自重向下滑动。对曲面空间网格结构的条状单元可用辅助支架调整结构的高低;对非矩形平面空间网格结构,在滑轨两边可对称或非对称将结构悬挑。
条文说明
6.5.2 采用滑移法施工时,应至少设置两条滑轨,滑轨之间必须平行,表面光滑平整,滑轨接头处垫实。如不垫实,当网格结构滑到该处时,滑轨接头处会因承受重量而下陷,未下陷处就会挡住滑移中的支座而形成“卡轨”。
6.5.3 滑轨可固定于梁顶面或专用支架上,也可置于地面,轨面标高宜高于或等于空间网格结构支座设计标高。滑轨及专用支架应能抵抗滑移时的水平力及竖向力,专用支架的搭设应符合本规程第6.3.2条的规定。滑轨接头处应垫实,两端应做圆倒角,滑轨两侧应无障碍,滑轨表面应光滑平整,并应涂润滑油。大跨度空间网格结构的滑轨采用钢轨时,安装应符合现行国家标准《桥式和门式起重机制造和轨道安装公差》GB/T 10183的规定。
条文说明
6.5.3 滑轨可固定在梁顶面(混凝土梁或钢梁)、地面及专用支架上,滑轨设置可以等高也可以不等高。
6.5.4 对大跨度空间网格结构,宜在跨中增设中间滑轨。中间滑轨宜用滚动摩擦方式滑移,两边滑轨宜用滑动摩擦方式滑移。当滑移单元由于增设中间滑轨引起杆件内力变号时,应采取措施防止杆件失稳。
条文说明
6.5.4 对跨度大的空间网格结构在滑移时,除两边的滑轨外,一般在中间也可设置滑轨。中间滑轨一般采用滚动摩擦,两边滑轨采用滑动摩擦。牵引点设置在两边滑轨,中间滑轨不设牵引点。由于增设了中间滑轨,改变了结构的受力情况,因此必须进行验算。当杆件应力不满足设计要求时应采取临时加固措施。
6.5.5 当设置水平导向轮时,宜设在滑轨内侧,导向轮与滑轨的间隙应在10mm~20mm之间。
6.5.6 空间网格结构滑移时可用卷扬机或手拉葫芦牵引,根据牵引力大小及支座之间的杆件承载力,左右每边可采用一点或多点牵引。牵引速度不宜大于0.5m/min,不同步值不应大于50mm。牵引力可按滑动摩擦或滚动摩擦分别按下列公式进行验算:


6.5.7 空间网格结构在滑移施工前,应根据滑移方案对杆件内力、位移及支座反力进行验算。当采用多点牵引时,还应验算牵引不同步对结构内力的影响。
6.6 整体吊装法
6.6 整体吊装法
6.6.1 空间网格结构整体吊装可采用单根或多根拔杆起吊,也可采用一台或多台起重机起吊就位,并应符合下列规定:
1 当采用单根拔杆整体吊装方案时,对矩形网架,可通过调整缆风绳使空间网格结构平移就位;对正多边形或圆形结构可通过旋转使结构转动就位;
2 当采用多根拔杆方案时,可利用每根拔杆两侧起重机滑轮组中产生水平力不等原理推动空间网格结构平移或转动就位(图6.6.1);
3 空间网格结构吊装设备可根据起重滑轮组的拉力进行受力分析,提升或就位阶段可分别按下列公式计算起重滑轮组的拉力:

6.6.2 在空间网格结构整体吊装时,应保证各吊点起升及下降的同步性。提升高差允许值(即相邻两拨杆间或相邻两吊点组的合力点间的相对高差)可取吊点间距离的1/400,且不宜大于100mm,或通过验算确定。
条文说明
6.6.2 根据空间网格结构吊装时现场实测资料,当相邻吊点间高差达吊点间距离的1/400时,各节点的反力约增加15%~30%,因此本条将提升高差允许值予以限制。
6.6.3 当采用多根拔杆或多台起重机吊装空间网格结构时,宜将拔杆或起重机的额定负荷能力乘以折减系数0.75。
6.6.4 在制订空间网格结构就位总拼方案时,应符合下列规定:
1 空间网格结构的任何部位与支承柱或拔杆的净距不应小于100mm;
2 如支承柱上设有凸出构造(如牛腿等),应防止空间网格结构在提升过程中被凸出物卡住;
3 由于空间网格结构错位需要,对个别杆件暂不组装时,应进行结构验算。
6.6.5 拔杆、缆风绳、索具、地锚、基础及起重滑轮组的穿法等,均应进行验算,必要时可进行试验检验。
6.6.6 当采用多根拔杆吊装时,拔杆安装必须垂直,缆风绳的初始拉力值宜取吊装时缆风绳中拉力的60%。
条文说明
6.6.6 为防止在起吊和旋转过程中拔杆端部偏移过大,应加大缆风绳预紧力,缆风绳初始拉力应取该缆风绳受力的60%。
6.6.7 当采用单根拔杆吊装时,应采用球铰底座;当采用多根拔杆吊装时,在拔杆的起重平面内可采用单向铰接头。拔杆在最不利荷载组合作用下,其支承基础对地面的平均压力不应大于地基承载力特征值。
6.6.8 当空间网格结构承载能力允许时,在拆除拔杆时可采用在结构上设置滑轮组将拔杆悬挂于空间网格结构上逐段拆除的方法。
6.7 整体提升法
6.7 整体提升法
6.7.1 空间网格结构整体提升可在结构柱上安装提升设备进行提升,也可在进行柱子滑模施工的同时提升,此时空间网格结构可作为操作平台。
6.7.2 提升设备的使用负荷能力,应将额定负荷能力乘以折减系数,穿心式液压千斤顶可取0.5~0.6;电动螺杆升板机可取0.7~0.8;其他设备通过试验确定。
6.7.3 空间网格结构整体提升时应保证同步。相邻两提升点和最高与最低两个点的提升允许高差值应通过验算或试验确定。在通常情况下,相邻两个提升点允许高差值,当用升板机时,应为相邻点距离的1/400,且不应大于15mm;当采用穿心式液压千斤顶时,应为相邻点距离的1/250,且不应大于25mm。最高点与最低点允许高差值,当采用升板机时应为35mm,当采用穿心式液压千斤顶时应为50mm。
条文说明
6.7.3 在提升过程中,由于设备本身的因素,施工荷载的不均匀以及操作方面等原因,会出现升差。当升差超过某一限值时,会对空间网格结构杆件产生过大的附加应力,甚至使杆件内力变号,还会使空间网格结构产生较大的偏移。因此,必须严格控制空间网格结构相邻提升点及最高与最低点的允许升差。
6.7.4 提升设备的合力点与吊点的偏移值不应大于10mm。
条文说明
6.7.4 为防止起升时空间网格结构晃动,故对提升设备的合力点及其偏移值作出规定。
6.7.5 整体提升法的支承柱应进行稳定性验算。
6.8 整体顶升法
6.8 整体顶升法
6.8.1 当空间网格结构采用整体顶升法时,宜利用空间网格结构的支承柱作为顶升时的支承结构,也可在原支承柱处或其附近设置临时顶升支架。
6.8.2 顶升用的支承柱或临时支架上的缀板间距,应为千斤顶使用行程的整倍数,其标高偏差不得大于5mm,否则应用薄钢板垫平。
6.8.3 顶升千斤顶可采用螺旋千斤顶或液压千斤顶,其使用负荷能力应将额定负荷能力乘以折减系数,丝杠千斤顶取0.6~0.8,液压千斤顶取0.4~0.6。各千斤顶的行程和升起速度必须一致,千斤顶及其液压系统必须经过现场检验合格后方可使用。
6.8.4 顶升时各顶升点的允许高差应符合下列规定:
1 不应大于相邻两个顶升支承结构间距的1/1000,且不应大于15mm;
2 当一个顶升点的支承结构上有两个或两个以上千斤顶时,不应大于千斤顶间距的1/200,且不应大于10mm。
条文说明
6.8.4 整体顶升法允许升差值的规定同本规程第6.7.3条,由于整体顶升法大多用于支点较少的点支承空间网格结构,一般跨度较大,因此,允许升差值有所不同。
6.8.5 千斤顶应保持垂直,千斤顶或千斤顶合力的中心与顶升点结构中心线偏移值不应大于5mm。
6.8.6 顶升前及顶升过程中空间网格结构支座中心对柱基轴线的水平偏移值不得大于柱截面短边尺寸的1/50及柱高的1/500。
6.8.7 顶升用的支承结构应进行稳定性验算,验算时除应考虑空间网格结构和支承结构自重、与空间网格结构同时顶升的其他静载和施工荷载外,尚应考虑上述荷载偏心和风荷载所产生的影响。如稳定性不满足时,应采取措施予以解决。
6.9 折叠展开式整体提升法
6.9 折叠展开式整体提升法
6.9.1 将柱面网壳结构由结构变成机构,在地面拼装完成后用提升设备整体提升到设计标高,然后在高空补足杆件,使机构成为结构。在作为机构的整个提升过程中应对网壳结构的杆件内力、节点位移及支座反力进行验算,必要时应采取临时加固措施。
6.9.2 提升用的工具宜采用液压设备,并宜采用计算机同步控制。提升点应根据设计计算确定,可采用四点或四点以上的提升点进行提升。提升速度不宜大于0.2m/min,提升点的不同步值不应大于提升点间距的1/500,且不应大于40mm。
6.9.3 在提升过程中只允许机构在竖直方向作一维运动。提升用的支架应符合本规程第6.3.2条的规定,并应设置导轨。
6.9.4 柱面网壳结构由若干条铰线分成多个区域,每条铰线包含多个活动铰,应保证同一铰线上的各个铰节点在一条直线上,各条铰线之间应相互平行。
条文说明
6.9.4 为保证在展开运动中各铰线平行,应用全站仪进行全过程跟踪测量校正。
6.9.5 对提升过程中可能出现瞬变的柱面网壳结构,应设置临时支撑或临时拉索。
条文说明
6.9.5 在提升过程中,机构的空间铰在运行轨迹中有时会出现三排铰在一直线上的瞬变状态,在施工组织设计中应给予足够的重视,并采取可靠的措施,以确保柱面网壳结构在展开的运动中不致出现瞬变而失稳。
6.10 组合空间网格结构施工
6.10 组合空间网格结构施工
6.10.1 预制钢筋混凝土板几何尺寸的允许偏差及混凝土质量标准应符合现行国家标准《混凝土结构工程施工质量验收规范》GB 50204的有关规定。
6.10.2 灌缝混凝土应采用微膨胀补偿收缩混凝土,并应连续灌筑。当灌缝混凝土强度达到强度等级的75%以上时,方可拆除支架。
6.10.3 组合空间网格结构的腹杆及下弦杆的制作、拼装允许偏差及焊缝质量要求应符合本规程第6.2节的规定。
条文说明
6.10.1~6.10.3 组合空间网格结构中的钢筋混凝土板的混凝土质量、钢筋材质要求、预制板的几何尺寸及灌缝混凝土要求等均应符合现行国家标准《混凝土结构工程施工质量验收规范》GB 50204要求。 为增强预制板灌缝后的整体性,灌缝混凝土应连续浇筑,不留设施工缝。
6.10.4 组合空间网格结构安装方法可采用高空散装法、整体提升法、整体顶升法。
6.10.5 组合空间网格结构在未形成整体前,不得拆除支架或施加局部集中荷载。
条文说明
6.10.5 组合空间网格结构在施工时应特别注意,在未形成整体结构前(即未形成整体组合结构前),安装用的支撑体系必须牢固可靠,并不得集中堆放屋面板等局部集中荷载。
6.11 交验
6.11 交 验
6.11.1 空间网格结构的制作、拼装和安装的每道工序完成后均应进行检查,凡未经检查,不得进行下一工序的施工,每道工序的检查均应作出记录,并汇总存档。结构安装完成后必须进行交工验收。
组成空间网格结构的各种节点、杆件、高强度螺栓、其他零配件、构件、连接件等均应有出厂合格证及检验记录。
6.11.2 交工验收时,应检查空间网格结构的各边长度、支座的中心偏移和高度偏差,各允许偏差应符合下列规定:
1 各边长度的允许偏差应为边长的1/2000且不应大于40mm;
2 支座中心偏移的允许偏差应为偏移方向空间网格结构边长(或跨度)的1/3000,且不应大于30mm;
3 周边支承的空间网格结构,相邻支座高差的允许偏差应为相邻间距的1/400,且不大于15mm;对多点支承的空间网格结构,相邻支座高差的允许偏差应为相邻间距的1/800,且不应大于30mm;支座最大高差的允许偏差不应大于30mm。
条文说明
6.11.2 空间网格结构安装中如支座标高产生偏差,可用钢板垫平垫实。如支座水平位置超过允许值,应由设计;监理、施工单位共同研究解决办法。严禁用捯链等强行就位。
6.11.3 空间网格结构安装完成后,应对挠度进行测量。测量点的位置可由设计单位确定。当设计无要求时,对跨度为24m及以下的情况,应测量跨中的挠度;对跨度为24m以上的情况,应测量跨中及跨度方向四等分点的挠度。所测得的挠度值不应超过现荷载条件下挠度计算值的1.15倍。
条文说明
6.11.3 空间网格结构若干控制点的挠度是对设计和施工的质量综合反映,故必须测量这些数据值并记录存档。挠度测量点的位置一般由设计单位确定。当设计无要求时,对小跨度,设在下弦中央一点;对大、中跨度,可设五点:下弦中央一点,两向下弦跨度四分点处各二点;对三向网架应测量每向跨度三个四等分点处的挠度,测量点应能代表整个结构的变形情况。本条文中允许实测挠度值大于现荷载条件下挠度计算值(最多不超过15%)是考虑到材料性能、施工误差与计算上可能产生的偏差。
6.11.4 空间网格结构工程验收,应具备下列文件和记录:
1 空间网格结构施工图、设计变更文件、竣工图;
2 施工组织设计;
3 所用钢材及其他材料的质量证明书和试验报告;
4 零部件产品合格证和试验报告;
5 焊接质量检验资料;
6 总拼就位后几何尺寸偏差、支座高度偏差和挠度测量记录。
附录A常用网架形式
附录A 常用网架形式
A.0.1 交叉桁架体系可采用下列五种形式:


A.0.2 四角锥体系可采用下列五种形式:


A.0.3 三角锥体系可采用下列三种形式:

附录B常用网壳形式
附录B 常用网壳形式
B.0.1 单层圆柱面网壳网格可采用下列四种形式:

B.0.2 单层球面网壳网格可采用下列六种形式:
B.0.3 单层双曲抛物面网壳网格可采用下列二种形式:
B.0.4 单层椭圆抛物面网壳网格可采用下列三种形式:


附录C网壳等效刚度的计算
附录C 网壳等效刚度的计算
C.0.1 网壳的各种常用网格形式可分为图C.0.1所示三种类型,其等效薄膜刚度B e 和等效抗弯刚度D e 可按不同类型所给出的下列公式进行计算。


附录D组合网架结构的简化计算
附录D 组合网架结构的简化计算
D.0.1 当组合网架结构的带肋平板采用如图D.0.1a的布置形式时,可假定为四组杆系组成的等代上弦杆(图D.0.1b),其截面面积应按下列公式计算:


D.0.2 肋和平板等代杆系的轴向力设计值
可按下列公式计算:

D.0.3 Ⅰ、Ⅲ类三角形单元与Ⅱ、Ⅳ类三角形单元(图D.0.1b)内的平板内力设计值
可分别按下列公式计算:

D.0.4 根据板的连接构造,对多支点双向多跨连续板或四支点单跨板,应计算带肋板的肋中和板中的局部弯曲内力。
附录E网壳结构稳定承载力计算公式
附录E 网壳结构稳定承载力计算公式
E.0.1 当单层球面网壳跨度小于50m、单层圆柱面网壳宽度小于25m、单层椭圆抛物面网壳跨度小于30m,或对网壳稳定性进行初步计算时,其容许承载力标准值[q ks ](kN/m 2 )可按下列公式计算:



附录F多维反应谱法计算公式
附录F 多维反应谱法计算公式
F.0.1 当按多维反应谱法进行空间网格结构三维地震效应分析时,三维非平稳随机地震激励下结构各节点最大位移响应值与各杆件最大内力响应值可按下列公式计算:



附录G用于屋盖的网架结构竖向地震作用和作用效应的简化计算
附录G 用于屋盖的网架结构竖向地震作用和作用效应的简化计算
G.0.1 对于周边支承或多点支承和周边支承相结合的用于屋盖的网架结构,竖向地震作用标准值可按下式确定:

G.0.2 对于周边简支、平面形式为矩形的正放类和斜放类(指上弦杆平面)用于屋盖的网架结构,在竖向地震作用下所产生的杆件轴向力标准值可按下列公式计算:



附录H网壳结构水平地震内力系数
附录H 网壳结构水平地震内力系数
H.0.1 对于轻屋盖的单层球面网壳结构,采用扇形三向网格、肋环斜杆型或短程线型网格,当周边固定铰支承,按7度或8度设防、Ⅲ类场地、设计地震分组第一组进行多遇地震效应计算时,其杆件地震作用轴向力标准值可按下列方法计算:


H.0.2 对于轻屋盖单层双曲抛物面网壳结构,斜杆为拉杆(沿斜杆方向角点为抬高端)、弦杆为正交正放网格;当四角固定铰支承、四边竖向铰支承,按7度或8度设防、Ⅲ类场地、设计地震分组第一组进行多遇地震效应计算时,其杆件地震作用轴向力标准值可按下列方法计算:
除了刚度远远大于内部杆的周边及抬高端斜杆外,所有弦杆及斜杆均取等截面杆件设计时:

H.0.3 对于轻屋盖正放四角锥双层圆柱面网壳结构,沿两纵边固定铰支承在上弦节点、两端竖向铰支在刚性横隔上,当按7度及8度设防、Ⅲ类场地、设计地震分组第一组进行多遇地震效应计算时,其杆件地震作用轴向力标准值可按下列方法计算:
当纵向弦杆、腹杆分别按等截面设计,横向弦杆分为两类时:


附录J嵌入式毂节点主要尺寸的计算公式
附录J 嵌入式毂节点主要尺寸的计算公式
J.0.1 嵌入式毂节点的毂体嵌入槽以及与其配合的嵌入榫呈圆柱状。嵌入榫的中线和与其相连杆件轴线的垂线之间的夹角,即杆件端嵌入榫倾角Φ(图5.4.3b),可分别按下列公式计算:

J.0.2 球面网壳杆件和圆柱面网壳的环向杆件,同一根杆件的两端嵌入榫中心线在同一平面内;圆柱面网壳的斜杆两端嵌入榫的中心线不在同一平面内(图J.0.2),其扭角α应按下式计算:

J.0.3 嵌入式毂节点中的毂体上各嵌入槽轴线间夹角θ应为汇交于该节点各杆件轴线间的夹角在通过该节点中心切平面上的投影(图5.4.6a),应按下式计算:

J.0.4 毂体的其他各主要尺寸(图5.4.6)应符合下列规定:毂体直径d h 应分别按下列公式计算,并按计算结果中的较大者选用。

附录K橡胶垫板的材料性能及计算构造要求
附录K 橡胶垫板的材料性能及计算构造要求
K.0.1 橡胶垫板的胶料物理性能与力学性能可按表K.0.1-1、表K.0.1-2采用。

K.0.2 橡胶垫板的设计计算应符合下列规定:
1 橡胶垫板的底面面积A可根据承压条件按下式计算:


K.0.3 橡胶垫板的构造应符合下列规定:
1 对气温不低于-25℃地区,可采用氯丁橡胶垫板;对气温不低于-30℃地区,可采用耐寒氯丁橡胶垫板;对气温不低于-40℃地区,可采用天然橡胶垫板;
2 橡胶垫板的长边应顺网架支座切线方向平行放置,与支柱或基座的钢板或混凝土间可用502胶等胶粘剂粘结固定;
3 橡胶垫板上的螺孔直径应大于螺栓直径10mm~20mm,并应与支座可能产生的水平位移相适应;
4 橡胶垫板外宜设限位装置,防止发生超限位移;
5 设计时宜考虑长期使用后因橡胶老化而需更换的条件,在橡胶垫板四周可涂以防止老化的酚醛树脂,并粘结泡沫塑料;
6 橡胶垫板在安装、使用过程中,应避免与油脂等油类物质以及其他对橡胶有害的物质的接触。
K.0.4 橡胶垫板的弹性刚度计算应符合下列规定:

本规程用词说明
本规程用词说明
1 为便于在执行本规程条文时区别对待,对要求严格程度不同的用词说明如下:
1)表示很严格,非这样做不可的:
正面词采用“必须”,反面词采用“严禁”;
2)表示严格,在正常情况下均应这样做的:
正面词采用“应”,反面词采用“不应”或“不得”;
3)表示允许稍有选择,在条件许可时首先这样做的:
正面词采用“宜”,反面词采用“不宜”;
4)表示有选择,在一定条件下可以这样做的,采用“可”。
2 条文中指明应按其他有关标准执行的写法为: “应符合……的规定”或“应按……执行”。
引用标准名录
引用标准名录
1 《建筑结构荷载规范》GB 50009
2 《建筑抗震设计规范》GB 50011
3 《钢结构设计规范》GB 50017
4 《混凝土结构工程施工质量验收规范》GB 50204
5 《钢结构工程施工质量验收规范》GB 50205
6 《普通螺纹 公差》GB/T 197
7 《优质碳素结构钢》GB/T 699
8 《碳素结构钢》GB/T 700
9 《低合金高强度结构钢》GB/T 1591
10 《合金结构钢》GB/T 3077
11 《焊接结构用碳素钢铸件》GB 7659
12 《桥式和门式起重机制造和轨道安装公差》GB/T 10183
13 《一般工程用铸造碳钢件》GB/T 11352
14 《钢网架螺栓球节点用高强度螺栓》GB/T 16939
15 《建筑钢结构焊接技术规程》JGJ 81
16 《建筑施工扣件式钢管脚手架安全技术规范》JGJ 130
17 《钢网架螺栓球节点》JG/T 10
18 《钢网架焊接空心球节点》JG/T 11
19 《单层网壳嵌入式毂节点》JG/T 136
20 《钢结构超声波探伤及质量分级法》JG/T 203
自2022年1月1日起废止的条文

