Appearance
《水泥土复合管桩基础技术规程[附条文说明]》JGJ/T 330-2014
🗓️ 住房和城乡建设部 实施时间:2014-10-01
前言
中华人民共和国行业标准
水泥土复合管桩基础技术规程
Technical specification for pile foundation of pipe pile embedded in cement soil
JGJ/T 330-2014
批准部门:中华人民共和国住房和城乡建设部
施行日期:2014年10月1日
中华人民共和国住房和城乡建设部公告
第383号
住房城乡建设部关于发布行业标准《水泥土复合管桩基础技术规程》的公告
现批准《水泥土复合管桩基础技术规程》为行业标准,编号为JGJ/T 330-2014,自2014年10月1日起实施。
本规程由我部标准定额研究所组织中国建筑工业出版社出版发行。
中华人民共和国住房和城乡建设部
2014年4月16日
前言
根据住房和城乡建设部《关于印发2012年工程建设标准规范制订修订计划的通知》(建标[2012]5号)的要求,规程编制组经广泛调查研究,认真总结实践经验,参考有关国际标准和国外先进标准,并在广泛征求意见的基础上,编制本规程。
本规程主要技术内容是:1 总则;2 术语和符号;3 基本规定;4 设计;5 施工;6 质量检验与工程验收。
本规程由住房和城乡建设部负责管理,由山东省建筑科学研究院负责具体技术内容的解释。执行过程中如有意见或建议,请寄送山东省建筑科学研究院(地址:山东省济南市无影山路29号,邮政编码:250031)。
本规程主编单位 :山东省建筑科学研究院
中建八局第一建设有限公司
本规程参编单位 :广东省建筑科学研究院
浙江省建筑科学设计研究院有限公司
天津大学建筑设计研究院
山东同圆设计集团有限公司
浙江大学
德州市建筑规划勘察设计研究院
滨州市建设工程质量监督站
山东省城乡建设勘察院
山东鑫国基础工程有限公司
东营市建筑工程质量检测站
山东正元地理信息工程有限责任公司
山东铁正工程试验检测中心有限公司
山东省军区后勤部基建营房处
上海建华管桩有限公司
本规程主要起草人员 :宋义仲 徐天平 秦家顺 徐承强 卜发东 程海涛 于敬海 王希岭 李建业 张树胜 高传印 朱 锋 杨 桦 王庆军 付宪章 惠畦国 唐晓武 田文成 鲁爱民 张善法 苏玉玺 孟 炎 米春荣 崔宏海 葛振刚 于克猛 李文洲 张培学 张晓静 刘 勇 马凤生 曾晓文
本规程主要审查人员 :高文生 钱力航 刘俊岩 郑 刚 王卫东 陈振建 孙剑平 房泽民 王金玉 张维汇 曹怀武
条文说明
中华人民共和国行业标准
水泥土复合管桩基础技术规程
JGJ/T330-2014
条文说明
制订说明 《水泥土复合管桩基础技术规程》JGJ/T330-2014,经住房和城乡建设部2014年4月16日以第383号公告批准、发布。 本规程编制过程中,编制组进行了广泛和深入的调查研究,总结了已有的工程经验,同时参考了国外先进技术标准,通过试验,取得了大量重要技术参数。 为便于广大设计、施工、科研、学校等单位有关人员在使用本规程时能正确理解和执行条文规定,《水泥土复合管桩基础技术规程》编制组按章、节、条顺序编制了本规程的条文说明,对条文规定的目的、依据以及执行中需要注意的有关事项进行了说明。但是,本条文说明不具备与规程正文同等的法律效力,仅供使用者作为理解和把握规程规定的参考。
1 总则
1 总 则
1.0.1 为了在水泥土复合管桩基础工程中贯彻执行国家的技术经济政策,做到安全适用、技术先进、经济合理、确保质量,制定本规程。
1.0.2 本规程适用于非抗震设计及抗震设防烈度小于等于8度地区采用高喷搅拌法形成的建(构)筑物低承台水泥土复合管桩基础的设计、施工、质量检验与验收。
条文说明
1.0.2水泥土复合管桩基础主要用于工业与民用建筑、构筑物等工程中承受竖向抗压荷载的低承台桩基础。市政、公路与桥梁、铁路、港口、水利等工程采用低承台桩基时可参考使用,但尚应符合有关行业标准的规定。 水泥土复合管桩中的水泥土部分采用高喷搅拌法形成。
1.0.3 水泥土复合管桩基础的设计与施工,应综合考虑工程地质与水文地质条件、上部结构类型、使用功能、荷载特征、施工技术条件与环境;应因地制宜,节约资源,强化施工质量控制与管理。
1.0.4 水泥土复合管桩基础的设计、施工、质量检验与验收除应符合本规程外,尚应符合国家现行有关标准的规定。
2 术语和符号
2.1 术语
2 术语和符号
2.1 术 语
2.1.1 水泥土复合管桩 pipe pile embedded in cement soil
由高喷搅拌法形成的水泥土桩与同心植入的预应力高强混凝土管桩复合而形成的基桩。
条文说明
2.1.1水泥土复合管桩(又称管桩水泥土复合基桩)是基于水泥土桩和预应力高强混凝土管桩两种桩型的特点提出的一种新桩型,由作为芯桩使用的预应力高强混凝土管桩、包裹在芯桩周围的水泥土桩和填芯混凝土优化匹配复合而成(图1)。这里的“优化匹配”体现在本规程第4.1.6条、第4.2.1条等有关水泥土强度、水泥土复合管桩选型的规定中。 水泥土复合管桩可充分发挥水泥土桩桩侧摩阻力和预应力高强混凝土管桩桩身材料强度,具有大直径、长桩、高承载力、性价比高的特点。 
图1水泥土复合管桩 1-锚固钢筋;2-填芯混凝土;3-复喷段;4-预应力高强混凝土管桩;5-水泥土桩 目前水泥土复合管桩最大直径可达2m,桩长可达40m。其中水泥土桩由高喷搅拌法施工,水泥土初凝前同心植入预应力高强混凝土管桩。
2.1.2 水泥土复合管桩基础 pile foundation of pipe pile em-bedded in cement soil
由设置于土层中的水泥土复合管桩和连接于桩顶的承台组成的基础。
2.1.3 高喷搅拌法 jet-mixing method
采用高压水或高压浆液形成高速喷射流束,冲击、切割、破碎地层土体,由搅拌机具将水泥浆等材料与地基土强制搅拌的施工方法。
条文说明
2.1.3高喷搅拌法综合了高压喷射与搅拌法两种工艺的优点。由高压水或高压浆液形成高速喷射流束,冲击、切割、破碎地层土体,同时采用搅拌翅等强制搅拌水泥浆液与地基土,可有效控制桩身均匀性、成桩直径,返浆量小,提高了施工效率。
2.1.4 预应力高强混凝土管桩 prestressed high-strength con-crete pipe pile
采用离心成型的先张法预应力高强度混凝土环形截面桩,混凝土强度等级不低于C80。
2.1.5 填芯混凝土 core concrete
灌填在管桩顶部内腔一定深度的混凝土。
条文说明
2.1.5填芯混凝土不仅具有构造作用,而且具有提高承载力、抗震等作用,填芯混凝土深度应符合本规程第4.4.3条规定。
2.1.6 成桩工艺性试验 piling process test
为验证地层条件适应性、确定相关施工工艺及参数和施工措施而进行的成桩施工。
2.2 符号
2.2 符 号
2.2.1 作用和作用效应
F k ——荷载效应标准组合下,作用于承台顶面的竖向力;
G k ——桩基承台和承台上土自重标准值;
H Eik ——地震作用效应和荷载效应标准组合下,作用于第i基桩的水平力;
H ik ——荷载效应标准组合下,作用于第i基桩的水平力;
H k ——荷载效应标准组合下,作用于桩基承台底面的水平力;
M xk 、M yk ——荷载效应标准组合下,作用于承台底面,绕通过桩群形心的x、y主轴的力矩;
Q c ——荷载效应基本组合下的桩顶轴向压力设计值;
Q ct ——荷载效应基本组合下的桩顶轴向拉力设计值;
Q Ek ——地震作用效应和荷载效应标准组合下,基桩的平均竖向力;
Q Ekmax ——地震作用效应和荷载效应标准组合下,基桩的最大竖向力;
Q ik ——荷载效应标准组合偏心竖向力作用下,第i基桩的竖向力;
Q j ——第j基桩在荷载效应准永久组合作用下,桩顶的附加荷载;
Q k ——荷载效应标准组合轴心竖向力作用下,基桩的平均竖向力;
Q kmax ——荷载效应标准组合偏心竖向力作用下,桩顶最大竖向力;
s——桩基最终沉降量;
s e ——桩身压缩量;
σ c ——土的自重应力;
σ z ——土中竖向附加应力;
σ zi ——桩端平面下第i计算土层1/2厚度处竖向附加应力。
2.2.2 抗力和材料性能
E cs ——水泥土弹性模量;
EI——桩身抗弯刚度;
E p ——管桩混凝土弹性模量;
E pcs ——有管桩段水泥土复合管桩桩身材料复合模量;

——沉降计算深度范围内土层压缩模量的当量值;
E si ——第i计算土层的压缩模量;
f c ——管桩混凝土轴心抗压强度设计值;
f cu ——与桩身水泥土配比相同的室内水泥土试块(边长为70.7mm的立方体)在标准养护条件下28d龄期的立方体抗压强度平均值;
f n ——填芯混凝土与管桩内壁的粘结强度设计值;
f py ——管桩预应力钢筋抗拉强度设计值;
f y ——锚固钢筋的抗拉强度设计值;
m——地基土水平抗力系数的比例系数;
q pk ——极限端阻力标准值;
q sk ——管桩-水泥土界面极限侧阻力标准值;
q sik ——第i层土的极限侧阻力标准值;
Q sl ——有管桩段水泥土复合管桩总极限侧阻力标准值;
Q uk ——单桩竖向极限承载力标准值;
R a ——单桩竖向承载力特征值;
R ha ——单桩水平承载力特征值。
2.2.3 几何参数
A l ——有管桩段水泥土净截面面积;
A L ——水泥土复合管桩桩端面积;
A p ——管桩截面面积;
A ps ——管桩全部纵向预应力钢筋的截面面积;
A s ——填芯混凝土内锚固钢筋总面积;
b 0 ——桩身计算宽度;
d——管桩直径;
d 0 ——管桩扣除保护层后的直径;
d c ——管桩内径;
D——水泥土复合管桩直径;
I p ——管桩换算截面惯性矩;
l、L——管桩、水泥土复合管桩长度;
l i 、L i ——管桩、水泥土复合管桩长度范围内第i层土的厚度;
l ca ——填芯混凝土深度;
n——桩基中的桩数;
n 1 ——沉降计算深度范围内土层的计算分层数;
u c ——管桩内腔圆周长度;
u p ——管桩周长;
U——水泥土复合管桩周长;
U l ——群桩外周边长度;
x i 、x j 、y i 、y j ——第i 、j基桩至通过桩群形心的y、x主轴的距离;
Z n ——桩基沉降计算深度;
△z i ——第i计算土层的厚度;
χ 0a ——桩顶允许水平位移。
条文说明
2.2.3本条规定了水泥土复合管桩的几何参数符号,重点对桩径、桩长、桩身截面积等参数符号解释如下: 水泥土复合管桩计算时,不考虑管桩植入时对水泥土桩直径的挤扩作用,水泥土复合管桩直径与水泥土桩直径相等,为等直径桩。 D表示水泥土复合管桩直径,等于水泥土桩直径。 L表示水泥土复合管桩总长度,等于水泥土桩长度。 Al表示有管桩段环形水泥土部分净截面面积;AL表示基桩底端的面积,等于无管桩段水泥土桩截面面积。
2.2.4 计算系数
C——考虑管桩纵向预应力钢筋墩头与端板连接处受力不均匀等因素影响而取的折减系数;
K——安全系数;
m p ——管桩截面面积与有管桩段水泥土复合管桩总截面面积之比;
n 0 ——管桩与水泥土的应力比;
p g ——管桩纵向预应力筋配筋率;
v x ——桩顶水平位移系数;
α——桩的水平变形系数;
αE——管桩预应力钢筋弹性模量与混凝土弹性模量之比;
α l 、α L ——管桩底部桩身总轴力占桩顶荷载之比、水泥土复合管桩底部总端阻力占桩顶荷载之比;
β 1 、β 2 ——有管桩段、无管桩段桩身压缩折减系数;
γ 0 ——结构重要性系数;
η——桩身水泥土强度折减系数;
λ 1 、λ 2i ——管桩抗拔系数、水泥土复合管桩抗拔系数;
ξ——管桩-水泥土界面极限侧阻力标准值与对应位置水泥土立方体抗压强度平均值之比;
ξ e1 、ξ e2 ——有管桩段、无管桩段桩身压缩系数;
φ——沉降计算经验系数;
ψ c ——管桩施工工艺系数。
3 基本规定
3 基本规定
3.0.1 水泥土复合管桩可用于素填土、粉土、黏性土、松散砂土、稍密砂土、中密砂土等土层。遇有下列情况时,应通过现场和室内试验确定其适用性:
1 淤泥、淤泥质土、吹填土、含有大量植物根茎土;
2 地下水具有中-强腐蚀性、地下水流速较大的场地;
3 含有较多块石、漂石或其他障碍物;
4 含有不宜作为持力层的坚硬夹层;
5 密实砂层。
条文说明
3.0.1水泥土复合管桩由水泥土桩与同心植入的管桩构成,施工工艺包括水泥土桩施工与管桩植入两个步骤,其材料性能、施工方法决定了该桩型可用于素填土、粉土、黏性土、松散砂土、稍密砂土、中密砂土等土层,尤其适用于软弱土层,对于第1~5款所列情况应通过现场和室内试验确定其适用性。
3.0.2 水泥土复合管桩基础设计与施工前应按国家现行有关标准进行岩土工程勘察,重点查明各土层的厚度和组成、土的含水率、密实度、颗粒组成及含量、胶结情况、塑性指数、有机质含量、地下水位、pH值、腐蚀性等。
条文说明
3.0.2岩土工程勘察报告应符合国家现行标准《岩土工程勘察规范》GB50021、《建筑抗震设计规范》GB50011、《高层建筑岩土工程勘察规程》JGJ72、《建筑桩基技术规范》JGJ94、《建筑地基处理技术规范》JGJ79的有关规定,包括:提供按承载能力极限状态和正常使用极限状态进行设计所需的岩土物理力学参数及原位测试参数;建筑场地不良地质作用及防治方案;地下水位埋藏情况、类型和水位变化幅度及抗浮设计水位,土、水腐蚀性评价;抗震设防区按抗震设防烈度提供的液化土层资料;有关特殊性地基土评价。
3.0.3 当无可靠的水泥土复合管桩基础工程经验时,设计前应针对桩长范围内主要土层进行室内水泥土配合比试验,选择合适的水泥品种、外掺剂及其掺量,并应符合下列规定:
1 宜选用普通硅酸盐水泥,强度等级可选用42.5级或以上,对于地下水有腐蚀性环境宜选用抗腐蚀性水泥;
2 水泥掺量不宜小于被加固土质量的20%;
3 水泥浆的水灰比应按工程要求确定,可取0.8~1.5;
4 外掺剂可根据工程需要和地质条件选用具有早强、缓凝及节省水泥等作用的材料。
条文说明
3.0.3当无可靠经验时,设计前应按现行行业标准《水泥土配合比设计规程》JGJ/T233的有关规定进行室内水泥土配合比试验;也可以结合本规程第3.0.4、3.0.5条中的成桩工艺性试验与静载试验,进行钻芯法检测。 当桩长范围内为成层土时,应选择主要土层进行室内水泥土配合比试验,并以其中的较弱土层对应的标准养护条件下28d龄期的立方体抗压强度平均值作为本规程第4.3.5、4.3.6、4.3.7条单桩承载力计算依据。 水泥品种与强度等级对水泥土成桩质量至关重要,应根据工程要求确定。宜优先选用42.5级及以上的普通硅酸盐系列水泥。在某些地区的地下水中含有大量硫酸盐,因硫酸盐与水泥发生反应时,对水泥土具有结晶性侵蚀,会出现开裂、崩解而丧失强度。为此应选用抗硫酸盐水泥,使水泥土中产生的结晶膨胀物质控制在一定的数量范围内,借以提高水泥土的抗侵蚀性能。 水泥掺量可取被加固土质量的20%~35%,当土质较差或设计要求水泥土强度较高时,水泥掺量可取高值。 水泥浆水灰比应根据地层条件及设备条件通过现场试验确定,可取0.8~1.5,生产实践中常用1.00对于地下水位以上地层或设备喷射有困难等情况,水灰比可取高值。
3.0.4 设计前应选择有代表性场地进行成桩工艺性试验,类似条件下试验数量不宜少于3组。
条文说明
3.0.4成桩工艺性试验的目的是:验证地层条件适应性;确定实际成桩步骤、浆液压力、水压、气压、水灰比、钻杆提升速度、钻杆旋转速度等工艺参数;了解钻进阻力及植桩情况并采取相应措施。 成桩工艺性试验时可以采用超声波、井径仪或钻芯等方法检查成桩直径及桩身均匀程度。 成桩工艺性试验应选择有代表性场地进行,试验桩的直径、长度等参数应符合设计要求。 在条件许可时,可以将成桩工艺性试验与第3.0.5条规定的静载试验合二为一。
3.0.5 工程桩正式施工前应进行静载试验,确定单桩承载力。同一条件下,试桩数量不应少于3根,无当地工程经验时应进行桩身内力测试。当地质条件复杂、桩施工质量可靠性低时,宜增加试桩数量。
条文说明
3.0.5按国家现行标准《建筑地基基础设计规范》GB50007、《建筑基桩检测技术规范》JGJ106的有关规定,水泥土复合管桩作为一种新桩型,应在工程桩正式施工前进行基桩竖向或水平静载试验,并加载至破坏,确定单桩竖向极限承载力或水平极限承载力,为设计人员提供足够的设计依据。
3.0.6 填芯混凝土应采用微膨胀混凝土,强度等级不宜低于C40。
条文说明
3.0.6为了提高填芯混凝土与管桩桩身混凝土的整体性,应清除管桩内壁浮浆后采用微膨胀混凝土填芯。
3.0.7 对于采用水泥土复合管桩基础的建(构)筑物,在其主体结构施工及使用期间,应按现行行业标准《建筑变形测量规范》JGJ 8的有关规定进行沉降观测直至沉降稳定。
条文说明
3.0.7为了积累资料,本条规定对所有应用水泥土复合管桩基础的建(构)筑物均应进行沉降观测,沉降观测应符合现行行业标准《建筑变形测量规范》JGJ8的有关规定。
4 设计
4.1 一般规定
4 设 计
4.1 一般规定
4.1.1 水泥土复合管桩基础设计等级应根据建筑规模、功能特征、对差异变形的适应性、场地地基和建筑物体形的复杂性以及由于桩基问题可能造成建筑破坏或影响正常使用的程度,按现行行业标准《建筑桩基技术规范》JGJ 94的有关规定确定。
4.1.2 水泥土复合管桩基础应根据具体条件分别进行下列承载能力计算:
1 应根据桩基的使用功能和受力特征分别进行桩基的竖向承载力计算和水平承载力计算;
2 应对桩身和承台结构承载力进行计算;
3 当桩端平面以下存在软弱下卧层时,应进行软弱下卧层承载力验算;
4 对于承受拔力的桩基,应进行基桩和群桩的抗拔承载力计算;
5 对于抗震设防区的桩基,应进行抗震承载力验算。
4.1.3 下列水泥土复合管桩基础应进行沉降计算:
1 设计等级为甲级的桩基;
2 设计等级为乙级的,且建筑物体形复杂、荷载分布显著不均匀或桩端平面以下存在软弱土层的桩基。
条文说明
4.1.2、4.1.3为确保桩基设计的安全,在进行桩基设计时应按本条文规定的原则进行承载能力与沉降计算。 软弱下卧层承载力验算应按现行行业标准《建筑桩基技术规范》JGJ94有关规定执行。 对位于坡地、岸边的建筑物,应慎用水泥土复合管桩基础;当采用水泥土复合管桩基础时,应按现行行业标准《建筑桩基技术规范》JGJ94有关规定进行整体稳定性验算,并采取减小水泥土复合管桩与管桩直径比、植入等长管桩、通长填芯等措施。
4.1.4 水泥土复合管桩基础设计时,所采用的作用效应与相应的抗力应符合下列规定:
1 确定桩数和布桩时,应采用传至承台底面的荷载效应标准组合;相应的抗力应采用单桩承载力特征值;
2 计算荷载作用下的桩基沉降和水平位移时,应采用荷载效应准永久组合;计算水平地震作用、风载作用下的桩基水平位移时,应采用水平地震作用、风载效应标准组合;
3 验算抗震设防区桩基的整体稳定性时,应采用地震作用效应和荷载效应的标准组合;
4 计算承台内力、确定承台高度、配筋和验算桩身强度时,上部结构传来的荷载效应组合和相应的基底反力,应按承载能力极限状态下荷载效应的基本组合,采用相应的分项系数;当进行承台裂缝控制验算时,应分别采用荷载效应标准组合和荷载效应准永久组合;
5 桩基结构安全等级、结构设计使用年限和结构重要性系数应按国家现行有关建筑结构标准的规定采用,但结构重要性系数γ 0 不应小于1.0;
6 对桩基结构进行抗震验算时,其承载力调整系数应按现行国家标准《建筑抗震设计规范》GB 50011的规定采用。
条文说明
4.1.4本条规定了桩基设计时所采用的作用效应组合和抗力,已与国家现行标准《建筑地基基础设计规范》GB50007、《建筑桩基技术规范》JGJ94等协调。
4.1.5 水泥土复合管桩基础设计应具备下列基本资料:
1 岩土工程勘察报告;
2 建筑场地与环境条件资料;
3 建筑物的总平面布置图;建筑物的结构类型、荷载,建筑物的使用条件和设备对基础竖向及水平位移的要求;建筑结构的安全等级;
4 施工条件资料;
5 供设计比较用的有关桩型及实施可行性的资料。
条文说明
4.1.5岩土工程勘察报告应符合本规程第3.0.2条规定。 建筑场地与环境条件资料包括:交通设施、地上及地下管线、地下构筑物的分布;相邻建筑物安全等级、基础形式及埋置深度;附近类似地层条件场地的桩基工程试桩资料和单桩承载力设计参数;周围建筑物的防振、防噪声的要求;返浆排放条件;建筑物所在地区的抗震设防烈度和建筑场地类别。 施工条件资料包括:施工机械设备条件,动力条件,施工工艺对地层条件的适应性;水、电及有关建筑材料的供应条件;施工机械进出场及现场运行条件。
4.1.6 与桩身水泥土配比相同的室内水泥土试块(边长为70.7mm的立方体)在标准养护条件下28d龄期的立方体抗压强度平均值不宜低于4MPa。
条文说明
4.1.6考虑到桩身水泥土强度折减系数、管桩-水泥土界面粘结性能、管桩与水泥土荷载分担比等因素,水泥土强度存在下限值,本条规定与桩身水泥土配比相同的室内水泥土试块(边长为70.7mm的立方体)在标准养护条件下28d龄期的立方体抗压强度平均值不宜低于4MPa。 试验表明,对于本规程第3.0.1条规定的素填土、粉土、黏性土、松散砂土、稍密砂土、中密砂土,采用42.5级普通硅酸盐水泥、掺入比20%~35%,按《水泥土配合比设计规程》JGJ/T233方法配制的水泥土试样立方体抗压强度平均值可达到4MPa以上。
4.2 桩的选型与布置
4.2 桩的选型与布置
4.2.1 水泥土复合管桩的选型应符合下列规定:
1 水泥土桩直径与管桩直径之差,应根据环境类别、承载力要求、桩侧土性质等综合确定,且不应小于300mm;
2 水泥土桩直径与管桩直径之比可按表4.2.1的规定确定,水泥土强度高者取低值,反之取高值:
表4.2.1 水泥土桩直径与管桩直径之比

3 管桩长度应根据计算确定,且不宜小于水泥土桩长度的2/3;
4 管桩可按现行行业标准《建筑桩基技术规范》JGJ 94的有关规定采用AB型或B型、C型预应力高强混凝土管桩,不宜采用A型桩,直径宜为300mm、400mm、500mm、600mm、800mm。
条文说明
4.2.1本条规定了水泥土复合管桩的选型原则。 1水泥土桩直径与管桩直径之比 水泥土复合管桩是在强度较低的大直径水泥土桩中植入合适的预应力高强混凝土管桩,提高桩身材料复合强度,以达到与桩侧土阻力的匹配(图2)。 
图2匹配关系 当水泥土桩直径与管桩直径之比增大至某值后,桩身材料复合强度对应承载力小于桩侧土阻力对应承载力,桩身材料强度与桩侧土阻力不匹配,即水泥土桩直径与管桩直径之比存在上限值。 水泥土复合管桩在竖向荷载作用下的工作机理为:管桩承担的大部分荷载通过管桩-水泥土界面传递至水泥土桩,然后再通过水泥土-土界面传递至桩侧土,管桩、水泥土桩、桩侧土构成了由刚性向柔性过渡的结构。作为管桩与桩侧土之间的过渡层-“水泥土”不宜太薄,否则无法保证水泥土复合管桩有效工作。包裹在管桩周围的水泥土还起到了保护层作用,改善了管桩的耐久性。综合考虑水泥土复合管桩承载力机理、桩基所处环境类别、施工偏差、垂直度偏差等因素,“水泥土”不宜太薄,水泥土桩直径与管桩直径之差不应小于300mm。 水泥土复合管桩与承台采用本规程第4.4.3条规定的方式连接时,管桩承担70%以上的荷载,结合管桩与水泥土的应力比测试结果,可以计算出常用管桩直径、水泥土强度工况下的水泥土桩直径与管桩直径之比的取值范围,如表4.2.1所示,当水泥土强度高或桩侧土质较好时取小值。条文中仅列出了管桩直径为300mm、400mm、500mm、600mm、800mm时水泥土桩直径与管桩直径之比的取值范围,对于其他直径的管桩可参考取用。 2管桩长度与水泥土桩长度之比 管桩底端以下的水泥土桩为柔性-半刚性桩,存在临界桩长,其长度随着水泥土桩直径与水泥土强度的增加而增大。管桩相当于水泥土桩中的配筋,其长度不宜小于总桩长的2/3。对变形控制要求较高的工程、桩底端土质较差或承受拔力、抗震作用时,管桩可与水泥土桩等长。 试验与计算结果表明无管桩段桩身压缩量占桩身总压缩量比例随着管桩长度与水泥土桩长度之比的增大基本呈线性减小,为了减小沉降、提高承载力,管桩长度与水泥土桩长度比应取高值。 3管桩选择 按现行行业标准《建筑桩基技术规范》JGJ94的有关规定,A型管桩桩身混凝土有效预压应力值较小,相应的桩身抗弯、抗剪、抗拉性能均劣于AB型、B型、C型管桩。为了确保水泥土复合管桩基础的安全,不宜选用A型管桩。
4.2.2 水泥土复合管桩的布置应符合下列规定:
1 对于排数不少于3排且桩数不少于9根的桩基,基桩的中心距不应小于4.5d,且不应小于2.5D;对于其他情况的桩基,基桩的中心距不应小于4.0d,且不应小于2.5D;
2 宜选择中、低压缩性土层作为桩端持力层,桩端全断面进入持力层的长度可按现行行业标准《建筑桩基技术规范》JGJ 94的有关规定执行;当存在软弱下卧层时,桩端以下持力层厚度不宜小于3D。
条文说明
4.2.2水泥土复合管桩与承台采用本规程第4.4.3条规定的方式连接时,管桩承担70%以上的荷载,因此确定基桩的中心距时,应主要考虑管桩直径d,并兼顾水泥土复合管桩直径D。 在确定基桩的中心距时,需考虑如下因素: 1管桩封底,属于挤土桩; 2植入管桩时水泥土呈流塑状态; 3水泥土复合管桩属于摩擦桩; 4防止相邻桩的水泥土施工时相互影响; 5桩侧土位移影响范围。 单桩竖向抗压与水平静载试验表明,桩侧土沉降与水平位移均随着至桩心距离的增大迅速减小(图3),距离桩心2.5D处桩侧土沉降约为桩顶沉降的10%、水平位移为0。这说明至桩中心2.5D范围内桩、土影响较明显,超出该距离后影响较小甚至可以忽略。 
图3桩侧土影响范围 综合上述因素,参照现行行业标准《建筑桩基技术规范》JGJ94,本条规定了基桩的中心距。 当地层中有可以利用的中、低压缩土层时,宜尽量选择作为持力层,发挥其对提高承载力的贡献。桩端全断面进入持力层的深度及其至软弱下卧层的距离可按现行行业标准《建筑桩基技术规范》JGJ94的有关规定执行。
4.3 桩基计算
4.3 桩基计算
4.3.1 水泥土复合管桩基础中单桩桩顶作用力应按下列公式计算:
1 轴心竖向力作用下

2 偏心竖向力作用下

3 水平力作用下

式中:Q k ——荷载效应标准组合轴心竖向力作用下,基桩的平均竖向力(kN);
F k ——荷载效应标准组合下,作用于承台顶面的竖向力(kN);
G k ——桩基承台和承台上土自重标准值(kN),对稳定的地下水位以下部分应扣除水的浮力;
n——桩基中的桩数;
Q ik ——荷载效应标准组合偏心竖向力作用下,第i基桩的竖向力(kN);
M xk 、M yk ——荷载效应标准组合下,作用于承台底面,绕通过桩群形心的x、y主轴的力矩(kN·m);
x i 、x j 、y i 、y j ——第i、j基桩至通过桩群形心的y、x主轴的距离(m);
H ik ——荷载效应标准组合下,作用于第i基桩的水平力(kN);
H k ——荷载效应标准组合下,作用于桩基承台底面的水平力(kN)。
条文说明
4.3.1水泥土复合管桩主要用于承受竖向抗压荷载,应尽量避免承受较大的上拔与水平荷载,因此本条仅给出了桩基设计中沿用已久的针对“一般建筑物和受水平力(包括力矩与水平剪力)较小”情况的桩顶作用力计算公式。
4.3.2 水泥土复合管桩基础的抗震验算应按国家现行标准《建筑抗震设计规范》GB 50011、《建筑桩基技术规范》JGJ 94的有关规定执行。
4.3.3 单桩竖向承载力计算应符合下列规定:
1 荷载效应标准组合:
轴心竖向力作用下

偏心竖向力作用下,除应满足式(4.3.3-1)外,尚应满足下式的要求:

2 地震作用效应和荷载效应标准组合:
轴心竖向力作用下

偏心竖向力作用下,除应满足式(4.3.3-3)外,尚应满足下式的要求:

式中:R a ——单桩竖向承载力特征值(kN);
Q kmax ——荷载效应标准组合偏心竖向力作用下,桩顶最大竖向力(kN);
Q Ek ——地震作用效应和荷载效应标准组合下,基桩的平均竖向力(kN);
Q Ekmax ——地震作用效应和荷载效应标准组合下,基桩的最大竖向力(kN)。
条文说明
4.3.3本条规定了单桩竖向承载力计算应满足的要求。已与国家现行标准《建筑地基基础设计规范》GB50007、《建筑抗震设计规范》GB50011、《建筑桩基技术规范》JGJ94等协调。
4.3.4 单桩竖向承载力特征值R a 应按下式确定:

式中:K——安全系数,取K=2;
Q uk ——单桩竖向极限承载力标准值(kN)。
条文说明
4.3.4本规程中桩基竖向抗压、抗拔承载力计算均采用综合安全系数K=2。
4.3.5 单桩竖向抗压极限承载力标准值的确定应符合下列规定:
1 单桩竖向抗压极限承载力标准值应通过单桩竖向抗压静载试验确定,试验方法应按本规程第6.4.4条执行;
2 初步设计时单桩竖向抗压极限承载力标准值可按下列公式估算,并取其中的较小值:

式中:U——水泥土复合管桩周长(m);
q sik ——第i层土的极限侧阻力标准值(kPa),无当地经验时,可取现行行业标准《建筑桩基技术规范》JGJ 94规定的泥浆护壁钻孔桩极限侧阻力标准值的1.5倍~1.6倍;
L i ——水泥土复合管桩长度范围内第i层土的厚度(m);
q pk ——极限端阻力标准值(kPa),无当地经验时,可取现行行业标准《建筑桩基技术规范》JGJ 94规定的泥浆护壁钻孔桩极限端阻力标准值;
A L ——水泥土复合管桩桩端面积(m 2 );
u p ——管桩周长(m);
q sk ——管桩-水泥土界面极限侧阻力标准值(kPa)
l——管桩长度(m);
η——桩身水泥土强度折减系数,可取0.33;
f cu ——与桩身水泥土配比相同的室内水泥土试块(边长为70.7mm的立方体)在标准养护条件下28d龄期的立方体抗压强度平均值(kPa);
ξ——管桩-水泥土界面极限侧阻力标准值与对应位置水泥土立方体抗压强度平均值之比,可取0.16。
条文说明
4.3.5为保证水泥土复合管桩设计的可靠性,单桩竖向抗压极限承载力标准值应采用单桩竖向抗压静载试验确定,并应重视类似工程、邻近工程的经验。 初步设计时可采用经验公式估算单桩竖向抗压极限承载力标准值,并按本规程第4.3.7条验算桩身竖向承载力。其中式(4.3.5-1)基于水泥土-土界面计算,式(4.3.5-2)基于管桩-水泥土界面计算。 当采用经验公式进行估算时,极限侧阻力标准值、极限端阻力标准值应由静载试验结果统计分析求得。当无试验资料时极限侧、端阻力标准值可根据岩土工程勘察报告或现行行业标准《建筑桩基技术规范》JGJ94规定的泥浆护壁钻孔桩极限侧、端阻力标准值乘以提高倍数得到。 根据搜集到的39组单桩竖向抗压静载试验及内力测试资料,统计不同土层对应的水泥土复合管桩极限侧阻力标准值如表1所示,与岩土工程勘察报告或现行行业标准《建筑桩基技术规范》JGJ94规定的泥浆护壁钻孔桩极限侧阻力标准值对比,前者约为后者的1.5倍~1.6倍。且多数试桩为桩头材料破坏,桩侧摩阻力尚未充分发挥,本规程规定的提高倍数1.5~1.6是偏于保守的。 表1 极限侧阻力标准值
按式(4.3.5-2)基于管桩-水泥土界面计算单桩竖向抗压极限承载力标准值时,将管桩外围的水泥土视作均匀介质,管桩底端阻力作为安全储备。 采用室内大型剪切试验,测试了管桩与由粉质黏土、砂土、粉土等拌制的水泥土界面之间的粘结强度。测试结果表明,管桩-水泥土界面极限侧阻力标准值与对应位置水泥土立方体抗压强度平均值之比一般为0.16~0.19,为偏于安全,计算时可取0.16。
4.3.6 单桩竖向抗拔极限承载力标准值的确定应符合下列规定:
1 单桩竖向抗拔极限承载力标准值应通过单桩竖向抗拔静载试验确定,试验方法应按本规程第6.4.8条执行;
2 初步设计时单桩竖向抗拔极限承载力标准值可按下列公式估算,并取其中的较小值:
单桩或群桩呈非整体破坏时:

群桩整体破坏时:

式中:λ 1 、λ 2i ——管桩抗拔系数、水泥土复合管桩抗拔系数,可按表4.3.6取值;
l i ——管桩长度范围内第i层土的厚度(m);
U l ——群桩外周边长度(m)。
表4.3.6 管桩、水泥土复合管桩抗拔系数

条文说明
4.3.6本条规定了水泥土复合管桩单桩竖向抗拔极限承载力标准值的确定方法。 研究表明,水泥土复合管桩承受竖向上拔荷载时一般有三种破坏模式:水泥土复合管桩从地基土中拔出、管桩从水泥土桩中拔出、管桩材料破坏。因此单桩或群桩呈非整体破坏时,单桩竖向抗拔极限承载力标准值应按式(4.3.6-1)、式(4.3.6-2)分别计算管桩-水泥土界面、水泥土-土界面对应的总极限侧阻力标准值,并按本规程第4.3.7条验算桩身竖向承载力。计算单桩竖向抗拔极限承载力时不考虑无管桩段水泥土桩的自重。 表4.3.6中λ1为对应于管桩-水泥土界面的抗拔系数,该界面极限侧阻力在抗拔与抗压时基本一致,因此λ1规定值较高;λ2i为对应于水泥土-土界面的抗拔系数,与现行行业标准《建筑桩基技术规范》JGJ94的规定一致。
4.3.7 桩身竖向承载力应符合下列规定:
1 桩轴心受压时,荷载效应基本组合下的桩顶轴向压力设计值Q c 应同时满足下列公式要求:
有管桩段:

无管桩段:

式中:Q c ——荷载效应基本组合下的桩顶轴向压力设计值(kN);
ψ c ——管桩施工工艺系数,取0.85;
f c ——管桩混凝土轴心抗压强度设计值(kPa),应按现行国家标准《混凝土结构设计规范》GB 50010的有关规定取值;
A p ——管桩截面面积(m 2 );
A l ——有管桩段水泥土净截面面积(m 2 );
n 0 ——管桩与水泥土的应力比,宜由现场试验确定,当无实测资料时可按表4.3.7取值;
Q sl ——有管桩段水泥土复合管桩总极限侧阻力标准值(kN)。
表4.3.7 管桩与水泥土的应力比

注:水泥土强度高时应力比取低值,反之取高值。
2 桩轴心受拉时,荷载效应基本组合下的桩顶轴向拉力设计值Q ct 应同时满足下列公式要求:

式中:Q ct ——荷载效应基本组合下的桩顶轴向拉力设计值(kN);
C——考虑管桩纵向预应力钢筋墩头与端板连接处受力不均匀等因素影响而取的折减系数,可取0.85;
f py ——管桩预应力钢筋抗拉强度设计值(kPa),应按现行国家标准《混凝土结构设计规范》GB 50010的有关规定取值;
A ps ——管桩全部纵向预应力钢筋的截面面积(m 2 );
f n ——填芯混凝土与管桩内壁的粘结强度设计值(kPa),宜由现场试验确定;当无试验资料时,C40微膨胀混凝土的f n 可取360kPa;
u c ——管桩内腔圆周长度(m);
l ca ——填芯混凝土深度(m);
f y ——锚固钢筋的抗拉强度设计值(kPa),应按现行国家标准《混凝土结构设计规范》GB 50010的有关规定取值;
A s ——填芯混凝土内锚固钢筋总面积(m 2 )。
条文说明
4.3.7本条规定了水泥土复合管桩承受竖向荷载时桩身竖向承载力的验算方法。 单桩竖向抗压静载试验表明,水泥土复合管桩与承台采用本规程第4.4.3条规定方式连接时,在极限荷载作用下,桩头呈现管桩、水泥土先后破坏的渐进破坏模式;而在轴向压力设计值对应荷载作用下,管桩与水泥土均未发生破坏。即在轴向压力设计值对应荷载作用下,桩头未发生渐进破坏,管桩与水泥土共同变形、共同承担上部竖向荷载。因此,验算轴心受压情况下桩身竖向承载力时,应同时考虑管桩与水泥土两种材料的承载性能。 式(4.3.7-1)基于管桩验算了桩头材料强度,式(4.3.7-2)验算了管桩底端处水泥土材料强度。在本规程第4.1.6条给出的水泥土材料强度范围及表4.3.7给出的应力比情况下,桩顶轴向压力设计值一般由管桩材料强度控制,因此桩头材料验算时仅给出了基于管桩材料强度的验算公式,而未给出基于水泥土材料强度的验算公式。 根据国家现行标准《工程结构可靠性设计统一标准》GB50153、《水利水电工程结构可靠度设计统一标准》GB50199、《水泥土配合比设计规程》JGJ/T233的有关规定,本规程中将水泥土立方体抗压强度平均值作为水泥土抗压强度标准值使用,其材料性能分项系数取1.6。 轴向压力设计值对应荷载作用下,管桩与水泥土共同变形,符合等应变假定,应力比实测值与二者弹性模量之比接近。表4.3.7给出了轴向压力设计值对应荷载作用下,管桩与水泥土的应力比取值范围,可在初步设计时选用。 填芯混凝土与管桩内壁粘结强度受填芯混凝土的强度和组成成分、管桩内壁的粗糙程度、填芯混凝土长度等因素影响,一般可取填芯混凝土轴心抗拉强度的0.21倍。当填芯混凝土强度等级为C30、C35时,填芯混凝土与管桩内壁粘结强度设计值fn可取300kPa、330kPa。
4.3.8 单桩水平承载力计算应符合下列规定:
荷载效应标准组合:

地震作用效应和荷载效应标准组合:

式中:H Eik ——地震作用效应和荷载效应标准组合下,作用于第i基桩的水平力(kN);
R ha ——单桩水平承载力特征值(kN)。
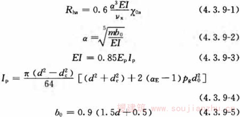
4.3.9 单桩水平承载力特征值的确定应符合下列规定:
1 单桩水平承载力特征值应通过单桩水平静载试验确定,试验方法应按本规程第6.4.7条执行;
2 初步设计时单桩水平承载力特征值可按下列公式估算:

式中:α——桩的水平变形系数(1/m);
EI——桩身抗弯刚度(MN·m 2 );
v x ——桩顶水平位移系数,可按现行行业标准《建筑桩基技术规范》JGJ 94的有关规定取值;
χ 0a ——桩顶允许水平位移(mm);
m——地基土水平抗力系数的比例系数(MN/m 4 ),宜通过单桩水平静载试验确定,当无试验资料时,可按现行行业标准《建筑桩基技术规范》JGJ 94规定的预制桩的地基土水平抗力系数的比例系数适当提高后采用;
b 0 ——桩身计算宽度(m);
E p ——管桩混凝土弹性模量(MPa),应按现行国家标准《混凝土结构设计规范》GB 50010的有关规定取值;
I p ——管桩混凝土换算截面惯性矩(m 4 );
d——管桩直径(m);
d c ——管桩内径(m);
αE——管桩预应力钢筋弹性模量与混凝土弹性模量之比;
p g ——管桩纵向预应力筋配筋率;
d 0 ——管桩扣除保护层后的直径(m)。
3 群桩水平承载力特征值可取各单桩水平承载力特征值的总和。
条文说明
4.3.9按本规程第6.4.7条规定方法进行的单桩水平静载试验结果表明,水泥土复合管桩水平极限荷载为水平临界荷载的1.18倍~1.20倍,为了使单桩水平承载力特征值具有足够的安全储备,即其安全系数达到2,单桩水平承载力特征值计算时应取0.6的折减系数。 水平荷载作用下,水泥土复合管桩破坏模式为外围水泥土开裂,而管桩未发生破坏。地基土水平抗力系数的比例系数随管桩周围水泥土强度、厚度的增加而提高,因此当无试验资料时,地基土水平抗力系数的比例系数可以按现行行业标准《建筑桩基技术规范》JGJ94中有关预制桩的规定,并适当提高后采用。 搜集到的单桩水平静载试验(水泥土复合管桩直径800mm,植入PHC400AB95)结果表明:水平临界荷载对应水平位移为4mm~9mm,相应的地基土水平抗力系数的比例系数为40MN/m4~80MN/m4。
4.3.10 当水泥土复合管桩桩周土体因自重固结、地面大面积堆载等因素影响而产生的沉降大于桩的沉降时,应根据工程具体情况考虑负摩阻力对桩基承载力和沉降的影响;当无工程经验时,可按现行行业标准《建筑桩基技术规范》JGJ 94的有关规定估算。
条文说明
4.3.10当水泥土复合管桩桩周土体因自重固结或因地面大面积堆载而产生的沉降大于桩的沉降时,应考虑由此引起的桩侧负摩阻力对桩基承载力和沉降的影响,并考虑对无管桩段水泥土桩的拖曳影响。
4.3.11 水泥土复合管桩基础的沉降变形计算值不应大于桩基沉降变形允许值。桩基沉降变形允许值应符合国家现行标准《建筑地基基础设计规范》GB 50007、《建筑桩基技术规范》JGJ 94的有关规定。
条文说明
4.3.11桩基沉降变形计算是桩基设计中的一个重要组成部分。当桩基产生过大变形时,可能影响建筑物正常使用,甚至造成建筑物破坏,危及人们的安全。因此水泥土复合管桩基础的沉降变形计算值不应大于国家现行标准《建筑地基基础设计规范》GB50007、《建筑桩基技术规范》JGJ94规定的允许值。
4.3.12 桩基最终沉降量包括桩身压缩量与由单向压缩分层总和法计算的土层沉降,可按下列公式计算:


式中:s——桩基最终沉降量(mm);
φ——沉降计算经验系数,可按当地经验取值;
n 1 ——沉降计算深度范围内土层的计算分层数,应结合土层性质确定;
σ zi ——桩端平面下第i计算土层1/2厚度处竖向附加应力(kPa),可按现行国家标准《建筑地基基础设计规范》GB 50007中的明德林应力公式方法计算;
E si ——第i计算土层的压缩模量(MPa),应采用土的自重应力至土的自重应力加附加应力作用段的压缩模量;
△z i ——第i计算土层的厚度(m),不应超过计算深度的0.3倍;
s e ——桩身压缩量(mm);
ξ e1 、ξ e2 ——有管桩段、无管桩段桩身压缩系数;
Q j ——第j基桩在荷载效应准永久组合作用下,桩顶的附加荷载(kN);当地下室埋深超过5m时,取荷载效应准永久组合作用下的总荷载为考虑回弹再压缩的等代附加荷载;
E pcs 、E cs ——有管桩段水泥土复合管桩桩身材料复合模量、水泥土弹性模量(MPa);
L——水泥土管桩长度(m);
β 1 、β 2 ——有管桩段、无管桩段桩身压缩折减系数,无试验资料时可取1.0;
α l 、α L ——管桩底部桩身总轴力占桩顶荷载之比、水泥土复合管桩底部总端阻力占桩顶荷载之比,宜根据试验确定,当无试验资料时可根据本规程第4.3.5条规定的桩侧、端阻力值进行计算;
m p ——管桩截面面积与有管桩段水泥土复合管桩总截面面积之比。
条文说明
4.3.12本条规定了水泥土复合管桩基础最终沉降量计算方法。不论单桩、单排桩、桩中心距大于6倍桩径的桩基,还是桩中心距不大于6倍桩径的群桩基础,其最终沉降量计算均采用单向压缩分层总和法,并计入桩身弹性压缩量。 1桩身压缩量 根据搜集到的27组单桩竖向抗压静载试验、内力测试及实体工程沉降观测资料,单桩桩身压缩量约占总沉降量的36%~75%,平均值为64%;群桩基础中桩身压缩量约占总沉降量的15%。可见水泥土复合管桩桩身压缩量占总沉降量比例较大,桩基最终沉降量计算时应计入桩身压缩量。 水泥土复合管桩可分为有管桩段与无管桩段,两段的轴力分布、弹性模量有较大差异,应分段计算桩身压缩量。 2桩身材料弹性模量 水泥土复合管桩与承台采用本规程第4.4.3条规定的方式连接时,水泥土直接与承台接触,管桩-水泥土界面未发生滑移,二者能共同承担外部竖向荷载,符合等应变假定,有管桩段桩身材料弹性模量可采用考虑面积比的复合模量。 水泥土材料弹性模量宜根据试验确定,当无试验资料时可近似取水泥土无侧限抗压强度的(600~1000)倍,水泥土强度高者取高值,反之取低值。 3桩身压缩系数与桩身压缩折减系数 内力测试结果表明,竖向荷载作用下桩身轴力基本呈折线分布,拐点在管桩底端。基于桩侧阻力矩形分布假定给出了桩身压缩系数确定方法。 桩身压缩折减系数则考虑了桩侧阻力实际分布形式与矩形分布假定的差异。 4沉降计算经验系数 水泥土复合管桩是一种新桩型,沉降观测资料较少,尚无法给出适合于全国范围内应用的沉降计算经验系数。 根据山东地区搜集到的27组单桩竖向抗压静载试验及内力测试资料,单桩总沉降量实测值与计算值之比为0.56~1.67,平均值为0.84,单桩、单排桩、桩中心距大于6倍桩径的桩基沉降计算经验系数可取1.00,偏于安全。 根据山东地区实体工程沉降观测资料,沉降计算深度范围内土层压缩模量的当量值为30MPa左右时,扣除桩身压缩量后桩底土层实测沉降量与单向压缩分层总和法计算最终沉降量之比为0.45~0.49,该值约为国家标准《建筑地基基础设计规范》GB50007-2011附录R表R.0.5推荐沉降计算经验系数的0.65倍~0.71倍。根据工程比拟法,群桩基础沉降计算经验系数可按表2取值。 表2 沉降计算经验系数 
其中,
为沉降计算深度范围内土层压缩模量的当量值(MPa),应按现行国家标准《建筑地基基础设计规范》GB50007的有关规定确定;φ可根据
内插取值。
4.3.13 桩基沉降计算深度Z n 可按应力比法确定,即计算深度处的附加应力σ z 与土的自重应力σ c 应符合下式要求:

式中:σ z ——土中竖向附加应力(kPa);
σ c ——土的自重应力(kPa)。
条文说明
4.3.13水泥土复合管桩基础沉降计算深度按应力比法确定,即按附加应力与自重应力之比为10%确定计算深度。
4.3.14 水泥土复合管桩基础承台设计除应符合国家现行标准《建筑地基基础设计规范》GB 50007、《建筑桩基技术规范》JGJ 94的有关规定外,尚宜符合下列规定:
1 承台计算时,桩基竖向反力宜按全部由管桩承担计算;
2 承台受冲切计算时,桩径宜按管桩直径计算;
3 宜进行上部结构-承台-桩-土共同工作分析。
条文说明
4.3.14在竖向荷载作用下,水泥土复合管桩中的管桩承担主要荷载,本条1、2款规定按管桩承担全部荷载来进行承台计算,偏于安全。
4.4 构造要求
4.4 构造要求
4.4.1 水泥土复合管桩中管桩接头数量不宜超过1个。管桩的连接应符合现行行业标准《建筑桩基技术规范》JGJ 94的有关规定;对于承受拔力的桩,接头连接强度不得小于管桩桩身强度。
条文说明
4.4.1为了保证水泥土复合管桩施工质量,应在水泥土桩施工完成后及时植入管桩,尽量缩短桩机挪动、接桩时间等,因此选择桩长时应考虑管桩成品长度,控制管桩接头数量不宜超过1个。对于承受拔力的水泥土复合管桩,管桩承担全部拔力,管桩接头应采用等强度连接。
4.4.2 水泥土复合管桩桩中心至承台边缘的距离应符合下列规定:
1 边桩中心至承台边缘的距离不宜小于管桩的直径,且水泥土复合管桩的外边缘至承台边缘的距离不应小于150mm;
2 对于墙下条形承台梁,桩中心至承台梁边缘的距离不宜小于管桩的直径,且水泥土复合管桩的外边缘至承台梁边缘的距离不应小于75mm。
条文说明
4.4.2水泥土复合管桩中的管桩与水泥土作为一个整体共同承担外部荷载,且管桩承担主要荷载,因此确定桩中心至承台边缘距离时应以管桩为主并兼顾水泥土桩。
4.4.3 水泥土复合管桩与承台宜采用填芯混凝土中埋设锚固钢筋的连接方式,并应符合下列规定:
1 管桩嵌入承台内的长度,当管桩直径小于800mm时不宜小于50mm,当管桩直径大于等于800mm时不宜小于100mm;
2 对于承压桩,填芯混凝土深度应大于6倍管桩直径,且不得小于3.0m;对于承受拔力的桩,填芯混凝土深度应按本规程公式(4.3.7-5)计算确定,且不得小于3.0m;对承受水平力较大的桩,宜通长填芯;
3 对于承压桩,锚固钢筋数量和规格可按表4.4.3选取;对于承受拔力的桩,锚固钢筋面积应按本规程公式(4.3.7-6)计算确定且应满足表4.4.3规定;箍筋可按表4.4.3选取;
表4.4.3 锚固钢筋、箍筋数量和规格(mm)

4 填芯混凝土中应通长配置锚固钢筋;
5 锚固钢筋锚入承台内的长度:承压桩不应小于35倍钢筋直径;承受拔力的桩应按现行国家标准《混凝土结构设计规范》GB 50010的有关规定确定。
条文说明
4.4.3水泥土复合管桩与承台宜采用管桩填芯混凝土中埋设锚固钢筋的方式连接,也可结合当地经验在桩顶设置加强帽等构造措施(图4)。 图4桩与承台连接构造(一)
图4桩与承台连接构造(二)
1-聚硫嵌缝膏;2-遇水膨胀橡胶条;3-缓膨型遇水膨胀橡胶条;4-锚固钢筋3;5-C20细石混凝土;6-底板防水层;7-聚合物水泥防水砂浆3;8-1.5厚水泥基渗透结晶型防水涂料;9-混凝土垫层3;10-填芯混凝土;11-预应力高强混凝土管桩;12-水泥土桩;13-管桩纵向预应力钢筋 具体操作时应注意: 1水泥土桩桩头应凿至垫层底标高,设置加强帽时应凿至垫层底标高以下D/2; 2桩与承台连接的防水构造应按现行行业标准《建筑桩基技术规范》JGJ94的有关规定执行。 对于承压桩,填芯混凝土的主要作用是改善桩顶的受力状态,有利于桩与承台的连接;对于承受拔力的桩,还起到将力均匀传至桩身的作用。填芯混凝土的灌注深度及质量直接影响到力的传递,设计时应慎重处理,必要时应通过试验确定。 对于承受拔力的桩也可以采用管桩底部固定锚固钢筋的构造措施,即把通长的锚固钢筋焊接于管桩底部的端板或桩尖上,由锚固钢筋将拔力传递至管桩底部。
4.4.4 承台之间的连接除应符合国家现行标准《建筑地基基础设计规范》GB 50007、《建筑桩基技术规范》JGJ 94的有关规定外,尚应符合下列规定:
1 同一承台的桩数不多于2根时,应加强承台间的拉结;
2 有抗震要求的柱下桩基承台,宜在两个主轴方向设置连系梁。
5 施工
5.1 施工准备
5 施 工
5.1 施工准备
5.1.1 水泥土复合管桩施工应具备下列资料:
1 岩土工程勘察报告;
2 桩基工程施工图及图纸会审纪要;
3 建筑场地和相邻区域内的建筑物、地下管线、地下构筑物和架空线路等的调查资料;
4 主要施工机械及其配套设备的技术性能资料;
5 桩基工程的施工组织设计;
6 水泥等原材料质检报告;
7 管桩的出厂合格证及相关技术参数说明;
8 有关施工工艺参数的试验参考资料。
5.1.2 施工前应清除地下和空中障碍物并完成三通一平。平整后的场地标高应高出水泥土复合管桩设计桩顶标高不小于0.5m。
条文说明
5.1.2为保证水泥土复合管桩正常施工,施工用的供水、供电、道路、排水、临时房屋等临时设施,必须在开工前准备就绪。建筑场地应平整、密实,无地下和空中障碍物,地基承载力应满足施工机械接地压力的要求。
5.1.3 基桩轴线的控制点和水准点应设在不受施工影响的地方,并妥善保护,施工中应定期复测。
条文说明
5.1.3基桩轴线的控制点和水准点应设置在位置稳定、易于长期保存的地方。当有工作基点时,应定期将其与基准点进行联测。
5.1.4 施工前应对水泥土复合管桩施工机械及其配套设备进行试运行,并对流量、压力、钻杆提升速度与钻杆旋转速度等施工参数进行标定。
条文说明
5.1.4本条规定的主要目的是:在施工前通过对施工机械及其配套设备的试运行及对流量、浆液压力、水压、气压、钻杆提升速度与钻杆旋转速度等施工参数的标定,确认现场所有设备能够安全正常运转、施工参数是否满足本规程第5.2.3条要求;施工参数由成桩工艺性试验确定。
5.1.5 成桩工艺性试验应符合下列规定:
1 应根据场地地层分布情况及设计资料确定成桩工艺性试验位置与数量;
2 水泥土复合管桩中的水泥土桩工艺性试验可采用喷水或喷水泥浆的方法;
3 成桩工艺性试验时应按本规程附录A的要求做好记录;
4 选择施工机械,初步确定成桩施工工艺参数。
条文说明
5.1.5应综合考虑场地地层分布情况、上部结构荷载、拟采用桩参数等,按本规程第3.0.4条的要求确定成桩工艺性试验位置与数量。 水泥土复合管桩中的水泥土桩工艺性试验可先采用喷水的方法初步确定工艺参数,在此基础上再采用喷水泥浆的方法并宜植入管桩。 成桩工艺性试验时应详细记录不同时间或深度处对应的施工参数值,并采用开挖、井径仪、取芯等方法检验成桩质量,为选择施工机械、确定相关施工工艺及参数和施工措施提供详尽的资料。
5.2 施工机械
5.2 施工机械
5.2.1 水泥土复合管桩施工机械包括整体式与组合式。有条件时应选用整体式施工机械。
条文说明
5.2.1水泥土复合管桩施工机械包括整体式与组合式两种,为了提高施工效率及保证成桩质量,应优先选用整体式施工机械。 水泥土复合管桩整体式施工机械同时具备水泥土桩施工和管桩施工两种功能。采用三支点式履带打桩机为桩架,与桩架平行设置的钻杆顶端设置高压旋喷水龙头、动力头,钻杆底端设置搅拌翅、水平向喷嘴、钻头,钻杆通过高压旋喷水龙头与喷浆、喷气、喷水系统连接后形成水泥土桩施工机具。在桩架上与水泥土桩施工机具成90度夹角设置管桩施工机具,管桩施工机具由设置于桩架顶端的卷扬、可沿桩架上下运动的振动锤以及设置于桩架底端的夹桩器组成。通过旋转桩架先后进行水泥土桩与管桩的定位及施工。 水泥土复合管桩组合式施工机械由水泥土桩施工机械和管桩施工机械等两种设备组合而成。水泥土桩施工机械原理与整体式施工机械中的水泥土桩施工机具部分相同;管桩施工机械可采用静力压桩机。
5.2.2 水泥土复合管桩中的水泥土桩施工机具应具有高压喷射与机械搅拌功能,并宜根据地层条件选用合适的钻具。
条文说明
5.2.2高喷搅拌法综合了高压喷射与搅拌法两种工艺的优点,所选用的机具应具有高压喷射与机械搅拌功能,并依靠动力头及钻杆自重进行自钻式下沉,其中高压喷射可采用双管法或三管法。 钻具特别是钻头形式,应能适应不同的地层条件,提高自钻式下沉的速度。
5.2.3 水泥土复合管桩中的水泥土桩施工主要配套设备应符合下列规定:
1 注浆泵、高压水泵的压力、流量应满足施工要求,其额定压力不应小于设计规定压力的1.2倍;
2 空气压缩机的供气量和额定压力不应小于设计规定值;
3 水泥浆搅拌机的性能应与需浆量相适应,并保证浆液搅拌均匀;
4 储浆桶的容积应能满足连续供给高压喷射浆液的需要。
条文说明
5.2.3本条给出了水泥土复合管桩中的水泥土桩施工主要配套设备即注浆泵、高压水泵、空气压缩机、水泥浆搅拌机、储浆桶的技术要求。其中浆液压力、水压、气压等设计规定值应按施工组织设计要求确定。
5.2.4 应根据设计文件、岩土工程勘察报告、施工场地周边环境情况选用适宜的水泥土复合管桩中的管桩施工机械。
条文说明
5.2.4本条给出了水泥土复合管桩中的管桩施工机械选择时应考虑的影响因素。 设计文件主要指水泥土复合管桩的技术要求,如管桩型号、桩位、桩顶标高等。 岩土工程勘察报告主要指场地的工程地质条件与水文地质条件。 场地环境条件对施工机械选用的影响主要体现在边桩的施工。当场地狭窄,环境条件复杂,无法将基坑开挖范围加大,则管桩施工机械的选择必须考虑边桩的施工能力。
5.3 施工作业
5.3 施工作业
5.3.1 施工单位应按桩基施工图进行桩位放样并填写放线记录,桩位放样允许偏差应为10mm,经监理单位或建设单位复核签证后方可开工。
5.3.2 桩位点应设有不易破坏的明显标记,并宜在施工时进行桩位复核。
条文说明
5.3.2桩位点处设置明显标记及施工时进行桩位复核的目的是:避免漏桩、校验桩位放样偏差。
5.3.3 水泥土复合管桩施工应按下列步骤进行:
1 采用高喷搅拌法施工水泥土桩;
2 分别封闭首节管桩底端及末节管桩顶端;
3 在水泥土初凝前,将管桩同心植入水泥土桩中至设计标高。
条文说明
5.3.3本条说明了水泥土复合管桩的施工步骤,其要点在于首先采用高喷搅拌法施工外围水泥土桩,其次为管桩植入水泥土桩的合理时机应在水泥土初凝前,同时确保管桩与水泥土桩的同轴度。 水泥土初凝前特指:在该时段内水泥土保持流塑状态,管桩同心植入水泥土桩后,不影响水泥土的成桩形态、后期强度以及管桩-水泥土界面的粘结强度。 根据已有的工程经验,在正常施工条件下,水泥土桩施工完成后(2~3)h,水泥土尚未初凝。综合考虑多种因素,推荐管桩施工与水泥土桩施工完成时间间隔为(0.5~1.0)h,最大不宜超过2h。 为避免流塑状态的水泥土进入管桩内腔,影响后期填芯混凝土施工,应采用薄铁皮等方法将首节管桩底端及末节管桩顶端封闭。
5.3.4 水泥土复合管桩施工工艺应按下列流程进行:
1 水泥土桩施工机具就位、桩机调平;
2 制备水泥浆;
3 高喷搅拌钻进下沉;
4 高喷搅拌提升;
5 复搅复喷;
6 关闭高喷搅拌设备;
7 采用整体式施工机械时,旋转桩架、管桩定位;采用组合式施工机械时,移走水泥土桩施工机具,管桩施工机具就位、管桩定位调直;
8 水泥土初凝前沉桩、接桩、送桩至设计标高;
9 移位,进行下一根桩施工。
条文说明
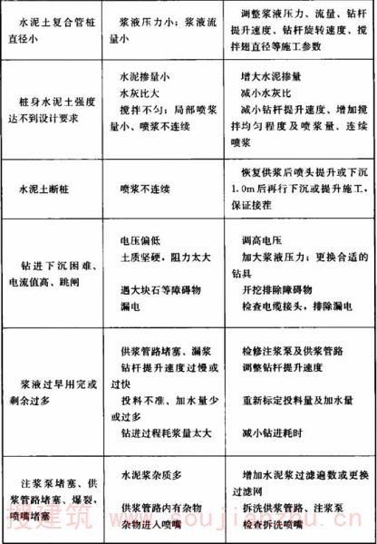
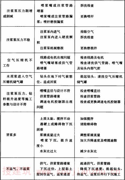
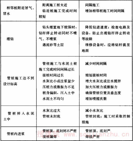
5.3.4本条给出了水泥土复合管桩施工工艺流程,具体说明如下: 1水泥土桩施工机具就位、桩机调平:检查注浆泵、高压水泵、空气压缩机、水泥浆搅拌机、储浆桶、高压旋喷水龙头、喷嘴等机具的性能指标是否符合施工要求,连接好供浆、供气、供水等管路,将桩机移至桩位并对中、调平。由现场技术人员检查确认无误后方可开机作业。 2制备水泥浆:启动水泥浆搅拌机,制备水泥浆。现场所用的水泥品种、强度等级、水灰比、外掺剂的种类及掺量应符合 设计要求,不得使用过期的和受潮结块的水泥。 3高喷搅拌钻进下沉:启动注浆泵、高压水泵、空气压缩机、储浆桶、桩机等施工机具设备,浆液压力、水压、气压等施工参数应符合高喷搅拌的钻进下沉施工要求,喷射钻具开始自钻式下沉至设计深度。 4高喷搅拌提升:喷射钻具在设计深度处喷浆搅拌30s后开始提升,提升过程中钻杆提升速度、钻杆旋转速度、浆液压力、水压、气压等施工参数应符合高喷搅拌的提升施工要求,并始终保持送浆连续,中途不得间断。 5复搅复喷:重复前述作业,对需复搅复喷段进行高压喷 射搅拌的下沉与提升。 6关闭高喷搅拌设备:关闭注浆泵、高压水泵、空气压缩机等设备。 7采用整体式施工机械时,旋转桩架、管桩定位;采用组合式施工机械时,移走水泥土桩施工机具,管桩施工机具就位、管桩定位调直。 8沉桩、接桩、送桩:管桩植入时可以采用抱压、振动、顶压或锤击等方式。 9桩机移至下一桩位,重复进行上述施工步骤。 上述规定了水泥土复合管桩施工工艺流程,在其工艺流程中出现的一些常见问题可按表3进行处理。表中所列施工常见问题、原因分析及其处理措施是水泥土复合管桩采用组合式施工机械时的经验总结。 表3 施工常见问题处理措施



按表3所列常见问题,在施工前可以做好有针对性的应急预案;在施工过程中可以根据施工现场实际情况,快速找出原因,并及时采取相应的处理措施,确保水泥土复合管桩施工质量。 整体式施工机械与组合式施工机械施工水泥土复合管桩的工艺流程基本相同,仅在管桩的施工定位及其植桩方式上有所区别。因此,采用整体式施工机械时,施工常见问题的处理措施可以按表3执行,并应在今后施工中进一步积累资料,加以完善。
5.3.5 水泥土复合管桩中的水泥土桩施工除应符合现行行业标准《建筑地基处理技术规范》JGJ 79的有关规定外,尚应符合下列规定:
1 水泥土桩施工参数应根据成桩工艺性试验确定,并在施工中进行控制;
2 水泥浆应过筛后使用,其搅拌时间不应少于2min,自制备至用完的时间不应超过2h;
3 施工中钻杆垂直度允许偏差应为1%;
4 对需要提高强度或增加喷搅次数的部位应采取复搅复喷措施;
5 停浆面高出桩顶设计标高不应小于500mm,桩径、有效桩长不应小于设计值。
5.3.6 水泥土复合管桩中的管桩施工除应符合现行行业标准《建筑桩基技术规范》JGJ 94的有关规定外,尚应符合下列规定:
1 管桩施工前应清除水泥土桩施工后的桩顶返浆;
2 管桩垂直度允许偏差应为0.5%;
3 管桩定位允许偏差应为10mm;
4 管桩植入水泥土桩中时应采取监控预防措施;
5 多节管桩接桩时应保证接桩质量和上下节段的桩身垂直度;
6 管桩桩顶标高允许偏差应为±50mm。
5.3.7 水泥土复合管桩施工过程中应按本规程附录A的要求做好记录。
5.3.8 基坑开挖与承台施工除应符合现行行业标准《建筑桩基技术规范》JGJ 94的有关规定外,尚应符合下列规定:
1 基坑开挖宜分层均匀进行,且桩周围土体高差不宜大于1.0m。机械开挖时,应确保桩体不受损坏;应采用人工截桩头,不得造成桩顶标高以下桩身断裂。
2 浇筑填芯混凝土前,应将管桩内壁浮浆清理干净。
3 管桩及锚固钢筋埋入承台的长度应符合设计要求;承台混凝土应一次浇筑完成。
5.4 施工安全和环境保护
5.4 施工安全和环境保护
5.4.1 水泥土复合管桩施工安全应符合下列规定:
1 应定期检查机械及防护设施,确保安全运行;
2 施工前应对注浆泵、高压水泵、空气压缩机、水龙头等设备和供水、供气、供浆管路系统进行安全检查;
3 遇暴风雨、雷电时,应暂停施工并切断电源;
4 施工完成后应在桩位处设置防护措施。
条文说明
5.4.1高压注浆设备是水泥土复合管桩工程施工中的重要危险源,所以针对注浆泵、高压水泵、空气压缩机、供浆、供气、供水管路等设备应制定相应安全技术措施,如:对于安全阀要进行施压检验;对于注浆泵、高压水泵、空气压缩机应指定专人管理,一旦发生故障,应及时停泵停机,及时排除故障,并做好运转情况记录。施工过程中必须按设备操作规程进行操作,严禁违规操作。
5.4.2 环境保护应符合下列规定:
1 应采用加防护罩等措施对施工机械进行降噪处理;
2 水泥运输、水泥浆搅拌应采取覆盖、封闭等防尘措施;
3 废弃水泥浆应处理后排放,不得污染环境;
4 应及时清理返浆并集中堆放。
条文说明
5.4.2应根据施工现场的设备噪声等常见环境因素,制定现场环境保护的控制措施。做好水泥运输过程中的防散落与沿途污染措施;施工场地和运输道路要定期清扫,保持整洁卫生,防治扬尘;采取措施降低施工噪声,尽量减轻噪声扰民。
6 质量检验与工程验收
6.1 一般规定
6 质量检验与工程验收
6.1 一般规定
6.1.1 水泥土复合管桩质量检验按时间顺序可分为三个阶段:施工前检验、施工中检验和施工后检验。
条文说明
6.1.1影响水泥土复合管桩单桩承载力和桩身完整性的因素存在于桩基施工的全过程中,仅有施工后的检验和验收是不全面、不完整的。如施工过程中出现的局部地质条件与岩土工程勘察报告不符、工程桩施工参数与成桩工艺性试验确定的参数不同、原材料发生变化、设计变更、施工单位变更等情况,都可能产生质量隐患,因此,加强施工过程中的检验是有必要的,应按不同施工阶段对水泥土复合管桩进行检验。 水泥土复合管桩质量检验主要包括对水泥土桩施工、管桩施工及施工工序过程的质量检验。
6.1.2 水泥土复合管桩质量检验主控项目应包括水泥及外掺剂质量、水泥用量、桩数、桩位偏差、桩身完整性和单桩承载力。
条文说明
6.1.2参照国家现行标准《建筑地基基础工程施工质量验收规范》GB50202、《建筑基桩检测技术规范》JGJ106、《建筑桩基技术规范》JGJ94相关规定,本条给出了水泥土复合管桩质量检验的主控项目,如水泥及外掺剂质量、水泥用量、桩数、桩位偏差、桩身完整性和单桩承载力。
6.2 施工前检验
6.2 施工前检验
6.2.1 施工前应对水泥、外掺剂、管桩、接桩用材料等产品质量进行检验。
6.2.2 施工前应对施工机械设备及性能进行检验。
6.2.3 施工前应对桩位放样偏差进行检验。
6.2.4 施工前质量检验应符合本规程附录B的规定。
条文说明
6.2.1~6.2.4参照国家现行标准《建筑地基基础工程施工质量验收规范》GB50202、《建筑桩基技术规范》JGJ94给出了水泥土复合管桩施工前质量检验标准。 桩位放样指的是施工前按本规程第5.3.1条要求根据水泥土复合管桩桩位平面布置图在施工现场进行的桩位放样,有别于水泥土桩施工结束后管桩施工前的放样定位。 本规程附录B中施工机械设备及性能检查涵盖了对注浆泵压力表、调速电机转速表的检查,主要通过本规程第5.1.4条规定来实现,因此检查设备的标定记录即可。 进入现场的管桩除应按本规程附录B要求进行检查外,还必须查验产品合格证。管桩内壁浮浆严重影响填芯混凝土与管桩内壁的粘结力,降低二者的整体性,因此本规程规定管桩内壁不得残留有浮浆。
6.3 施工中检验
6.3 施工中检验
6.3.1 成桩工艺性试验应对水泥土固结体的形态大小、垂直度、胶结情况、桩身均匀程度及水泥土强度进行检验。
条文说明
6.3.1对于成桩工艺性试验,应通过开挖检查水泥土固结体,可以研究其形态大小、垂直度及胶结情况与施工参数,比如浆液压力及流量、喷嘴直径、钻杆提升速度、钻杆旋转速度等之间的关系,从而确定合理的水泥土桩施工参数。 开挖检查一般在水泥土桩施工3d后进行,可沿水泥土固结体周围或一侧进行,开挖深度视土层性质和场地范围确定。 由于开挖检查深度有限,工艺性试验成桩质量检查还应采用钻芯法检查水泥土喷搅均匀程度、成桩直径沿地层的变化,并测试水泥土的抗压强度。钻芯法包括常规取芯与软取芯,可按本规程第6.3.3条、第6.4.6条规定执行。
6.3.2 水泥土复合管桩中的水泥土桩施工时应检查桩位放样偏差、水泥用量、浆液压力、水压、气压、水灰比、钻杆提升速度、钻杆旋转速度、桩底标高、垂直度。
6.3.3 水泥土复合管桩中的水泥土桩宜采用软取芯法检验水泥土强度,检验数量不宜小于总桩数的1%,且不宜少于3根桩。
条文说明
6.3.3软取芯是指在刚施工完成而尚未凝固的水泥土桩中取浆液制作试块,可按现行行业标准《型钢水泥土搅拌墙技术规范》JGJ/T199的有关规定执行。 浆液取样点可设置在桩顶、管桩底端以下0.5m范围内及最软弱土层处的水泥土桩内。
6.3.4 水泥土复合管桩中的管桩施工时应检查管桩的植入情况、桩长、垂直度、接桩质量、接桩上下节平面偏差、接桩节点弯曲矢高、接桩停歇时间、桩顶标高。
6.3.5 水泥土复合管桩施工质量检验应符合本规程附录C的规定。
条文说明
6.3.5参照国家现行标准《建筑地基基础工程施工质量验收规范》GB50202、《建筑桩基技术规范》JGJ94,给出了水泥土复合管桩施工质量检验项目及检验标准,便于在施工期间查明施工参数、工艺方法等是否满足设计要求而开展自检工作。当发现某些指标达不到设计要求时,需要及时采取相应措施,使水泥土复合管桩施工质量达到设计要求。
6.3.6 在施工过程中施工单位应按本规程第6.3.5条规定对每根桩进行质量检验,对不符合预定质量参数的桩经监理单位确认后报设计单位进行处理。
条文说明
6.3.6施工过程中要求按单桩进行检验有助于问题得到及时的处理。经监理单位确认后报设计单位进行处理的方法有多种,可以通过桩身完整性或单桩承载力的验证检测;也可以通过有效手段证明确实需要调整施工工艺参数来解决;或通过设计复核计算;对于不合格的桩采取补桩等措施。
6.4 施工后检验
6.4 施工后检验
6.4.1 基坑开挖至设计标高后应检查水泥土复合管桩的桩数、桩位偏差、桩径、桩顶标高,当不符合设计要求时应采取补救措施。
条文说明
6.4.1本条给出了基坑开挖至设计标高后对水泥土复合管桩进行检查的内容。
6.4.2 施工完成后的工程桩应进行桩身完整性检验和竖向承载力检验。
6.4.3 竖向承载力的检验应采用单桩竖向抗压静载试验,检测桩数不应少于同条件下总桩数的1%,且不应少于3根;当总桩数少于50根时,不应少于2根。
条文说明
6.4.2、6.4.3按国家现行标准《建筑地基基础设计规范》GB50007、《建筑地基基础工程施工质量验收规范》GB50202、《建筑基桩检测技术规范》JGJ106的有关规定,应对施工完成后的工程桩进行桩身完整性和竖向承载力检验。桩身完整性与基桩承载力密切相关,桩身完整性有时会严重影响基桩承载力,桩身完整性检测抽样率较高,费用较低,通过检测可减少桩基安全隐患,并可为判定基桩承载力提供参考。
6.4.4 单桩竖向抗压静载试验除应符合现行行业标准《建筑基桩检测技术规范》JGJ 106的有关规定外,尚应符合下列规定:
1 检测时宜在桩顶铺设粗砂或中砂找平层,厚度宜取20mm~30mm;
2 找平层上的刚性承压板直径应与水泥土复合管桩的设计直径相一致;
3 对直径不小于800mm的水泥土复合管桩,Q-s曲线呈缓变型时,单桩竖向极限承载力可取s/D等于0.05对应的荷载值。
条文说明
6.4.4单桩竖向抗压静载试验方法应按现行行业标准《建筑基桩检测技术规范》JGJ106的有关规定执行,其中的桩头处理方法、刚性承压板尺寸大小及单桩竖向承载力取值方法是已有水泥土复合管桩工程检测经验的总结。
6.4.5 桩身完整性检验应采用低应变法,检测桩数不应少于总桩数的20%,且不得少于10根,且每根柱下承台的检测桩数不应少于1根。
条文说明
6.4.5桩身完整性检验应采用现行行业标准《建筑基桩检测技术规范》JGJ106中的低应变法。现场检测时,可分别对水泥土、管桩部分进行低应变检测,水泥土复合管桩的桩身完整性类别判定主要受管桩的桩身完整性控制。有条件时,可采用孔内摄像法对管桩部分的桩身完整性进行检测。
6.4.6 水泥土质量检验可按现行行业标准《建筑地基处理技术规范》JGJ 79的有关规定采用浅部开挖或轻型动力触探。水泥土强度可采用钻芯法检测。
条文说明
6.4.6按现行行业标准《建筑地基处理技术规范》JGJ79的有关规定可采用浅部开挖或轻型动力触探方法进行水泥土的质量检验,浅部开挖的检查数量为总桩数的5%;轻型动力触探的检验数量为总桩数的1%,且不少于3根。经浅部开挖或轻型动力触探和静载荷试验对水泥土强度有怀疑时,应采用钻芯法对水泥土强度进行验证检测。钻芯法检测应在成桩28d后进行,检验数量为总桩数的0.5%,且每项单体工程不应少于6点。可采用结构取芯法对水泥土进行钻芯取样,制成试块,进行水泥土强度测定。强度评定方法可按现行行业标准《建筑基桩检测技术规范》JGJ106的有关规定执行。
6.4.7 对于承受水平力较大的水泥土复合管桩,除应按现行行业标准《建筑基桩检测技术规范》JGJ 106的有关规定进行单桩水平静载试验外,尚应符合下列规定:
1 检测桩数不应少于同条件下总桩数的1%,且不应少于3根;
2 水平推力应施加在管桩上;
3 单桩水平承载力特征值应按水平临界荷载的0.6倍取值,且不应大于单桩水平极限承载力的50%。
条文说明
6.4.7水泥土复合管桩与承台采用本规程第4.4.3条规定的方式连接时,相当于水平荷载施加在管桩上,因此水泥土复合管桩单桩水平静载试验时,水平荷载应施加在管桩上。 水泥土复合管桩是一种新桩型,为偏于安全,根据本规程第4.3.9条条文说明,单桩水平承载力特征值应同时满足不大于水平临界荷载的0.6倍与水平极限承载力的50%两个条件。
6.4.8 对于承受拔力的水泥土复合管桩,应按现行行业标准《建筑基桩检测技术规范》JGJ 106的有关规定进行单桩竖向抗拔静载试验。检测桩数不应少于同条件下总桩数的1%,且不应少于3根。
条文说明
6.4.8水泥土复合管桩进行单桩竖向抗拔静载试验时可采用管桩内灌注填芯混凝土并预埋通长抗拔钢筋、管桩底端固定抗拔钢筋(焊接于端板或桩尖上)等方法传递拔力。抗拔钢筋种类与数量应通过计算确定。
6.4.9 水泥土复合管桩施工后质量检验应符合本规程附录D的规定。
条文说明
6.4.9本条给出了水泥土复合管桩施工后的质量检验项目及检验标准。 水泥土复合管桩的桩位偏差通过量测管桩的桩位偏差进行控制。水泥土复合管桩的桩径是指以管桩中心为基准的外围水泥土的最小桩径,只要该最小桩径能达到设计要求即可。
6.5 工程验收
6.5 工程验收
6.5.1 基坑开挖至设计标高后,建设单位应会同施工、监理、设计等单位进行水泥土复合管桩验收。
6.5.2 水泥土复合管桩验收应在施工单位自检合格的基础上进行,并应具备下列资料:
1 岩土工程勘察报告、桩基施工图、图纸会审纪要、设计变更;
2 经审批的施工组织设计、施工方案、技术交底及执行中的变更单;
3 桩位测量放线图,包括工程桩位线复核签证单;
4 管桩的出厂合格证、相关技术参数说明、进场验收记录;
5 水泥等其他材料的质量合格证、见证取样文件及复验报告;
6 施工记录及隐蔽工程验收文件;
7 工程质量事故及事故调查处理资料;
8 单桩承载力及桩身完整性检测报告;
9 基坑挖至设计标高时基桩竣工平面图及桩顶标高图;
10 其他必须提供的文件或记录。
6.5.3 承台工程验收除应符合现行国家标准《混凝土结构工程施工质量验收规范》GB 50204的有关规定外,尚应具备下列资料:
1 承台钢筋飞混凝土的施工与检查记录;
2 桩头与承台的锚筋、边桩离承台边缘距离、承台钢筋保护层记录;
3 桩头与承台防水构造及施工质量;
4 承台厚度、长度和宽度的量测记录及外观情况描述;
5 其他必须提供的文件或记录。
条文说明
6.5.1~6.5.3工程验收除应符合本规程有关规定外,尚应符合当地主管部门关于工程验收及国家现行标准《建筑地基基础工程施工质量验收规范》GB50202、《建筑桩基技术规范》JGJ94的有关规定。
附录A施工记录表
附录A 施工记录表
表A 施工记录表

施工单位项日技术负责人: 质检员: 监理工程师(建设单位项目技术负责人):
附录B施工前质量检验标准
附录B 施工前质量检验标准
表B 施工前质量检验标准

注:1 D为水泥土复合管桩直径;
2 l为管桩长度。
附录C施工中质量检验标准
附录C 施工中质量检验标准
表C 施工中质量检验标准

注:l为管桩长度。
附录D施工后质量检验标准
附录D 施工后质量检验标准
表D 施工后质量检验标准

注:H为施工现场地面标高与桩顶设计标高的距离。
本规程用词说明
本规程用词说明
1 为便于在执行本规程条文时区别对待,对要求严格程度不同的用词说明如下:
1)表示很严格,非这样做不可的:
正面词采用“必须”;反面词采用“严禁”;
2)表示严格,在正常情况下均应这样做的:
正面词采用“应”;反面词采用“不应”或“不得”;
3)表示允许稍有选择,在条件允许时首先应这样做的:
正面词采用“宜”;反面词采用“不宜”;
4)表示有选择,在一定条件下可以这样做的,采用“可”。
2 条文中指明应按其他有关标准执行的写法为:“应符合……的规定”或“应按……执行”。
引用标准名录
引用标准名录
1 《建筑地基基础设计规范》GB 50007
2 《混凝土结构设计规范》GB 50010
3 《建筑抗震设计规范》GB 50011
4 《混凝土结构工程施工质量验收规范》GB 50204
5 《建筑变形测量规范》JGJ 8
6 《建筑地基处理技术规范》JGJ 79
7 《建筑桩基技术规范》JGJ 94
8 《建筑基桩检测技术规范》JGJ 106
