Appearance
《水泥工厂岩土工程勘察规范[附条文说明]》GB 51014-2014
🗓️ 住房和城乡建设部 实施时间:2015-05-01
前言
中华人民共和国国家标准
水泥工厂岩土工程勘察规范
Code for geotechnical engineering investigation of cement plant
GB 51014-2014
主编部门:国家建筑材料工业标准定额总站
批准部门:中华人民共和国住房和城乡建设部
施行日期:2015年5月1日
中华人民共和国住房和城乡建设部公告
第485号
住房城乡建设部关于发布国家标准《水泥工厂岩土工程勘察规范》的公告
现批准《水泥工厂岩土工程勘察规范》为国家标准,编号为GB 51014-2014,自2015年5月1日起实施。其中,第1.0.3、3.0.6、6.0.1、6.0.13条为强制性条文,必须严格执行。
本规范由我部标准定额研究所组织中国计划出版社出版发行。
中华人民共和国住房和城乡建设部
2014年7月13日
前 言
本规范是根据住房城乡建设部《关于印发<2012年工程建设标准规范制订修订计划>的通知》(建标[2012]5号)的要求,由建材广州地质工程勘察院、建材桂林地质工程勘察院会同有关单位共同编制而成。
本规范共分8章及3个附录,主要内容包括:总则、术语、基本规定、可行性研究勘察、初步勘察、详细勘察、施工勘察、岩土工程分析评价与成果报告等。
本规范以黑体字标志的条文为强制性条文,必须严格执行。
本规范由住房城乡建设部负责管理和对强制性条文的解释,由国家建筑材料工业标准定额总站负责日常管理,由建材广州地质工程勘察院负责具体内容的解释。本规范在执行过程中如有需要修改和补充之处,请将意见和有关资料寄送建材广州地质工程勘察院(地址:广东省广州市白云区机场路111号建发广场4楼B6,邮政编码:510403),以供今后修订时参考。
本规范主编单位、参编单位、参加单位、主要起草人和主要审查人:
主编单位 :建材广州地质工程勘察院
建材桂林地质工程勘察院
参编单位 :西安建材地质工程勘察院
苏州开普岩土工程有限公司
深圳南华岩土工程有限公司
浙江中材工程勘测设计有限公司
广东省建筑设计研究院
武汉建材地质工程勘察院
江西中材勘测设计有限公司
建材昆明地质工程勘察院
吉林建材地质工程勘察院
合肥建材地质工程勘察院
建材成都地质工程勘察院
建材乌鲁木齐地质工程勘察院
建材太原地质工程勘察院
湖南建材地质工程勘察院
贵州新生代建材地质工程勘察院
江苏建材地质工程勘察院
参加单位 :中国建筑材料工业地质勘查中心
天津水泥工业设计研究院有限公司
安徽海螺水泥股份有限公司
华润水泥控股有限公司
主要起草人 :赵建国 吴超源 李爱军 黄利勇 施敬林 成华雄 张林峰 范思莹 张永闯 陈浩光 贺行良 杨洪东 张文 杜云 张琨 徐鹏 柴卓 铁有录 徐永祥 周春平 谢豪辉 陈正学 黄文勇 黄生伍 汤骏 刘旭连 赵新发 王风卫 蒋丽云 彭江 汪要武
主要审查人 :陈正国 张炜 王星辉 徐斌 王兆明 张东望 孙晓凤 马元海 吴丹 陈东
条文说明
中华人民共和国国家标准 水泥工厂岩土工程勘察规范 GB51014-2014 条文说明 制订说明 《水泥工厂岩土工程勘察规范》GB51014-2014,经住房城乡建设部2014年7月13日以第485号公告批准发布。 在本规范制订过程中,编制组对我国水泥工厂岩土工程勘察技术的现状以及今后发展的趋势进行了大量的调查研究,总结了我国水泥工厂岩土工程勘察技术的实践经验。 为便于广大勘察、设计、施工、科研、学校等单位有关人员在使用本规范时能正确理解和执行条文规定,《水泥工厂岩土工程勘察规范》编制组按章、节、条顺序编制了本规范的条文说明,对条文规定的目的、依据以及在执行过程中需注意的有关事项进行了说明,还着重对规范的强制性条文的强制性理由作了解释。但是,本条文说明不具备与规范正文同等的法律效力,仅供使用者作为理解和把握本规范规定的参考。
1 总则
1 总 则
1.0.1 为在水泥工厂岩土工程勘察中贯彻执行国家有关技术经济政策,做到技术先进、经济合理、保证工程质量、提高投资效益,制定本规范。
1.0.2 本规范适用于新建、改建和扩建水泥工厂建设工程的岩土工程勘察。
条文说明
1.0.2单独建设的熟料基地、水泥粉磨站或散装站,也可按本规范相关规定执行。
1.0.3 水泥工厂建设工程在设计和施工前,必须按基本建设程序进行岩土工程勘察。
条文说明
1.0.3先勘察,后设计,再施工,是工程建设必须遵守的程序,是国家一再强调的十分重要的基本政策。但是,近年来仍有一些水泥工厂工程建设,不进行岩土工程勘察就设计施工,产生安全隐患甚至造成工程安全事故,为此制定本条规定。
1.0.4 水泥工厂岩土工程勘察应按工程建设各勘察阶段的要求,正确反映工程地质条件,查明不良地质作用和地质灾害隐患,提出资料完整、评价合理的勘察报告。
1.0.5 水泥工厂岩土工程勘察除应符合本规范的规定外,尚应符合国家现行有关标准的规定。
2 术语
2 术 语
2.0.1 高大重载 tall and big heavy load
水泥工厂中高大建(构)筑物产生的重荷载。
条文说明
2.0.1水泥工厂建设工程中的高大重载是指水泥工厂的窑尾塔架、生料均化库、熟料库、水泥库等建(构)筑物的荷载。
2.0.2 反复荷载 repeatedly load
物料装卸过程中产生的不断往复的变动荷载。
条文说明
2.0.2本规范的反复荷载是指水泥工厂的堆料系统工程、筒仓系统工程等在物料装卸过程中产生的不断往复变动的荷载。
2.0.3 超前钻 advanced drilling
施工勘察阶段为查明基础以下一定范围内异常地质现象而进行的钻探。
条文说明
2.0.3在岩溶发育的地段、花岗岩地区球状风化发育地段、基岩中存在软弱夹层的地段,当以基岩为基础持力层时,在施工勘察阶段往往需要采用钻探方法查明基础以下一定范围内是否存在异常地质现象,该方法在我国华南、西南、华东等地区应用很广泛且效果好,习惯上称为“超前钻”。
3 基本规定
3 基本规定
3.0.1 水泥工厂生产线规模应分为大型、中型、小型三类,具体划分标准应符合现行国家标准《水泥工厂设计规范》GB 50295的有关规定。
条文说明
3.0.1现行国家标准《水泥工厂设计规范》GB50295-2008第2.1.1条对水泥工厂生产线的设计规模给出了如表1的划分: 表1水泥工厂产线规模分类
目前日产量小于2000t/d的普通水泥熟料生产线已被市场淘汰,但特种水泥熟料受限于品种、销量等原因,国内还现有一批1500t/d~2000t/d的生产线,对这些生产线进行改造时还需要有技术规范来作支撑,因此本规范仍将小型水泥生产线列入适用范围。 此外,随着水泥生产技术的日趋成熟,单线日生产规模也越来越大,国内已经建设了多条日产万吨的水泥熟料生产线。因此,原划分标准已不能反映当前的技术水准和建设市场的现状,《水泥工厂设计规范》也正在进行相应的修订工作,故本规范中所述的三个分类应与最新版的《水泥工厂设计规范》保持一致。
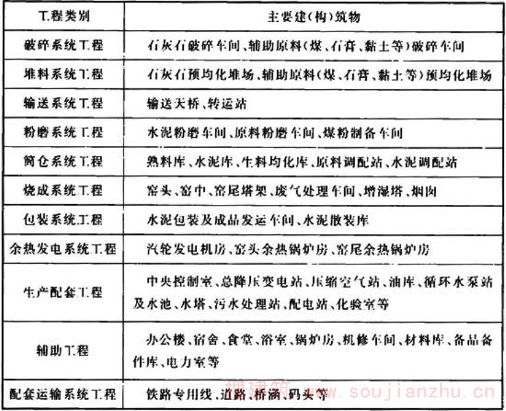
3.0.2 水泥工厂建设项目可划分为破碎系统工程、堆料系统工程、输送系统工程、粉磨系统工程、筒仓系统工程、烧成系统工程、包装系统工程、余热发电系统工程、配套工程、辅助工程及配套运输系统工程11个工程类别,厂内的主要建(构)筑物宜按本规范附录A归类。
3.0.3 水泥工厂岩土工程勘察等级可根据工程重要性等级、场地复杂程度等级和地基复杂程度等级确定,并应符合下列规定:
1 水泥工厂工程重要性等级可按表3.0.3-1划分。
表3.0.3-1 水泥工厂工程重要性等级划分

2 场地复杂程度等级和地基复杂程度等级应符合现行国家标准《岩土工程勘察规范》GB 50021的规定。
3 水泥工厂岩土工程勘察等级可按表3.0.3-2划分。
表3.0.3-2 水泥工厂岩土工程勘察等级划分

注:建筑在岩质地基上的一级工程,当场地复杂程度等级和地基复杂程度等级均为三级时,岩土工程勘察等级可定为乙级。
条文说明
3.0.3水泥工厂工程重要性等级是根据水泥工厂系统工程的规模、荷载、变形敏感性以及破坏后对生产线的影响程度进行分类的。烧成系统工程是整个水泥工厂生产线的核心,当水泥工厂规模为中型及中型以上时,破坏后果很严重,因此划分为一级工程。
3.0.4 水泥工厂岩土工程勘察应分为可行性研究勘察、初步勘察、详细勘察、施工勘察四个阶段。有下列情况之一时,可合并勘察阶段:
1 新建水泥工厂的岩土工程勘察,当工程地质条件、水文地质条件简单,拟建场地平面位置基本确定,或已有建筑经验的场地,可结合工程实际合并勘察阶段,但应满足相应各勘察阶段的技术要求;
2 扩建或改建水泥工厂的岩土工程勘察,当现有资料已满足初步设计要求时,可直接进行详细勘察。
条文说明
3.0.4合并勘察阶段,只是在时间上同步进行,而所做的工作内容应同时满足相应各勘察阶段的技术要求。
3.0.5 水泥工厂岩土工程勘察前,应编制岩土工程勘察纲要。岩土工程勘察纲要的编制宜满足本规范附录B的要求。
条文说明
3.0.5岩土工程勘察纲要是指导岩土工程勘察工作的纲领性文件。勘察纲要是否全面、合理,直接影响岩土工程勘察的进度、质量和后续工作能否顺利进行。因此,要重视勘察纲要的编制。
3.0.6 拟建水泥工厂场地及附近存在对工程安全有影响的岩溶时,应进行岩溶勘察。
条文说明
3.0.6本条为强制性条文。水泥工厂大多建在石灰岩分布区,一般岩溶现象发育,在一定条件下可能发生地质灾害,严重威胁工程安全。特别在大量抽取地下水,使水位急剧下降,加速土洞的发展和诱发地面塌陷。故作此规定。
3.0.7 岩溶等不良地质作用的工程勘察除应符合本规范的规定外,尚应符合现行国家标准《岩土工程勘察规范》GB 50021的有关规定。
3.0.8 土与岩石的分类和鉴定、特殊性岩土、地下水、勘探和取样、原位测试、室内试验、水和土腐蚀性的评价等,均应符合现行国家标准《岩土工程勘察规范》GB 50021的有关规定。
3.0.9 水泥工厂现场检验和监测,除应符合现行国家标准《岩土工程勘察规范》GB 50021的有关规定外,还应符合下列规定:
1 高大重载的建(构)筑物应进行沉降观测;
2 因岩溶水排泄不畅可能暂时淹没的场地,以及因地下水位下降可能造成地面塌陷或大面积地面沉降的场地,应进行地下水位的长期观测。
条文说明
3.0.9本条规定的应进行沉降观测的高大重载建(构)筑物主要指水泥工厂的窑尾塔架、生料均化库、熟料库、水泥库等建(构)筑物,其他建(构)筑物是否需要进行沉降观测,应按现行国家标准《岩土工程勘察规范》GB50021执行。
3.0.10 拟建建(构)筑物场地及附近存在对工程有影响的边坡时,应进行边坡勘察。边坡勘察应符合现行国家标准《岩土工程勘察规范》GB 50021和《建筑边坡工程技术规范》GB 50330的有关规定。
3.0.11 生产配套工程、辅助工程及配套运输系统工程的岩土工程勘察应按国家现行有关标准执行。
条文说明
3.0.11水泥工厂的生产配套工程、辅助工程的建(构)筑物的岩土工程勘察,现行国家标准《岩土工程勘察规范》GB50021已作了详细的规定;配套运输系统工程的铁路专用线、道路、桥涵、码头等的工程勘察,已有《铁路工程地质勘察规范》TB10012、《市政工程勘察规范》CJJ56、《港口岩土工程勘察规范》JTS133-1等现行标准,本规范不作规定。
3.0.12 钻探、探井、探槽等勘探工作完成后的封孔、回填,应符合现行行业标准《建筑工程地质勘探与取样技术规程》JGJ/T 87的有关规定。
3.0.13 地基变形计算应按现行国家标准《建筑地基基础设计规范》GB 50007的有关规定执行。
3.0.14 地基承载力应结合地区经验按国家现行有关标准确定。并应满足建(构)筑物对地基土强度和变形的要求。有不良地质作用的场地,建在坡上或坡顶的建(构)筑物,以及基础侧旁开挖的建(构)筑物,应评价建(构)筑物的稳定性。
4 可行性研究勘察
4 可行性研究勘察
4.0.1 可行性研究勘察应对拟建场地的稳定性和适宜性作出评价。
条文说明
4.0.1可行性研究勘察又称选址勘察,进行场地的稳定性和适宜性评价是为拟建场地方案选择提供依据。
4.0.2 可行性研究勘察应在充分搜集和分析已有资料的基础上,进行现场踏勘、调查。当拟建场地工程地质条件复杂、已有资料不能满足要求时,应进行工程地质测绘、勘探工作。
条文说明
4.0.2水泥工厂拟建场地往往缺乏岩土工程资料,因此本规范规定当拟建场地工程地质条件复杂、已有资料不能满足要求时应进行工程地质测绘、勘探工作。
4.0.3 可行性研究勘察应包括下列工作内容:
1 了解拟建场地和附近的地质构造、地震历史及地震动参数;
2 了解地形地貌、地层岩性、成因类型及分布特征;
3 了解不良地质作用和地质灾害的类型、成因及发育程度;
4 了解拟建场地地下水埋藏条件及对场地的影响;
5 了解拟建场地及附近矿产的分布及开采情况。
4.0.4 可行性研究勘察工作前,应搜集下列资料:
1 拟建水泥工厂建设的相关资料;
2 拟建场地及周边地区区域地质、区域水文地质、气象、水文等资料;
3 拟建场地的比例尺为1:5000~1:50000地形图;
4 固体矿产地质勘查报告及压覆矿产情况;
5 拟建场地及附近地区岩土工程勘察资料及建筑经验;
6 有关地下埋藏物资料。
4.0.5 工程地质测绘和调查应符合下列规定:
1 测绘范围应包括拟建场地及影响范围;
2 测绘和调查比例尺宜选用1:5000~1:10000;
3 工程地质测绘要求可按本规范第5.0.5条第3款~第6款的规定执行。
4.0.6 水泥工厂选址时应符合下列规定:
1 厂址应避开不良地质作用和地质灾害强烈发育、对场地稳定性有直接危害的地段;
2 厂址应避开建筑抗震危险地段;
3 厂址应避开洪水或地下水对建筑场地有严重威胁的地段;
4 厂址宜避开地下存在不稳定采空区的地段;
5 厂址宜避开地下埋藏有价值矿藏的地段。
4.0.7 可行性研究勘察的岩土工程分析评价与建议应包括下列内容:
1 评价场地稳定性与工程建设适宜性;
2 分析评价断层的活动性、地震效应及对工程建设的影响程度;
3 分析评价场地内不良地质作用和地质灾害的种类及对工程的影响程度;
4 有两个或两个以上拟选场地时,应进行比选分析,推荐最优场地方案;
5 提出下一步开展工作的建议。
5 初步勘察
5 初步勘察
5.0.1 初步勘察应满足初步设计的要求,且应对场地内拟建建(构)筑物地段的稳定性作出评价。
条文说明
5.0.1对场地内拟建建(构)筑物地段的稳定性作出评价,主要是为水泥工厂总平面布置、主要建(构)筑物的地基基础方案选择、不良地质作用和地质灾害防治提供工程地质依据和建议。
5.0.2 初步勘察宜采用工程地质测绘和调查、勘探、测试与试验等方法。
5.0.3 初步勘察应包括下列内容:
1 初步查明地质构造、地层结构及岩土工程特性;
2 初步查明特殊性岩土的分布及工程特性;
3 查明不良地质作用和地质灾害的成因、分布、规模及发展趋势;
4 查明场地抗震设防烈度、建(构)筑物抗震设防类别;
5 季节性冻土地区应调查场地土的标准冻结深度;
6 初步查明地下水的埋藏条件及变化规律;
7 初步判定水和土对建筑材料的腐蚀性;
8 初步查明可能对建(构)筑物有影响的边坡地段的工程地质条件和水文地质条件。
5.0.4 初步勘察前应搜集下列资料:
1 拟建场地的项目可行性研究报告、场地有关岩土工程资料和建筑经验等有关文件、资料;
2 附有初步拟定的水泥工厂建(构)筑物的荷载、功能特点、结构类型、场地整平标高等资料的岩土工程勘察任务书;
3 比例尺为1:1000~1:5000的地形图;
4 气象、水文、植被、土的标准冻结深度等资料。
5.0.5 工程地质测绘和调查应符合下列规定:
1 测绘和调查的范围应包括拟建场地及周边100m以内的地段,有条件时宜外扩至200m以内。
2 测绘和调查比例尺宜选用1:2000~1:5000。
3 工程地质测绘和调查的精度应符合下列规定:
1)测绘填图时所划分地质单元的最小尺寸应为2mm;对水泥工厂建(构)筑物有重要影响的小于2mm的地质单元,应局部扩大比例标在图上。
2)地质界线和地质观察点的测绘精度,在图上的误差不应超过3mm。
4 工程地质测绘应布置不少于3条相交的实测工程地质剖面,其中至少1条应贯穿主厂区。
5 地质观测点的布置、密度和定位应符合下列规定:
1)在地质构造线、地层接触线、岩性分界线、标准层位和每个地质单元均应有地质观测点;
2)地质观测点的选取应具有代表性,密度应根据场地的地貌、地质条件、成图比例尺和工程要求等确定;
3)地质观测点应充分利用已有的天然和人工露头,当露头少时应根据具体情况布置一定的探坑或探槽;
4)地质观测点的定位应根据精度要求选用适当方法;地质构造线、地层接触线、岩性分界线、软弱夹层、地下水露头及不良地质作用等特殊地质观测点,宜使用仪器定位。
6 工程地质测绘和调查应包括下列内容:
1)地形地貌特征及其与地层、构造、不良地质作用的关系,划分地貌单元。
2)地层岩性、厚度和分布;岩层应鉴定风化程度,土层应区分各种特殊性土。
3)地质构造、断层性质及规模、岩体结构面的产状和性质及节理裂隙。
4)不良地质作用和地质灾害的形成、分布、形态、规模、发育程度及其对工程建设的影响。
5)地下水的类型、补给来源、排泄条件,井泉位置,含水层的岩性特征、埋藏深度、水位变化、污染情况及其与地表水体的关系,调查最高洪水位及其发生时间、淹没范围。
6)人类活动对场地稳定性的影响。
5.0.6 当场地覆盖层面积较大、岩溶较发育时宜采用工程物探手段,探测岩土的分界面、可能存在的隐伏构造的产状和分布以及岩溶的分布与规模。若工程物探结果显示明显异常,则宜进行钻探或井探验证。
条文说明
5.0.6初步勘察阶段,工程物探一般先于地质勘探线布置,或同时布置,其线距一般小于地质勘探线线距。当工程物探线先于地质勘探线布置时,后期布置钻探或井探等勘探点时,应兼顾物探异常的验证;否则,对于明显物探异常部位应补充布置钻探或井探验证。
5.0.7 工程物探工作布置宜符合下列规定:
1 工程物探宜采用两种或两种以上方法进行综合探测;
2 物探线宜按纵、横两个方向布置,主测线宜垂直地层或构造线的走向布置。
条文说明
5.0.7本条规定了工程物探工作布置的基本原则,工程物探宜根据勘察目的、地层物性及环境条件,参照表2选择适当的物探方法。 表2物探方法的选用
注:●推荐方法;△可选方法;—不适用 实际工作中工程物探工作布置可按下列要求进行: (1)测网布置应根据任务要求、探测方法、探测目的体的规模与埋深等因素综合确定,测网和工作比例尺的选择应能反映探测目的体。并可在平面图上清楚地标识出其位置和形态。 (2)主测线方向宜垂直于地层或构造的走向、主要探测目的体的走向,并宜布置在地形起伏较小和表层介质相对均匀的地段;主测线宜与地质勘探线和其他物探方法的测线一致,并应避开地形及其他干扰的影响,保证异常的完整和具有足够的正常背景。 (3)当测区边界附近发现重要异常时,应将测线适当扩展到测区外追踪异常,测网密度应保证异常的连续、完整和便于追踪。 (4)在地质结构和作业环境复杂地区,测线应适当加密,并在主要测线之间布置辅助测线。 (5)在山区布置测线时,主测线宜沿等高线或顺山坡布置;若地形起伏不火,可沿坡度相近的山坡布置长测线;若地形起伏较大,尤其是在山脊或山谷两侧,应分段布置短测线。
5.0.8 初步勘察的勘探工作应符合下列规定:
1 勘探线应垂直地貌单元、地质构造和地层界线布置;沿每条规划生产线方向应至少布置1条勘探线。
2 勘探点应沿勘探线布置,地形平坦地区可按网状布置。
3 在地貌单元交界处、微地貌、地层变化较大处及物探异常点,以及可能设置水泥粉磨车间、原料粉磨车间和高大重载建(构)筑物的地段,应布置勘探点。
4 对影响建(构)筑物平面布置的特殊性岩土、不良地质作用和地质灾害地段,应适当加密勘探点。
5 控制性勘探点数量宜占勘探点总数的1/5~1/3,且每个地貌单元不应少于1个。
6 对岩质地基、勘探线和勘探点的布置及勘探孔深度,应根据地质构造、岩体特性、风化情况等按当地经验确定;对土质地基,应符合本规范第5.0.9条~第5.0.12条的规定。
5.0.9 初步勘察的勘探线、勘探点间距可按表5.0.9确定。
表5.0.9 初步勘察勘探线、勘探点间距(m)

注:表中勘探点包括钻探点、槽探点、外探(坑探)点、静力触探点,但不包括工程物探点。
5.0.10 初步勘察的勘探孔深度应根据水泥工厂生产规模按表5.0.10确定,并应符合下列规定:
1 场地(或地段)可能有较大挖方整平时,勘探孔深度应加深;在预定深度内遇基岩时,除控制性勘探孔仍应钻入基岩一定深度外,其他勘探孔达到基岩后即可终止钻进。
2 在预定深度内有厚度较大且均匀分布的坚实土层时,除控制性勘探孔应达到规定深度外,一般性勘探孔的深度可适当减小。在预定深度内有软弱土层时,勘探孔深度应适当增加,部分控制性勘探孔应穿透软土层或达到预定深度。
3 对可能布置高大重载建(构)筑物的地段应适当增加勘探孔深度。
4 用于划分场地类别的勘探孔深度应大于覆盖层厚度。
表5.0.10 初步勘察的勘探孔深度(m)

条文说明
5.0.10初步勘察时勘探孔的深度主要取决于建(构)筑物的基础埋深、基础宽度、荷载等因素。水泥工厂工程类别较多,初步勘察时工程类别中的建(构)筑物平面位置一般还未确定,这时无法按单个建筑工程重要性等级来确定勘探孔深度,故本规范按水泥工厂生产规模进行划分。 本条第2款中的坚实土层指碎石土、密实砂、老沉积土等。
5.0.11 初步勘察取土试样和原位测试的勘探点应符合下列规定:
1 取土试样和原位测试的勘探点应结合地貌单元、地层结构和土的工程性质布置,勘探点的数量可占勘探点总数的1/4~1/2。
2 取土试样的数量和原位测试的竖向间距,应按地层特点和土的均匀程度确定;每层土均应采取土试样或进行原位测试,数量不应少于6个。
3 每个地质单元宜选择不少于3个代表性的钻孔测定岩土层的剪切波速。
5.0.12 初步勘察应进行下列水文地质工作:
1 应调查含水层埋藏条件、地下水类型、补给排泄条件、各含水层地下水位及变化幅度;
2 当需要绘制地下水等水位线图时,应根据地下水的埋藏条件及层位,统一量测地下水位;
3 当地下水可能浸湿基础时,应采取水试样进行腐蚀性评价;
4 缺乏长期地下水观测资料的地区,对于地下水位变化可能对建(构)筑物产生严重影响的场地,宜进行地下水位的长期观测工作。
5.0.13 抗震设防烈度大于或等于6度的地区应进行场地地震效应评价,并应符合下列规定:
1 应根据国家批准的地震动参数区划和国家现行有关标准,提供场地的抗震设防烈度、设计基本地震加速度和设计地震分组,划分建筑抗震地段及建(构)筑物抗震设防类别;
2 应提供土层剖面、覆盖层厚度和剪切波速等有关参数,确定建筑场地类别;
3 抗震设防烈度大于或等于7度的地区,应对饱和砂土和粉土的地震液化进行判别,并应初步判定液化等级。
5.0.14 初步勘察的岩土工程分析评价与建议应包括下列内容:
1 提供初步设计需要的岩土参数和水文地质参数;
2 分析评价拟建建(构)筑物地段的稳定性;
3 评价对水泥工厂建(构)筑物有影响的边坡的稳定性;
4 初步评价抗震设防烈度大于或等于6度的场地和地基的地震效应;
5 初步分析评价场地地下水和土层对建筑材料的腐蚀性;
6 根据场地工程地质条件,对拟建场地总平面布置的合理性进行评价;
7 提出不同建(构)筑物地段可能采取的地基基础类型、地基处理方案的初步建议;
8 提出整治不良地质作用和地质灾害的初步方案建议。
6 详细勘察
6 详细勘察
6.0.1 详细勘察应根据水泥工厂系统工程或单体建(构)筑物施工图设计的要求,提出详细的岩土工程资料和岩土参数以及建筑地基的岩土工程评价,并应对地基类型、基础型式、地基处理、基坑支护、工程降水和不良地质作用的防治等提出建议。详细勘察应包括下列工作内容:
1 查明不良地质作用的类型、成因、分布范围,提出有关岩土参数和整治方案的建议;
2 查明建(构)筑物范围内岩土层的类型、深度、工程特性,分析和评价地基的稳定性、均匀性和承载力;
3 对需进行沉降计算的建(构)筑物,提供地基变形计算参数,预测建(构)筑物的变形特征;
4 查明埋藏的河道、沟浜、墓穴、防空洞、孤石等对工程不利的埋藏物;
5 查明地下水的埋藏条件,提供地下水位及地下水位的变化幅度;
6 判定水和土对建筑材料的腐蚀性。
条文说明
6.0.1本条规定了详细勘察的具体任务。详细勘察阶段水泥工厂建(构)筑物的总平面布置已经确定,面临各系统工程和单体建(构)筑物地基基础设计的任务。因此,应当提供详细的岩土工程资料和设计、施工所需的岩土参数,并进行岩土工程评价,提出相应的工程建议,以满足施工图设计的要求。 水泥工厂一般占地面积大,涉及的系统工程或单体建(构)筑物繁多。因此,应按水泥工厂系统工程或单体建(构)筑物提出详细的岩土工程资料和设计、施工所需的岩土参数。 地基的承载力和稳定性是保证工程安全的前提,但水泥工厂工程经验表明,绝大多数与岩土工程有关的事故是由变形问题引发的。因此,详细勘察应评价地基的均匀性,提供地基变形计算参数,预测建(构)筑物变形特征。
6.0.2 详细勘察前应搜集下列资料:
1 工程勘察任务书及技术要求;
2 具有坐标和地形的厂区建(构)筑物总平面布置图;
3 厂区的地面整平标高、生产线规模、各建(构)筑物高度或层数、荷载、结构特点、基础型式、埋置深度、地基允许变形等资料;
4 前期岩土工程勘察资料及当地建筑经验。
6.0.3 当建(构)筑物采取桩基础或需进行基坑支护、地基处理时,应按现行国家标准《岩土工程勘察规范》GB 50021的有关规定执行。
6.0.4 详细勘察应论证地下水在施工期间对工程和环境的影响。对水文地质条件复杂的工程,需论证使用期间水位变化和需提出抗浮设防水位时,应进行专门研究。
6.0.5 详细勘察的勘探宜采用钻探与触探相配合的方式。在复杂地质条件、湿陷性土、膨胀岩土、风化岩和残积土地区,宜布置适量探井。
6.0.6 当存在对工程有不良影响的地质体时,宜补充工程地质测绘,比例尺可选用1:500~1:1000;地质条件复杂时,局部比例尺可选用1:100~1:500。
6.0.7 岩溶发育程度为中等及中等以上的场地,宜采用工程物探工作进一步探测岩溶分布、形态特征,并应对物探异常区采用钻探验证。
6.0.8 详细勘察勘探点布置和勘探孔深度,应根据建(构)筑物特性和岩土工程条件确定。岩质地基应根据地质构造、岩体特性、风化情况,结合建(构)筑物对地基的要求,按当地经验确定;土质地基应按本规范第6.0.9条~第6.0.14条规定执行。
6.0.9 详细勘察勘探点的间距可按表6.0.9确定。
表6.0.9 详细勘察勘探点的间距(m)

注:对堆料系统工程和输送系统工程可适当加大勘探点间距。
6.0.10 详细勘察的勘探点布置应符合下列规定:
1 勘探点宜按建(构)筑物周边线和角点或柱列线布置,环形基础宜按周边线及中心点布置。
2 重大设备基础应单独布置勘探点;重大动力机器基础和高耸构筑物,勘探点不宜少于3个。
3 同一建(构)筑物范围内的主要受力层或有影响的下卧层起伏较大时,应加密勘探点。
4 控制性勘探点的数量不应少于勘探点总数的1/3。
条文说明
6.0.8~6.0.10这3条仅对勘探点布置原则作了规定,具体建(构)筑物勘探点布置按本规范第6.0.11条的相应规定执行。 堆料系统工程和输送系统工程的受力较均匀,可适当加大勘探点间距,复杂地基按15m~30m,中等复杂地基按30m~50m,简单地基按50m~100m。 第6.0.10条第2款的重大设备基础指水泥工厂的回转窑基础等;重大动力机器基础指原料粉磨基础和水泥粉磨基础等;高耸构筑物指窑尾塔架、烟囱、水塔等。
6.0.11 各系统工程的勘探点布置应符合下列规定:
1 破碎系统工程、粉磨系统工程、包装系统工程、余热发电系统工程建(构)筑物的勘探点宜沿周边线、角点和设备基础中心布置。
2 堆料系统工程的勘探点宜在堆料系统范围内方格网布置。
3 输送系统工程的输送天桥宜沿输送系统线路在相应柱位中心逐柱或隔柱布置;转运站宜沿角点和中心布置。
4 筒仓系统工程的勘探点宜以筒仓中心呈环状布置,外环应为筒仓轮廓线,内环应为1/2筒仓半径,中心应为筒仓圆心。
5 烧成系统工程的窑尾塔架、窑中、窑头、废气处理车间和增湿塔宜沿建(构)筑物周边线、角点和设备基础中心布置;烟囱宜沿周边线及中心布置。
6 对密集布置的建(构)筑物群,可适当减少勘探点,但每个单体建(构)筑物应有勘探点。
7 各系统工程勘探点的具体布置应按本规范附录C的规定执行。
条文说明
6.0.11水泥工厂中的水泥库、水泥配料库、水泥散装库等受工艺限制,往往集中布置,勘探点可按建(构)筑物群考虑,部分勘探点可以共用。小型筒仓可仅在中心或外环布置。
6.0.12 详细勘察的勘探深度应自基础底面算起,并应符合下列规定:
1 勘探孔深度应能控制地基主要受力层,当基础底面宽度不大于5m时,勘探孔的深度对条形基础不应小于基础底面宽度的3倍、对单独柱基不应小于基础底面宽度的1.5倍,且不应小于5m。
2 窑尾塔架、筒仓等高大重载建(构)筑物和需作变形验算的地基,控制性勘探孔的深度应超过地基变形计算深度,一般性勘探孔应达到基底下0.5倍~1.0倍基础宽度,并应深入稳定分布的地层。
3 计算地基变形深度时,中、低压缩性土可取附加压力等于上覆土层有效自重压力20%的深度;高压缩性土层可取附加压力等于上覆土层有效自重压力10%的深度。
4 当需进行地基整体稳定性验算时,控制性勘探孔深度应根据具体条件满足验算要求。
5 当需确定场地抗震类别而邻近无可靠的覆盖层厚度资料时,应布置波速测试孔,测试孔的深度应满足确定覆盖层厚度的要求。
6 重大设备基础、重大动力机器基础的勘探孔深度不宜小于基础底面宽度的2倍。
7 堆料系统工程地段、存在大面积填土地段或软弱下卧层地段,应适当加深控制性勘探孔的深度。
8 在预定深度内遇厚度较大,且均匀分布的坚实土层或基岩时,勘探孔深度可适当减小。
9 各系统工程勘探孔深度的具体要求应按本规范附录C的规定执行。
6.0.13 详细勘察采取土试样和进行原位测试应满足岩土工程评价的要求,并应符合下列规定:
1 采取土试样和进行原位测试的勘探孔的数量,应根据地层结构、地基土的均匀性和工程特点确定,且不应少于勘探孔总数的1/2。采用钻探和静力触探相结合勘察手段时,钻探取土孔的数量不应少于勘探孔总数的1/3。
2 采取土试样或进行原位测试的数量,每一系统工程类别中每一主要土层的原状土试样或原位测试数据不应少于6件(组)。
3 在地基主要受力层内,对厚度大于0.5m的夹层或透镜体,应采取土试样或进行原位测试。
条文说明
6.0.13岩土试样和原位测试数量是保证岩土工程勘察质量的前提,详细勘察应予以明确规定。 水泥工厂建筑平面布置范围往往较大,且不同工程类别的要求差别大,本条第2款强调分系统工程类别采取土试样或原位测试的控制指标。 对黏性上等能采取原状土试样的地层,6件(组)数据应以原状土试样控制,只有对卵石等无法采取原状土试样的地层方能以原位测试指标控制,且6件(组)数据为最低控制指标,勘察过程中采取土试样和原位测试的竖向间距,在主要受力层内不宜大于2m,在主要受力层以下不宜大于3m。 主要受力层中夹层或透镜体有时对工程的影响很大,尤其是指标与相邻地层相差较大的地层,因此,应有代表性的试样或原位测试数据。
6.0.14 每条生产线应布置不少于2个且每个地质单元不少于3个剪切波速测试孔,剪切波速测试孔宜设置在水泥粉磨车间、原料粉磨车间和高大重载建(构)筑物的地段。当动力机器基础设计需要提供地基土动力参数时,应作相应的模型基础动力参数测试,试验方法及测试数量应符合现行国家标准《地基动力特性测试规范》GB/T 50269的有关规定。
条文说明
6.0.14水泥粉磨车间、原料粉磨车间和高大重载建(构)筑物是水泥工厂岩土工程勘察的重点,这些部位应布置波速测试孔。 水泥工厂中破碎系统工程、烧成系统工程、粉磨系统工程等均有动力机器,天然地基、桩基的动力特性参数可由现场试验确定,试验方法及测试数量应符合现行国家标准《地基动力特性测试规范》GB/T50269的有关规定。当无条件进行试验并已有经验时可按现行国家标准《动力机器基础设计规范》GB50040的有关规定确定。
6.0.15 详细勘察的岩土工程分析评价与建议应包括下列内容:
1 提供地基基础设计需要的岩土工程参数和水文地质参数;当基础需承载动力作用时,应提供地基土的动力特性指标。
2 提供地下水位及变化幅度、提供抗浮设计水位及防水设计水位、地下水对施工影响的防治措施,判定地下水和土对建筑材料的腐蚀性。
3 各建(构)筑物可能采取的基础类型、地基处理方案的分析评价;提出基坑开挖、支护及工程降水的方案。
4 预测建(构)筑物沉降、差异沉降和倾斜等变形特征。
5 抗震设防烈度大于或等于6度的场地,应进行场地和地基的地震效应的判定;抗震设防烈度大于或等于7度的场地,应进行液化判别。
6 评价对水泥工厂建(构)筑物有影响的边坡的稳定性,提出最优坡形和坡角的建议,并应对处理方案进行论证。
7 提出不良地质作用和地质灾害的防治意见,提供所需的计算参数。
8 对施工、运营期间可能发生的岩土工程问题进行预测,提出监控和预防措施的建议,对施工勘察、工程施工及运营期间的现场检测和监测提出建议。
6.0.16 详细勘察中,对水泥工厂各子项工程的岩土工程分析评价与建议除应满足本规范第6.0.15条的要求外,还应符合下列规定:
1 破碎系统工程的岩土工程分析评价与建议应包括下列内容:
1)评价场地及地基在静力和动力作用条件下地基土的稳定性、变形性质和承载力;
2)分析动力机器基础振动作用对地基土的不利影响,当设计有需要时,应提出动力机器基础设计所需的地基土动力参数;
3)提出支护结构选型的建议及相关的计算参数;
4)提出基坑施工方法和施工中可能遇到的问题及防治措施建议。
2 堆料系统工程的岩土工程分析评价与建议应包括下列内容:
1)评价大面积堆载对堆料基础及相邻基础产生不均匀沉降和水平位移的影响;
2)对斜坡或岸边工程因堆载产生滑移的可能性进行评价;
3)对软土地基和不均匀地基提出岩土工程治理的措施,并分析评价治理措施的可行性;
4)分析反复荷载对地基土强度及地基变形的影响。
3 输送系统工程的岩土工程分析评价与建议应包括下列内容:
1)分段评价岩土工程条件,不良地质作用和地质灾害的影响,半挖半填地基区的地基基础稳定性;
2)提出岩土工程设计参数和设计、施工方案的建议。
4 粉磨系统工程的岩土工程分析评价与建议应包括下列内容:
1)评价场地及地基在静力和动力作用条件下地基土的稳定性、变形性质和承载力;
2)分析动力机器基础振动作用对地基土的不利影响,并提出动力机器基础设计所需的地基上动力参数;
3)判定砂土振动压密、沉陷及饱和砂土震动液化的可能性;
4)判定软土震陷的可能性;
5)判定造成一般黏性土的抗剪强度降低而使地基土结构破坏、失稳的可能性,提出提高地基强度的措施;
6)预测动力机器基础沉降、差异沉降和倾斜等变形特征。
5 筒仓系统工程的岩土工程分析评价与建议应包括下列内容:
1)评价高大重载作用下的地基稳定性和建筑适宜性;
2)分析反复荷载对地基土强度及地基变形的影响;
3)评价地基的均匀性;
4)预测建(构)筑物基础沉降、差异沉降和倾斜等变形特征。
6 烧成系统工程的岩土工程分析评价与建议应包括下列内容:
1)评价高大重载作用下的地基稳定性和建筑适宜性;
2)预测基础沉降、差异沉降和倾斜等变形特征;
3)评价场地及地基在静力和动力作用条件下地基土的稳定性、变形性质和承载力。
7 包装系统工程应评价反复荷载对地基土强度及地基变形的影响。
8 余热发电系统工程的岩土工程分析评价与建议应包括下列内容:
1)评价场地及地基在静力和动力作用条件下地基土的稳定性、变形性质和承载力;
2)动力机器基础振动作用对地基土的不利影响,并提出动力机器基础设计所需的地基土动力参数。
条文说明
6.0.16破碎系统工程中建(构)筑物尽管荷载较小,但振动作用明显,应予充分重视。 2堆料系统工程的共同特点是地面出现大面积堆载,该类建筑允许使用极限荷载,但不允许建(构)筑物或地面因剪切破坏产生开裂、隆起或垮塌。 3输送系统工程遍布整个水泥工程场地,由于荷载较小,容易忽视,经常在工程实际中出现工程事故,因此在本规范中单列出来。对未具体明确的内容应按现行国家标准《石灰石矿山工程勘察技术规范》GB50955的有关规定执行。
7 施工勘察
7 施工勘察
7.0.1 施工勘察应针对所需解决的具体问题,采取相应的勘察方法,并应进行分析、评价、提出建议、提供相应的岩土参数。
条文说明
7.0.1施工勘察是在施工阶段根据设计、施工要求进行的勘察工作。详细勘察阶段,受岩土层复杂性、勘察工作量及勘察方法等影响,常存在未能完全解决的岩土工程问题。为了进一步查明这类岩土工程条件,需进行施工勘察。
7.0.2 遇下列情况之一时,应进行施工勘察:
1 基坑(或基槽)开挖揭露的地基条件与勘察资料不符,或发现有必须查明的异常情况时;
2 以基岩为基础持力层处于岩溶发育的地段、花岗岩地区球状风化发育的地段、基岩中存在软弱夹层的地段。
条文说明
7.0.2本条规定了水泥工厂建设工程需要进行施工勘察的特殊地段,对岩溶场地存在土洞、软土、塌陷地段,应满足现行国家标准《岩土工程勘察规范》GB50021的有关要求。
7.0.3 施工勘察前应搜集下列资料:
1 场地内已有的岩土工程勘察、工程地质及水文地质资料;
2 施工图设计文件及设计部门对地基基础的相关要求;
3 基坑(或基槽)施工的现状及施工资料;
4 当地施工勘察经验。
条文说明
7.0.3基坑(或基槽)施工的现状及施工资料包括现场测量资料、土方开挖情况、地下水及基槽开挖过程中的异常情况记录等。
7.0.4 当基坑(或基槽)开挖揭露的地基条件与勘察资料不符,或发现有必须查明的异常情况时,施工勘察方法、岩土工程评价与建议应满足详细勘察的要求。
7.0.5 以基岩为基础持力层处于岩溶发育的地段、花岗岩地区球状风化发育的地段、基岩中存在软弱夹层的地段,施工勘察中可采用超前钻的方法,并应符合下列规定:
1 岩溶发育的地段应查明基础持力层深度范围内溶洞、岩溶裂隙、顶板破碎程度、顶板厚度及岩溶堆填物性状等;
2 花岗岩地区球状风化发育的地段应查明基础持力层深度范围内是否存在孤石;
3 基岩中存在软弱夹层的地段应查明基础持力层深度范围内是否存在软弱夹层。
7.0.6 以基岩为基础持力层处于岩溶发育的地段,超前钻的钻孔数量、钻孔深度应根据岩溶发育程度、基底边长或桩径的不同区别布置,并应符合表7.0.6的要求。
表7.0.6 超前钻的钻孔数量、钻孔深度

条文说明
7.0.6场地的岩溶发育程度可按表3的规定划分。 表3场地岩溶发育程度划分
注:1地表岩溶发育密度适合可行性研究勘察阶段和初步勘察阶段的评价指标;钻孔线岩溶率、钻孔遇洞率和基岩面起伏适合于满足详细勘察深度和间距时的评价指标;其他条件时可以参照执行; 2同一档次的4个划分指标中,根据最不利组合的原则,从高到低,有1个达标即可定为该等级; 3地表岩溶发育密度指单位面积岩溶场地内分布的岩溶洼地、漏斗、落水洞等地表岩溶形态的个数; 4钻孔线岩溶率指岩溶场地内各钻孔所揭示的岩溶洞穴、岩溶裂隙的总长度与钻入可溶性岩石的总进尺的百分比率; 5钻孔遇洞率指岩溶场地内揭示的岩溶洞穴、岩溶裂隙的钻孔总数与进行可溶性岩石钻探的钻孔总数的百分比率; 6土洞发育程度、岩溶裂隙或串珠状溶洞发育深度等也可作为岩溶发育程度的评价依据,评价标准可参照地区经验执行。
7.0.7 当岩溶强烈发育时,宜结合采用适当的工程物探方法,查明基础下持力层深度范围内岩溶的分布、规模及形态特征。
7.0.8 以基岩为基础持力层时,对于处于花岗岩地区球状风化发育的地段、基岩中存在软弱夹层的地段,超前钻钻孔宜逐柱(或逐桩)布置,钻孔深度应穿过孤石或软弱夹层进入设计基础底面以下3倍基底边长或桩径,且不应小于5m。当相邻基础的基岩面起伏较大时应适当加深。
7.0.9 施工勘察的岩土工程分析评价与建议应包括下列内容:
1 结合地基基础的检验验槽资料,分析开挖揭露的地基条件与勘察资料不符及异常情况的原因,评价异常情况对工程的影响程度;
2 根据超前钻资料,提出地基基础方案修改、优化或地基处理方案建议;
3 分析基础施工过程中可能遇到的岩土工程问题并提出措施建议。
8 岩土工程分析评价与成果报告
8.1 一般规定
8 岩土工程分析评价与成果报告
8.1 一般规定
8.1.1 岩土工程分析评价应根据勘察阶段,在搜集已有资料、工程地质测绘、勘探、测试的基础上,结合水泥工厂各系统工程建(构)筑物规模、结构、荷载等工程特点以及对地基变形的要求和当
地建筑经验进行。
8.1.2 岩土工程分析评价应满足下列要求:
1 应了解工程结构的类型、特点、荷载情况和变形控制要求;
2 应掌握场地的地质背景,并应分析岩土材料的非均质性、各向异性和随时间的变化,且应评估岩土参数的不确定性并确定最佳估值;
3 应结合当地经验和类似工程经验;
4 对于理论依据不足、实践经验不多的岩土工程问题,可通过现场模型试验或足尺试验取得实测数据进行分析评价;
5 当遇到复杂岩土工程问题时,可提出施工监测、调整设计和施工方案的建议。
8.1.3 岩土工程的分析评价,应根据岩土工程勘察等级区别进行。丙级岩土工程勘察可根据邻近工程经验,结合触探和钻探取样试验资料进行;乙级岩土工程勘察应在详细勘探、测试的基础上,结合邻近工程经验进行,并应提供岩土的强度和变形指标;甲级岩土工程勘察除应符合乙级的要求外,还宜提供载荷试验资料,当遇到复杂岩土工程问题时应进行专门研究,并应结合监测对评价结论进行检验。
8.1.4 岩土工程分析评价应在定性分析的基础上进行定量分析。岩土体的变形、强度和稳定应定量分析;场地的适宜性、场地地质条件的稳定性,可仅作定性分析。
8.1.5 岩土工程分析评价中的计算方法应符合现行国家标准《岩土工程勘察规范》GB 50021的有关规定。
8.1.6 当工程需要时,可根据岩土工程实体试验或足尺试验结果,采用反分析的方法,反求岩土体有关参数、验证设计计算结果,查验工程效果或事故原因。
8.2 岩土参数统计、分析和选用
8.2 岩土参数统计、分析和选用
8.2.1 岩土参数应根据地质条件、工程特点及设计要求选用。岩土参数可靠性和适宜性的评价可包括下列内容:
1 取样方法和其他因素对试验结果的影响;
2 采用的试验方法和取值标准;
3 测试结果的离散程度;
4 测试方法与计算模型的配套性;
5 不同测试方法所得结果的匹配程度。
8.2.2 岩土参数的统计应符合下列规定:
1 岩土参数的统计应按不同的工程地质单元分层统计;
2 岩土参数的统计应分析数据的分布情况,确定数据的取舍标准,明确统计原则和标准,提供最大值、最小值、平均值、标准差、变异系数和样本数;
3 岩土参数的统计应提出岩土参数的使用条件;
4 岩土参数的统计应按下列公式计算:

式中: 
m ——岩土参数的平均值;
σ f ——岩土参数的标准差;
δ——岩土参数的变异系数。
5 岩土参数的标准值可按下列公式计算:

式中: 
k ——工程特性指标的标准值;
γ s ——统计修正系数;
±——选用按不利组合考虑。
条文说明
8.2.2表4给出了分层统计中主要岩土参数的变异系数(δ)的限值,当分层统计指标的变异系数超过表4规定的限值时,应查明原因并重新统计;作为分层的主要依据及岩土层主要物理力学参数值,一般均处于一定合理范围之内。土样的试验结果受取样质量、储运条件及试验过程等多方面因素控制,而原位测试则受人为原因及偶然误差影响较大,对通过变异系数对试验及测试数据进行综合评价,以保证试验结果、测试数据进而确保分层的合理性,是有必要的。 表4主要岩土参数的变异系数限值
8.2.3 岩土特性指标代表值的取值应符合下列规定:
1 岩土物理性质的指标、计算地基变形的指标、岩土动力性质指标以及渗透性指标应取平均值;
2 用于计算地基承载力和边坡稳定的岩土强度指标应取标准值;
3 地基承载力应取特征值;
4 波速测试指标应取平均值。
条文说明
8.2.3岩土物理性质指标包括天然含水率、天然密度、液限、塑限、塑性指数、液性指数、饱和度、相对密实度、吸水率等;地基变形指标包括压缩系数、压缩模量等;岩土动力性质指标包括动弹性模量、动剪变模量、阻尼比等;渗透性指标包括渗透系数等;强度指标包括内摩擦角、凝聚力、岩石单轴抗压强度等。
8.3 岩土工程分析评价
8.3 岩土工程分析评价
8.3.1 水泥工厂各系统工程在不同勘察阶段的岩土工程分析评价,除应满足本章的规定外,还应符合本规范第4章~第7章的有关规定。
8.3.2 场地稳定性评价应符合下列规定:
1 地震效应评价应按现行国家标准《建筑抗震设计规范》GB 50011的有关规定划分建筑场地的抗震地段,确定建筑场地类别,提供抗震设计参数;
2 当场地内及场地附近分布有全新活动断层、发震断层和正在活动的地裂缝时,应评价由此对建设场地可能产生的危害和影响,并应提出避让或工程措施的建议;
3 当场地内及场地附近分布有影响场地安全的滑坡、岩溶、泥石流及采空区等不良地质作用和地质灾害时,应在详细调查研究的基础上,通过技术经济比较,提出防治或避让方案,以及场地取舍的建议。
8.3.3 场地稳定性分类可按表8.3.3划分。
表8.3.3 场地稳定性分类

注:1 划分每一类别时,符合表中条件之一时即可;
2 从不稳定开始,向稳定性差、基本稳定、稳定推定,以最先满足的为准。
8.3.4 工程建设适宜性分类可按表8.3.4划分。
表8.3.4 工程建设适宜性分类

注:1 表中未列条件,可按勘察现场情况对场地工程建设的影响程度比照推定;
2 划分每一类别时,符合表中条件之一时即可;
3 从不适宜开始,向适宜性差、较适宜、适宜推定,以最先满足的为准。
条文说明
8.3.2~8.3.4场地稳定性及适宜性是水泥工厂岩土工程勘察的重点研究内容,对它的评价应依据充分、内容完整、结论正确。 从断层性质、抗震地段划分及不良地质作用和地质灾害三方面因素将场地稳定性划分为四个类别。但对于建筑地段的局部稳定性,尚应对下列内容进行评价: (1)当场地内及场地附近分布特殊性岩土时,应根据特殊性岩土的分布范围、层位和厚度变化情况以及物理力学性质的差异,评价给工程建设带来的危害,并应根据勘察成果资料,结合当地建筑经验,通过综合分析研究,提出治理措施建议; (2)当场地内及场地附近分布边坡时,应查明边坡岩土的种类、软弱层的分布界线、主要结构面的类型、地下水的类型、岩土的渗透性及地下水的出露情况,提出边坡稳定性计算参数,进行边坡稳定性分析,预测因人工活动引起的边坡稳定性变化,并应对不稳定边坡提出整治措施和监测建议; (3)当场地内及场地附近分布古河道、暗浜、人工洞穴或其他人工地下设施时,应判明由此对建筑场地和地基可能带来的不利影响,并应提出整治措施建议; (4)当建(构)筑物临近河床或岸边时,应考虑水流和波浪对基础的冲刷侵蚀作用,验算地基的稳定性,并应对基础埋深提出建议。
8.3.5 地基基础分析评价应在充分了解设计条件的前提下,根据建筑场地工程地质条件、水文地质条件及环境地质条件,结合工程经验,对拟采用的天然地基、地基处理和桩基础进行评价,提出安全可靠、技术可行、经济合理的一种或多种地基基础方案建议。
条文说明
8.3.5在进行建筑地基与基础类型选型分析中,应首先考虑天然地基基础方案,在天然地基承载力及变形可满足建(构)筑物基础要求时,应优先选用。
8.3.6 天然地基分析评价应包括下列内容:
1 分析采用天然地基的可行性;
2 评价天然地基均匀性;
3 评价和选择天然地基持力层;
4 提供地基承载力及使用条件;
5 当存在软弱下卧层时,应提供验算软弱下卧层的计算参数,并宜进行软弱下卧层验算;
6 当需进行地基变形计算时,提供变形计算参数,预测建(构)筑物的变形特征。
8.3.7 符合下列情况之一者,应判别为不均匀地基:
1 地基持力层跨越不同地貌单元或工程地质单元,工程特性差异显著时。
2 地基持力层虽属于同一地貌单元或工程地质单元,但遇下列情况之一时:
1)中-高压缩性地基,持力层底面或相邻基底标高的坡度大于10%时;
2)中-高压缩性地基,持力层及下卧层在基础宽度(b)方向上的厚度差值大于0.05b时。
8.3.8 同一建筑虽处于同一地貌单元(或同一工程地质单元),但各处地基土的压缩性有较大差异时,可在计算各钻孔地基变形计算深度范围内当量模量的基础上,根据当量模量最大值和当量模量最小值的比值判定地基均匀性。当比值大于地基不均匀系数界限值(K)时,可判别为不均匀地基。地基不均匀系数界限值可按表8.3.8选取。
表8.3.8 地基不均匀系数界限值

条文说明
8.3.8本条指出地基不均匀性评价中可采取定性判别与定量判别相结合的方法。在地基变形计算深度范围内,某一钻孔的压缩模量当量值Es应按下式计算: 
式中:Ai——平均附加应力系数在各土层的层位深度内积分值; Esi——各土层压缩模量。
8.3.9 地基处理分析评价应包括下列内容:
1 分析评价地基处理的必要性、合理性及选用处理方法的适宜性;
2 评价地基处理对环境的影响;
3 提供地基处理设计和施工所需的岩土参数;
4 提出地基处理的设计、施工、监测方案建议。
8.3.10 桩基础分析评价应包括下列内容:
1 分析评价选用桩基的适宜性;
2 提供可选桩基的类型、桩端持力层建议;
3 提供桩基设计及施工所需的岩土参数,估算单桩承载力;
4 当场地分布软黏土、回填土、自重湿陷性黄土等欠固结土及有大面积堆载时,分析桩侧产生负摩阻力的可能性及影响,提供设计所需的岩土参数;
5 分析成桩可行性、挤土效应、桩基施工对环境的影响,提出设计、施工应注意的岩土工程问题。
8.3.11 基坑工程分析评价应包括下列内容:
1 提供抗浮设计水位及基坑设计所需岩土参数;
2 评价基坑周边土体的稳定性、渗透性及环境条件,对适合本场地采用的支护体系方案进行技术经济比较,推荐最佳支护方案;
3 分析基坑开挖与地下水变化引起的岩土体变形及对基础桩、邻近建(构)筑物和周边环境的影响;评价基坑开挖施工方法的可行性;
4 提出基坑施工降水或截水方案建议;
5 提出基坑施工过程的监测要求。
8.4 成果报告主要内容和要求
8.4 成果报告主要内容和要求
8.4.1 岩土工程勘察报告应根据任务要求、勘察阶段、工程特点和岩土工程条件等具体情况编写。
8.4.2 岩土工程勘察报告应资料完整、真实准确、数据无误、图表清晰、结论有据、建议合理、便与使用和适宜长期保存,并应因地制宜、重点突出、针对性明确。
8.4.3 编制岩土工程勘察报告所依据的原始资料应进行整理、检查、分析,确认无误后方可使用。
8.4.4 勘察报告的文字、术语、代号、符号、数字、计量单位、标点均应符合国家现行有关标准的规定。
8.4.5 成果图表应符合下列规定:
1 幅面大小应以图面内容占图幅2/3以上的原则确定,制图标准及加长、加宽尺寸应符合建筑制图的有火规定;
2 图纸比例尺应与勘察阶段相适应,并能清晰反映实际情况;
3 图面设计应合理、清晰、整洁、美观和适用;
4 图中的字体、字号、线条、标注、图例、符号、计量单位及修约间隔或有效位数应符合有关规定的要求。
8.4.6 详细勘察阶段的岩土工程勘察报告编写内容宜符合表8.4.6的规定,其他勘察阶段的岩土工程勘察报告可适当简化。
表8.4.6 岩土工程勘察报告编写内容


条文说明
8.4.6本条对详细勘察阶段岩土工程勘察报告及附件的内容作了基本规定。当需要时还可附:地理位置图;区域地质构造图;水文地质图;综合工程地质图;探井(探槽)展示图;工程地质分区图;地下水等水位线图;基岩面等值线图;综合柱状图;设定高程岩性分布切面图;地震液化判别表;各岩土层顶面标高、埋深及厚度统计表;岩土利用、整治、改造方案的有关图表;岩土工程计算简图及计算成果图表;素描及照片;其他需要的图表。
专题报告包括:岩土工程测试报告;岩土工程检验或监测报告;岩土工程事故调查与分析报告:岩土利用、整治或改造方案报告;专门岩土工程问题技术咨询报告等。各专题报告可根据实际完成情况作为勘察报告附件。 可行性研究勘察和初步勘察报告可根据设计要求,对岩土工程分析与评价、结论与建议章节的内容各有侧重或增减;施工勘察报告可按设计、施工需解决的问题,针对实际情况编写。
附录A水泥工厂工程分类
附录A 水泥工厂工程分类
表A 水泥工厂工程分类表

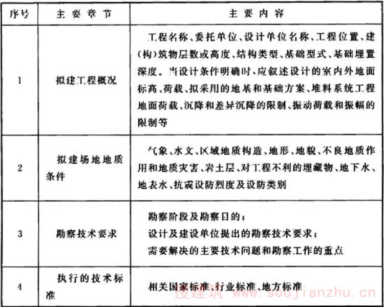
附录B水泥工厂岩土工程勘察纲要编制要求
附录B 水泥工厂岩土工程勘察纲要编制要求
B.0.1 水泥工厂岩土工程勘察纲要应在充分搜集、分析已有资料和现场踏勘的基础上,依据勘察目的、任务要求和相应技术标准,针对拟建工程的特点编制。
B.0.2 现场踏勘宜在分析已有资料的基础上进一步了解拟建场地条件。
B.0.3 勘察纲要应确定执行的技术标准,当合同、协议、招标文件有要求时,应满足约定的技术标准。
B.0.4 岩土工程勘察纲要的主要内容宜符合表B.0.4的规定。
表B.0.4 岩土工程勘察纲要的主要内容


注:勘察纲要内容宜根据工程特点和不同勘察阶段的要求取舍,丙级勘察工程的岩土工程勘察纲要可适当简化,也可采用图表形式并辅以文字说明。
B.0.5 当场地情况变化大、设计方案变更等原因,使拟定勘察工作不能满足要求时,应及时调整勘察纲要或编制补充勘察纲要。
B.0.6 勘察纲要及变更应按质量管理程序审批,由相关责任人签署。
附录C详细勘察勘探点布置及勘探孔深度一览表
附录C 详细勘察勘探点布置及勘探孔深度一览表
表C 详细勘察勘探点布置及勘探孔深度一览表


注:1 表中勘探点数是根据不同地基复杂程度所要求的勘探点间距结合目前水泥工厂建(构)筑物普遍情况换算而成,当表中数值与按地基复杂程度所要求的勘探点间距布置的勘探点数不一致时,应按地基复杂程度所要求的勘探点间距调整;
2 表中括号内的数字是依据本规范第6.0.9条调整的勘探点间据,相对应的勘探点数量应按调整后的间距确定。
本规范用词说明
本规范用词说明
1 为便于在执行本规范条文时区别对待,对要求严格程度不同的用词说明如下:
1)表示很严格,非这样做不可的:
正面词采用“必须”,反面词采用“严禁”;
2)表示严格,在正常情况下均应这样做的:
正面词采用“应”,反面词采用“不应”或“不得”;
3)表示允许稍有选择,在条件许可时首先这样做的:
正面词采用“宜”,反面词采用“不宜”;
4)表示有选择,在一定条件下可以这样做的,可采用“可”。
2 条文中指明应按其他有关标准执行的写法为:“应符合……的规定”或“应按……执行”。
引用标准名录
引用标准名录
《建筑地基基础设计规范》GB 50007
《建筑抗震设计规范》GB 50011
《岩土工程勘察规范》GB 50021
《地基动力特性测试规范》GB/T 50269
《水泥工厂设计规范》GB 50295
《建筑边坡工程技术规范》GB 50330
《建筑工程地质勘探与取样技术规程》JGJ/T 87
