Appearance
《工业建筑可靠性鉴定标准[附条文说明]》GB 50144-2019
🗓️ 住房和城乡建设部 实施时间:2019-12-01
前言
中华人民共和国国家标准
工业建筑可靠性鉴定标准
Standard for appraisal of reliability of industrial buildings and structures
GB 50144-2019
主编部门:中华人民共和国住房和城乡建设部
批准部门:中华人民共和国住房和城乡建设部
施行日期:2 0 1 9 年 1 2 月 1 日
中华人民共和国住房和城乡建设部公告
2019年 第172号
住房和城乡建设部关于发布国家标准《工业建筑可靠性鉴定标准》的公告
现批准《工业建筑可靠性鉴定标准》为国家标准,编号为GB 50144-2019,自2019年12月1日起实施。其中,第3.1.1、6.2.2、6.3.2、6.4.2条为强制性条文,必须严格执行。原《工业建筑可靠性鉴定标准》GB 50144-2008同时废止。
本标准在住房和城乡建设部门户网站(www.mohurd.gov.cn)公开,并由住房和城乡建设部标准定额研究所组织中国建筑工业出版社出版发行。
中华人民共和国住房和城乡建设部
2019年6月19日
前言
根据住房和城乡建设部《关于印发<2014年工程建设标准规范制订、修订计划>的通知》(建标[2013]169号)的要求,标准编制组经广泛调查研究,认真总结实践经验,参考有关国际标准和国外先进标准,并在广泛征求意见的基础上,修订了本标准。
本标准的主要技术内容是:总则、术语和符号、基本规定、调查和检测、结构分析和校核、构件的鉴定评级、结构系统的鉴定评级、工业建筑物的鉴定评级、工业构筑物的鉴定评级、鉴定报告。
本标准修订的主要技术内容是:1.标准的适用范围扩大,增加了管道支架、钢筋混凝土冷却塔、锅炉钢结构支架、除尘器结构等构筑物的鉴定项目;2.增加了结构单元可仅作安全性鉴定的情况、结构单元安全性鉴定评级原则和方法;适当提高了鉴定单元安全性和可靠性二级标准;3.增加了高温环境和振动荷载的调查检测方法,补充了钢结构材料检测评定方法;4.对结构构件分级标准c、d级界限指标进行调整;增加了钢结构构件连接安全性评定方法和腐蚀钢构件检测评定方法;5.对上部承重结构构件集、计算单元的安全性鉴定评级比例进行了适当调整;补充了地基基础的安全性等级评定应遵循的原则;补充围护结构系统中混凝土和金属围护结构屋面的使用性评级;6.附录B修改为“工业大气环境混凝土结构耐久性剩余寿命评估”,附录C修改为“钢构件腐蚀的检测”,增加了附录D“钢吊车梁疲劳性能评定”。
本标准中以黑体字标志的条文为强制性条文,必须严格执行。
本标准由住房和城乡建设部负责管理和对强制性条文的解释,由中冶建筑研究总院有限公司负责具体技术内容的解释。执行过程中如有意见或建议,请寄送中冶建筑研究总院有限公司(地址:北京市海淀区西土城路33号,邮编:100088)。
本标准主编单位: 中冶建筑研究总院有限公司
福建华航建设集团有限公司
本标准参编单位: 中国机械工业集团有限公司
国家工业建筑诊断与改造工程技术研究中心
西安建筑科技大学
中冶赛迪工程技术股份有限公司
中冶京诚工程技术有限公司
中国航空规划设计研究总院有限公司
中国电子工程设计院
国家工业建构筑物质量安全监督检验中心
上海宝钢工业技术服务有限公司
中国钢结构协会
宝山钢铁股份有限公司
武汉钢铁股份有限公司
东风设计研究院有限公司
中国第二重型机械集团公司
山东钢铁股份有限公司济南分公司
中国京冶工程技术有限公司
包头钢铁集团有限公司
中国电力工程顾问集团华北电力设计院有限公司
中广电广播电影电视设计研究院
深圳冶建院建筑技术有限公司
太原钢铁集团有限公司
中钢集团工程设计研究院有限公司
中国石油化工集团公司
鞍钢建设集团有限公司
煤炭工业建设工程质量监督总站
中国第一汽车集团公司
通化钢铁集团股份有限公司
本标准主要起草人员: 岳清瑞 徐建 惠云玲 幸坤涛 牛荻涛 常好诵 郭小华 杨建平 姜迎秋 姚继涛 李书本 徐善华 王立军 辛鸿博 娄宇 王新泉 徐克利 郑云 庄继勇 吴秀敏 李宁 弓俊青 张文革 张家启 孙衍法 徐名涛 朱建伟 黄新豪 王罡 马倬勋 美其德 马晓林 杨菁 王玉兵 王谦 綦宝晖 李忠煜 王玲 陈佳宇 张长青 侯健 冷秩宇 刘培年 何承厚 姜华 马建生 周晓斌 卫常革 万茂强 肖辉 辛雷 刘宇飞 信任 丛福祥 任利杰
本标准主要审查人员: 王景全 龚晓南 李国胜 程绍革 包琦玮 韩继云 高小旺 牟宏远 张同亿 杨俭 张天申 李久林 周笋 刘柯
条文说明
中华人民共和国国家标准
工业建筑可靠性鉴定标准
GB50144-2019
条文说明
编制说明 《工业建筑可靠性鉴定标准》GB50144-2019,经住房和城乡建设部2019年6月19日以第172号公告批准、发布。 本标准是在《工业建筑可靠性鉴定标准》GB50144-2008的基础上修订而成的。上一版标准的主编单位是中冶建筑研究总院有限公司,参编单位是西安建筑科技大学、国家工业建筑诊断与改造工程技术研究中心、中国机械工业集团公司、中国京冶工程技术有限公司、北京钢铁设计研究总院、中冶京诚工程技术有限公司、重庆钢铁设计研究总院、中冶赛迪工程技术股份有限公司、中国航空工业规划设计研究院、中国电子工程设计院、上海宝钢工业检测公司、宝山钢铁股份有限公司、武汉钢铁股份有限公司、第一汽车集团公司,主要起草人员是惠云玲、张家启、李宁、林志伸、岳清瑞、陆贻杰、姚继涛、姜迎秋、杨建平、辛鸿博、牛荻涛、徐建、弓俊青、常好诵、王立军、李书本、娄宇、幸坤涛、姜华、徐名涛、李京一、佟晓利、李小瑞、张长青、王发、郑云、王罡、徐克利、黄新豪、程海波。 本标准修订过程中,编制组进行了广泛的调查分析和深入的专题研究,总结了我国工程建设的实践经验,着重考虑《工业建筑可靠性鉴定标准》GB50144-2008实施期间的反馈意见和可靠性鉴定技术的发展,参考了国外先进技术标准,并与国内现行相关标准进行了协调,同时通过理论与试验研究以及实际工程应用验证,为本次标准的修订提供了极有价值的参考资料。 为便于广大鉴定、设计、施工、科研、学校等单位有关人员在使用本标准时能正确理解和执行条文规定,《工业建筑可靠性鉴定标准》编制组按章、节、条顺序编制了本标准的条文说明,对条文规定的目的、编制依据以及执行中需注意的有关事项进行了说明,还着重对强制性条文的强制性理由做了解释。但是,本条文说明不具备与标准正文同等的法律效力,仅供使用者作为理解和把握标准规定的参考。
1 总则
1 总则
1.0.1 为规范工业建筑的可靠性鉴定,保证鉴定质量,加强对工业建筑的安全管理,制定本标准。
条文说明
1.0.1工业建筑是工业企业的重要组成部分。为了适应既有工业建筑安全使用和维修改造的需要,加强对既有工业建筑的安全管理,不仅要进行经常性的管理与维护,而且还要进行定期或应急的可靠性鉴定,以对存在的缺陷和损伤、遭受事故或灾害、达到设计使用年限、改变用途和使用条件等问题进行鉴定,提出安全适用、经济合理的处理措施,就需要给出可依据的鉴定方法和评定标准。在《工业建筑可靠性鉴定标准》GB50144-2008(以下简称原标准)实施后,工业建筑的可靠性鉴定工程实践和技术又有了新的发展,对原鉴定标准提出了一些新的问题和更高的要求,为了适应工业建筑可靠性鉴定的发展和需要,在总结近年来工程鉴定实践经验和科研成果的基础上,从规范既有工业建筑可靠性鉴定程序和内容、技术要求角度出发,对原标准进行了修订,制定本标准。 需要特别说明的是,本标准是针对已经建成的既有工业建筑,当工程施工质量不符合要求需要进行检测鉴定时,本标准只作为检测鉴定的技术依据,不能代替工程施工质量验收。
1.0.2 本标准适用于下列既有工业建筑的可靠性鉴定:
1 以混凝土结构、钢结构、砌体结构为承重结构的单层和多层厂房等工业建筑物;
2 烟囱、钢筋混凝土冷却塔、贮仓、通廊、管道支架、水池、锅炉钢结构支架、除尘器结构等工业构筑物。
条文说明
1.0.2本条规定了对既有工业建筑可靠性鉴定的适用范围。本次修订增加了钢筋混凝土冷却塔、管道支架、锅炉钢结构支架和除尘器结构等工业构筑物的可靠性鉴定。
1.0.3 工业建筑的可靠性鉴定,除应执行本标准外,尚应符合国家现行有关标准的规定。
条文说明
1.0.3本条规定虽较为原则性,但主要指抗震设防区、特殊地基土地区、特殊环境中或灾害后的工业建筑可靠性鉴定,除应执行本标准外,尚应执行国家现行有关标准的规定,才能做出全面而正确的鉴定。因此,对应采用的“有关标准”主要是指以下几种: 1抗震设防区系指抗震设防烈度不低于6度的地区。对于修建在抗震设防区的工业建筑进行可靠性鉴定和抗震鉴定时,应与现行国家标准《建筑抗震鉴定标准》GB50023、《构筑物抗震鉴定标准》GB50117的抗震鉴定结合进行,鉴定后的处理措施也应与抗震加固措施同时提出。 2特殊地基土地区系指湿陷性黄土、膨胀岩土、多年冻土等需要特殊处理的地基土地区。如修建在湿陷性黄土地区的工业建筑,鉴定与处理应结合现行国家标准《湿陷性黄土地区建筑标准》GB50025的有关规定进行;修建在膨胀土地区的工业建筑,鉴定与处理应结合现行国家标准《膨胀土地区建筑技术规范》GB50112的有关规定进行等。 3特殊环境主要指有腐蚀性介质环境和高温、高湿环境等。如工业建筑处于有腐蚀性介质的使用环境,鉴定与处理应结合现行国家标准《工业建筑防腐蚀设计标准》GB/T50046的有关规定进行。 4灾害后主要指火灾后、风灾后或爆炸后等。如工业建筑火灾后的可靠性鉴定,鉴定与处理应结合有关火灾后建筑结构鉴定标准的规定进行。
2 术语和符号
2.1 术语
2 术语和符号
2.1 术语
条文说明
本节所给出的术语,为本标准有关章节中所引用的、用于检测鉴定的专用术语.是从本标准的角度赋予其含义,但含义不一定是术语的定义;同时又分别给出了相应的英文术语,仅供参考,不一定是国际上的标准术语。在编写本节术语时,还参考了现行国家标准《工程结构设计基本术语标准》GB/T50083等国家标准中的相关术语。
2.1.1 既有工业建筑 existing industrial buildings and structures
已建成的,为工业生产服务的建筑物和构筑物。
2.1.2 既有结构 existing structure
已建成的各类构件及其组合。
2.1.3 可靠性鉴定 appraisal of reliability
对既有工业建筑的安全性、使用性所进行的调查、检测、分析验算和评定等技术活动。安全性包括承载能力和整体稳定性等,使用性包括适用性和耐久性。
2.1.4 安全性鉴定 appraisal of safety
对既有工业建筑的结构承载能力和结构整体稳定性所进行的调查、检测、验算、分析和评定等技术活动。
2.1.5 使用性鉴定 appraisal of serviceability
对工业建筑使用功能的适用性和耐久性所进行的调查、检测、验算、分析和评定等技术活动。
2.1.6 专项鉴定 special appraisal
针对既有结构的专项问题或按特定要求所进行的鉴定。
2.1.7 目标使用年限 target working life
既有工业建筑鉴定时所期望的后续使用年限。
2.1.8 调查 investigation
通过查阅文件、现场观察和询问等手段进行的信息收集活动。
2.1.9 检测 inspection
对既有结构的状况或性能所进行的检查、测量和检验等工作。
2.1.10 监测 monitoring
对结构状况或作用所进行的经常性或连续性的长期观察或测量。
2.1.11 评定 assessment
根据调查、检测和分析验算结果,对既有结构的安全性和使用性按规定的标准和方法所进行的评价。
2.1.12 鉴定单元 appraisal unit
根据被鉴定工业建筑的结构体系、构造特点、工艺布置等不同所划分的可以独立进行可靠性评定的区段,每一区段为一鉴定单元。
2.1.13 结构系统 structure system
鉴定单元中根据建筑结构的不同使用功能所细分的鉴定单位,对工业建筑物一般可按地基基础、上部承重结构、围护结构划分为三个结构系统;对工业构筑物还包括其特殊功能结构系统。
2.1.14 构件 member
结构系统中进一步细分的基本鉴定单位,指承受各种作用的单个结构构件,或承重结构的一个组成部分。
2.1.15 构件集 member assemblage
同种构件的集合,分为重要构件集和次要构件集。
2.1.16 评定项目 items of assessment
用于评定工业建筑及其组成部分可靠性的项目。
2.1.17 重要构件 important member
其自身失效将导致其他构件失效并危及承重结构系统安全的构件,或直接影响生产设备运行的构件。
2.1.18 次要构件 less important member
其自身失效为孤立事件,不会导致其他构件失效且不直接影响生产设备运行的构件。
2.2 符号
2.2 符号
条文说明
本节的符号符合现行国家标准《工程结构设计通用符号标准》GB/T50132的规定。
2.2.1 结构性能及作用效应
h——框架层高或多层厂房层面高度;
H——自基础顶面到柱顶的总高度;
l 0 一一构件的计算跨度或计算长度;
R——结构或构件的抗力;
S一一结构或构件的作用效应;
γ 0 ——结构重要性系数。
2.2.2 鉴定评级
a、b、c、d——构件的评定等级;
A、B、C、D——结构系统的评定等级;
一、二、三、四——鉴定单元的评定等级。
3 基本规定
3.1 一般规定
3 基本规定
3.1 一般规定
3.1.1 工业建筑在下列情况下,应进行可靠性鉴定:
1 达到设计使用年限拟继续使用时;
2 使用用途或环境改变时;
3 进行结构改造或扩建时;
4 遭受灾害或事故后;
5 存在较严重的质量缺陷或者出现较严重的腐蚀、损伤、变形时。 (自2022年4月1日起废止该条, 点击查看:新规《既有建筑鉴定与加固通用规范》GB 55021-2021 )
3.1.2 工业建筑在下列情况下,宜进行可靠性鉴定:
1 使用维护中需要进行常规检测鉴定时;
2 需要进行较大规模维修时;
3 其他需要掌握结构可靠性水平时。
3.1.3 工业建筑在下列情况下,可进行专项鉴定:
1 结构进行维修改造有专门要求时;
2 结构存在耐久性损伤影响其耐久年限时;
3 结构存在疲劳问题影响其疲劳寿命时;
4 结构存在明显振动影响时;
5 结构需要进行长期监测时。
3.1.4 工业建筑在下列情况下,可仅进行安全性鉴定:
1 各种应急鉴定;
2 国家法规规定的安全性鉴定;
3 临时性建筑需延长使用期限。
条文说明
3.1.1~3.1.4从分析大量工业建筑工程技术鉴定(包括工程技术服务和技术咨询)项目来看,其中95%以上的鉴定项目是以解决安全性(包括整体稳定性)问题为主,并注重适用性和耐久性问题,包括工程事故处理或满足技术改造、增产增容的需要以及抗震加固,还有一部分为维持延长工作寿命,需要解决安全性和耐久性问题等,以确保工业生产的安全正常运行;只有不到5%的工程项目仅为了解决结构的裂缝或变形等适用性问题进行鉴定。这个分析结果是由工业生产的使用要求及工业建筑的荷载条件、使用环境、结构类型(以杆系结构居多)等条件决定的。实践表明:对既有工业建筑的可靠性鉴定应统一进行以安全性为主并注重正常使用性的可靠性鉴定(即常规鉴定);对于结构存在的某些方面的突出问题(包括结构剩余耐久年限评估问题等),可就这些问题采用比常规的可靠性鉴定更深入、更细致、更有针对性的专项鉴定(深化鉴定)来解决。为此,本次标准修订在总结以往工程鉴定经验的基础上,为了适应工业建筑使用管理和实际鉴定的需要,根据工业建筑的特点,分别规定了工业建筑应进行可靠性鉴定(强制性条款)和宜进行可靠性鉴定的几种情况,同时又针对结构存在的某些方面的突出问题或按照特定的要求进行专项鉴定的几种情况,另外本次增加了根据少数几种特殊情况,如应急鉴定、安全排查等,可仅进行安全性鉴定的规定。这里应急鉴定指为应对突发事件,在接到预警通知时,对建筑物进行的以消除安全隐患为目标的紧急检查和鉴定;同时也指突发事件发生后,对建筑物的破坏程度及其危险性进行的以排险为目标的紧急检查和鉴定。突发事件包括各种自然灾害和事故灾害。 工业建筑在改变使用用途和环境(如改变结构使用荷载、使用环境变化等)、进行改造或扩建(结构开洞等)、达到设计使用年限继续使用(结构材料性能变化)、遭受灾害事故后或存在较为严重的质量缺陷或损伤(结构构件的承载能力退化等)等情况下,均会改变结构原设计的条件,必定影响结构的安全及使用年限。因此,本标准第3.1.1条规定在上述几种情况下,为保证结构在设计使用年限内的安全,应进行可靠性鉴定。本标准第3.1.1条为强制性条文,必须严格执行。 较严重的缺陷或腐蚀、损伤、变形是指当构件的裂缝、变形、腐蚀或缺陷已影响到结构构件的安全性和正常使用性,例如构件出现了明显的受剪或受压裂缝,且裂缝宽度大于0.3mm;钢筋混凝土构件已经出现明显的顺筋裂缝;结构或构件变形过大,超过了标准允许值;处于腐蚀环境下的构件已经出现了明显的腐蚀迹象等情况。
3.1.5 鉴定对象可以是工业建筑整体或相对独立的鉴定单元,亦可是结构系统或结构构件。
条文说明
3.1.5本条中所说的相对独立的鉴定单元,是根据工业建筑的结构体系、构造特点、工艺布置等不同所划分的可以独立进行可靠性鉴定评级的区段,每个区段称为一个鉴定单元,如通常按建筑物的变形缝所划分的一个或多个区段作为一个或多个鉴定单元;结构系统包括子系统,如地基基础、上部承重结构、围护结构系统,以及屋盖系统、柱子系统、吊车梁系统等子系统;结构构件是指各类承重结构或结构构件。
3.1.6 鉴定的目标使用年限,应根据工业建筑的使用历史、当前的技术状况和今后的维修使用计划,由委托方和鉴定方共同商定。对鉴定对象不同的鉴定单元,可确定不同的目标使用年限。
条文说明
3.1.6工程鉴定实践表明,既有工业建筑的可靠性鉴定需要明确经过鉴定希望达到的使用年限。需要说明的是,这里引入的目标使用年限是在安全的基础上可满足使用要求的年限。在实际工程鉴定中,鉴定的目标使用年限通常是在签订鉴定技术合同时,根据本条规定的原则由业主和鉴定方共同商定。如鉴定对象建成使用时间较短、环境条件较好或需要进行改建、扩建,目标使用年限可考虑取较长时间,20年~30年;如鉴定对象已使用时间较长、环境条件较差需再维持很短时间即进行全面维修或工艺改造和设备更新,目标使用年限可考虑取较短时间,3年~5年; 对于其他情况,目标使用年限一般可考虑不超过10年。
3.2 鉴定程序及其工作内容
3.2 鉴定程序及其工作内容
3.2.1 工业建筑可靠性鉴定,宜按规定的程序(图3.2.1)进行。

图3.2.1 可靠性鉴定程序
条文说明
3.2.1本条规定了常规的可靠性鉴定程序,应注意以下内容: 1鉴定的目的、范围和内容,明确应由委托方提出,并与鉴定方协商,这是可靠性鉴定的重要环节; 2在鉴定过程中,当发现收集到的资料不足时,应及时进行补充调整和检测,以保证鉴定工作的准确性; 3专项鉴定的鉴定程序未另行给出,原则上可以按可靠性鉴定程序,仅需对其中的部分工作内容作适当调整,如“可靠性分析”部分可调整为“结构分析与计算”,“可靠性鉴定评级”部分可调整为“鉴定评级”等,且各个部分的工作内容均要围绕鉴定的专项问题并符合鉴定的特定要求。
3.2.2 鉴定的目的、范围和内容,应由委托方提出,并应与鉴定方协商后确定。
3.2.3 初步调查宜包括下列工作内容:
1 查阅原设计施工资料,包括工程地质勘察报告、设计计算书、设计施工图、设计变更记录、施工及施工洽商记录、竣工资料等;
2 调查工业建筑的历史情况,包括历次检查观测记录、历次维修加固或改造资料,用途变更、使用条件改变、事故处理以及遭受灾害等情况;
3 考察现场,应调查工业建筑的现状、使用条件、内外环境、存在的问题。
3.2.4 鉴定方案应根据鉴定目的、范围、内容及初步调查结果制定,应包括鉴定依据、详细调查和检测内容、检测方法、工作进度计划及需委托方完成的准备配合工作等。
条文说明
3.2.2~3.2.4这三条规定的内容和要求,是搞好后续各部分工作的前提条件,是进入现场进行详细调查、检测需要做好的准备工作。事实上,接受鉴定委托,不仅要明确鉴定目的、范围和内容,同时还要按规定要求搞好初步调查,特别是对比较复杂或陌生的工程项目更要做好初步调查工作,才能起草制定出符合实际和要求的鉴定方案,确定下一步工作大纲并指导下一步工作。
3.2.5 详细凋查和检测宜包括下列工作内容:
1 调查结构上的作用和环境中的不利因素;
2 检查结构布置和构造、支撑系统、结构构件及连接情况;
3 检测结构材料的实际性能和构件的几何参数,还可通过荷载试验检验结构或构件的实际性能;
4 调查或测量地基的变形,检查地基变形对上部承重结构、围护结构系统及吊车运行等的影响;还可开挖基础检查,补充勘察或进行现场地基承载能力试验;
5 检测上部承重结构或构件、支撑杆件及其连接存在的缺陷和损伤、裂缝、变形或偏差、腐蚀、老化等;
6 检查围护结构系统的安全状况和使用功能;
7 检查构筑物特殊功能结构系统的安全状况和使用功能;
8 上部承重结构整体或局部有明显振动时,应测试结构或构件的动力反应和动力特性。
条文说明
3.2.5本条规定了详细调查和检测的工作内容。这些工作内容,可根据实际鉴定需要进行选择,其中绝大部分是需要在现场完成的。工程鉴定实践表明,搞好现场详细调查和检测工作,才能获得可靠的数据、必要的资料,是进行下一步可靠性分析、验算与评定工作的基础,也就是说,确保详细调查和检测工作的质量,是决定可靠性鉴定工作好坏的关键之一。
3.2.6 可靠性分析应根 据详细调查和检测结果,对建筑的结构构件、结构系统、鉴定单元进行结构分析与验算、评定。
条文说明
3.2.6可靠性分析是确保正确进行结构可靠性鉴定评级的基础。需要说明的是: 1可靠性分析中一个重要的组成部分是结构分析、结构或构件的校核分析,即对结构进行作用效应分析和结构抗力及其他性能分析,以及对结构或构件按两个极限状态(承载能力极限状态和正常使用极限状态)进行校核分析; 2可靠性分析中另一个重要组成部分是对结构所存在问题的原因和影响分析,如对结构存在的缺陷和损伤,要分析产生的原因和对结构性能的影响。
3.2.7 在工业建筑可靠性鉴定过程中发现调查检测资料不足时,应及时进行补充调查、检测。
3.2.8 可靠性鉴定评级应符合下列规定:
1 可靠性鉴定评级宜划分为构件、结构系统、鉴定单元三个层次,单个构件应按本标准附录A划分;
2 可靠性鉴定应按表3.2.8的规定进行评级,安全性分为四级,使用性分为三级,可靠性分为四级;
3 结构系统和构件的鉴定评级应包括安全性和使用性,也可根据需要综合评定其可靠性等级;
4 可根据需要评定鉴定单元的可靠性等级,也可直接评定其安全性或使用性等级。
表3.2.8 工业建筑可靠性鉴定评级的层次、等级划分及项目内容

注:1 工业建筑结构整体或局部有明显不利影响的振动、耐久性损伤、腐蚀、变形时,应考虑其对上部承重结构安全性、使用性的影响进行评定。
2 构筑物由于结构形式多样,其特殊功能结构系统可靠性评定应按本标准第9章的规定进行,但应符合本表的评级层次和分级原则。
条文说明
3.2.8本条规定了工业建筑物可靠性鉴定的评定体系,仍然采用纵向分层横向分级逐步综合的鉴定评级模式。 1工业建筑物可靠性鉴定评级仍划分为三个层次,最高层次为鉴定单元,中间层次为结构系统,最低层次(即基础层次)为构件。 2考虑到地基基础的问题性质、评定项目内容等与上部承重结构有许多不同,结构布置和支撑系统属于上部承重结构范畴并起到加强整体性的作用,所以将地基基础与上部承重结构分开,将结构布置和支撑系统归入上部承重结构中作为整体性的评定项目,从而形成地基基础、上部承重结构和围护结构三个结构系统。 3最高层次鉴定单元仍保持原来的可靠性鉴定评级,以满足业主整体技术管理的需要,并沿用以往行之有效的工业建筑管理模式,中间层次和基础层次,即结构系统和构件的可靠性鉴定评级,包括安全性等级和使用性等级的评定,以满足结构实际技术处理上能分清问题(是安全问题还是正常使用问题)进行具体处理的需要。 4当不要求评定可靠性等级时,可直接给出安全性和使用性评定结果。
3.2.9 专项鉴定可按可靠性鉴定程序进行,其工作内容应符合专项鉴定的要求。
3.2.10 可靠性鉴定及专项鉴定工作完成后应提出鉴定报告,鉴定报告的编写应符合本标准第10章的要求。
3.3 鉴定评级标准
3.3 鉴定评级标准
3.3.1 工业建筑构件的可靠性鉴定评级应按下列规定评定:
1 构件的安全性评级标准应符合表3.3.1-1的规定;
表3.3.1-1 构件的安全性评级标准

2 构件的使用性评级标准应符合表3.3.1-2的规定;
表3.3.1-2 构件的使用性评级标准

3 构件的可靠性评级标准应符合表3.3.1-3的规定。
表3.3.1-3 构件的可靠性评级标准

3.3.2 工业建筑结构系统的可靠性鉴定评级应按下列规定评定:
1 结构系统的安全性评级标准应符合表3.3.2-1的规定;
表3.3.2-1 结构系统的安全性评级标准

2 结构系统的使用性评级标准应符合表3.3.2-2的规定。
表3.3.2-2 结构系统的使用性评级标准

3 结构系统的可靠性评级标准应符合表3.3.2-3的规定。
表3.3.2-3 结构系统的可靠性评级标准


3.3.3 工业建筑鉴定单元的可靠性鉴定评级应按下列规定评定:
1 鉴定单元的安全性评级标准应符合表3.3.3-1的规定;
表3.3.3-1 鉴定单元的安全性评级标准

2 鉴定单元的使用性评级标准应符合表3.3.3-2的规定;
表3.3.3-2 鉴定单元的使用性评级标准

3 鉴定单元的可靠性评级标准应符合表3.3.3-3的规定。
表3.3.3-3 鉴定单元的可靠性评级标准

条文说明
3.3.1~3.3.3本节规定的3个层次的鉴定评级标准,即构件、结构系统和鉴定单元。本次修订中,对工业建筑鉴定单元的可靠性评级标准二级规定做了适当调整,增加了工业建筑鉴定单元的安全性和使用性评级标准。 本次标准修订中,分析了我国21世纪初建筑结构设计标准对结构可靠度设置水准的调整与提高,并结合历史标准回顾和分析了我国建筑结构设计标准对结构安全度的设置水准呈马鞍型发展变化的情况。通过对新旧标准的对比分析以及工业建筑鉴定的工程实例分析,按照适当提高鉴定评级标准的水准,适当扩大处理面,不保留低水准或落后既有结构的修订原则,对原鉴定分级标准进行了调整与修订。 本次修订中,在回顾和总结原标准鉴定分级标准制定依据和应用实践的基础上,分析了我国现行(2010年版)建筑结构设计标准可靠度设置水准,开展了“工业建筑结构安全控制与分级标准”研究,并按拟定的鉴定分级标准对我国工业建筑十余种典型结构构件的可靠度进行了校核,给出了结构构件各等级评定标准相应的可靠度水准。为保持工业建筑可靠性鉴定标准在分级标准和可靠度分级控制方面的连续性,总结原标准和《工业厂房可靠性鉴定标准》GBJ144-1990两代鉴定标准分级标准中可靠指标分级原则,依据《工程结构可靠性设计统一标准》GB50153-2008中规定的“既有结构的可靠性评定应在保证结构性能的前提下,尽可能减少工程处置量”原则和国际标准《结构设计基础——既有结构的评定》ISO13822-2010提出的“最小结构处理”原则,首先提出新的可靠指标分级标准,见表1所示。它不仅具有明确、合理的确定依据,且可反映构件地位、破坏形式、安全等级等因素的影响,能够更准确地控制各类构件的可靠度水平。在此基础上,进一步提出与新的可靠指标分级标准相符的抗力作用效应分级标准。 表1可靠指标分级标准
注:表中给出的是各种情况可靠指标平均值应满足的要求。
a级:可靠指标下限仍为现行设计标准中可靠度水平,无论是对于重要构件还是次要构件,可靠指标下限都应满足现行设计标准中可靠度水平。
b级:对于重要构件,可靠指标虽不满于现行设计标准的要求,但平均值也满足国家标准GB50153-2008中规定的目标可靠指标βm,可靠指标最小值不低于βm所对应的极限质量水平(89系列标准的可靠度最低要求),可不采取加固等提高构件可靠度的措施;对于次要构件,b级构件至少具有二级或三级安全等级的可靠度水平,考虑到构件地位上的差别,可不采取措施。
c级:对于重要构件,可靠指标较国家标准《工程结构可靠性设计统一标准》GB50153-2008的要求最多低一个安全等级的数值,至少具有二级或三级安全等级的可靠度水平,虽需采取提高构件可靠度的措施,但不至于发生严重的事故;对于次要构件,c级构件的可靠度虽达不到二级或三级安全等级的要求,但不低于二级或三级安全等级对应的极限质量水平,发生严重事故的可能性较小。
d级:可靠指标最小值不满足国家标准《工程结构可靠性设计统一标准》GB50153-2008三级安全等级的最低要求,随时有发生事故的可能,必须立即采取措施,这是在大量工程倒塌分析的基础上,根据我国工业建筑实际情况,总结工程鉴定经验提出的。
根据表1中的可靠指标分级标准,提出表2所示的抗力作用效应分级标准。构件承载能力[R/(γ0S)]在各等级界限下的β平均值见表3。
表2结构构件承载能力分级标准


表3构件承载能力[R/(γ0S)]在各等级界限下的β平均值

注:表中分子数值表示十余种典型构件在各等级界限下的可靠指标β值范围,分母数值为相应的β平均值。
4 调查和检测
4.1 使用条件的调查和检测
4 调查和检测
4.1 使用条件的调查和检测
4.1.1 使用条件的调查和检测应包括结构上的作用、使用环境和使用历史的调查和检测,调查中应考虑使用条件在目标使用年限内可能发生的变化。
条文说明
4.1.1既有建筑结构鉴定与新结构设计不同。新结构设计主要考虑在设计基准期内结构上可能受到的作用、规定的使用环境条件。而既有建筑结构鉴定,除应考虑目标使用年限内可能受到的作用和使用环境条件外,还要考虑结构已受到的各种作用和结构工作环境,以及使用历史上受到设计中未考虑的作用。例如,地基基础不均匀沉陷、曾经受到的超载作用、灾害作用等造成结构附加内力和损伤等也应在调查之列。
4.1.2 结构上作用的调查可选择表4.1.2中的相应项目。
表4.1.2 结构上作用的调查

条文说明
4.1.2本条结构上的作用是根据现行国家标准《建筑结构可靠度设计统一标准》GB50068进行分类的。可变作用调查还包括建筑物相邻地下工程(如隧道、地铁项目等)的开挖、施工等情况。表中动力荷载应考虑振动冲击、吊挂荷载及管道推力等。
4.1.3 结构上的作用标准值应按下列规定取值:
1 经调查符合现行国家标准《建筑结构荷载规范》GB 50009规定取值者,应按标准选用;
2 结构上的作用与现行国家标准《建筑结构荷载规范》GB 50009规定取值偏差较大者,应按实际情况确定;
3 现行国家标准《建筑结构荷载规范》GB 50009未作规定或按实际情况难以直接选用时,可根据现行国家标准《工程结构可靠性设计统一标准》GB 50153、《建筑结构可靠度设计统一标准》GB 50068的有关规定确定。
条文说明
4.1.3本条为既有建筑结构鉴定验算,在无特殊情况下,结构的作用标准值尽量采用现行国家标准《建筑结构荷载规范》GB50009的规定值。但是,在工业建筑结构鉴定中有些情况下结构验算荷载,例如某些重型屋盖的屋面荷载、积灰严重的屋面积灰荷载、运行不正常的吊车竖向和水平荷载、生产工艺荷载等难以选用现行国家标准《建筑结构荷载规范》GB50009的规定值时,则需要根据现行国家标准《建筑结构可靠度设计统一标准》GB50068的原则采用实测统计的方法确定。
4.1.4 设备荷载的调查,除应查阅设备和物料运输荷载资料,了解工艺和实际使用情况,尚应考虑设备检修和生产不正常时,物料和设备的堆积荷载。设备振动对结构影响较大时,应了解设备的扰力特性及其他相关影响因素,必要时应进行测试。
条文说明
4.1.4本条为生产工艺及设备荷载调查,应包括操作荷载及检修荷载,工艺设备荷载调查应注意各行业工艺特点,重点调查工艺设备荷载的传力点。
4.1.5 屋面、楼面、平台的积灰荷载应调查积灰范围、厚度分布、积灰速度和清灰制度等,测试积灰厚度和干、湿重度,并应结合调查情况确定积灰荷载标准值。
条文说明
4.1.5本条为积灰荷载的调查和确定方法。
4.1.6 吊车荷载调查和检测应符合下列规定:
1 当吊车运行正常、吊车梁系统无损坏时,可按工艺和委托方提供的吊车荷载直接采用;
2 当吊车运行异常、吊车梁系统有损坏,或无吊车资料,或对已有资料有怀疑时,应根据实际状况和鉴定要求对吊车荷载进行专项调查和检测。
条文说明
4.1.6本条为吊车荷载、相关参数和条件的调查和检测: 1当吊车及吊车梁系统运行使用状况正常、资料齐全时,宜进行常规调查和检测,包括收集有关设计资料、吊车产品规格资料,并进行现场核实,调查吊车布置、实际起重量、运行范围和运行状况等。此时,吊车竖向荷载包括吊车自重和吊车轮压,可按对应的吊车资料取值;吊车横向水平荷载为小车制动力,可按国家现行荷载标准取值。 2当吊车及吊车梁系统运行使用状况不正常、资料不全或对已有资料有怀疑时,还应根据实际状况和鉴定要求进行专项调查和检测,包括吊车轨道平直度和轨距的测量、调查吊车运行振动或晃动异常的原因以及对厂房结构安全使用的影响,吊车自重、吊车轮压以及结构应力和变形的测试等。此时,吊车竖向荷载可取吊车资料与实测中的较大值;吊车横向水平荷载,除应考虑小车横行制动力之外,尚应考虑大车纵向运行由吊车摆动引起的横向水平力造成的影响。
4.1.7 有高温热源的工业建筑,应检测受高温热源影响结构构件的表面温度,记录最高温度、高温持续时间和高温分布范围。
条文说明
4.1.7本条为工业建筑温度的测量要求,有些工业建筑经常处于高温环境或温差变化较大的环境,应考虑温度对工业建筑的影响,因此需要检测建筑结构或构件的表面温度、最高温度及温度场分布。
4.1.8 工业建筑的使用环境可按表4.1.8所列的项目进行调查。
表4.1.8 工业建筑使用环境调查

4.1.9 工业建筑所处的环境类别和作用等级,可依据表4.1.9的规定进行调查。当需要评估混凝土构件的耐久年限时,对大气环境普通混凝土结构可按本标准附录B的规定确定环境类别、环境作用等级和计算参数。其他环境可按现行国家标准《混凝土结构耐久性设计规范》GB/T 50476的规定确定环境类别、环境作用等级和计算参数。
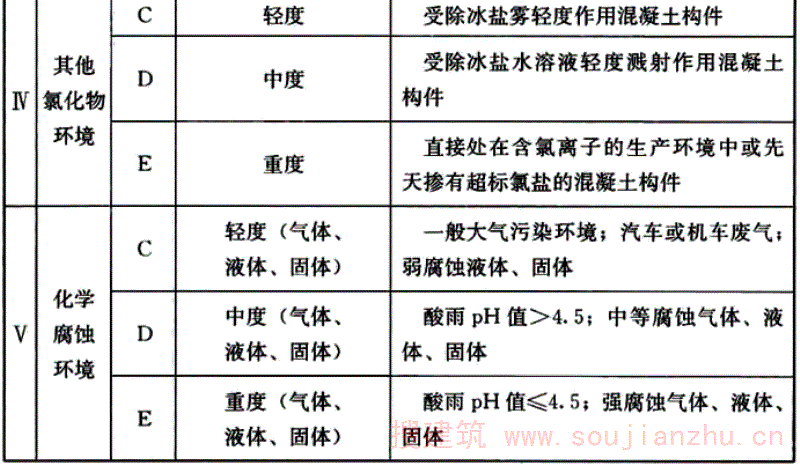
表4.1.9 环境类别和作用等级


注:表中化学腐蚀环境,可根据工业建筑鉴定的需要按现行国家标准《工业建筑防腐蚀设计标准》GB/T 50046或《岩土工程勘察规范》GB 50021,进一步详细确定环境类别和环境作用等级。
条文说明
4.1.8、4.1.9在工业建筑可靠性鉴定中,业主(委托方)最关心的是建筑结构是否安全、适用、还能用多久或结构的寿命是否满足目标使用年限的要求。如果建筑结构出现病态(老化、局部破坏、严重变形、裂缝、疲劳裂纹等)要求查找原因、分析危害程度和提出处理方法。为可靠性鉴定中掌握结构使用环境、结构所处环境类别和作用等级,解决上述问题提供调查纲要和技术依据特制定这两条。 本标准第4.1.9条为一般混凝土结构耐久性判定、混凝土结构裂缝宽度评定等级等所需要的结构所处环境类别和作用等级。对钢结构和砌体结构上述规定也基本适用。如果需要评估混凝土构件的耐久性剩余使用寿命时,仅掌握本条所规定的结构所处环境类别和作用等级还是不够的,还需要掌握更详细的环境指标参数。遇到这种情况,对工业大气环境混凝土结构可按本标准附录B表B.1.4的规定确定更详细的环境类别、详细划分环境作用等级,并确定计算中需要的相关参数和局部环境系数。其他情况则要按国家现行标准《混凝土结构耐久性设计规范》GB/T50476的规定,根据评定需要进一步详细确定环境类别、环境作用等级及相关计算参数和系数。 本标准第4.1.9条结构所处环境类别和环境作用等级主要是根据现行国家标准《混凝土结构耐久性设计规范》GB/T50476、《混凝土结构设计规范》GB50010、《工业建筑防腐蚀设计标准》GB/T50046和《岩土工程勘察规范》GB50021(对地基基础和地下结构),并结合工业建筑的实际情况制定的。根据工业建筑鉴定的特点和需要,对其中很少遇到的情况如冻融环境,本条对上述标准条文和表格作了适当的简化和取舍。化学腐蚀环境比较复杂,工业建筑上部结构和地下地基基础中又经常遇到酸、碱、盐、有机物及生物的气态、液态、固态腐蚀介质,这部分内容本条文根据需要列入表格。检测鉴定时遇到化学腐蚀环境,应根据鉴定需要作详细检测分析,用于结构和地基基础的鉴定评级。一般工业建筑则可直接根据本标准第4.1.9条,确定结构所处环境类别和环境作用等级用于工业建筑的可靠性鉴定、安全性评定和正常使用性评定。
4.1.10 工业建筑的使用历史调查应包括工业建筑的设计、施工和验收情况;使用情况、用途变更;维修、加固、改扩建;灾害与事故;超载历史、动荷载作用历史等其他特殊使用情况。
4.2 工业建筑的调查和检测
4.2 工业建筑的调查和检测
4.2.1 对工业建筑的调查和检测应包括地基基础、上部承重结构和围护结构。
4.2.2 对工业建筑地基基础的调查,应查阅岩土工程勘察报告及有关图纸资料;应调查地基基础现状、荷载变化、沉降量和沉降稳定情况、不均匀沉降等情况;应调查上部结构倾斜、扭曲和裂损情况以及临近建筑、地下工程和管线等情况。当地基基础资料不足时,可根据国家现行有关标准的规定,对场地地基补充勘察或沉降观测。
4.2.3 地基的岩土性能标准值和地基承载能力特征值,应根据调查和补充勘察结果按现行国家标准《建筑地基基础设计规范》GB 50007等的规定取值。基础的种类和材料性能,应通过查阅图纸资料确定;当资料不足时或对资料有怀疑时,可开挖基础检测,验证基础的种类、材料、尺寸及埋深,检查基础变位、开裂、腐蚀或损坏程度等,并应测试基础材料性能。
条文说明
4.2.3地基承载力的大小按现行国家标准《建筑地基基础设计规范》GB50007中规定的方法进行确定。当评定的建构筑物使用年限超过10年时,可适当考虑地基承载力在长期荷载作用下的提高效应。
4.2.4 上部承重结构的调查和检测可选择表4.2.4中的项目。
表4.2.4 上部承重结构的调查和检测项目

注:检查中应注意对按原设计标准设计的建筑结构在结构布置、节点构造、材料强度等方面存在的差异,对不满足国家现行标准的应特别说明。
条文说明
4.2.4本条调查项目是在原标准基础上总结大量工程检测鉴定实践经验提出的。
4.2.5 结构和材料性能、几何尺寸和变形、缺陷和损伤等检测,应符合下列规定:
1 结构材料性能的检验,当图纸资料有明确说明且无怀疑时,可进行现场抽样验证;当无图纸资料或对资料有怀疑时,应按国家现行有关检测技术标准的规定,通过现场取样或现场测试进行检测;
2 结构或构件几何尺寸的检测,当图纸资料齐全完整时,可进行现场抽检复核;当图纸资料残缺不全或无图纸资料时,可按鉴定工作需要进行现场详细测量;
3 结构顶点、层间或控制点位移,倾斜,构件变形的测量,应在对结构或构件变形状况普遍观察的基础上,选择起控制作用的部位进行;
4 制作和安装偏差、材料和施工缺陷,应依据现行国家标准《建筑结构检测技术标准》GB/T 50344等和本标准第6章、第7章的有关规定进行检测;
5 构件及其节点的缺陷和损伤,在外观上应进行全数检查,并应详细记录缺陷和损伤的部位、范围、程度和形态;
6 结构构件性能、结构动态特性和动力反应,可根据现行国家标准《建筑结构检测技术标准》GB/T 50344等的规定,通过现场试验进行检测。
4.2.6 当需对混凝土结构构件进行材料性能及耐久性检测时,除应按本标准第4.2.5条的规定执行外,尚应符合下列规定:
1 混凝土强度的检验宜采用取芯、回弹、超声回弹等方法综合确定;
2 混凝土构件的老化可通过外观检查、混凝土中性化测试、钢筋锈蚀检测、劣化混凝土岩相与化学分析、混凝土表层渗透性测定等确定;
3 对混凝土中钢筋的检验可从混凝土构件中截取钢筋进行力学性能和化学成分检验。
4.2.7 当需要对钢结构构件进行钢材性能检测时,应进行钢材力学性能试验和主要化学成分分析,并应以同类结构构件同一规格的钢材为一批进行检验。
条文说明
4.2.7钢结构材料性能检测包括力学性能试验和化学成分分析,通过试验可以得到屈服强度、抗拉强度、伸长率、冲击韧性、冷弯性能等力学性能指标和碳、硅、锰、磷、硫等元素的含量。钢材力学性能试验包括拉伸试验、弯曲试验和冲击试验,应分别按现行国家标准《金属材料拉伸试验第1部分:室温试验方法》GB/T228.1、《金属材料弯曲试验方法》GB/T232和《金属材料夏比摆锤冲击试验方法》GB/T229执行。力学性能试验的取样位置和试样制备要求一般应按现行国家标准《钢及钢产品力学性能试验取样位置及试样制备》GB/T2975执行。当现场条件困难时,可在应力较小位置取样,拉伸试验可采用圆形横截面试样。测定化学成分可以按上述力学性能试验的取样要求取得原始样品,也可以从用作力学性能试验的材料上取得分析样品。在结构构件上取样进行试验测得的数据仅可用于评价结构性能,不适合评价钢材产品质量。 需要说明的是在钢材产品不同位置取样时,力学性能会有差异,因此,《钢及钢产品力学性能试验取样位置及试样制备》GB/T2975规定了取样位置,以使试验结果具有代表性。但是,对于既有钢结构构件来说,在规定位置取样有时会遇到困难,一是钢材产品经过裁切可能已不能确定原有位置;二是在规定位置切取试样可能会对原结构有很不利的影响,造成很大风险。这就需要在合适的位置取样,尽可能符合《钢及钢产品力学性能试验取样位置及试样制备》GB/T2975的要求,同时对原结构影响最小。圆形横截面拉伸试样要比矩形横截面试样小很多,在不能取矩形横截面试样的结构构件上可以取圆形横截面拉伸试样。在结构构件上取样应离开焊缝和弯曲变形的位置,试料应有足够的尺寸以保证加工出足够的试样,防止过热或加工硬化影响力学性能,对试样作出标记以保证始终能识别取样的位置及方向。
4.2.8 钢结构构件存在较大面积的锈蚀并使截面有明显削弱时,可按本标准附录C的方法进行检测;钢吊车梁疲劳损伤的检查内容可按本标准附录D的规定进行。
4.2.9 当需对砌体结构构件进行砌筑质量和砌体强度检测时,除应按本标准第4.2.5条的规定执行外,尚应符合下列规定:
1 砌体强度检测,应根据现行国家标准《砌体工程现场检测技术标准》GB/T 50315选择适当的检测方法;
2 对于砌筑质量不满足现行国家标准《砌体结构工程施工质量验收规范》GB 50203要求的结构构件,应增加抽样数量。
条文说明
4.2.5、4.2.6、4.2.9提出了混凝土结构、钢结构、砌体结构的结构材料、几何尺寸、制作安装偏差、结构构件性能、混凝土结构耐久性检测的具体检测方法。近年来,我国陆续制定了《建筑结构检测技术标准》GB/T50344-2004、《砌体工程现场检测技术标准》GB/T50315-2011、《混凝土结构现场检测技术标准》GB/T50784-2013、《钢结构现场检测技术标准》GB/T50621-2010等,为既有建筑结构鉴定提供了标准检测方法的依据。这些检测标准主要规定了检测的标准做法,具体到工业建筑检测鉴定中什么情况下怎样检测,这几条作了相应规定。其中需要注意以下几点: 1构件及其节点的损伤,应在其外观全数检查的基础上,对其中损伤相对严重的构件和节点进行详细检测; 2构件的结构性能现场荷载试验,应根据同类构件的使用状况、荷载状况和检验目的选择有代表性的构件; 3动力特性和动力反应测试,应根据结构的特点和检测的目的选择相应的测试方法,仪器宜布置于质量集中、刚度突变、损伤严重以及能够反映结构动力特征的部位。
4.2.10 围护结构的调查,应查阅有关图纸资料,现场核实围护结构系统的布置,调查各种围护构件及其构造连接的实际状况,以及围护系统的使用功能、老化损伤、破坏失效等情况。
5 结构分析和校核
5 结构分析和校核
5.0.1 结构或构件分析和校核应按承载能力极限状态和正常使用极限状态进行。结构或构件分析和校核方法,应符合现行国家标准《混凝土结构设计规范》GB 50010、《钢结构设计标准》GB 50017、《砌体结构设计规范》GB 50003等的规定。
条文说明
5.0.1本标准结构分析和校核所采用的是极限状态分析方法。结构作用效应分析是确定结构或截面上的作用效应,通常包括截面内力以及变形和裂缝。对于持久状况,结构构件校核应进行两种极限状态的校核分析;对于短暂状况(例如检修期、偶然作用等),除应进行承载能力极限状态的校核分析外,还可根据需要进行正常使用极限状态校核分析。承载能力极限状态的校核是将截面内力与结构抗力相比较,以验证结构或构件是否安全可靠;正常使用极限状态的校核是变形和裂缝与规定的限值相比较,以验证结构或构件能否正常使用。
5.0.2 结构分析所采用的计算模型,应符合结构的实际受力、构造状况和边界条件。
5.0.3 结构上的作用标准值应按本标准第4.1.3条的规定取值。作用效应的分项系数和组合系数,应按现行国家标准《建筑结构荷载规范》GB 50009的规定确定。根据不同期间内具有相同超越概率的原则,可对风荷载、雪荷载的荷载分项系数按目标使用年限予以适当折减。
5.0.4 当结构构件受到不可忽略的温度、地基变形等作用时,应考虑附加作用效应。
5.0.5 材料强度的标准值,应根据结构构件的实际状况和已获得的检测数据按下列原则取值:
1 当材料的种类和性能符合原设计要求时,可根据原设计取值;
2 当材料的种类和性能与原设计不符,或材料性能已显著退化时,应根据实测数据按现行国家标准《建筑结构检测技术标准》GB/T 50344等的规定确定。
5.0.6 结构或构件的几何参数应取实测值,并应考虑结构实际的变形、偏差以及裂缝、缺陷、损伤、腐蚀、老化等影响。
5.0.7 当混凝土结构表面温度长期高于60℃,应考虑材料性能的变化。钢结构表面温度高于100℃时,应考虑其强度和刚度的降低;高强度螺栓连接处温度高于100℃或者曾经历过高于100℃的高温时,应考虑其抗滑移承载能力的降低。
条文说明
5.0.2~5.0.7在工业建筑的可靠性鉴定中,结构分析与结构构件的校核是一项十分重要的工作。为了力求得到科学和合理的结果,有必要在分析与校核所需的数据和资料采集及利用上作出统一的规定。现就本标准在这一方面的规定说明如下: 1结构分析与结构或构件校核采用的方法 结构构件分析与校核所采用的分析方法,应符合国家现行设计标准的规定,例如《混凝土结构设计规范》GB50010、《钢结构设计标准》GB50017、《砌体结构设计规范》GB50003等。对于受力复杂或国家现行设计标准没有明确规定时,可根据国家现行设计标准规定的原则进行分析验算。计算分析模型应符合结构的实际受力和构造状况。 2结构上作用(荷载)取值 对已有建筑物的结构构件进行分析与校核,首先要考虑的问题是如何确定符合实际情况的作用(荷载)。因此,要准确确定施加于结构上的作用(荷载),首先要经过现场调查、检测和核实。经调查符合现行国家标准《建筑结构荷载规范》GB50009的规定者,应按标准选用;当现行国家标准《建筑结构荷载规范》GB50009未作规定或按实际情况难以直接选用时,可根据现行国家标准《建筑结构可靠度设计统一标准》GB50068有关的原则规定的原则确定。作用效应的分项系数和组合系数一般应按现行国家标准《建筑结构荷载规范》GB50009的规定确定。当现行荷载标准没有明确规定,且有充分工程经验和理论依据时,也可以结合实际按现行国家标准《建筑结构可靠度设计统一标准》GB50068的原则规定的原则进行分析判断。 同时要考虑既有建筑物在时间参数上不同于新建建筑物的特点和今后不同的目标使用年限,风荷载和雪荷载是随着时间参数变化的,一般鉴定的目标使用年限比新建的结构设计使用年限短,按照不同期间内具有相同安全概率的原则,对风荷载和雪荷载的荷载分项系数进行适当折减,经过编制组的计算分析,采用的折减系数见表4。 表4风(雪)荷载折减系数
注:对表中未列出的中间值,允许按插值法确定,当t<10时,按t=10确定。 楼面活荷载是依据工艺条件和实际使用情况确定的,与时间参数变化小,因此对于楼面活荷载不需折减。 3结构构件材料强度的取值 对已有建筑物的结构构件进行分析与校核,另一个需要考虑的问题是确定符合实际的构件材料强度取值。为此,编制组参照国际标准《结构可靠性总原则》ISO2394-2015的规定,提出两条确定原则:当材料的种类和性能符合原设计要求时,可取原设计标准值;当材料的种类和性能与原设计不符或材料性能已显著退化时,应根据实测数据按国家现行有关检测技术标准的规定确定,例如《建筑结构检测技术标准》GB/T50344、《回弹法检测混凝土抗压强度技术规程》JGJ/T23等。 当混凝土结构表面温度长期高于60℃时,材料性能会有所降低,应考虑温度对材质的影响,可参照相关的标准取值。例如,温度在80℃和80℃以上时,应考虑温度对强度的影响。在温度为100℃时,混凝土轴心抗压设计强度的折减系数为0.85,混凝土弹性模量折减系数为0.75。 钢结构表面温度长期高于100℃时,应当采取措施进行隔热处理。但也有一些结构不能在短期内采取隔热措施或者采取隔热措施后结构表面温度仍超过100℃,这种情况下结构计算中就要考虑钢材强度和弹性模量的降低,各种钢材的强度和弹性模量降低幅度和最高温度限值可以参考现行国家标准《工业金属管道设计规范》GB50316。 拧紧的高强度螺栓在温度高于100℃时会出现预拉力松弛现象,并且在温度下降到常温后预拉力不会恢复,这就造成高强度螺栓摩擦型连接抗滑移承载力的降低。高温状态下高强度螺栓连接承载力试验结果见表5,高温冷却后和高温循环后高强度螺栓连接承载力试验结果见表6。 表5高温状态下高强度螺栓连接承载力试验结果
表6高温冷却后和高温循环后高强度螺栓连接承载力试验结果
当温度为100℃~150℃时,按照现行行业标准《钢结构高强度螺栓连接技术规程》JGJ82的规定,承载力应按降低10%考虑。
5.0.8 当需要通过结构构件荷载试验检验其承载性能和使用性能时,应按现行国家标准《建筑结构检测技术标准》GB/T 50344等的规定进行。
条文说明
5.0.8当结构分析条件不充分时,可通过结构构件的荷载试验验证其承载性能和使用性能。结构构件的荷载试验应按现行国家标准《建筑结构检测技术标准》GB/T50344、《混凝土结构试验方法标准》GB/T50152等进行。当没有结构试验方法标准可依据时,可参照国外标准或按自行设计的方法进行检验,但务必要慎重考虑,因为国外所采用的检验参数或自行设计方法不一定能与我国现行标准有关规定接轨,这一点应特别注意。
6 构件的鉴定评级
6.1 一般规定
6 构件的鉴定评级
6.1 一般规定
6.1.1 单个构件的鉴定评级,应对其安全性等级和使用性等级进行评定。需要评定其可靠性等级时,应根据安全性等级和使用性等级评定结果按下列原则确定:
1 当构件的使用性等级为a级或b级时,应按安全性等级确定;
2 当构件的使用性等级为c级、安全性等级不低于b级时,宜定为c级;
3 位于生产工艺流程关键部位的构件,可按安全性等级和使用性等级中的较低等级确定。
条文说明
6.1.1本条规定了单个构件的鉴定评级的原则,包括对其安全性等级和使用性等级的评定。这个综合评定的原则是根据本标准第3.3.1条关于构件的可靠性评级标准提出来的,是在构件可靠性评级中体现结构可靠性鉴定以安全性为主并注重正常使用性这一总原则的具体规定。即:即使构件的安全性不存在问题或不至于造成问题,而构件的使用性存在问题(使用性等级为c级),也需要进行修复处理使其可正常使用,可靠性等级宜定为C级;其他情况,包括构件的安全性存在问题,构件的可靠性等级要以安全性等级确定,以便采取处理措施确保安全。对位于生产工艺流程关键部位的构件,考虑生产和使用上的高要求,可以安全性等级和使用性等级中较低等级直接确定,或对本条第1款评定结果按此进行调整。 构件的安全性等级和使用性等级要根据实际情况原则上按本标准第6.1.2条的相应规定评定,一般情况下,应按本标准第6.2节~第6.4节的具体规定评定。此外,在实际工程鉴定中,当遇到对某些构件的安全性或使用性要求进行鉴定的情况时,也可按照第6.2节~第6.4节规定进行鉴定评级。
6.1.2 构件的安全性和使用性等级应按下列规定评定:
1 构件的安全性等级应通过承载能力项目的校核、构造和连接项目分析评定;构件的使用性等级应通过裂缝、变形或偏差、缺陷和损伤、腐蚀、老化等项目分析评定。
2 当构件的状态或条件符合下列规定时,可直接评定其安全性等级或使用性等级:
1)已确定构件处于危险状态时,构件的安全性等级应评定为d级;
2)已确定构件符合本标准第6.1.4条规定的条件时,构件的使用性等级可按本标准第6.1.4条的规定评定。
3 构件的安全性等级和使用性等级亦可通过荷载试验按本标准第6.1.3条的规定评定。
4 当构件的变形过大、裂缝过宽、腐蚀以及缺陷和损伤严重时,应考虑其不利情况对构件安全性评级的影响,其使用性等级应评为c级。
条文说明
6.1.2本条给出了评定构件安全性等级和使用性等级的三个原则性规定,即按校核分析评定、按状态评定和按结构荷载试验评定的规定。 在校核分析评定中,构件的承载能力校核、裂缝及变形等项目的正常使用性校核,采用国家现行设计标准规定的方法,通过作用效应分析和抗力分析确定,要符合本标准第5.0.1条~第5.0.8条的具体规定,其等级评定要按照本标准第6.2节至第6.4节的具体规定进行。
6.1.3 当构件按结构荷载试验评定其安全性和使用性等级时,应根据试验目的和检验结果、构件的实际状况和使用条件,按现行国家标准《建筑结构检测技术标准》GB/T 50344等的规定进行评定。
6.1.4 当同时符合下列条件时,构件的使用性等级可根据实际使用状况评定为a级或b级:
1 经详细检查未发现构件有明显的变形、缺陷、损伤、腐蚀、裂缝、老化,也没有累积损伤问题,构件状态良好或基本良好;
2 在目标使用年限内,构件上的作用和环境条件与过去相比不会发生明显变化;构件有足够的耐久性,能够满足正常使用要求。
条文说明
6.1.4按状态评定是总结工程鉴定实际经验,分析以往历史技术标准的应用情况,并参考国际标准《结构设计基础——既有结构的评定》ISO13822-2010有关规定提出来的。根据本标准总则第1.0.3条的规定,这两条所规定的条件不包含偶然荷载作用,如地震作用、爆炸力、撞击力等。
6.1.5 评估工业大气环境混凝土结构耐久性剩余寿命时,可按本标准附录B的规定执行。
6.1.6 对于重级工作制钢吊车梁和中级以上工作制钢吊车桁架疲劳性能评定可按本标准附录D的规定执行;对其剩余疲劳寿命评估可按本标准附录E的规定执行。
条文说明
6.1.6本条所指重级工作制钢吊车梁,为承受起重机工作级别A6~A8的钢吊车梁。本条所指的中级以上工作制钢吊车桁架,为承受起重机工作级别A4~A8的钢吊车桁架。
6.2 混凝土构件
6.2 混凝土构件
6.2.1 混凝土构件的安全性等级应按承载能力、构造和连接两个项目评定,并应取其中较低等级作为构件的安全性等级。
条文说明
6.2.1本条规定了混凝土构件进行安全性等级评定包括承载能力、构造和连接两个项目。承载能力可通过计算或试验确定,相对于作用效应进行检验就是承载能力项目的评定,满足构造要求是保证构件预期承载能力的前提条件,构造不满足要求时,意味着承载能力的降低。混凝土构件的承载能力、构造和连接对于构件的安全性同等重要,不能仅评定其中一个项目就给出评定结果,应取其中较低等级作为构件的安全性等级。
6.2.2 混凝土构件的承载能力项目应按表6.2.2的规定评定等级。当构件出现受压及斜压裂缝时,视其严重程度,承载能力项目直接评为c级或d级;当出现过宽的受拉裂缝、变形过大、严重的缺陷损伤及腐蚀情况时,尚应分析其不利情况对承载能力评级的影响,且承载能力项目评定等级不应高于b级。
表6.2.2 混凝土构件承载能力评定等级


条文说明
6.2.2我国目前正在使用的《混凝土结构设计规范》GB50010-2010、《建筑结构荷载规范》GB50009-2012等标准总体上安全度设置水准与21世纪初变化不大,构造有所提高。本次修订,在总结原标准和《工业厂房可靠性鉴定标准》GBJ144-1990两代鉴定标准分级标准中可靠指标分级原则的基础上,依据《工程结构可靠性设计统一标准》GB50153-2008中规定的“既有结构的可靠性评定应保证结构性能的前提下,尽可能减少工程处置量”的原则和国际标准《结构设计基础——既有结构的评定》ISO13822-2010提出的“最小结构处理”原则,提出新的可靠指标分级标准,对混凝土结构构件抗力作用效应比分级标准c、d级界限进行调整。 本条所指的重要构件和次要构件,可根据本标准第2章规定的术语含义和工程实际情况确定。一般情况下,重要构件指屋架、大型屋面板、托架、屋面梁、无梁楼盖、梁、柱、吊车梁;次要构件指板、过梁等。 在承载能力项目评定中,由于过宽的裂缝、过度的变形、严重的缺陷损伤及腐蚀会降低构件的承载能力,因而在承载能力校核及评定中,应考虑其影响。 本条为强制性条文,必须严格执行。
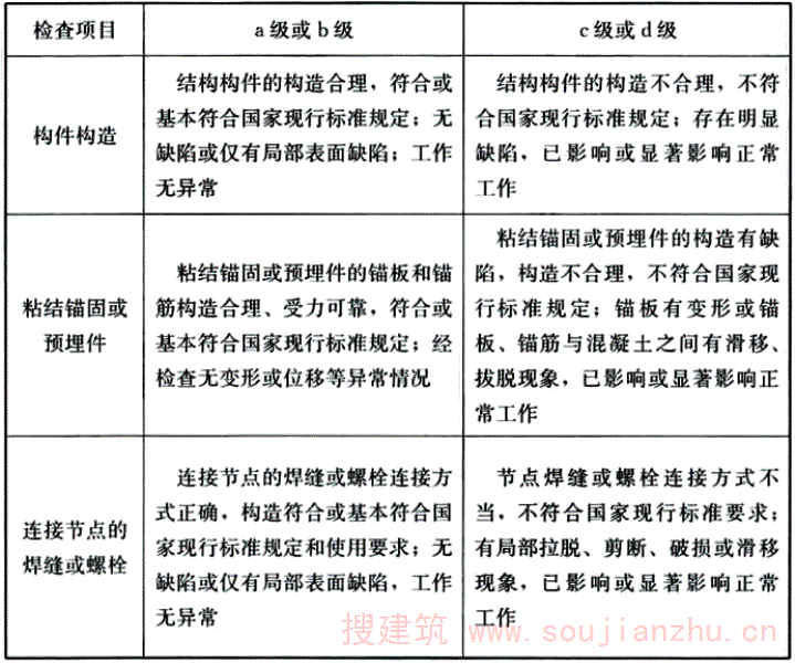
6.2.3 混凝土构件的构造和连接项目包括构件构造、粘结锚固或预埋件、连接节点的焊缝或螺栓等,应根据对构件安全使用的影响按表6.2.3的规定评定等级,取其中较低一级作为该构件构造和连接项目的评定等级。
表6.2.3 混凝土构件构造和连接的评定等级

注:1 评定结果取a级或b级,可根据其实际完好程度确定;评定结果取c级或d级,可根据其实际严重程度确定;
2 当国家现行有关标准有预埋件和构造连接的承载能力计算方法时,应按表6.2.2进行承载能力评级。
条文说明
6.2.3 混凝土构件的构造和连接包括构件构造、粘结锚固或预埋件连接节点的焊缝或螺栓等,其构造要求一般包括最小配筋率、最小配箍率、最低强度等级及箍筋间距等,应根据现行国家标准《混凝土结构设计规范》GB 50010及有关抗震鉴定标准的规定进行评定。
6.2.4 混凝土构件的使用性等级应按裂缝、变形、缺陷和损伤、腐蚀四个项目评定,并取其中的最低等级作为构件的使用性等级。
条文说明
6.2.4根据原标准的应用情况,工业建筑正常使用性评定中仍考虑裂缝、变形、缺陷和损伤及腐蚀四个评定项目。
6.2.5 混凝土构件的裂缝项目可按下列规定评定等级:
1 混凝土构件的受力裂缝宽度可按表6.2.5-1、表6.2.5-2、表6.2.5-3的规定评定等级;
2 混凝土构件因钢筋锈蚀产生的沿筋裂缝在腐蚀项目中评定,其他非受力裂缝应查明原因,并应根据裂缝对结构的影响进行评定。
表6.2.5-1 混凝土构件受力裂缝宽度评定等级

表6.2.5-2 采用热轧钢筋配筋的预应力混凝土构件受力裂缝宽度评定等级

表6.2.5-3 采用钢绞线、热处理钢筋、预应力钢丝配筋的预应力混凝土构件受力裂缝宽度评定等级

注:1 对于采用冷拔低碳钢丝配筋的预应力混凝土构件裂缝宽度的评定等级,可按本表和有关国家现行标准评定;
2 表中环境类别与作用等级的划分,按本标准第4.1.9条的规定进行。
条文说明
6.2.5本标准中表6.2.5-1~表6.2.5-3中混凝土构件的受力裂缝通常是指受拉、受弯及大偏压构件等的受拉区主筋处的裂缝。当混凝土构件中出现剪力引起的斜裂缝时,应进行承载力分析,根据具体情况进行评定,可参考表6.2.5-1~表6.2.5-3从严掌握。当出现受压裂缝时,如轴压、偏压、斜压等,表明构件已处于危险状态,应引起特别重视。 本次裂缝项目评定中考虑了下列因素:①结构的功能要求、结构所处的环境条件和钢筋种类对腐蚀的敏感性;②现行设计标准的裂缝控制等级;③国内外试验资料和国内外标准的有关规定;④工程实践和调查,原标准工程鉴定的应用经验。本标准规定裂缝宽度符合现行设计标准要求的构件,评为a级,但考虑到表6.2.5-1~表6.2.5-3中的裂缝宽度为检测时测试的裂缝宽度,实际作用荷载不一定达到设计标准规定的验算荷载,因而在表6.2.5-1中对处于环境条件较恶劣的Ⅲ、Ⅳ类环境中的构件,其a级标准相对严于现行国家标准《混凝土结构设计规范》GB50010;而对设计标准中裂缝控制等级为二级但处于Ⅰ-A(Ⅰ类A级)室内正常环境下的结构构件,因其在作用效应标准组合计算时允许出现拉应力,在短期内可能出现很微小的裂缝,因而结构构件裂缝宽度适当放宽。当现场裂缝检测较困难,或者检测时的荷载作用差异较大时,也可通过裂缝宽度验算,根据裂缝计算结果及工程经验综合判断后进行裂缝项目评定。 由于温度、收缩及其他作用引起的裂缝,可根据具体情况进行评定。由于裂缝的情况复杂,周围使用环境差异很大,裂缝的危害性和发展速度会有很大差别,故允许有实践经验者可根据具体情况适当从宽掌握。
6.2.6 混凝土构件的变形项目应按表6.2.6的规定评定等级。
表6.2.6 混凝土构件变形评定等级

注:表中l 0 为构件的计算跨度。
条文说明
6.2.6混凝土结构或构件的变形,受其荷载、跨度、截面形式、截面高度及配筋率等多方面因素的影响,而相对变形的限值又受其使用要求及其构件的重要程度而确定。 混凝土结构或构件变形分级标准中,a级是按照国家现行有关标准的要求提出的。对于b、c级的分级标准,是在分析受弯梁因荷载变化,引起构件变形钢筋应力的递增及承载能力降低间的关系,并结合工程及鉴定经验予以确定的。 对挠度有一般要求的屋盖、楼盖及楼梯构件变形按本标准表6.2.6评定等级,对挠度有较高要求的构件可按现行国家标准《混凝土结构设计规范》GB50010的规定从严掌握。本标准表6.2.6所列的为按作用效应组合的标准组合并考虑荷载的长期作用影响的挠度值,应减去或加上制作返拱或下挠值。
6.2.7 混凝土构件缺陷和损伤项目应按表6.2.7评定等级。
表6.2.7 混凝土构件缺陷和损伤评定等级

注:1 表中缺陷一般指构件外观存在的缺陷,当施工质量较差或有特殊要求时,尚应包括构件内部可能存在的缺陷;
2 表中的损伤主要指机械磨损或碰撞等引起的损伤。
条文说明
6.2.7混凝土构件的缺陷和损伤也会影响构件的正常使用,严重时会影响构件承载能力,评定时需根据其严重程度进行构件承载能力项目的分析评定。
6.2.8 混凝土构件腐蚀项目包括钢筋锈蚀和混凝土腐蚀,应按表6.2.8的规定评定等级,其等级应取钢筋锈蚀和混凝土腐蚀评定结果中的较低等级。
表6.2.8 混凝土构件腐蚀评定等级

注:对于墙板类和梁柱构件中的钢筋,当钢筋锈蚀状况符合表中b级标准时,钢筋截面锈蚀损伤不应大于5%,否则应评为c级。
条文说明
6.2.8当出现钢筋锈蚀和混凝土腐蚀时,将会影响混凝土构件的使用性。根据工程调查及试验资料,因钢筋锈蚀而导致构件表面出现沿筋纵向裂缝时,钢筋已发生中、轻度锈蚀,影响结构性能。如果周围使用环境处于不利条件,情况将迅速劣化。因此对具有上述裂缝的构件,将影响其长期的正常使用性,建议根据具体情况进行处理。根据已有的试验研究结果,混凝土开裂时钢筋的锈蚀程度因钢筋所处位置、钢筋类型和直径的不同而差别很大,表7列举了几种钢筋在同一环境下刚刚锈蚀开裂时的质量损失率,可以看出,钢筋锈蚀混凝土刚刚开裂时位于角部的Φ18钢筋质量损失率小于2%,而位于箍筋位置处的Φ6.5钢筋质量损失率已大于15%。因而对于墙板类及梁柱构件中的钢筋及箍筋除考虑外观外,也需要考虑钢筋截面损失状况。 表7几种钢筋在同一环境下刚开裂时的质量损失率 
混凝土大型屋面板构件腐蚀评级应按表8的规定评定。 表8混凝土大型屋面板构件腐蚀评定等级 
注:当大型屋面板纵肋出现明显锈胀裂缝或板底钢筋锈断、明显下挠时,使用性评为c级,安全性评为c级或d级。
6.3 钢构件
6.3 钢构件
6.3.1 钢构件的安全性等级应按承载能力、构造两个项目评定,并应取其中较低等级作为构件的安全性等级。
条文说明
6.3.1本条规定了钢构件进行安全性等级评定的项目:承载能力和构造。钢构件的承载能力项目评定,包括构件连接的承载能力。承载能力可通过计算或试验确定。钢构件的承载能力、构造对于构件的安全性同等重要,不能仅评定其中一个项目就给出评定结果,应取其中较低等级作为构件的安全性等级。
6.3.2 钢构件的承载能力项目应按表6.3.2的规定评定等级。构件抗力应结合实际的材料性能、缺陷损伤、腐蚀、过大变形和偏差等因素对承载能力进行分析论证后确定。
表6.3.2 钢构件承载能力评定等级


注:吊车梁的疲劳性能评定不受表中数值限制,应按本标准附录D规定的方法进行评定。
条文说明
6.3.2钢构件承载能力项目根据构件的抗力R和荷载作用效应S及结构构件重要性系数γ0评定等级。构件的抗力R一般按照国家现行钢结构设计标准《钢结构设计标准》GB50017、《冷弯薄壁型钢结构技术规范》GB50018、《空间网格结构技术规程》JGJ7、《高层民用建筑钢结构技术规程》JGJ99、《门式刚架轻型房屋钢结构技术规范》GB51022等确定。与设计新构件不同,在计算已有构件抗力时,应考虑实际的材料性能和结构构造,以及缺陷损伤、腐蚀、过大变形和偏差的影响,这是因为新构件是先设计后施工,在施工和使用过程中控制这些影响因素,设计时不必考虑;但已有构件的这些因素是客观存在,必须予以考虑。另一方面,已有构件的各种特性和所受荷载作用是比较明确的,变异性较小,因此,其承载能力即使有所降低,在一定范围内也是可以接受的。荷载作用效应S一般按现行国家标准《建筑结构荷载规范》GB50009和相关设计标准结合实测结果计算确定。结构构件重要性系数γ0按现行国家标准《建筑结构可靠度设计统一标准》GB50068确定。 过大的变形、偏差以及严重的腐蚀会降低构件的承载能力,此时,应按承载能力项目评定其安全性等级。其中,严重腐蚀的影响有两个方面,一是使构件截面积减少,二是腐蚀降低材料的韧性。本标准附录C参考了国内外相关资料,对钢结构或构件腐蚀提出了检测评估方法。 本条为强制性条文,必须严格执行。
6.3.3 承重构件的钢材应符合原设计标准的规定,构件的使用条件发生改变时,则宜符合国家现行标准的规定;仅材料强度不满足要求时,可按拉伸试验结果确定的设计强度计算承载能力;其他性能指标不满足要求时,不得评为a级;材料性能特别恶劣时,应评为d级。
条文说明
6.3.3承重构件的钢材符合建造当年钢结构设计标准和相应产品标准的要求时,说明当时的材料选用和产品质量是合格的,即使不符合现行标准的要求,考虑到经过多年使用没有出现问题,在构件使用条件没有发生变化时,应该认为材料是可靠的。如果构件的使用条件发生根本的改变,比如承受静载的构件改成承受动力荷载、保温厂房改成非保温厂房、所承受的荷载有较大的增加等,这相当于用旧构件建造一个新结构,在这种情况下材料还应符合国家现行标准的要求。如果材料达不到相关要求,应进行专门论证,在确定承载能力和评级时应考虑其不利影响。如果仅仅是材料强度不满足要求而其他性能指标均满足要求时,可以按拉伸试验结果确定材料强度的标准值,除以材料分项系数后得到设计值,进而计算出承载能力,按承载能力评级。其他性能指标不满足要求时,说明采用的材料存在问题,不论承载能力计算结果如何,都不应评为a级;如果材料性能特别恶劣,如非正常生产的劣质钢材,应直接评为d级。钢材产品的质量包括力学性能、化学成分、冶炼方法、尺寸外形偏差等。 上述要求同样适用于连接材料和紧固件。
6.3.4 钢结构构件的构造项目包括构件构造和节点、连接构造,应根据对构件安全使用的影响按表6.3.4的规定评定等级,然后取其中较低等级作为该构件构造项目的评定等级。
表6.3.4 钢结构构件构造的评定等级

注:1 评定结果取a级或b级,可根据其实际完好程度确定;评定结果取c级或d级,可根据其实际严重程度确定;
2 构造缺陷还包括施工遗留的缺陷:对焊缝系指夹渣、气泡、咬边、烧穿、漏焊、少焊、未焊透以及焊脚尺寸不足等;对铆钉或螺栓系指漏铆、漏栓、错位、错排及掉头等;其他施工遗留的缺陷应根据实际情况确定;
3 当国家有关标准有构造连接的承载能力计算方法时,应按表6.3.2进行承载能力评级。
条文说明
6.3.4在钢结构的安全事故中,由于构件构造或节点连接构造不当而引起的各种破坏(如失稳以及过度应力集中、次应力所造成的破坏等)占有相当的比例,这是因为在任何情况下,构造的正确性与可靠性总是钢结构构件保持正常承载能力的最重要保证;一旦构造(特别是节点连接构造)出了严重问题,便会直接危及结构构件的安全。为此,将它们列为与承载能力验算同等重要的检查项目。与此同时,考虑到钢结构构件的构造与节点、连接构造在概念与形式上的不同,故本条将节点、连接构造的评定内容单独列出,分别进行安全性评级。
6.3.5 钢结构构件及其连接存在明显的缺陷损伤时,应评为c级或d级。
条文说明
6.3.5缺陷是设计和施工阶段在结构上产生的问题,凡是不满足相关设计标准和施工质量验收标准的问题都属于缺陷,包括构造错误、尺寸偏差、焊缝和螺栓的连接质量等。损伤是使用阶段在结构上产生的问题,如碰撞或事故引起的结构构件变形和断裂,人为切割造成构件缺失或产生缺口,人为增加多余焊接造成材料劣化和应力集中,受冲击振动或反复荷载作用造成的焊缝开裂、疲劳裂缝、螺栓和铆钉松动脱落等。明显的缺陷损伤会影响构件的承载能力,如果能在承载能力验算中计及其不利影响,就可以按承载能力进行评级;如果不能在承载能力验算中考虑其不利影响时,应根据缺陷损伤的危害程度直接评为c级或d级。
6.3.6 腐蚀钢构件按本标准第6.3.2条评定其承载能力安全等级时,应按下列规定考虑腐蚀对钢材性能和截面损失的影响:
1 对于普通钢结构,当腐蚀损伤量不超过初始厚度的10%且剩余厚度大于5mm时,可不考虑腐蚀对钢材强度的影响;当腐蚀损伤量超过初始厚度的10%或剩余厚度不大于5mm时,钢材强度应乘以0.8的折减系数。对于冷弯薄壁钢结构,当截面腐蚀大于5%时,钢材强度应乘以0.8的折减系数。
2 强度和整体稳定性验算时,钢构件截面积和截面模量的取值应考虑腐蚀对截面的削弱。
条文说明
6.3.6试验研究发现,锈蚀对钢材屈服强度和极限强度的影响不是很明显,但对其延性影响较大。腐蚀造成钢材表面粗糙,产生麻点锈坑,在钢材表面一定厚度范围内材料劣化失去韧性。对薄壁构件来说,腐蚀后材料劣化范围相对很大,很容易出现脆性破坏。实际工程中,已出现多次由于薄壁构件锈蚀变脆造成的人身伤亡事故。因此建议,由厚度小于4mm的钢板、壁厚小于4mm的型钢和壁厚小于3mm的钢管加工制作的构件,防腐层有较大面积破坏且出现锈蚀迹象时,应评为c级;有较大面积锈蚀且有局部锈透或紧固件锈断时,应评为d级。
6.3.7 钢桁架中有整体弯曲缺陷但无明显局部缺陷的双角钢受压腹杆,其整体弯曲不超过表6.3.7中的限值时,其承载能力可评为a级或b级;当整体弯曲严重已超过表中限值时,可根据其对承载能力影响的严重程度,评为c级或d级。
表6.3.7 双角钢受压腹杆双向弯曲缺陷的容许限值

条文说明
6.3.7工业厂房钢屋架等桁架结构,经过长期使用后,会发生各类杆件弯曲现象,其中尤以腹杆最普遍。对这种有双向弯曲缺陷的压杆,经常需要确定其剩余承载能力问题。表9是在借鉴国外资料基础上通过计算分析和试验研究得以证实后推荐使用的,中冶建筑研究总院有限公司在多项工程中采用过这种方法,取得了很好的效果。 有局部凹凸变形单角钢构件,抗拉承载能力的折减可按表9确定,按照折减后的承载能力,当R/(γ0S)≥1.00时,可评为b级。 支撑、系杆、轻型桁架很多采用单角钢杆件,这类杆件因为单薄也容易产生局部凹凸变形,在设计计算上也往往只考虑承受拉力不考虑承受压力。根据考虑材料弹塑性和几何非线性的有限元分析,在一肢上有局部凹凸变形的角钢,在轴拉力作用下没有局部凹凸变形的一肢会提前进入塑性,并且在有变形一肢完全进入塑性前会发生颈缩,这就造成承载能力的降低。在荷载-位移曲线图上有明显水平台阶,将此台阶的起点定义为该构件的承载能力。在此之后虽然还可以继续增加一些荷载,但会出现很大变形。将有变形角钢承载能力与无变形时的承载能力相比,就得出承载能力折减系数,列于表9。表中肢厚与肢宽之比的范围基本涵盖了国标角钢。表9中数值得到了试验验证。对于有局部凹凸变形的双角钢杆件,抗拉承载能力也可参考表9。 表9有局部凹凸变形单角钢构件抗拉承载能力的折减系数 
6.3.8 钢构件的使用性等级应按变形、偏差、一般构造和腐蚀等项目进行评定,并应取其中最低等级作为构件的使用性等级。
条文说明
6.3.8钢构件影响正常使用性的因素包括变形、偏差、一般构造和防腐等。其中变形可分为两类,一类是荷载作用下的弹性变形,与荷载和构件的刚度有关;另一类是使用过程中出现的永久性变形,与施工过程中的偏差性质上相同,因此永久性变形应归入偏差项目进行评定。有些一般构造要求与正常使用性有关,如受拉杆件的长细比,长细比太大会产生振动。防腐措施是否完备影响构件的耐久性,已经出现锈蚀的,说明防腐措施不到位。对这几个项目进行评级,取其中最低等级作为构件的使用性等级。
6.3.9 钢构件变形项目应按表6.3.9的规定评定等级。
表6.3.9 钢构件变形评定等级

条文说明
6.3.9本条所指的构件变形是荷载作用下钢构件的弹性变形,一般为梁、板等受弯构件的挠度或局部变形。对于框架柱柱顶水平位移和层间相对位移、吊车梁或吊车桁架顶面处柱子的水平位移等,因属于框架结构的水平位移,而放到本标准第7章7.3节上部承重结构中给出评级规定。这些变形在结构设计时一般是要进行验算的,不需验算的变形一般也就不需要评级。在国家现行相关设计标准中,包括《钢结构设计标准》GB50017、《冷弯薄壁型钢结构技术规范》GB50018、《空间网格结构技术规程》JGJ7、《门式刚架轻型房屋钢结构技术规范》GB51022等,规定有详细的变形控制项目、容许值和计算方法。构件变形项目评为a级的,应满足这些设计标准的要求(即标准容许值);如果工艺上对构件变形有特别设计要求,还应满足设计要求。 构件变形影响正常使用性,主要是指可能导致设备不能正常运行、非结构构件受损以及让人感到不安全等,这些都是很难定量考虑的。标准的容许值是多年实际经验的总结,能满足标准要求一般不会有什么问题,但超出标准容许值的,也不一定影响正常使用。对已有构件来说,是否影响正常使用的问题基本上已经暴露出来,所以在评定构件变形项目的等级时应特别注意是否真的影响正常使用,如果不影响正常使用,即使超过标准中所列容许值,也可以评为b级。
6.3.10 钢构件的偏差包括施工过程中产生的偏差和使用过程中出现的永久性变形,应按表6.3.10的规定评定等级。
表6.3.10 钢构件偏差评定等级

条文说明
6.3.10钢构件的偏差具体所指项目可参见国家现行相关施工验收标准和产品标准,并按这些标准确定是否满足要求,满足要求的使用等级评为a级。现行施工验收标准包括《钢结构工程施工质量验收标准》GB50205、《冷弯薄壁型钢结构技术规范》GB50018、《空间网格结构技术规程》JGJ7、《门式刚架轻型房屋钢结构技术规范》GB51022等,产品标准包括《热轧型钢》GB/T706、《热轧H型钢和部分T型钢》GB/T11263、《冷弯型钢通用技术要求》GB/T6725、《结构用冷弯空心型钢》GB/T6728、《通用冷弯开口型钢》GB/T6723、《热轧钢板和钢带的尺寸、外形、重量及允许偏差》GB/T709、《建筑用压型钢板》GB/T12755、《无缝钢管尺寸、外形、重量及允许偏差》GB/T17395、《直缝电焊钢管》GB/T13793等。 使用过程中出现的永久性变形在性质上与施工过程中的某些偏差相同,所以也按构件偏差项目评定使用性等级。与本标准第6.3.9条构件变形项目评定相似,偏差项目的评定也要特别注意是否真的影响正常使用,不影响正常使用的可评较高等级。需要注意的是,偏差较大有可能导致承载能力的降低,此时应按承载能力评级。
6.3.11 钢构件的腐蚀和防腐项目应按表6.3.11的规定评定等级。
表6.3.11 钢构件腐蚀和防腐评定等级

条文说明
6.3.11构件的腐蚀和防腐措施影响结构的耐久性,越是新构件越是应该注意耐久性问题,对已经出现严重腐蚀致使截面削弱、材料性能降低的构件,应按本标准第6.3.7条同时考虑其承载能力问题。
6.3.12 与钢构件正常使用性有关的一般构造要求,符合现行标准规定应评为a级,不符合现行标准规定时应根据对正常使用的影响程度评为b或c级。
条文说明
6.3.12与构件正常使用性有关的一般构造要求。具体是指拉杆长细比、螺栓最大间距、最小板厚、型钢最小截面等。限制拉杆长细比是要防止出现过大的振动;螺栓间距过大容易造成板与板之间的锈蚀;板厚太小、型钢截面太小对锈蚀、碰撞、磨损敏感,都有耐久性问题。现行国家标准《钢结构设计标准》GB50017中,对基本构件的构造有具体的要求,主要内容有一般规定、焊缝连接、螺栓连接和铆钉连接、结构构件等的具体构造要求。满足设计标准要求时应评为a级,否则应根据实际对使用性影响评为b级或c级。
6.4 砌体构件
6.4 砌体构件
6.4.1 砌体构件的安全性等级应按承载能力、构造和连接两个项目评定,并应取其中的较低等级作为构件的安全性等级。
条文说明
6.4.1本条规定了砌体构件安全性等级按承载能力、构造和连接两个项目评定。砌体构件的承载能力、构造和连接对于构件的安全性同等重要,不能仅评定其中一个项目就给出评定结果,应取其中较低等级作为构件的安全性等级。
6.4.2 砌体构件的承载能力项目应按表6.4.2的规定评定等级。当砌体构件出现受压、受弯、受剪、受拉等受力裂缝时,应按本标准第6.1.2条的有关规定分析其对承载能力的影响,且承载能力项目评定等级不应高于b级。当构件截面严重削弱时,承载能力项目评定等级不应高于c级。
表6.4.2 砌体构件承载能力评定等级

条文说明
6.4.2本次标准修订中以满足当时国家标准的规定作为a级的分级原则,以抗力与作用效应比值等于1作为a、b级的界限。在确定b、c级的界限时,对砌体构件在轴压、偏压、弯拉、受剪、局压等各种受力状态下的安全性进行了相关标准修订前后的对比分析,并按目标使用年限对风荷载、雪荷载的分项系数进行修正。 本条为强制性条文,必须严格执行。
6.4.3 砌体构件构造与连接项目应按表6.4.3的规定评定等级。
表6.4.3 砌体构件构造与连接项目评定等级

条文说明
6.4.3工程实践表明,当墙、柱高厚比过大,或墙、柱、梁的连接构造失当时,同样可能发生工程倒塌事故,因而控制墙、柱的高厚比,或对墙、柱的连接和构造规定要求。与构件的承载能力项目同等重要,都关系到构件的安全性。对于砌体构件而言,涉及构件安全性的构造和连接项目主要包括墙、柱的高厚比,墙与柱、梁与墙或柱、纵墙与横墙之间的连接方式和状态,墙、柱的砌筑方式等。
6.4.4 砌体构件的使用性等级应按裂缝、缺陷和损伤、老化三个项目评定,应取其中的最低等级作为构件的使用性等级。
条文说明
6.4.4工程鉴定实践表明,砌体构件的缺陷和损伤、老化也是影响其正常使用性的重要因素。砌体墙和柱的位移或倾斜往往影响上部整体结构。已不属于构件的变形,且墙梁、过梁等砌体构件不是由变形而是由承载能力和构造控制,因此砌体构件的使用性等级评定不包括变形,由裂缝、缺陷和损伤、老化三个项目评定。
6.4.5 砌体构件的裂缝项目应按表6.4.5的规定评定等级。裂缝项目的等级应取各类裂缝评定结果中的最低等级。
表6.4.5 砌体构件裂缝评定等级

注:1 本表适用于砖砌体构件,其他砌体构件也可按本表评定;
2 墙包括带壁柱墙;
3 对砌体构件的裂缝有严格要求的工业建筑,表中的裂缝宽度限值可乘以0.4。
条文说明
6.4.5根据原标准的使用情况,本次修订仍按“变形裂缝、温度裂缝”和“受力裂缝”两项内容制定分级标准,对裂缝的性质予以考虑。对于变形裂缝、温度裂缝,构件被划分为独立柱和墙,制定不同的分级标准。对于受力裂缝,则不区分构件类型,对分级标准作出统一规定。按照本次修订的总体原则,砌体构件的使用性等级统一被划分为三级。对于独立柱的变形、温度裂缝以及各类构件的受力裂缝,鉴于它们的危害性,均按两级来评定:无裂缝时,评定为a级;一旦出现裂缝,均评定为c级。对于独立柱以外的其他构件的变形、温度裂缝,其分级标准基本沿用了原标准的规定,只是在评定条件中考虑了开裂范围和裂缝发展趋势。
6.4.6 砌体构件的缺陷和损伤项目应按表6.4.6规定评定等级。缺陷和损伤项目的等级应取各种缺陷、损伤评定结果中的较低等级。
表6.4.6 砌体构件缺陷和损伤评定等级

注:1 缺陷指现行国家标准《砌体结构工程施工质量验收规范》GB 50203控制的质量缺陷;
2 损伤指开裂、老化之外的撞伤、烧伤、高温灼伤等。
条文说明
6.4.6砌体构件在施工过程中可能存在灰缝不匀、竖缝缺浆、水平灰缝厚度和竖向灰缝宽度过大或过小、砂浆饱满度不足等质量缺陷,在使用过程中可能出现开裂以外的撞伤、烧伤等其他损伤,这些都会影响到构件的使用性,甚至安全性。考虑缺陷与损伤项目,以突出其重要性。由于砌体构件缺陷与损伤所涉及的内容较多,这里只是原则性地给出了分级标准,评定中需要根据实际情况和工程经验判定其等级。
6.4.7 砌体构件的老化项目应根据砌体构件的材料类型,按表6.4.7的规定评定等级。老化项目的等级应取各材料评定结果中的最低等级。
表6.4.7 砌体构件老化评定等级

注:1 本表适用于砖砌体,其他砌体构件也可按本表评定;
2 对砌体构件的块材风化和砂浆粉化现象可按表中对腐蚀现象的评定,但风化和粉化的量大深度宜比表中相应的最大腐蚀深度从严控制。
条文说明
6.4.7老化是与开裂、撞伤、烧伤等性质不同的损伤。在制定老化项目的分级标准时,对不同的材料作出了不同的规定。对于块材和砂浆,主要考虑了老化的范围、最大老化深度和发展趋势,其中最大腐蚀深度的限值是根据工程经验制定的。 对于大气环境下砌体构件的块材风化和砂浆粉化现象,根据以往工程鉴定经验可以参考表6.4.7中对老化现象的规定,针对风化范围、深度、有无发展趋势和是否明显影响使用功能等因素进行评定。但考虑到块材风化会影响外观。严重时甚至导致砌体截面削弱以及砂浆粉化后没有强度,故风化和粉化的最大深度比相应的最大老化深度宜从严控制,如控制在最大老化深度的60%以内,此时b级标准为:块材最大风化深度不超过3mm,砂浆最大粉化深度不超过6mm、其他评定因素均可参考表中对老化现象的规定进行评定。 对于钢筋,包括砌体内的构造钢筋以及配筋砌体中的受力钢筋,其分级标准主要是根据锈蚀钢筋的截面损失率和发展趋势而制定的,具体数值的规定参考了钢筋混凝土构件耐久性研究的成果。
7 结构系统的鉴定评级
7.1 一般规定
7 结构系统的鉴定评级
7.1 一般规定
7.1.1 工业建筑物结构系统的鉴定评级,应对地基基础、上部承重结构和围护结构三个结构系统的安全性等级和使用性等级分别进行评定。
条文说明
7.1.1工业建筑物结构系统的鉴定评级是在构件鉴定评级的基础上进行的,根据工业建筑物的特点,考虑到鉴定评级的可操作性及评级结果能准确地反映建筑结构状况,本标准将结构系统划分为地基基础、上部承重结构和围护结构三个结构系统。在实际鉴定工作中,由于工业建筑结构鉴定目的与内容的不同,鉴定评级的内容可能有所不同,在结构系统鉴定评级中包括安全性、使用性和可靠性等级评定,对于要求进行安全性和使用性鉴定评级的情况,可按本标准第7.2节~第7.4节的规定进行评级;需要进行结构系统可靠性评级时,则利用结构系统的安全性和使用性评级结果按本标准第7.1.2条规定的原则进行评级。
7.1.2 结构系统的可靠性等级,应根据其安全性等级和使用性等级评定结果,按下列原则确定:
1 当结构系统的使用性等级为A级或B级时,应按安全性等级确定;
2 当结构系统的使用性等级为C级、安全性等级不低于B级时,宜评为C级;
3 位于生产工艺流程重要区域的结构系统,可按安全性等级和使用性等级中的较低等级确定。
条文说明
7.1.2本条规定了结构系统可靠性等级评定的方法和原则,其所规定的主要原则为: 1结构系统的可靠性评级以该系统的安全性为主,并注重正常使用性。考虑到当结构的使用性等级较低时,为保证正常的安全生产,也需要对结构进行处理使其能正常使用,因此在系统的使用性等级为C级、安全性等级不低于B级时,确定为C级;其他情况,要以安全性等级确定,以便采取措施处理确保安全。 2对位于生产工艺流程重要区域的结构系统,除考虑结构系统自身的可靠性外,还应充分考虑生产和使用上的高要求以及对人员安全和生产的影响,其可靠性评级可以安全性等级和使用性等级中的较低等级直接确定,或对本条第1款评定结果按此进行调整。
7.1.3 当需要对上部承重结构系统中的某个子系统进行鉴定评级时,其安全性等级和使用性等级可按本标准第7.3节的有关规定评定。当需要评定其可靠性等级时,可按本标准第7.1.2条规定的原则确定。
条文说明
7.1.3本条只规定了对上部承重结构系统的子系统,如屋盖系统、柱子系统、吊车梁系统等,进行单独鉴定评级的评定规定。
7.1.4 当振动对上部承重结构系统整体或局部的安全、正常使用有明显影响时,可按本标准附录F规定的方法进行评定。
条文说明
7.1.4在工业建筑上部承重结构中,经常会出现因振动引起的疲劳、共振等安全问题和因振动影响结构正常使用甚至导致人员工作效率降低、影响人体健康等,需要对振动影响进行鉴定,为满足此要求,本标准附录F专门规定了进行振动影响鉴定的具体要求和评定规定。
7.1.5 当需要对结构工作状况进行监测与评定时,可按本标准附录G规定的方法进行。
条文说明
7.1.5结构在使用过程中,由于受使用荷载、累积损伤、疲劳、沉降等因素的影响,结构的可靠性状态在不断变化,对于一些复杂的结构体系,实际受力、变形状况与计算模型的出入较大;一般的鉴定工作基本在短时间内完成,对于随时间变化较明显的一些重要评级参数(应力状态、变形等)在鉴定期间无法确定,需要经过长时间的观测时,宜进行结构工作状况监测,并通过监测数据对结构进行评定。本标准附录G专门规定了进行结构工作状况监测的具体要求和评定规定。
7.2 地基基础
7.2 地基基础
7.2.1 地基基础的安全性等级评定应遵循下列原则:
1 宜根据地基变形观测资料和工业建筑现状进行评定,需要时也可按地基基础的承载能力进行评定;
2 建在斜坡场地环境下的工业建筑,应检测评定边坡场地的稳定性及其对工业建筑安全性的影响;
3 建在回填土、特殊土等场地上的工业建筑,应根据特殊土力学性能、特点按相应标准进行评定;
4 对有大面积地面荷载或软弱地基上的工业建筑,应评价地面荷载、相邻建筑以及循环工作荷载引起的附加变形或桩基侧移对工业建筑安全使用的影响;
5 当工业建筑附近新建施工、开挖、堆填荷载,地下工程侧穿、下穿、场地地下水、土压力等与设计工况有较大改变时,应考虑其改变产生的不利影响。
条文说明
7.2.1由于上部建筑物的存在,地基基础承载力的检验、确定不像变形观测那样简便、直观和可操作,并且多年的实践经验表明,用地基变形观测资料评价地基基础的安全性是合理、可行的。因此,在进行地基基础的安全性评定时,宜首选按地基变形观测资料的方法评定。当地基变形观测资料不足或结构存在的问题怀疑是由地基基础承载力不足所致时,其等级评定可按承载力项目进行。 在进行斜坡场地环境的工业建筑评定时,边坡的抗滑稳定计算可采用瑞典圆弧法和改进的条分法,对场地的检测评价可参照现行国家标准《建筑边坡工程技术规范》GB50330的有关规定。 建在回填土、特殊土等场地上的工业建筑,其地基基础的评定须进行专题研究。 由于大面积地面荷载、周边新建建筑以及循环工作荷载会使深厚软弱场地上的工业建筑地基产生附加沉降,因此,在评定深厚软弱地基上的工业建筑时,需要对附加沉降产生的影响进行分析评价。
7.2.2 当地基基础的安全性按地基变形观测资料和工业建筑现状的检测结果评定时,应按表7.2.2的规定评定等级。
表7.2.2 按地基变形评定地基基础的安全性等级

条文说明
7.2.2观测资料和理论研究表明,当沉降速率小于0.01mm/d时,从工程意义上讲可以认为地基沉降进入了稳定变形阶段,一般来说,地基不会再因后续变形而产生明显的差异沉降。但对建在深厚软弱覆盖层上的建(构)筑物,地基变形速率的控制标准需要根据建筑结构和设备对变形的敏感程度进行专门研究。
7.2.3 当地基基础的安全性按承载能力项目评定时,应按表7.2.3的规定评定等级。
表7.2.3 按承载能力项目评定地基基础的安全性等级

条文说明
7.2.3需要按承载能力评定地基基础的安全性时,考虑到基础隐蔽难于检测等实际情况,不再将基础与地基分开评定,而视为一个共同工作的系统进行整体评定。对地基承载力的确定应考虑基础埋深、宽度以及建筑荷载长期作用的影响;对于基础,可通过局部外挖检测,分析验算其受冲切、受剪、抗弯和局部承压的能力;地基基础的安全性等级应综合地基和基础的检测分析结果确定其承载功能,并考虑与地基基础问题相关的建(构)筑物实际开裂损伤状况及工程经验,本条规定的分级标准进行评定。在验算地基墓础承载力时,建(构)筑物的荷载大小按结构作用效应的标准组合取值。
7.2.4 地基基础的安全性等级,应根据本标准第7.2.2条和第7.2.3条的评定结果按较低等级确定。
7.2.5 地基基础的使用性等级,宜根据上部承重结构和围护结构使用状况按表7.2.5的规定评定等级。
表7.2.5 地基基础的使用性评定等级

7.3 上部承重结构
7.3 上部承重结构
7.3.1 上部承重结构的安全性等级,应按结构整体性和承载功能两个项目评定,并取其中较低的评定等级作为上部承重结构的安全性等级,必要时应考虑过大水平位移或明显振动对该结构系统或其中部分结构安全性的影响。
条文说明
7.3.1过大的水平位移或振动,除了会对结构的使用性能造成影响外,甚至会对结构或构件的内力造成影响,从而影响对上部结构承载功能最终的评定,因而当结构存在过大的变形或振动时,应考虑这些因素对结构安全性的影响。
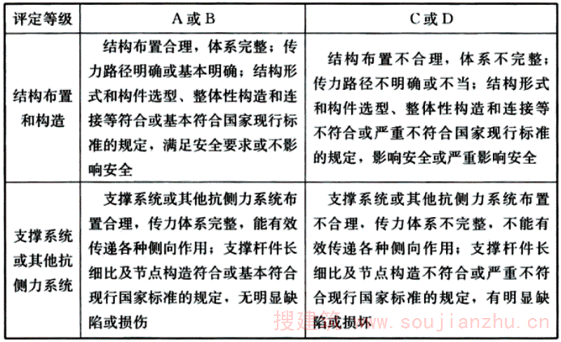
7.3.2 结构整体性等级应按表7.3.2的规定评定,并取各评定项目中的较低等级作为结构整体性的评定等级。
表7.3.2 结构整体性评定等级

注:对表中的各项目评定时,可根据其实际完好程度评为A级或B级,根据其实际严重程度评为C级或D级。
条文说明
7.3.2整体性构造、连接是指建筑总高度、层高、高宽比、变形缝设置,砌体结构圈梁和构造柱设置、构造和连接等。
7.3.3 上部承重结构承载功能的评定等级,当有条件采用较精确的方法评定时,应在详细调查的基础上,根据结构体系的类型及空间作用,按国家现行标准的规定确定合理的计算模型,通过结构作用效应分析和结构抗力分析,并结合该体系以往的承载状况和工程经验确定。结构抗力分析时尚应考虑结构及构件的变形、损伤和材料劣化对结构承载能力的影响。
7.3.4 当单层厂房上部承重结构是由平面排架、平面框架或框排架组成的结构体系时,其承载功能的等级可按下列规定近似评定:
1 根据结构布置和荷载分布将上部承重结构分为若干平面排架、平面框架或框排架计算单元。
2 将平面计算单元中的每种构件按构件的集合及其重要性区分为:重要构件集或次要构件集。平面计算单元中每种构件集的安全性等级,可按表7.3.4-1的规定评定。
表7.3.4-1 构件集的安全性评定等级

注:当工艺流程和结构体系的关键部位存在c级、d级构件时,根据其失效后果影响程度,该种构件集可直接评定为C级和D级。
3 各平面计算单元的安全性等级,宜按该平面计算单元内各重要构件集中的最低等级确定。当次要构件集的最低安全性等级比重要构件集的最低安全性等级低两级或三级时,其安全性等级可按重要构件集的最低安全性等级降一级或降两级确定。
4 上部承重结构承载功能的等级可按表7.3.4-2的规定评定。
表7.3.4-2 上部承重结构承载功能评定等级

7.3.5 多层厂房上部承重结构承载功能的等级可按下列规定评定:
1 沿厂房的高度方向将厂房划分为若干单层子结构,宜以每层楼板及其下部相连的柱、梁为一个子结构;子结构上的作用除应考虑本子结构直接承受的作用,尚应考虑其上部各子结构传到本子结构上的荷载作用。
2 每个子结构宜按本标准第7.3.4条的规定评定等级。
3 整个多层厂房的上部承重结构承载功能的评定等级可按子结构中的最低等级确定。
7.3.6 上部承重结构的使用性等级应按上部承重结构使用状况和结构水平位移两个项目评定,并取其中较低的评定等级作为上部承重结构的使用性等级,尚应考虑振动对该结构系统或其中部分结构正常使用性的影响。
7.3.7 单层厂房上部承重结构使用状况的等级可按屋盖系统、柱子系统、吊车梁系统三个子系统中的最低使用性等级确定;当厂房中采用轻级工作制吊车时,可按屋盖系统和柱子系统两个子系统的较低等级确定。每个子系统的使用性等级应根据其所含构件使用性等级按表7.3.7的规定评定。
表7.3.7 单层厂房子系统的使用性评定等级

注:屋盖系统、吊车梁系统包含相关构件和附属设施,如吊车检修平台、走道板、爬梯等。
条文说明
7.3.4、7.3.7这两条是对单层厂房由平面框排架组成的上部承重结构承载功能和使用状况评定等级的规定,原则上是沿用原标准给出的单层厂房承重结构系统的近似评定方法,本次对其中某些术语及构件集中所含各等级构件的百分比含量作了适当调整。在平面计算单元的安全性等级评定中,当次要构件集比重要构件集低一级时,按重要构件集最低等级评定。当次要构件集比重要构件集低两级时,一般情况下,平面计算单元的安全性等级降一级,但当次要构件集中c级构件超过50%时,平面计算单元中的安全性等级也降两级。当次要构件比重要构件集低三级时,平面计算单元中安全性等级降两级。在上部承重结构承载功能的评定等级B级中,不再含有d级构件。本标准第7.3.4条中每种构件是指屋面板、屋架、柱子、吊车梁等。
7.3.8 多层厂房上部承重结构使用状况的评定等级,可按本标准第7.3.5条规定的原则和方法划分若干单层子结构,每个单层子结构使用状况的等级可按本标准第7.3.7条的规定评定,整个多层厂房上部承重结构使用状况的评定等级按表7.3.8的规定评定。
表7.3.8 多层厂房上部承重结构使用状况评定等级

条文说明
7.3.5、7.3.8这两条是对多层厂房上部承重结构的承载功能和使用状况等级评定给出的原则规定,是以单层厂房上部承重结构的评级规定为基础,将多层厂房整个上部承重结构按层划分为若干单层子结构,每个子结构按单层厂房的规定评级,再对各层评级结果进行综合评定的思路和原则规定的。在不违背结构构成原则的情况下,也可采用其他的方法来划分子结构进行相应的评定。对于单层子结构中楼盖结构的评级,可参照单层厂房中屋盖结构的规定评定。
7.3.9 当上部承重结构的使用性等级按结构水平位移影响评定时,可采用检测或计算分析的方法,按表7.3.9的规定评定。
表7.3.9 结构水平位移评定等级

注:当结构水平位移过大达到C级标准时,尚应考虑水平位移引起的附加内力对结构承载能力的影响,并参与相关结构的承载功能等级评定。
条文说明
7.3.9由于结构形式较多,原标准表7.3.9给出的水平位移限值难以包含各种结构形式。同时为避免误用,本次修订在正文仅给出水平位移关于A级要求的原则性定义,将正文中的表7.3.9移至条文说明。同时对表中部分用语和数值作了补充和调整,修改结果如表10所示。 表10结构侧向(水平)位移评定等级 


注:1表中H为自基础顶面至柱顶总高度:h为层高;Hc为基础顶面至吊车梁顶面的高度; 2表中有吊车厂房柱的水平位移A级限值,是在吊车水平荷载作用下按平面结构图形计算的厂房柱的横向位移; 3在砌体结构中,墙包括带壁柱墙,多层厂房是以墙为主要承重结构的厂房; 4多层厂房中,可取层间位移和结构顶点总位移中的较低等级作为结构侧移项目的评定等级; 5对结构安全性无问题,倾斜超过表中B级的规定值但不影响使用功能时,可对B级规定值适当放宽。 对于厂房上部承重结构通过检测或计算分析的方法获取的在吊车荷载、风荷载作用下产生的结构水平位移或地基不均匀沉降和施工偏差产生的倾斜限值取值可参照国家现行结构设计标准或施工质量验收标准等标准确定,具体可参考《钢结构设计标准》GB50017、《混凝土结构工程施工质量验收规范》GB50204、《钢结构工程施工质量验收标准》GB50205、《门式刚架轻型房屋钢结构技术规范》GB51022等标准或设计规定。当水平位移过大即达到C级标准时,会对结构产生不可忽略的附加内力,此时除了对其使用状况评级外,还应考虑水平位移对结构承载功能的影响,对结构进行承载能力验算或结合工程经验进行分析,并根据验算分析结果参与相关结构的承载功能的等级评定。
7.3.10 当鉴定评级中需要考虑明显振动对上部承重结构整体或局部的影响时,可按本标准附录F的规定进行评定。评定结果对结构的安全性有影响时,应在上部承重结构承载功能的评定等级中予以考虑;评定结果对结构的正常使用性有影响时,则应在上部结构使用状况的评定等级中予以考虑。
7.3.11 当需要对上部承重结构的某个子系统进行安全性等级和使用性等级评定时,应根据该子系统在上部承重结构系统中的重要性及作用按本标准第7.3.4条和第7.3.5条的有关规定评定该子系统的安全性等级,按本标准第7.3.7条和第7.3.8条的规定评定该子系统的使用性等级。
7.4 围护结构系统
7.4 围护结构系统
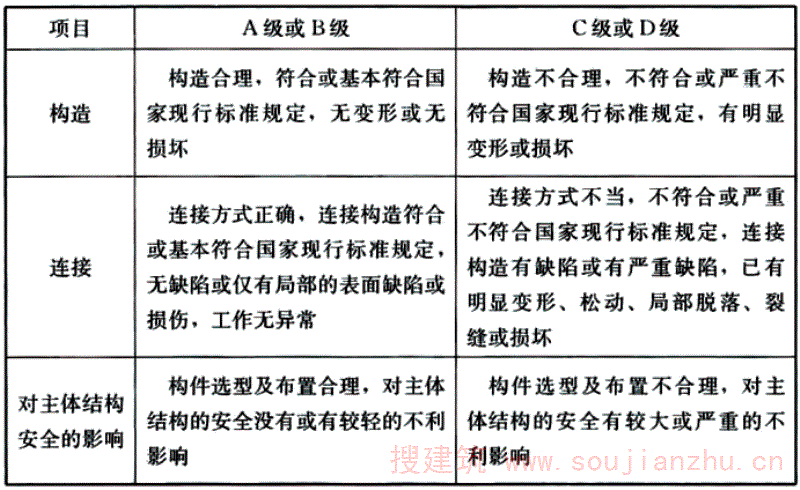
7.4.1 围护结构系统的安全性等级,应按围护结构的承载功能和构造连接两个项目进行评定,并取两个项目中较低的评定等级作为该围护结构系统的安全性等级。围护结构承载功能的评定等级,应根据其结构类别按本标准第6章相应构件和本标准第7.3.4条相关构件集的评级规定评定。围护结构构造连接项目的评定等级,可按表7.4.1的规定评定,并取其中最低等级作为该项目的安全性等级。
表7.4.1 围护结构构造连接评定等级

注:1 表中的构造指围护系统自身的构造,如砌体围护墙的高厚比、墙板的配筋、防水层的构造等;连接指系统本身的连接及其与主体结构的连接;对主体结构安全的影响主要指围护结构是否对主体结构的安全造成不利影响或使其受力方式发生改变等。
2 对表中的各项目评定时,可根据其实际完好程度评为A级或B级,根据其实际严重程度评为C级或D级。
条文说明
7.4.1工业建筑的围护结构系统构成复杂、种类繁多,本着简化鉴定程序的原则,本标准将围护结构系统分为围护结构和建筑功能配件。围护结构系统的安全性等级取围护结构的承载功能和构造连接两个项目的较低评定等级。 围护结构包括墙架(目前使用的墙架主要是钢墙架)、墙梁、过梁、挑梁、墙板、屋面压型钢板、轻质墙、砌体自承重墙及自承重的混凝土墙板等。 建筑功能配件包括屋面系统、门窗、地下防水、防护设施等。 1屋面系统:包括防水、排水及保温隔热构造层和连接等; 2墙体:包括非承重围护墙体(含女儿墙)及其连接、内外面装饰等; 3门窗(含天窗部件):包括框、扇、玻璃和开启机构及其连接等; 4地下防水:包括防水层、滤水层及其保护层、抹面装饰层、伸缩缝、管道安装孔和排水管等; 5防护设施:包括各种隔热、保温、防腐、隔尘密封、防潮、防爆设施和安全防护板、保护栅栏、防护吊顶和吊挂设施、走道、过桥、斜梯、爬梯、平台等。
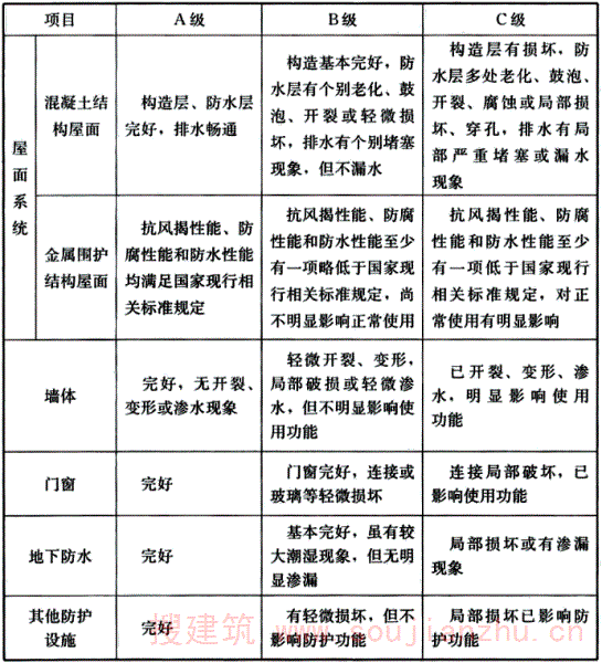
7.4.2 围护结构系统的使用性等级,应根据围护结构的使用状况、围护结构系统的使用功能两个项目评定,并取两个项目中较低评定等级作为该围护结构系统的使用性等级。
1 围护结构使用状况的评定等级,应根据其结构类别按本标准第6章相应构件和本标准第7.3.7条有关子系统的评级规定评定。
2 围护结构系统使用功能的评定等级宜根据表7.4.2中各项目对建筑物使用寿命和生产的影响程度确定出主要项目和次要项目逐项评定,并应按下列原则确定:
1)一般情况下,围护结构系统的使用功能等级可取主要项目的最低等级;
2)主要项目为A级或B级,次要项目一个以上为C级时,宜根据需要的维修量大小将使用功能等级降为B级或c级。
表7.4.2 围护结构系统使用功能评定等级

注:1 表中的墙体指非承重墙体;
2 其他防护设施系指为了隔热、隔冷、隔尘,防湿、防腐、防撞、防爆和安全而设置的各种设施及爬梯、顶棚吊顶等。
条文说明
7.4.2在实际鉴定中,围护结构系统使用功能的评定等级可以根据表7.4.2中各项目对建筑物使用寿命和生产的影响程度确定一个或两个为主要项目,其余为次要项目,然后逐项进行评定;一般情况宜将屋面系统确定为主要项目,墙体及门窗、地下防水和其他防护设施确定为次要项目。 一般情况下,围护结构系统的使用功能等级可取主要项目的最低等级,特殊情况下可根据次要项目实际维修量的大小进行适当调整。
8 工业建筑物的鉴定评级
8 工业建筑物的鉴定评级
8.0.1 工业建筑物可按所划分的鉴定单元进行可靠性等级评定。鉴定单元的可靠性等级应根据地基基础、上部承重结构和围护结构系统的可靠性等级按下列原则评定。
1 当围护结构系统与地基基础和上部承重结构的可靠性等级相差不大于一级时,可按地基基础和上部承重结构中的较低等级作为该鉴定单元的可靠性等级;
2 当围护结构系统比地基基础和上部承重结构中的较低可靠性等级低两级时,可按地基基础和上部承重结构中的较低等级降一级作为该鉴定单元的可靠性等级;
3 当围护结构系统比地基基础和上部承重结构中的较低可靠性等级低三级时,可根据实际情况按地基基础和上部承重结构中的较低等级降一级或降两级作为该鉴定单元的可靠性等级。
条文说明
8.0.1根据以往的工程鉴定经验和实际需要,由于实际结构所处地基情况和使用荷载环境等因素的不同,结构的损伤程度、影响安全和使用的因素会有所不同,存在按整体建筑物可靠性评级结果不能准确反映实际状况的情况,因此,工业建筑物鉴定根据建筑的结构类型特点、生产工艺布置及使用要求、损伤情况等,将工业建筑物按整体、区段(如通常按变形缝所划分的一个或多个区段),每个区段作为一个鉴定单元,并按鉴定单元给出鉴定评级结果。这样,鉴定评级比较灵活、实用,既能评定出准确反映结构实际状况的结果,同时又不使鉴定评级的工作量过大。 工业建筑物鉴定单元的可靠性鉴定评级是在该鉴定单元结构系统可靠性评级的基础上进行的,其中鉴定单元结构系统的评级结果A、B、C、D四个级别分别对应鉴定单元的鉴定结果一、二、三、四这四个级别。按照工业建筑结构的特点,参照一些企业的工业建筑管理条例的有关规定,确定评级的原则以地基基础和上部承重结构为主,兼顾围护结构进行综合判定,以确保工业建筑结构的安全正常使用,满足既有工业建筑技术管理的需要。 当围护结构系统比地基基础和上部承重结构中的较低等级低三级时,可根据实际情况和围护结构实际损伤严重程度,按地基基础和上部承重结构中的较低等级降一级或降两级作为该鉴定单元的可靠性等级。这里围护结构如果为承重的围护结构,则鉴定单元的可靠性等级按地基基础和上部承重结构中的较低等级降两级评定。如果为非承重的围护结构,则鉴定单元的可靠性等级按地基基础和上部承重结构中的较低等级降一级评定。
8.0.2 工业建筑物可按所划分的鉴定单元进行安全性等级评定。鉴定单元的安全性等级应根据地基基础、上部承重结构和围护结构系统的安全性等级按下列原则评定:
1 当围护结构系统与地基基础和上部承重结构的安全性等级相差不大于一级时,可按地基基础和上部承重结构中的较低等级作为该鉴定单元的安全性等级;
2 当围护结构系统比地基基础和上部承重结构中的较低安全性等级低两级时,可按地基基础和上部承重结构中的较低等级降一级作为该鉴定单元的安全性等级;
3 当围护结构系统比地基基础和上部承重结构中的较低安全性等级低三级时,可根据实际情况按地基基础和上部承重结构中的较低等级降一级或降两级作为该鉴定单元的安全性等级。
条文说明
8.0.2本标准第3.1.4条规定,在一些特殊情况下工业建筑物可仅进行安全性鉴定。工业建筑物鉴定单元的安全性鉴定评级是在该鉴定单元结构系统安全性评级的基础上进行的。本条给出了其中工业建筑物鉴定单元仅进行安全性鉴定的原则。
8.0.3 工业建筑物可按所划分的鉴定单元进行使用性等级评定。鉴定单元的使用性等级应根据地基基础、上部承重结构和围护结构系统的使用性等级进行评定,可按三个结构系统中最低的等级确定。
条文说明
8.0.3从分析大量工业建筑工程技术鉴定(包括工程技术服务和技术咨询)项目来看,其中95%以上的鉴定项目是以解决安全性(包括整体稳定性)问题为主并注重适用性和耐久性问题;只有不到5%的工程项目仅为了解决结构的裂缝或变形等适用性问题进行鉴定。因此,为保证本鉴定标准的完整性本条给出了工业建筑鉴定单元使用性鉴定的原则。
9 工业构筑物的鉴定评级
9.1 一般规定
9 工业构筑物的鉴定评级
条文说明
近些年,随着生产管理制度的不断完善和落实,构筑物的工作状况得到了不断的改善,超负荷使用、带“病”工作等情况显著减少,同时,随着工业生产的快速发展也出现冷却塔严重耐久性损伤、干法水泥生料库库体崩裂、大型除尘器坍塌等生产事故增多的现象,甚至随着环境保护等要求的提高,对以往鉴定较少涉及的管道支架、锅炉钢结构等构筑物提出了改造鉴定的要求。根据以上新情况,本次修订对部分构筑物结构变形、损坏、损伤等评定标准进行了适当提高;对贮仓仓壁结构有关结构安全鉴定的条文进行了补充修订;新增了钢筋混凝土冷却塔、管道支架、锅炉钢结构支架、除尘器结构等构筑物鉴定评级的条文规定;并且对整个章节条文组织结构进行了条理化编辑修订。
9.1 一般规定
9.1.1 工业构筑物应根据其结构布置及组成按构件、结构系统、鉴定单元,分层次进行可靠性等级评定。
条文说明
9.1.1本条是构筑物鉴定评级层次划分的基本规定。基于系统完备性考虑,一般应当将整个构筑物定义为一个鉴定单元,其结构系统一般应根据构筑物结构组成划分为地基基础、支承结构系统、构筑物特种结构系统和附属设施四部分。根据鉴定目的或业主要求可以仅对构筑物的部分功能系统进行鉴定,如支承结构系统、转运站仓体结构、烟囱内衬等,此时的鉴定单元即为指定的结构系统。
9.1.2 工业构筑物鉴定单元的可靠性等级应按下列原则确定:
1 当按主要结构系统评级时,以主要结构系统的最低评定等级确定;
2 当有次要结构系统参与评级时,主要结构系统与次要结构系统的等级相差不大于一级时,应以主要结构系统的最低评定等级确定;当次要结构系统的最低评定等级低于主要结构系统的最低评定等级两级及以上时,应以主要结构系统的最低评定等级降低一级确定。
条文说明
9.1.2本条规定了构筑物鉴定单元可靠性等级评定的基本原则。需要说明的是构筑物附属设施不参与鉴定单元的评级,但可根据实际状况按本标准第9.1.6条给出可靠性等级。
9.1.3 工业构筑物结构系统的可靠性评定等级,可按本标准第7.1.2条规定的原则评定。
9.1.4 结构系统的安全性等级和使用性等级,可按本标准第7章有关规定评定。
条文说明
9.1.3、9.1.4此两条为构筑物结构系统可靠性、安全性、使用性评级的基本规定,均引用本标准第7章有关规定。
9.1.5 结构构件的安全性等级和使用性等级,应按本标准第6章有关规定评定。
条文说明
9.1.5本条为构筑物结构构件安全性、使用性评级的基本规定,引用本标准第6章有关规定。 无论是结构系统评级,还是结构构件评级,执行过程中,应考虑到有些构筑物在使用功能上所具有的特殊要求,如烟囱耐高温、耐腐蚀要求,贮仓耐磨损、抗冲击要求,水池抗渗要求等,对于这些特殊的使用要求,在评定时,其可靠性等级可以安全性等级和使用性等级中的较低等级确定。 实际工程中经常会遇到要求进行耐久性有关的鉴定评估问题,此时,应根据鉴定评估问题的属性,按照安全性或正常使用性标准评定等级。例如:对于混凝土劣化、开裂以及结构防护层(预留腐蚀牺牲层)腐蚀等,属于正常使用的极限状态指标,应按照正常使用性标准评定等级;对于结构腐蚀损坏,则属于结构承载能力极限状态指标,应按照安全性标准评定等级。
9.1.6 工业构筑物附属设施,应根据其结构的材料类别、功能要求按表9.1.6的规定评定等级。
表9.1.6 构筑物附属设施评定等级

条文说明
9.1.6本条是关于构筑物附属设施鉴定评级的基本规定。原标准各种构筑物相关章节中均针对附属设施鉴定评级规定了内容相同或类似的条文。本次修订,统一将其移入一般规定一节,并明确规定了鉴定评级的标准。
9.2 烟囱
9.2 烟囱
9.2.1 烟囱的可靠性鉴定应分为地基基础、筒壁及支承结构、隔热层和内衬三个结构系统进行评定。
条文说明
9.2.1本条规定了烟囱可靠性鉴定时结构系统的划分原则。其中,隔热层和内衬应包括烟囱筒壁(身)之外所有的构造层,如多管烟囱的烟管结构、隔热层、衬砌结构层、抗烟气冲刷耐磨层、腐蚀防护层等。烟囱的可靠性鉴定,应分为地基基础、筒壁及支承结构、隔热层和内衬三个结构系统进行评定。
9.2.2 地基基础的安全性等级及使用性等级应按本标准第7.2节有关规定进行评定,其可靠性等级可按安全性等级和使用性等级中的较低等级确定。
9.2.3 烟囱筒壁及支承结构的安全性等级应按承载能力项目的评定等级确定;使用性等级应按损伤、裂缝和倾斜三个项目的最低评定等级确定;可靠性等级可按安全性等级和使用性等级中的较低等级确定。
条文说明
9.2.2、9.2.3此两条规定了地基基础、筒壁及支承结构的安全性等级、使用性等级及可靠性等级的评定标准,其中,结构安全性等级评定、使用性等级评定应符合本标准第7章有关条文的规定。
9.2.4 烟囱筒壁及支承结构承载能力项目应根据结构类型按本标准第6.2节~第6.4节规定的重要结构构件的分级标准评定等级,并应符合下列规定:
1 作用效应计算时应考虑烟囱筒身实际倾斜所产生的附加弯矩;
2 当砖烟囱筒身出现环向水平裂缝或斜裂缝时,应根据其严重程度评定为c级或d级。
条文说明
9.2.4本条规定了烟囱筒壁及支承结构承载能力项目评定等级的标准,要求符合本标准第6章有关条文的规定。烟囱筒壁承载能力验算应遵循现行国家标准《烟囱设计规范》GB50051的有关规定,其中,作用效应计算时,除应考虑标准中提到的附加弯矩外,还应考虑烟囱现状实际倾斜所产生的附加弯矩;结构抗力计算时,应考虑截面损伤对承载能力的影响;对于砖烟囱筒身,当出现环向水平裂缝或斜裂缝时,意味着烟囱遭受了严重损伤,且在结构抗力计算中尚无合适的反映模型,故直接规定根据裂缝的严重程度评定承载能力项目为c级或d级。
9.2.5 烟囱筒壁损伤项目应按表9.2.5的规定评定等级。
表9.2.5 烟囱筒壁损伤评定等级

条文说明
9.2.5本条规定了烟囱筒壁损伤项目评订等级的标准。烟囱筒壁的损伤情况比较复杂,包括:大气环境对烟囱筒壁外部的侵蚀损伤、烟气结露对烟囱筒壁内部的腐蚀损伤、烟气温度对筒壁结构材料的烧灼损伤等,特别是烟气对烟囱筒壁结构的作用还直接受到既有隔热层及内衬效能的影响等,为了简化评定进程,该条文采用了筒壁结构耐受程度表达的鉴定评级标准,实践中需要鉴定人员综合分析后进行等级评定。
9.2.6 钢筋混凝土烟囱及砖烟囱筒壁的最大裂缝宽度项目应按表9.2.6的规定评定等级。
表9.2.6 钢筋混凝土烟囱及砖烟囱筒壁裂缝宽度评定等级

注:表中环境类别与作用等级的划分,按本标准第4.1.9条的规定评定。
条文说明
9.2.6本条规定了钢筋混凝土烟囱及砖烟囱筒壁裂缝宽度项目评定等级的标准,其中:a级与现行有关设计标准允许值一致;b级钢筋无明显腐蚀风险、裂缝来贯穿筒壁,原则上可不予处理。应当注意,—旦发现烟气沿裂缝溢出,或者有结晶物沿裂缝析出,或者有结露沿裂缝渗出等裂缝贯穿现象,应评定裂缝等级为c级。
9.2.7 烟囱筒身及支承结构倾斜项目应按表9.2.7的规定评定等级。
表9.2.7 烟囱筒身及支承结构倾斜评定等级

注:倾斜指烟囱顶部侧移变位与高度的比值。当前的侧移变位为实测值,目标使用年限内的为预估值。
条文说明
9.2.7本条规定了烟囱筒身及支承结构倾斜项目评定等级的标准。与原标准比较,对b、c级的分级标准进行了适当提高,a级按照施工验收标准允许的倾斜偏差基本—致(考虑极限偏差,即允许的中心倾斜偏差和截面尺寸偏差可能产生的累加)确定;b级是根据较早时期的调查结果,限定处理面不至于过大确定。修订后a级保持原标准不变;b级则按照国家现行有关设计标准基础倾斜允许值确定。
9.2.8 烟囱隔热层和内衬的安全性等级应按构造连接项目根据本标准第7.4.1条有关规定评定,使用性等级应按使用功能的项目根据本标准第7.4.2条有关其他防护设施的规定评定,可靠性等级可按安全性等级和使用性等级中的较低等级确定。
条文说明
9.2.8本条规定了烟囱隔热层及内衬(包括防腐层、耐蚀层等)的评定等级标准。为了保证鉴定评级体系的逻辑完整性,烟囱隔热层及内衬的安全性及使用性等级评定引用了第7章围护结构评级的有关规定。实际工作中可按照烟囱隔热层及内衬的完损状况和筒壁结构对烟气的耐受表现,按照下列原则评定等级。 A级:隔热层及内衬基本完整,工作状况良好,筒壁的烟气耐受反应状况良好; B级:有不同程度损坏,但不影响正常使用,筒壁的烟气耐受反应状况良好; C级:严重损坏,影响使用,筒壁的烟气耐受反应状况超出设计允许; D级:严重损坏,不能继续使用,危及烟囱筒壁结构安全。
9.2.9 烟囱附属设施应包括囱帽、烟道口、爬梯、信号平台、避雷装置、航空标志等,其鉴定评级应符合本标准第9.1.6条规定。
条文说明
9.2.9本条概述了烟囱可能包括的附属设施类型及评级规定。应当注意,烟囱附属设施不限于此处罗列的种类,一般来说,外部附着的不属于筒壁及支承结构系统,内部附着的不属于隔热层及内衬系统,且对烟囱正常使用、维护有影响的设施均应属于附属设施。
9.2.10 烟囱鉴定单元的可靠性等级应按地基基础、筒壁及支承结构、隔热层和内衬三个主要结构系统中可靠性等级的最低等级确定。
条文说明
9.2.10本条规定了烟囱鉴定单元的可靠性等级评定标准。烟囱附属设施不参与烟囱鉴定单元的可靠性评定,但在鉴定报告中应包括其检查评定结果及处理意见及建议。
9.3 钢筋混凝土冷却塔
9.3 钢筋混凝土冷却塔
9.3.1 本节适用于自然通风钢筋混凝土冷却塔结构的可靠性鉴定。
条文说明
9.3.1本条规定了本节条文适用的范围。
9.3.2 钢筋混凝土冷却塔的可靠性鉴定,应分为地基基础、通风筒及支承结构、水槽及淋水构架三个结构系统进行评定。
条文说明
9.3.2本条规定了钢筋混凝土冷却塔可靠性鉴定时结构系统的划分原则,冷却塔的可靠性鉴定,应分为地基基础、通风筒及支承结构、水槽及淋水构架三个结构系统进行评定,其中,水槽及淋水构架结构系统一般不会直接影响到生产人员的安全,按照一般构筑物结构鉴定标准评定其可靠性时将偏严格,故规定为次要结构系统,地基基础、通风筒及支承结构为主要结构系统。
9.3.3 地基基础的安全性等级及使用性等级应按本标准第7.2节有关规定进行评定,其可靠性等级可按安全性等级和使用性等级中的较低等级确定。
9.3.4 通风筒及支承结构、水槽及淋水构架结构的安全性等级应按承载能力项目的评定等级确定;使用性等级应按损伤、裂缝和倾斜三个项目的最低评定等级确定;可靠性等级可按安全性等级和使用性等级中的较低等级确定。
条文说明
9.3.3、9.3.4此两条规定了地基基础、冷却塔结构的安全性等级、使用性等级及可靠性等级的评定标准,其中结构安全性等级评定、使用性等级评定应符合本标准第7章有关条文的规定。
9.3.5 通风筒及支承结构、水槽及淋水构架结构承载能力项目应按本标准第6.2节有关规定评定等级。
条文说明
9.3.5本条规定了冷却塔通风筒及支承结构和水槽及淋水构架结构承载能力项目评定等级的标准,要求符合本标准第6章有关条文的规定。冷却塔结构承载能力验算应遵循国家现行标准的有关规定,其中作用效应计算时,尤其应考虑冷却塔现状实际变形、裂损对塔筒等板壳结构整体受力产生的不利影响。
9.3.6 通风筒及支承结构和水槽及淋水构架结构损伤项目应按表9.3.6的规定评定等级。
表9.3.6 通风筒及支承结构和水槽及淋水构架结构损伤评定等级

条文说明
9.3.6本条规定了冷却塔结构的变形和损伤项目评定等级的标准。具体工程中,通常需要根据结构构件及连接的变形损坏状态、腐蚀或防腐涂装层的完损情况及对冷却塔正常运行产生的影响,以最不利的评定项目进行等级评定。
9.3.7 通风筒及支承结构、水槽及淋水构架结构裂缝应按本标准第6.2.5条规定评定等级。
条文说明
9.3.7本条规定了通风筒及支承结构和水槽及淋水构架裂缝宽度项目评定等级的标准,要求符合本标准第6章的有关规定。
9.3.8 通风筒及支承结构和水槽及淋水构架结构倾斜项目应按表9.3.8的规定评定等级。
表9.3.8 通风筒及支承结构和水槽及淋水构架结构倾斜评定等级

注:倾斜指结构顶部侧移变位与高度的比值,当前的倾斜为实测值,目标使用年限内的倾斜为预估值。
条文说明
9.3.8本条规定了冷却塔通风筒和淋水构架结构整体侧移(倾斜)项目评定等级的标准,a级与现行有关施工质量验收标准规定的允许偏差(半径允许偏差和垂直度允许偏差之和)基本一致;b级按照国家现行有关设计标准基础倾斜允许值确定。
9.3.9 钢筋混凝土冷却塔附属设施应包括爬梯与平台、航空标志、避雷装置、人孔门、挡风板、塔顶栏杆等,其鉴定评级应按本标准第9.1.6条规定评定等级。
条文说明
9.3.9本条为冷却塔可能包括的附属设施类型及评级规定。
9.3.10 钢筋混凝土冷却塔鉴定单元的可靠性鉴定评级,应按地基基础、通风筒及支承结构的最低评定等级确定;当水槽及淋水构架的评定等级低于地基基础、通风筒较低等级两级及以上时,冷却塔鉴定单元的可靠性等级可按地基基础、通风筒较低等级降低一级确定。
条文说明
9.3.10本条规定了冷却塔鉴定单元的可靠性等级评定标准。冷却塔附属设施不参与鉴定单元的可靠性评定,但在鉴定报告中应包括其检查评定结果、处理意见和建议。
9.4 贮仓
9.4 贮仓
9.4.1 贮仓的可靠性鉴定,应分为地基基础、仓体与支承结构两个结构系统进行评定。
条文说明
9.4.1本条规定了贮仓可靠性鉴定时结构系统的划分原则。根据贮料的性质不同,贮仓内有可能会设置内衬或其他防护设施,一般可根据鉴定目的要求,将其作为附属设施单独鉴定评级。贮仓的可靠性鉴定应分为地基基础、仓体与支承结构两个结构系统进行评定,其中地基基础、仓体与支承结构均为主要结构系统。
9.4.2 地基基础的安全性等级及使用性等级应按本标准第7.2节有关规定进行评定,其可靠性等级可按安全性等级和使用性等级中的较低等级确定。
9.4.3 仓体与支承结构的安全性等级应按结构整体性和承载能力两个项目评定等级中的较低等级确定;使用性等级应按使用状况和整体倾斜变形两个项目评定等级中的较低等级确定;可靠性等级可按安全性等级和使用性等级中的较低等级确定。
条文说明
9.4.2、9.4.3此两条规定了地基基础、仓体及支承结构的安全性等级、使用性等级及可靠性等级的评定标准。
9.4.4 仓体与支承结构整体性项目应按本标准第7.3节的有关规定评定等级。
9.4.5 仓体及支承结构承载能力项目应按结构类型根据本标准第6.2节~第6.4节规定的重要结构构件的分级标准评定等级。对于环向钢筋采用搭接连接的钢筋混凝土筒仓仓体,当出现沿钢筋接头的开裂迹象时,或者出现保护层剥落迹象时,其承载能力项目应评定为d级;对于高耸贮仓,结构作用效应计算时尚应考虑倾斜所产生的附加内力。
条文说明
9.4.5本条规定了贮仓仓体及支承结构承载能力项目评定等级的标准,要求符合本标准第6章有关条文的规定。与原标准相比,对于环向钢筋采用搭接连接的钢筋混凝土筒仓仓体提出了根据仓壁开裂形态评定结构承载能力等级的内容。 已有的针对水泥生料均化库库壁开裂及崩塌的研究分析发现,现行国家标准《钢筋混凝土筒仓设计标准》GB50077关于大直径钢筋搭接连接的有关条文不尽完善,基于该标准的构造规定,配置的库壁底部外排环向大直径钢筋搭接连接接头可能出现达不到国家现行标准规定可靠度水平的现象;发生沿钢筋搭接接头的纵向劈裂或钢筋保护层空鼓剥落是判定库壁结构濒临危险的直观标识之一。因此,规定了当出现沿钢筋接头的开裂迹象时,或者出现保护层剥落迹象时,其承载能力项目应评定为d级。 筒仓结构承载能力验算应遵循国家现行标准的有关规定,其中,作用效应计算时,对于高耸筒仓,除应考虑标准中提到的附加弯矩外,还应考虑筒仓现状实际倾斜所产生的附加弯矩。
9.4.6 仓体与支承结构使用状况项目应按变形和损伤、裂缝两个项目中的较低等级确定。
9.4.7 仓体与支承结构的变形和损伤应按表9.4.7的规定评定等级。
表9.4.7 仓体与支承结构的变形和损伤评定等级


注:l 0 为受弯构件跨度。
条文说明
9.4.6、9.4.7此两条规定了仓体结构的变形和损伤项目评定等级的标准,与原标准条文一致。
9.4.8 对于仓体及支承结构为钢筋混凝土结构或砌体结构的裂缝项目,应根据结构类型按本标准第6.2节或第6.4节有关规定评定等级。
条文说明
9.4.8本条规定了钢筋混凝土结构及砖砌体结构仓体及支承结构裂缝宽度项目评定等级的标准,要求符合本标准第6章的有关规定。
9.4.9 仓体与支承结构整体倾斜应根据贮仓满载状态或正常贮料状态的倾斜值按表9.4.9评定等级。
表9.4.9 仓体与支承结构整体倾斜评定等级

注:结构倾斜应取贮仓顶端侧移与高度之比。当前的侧移为实测值,目标使用年限内的侧移为预估值。
条文说明
9.4.9本条规定了仓体与支承结构整体侧移(倾斜)项目评定等级的标准,a级与现行有关施工质量验收标准规定的允许偏差(半径允许偏差和垂直度允许偏差之和)基本一致;b级按照国家现行有关设计标准基础倾斜允许值确定。
9.4.10 贮仓附属设施应包括进出料口及连接、爬梯、避雷装置等,其鉴定评级应按本标准第9.1.6条规定评定等级。
条文说明
9.4.10本条为贮仓可能包括的附属设施类型及评级规定。应当注意,贮仓附属设施不限于此处罗列的种类,一般来说,除贮仓顶的布料通廊、贮仓下部的出料通廊等附属建筑外,贮仓内、外部附着的不属于仓体及支承结构系统,且对贮仓正常使用、维护有影响的设施均应属于附属设施。
9.4.11 贮仓鉴定单元的可靠性鉴定评级,应按地基基础、仓体与支承结构两个主要结构系统中可靠性等级的较低等级确定。
条文说明
9.4.11本条规定了贮仓鉴定单元的可靠性等级评定标准。贮仓附属设施不参与鉴定单元的可靠性评定,但在鉴定报告中应包括其检查评定结果、处理意见和建议。
9.4.12 对于建造于贮仓顶的布料通廊、贮仓下部的出料通廊等附属建筑,应按本标准有关规定分别进行鉴定评级。
条文说明
9.4.12建筑于贮仓顶的布料通廊、贮仓下部的出料通廊等附属建筑,应按本标准有关规定分别进行鉴定评级,并且不参与鉴定单元的可靠性评定,但在鉴定报告中应包括其检查评定结果、处理意见和建议。
9.5 通廊
9.5 通廊
9.5.1 通廊的可靠性鉴定,应分为地基基础、通廊承重结构、围护结构三个结构系统进行评定。
条文说明
9.5.1本条规定了通廊可靠性鉴定时结构系统的划分原则。这里的通廊,主要指皮带运输通廊,包括地下通廊、地上通廊、高架跨越通廊等,对于通行栈桥等类似结构的可靠性鉴定亦可参照采用。通廊的可靠性鉴定,应分为地基基础、通廊承重结构、围护结构三个结构系统进行评定,其中地基基础、通廊承重结构为主要结构系统,围护结构为次要结构系统。
9.5.2 地基基础的安全性等级及使用性等级应按本标准第7.2节有关规定进行评定,其可靠性等级可按安全性等级和使用性等级中的较低等级确定。
9.5.3 通廊承重结构的安全性等级应按承载能力项目根据本标准第7.3.4条的规定评定,并取承载功能项目的评定等级作为其安全性等级,使用性等级应按使用状况项目根据本标准第7.3.7条的规定评定,并取使用状况项目的评定等级作为其使用性等级。当通廊结构主要连接部位有严重变形开裂或高架斜通廊两端连接部位出现滑移错动现象时,应根据潜在的危害程度安全性等级评定为C级或D级。可靠性等级应按本标准第7.1.2条第1款规定的原则确定。
条文说明
9.5.2、9.5.3此两条规定了地基基础、通廊承重结构的安全性等级、使用性等级及可靠性等级的评定标准,其中,结构安全性等级评定、使用性等级评定应符合本标准第7章有关条文的规定。高架跨越式通廊端头一般是支承在相邻建筑物上,当其支承连接部位出现异常的滑移错动现象时应考虑支承建筑物可能出现的变形影响,并根据对通廊承重结构可靠性产生影响的程度,评定承重结构的安全性等级。
9.5.4 通廊围护结构应按本标准第7.4.1条和第7.4.2条的规定进行安全性等级和使用性等级评定,可靠性等级宜按本标准第7.1.2条第1款规定的原则确定。
条文说明
9.5.4通廊围护结构与一般建筑物围护结构类似,要求根据本标准第7章有关规定进行鉴定评级。
9.5.5 通廊承重结构构件应根据结构种类按本标准第6.2节~第6.4节有关规定进行安全性等级和使用性等级评定。
条文说明
9.5.5通廊结构构件与一般建筑物结构构件类似,可根据本标准第6章有关规定进行鉴定评级。
9.5.6 通廊鉴定单元的可靠性鉴定评级,应按地基基础、通廊承重结构两个结构系统中可靠性等级的较低等级确定;当围护结构的评定等级低于地基基础、通廊承重结构的较低等级两级及以上时,通廊鉴定单元的可靠性等级可按地基基础、通廊承重结构的较低等级降低一级确定。
条文说明
9.5.6本条规定了通廊鉴定单元的可靠性等级评定标准。
9.5.7 当通廊结构存在明显振动变形反应,或者振动变形明显影响皮带机正常运行时,应按本标准附录F进行鉴定。
条文说明
9.5.7架空的皮带运输通廊通常随皮带机的运行可能会发生明显的振动反应,如:与皮带抖动、皮带张紧装置振动等相关的振动反应,其对结构损伤作用明显,曾发生多起此类通廊损坏的实例,存在明显振动时应进行专项鉴定。
9.5.8 当通廊端部支承于其他建筑物时,通廊的鉴定范围应包括支承构件及连接。
条文说明
9.5.8本条规定了高架跨越通廊端部支承于其他建筑物时通廊鉴定单元应包括的最小范围。当支承建筑物体量相对较小,通廊的不利作用可能致支承建筑物结构整体失效时,通廊鉴定单元的范围应包括整个支承建筑物。
9.6 管道支架
9.6 管道支架
9.6.1 管道支架的可靠性鉴定,应分为地基基础、管道支架承重结构两个结构系统进行评定。
条文说明
9.6.1本条规定了管道支架可靠性鉴定时结构系统的划分原则。当设计为滑动支座时,还应检查支座变形性能。管道支架的可靠性鉴定,应分为地基基础、管道支架承重结构两个结构系统进行评定,地基基础、管道支架承重结构均为主要结构系统。
9.6.2 地基基础的安全性等级及使用性等级应按本标准第7.2节有关规定进行评定,其可靠性等级可按安全性等级和使用性等级中的较低等级确定。
9.6.3 管道支架承重结构的安全性等级应按承载功能项目根据本标准第7.3.4条评定,并取承载功能项目的评定等级作为其安全性等级,使用性等级应按使用状况项目根据本标准第7.3.7条评定,并取使用状况项目的评定等级作为其使用性等级。当管道支架结构主要连接部位有严重变形开裂或高架斜管道支架两端连接部位出现滑移错动现象时,应根据潜在的危害程度安全性等级评定为C级或D级。可靠性等级应按本标准第7.1.2条第1款规定的原则确定。
条文说明
9.6.2、9.6.3此两条规定了地基基础、管道支架承重结构的安全性等级、使用性等级及可靠性等级的评定标准,其中,结构安全性等级评定、使用性等级评定应符合本标准第7章有关条文的规定。管道支架承重结构可靠性鉴定尚应考虑按相关标准要求对管托工作性能、构造的评定。高架跨越式管道支架端头一般支承在相邻建筑物上,当其支承连接部位出现异常的滑移错动现象时,应考虑支承建筑物可能出现的变形影响,并根据对管道支架承重结构可靠性产生影响的程度,评定承重结构的安全性等级。
9.6.4 管道支架结构构件应根据结构种类按本标准第6.2节~第6.3节有关规定进行安全性等级和使用性等级评定。
条文说明
9.6.4管道支架结构的计算应考虑管道推力的影响,对有振动的管道支架上部承重结构计算应加以考虑。可根据本标准第6章有关规定进行鉴定评级。
9.6.5 管道支架附属设施应包括检修爬梯、走道等,其鉴定评级应符合本标准第9.1.6条的规定。
条文说明
9.6.5本条概述了管道支架可能包括的附属设施类型及评级规定。
9.6.6 管道支架鉴定单元的可靠性鉴定评级,应按地基基础、管道支架承重结构两个结构系统中可靠性等级的较低等级确定。
条文说明
9.6.6本条规定了管道支架鉴定单元的可靠性等级评定标准。管道支架附属设施不参与鉴定单元的可靠性评定,但在鉴定报告中应包括其检查评定结果、处理意见和建议。
9.6.7 当管道支架端部支承于其他建筑物时,管道支架的鉴定范围应包括支承构件及连接。
条文说明
9.6.7本条规定了管道支架端部支承于其他建筑物时鉴定单元应包括的最小范围。当支承建筑物体量相对较小,管道支架的不利作用可能致支承建筑物结构整体失效时,鉴定单元的范围应包括整个支承建筑物。
9.7 水池
9.7 水池
9.7.1 水池的可靠性鉴定,应分为地基基础、池体两个结构系统进行评定。
条文说明
9.7.1本条规定了水池可靠性鉴定时结构系统的划分原则。本节条文主要针对一般落地水池的鉴定评级制定。对于高架水池,鉴定单元尚应包括支承结构系统,此时可参照贮仓结构的有关规定,对支承结构进行等级评定。对于储存具有腐蚀性液体的池(槽)结构,除应符合本节规定外,还应检查评定腐蚀防护层的完整性和有效性,或者检查评定池(槽)结构对储液的耐受性。其中地基基础、池体均为主要结构系统。
9.7.2 地基基础的安全性等级及使用性等级应按本标准第7.2节有关规定进行评定,其可靠性等级可按安全性等级和使用性等级中的较低等级确定。
9.7.3 池体结构的安全性等级应按承载能力项目的评定等级确定,使用性等级应按损漏项目的评定等级确定,可靠性等级可按安全性等级和使用性等级中的较低等级确定。
条文说明
9.7.2、9.7.3此两条规定了地基基础、池体结构的安全性等级、使用性等级及可靠性等级的评定标准,其中,结构安全性等级评定、使用性等级评定应符合本标准第7章有关条文的规定。
9.7.4 池体结构承载能力项目应根据结构类型按本标准第6.2节至第6.4节规定的重要结构构件的分级标准评定等级。
条文说明
9.7.4本条规定了池体结构承载能力项目评定等级的标准,要求符合本标准第6章有关条文的规定。
9.7.5 池体损漏应对浸水与不浸水部分分别评定等级,池体损漏等级按浸水及不浸水部分评定等级中的较低等级确定,并应符合下列规定:
1 对于浸水部分池体结构应按表9.7.5对渗漏损坏评定等级;
2 对于池盖及其他不浸水部分池体结构应根据结构材料类别按本标准第6.2节~第6.4节对变形、裂缝、缺陷和损伤、腐蚀等有关规定评定等级。
表9.7.5 水池池体结构的渗漏损坏评定等级


注:对地下或半地下水池,当渗漏可能对结构或正常使用产生不可忽略影响时,应进行试水检验。
条文说明
9.7.5本条规定了池体结构的渗漏损坏项目评定等级的标准。对于池盖及其他不浸水部分池体结构要求根据结构材料类别按本标准第6章有关规定对变形、裂缝、缺陷损伤、腐蚀等评定等级;对于浸水部分池体结构主要根据结构腐蚀及渗漏状况制定评级标准;对于设有腐蚀防护层的水池,应对腐蚀防护层进行单独评定等级。
9.7.6 水池附属设施应包括水位指示装置、管道接口、爬梯、操作平台等,其鉴定评级应符合本标准第9.1.6条规定。
条文说明
9.7.6本条概述了水池可能包括的附属设施类型及评级规定。应当注意,水池附属设施不限于此处罗列的种类,一般来说,水池内、外附着的不属于池体及支承结构系统,且对水池正常使用、维护有影响的设施均应属于附属设施。
9.7.7 水池鉴定单元的可靠性鉴定评级,应按地基基础、池体两个主要结构系统中可靠性等级的较低等级确定。
条文说明
9.7.7本条规定了水池鉴定单元的可靠性等级评定标准。水池附属设施、腐蚀防护层(如果有)等不参与鉴定单元的可靠性评定,但在鉴定报告中应包括其检查评定结果、处理意见和建议。
9.8 锅炉钢结构支架
9.8 锅炉钢结构支架
9.8.1 本节适用于火力发电厂悬吊式锅炉钢结构支架的可靠性鉴定评级。
条文说明
9.8.1本条规定了本节条文适用的范围。锅炉钢架结构,按照锅炉本体安装方式的不同,分为支承式和悬吊式;按照结构本身的特点,分为框架式和桁架式;按照与锅炉房结构的关系,分为独立式和联合式。目前,在役的大型火电机组多为Ⅱ形悬吊式锅炉、独立布置的桁架(或支撑框架)结构,简称“悬吊式锅炉钢架”。
9.8.2 锅炉钢结构的可靠性鉴定,应分为地基基础、钢架结构、围护结构三个结构系统进行评定。
条文说明
9.8.2本条规定了锅炉钢结构可靠性鉴定时结构系统的划分原则。锅炉钢结构的可靠性鉴定应分为地基基础、钢架结构、围护结构三个结构系统进行评定。其中,地基基础、钢架结构为主要结构系统,围护结构为次要结构系统。
9.8.3 地基基础的安全性等级及使用性等级应按本标准第7.2节有关规定进行评定,其可靠性等级可按安全性等级和使用性等级中的较低等级确定。
条文说明
9.8.3本条规定了地基基础安全性等级、使用性等级及可靠性等级的评定标准,其中,地基基础的安全性等级、使用性等级按照本标准第7章有关条文的规定评定等级。
9.8.4 钢架结构的安全性等级应按结构整体性和承载能力两个项目评定等级中的较低等级确定;使用性等级应按使用状况和整体侧移倾斜变形两个项目评定等级中的较低等级确定;可靠性等级可按安全性等级和使用性等级中的较低等级确定。
条文说明
9.8.4本条规定了钢架结构安全性等级、使用性等级及可靠性等级的评定标准,其中,涉及结构安全性的钢架结构整体性等级评定应符合本标准第7章有关条文的规定。
9.8.5 钢架结构整体性等级可按本标准第7.3节的有关规定评定;使用状况等级可按变形和损伤项目的等级确定。
9.8.6 钢架结构承载能力项目应按本标准第6.3节规定的分级标准评定等级,其中,直接传递锅炉结构作用荷载的框架、支撑构件及连接按重要的构件和连接评定等级。
条文说明
9.8.6本条规定了钢架结构承载能力项目评定等级的标准,要求符合本标准第6章有关条文的规定。所谓直接传递锅炉结构作用荷载的框架、支撑构件及连接是指传递锅炉竖向荷载及水平荷载的框架及支撑系统,不包括一般操作检修平台梁及支撑系统。
9.8.7 钢架结构的变形和损伤应按表9.8.7的规定评定等级。
表9.8.7 钢架结构的变形和损伤评定等级

注:l 0 为受弯构件跨度。
条文说明
9.8.7本条规定了钢架结构的变形和损伤项目评定等级的标准。具体工程中,通常需要根据结构构件及连接的变形损坏状态、腐蚀或防腐涂装层的完损情况对锅炉正常运行产生的影响,以最不利的检查项目进行等级评定。有关梁、柱构件的弯曲变形,a级与现行国家标准《锅炉钢结构设计规范》GB/T22395有关规定允许值一致。
9.8.8 钢架结构整体侧移倾斜应根据倾斜观测值按表9.8.8的规定评定等级。
表9.8.8 钢架结构整体侧移倾斜评定等级

注:1.钢架结构倾斜应取钢架顶端侧移与高度之比,当前的倾斜侧移为实测值,目标使用年限内的倾斜侧移为预估值;
2.H为自基础顶面至柱顶的总高度,h为框架层高。
条文说明
9.8.8本条规定了钢架结构整体侧移(倾斜)项目评定等级的标准,其中:a级与现行国家标准《钢结构工程施工质量验收标准》GB50205及《锅炉钢结构设计规范》GB/T22395有关规定的允许偏差或变形值一致。
9.8.9 锅炉钢结构围护结构应按本标准第7.4.1条和第7.4.2条的规定进行安全性等级和使用性等级评定,可靠性等级宜按本标准第7.1.2条第1款规定的原则确定。
9.8.10 锅炉钢架附属设施应包括操作检修平台、爬梯、锅炉小室等,其鉴定评级应符合本标准第9.1.6条的规定。
条文说明
9.8.10本条概述了锅炉钢结构可能包括的附属设施类型及评级规定。应当注意,锅炉钢结构附属设施不限于条文中提到的种类。一般来说,除锅炉、烟、水、汽、风有关设备设施之外的其他结构物,均应作为附属设施进行鉴定。
9.8.11 锅炉钢架鉴定单元的可靠性鉴定评级,应按地基基础、钢架结构两个主要结构系统中可靠性等级的较低等级确定;当围护结构的评定等级低于地基基础、钢架结构中的较低等级二级及以上级时,锅炉钢架鉴定单元的可靠性等级可按地基基础、钢架结构中的较低等级降低一级确定。
条文说明
9.8.11本条规定了锅炉钢结构鉴定单元的可靠性等级评定标准。锅炉钢结构附属设施不参与鉴定单元的可靠性评定,但在鉴定报告中应包括其检查评定结果、处理意见和建议。
9.9 除尘器结构
9.9 除尘器结构
9.9.1 本节适用于大灰斗工业除尘器结构的可靠性鉴定评级。
条文说明
9.9.1本条规定了本节条文适用的范围。工业除尘器的种类和形式有多种多样,本节提到的大灰斗工业除尘器,指的是灰斗积灰荷载对除尘器及台架结构安全性具有决定性影响的工业除尘器,如电除尘器、大布袋除尘器等,此类除尘器曾经多次发生灰斗积灰超载致除尘器坍塌事故。
9.9.2 除尘器结构的可靠性鉴定,应分为地基基础、壳体与台架两个结构系统进行评定。
条文说明
9.9.2本条规定了除尘器可靠性鉴定时结构系统的划分原则。当烟气温度较高或者湿度较大时,为了避免结露现象,通常在除尘器壳体的外面设置保温及防护层。为了简化鉴定评级过程,本标准未予单列结构系统,将其并入壳体结构考虑。实际工程中,亦可根据鉴定的目的要求,将其单独作为一个结构系统,按照围护结构有关规定进行鉴定评级。除尘器内部结构,如电除尘器的收尘电极及支承结构、布袋式除尘器的布袋及龙骨结构、导流板等,一般不作为除尘器结构系统进行鉴定。除尘器结构的可靠性鉴定,应分为地基基础、壳体与台架两个结构系统进行评定。其中,地基基础、壳体与台架均为主要结构系统。
9.9.3 地基基础的安全性等级及使用性等级应按本标准第7.2节的有关规定进行评定,其可靠性等级可按安全性等级和使用性等级中的较低等级确定。
条文说明
9.9.3本条规定了地基基础安全性等级、使用性等级及可靠性等级的评定标准,其中,地基基础的安全性等级、使用性等级按照本标准第7章有关条文规定评定等级。当除尘器台架结构采用“人”字形支撑时,应注意柱脚可能产生的水平推力对基础的不利影响,工程中曾经发生基础水平变位过大导致除尘器结构损坏的实例。
9.9.4 壳体与台架结构的安全性等级应按结构整体性和承载能力两个项目评定等级中的较低等级确定;使用性等级应按使用状况和整体侧移倾斜变形两个项目评定等级中的较低等级确定;可靠性等级可按安全性等级和使用性等级中的较低等级确定。
条文说明
9.9.4本条规定了壳体与台架结构安全性等级、使用性等级及可靠性等级的评定标准,其中,涉及结构安全性的壳体和台架结构整体性等级评定应符合本标准第7章有关条文的规定。
9.9.5 壳体和台架结构整体性等级可按本标准第7.3节的有关规定评定;使用状况等级可按变形和损伤项目的等级确定。
条文说明
9.9.5本条规定了壳体及台架结构承载能力项目评定等级的标准,要求符合本标准第6章有关条文的规定。根据曾经发生的除尘器坍塌原因分析结果,还规定作用效应计算时,当除灰(输灰)系统可能发生人为失误或自控系统失效致灰斗积灰超载时,壳体和台架的承载能力应按照除尘器积灰的最不利状态计算。这也就是说,除尘器作用调查时,除构筑物鉴定所需的常规调查外,应调查除尘器的卸灰、输灰系统控制程序是否可满足结构设计可靠度的要求。 所谓除尘器积灰的最不利状态应是除尘器内积灰量不能再增加的状态,包括:系统停止运行;除尘器收尘不能再落入除尘器内等等。应当注意,工程上曾经发生电除尘器因积灰掩埋收尘电极致除尘器坍塌的情况,除尘器内积灰不等于灰斗积灰。 除尘器结构设计一直没有专业的规程、标准。正常运行状态,除尘器内的积灰一般均由自动(或人工定时的)卸灰除灰系统将灰斗内积灰及时卸出运走,灰斗内的积灰仅仅是为了密封卸灰口留存的少量积灰。除尘器灰斗积灰的设计荷载通常按照卸灰、输灰设备故障预计检修时间(考虑一定裕度)的收灰量计算。 除尘器运行过程中,人们多关注防止出灰口漏风控制的问题。原始的灰斗内灰位控制方式是操作工人锤击灰斗,根据锤击声音判断积灰灰位,以此来控制卸灰作业,防止出灰口漏风情况发生。现代的灰斗内灰位控制采用安装自动灰位(料位)计的方式实现。无论哪种方式,均只是控制最低灰位,但对高灰位检查控制存在不足。一般情况,除尘器系统的卸灰、输灰能力远大于除尘器可能的收灰能力,系统长期处于间歇工作状态,人们较少关注灰斗积灰超载问题。采用人工卸灰、运灰方式时,为了提高工作效率,人们常采取集中卸灰运灰的作业模式。因生产波动、管理人员的疏忽、操作人员的惰性等,均可能导致卸灰、运灰作业制度的紊乱并发生积灰超载现象,生产中曾发生过因此致除尘器坍塌的实例。采用自动卸灰、输灰方式时,如气力输送系统,由于系统不稳定等(如煤质变化带来的灰质变化等),亦发生过多次除尘器坍塌事故。 为了保障除尘器结构安全可靠应采用运行联动方式控制灰位,即灰位超限后除尘器将降效直至停止运行。目前一些除尘器采用由灰斗进风的方式可以自然满足上述要求。经过改造后的除尘器也有采用设置高灰位(料位)计的,一旦高灰位触发持续一定时间将自动停机或启动其他应急措施。既有除尘器结构鉴定结构表明,当卸灰、输灰系统不满足上述条件时,应要求改变运行控制方式。
9.9.6 壳体和台架结构承载能力项目应按本标准第6章规定的分级标准评定等级。当除灰、输灰系统可能发生人为失误或自控系统失效致灰斗积灰超载时,壳体和台架的承载能力应按除尘器积灰的最不利状态验算,当验算结果为d级时,可评定为c级,并采取临时的安全保证措施。
9.9.7 壳体和台架结构的变形和损伤应按表9.9.7的规定评定等级。
表9.9.7 壳体和台架结构的变形和损伤评定等级

注:1.对于反吹风除尘器,其壳体的变形应为正向变形与反向变形之和;
2.l为受弯构件跨度,h为框架层高。
条文说明
9.9.7本条规定了除尘器壳体和台架结构的变形、损伤项目评定等级的标准。具体工程中,通常需要根据结构构件及连接的变形损坏状态、腐蚀或防腐涂装层的完损情况、壳体保温及防护层的完好状态及对除尘器正常运行产生的影响,以最不利的检查项目进行等级评定。 条文中,有关梁、板构件的弯曲变形,a级与现行国家标准《钢结构设计标准》GB50017有关规定允许值一致;有关支撑、柱构件的偏差变形,a级与现行国家标准《钢结构工程施工质量验收标准》GB50205有关规定允许值一致;其他级别则依据变形幅值及对除尘器运行的影响程度评定。 除尘器常见的损坏形态是壳体开裂、漏风。严重的壳体开裂将导致除尘器运行效率降低,但对除尘器结构的整体承载能力(抗坍塌能力)影响有限。导致壳体开裂的原因有多种,如温度应力影响、烟气压力波动、焊接施下缺陷等;对于反吹风除尘器,在反吹风时将产生与生产运行压力相反的气体压力,由此将导致壳体结构产生较大的变形(应力)幅值,并由此产生疲劳破坏的可能。
9.9.8 除尘器结构整体侧移倾斜应根据测点位移观测值按表9.9.8的规定评定等级。
表9.9.8 除尘器结构整体侧移倾斜评定等级

注:除尘器结构整体倾斜指测点位移与测点高度之比,当前的倾斜侧移为实测值,目标使用年限内的倾斜侧移为预估值。
条文说明
9.9.8本条规定了除尘器结构整体侧移(倾斜)项目评定等级的标准,其中:a级与现行国家标准《钢结构工程施工质量验收标准》GB50205有关规定的允许偏差值一致;b级与现行国家标准《钢结构设计标准》GB50017有关规定允许的侧移变形一致。工程实践表明,除尘器结构的整体侧移与其相连接的烟(风)道的作用有着不可忽略的影响,具体鉴定中,一般应以对除尘器系统正常运行的影响程度为主,以侧移(倾斜)观测或计算值为辅,进行等级评定。
9.9.9 除尘器结构附属设施应包括检修操作平台、爬梯、检查孔盖板等,其鉴定评级应符合本标准第9.1.6条的规定。
条文说明
9.9.9本条概述了除尘器可能包括的附属设施类型及评级规定。应当注意,除尘器附属设施不限于条文中提到的种类。一般来说,除机械及粉尘捕集设备设施之外的其他结构物,均应作为附属设施进行鉴定。
9.9.10 除尘器结构鉴定单元的可靠性鉴定评级,应按地基基础、壳体和台架两个主要结构系统中可靠性等级的较低等级确定。
条文说明
9.9.10本条规定了除尘器鉴定单元的可靠性等级评定标准。除尘器附属设施不参与鉴定单元的可靠性评定,但在鉴定报告中应包括其检查评定结果、处理意见及建议。
10 鉴定报告
10 鉴定报告
10.0.1 工业建筑可靠性鉴定报告应包括下列内容:
1 工程概况;
2 鉴定的目的、内容、范围及依据;
3 调查、检测、分析结果;
4 评定等级或评定结果;
5 结论与建议。
条文说明
10.0.1本标准不对鉴定报告的格式作统一规定,但其内容应当满足本标准的规定。有些必要的图纸或照片也可在附件中列出。
10.0.2 工业建筑专项鉴定报告除应符合本标准第10.0.1条规定外,尚应包括有关专项问题或特定要求的检测评定内容。
10.0.3 鉴定报告编写应符合下列规定:
1 鉴定报告中宜根据需要明确目标使用年限,指出被鉴定工业建筑各鉴定单元所存在的问题并分析其产生的原因。
2 鉴定报告中应明确总体鉴定结论,指明被鉴定工业建筑各鉴定单元的最终评定等级或评定结果,最终评定等级或评定结果宜按本标准附录H给出。
3 鉴定报告中应对各鉴定单元安全性评为c级或d级构件和C级或D级结构系统、正常使用性评为c级构件和C级结构系统的数量和所处位置作出详细说明,并应提出处理措施建议。
条文说明
10.0.3本标准明确规定了鉴定报告编写应符合的要求,以保证鉴定报告的质量。当仅要求做安全性鉴定时,鉴定单元的安全性鉴定评定结果宜按表11给出。 表11工业建筑物的安全性鉴定评级 
附录A单个构件的划分
附录A 单个构件的划分
A.0.1 工业建筑的单个构件,应按表A.0.1的规定划分。
表A.0.1 单个构件的划分


A.0.2 本附录所划分的单个构件,应包括构件本身及其连接、节点。
附录B工业大气环境混凝土结构耐久性剩余寿命评估
B.1一般规定
附录B 工业大气环境混凝土结构耐久性剩余寿命评估
B.1 一般规定
B.1.1 在进行工业大气环境混凝土结构或构件耐久性剩余寿命评估时,应进行下列项目的现场调查与检测:
1 环境温度、湿度及CO 2 、SO 2 等酸性气体调查与测试;
2 混凝土强度检测;
3 混凝土保护层厚度检测;
4 混凝土中性化深度检测;
5 混凝土中钢筋锈蚀状况检测。
B.1.2 混凝土结构或构件的耐久性剩余寿命应根据其重要性、所处环境条件以及现场调查与检测结果,按不同的耐久性极限状态进行评估。
B.1.3 钢筋锈蚀耐久性极限状态应按下列规定确定:
1 对外观要求严格的工业建筑,可将混凝土保护层锈胀开裂作为耐久性失效的标志;
2 对外观要求一般的工业建筑,或允许出现锈胀裂缝或局部破损的构件,可将结构性能严重退化作为耐久性失效的标志。
B.1.4 环境等级和局部环境系数可按表B.1.4取用。
表B.1.4 环境等级和局部环境系数m


注:工业大气环境条件复杂,局部环境系数尚应考虑有无干湿交替、有害介质含量等具体情况合理取用。
B.1.5 符合下列条件时应进行承载能力验算:
1 杆件(角部钢筋),当按结构性能严重退化预测的耐久性剩余寿命小于目标使用年限,且钢筋直径小于18mm;
2 墙板(非角部钢筋),当按混凝土保护层锈胀开裂预测的耐久性剩余寿命小于目标使用年限,且钢筋直径小于8mm;
3 构件钢筋锈蚀严重,钢筋截面损失率超过6%。
B.2工业大气环境混凝土结构耐久性剩余寿命评估
B.2 工业大气环境混凝土结构耐久性剩余寿命评估
B.2.1 混凝土保护层锈胀开裂时间t cr 可按下式估算:
t cr =t i +t c (B.2.1)
式中:t i ——混凝土中钢筋开始锈蚀的时间(a);
t c ——钢筋开始锈蚀至保护层胀裂的时间(a)。
B.2.2 混凝土中的钢筋开始锈蚀时间t i 可按下式估算:
t i =15.2·K k ·K c ·K m (B.2.2)
式中:K k 、K c 、K m ——混凝土中性化速度、保护层厚度、局部环境对钢筋开始锈蚀时间的影响系数,分别按表B.2.2-1~表B.2.2-3取用。
表B.2.2-1 中性化速度对钢筋开始锈蚀时间的影响系数K k

表B.2.2-2 保护层厚度对钢筋开始锈蚀时间的影响系数K c

表B.2.2-3 局部环境对钢筋开始锈蚀时间的影响系数K m

注:局部环境系数按本标准表B.1.4取用。
B.2.3 混凝土中性化系数k应按下式计算:

式中:x c ——实测混凝土中性化深度(mm);
t 0 ——结构建成至检测时的时间(a)。
注:1 中性化深度测区应与评定钢筋锈蚀部位一致,测区不在构件角部时,角部的中性化深度可取非角部的1.4倍;
2 构件有覆盖层时,应考虑覆盖层的作用。
B.2.4 钢筋开始锈蚀至混凝土保护层胀裂的时间可按下式估算:

式中:A——特定条件下(各项影响系数为1.0时)构件自钢筋开始锈蚀到保护层胀裂的时间,对室外杆件取A=1.9,室外墙、板取A=4.9;对室内杆件取A=3.8,室内墙、板取A=11.0;
H c 、H f 、H d 、H T 、H RH 、H m ——保护层厚度、混凝土强度、钢筋直径、环境温度、环境湿度、局部环境对锈胀开裂时间的影响系数,分别按表B.2.4-1~表B.2.4-6取用。
表B.2.4-1 保护层厚度对锈胀开裂时间的影响系数H c

表B.2.4-2 混凝土强度对锈胀开裂时间的影响系数H f

表B.2.4-3 钢筋直径对锈胀开裂时间的影响系数H d

表B.2.4-4 环境温度对锈胀开裂时间的影响系数H T

表B.2.4-5 环境湿度对锈胀开裂时间的影响系数H RH

表B.2.4-6 局部环境对锈胀开裂时间的影响系数H m

B.2.5 结构性能严重退化的时间t d 可按下列公式估算:

式中:t c1 ——钢筋开始锈蚀至结构性能严重退化的时间(a);
B——特定条件下(各项影响系数为1.0时)自钢筋开始锈蚀至结构性能严重退化的时间,对室外杆件取B=7.04,室外墙、板取B=8.09;对室内杆件取B=8.84,室内墙、板取B=14.48;
F c 、F f 、F d 、F T 、F RH 、F m ——保护层厚度、混凝土强度、钢筋直径、环境温度、环境湿度、局部环境对结构性能严重退化时间的影响系数,按表B.2.5-1~表B.2.5-6取用。
表B.2.5-1 保护层厚度对结构性能严重退化时间的影响系数F c

表B.2.5-2 混凝土强度对结构性能严重退化时间的影响系数F f

表B.2.5-3 钢筋直径对结构性能严重退化时间的影响系数F d

表B.2.5-4 环境温度对结构性能严重退化时间的影响系数F T

表B.2.5-5 环境湿度对结构性能严重退化时间的影响系数F RH

表B.2.5-6 局部环境对结构性能严重退化时间的影响系数F m

B.2.6 混凝土结构或构件的耐久性剩余寿命t re 可按下列公式计算:
或 
附录C钢构件腐蚀的检测
附录C 钢构件腐蚀的检测
C.0.1 钢构件腐蚀检测的内容应包括腐蚀损伤程度、腐蚀速度。
C.0.2 钢构件腐蚀损伤程度检测应符合下列规定:
1 检测前,应先清除待测构件表面积灰、油污、锈皮等。
2 对均匀腐蚀情况,测量腐蚀损伤构件的厚度时,应沿其长度方向选取3个腐蚀较严重的区段,且每个区段选取8个~10个测点测量构件厚度,取各区段量测厚度的最小算术平均值作为该构件实际厚度;腐蚀严重时,应增加测点数量。
3 对局部腐蚀情况,测量腐蚀损伤构件的厚度时,应在其腐蚀最严重的部位选取1个~2个截面,每个截面选取8个~10个测点测量构件厚度,取每个截面测量厚度的最小算术平均值作为构件实际厚度,并记录测点的位置。腐蚀严重时,应增加测点数量。
C.0.3 构件腐蚀损伤量应取初始厚度减去实际厚度。初始厚度应根据构件未腐蚀部分实测厚度确定。在没有未腐蚀部分的情况下,初始厚度应取下列两个计算值的较大者:
1 所有区段全部测点的算术平均值加上3倍的标准差;
2 公称厚度减去允许负公差的绝对值。
C.0.4 构件腐蚀速度可根据构件腐蚀程度、受腐蚀的时间以及腐蚀环境扰动等因素综合确定,并应结合结构的后续目标使用年限,判断构件在目标使用年限内的腐蚀剩余厚度。
C.0.5 对于均匀腐蚀,目标使用年限内的使用环境基本保持不变时,构件的腐蚀耐久性年限可根据剩余腐蚀牺牲层厚度和年腐蚀速度确定。
附录D钢吊车梁疲劳性能评定
附录D 钢吊车梁疲劳性能评定
D.0.1 重级工作制钢吊车梁和中级工作制以上钢吊车桁架应进行疲劳性能评定。
D.0.2 钢吊车梁或吊车桁架疲劳损伤检查,应检查疲劳裂缝、杆件断裂、螺栓铆钉松动脱落等情况。
D.0.3 对吊车运行特别繁重的吊车梁或吊车桁架,宜实测在正常生产状态下的应力-时间变化关系,确定吊车荷载的繁重程度,按实测数据评估吊车梁或吊车桁架的疲劳性能。
条文说明
D.0.1~D.0.3钢结构重级工作制吊车梁和重级、中级工作制吊车桁架,是工业厂房中最经常出现问题的结构构件。一般投入使用10年以上,就很有可能出现问题。对结构安全影响最大的是吊车梁和吊车桁架本体上的疲劳裂缝,其次是制动结构、支撑、与柱子连接部位的断裂、焊缝开裂、螺栓铆钉松动脱落、杆件弯曲变形等。吊车梁本体上的疲劳裂缝多发生在焊缝附近和截面突变应力集中部位。支承此类吊车梁的钢柱柱头也会出现疲劳裂缝,也应归入吊车梁系统进行检查。 由于生产工艺不断进步,炼钢加料、连铸接受、出坯等车间的吊车运行繁重程度不断增加。吊车运行的“繁”是指一定时间内运行次数多,“重”是指满载率高。吊车运行越繁重,吊车梁就越容易出现疲劳破坏。《钢结构设计规范》GBJ17-88根据对几个车间吊车梁的实测结果首次规定了反映吊车运行繁重程度的欠载效应的等效系数,用于吊车梁疲劳强度的验算,对重级工作制软钩吊车取为0.8,一直沿用至今。但是,从1995年到2012年,结合工业建筑检测鉴定工作对炼钢加料、连铸接受、出坯等10多个车间的钢结构吊车梁,实测了在正常生产状态下的应力-时间变化关系,用与标准相同的方法统计得到的欠载效应的等效系数在0.82~1.28范围内,均超过标准规定值,见表12。这说明,有可能存在吊车梁疲劳强度不足的情况。因此,对此类车间的钢吊车梁宜实测在正常生产状态下的应力-时间变化关系,确定吊车荷载的繁重程度,按实测数据评估吊车梁的疲劳性能。
D.0.4 吊车梁或吊车桁架疲劳强度应按现行国家标准《钢结构设计标准》GB 50017验算,欠载效应的等效系数实测值大于标准建议值时,应采用实测值。吊车梁或吊车桁架投入使用不到50年的,应力幅循环次数应按对应50年的次数计算;投入使用超过50年的,应按实际使用年限加目标使用年限的次数计算。
条文说明
D.0.4吊车梁疲劳强度是与时间(准确地说是应力循环次数)有关的强度,即使验算结果表明疲劳强度不足,但对于比较新的吊车梁来说,在一定的期限内仍然是安全的。另外,即使疲劳强度验算满足要求,对于超过设计基准期的吊车梁来说,有可能是不安全的。评价吊车梁的疲劳性能应考虑时间因素。 表12按实测应力得到的吊车梁欠载效应等效系数αf
更重要的是,现有技术能力还不能很准确地预测吊车梁的疲劳破坏。实际工程中,正常设计正常施工的吊车梁在投入使用10年以后发生疲劳问题的情况,屡见不鲜。要保证吊车梁的安全,必须在使用阶段定期检查。因此,吊车梁疲劳性能的安全等级应根据疲劳强度验算结果和现场疲劳裂缝检查结果评定。没有出现疲劳裂缝的吊车梁,按表11评级,表中没有d级,这是因为很多情况下验算时还没有到达要出现裂缝的时间,同时从裂缝出现到裂缝扩展到破坏也需要一定时间,在这个时间内可对吊车梁采取安全措施。 吊车梁腹板受压区附近出现疲劳裂缝是一种常见的损伤,这种疲劳裂缝发展比较缓慢,根据已往实际工程经验,只要管理到位,做到及时检查及时维修,就不会造成事故,因此当裂缝较短不至于影响到静力承载能力时,可以评为c级。吊车梁受拉区或吊车桁架受拉杆及其节点板的疲劳裂缝,发展迅速,结构很快就会丧失承载能力,一旦发现这种疲劳裂缝,就应该评为d级。
D.0.5 对没有出现疲劳裂缝的吊车梁或吊车桁架,应按表D.0.5的规定评级;对已出现疲劳裂缝的吊车梁或吊车桁架,不应评为a级或b级,吊车梁腹板受压区附近存在疲劳裂缝但不影响静力承载能力时可评为c级,吊车梁受拉区或吊车桁架受拉杆及其节点板存在疲劳裂缝时,应评为d级。
表D.0.5 吊车梁或吊车桁架疲劳性能评定等级

注:△σ为考虑欠载效应的等效系数的计算应力幅;[△σ]为循环次数为2×10 6 次的容许应力幅。
条文说明
D.0.5编制组成员试验研究发现,锈坑改变了钢结构板件表面特征,锈蚀对腐蚀构件疲劳性能影响很大,特别是锈蚀初期,钢材疲劳性能对锈蚀非常敏感,见表13。疲劳计算类别参见现行国家标准《钢结构设计标准》GB50017附录E。 表13腐蚀疲劳试验结果 
D.0.6 疲劳验算时,当构件表面发生明显的锈坑,但腐蚀损伤量不超过初始厚度的5%时,构件疲劳计算类别不得高于4类;当腐蚀损伤量超过初始厚度的5%时,构件疲劳计算类别不得高于5类。
附录E钢吊车梁剩余疲劳寿命评估
附录E 钢吊车梁剩余疲劳寿命评估
E.0.1 重级工作制钢吊车梁和中级以上工作制钢吊车桁架,疲劳验算不满足要求或在检查中发现疲劳破坏的迹象时,可根据控制部位实测的应力-时间变化关系进行剩余疲劳寿命评估。
E.0.2 应力-时间变化关系的测量应在正常生产状态下进行,每次连续测量时间应至少包括一个完整的生产循环过程,测量总时间不宜少于24h。
E.0.3 测量仪器可采用动态电阻应变仪或更高级的仪器。测量结果应为连续的应力-时间变化曲线。
E.0.4 测量部位剩余疲劳寿命的评估值T应按下式计算:

式中:T * ——测量总时间;
C、β——与构件和连接类别有关的参数,按现行国家标准《钢结构设计标准》GB 50017确定;
T 0 ——该结构已经使用过的时间;
φ——附加安全系数,取1.5~3.0,测量总时间较长时可取较低值;冶金工厂炼钢、连铸车间吊车梁的测量总时间为24h可取2.0;
△σ i ——根据应力-时间曲线用雨流法统计得到的测量部位第i个级别的应力幅值(N/mm 2 );
n i * ——在测量时间T * 内,△σ i 的循环次数;
T——剩余疲劳寿命的评估时间,其单位应与T * 、T 0 一致。
E.0.5 钢吊车梁或吊车桁架的剩余疲劳寿命评估,应结合实际损伤情况、结构形式、检查制度、生产发展等方面的因素综合考虑。
附录F振动对上部承重结构影响的鉴定
附录F 振动对上部承重结构影响的鉴定
F.0.1 当动力机器、交通运输、建筑施工等振动对上部承重结构的安全、正常使用有明显影响需要进行鉴定时,应按下列要求进行现场调查检测:
1 调查振动对上部承重结构的影响范围;
2 检查振动对人员正常活动、设备仪器正常工作以及结构和装饰层的影响情况;
3 需要时进行振动源的动力特性、结构振动响应和结构动力特性测试。
F.0.2 当振动对上部承重结构的影响存在下列情况之一时,应进行安全性等级评定:
1 结构产生共振现象;
2 结构振动幅值较大或疲劳强度不足,影响结构安全。
F.0.3 进行振动对上部承重结构的安全性等级评定时,应按国家现行有关标准的规定,确定由于振动产生的动力荷载进行结构分析和验算,根据检测和验算分析结果按本标准第3.3.1条的规定评定等级,并应符合下列规定:
1 当仅进行振动对结构安全影响评定而未做常规可靠性鉴定时,振动影响涉及整个结构体系或其中某种构件,其评定结果即为振动对上部承重结构影响的安全性等级;
2 当考虑振动对结构安全的影响且参与上部承重结构的常规鉴定评级时,可将其影响评定结果参与本标准第7.3节上部承重结构安全性等级的相应规定评定等级。
F.0.4 当上部承重结构产生的振动对人体健康、设备仪器正常工作以及结构正常使用产生不利影响时,应进行结构振动的使用件等级评定。
F.0.5 当进行振动对上部承重结构的使用性等级评定时,应按国家现行有关标准的规定,进行必要的振动影响分析,根据检测和分析结果按本标准第3.3.1条的规定评定等级,并应符合下列规定:
1 结构振动的使用性等级可按表F.0.5的规定进行评定,并取其中最低等级作为结构振动的使用性等级;
2 当仅进行振动对结构正常使用影响评定而未做常规可靠性鉴定时,振动影响涉及整个结构体系或其中某种构件,其评定结果即为振动对上部承重结构影响的使用性等级;
3 当考虑振动影响结构正常使用且参与上部承重结构的常规鉴定评级时,可将其影响评定结果参与本标准第7.3节有关上部承重结构使用性等级的相关规定评定等级。
表F.0.5 结构振动使用性等级评定

注:1 振动对设备仪器与人体健康的影响,应按现行国家标准《建筑工程容许振动标准》GB 50868执行;
2 评定时,可根据振动对结构影响的严重程度进行调整,但调整不应超过一个等级。
附录G结构工作状况监测与评定
附录G 结构工作状况监测与评定
G.0.1 结构工作状况监测应包括实时状态监测和状态参数监测两种类型。监测内容应包括结构倾斜及沉降变形监测、关键部位应力应变监测、变形监测、裂缝及锈蚀状况监测、结构或构件动态性能监测、结构周边环境监测或结构可靠性鉴定需要的其他参数监测等。
G.0.2 当存在下列情况之一时,应根据结构状况和生产使用要求等进行结构工作状况监测:
1 基础沉降或结构变形不稳定且变化趋势不明确;
2 结构荷载与受力状态复杂,在一般鉴定期间无法确定结构安全性和正常使用性评定所需要的参数范围与变化规律;
3 为保障结构安全和生产使用要求,需要对结构关键部位工作状态进行实时监控,或需要根据监测数据对结构进行维护、处理等。
G.0.3 结构工作状况监测应按下列要求制定监测方案:
1 根据结构特点和鉴定评级需要,选择确定监测参量、监测点数量、位置与监测时间。
2 根据结构上的作用特性,对可能出现的受力与变形状态进行结构分析。需要时,宜按本标准第3.3.1条规定的鉴定评级标准,确定结构安全性和使用性级别所对应的监测数据范围和预警值。
3 根据监测量可能的变化或实时监测要求、监测时间等选择合适的监测传感系统。监测系统使用的传感器和仪器在使用温度范围、抗干扰性能等方面应具有良好的长期稳定性,其测量精度、量程、采样频率应满足监测量的变化频率和范围要求,安装使用按国家现行有关标准执行。
4 对结构工作状况进行实时监控时,其监测系统、软件应具有实时状态数据显示、历史数据自动存储和预警的功能。
G.0.4 监测系统安装完毕后,应对监测网络系统与监测软件的工作性能和稳定性进行调试,系统的调试运行时间一般不少于2个额定生产工作日与监测时间10%的较小者。
G.0.5 需要利用监测数据对结构的安全性、正常使用性进行评定时,应根据监测数据按本标准第5章的规定进行结构分析与校核,并按下列规定进行评定:
1 监测数据宜作为标准荷载作用效应,在计入监测前已有作用效应,应按鉴定结构可靠度水平要求和实际监测工况的涵盖范围,对监测数据进行组合调整。
2 当仅对结构进行专门监测评定而未做常规可靠性鉴定时,其评定结果即为所监测结构的安全性等级和使用性等级,且宜符合下列规定:
1)当对结构工作状态进行实时监测时,监测系统宜实时给出监测评定结果;
2)当结构上的作用具有明显的周期性时,应通过一个作用周期和不同周期间的监测数据及其变化对结构进行评定;
3)对不具有周期性作用的结构进行监测评定时,宜根据监测数据的变化速率及其极值对结构进行评定。
3 当监测数据参与结构的常规鉴定评级时,可将组合调整后的监测数据参与本标准第6章和第7章的安全性、使用性和可靠性等级评定。
附录H工业建筑可靠性鉴定评级表
附录H 工业建筑可靠性鉴定评级表
表H 工业建筑的可靠性鉴定评级

本标准用词说明
本标准用词说明
1 为便于在执行本标准条文时区别对待,对要求严格程度不同的用词说明如下:
1)表示很严格,非这样做不可的:
正面词采用“必须”,反面词采用“严禁”;
2)表示严格,在正常情况下均应这样做的:
正面词采用“应”,反面词采用“不应”或“不得”;
3)表示允许稍有选择,在条件许可时首先应这样做的:
正面词采用“宜”,反面词采用“不宜”;
4)表示有选择,在一定条件下可以这样做的,采用“可”。
2 条文中指明应按其他有关标准执行的写法为:“应符合……的规定”或“应按……执行”。
引用标准名录
引用标准名录
1《砌体结构设计规范》GB 50003
2《建筑地基基础设计规范》GB 50007
3《建筑结构荷载规范》GB 50009
4《混凝土结构设计规范》GB 50010
5《钢结构设计标准》GB 50017
6《岩土工程勘察规范》GB 50021
7《工业建筑防腐蚀设计标准》GB/T 50046
8《建筑结构可靠度设计统一标准》GB 50068
9《工程结构可靠性设计统一标准》GB 50153
10《砌体结构工程施工质量验收规范》GB 50203
11《砌体工程现场检测技术标准》GB/T 50315
12《建筑结构检测技术标准》GB/T 50344
13《混凝土结构耐久性设计规范》GB/T 50476
14《建筑工程容许振动标准》GB 50868
自2022年4月1日起废止的条文

