Appearance
《外墙外保温工程技术标准》JGJ 144-2019
🗓️ 实施时间: 2005-03-01
总 则
1 总 则
1.0.1 为规范外墙外保温工程技术要求,保证工程质量,做到技术先进、安全可靠、经济合理,制定本标准。
条文说明
1.0.1 外保温工程在欧洲已有40多年的历史,使用最多的是EPS板薄抹面外保温系统。欧洲是世界上最早开展技术认定的地区,早在1979年,欧洲建筑技术鉴定联合会(UEAtc)就发布了EPS板薄抹灰外保温系统鉴定指南,并于1988年发布了新版。1992年又发布了具有无机抹面层的外保温系统鉴定指南。在1988年和1992年指南的基础上,欧洲技术认可组织(EOTA)于2000年发布了《有抹面复合外保温系统欧洲技术认可指南》EOTA ETAG 004。该指南对外保温系统的技术性能、试验方法以及技术认定要求做了全面规定,是对外保温系统进行技术认定的依据。欧洲是把外保温系统作为一个整体进行认定的,其中包括外保温系统的构造和设计、施工要点、系统和组成材料性能及生产过程质量控制等诸多方面。我国20世纪90年代中期开始进行外保温工程试点,首先用于工程的也是EPS板簿抹灰外保温系统。随着北美和欧洲公司的进入,尤其是第一套外墙外保温国家标准图的出版发行,对外保温的发展起到了很大的促进作用。由于外保温在建筑节能和室内环境舒适等方面的诸多优点,得到了优先重点发展和市场的认可。由于我国的外保温技术开发起步较晚,外保温系统还在不断地发展完善中,外保温工程中也存在着不少问题,主要是部分外保温系统及材料防火性能较差,存在火灾隐患,因此在外墙外保温工程施工阶段发生了部分火灾事故。另外在外保温工程使用阶段出现了保护层开裂、空鼓和脱落、个别工程出现外保温系统被大风刮掉、雨水通过裂缝渗至外墙内表面等质量问题。这些问题若不及时加以解决,将会对我国日益发展的外保温市场造成不良影响,并给外保温工程留下安全隐患。
制定本标准的目的,一是借鉴先进国家的成熟经验指导我国外保温技术的开发;二是控制和提升外保温工程质量,促进外保温行业的健康发展。
本标准给出了外墙外保温系统的性能要求,用于检查各项性能的检验方法以及对于设计和施工的相应规定。
本标准修订时收入了6种外保温系统,未纳入本标准的外保温系统及其组成材料应符合国家现行相关标准的规定。
1.0.2 本标准适用于以混凝土、砌体为基层墙体的新建、扩建居住建筑外墙外保温工程。
条文说明
1.0.2 本条规定包含2项内容。一是适用于新建和扩建居住建筑,二是适用于混凝土、砌体的基层墙体。
本标准第6.3节和第6.4节所涉及的外保温系统构造只适用于新建建筑。
新建公共建筑外墙外保温和既有建筑外墙节能改造的情况比较复杂,技术上主要涉及构造设计和基层墙体处理等方面。既有建筑基层墙体处理主要应注意墙体坚实情况,墙面抹灰层空鼓以及饰面砖、涂料饰面层处理等问题。
1.0.3 外墙外保温工程除应符合本标准外,尚应符合国家现行有关标准的规定。
条文说明
1.0.3 国家现行相关标准主要包括建筑防火、建筑工程抗震、建筑节能等方面的标准和规范。
术 语
2 术 语
2.0.1 外墙外保温系统 external thermal insulation composite system
由保温层、防护层和固定材料构成,并固定在外墙外表面的非承重保温构造的总称,简称外保温系统。
条文说明
2.0.1 从设计观点来看,外保温系统可按保温材料与基层墙体连接的施工方法划分如下:
1 粘贴保温板外保温系统
系统可采用条式粘结或点框式粘结,必要时可辅以机械固定,但荷载完全由粘结层承受,机械固定在胶粘剂干燥前起稳定作用并作为临时连接以防止系统脱落。
2 现场成型外保温系统
包括现场抹灰成型外保温系统和现场喷涂外保温系统。其中现场抹灰成型外保温系统指保温材料采用现场抹灰成型的施工方式固定在基层墙体上,现场喷涂外保温系统指保温材料通过机械喷涂方式固定于基层墙体上。
3 模板内置保温板系统
保温板置于模板内侧,现场浇注混凝土基层墙体后,保温板通过混凝土的粘结力以及部分连接件与基层墙体牢固固定。
外保温系统中的固定材料主要包括胶粘剂、锚固件等。
2.0.2 外墙外保温工程 engineering of external thermal insulation
将外保温系统通过施工或安装,固定在外墙外表面上所形成的建筑构造实体,简称外保温工程。
2.0.3 基层墙体 substrate
建筑物中起承重或围护作用的外墙墙体,可以是混凝土墙体或各种砌体墙体。
条文说明
2.0.3 基层墙体主要是指外保温系统所依附的外墙墙体。适合于外保温系统的外墙墙体一般由混凝土(现浇或预制板)或砌体材料(砖、砌块、石材等)构成。外墙墙体本身应符合必要的结构性能要求(抵抗静荷载和动荷载)和气密性要求。
2.0.4 外保温复合墙体 wall composed with external thermal insulation
由基层墙体和外保温系统组合而成的墙体。
2.0.5 保温层 thermal insulation layer
由保温材料组成,在外保温系统中起保温隔热作用的构造层。
2.0.6 抹面层 rendering
抹在保温层上,中间夹有玻璃纤维网布,保护保温层并起防裂、防水、抗冲击和防火作用的构造层。
2.0.7 饰面层 finish coat
外保温系统的外装饰构造层。
2.0.8 防护层 rendering system
抹面层和饰面层的总称。
2.0.9 防火构造 fireproof construction
具有防止火焰沿外墙面蔓延和提高外保温系统防火性能作用的构造措施。
条文说明
2.0.9 对于采用可燃或难燃材料作为保温层的外保温系统,应采用一定的防火构造措施,以提高外保温系统的防火性能,确保安全。如在保温层上复合一定厚度的防护层,在门窗洞口上沿设置挡火梁,在外墙表面设置防火隔离带等。
2.0.10 模塑聚苯板 expanded polystyrene panel
由可发性聚苯乙烯珠粒经加热预发泡后在模具中加热成型而制得的具有闭孔结构的聚苯乙烯泡沫塑料板材,包含033级和039级,简称EPS板。
条文说明
2.0.10 模塑聚苯板的使用温度不宜超过75℃。
2.0.11 挤塑聚苯板 extruded polystyrene panel
以聚苯乙烯树脂或其共聚物为主要成分,加入少量添加剂,通过加热挤塑成型而制得的具有闭孔结构的硬质泡沫塑料板材,简称XPS板。
2.0.12 胶粉聚苯颗粒保温浆料 mineral binder and expanded polystyrene granule insulating plaster
由可再分散胶粉、无机胶凝材料、外加剂等制成的胶粉料与作为主要骨料的聚苯颗粒复合而成的,可直接作为保温层材料的胶粉聚苯颗粒浆料,简称保温浆料。
2.0.13 胶粉聚苯颗粒贴砌浆料 mineral binder and expanded polystyrene granule bonding plaster
由可再分散胶粉、无机胶凝材料、外加剂等制成的胶粉料与作为主要骨料的聚苯颗粒复合而成的,用于粘贴、砌筑和找平模塑聚苯板的胶粉聚苯颗粒浆料,简称贴砌浆料。
2.0.14 EPS钢丝网架板 EPS board with metal network
由EPS板内插腹丝,单面外侧焊接钢丝网构成的三维空间网架芯板。
条文说明
2.0.14 本标准涉及的EPS钢丝网架板为腹丝穿透型EPS钢丝网架板,用于EPS钢丝网架板现浇混凝土外保温系统。
2.0.15 硬泡聚氨酯 rigid polyurethane foam
由多亚甲基多苯基多异氰酸酯和多元醇及助剂等反应制成的以聚氨基甲酸酯结构为主的硬质泡沫塑料,简称PUR/PIR。
2.0.16 硬泡聚氨酯板 rigid polyurethane foam board
以硬泡聚氨酯(包括聚氨酯硬质泡沫塑料和聚异氰脲酸酯硬质泡沫塑料)为芯材,在工厂制成的、双面带有界面层的板材,简称PUR板/PIR板。
条文说明
2.0.16 硬泡聚氨酯按成型工艺分为以下两种材料或成品,其应用特点是:
1 喷涂硬泡聚氨酯
一项在现场成型保温层的施工工艺,使用专用无气高压喷涂设备,按材料配合比,设计要求的厚度,在施工作业面上、细部构造等部位,连续地分多遍喷涂发泡聚氨酯,在基面上形成一层无接缝的泡沫体,即聚氨酯硬泡体。
2 硬泡聚氨酯板
在工厂加工制作,在现场施工安装的工艺,具有铺设便利、快捷、功效高等优点。用于墙面时,除应使用胶粘剂粘贴外,还需在设计规定的部位采用锚栓固定,并采取防止抹面层出现裂缝等措施。
2.0.17 胶粘剂 adhesive
由水泥基胶凝材料、高分子聚合物材料以及填料和添加剂等组成,用于基层墙体和保温板之间粘结的聚合物水泥砂浆。
2.0.18 界面砂浆 interface treating mortar
由水泥、砂、高分子聚合物材料以及添加剂为主要材料配置而成,用以改善基层墙体或保温层表面粘结性能的聚合物水泥砂浆。
2.0.19 抹面胶浆 rendering coat mortar
由水泥基胶凝材料、高分子聚合物材料以及填料和添加剂等组成,具有一定变形能力和良好粘结性能,与玻璃纤维网布共同组成抹面层的聚合物水泥砂浆或非水泥基聚合物砂浆。
2.0.20 玻璃纤维网布 glassfiber mesh
表面经高分子材料涂覆处理的、具有耐碱功能的网格状玻璃纤维织物,作为增强材料内置于抹面胶浆中,用以提高抹面层的抗裂性和抗冲击性,简称玻纤网。
2.0.21 锚栓 anchor
由膨胀件和膨胀套管组成,依靠膨胀产生的摩擦力或机械锁定作用连接保温系统与基层墙体的机械固定件。
基本规定
3 基本规定
3.0.1 外保温工程应能适应基层墙体的正常变形而不产生裂缝或空鼓。
3.0.2 外保温工程应能承受自重、风荷载和室外气候的长期反复作用且不产生有害的变形和破坏。
3.0.3 外保温工程在正常使用中或地震时不应发生脱落。
3.0.4 外保温工程应具有防止火焰沿外墙面蔓延的能力。
3.0.5 外保温工程应具有防止水渗透性能。
3.0.6 外保温复合墙体的保温、隔热和防潮性能应符合现行国家标准《民用建筑热工设计规范》GB 50176的规定。
条文说明
3.0.1~3.0.6 对于外保温工程或工程各部分的基本规定,编制时主要参考了欧洲技术认定组织(EOTA)《有抹面复合外保温系统欧洲技术认可指南》EOTA ETAG 004,同时结合了我国外保温发展的实际情况。
在EOTA ETAG 004中,依据建筑产品条令(CPD),将外保温工程理解为“组合、组装、施用或安装于工程中”的产品,并应“具有能使工程符合基本要求的特性”。因此,在得到正常维护的情况下,在一个经济上合理的使用寿命期内,外保温工程必须满足以下6项基本要求:
1 耐力学作用和稳定性
工程非承重部分的耐力学作用和稳定性不在基本要求之内。但在基本要求——使用安全性中将涉及此问题。
要使上述要求得到满足,应关注正常使用条件下的耐机械应力性能。即:
——系统应设计成在由交通往来和正常使用造成的冲击作用下仍能保持其特性。系统在一般事故或故意造成的意外冲击的作用下应不会导致任何损坏。
——系统应能允许标准维修设备在其上支靠而不致造成抹面层的任何破裂或穿孔。
2 火灾情况下的安全性
对复合外保温系统的防火要求将依据法律、法规和适用于建筑物整体的行政规定而定。
3 卫生、健康和环境
1)室内环境,潮湿
因外墙与潮湿有关,以下两点要求应该加以关注。对此,复合外墙外保温系统有着有利的影响。
——防止室外水分进入。外墙应不会为雨、雪所损坏,还应防止雨、雪渗入建筑物内部,并且不应将水分迁移至任何可能造成损坏的部位。
——防止内表面和间层结露。表面结露问题通常会因附加复合外保温系统而得到缓解。
在正常使用条件下,有害的间层结露不会出现在系统中。在室内水蒸气产生率高的情况下,必须采取适当措施防止系统受潮,如适当的产品设计和材料选取等。
这就是说,对于基本要求3,对系统及其部件来说应评估下列产品特性:
——吸水性;
——不透水性;
——抗冲击性;
——水蒸气渗透性;
——热工性能(包含于基本要求6)。
2)室外环境
施工和工程建设中不得向周围环境(空气、土壤和水)释放污染物。
用于外墙的建筑材料向室外空气、土壤和水中释放的污染物比率应符合法律、法规和该地区行政管理条款的规定。
4 使用安全性
虽然复合外保温系统不作为承重结构使用,但对其力学性能和稳定性仍然提出了要求。
复合外保温系统在由正常荷载,如自重、温度、湿度和收缩以及主体结构位移和风力(吸力)等引起的复合应力的作用下应能保持稳定。
这就是说,对于基本要求4,对系统及其部件来说应评估下列产品特性:
——自重的作用。系统应能承受自重而不产生有害变形。
——抵抗主体结构变形的能力。主体结构的正常变形应不致造成系统中裂缝的形成或脱胶。复合外保温系统应能抵抗由于温度和应力变化而产生的变形(结构连接处除外,此处应采取专门措施)。
——负风压吸力的作用。系统应具有足够的力学性能,使其能够抵抗由风力造成的压力、吸力和振动。而且应有足够的安全系数。
5 隔声
隔声要求并未提出,因为这些要求应由包括复合外保温系统在内的整个墙体以及门窗和其他孔洞来满足。
6 节能和保温
整个墙体应满足此项要求。复合外保温系统改善了保温性能并使减少采暖(冬季)和空调(夏季)能耗成为可能。因此,应评估由复合外保温系统而附加的热阻,使其可被引入国家能耗规范所要求的热工计算中。
辅助固定件可造成局部温差。必须使这种影响足够小,小到不致影响保温性能。
为了确定复合外保温系统对于墙体的保温效能,应对有关部件的以下特性作出规定:
——导热系数/热阻;
——水蒸气渗透性能(包含于基本要求3);
——吸水性(包含于基本要求3)。
我国相关建筑节能设计标准主要包括现行行业标准《严寒和寒冷地区居住建筑节能设计标准》JGJ 26、《夏热冬冷地区居住建筑节能设计标准》JGJ 134和《夏热冬暖地区居住建筑节能设计标准》JGJ 75等。
3.0.7 外保温工程各组成部分应具有物理-化学稳定性。所有组成材料应彼此相容并具有防腐性。在可能受到生物侵害(鼠害、虫害等)时,外保温工程还应具有防生物侵害性能。
条文说明
3.0.7 本条涉及工程的预期耐久性和使用性能。在EOTA ETAG 004中,除提出系统在所经受的各种作用下,在系统寿命期内,除应满足6项基本要求外,还对外保温工程耐久性和使用性能作了以下规定:
1 系统耐久性
复合外保温系统在温度、湿度和收缩的作用下应是稳定的。
无论高温还是低温都将产生一种破坏性的或不可逆的变形作用。表面温度的变化,例如在经受长时间太阳照射之后突然降雨所造成的温度急剧下降或阳光照射部位与阴影部位之间的温差,不应引起任何破坏。
此外,应采取措施防止在结构变形缝和立面构件由不同材料构成的部位(例如与窗的连接处)有裂缝形成。
2 部件耐久性
在正常使用条件和为保持系统质量而进行的正常维修下,所有部件在系统整个使用寿命期内均应保持其特性。这就要求符合以下几点:
——所有部件都应表现出化学-物理稳定性。如果并不是完全知道,至少也应是有理由可预见的。在相互接触的材料之间出现反应的情况下,这些反应应该是缓慢进行的。
——所有材料应是天然耐腐蚀或者是被处理成耐腐蚀的,主要涉及玻纤网的耐碱性。
——所有材料应是彼此相容的。
彼此相容是要求外保温系统中任何一种组成材料应与其他所有组成材料相容。这就是说,胶粘剂、抹面材料、饰面材料、密封材料和附件等应与EPS板、XPS板、PUR板、胶粉聚苯颗粒保温浆料、喷涂聚氨酯等保温材料相容并且各种材料之间都应相容。
鼠类、昆虫(如白蚁),甚至菜园中的肉虫都可能会咬食泡沫塑料保温板。在有白蚁等虫害的地区,应进行防虫害构造设计。
3.0.8 在正确使用和正常维护的条件下,外保温工程的使用年限不应少于25年。
条文说明
3.0.8 使用年限的含义是,当预期使用年限到期后,外保温工程性能仍能符合本标准规定。
使用年限不少于25年的规定是依据EOTA ETAG 004作出的。EOTA ETAG 004中所涉及的规定是在假设预期使用年限至少为25年的基础上制定的,并且是建立在当前技术状况及现有知识和经验的基础之上,是在试验室试验以及与试验性建筑对比分析的基础上提出的。使用年限的含义是,当预期使用年限到期后,外保温工程性能仍能符合本标准规定。也就是说,外保温工程仍然是完好的。
自1975年以来,德国佛朗霍夫建筑物理研究所对使用时间长达40年的大量外墙外保温住宅楼做了多次跟踪调查,调查结果显示,由于柔性保温层起着减小剪切应力的作用,外墙外保温外立面的损坏比具有抹灰层的普通砖石建筑要少得多;外保温工程的维修费用和维修周期与有抹灰层的一般砖石建筑墙体相当,耐久性和估计寿命也相同。
通过在德国时早期外保温工程考察的情况来看,部分超过35年以上的EPS板薄抹灰外墙外保温除了局部板缝处出现裂缝以及表面局部发霉现象之外,从外观上看,外保温系统基本保持完好,进行清洁、局部修理和外饰面粉刷后,完全可以继续正常使用,德国外保温协会认为,外保温建筑目前已经有使用长达40年甚至更长的,外保温系统可以认为是一个经受过考验的系统。我国自90年代初开始外保温工程试点,早期EPS板薄抹灰外保温工程和岩棉板外保温工程至今已有20多年,仍能正常使用。
正常维护包括局部修补和防护层维修。对局部破坏应及时修补。对于不可触及的墙面,防护层正常维修周期一般不小于5年。德国甚至有为了增加节能效果而在早年EPS板薄抹灰外保温外表再做一层外保温的工程案例。
3.0.9 检测数据的判定应采用现行国家标准《数值修约规则与极限数值的表示和判定》GB/T 8170中规定的修约值比较法。
性能要求
4 性能要求
4.0.1 应按本标准附录A的规定对外保温系统进行耐候性检验。
4.0.2 外保温系统经耐候性试验后,不得出现空鼓、剥落或脱落、开裂等破坏,不得产生裂缝出现渗水;外保温系统拉伸粘结强度应符合表4.0.2的规定,且破坏部位应位于保温层内。
条文说明
4.0.2 本章涉及为满足第3章对外保温工程的基本规定而需要对外保温系统及其组成材料进行检验的项目及性能要求,编制时主要参考了EOTA ETAG 004。本条为强制性条文。
EOTA ETAG 004中所涉及的规定、试验和评审方法是在假定复合外保温系统的使用寿命至少为25年的基础上制定出的。这些规定是建立在当前技术状况及现有知识和经验的基础之上的。这些规定不能被看作为生产者或批准机构对25年使用寿命给予的担保。这些表述只能被看作为一种方法,供使用者按预期的、经济合理的工程使用寿命来为外保温系统选择适当的技术指标。
外保温工程在实际使用中会受到相当大的热应力作用,这种热应力主要表现在防护层上。由于外保温系统的隔热性能好,其防护层温度在夏季可高达80℃。夏季持续晴天后突降暴雨所引起的表面温度变化可达50℃之多。夏季的高温还会加速防护层的老化。防护层中的某些有机粘结材料会由于紫外线辐射、空气中的氧气和水分的作用而遭到破坏。
外保温工程至少应在25年内保持完好,这就要求它能够经受住周期性热湿和热冷气候条件的长期作用。耐候性试验模拟夏季墙面经高温日晒后突降暴雨和冬季昼夜温度的反复作用,是对大尺寸外保温墙体进行加速气候老化的试验,是检验和评价外保温系统质量的重要试验项目。耐候性试验与实际工程有着很好的相关性,能很好地反应实际外保温工程的耐候性能。根据法国CSTB的试验,从在严酷气候条件下经过了几年考验的外保温系统的实际性能变化与试验室耐候性试验的对比来看,为了确保外保温系统在规定使用年限内的可靠性,耐候性试验是十分必要的。
耐候性试验条件的组合是十分严格的。通过该试验,不仅可检验外保温系统的长期耐候性能,而且还可对设计、施工和材料性能进行综合检验。如果材料质量不符合要求,设计不合理或施工质量不好,都不可能经受住这样的考验。
以前,对于一种新材料或新构造系统,往往是通过搞试点建筑的方法进行考验。一般认为经过一个冬季和夏季不出现问题,即可通过鉴定。外保温系统至少应在25年使用期内保持完好,这就要求系统能够经受住周期性热湿和热冷气候条件的长期作用。通过搞试点建筑的方法难以在短期内判断外保温系统是否满足长期使用要求。
通过检验各系统的拉伸粘结强度,可检验系统各构造层之间的粘结强度以及保温层的抗拉强度,这样就不必单独对每层材料进行检验。

4.0.3 外保温系统其他性能应符合表4.0.3的规定。

注:当需要检验外保温系统抗风荷载性能时,性能指标和试验方法由供需双方协商确定。
条文说明
4.0.3 对于性能要求,根据不同情况分别以数值、特性等形式进行规定。有些性能如热阻、防护层水蒸气渗透阻和保温材料水蒸气渗透系数等,外保温系统供应商应提供检测数据,由设计人员分别按照现行行业标准《严寒和寒冷地区居住建筑节能设计标准》JGJ 26、《夏热冬冷地区居住建筑节能设计标准》JGJ 134、《夏热冬暖地区居住建筑节能设计标准》JGJ 75和现行国家标准《民用建筑热工设计规范》GB 50176等相关标准计算确定符合设计要求的情况。
外保温系统抗冲击性、外保温系统吸水量、抹面层不透水性和防护层水蒸气渗透阻等性能都与抹面层有关。厚的抹面层抗冲击性和不透水性好,薄的抹面层水蒸气渗透阻小,但抹面层过薄又会导致不透水性和防火性能差。
门窗洞口周边和四角增铺玻纤网可以提高抗冲击性。门窗洞口四角为应力集中部位,增铺玻纤网还可以提高抗裂性。为达到10J抗冲击要求,建筑物首层以及门窗洞口等易受撞击部位一般需增铺玻纤网。
外保温系统耐冻融性能与系统吸水量有关。不是以纯聚合物为粘结基料的饰面层有一定的吸水量。因此规定当饰面层材料不是以纯聚合物为粘结基料的材料时,试样应包含饰面层。当采用以纯聚合物为粘结基料的材料作饰面涂层时,应对含饰面层和不含饰面层两种试样分别进行试验。
外保温系统热阻采用现行国家标准《绝热?稳态传热性质的测定?标定和防护热箱法》GB/T 13475检验,可以检验系统包括热桥在内的平均热阻,其中粘贴保温板薄抹灰外保温系统和EPS板现浇混凝土外保温系统热桥影响主要来自保温板拼缝。
关于抗风荷载性能,有关说明如下(表1):
对于建筑物高度在100m以下的纯粘结固定外保温系统,当满足以下1~3中最低要求时,可判定为符合风荷载要求,不需要再进行其他评定。
1 抹面胶浆与保温板的拉伸粘结强度不小于0.08MPa或保温板破坏。
三种试验条件:
1)耐候性试验养护条件下干燥28d;
2)耐候性试验后;
3)冻融试验后。
2 胶粘剂与基层的拉伸粘结强度:
不小于0.08MPa(浸水48h,取出后干燥2h);
不小于0.25MPa(浸水48h,取出后干燥7d)。
3 胶粘剂与保温板的拉伸粘结强度(B):
不小于0.03MPa或保温板破坏(浸水48h,取出后干燥2h);
不小于0.08MPa或保温板破坏(浸水48h,取出后干燥7d)。
最小粘贴面积S(%)按下式计算,并且最小应超过20%:
注:1 对于附加机械固定的粘结固定系统,粘结强度试验时不应包含固定件。
2 对于附加粘结固定的机械固定的系统,位移试验时不应包含胶粘剂。如果粘结部分小于20%,则视为纯机械固定。
3 依据图7确定做哪种试验。
4 只用于不符合EOTA ETAG 004第5.1.4.2条规定的系统。
由上表可以看出,只有对于未知保温材料才要求做动态风荷载试验。

4.0.4 胶粘剂的拉伸粘结强度检验应符合本标准附录A第A.7节的规定。
4.0.5 胶粘剂拉伸粘结强度应符合表4.0.5的规定。胶粘剂与保温板的粘结在原强度、浸水48h且干燥7d后的耐水强度条件下发生破坏时,破坏部位应位于保温板内。
条文说明
4.0.5 胶粘剂的性能关键是与保温板的附着力,因此规定破坏部位应位于保温板内。胶粘剂的拉伸粘结强度并不是越高越好,指标过高可能会造成浪费。本条为强制性条文,规定了胶粘剂的关键性能指标及要求,胶粘剂的其他性能指标及要求可参照相关产品标准执行。

4.0.6 抹面胶浆的拉伸粘结强度检验应符合本标准附录A第A.7节的规定。
4.0.7 抹面胶浆拉伸粘结强度应符合表4.0.7的规定。抹面胶浆与保温材料的粘接在原强度、浸水48h且干燥7d后的耐水强度条件下发生破坏时,破坏部位应位于保温材料内。
条文说明
4.0.7 抹面胶浆拉伸粘结强度指标过高会增大抹面层的水蒸气渗透阻,不利于墙体中水分的排出。本条为强制性条文,规定了抹面胶浆的关键性能指标及要求,抹面胶浆的其他性能指标及要求可参照相关产品标准执行。

4.0.8 玻纤网的单位面积质量检验应符合现行国家标准《增强制品试验方法 第3部分:单位面积质量的测定》GB/T 9914.3的规定,玻纤网的耐碱性检验应符合现行国家标准《玻璃纤维网布耐碱性试验方法 氢氧化钠溶液浸泡法》GB/T 20102的规定。
4.0.9 玻纤网的主要性能应符合表4.0.9的规定。
条文说明
4.0.9 本条为强制性条文,规定了玻纤网单位面积质量、耐碱拉伸断裂强力和断裂强力保留率,对玻纤网的材料成分未作规定。本条规定主要参考了欧洲、德国和美国的相关标准。

4.0.10 外保温系统保温材料性能除应符合表4.0.10-1和表4.0.10-2的规定外,尚应符合外保温系统材料相关标准的规定。


注:不带表皮的挤塑聚苯板性能指标按相关标准取值。
条文说明
4.0.10 本条规定了外保温系统其他主要组成材料的性能要求。对于EPS板、XPS板和PUR板的性能要求,以及保温浆料和贴砌浆料的性能要求,主要参考了其他相关标准。涉及外保温系统材料的国家现行标准主要包括《模塑聚苯板薄抹灰外墙外保温系统材料》GB/T 29906、《挤塑聚苯板(XPS)薄抹灰外墙外保温系统材料》GB/T 30595、《胶粉聚苯颗粒外墙外保温系统材料》JG/T 158、《硬泡聚氨酯板薄抹灰外墙外保温系统材料》JG/T 420等。
4.0.11 应根据基层墙体的类别选用不同类型的锚栓,锚栓应符合现行行业标准《外墙保温用锚栓》JG/T 366的规定。
4.0.12 外保温系统性能检验项目应为型式检验项目,型式检验报告有效期应为2年。
设计与施工
5 设计与施工
5.1 设 计
5.1.1 当外保温工程设计选用外保温系统时,不应更改系统构造和组成材料。
条文说明
5.1.1 本标准将外保温系统作为一个整体来对待,本标准中的6种外保温系统,每种都是一个完整的整体,都有其特定的组成材料和系统构造。
5.1.2 外保温工程保温层内表面温度应高于0℃。
条文说明
5.1.2 墙体平均传热系数应符合本地区节能设计标准要求。热桥部位墙体内表面温度不应低于露点温度。要求基层外表面温度高于0℃,目的是让基层和胶粘剂不受冻融破坏。对于严寒和寒冷地区,自然地面以下冻层厚度范围内的外墙体也属于热桥部位,应做相应的热桥处理。外保温系统还应包覆门窗框外侧洞口、女儿墙、封闭阳台以及出挑构件等热桥部位。
5.1.3 外保温工程水平或倾斜的出挑部位以及延伸至地面以下的部位应做防水处理。门窗洞口与门窗交接处、首层与其他层交接处、外墙与屋顶交接处应进行密封和防水构造设计,水不应渗入保温层及基层墙体,重要节点部位应有详图。穿过外保温系统安装的设备、穿墙管线或支架等应固定在基层墙体上,并应做密封和防水设计。基层墙体变形缝处应采取防水和保温构造处理。
条文说明
5.1.3 外保温系统构造做法是针对竖直墙面和不受雨淋的水平或倾斜的表面的。对于水平或倾斜的出挑部位,表面应进行防水处理。水平或倾斜的出挑部位包括窗台、女儿墙、阳台、雨篷等,这些部位有可能出现积水、积雪情况。
门窗洞口部位的构造设计应满足下列要求:
1 门窗洞口四侧应进行保温处理,门窗侧边保温宜覆盖一部分门窗框,以避免出现热桥。
2 门窗四侧保温构造与门窗框之间应进行柔性防水密封处理。一般的处理方法是在完成后的保温系统与门窗框接缝处使用建筑密封膏进行防水密封,更好的处理方法是在接缝处压入防水膨胀密封条或内置膨胀密封条等。
勒脚部位的构造设计应满足下列要求:当建筑物地面以下部分有保温要求时,地面以下及地面以上的300mm~600mm高度应进行保温处理,防护层也应具有防水功能。地面以下部分的外保温系统还应避免受到冻土压力的影响,外保温系统表面宜有防侧压保护。当建筑物地面以下部分无保温要求时,外保温系统起始高度应位于首层楼板以下500mm~800mm处,以避免出现热桥。
女儿墙构造设计应满足下列要求:
1 女儿墙内外均应进行保温处理,内侧保温应与屋顶保温衔接。如果女儿墙高度小于500mm,女儿墙顶部也应进行保温处理。
2 女儿墙顶部宜采用金属板或混凝土板作压顶,压顶应有不小于5%的向内的排水坡度,压顶板宜分别挑出女儿墙里外各30mm~50mm,并有滴水构造。
3 女儿墙顶面及内侧面墙体表面宜做防水处理,并与屋面防水层衔接。
4 外保韫系统与女儿墙压顶之间的接缝应进行柔性防水密封,一般的方法是在外保温系统完成后在接缝部位采用建筑密封膏进行防水密封,更好的处理方法是在接缝处压入防水膨胀密封条。
5 女儿墙顶部的金属安装件或预埋件均应进行防锈及防水密封处理。
6 天沟应进行防水处理并定期检修,防止雨水从天沟及屋顶排水系统进入外保温系统与基层墙体之间。
设施设备安装、穿墙管线、墙身主架等设计或构件应满足下列要求:
1 安装在外墙上的设施设备、穿墙管线、装饰线脚或外遮阳产品、空调室外机托架等构件应固定于基层墙体上,并预留外保温系统的厚度。保温系统与构件之间应进行防水密封处理,可采用外涂建筑密封膏或内置膨胀密封条。
2 各种穿墙电线、管道等应采用PVC预埋套管,套管应伸出墙面相当于外保温系统的厚度,并有往外向下的倾斜,保温系统与穿墙管线之间应进行防水密封处理,可采用外涂建筑密封膏或内置膨胀密封条。
3 当必须在已完工的外保温系统上打洞后安装设施设备等构件时,应与外保温系统供应商事先确定合理的施工方案,对保温系统与套管或构件之间进行防水密封修复。
外保温系统不应覆盖墙身变形缝,但外保温系统应进行变形缝的防水密封处理。密封和防水构造设计包括变形缝的设置、变形缝的构造设计以及外保温系统的起端和终端的包边等。
需设置变形缝的部位有:
1 基层结构设有伸缩缝、沉降缝和防震缝处;
2 预制墙板相接处;
3 外保温系统与不同材料相接处;
4 基层材料改变处;
5 结构可能产生较大位移的部位,例如建筑体形突变或结构体系变化处;
6 经计算需设置变形缝处。
外保温系统的起端和终端包括以下部位:
1 门窗周边;
2 穿墙管线洞口;
3 檐口、女儿墙、勒脚、阳台、雨篷等尽端;
4 变形缝及基层不同构造、不同材料结合处。
5.1.4 外保温工程应进行系统的起端、终端以及檐口、勒脚处的翻包或包边处理。装饰缝、门窗四角和阴阳角等部位应设置增强玻纤网。
条文说明
5.1.4 门窗洞口四个侧边的外转角可采用包角条或双包网的方式进行防撞加强处理,并可在洞口四角粘贴200mm×300mm的玻纤网进行防裂增强处理。墙身阴阳角均应进行增强处理,可以采用玻纤网双包的方式。若增强玻纤网存在搭接情况时,搭接长度不宜小于200mm。
5.1.5 外保温工程的饰面层宜采用浅色涂料、饰面砂浆等轻质材料。当需采用饰面砖时,应依据国家现行相关标准制定专项技术方案和验收方法,并应组织专题论证。
条文说明
5.1.5 外保温工程的饰面层宜优先采用涂料饰面。由于外保温系统粘贴饰面砖的理论研究比较缺乏、试验方法尚未确定,一般情况下外保温系统饰面层不宜采用饰面砖。对于粘贴饰面砖的外保温工程,应制定专项技术方案并组织专门论证,技术方案应符合相关标准的要求,确定验收方法后实施。专项技术方案应包括饰面砖外保温系统设计、施工、验收、高度限制等内容,同时提出对饰面砖质量、面积、厚度、缝宽和配套材料要求,还应做同等条件下基层墙体粘贴饰面砖的现场拉拔试验等。国家现行相关标准主要包括现行行业标准《建筑工程饰面砖粘结强度检验标准》JGJ/T 110和《外墙饰面砖工程施工及验收规程》JGJ 126等。
5.1.6 外保温工程除应符合本标准的规定外,其保温材料的燃烧性能等级尚应符合现行国家标准《建筑设计防火规范》GB 50016的规定。
5.1.7 当薄抹灰外保温系统采用燃烧性能等级为B1、B2级的保温材料时,首层防护层厚度不应小于15mm,其他层防护层厚度不应小于5mm且不宜大于6mm,并应在外保温系统中每层设置水平防火隔离带。防火隔离带的设计与施工应符合国家现行标准《建筑设计防火规范》GB 50016和《建筑外墙外保温防火隔离带技术规程》JGJ 289的规定。
条文说明
5.1.7 针对采用可燃或难燃保温材料的薄抹灰外保温系统,根据国际国内实验数据统计结果,对其防护层厚度提出相应要求,以增强薄抹灰外保温系统整体的防火性能。防火隔离带在外保温系统发生火灾时应能有效阻隔火势的蔓延,同时防火隔离带应与基层墙体全面积粘贴,其热工性能计算应确认不出现结露,并与外保温系统相容。
5.2 施 工
5.2.1 外保温系统的各种组成材料应配套供应。采用的所有配件应与外保温系统性能相容,并应符合国家现行相关标准的规定。
条文说明
5.2.1 外保温系统的设计和安装是遵照系统供应原则的设计和安装说明进行的。整套组成材料都由系统供应商提供,系统供应商最终对整套组成材料负责。系统供应商应对外保温系统的所有组成部分作出规定。与外保温系统及材料相关的国家现行标准主要包括《模塑聚苯板薄抹灰外墙外保温系统材料》GB/T 29906、《挤塑聚苯板(XPS)薄抹灰外墙外保温系统材料》GB/T 30595,现行行业标准《胶粉聚苯颗粒外墙外保温系统材料》JG/T 158、《硬泡聚氨酯板薄抹灰外墙外保温系统材料》JG/T 420、《现浇混凝土复合膨胀聚苯板外墙外保温技术要求》JG/T 228等。
5.2.2 除采用EPS板现浇混凝土外保温系统和EPS钢丝网架板现浇混凝土外保温系统外,外保温工程的施工应在基层墙体施工质量验收合格后进行。
条文说明
5.2.2 外保温工程抹面层和饰面层尺寸偏差很大程度上取决于基层墙体。因此,基层墙体的尺寸偏差必须合格。
5.2.3 除采用EPS板现浇混凝土外保温系统和EPS钢丝网架板现浇混凝土外保温系统外,外保温工程施工前,外门窗洞口应通过验收,洞口尺寸、位置应符合设计要求和质量要求,门窗框或辅框应安装完毕。伸出墙面的消防梯、水落管、各种进户管线和空调器等的预埋件、连接件应安装完毕,并应按外保温系统厚度留出间隙。
5.2.4 外保温工程的施工应编制专项施工方案并进行技术交底,施工人员应经过培训并考核合格。
5.2.5 保温层施工前,应进行基层墙体检查或处理。基层墙体表面应洁净、坚实、平整,无油污和脱模剂等妨碍粘结的附着物,凸起、空鼓和疏松部位应剔除。基层墙体应符合现行国家标准《混凝土结构工程施工质量验收规范》GB 50204及《砌体结构工程施工质量验收规范》GB 50203的要求。
条文说明
5.2.5 平整度对外保温系统的施工质量影响较大。
5.2.6 当基层墙面需要进行界面处理时,宜使用水泥基界面砂浆。
5.2.7 采用粘贴固定的外保温系统,施工前应按本标准附录C第C.1节的规定做基层墙体与胶粘剂的拉伸粘结强度检验,拉伸粘结强度不应低于0.3MPa,且粘结界面脱开面积不应大于50%。
5.2.8 外保温工程施工应符合下列规定:
1 可燃、难燃保温材料的施工应分区段进行,各区段应保持足够的防火间距;
2 粘贴保温板薄抹灰外保温系统中的保温材料施工上墙后应及时做抹面层;
3 防火隔离带的施工应与保温材料的施工同步进行。
条文说明
5.2.8 部分有机保温材料在表面裸露的情况下极易因阳光直射和风化作用而表面粉化,因此应及时做抹面层进行保护。同时,在有机保温材料表面及时做抹面层也有利于施工现场的防火管理。
5.2.9 外保温工程施工现场应采取可靠的防火安全措施且应满足国家现行标准的要求,并应符合下列规定:
1 在外保温专项施工方案中,应按国家现行标准要求,对施工现场消防措施作出明确规定;
2 可燃、难燃保温材料的现场存放、运输、施工应符合消防的有关规定;
3 外保温工程施工期间现场不应有高温或明火作业。
条文说明
5.2.9 通过对外保温工程发生火灾原因分析得知,大部分案例都发生在施工阶段,主要原因在于施工现场防火管理不严所致。因此,须按照我国设计和施工规范对施工现场可燃、难燃保温材料防火的规定,制定可靠措施,确保防火安全。
施工现场防火措施可参考以下做法:
1 可燃、难燃保温材料进场后,应远离火源。露天存放时,应采用不燃材料完全覆盖。
2 安装在外墙上的支承构件,其电焊等工序应在保温材料铺设前进行。确需在保温材料铺设后进行的,应在电焊部位的周围及底部铺设防火毯等防火保护措施。
3 不得直接在可燃、难燃保温材料现场进行高温或明火施工。
4 施工用照明等高温设备靠近可燃、难燃保温材料时,应采取可靠的防火保护措施。
5 电气线路不应穿过可燃、难燃保温材料。确需穿过时,应采取穿管等防火保护措施。
6 聚氨酯等保温材料进行现场发泡作业时,应避开高温环境。施工工艺、工具及服装等应采取防静电措施。
7 外保温工程施工作业工位应配备足够的消防灭火器材。
5.2.10 外保温工程施工期间的环境空气温度不应低于5℃。5级以上大风天气和雨天不应施工。
条文说明
5.2.10 在高湿度和低温度天气下,防护层和保温浆料干燥过程可能需要较长的时间。新抹面层表面看似硬化和干燥,但往往仍需要采取保护措施使其在整个厚度内充分硬化,特别是在冻结温度、雨、雪或其他有害气候条件很有可能出现的情况下。
5℃以下的温度可能由于减缓或停止聚合物成膜而妨碍涂层的适当养护。由寒冷气候造成的伤害短期内往往不易被发现,但是长久以后就会出现涂层开裂、破碎或分离等情况。
在情况允许时可采取遮阳、防雨和防风措施,例如搭帐篷和用防雨帆布遮盖等,夏季尽量避免阳光暴晒。为保持适当的养护温度,可能不得不采取辅助采暖措施。
5.2.11 外保温工程完工后应对成品采取保护措施。
条文说明
5.2.11 外保温施工各分项工程和子分部工程完工后的成品保护包含以下内容:
1 防止施工污染;
2 吊运物品或拆脚手架时防止撞击墙面;
3 防止踩踏窗口;
4 对碰撞坏的墙面及时修补;
5 外保温工程完工后应避免高温或明火作业,采取相应的防火措施。
外墙外保温系统构造和技术要求
6.1 粘贴保温板薄抹灰外保温系统
6.1 粘贴保温板薄抹灰外保温系统
6.1.1 粘贴保温板薄抹灰外保温系统应由粘结层、保温层、抹面层和饰面层构成(图6.1.1)。粘结层材料应为胶粘剂;保温层材料可为EPS板、XPS板和PUR板或PIR板;抹面层材料应为抹面胶浆,抹面胶浆中满铺玻纤网;饰面层可为涂料或饰面砂浆。
条文说明
6.6.1 本条规定了粘贴保温板薄抹灰系统的构造。本条中规定的保温层为EPS板、XPS板和PUR板或PIR板,固定方式为粘结固定,饰面层为涂料饰面层或轻质饰面砂浆。欧洲使用最久的EPS板薄抹灰外保温系统实际工程已超过40年,并且在试验室试验与试验性建筑对比分析的基础上制定了标准和规定了成套检验方法。工程实践证实,EPS板薄抹灰外保温系统使用年限可超过25年。外保温系统抹面层施工时,玻纤网宜靠外侧,玻纤网之间搭接长度为100mm。

6.1.2 当粘贴保温板薄抹灰外保温系统做找平层时,找平层应与基层墙体粘结牢固,不得有脱层、空鼓、裂缝,面层不得有粉化、起皮、爆灰等现象。
6.1.3 保温板应采用点框粘法或条粘法固定在基层墙体上,EPS板与基层墙体的有效粘贴面积不得小于保温板面积的40%,并宜使用锚栓辅助固定。XPS板和PUR板或PIR板与基层墙体的有效粘贴面积不得小于保温板面积的50%,并应使用锚栓辅助固定。
条文说明
6.1.3 胶粘剂涂抹在保温板表面可使粘结可靠。本条规定涂抹胶粘剂的面积主要结合风荷载、安全系数以及现场施工的不确定性等因素,其中40%和50%的粘贴面积指的是有效粘贴面积。
6.1.4 受负风压作用较大的部位宜增加锚栓辅助固定。
条文说明
6.1.4 锚栓主要用于在不可预见的情况下对确保外保温系统的安全性起一定的辅助作用。因此,胶粘剂应承受外保温系统全部荷载,不能因为使用锚栓就放宽对粘结固定性能的要求。
6.1.5 保温板宽度不宜大于1200mm,高度不宜大于600mm。
条文说明
6.1.5 保温板尺寸过大时,可能因基层和板材的不平整而导致虚粘以及表面平整度不易调整等施工问题。
6.1.6 保温板应按顺砌方式粘贴,竖缝应逐行错缝。保温板应粘贴牢固,不得有松动。
6.1.7 XPS板内外表面应做界面处理。
6.1.8 墙角处保温板应交错互锁。门窗洞口四角处保温板不得拼接,应采用整块保温板切割成形。
条文说明
6.1.8 门窗洞口四角是应力集中部位,规定门窗洞口四角处保温板不得拼接,应采用整块保温板切割成形是为了避免因拼接板缝而产生裂缝。
6.2 胶粉聚苯颗粒保温浆料外保温系统
6.2 胶粉聚苯颗粒保温浆料外保温系统
6.2.1 胶粉聚苯颗粒保温浆料外保温系统应由界面层、保温层、抹面层和饰面层构成(图6.2.1)。界面层材料应为界面砂浆;保温层材料应为胶粉聚苯颗粒保温浆料,经现场拌合均匀后抹在基层墙体上;抹面层材料应为抹面胶浆,抹面胶浆中满铺玻纤网;饰面层可为涂料或饰面砂浆。
条文说明
6.2.1 胶粉聚苯颗粒保温浆料外保温系统以涂料做饰面层时,外保温系统由界面层、胶粉聚苯颗粒保温浆料保温层、抹面胶浆抹面层和饰面层组成。
界面层由界面砂浆构成,可增强胶粉聚苯颗粒保温浆料与基层墙体的粘结力。
胶粉聚苯颗粒保温浆料由胶粉料和聚苯颗粒组成,胶粉料由无机胶凝材料与各种外加剂在工厂采用预混合干拌技术制成。施工时加水搅拌均匀,涂抹或喷涂在基层墙面上形成保温层。
抹面胶浆抹面层由抹面胶浆和玻纤网构成,用于提高防护层的机械强度和抗裂性。
饰面层能够满足一定变形而保持不开裂。

6.2.2 胶粉聚苯颗粒保温浆料保温层设计厚度不宜超过100mm。
6.2.3 胶粉聚苯颗粒保温浆料宜分遍抹灰,每遍间隔应在前一遍保温浆料终凝后进行,每遍抹灰厚度不宜超过20mm。第一遍抹灰应压实,最后一遍应找平,并应搓平。
6.3 EPS板现浇混凝土外保温系统
6.3 EPS板现浇混凝土外保温系统
6.3.1 EPS板现浇混凝土外保温系统应以现浇混凝土外墙作为基层墙体,EPS板为保温层,EPS板内表面(与现浇混凝土接触的表面)并有凹槽,内外表面均应满涂界面砂浆(图6.3.1)。施工时应将EPS板置于外模板内侧,并安装辅助固定件。EPS板表面应做抹面胶浆抹面层,抹面层中满铺玻纤网;饰面层可为涂料或饰面砂浆。
条文说明
6.3.1 对于EPS板现浇混凝土外保温系统而言,浇筑混凝土后,墙体与EPS板以及辅助固定件结合为一体,辅助固定件包括锚栓和塑料卡钉等。

6.3.2 进场前EPS板内外表面应预喷刷界面砂浆。
条文说明
6.3.2 要求EPS板两面必须预涂界面砂浆,是为了确保EPS板与现浇混凝土和面层局部修补、找平材料能够牢固地粘结,以及保护EPS板不受阳光和风化作用破坏。
6.3.3 EPS板宽度宜为1200mm,高度宜为建筑物层高。
6.3.4 辅助固定件每平方米宜设2个~3个。
条文说明
6.3.4 EPS板和辅助固定件可按以下方法安装:
1 绑扎完墙体钢筋后在外墙钢筋外侧绑扎水泥垫块(不能使用塑料卡)。每块EPS板的水泥垫块不少于6块。
2 安装EPS板时,先安装阴阳角,然后顺两侧进行安装。如施工段较大可在两处或两处以上同时安装。首先在安装上墙的板高低槽口立面及高低槽口平面处均匀涂刷一层胶粘剂,接着将待安装的EPS板在对应部位涂刷胶粘剂,然后进行拼装,使相邻EPS板相互紧密粘结。
3 在拼装好的EPS板表面上按设计尺寸弹线,标出辅助固定件位置。使辅助固定件呈梅花状分布。每块EPS板上辅助固定件数量不少于5个。
4 EPS板拼缝处需布置辅助固定件,门窗洞口过梁上设一个或多个辅助固定件。
5 安装辅助固定件前,在EPS板上预先穿孔,然后用火烧丝将辅助固定件绑扎在墙体钢筋上。
6.3.5 水平分隔缝宜按楼层设置。垂直分隔缝宜按墙面面积设置。在板式建筑中不宜大于30m2,在塔式建筑中宜留在阴角部位。
6.3.6 宜采用钢制大模板施工。
6.3.7 混凝土墙外侧钢筋保护层厚度应符合设计要求。
6.3.8 混凝土一次浇注高度不宜大于1m。混凝土应振捣密实均匀,墙面及接槎处应光滑、平整。
条文说明
6.3.8 本条是为了使混凝土浇筑后EPS板表面平整和接槎高差等符合规定。
6.3.9 混凝土结构验收后,保温层中的穿墙螺栓孔洞应使用保温材料填塞,EPS板缺损或表面不平整处宜使用胶粉聚苯颗粒保温浆料修补和找平。
条文说明
6.3.9 建议使用胶粉聚苯颗粒保温浆料修补和找平带凹槽EPS板表面局部不平整处和破损部位,主要是为了解决防裂和减轻自重,可提高保温效果,这种做法已经在工程中使用。
6.4 EPS钢丝网架板现浇混凝土外保温系统
6.4 EPS钢丝网架板现浇混凝土外保温系统
6.4.1 EPS钢丝网架板现浇混凝土外保温系统应以现浇混凝土外墙作为基层墙体,EPS钢丝网架板为保温层,钢丝网架板中的EPS板外侧开有凹槽(图6.4.1)。施工时应将钢丝网架板置于外墙外模板内侧,并在EPS板上安装辅助固定件。钢丝网架板表面应涂抹掺外加剂的水泥砂浆抹面层,外表可做饰面层。
条文说明
6.4.1 辅助固定件包括锚栓和塑料卡钉等。

6.4.2 EPS钢丝网架板每平方米应斜插腹丝100根,钢丝均应采用低碳热镀锌钢丝,板两面应预喷刷界面砂浆。EPS钢丝网架板质量除应符合表6.4.2的规定外,尚应符合现行国家标准《外墙外保温系统用钢丝网架模塑聚苯乙烯板》GB 26540的规定。
条文说明
6.4.2 限制每平方米腹丝数量是基于保温要求。在满足力学性能要求的前提下减少腹丝密度可减小腹丝热桥影响。

6.4.3 EPS钢丝网架板应进行热阻检验,检验方法应符合本标准附录A第A.8节的规定。
条文说明
6.4.3 由于EPS钢丝网架板现浇混凝土外保温系统的EPS钢丝网架板中含有部分穿透了EPS板的钢丝,可能会产生热桥,因此必须对EPS钢丝网架板热阻进行检验并满足相关规范的要求。
6.4.4 EPS钢丝网架板厚度、每平方米腹丝数量和表面荷载值应符合设计要求。EPS钢丝网架板构造设计和施工安装应注意现浇混疑土侧压力影响,抹面层应均匀平整且厚度不宜大于25mm,钢丝网应完全包覆于抹面层中。
条文说明
6.4.4 抹面层水泥砂浆可掺加3%~5%的抗裂剂。抹面层厚度从凹槽底算起。
6.4.5 进场前EPS钢丝网架板内外表面及钢丝网架上均应预喷刷界面砂浆。
条文说明
6.4.5 预先喷刷界面砂浆可改善EPS钢丝网架板表面粘结性能,保护EPS钢丝网架板不受阳光和风化作用破坏,减轻钢丝网架的腐蚀,提高EPS钢丝网架板的性能。
6.4.6 应采用钢制大模板施工,EPS钢丝网架板和辅助固定件安装位置应准确。混凝土墙外侧钢筋保护层厚度应符合设计要求。
6.4.7 辅助固定件每平方米不应少于4个,锚固深度不得小于50mm。
6.4.8 EPS钢丝网架板竖缝处应连接牢固。阳角及门窗洞口等处应附加钢丝角网,附加的钢丝角网应与原钢丝网架绑扎牢固。
条文说明
6.4.8 板与板的竖缝用火烧丝绑扎,间距150mm,或用钢丝网片搭接,搭接宽度大于50mm。
6.4.9 在每层层间宜留水平分隔缝,分隔缝宽度为15mm~20mm。分隔缝处的钢丝网和EPS板应断开,抹灰前应嵌入塑料分隔条或泡沫塑料棒,外表应用建筑密封膏嵌缝。垂直分隔缝宜按墙面面积设置,在板式建筑中不宜大于30m2,在塔式建筑中宜留在阴角部位。
6.4.10 混凝土一次浇筑高度不宜大于1m,混凝土应振捣密实均匀,墙面及接槎处应光滑、平整。
6.4.11 混凝土结构验收后,保温层中的穿墙螺栓孔洞应使用保温材料填塞,EPS钢丝网架板缺损或表面不平整处宜使用胶粉聚苯颗粒保温浆料修补和找平。
6.5 胶粉聚苯颗粒浆料贴砌EPS板外保温系统
6.5 胶粉聚苯颗粒浆料贴砌EPS板外保温系统
6.5.1 胶粉聚苯颗粒浆料贴砌EPS板外保温系统应由界面砂浆层、胶粉聚苯颗粒贴砌浆料层、EPS板保温层、胶粉聚苯颗粒贴砌浆料层、抹面层和饰面层构成(图6.5.1)。抹面层中应满铺玻纤网,饰面层可为涂料或饰面砂浆。

6.5.2 进场前EPS板内外表面应预喷刷界面砂浆。
条文说明
6.5.2 界面砂浆可以改变EPS板表面的性质,从而提高粘结力。
6.5.3 单块EPS板面积不宜大于0.3m2。EPS板与基层墙体的粘贴面上宜开设凹槽。
条文说明
6.5.3 EPS板尺寸大,分仓的面积就大,防火性能就会受到影响。同时,小尺寸的EPS板便于施工且粘结浆料能较快干燥。
6.5.4 贴砌浆料性能应符合本标准表4.0.10-2的规定。
6.5.5 保温层导热系数可按下式计算:

式中: 
——保温层平均导热系数[w/(m·K)];
λ1——EPS板导热系数[w/(m·K)];
F1——EPS板面积(m2);
λ2——贴砌浆料导热系数[w/(m·K)];
F2——砌缝处贴砌浆料面积(m2)。
条文说明
6.5.5 《民用建筑热工设计规范》GB 50176-2016附录中提供了某构造层由两种以上材料组成时的该构造层平均导热系数计算方法,本条计算方法即由此而来。在实际计算中,可选一块EPS板面积作为F1,EPS板一条长边和一条宽边处的砌缝面积作为F2来计算,原因在于EPS板周围四条砌缝都是与相邻EPS板共用的,因此一块板实际承担的砌缝为两条。其中标准砌缝宽度为10mm,带凹槽的EPS板厚度取平均厚度。
6.5.6 胶粉聚苯颗粒浆料贴砌EPS板外保温系统的施工应符合下列规定:
1 基层墙体表面应喷刷界面砂浆;
2 EPS板应使用贴砌浆料砌筑在基层墙体上,EPS板之间的灰缝宽度宜为10mm,灰缝中的贴砌浆料应饱满;
3 按顺砌方式贴砌EPS板,竖缝应逐行错缝,墙角处排板应交错互锁,门窗洞口四角处EPS板不得拼接,应采用整块EPS板切割成形,EPS板接缝应离开角部至少200m;
4 EPS板贴砌完成24h之后,应采用胶粉聚苯颗粒贴砌浆料进行找平,找平层厚度不宜小于15mm;
5 找平层施工完成24h之后,应进行抹面层施工。
条文说明
6.5.6 本条规定了胶粉聚苯颗粒浆料贴砌EPS板外保温系统各层的做法、注意事项及间隔时间。EPS板之间留有灰缝是为了将有机材料用无机材料分隔开,形成分仓构造,从而提高保温系统的防火能力。对各层施工间隔时间提出要求是为了使EPS板的粘贴达到效果。
6.6 现场喷涂硬泡聚氨酯外保温系统
6.6 现场喷涂硬泡聚氨酯外保温系统
6.6.1 现场喷涂硬泡聚氨酯外保温系统应由界面层、现场喷涂硬泡聚氨酯保温层、界面砂浆层、找平层、抹面层和饰面层组成(图6.6.1)。抹面层中应满铺玻纤网,饰面层可为涂料或饰面砂浆。
条文说明
6.6.1 当采用聚氨酯喷涂工艺时,基层墙体表面的界面层只有在必要时才使用,例如基层墙体含水率较高则使用防潮底漆等界面剂,如果基层墙体洁净干燥,则不需要界面层。喷涂聚硬泡氨酯表面的界面砂浆层必须是专用的,根据不同技术路线,可以采用界面砂浆或界面剂等专用材料。喷涂硬泡聚氨酯保温层的平整度往往难以直接达到工程要求,一般需要对喷涂硬泡聚氨酯表面进行找平处理,根据气候区适应性、技术路线及技术经济性能适宜等原则,找平材料可以采用胶粉聚苯颗粒保温浆料、找平砂浆等。

6.6.2 喷涂硬泡聚氨酯时,施工环境温度不宜低于10℃,风力不宜大于三级,空气相对湿度宜小于85%,不应在雨天、雪天施工。当喷涂硬泡聚氨酯施工中途下雨、下雪时,作业面应采取遮盖措施。
条文说明
6.6.2 环境状况对喷涂硬泡聚氨酯质量有一定影响,温度过高或过低、风速过大、湿度过大都不利于喷涂施工。喷涂硬泡聚氨酯的施工环境温度过低和空气相对湿度过大均会影响发泡反应,尤其是气温过低时不易发泡,且延长固化时间。喷涂时风速过大则不易操作,泡沫四处飞扬,难以形成均匀壳体,故对施工时的风速也作出规定。风速大于3级时应采取挡风措施。
6.6.3 喷涂时应采取遮挡或保护措施,应避免建筑物的其他部位和施工场地周围环境受污染,并应对施工人员进行劳动保护。
条文说明
6.6.3 由于喷涂聚氨酯施工受气候条件影响较大,若操作不慎会引起材料飞散,污染环境。聚氨酯的粘结性很强,粘污物很难清除,故在屋面或外墙喷涂施工时应对作业面外易受飞散物污染的部位,如屋面边缘,屋面上的设备及外墙门窗洞口等采取遮挡措施,例如喷涂作业面采用局部围挡封闭,处于喷涂作业面周围一定范围内的建筑物其他部位采用薄膜覆盖等。
6.6.4 阴阳角及不同材料的基层墙体交接处应采取适当方式喷涂硬泡聚氨酯,保温层应连续不留缝。
6.6.5 硬泡聚氨酯的喷涂厚度每遍不宜大于15mm。当需进行多层喷涂作业时,应在已喷涂完毕的硬泡聚氨酯保温层表面不粘手后进行下一层喷涂。当日的施工作业面应当日连续喷涂完毕。
条文说明
6.6.5 每遍的喷涂厚度过大,将影响聚氨酯发泡效率和发泡质量。因此,控制每遍的喷涂厚度可确保硬泡聚氨酯充分发泡,提升发泡质量,也有利于表面平整度的控制。“喷涂完毕”是指喷涂到设计规定厚度。当日的施工作业面必须当日连续喷涂完毕,目的是要求每一遍喷涂之间间隔时间不能过长,以免影响后一遍喷涂硬泡与前一遍喷涂硬泡之间的粘结性能。施工前应根据工程量及工期要求准备好足够的材料,确保施工的连续性。
6.6.6 喷涂过程中应保持硬泡聚氨酯保温层表面平整度,喷涂完毕后保温层平整度偏差不宜大于6mm。应及时抽样检验硬泡聚氨酯保温层的厚度,最小厚度不得小于设计厚度。
条文说明
6.6.6 喷涂聚氨酯硬泡保温层平整度对于后续施工将产生影响,所以要求尽量提高喷涂平整度,否则找平施工难度将加大,并可能影响饰面层施工质量。由于喷涂施工对施工人员操作技术要求较高,往往会出现喷涂平整度不好的情况。如果平整度偏差过大,则可以在使保温层厚度满足设计要求的前提下对硬泡聚氨酯保温层采取切削、刨平等修整措施,以达到平整度要求;修整之后,如果硬泡聚氨酯保温层表面留有浮灰,可采用压缩空气等方式去除浮灰之后再进行下道工序施工。而对于各类不易喷涂的部位,则可采用粘贴聚氨酯板的方式进行修补,但必须使粘贴聚氨酯板后其外表面的平整度与喷涂施工时保持一致。
6.6.7 硬泡聚氨酯保温层的性能应符合本标准表4.0.10-1的规定。
条文说明
6.6.7 硬泡聚氨酯的保温性能与密度密切相关。只要控制了密度和厚度,就可基本上控制住它的保温性能。喷涂硬泡聚氨酯保温层的厚度掌握在喷涂工人的手中。保温层厚度不能达到设计要求的情况并不鲜见,所以现场检验保温层厚度十分必要。
6.6.8 应在硬泡聚氨酯喷涂完工24h后进行下道工序施工。硬泡聚氨酯保温层的表面找平宜采用轻质保温浆料,其性能应符合本标准表4.0.10·2的规定。
条文说明
6.6.8 硬泡聚氨酯喷涂完毕一般24h后即可完全熟化,可进行下一道工序施工。熟化时间过长反而影响施工进度,并增加了施工现场管理难度,且硬泡聚氨酯暴露在阳光下时间过长也不利于硬泡表面质量,熟化时间不宜超过48h。
工程验收
7 工程验收
7.1 一般规定
7.1.1 外保温工程应按现行国家标准《建筑工程施工质量验收统一标准》GB 50300和《建筑节能工程施工质量验收标准》GB 50411的有关规定进行施工质量验收。
7.1.2 外保温工程检验批的划分、检查数量和隐蔽工程验收应符合现行国家标准《建筑节能工程施工质量验收标准》GB 50411的有关规定。
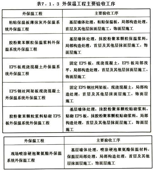
7.1.3 外保温工程主要验收工序应符合表7.1.3的规定。
条文说明
7.1.3 外保温工程为建筑节能工程的分项工程,其主要验收工序涉及基层墙体处理、保温层处理、局部构造处理,首层及其他层抹面层施工、饰面层施工等。

7.2 主控项目
7.2.1 外保温系统主要组成材料应按表7.2.1的规定进行现场见证取样复验,检验方法和检查数量应符合现行国家标准《建筑节能工程施工质量验收标准》GB 50411的规定。

注:1 胶粘剂、抹面胶浆、界面砂浆制样后养护14d进行拉伸粘结强度检验。发生争议时,以养护28d为准;
2 玻纤网按本标准附录B的规定检验。发生争议时,以现行国家标准《玻璃纤维网布耐碱性试验方法 氢氧化钠溶液浸泡法》GB/T 20102规定的方法为准。
条文说明
7.2.1 保温材料的导热系数和力学性能与表观密度密切相关。
7.2.2 外保温系统及主要组成材料性能应符合本标准表4.0.2、表4.0.3、表4.0.10-1和表4.0.10-2的规定,并应对下列内容进行核查:
1 应检查产品合格证;
2 应有型式检验报告;
3 应有出厂检验报告和进场复验报告。
7.2.3 保温层厚度应符合设计要求。保温层厚度检查方法应采用插针法进行检验。
7.2.4 胶粉聚苯颗粒保温浆料干表现密度不应大于250kg/m3,且不应小于180kg/m3。干表观密度检查方法应采用现场制样,并应依据现行国家标准《无机硬质绝热制品试验方法》 GB/T 5486的规定进行检验。
条文说明
7.2.4 胶粉聚苯颗粒保温浆料的保温性能和力学性能都与干表观密度密切相关。只要控制了干表观密度和厚度,就可基本上控制住它的保温性能和力学性能。保温层使用保温浆料与使用EPS板的重要区别在于,保温浆料保温层的厚度掌握在施工工人的手中。保温层厚度达不到设计要求的情况并不鲜见,现场检验保温层厚度十分必要。
7.2.5 粘贴保温板薄抹灰外保温系统中保温板粘贴面积应符合本标准第6.1.3条的规定。粘贴面积检查方法应采用现场测量方式进行检验。
7.2.6 粘贴保温板薄抹灰外保温系统现场检验保温板与基层墙体拉伸粘结强度不应小于0.10MPa,且应为保温板破坏。拉伸粘结强度检查方法应符合本标准附录C第C.3节的规定。
7.2.7 胶粉聚苯颗粒保温浆料外保温系统现场检验系统拉伸粘结强度不应小于0.06MPa,胶粉聚苯颗粒浆料贴砌EPS板外保温系统现场检验系统拉伸粘结强度不应小于0.10MPa,且破坏部位不得位于各层界面。拉伸粘结强度检查方法应符合本标准附录C第C.3节的规定。
7.2.8 EPS板现浇混凝土外保温系统现场检验EPS板与基层墙体的拉伸粘结强度不应小于0.10MPa,且应为EPS板破坏。拉伸粘结强度检查方法应符合本标准附录C第C.3节的规定。
7.2.9 现场喷涂硬泡聚氨酯外保温系统现场检验保温层与基层墙体的拉伸粘结强度不应小于0.10MPa,抹面层与保温层的拉伸粘结强度不应小于0.1MPa,且破坏部位不得位于各层界面。拉伸粘结强度检查方法应符合本标准附录C第C.3节的规定。
7.3 一般项目
7.3.1 现浇混凝土施工质量应符合现行国家标准《混凝土结构工程施工质量验收规范》GB 50204的规定。
7.3.2 外保温工程保温层表面垂直度和尺寸允许偏差应符合现行国家标准《建筑装饰装修工程质量验收标准》GB 50210的规定。
条文说明
7.3.2 薄抹灰外保温系统抹面层和饰面层尺寸偏差取决于基层墙体和保温板粘贴的尺寸偏差。由于抹面层和饰面层厚度很薄,只有当保温层尺寸偏差符合现行国家标准《建筑装饰装修工程质量验收标准》GB 50210规定时,才能做到抹面层和饰面层尺寸偏差符合规定。保温层的尺寸偏差又与基层墙体有关,本标准第5.2.2条已规定,除采用EPS板现浇混凝土外保温系统和EPS钢丝网架板现浇混凝土外保温系统外,外保温工程的施工应在基层墙体施工质量验收合格后进行。
7.3.3 外保温工程防护层厚度应符合本标准第5.1.7条的规定。防护层厚度检查方法应采用钻芯法进行检验。
7.3.4 EPS钢丝网架板现浇混凝土外保温工程抹面层厚度应符合本标准第6.4.4条的规定。抹面层厚度检查方法应采用钻芯法进行检验。
7.3.5 抹面层和饰面层施工质量应符合现行国家标准《建筑装饰装修工程质量验收标准》GB 50210的规定。
7.3.6 外保温工程抗冲击性应符合本标准表4.0.3的规定。抗冲击性检查方法应符合本标准附录C第C.2节的规定。
7.3.7 外保温工程面层应无可见裂缝。面层检查方法应采用现场观察方式进行检验。
附录A 外墙外保温系统及其组成材料性能试验方法
A.1 试样制备、养护和状态调节
A.1 试样制备、养护和状态调节
A.1.1 外保温系统试样应按说明书规定的系统构造和施工方法进行制备。材料试样应按产品说明书规定进行配制。
条文说明
A.1.1 试样性能与试样制备以及试样尺寸有一定关系。例如,不同生产厂家对抹面层厚度有不同的规定,而抹面层不透水性、保护层水蒸气渗透阻、系统吸水量和抗冲击性等又与抹面层厚度有关。因此,不宜作统一规定。但试样所用材料、系统构造及施工方法应与实际可行的操作程序和施工方法一致。
A.1.2 耐候性试验试样养护环境条件应为温度10℃~30℃、相对湿度不低于50%。其他试验试样标准养护条件和状态调节环境条件应为温度(23±2)℃、相对湿度(50±5)%。
条文说明
A.1.2 由于外保温系统对环境条件有很强的适应能力,试样标准养护条件和状态调节环境条件不必作严格规定。本条规定的条件,一般试验室均不难做到。在《有抹面复合外保温系统欧洲技术认可指南》EOTA ETAG 004中,对于耐候性试验的养护条件也是这样规定的。
A.1.3 以水泥为主要粘结基料的试样,养护时间应为28d。其他试样应按生产厂家说明书的规定进行养护。
条文说明
A.1.3 试样在温度23℃±2℃、相对湿度50%±5%条件下经28d养护后的状态称为干燥状态。在没有特殊规定的情况下,试样养护时间为28d。如果生产厂家对养护条件有特殊说明,则按照生产厂家说明书规定进行养护。
A.2 系统耐候性试验方法
A.2 系统耐候性试验方法
A.2.1 试验墙板制备应符合下列规定:
1 试验墙板应由基层墙体和被测外保温系统构成,试验墙板宽度不应小于3.0m,高度不应小于2.0m,面积不应小于6m2(图A.2.1-1)

2 带防火隔离带的试验墙板应由基层墙体、水平防火隔离带和被测外保温系统构成,试验墙板宽度不应小于3.0m,高度不应小于2.0m,面积不应小于6m2(图A.2.1-2)。

3 被测外保温系统中应预留一个洞口,洞口可预留在基层墙体中,也可由保温材料围合而成。
4 外保温系统应包住基层墙体和洞口的侧边,侧边保温材料最大厚度应为20mm;试验时应检查和记录外保温系统在试验墙板上的安装细节,且应包括材料用量、板缝位置、固定装置等。
5 试验墙板应符合下列规定:
1)当几种外保温构造系统仅保温材料不同时,可在同一试验墙板上做两种保温产品,应从试验墙板中心竖直方向划分,并可在试验墙板上设置两个位置对称的洞口,洞口可由保温材料围合而成。
2)当外保温系统构造仅保温材料的固定方法不同时,可在试验墙板边缘采用粘结方法固定,墙体中部可采用机械固定装置固定。
3)在同一试验墙板上,应只做一种抹面层,并不应做超过四种饰面涂层。墙板下部不应做饰面层。
4)对于EPS板现浇混凝土外保温系统,应采用满粘方式将EPS板粘贴在基层墙体上,在试验墙板高度方向中部应设置一条水平方向的保温板拼接缝,并使拼接缝上面的保温板高于下面,拼接缝高差不应小于5mm。抹面层及饰面层应按系统供应商的施工方案施工,试验室应将施工方案与试验原始记录一起存档。
5)对于EPS钢丝网架板现浇混凝土外保温系统,应将EPS钢丝网架板钢丝网的纵向或横向钢丝压入EPS板直至与EPS板表面齐平,并应剪断穿透EPS板的腹丝,使腹丝凸出EPS板表面部分不大于5mm。应采用满粘方式将EPS钢丝网架板粘贴在基层墙体上,在试验墙板高度方向中部应设置一条水平方向的保温板拼接缝,并使拼接缝上面的保温板高于下面,拼接缝高差不应小于5mm。抹面层及饰面层应按系统供应商的施工方案施工,试验室应记录抹面层材料种类,并应将施工方案与试验原始记录一起存档。
条文说明
A.2.1 外保温系统构造中,保温材料的固定方法主要包括粘结固定和机械固定两种方式。在同一试验墙板上,可按照竖直方向分区最多做四种饰面涂层,在1.5倍保温板高度的墙板下部不做饰面层。在EPS钢丝网架板现浇混凝土外保温系统中,抹面层的材料种类包括水泥砂浆、聚合物砂浆等。
A.2.2 试验步骤应符合下列规定:
1 以泡沫塑料保温板为保温层的薄抹灰外保温系统,试验应按下列步骤进行:
1)第一阶段应为高温-淋水循环80次,每次应为6h。首先应升温3h,使试验墙板表面升温至70℃并恒温在(70±5)℃,其中升温时间应为1h。其次应向试验墙板表面淋水1h,水温应为(15±5)℃,水量应为(1.0~1.5)L/(m2·min)。最后应静置2h。
2)第二阶段应为状态调节且应持续至少48h。
3)第三阶段应为加热-冷冻循环5次,每次应为24h。首先应升温8h,使试验墙板表面升温至50℃并恒温在(50±5)℃,其中升温时间应为1h。其次应降温16h,使试验墙板表面降温至-20℃并恒温在(-20±5)℃,其中降温时间应为2h。
2 厚抹灰外保温系统和以保温浆料为保温层的薄抹灰外保温系统,试验应按下列步骤进行:
1)第一阶段应为高温-淋水循环80次,每次应为6h。首先应升温3h,使试验墙板表面升温至70℃并恒温在(70±5)℃,其中恒温时间不应小于1h。其次应向试验墙板表面淋水1h,水温应为(15±5)℃,水量应为(1.0~1.5)L/(m2·min)。最后应静置2h。
2)第二阶段应为状态调节且应持续至少48h。
3)第三阶段应为加热-冷冻循环5次,每次应为24h。首先应升温8h,使试验墙板表面升温至50℃并恒温在(50±5)℃,其中恒温时间不应小于5h。其次应降温16h,使试验墙板表面降温至-20℃并恒温在(-20±5)℃,其中恒温时间不应小于12h。
条文说明
A.2.2 粘贴保温板薄抹灰外保温系统、胶粉聚苯颗粒保温浆料外保温系统、EPS板现浇混凝土外保温系统、EPS钢丝网架板现浇混凝土外保温系统、胶粉聚苯颗粒浆料贴砌EPS板外保温系统、现场喷涂硬泡聚氨酯外保温系统由于蓄热性能不同,升温、降温性能也有所不同。本条根据验证试验结果,对不同的系统分别作了规定。
对于不同的外保温系统,其验证试验用的试验墙板的要求也不同。
A.2.3 观察、记录和检验时,应符合下列规定:
1 每4次高温-淋水循环和每次加热-冷冻循环后,应观察试验墙板出现裂缝、空鼓、脱落等情况并做记录。
2 试验结束后,状态调节应为7d,且应符合现行行业标准《建筑工程饰面砖粘结强度检验标准》JGJ/T 110规定的试验方法,并应按下列规定检验拉伸粘结强度:
1)对于粘贴保温板薄抹灰外保温系绕,试样切割尺寸应为100mm×100mm,断缝应切割至保温层表层。
2)对于胶粉聚苯颗粒保温浆料外保温系统和现场喷涂硬泡聚氨酯外保温系统等保温层现场成形的薄抹灰外保温系统及胶粉聚苯颗粒浆料贴砌EPS板外保温系统等复合保温层的薄抹灰外保温系统,试样切割尺寸应为100mm×100mm,断缝应切割至基层墙体。
A.2.4 试验报告应包括下列内容:
1 外保温系统构造示意图;
2 外保温系统主要组成材料规格、类型和主要性能参数;
3 外保温系统在试验墙板上的安装细节;
4 试验墙板裂缝、空鼓、脱落等情况;
5 拉伸粘结强度或系统抗拉强度;
6 试验前试验墙板全身正面照片;
7 试验后试验墙板全身正面照片。
条文说明
A.2.4 外保温系统主要组成材料包括胶粘剂、锚固件、保温材料、抹面材料、玻纤网、饰面材料等。外保温系统安装细节主要包括施工方案要点、材料用量、板缝位置、固定装置等。
A.3 系统耐冻融性能试验方法
A.3 系统耐冻融性能试验方法
A.3.1 试样制备应符合下列规定:
1 当采用以纯聚合物为粘结基料的材料作饰面涂层时,应对下列两种试样进行试验:
1)由保温层和不包含饰面层的抹面层构成的试样;
2)由保温层和包含饰面层的防护层构成的试样。
2 当饰面层材料不是以纯聚合物为粘结基料的材料时,试样应包含饰面层。当使用多种饰面材料时,应按不同种类的饰面材料分别制样。当仅颗粒大小不同时,可视为同种类材料。
3 试样尺寸应为500mm×500mm,试样数量应为3件。
4 试样周边应涂密封材料密封。
条文说明
A.3.1 不同材料的饰面层具有不同的吸水性能,这对耐冻融性能影响很大。本条规定是为了在最不利的条件下进行检验。
A.3.2 试验步骤应符合下列规定:
1 应冻融循环30次,每次应为24h。
1)应在(20±2)℃自来水中浸泡8h。当试样浸入水中时,应使抹面层或防护层朝下,使抹面层浸入水中,并应排除试样表面气泡。
2)应在(-20±2)℃冰箱中冷冻16h。试验期间当需中断试验时,试样应置于冰箱中并应在(-20±2)℃下存放。
2 每3次循环后应观察试样出现裂缝、空鼓、脱落等情况,并做记录。
3 试验结束后,状态调节应为7d,并应按本标准第A.7.2条的规定检验拉伸粘结强度。
A.4 系统抗冲击性试验方法
A.4 系统抗冲击性试验方法
A.4.1 试样制备应符合下列规定:
1 试样应由保温层和防护层构成;
2 试样尺寸宜大于600mm×400mm,玻纤网不得有搭接缝;
3 每一抗冲击级别试样数量应为1个;
4 试样在标准养护条件下应养护14d后在室温水中浸泡7d,饰面层向下,浸入水中的深度应为3mm~10mm。当试样从水中取出后,在试验环境下状态调节应为7d。
A.4.2 试验方法应符合下列规定:
1 应将试样保护层向上平放于光滑的刚性底板上,使试样紧贴底板。
2 试验分应为3J和10J两级,每级试验应冲击10个点。3J级冲击试验应使用质量为500g的钢球,在距离试样上表面0.61m高度自由降落冲击试样。10J级冲击试验应使用质量为1000g的钢球,在距离试样上表面1.02m高度自由降落冲击试样。冲击点应离开试样边缘至少100mm,冲击点间距不得小于100mm。应以冲击点及其周围开裂作为破坏的判定标准。
A.4.3 结果判定时,10J级试验10个冲击点中破坏点不超过4个时,应判定为10J级。10J级试验10个冲击点中破坏点超过4个,3J级试验10个冲击点中破坏点不超过4小时,应判定为3J级。试验报告中应写明抹面层和饰面层厚度以及玻纤网类型和层数。
A.5 系统吸水量试验方法
A.5 系统吸水量试验方法
A.5.1 试样制备应符合下列规定:
1 试样应分为两种,一种由保温层和抹面层构成,另一种由保温层和防护层构成。
2 试样尺寸应为200mm×200mm,保温层厚度应为50mm,抹面层和防护层厚度应符合受检外保温系统构造规定。每种试样数量各应为3件。
3 试样在标准养护条件下养护7d后,应将包括保温材料在内的试样四周做密封防水处理。
A.5.2 试样预处理应符合下列规定:
应将试样按下列步骤进行三次循环:
1)应使试样抹面层或防护层朝下浸入水中并使表面完全湿润,侵入深度应为3mm~10mm,浸泡时间应为24h;
2)应在(50±5)℃的条件下干燥24h。
2 完成循环后,应进行至少24h状态调节。
A.5.3 试验步骤应符合下列规定:
1 测量试样面积应记为A。
2 应使试样抹面层或防护层朝下浸入水中并使表面完全湿润,浸入深度应为3mm~10mm。浸泡3min后应取出用天平称取试样质量,并以此作为试样初始质量m0。然后应再次浸入水中,且24h后取出,并用湿毛巾迅速擦去试样表面明水,测定浸水后试样质量应记为m。
A.5.4 系统吸水量应按下式计算,试验结果应以3个试验数据的算术平均值表示,并应精确至1g/m2:

式中:M——吸水量(g/m2);
m——试样浸水后的质量(g);
m0——试样初始质量(g);
A——试样面积(m2)。
A.6 保温板抗拉强度试验方法
A.6 保温板抗拉强度试验方法
A.6.1 试样应在保温板上切割而成,试样尺寸应为100mm×100mm,厚度应为保温板产品厚度。试样数量应为5个。
A.6.2 抗拉强度试验应符合下列规定:
1 应采用适当的胶粘剂将试样上下表面分别与尺寸为100×100mm的金属试验板粘结;
2 试验应在干燥状态下进行,且应通过万向接头将试样安装在拉力试验机上,拉伸速度应为5mm/min,应拉伸至破坏并记录破坏时的拉力及破坏部位。破坏部位在试验板粘结界面时试验数据应记为无效。
A.6.3 抗拉强度应按下式计算,试验结果应以5个试验数据的算术平均值表示:

式中:σt——抗拉强度(MPa),
Pt——破坏荷载(N);
A——试样面积(mm2)。
A.7 拉伸粘结强度试验方法
A.7 拉伸粘结强度试验方法
A.7.1 胶粘剂拉伸粘结强度试验应符合下列规定:
1 水泥砂浆底板抗拉强度不应小于1.5MPa。
2 保温板应按外保温系统配套材料要求提供。
3 试样尺寸应为50mm×50mm或直径50mm,与水泥砂浆粘结和与保温板粘结的试样数量应各5个。
4 应按使用说明配制胶粘剂。应将胶粘剂涂抹于厚度不宜小于40mm的保温板或厚度不宜小于20mm的水泥砂浆板上,涂抹厚度应为3mm~5mm。当保温板需做界面处理时,应在界面处理后涂胶粘剂,并应在试验报告中注明。试样应在标准养护条件下养护28d。
5 应以合适的胶粘剂将试样粘贴在两个刚性平板或金属板上。
6 试验应在下列三种试样状态下进行:
1)干燥状态;
2)水中浸泡48h,取出后应在温度(23±2)℃、相对湿度(50±5)%条件下干燥2h;
3)水中浸泡48h,取出后应在温度(23±2)℃、相对湿度 (50±5)%条件下干燥7d。
7 应将试样安装于拉力试验机上,拉伸速度应为5mm/min,应拉伸至破坏并记录破坏时的拉力及破坏部位。
A.7.2 抹面材料与保温材料拉伸粘结强度试验应符合下列规定:
1 试样尺寸应为50mm×50mm或直径50mm,保温板厚度应为50mm,试样数量应为5件。
2 保温材料为保温板时,应将抹面材料抹在保温板一个表面上,厚度应为(3±1)mm。当保温板需做界面处理时,应在界面处理后涂胶粘剂,并应在试验报告中注明。经过养护后,两面应采用适当的胶粘剂粘结尺寸为50mm×50mm的钢底板。
3 保温材料为胶粉聚苯颗粒保温浆料时,应将抹面胶浆抹在胶粉聚苯颗粒保温浆料一个表面上,厚度应为(3±1)mm。经过养护后,两面应采用适当的胶粘剂粘结尺寸为50mm×50mm的钢底板。
4 试验应在下列4种试样状态下进行:
1)干燥状态:
2)水中浸泡48h,取出后应在温度(23±2)℃、相对湿度(50±5)%条件下干燥2h;
3)水中浸泡48h,取出后应在温度(23±2)℃、相对湿度(50±5)%条件下干燥7d;
4)冻融试验后。
5 应将试样安装于拉力试验机上,拉伸速度应为5mm/min,应拉伸至破坏并记录破坏时的拉力及破坏部位。
A.7.3 拉伸粘结强度应按下式计算,试验结果应以5个试验数据的算术平均值表示:

式中:σb——拉伸粘结强度(MPa);
Pb——破坏荷载(N);
A——试样面积(mm2)。
A.8 系统热阻试验方法
A.8 系统热阻试验方法
A.8.1 系统热阻试验方法应符合现行国家标准《绝热 稳态传热性质的测定 标定和防护热箱法》GB/T 13475的规定。制样时EPS板拼缝缝隙宽度、单位面积内辅助固定件的数量应符合受检外保温系统构造的规定。
A.8.2 试样制备应符合下列规定:
1 腹丝穿透型EPS钢丝网架板试样应两面各抹30mm厚水泥砂浆。
2 胶粉聚苯颗粒浆料贴砌EPS板外保温系统应在粘结浆料和保温浆料表面各抹10mm厚水泥砂浆。
A.9 抹面层不透水性试验方法
A.9 抹面层不透水性试验方法
A.9.1 试样制备应符合下列规定:
1 试样应由保温层和抹面层构成,试样尺寸应为200mm×200mm,保温层厚度应为60mm,试样数量应为2个。
2 应将试样中心部位的保温层除去并刮干净,直至刮到抹面层的背面,刮除部分的尺寸应为100mm×100mm。
3 应将试样周边密封,使抹面层朝下浸入水槽中。应使试样浮在水槽中,底面所受压强应为500Pa。
4 浸水时间达到2h时应观察水透过抹面层的情况。
条文说明
A.9.1 为便于观察,可在水中添加颜色指示剂。
A.9.2 2个试样浸水2h时均不透水时,应判定为不透水。
A.10 防护层水蒸气渗透性能试验方法
A.10 防护层水蒸气渗透性能试验方法
A.10.1 试样制备应符合下列规定:
1 应将防护层做在保温层上,经过养护后除去保温层,并应切割成规定尺寸大小。
2 当采用以纯聚合物为粘结基料的材料作饰面涂层时,应按不同种类的饰面材料分别制样。当仅颗粒大小不同时,可视为同类材。当采用其他材料作饰面涂层时,应对具有最厚饰面涂层的防护层进行试验。
A.10.2 试验方法应符合现行国家标准《建筑材料及其制品水蒸气透过性能试验方法》GB/T 17146的干燥剂法的规定。试验箱内温度应为(23±2)℃,相对湿度可为(50±2)%或(85±2)%。
附录B 玻纤网耐碱性快速试验方法
附录B 玻纤网耐碱性快速试验方法
B.0.1 试验方法应符合现行国家标准《玻璃纤维网布耐碱性试验方法 氢氧化钠熔液浸泡法》GB/T 20102的规定。
B.0.2 试样的处理应符合下列规定:
1 应将未经碱溶液浸泡的试样置于(60±2)℃的烘箱内干燥55min~65min,取出后应在温度(23±2)℃、相对湿度(50±5)%的环境中放置24h以上。
2 经碱溶液浸泡的试样的处理应符合下列规定:
1)碱溶液配制:每升蒸馏水中应含有Ca(OH)2 0.5g,NaOH 1g ,KOH 4g,1L碱溶液浸泡30g~35g的玻纤网试样,并应根据试样的质量,配制适量的碱溶液;
2)应将配制好的碱溶液置于恒温水浴中,碱溶液的温度应控制在(60±2)℃;
3)应将试样平整地放入碱溶液中,加盖密封,试验过程中碱溶液浓度不应发生变化;
4)试样应在(60±2)℃的碱溶液中浸泡24h±10min。当取出试样时,应用流动水反复清洗后,并放置于0.5%的盐酸溶液中1h,再用流动的清水反复清洗。应置于(60±2)℃的烘箱内干燥60min±5min,取出后应在温度(23±2)℃、相对湿度(50±5)%的环境中放置24h以上。
附录C 现场试验方法
附录C 现场试验方法
C.1 基层墙体与胶粘剂的拉伸粘结强度检验方法
C.1.1 应在每种类型的基层墙体表面上取5处有代表性的位置分别涂胶粘剂或界面砂浆,面积应为300cm2~400cm2,厚度应为5mm~8mm。干燥后应按现行行业标准《建筑工程饰面砖粘结强度检验标准》JGJ/T 110的规定进行试验,断缝应从胶粘剂或界面砂浆表面切割至基层墙体表面。当基层墙体表面有找平层时,应切断找平层。宜使用采用电动加载方式的数显式粘结强度检测仪,拉伸速度应为(5±1)mm/min。
C.1.2 试验结果的判定应符合下列规定:
1 每组试样粘结强度平均值不应小于本标准规定;
2 每组可有一个试样的粘结强度小于本标准规定值,但不应小于规定值的75%。
C.2 系统抗冲击性检验方法
C.2.1 外保温系统抗冲击性检验应在保护层施工完成28d后进行,应根据抹面层和饰面层性能的不同而选取冲击点,且不应选在局部增强区域和玻纤网搭接部位。
C.2.2 应采用摆动冲击,摆动中心应固定在冲击点的垂线上,摆长至少应为1.50m,规定的落差应为钢球从静止开始下落的位置与冲击点之间的高差。10J级钢球质量应为1000g,落差应为1.02m;3J级钢球质量应为500g,落差应为0.61m。
C.2.3 应按本标准第A.4.3条的规定对试验结果进行判定。
C.3 系统拉伸粘结强度试验方法
C.3.1 外保温系统拉伸粘结强度应按现行行业标准《建筑工程饰面砖粘结强度检验标准》JGJ/T 110的规定进行试验,试样尺寸应为100mm×100mm。宜使用采用电动加载方式的数显式粘结强度检测仪,拉伸速度应为(5±1)mm/min。
C.3.2 当测试保温层与基层墙体拉伸粘结强度时,断缝应切割至基层墙体。切割宜选在保温材料与基层墙体之间充满胶粘剂的部位,否则应按实际粘贴面积进行换算。
C.3.3 当测试抹面层与保温层拉伸粘结强度时,断缝应切割至保温层,保温层切割深度不应大于10mm。
C.3.4 当测试胶粉聚苯颗粒保温浆料外保温系统拉伸粘结强度时,断缝应从防护层切割至基层墙体。
C.3.5 EPS板现浇混凝土外保温系统中的EPS板与基层墙体拉伸粘结强度检验应在混凝土养护28d后进行,断缝应切割至基层墙体。测点应按一次浇注深度分上、中、下3部分各选取1点。上部测点应距顶边200mm,下部测点应距底边200mm,中部测点应居中。
C.3.6 试验结果的判定应符合下列规定:
1 每组试样粘结强度平均值不应小于本标准规定值。
2 每组可有一个试祥的粘结强度小于本标准规定值,但不应小于规定值的75%。
本标准用词说明
本标准用词说明
本标准用词说明
1 为便于在执行本标准条文时区别对待,对要求严格程度不同的用词说明如下:
1)表示很严格,非这样做不可的:
正面词采用“必须”,反面词采用“严禁”;
2)表示严格,在正常情况下均应这样做的:
正面词采用“应”,反面词采用“不应”或“不得”;
3)表示允许稍有选择,在条件许可时首先这样做的:
正面词采用“宜”,反面词采用“不宜”;
4)表示有选择,在一定条件下可以这样做的,采用“可”。
2 条文中指明应按其他有关标准执行的写法为:“应符合…的规定”或“应按…执行”。
本标准用词说明
本标准用词说明
1 为便于在执行本标准条文时区别对待,对要求严格程度不同的用词说明如下:
1)表示很严格,非这样做不可的:
正面词采用“必须”,反面词采用“严禁”;
2)表示严格,在正常情况下均应这样做的:
正面词采用“应”,反面词采用“不应”或“不得”;
3)表示允许稍有选择,在条件许可时首先这样做的:
正面词采用“宜”,反面词采用“不宜”;
4)表示有选择,在一定条件下可以这样做的,采用“可”。
2 条文中指明应按其他有关标准执行的写法为:“应符合…的规定”或“应按…执行”。
引用标准名录
引用标准名录
1 《建筑设计防火规范》 GB 50016
2 《民用建筑热工设计规范》 GB 50176
3 《砌体结构工程施工质量验收规范》 GB 50203
4 《混凝土结构工程施工质量验收规范》 GB 50204
5 《建筑装饰装修工程质量验收标准》 GB 50210
6 《建筑工程施工质量验收统一标准》 GB 50300
7 《建筑节能工程施工质量验收标准》 GB 50411
8 《无机硬质绝热制品试验方法》 GB/T 5486
9 《泡沫塑料及橡胶 表现密度的测定》 GB/T 6343
10 《数值修约规则与极限数值的表示和判定》 GB/T 8170
11 《建筑材料及制品燃烧性能分级》 GB 8624
12 《硬质泡沫塑料吸水率的测定》 GB/T 8810
13 《硬质泡沫塑料 尺寸稳定性试验方法》 GB/T 8811
14 《增强制品试验方法 第3部分:单位面积质量的测定》 GB/T 9914.3
15 《绝热材料稳态热阻及有关特性的测定 防护热板法》 GB/T 10294
16 《绝热材料稳态热阻及有关特性的测定 热流计法》 GB/T 10295
17 《绝热用模塑聚苯乙烯泡沫塑料》 GB/T 10801.1
18 《绝热用挤塑聚苯乙烯泡沫塑料(XPS)》 GB/T 10801.2
19 《绝热 稳态传热性质的测定 标定和防护热箱法》 GB/T 13475
20 《建筑材料及其制品水蒸气透过性能试验方法》 GB/T 17146
21 《玻璃纤维网布耐碱性试验方法 氢氧化钠溶液浸泡法》 GB/T 20102
22 《外墙外保温系统用钢丝网架模塑聚苯乙烯板》GB 26540
23 《建筑工程饰面砖粘结强度检验标准》 JGJ/T 110
24 《建筑外墙外保温防火隔离带技术规程》 JGJ 289
25 《胶粉聚苯颗粒外墙外保温系统材料》 JG/T 158
26 《外墙保温用锚栓》 JG/T 366
