Appearance
《建筑信息模型分类和编码标准》 GB/T 51269-2017
🗓️ 实施时间: 2018-05-01
前言
前言
根据中华人民共和国住房和城乡建设部《关于印发<2012年工程建设标准制订修订计划>的通知》(建标[2012]5号)的要求,标准编制组经广泛调查研究,认真总结实践经验,参考有关国际标准和国外先进标准,并在广泛征求意见的基础上,编制了本标准。
本标准的主要技术内容是:1.总则;2.术语;3.基本规定;4.应用方法。
本标准由中华人民共和国住房和城乡建设部负责管理,由中国建筑标准设计研究院有限公司负责具体技术内容的解释。执行过程中如有意见和建议,请寄送中国建筑标准设计研究院有限公司(地址:北京市海淀区首体南路9号主语国际2号楼,邮编:100048)。
**本标准主编单位:**中国建筑标准设计研究院有限公司
**本标准参编单位:**中国建筑设计研究院
中国电子工程设计院
上海现代建筑设计(集团)有限公司
广联达软件股份有限公司
悉地国际设计顾问(深圳)有限公司
中国建筑第七工程局有限公司
北京建谊投资发展(集团)有限公司
北京市建筑设计研究院有限公司
清华大学建筑设计研究院有限公司
清华大学建筑学院
天津大学管理与经济学部工程管理系
天津大学建筑学院
华中科技大学建筑与城市规划学院
欧特克软件(中国)有限公司
华科优建(武汉)工程信息发展有限公司
中国京冶工程技术有限公司
中国建筑西北设计研究院有限公司
当代节能置业股份有限公司
河北建筑工程学院
北京金土木信息技术有限公司
奔特力软件(北京)有限公司
中建五局工业设备安装有限公司
北京柏慕进业工程咨询有限公司
中旭建筑设计有限责任公司
北京理正软件股份有限公司
上海建科检验有限公司
同济大学
同济大学经济与管理学院
同济大学建筑设计研究院(集团)有限公司
华中科技大学
上海市政工程设计研究总院(集团)有限公司
建研科技股份有限公司
图软香港有限公司北京代表处
卓展工程顾问(北京)有限公司
中国建筑东北设计研究院有限公司
中建一局集团建设发展有限公司
广东省建筑设计研究院
艾奕康咨询(深圳)有限公司
中国石油天然气管道工程有限公司
上海大学
上海市地下空间设计研究总院有限公司
上海市城市建设设计研究总院
中国五洲工程设计集团有限公司
北京中信和业房地产开发有限公司
深圳市华阳国际工程设计有限公司
江苏省苏中建设集团股份有限公司
苏州金螳螂建筑装饰股份有限公司
南京倍立达新材料系统工程股份有限公司
中国中铁航空港建设集团有限公司
卓达房地产集团有限公司
**本标准主要起草人员:**罗文斌 于洁 王春光 谢卫 高承勇 王国俭 魏来 王爱华 左小英 过俊 丁楠 焦安亮 张鹏 韦晓泉 黄成明 汪从军 卜一秋 庄惟敏 徐卫国 陈宇军 张金月 李伟伟 许蓁 穆威 张学生 冯树坚 覃菘 谭春莲 崔旸 贾岩 冯志江 张洪伟 何立波 王新平 杨勇 田华 黄亚斌 刘延川 佟晓威 杨国平 俞海勇 刘守奎 王广斌 骆汉宾 张吕伟 沈文都 马恩成 赵昂 张晓利 陈勇 金鹏 侯本才 王鹏 杨远丰 龙辉元 杨峥 喻钢 辛佐先 杨海涛 王乔恒 张学斌 韦蔚 赵伟玉 唐小卫 杨志 宋灏 王小勇 向彪 刘锋 郭阴生 张杨
** 本标准主要审查人员:**郝力 张建平 欧阳东 于晓明 李久林 张杰 赵雪峰 王玉恒 刘恒 关俊涛
总 则
1 总 则
1.0.1 为规范建筑信息模型中信息的分类和编码,实现建筑工程全生命期信息的交换与共享,推动建筑信息模型的应用发展,制定本标准。
条文说明
1.0.1 建筑信息模型应用的一个重要保证是信息的流畅传递、交互,为保证信息的有效传递,建筑工程中建设资源、建设进程与建设成果等对象的分类与编码的统一是关键,该分类和编码应该在建筑工程全生命期的信息应用中保持一致和统一。本标准依据ISO 12006-2对建筑工程信息中所涉及的对象进行了全面、系统的梳理,本次共有15个表对不同对象,从不同角度进行了分类和编码。本标准是建筑工程行业一次系统的分类和编码的梳理,是建筑信息模型应用的基础之一。
1.0.2 本标准适用于民用建筑及通用工业厂房建筑信息模型中信息的分类和编码。
条文说明
1.0.2 本标准是基于民用建筑及通用工业厂房建筑的建设编制。
1.0.3 建筑信息模型中信息的分类和编码,除应符合本标准外,尚应符合国家现行有关标准的规定。
术 语
2 术 语
2.0.1 元素 element
建筑主体中独立或与其他部分结合,满足建筑主体主要功能的部分。
条文说明
2.0.1 来自ISO 12006-2:2001,每个元素都满足了特定的主要功能,或独立,或与其他元素结合。元素应用的最广泛的时期是项目早期,以确定项目的物理特征、运营特征和美学特征。考虑元素时不与功能的材料、技术解决方案结合。对于每个元素,都可能有多个技术解决方案能够达到该元素的功能。
2.0.2 工作成果 work result
在新建建筑的施工阶段和既有建筑的改建、扩建、维修、拆除活动中得到的建设成果。
条文说明
2.0.2 工作成果包括特定的技能和交易,所使用的建筑材料、人工、机械等建设资源,该工作成果相应的实体建设成果,及完成该工作成果相应的临时工作或其他准备或已完成工作。工作成果可以是建筑实体的一部分,也可以是不构成建筑实体的部分,如脚手架工程、临时道路、场地清理等。
一个工作成果可能和多个建筑产品的组合有关系,例如外保温系统;也有可能只和一个单一的建筑产品有关系,例如石膏板;一个工作成果也可能只涉及用于实现所需成果的劳动力和设备。例如“桩荷载测试”、“挖土方”。
工作的成果代表完成该实体所需的所有材料、人工或机械工作和过程完成的状态。由于业主最终渴望一个完成的实体,常常通过工作成果描述合同要求,并尽量减少总承包单位完成该工作成果过程的细节描述。
例如:已完成施工现浇混凝土,已安装的钢筋,安装好的管道,安装好的脚手架,完成的临时宿舍等。
2.0.3 工程建设项目阶段 building construction project phase
工程项目建设过程中根据一定的标准划分的时间段。
条文说明
2.0.3 在对本项目阶段编码划分过程中,首要的参考了现阶段国内建筑流程阶段划分及相关标准,另外也结合了BIM对现阶段及未来建筑行业中建筑各流程发展趋势的影响。由于团队与企业间整合与协作的逐步深入,原来单一的单线式建筑流程将被逐步整合的建筑团队在共享的信息平台上完成。设计与施工阶段开始相互融合,原有的设计与施工中各个环节的界限在整合的背景下变得模糊。此外,借助于BIM配套软件的应用与相互兼容,在强大的计算辅助下,项目实施前的准备活动可以更高水平地铺开,并为以后更深层次的工作做前期分析。在项目后期的运营维护阶段,BIM依然能继续发挥效能,指导并辅助工程师参与建筑的设备保养与维护。因此,本标准表A.0.7共列了三个一级类目:(1)项目前期阶段;业主、政府从概念化的、模型化的信息、政策分析、城市协调、经济等角度考量建筑项目的实施可行性;(2)项目实施阶段;BIM的改革不仅使建筑下游的施工方工作提前,也通过BIM数据库建立针对不同专业的协作与沟通平台,因此项目实施阶段中包含了完整的建筑项目由概念直至项目实体交付的流程;(3)项目后期管理阶段;此阶段指建筑项目在交付后的使用期间所需要的任务工作。
2.0.4 行为 activity
工程相关方在工程建设中表现出的工作。
条文说明
2.0.4 由于本标准编码需要收集并梳理建筑全生命期中所有的相关工作与活动,因此在建筑信息模型应用的基础上首先考虑到了模型化的信息对建筑业、制造业、IT产业的整体影响,以及对建筑咨询而言的活动业务变化。另外,考量到现国内建筑过程还需要足够的时间与未来的BIM产业链进行对接,闭此本标准编码也充分参照了国内现行的建筑流程。
综合上述两种建筑行业发展背景,本标准将建筑流程中的工作活动划分为11大板块:(1)投资行为;代表了项目开发团队在项目初始萌芽中对项目开展所需的融资规划与经济风险分析;(2)设计行为;对以传统设计与BIM设计的活动进行梳理与整合;(3)实施行为;项目开工建造所需的活动;(4)运营与维护;指建筑项目在成功交付后经营阶段的业务活动;(5)咨询行为;以顾问、咨询团队的角度对建筑全流程活动的梳理;(6)政府行为;意在指建筑流程中政府部门所参与的工作;(7)管理行为;指建筑项目管理在建筑流程中各个阶段所完成的工作;(8)沟通行为;以项目团队、企业之间项目协作、合作为基础而产生的相互交流及信息共享;(9)决策行为;以各企业领导层为出发点,梳理企业管理者在项目引入、实施以及后期维护等全生命期中需要做出的各种形式的决定;(10)文档管理行为;介绍如何在引入建筑信息模型的基础上对项目实施过程中的各类文档进行维护、整合与管理;(11)日常行为;罗列了项目参与者在日常工作生活中可能发生的活动。
2.0.5 专业领域 discipline
建筑工程领域内的专业分支。
2.0.6 建筑产品 building product
建筑工程建设和使用全过程中所用并结合到建筑实体中的产品,包括各种材料、部品、设备以及他们的组合。
条文说明
2.0.6 建筑产品是用于建设的基本单元。可以是单一产品个体、工厂生产的多个产品组合体,也可以是工厂生产的可独立运行的系统。当材料以原有的形式作为一个组件来实现工作效果时,它们也被视为产品。例如:砂,可作为独立产品在工程中使用,同时砂也是其他产品的构成材料,如预制混凝土制品。因此,基本材料(如砂)在表A.0.10和表A.0.15中都出现。表A.0.15材料的焦点是材料的基本组成和物理性能,而不考虑材料的组合和使用。
2.0.7 组织角色 organizational role
在整个工程项目生命期中的任一过程和工序的专业领域的参与者,包括团队和个人。
条文说明
2.0.7 组织角色的关键概念在于在一个给定的项目的背景下参与者的责任范围和参与者的工作职能,而不考虑其领域的专门知识、教育、经验,或培训。一些组织角色意味着特定领域的专业知识,但一般那些问题是由表A.0.9专业领域充分解决。参与者可以是个人、小组或团队、一个公司、一个协会、一个机构、一个研究所,或其他类似组织。
2.0.8 工具 tool
在工程项目生命期中使用的软件、设备、物品等。
条文说明
2.0.8 建筑实体生命期相关的进程需要用的资源,用于完成项日的设计和建造,但它们不会成为最终的建筑主体的组成部分。很多参与者使用它们以执行各项服务,如计算机硬件、CAD软件、临时围栏、反铲挖土机、塔式起重机、排水网络设施、模具锤、轻型卡车、工地活动房。
2.0.9 信息 information
在创建和维护建设环境过程中供参考和利用的数据。
条文说明
2.0.9 信息可以存在于各种各样的媒体中,包括印刷和数字化形式。信息可以作为一般参照和监管数据,例如制造标准,或者它也可作为类似于项目手册的具体项目标准。信息是在创造和维持建设环境过程中的交流的主要工具。通常,信息需要被归档、存储以及检索。信息表主要是对任何项目在其全生命期内所访问、创建、使用和交换的信息的类型和形式进行分类。
2.0.10 材质 material
用于工程建设或制造建筑产品的基本物质。
条文说明
2.0.10 这些物质可以是天然物质或人工合成物质,通常具有化学成分,而与形状定义无关。如:金属化合物、岩石、土壤、木材、玻璃、塑料、橡胶等。材料范围非常广泛,本标准分类是对建筑工程领域主要的、常用的产品材质进行定义和分类,用于描述建筑产品的基本物质属性值。
2.0.11 属性 property
用于描述建设实体或者活动的特征。
条文说明
2.0.11 属性是指对象的特征,如:颜色、宽度、长度、厚度、深度、直径、面积、重量、强度、防火性能、防潮性能等,属性只对特指的建设实体有实际意义。
2.0.12 归档 archive
按照一定原则进行信息提取、集合、存档的过程。
条文说明
2.0.12 通过建筑信息模型分类编码组织的信息集合,需要遵循一定的原则,以一定的顺序进行存档整理。从而保证信息集合的有序性。
基本规定
3.1 分类对象和分类方法
3.1 分类对象和分类方法
3.1.1 建筑信息模型中信息的分类结构应符合表3.1.1的规定,并应包括下列内容:
1 建设成果包括按功能分建筑物、按形态分建筑物、按功能分建筑空间、按形态分建筑空间、元素、工作成果六个分类表;
2 建设进程包括工程建设项目阶段、行为、专业领域三个分类表;
3 建设资源包括建筑产品、组织角色、工具、信息四个分类表;
4 建设属性包括材质、属性两个分类表。
表3.1.1 建筑信息模型信息分类结构

条文说明
3.1.1 建筑信息模型中信息的分类是我国建筑工程一个新的分类系统,将在很多领域广泛应用。从图书馆资料管理、产品说明、项目信息,直至为电子数据库提供分类体系均会使用。是针对工程建设领域制定并作为信息分类的标准原则使用。它贯穿了整个建筑生命期:从概念期到报废期甚至回收期。它也包括了构成建设环境的所有建造工程。为了建筑工程全生命期的信息化应用,有必要将建筑工程中所涉及的对象进行分类。将建筑工程中涉及的对象划分为四个大的部分,包括建设资源、建设进程、建设成果和建设属性。其中建设属性作为一个特殊的内容单独出现也是国际通行的做法。
3.1.2 建筑信息模型中信息的分类应符合表3.1.2的规定,分类表的进一步细分应符合本标准附录A的规定。
表3.1.2 建筑信息横型信息分类

条文说明
3.1.2 建筑信息模型中信息的分类包括15张表,每张表代表建设工程信息的一个方面。每张表都可以单独使用,对特定类型的信息进行分类,也可以与其他表结合,为更加复杂的信息进行分类。其中表A.0.1~表A.0.6用于整理建设结果。表A.0.7~表A.0.9用于建设过程的分类。表A.0.10~表A.0.15用于组织建设资源。针对不同阶段的应用,某些表有一定的针对性,大致可以按照表1进行对应。
表1 分类表与工程阶段对应表

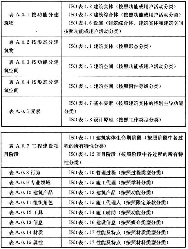
表A.0.1~表A.0.15与ISO 12006-2中第四部分所提到的表相对应,见表2。
表2 表A.0.1~表A.0.15与ISO 12006-2的对应关系

3.1.3 单个分类表内的分类对象宜按层级依次分为一级类目“大类”,二级类目“中类”、三级类目“小类”、四级类目“细类”。
条文说明
3.1.3 如表A.0.10建筑产品中所规定的砌体分类见表3。
表3 砌体分类

3.2 编码及扩展规定
3.2 编码及扩展规定
3.2.1 编码结构(图3.2.1)应包括表代码、大类代码、中类代码、小类代码和细类代码,各级代码应采用2位阿拉伯数字表示。

图3.2.1 编码结构
条文说明
3.2.1 本标准的编码结构按照表代码+表内编码的方式,表代码与表内编码采用“-”连接,例如表A.0.10中普通砖的全部编码为表代码30+表内编码02.10.10.10,之间用“-”连接,即普通砖的完整编码为30-02.10.10.10。同时,各级代码采用两位阿拉伯数字表示,也就是各级代码的容量为100,从00~99。
对于编码的规则按照:
1 为了后期标准扩展,相邻编码中间是留空的;
2 留空的原则是按照目前所编制的内容定,内容较少的按照10为间隔,内容相对多按照5为间隔,以此类推,3为间隔,2为间隔,无极特别情况不连续编码。
例如,普通砖编码30-02.10.10.10的编码结构如图1所示。

图1 普通砖编码结构示意
3.2.2 编码结构和编码方法应符合下列规定:
1 建筑信息模型中信息的分类编码应由表代码与分类对象编码组成,两者之间用“-”连接;
2 分类对象编码应由大类代码、中类代码、小类代码和细类代码组成,相邻层级代码之间用英文字符“.”隔开;
3 表代码和分类对象各层级代码应采用两位数字表示;
4 大类编码应采用6位数字表示,前2位为大类代码,其余4位用“0”补齐;
5 中类编码应采用6位数字表示,前2位为大类代码,加中类代码,后2位用“0”补齐;
6 小类编码应采用6位数字表示,前4位为上位类代码,加小类代码;
7 细类编码应采用8位数字表示,在小类编码后增加两位细类代码。
条文说明
3.2.2 全数字编码方式是目前国际上流行的编码方式,本标准也采用此种编码方式。由于建筑工程中所涉及的对象非常丰富,对于不同的对象分成15个表,每个表对应一大类对象,例如建筑实体、空间等,针对15个表,采用两位数字的方式进行编码,例如建筑产品表的表代码为30。对于建筑产品表内的具体对象,按照每个层级两位数字代码的形式表示,例如大类类目砌体,代码为02,砌体的部分分类及编码见表4。
表4 砌体分类和编码

3.2.3 分类和编码的扩展应符合下列规定:
1 建筑信息模型中信息的分类和编码方法应符合现行国家标准《信息分类和编码的基本原则和方法》GB/T 7027的规定。
2 建筑信息模型中信息的分类应符合可扩延性、兼容性和综合实用性原则。
3 扩展分类和编码时,标准中已规定的类目和编码应保持不变。
4 扩展各层级类目代码时,应按照本标准第3.1节规定执行。
5 表内扩展的最高层级代码应在90~99之间取值进行编码。
条文说明
3.2.3 可扩延性是指分类体系中应设置收容分类,方便后期应用时根据不同需要进行扩展应用;兼容性是指和现有其他标准相协调,例如《建设工程工程量清单计价规范》GB 50500;综合实用性是指分类要从总体角度出发,在满足总要求和总目标的前提下,满足系统内相关单位的需求。
自定义层级代码的最高层级应采用90~99之间的数字进行编制。例如:在表A.0.10建筑产品表的砌体大类中增加新的种类,则设置代码见表5。
表5 自定义分类和编码示例

应用方法
4.1 编码逻辑运算符号
4.1 编码逻辑运算符号
4.1.1 在描述复杂对象时,应采用逻辑运算符号联合多个编码一起使用。
条文说明
4.1.1 常用的单个编码,往往不能满足我们对于所有对象进行描述的要求,需要借助这些运算符号来组织多个编码,实现精确描述、准确表意的目的。
4.1.2 编码逻辑运算符号宜采用“+”、“/”、“<”、“>”符号表示,并应符合下列规定:
1 “+”用于将同一表格或不同表格中的编码联合在一起,以表示两个或两个以上编码含义的集合。
2 “/”用于将单个表格中的编码联合在一起,定义一个表内的连续编码段落,以表示适合对象的分类区间。
条文说明
4.1.2 由于需求的复杂性,需要多个编码组合使用,但是组合使用需要按照一定的规则执行。
1 使用“+”表示编码含义的概念集合,并且“+”联合的编码所表示的含义和性质不相互影响。
例如,表述“带空调的办公室”这一概念时,可利用“+”把描述建筑产品“空调”的编码和商业办公空间“办公室”的编码联合起来,形成组合编码:30-44.00.00+12-12.10.10。
2 使用“/”表示一张表中连续的对象分类,连续编码段落由“/”前的编码开始,直至“/”后的编码结束。
例如:如果我们想检索所有的与“电气和建筑智能化”相关的工作成果,可以标记为15-26.00.00/15-27.00.00,划定由“15-26.00.00”开始到“15-27.00.00”结束的范围。
3 大于号和小于号的作用在于,在加号运算基础上,改变了参与复合交集运算双方的重要顺序.从而代替加号运算符。在使用时“<”和“>”是等价的。“<”、“>”运算符号的分类编码排列顺序非常重要,因为这两个符号均意味着参与运算的两个物项在概念重要性上存在先后顺序。在某些情况下我们希望更关注的被分类物项能够在保持固有含义的情况下加载更多的信息。为了实现这个目的,需要改变分类编码的先后顺序,同时运算符要从小于号改为大于号。比如10-14.10.00<12-12.10.00仍然代表“医院办公区”,但是存储时将仍然以医院这个大分类进行存储。任何情况下,均应保持这样一个规则:无论使用大于号还是小于号,符号开口的方向都必须朝向概念更重要的那个分类物项。
3 “<”、“>”用于将同一表格或不同表格中的编码联合在一起,以表示两个或两个以上编码对象的从属或主次关系,开口背对是开口正对编码所表示对象的一部分。
4.2 编码的应用
4.2 编码的应用
4.2.1 建筑信息模型中信息分类和编码的应用应符合建筑信息模型交付、存储标准的规定。
条文说明
4.2.1 住房城乡建设部2012年同时组织编制了4本建筑信息模型的标准,包括《建筑信息模型工程设计交付标准》《建筑信息模型分类和编码标准》《建筑工程信息模型存储标准》和《建筑信息模型应用统一标准》,分类编码标准的应用除了应符合本标准的规定外,还应该符合其他的3本标准的规定。
4.2.2 建筑信息模型中信息的分类和编码及逻辑运算符号的运用宜依赖于信息技术。
条文说明
4.2.2 建筑工程信息分类编码的核心功能在于实现建筑信息的分类、检索、信息传递.这依赖信息技术(主要是关系型或面向对象的数据库技术),运用该技术通过算法提取信息并生成报告,实现比文件存储管理更加灵活、强大的信息管理方式。
4.2.3 建筑工程信息的归档顺序应符合下列规定:
1 无逻辑运算符号的单个编码应按照表、大类、中类、小类、细类的层级,依次对各级代码按照从小到大的顺序归档。
2 由同一类逻辑运算符号联合的组合编码集合,应按从左到右、从小到大的顺序逐级进行归档。
3 由单个编码和组合编码构成的编码集合,应先对由“/”联合的组合编码进行归档,再对单个编码进行归档,之后对由“+”联合的组合编码进行归档,最后对由“<”、“>”联合的组合编码进行归档。
条文说明
4.2.3 信息的归档是非常重要的一项工作,归档的顺序和规则不同,很可能出现不同的结果,因此归档应注意以下几点:
1 分类表内的条目按升序排列。首先按照表格序号排序,然后按照大类代码排序,之后按照中类代码排序,接着按照小类代码排序,最后按照细类代码排序,以此类推。
例如:10-21.20.10(航站楼)在22-10.10.00(区域规划)之前归档;30-17.25.20.19(微波炉)在30-17.25.20.27(冰箱)之前归档。
2 如表6所示的顺序进行归档。
表6 同一逻辑运算符号归档示例

3 如表7所示的顺序进行归档。
表7 编码集合归档示例

本条中“集合”的含义是指有一个或多个编码所构成的某一个整体,如上表中“15-26.00.00/15-27.00.00”就是编码集合。
附录A 建筑信息模型分类和编码
附录A 建筑信息模型分类和编码
A.0.1 按功能分建筑物宜按表A.0.1进行分类和编码。
表A.0.1 按功能分建筑物











A.0.2 按形态分建筑物宜按表A.0.2进行分类和编码。
表A.0.2 按形态分建筑物





A.0.3 按功能分空间宜按表A.0.3进行分类和编码。
表A.0.3 按功能分空间























A.0.4 按形态分空间宜按表A.0.4进行分类和编码。
表A.0.4 按形态分空间






A.0.5 元素宜按表A.0.5进行分类和编码。
表A.0.5 元素

















A.0.6 工作成果宜按表A.0.6进行分类和编码。
表A.0.6 工作成果




















































A.0.7 工程建设项目阶段宜按表A.0.7进行分类和编码。
表A.0.7 工程建设项目阶段




A.0.8 行为宜按表A.0.8进行分类和编码。
表A.0.8 行为
















A.0.9 专业领域宜按表A.0.9进行分类和编码。
表A.0.9 专业领域












A.0.10 建筑产品宜按表A.0.10进行分类和编码。
表A.0.10 建筑产品
























































































A.0.11 组织角色宜按表A.0.11进行分类和编码。
表A.0.11 组织角色









A.0.12 工具宜按表A.0.12进行分类和编码。
表A.0.12 工具




















A.0.13 信息宜按表A.0.13进行分类和编码。
表A.0.13 信息


















A.0.14 材质宜按表A.0.14进行分类和编码。
表A.0.14 材质












A.0.15 属性宜按表A.0.15进行分类和编码。
表A.0.15 属性



































本标准用词说明
本标准用词说明
1 为便于在执行本标准条文时区别对待,对要求严格程度不同的用词说明如下:
1)表示很严格,非这样做不可的用词:
正面词采用“必须”,反面词采用“严禁”;
2)表示严格,在正常情况均应这样做的用词:
正面词采用“应”,反面词采用“不应”或“不得”;
3)表示允许稍有选择,在条件许可时首先应这样做的用词:
正面词采用“宜”,反面词采用“不宜”;
4)表示有选择,在一定条件下可以这样做的用词,采用“可”。
2 条文中指明应按其他有关标准、规范执行的写法为“应符合……的规定”或“应按……执行”。
引用标准名录
引用标准名录
1 《信息分类和编码的基本原则和方法》GB/T 7027
