Appearance
《国家口岸查验基础设施建设标准[附条文说明]》建标185-2017
🗓️ 住房和城乡建设部 实施时间:2018-01-01
前言
国家口岸查验基础设施建设标准
建标185-2017
主编部门:中华人民共和国海关总署
批准部门:中华人民共和国住房和城乡建设部
中华人民共和国国家发展和改革委员会
施行日期:2018年1月1日
住房城乡建设部 国家发展改革委
关于批准发布《国家口岸查验基础设施建设标准》的通知
建标[2017]179号
国务院有关部门,各省、自治区、直辖市、计划单列市住房城乡建设厅(委、局)、发展改革委,新疆生产建设兵团建设局、发展和改革委:
根据住房城乡建设部《关于下达2010年建设标准编制项目计划的通知》(建标[2010]180号)要求,由海关总署组织编制的《国家口岸查验基础设施建设标准》已经有关部门会审,现批准发布,自2018年1月1日起施行。
在国家口岸查验基础设施建设项目的审批、核准、设计和建设过程中,要严格遵守国家相关规定,认真执行本建设标准,坚决控制工程造价。
本建设标准的管理由住房城乡建设部、国家发展改革委负责,具体解释工作由海关总署负责。
中华人民共和国住房和城乡建设部
中华人民共和国国家发展和改革委员会
2017年9月29日
前言
鉴于目前口岸基础设施建设发展的现状,国家口岸管理办公室组织有关单位编制《国家口岸查验基础设施建设标准》。
编制组依据相关法律、法规和政策文件,对全国口岸进行了广泛深入的调查研究,总结分析了各地口岸查验基础设施建设的问题与解决措施。在科学论证与分析的基础上,形成了标准文本。
本标准共有五章,主要内容包括:总则、水运口岸查验基础设施、航空口岸查验基础设施、铁路口岸查验基础设施、公路口岸查验基础设施。
在执行本建设标准过程中,请各单位注意总结经验、积累资料。如发现需要修改和补充之处,请将意见和有关资料邮寄国家口岸管理办公室(地址:北京市东城区建国门内大街6号,邮政编码:100730),以便今后修订时参考。
主编单位 :国家口岸管理办公室
参编单位 :公安部出入境管理局、交通运输部海事局、海关总署监管司、质检总局通关司、国家发展和改革委员会综合运输研究所。
编制组成员 :黄胜强 张广志 白石 钦明炜 汪鸣 吴文化 金伟程 刘慧茹 武跟平 章涛
主要起草人 :陈涛 王彦庆 李嫣然 蒋诗辉 王豪 张琪 张玉堂 高鹏 刘武锋 王百荣 刘伟 卢越 印淇琪 王瀚彬 胡惠明
第一章总则
第一章 总则
第一条 为切实维护国家主权和保障国家安全,加强和规范国家口岸查验基础设施工程建设,合理控制建设规模和投资,促进设施集约和共享,保障查验机构依法履行职责,提升通关效率,推进大通关建设,特制定本建设标准。
条文说明
第一条 本条阐明了编制本建设标准的目的。
口岸指供人员、货物、物品和交通运输工具直接出入国(关、边)境的港口、机场、车站、跨境通道等。国家口岸查验基础设施是口岸运行和管理的基本前提,是口岸进出对象,即人员、货物、物品和交通运输工具通行的物质条件,是海关、检验检疫、边防检查、海事等部门执法的重要保障。
口岸查验基础设施以往遵照《国务院关于口岸开放的若干规定》(国发[1985]113号)、《国务院批转国家计委、国家经贸委、财政部<关于开放口岸检查检验配套设施建设意见的通知>》(国发[1993]44号)和国家经济贸易委员会、国家计划委员会、财政部《关于开放口岸检查检验配套设施建设标准及经费来源问题的通知》(国经贸[1993]520号)以及各查验部门的规范性文件进行建设,但上述文件对口岸查验基础设施建设规定比较原则化,操作性不强,各部门之间存在较大差异,且发布较早,部分内容滞后,已不适应当前口岸发展的需要。
为加强和规范口岸查验基础设施工程建设,提高投资效益,满足运行管理,促进不同地区、不同规模口岸共同发展,保障口岸查验机构依法履行职责,推动通关效率提升和“大通关”建设,由国家口岸管理办公室统一制定口岸查验基础设施建设标准,明确具体内容构成和建设规模十分必要。
第二条 本建设标准是口岸查验基础设施项目投资决策和建设的统一标准,是编制、评估和审核口岸查验基础设施项目建议书、可行性研究报告和初步设计以及对项目建设进行监督检查的重要依据。
条文说明
第二条 本条阐明了本建设标准的作用。
本建设标准兼顾了口岸地域的差异性和类别的多样性,是口岸查验基础设施建设的全国统一标准,具有较强的政策性和广泛的适用性,同时也为有关部门编制或审批口岸查验基础设施建设规划和建设项目,监督、检查工程建设过程和进行口岸开放前准备工作验收提供了依据。
第三条 本建设标准适用于各口岸的新建、改扩建、迁建等工程,水运口岸、航空口岸、铁路口岸、公路口岸的查验基础设施建设应分别按照本标准第二章、第三章、第四章、第五章执行,临时开放口岸的查验基础设施建设可参照本标准执行。查验基础设施建设应以口岸为单元,港区分散的水运口岸可以业务集中的港区为单元。
条文说明
第三条 本条规定了本建设标准的适用范围。
本建设标准适用于所有水运口岸、航空口岸、铁路口岸、公路口岸查验基础设施的新建、改扩建、迁建等工程,应从实际出发,充分利用原有设施资源,以达到节约的目的。国际邮件交换局(交换站)、快件中心设施不在本标准规范范围内。
水运口岸、航空口岸、铁路口岸、公路口岸的查验基础设施建设应分别按照本标准第二章、第三章、第四章、第五章执行。
规模设置原则上以口岸为基本单元确定,港区众多、布局分散、业务集中的水运口岸可以港区为单元确定,解决实际查验问题,各港区所建查验基础设施应尽可能共享共用。步行口岸属于公路口岸范畴。
第四条 本建设标准涉及的口岸查验基础设施,是海关、检验检疫、边防检查以及承担口岸查验职责海事机构等查验机构在国家批准对外开放口岸实施口岸查验执法过程中所使用的专用设施,门岸查验业务之外的设施不纳入本建设标准的适用范畴。远离城镇或通勤不便等特殊情况的口岸,还应根据实际情况配套必要的生活设施。
条文说明
第四条 本条阐明了口岸查验基础设施的定义和适用范畴。
口岸查验基础设施是法定查验机构在口岸进行查验执法过程中所使用的专用设施,是口岸的特有设施。对于查验机构进行非口岸所特有的查验工作之外所需要的基础设施,不在本标准的适用范畴。
第五条 口岸查验基础设施的建设,应遵循“统筹规划、集约共享、便利通行、有利查验、兼顾发展”的原则,正确处理查验机构特殊需要与共享共用的关系,正确处理现实需要与长远发展的关系。
条文说明
第五条 本条阐明了口岸查验基础设施建设应遵循的基本原则。
口岸查验基础设施的建设,从注重前期规划的角度出发,要做到统筹规划,主要统筹好两个关系,即口岸发展规划与其他经济社会规划的关系,口岸建设规划和口岸发展规划的关系;从节约土地、节省资金的角度出发,要做到集约布局,保证口岸设施集中建设、紧凑一体,促进查验设施的协同共享;从口岸运行的角度出发,要做到便利通行,最大限度地方便人员、交通运输工具、货物和物品的往来进出; 从口岸管理的角度出发,要做到有利查验,便于查验机构的检查检验和依法履行职责。同时,还要处理好现实需要与长远发展的关系,既要实事求是,满足当前实际需要,避免铺张浪费,又要着眼长远,适当超前和预留,避免短期内重复投资和反复扩建。
第六条 边境地区口岸查验基础设施建设应与毗邻国家协调沟通。
条文说明
第六条 本条对口岸查验基础设施建设可能涉及的外交问题提出了要求。
位于边境地区的口岸有的处于陆地边界,有的处于界河沿岸,其设施建设及改扩建需与毗邻国家进行外交协商,从而消除因设施不对等、通关能力不匹配引发的争议和隐患。
第七条 口岸查验基础设施的建设,除执行本建设标准外,必须遵守国家法律法规,执行国家公共安全、环境保护、能源节约、土地节约、劳动安全等政策规定;具有特殊设施要求的口岸,应符合相关规范或要求。
条文说明
第七条 本条阐明了本建设标准与国家其他强制性标准之间的关系,并对有特殊要求的口岸设施建设设置了对接相应设施建设规范的接口。
口岸查验基础设施是保障口岸运行和管理的重要设施,在编报设施工程计划及建设全过程中,涉及城乡规划、环保卫生、交通、消防、供电、供水等多方面事务,既要充分体现口岸的特点,又要符合一般性工程建设的公共安全、环境保护、能源节约、土地节约、劳动安全等基本要求,需要与国家有关法律 、法规和政策相衔接。本标准仅对国家口岸通用查验基础设施建设做出规定,对于具有特殊需求的口岸,在符合本标准的前提下,还应按照各指定口岸的查验设施建设规范执行。
第二章水运口岸查验基础设施
第一节建设规模与内容构成
第二章 水运口岸查验基础设施
第一节 建设规模与内容构成
第八条 水运口岸查验基础设施建设规模按照口岸设计的年出入境人员、货物、交通运输工具吞吐量等主要指标进行确定,前述主要指标由地方口岸主管部门会同有关部门合理审核确定。其中,旅检查验基础设施按照年出入境人员吞吐量确定,货检查验设施按照年出入境货物吞吐量确定,交通运输工具查验设施按照年出入境船舶吞吐量确定。水运口岸查验基础设施建设规模分类宜符合表1的规定。
表1 水运口岸查验基础设施规模分类

条文说明
第八条 本条规定按照口岸设计的年出入境人员、货物、交通运输工具查验能力对水运口岸进行分级。
合理划分等级的目的在于有效区分查验设施建设规模指标的层次,是保证指标具有广泛适应性和科学指导性的前提和基础。根据水运口岸运行特点,将相应的拟开放作业区、码头、泊位吞吐量作为关键参数。由于水运口岸查验基础设施为所属作业区、码头、泊位的功能分区,其出入境人员、货物、交通运输工具年预测量应以所属作业区、码头、泊位的相关预测量为参考。
按照口岸设计的最高年出入境人员、货物、船舶等主要业务吞吐量指标,将口岸作业区分别划分为三个等级,当某个指标到达相应的区间,则将该口岸定为该指标的对应级别。例如,某口岸年货物吞吐量4000万t,人员吞吐量3万人次,船舶3000艘次,则将其定为货运Ⅰ级,客运Ⅲ级,船舶Ⅱ级。
对于季节性开放的口岸或日吞吐量差距较大的口岸(例如邮轮母港等),应以保证高峰时期查验能力为原则,根据口岸实际情况对预测吞吐量进行折算。
第九条 水运口岸查验基础设施按照性质分为公共查验场地和业务技术设施两类;按照通行对象分为旅检、货检和交通运输工具查验设施三类;按照使用单位分为海关设施、检验检疫设施、边检设施和海事设施四类。
条文说明
第九条 本条对水运口岸查验基础设施内容构成进行了分类。
我国水运口岸查验基础设施建设内容名目较多,对内容构成进行合理分类是确定建设规模的前提和基础。本标准分别按照性质、通行对象和使用单位对水运口岸查验基础设施进行分类。
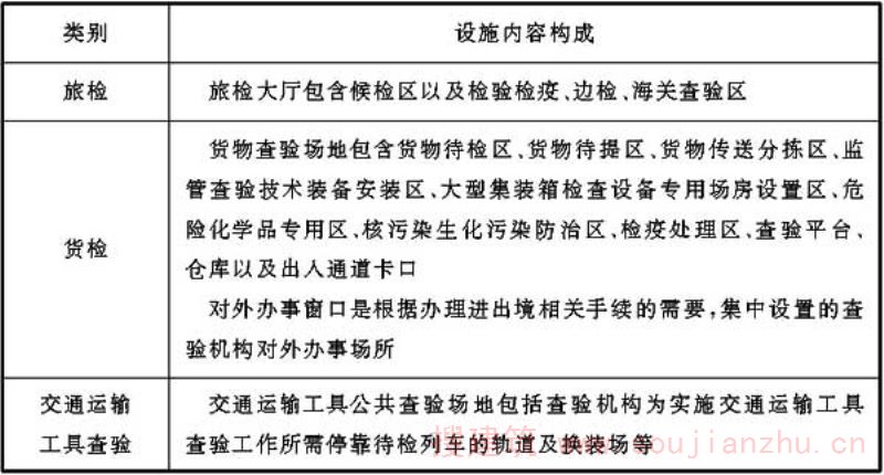
第十条 水运口岸公共查验场地内容构成宜符合表2的规定。
条文说明
第十条 本条规定了水运口岸需要建设公共查验场地。
为了促进口岸查验基础设施的集约共享,以及查验机构之间的协同,应建设口岸公共查验场地,并根据口岸实际情况及查验工作的需要,在场地内按需建设各查验机构的相关查验基础设施,各查验机构可进入该场地进行查验。
第十一条 水运口岸海关业务技术设施内容构成宜符合表3的规定。
条文说明
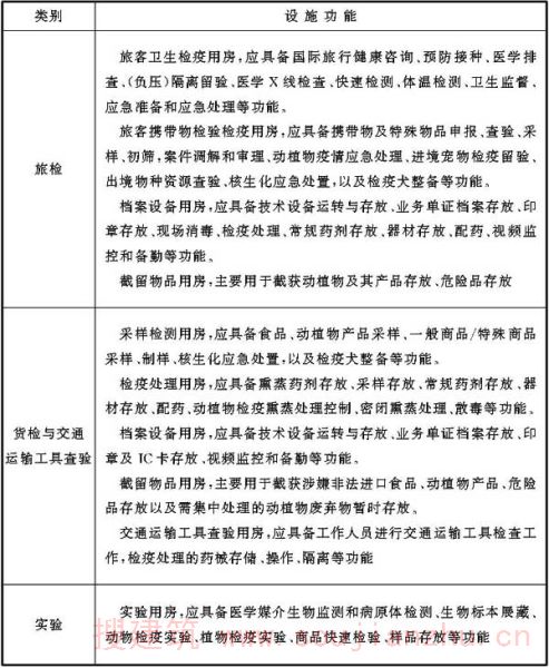
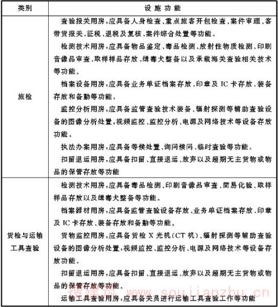
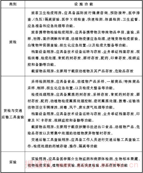
第十一条 水运口岸海关业务技术设施分类及功能宜符合附表1的规定。
海关各类业务技术设施如条文中各表所示,表中罗列的设施山海关相关规范中要求设置的设施,各口岸根据实际情况,可调整各业务技术用房功能,在总面积控制前提下调剂各类用房面积。
附表1 海关业务技术设施分类及功能明细表

第十二条 水运口岸检验检疫业务技术设施内容构成宜符合表4的规定。
表2 水运口岸公共查验场地内容构成明细

表3 海关业务技术设施内容构成明细

表4 检验检疫业务技术设施内容构成明细

条文说明
第十二条 水运口岸检验检疫业务技术设施分类及功能宜符合附表2的规定。
检验检疫各类业务技术设施如条文中各表所示,表中罗列的设施为检验检疫相关规范中要求设置的设施,各口岸根据实际情况,可调整各业务技术用房功能,在总面积控制前提下调剂各类用房面积。
附表2 检验检疫业务技术设施分类及功能明细表

第十三条 水运口岸边检业务技术设施内容构成宜符合表5的规定。
表5 边检业务技术设施内容构成明细

条文说明
第十三条 水运口岸边检业务技术设施分类及功能宜符合附表3的规定。
边检各类业务技术设施如条文中各表所示,表中罗列的设施为边检相关规范中要求设置的设施,各口岸根据实际情况,可调整各业务技术用房功能,在总面积控制前提下调剂各类用房面积。
附表3 边检业务技术设施分类及功能明细表

第十四条 水运口岸海事业务技术设施内容构成宜符合表6的规定。
表6 海事业务技术设施内容构成明细

条文说明
第十四条 水运口岸海事业务技术设施分类及功能宜符合附表4的规定。
海事各类业务技术设施如条文中各表所示,表中罗列的设施为还是相关规范中要求设置的设施,各口岸根据实际情况,可调整各业务技术用房功能,在总面积控制前提下调剂各类用房面积。
附表4 海事业务技术设施分类及功能明细表

第十五条 在不影响查验功能与效率的前提下,各查验机构业务技术设施应根据以下实际情况合并建设:
一、能够直接利用所在地部门同类业务技术设施的,应共同使用;
二、货检与旅检场地距离较近的,同类业务技术设施应合并建设;
三、港口或码头已配备符合要求的设施,不再重复建设;
四、其他可共同使用的设施。
条文说明
第十五条 本条对设施合并与共享共用提出了建议。
在不影响查验功能与效率的前提下,各查验机构业务技术设施可根据实际情况,进行机构内部设施合并建设。部分兼具旅检与货检功能,且旅检、货检区域距离较近的口岸,应合并旅检、货检同类业务技术用房,避免重复建设。推动查验机构与其所在地部门直属机构或分支机构共享共用同类业务技术设施,旨在减少口岸所处区域已建设能够满足口岸查验业务的部分业务技术设施,而口岸仍进行重复建设的情况。
第二节选址与规划布局
第二节 选址与规划布局
第十六条 水运口岸查验设施选址布局应综合考虑口岸所处自然地理条件、交通运输状况等因素,既要有利查验,又要便利通行、留有余地。在保证功能相对独立设置的前提下,除特殊情况外,业务技术设施应与公共查验场地统一规划,并统筹可共用的附属设施、设备及场地。
条文说明
第十六条 本条规定了口岸查验基础设施的布局原则。
整体上应该遵循“便利通行、监管有效、留有余地”的原则。便利通行是指能保证人员、货物、车辆、船舶快捷、安全通关的要求。应该根据码头布局情况,结合出入境查验流程,对查验设施进行合理布局,并设置相应的业务技术设施,保障查验流程顺畅无碍。监管有效是指能够利用有限的查验设施确保口岸的查验能力,不遗留管控死角和安全隐患。对于各查验机构共同查验的场地,合理整合查验设施、 设备,避免重复建设。留有余地是指能为口岸今后业务发展所需查验设施建设预留一定的场地空间和功能技术接口,口岸的规划预留应与港口建设规划相衔接,避免造成预留空间不足所导致的查验功能缺失等现象。
第十七条 水运口岸限定区域出入口的适当位置应建设警戒岗亭,在口岸限定区域内的出境入境交通运输工具集中停靠区或关键位置应建设监护岗亭,工作车辆、工作人员通道和卡口旁不便于设置警戒岗亭的可设置检查工作室。
条文说明
第十七条 本条对口岸限定区域内的布局进行了规定。
第十八条 根据口岸实际情况,旅检大厅内应按照共享共用原则划定候检区以及检验检疫、边检、海关查验区,必要时可设置查验缓冲区。布局应符合查验机构相关业务规范。
条文说明
第十八条 本条对旅检大厅查验区的布局提出了要求。
由于不同口岸查验流程以及旅检大厅总体建筑形态存在差异,本条仅对旅检大厅布局提出原则性要求,各口岸可依据实际情况,依照查验机构相关业务规范进行布局。
第十九条 旅检场地应配置各查验机构的业务技术设施,业务技术设施的位置应毗邻相应查验机构的查验区,保证各查验机构的工作人员、器具及设备直接、迅速、无障碍地进出查验区。
条文说明
第十九条 本条对旅检场地各查验机构的业务技术设施布局进行规定。
第二十条 水运货运口岸应设置完全封闭的出入境货物检疫处理区,主要功能是对出入境货物、集装箱进行检疫处理。出入境货物检疫处理区应位于港区办公、生活区的下风方向,相隔距离不少于50m,其建设要求应符合检验检疫相关业务规范。
条文说明
第二十条 本条对出入境货物检疫处理区的布局做出规定。
根据检验检疫相关法律法规,部分出入境交通运输工具、货物、集装箱须实施检疫处理,以防止疫病疫情传入传出。在实施检疫处理过程中使用的检疫处理药剂,将对港区和周边生活区产生一定影响,因此规定出入境货物检疫处理区设置于港区办公、生活区的下风方向,相隔距离不少于50m。
第二十一条 根据实际需要,建设或提前预留大型集装箱检查设备所需的场地和设施。在货物和集装箱查验场地前端应设置或预留核与辐射检测区。
条文说明
第二十一条 本条对大型集装箱检查设备场地的建设布局及核与辐射检测区的设置做出规定。
口岸应结合实际情况,建设或提前预留大型集装箱检查设备所需的场地和设施。大型集装箱检查设备专用场房的布局另行制定标准,在未出台正式标准前,可参照海关现行《大型集装箱检查设备建设和运行标准(试行)》执行。在货物和集装箱运输查验场地前端应设置安装核与辐射检测仪器,并按照国家质检总局《口岸核与辐射监测设备技术要求与管理规范》执行。
第二十二条 根据口岸实际情况,按照共享共用原则,在货物查验场地内建设查验平台、仓库,并根据口岸业务需求,划定货物待检区、货物待提区、货物传送分拣区、监管查验技术装备安装区、大型集装箱检查设备专用场房设置区、危险化学品专用区、核污染生化污染防治区以及检疫处理区,设置出入通道卡口。
条文说明
第二十二条 本条对货物查验场地内的主要功能区域进行了阐述。
为了满足查验机构货物查验的需要,口岸应根据实际情况,在场地内建设查验平台、仓库,并划定供查验机构进行货物待检、货物查验、处理等业务的相关功能区。
第二十三条 查验机构对外办事窗口应符合国家相关建设标准,并集中布局。
条文说明
第二十三条 本条对查验机构的对外办事窗口提出了设置要求。
为了促进口岸基础设施资源的集约共享,并为办理通关业务的企业、个人提供便利,各查验机构的报关、报检大厅等对外办事窗口应合并设置。
第三节面积指标
第三节 面积指标
第二十四条 水运口岸公共查验场地面积指标宜符合表7的规定。
表7 水运口岸公共查验场地面积指标(m 2 )

条文说明
第二十四条 本条规定了不同等级口岸的货物查验场地、旅检大厅以及交通运输工具查验场地等水运口岸公共查验场地建筑面积指标。 货物查验场地包括货物堆存区域、查验平台与仓库以及货物扣留、处理区域。此处针对通用码头给出参考面积,各口岸可根据实际运行情况,根据参考公式测算面积。 货物查验场地面积=待检区域面积+查验平台与仓库面积,货物扣留、处理区域纳入待检区域和查验平台与仓库,以面积利用率进行折算。 待检区域=[预测最高年货物吞吐量(t)×平均堆存期(天)×区域货物堆存系数]/[年运营天数(天)×区域面积利用率] 查验平台与仓库=[预测最高年货物吞吐量(t)×查验率(%)×平均查验时间(小时)×场房货物存放系数(m2/t)]/[年运营天数(天)×场房面积利用率(%)×平均每日查验时间(小时/天)] 其中,预测最高年货物吞吐量,单位:吨;平均堆存系数为货物在公共查验场地内堆存的平均天数,单位:天;年运营天数为口岸全年开放时间,单位:天;面积利用率为区域内货物堆存区面积占区域总面积的比值,单位:%;堆存系数为每吨货物所占面积,单位:m2/t;查验率为各查验机构查验率之和,加共同查验货物的查验率,单位:%;平均查验时间为货物从运入查验平台或仓库至运出的时间,单位:小时;平均每日查验时间为查验机构每日在查验场地执行查验业务的时间,单位:小时。 旅检大厅包括公共候检区和各查验机构的查验区。本标准根据旅检大厅旅客行进及查验业务流程,给出旅检大厅面积计算参考公式并测算参考面积,各口岸可依据实际情况测算面积。出境与入境应分别计算。 旅检大厅面积=候检区面积+查验区面积。 候检区=[15min内出(或入)境最大客流量(人次)×候检区旅客人均占地面积]/候检区面积利用率 查验区={15min内出(或入)境最大客流量(人次)×[查验区普通旅客人均占地面积+重点查验比例(%)×查验区重点旅客人均占地面积]}/查验区面积利用率 其中,15min内出(或入)境最大客流量(人次)应根据口岸出境或入境旅客到达规律进行测算,单位:人次;重点查验比例为海关、检验检疫,边检分别对重点旅客进行抽查的比例之和,单位,%;候检区旅客人均占地面积应考虑旅客走行、体温检测、填卡、阅览宣传栏等,建议定为1.5m2/人;查验区普通旅客人均占地面积应考虑旅客走行及携带行李占地面积,建议定为1m2/人;查验区重点旅客人均占地面积应考虑旅客走行、行李及开包查验场地占面积,建议定为2m2/人。候检区包括旅客候检及走行区域,填卡区域、体温检测区域以及宣传栏等设施摆放区域等,候检区面积利用率为旅客候检区域面积占候检区总面积比重;查验场地包括旅客走行区域(含通道)、一关三检工作区域以及缓冲区域,面积利有率为旅客走行区域占查验区总面积比重。
第二十五条 水运口岸海关业务技术设施建筑面积指标宜符合表8的规定。
表8 水运口岸海关业务技术设施建筑面积指标(m 2 )

注:各类用房面积可根据口岸实际情况,在旅检、货检与运输工具查验面积指标总体范围内调配。
第二十六条 水运口岸检验检疫业务技术设施建筑面积指标宜符合表9的规定。
表9 水运口岸检验检疫业务技术设施建筑面积指标(m 2 )


注:各类用房面积可根据口岸实际情况,在旅检、货检与交通运输工具查验、实验室用房面积指标总体范围内调配。
第二十七条 水运口岸边检业务技术设施建筑面积指标宜符合表10的规定。
表10 水运口岸边检业务技术设施建筑面积指标(m 2 )

注:各类用房面积可根据口岸实际情况,在旅检、货检与交通运输工具查验面积指标总体范围内调配。
第二十八条 水运口岸海事业务技术设施建筑面积指标宜符合表11的规定。
表11 水运口岸海事业务技术设施建筑面积指标(m 2 )

注:各类用房面积可根据口岸买际情况,在交通运输工具查验与货检面积指标总体范围内调配。
条文说明
第二十五~二十八条 此四条对查验机构业务技术设施建筑面积指标进行了规定。 结合本标准对各查验机构业务技术设施的分类及功能描述,根据各查验机构对不同等级水运口岸各业务技术设施的规模需求,测算各类业务技术设施规模,口岸可依据实际情况,对同类设施进行合并或拆分建设。
第二十九条 集装箱码头、液体散货码头、矿石煤炭码头以及杂货码头等货物查验场地与业务技术设施面积,可依据口岸实际运行情况,参考表12中所列系数折算后确定面积。
表12 专用码头货物查验场地与业务技术设施面积折算系数

条文说明
第二十九条 本条对液体散货、集装箱码头、矿石煤炭码头以及杂货码头等专用码头货物查验场地与业务技术设施面积的折算系数进行了规定。 本标准货检查验基础设施面积指标针对通用码头制定,建议集装箱码头、液体散货、矿石煤炭码头以及杂货码头等专用码头的货物查验场地与业务技术设施面积,在通用码头货物查验场地与业务技术设施面积指标的基础上分别乘以系数0.9~1.1、0.3~0.5、0.6~0.7以及1.5~1.6。
第四节建筑与建筑设备
第四节 建筑与建筑设备
第三十条 水运口岸查验基础设施的建筑性质、建筑造型等应与周边人文地理环境相适应。
条文说明
第三十条 本条规定了水运口岸查验基础设施的建筑外观与周边环境的关系。
我国各地的建筑风格、建筑模式等各有特点,特别是在传统文化地区、少数民族地区、历史遗迹地区更为明显,因此,水运口岸查验基础设施的建筑性质、建筑造型应充分考虑其与周边人文地理环境的关系,总体上做到协调一致,彰显口岸对外形象。
第三十一条 水运口岸查验基础设施的建筑设备包括供电、给排水、采暖通风、安保、网络通信、视频监控、计量、防疫、消防、抗震、防台、防雷系统等,并应符合查验部门关于实施查验所必需的技术标准规定。
条文说明
第三十一条 本条对水运口岸查验基础设施的建筑设备提出了总体要求。
第三十二条 水运口岸查验基础设施的供电设施应满足照明和设备的需要,应采用双回路供电,并根据实际需要自备备用电源。
条文说明
第三十二条 本条明确了水运口岸查验基础设施的用电及电器装置要求。
第三十三条 水运口岸查验基础设施宜采用城市供水系统,如自备水源应符合国家现行标准。污水应采用管道收集,排入市政污水管网;无市政污水管网时,应根据环保部门的要求及有关规范设计排水系统。
条文说明
第三十三条 本条明确对水运门岸查验基础设施的给水要求。
第三十四条 水运口岸查验基础设施内应以“大通关”为目的,按照网络服务、信息化管理和视频传输的需要,敷设线路,预留接口。
条文说明
第三十四条 本条明确水运口岸查验基础设施网络管线的布置和预留接口提出要求。
第三十五条 水运口岸限定区域及货检公共查验场地应设立隔离围网(墙),高度不低于2.5m;建立出入通道卡口,统一配置符合查验机构查验要求的卡口设备,并与查验机构系统联网。
条文说明
第三十五条 本条对水运口岸限定区域和货检公共查验场地内的通用设备设置统一标准。
目前,部分口岸的各查验机构分别建设自有的口岸货检查验场地,且查验机构之间对于查验场地的共享程度低,部分口岸各查验机构查验场地距离较远,部分口岸货运查验场地通道上分别设置了多个查验机构的卡口,导致货物转运和监控成本提高,查验效率降低,同时,也不利于口岸设施和资源的集约共享。
对口岸设置统一的货检公共查验场地,并设置符合各查验机构查验场地要求的隔离、防护设施设备标准,有利于实现各查验机构查验设施的资源整合,同时,也便于在货检公共查验场地内设置联合查验场地。卡口控制系统与查验机构系统联网,当交通运输工具获得查验机构通过权限时方可打开卡口使之通过。
第三十六条 水运口岸查验场地内应统一安装具有存储功能视频监控系统,供查验机构对查验场地进行监控,查验场地灯光及监控系统应满足各查验机构实施监控的需要。
条文说明
第三十六条 本条对口岸查验基础设施内的视频监控系统设置进行了规定。
目前,各查验机构在货运口岸查验场地内分别设置了视频监控设备,虽然各查验机构监控对象不尽相同,但仍能实现一定程度的共享。旅检场地监控设备方面,各查验机构监控区域分别主要为各自查验区,重复区域较少,但旅检查验场地面积规模相对较小,可实现视频监控系统的共享共用。
第三十七条 具有保密、敏感性质的设施,以及需要控制管理的场所应设置门禁、报警、电子栏杆、医学媒介生物防控等设施,并符合有关技术条件或标准;室内环境与建筑设备应与口岸整体室内环境和建筑设备保持一致。
条文说明
第三十七条 本条对水运口岸查验基础设施提出了建筑装修要求。
隔离留验、临时扣留等涉及保密、敏感性质,或需要与外界进行隔离的设施,以及需要控制管理的场所,应设置门禁、报警、电子栏杆等安防设施,并符合有关技术条件或标准。
第三十八条 查验基础设施内的引导牌、查验台、申报台、告示牌、公告栏、宣传栏、填卡台、咨询台、候检线、通道护栏等设施标识,应符合查验机构相关建设规范,对无特殊要求的设施标识应统一规范建设。
条文说明
第三十八条 本条对口岸旅检查验基础设施内的通用设备设置统一标准。
目前口岸查验场地的引导牌、查验台、告示牌、公告栏、宣传栏、填卡台、咨询台、候检线、通道护栏等各查验机构设置标准不一,导致口岸查验场地设备布局混乱,不利于对出入境旅客的引导。应对无特殊要求的通用设备设置统一标准,统一建设,能够促进查验场地的布局和装修风格的统一,方便引导出入境旅客;将部分公告栏、宣传栏等合并设置,有利于设备购置资金和查验场地空间的集约利用。
第五节主要技术经济指标
第五节 主要技术经济指标
第三十九条 水运口岸查验基础设施建设的投资估算应按国家有关规定和实际造价变化情况编制。
条文说明
第三十九条 此条对口岸查验基础设施建设的投资估算提出要求,投资估算应符合国家有关规定编制,并应根据所处地区、工程实际内容及价格变化情况进行动态管理。
第四十条 水运口岸查验基础设施施工建设工期可参照表13控制。
表13 水运口岸查验基础设施施工建设工期

注:1 表中所列工期以破土动工统计,不包括非正常停工与季节性停工;
2 每月按22个工作日计算;
3 口岸查验基础设施规模大的取上限,规模小的取下限,中间规模的按插入法计算。
条文说明
第四十条 此条对口岸查验基础设施的施工建设工期指标提出了参考值。
表中所列工期以破土动工统计,不包括非正常停工以及季节性停工等。每月按22个工作日计算。规模大的取上限,规模小的取下限,中间规模按插入法计算。
第四十一条 水运口岸查验基础设施应按国家现行的有关建设项目经济评价方法与参数的规定进行经济评价。
条文说明
第四十一条 此条对口岸查验基础设施的经济评价方法与参数提出了要求。
第三章航空口岸查验基础设施
第一节建设规模与内容构成
第三章 航空口岸查验基础设施
第一节 建设规模与内容构成
第四十二条 航空口岸查验基础设施建设规模按照口岸设计的年出入境人员、货物吞吐量等主要指标进行确定,前述主要指标由地方口岸主管部门会同有关部门合理审核确定。其中,旅检查验基础设施按照年出入境人员吞吐量确定,货检查验设施按照年出入境货物吞吐量确定。特大型口岸(年出入境人员吞吐量1000万人次以上或年出入境货物吞吐量100万t以上)查验基础设施建设规模由相应权限的发展改革部门在审批、核准该建设项目时参照本标准合理审核确定。具备国际中转功能的航空口岸,可依据实际情况配套建设封闭的国际中转场地和查验设施。航空口岸查验基础设施建设规模分类宜符合表14的规定。
表14 航空口岸查验设施规模分类

条文说明
第四十二条 本条规定按照口岸设计的年出入境人员、货物等查验能力对航空口岸进行分级。
合理划分等级的目的在于有效区分查验设施建设规模指标的层次,是保证指标具有广泛适应性和科学指导性的前提和基础。根据航空口岸运行特点,将与查验设施使用需求密切相关的机场乔吐量作为关键参数。由于航空口岸查验基础设施为所属机场的功能分区,其出入境人员、货物年预测量应以所属机场的相关预测量为参考。
按照口岸设计的最高年出入境人员、货物等主要业务吞吐量指标,将口岸分别划分为三个等级,当某个指标到达相应的区间,则将该口岸定为该指标的对应级别。例如,某口岸年货物吞吐量12万t,人员吞吐量8万人次,则将其定为货运Ⅱ级,客运Ⅲ级。
对于人员吞吐量在1000万人以上或货物吞吐量在100万t以上的特大型航空口岸,在Ⅰ级设施的基础上宜适当提高规模,查验基础设施建设具体规模另行审核确定。对于各月份吞吐量差距较大的口岸,应以保证高峰时期查验能力为原则,根据口岸实际情况对预测吞吐量进行折算。
第四十三条 航空口岸查验基础设施按照性质分为公共查验场地和业务技术设施两类;按照通行对象分为旅检、货检和交通运输工具查验设施三类;按照使用单位分为海关设施、检验检疫设施和边检设施三类。
条文说明
第四十三条 本条对航空口岸查验基础设施内容构成进行了分类。
我国航空口岸查验基础设施建设内容名目较多,对内容构成进行合理分类是确定建设规模的前提和基础。本标准分别按照性质、通行对象和使用单位对航空口岸查验基础设施进行分类。
第四十四条 航空口岸公共查验场地内容构成宜符合表15的规定。
条文说明
第四十四条 本条规定了航空口岸需要建设公共查验场地。
为了促进口岸查验基础设施的集约共享,以及查验机构之间的协同,应建设口岸公共查验场地,并根据口岸实际情况及查验工作的需要,在场地内按需建设各查验机构的相关查验基础设施,各查验机构可进入该场地进行查验。
第四十五条 航空口岸海关业务技术设施内容构成宜符合表16的规定。
表15 航空口岸公共查验场地内容构成明细

表16 海关业务技术设施内容构成明细

条文说明
第四十五条 航空口岸海关业务技术设施分类及功能宜符合附表5的规定。
海关各类业务技术设施如条文中各表所示,表中罗列的设施为海关相关规范中要求设置的设施,各口岸根据实际情况,可调整各业务技术用房功能,在总面积控制前提下调剂各类用房面积。
附表5 海关业务技术设施分类及功能明细表

第四十六条 航空口岸检验检疫业务技术设施内容构成宜符合表17的规定。
表17 检验检疫业务技术设施内容构成明细

条文说明
第四十六条 航空口岸检验检疫业务技术设施内容构成宜符合附表6的规定。
检验检疫各类业务技术设施如条文中各表所示,表中罗列的设施为检验检疫相关规范中要求设置的设施,各口岸根据实际情况,可调整各业务技术用房功能,在总面积控制前提下调剂各类用房面积。
附表6 检验检疫业务技术设施内容构成明细表

第四十七条 航空口岸边检业务技术设施内容构成宜符合表18的规定。
表18 边检业务技术设施内容构成明细

条文说明
第四十七条 航空口岸边检业务技术设施内容构成宜符合附表7的规定。
边检各类业务技术设施如条文中各表所示,表中罗列的设施为边检相关规范中要求设置的设施,各口岸根据实际情况,可调整各业务技术用房功能,在总面积控制前提下调剂各类用房面积。
附表7 边检业务技术设施内容构成明细表

第四十八条 在不影响查验功能与效率的前提下,各查验机构业务技术设施应根据以下实际情况合并建设:
一、能够直接利用所在地部门同类业务技术设施的,应共同使用;
二、货检与旅检场地距离较近的,同类业务技术设施应合并建设;
三、机场已配备符合要求的设施,不再重复建设;
四、其他可共同使用的设施。
条文说明
第四十八条 本条对设施合并与共享共用提出了建议。
在不影响查验功能与效率的前提下,各查验机构业务技术设施可根据实际情况,进行机构内部设施合并建设。部分兼具旅检与货检功能,且旅检、货检区域距离较近的口岸,应合并旅检、货检同类业务技术用房,避免重复建设。推动查验机构与其所在地部门直属机构或分支机构共享共用同类业务技术设施,旨在减少口岸所处区域已建设能够满足口岸查验业务的部分业务技术设施,而口岸仍进行重复建设的情况。
第二节选址与规划布局
第二节 选址与规划布局
第四十九条 航空口岸查验设施选址布局应综合考虑口岸所处自然地理条件、交通运输状况等因素,既要有利查验,又要便利通行、留有余地。在保证功能相对独立设置的前提下,除特殊情况外,业务技术设施应与公共查验场地统一规划,并统筹可共用的附属设施、设备及场地。
条文说明
第四十九条 本条规定了口岸查验基础设施的布局原则。
整体上应该遵循“便利通行、监管有效、留有余地”的原则。便利通行是指能保证人员、货物、车辆、航空器快捷、安全通关的要求。应该根据机场布局情况,结合出入境查验流程,对查验设施进行合理布局,并设置相应的业务技术设施,保障查验流程顺畅无碍。监管有效是指能够利用有限的查验设施确保口岸的查验能力,不遗留管控死角和安全隐患。对于各查验机构共同查验的场地,合理整合查验设施、设备,避免重复建设。留有余地是指能为口岸今后业务发展所需查验设施建设预留一定的场地空间和功能技术接口,口岸的规划预留应与机场建设规划相衔接,避免造成预留空间不足所导致的查验功能缺失等现象。
第五十条 航空口岸限定区域出入口的适当位置应建设警戒岗亭,在口岸限定区域内的出境入境交通运输工具集中停靠区或关键位置应建设监护岗亭,工作车辆、工作人员通道和卡口旁不便于设置警戒岗亭的可设置检查工作室。
条文说明
第五十条 本条对口岸限定区域内的布局进行了规定。
第五十一条 根据口岸实际情况,旅检大厅内应按照共享共用原则划定候检区以及检验检疫、边检、海关查验区,必要时可设置查验缓冲区,布局应符合查验机构相关业务规范。
条文说明
第五十一条 本条对旅检大厅查验区的布局提出了要求。
由于不同口岸查验流程以及旅检大厅总体建筑形态存在差异,本条仅对旅检大厅布局提出原则性要求,各口岸可依据实际情况,依照查验机构相关业务规范进行布局。
第五十二条 旅检业务技术设施宜靠近相应的查验区;部分业务技术设施可根据实际情况布局在航站楼外。
条文说明
第五十二条 本条对旅检场地各查验机构的业务技术设施布局进行规定。
第五十三条 航空货运口岸应设置完全封闭的出入境货物检疫处理区,主要功能是对出入境货物进行检疫处理。出入境货物检疫处埋区应位于航站楼办公、生活区的下风方向,相隔距离不少于50m,其建设要求应符合检验检疫相关业务规范。在货物运输查验场地前端设置核与辐射检测区。
条文说明
第五十三条 本条对出入境货物检疫处理区的布局做出规定。
根据检验检疫相关法律法规,部分出入境交通运输工具、货物、集装箱须实施检疫处理,以防止疫病疫情传入传出。在实施检疫处理过程中使用的检疫处理药剂,将对口岸区域和周边生活区产生一定影响,因此规定出入境货物检疫处理区设置于口岸区域办公、生活区的下风方向,相隔距离不少于50m。同时,在货物和集装箱运输查验场地前端应设置安装核与辐射检测仪器,并按照国家质检总局《口岸通道式核与辐射监测设备技术验收管理规范》执行。
第五十四条 根据口岸实际情况,按照共享共用原则在货物查验场地内建设查验平台、仓库,并根据口岸业务需求,划定货物待检区、货物待提区、货物传送分拣区、监管查验技术装备安装区、航空货物查验系统安装区、危险化学品专用区、核污染生化污染防治区以及检疫处理区,设置出入通道卡口。
条文说明
第五十四条 本条对货物查验场地内的主要功能区域进行了阐述。
为了满足查验机构货物查验的需要,口岸应根据实际情况,在场地内划定供查验机构进行货物待检、货物查验、处理等业务的相关功能区。
第五十五条 各查验机构的对外办事窗口宜根据口岸实际情况,统一设置于口岸综合办公大厅内,布局应符合查验机构相关建设规范。
条文说明
第五十五条 本条对查验机构的对外办事窗口提出了设置要求。
为了促进口岸基础设施资源的集约共享,并为办理通关业务的企业、个人提供便利,各查验机构的报关、报检大厅等对外办事窗口应合并设置。
第三节面积指标
第三节 面积指标
第五十六条 航空口岸公共查验场地面积指标宜符合表19的规定。
表19 航空口岸公共查验场地面积指标(m 2 )

条文说明
第五十六条 本条规定了不同等级口岸的货物查验场地、旅检大厅建筑面积指标。 货物查验场地包括货物堆存区域、查验平台与仓库以及货物扣留、处理区域。 货物查验场地面积=待检区域面积+查验平台与仓库面积,货物扣留、处理区域纳入待检区域、查验平台与仓库,以面积利用率进行折算。 待检区域=[预测最高年货物吞吐量(t)×平均堆存期(天)×区域货物堆存系数]/[年运营天数(天)×区域面积利用率] 查验平台与仓库=[预测最高年货物吞吐量(t)×查验率(%)×平均查验时间(小时)×场房货物存放系数(m2/t]/[年运营天数(天)×场房面积利用率(%)×平均每日查验时间(小时/天)] 其中,预测最高年货物吞吐量,单位:t;平均堆存系数为货物在公共查验场地内堆存的平均天数,单位:天;年运营天数为口岸全年开放时间,单位:天;面积利用率为区域内货物堆存区面积占区域总面积的比值,单位:%;堆存系数为每吨货物所占面积,单位:m2/t;查验率为各查验机构查验率之和,加共同查验货物的查验率,单位:%;平均查验时间为货物从运入查验平台或仓库至运出的时间,单位:h;平均每日查验时间为查验机构每日在查验场地执行查验业务的时间,单位:h。 旅检大厅包括公共候检区和各查验机构的查验区。本标准根据旅检大厅旅客行进及查验业务流程,给出旅检大厅面积计算参考公式并测算参考面积,各口岸可依据实际情况测算面积。出境与入境应分别计算。 旅检大厅面积=候检区面积+查验区面积 候检区=[15min内出(或入)境最大客流量(人次)×候检区旅客人均占地面积]〕/候检区面积利用率 查验区={15min内出(或入)境最大客流量(人次)×[查验区普通旅客人均占地面积+重点查验比例(%)×查验区重点旅客人均占地面积]〕}/查验区面积利用率 其中,15min内出(或入)境最大客流量(人次)应根据口岸出境或入境旅客到达规律进行测算,单位:人次;重点查验比例为海关、检验检疫、边检分别对重点旅客进行抽查的比例之和,单位:%;候检区旅客人均占地面积应考虑旅客走行、体温检测、填卡、阅览宣传栏等,建议定为1.5m2/人;查验区普通旅客人均占地面积应考虑旅客走行及携带行李占地面积,建议定为1m2/人;查验区重点旅客人均占地面积应考虑旅客走行、行李及开包查验场地占地面积,建议定为2m2/人。候检区包括旅客候检及走行区域、填卡区域、体温检测区域以及宣传栏等设施摆放区域等,候检区面积利用率为旅客候检区域面积占候检区总面积比重;查验场地包括旅客走行区域(含通道)、一关两检工作区域以及缓冲区域,面积利用率为旅客走行区域占查验区总面积比重。
第五十七条 航空口岸海关旅检业务技术设施建筑面积指标宜符合表20的规定。
表20 航空口岸海关业务技术设施建筑面积指标(m 2 )

注:各类用房面积可根据口岸实际情况,在旅检与货检面积指标总体范围内调配。
第五十八条 航空口岸检验检疫业务技术设施建筑面积指标宜符合表21的规定。
表21 航空口岸检验检疫业务技术设施建筑面积指标(m 2 )


注:各类用房面积可根据口岸实际情况,在旅检、货检与实验室用房面积指标总体范围内调配。
第五十九条 航空口岸边检业务技术设施建筑面积指标宜符合表22的规定。
表22 航空口岸边检业务技术设施建筑面积指标(m 2 )

注:各类用房面积可根据口岸实际情况,在旅检、货检与交通运输工具查验面积指标总体范围内调配。
条文说明
第五十七~五十九条 此三条对查验机构业务技术设施建筑面积指标进行了规定。 结合本标准对各查验机构业务技术设施的分类及功能描述,根据各查验机构对不同等级航空口岸的各业务技术设施的规模需求,测算各类业务技术设施规模,口岸可依据实际情况,对同类设施进行合并或拆分建设。
第四节建筑与建筑设备
第四节 建筑与建筑设备
第六十条 航空口岸查验基础设施的建筑性质、建筑造型等应与周边人文地理环境相适应。
条文说明
第六十条 本条规定了航空口岸查验基础设施的建筑外观与周边环境的关系。
我国各地的建筑风格、建筑模式等各有特点,特别是在传统文化地区、少数民族地区、历史遗迹地区更为明显,因此,航空口岸查验基础设施的建筑性质、建筑造型应充分考虑其与周边人文地理环境的关系,总体上做到协调一致,彰显口岸对外形象。
第六十一条 航空口岸查验基础设施的建筑设备包括供电、给排水、采暖通风、安保、网络通信、视频监控、计量、防疫、消防、抗震、防台、防雷系统等,并应符合查验部门关于实施查验所必需的技术标准规定。
条文说明
第六十一条 本条对航空口岸查验基础设施的建筑设备提出了总体要求。
第六十二条 航空口岸查验基础设施的供电设施应满足照明和设备的需要,应采用双回路供电,并根据实际需要自备备用电源。
条文说明
第六十二条 本条明确了航空口岸查验基础设施的用电及电器装置要求。
第六十三条 航空口岸查验基础设施宜采用城市供水系统,如自备水源应符合国家现行标准。污水应采用管道收集,排入市政污水管网;无市政污水管网时,应根据环保部门的要求及有关规范设计排水系统。
条文说明
第六十三条 本条明确对航空口岸查验基础设施的给排水要求。
第六十四条 航空口岸查验基础设施内应以“大通关”为目的,按照网络服务、信息化管理和视频传输的需要,敷设线路,预留接口。
条文说明
第六十四条 本条明确航空口岸查验基础设施网络管线的布置和预留接口提出要求。
第六十五条 航空口岸限定区域及货检公共查验仓库应设立隔离围网(墙),高度不低于2.5m;建立出入通道卡口,统一配置符合查验机构查验要求的卡口设备,并与查验机构系统联网。
条文说明
第六十五条 本条对航空口岸限定区域和货检公共查验场地内的通用设备设置统一标准。
目前,部分口岸的各查验机构分别建设自有的口岸货检查验场地,且查验机构之间对于查验场地的共享程度低,部分口岸各查验机构查验场地距离较远,部分口岸货运查验场地通道上分别设置了多个查验机构的卡口,导致货物转运和监控成本提高,查验效率降低,同时,也不利于口岸设施和资源的集约共享。
对口岸设置统一的货检公共查验场地,并设置符合各查验机构查验场地要求的隔离、防护设施设备标准,有利于实现各查验机构查验设施的资源整合,同时,也便于在货检公共查验场地内设置联合查验场地。卡口控制系统与查验机构系统联网,当交通运输工具获得查验机构通过权限时方可打开卡口使之通过。
第六十六条 航空口岸查验场地内应统一安装具有存储功能的视频监控系统,供查验机构对查验场地进行监控,查验场地灯光及监控系统应满足各查验机构实施监控的需要。
条文说明
第六十六条 本条对口岸查验基础设施内的视频监控系统设置进行了规定。
目前,各查验机构在货运口岸查验场地内分别设置了视频监控设备,虽然各查验机构监控对象不尽相同,但仍能够实现一定程度的共享。旅检场地监控设备方面,各查验机构监控区域分别主要为各自查验区,重复区域较少,但旅检查验场地面积规模相对较小,可实现视频监控系统的共享共用。
条文说明
对口岸设置统一的货检公共查验场地,并设置符合各查验机构查验场地要求的隔离、防护设施设备标准,有利于实现各查验机构查验设施的资源整合,同时,也便于在货检公共查验场地内设置联合查验场地。卡口控制系统与查验机构系统联网,当交通运输工具获得查验机构通过权限时方可打开卡口使之通过。
第六十七条 具有保密、敏感性质的设施,以及需要控制管理的场所应设置门禁、报警、电子栏杆、医学媒介生物防控等设施,并符合有关技术条件或标准。室内环境与建筑设备应与口岸整体室内环境和建筑设备保持一致。
条文说明
第六十七条 本条对航空口岸查验基础设施提出了建筑装修要求。
隔离留验、临时扣留等涉及保密、敏感性质,或需要与外界进行隔离的设施,以及需要控制管理的场所,应设置门禁、报警、电子栏杆等安防设施,并符合有关技术条件或标准。
第六十八条 查验基础设施内的引导牌、查验台、申报台、告示牌、公告栏、宣传栏、填卡台、咨询台、候检线、通道护栏等设施标识,应符合查验机构相关建设规范,对无特殊要求的设施标识应统一规范建设。
条文说明
第六十八条 本条对客运口岸查验基础设施内的通用设备设置统一标准。
目前口岸查验场地的引导牌、查验台、告示牌、公告栏、宣传栏、填卡台、咨询台、候检线、通道护栏等各查验机构设置标准不一,导致口岸查验场地设备布局混乱,不利于对出入境旅客的引导。应对无特殊要求的通用设备设置统一标准,统一建设,能够促进查验场地的布局和装修风格的统一,方便引导出入境旅客;将部分公告栏、宣传栏等合并设置,有利于设备购置资金和查验场地空间的集约利用。
第五节主要技术经济指标
第五节 主要技术经济指标
第六十九条 航空口岸查验基础设施建设的投资估算应按国家有关规定和实际造价变化情况编制。
条文说明
第六十九条 此条对口岸查验基础设施建设的投资估算提出要求,投资估算应符合国家有关规定编制,并应根据所处地区、工程实际内容及价格变化情况进行动态管理。
第七十条 航空口岸查验基础设施施工建设工期可参照表23控制。
表23 航空口岸查验基础设施施工建设工期

注:1 表中所列工期以破土动工统计,不包括非正常停工与季节性停工,
2 每月按22个工作日计算;
3 口岸查验基础设施规模大的取上限,规模小的取下限,中间规模的按插入法计算。
条文说明
第七十条 此条对口岸查验基础设施的施工建设工期指标提出了参考值。
表中所列工期以破土动工统计,不包括非正常停工以及季节性停工等。每月按22个工作日计算。规模大的取上限,规模小的取下限,中间规模按插入法计算。
第七十一条 航空口岸查验基础设施应按国家现行的有关建设项目经济评价方法与参数的规定进行经济评价。
条文说明
第七十一条 此条对口岸查验基础设施的经济评价方法与参数提出了要求。
第四章铁路口岸查验基础设施
第一节建设规模与内容构成
第四章 铁路口岸查验基础设施
第一节 建设规模与内容构成
第七十二条 铁路口岸查验基础设施建设规模按照口岸设计的年出入境人员、货物吞吐量等主要指标进行确定,前述主要指标由地方口岸主管部门会同有关部门合理审核确定。其中,旅检查验基础设施按照年出入境人员吞吐量确定,货检查验设施按照年出入境货物吞吐量确定。铁路口岸查验基础设施建设规模分类宜符合表24的规定。
表24 铁路口岸查验基础设施规模分类

条文说明
第七十二条 本条规定按照口岸设计的年出入境人员、货物查验能力对铁路口岸进行分级。
合理划分等级的目的在于有效区分查验设施建设规模指标的层次,是保证指标具有广泛适应性和科学指导性的前提和基础。由于铁路口岸查验基础设施为所属铁路场站的功能分区,其出入境人员、货物年预测量应以所属铁路场站的相关预测量为参考。
按照口岸设计的最高年出入境人员、货物等主要业务吞吐量指标,将口岸作业区分别划分为三个等级,当某个指标到达相应的区间,则将该口岸定为该指标的对应级别。例如,某口岸年货物吞吐量1200万吨,人员吞吐量30万人次,则将其定为货运Ⅰ级,客运Ⅱ级。
对于季节性开放的口岸或各月份吞吐量差距较大的口岸,应以保证高峰时期查验能力为原则,根据口岸实际情况对预测吞吐量进行折算。
第七十三条 铁路口岸查验基础设施按照性质分为公共查验场地和业务技术设施两类;按照通行对象分为旅检、货检和交通运输工具查验设施三类;按照使用单位分为海关设施、检验检疫设施和边检设施三类。
条文说明
第七十三条 本条对铁路口岸查验基础设施内容构成进行了分类。
我国铁路口岸查验基础设施建设内容名目较多,对内容构成进行合理分类是确定建设规模的前提和基础。本标准分别按照性质、通行对象和使用单位对铁路口岸查验基础设施进行分类。
第七十四条 铁路口岸公共查验场地内容构成宜符合表25的规定。
条文说明
第七十四条 本条规定了铁路口岸需要建设公共查验场地。
为了促进口岸查验基础设施的集约共享以及查验机构之间的协同,应建设口岸公共查验场地,并根据口岸实际情况及查验工作的需要,在场地内按需建设各查验机构的相关查验基础设施,各查验机构可进入该场地进行查验。
第七十五条 铁路口岸海关业务技术设施内容构成宜符合表26的规定。
条文说明
第七十五条 铁路口岸海关业务技术设施分类及功能宜符合附表8的规定。
海关各类业务技术设施如条文中各表所示,表中罗列的设施为海关相关规范中要求设置的设施,各口岸根据实际情况,可调整各业务技术用房功能,在总面积控制前提下调剂各类用房面积。
附表8 海关业务技术设施分类及功能明细表

第七十六条 铁路口岸检验检疫业务技术设施内容构成宜符合表27的规定。
表25 铁路口岸公共查验场地内容构成明细

表26 海关业务技术设施内容构成明细

表27 检验检疫业务技术设施内容构成明细

条文说明
第七十六条 铁路口岸检验检疫业务技术设施分类及功能宜符合附表9的规定。
检验检疫各类业务技术设施如条文中各表所示,表中罗列的设施为检验检疫相关规范中要求设置的设施,各口岸根据实际情况,可调整各业务技术用房功能,在总面积控制前提下调剂各类用房面积。
附表9 检验检疫业务技术设施分类及功能明细表

第七十七条 铁路口岸边检业务技术设施内容构成宜符合表28的规定。
表28 边检业务技术设施内容构成明细

条文说明
第七十七条 铁路口岸边检业务技术设施分类及功能宜符合附表10的规定。
边检各类业务技术设施如条文中各表所示,表中罗列的设施为边检相关规范中要求设置的设施,各口岸根据实际情况,可调整各业务技术用房功能,在总面积控制前提下调剂各类用房面积。
附表10 边检业务技术设施分类及功能明细表

第七十八条 在不影响查验功能与效率的前提下,各查验机构业务技术设施应根据以下实际情况合并建设:
一、能够直接利用所在地部门同类业务技术设施的,应共同使用;
二、货检与旅检场地距离较近的,同类业务技术设施应合并建设;
三、车站已配备符合要求的设施,不再重复建设;
四、其他可共同使用的设施。
条文说明
第七十八条 本条对设施合并与共享共用提出了建议。
在不影响查验功能与效率的前提下,各查验机构业务技术设施可根据实际情况,进行机构内部设施合并建设。部分兼具旅检与货检功能,且旅检、货检区域距离较近的口岸,应合并旅检、货检同类业务技术用房,避免重复建设。推动查验机构与其所在地部门直属机构或分支机构共享共用同类业务技术设施,旨在减少口岸所处区域已建设能够满足口岸查验业务的部分业务技术设施,而口岸仍进行重复建设的情况。
第二节选址与规划布局
第二节 选址与规划布局
第七十九条 铁路口岸查验设施选址布局应综合考虑口岸所处自然地理条件、交通运输状况等因素,既要有利查验,又要便利通行、留有余地。在保证功能相对独立设置的前提下,除特殊情况外,业务技术设施应与公共查验场地统一规划,并统筹可共用的附属设施、设备及场地。
条文说明
第七十九条 本条规定了口岸查验基础设施的布局原则。
整体上应该遵循“便利通行、监管有效、留有余地”的原则。便利通行是指能保证人员、货物、车辆、列车快捷、安全通关的要求。应该根据场站布局情况,结合出入境查验流程,对查验设施进行合理布局,并设置相应的业务技术设施,保障查验流程顺畅无碍。监管有效是指能够利用有限的查验设施确保口岸的查验能力,不遗留管控死角和安全隐患。对于各查验机构共同查验的场地,合理整合查验设施、设备, 避免重复建设。留有余地是指能为口岸今后业务发展所需查验设施建设预留一定的场地空间和功能技术接口,口岸的规划预留应与场站建设规划相衔接,避免造成预留空间不足所导致的查验功能缺失等现象。
第八十条 铁路口岸限定区域出入口的适当位置应建设警戒岗亭,在口岸限定区域内的出境入境交通运输工具集中停靠区或关键位置应建设监护岗亭,工作车辆、工作人员通道和卡口旁不便于设置警戒岗亭的可设置检查工作室。
条文说明
第八十条 本条对口岸限定区域内的布局进行了规定。
第八十一条 根据口岸实际情况,旅检大厅内应按照共享共用原则划定候检区以及检验检疫、边检、海关查验区,必要时可设置查验缓冲区,布局应符合查验机构相关业务规范。
条文说明
第八十一条 本条对旅检大厅查验区的布局提出了要求。
由于不同口岸查验流程以及旅检大厅总体建筑形态存在差异,本条仅对旅检大厅布局提出原则性要求,各口岸可依据实际情况,依照查验机构相关业务规范进行布局。
第八十二条 旅检场地应配置各查验机构的业务技术设施,业务技术设施的位置应毗邻于相应查验机构的查验区,保证各查验机构的工作人员、器具及设备直接、迅速、无障碍地进出查验区。
条文说明
第八十二条 本条对旅检场地各查验机构的业务技术设施布局进行规定。
第八十三条 铁路货运口岸应设置完全封闭的出入境货物检疫处理区,主要功能是对出入境货物、集装箱进行检疫处理。出入境货物检疫处理区应位于场站办公、生活区的下风方向,相隔距离不少于50m,其建设要求应符合检验检疫相关业务规范。
条文说明
第八十三条 本条对出入境货物检疫处理区的布局做出规定。
根据检验检疫相关法律法规,部分出入境交通运输工具、货物、集装箱须实施检疫处理,以防止疫病疫情传入传出。在实施检疫处理过程中使用的检疫处理药剂,将对口岸区域和周边生活区产生一定影响,因此规定出入境货物检疫处理区设置于口岸区域办公、生活区的下风方向,相隔距离不少于50m。
第八十四条 根据实际需要,建设或提前预留大型集装箱检查设备所需的场地和设施。在货物和集装箱查验场地前端应设置或预留核与辐射检测区。
条文说明
第八十四条 本条对大型集装箱检查设备场地的建设布局及核与辐射检测区的设置做出规定。
口岸应结合实际情况,建设或提前预留大型集装箱检查设备所需的场地和设施。大型集装箱检查设备专用场房的布局另行制定标准,在未出台正式标准前,可参照依据海关现行《大型集装箱检查设备建设和运行标准(试行)》执行。在货物和集装箱运输查验场地前端应设置安装核与辐射检测仪器,并按照国家质检总局《口岸核与辐射监测设备技术要求与管理规菹》执行。
第八十五条 根据口岸实际情况,按照共享共用原则在货物查验场地内建设查验平台、仓库,并根据口岸业务需求,划定货物待检区、货物待提区、货物传送分拣区、监管查验技术装备安装区、大型集装箱检查设备专用场房设置区、危险化学品专用区、核污染生化污染防治区以及检疫处理区,设置出入通道卡口。
条文说明
第八十五条 本条对货物查验场地内的主要功能区域进行了阐述。
为了满足查验机构货物查验的需要,口岸应根据实际情况,在场地内建设查验平台、仓库,并划定供查验机构进行货物待检、货物查验、处理等业务的相关功能区。
第八十六条 各查验机构的对外办事窗口宜根据口岸实际情况,统一设置于口岸综合办公大厅内,布局应符合查验机构相关建设规范。
条文说明
第八十六条 本条对查验机构的对外办事窗口提出了设置要求。
为了促进口岸基础设施资源的集约共享,并为办理通关业务的企业、个人提供便利,各查验机构的报关、报检大厅等对外办事窗口应合并设置。
第三节面积指标
第三节 面积指标
第八十七条 铁路口岸公共查验场地面积指标宜符合表29的规定。
表29 铁路口岸公共查验场地面积指标(m 2 )

条文说明
第八十七条 本条规定了不同等级口岸的货物查验场地、旅检大厅以及交通运输工具查验场地等铁路口岸公共查验场地建筑面积指标。 货物查验区包括货物堆存区域、查验平台、仓库以及货物扣留、处理区域。此处针对通用场站给出参考面积,各口岸可根据实际运行情况,根据参考公式测算面积。 货物查验场地面积=待检区域面积+查验平台与仓库面积,货物扣留、处理区域纳入待检区域、查验平台与仓库,以面积利用率进行折算。 待检区域=[预测最高年货物吞吐量(t)×平均堆存期(天)×区域货物堆存系数]/[年运营天数(天)×区域面积利用率] 查验平台与仓库=[预测最高年货物吞吐量(t)×查验率(%)×平均查验时间(小时)×场房货物存放系数(m2/t)]/[年运营天数(天)×场房面积利用率(%)×平均每日查验时间(小时/天)] 其中,预测最高年货物吞吐量,单位:t;平均堆存系数为货物在公共查验场地内堆存的平均天数,单位:天;年运营天数为口岸全年开放时间,单位:天;面积利用率为区域内货物堆存区面积占区域总面积的比值,单位:%;堆存系数为每吨货物所占面积,单位:m2/t;查验率为各查验机构查验率之和加上共同查验货物的查验率,单位:%;平均查验时间为货物从运入查验平台或仓库至运出的时间,单位:h;平均每日查验时间为查验机构每日在查验场地执行查验业务的时间,单位:h。 旅检大厅包括公共候检区和各查验机构的查验区。本标准根据旅检大厅旅客行进及查验业务流程,给出旅检大厅面积计算参考公式并测算参考面积,各口岸可依据实际情况测算面积。出境与入境应分别计算。 旅检大厅面积=候检区面积+查验区面积 候检区=[15min内出(或入)境最大客流量(人次)×候检区旅客人均占地面积]/候检区面积利用率 查验区={15min内出(或入)境最大客流量(人次)×[查验区普通旅客人均占地面积+重点查验比例(%)×查验区重点旅客人均占地面积]}/查验区面积利用率 其中,15min内出(或入)境最大客流量(人次)应根据口岸出境或入境旅客到达规律进行测算,单位:人次;重点查验比例为海关、检验检疫、边检分别对重点旅客进行抽查的比例之和,单位:%;候检区旅客人均占地面积应考虑旅客走行、体温检测、填卡、阅览宣传栏等,建议定为1.5m2/人;查验区普通旅客人均占地面积应考虑旅客走行及携带行李占地面积,建议定为1m2/人;查验区重点旅客人均占地面积应考虑旅客走行、行李及开包查验场地占地面积,建议定为2m2/人。候检区包括旅客候检及走行区域、填卡区域、体温检测区域以及宣传栏等设施摆放区域等,候检区面积利用率为旅客候检区域面积占候检区总面积的比重;查验场地包括旅客走行区域(含通道)、一关两检工作区域以及缓冲区域,面积利用率为旅客走行区域占查验区总面积比重。
第八十八条 铁路口岸海关业务技术设施建筑面积指标宜符合表30的规定。
表30 铁路口岸海关业务技术设施建筑面积指标(m 2 )


注:各类用房面积可根据口岸实际情况,在旅检与货检面积指标总体范围内调配。
第八十九条 铁路口岸检验检疫业务技术设施建筑面积指标宜符合表31的规定。
表31 铁路口岸检验检疫业务技术设施建筑面积指标(m 2 )

注:各类用房面积可根据口岸实际情况,在旅检、货检与实验室用房面积指标总体范围内调配。
第九十条 铁路口岸边检业务技术设施建筑面积指标宜符合表32的规定。
表32 铁路口岸边检业务技术设施建筑面积指标(m 2 )

注:各类用房面积可根据口岸实际情况,在旅检、货检与交通运输工具查验面积指标总体范围内调配。
条文说明
第八十八~九十条 此三条对查验机构业务技术设施建筑面积指标进行了规定。 结合本标准对各查验机构业务技术设施的分类及功能描述,根据各查验机构对不同等级铁路口岸的各业务技术设施的规模需求,测算各类业务技术设施规模,口岸可依据实际情况,对同类设施进行合并或拆分建设。
第九十一条 集装箱、液体散货、矿石煤炭以及杂货等专用场站货物查验场地与业务技术设施面积,可依据口岸实际运行情况,参考表33中所列系数折算后确定面积。
表33 专用场站货物查验场地与业务技术设施面积折算系数

条文说明
第九十一条 本条对集装箱、液体散货、矿石煤炭以及杂货等货物折算系数进行了规定。 根据对不同类型专用货物查验场地面积的测算,建议液体散货、集装箱、矿石煤炭以及杂货专用场站的货物查验场地面积在通用货物查验场地面积的基础上分别乘以系数0.9~1.1、0.3~0.5、0.6~0.7以及1.5~1.6。
第四节建筑与建筑设备
第四节 建筑与建筑设备
第九十二条 铁路口岸查验基础设施的建筑性质、建筑造型等应与周边人文地理环境相适应。
条文说明
第九十二条 本条规定了铁路口岸查验基础设施的建筑外观与周边环境的关系。
我国各地的建筑风格、建筑模式等各有特点,特别是在传统文化地区、少数民族地区、历史遗迹地区更为明显,因此,铁路口岸查验基础设施的建筑性质、建筑造型应充分考虑其与周边人文地理环境的关系,总体上做到协调一致,彰显口岸对外形象。
第九十三条 铁路口岸查验基础设施的建筑设备包括供电、给排水、采暖通风、安保、网络通信、视频监控、计量、防疫、消防、抗震、防台、防雷系统等,并应符合查验部门关于实施查验所必需的技术标准规定。
条文说明
第九十三条 本条对铁路口岸查验基础设施的建筑设备提出了总体要求。
第九十四条 铁路口岸查验基础设施的供电设施应满足照明和设备的需要,应采用双回路供电,并根据实际需要自备备用电源。
条文说明
第九十四条 本条明确了铁路口岸查验基础设施的用电及电器装置要求。
第九十五条 铁路口岸查验基础设施宜采用城市供水系统,如自备水源应符合国家现行标准。污水应采用管道收集,排入市政污水管网;无市政污水管网时,应根据环保部门的要求及有关规范设计排水系统。
条文说明
第九十五条 本条明确对铁路口岸查验基础设施的给排水要求。
第九十六条 铁路口岸查验基础设施内应以“大通关”为目的,按照网络服务、信息化管理和视频传输的需要,敷设线路,预留接口。
条文说明
第九十六条 本条明确铁路口岸查验基础设施网络管线的布置和预留接口提出要求。
第九十七条 铁路口岸限定区域及货运查验机构应设立隔离围网(墙),高度不低于2.5m;建立出入通道卡口,统一配置符合查验机构查验要求的卡口设备,并与查验机构系统联网。
条文说明
第九十七条 本条对铁路口岸限定区域和货检公共查验场地内的通用设备设置统一标准。
目前,部分口岸的各查验机构分别建设自有的口岸货检公共查验场地,且查验机构之间对于查验场地的共享程度低,部分口岸各查验机构查验场地距离较远,部分口岸货运查验场地通道上分别设置了多个查验机构的卡口,导致货物转运和监控成本提高,查验效率降低,同时,也不利于口岸设施和资源的集约共享。
对口岸设置统一的货检公共查验场地,并设置符合各查验机构查验场地要求的隔离、防护设施设备标准,有利于实现各查验机构查验设施的资源整合,同时,也便于在货检公共查验场地内设置联合查验场地。卡口控制系统与查验机构系统联网,当交通运输工具获得查验机构通过权限时方可打开卡口使之通过。
第九十八条 铁路口岸查验场地内应统一安装具有存储功能的视频监控系统,供查验机构对查验场地进行监控,查验场地灯光及监控系统应满足各查验机构实施监控的需要。
条文说明
第九十八条 本条对口岸查验基础设施内的视频监控系统设置进行了规定。
目前,各查验机构在货运口岸查验场地内分别设置了视频监控设备,虽然各查验机构监控对象不尽相同,但仍能够实现一定程度的共享。旅检场地监控设备方面,各查验机构监控区域分别主要为各自查验区,重复区域较少,但旅检查验场地面积规模相对较小,可实现视频监控系统的共享共用。
第九十九条 在边境线到口岸查验场地之间的区域内,应结合实际情况建设满足查验要求的设施。
条文说明
第九十九条 本条对边境线至口岸查验场地之间区域的查验设施提出了要求,例如,应设置列车车顶检查廊桥等,相关设施设置应符合有关查验机构的要求。
第一百条 具有保密、敏感性质的设施以及需要控制管理的场所应设置门禁、报警、医学媒介生物防控等设施,并符合有关技术条件或标准;室内环境与建筑设备应与口岸整体室内环境和建筑设备保持一致。
条文说明
第一百条 本条对铁路口岸查验基础设施提出了建筑装修要求。
隔离留验、临时扣留等涉及保密、敏感性质,或需要与外界进行隔离的设施,以及需要控制管理的场所,应设置门禁、报警、电子栏杆等安防设施,并符合有关技术条件或标准。
第一百〇一条 查验基础设施内的引导牌、查验台、申报台、告示牌、公告栏、宣传栏、填卡台、咨询台、候检线、通道护栏等设施标识,应符合查验机构相关建设规范,对无特殊要求的设施标识统一规范建设。
条文说明
第一百〇一条 本条对口岸旅检查验基础设施内的通用设备设置统一标准。
目前口岸查验场地的引导牌、查验台、告示牌、公告栏、宣传栏、填卡台、咨询台、候检线、通道护栏等各查验机构设置标准不一,导致口岸查验场地设备布局混乱,不利于对出入境旅客的引导。应对无特殊要求的通用设备设置统一标准,统一建设,能够促进查验场地的布局和装修风格的统一,方便引导出入境旅客;将部分公告栏、宣传栏等合并设置,有利于设备购置资金和查验场地空间的集约利用。
第五节主要技术经济指标
第五节 主要技术经济指标
第一百〇二条 铁路口岸查验基础设施建设的投资估算应按国家有关规定和实际造价变化情况编制。
条文说明
第一百〇二条 此条对口岸查验基础设施建设的投资估算提出要求,投资估算应符合国家有关规定编制,并应根据所处地区、工程实际内容及价格变化情况进行动态管理。
第一百〇三条 铁路口岸查验基础设施施工建设工期可参照表34控制。
表34 铁路口岸查验基础设施施工建设工期

注:1 表中所列工期以破土动工统计,不包括非正常停工与季节性停工;
2 每月按22个工作日计算;
3 口岸查验基础设施规模大的取上限,规模小的取下限,中可规模的按插入法计算。
条文说明
第一百〇三条 此条对口岸查验基础设施的施工建设工期指标提出了参考值。
表中所列工期以破土动工统计,不包括非正常停工以及季节性停工等。每月按22个工作日计算。规模大的取上限,规模小的取下限,中间规模按插入法计算。
第一百〇四条 铁路口岸查验基础设施应按国家现行的有关建设项目经济评价方法与参数的规定进行经济评价。
条文说明
第一百〇四条 此条对口岸查验基础设施的经济评价方法与参数提出了要求。
第五章公路口岸查验基础设施
第一节建设规模与内容构成
第五章 公路口岸查验基础设施
第一节 建设规模与内容构成
第一百〇五条 公路口岸查验基础设施建设规模按照口岸设计的年出入境人员、货物、交通运输工具吞吐量等主要指标进行确定,前述主要指标由地方口岸主管部门会同有关部门合理审核确定。其中,旅检查验基础设施按照年出入境人员吞吐量确定,货检查验设施按照年出入境货物吞吐量确定,交通运输工具查验设施按照年出入境车辆吞吐量确定。特大型口岸(年出入境人员吞吐量1000万人以上)查验基础设施建设规模由相应权限的发展改革部门在审批、核准该建设项目时参照本标准合理审核确定;受所属地理环境限制的边境公路口岸,在不影响查验功能发挥的前提下,可依据实际情况下调面积指标。公路口岸查验基础设施建设规模分类宜符合表35的规定。
表35 公路口岸查验基础设施建设规模分类

条文说明
第一百〇五条 本条规定按照口岸设计的年出入境人员、货物、交通运输工具查验能力对公路口岸进行分级。
合理划分等级的目的在于有效区分查验设施建设规模指标的层次,是保证指标具有广泛适应性和科学指导性的前提和基础。根据公路口岸运行特点,将相应的场站吞吐量作为关键参数。由于公路口岸查验基础设施为所属公路场站的功能分区,其出入境人员、货物、交通运输工具年预测量应以所属公路场站的相关预测量为参考。
按照口岸设计的最高年出入境人员、货物、车辆等主要业务吞吐量指标,将口岸作业区分别划分为三个等级,当某个指标到达相应的区间,则将该口岸定为该指标的对应级别。例如,某口岸年货物吞吐量300万t,人员吞吐量5万人次,车辆50000辆次,则将其定为货运Ⅰ级,客运Ⅲ级,车辆Ⅱ级。
对于年旅客吞吐量超过1000万人次的特大型公路口岸,在工级设施的基础上宜适当提高规模,查验基础设施建设具体规模另行审核确定。对于季节性开放的口岸或各月份吞吐量差距较大的口岸,应以保证高峰时期查验能力为原则,根据口岸实际情况对预测吞吐量进行折算。
第一百〇六条 公路口岸查验基础设施按照性质分为公共查验场地和业务技术设施两类;按照通行对象分为旅检、货检和交通运输工具查验设施三类;按照使用单位分为海关设施、检验检疫设施和边检设施三类。
条文说明
第一百〇六条 本条对公路口岸查验基础设施内容构成进行了分类。
我国公路口岸查验基础设施建设内容名目较多,对内容构成进行合理分类是确定建设规模的前提和基础。本标准分别按照性质、通行对象和使用单位对公路口岸查验基础设施进行分类。
第一百〇七条 公路口岸公共查验场地内容构成宜符合表36的规定。
表36 公路口岸公共查验场地内容构成明细

条文说明
第一百〇七条 本条规定了公路口岸需要建设公共查验场地。
为了促进口岸查验基础设施的集约共享,以及查验机构之间的协同,应建设口岸公共查验场地,并根据口岸实际情况及查验工作的需要,在场地内按需建设各查验机构的相关查验基础设施,各查验机构可进入该场地进行查验。
第一百〇八条 公路口岸海关业务技术设施内容构成宜符合表37的规定。
表37 海关业务技术设施内容构成明细

条文说明
第一百〇八条 公路口岸海关业务技术设施分类与功能宜符合附表11的规定。
海关各类业务技术设施如条文中各表所示,表中罗列的设施为海关相关规范中要求设置的设施,各口岸根据实际情况,可调整各业务技术用房功能,在总面积控制前提下调剂各类用房面积。
附表11 海关业务技术设施分类与功能明细表

第一百〇九条 公路口岸检验检疫业务技术设施内容构成宜符合表38的规定。
表38 检验检疫业务技术设施内容构成明细

条文说明
第一百〇九条 公路口岸检验检疫业务技术设施分类与功能宜符合附表12的规定。
检验检疫各类业务技术设施如条文中各表所示,表中罗列的设施为检验检疫相关规范中要求设置的设施,各口岸根据实际情况,可调整各业务技术用房功能,在总面积控制前提下调剂各类用房面积。
附表12 检验检疫业务技术设施分类与功能明细表

第一百一十条 公路口岸边检业务技术设施内容构成宜符合表39的规定。
表39 边检业务技术设施内容构成明细表

条文说明
第一百一十条 公路口岸边检业务技术设施分类与功能宜符合附表13的规定。
边检各类业务技术设施如条文中各表所示,表中罗列的设施为边检相关规范中要求设置的设施,各口岸根据实际情况,可调整各业务技术用房功能,在总面积控制前提下调剂各类用房面积。
附表13 边检业务技术设施分类与功能明细表

第一百一十一条 在不影响查验功能与效率的前提下,各查验机构业务技术设施可根据实际情况合并建设,符合以下规定:
一、能够直接利用所在地部门同类业务技术设施的,应共同使用;
二、货检与旅检场地距离较近的,同类业务技术设施应合并建设;
三、场站已配备符合要求的设施,不再重复建设;
四、其他可共同使用的设施。
条文说明
第一百一十一条 本条对设施合并与共享共用提出了建议。
在不影响查验功能与效率的前提下,各查验机构业务技术设施可根据实际情况,进行机构内部设施合并建设。部分兼具旅检与货检功能,且旅检、货检区域距离较近的口岸,应合并旅检、货检同类业务技术用房,避免重复建设。推动查验机构与其所在地部门直属机构或分支机构共享共用同类业务技术设施,旨在减少口岸所处区域已建设能够满足口岸查验业务的部分业务技术设施,而口岸仍进行重复建设的情况。
第二节选址与规划布局
第二节 选址与规划布局
第一百一十二条 公路口岸查验基础设施选址布局应综合考虑口岸所处自然地理条件、交通运输状况等因素,尽可能抵边建设,既要有利查验,又要便利通行、留有余地。在保证功能相对独立设置的前提下,除特殊情况外,业务技术设施应与公共查验场地统一规划,并统筹可共用的附属设施、设备及场地。
条文说明
第一百一十二条 本条规定了口岸查验基础设施的布局原则。
整体上应该遵循“便利通行、监管有效、留有余地”的原则。便利通行是指能保证人员、货物、车辆快捷、安全通关的要求。应该根据场站布局情况,结合出入境查验流程,对查验设施进行合理布局,并设置相应的业务技术设施,保障查验流程顺畅无碍。监管有效是指能够利用有限的查验设施确保口岸的查验能力,不遗留管控死角和安全隐患。对于各查验机构共同查验的场地,合理整合查验设施、设备, 避免重复建设。留有余地是指能为口岸今后业务发展所需查验设施建设预留一定的场地空间和功能技术接口,口岸的规划预留应与场站建设规划相衔接,避免造成预留空间不足所导致的查验功能缺失等现象。
第一百一十三条 公路口岸限定区域出入口的适当位置应建设警戒岗亭,在口岸限定区域内的出境入境交通运输工具集中停靠区或关键位置应建设监护岗亭,工作车辆、工作人员通道和卡口旁不便于设置警戒岗亭的可设置检查工作室。
条文说明
第一百一十三条 本条对口岸限定区域内的布局进行了规定。
第一百一十四条 根据口岸实际情况,旅检大厅内应按照共享共用划定候检区以及检验检疫、边检、海关查验区,必要时可设置查验缓冲区,布局应符合查验机构相关业务规范。
条文说明
第一百一十四条 本条对旅检大厅查验区的布局提出了要求。
由于不同口岸查验流程以及旅检大厅总体建筑形态存在差异,本条仅对旅检大厅布局提出原则性要求,各口岸可依据实际情况,依照查验机构相关业务规范进行布局。
第一百一十五条 旅检场地应配置各查验机构的业务技术设施,业务技术设施的位置应毗邻于相应查验机构的查验区,保证各查验机构的工作人员、器具及设备直接、迅速、无障碍地进出查验区。
条文说明
第一百一十五条 本条对旅检场地各查验机构的业务技术设施布局进行规定。
第一百一十六条 公路货运口岸应设置完全封闭的出入境货物检疫处理区,主要功能是对出入境货物、集装箱进行检疫处理。出入境货物检疫处理区应位于场站办公、生活区的下风方向,相隔距离不少于50m,其建设要求应符合检验检疫相关业务规范。
条文说明
第一百一十六条 本条对出入境货物检疫处理区的布局做出规定。
根据检验检疫相关法律法规,部分出入境交通运输工具、货物、集装箱须实施检疫处理,以防止疫病疫情传入传出。在实施检疫处理过程中使用的检疫处理药剂,将对口岸区域和周边生活区产生一定影响,因此规定出入境货物检疫处理区设置于口岸区域办公、生活区的下风方向,相隔距离不少于50m。
第一百一十七条 根据实际需要,建设或提前预留大型集装箱检查设备所需的场地和设施。在货物和集装箱查验场地前端应设置或预留核与辐射检测区。
条文说明
第一百一十七条 本条对大型集装箱检查设备场地的建设布局及核与辐射检测区的设置做出规定。
口岸应结合实际情况。建设或提前预留大型集装箱检查设备所需的场地和设施。大型集装箱检查设备专用场房的布局另行制定标准,在未出台正式标准前,可参照依据海关现行《大型集装箱检查设备建设和运行标准(试行)》执行。在货物和集装箱运输查验场地前端应设置安装核与辐射检测仪器,并按照国家质检总局《口岸核与辐射监测设备技术要求与管理规范》执行。
第一百一十八条 根据口岸实际情况,按照共享共用在货物查验场地内建设查验平台、仓库,并根据口岸业务需求,划定货物待检区、货物待提区、货物传送分拣区、监管查验技术装备安装区、大型集装箱检查设备专用场房设置区、危险化学品专用区、核污染生化污染防治区以及检疫处理区,设置出入通道卡口。
条文说明
第一百一十八条 本条对货物查验场地内的主要功能区域进行了阐述。
为了满足查验机构货物查验的需要,口岸应根据实际情况,在场地内建设查验平台、仓库,并划定供查验机构进行货物待检、货物查验、处理等业务的相关功能区。
第一百一十九条 各查验机构的对外办事窗口宜根据口岸实际情况,统一设置于口岸综合办公大厅内,布局应符合查验机构相关建设规范。
条文说明
第一百一十九条 本条对查验机构的对外办事窗口提出了设置要求。
为了促进口岸基础设施资源的集约共享,并为办理通关业务的企业、个人提供便利,各查验机构的报关、报检大厅等对外办事窗口应合并设置。
第三节面积指标
第三节 面积指标
第一百二十条 公路口岸公共查验场地面积指标宜符合表40的规定。
表40 公路口岸公共查验场地面积指标(m 2 )

条文说明
第一百二十条 本条规定了不同等级口岸的货物查验场地、旅检大厅以及交通运输工具查验场地等公路口岸公共查验场地建筑面积指标。 货物查验区包括货物堆存区域、查验平台、仓库以及货物扣留、处理区域。此处针对通用场站给出参考面积,各口岸可根据实际运行情况,根据参考公式测算面积。 货物查验场地面积=待检区域面积+查验平台与仓库面积,货物扣留、处理区域纳入待检区域和查验平台、仓库,以面积利用率进行折算。 待检区域=[预测最高年货物吞吐量(t)×平均堆存期(天)×区域货物堆存系数]/[年运营天数(天)×区域面积利用率] 查验平台与仓库=[预测最高年货物吞吐量(t)×查验率(%)×平均查验时间(小时)×场房货物存放系数(m2/t)]/[年运营天数(天)×场房面积利用率(%)×平均每日查验时间(小时/天)] 其中,预测最高年货物吞吐量,单位:t;平均堆存系数为货物在公共查验场地内堆存的平均天数,单位:天;年运营天数为口岸全年开放时间,单位:天;面积利用率为区域内货物堆存区面积占区域总面积的比值,单位:%;堆存系数为每吨货物所占面积,单位:m2/t;查验率为各查验机构查验率之和,加共同查验货物的查验率,单位:%;平均查验时间为货物从运入查验平台或仓库至运出的时间,单位:h;平均每日查验时间为查验机构每日在查验场地执行查验业务的时间,单位:h。 旅检大厅包括公共候检区和各查验机构的查验区。本标准根据旅检大厅旅客行进及查验业务流程,给出旅检大厅面积计算参考公式并测算参考面积,各口岸可依据实际情况测算面积。出境与入境应分别计算。 旅检大厅面积=候检区面积+查验区面积 候检区=[15min内出(或入)境最大客流量(人次)×候检区旅客人均占地面积]/候检区面积利用率 查验区={15min内出(或入)境最大客流量(人次)×[查验区普通旅客人均占地面积+重点查验比例(%)×查验区重点旅客人均占地面积]}/查验区面积利用率 其中,15min内出(或入)境最大客流量(人次)应根据口岸出境或入境旅客到达规律进行测算,单位:人次;重点查验比例为海关、检验检疫、边检分别对重点旅客进行抽查的比例之和,单位:%;候检区旅客人均占地面积应考虑旅客走行、体温检测、填卡、阅览宣传栏等,建议定为1.5m2/人;查验区普通旅客人均占地面积应考虑旅客走行及携带行李占地面积,建议定为1m2/人;查验区重点旅客人均占地面积应考虑旅客走行、行李及开包查验场地占地面积,建议定为2m2/人。候检区包括旅客候检及走行区域、填卡区域、体温检测区域以及宣传栏等设施摆放区域等,候检区面积利用率为旅客候检区域面积占候检区总面积比重;查验场地包括旅客走行区域(含通道)、一关两检工作区域以及缓冲区域,面积利用率为旅客走行区域占查验区总面积比重。
第一百二十一条 公路口岸海关业务技术设施建筑面积指标宜符合表41的规定。
表41 公路口岸海关业务技术设施建筑面积指标(m 2 )

注:各类用房面积可根据口岸实际情况,在旅检、货检与运输工具查验面积指标总体范围内调配。
第一百二十二条 公路口岸检验检疫业务技术设施建筑面积指标宜符合表42的规定。
表42 公路口岸检验检疫业务技术设施建筑面积指标(m 2 )

注:各类用房面积可根据口岸实际情况,在旅检、货检与交通运输工具查验、实验室用房面积指标总体范围内调配。
第一百二十三条 公路口岸边检业务技术设施建筑面积指标宜符合表43的规定。
表43 公路口岸边检业务技术设施建筑面积指标(m 2 )

注:各类用房面积司根据口岸实际情况,在旅检、货检与交通运输工具查验面积指标总体范围内调配。
条文说明
第一百二十一~二十三条 此三条对查验机构业务技术设施建筑面积指标进行了规定。 结合本标准对各查验机构业务技术设施的分类及功能描述,根据各查验机构对不同等级公路口岸的各业务技术设施的规模需求,测算各类业务技术设施规模,口岸可依据实际情况,对同类设施进行合并或拆分建设。
第四节建筑与建筑设备
第四节 建筑与建筑设备
第一百二十四条 公路口岸查验基础设施的建筑性质、建筑造型等应与周边人文地理环境相适应。
条文说明
第一百二十四条 本条规定了公路口岸查验基础设施的建筑外观与周边环境的关系。
我国各地的建筑风格、建筑模式等各有特点,特别是在传统文化地区、少数民族地区、历史遗迹地区更为明显,因此,公路口岸查验基础设施的建筑性质、建筑造型应充分考虑其与周边人文地理环境的关系,总体上做到协调一致,彰显口岸对外形象。
第一百二十五条 公路口岸查验基础设施的建筑设备包括供电、给排水、采暖通风、安保、网络通信、视频监控、计量、防疫、消防、抗震、防台、防雷系统等,并应符合查验部门关于实施查验所必需的技术标准规定。
条文说明
第一百二十五条 本条对公路口岸查验基础设施的建筑设备提出了总体要求。
第一百二十六条 公路口岸查验基础设施的供电设施应满足照明和设备的需要,应采用双回路供电,并根据实际需要自备备用电源。
条文说明
第一百二十六条 本条明确了公路口岸查验基础设施的用电及电器装置要求。
第一百二十七条 公路口岸查验基础设施宜采用城市供水系统,如自备水源应符合国家现行标准。污水应采用管道收集,排入市政污水管网;无市政污水管网时,应根据环保部门的要求及有关规范设计排水系统。
条文说明
第一百二十七条 本条明确对公路口岸查验基础设施的给排水要求。
第一百二十八条 公路口岸查验基础设施内以“大通关”为目的,按照网络服务、信息化管理和视频传输的需要,敷设线路,预留接口。
条文说明
第一百二十八条 本条明确公路口岸查验基础设施网络管线的布置和预留接口提出要求。
第一百二十九条 公路口岸限定区域及货检公共查验场地应设立隔离围网(墙),高度不低于2.5m;建立出入通道卡口,统一配置符合查验机构查验要求的卡口设备,并与查验机构系统联网。
条文说明
第一百二十九条 本条对公路口岸限定区域和货检公共查验场地内的通用设备设置统一标准。
目前,部分口岸的各查验机构分别建设自有的口岸货检公共查验场地,且查验机构之间对于查验场地的共享程度低,部分口岸各查验机构查验场地距离较远,部分口岸货运查验场地通道上分别设置了多个查验机构的卡口,导致货物转运和监控成本提高,查验效率降低,同时,也不利于口岸设施和资源的集约共享。
对口岸设置统一的货检公共查验场地,并设置符合各查验机构查验场地要求的隔离、防护设施设备标准,有利于实现各查验机构查验设施的资源整合,同时,也便于在货检公共查验场地内设置联合查验场地。卡口控制系统与查验机构系统联网,当交通运输工具获得查验机构通过权限时方可打开卡口使之通过。
第一百三十条 公路口岸查验场地内应统一安装具有存储功能视频监控系统,供查验机构对查验场地进行监控,查验场地灯光及监控系统应满足各查验机构实施监控的需要。
条文说明
第一百三十条 本条对口岸查验基础设施内的视频监控系统设置进行了规定。
目前,各查验机构在货运口岸查验场地内分别设置了视频监控设备,虽然各查验机构监控对象不尽相同,但仍能够实现一定程度的共享。旅检场地监控设备方面,各查验机构监控区域分别主要为各自查验区,重复区域较少,但旅检查验场地面积规模相对较小,可实现视频监控系统的共享共用。
第一百三十一条 在边境线至口岸查验场地之间的区域内,应结合实际情况建设满足查验要求的设施。
条文说明
第一百三十一条 本条对边境线至口岸查验场地之间区域的查验设施提出了要求,相关设施设置应符合有关查验机构的要求。
第一百三十二条 具有保密、敏感性质的设施以及需要控制管理的场所应设置门禁、报警、电子栏杆、医学媒介生物防控等设施,并符合有关技术条件或标准;室内环境与建筑设备应与口岸整体室内环境和建筑设备保持一致。
条文说明
第一百三十二条 本条对公路口岸查验基础设施提出了建筑装修要求。
隔离留验、临时扣留等涉及保密、敏感性质,或需要与外界进行隔离的设施,以及需要控制管理的场所,应设置门禁、报警、电子栏杆等安防设施,并符合有关技术条件或标准。
第一百三十三条 查验基础设施内的引导牌、查验台、申报台、告示牌、公告栏、宣传栏、填卡台、咨询台、候检线、通道护栏等设施标识,应符合查验机构相关建设规范,对无特殊要求的设施标识应统一规范建设。
条文说明
第一百三十三条 本条对客运口岸查验基础设施内的通用设备设置统一标准。
目前口岸查验场地的引导牌、查验台、告示牌、公告栏、宣传栏、填卡台、咨询台、候检线、通道护栏等各查验机构设置标准不一,导致口岸查验场地设备布局混乱,不利于对出入境旅客的引导。应对无特殊要求的通用设备设置统一标准,统一建设,能够促进查验场地的布局和装修风格的统一,方便引导出入境旅客;将部分公告栏、宣传栏等合并设置,有利于设备购置资金和查验场地空间的集约利用。
第五节主要技术经济指标
第五节 主要技术经济指标
第一百三十四条 公路口岸查验基础设施建设的投资估算应按国家有关规定和实际造价变化情况编制。
条文说明
第一百三十四条 此条对口岸查验基础设施建设的投资估算提出要求,投资估算应符合国家有关规定编制,并应根据所处地区、工程实际内容及价格变化情况进行动态管理。
第一百三十五条 公路口岸查验基础设施施工建设工期可参照表44控制。
表44 公路口岸查验基础设施施工建设工期

注:1 表中所列工期以破土动工统计,不包括非正常停工与季节性停工;
2 每月按22个工作日计算;
3 口岸查验基础设施规模大的取上限,规模小的取下限,中可规模的按插入法计算。
条文说明
第一百三十五条 此条对口岸查验基础设施的施工建设工期指标提出了参考值。
表中所列工期以破土动工统计,不包括非正常停工,以及季节性停工等。每月按22个工作日计算。规模大的取上限,规模小的取下限,中间规模按插入法计算。
第一百三十六条 公路口岸查验基础设施应按国家现行的有关建设项目经济评价方法与参数的规定进行经济评价。
条文说明
第一百三十六条 此条对口岸查验基础设施的经济评价方法与参数提出了要求。
本建设标准用词和用语说明
本建设标准用词和用语说明
1 为便于在执行本建设标准条文时区别对待,对要求严格程度不同的用词说明如下:
1)表示很严格,非这样做不可的:
正面词采用“必须”,反面词采用“严禁”;
2)表示严格,在正常情况下均应这样做的:
正面词采用“应”,反面词采用“不应”或“不得”;
3)表示允许稍有选择,在条件许可时首先应这样做的:
正面词采用“宜”,反面词采用“不宜”;
4)表示有选择,在一定条件下可以这样做的,采用“可”。
2 条文中指明应按其他有关标准执行的写法为:“应符合……的规定”或“应按……执行”。
