Appearance
《城市地下综合管廊运行维护及安全技术标准》GB 51354-2019
🗓️ 实施时间: 2019-08-01
总 则
1 总 则
1.0.1 为规范城市地下综合管廊的运行和维护,统一技术标准,保障综合管廊完好和安全稳定运行,制定本标准。
条文说明
1.0.1 综合管廊只有得到科学的运行维护和管理,才能实现综合效益。本标准的制定,能够规范综合管廊的运营管理工作,提高综合管廊的服务水平,充分发挥其安全、高效的功能,尽量避免重大灾害事故的发生,最大限度地降低灾害损失,实现和延长综合管廊的使用寿命,以获取更大的社会经济效益。
1.0.2 本标准适用于城市地下综合管廊本体、附属设施及入廊管线的运行、维护和安全管理。
1.0.3 运营管理单位与入廊管线单位应明确分工、界面清晰、相互配合、联络畅通。
条文说明
1.0.3 根据《国务院办公厅关于推进城市地下综合管廊建设的指导意见》(国办发[2015]61号),城市地下综合管廊运营管理单位要完善管理制度,与入廊管线单位签订协议,明确入廊管线种类、时间、费用和责权利等内容,确保地下综合管廊正常运行,地下管廊本体及附属设施管理由地下综合管廊建设运营单位负责,入廊管线的设施维护及日常管理由各管线单位负责,管廊建设运营单位与入廊管线单位要分工明确,各司其职,相互配合,做好突发事件处置和应急管理等工作。
1.0.4 综合管廊必须实行24h运行维护及安全管理。
条文说明
1.0.4 本条为强制性条文。综合管廊入廊管线均为关系到民生的重要能源管网,综合管廊是保障城市运行的重要基础设施和“生命线”,为保证值班人员能及时处理报警、管线事故等各类突发情况,及时与外界联络,保障人民群众的财产和生命安全,综合管廊必须实行24h运行及维护管理。
1.0.5 运营管理单位应具备相关专业能力与经验,运行、维护作业及安全管理人员应符合相关上岗要求。
条文说明
1.0.5 综合管廊的运营管理涉及地下结构、附属配套设施、各类城市工程管线等多个行业,工作内容综合且比较复杂,运营管理单位应该具备相关专业能力与经验的技术人员或管理业绩,运维管理单位应定期对维护作业人员提供技能培训并建立考核制度,维护作业人员应按规定持有相应专业、工种的执业资格证书或上岗证书。
1.0.6 综合管廊运行维护及安全管理应选用合格的设备、工具和材料,使用的仪器、仪表、量具应在有效期内进行定期检定或校准。
条文说明
1.0.6 为保证综合管廊运行维护及安全管理中使用的仪器仪表各项功能正常,应依法对各类仪器仪表进行计量检定。
1.0.7 综合管廊运行维护及安全管理过程中应做好记录,并应及时分析、处理发现的问题。
条文说明
1.0.7 综合管廊运行维护及安全管理的过程记录是十分重要的资料,对分析问题、解决问题具有重要作用。综合管廊运营过程中应做好各项记录,以备查阅,并按相关标准及规定进行归档。发现问题应及时处理,以免发展成为更大隐患或造成更大影响。
1.0.8 城市地下综合管廊的运行、维护和安全管理,除应符合本标准外,尚应符合国家现行有关标准的规定。
条文说明
1.0.8 综合管廊内入廊管线包含水、电、气、暖等多行业的管线,其运行、维护和安全管理除了应符合本标准外,也应符合国家现行有关标准对行业管线的规定。
术 语
2 术 语
2.0.1 综合管廊 utility tunnel
建于地下用于容纳两种及以上工程管线的构筑物及附属设施。
2.0.2 入廊管线 utility tunnel pipeline
敷设于综合管廊内的给水、雨水、污水、再生水、天然气、热力、电力、通信等各类城市工程管线。
2.0.3 入廊管线单位 ownership section of utility tunnel pipeline
入廊管线的运营或权属单位。
2.0.4 运营管理单位 operation and maintenance management section
承担城市地下综合管廊本体及附属设施运行、维护及安全管理的单位。
2.0.5 管廊本体 the main body of utility tunnel
综合管廊的结构主体及人员出入口、吊装口、逃生口、通风口、管线分支口、支吊架、防排水设施、检修道及风道等构筑物。
2.0.6 附属设施 accessorial works
为保障综合管廊本体、内部环境、入廊管线稳定运行和人员安全,配套建设的消防、通风、供电、照明、监控与报警、给水排水和标识等设施。
2.0.7 日常监测 normal monitoring
采用仪器量测、现场巡检或远程视频监控等手段和方法,采集反映综合管廊日常运行状态、变化特征及其发展趋势的信息,并进行分析反馈的活动。
2.0.8 特殊监测 special monitoring
对病害以及可能影响综合管廊运行安全的环境因素进行的针对性监测活动,指在某时段持续监测某些指标的活动。
基本规定
3.1 运行管理
3.1 运行管理
3.1.1 综合管廊投入运行前应经验收合格。
条文说明
3.1.1 综合管廊应按国家现行标准进行规划、设计、施工,确保管廊规划与入廊管线等相关规划相协调;结构及附属配套设计齐全,施工质量合格,并经验收合格后,才能为后期管线入廊、运行维护及安全管理创造良好的环境和条件。当个别附属设备安装和入廊管线安装存在交叉施工而无法进行整体竣工验收时,可实施分部分项工程验收。
3.1.2 综合管廊运行管理应包括值班、巡检、日常监测、出入管理、作业管理等内容。
条文说明
3.1.2 综合管廊的运行管理不仅包括对管廊本体、附属设施和入廊管线的运行管理,还包括对进出的人员、材料、设备、信息以及相关作业的管理。
3.1.3 综合管廊运行管理应制定完善的管理制度、工作标准和作业流程,并定期修订。
条文说明
3.1.3 综合管廊运行维护及安全管理应制定多项完善的工作制度,包括工作计划、岗位责任制、操作规程、设施设备维护保养手册及应急预案等,并根据国家相关法律法规调整和内外部环境变化情况等定期修订。
3.1.4 综合管廊运行管理应配备值班人员,值班工作内容应包括监视、控制、调度和联络等。
条文说明
3.1.4 综合管廊内敷设的各类市政管线需要持续不间断运行,其中消防、供电、监控系统尤其重要,因此应配备值班人员,值班工作内容应包括监视、控制、调度和联络等。
3.1.5 巡检应符合下列规定:
1 巡检对象应包括管廊本体、附属设施、入廊管线及综合管廊内外环境等;
2 巡检人员应携带专业巡检设备,并采取防护措施;
3 巡检范围应覆盖安全保护范围和安全控制区;
4 巡检方式应采用人工、信息化技术或两者相结合的方式;
5 遇紧急情况,应按国家相关规定采取应急措施。
条文说明
3.1.5 巡检对管廊的安全稳定运行至关重要,本条是对所有巡检工作的一个普遍性规定,主要明确巡检对象、人员、范围、方式、避险等内容。巡检对象应全面无遗漏,其中管廊内部环境巡检内容是指管廊内空间温湿度、氧气含量、有害气体含量等;管廊外部环境巡检内容是指管廊安全保护范围和安全控制区禁止及限制的活动、自然灾害等。巡检中巡检人员应做好防护,并做好巡检记录,对巡检与监测中发现的设备故障和问题,应及时通知维修人员进行处理,遇管线泄漏、着火、漏电、非法入侵等紧急情况时,应按规定程序及时上报。
3.1.6 日常监测对象应包含管廊本体、附属设施、廊内环境及入廊管线。
条文说明
3.1.6 为了保障综合管廊的整体安全稳定运行,综合管廊运行管理单位和入廊管线单位应充分利用综合管廊条件对各自管理的对象进行日常监测,及时获取如天然气管线泄漏、热力管线泄漏等入廊管线重要运行信息。
3.1.7 应对出入管廊的人员、设备、工具、材料及携带物品进行管控和登记。
条文说明
3.1.7 出入管理应对人员及所携物品实行严格的出入控制和登记,以确保进入综合管廊各舱室和场所的人员和物品符合防火、防爆、防静电等安全要求。
3.1.8 巡检、检测、维护、施工等作业应符合下列规定:
1 综合管廊内动火、用电、临时拆卸设施或寄存工具、材料,应办理相关手续;
2 应在允许的时间、范围内作业;
3 作业中打开的管线分支口应及时封堵;
4 作业现场应及时清理干净;
5 作业完毕后应及时进行验收;
6 未经允许严禁携带易燃易爆及危险化学品入廊。
条文说明
3.1.8 综合管廊内作业属于地下有限空间作业,作业时空间受限、环境条件复杂、安全风险点多,为了保障作业安全和管廊运行安全,应对巡检、检测、维护、施工等各种作业进行全过程管控。必须对一切威胁管廊安全运行的重大风险进行管控,并禁止可能导致火灾、爆炸等事故的不安全行为,因此本条特别强调未经允许严禁携带易燃易爆及危险化学品入廊。
3.2 维护管理
3.2 维护管理
3.2.1 综合管廊的维护管理应包括设施维护、检测、大中修及更新改造、备品备件管理等。
3.2.2 设施维护应编制维护计划,并应对维护工作的发起时间、发起原因、作业过程、质量验收等进行全过程的跟踪管理。
条文说明
3.2.2 按照发起原因不同,维护工作可分为计划性维护和诱发性维护。计划性维护主要有例行养护、设施保洁;诱发性维护主要有日常维修、应急抢修及设施大中修。维护前,应根据不同起因制定相应的发起和执行流程。
按照维护对象不同,维护工作可分为本体维护和附属设施维护。维护时,应根据不同对象制定相应的维护方法、流程和工艺。按照维护内容不同,维护工作可分为检查检测、保养保洁、维修更换及更新改造。
维护结束后,应符合相应的质量标准或提交相应维护成果。
3.2.3 设施维护应包括下列主要内容:
1 设施主要性能的定期测试或试验;
2 周期性的润滑、防腐、紧固、疏通和耗材更换等保养工作;
3 设施缺陷的维修,不达标设备及其元器件的修理或更换;
4 内外环境及设施设备的清洁、清理、除尘等保洁工作。
3.2.4 管廊本体、附属设施及入廊管线应按本标准的规定定期进行检测,检测结果应及时处理。
条文说明
3.2.4 为保障综合管廊的安全稳定运行,应定期掌握综合管廊本体、附属设施及入廊管线的技术状态。运营管理单位应通过定期检测对管廊本体及附属设施技术状态进行评价,入廊管线单位也应对入廊管线开展定期检测,根据检测结果对综合管廊整体技术状态作出综合评价,为日常维护、大中修和更新改造提供数据支撑。
3.2.5 当发生下列情形之一时,应及时进行检测:
1 达到设施设计使用年限;
2 经多次小规模维修,同一病害或故障反复出现,且影响范围或程度逐步增大;
3 因自然灾害、环境影响或管线事故、设备事故等,造成设施较大程度损害;
条文说明
3.2.5 本条对综合管廊需要进行检测的普遍情况进行了规定:
1 当综合管廊设施达到设计使用年限时,设施无法保证具有原设计功能,因此继续使用时应对其进行检测;
2 当综合管廊设施经多次小规模维修,同一病害或故障仍反复出现,且影响范围与程度逐步增大,可能会影响综合管廊局部或整体功能的实现,此时需要对其进行检测;
3 因自然灾害、环境影响或管线、设备事故等,造成设施较大程度的损害,通过检测可以对设施损害程度进行界定;
4 管廊本体、附属设施及入廊管线检测应按照本标准中相应的具体要求进行检测。
4 其他需要进行及时检测的情况。
3.2.6 当发生下列情形时,应进行大中修及更新改造:
1 管廊本体存在重大病害,经检测或鉴定,建议进行大中修;
2 附属设施及入廊管线设施存在重大病害或系统性故障,经检测或鉴定,确定其运行质量或功能不能满足设计标准或安全运行要求,应实施更新;
3 附属设施及入廊管线设施达到设计使用年限或使用寿命,经评估后不满足安全使用要求;
4 综合管廊附属设施及入廊管线设施因技术升级等原因,需改变、增加原有功能或提升主要性能;
5 其他应进行大中修及更新改造的情况。
3.2.7 大中修及更新改造应按工程项目组织实施,包括计划决策、勘察设计、组织施工、验收等工作内容。
条文说明
3.2.7 大中修及更新改造按照工程项目组织,能为项目实施提供更好的安全保障、技术保障、组织保障、质量保障和资金保障等。
3.2.8 综合管廊维护过程中,应对维护所需备品备件的存储、维护和使用进行管理,并应建立管理台账。
3.3 安全管理
3.3 安全管理
3.3.1 综合管廊安全管理应包括出入安全、作业安全、信息安全、环境安全、安全保护、应急管理等。
3.3.2 从事综合管廊本体、附属设施及入廊管线运行维护的单位应建立安全管理体系。
条文说明
3.3.2 综合管廊在许多城市尚属于新事物,相关机构及人员可能尚不具备相应的安全管理经验,因此各运行维护单位应该建立和完善安全管理体系,通过安全体系管理,系统性实施对综合管廊相关作业人员的安全生产教育和培训,提高全员在作业过程中的安全生产意识,采取保障安全管理的全面性及预控有效性等一系列安全管理措施。
3.3.3 人员出入综合管廊应符合下列规定:
1 未经允许不得进入;
2 严禁单独一人进入综合管廊;
3 应经过入廊安全培训;
4 应先检测,再通风,确认环境参数符合安全要求后方可进入;
5 入廊人员应配备必要的防护用具、检测仪器和应急装备;
6 严禁在综合管廊内吸烟。
条文说明
3.3.3 根据综合管廊的实际安全管理经验,进出管廊的人员和相关工作人员的管理是安全管理的重点工作之一,只有对综合管廊的出入管理严格控制,才能保证综合管廊处于安全状态。
1 任何人员进入综合管廊应经过审批程序,实行准入制;
2 进入综合管廊人员应至少2人以上(含2人),以便于应对因个人身体原因、误操作等引起的安全突发事件;
3 对进入综合管廊的人员开展安全培训;
4 综合管廊通风系统可能存在非持续运行工况,当人员进入综合管廊前,应提前启动通风系统,在启动风机前,应利用远程环境监测系统对廊内环境参数中的氧含量、温度和硫化氢、甲烷、一氧化碳等可能存在的有毒有害、易燃易爆气体进行检测,确认无爆炸风险后,开启通风系统直至廊内环境参数达到安全范围内,人员方可进入;
5 入廊人员的着装、穿戴均应符合入廊安全要求,应佩戴安全帽和工作手套,宜配有一定数量的手持式照明、便携式检测仪等,防护装备应与进入的舱室环境相适应。?
3.3.4 作业安全管理应符合下列规定:
1 管廊内部应具备作业所需的通风、照明等条件,并应持续保持作业环境安全;
2 作业现场应有专人监护,按规定设置警示标志,并应保持与监控中心的联络畅通;
3 特种作业应按国家有关规定采取相应防护措施。
条文说明
3.3.4 由于综合管廊内的入廊管线与管廊本体及附属设施不一定同步建设,廊内作业环境比较复杂,条件有限,因此做好作业安全管理工作是安全管理的重点之一。
1 当综合管廊附属通风、照明系统不能满足作业要求时,应采取临时通风、照明措施,以满足作业环境要求;另外还需要保持作业过程中的作业环境符合施工要求,确保作业人员和综合管廊的安全。
2 为了满足廊内作业人员安全与应急管理要求,现场应设置专人监护,如发生突发情况要及时处理。作业人员与监控中心的联络应畅通,便于发生状况时及时应急处理;廊内作业和廊外作业时,现场应按照现行国家标准《安全标志及其使用导则》GB?2894的规定设置安全警示标志。
3 特种作业目录规定的电工作业、焊接与切割作业、高处作业等特种作业应按国家有关规定执行,同时根据综合管廊内空间受限、通风受限等环境条件采取相应的防护措施。
3.3.5 在综合管廊有防爆要求的区域内执行运行、维护工作及安全管理的人员、设备、仪器及操作程序等应符合相应的防爆安全规定。
3.3.6 信息安全管理应符合下列规定:
1 涉密图纸、资料、文件、数据等,应按国家保密工作相关规定进行管理;
2 信息系统及其设备配置应符合现行国家标准《信息安全技术 信息系统安全等级保护基本要求》GB/T 22239的有关规定;
3 信息系统及其设备应具备防病毒和防网络入侵措施,其内容及要求应符合表3.3.6的规定;信息系统中涉及的安全路由器、防火墙等应通过国家信息安全测评认证机构的认证;
4 入廊管线信息安全应符合现行行业标准《城市综合地下管线信息系统技术规范》CJJ/T 269的有关规定。
表3.3.6 信息系统及其设备防病毒和防网络入侵措施内容及要求

条文说明
3.3.6 综合管廊是城市地下“生命线”工程,要求做好城市地下管线工程档案管理的保密工作,随着综合管廊建设和运行的数字化、智能化,城市安全管理还应重视对综合管廊数字化、信息化的工程档案、运行数据等重要信息的安全保护。标有精确位置、高程、断面尺寸、舱室布置、入廊管线种类、入廊管线管径、入廊管线压力等信息的综合管廊现状图、规划图及管线图等图文资料宜按秘密级进行管理。
3.3.7 应根据综合管廊所属区域、结构形式、入廊管线情况、内外部工程建设影响等,对可能影响综合管廊运行安全的危险源进行辨识和风险评估工作。
条文说明
3.3.7 综合管廊运行期间各类入廊管线陆续入廊、沿线外部工程建设时有开展,综合管廊运营管理单位应广泛掌握动态信息,分析查找安全隐患,并对隐患进行科学风险评估,为应急预案的编制和修订提供支撑。
3.3.8 运营管理单位与入廊管线单位应根据可能发生的事故类型制定专项应急预案。
条文说明
3.3.8 因入廊管线种类、内外部环境条件、不同时期等情况的差异,综合管廊运行过程中可能存在的事故类型均不同,事故发生后经常涉及多专业、多部门,因此,综合管廊运营管理单位和入廊管线单位以及其他相关单位等均应编制应急预案,涵盖可能发生的各种事故类型,各单位应急预案应充分衔接,注重综合管廊参与的系统性和综合性。
3.3.9 综合管廊应急管理宜建立基于信息技术和人工智能的预警、响应、预案管理等智能化应急管理系统。
3.3.10 应定期组织应急预案的培训和演练,每年不应少于1次;应定期开展应急预案的评估和修订,宜每年修订1次,并应根据管线入廊情况和周边环境变化等及时进行修订、完善。
条文说明
3.3.10 综合管廊容纳的各类管线会随着城市建设的发展而发生变化,综合管廊外部周边环境也会发生变化,应根据上述环境的变化进行修订和完善,确保应急预案的可行性和有效性。
3.3.11 综合管廊应急管理应建立完善的应急保障机制,应急保障应包括通信与信息保障、应急队伍保障、物资装备保障、资金保障及其他各项保障。
3.3.12 综合管廊运行维护及安全管理过程中遇到火灾、地震、廊内天然气泄漏、廊内热力管道泄漏等紧急情况时,应立即启动应急响应程序,及时处置;应急处置结束后,应按应急预案要求进行秩序恢复、损害评估。
3.4 信息管理
3.4 信息管理
3.4.1 综合管廊运行维护及安全管理应采用信息化管理手段,并应建立相应的信息管理系统。
条文说明
3.4.1 综合管廊运行维护及安全管理应采用信息化管理手段,建立相应的信息管理系统,通过信息化管理系统来辅助规范管理流程、提高管理效率、保障管理质量。
3.4.2 运营管理单位和入廊管线单位应能共享安全运行、应急处置等关键信息。
3.4.3 综合管廊信息管理宜对运行维护及安全管理的全过程信息进行采集、整理、统计、分析和应用。
条文说明
3.4.3 本条规定综合管廊信息管理对运行维护及安全管理全过程信息进行采集、整理、统计和分析,通过统计分析,利用现代信息数据处理技术,不断总结提高综合管廊的运行维护及安全管理水平和效率,以达到节约成本、提高安全标准的目的,并能够从运行维护视角提供综合管廊建设决策技术支持。
3.4.4 综合管廊技术档案宜实行信息化、数字化管理。
3.4.5 综合管廊技术档案管理应符合现行行业标准《城建档案业务管理规范》CJJ/T 158的有关规定。
3.4.6 综合管廊技术档案应包括下列内容:
1 管廊本体及附属设施设备台账;
2 管廊本体、附属设施和入廊管线的竣工资料;
3 运行维护及安全管理数据、记录、应急处置及分析报告;
4 定期检测与监测、特殊检测与监测等报告;
5 其他有关入廊管线入廊要求的规划、设计资料等。
条文说明
3.4.6 本条规定了综合管廊技术档案管理应包含的内容。
1 管廊本体及附属设施设备台账包含设备清单、设备使用说明、维修手册等。
3.4.7 入廊管线的技术档案应在管线敷设、迁移、变更、废弃完成后3个月内,向运营管理单位归档。
3.4.8 电子技术档案管理应符合现行行业标准《建设电子文件与电子档案管理规范》CJJ/T 117和《建设电子档案元数据标准》CJJ/T 187的有关规定。
3.4.9 综合管廊数据应包含地理信息数据、管线数据、运行数据、维护数据等信息。
条文说明
3.4.9 本条规定了综合管廊数据的类型,综合管廊运行相关数据类型包含BIM数据、GIS数据、管线数据、运维数据、监控存储数据、安全监测数据等。其中管廊本体及附属设施数据包含三维基础数据、材料规格、设备参数、监测信息等数据;管线数据包含入廊管线种类、规格、容量、长度、位置、路由、入廊管线单位等数据;运维数据包括值班、巡检、入廊业务受理、保养检修、施工作业监管等综合管廊运行维护业务相关的数据;安全监测数据包括监测设备的终端型号、类型,以及监测结果相关的监测阈值、监测值、监测时间等数据。
3.4.10 综合管廊宜建立运行数据库,运行数据库应具备扩展和异构数据兼容功能。运行数据库内容应完整、准确、规范,并应建立统一的命名规则、分类编码和标识编码体系。
3.4.11 综合管廊数据管理应建立有效的数据备份和恢复机制。
3.4.12 视频监控数据存储时间不宜少于30d,其他数据应长期保存并备份。
条文说明
3.4.12 《城镇综合管廊监控与报警系统工程技术标准》GB/T 51274-2017第6.3.4条规定“视频图像记录应选用数值存储设备,单路图像的存储分辨率不应小于1280×720像素,存储记录时间不应小于30d”。
3.3 安全管理
3.3 安全管理
3.3.1 综合管廊安全管理应包括出入安全、作业安全、信息安全、环境安全、安全保护、应急管理等。
3.3.2 从事综合管廊本体、附属设施及入廊管线运行维护的单位应建立安全管理体系。
3.3.3 人员出入综合管廊应符合下列规定:
1 未经允许不得进入;
2 严禁单独一人进入综合管廊;
3 应经过入廊安全培训;
4 应先检测,再通风,确认环境参数符合安全要求后方可进入;
5 入廊人员应配备必要的防护用具、检测仪器和应急装备;
6 严禁在综合管廊内吸烟。
3.3.4 作业安全管理应符合下列规定:
1 管廊内部应具备作业所需的通风、照明等条件,并应持续保持作业环境安全;
2 作业现场应有专人监护,按规定设置警示标志,并应保持与监控中心的联络畅通;
3 特种作业应按国家有关规定采取相应防护措施。
3.3.5 在综合管廊有防爆要求的区域内执行运行、维护工作及安全管理的人员、设备、仪器及操作程序等应符合相应的防爆安全规定。
3.3.6 信息安全管理应符合下列规定:
1 涉密图纸、资料、文件、数据等,应按国家保密工作相关规定进行管理;
2 信息系统及其设备配置应符合现行国家标准《信息安全技术 信息系统安全等级保护基本要求》GB/T 22239的有关规定;
3 信息系统及其设备应具备防病毒和防网络入侵措施,其内容及要求应符合表3.3.6的规定;信息系统中涉及的安全路由器、防火墙等应通过国家信息安全测评认证机构的认证;
4 入廊管线信息安全应符合现行行业标准《城市综合地下管线信息系统技术规范》CJJ/T 269的有关规定。
表3.3.6 信息系统及其设备防病毒和防网络入侵措施内容及要求

3.3.7 应根据综合管廊所属区域、结构形式、入廊管线情况、内外部工程建设影响等,对可能影响综合管廊运行安全的危险源进行辨识和风险评估工作。
3.3.8 运营管理单位与入廊管线单位应根据可能发生的事故类型制定专项应急预案。
3.3.9 综合管廊应急管理宜建立基于信息技术和人工智能的预警、响应、预案管理等智能化应急管理系统。
3.3.10 应定期组织应急预案的培训和演练,每年不应少于1次;应定期开展应急预案的评估和修订,宜每年修订1次,并应根据管线入廊情况和周边环境变化等及时进行修订、完善。
3.3.11 综合管廊应急管理应建立完善的应急保障机制,应急保障应包括通信与信息保障、应急队伍保障、物资装备保障、资金保障及其他各项保障。
3.3.12 综合管廊运行维护及安全管理过程中遇到火灾、地震、廊内天然气泄漏、廊内热力管道泄漏等紧急情况时,应立即启动应急响应程序,及时处置;应急处置结束后,应按应急预案要求进行秩序恢复、损害评估。
管廊本体
4.1 一般规定
4.1 一般规定
4.1.1 管廊本体运行维护及安全管理对象应包括综合管廊的主体结构及人员出入口、吊装口、逃生口、通风口、管线分支口、支吊架、防排水设施、检修通道及风道等构筑物。
条文说明
4.1.1 根据《国务院办公厅关于推进城市地下综合管廊建设的指导意见》(国办发[2015]61号),地下管廊本体及附属设施管理由地下综合管廊建设运营单位负责。本条对管廊本体运行维护及安全管理对象进行了规定,包含综合管廊的主体结构及人员出入口、吊装口、逃生口、通风口、管线分支口、支吊架、防排水设施、检修通道及风道、管理用房、监控中心等构筑物。
4.1.2 管廊本体运行维护及安全管理的主要内容应包括对管廊本体的巡检、检测与监测、管廊本体维护等。
条文说明
4.1.2 综合管廊运行维护及安全管理的目标是为确保综合管廊及其内部管线安全运行,管廊本体的安全稳定是实现这一目标的基本保障,因此对本体的维护及管理工作主要包括:本体的安全保护,针对本体可能受到的内部或外部损伤提出预警及应急措施;巡检,及时发现本体运行状态是否正常,如是否出现渗漏、开裂等;检测和监测,主要对本体结构的位移、沉降及性能数据进行采集处理,判断结构安全状况;维护保养,对本体的外观、连接、功能等进行保养,并及时修复存在的缺陷。
4.2 安全保护
4.2 安全保护
4.2.1 管廊本体主体结构安全保护范围外边线距主体结构外边线不宜小于3m。
条文说明
4.2.1 实践证明,综合管廊作为地下工程,一般先于两侧地块开发建成,当两侧地块地下空间及上部交通设施施工时,对综合管廊的稳定会产生影响。多个工程案例表明,临近管廊工程的基坑开挖、堆载施工,会使综合管廊产生不同程度的位移、倾斜,造成管廊本体出现裂缝,影响运行安全。
在管廊本体沿线设施安全保护范围内和安全控制区内,必须规范综合管廊沿线两侧的建设行为,确保综合管廊安全运行。综合管廊结构本体外侧粘贴或涂刷柔性防水材料,并设置保护层,此外,综合管廊两侧一般预留1m空间,施工完成后回填压实,外侧支护结构全部或部分留存,对管廊本体起到一定保护作用。
为避免外部作业对管廊本体产生直接损伤与破坏,规定安全保护区外边线距综合管廊结构外边线不宜小于3m,客观条件受限时,确保能实现安全保护目的的情况下,保护范围可适当缩小。缆线综合管廊安全保护范围可根据工程规模和安全保护重要性适当缩小保护范围。
4.2.2 安全保护范围内不应从事下列影响综合管廊安全运行的行为:
1 排放、倾倒腐蚀性液体、气体等有害物质;
2 挖掘岩土;
3 堆土或堆放建筑材料、建筑垃圾等;
4 其他危害综合管廊安全运行的行为。
4.2.3 综合管廊应设置安全控制区,安全控制区外边线距主体结构外边线不宜小于15m,采用盾构法施工的综合管廊安全控制区外边线距主体结构外边线不宜小于50m。安全控制区范围内拟从事的工程勘察、设计及施工对主体结构的影响应满足综合管廊结构安全控制指标的要求。
条文说明
4.2.3 本条提出了综合管廊“安全控制区”概念,安全控制范围要大于安全保护范围。安全保护范围内不得从事的行为和活动,以及可能影响管廊安全的活动,在保证管廊本体结构安全稳定的前提下,可以有条件地在安全控制范围内进行。考虑到明挖施工的综合管廊基坑深度约6m~7m,根据工程经验,两倍基坑深度之内的工程施工,对管廊本体的影响明显,因此规定安全控制区外边线距综合管廊结构外边线不宜小于15m。相关施工作业应按照程序进行,并采取可靠措施确保综合管廊结构安全。缆线管廊可根据工程规模和安全保护重要性适当缩小控制区范围。考虑到采用盾构法施工的综合管廊埋深约20m,并参照轨道交通工程经验,距综合管廊结构外边线50m之内的工程施工,对管廊本体的影响明显,因此规定采用盾构法施工的综合管廊安全控制区外边线距综合管廊结构外边线不宜小于50m。
4.2.4 在安全控制区内从事深基坑开挖、降水、爆破、桩基施工、地下挖掘、顶进及灌浆作业等可能影响综合管廊安全运行的限制行为,应进行事前安全评估,对涉及的管廊本体及可能影响的管线应进行监测,并采取安全保护控制措施。
条文说明
4.2.4 深基坑开挖、降水、爆破、桩基施工、地下挖掘、顶进及灌浆等作业活动会对综合管廊周围岩土体、地下水位等产生影响或直接破坏管廊本体结构,进而影响结构安全稳定,因此综合管廊安全控制区内的相关施工作业,应履行报批程序,相关工程方案经审批通过后方可施工。施工过程中应加强管廊本体监测,并对监测数据分析评估,确保管廊本体安全。
4.2.5 当综合管廊穿越水体时,船舶的抛锚、拖锚作业净距控制管理值应大于100m;当进行河道清淤疏浚作业时,综合管廊结构上方覆土不应小于设计厚度。
条文说明
4.2.5 为确保综合管廊结构安全,本条对综合管廊穿越水体时相应水体内船只抛锚、拖锚作业净距进行规定,根据结构抗浮要求,河道清淤时,应避免对综合管廊覆土进行削减。
4.3 管廊本体巡检
4.3 管廊本体巡检
4.3.1 管廊本体巡检的项目和内容应符合表4.3.1的规定。
表4.3.1 管廊本体巡检项目和内容

条文说明
4.3.1 综合管廊露出地面的各类口部及盖板、百叶窗、门、标识等设施可能会受到人为或极端天气损坏,因此巡检要对上述设施进行检查,确保综合管廊安全运行。变形缝、管线引出孔是综合管廊渗漏的薄弱环节,应对其填塞物进行检查,避免因老化等原因造成漏水。
4.3.2 管廊本体巡检应结合运行情况、外部环境等因素合理确定巡检方案,综合管廊内部主体结构巡检频次每周不应少于1次,综合管廊外各类口部巡检频次每天不宜少于1次,安全控制区巡检频次每天不宜少于1次。在极端异常气候、周边环境复杂、灾害预警等特殊情况下,应增加巡检频次。
条文说明
4.3.2 土建工程的主体结构巡检频次应至少每周1次,在建设年代较长、运营状况较差时,宜增加至每周2次;根据多个综合管廊运营管理单位的经验,综合管廊外各类口部巡检频次至少应每天1次,在暴雨、台风等极端异常气候,保护区周边有地铁、深基础、深基坑施工,管廊地面有重载交通,或存在其他复杂情况时,应增加巡检力量、提高巡检频次,甚至增加相关实时监控措施。
4.3.3 管廊本体巡检记录应包含巡检时间、巡检范围、巡检人员和巡检中发现的病害类型、病害程度、病害位置等内容。
4.4 检测与监测
4.4 检测与监测
4.4.1 管廊本体检测计划应根据建成年限、运行情况、已有检测与监测数据、已有技术评定、周边环境等制定。
4.4.2 管廊本体检测应定期进行,并应符合下列规定:
1 宜配备图像记录设备、裂缝观测仪、探查工具及辅助器材等必要的量测仪器和设备;
2 应根据综合管廊施工工艺、结构形式、所处地质条件等特点制定相应的定期检测计划和实施方案;
3 每次定期检测实施方案制定前,应查阅历次检测报告并核实定期检测报告的建议实施情况,及时进行调整修订。
4.4.3 管廊本体定期检测主要内容和周期应符合表4.4.3的规定,并应包括下列内容:
1 对照技术档案资料现场校核管廊本体的基本数据;
2 记录病害、损坏状况,实地判断病害、损坏原因,确定维修范围和方案:
3 对难以判断的病害和损坏部位提出进一步检测建议;
4 对病害或损坏严重的综合管廊提出维护建议;
5 根据技术状况确定下次检测时间;
6 出具检测报告,包括电子文档和书面报告。
表4.4.3 管廊本体定期检测主要内容和周期

4.4.4 当发生以下情形之—时,应及时对相关内容进行检测:
1 经多次小规模维修,结构劣损或渗漏水等情况反复出现,且影响范围或影响程度逐步增大;
2 遭受地震、火灾、爆炸等灾害或事故后;
3 受周边环境影响,结构变形监测超出预警值或显示位移速率异常增加;
4 巡检中发现需要进行检测的项目或内容;
5 结构改造、用途改变等需要进行检测的其他情况。
4.4.5 当遇下列情况之一时,应对管廊本体主体结构相关区域或局部进行特殊监测:
1 地质条件复杂,人工地基与天然地基接壤处或不同结构分界处,结构可能变形;
2 水文地质发生较大变化,可能影响结构安全稳定;
3 裂缝、渗漏水等病害情况异常或变化速率较大;
4 安全保护范围和安全控制区内存在影响结构安全的因素。
条文说明
4.4.5 综合考虑,本条规定了综合管廊结构变形监测断面间距不宜大于30m和测点基本布设要求。
4.4.6 管廊本体的特殊监测应符合下列规定:
1 应根据综合管廊地质条件、施工工艺、结构形式,外部作业影响特征或安全评估成果等因素制定监测方案;
2 应以结构变形监测为主,垂直位移监测应反映结构不均匀沉降;
3 结构变形监测精度等级不宜低于三等,干线、支线综合管廊变形监测精度等级宜采用二等;
4 结构变形监测宜采用自动化监测方式。
条文说明
4.4.6 根据《工程测量规范》GB 50026-2007第10.7.2条:
地下工程变形监测的精度,应根据工程需要和设计要求合理确定,并符合下列规定:
1 重要地下建(构)筑物的结构变形和地基基础变形,宜采用二等精度;一般的结构变形和基础变形,可采用三等精度;
2 重要的隧道结构、基础变形,可采用三等精度;一般的结构、基础变形,可采用四等精度;
3 受影响的地面建(构)筑物的变形监测精度应符合表10.1.3的规定。地表沉陷和地下管线变形监测精度,不低于三等。
该条条文同时说明“地下建构筑物的监测精度,通常较地面同类建构筑物提高一个监测精度等级”。综合管廊作为城市生命线工程,测量精度不宜低于三等,根据综合管廊内入廊管线种类全、压力等级等重要因素和工程敏感性等,可提高监测精度,干线综合管廊不宜低于二等。
4.4.7 结构变形监测测点应设在能反映管廊结构变形特征的位置或监测断面上,矩形或圆形断面结构变形监测测点布设应符合表4.4.7的规定。
表4.4.7 矩形或圆形断面结构变形监测测点布设

条文说明
4.4.7 《城市综合管廊工程技术规范》GB 50838-2015第8.6.1条规定“现浇混凝土综合管廊结构变形缝的最大间距应为30m”。结构监测测点布设的一般要求:测点应反映监测对象的实际状态及变化趋势,且宜布置在监测参数值的最大位置;测点的位置、数量宜根据结构类型、设计要求、监测项目及结构分析结果确定;测点的数量和布置范围应有冗余量,重要部位应增加测点;测点可利用结构的对称性,减少测点布置数量;测点宜便于监测设备的安装、测读、维护和替代;测点不应妨碍监测对象的施工和正常使用。综合以上要求,并参照《城市轨道交通隧道结构养护技术规范》CJJ/T 289-2018和城市轨道交通隧道结构养护技术经验,对综合管廊进行变形监测时,规定了综合管廊结构变形监测测点基本布设要求和变形监测测点2个断面之间不大于30m的要求,具体的测点布设和详细要求在监测方案中制定。
4.4.8 综合管廊结构变形检测与监测报警值应符合表4.4.8的规定。
表4.4.8 结构检测与监测报警值

条文说明
4.4.8 参照《城市轨道交通隧道结构养护技术规范》CJJ/T 289-2018,综合管廊结构检测与监测报警值按本标准要求进行控制。
4.4.9 综合管廊结构变形监测时间和周期应根据埋深、结构形式、施工方法、变形特征、变形速率、观测精度和工程地质条件等因素综合确定;监测期间,可根据变形量的变化情况适当调整。在综合管廊运营初期,第1年宜每季度监测1次,第2年宜每半年监测1次,当发现变形显著或变形速率明显增大时,应增加观测次数或持续观测。
4.4.10 因周边施工作业影响对综合管廊进行的结构变形监测,应在施工作业前开始,作业完成并在变形稳定后方可停止。
4.4.11 检测或监测过程中,应及时进行数据处理。当数据处理结果出现下列情形时,必须即刻通知运营管理单位采取相应措施。
1 变形量达到预警值;
2 变形量出现异常变化;
3 结构裂缝、地表裂缝、渗漏水等快速增大。
4.4.12 管廊本体检测内容及方法应符合表4.4.12的规定。
表4.4.12 管廊本体检测内容和方法

4.4.13 管廊本体的检测与监测尚应符合国家现行标准《工程测量规范》GB 50026、《国家一、二等水准测量规范》GB/T 12897及《建筑变形测量规范》JGJ 8的有关规定。
4.5 管廊本体维护
4.5 管廊本体维护
4.5.1 管廊本体维护的内容应包括对管廊本体的维修、保养、保洁等。
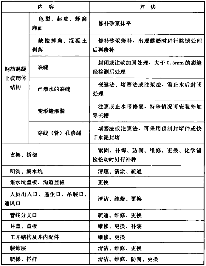
4.5.2 管廊本体维护内容与方法应符合表4.5.2的规定。
表4.5.2 管廊本体维护内容与方法

4.5.3 管廊本体其他外露金属构件应及时进行紧固、补焊、防腐及更换等。
4.5.4 结构地面、墙体、支架等部位应定期进行清洁。
4.5.5 预埋件和后锚固锚栓出现影响承载力的破坏现象应及时进行加固。
4.5.6 集水坑、排水沟应定期清淤;汛期前和汛期后应进行专项清淤。
4.5.7 管廊本体的钢筋混凝土结构、钢结构维修尚应符合国家现行标准《涂覆涂料前钢材表面处理 表面清洁度的目视评定第1部分:未涂覆过的钢材表面和全面清除原有涂层后的钢材表面的锈蚀等级和处理等级》GB/T 8923.1、《钢结构工程施工质量验收标准》GB 50205和《混凝土结构耐久性修复与防护技术规程》JGJ/T 259的有关规定,并应符合结构设计要求。
4.5.8 管廊本体渗漏治理尚应符合国家现行标准《地下工程防水技术规范》GB 50108和《地下工程渗漏治理技术规程》JGJ/T 212的有关规定。
附属设施
5.1 一般规定
5.1 一般规定
5.1.1 综合管廊附属设施运行维护及安全管理对象应包括消防、通风、供电、照明、监控与报警、给水排水及标识等系统。
5.1.2 综合管廊附属设施维护应按产品说明书、系统维护手册以及相关技术规范要求实施。
5.1.3 综合管廊附属设施检测及维护宜以不同附属设施系统为单位进行。
条文说明
5.1.3 综合管廊的附属设施通常以机电设备为主,其供电、控制均具备系统性,因此,在检测及维护时以系统为单位,有利于提高效率和质量。
5.1.4 台风预警、雷电预警、高温预警、强冷气候等极端天气和运行环境变化有可能威胁综合管廊安全运行时,应加强供电系统、排水系统及监控与报警系统的巡检频次。
条文说明
5.1.4 在台风预警、雷电预警、高温预警、强冷气候等极端天气下,供电系统、排水系统及监控与报警系统容易受到气象影响,所以应增加巡检频次。
5.2 消防系统
5.2 消防系统
5.2.1 综合管廊消防系统运行维护及安全管理对象应包括防火分隔、火灾自动报警系统、灭火系统、排烟系统、消防指示标志及灭火器材等设施设备。
条文说明
5.2.1 《城市综合管廊工程技术规范》GB 50838-2015在第7章附属设施设计的规定中,根据综合管廊各舱室火灾危险性分类,对综合管廊主体结构的耐火极限、燃烧性能、不同舱室之间防火分隔、火灾自动报警系统、自动灭火系统、灭火器材以及事故后机械排烟设施的设置都作出了明确的规定。为了保证综合管廊消防系统的安全稳定运行,综合管廊消防系统运行维护及安全管理对象应包括防火分隔、火灾自动报警系统、灭火系统、排烟系统及灭火器材等所有消防设施设备。
5.2.2 综合管廊消防系统的巡检、维修、保养等运行维护工作应符合现行国家标准《建筑消防设施的维护管理》GB 25201的有关规定;消防系统的巡检应以对消防设施的巡查为主,巡检每周不应少于1次。
条文说明
5.2.2 现行国家标准《建筑消防设施的维护管理》GB 25201对消防控制室值班、各类消防设施的巡检、维修、检测和维护保养都做了规定,根据现有综合管廊消防设施实际运行维护经验,各类消防设施可结合当地综合管廊内部运行环境按该标准规定的内容进行运行维护,巡检、检测等工作的周期应根据环境条件适当调整。
5.2.3 综合管廊消防系统的检测每年不应少于1次,系统检测应包括全部系统设备、组件等;检测技术要求和方法应符合现行行业标准《建筑消防设施检测技术规程》GA 503的有关规定。
条文说明
5.2.3 现行行业标准《建筑消防设施检测技术规程》GA 503对消防供配电设施、火灾自动报警系统、灭火器等的技术检测进行了规定,并提供了检测方法。根据现有综合管廊消防设施实际运行维护经验,为规范综合管廊消防系统的检查和测试工作,确保各类消防设施正常运行,综合管廊消防系统的检测应符合现行行业标准《建筑消防设施检测技术规程》GA 503的有关规定。
5.2.4 综合管廊消防控制室的运行维护应符合现行国家标准《消防控制室通用技术要求》GB 25506的有关规定。
条文说明
5.2.4 现行国家标准《消防控制室通用技术要求》GB 25506规定了消防控制室的一般要求、资料和管理要求、控制和显示要求、图形显示装置的信息记录要求、信息传输要求。适用于集中火灾报警系统、控制中心报警系统中的消防控制室或消防控制中心;亦适用于未设置消防控制室但设置本标准涉及的自动消防系统的建筑。
5.2.5 防火分隔应完好、严密;因管线敷设等原因需要暂时拆除的防火墙、防火门、防火封堵等应及时恢复。
条文说明
5.2.5 综合管廊内相邻的不同舱室为独立的防火分区,应采用耐火极限不低于3.0h的不燃性结构进行分隔。完好、有效的防火分隔能起到隔离和防止火灾蔓延的作用,综合管廊投入运行后可能因为管线入廊、管线检修维护等原因造成防火分隔破损、缺失或无效,所以综合管廊投入运行后应加强检查,及时修复,确保各类防火分隔完好、有效。
5.2.6 综合管廊火灾自动报警系统的维护与报废尚应符合现行国家标准《火灾探测报警产品的维修保养与报废》GB 29837的有关规定。
5.2.7 综合管廊灭火器材的维护保养尚应符合现行行业标准《灭火器维修》GA 95的有关规定。
5.2.8 消防设施应功能完好,并处于正常工作状态,因故障维修等原因需要暂时停用消防系统的,应有确保消防安全的有效措施,维修后应恢复到正常的工作状态。
条文说明
5.2.8 综合管廊的消防系统是探测火灾发生、及时控制和扑救初起火灾的重要保障,因检查、维修等原因需停用消防系统时,应采取必要措施,以保证在停用阶段,所采取的措施能够探测火灾发生、及时控制和扑救初起火灾。
5.2.9 消防指示标志应完好、清晰,无脱落。
5.3 通风系统
5.3 通风系统
5.3.1 综合管廊通风系统运行维护及安全管理对象应包括通风设备、通风管道及附件等通风设施设备和空调系统设施设备。
条文说明
5.3.1 考虑到通风系统与空调系统的专业属性,按照综合管廊附属设施检测及维护宜以不同附属设施系统为单位进行的原则,空调系统设施设备的运行维护规定合并入通风系统的运行维护及安全管理中。
5.3.2 通风系统的运行应符合下列规定:
1 系统运行状态、故障信号监测及显示应正常;
2 各工况运行模式应满足设计和节能运行要求;
3 综合管廊内环境温度、湿度、氧气浓度等应满足设备、管线运行安全及人员活动的要求;
4 应根据外部环境温度、湿度等因素制定通风系统运行方案;
5 与其他附属设施系统联动控制应正常,事故通风应正常。
条文说明
5.3.2 本条规定了通风系统的运行的相关要求:
2 各工况运行模式应满足设计要求,工况运行模式包含:正常通风工况运行模式和事故通风工况运行模式。
4 通风系统运行时,进风的温度、湿度取决于外部环境,并会对通风效果产生决定性影响,如冬季东北地区的进风温度、夏季东南沿海地区的进风湿度等,因此,通风系统应根据外部环境因素制定具体运行方案。
5.3.3 通风系统巡检每月不应少于1次,巡检内容应包括系统主要设备及组件的外观、连接、运转状况及通风换气次数测试。
5.3.4 通风系统的维护项目和内容应符合表5.3.4的规定。
表5.3.4 通风系统维护项目和内容

5.3.5 事故排烟风机及排烟防火阀等的维护、检测应符合国家现行标准《建筑消防设施的维护管理》GB 25201和《建筑消防设施检测技术规程》GA 503的有关规定,维护检测后应恢复正常。
5.4 供电系统
5.4 供电系统
5.4.1 综合管廊内供电系统运行维护及安全管理对象应包括变电站、低压配电系统、电力电缆线路和防雷与接地系统等。
5.4.2 供电系统作业每班不应少于2人,高压作业时应设置监护人。
条文说明
5.4.2 供电系统是综合管廊附属设施中非常重要的组成部分,也是其他系统运行的基础。因此,需要针对管廊供电系统配备24h专业值班和作业人员,随时解决设备操作、发生故障或天气等原因导致的跳闸、停电等问题。根据电力安全工作规程,高压操作应由2人执行,并由对设备更为熟悉的1人担任监护人。
5.4.3 供电系统的日常监测应符合下列规定:
1 应对变压器、高压开关柜、主要低压进线柜等供配电设备运行状态及负荷情况进行监测;
2 应对不间断电源(UPS)、应急电源(EPS)运行状态及故障信号进行监测;
3 可对供电系统漏电、过载等情况进行监测。
条文说明
5.4.3 综合管廊供电系统通常配备随带的电力监控系统,用于监测电力供应状况和相关参数。供电系统运维人员需要定期查看供电运行信息和参数变化,采取相应的操作,及时处理监测中发现的报警信息。
5.4.4 供电系统的巡检项目和内容应符合表5.4.4的规定。
表5.4.4 供电系统巡检项目和内容

5.4.5 供电系统的巡检频次应符合表5.4.5的规定,遇负荷较高、外部环境复杂、极端天气情况时,应增加巡检频次。
表5.4.5 供电系统巡检频次要求

5.4.6 供电系统应定期维护,其设备设施维护内容及要求应符合表5.4.6的规定。
表5.4.6 供电系统设备设施维护内容及要求

5.4.7 防雷及接地装置检测及试验应符合国家现行标准《建筑物防雷装置检测技术规范》GB/T 21431和《电力设备预防性试验规程》DL/T 596的有关规定。
条文说明
5.4.7 防雷及接地装置检测及试验可以由管廊运营管理单位按照本条规定的要求自行实施,也可以委托专业检测机构实施。
5.4.8 变压器、互感器等设备的定期试验应按现行行业标准《电力设备预防性试验规程》DL/T 596和《输变电设备状态检修试验规程》DL/T 393的规定进行。
条文说明
5.4.8 电力设备预防性试验需要委托具备专业资质的检测机构实施。
5.4.9 综合管廊供电系统运行维护及安全管理应符合现行国家标准《电力安全工作规程 电力线路部分》GB 26859和《电力安全工作规程 发电厂和变电站电气部分》GB 26860的有关规定。
5.5 照明系统
5.5 照明系统
5.5.1 综合管廊内照明系统运行维护对象应包括正常照明、应急照明、线路等。
5.5.2 照明系统的运行应符合下列规定:
1 照明的控制功能应完好,亮灯率不应小于95%;
2 照明系统的照度及应急照明电源持续供电时间应符合现行国家标准《城市综合管廊工程技术规范》GB 50838的有关规定,并应满足巡检、廊内作业及应急处置的需求;
3 应急照明设备应工作正常,备用电池应及时更换;
4 照明灯具接地应可靠,接地电阻应符合设计要求。
条文说明
5.5.2 照明系统运行应符合下列要求:
1 监控中心对照明系统的控制功能应完好有效,各分区手动控制功能应完好有效;
2 《城市综合管廊工程技术规范》GB 50838-2015对照明系统的照度及应急照明电源持续供电时间进行了详细规定,综合管廊运行过程中应保证照度及电源持续时间满足巡检、廊内作业及应急处置的需求。
5.5.3 照明系统的巡检每月不应少于1次,巡检内容及要求应符合表5.5.3的规定。
表5.5.3 照明系统巡检内容及要求

5.5.4 照明系统的照度测试每年不应少于1次。应急照明系统的功能试验每季度不应少于1次。
5.6 监控与报警系统
5.6 监控与报警系统
5.6.1 综合管廊监控与报警系统的运行维护及安全管理对象应包括监控中心机房、环境与设备监控系统、安全防范系统、通信系统、预警与报警系统和统一管理平台等。
条文说明
5.6.1 《城镇综合管廊监控与报警系统工程技术标准》GB/T 51274-2017中第3.1.2条规定“综合管廊监控与报警系统应设置环境与设备监控系统、安全防范系统、通信系统、预警与报警系统和统一管理平台”。综合管廊监控与报警系统的运行维护及安全管理对象应包括以上各个子系统,并涵盖综合管廊配套建设的其他监控与报警类子系统。
5.6.2 监控与报警系统的运行功能应满足设计要求,并应符合下列规定:
1 对管廊本体及相关附属设施进行集中监控的功能应正常;
2 对设备集中安装地点、管廊交叉节点、人员出入口、变配电间和监控中心等场所进行图像信息的实时采集和存储功能应正常;
3 对入侵、出入口非正常开启、信号中断等情况进行报警的功能应正常;
4 显示火灾自动报警系统的工作状态、运行故障状态等相关信息的功能应正常;
5 接收可燃气体探测报警信号、环境与设备监控报警信号,并显示相关联动信息的功能应正常;
6 接收入廊管线可能影响人身安全、结构本体安全、其他入廊管线安全信息的功能应正常;
7 固定语音通信系统、无线通信系统和远程通信系统功能应正常;
8 各子系统之间以及与其他附属设施系统、入廊管线之间的联动控制应符合现行国家标准《城镇综合管廊监控与报警系统工程技术标准》GB/T 51274的有关规定,控制功能应正常。
5.6.3 统一管理平台运行功能应满足设计要求,并应符合下列规定:
1 对管廊本体和附属设施各系统运行状态进行监控的功能应正常;
2 对相关设备联动执行情况进行准确反馈的功能应正常;
3 对运行数据进行统计分析的功能应正常;
4 处理报警事件并记录报警处理过程的功能应正常。
条文说明
5.6.3 《城镇综合管廊监控与报警系统工程技术标准》GB/T 51274-2017中第4.3.1条规定“统一管理平台的功能应符合下列规定:1 应具有监视监测及控制、报警管理等功能……”;第4.2.2条规定“统一管理平台应具有实现监控与报警系统各组成系统之间跨系统联动的综合处理能力”。统一管理平台应对管廊本体及附属设施进行监测与控制,根据报警类型进行跨系统联动处理,并自动记录报警事故的处理过程和信息数据的统计分析等。统一管理平台的功能可能会因设计的不同存在一定差异,但作为综合管廊运行维护及安全管理的重要设施,应保证其各项功能运行正常。
5.6.4 环境与设备监控系统环境参数检测内容、报警设定值应符合现行国家标准《城镇综合管廊监控与报警系统工程技术标准》GB/T 51274和《密闭空间作业职业危害防护规范》GBZ/T 205的规定。主要环境参数报警设定值应符合表5.6.4的规定。
表5.6.4 主要环境参数报警设定值

条文说明
5.6.4 《城镇综合管廊监控与报警系统工程技术标准》GB/T 51274-2017中第5.2.5条规定“综合管廊各类舱室的环境参数检测内容、报警设定值应符合现行国家标准《城市综合管廊工程技术规范》GB 50838的有关规定……”,第5.3.3条规定“……5?当舱室内硫化氢(H2S)含量高于10mg/m3时或甲烷(CH4)含量高于1%(V/V)时,应启动通风设备”。
《城市综合管廊工程技术规范》GB 50838-2015中第7.5.4条规定”气体报警设定值应符合国家现行标准《密闭空间作业职业危害防护规范》GBZ/T 205的有关规定”,《密闭空间作业职业危害防护规范》GBZ/T 205-2007中第3.16条对缺氧环境的定义为“空气中的氧体积百分比低于18%”,有害环境的定义为“空气中氧气含量低于18%或超过22%”。
《城镇综合管廊监控与报警系统工程技术标准》GB/T 51274-2017中第8.3.2条规定“天然气报警二级报警浓度设定值不应大于其爆炸下限(体积百分数)的40%”,故设定甲烷二级报警浓度≤2%(体积百分数)。
严寒地区综合管廊运行实践中,出现过由于室外温度过低造成管廊内局部冻害的情况,规定廊内温度低于5℃时应报警,以便及时采取相应防冻措施。
5.6.5 监控与报警系统的巡检应符合下列规定:
1 应检查传感设备、执行设备、控制设备、显示设备、传输线路及设备等的外观、连接状态、供电状况及相应功能等;
2 应检查软件、数据库的运行状态或运行日志等;
3 应检查监控中心室内温湿度、清洁度等环境状况;
4 巡检工作应定期进行,传感设备、控制设备、执行设备检查每月不应少于1次,系统联动检查每季度不应少于1次;
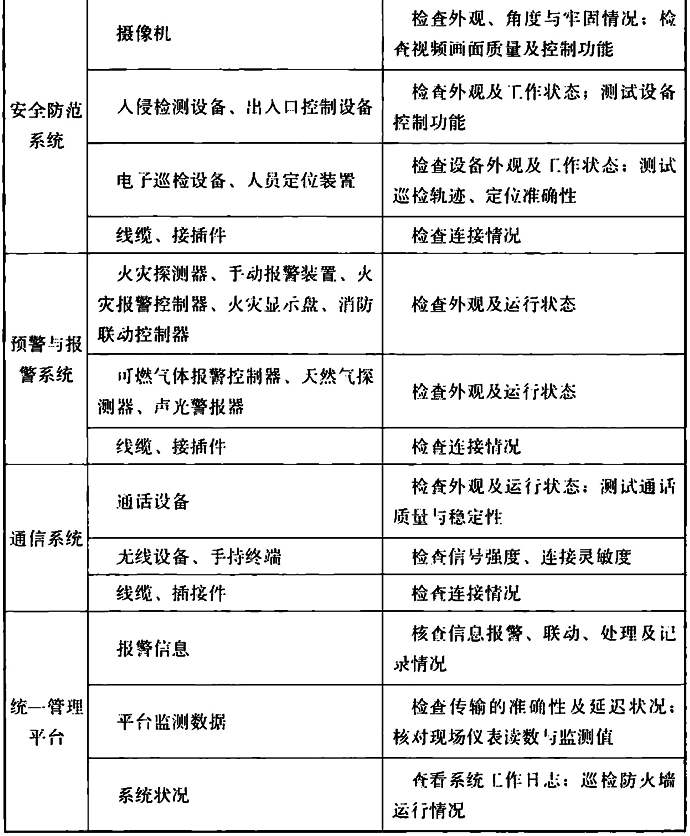
5 巡检内容应符合本标准附录A的规定。
5.6.6 监控与报警系统的检测方法与要求应符合现行行业标准《建筑设备监控系统工程技术规范》JGJ/T 334的有关规定。
5.6.7 监控与报警系统的维护应符合下列规定:
1 应定期进行设备及敏感元件清洁、除尘;
2 应定期进行传感设备的连接紧固、位置校正、检定;
3 应及时维修和更换损坏的设备和元器件;
4 应及时对耗材进行更换、补充;
5 应定期进行相关设备的机械润滑及防腐处理;
6 应定期进行软件升级、数据备份等操作;
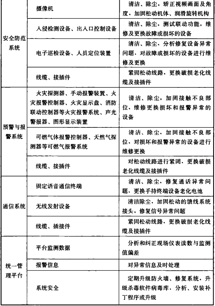
7 主要维护内容应符合本标准附录B的规定。
5.6.8 综合管廊监控与报警系统的运行维护尚应符合现行国家标准《城镇综合管廊监控与报警系统工程技术标准》 GB/T 51274的规定。
5.7 给水排水系统
5.7 给水排水系统
5.7.1 综合管廊内给水排水系统运行维护及安全管理对象应包括给水排水管道及其附属阀件、水泵和仪表等。
5.7.2 排水系统的日常运行功能应符合下列规定:
1 综合管廊内集水坑中水泵的启停水位、报警水位的监测功能应正常;
2 综合管廊内水泵手动或自动状态监视、启停控制、运行状态显示、故障报警等功能应正常。
5.7.3 给水排水系统巡检每月不应少于1次,汛期、供热期应增加巡检频次。
条文说明
5.7.3 汛期和供热期间对排水系统的安全运行要求较高,容易发生因系统故障而带来的安全问题,为了确保在此期间给水排水系统的可靠运行,因此需要增加巡检频次。
5.7.4 给水排水系统巡检内容及要求应符合表5.7.4的规定。
表5.7.4 给水排水系统巡检内容及要求

5.7.5 给水排水系统维护内容及要求应符合表5.7.5的规定。
表5.7.5 给水排水系统维护内容及要求

5.8 标识系统
5.8 标识系统
5.8.1 综合管廊标识系统运行维护及安全管理对象应包括综合管廊介绍牌、工程质量终身责任永久性标牌、管线标识、设备铭牌、警示警告标识、里程标识、方向标识、节点标识和其他标识。
5.8.2 综合管廊运行过程中对标识的设置、补充或调整等应符合原标识系统设计要求和现行国家标准《城市综合管廊工程技术规范》GB 50838的规定。
条文说明
5.8.2 标识系统对地下综合管廊的运行维护及安全管理具有非常重要的意义,由于标识系统可能随着入廊管线的建设需要在综合管廊运行过程中不断补充、调整和完善,本条规定新设置、补充或调整标识时,不仅应与原标识系统设计的要求相符或相统一,还应符合现行国家标准《城市综合管廊工程技术规范》GB 50838中有关标识系统的规定。
5.8.3 带编号的标识编码规则应统一,编码应易辨识,并应具有唯一性和可扩展性。
条文说明
5.8.3 标识编号的统一性、易辨识性、唯一性有利于城市地下综合管廊系统的运行维护、安全管理及信息化建设,标识编号可在设计阶段或运行阶段进行统一。
5.8.4 标识系统巡检每月不应少于1次,巡检内容应包括标识位置准确情况、表面清洁情况、安装牢固情况、安装端正情况、损坏或灭失情况等。
条文说明
5.8.4 本条规定了标识系统维护巡检要求,为了防范危害综合管廊安全运行的行为,对廊体外警示类标识系统可适当提高巡检频次。
5.8.5 标识系统巡检时发现标识损坏、灭失等情况应及时进行恢复处理;需增加标识的应及时设置。
5.8.6 标识系统维护应包括保洁、防腐、紧固、调整、更换等。对标识进行维护时应保证标识运行功能正常。
入廊管线
6.1 一般规定
6.1 一般规定
6.1.1 入廊管线运行维护及安全管理对象应包括入廊管道、管件及随管线建设的支吊架、检测监测装置等。
条文说明
6.1.1 入廊管线支吊架是入廊管线运行的重要支撑构件,对支吊架的巡检、维修等维护管理工作是保障入廊管线安全稳定运行的重要工作之一。
6.1.2 应编制入廊管线的巡检和维护计划,入廊管线应定期巡检并及时维修、改造或更新;停止运行、封存、报废的管线应采取必要的安全防护措施。
6.1.3 综合管廊内有施工作业时应增加入廊管线巡检频次;遭遇洪涝、地震、火灾等事件后应及时进行入廊管线巡检,并增加巡检频次。
6.1.4 入廊管线作业时应对综合管廊本体、附属设施和其他相关入廊管线采取安全防护措施。
条文说明
6.1.4 入廊管线施工及维护作业时,受作业空间、工艺要求等影响,作业过程中易对舱内设施和同舱其他管线造成振动、碰撞等,因此对综合管廊本体、附属设施和其他相关入廊管线采取安全保护措施是十分必要的。
6.1.5 入廊管线应急处置时,应采取防止次生灾害产生的措施。
条文说明
6.1.5 入廊管线在应急处置时,受作业空间、工艺要求等影响,处置过程中易对同舱其他管线造成振动、碰撞等引发其他管线泄漏、漏电等次生灾害,因此应急处置前应考虑次生灾害发生的可能,并采取措施防止次生灾害产生。
6.1.6 廊管线宜设置维护站点,并宜结合综合管廊监控中心或管理用房统筹设置。
条文说明
6.1.6 各类管线均需设置管网维护站点,为了便于未来管线的集约化维修与管理,实现可共享维护设备的资源综合利用,有利于事故应急处置时的统一调度指挥,及时、高效、优质地完成维修及抢修工作,本条建议各管线维护站点在条件具备时与综合管廊监控中心或管理用房统筹设置。
6.1.7 入廊管线的防雷与接地装置性能应良好。
6.1.8 入廊管线运行维护及安全管理尚应符合各自管线入廊运行、维护及安全要求。
6.2 给水、再生水管道
6.2 给水、再生水管道
6.2.1 管道冲洗消毒、水压试验等不应影响综合管廊的安全稳定运行,冲洗消毒、水压试验的计划及方案应与综合管廊运营管理单位提前进行联络与沟通。
条文说明
6.2.1 管道冲洗消毒、水压试验容易造成管廊内部积水,可能危害管廊本体安全,造成运营过程中的安全隐患,所以冲洗消毒、水压试验的计划及方案应与综合管廊运营管理单位提前进行联络与沟通,由管线单位与运营管理单位双方协同作业,做好排水系统运行准备、有毒有害气体监测等工作,避免发生事故。
6.2.2 综合管廊内管道排气阀排气时宜启动通风系统风机进行相应区域通风。
条文说明
6.2.2 综合管廊内管道排气阀排气时,容易造成管廊内部局部压力升高,环境参数中湿度异常,也可能同时排出一定量污水,进而影响监控与报警系统的正常运行,此时配合启动通风系统风机进行区域通风,可最大程度避免误报警的发生,同时也是为了保持廊内正常的温度、湿度环境。
6.2.3 综合管廊内管道低点排放管排放时,应与综合管廊附属配套通风、排水系统运行相协调,水量、水质和可能的有毒有害气体排放应符合廊内运行管理和安全要求。
条文说明
6.2.3 综合管廊内管道低点排放管排放时,一般是管道检修、抢修或试水打压后,排出的水一般是非正常水质,排水量一般均大于综合管廊配套建设的排水系统排水能力,因此要确定排放的水量在综合管廊能处理的水量范围内,避免管廊内发生水患;还要确定排放的水质符合相关规定,避免水质不合格对管廊本体及入廊管线造成腐蚀等现象;排放的有毒有害气体要及时排出廊内,防止发生安全事故。
6.2.4 对影响综合管廊内管道运行安全的供水管网隐患预警信息、安全事故预警信息等应及时传送综合管廊统一管理平台。
6.2.5 给水、再生水管道巡检应包括下列内容:
1 管道及设备的运行情况;
2 管道漏损情况;
3 管道防腐层破损情况、管道及设备锈蚀情况;
4 管道阀门、倒流防止器、消火栓、泄水阀、伸缩节、支吊架、支墩等管道附属设施的完好情况。
6.2.6 给水、再生水管道巡检周期应根据管道现状、重要程度及舱室环境等确定,每周不应少于1次。
条文说明
6.2.6 夏季综合管廊敷设给水、再生水管道的舱室内部温度一般较周边大气温度低,运行时管道外壁极易发生结露现象,入廊管线及其附属设施长期在结露环境下易发生腐蚀现象;冬季,严寒地区综合管廊曾出现因冷空气入侵导致管线冻害,因此应视情况增加巡检频次,发现异常情况及时处理。
6.2.7 给水管道抢修方案应根据廊内环境条件采取必要防护措施,并应符合现行行业标准《城镇供水管网抢修技术规程》CJJ/T 226的有关规定。
条文说明
6.2.7 综合管廊内维修方案应根据管线漏损情况、管道材质、当地技术条件和舱室环境等确定,尤其注意管廊内不停水快速维修不同于管道直埋环境,应重点评估管道漏水对管廊内人员、用电、用气等的安全影响。
6.2.8 综合管廊内给水管道的运行维护及安全管理尚应符合现行行业标准《城镇供水管网运行、维护及安全技术规程》CJJ 207的有关规定。
条文说明
6.2.8 综合管廊内的给水管道属于城市供水管网的重要组成部分,其运行维护还应符合现行行业标准《城镇供水管网运行、维护及安全技术规程》CJJ 207的有关规定,保障整个输配水系统安全稳定运行。
6.3 排水管道
6.3 排水管道
6.3.1 排水管道系统应严格密闭,排水管道舱室内未经许可严禁动用明火。
条文说明
6.3.1 《城市综合管廊工程技术规范》GB 50838-2015中明确要求“雨水、污水管道系统应严格密闭”,考虑实际运行中可能出现不密闭情况,硫化氢、甲烷等渗漏至管道舱室内,遇明火可能发生爆炸,因此本条强调排水管道系统运行的严格密闭要求,并规定舱室内未经许可严禁动用明火。
6.3.2 排水管道巡检应采用综合管廊内部巡检和外部巡检相结合的方式,对排水管道、检查井、雨水口等进行巡视检查。
条文说明
6.3.2 对排水管道的巡检不仅应检查管廊内部管道本身,还应包括管廊外部的检查井及雨水口,外部检查与内部检查同样重要,综合管廊建设模式为二者相结合的方式开展巡检提供了良好条件。
6.3.3 排水管道的巡检应包括下列内容:
1 管道外部破损、腐蚀、渗漏情况;
2 管道支吊架、支墩腐蚀及破损情况;
3 管道连接井外观、渗漏及淤积情况;
4 管道检查井或检查孔外观变形、破损情况、密闭情况;
5 当采用结构本体排水时,排水舱的气密情况、渗漏情况、腐蚀和淤积情况。
条文说明
6.3.3 当采用结构本体排水时,可能因结构缝设置、密封件老化、运行维护不当等因素出现气密不良或渗漏的情况,进而影响邻近舱室的正常运行,因此运营管理单位和入廊管线单位均可通过气味异常、渗漏水等现象检查排水舱室的正常运行情况,以保障其他管线运行安全和人员安全。
6.3.4 当采用管道排水时,疏通方案应结合管道材质、连接方式、管径等因素综合确定。当具备水力疏通条件时,宜采用水力疏通。
条文说明
6.3.4 排水管道在综合管廊内架空敷设时,管道材质、承载力均不同于直埋方式,为保护管道结构安全,本条建议优先采用水力疏通,尽量不采用手摇绞车人力疏通或机械疏通方式。
6.3.5 综合管廊内管道检查井或检查孔的开启与关闭应符合下列规定:
1 应使用专用工具;
2 应确认内部水位和压力,采取防污水外溢措施;
3 当开启压力井盖时,应采取相应的防爆措施;
4 综合管廊舱室内通风应良好;
5 作业人员应采取相应的防护措施,并应做好安全监护。
条文说明
6.3.5 综合管廊内部设置的管道检查井或检查孔一般为有压运行,由于压力井盖长期暴露在外或封闭在地下,维护不当时容易受潮锈蚀或老化,导致正常开启困难。又因井内气体情况不便检测,无法确认其是否有易燃易爆气体存在,如贸然采用明火作业容易发生爆炸事故,造成人员伤害。因此,开启压力井盖时应使用专用工具并采取防爆措施,同时,采取通风措施,满足密闭空间作业对可能的有毒气体的浓度控制要求。
6.3.6 综合管廊舱室内疏通作业和清掏作业应符合现行行业标准《城镇排水管道维护安全技术规程》CJJ 6中井下作业的有关规定,并应采取通风、检测、防爆等安全保护措施。
条文说明
6.3.6 直埋排水管道的疏通和清掏作业均对安全保护进行了规定,且一般可以室外作业。当需要在综合管廊内进行疏通和清掏作业时,参照直埋排水管道运行维护经验,为保证安全,作业要严格按照现行行业标准《城镇排水管道维护安全技术规程》CJJ?6中井下作业的有关规定执行,并采取安全保护措施,包括通风、检测、防爆等。
6.3.7 综合管廊内淤泥外运应采取密闭措施。
条文说明
6.3.7 为防止淤泥对综合管廊内环境造成影响,综合管廊内淤泥外运应采取密闭措施,防止遗撒。
6.3.8 排水管道维修应根据管道基本概况、综合管廊内外环境条件和管道缺陷检测与评估成果,综合确定维修方案。
6.3.9 排水管道巡检每月不应少于1次,检查井内部检查每半年不应少于1次。
6.3.10 排水管道汛期前应疏通;利用综合管廊结构本体的雨水舱,非雨季清理疏通每年不应少于2次。
条文说明
6.3.10 汛期前应对排水管道及检查井等进行专项清理疏通,以保证正常排水流量。
6.3.11 排水管道井下维护作业应符合现行行业标准《城镇排水管道维护安全技术规程》CJJ 6中的有关规定,并应履行审批手续。
条文说明
6.3.11 井下作业是市政行业排水管道疏通养护、维修、排水工程施工及防汛抢险中经常遇到的作业项目,其主要工作内容包括井下检查、管道维修、清淤、各种闸井维修等,属于有限空间作业,必须遵守有限空间作业管理的相关规定。
排水管线一般敷设较深,且内部来水情况复杂,井下作业一般工作环境较恶劣,工作面狭窄,通气性差,作业难度大,工作时间长,危险性高,有的井下存在一定浓度的有毒有害气体并缺少氧气,作业时如不按操作规程执行,极易造成操作人员中毒的伤害事故。
6.3.12 入廊排水管道或利用综合管廊结构本体排水的雨水舱,其运行维护及安全管理尚应符合现行行业标准《城镇排水管道维护安全技术规程》CJJ 6和《城镇排水管渠与泵站运行、维护及安全技术规程》CJJ 68的有关规定。
条文说明
6.3.12 入廊排水管道或利用综合管廊结构本体排水的雨水舱涉及排水管道及排水管渠、泵站,属于城镇排水管道的重要组成部分,其相关运行、维护及安全还需参照或执行现行行业标准《城镇排水管道维护安全技术规程》CJJ 6和《城镇排水管渠与泵站运行、维护及安全技术规程》CJJ 68的有关规定。
6.4 天然气管道
6.4 天然气管道
6.4.1 入廊天然气管道运行压力不应大于管道设计压力。
6.4.2 管道维修或更换后,应对天然气管道系统和天然气管道舱室进行全面检查,并应满足天然气系统运行要求。
条文说明
6.4.2 天然气管道维修或更换后,应全面检查管道、支架、支座、接地等内容,确保符合天然气管网运行要求后才能投入使用。
6.4.3 天然气管道巡检用设备、防护装备应符合天然气舱室的防爆要求,巡检人员严禁携带火种和非防爆型无线通信设备入廊,并应穿戴防静电服、防静电鞋等。
条文说明
6.4.3 本条为强制性条文。综合管廊内为地下封闭空间,天然气容易在廊内聚集,遇明火或火花,易发生爆炸,严重威胁综合管廊内部和沿线人员生命及财产安全。故要求天然气管道巡检用设备、防护装备应符合防爆要求,巡检人员严禁携带火种和非防爆型无线通信设备入廊,并应穿戴防静电服、防静电鞋等,以防止发生事故。
6.4.4 天然气管道单位应制定综合管廊内中毒、泄漏、窒息、火灾等天然气生产安全事故应急预案。应急预案制定及演练应与综合管廊运营管理相协同,并应按有关规定进行备案。
条文说明
6.4.4 《城镇燃气管理条例》第三十九条规定:“燃气管理部门应当会同有关部门制定燃气安全事故应急预案,建立燃气事故统计分析制度,定期通报事故处理结果;燃气经营者应当制定本单位燃气安全事故应急预案,配备应急人员和必要的应急装备、器材,并定期组织演练。”各单位可根据各自的组织体系、管理模式、风险大小以及生产规模不同,编制适合各自特点的、可操作性强的应急预案,并按照要求进行备案、定期演练和根据情况及时修订、更新,使相关人员对预案中各自的职责、流程熟练掌握,通过应急演练,做到迅速反应、正确处置。本条根据以上要求制定,同时由于管廊管理单位也需制定相关应急预案,因此本条也提出相互协同的要求。
6.4.5 应根据天然气管道的压力等级及管廊内外环境制定入廊天然气管道巡检计划,巡检周期不宜大于1个月。
条文说明
6.4.5 《城镇燃气管网泄漏检测技术规程》CJJ/T 215-2014第4.0.7条规定“厂站内工艺管道、管网工艺设备的检测周期不得超过1个月”。鉴于综合管廊内天然气管道的敷设方式不同于直埋敷设,且天然气管线入廊后的运行维护经验尚不足,本条参考厂站内天然气管道巡检周期,规定巡检周期不宜大于1个月,天然气公司可以根据不同压力等级及综合管廊内外环境,制定入廊天然气管道巡检周期和计划。
6.4.6 入廊人员进入天然气舱室前,应进行静电释放,并必须检测舱室内天然气、氧气、一氧化碳、硫化氢等气体浓度,在确认符合安全要求之前不得进入。
条文说明
6.4.6 本条为强制性条文。天然气管道巡检是管道运行维护期间预防管道事故的重要措施,综合管廊内巡检环境不同于直埋天然气管线地面巡检环境,综合管廊天然气舱室实际运行中处于密闭状态,巡检、作业等人员进入容纳天然气管线的封闭空间,既要保征人员的安全健康,又要起到安全预防的目的,因此人员入廊前必须进行静电释放,并且必须严格检测舱室内天然气、氧气、一氧化碳和硫化氢等易燃易爆和有毒有害气体浓度,确认符合安全要求方可进入。
6.4.7 天然气管道应按巡检计划定期巡检,运行状况应符合下列规定:
1 管道舱内应无燃气异味,便携式甲烷气体检测报警装置应无报警;
2 管道支架及附件防腐涂层应完好,支架固定应牢靠;
3 管道温度补偿措施、管道穿墙保护功能应正常;
4 管道阀门应无泄漏、无损坏;
5 管道附件及标志应无丢失或损坏;
6 天然气管道接地功能应正常。
6.4.8 当综合管廊内天然气管道和引出支管敷设及连接作业时,应采取安全保护措施。
条文说明
6.4.8 天然气引出支管与外部管网连接作业时,应根据支管敷设形式和连接方式,采取防止天然气或置换用惰性气体泄漏进入?天然气舱室的安全保护措施。
6.4.9 当天然气管道泄漏时,应立即控制气源,对综合管廊邻近舱室及周边建(构)筑物内部进行天然气浓度检测,并应根据检测结果采取相应措施。
条文说明
6.4.9 当天然气管线发生泄漏时,天然气有可能扩散至邻近舱室及构筑物,由于邻近舱室及构筑物一般不设置永久甲烷气体检测装置,为防止天然气因扩散浓度聚集至爆炸极限,应采取临时检测措施,提前发现并采取通风措施稀释或排出甲烷气体,确保运行安全。
6.4.10 天然气管道穿过舱室外壁处的封堵应严密。
条文说明
6.4.10 为了防止廊内天然气管道或廊外直埋支管天然气泄漏后相互影响,本条强调封堵的严密性要求。
6.4.11 邻近或进出综合管廊的直埋天然气管道泄漏信息应及时传送给综合管廊运营管理单位,综合管廊运营管理单位在收到信息后应立即采取相应防范措施或启动应急预案。
条文说明
6.4.11 邻近或进出综合管廊的直埋天然气管道泄漏时,泄漏的气体有可能通过结构缝、孔口等进入综合管廊内部,泄漏信息及时传送给综合管廊运营管理单位后,综合管廊运营管理单位可立即采取加强监控、检测等相应防范措施或启动应急预案,保障综合管廊运行安全。
6.4.12 应定期检查天然气管道放散系统,阀门开启应正常,管道、管件应通畅且接地可靠、安装牢固。
6.4.13 天然气管道紧急切断阀、远程控制阀门应定期进行启闭操作,启闭操作功能应正常。阀门启闭操作前应制定相关应急预案,并应采取保护措施。
条文说明
6.4.13 为确保天然气管道发生事故后,天然气管道紧急切断阀、远程控制阀能及时有效动作,应对紧急切断阀、远程控制阀定期进行启闭操作,要求启闭操作功能正常。在进行阀门启闭操作前应制定相关应急预案,并应采取保护措施。
6.4.14 天然气管道及附件严禁带气动火作业。
条文说明
6.4.14 本条为强制性条文。《城镇燃气设施运行、维护和抢修安全技术规程》CJJ 51-2016中第6.4节对动火作业进行了详细规定,其中第6.4.2条明确要求“城镇燃气设施动火作业区内应保持空气流通,动火作业区内可燃气体浓度应小于爆炸下限的20%。在通风不良的空间内作业时,应采用防爆风机进行强制通风”,第6.4.6条规定“城镇燃气设施带气动火作业应符合下列规定:1?带气动火作业时,燃气设施内应保持正压,且压力不宜高于800Pa,并应设专人监控压力;2?动火作业引燃的火焰,应采取可靠、有效的方法进行扑灭”。本标准编制过程中考虑综合管廊天然气管道舱室属于长距离受限空间或封闭空间,作业空间非常有限,天然气管道舱室的动火作业环境完全不同于直埋或架空管线的作业环境,与该规程第6.4.2条中表述的通风不良空间也不相同。如果在天然气舱室内对带气天然气管道及附件进行动火作业,受可燃气体泄漏量和舱室空间大小等因素影响,无法通过通风保证舱室内可燃气体浓度小于爆炸下限的20%。另外,作业引起的火焰容易形成高温环境,不利于作业。综上考虑,为保证作业人员安全和综合管廊运行安全,提出本条要求,不允许在廊内对管道及管道附件进行带气动火作业。
6.4.15 当舱室内天然气浓度超过爆炸下限的20%时,应启动应急预案。
6.4.16 天然气管道的运行维护及安全管理尚应符合国家现行标准《城镇燃气设施运行、维护和检修安全技术规程》CJJ 51、《城镇燃气管网泄漏检测技术规程》CJJ/T 215和《燃气系统运行安全评价标准》GB/T 50811的有关规定。
条文说明
6.4.16 入廊天然气管道是城镇天然气管网的重要组成部分,其运行维护及安全管理还应符合国家现行燃气相关标准,如《城镇燃气设施运行、维护和检修安全技术规程》CJJ 51、《城镇燃气管网泄漏检测技术规程》CJJ/T 215和《燃气系统运行安全评价标准》GB/T 50811的有关规定。
6.5 热力管道
6.5 热力管道
6.5.1 热力管道运行压力、温度、输送量不应大于管道设计压力、温度和输送量。
6.5.2 热力管道宜结合综合管廊空间条件采用自然补偿方式进行管道补偿。
条文说明
6.5.2 热力管道因变坡变角等因素,在转角或弯头处容易出现应力集中,因此在设计中必须进行应力验算。通常根据所输送介质的参数和管道折角等建立数学模型,通过固定支架、补偿器或自然补偿等方式对应力进行处理,达到管道应力释放的目的。在实际工程中,采用波纹补偿器和利用综合管廊倒虹吸段空间进行自然补偿的手段比较常见,为降低投资并减少运行维护工作量,减少安全隐患点,本条建议尽量减少波纹补偿器的使用,而尽可能在综合管廊总体设计中为热力管线采用自然补偿的方式创造条件。
6.5.3 应根据管道设计应力计算结果,对转角、弯头、分支等应力集中处的管道、支架或设备进行监测。
条文说明
6.5.3 根据管道设计应力计算结果,管道转角、弯头、分支等应力集中释放处的管道、支架或设备在供热期前后会产生位移或变形,为了掌握变形量,并及时发现安全隐患,本条要求对上述部位进行监测,监测可以采用人工或在线自动监测方式,建议采用在线自动监测。
6.5.4 热力管道更新改造完毕或停止运行后重新启用时,应专门对综合管廊内设备、管道、阀门及相关配套附属设施进行检查,确认正常后方可启用。
6.5.5 热力管道定期巡检应符合下列规定:
1 管道应无泄漏;
2 补偿器运行状态应正常;
3 活动支架应无失稳、垮塌,固定支架应无变形;
4 阀门应无跑冒滴现象;
5 疏水器排水应正常;
6 管道保温层外表面温度应无异常;
7 廊内其他管线应无影响热力管线安全运行和操作的因素。
条文说明
6.5.5 运行经验证明,对热力管道定期巡检是防止热力管网运行事故隐患、确保安全运行的必要手段,特别是对新投入的热力管网的检查,作用更加明显。
6.5.6 热力管道运行期巡检每月不应少于2次,非运行期巡检每月不应少于1次。输送蒸汽介质的热力管道运行期巡检每周不应少于1次,当供热管网新投入使用或运行参数变化较大时,应增加巡检频次。
条文说明
6.5.6 根据各地热力管道入廊后巡检经验,本条规定了热力管道的巡检周期,入廊蒸汽管道的巡检频次应高于热水管道的巡检频次,当供热管网新投入使用或运行参数变化较大时,应增加巡检频次。
6.5.7 当管道发生泄漏时,应根据发生泄漏管道的实际情况,确定抢修方案。抢修作业应符合现行行业标准《城镇供热系统抢修技术规程》CJJ 203的有关规定。蒸汽管道泄漏抢修不宜采用不停热抢修方式。
条文说明
6.5.7 综合管廊蒸汽管道舱室空间受限,廊内蒸汽泄漏时,很难采取对人员的安全保护措施,蒸汽管道不停热抢修具有一定的危险性,如发生泄漏紧急事件,将会产生不可预知的后果。因此蒸汽管道泄漏抢修不宜采用不停热抢修方式,抢修前要制定切实可行的方案,做好停热抢修的准备工作后方可实施作业。抢修作业还应符合现行行业标准《城镇供热系统抢修技术规程》CJJ 203的有关规定。
6.5.8 热力管道的疏水、排气、排水应符合综合管廊运营管理单位的运行管理要求。
条文说明
6.5.8 热力管道隔一定距离会设置疏水、排气、排水段,当进行相应的操作时,排出的气体、水质、水量均会对综合管廊内部环境产生影响,故进行以上操作时应与综合管廊运营管理单位进行的协调,做好相应通风、排水等工作。
6.5.9 热力管道检测与控制装置宜采用可在线检测与控制的产品。
条文说明
6.5.9 通过在线检测与控制有利于提高热力管道的检测与控制效率,并能避免非在线检测与控制时可能存在的人员安全隐患。
6.5.10 热力管道的运行维护及安全管理尚应符合现行行业标准《城镇供热系统运行维护技术规程》CJJ 88的有关规定。
条文说明
6.5.10 入廊热力管道是城镇供热系统的重要组成部分,其运行维护及安全管理还应符合现行行业标准《城镇供热系统运行维护技术规程》CJJ 88的有关规定。
6.6 电力电缆
6.6 电力电缆
6.6.1 电力电缆巡检应符合下列规定:
1 电缆与同舱其他市政管线间距应符合设计要求;
2 电缆本体应无破损,电缆铭牌应完好,相色标志应齐全、清晰;
3 电缆外护套与支架、金属构件处应无磨损、锈蚀、老化、放电现象,衬垫应无脱落;
4 电缆应固定正常,防火涂料、防火带应完好;
5 支吊架、接地扁钢应无锈蚀,电气连接点应无松动、锈蚀;
6 中间接头不应过热、渗胶或漏油,中间接头外观应正常,摆放应合理,两端电缆应平直;
7 接地线应良好,连接处应紧固可靠、无发热或放电现象;必要时应测量电缆连接处温度和单芯电缆金属保护层接地电流,有较大突变时,应进行接地系统检查,必要时应申请停电检查;
8 电缆出线部位应无渗漏、破损、腐蚀等情况,防火分隔封堵应严密完好;
9 电缆自身附属设备及设施应运行正常。
6.6.2 电缆线路巡检每季度不应少于1次,综合管廊路段洪涝或暴雨过后应进行1次巡检。
条文说明
6.6.2 根据《电力电缆线路运行规程》DL/T 1253-2013的有关规定,电缆线路的巡检为每3个月1次。当遭遇洪涝、暴雨后,综合管廊内容易出现积水现象,可能影响电力电缆运行,因此需要进行巡检。
6.6.3 电力电缆应执行状态评价和管理,当综合管廊电力舱室运行环境及电缆设备发生较大变化时,应及时修正状态评价结果和调整状态管理工作。
条文说明
6.6.3 电力电缆运行时出现故障最可能的原因就是绝缘体的老化以及外界作用力导致绝缘体劣化等,电力电缆绝缘系统的破坏导致绝缘品质的不断劣化是电力电缆在长期运行中面临的最严峻的问题,为保障电力电缆在运行过程中保持安全有效的电力传输,以及避免产生绝缘事故,需要对电力电缆进行状态评价和管理,状态评价和管理应根据电力舱室运行环境如湿度增大、出现积水以及入廊电缆数量变化等情况及时进行调整、修订。
6.6.4 电力电缆运行维护及安全管理尚应符合国家现行标准《电力安全工作规程 电力线路部分》GB 26859、《电力电缆线路运行规程》DL/T 1253和《电力电缆分布式光纤测温系统技术规范》DL/T 1573的有关规定。
条文说明
6.6.4 入廊电力电缆是城镇供电系统的重要组成部分,其运行维护及安全管理还应符合国家现行标准《电力安全工作规程??电力线路部分》GB 26859、《电力电缆线路运行规程》DL/T 1253和《电力电缆分布式光纤测温系统技术规范》DL/T 1573的有关规定。
6.7 通信线缆
6.7 通信线缆
6.7.1 通信线缆巡检应符合下列规定:
1 线缆的敷设状况应正常,线缆固定设施应无脱落或丢失,线缆应无严重下沉和倾斜、折裂;
2 周围环境对线缆运行应无影响;
3 线缆应无损毁迹象;
4 配属装置应完整有效:
5 线缆的附属设备应牢固,无丢失缺损等情况。
6.7.2 通信线路及设备巡检每月不应少于1次。
6.7.3 应编制通信线缆测修计划,周期性整理、测修通信线缆,根据日常维护及测试结果,进行系统维护或更换。
6.7.4 综合管廊内通信线缆的运行维护及安全管理尚应符合现行行业标准《通信线路工程设计规范》YD 5102的有关规定。
条文说明
6.7.4 《通信线路工程设计规范》YD 5102-2010对通信线缆安装敷设要求、接头防护、长途干线光缆线路维护等进行了规定,入廊通信线缆是城镇通信线路的重要组成部分,其运行维护及安全管理应符合《通信线路工程设计规范》YD 5102-2010的有关规定。
附录A 综合管廊监控与报警系统巡检主要内容
附录A 综合管廊监控与报警系统巡检主要内容
表A 监控与报警系统巡检主要内容


附录B 综合管廊监控与报警系统维护主要内容
附录B 综合管廊监控与报警系统维护主要内容
表B 监控与报警系统维护主要内容


本标准用词说明
本标准用词说明
1 为便于在执行本标准条文时区别对待,对要求严格程度不同的用词说明如下:
1)表示很严格,非这样做不可的:
正面词采用“必须”,反面词采用“严禁”;
2)表示严格,在正常情况下均应这样做的:
正面词采用“应”,反面词采用“不应”或“不得”;
3)表示允许稍有选择,在条件许可时首先应这样做的:
正面词采用“宜”,反面词采用“不宜”;
4)表示有选择,在一定条件下可以这样做的,采用“可”。
2 条文中指明应按其他有关标准执行的写法为:“应符合……的规定”或“应按……执行”。
引用标准名录
引用标准名录
1 《工程测量规范》GB 50026
2 《地下工程防水技术规范》GB 50108
3 《钢结构工程施工质量验收标准》GB 50205
4 《燃气系统运行安全评价标准》GB/T 50811
5 《城市综合管廊工程技术规范》GB 50838
6 《城镇综合管廊监控与报警系统工程技术标准》GB/T 51274
7 《涂覆涂料前钢材表面处理 表面清洁度的目视评定 第1部分:未涂覆过的钢材表面和全面清除原有涂层后的钢材表面的锈蚀等级和处理等级》GB/T 8923.1
8 《国家一、二等水准检测规范》GB/T 12897
9 《建筑物防雷装置检测技术规范》GB/T 21431
10 《信息安全技术 信息系统安全等级保护基本要求》GB/T 22239
11 《建筑消防设施的维护管理》GB 25201
12 《消防控制室通用技术要求》GB 25506
13 《电力安全工作规程 电力线路部分》GB 26859
14 《电力安全工作规程 发电厂和变电站电气部分》GB 26860
15 《火灾探测报警产品的维修保养与报废》GB 29837
16 《密闭空间作业职业危害防护规范》GBZ/T 205
17 《城镇排水管道维护安全技术规程》CJJ 6
18 《城镇燃气设施运行、维护和检修安全技术规程》CJJ 51
19 《城镇排水管渠与泵站运行、维护及安全技术规程》CJJ 68
20 《城镇供热系统运行维护技术规程》CJJ 88
21 《建设电子文件与电子档案管理规范》CJJ/T 117
22 《城建档案业务管理规范》CJJ/T 158
23 《建设电子档案元数据标准》CJJ/T 187
24 《城镇供热系统抢修技术规程》CJJ 203
25 《城镇供水管网运行、维护及安全技术规程》CJJ 207
26 《城镇燃气管网泄漏检测技术规程》CJJ/T 215
27 《城镇供水管网抢修技术规程》CJJ/T 226
28 《城市综合地下管线信息系统技术规范》CJJ/T 269
29 《输变电设备状态检修试验规程》DL/T 393
30 《电力设备预防性试验规程》DL/T 596
31 《电力电缆线路运行规程》DL/T 1253
32 《电力电缆分布式光纤测温系统技术规范》DL/T 1573
33 《灭火器维修》GA 95
34 《建筑消防设施检测技术规程》GA 503
35 《建筑变形测量规范》JGJ 8
36 《地下工程渗漏治理技术规程》JGJ/T 212
37 《混凝土结构耐久性修复与防护技术规程》JGJ/T 259
38 《建筑设备监控系统工程技术规范》JGJ/T 334
39 《通信线路工程设计规范》YD 5102
