Appearance
《绿色数据中心建筑评价技术细则》2015年
🗓️ 住房和城乡建设部 实施时间:2015
前言
绿色数据中心建筑评价技术细则 2015年
前言
为贯彻落实我国节约资源、保护环境的要求,更好地实施绿色建筑发展战略,通过科学、合理评价数据中心建筑,引导数据中心建筑健康可持续发展,住房和城乡建设部建筑节能与科技司委托住房和城乡建设部科技与产业化发展中心与中国建筑标准设计研究院有限公司等单位,共同编写了《绿色数据中心建筑评价技术细则》。
作为国家标准《绿色建筑评价标准》GB/T 50378-2014的补充,本细则总结了国外近年来绿色数据中心建筑评价的经验与成果,借鉴了国际和国内互联网通信行业数据中心建设的经验。
编制组开展了深入的基础调研,广泛地征求了相关方面的意见,对主要问题进行了专题论证,对具体内容进行了反复讨论和协商,以期为数据中心建筑的绿色化设计、建造以及评价提供明确的技术指导。
主编单位 :住房和城乡建设部科技与产业化发展中心
中国建筑标准设计研究院有限公司
参编单位 :中国建筑设计院有限公司
上海市建筑科学研究院(集团)有限公司
清华大学
北京清华同衡规划设计研究院有限公司
北京云泰数通互联网科技有限公司
同济大学
中国建筑科学研究院
江苏省邮电规划设计院有限责任公司
国家电网公司信息通信分公司
中国科学院计算技术研究所
中国建筑节能协会
主要起草人 :宋凌李本强林琳赵锂韩继红刘晓华
王昌兴姜俊海许鹏吴大江谭华汤钟才
刘国友程大章欧阳述嘉李宏军张镝张丽娟
苑翔韩延民罗志刚张林锋崔文盈廖琳
李静张川佟振王悦懿
主要审查人 :郎四维吕伟娅王翠坤郝军郎红阳黄群骥
黄献明
1 总则
1 总 则
1.0.1 为贯彻国家技术经济政策,节约资源,保护环境,推进可持续发展,规范绿色数据中心建筑的评价,制定本细则。
【条文说明】
随着国内外互联网、通信行业的迅猛发展,数据的处理、交换以及存储量也随之增长,数据中心的建设量和建设规模也不断扩大,数据中心的土地、电、水、材料等资源消耗量及其在社会整体消耗量中所占比例也逐年攀升,同时,数据中心在资源利用过程中也存在如空置率高、能源利用效率低下等诸多问题。如不加以控制,数据中心对资源的过度消耗将愈演愈烈,数据中心的运行成本将在几年内就超过数据中心的自建成本。而建筑作为数据中心最重要载体和基础设施,其规划、设计、选材、建造决定了数据中心后续节能技术的选用以及改建扩容能力,因此,为规范绿色数据中心建筑的评价,住房和城乡建设部建筑节能与科技司委托住房和城乡建设部科技与产业化发展中心与中国建筑标准设计研究院有限公司会同相关单位共同编制了本细则。
1.0.2 本细则主要适用于新建、改建、扩建的数据中心建筑评价。
【条文说明】
由于互联网、通讯行业的迅猛发展,新建数据中心建设需求量也不断扩大,同时,将办公、厂房等建筑改建为数据中心,以及对原有数据中心建筑的改建、扩建也有一定需求量,考虑到细则的通用性,将评价范围主要定为新建、改建、扩建数据中心建筑的评价。
1.0.3 本细则适用于评价60%以上功能区域用作数据中心功能的建筑,60%以下或建筑的一部分作为数据中心功能的,数据中心部分可参考本细则中相关指标进行评价。
【条文说明】
数据中心功能区域特指主机房、辅助区、支持区和行政管理区等为电子信息设备提供运行环境的场所。数据中心与其它建筑混用的,且如上功能区域的建筑面积占整栋建筑的建筑面积60%以下的,可参照其他绿色类评价标准进行评价,但数据中心的功能区部分涉及的指标可参考本细则中相关指标进行评价。
数据中心分为自用和租赁两类,而自用数据中心建筑内通常都设有一些其他功能区域,当其他功能区域的资源消耗和环境影响高于数据中心功能区域时,采用本细则评价将无法保证其结论的科学合理性。因此,结合我国数据中心建筑功能分区的实际情况,同时参考国外绿色数据中心建筑的评价范畴(BREEAM Data Centres中要求数据大厅及其附属功能区域占据显著的建筑面积(>75%)时才可作为数据中心建筑评价,LEED V4中数据中心建筑特指整体建筑60%以上用作数据中心功能的建筑),本细则要求被评建筑中数据中心功能区域的比例应大于60%。
1.0.4 绿色数据中心建筑评价应遵循因地制宜的原则,结合数据中心建筑所在区域的气候、环境、资源、经济及文化特点,对数据中心建筑全寿命期内节能、节地、节水、节材、保护环境等性能进行综合评价。
【条文说明】
因地制宜是绿色建筑建设和评价的基本原则,我国各地区的气候、环境、资源、经济及文化等特点多种多样,同时由于数据中心所在地区的自然环境条件会对数据中心的安全性、制冷方式等产生较大影响,因此在评价绿色数据中心建筑时应以建筑全寿命期内,最大限度地节能、节地、节水、节材和保护环境为基本原则,结合建筑的功能要求,综合考虑,统筹兼顾,总体平衡。
1.0.5 绿色数据中心建筑的评价除应符合本细则的规定外,尚应符合国家和地方现行有关标准的规定。
【条文说明】
符合国家法律法规标准是参评绿色数据中心建筑的基本前提。本细则在对数据中心建筑的四节一环保性能进行评价时,其结构、安全、防火等数据中心建筑的功能和性能要求也应符合国家、地方或行业的相关标准规定。
2 术语
2 术 语
2.0.1 数据中心建筑 datacenter building
用于存放计算机设备、服务器设备、存储设备、网络设备、通讯设备等IT设备,并提供制冷、供电、网络等基础条件,以实现对数据信息的集中处理、存储、交换、管理的建筑。
2.0.2 绿色数据中心建筑 green datacenter building
建筑全寿命期内,在确保信息处理及其支撑设备安全、稳定、可靠运行的条件下,最大限度地节约资源(节能、节地、节水、节材)、保护环境、减少污染,为设备和工作人员提供安全、适用和高效的使用空间,并与自然和谐共生的数据中心建筑。
2.0.3 热岛强度 heat island intensity
城市内一个区域的气温与郊区气温的差别,用二者代表性测点气温的差值表示,是城市热岛效应的表征参数。
2.0.4 年径流总量控制率 volume capture ratio of annual rainfall
通过自然和人工强化的入渗、滞蓄、调蓄和收集回用,场地内累计一年得到控制的雨水量占全年总降雨量的比例。
2.0.5 可再生能源 renewable energy
风能、太阳能、水能、生物质能、地热能和海洋能等非化石能源的统称。
2.0.6 再生水 reclaimed water
污水经处理后,达到规定水质的标准、满足一定使用要求的非饮用水。
2.0.7 非传统水源 nontraditional water source
不同于传统地表水供水和地下水供水的水源,包括再生水、雨水、海水等。
2.0.8 可再利用材料 reusable material
不改变物质形态可直接再利用,或经组合、修复后可直接再利用的回收材料。
2.0.9 可再循环材料 recyclable material
通过改变物质形态可实现循环利用的回收材料。
2.0.10 机柜(机架)rack
一般指用来存放计算机和相关控制设备等IT设备的物件,可以提供对存放设备的保护,屏蔽电磁干扰,有序、整齐地排列设备,方便以后维护设备。
2.0.11 不间断电源系统(UPS)uninterruptible power system
UPS是一种利用电池、飞轮等储能设备作为后备能源,在市电断电或发生异常等电网故障时,不间断地为用户设备提供电能的一种能量转换装置。
2.0.12 能源利用效率(PUE)power usage effectiveness
PUE是国内外数据中心普遍接受和采用的一种衡量数据中心基础设施能效的综合指标,其计算公式为:PUE=数据中心总耗电功率/IT设备耗电功率。
2.0.13 能量利用效率(EUE) energy usage effectiveness
EUE值用于反映数据中心实际运行时某一时间段内信息设备和直接服务基础设施能耗的相对关系,是衡量数据中心能效水平最重要的指标,EUE=数据中心总耗电量/IT设备耗电量。
2.0.14 电子信息系统 electronic information system
由计算机、通信设备、处理设备、控制设备及其相关的配套设施构成,按照一定的应用目的和规则,对信息进行采集、加工、存储、传输、检索等处理的人机系统。
2.0.15 电子信息系统机房 electronic information system room
主要为电子信息设备提供运行环境的场所,可以是一幢建筑物或建筑物的一部分,包括主机房、辅助区、支持区和行政管理区等。
2.0.16 主机房 computer room
主要用于电子信息处理、存储、交换和传输设备的安装和运行的建筑空间。包括服务器机房、网络机房、存储机房等功能区域。
2.0.17 辅助区 auxiliary room
用于电子信息设备和软件的安装、调试、维护、运行监控和管理的场所,包括进线间、测试机房、监控中心、备件库、打印室、维修室等区域。
2.0.18 支持区 support area
支持并保障完成信息处理过程和必要的技术作业的场所,包括变配电室、柴油发电机房、UPS 室、电池室、空调机房、动力站房、消防设施用房、消防和安防控制室等。
2.0.19 行政管理区 administrative area
用于日常行政管理及客户对托管设备进行管理的场所,包括工作人员办公室、门厅、值班室、盥洗室、更衣间和用户工作室等。
3 基本规定
3.1 基本要求
3 基本规定
3.1 基本要求
3.1.1 绿色数据中心建筑的评价应以单栋数据中心建筑或建筑群为评价对象。评价单栋建筑时,凡涉及系统性、整体性的指标,应基于该栋建筑所属工程项目的总体进行评价。
【条文说明】
数据中心建筑单体和建筑群均可采用本细则,对于建筑群或其中多栋建筑为评价对象的情况,要求参评建筑在位置上互相毗邻(不得出现孤岛现象),且参评建筑功能均为数据中心建筑。当需要对某工程项目中的单栋建筑进行评价时,由于有些评价指标是针对工程项目设定的(如绿地率),或工程项目中其他建筑也采用了相同的技术方案(如再生水利用),难以仅基于该单栋建筑进行评价,此时,应以该栋建筑所属工程项目的总体为基准进行评价。
3.1.2 绿色数据中心建筑的评价分为设计评价和运行评价。设计评价应在建筑工程施工图设计文件审查通过后进行,运行评价应在建筑通过竣工验收并投入使用一年后进行。
【条文说明】
考虑到绿色建筑发展的具体情况,为各阶段绿色建筑评价提供依据,将绿色建筑评价分为设计评价和运行评价。设计评价的重点在评价绿色建筑采取的“绿色措施”和预期效果上,而运行评价则不仅要评价“绿色措施”,而且要评价这些“绿色措施”所产生的实际效果。除此之外,绿色数据中心建筑运行评价还应注重数据中心建筑正常运行后的科学管理。
3.1.3 申请评价方应进行数据中心建筑全寿命期技术和经济分析,合理确定建筑规模,选用适当的建筑技术、设备和材料,对规划、设计、施工、运行阶段进行全过程控制,并提交相应分析、测试报告和相关文档。
【条文说明】
申请评价方应对数据中心建筑全寿命期内的各个阶段的资源消耗以及对环境的影响作出综合考虑,并根据技术水平和投资情况,做到合理平衡,并按照本细则评价的要求提供相关证明材料。
3.2 评价与等级划分
3.2 评价与等级划分
3.2.1 绿色数据中心建筑评价指标体系由节地与室外环境、节能与能源利用、节水与水资源利用、节材与材料资源利用、室内环境质量、施工管理、运营管理七类指标组成。每类指标均包括控制项和评分项。为鼓励绿色数据中心建筑技术、管理的提升和创新,评价指标体系还统一设置加分项。
【条文说明】
本细则依据《绿色建筑评价标准》GB/T 50378-2014中对指标体系的设置,将指标体系分为七类指标,每类指标设置控制项和评分项。加分项为对绿色数据中心建筑的鼓励性要求和措施,为与其他七个方面的基本要求区分开来,列为单独一章。
3.2.2 设计评价时,对于在设计阶段无法评价的条文不做评价(具体见各条文要求),但可预评相关条文。运行评价应包括七类指标。
【条文说明】
绿色数据中心建筑设计阶段评价的对象为设计图纸和方案,尚未涉及施工和运营管理,故不对此两类指标进行评价;但是,施工管理和运营管理的部分措施如能得到提前考虑,并在设计时预评,将有助于达到这两个阶段节约资源和环境保护的目的。运行阶段为评价绿色数据中心建筑在建造及实际运行过程中能否真正实现四节一环保,故对所有类别指标进行评价。
3.2.3 控制项的评定结果为满足或不满足;评分项和加分项的评定结果为分值。
【条文说明】
控制项的评定结果为满足或不满足。评分项的评价,依据评价条文的规定确定得分或不得分,得分时根据需要对具体评分子项确定得分值,或根据具体指标的达标程度确定得分值。加分项的评价,依据评价条文的规定确定得分或不得分。
本细则中评分项评分有如下几种情况:
1、一条条文评价一类性能或指标,且不需要根据达标情况不同赋以不同分值时,赋以一个固定分值,该评分项的得分为0分或固定分值,在条文主干部分表述为“评价分值为某分”,如7.2.7条,全部采用预拌混凝土的,可得5分,未采用的,得0分;
2、一条条文评价一类性能或指标,且需要根据达标情况不同赋以不同分值时,根据达标情况的不同,该评分项的得分从低分到高分排列,在条文主干部分表述为“评分规则如下”,如6.2.7条,根据非传统水源利用率的高低,从5分至15分递进式赋分;
3、一条条文评价一类性能或技术指标,但需要针对数据中心建筑所在地区或应用技术情况等特点分别评判时,针对各种地区类型或特点按款或项分别赋以分值,各款或项得分等于该条得分,在条文主干部分表述为“按下列规则评分”,如7.2.9条,针对建筑采用钢筋混凝土结构或是钢结构,或是两者的混合,分类别进行评价,各类的总得分均等于该条得分;
4、一条条文评价多个技术指标,将多个技术指标的评判以款或项的形式表达,并按款或项赋以分值,该条得分为各款或项得分之和,在条文主干部分表述为“按下列规则分别评分并累计”,如4.2.10条,针对不同的交通方式分别评价赋分,总得分为各项得分之和;
5、部分条文会出现上述四种评分情况的不同组合,如4.2.3条,为情况1、2、和3的综合:项目所在地热工分区为情况2,根据项目热工分区情况赋予2-6分的分值;沿海地区利用自然冷源为情况1,如采用则得6分,不采用则得0分;条文总得分为情况3,分别计算项目热工分区得分与沿海地区利用自然冷源的得分,并累计为总得分。
3.2.4 绿色数据中心建筑评价按总得分确定等级。总得分为相应类别指标的评分项得分经加权计算后与加分项的附加得分之和。
【条文说明】
由于数据中心建筑在资源消耗类型,运营管理模式等方面与常规建筑的要求大不相同,因此依据数据中心建筑特点,对其评价的各类指标分别设置权重,并根据各类指标的加权得分之和来判断绿色数据中心建筑的等级。
在确定所有控制项(设计评价不含施工管理和运营管理部分)的评定结果均为满足的前提之下,绿色数据中心建筑项目分值计算及分级步骤如下:
1、分别计算各类指标中适用于项目的评分项总分值和实际得分值。某类指标中适用于特定项目的评分项总分值,有可能就是100分;也有可能在扣除一些条文的不参评分数后,小于100分。而该项目的评分项实际得分值,必然是小于或等于该类指标适用于本项目的评分项总分值。各类指标的评分项总分值和实际得分值均为不大于100的数值;
2、分别计算各类指标评分项得分Q i (不含加分项附加得分Q 8 )。分别将该类指标的评分项实际得分值除以适用于参评项目的该类指标总分值再乘以100分,计算得到该类指标评分项得分Q i ;
3、判断各类指标评分项得分Q i (不含加分项附加得分Q 8 )是否达到40分。对于设计评价,不计算、判断施工管理和运营管理两部分的评分项得分Q 6 和Q 7 。如不满足要求,则不必继续后续步骤;
4、计算加分项附加得分Q 8 。需要注意的是,不再考虑不参评情况。而且,根据《细则》第11.1.2条,当Q 8 超过10分时也取为10分。因此,Q 8 是一个不大于10分的数值;
5、选取评分项权重值wi。按照项目评价阶段,依据《细则》表3.2.7确定;
6、计算绿色数据中心建筑评价总得分∑Q。将分别计算得到的各类指标评分项得分Q i ,及与相应的权重值wi乘积得到的加权分值,按《细则》式3.2.7计算得到绿色数据中心建筑评价总得分∑Q。∑Q为一个不大于110分的数值。如∑Q没有达到50分,则不必继续后续步骤;
7、确定绿色数据中心建筑等级。根据∑Q,对照《细则》第3.2.8条所列50分、60分、80分的要求,确定项目为一星级、二星级、三星级的绿色数据中心建筑等级;
3.2.5 评价指标体系七类指标的总分均为100分。七类指标各自的评分项得分Q 1 、Q 2 、Q 3 、Q 4 、Q 5 、Q 6 、Q 7 按参评数据中心项目该类指标的评分项实际得分值除以适用于该项目的该类指标评分项总分值再乘以100分计算。
【条文说明】
绿色数据中心建筑评价时,七类指标每类的总分均为100分,对于具体的参评数据中心建筑而言,在其功能、所处地域的气候、环境、资源等方面客观上存在差异,对不适用的评分项条文不予评定。这样,适用于各参评数据中心建筑的评分项的条文数量和总分值可能不一样。因此,以参评数据中心建筑某类指标评分项的实际得分值与适用于参评数据中心建筑的评分项总分值的比率,来反映参评数据中心建筑的相对得分率,从而最终判定数据中心建筑在该类指标中的百分制总得分,即。
3.2.6 加分项的附加得分Q 8 按本细则第11章的有关规定确定。
3.2.7 绿色数据中心建筑评价的总得分按下式进行计算,其中评价指标体系七类指标评分项的权重w 1 ~w 7 按表3.2.7取值。

表3.2.7 绿色数据中心建筑各类评价指标的权重

注:表中“——”表示施工管理和运营管理两类指标不参与设计评价。
【条文说明】
本条对绿色数据中心建筑评价时各类指标的权重作出规定,由于绿色数据中心建筑的节能与能源利用、室内环境质量与运营管理尤为重要,其权重设置在数据中心建筑中较其他几类指标高。其中,设计阶段评价中,节能与能源利用和室内环境质量两类指标权重设置较高,运行阶段评价中,运营管理的重要性也尤为显著,故节能与能源利用、室内环境质量和运营管理三类指标的权重均较高。
3.2.8 绿色数据中心建筑分为一星级、二星级、三星级三个等级。三个等级的绿色数据中心建筑均应满足本细则所有控制项的要求,且每类指标的评分项得分不应小于40分。当绿色数据中心建筑总得分分别达到50分、60分、80分时,绿色数据中心建筑等级分别为一星级、二星级、三星级。
【条文说明】
本细则依据《绿色建筑评价标准》GB/T 50378-2014中要求,控制项为绿色数据中心建筑的基本要求,必须满足全部控制项,并以评分项和加分项总得分来判定绿色数据中心建筑的等级。同时,本细则规定了每类指标的最低得分要求,以避免仅按总得分确定等级引起参评的绿色数据中心建筑可能存在某一方面性能过低的情况。
4 节地与室外环境
4.1 控制项
4 节地与室外环境
4.1 控制项
4.1.1 项目选址应符合所在地城乡规划,且应符合各类保护区、文物古迹保护的建设控制要求。
【条文说明】
本条适用于各类数据中心建筑的设计阶段和运行阶段评价。
《城乡规划法》第二条明确:“本法所称城乡规划,包括城镇体系规划、城市规划、镇规划、乡规划和村庄规划”;第四十二条规定:“城市规划主管部门不得在城乡规划确定的建设用地范围以外做出规划许可。”因此,任何建设项目的选址必须符合城乡规划。
各类保护区是指受到国家法律法规保护、划定有明确的保护范围、制定有相应的保护措施的各类政策区,主要包括:基本农田保护区(《基本农田保护条例》)、风景名胜区(《风景名胜区条例》)、自然保护区(《自然保护区条例》)、历史文化名城名镇名村(《历史文化名城名镇名村保护条例》)、历史文化街区(《城市紫线管理办法》)等。
文物古迹是指人类在历史上创造的具有价值的不可移动的实物遗存,包括地面与地下的古遗址、古建筑、古墓葬、石窟寺、古碑石刻、近代代表性建筑、革命纪念建筑等,主要指文物保护单位、保护建筑和历史建筑。
【评价方法】
设计评价审核项目场地区位图、地形图,涉及上述政策区或文物古迹的,需要提供当地城乡规划、国土、文化、园林、旅游或相关保护区等有关行政管理部门提供的法定规划文件或出具的证明文件,判断是否达标;不涉及上述政策区或文物古迹的,只要符合城乡规划的要求即为达标。一般项目应提供所在地城市(镇)总体规划或控制性详细规划的相关图纸及文件,如总体规划的“土地利用规划图”,或控制性详细规划涉及建设项目地块的规划图纸;涉及风景名胜区的项目,应提供已批复的风景名胜区总体规划有关图纸及文件;涉及历史文化名称或历史文化街区的,应提供已批复的历史文化名称保护规划的相关图纸及文件;如涉及某文物保护单位的,则应由所在地文化行政主管部门出具有关文件,明确提出该文保单位的保护要求;或业务主管单位部门出具符合上位法规划的证明文件。运行评价在设计阶段评价方法之外还应现场核实。
4.1.2 场地应无洪涝、滑坡、泥石流、含氡土壤等自然灾害的威胁;
【条文说明】
本条适用于各类数据中心建筑的设计阶段和运行阶段评价。
本条对绿色数据中心建筑的场地安全提出要求。建筑场地与各类危险源的距离应满足相应危险源的安全防护距离的控制要求,抗震防灾设计符合现行国家标准《城市抗震防灾规划标准》GB 50413及《建筑抗震设计规范》GB 50011的要求。
洪涝区域主要是指江、河、湖、海岸边,A级机房的选址应考虑百年一遇的洪水,不应受百年一遇洪水的影响;B级机房的选址应考虑50年一遇的洪水,不应受50年一遇洪水的影响。场地的防洪设计符合现行《防洪标准》GB 50201及《城市防洪工程设计规范》GB/T 50805的规定。
土壤氡浓度的测定、防护、控制相关的国家标准为《民用建筑工程室内环境污染控制规范》GB 50325。其中4.1.1条要求,新建、扩建的民用建筑工程设计前,必须进行建筑场地土壤中氡浓度的测定,提供相应的检测报告;应提出数据中心建筑工程地点土壤中氡浓度的测定方法及防氡措施。
《气象法》第三十一条要求,各级气象主管机构应当加强对雷电灾害防御工作的组织管理,并会同有关部门指导对可能遭受雷击的建筑物、构筑物和其他设施安装的雷电灾害防护装置的检测工作。安装的雷电灾害防护装置应当符合国务院气象主管机构规定的使用要求。《建筑物防雷设计规范》GB 50057-2010第3.0.3条规定,国家级计算中心、国际通讯枢纽等对国民经济有重要意义的建筑物,应划为第二类防雷建筑物。
数据中心所在地年雷暴日的确定,应依据当地气象部门提供的有关数据;数据中心建筑应采用系统的综合防雷措施,包括:直击雷防护、联合接地、等电位连接、电磁屏蔽、雷电分流和雷电过电压保护等;数据中心建筑的雷电过电压保护设计,应根据当地雷电活动情况和数据中心性质,选择合理的保护等级,确保必要的防护置信度,同时也应防止过度保护造成不必要的浪费;数据中心的通信电源系统,应采取适当、有效的雷电过电压分级保护措施;数据中心内使用的浪涌保护器,应经过工业和信息化部认可的防雷产品质量检测部门测试合格。
防雷设计和规划符合现行《建筑物防雷设计规范》GB 50057-2010及《通信局(站)防雷与接地工程设计规范》YD 5098-2005的规定,且应符合工业和信息化部颁布的《通信网防御雷电安全保护检测管理办法》的相关规定。
【评价方法】
设计评价查阅地形图,地质灾害严重的地段、多发区提交地质灾害危险性评估报告(应包含场地稳定性及场地工程建设适应性评定内容),可能涉及污染源、土壤氡含量等需提供相关检测报告(根据《中国土壤氡概况》的相关划分,对于整体土壤氡的含量等需要提供相关检测报告(根据《中国土壤氡概况》的相关划分,对于整体处于土壤氡含量低背景、中背景区域,且工程场地所在地点不存在地质断裂构造的项目,可不提供土壤氡浓度检测报告),核查相关污染源、危险源的防护距离或治理措施的合理性,核查项目防洪工程设计是否满足所在地防洪标准要求,核查是否符合城市抗震防灾的有关要求;核查项目选址是否符合建筑防雷的要求,以及设计是否采用有效的综合防雷措施;运行阶段在设计阶段评价方法以外还应现场核实应对措施的落实情况及其有效性。
4.1.3 场地应具备与数据中心建筑相适应的市政基础条件,电力、水源、通信应稳定可靠,交通条件应便捷。
【条文说明】
本条适用于各类数据中心建筑的设计阶段和运行阶段评价。
市政基础设施应包括供电、供水、供气、通信、道路交通和排水排污等基本市政条件。应根据市政条件进行场地建设容量的复核,建设容量的指标包括城市空间、紧急疏散空间、交通流量等。在数据中心的建设中,电力容量、电力供应的安全可靠性是维护数据中心运营的重要条件,包括电力引入成本、供电系统建设成本和运行期的电力成本,所以在选址时应充分考虑基地的电力保障能力,当地供电部门提供的电价等。并且复核数据中心的近期远期负荷是否能够可持续发展。
对于托管型数据中心和单租户企业数据中心的用户来说,位置应考虑到客户和网络密集互联点,应考虑交通便捷。
【评价方法】
设计评价查验设计图纸和当地供电、供水、通信部门的解决方案和审批文件。运行阶段在设计阶段评价方法以外还应现场核实项目的实际的进出配套设施情况及其有效性。
4.1.4 场地应远离超标排放的粉尘、油烟、有害气体以及生产或贮存具有腐蚀性污染源;远离除自身以外的强振源和强噪声源以及易燃易爆危险源的威胁;避开强电磁场干扰。
【条文说明】
本文适用于各类数据中心建筑的设计阶段和运行阶段评价。
建筑场地内不应存在未达标排放的气态、液态或固态的污染源,例如:易产生噪声的运动和营业场所,油烟未达标排放的厨房,超标排放的煤气或其他工业废气,未经处理排放的污水,污染物排放超标的垃圾堆等。若有污染源应积极采取相应的治理措施并达到超标污染物排放的要求。
场地环境质量包括大气质量、噪声、电磁辐射污染、放射性污染等。由于数据中心的设备制造精度越来越高,导致其对温度、湿度、空气中的含尘浓度的要求也越高,数据中心信息系统受到有害气体、振动冲击、电磁场干扰等因素影响时,将导致内部发生短路、运算差错、误动作、机械部件磨损、缩短使用寿命等。对于数据中心建筑场地中的不利因素和潜在危险源应采用相应的避让、防护和无害化处理等措施,确保与上述各类危险源的距离满足相关安全防护的要求。事先应通过调研,使场地避开电气化铁路、高速公路、变电所、输电线、机场的飞行航线等易产生电磁干扰的环境,易产生噪声和振动的场所。
当相关指标不符合现行国家标准要求时,应采取相应措施,并对措施的可操作性和实施效果进行评估。机房位置选择的环境要求应满足《电子信息系统机房设计规范》GB 50174-2008中附录A的要求,对机房选址地区的电磁场干扰强度不能确定时,需作实地测量,测量值超过《电子信息系统机房设计规范》GB 50174-2008 第5章规定的电磁场干扰强度时,应采取屏蔽措施。选择机房位置时,如不满足本条的要求,应采取相应防护措施,保证机房安全。
绿色数据中心建筑不应对外界产生电磁场干扰。通过天线发射产生电磁波辐射的通信工程项目选址对周围环境的影响应符合现行国家标准《电磁辐射防护规定》GB 8702限值要求和《环境电磁波卫生标准》GB 9175的要求。通信建筑内的微波和超短波通信设备对周围环境产生的电磁辐射应符合《电磁辐射防护规定》GB 8702限值要求。对周围一定距离内的职业暴露人员、周围居民的辐射安全,应符合GB12638《微波和超短波通信设备辐射安全要求》的规定。
另外,由于数据机房自身电源可靠性要求所采用的柴油发电机组等易燃易爆设施应采取严格、有效的减震降噪、和其他相应的安全防护措施。
【评价方法】
设计评价审核应对措施和环评报告;运行阶段除设计阶段的评价之外还应评价现场环境措施的实施情况及其有效性。
4.1.5 场地内建筑规划布局不影响周围建筑满足其日照要求,不得降低周边建筑的日照标准,不得对周边建筑带来光污染。
【条文说明】
本条文适用于各类数据中心建筑的设计阶段和运行阶段评价。
本条参考《绿色建筑评价标准》GB/T 50378-2014控制项第4.1.4条,明确了建筑日照的评价要求。同时参考《中国联通绿色IDC技术规范》QBCU008-2010机房楼建筑布局要求,第(3)条“不对周边建筑带来光污染,不影响周围居住建筑的日照要求。”建筑室内的空气质量与日照环境密切相关,日照环境直接影响居住者的身心健康和居住生活质量。我国对居住建筑以及幼儿园、医院、疗养院等公共建筑都制定有相应的国家标准或行业标准,对其日照、消防、防灾、视觉卫生等提出了相应的技术要求,直接影响着建筑布局、间距和设计。
如《城市居住区规划设计规范》GB 50180-93(2002版)中第5.0.2.1规定了住宅的日照标准,同时明确:老年人居住建筑不应低于冬至日日照2小时的标准;在原设计建筑外增加任何设施不应使相邻住宅原有日照标准降低;旧区改建的项目内新建住宅日照标准可酌情降低,但不应低于大寒日日照1小时的标准。
建筑布局应减少对邻近住宅等有日照标准要求的建筑产生不利的日照遮挡。条文中的“不降低周边建筑及场地的日照标准”是指:(1)对于新建项目的建设,应满足周边建筑及场地有关日照标准的要求。(2)对于改造项目分两种情况,周边建筑及场地改造前满足日照标准的,应保证其改造后仍符合相关日照标准的要求;周边建筑及场地改造前为不满足日照标准的,改造后不可再降低其原有的日照水平。
关于日照标准的达标要求:住宅的日照标准是国家标准《城市居住区规划设计规范》GB 50180中的强制性条文,必须满足,若地方标准要求更高,可执行地方标准。其他建筑的日照标准,既有国家标准又有地方标准的,执行要求高者;没有国家标准但有地方标准的,执行地方标准;没有标准限定的,需符合所在地城乡规划的要求。
【评价方法】
设计评价审核设计文件和日照分析文件是否按照现行国家标准《城市居住区规划设计规范》GB 50180对日照的要求进行设计、分析,必要时使用日照软件模拟进行日照分析复核。运行阶段除设计阶段的评价之外还应评价现场环境措施的实施情况。
4.2 评分项
4.2 评分项
Ⅰ 土地利用
4.2.1 节约集约利用土地。 并按下列规则评分:
1.独立园区型数据中心建筑容积率达到0.5,得5分;达到0.8,得12分;达到1.0,得16分。
2.功能混合型数据中心建筑容积率达到0.5,得5分;达到0.8,得10分;达到1.5,得12分,达到,3.5,得16分。
评价总分值:16分
【条文说明】
本条适用于各类数据中心建筑的设计阶段和运行阶段评价。
本条将数据中心建筑分为独立园区型数据中心建筑和功能混合型数据中心建筑两种类型,并针对数据中心建筑的特殊性划定其容积率的合理范围。在保证数据中心基本功能及室外环境要求的前提下,应按照所在地城乡规划的要求采用合理的容积率。就节地而言,绿色建筑鼓励采用较高的容积率,但是数据中心建筑属于容积率不可能很高的建设项目。如规定较高的容积率限制,如容积率达到3.5以上则数据中心一般为功能混合型建筑,从整体建筑节能和综合造价角度考虑不宜提倡。为避免此类建筑在节地环节得不到太高的评价,应鼓励通过精心的场地设计在创造更高的绿地率以及提供更多的开敞空间等方面作出贡献,从而获得更好的评价。
【评价方法】
设计评价查阅相关设计文件,查阅设计文件中相关技术经济指标,内容应包括总用地面积、地上部分的总建筑面积等,根据设计指标核算申报项目的容积率指标。运行评价在设计阶段评价方法之外应核实竣工图中容积率的落实情况。
用地面积按该项目所在地规划建设部门核发的建设用地规划许可证或乡村建设规划许可证批准的用地面积和容积率指标进行核算。若申报项目为某个建设项目中的部分建筑或某栋建筑,其用地面积、容积率、绿地率等指标以其实际使用面积进行核算,涉及与其他建筑共用的道路时可算至道路中心线;用地拆解不开的项目,如联合裙房上面的某栋建筑,不可拆解后单独申报。
4.2.2 鼓励利用已开发的土地。 按下列规则分别评分并累计:
1.选择已开发用地或合理利用废弃地的项目,得2分。
2.利用原有建筑改建为数据中心的项目,原有建筑面积占到改建后总建筑面积的75%及以上,得2分。
评价总分值:4分
【条文说明】
本条适用于各类数据中心建筑的设计阶段和运行阶段评价。
鼓励针对废弃场地再利用和旧建筑改造为新的数据中心,此类改造项目以仓储式数据中心类型为主。如利用仓库与工厂弃置地前,应对原有场地进行检测并做出相应处理后方可使用;如利用旧建筑改造为数据中心的项目,由于涉及荷载变化较大,应采取一定的结构加固措施。
【评价方法】
设计评价查阅相关设计文件中相关技术经济指标,内容应包括总用地面积、总建筑面积、原有建筑面积等,根据设计指标核算申报项目的面积指标。查验对原有弃置地利用的的场地检测报告和再利用评价报告。运行评价在设计阶段评价方法之外应核实竣工图中已开发土地利用的落实情况。
4.2.3 鼓励项目选址在能充分利用自然冷源的区域。 按下列规则分别评分并累计:
1.项目选址在夏热冬冷地区,得2分;选址在温和地区,得4分;选址在寒冷地区得5分;选址在严寒地区,得6分。
2.项目选址在沿海地区,且利用海水作为自然冷源,再得6分。
评价总分值:12分
【条文说明】
本条适用于各类数据中心建筑的设计阶段和运行阶段评价。
根据当地气候条件,严寒地区、寒冷地区、夏热冬冷地区、温和地区应充分利用自然冷源。在低于一定温度的情况下,利用冷却塔及热交换器进行制冷。
数据中心选址适合在自然冷却区域,充分利用室外冷空气,减少空调制冷耗电量,可以降低数据中心的电力成本。在严寒地区需要考虑冷却塔及室外管路结冰情况的处理。通过冷却塔水槽内电伴热、温控设置加热器起停、冷却塔风机变频控制风量、加长导流板等措施解决。亦可通过经济分析采用干冷器。此外,不影响数据中心运行安全的前提下,鼓励沿海城市利用海水作为自然冷源实现能耗节约。数据中心选址需根据具体条件和采取技术手段进行综合经济技术分析以确定合理的建设区域。
【评价方法】
设计评价查阅相关设计文件,和当地的常年气温监测数据。运行评价在设计阶段评价方法之外应核实自然冷源是否能满足建筑使用要求。
4.2.4 场地内合理设置绿化用地。 评分规则如下:
绿地率达到30%,得2分;达到35%,得5分;达到40%得7分。
评价总分值:7分
【条文说明】
本条适用于各类数据中心建筑的设计阶段和运行阶段评价。
本条根据数据中心建筑的特殊性,设定绿地率的得分指标。为保障城市公共空间的品质、提高服务质量,每个城市对城市中不同地段或不同性质的公共设施建设项目,都制定有相应的绿地管理控制要求,因此本条文意在鼓励数据中心建筑项目优化建筑布局设置更多的绿化用地。
【评价方法】
设计评价查阅相关设计文件中相关技术经济指标,内容应包括项目总用地面积、绿地面积、绿地率;运行评价在设计阶段评价方法之外应核实竣工图或现场核实绿地的落实情况。
某建设项目中的局部进行申报的项目,应根据所在地城乡规划对该类建筑绿地率的控制要求进行审核;没有具体要求的,按照现行国家标准《城市绿地规划规范》GB50420的要求进行审核。
4.2.5 合理开发利用地下空间。 评分规则如下:
地下建筑面积与总用地面积之比:达到0.5,得3分;达到0.7,同时地下一层建筑面积与总用地面积的比率小于70%,得6分。
评价总分值:6分
【条文说明】
本条适用于各类数据中心建筑的设计阶段和运行阶段评价。
开发利用地下空间是城市节约集约用地的重要措施之一。地下空间可作为车库、机房、储藏、动力中心等空间,其开发利用应与地上建筑及其他相关常识空间紧密结合、统一规划,满足安全、卫生、便利等要求。
通信建筑内的冷冻机房、通风机房、水泵房、电缆充气控制室等一些有较大噪声的房间,满足安全使用要求时,宜设于地下室内,同时采取一定隔振隔声措施,降低噪声对周围环境的影响。
开发利用地下空间是节约集约用地的重要措施,本条鼓励充分利用地下空间,但从雨水渗透及地下水补给,减少径流外排等生态环保要求出发,地下空间也应利用有度、科学合理,绿色数据中心建筑场地内应保障有相应的完全透水面积以减少建设项目对生态环境的影响。因此本条对地下一层建筑面积与总用地面积的比率提出了控制要求,不满足此条款的数据中心建筑,此条为0分。
地下空间的利用受诸多因素制约,因此无法利用地下空间的项目应提供相关说明,经论证场地区位和地质条件、建筑功能或性质、结构类型确实不适宜开发利用地下空间的,本条可不参评。
【评价方法】
设计评价查阅设计图纸及相关设计技术经济指标,审核地下空间设计的合理性;核查地下总建筑面积与总用地面积的比率。运行评价在设计阶段评价方法之外核查竣工图的相关指标。
Ⅱ 室外环境
4.2.6 建筑及照明设计避免产生光污染。 按下列规则分别评分并累计:
1.玻璃幕墙可见光反射比不大于0.2,得2分;
2.室外夜景照明光污染的限制符合现行行业标准《城市夜景照明设计规范》JGJ/T 163的规定,得2分。
评价总分值:4分
【条文说明】
本条适用于各类数据中心建筑的设计阶段和运行阶段评价。
本条文引用《绿色建筑评价标准》GB/T 50378条文4.2.4。评分值应根据得分项选取,不再取其他分值;当不符合最低要求时,不得分。
【评价方法】
设计评价审核光污染分析专项报告;运行评价在设计阶段评价方法之外还应现场核查玻璃幕墙的可见光反射比是否符合标准要求,以及室内照明溢光情况。
4.2.7 场地内环境噪声符合现行国家标准《声环境质量标准》GB 3096的规定。 评价分值为6分。
评价总分值:6分
【条文说明】
本条适用于各类数据中心建筑的设计阶段和运行阶段评价。
本条要求场地内环境噪声不超过场地所属声环境功能区的环境噪声等效声级限值,国家标准《声环境质量标准》GB 3096规定的各类声环境功能区的环境噪声等效声级限值如表4.2.7所示。
表4.2.7 环境噪声限值 单位:dB(A)

注:各类声环境功能区分类见《声环境质量标准》GB 3096中第4条中的详细规定。在模拟预测场地噪声情况时,需满足以下要求:
1.输入条件:为保证计算机声环境模拟的准确程度应输入噪声源、模拟区域地形、模拟区域范围内的建筑等因素,具体输入条件如下:
1)模拟分析所需要的区域范围内的建筑模型;
2)区域范围内的地形;
3)区域范围内街道、公路、声屏障等;
4)区域地块内实地测试的声环境功能区检测数据,以及对未来噪声增长情况预测的调整。因不同等级的道路的交通流量、通过车型不同,所受到的环境噪声影响也不同,建议模拟中采用较为准确的实测道路交通噪声数据,或者是根据道路等级、车流量、车辆构成等对应《汽车定置噪声限值》、《机动车辆允许噪声标准》、《铁道客车噪声的评定》、《铁道机车辐射噪声限值》、《声环境质量标准》等相关标准中的数据进行设定;
5)区域地块内噪声敏感建筑物检测数据报告
2.输出结果:声环境功能区噪声
1)水平噪声面(高度1.2m)模拟分析图,可清楚的表示出区域内噪声分布情况;
2)垂直噪声面(建筑窗外1m)模拟分析图,可清楚的表示出建筑物立面各个部位受噪声影响的情况
【评价方法】
设计评价审核环境噪声影响评估报告(含现场测试报告)以及噪声预测分析报告;运行评价在设计阶段评价方法之外还应检查项目运行后的环境噪声现场测试报告并现场核查是否达到要求。
4.2.8 建筑布局有利于形成场地内良好的风环境,有利于室外行走、活动舒适、建筑的有组织通风和设备散热。 按下列规则分别评分并累计:
1.冬季典型风速和风向条件下,建筑物周围人行区风速低于5m/s,且室外风速放大系数小于2,得1分;除迎风第一排建筑外,建筑迎风面与背风面表面风压差不超过5Pa,再得1分。
2.过渡季、夏季典型风速和风向条件下,场地内的人活动区不出现涡旋或无风区,得1分;人员活动区50%以上可开启外窗室内外表面的风压差大于0.5Pa,再得1分。
3.建筑布局利用主导风向利于专用空调室外机散热。再得2分。
评价总分值:6分
【条文说明】
本条适用于各类数据中心建筑的设计阶段和运行阶段评价。
公共建筑的场地风环境以人的舒适度为标准,而数据中心建筑主要是放置服务器,部分需要放置专用空调室外机位,增加“有利于设备散热”的要求。数据中心合理利用自然通风可增强外围护结构的换热效果,建筑风环境鼓励高效的有组织通风。此外,数据中心建筑开窗较少,人员活动区开窗的具体风速和风压要求沿用绿色公建的技术指标。
【评价方法】
设计评价检查风环境模拟计算报告;运行评价现场实测或检验工程是否全部按照设计进行施工,验证是否符合设计要求。
4.2.9 采取措施降低热岛强度。 按下列规则分别评分并累计:
1.红线范围内户外活动场地有乔木、构筑物遮荫措施的面积达到10%,得1分;达到20%,得2分;
2.超过70%的道路路面、建筑屋面的太阳辐射反射系数不低于0.4,得2分。
评价总分值:4分
【条文说明】
本条适用于各类数据中心建筑的设计阶段和运行阶段评价。
热岛模拟可通过计算流体力学(CFD)完成。采用计算流体动力学模拟时,为了方便起见,可以只比较9:00,12:00,15:00以及18:00四个典型时刻结果的平均值。模拟基本设置需满足以下规定:
1.气象条件:模拟气象条件可参照《中国建筑热环境分析专用气象数据集》选取,值得注意的是,气象条件需涵盖太阳辐射强度和天空云量等参数以供太阳辐射模拟计算使用;
2.风环境模拟:建筑室外热岛模拟建立在建筑室外风环境模拟的基础上,求解建筑室外各种热过程从而实现建筑室外热岛强度计算,因而,建筑室外风环境模拟结果直接影响热岛强度计算结果。建筑室外热岛模拟需满足建筑室外风环境模拟的要求。包括计算区域,模型再现区域,网络划分要求,入口边界条件,地面边界条件,计算规则与收敛性,差分格式,湍流模型等;
3.太阳辐射模拟:需考虑太阳直射辐射、太阳散射辐射等;
4.下垫面及建筑表面参数设定:对于建筑各表面和下垫面,需明确材料物性和反射率、渗透率、蒸发率等参数,以准确计算太阳辐射得热和传热过程;
5.景观要素参数设定:建筑室外热环境中,植物水体等景观要素对模拟结果的影响重大,并根据植物热平衡计算,根据辐射计算结果和植物蒸发速率等数据,计算植物对热环境的影响作用,从而完整体现植物对建筑室外微环境的影响。对于水体,分静止水面和喷泉应进行不同设定。
输出结果:
1.对应四个时刻的建筑室外风环境模拟结果;
2.对应四个时刻的建筑、地面各表面的太阳辐射得热量、建筑表面及下垫面的表面温度计算结果;
3.对应四个时刻的场地中1.5m高处温度分布情况。
考虑到并非所有规划设计单位都会使用CFD工具或其他计算工具,因此也鼓励通过采取一些具体的技术措施来控制热岛强度,包括:
措施1:户外活动场地超过50%的面积有遮荫措施。户外活动场地包括:步道、庭院、广场和停车场的地面投影面积。遮荫措施包括绿化遮荫、构筑物遮荫、建筑自遮挡,其中:遮荫面积按照成年乔木的树冠投影面积计算;构筑物遮荫按照遮荫投影面积计算;建筑自遮挡面积按照夏至日8:00-16:00内有4h处于建筑阴影区域的户外活动场地面积计算。
措施2:建筑立面(非透明外墙,不包括玻璃幕墙)、屋顶、地面、道路采用太阳辐射反射系数不低于0.4(或太阳辐射吸收系数大于0.6)的材料,从而降低太阳得热或蓄热,降低表面温度,达到降低热岛效应、改善室外热舒适的目的。之所以允许提太阳辐射吸收系数大于0.6,也是为了与很多材料检测标准的要求一致,简化监督、核查流程。
措施3:判断夏季空调室外机直接排热较标准情况降低50%以上,有几种简化措施:
1.夏季50%的空调负荷由地源热泵或水源热泵承担;
2.夏季空调负荷降低20%以上,或20%以上的空调负荷进行热回收。
【评价方法】
设计评价检查模拟分析报告,或对应的具体技术措施的场地设计、景观设计说明和相关图纸;运行评价在设计阶段评价方法之外还应现场实测或合适措施的实施情况。
Ⅲ 交通设施
4.2.10 场地与公共交通设施具有便捷的联系。 按下列规则分别评分并累计:
1.在大多数正常工作的时间段内(7:00am-8:00pm)有可以利用的公共交通,且场地出入口到达公共交通换乘站点的步行距离不超过500m,得1分;
2.场地出入口距离火车站、地铁站、码头大于800米小于1000米,得1分;
3.有便捷的人行通道联系公共交通站点,得1分。
评价总分值:3分
【条文说明】
本条适用于各类数据中心建筑的设计阶段和运行阶段评价。
数据中心是否具备便捷的公共交通,直接决定其工作人员日常工作通勤和故障维修专家前往解决问题的效率及能源消耗。选址与场地规划中应重视建筑及场地与公共交通站点的有机联系,合理设置出入口并设置便捷的步行通道联系公共交通站点。但由于不同等级数据机房自身的防护要求与轨道交通、高速公路保持一定距离,要求距离A级机房不小于800米,B级机房不小于100米,故本细则中规定大于800米小于1000米,评价时如果是B级及以下的机房不受此限。
【评价方法】
设计评价检查相关设计文件中的相关图纸:场地周边公共交通设施布局图,场地到达公交站点的步行线路示意图,合适场地出入口到达公交站点的距离;运行评价在设计阶段评价方法之外,还应现场核实。
4.2.11 合理设置停车场所。 按下列规则分别评分并累计:
1.自行车停车设施位置合理、方便出入,且有遮阳防雨措施,得1分;
2.合理设置机动车停车设施,并采取下列措施:
1)采用地下车库或停车楼的方式节约集约用地,得2分;
2)合理设计地面停车位,不挤占步行空间及活动场所,得2分;
评价总分值:5分
【条文说明】
本条适用于各类数据中心建筑的设计阶段和运行阶段评价。
绿色建筑应鼓励使用自行车等绿色环保的交通工具,在细节上为绿色出行提供便利条件,设计安全方便、规模适度、布局合理,符合使用者出行习惯的自行车停车场所,并有遮阳防雨措施。机动车停车处除了符合所在地控制性详细规划要求外,还应合理设置、可续额管理,并不对人行活动产生干扰。鼓励采用地下停车库等方式节约集约用地。建设项目在规划、设计阶段就应统筹规划、合理安排机动车停车场所,适度预留机动车地面周转临时停车车位,减少短时停车对步行空间、活动场所及步行空间的干扰或挤占,为建筑运营管理提供便利条件。
【评价方法】
设计评价查阅规划设计文件中的相关图纸,包括总平面(注明地面停车场位置),停车场(库)设计施工图,提供机动车停车组织方案说明等。运行评价除设计阶段评价方法之外还应现场审核停车场(库)的建设情况。
4.2.12 场地内人行通道采用无障碍设计。 评价分值为3分。
评价总分值:3分
【条文说明】
本条适用于各类数据中心建筑的设计阶段和运行阶段评价。
场地内人行通道及场地内外联系的无障碍设计是绿色出行的重要组成部分,是保障各类人群方便、安全出行的基本设施。
【评价方法】
设计评价查阅相关设计文件;运行评价查阅相关竣工图,并现场核实。如果建筑场地外已有无障碍人行通道,场地内的无障碍通道必须与之联系才能得分。
Ⅳ 场地设计与场地生态
4.2.13 结合现状地形地貌进行场地设计与建筑布局,保护场地内原有的自然水域、湿地和植被,采取表层土利用等生态补偿措施。 评价分值为6分。
评价总分值:6分
【条文说明】
本条适用于各类数据中心建筑的设计阶段和运行阶段评价。
建设项目应对场地可利用的自然资源进行勘察,充分利用原有地形地貌,尽量减少土石方工程量,减少开发建设过程对场地及周边环境生态系统的改变,包括原有水体和植被,特别是大型乔木。在建设过程中确需改造场地内的地形、地貌、水体、植被等时,应在工程结束后及时采取生态复原措施,减少对原场地环境的改变和破坏。表层土含有丰富的有机质、矿物质和微量元素,适合植物和微生物的生长,场地表层土的保护和回收利用是土壤资源保护、维持生物多样性的重要方法之一。除此之外,根据场地实际状况,采取其他生态回复或补偿措施,如对土壤进行生态处理,对污染水体进行净化和循环,对植被进行生态设计以恢复场地原有动植物生存环境等,也可作为得分依据。
【评价方法】
本条的评价方法为:设计评价查阅相关设计文件、生态保护和补偿计划;运行评价查阅相关竣工图、生态保护和补偿报告,并现场核实。
4.2.14 充分利用场地空间合理设置绿色雨水基础设施,对大于10hm 2 的场地进行雨水专项规划设计。 按下列规则分别评分并累计:
1.下凹式绿地、雨水花园等有调蓄雨水功能的绿地和水体的面积之和占绿地面积的比例达到30%,得2分;
2.合理衔接和引导屋面雨水、道路雨水进入地面生态设施,并采取相应的径流污染控制措施,得2分;
3.硬质铺装地面中透水铺装面积的比例达到50%,得2分。
评价总分值:6分
【条文说明】
本条适用于各类数据中心建筑的设计阶段和运行阶段评价。
场地开发应遵循低影响开发原则,合理利用场地空间设置绿色雨水基础设施。绿色雨水基础设施有雨水花园、下凹式绿地、屋顶绿化、植被浅沟、雨水截留设施、渗透设施、雨水塘、雨水湿地、景观水体、多功能调蓄设施等。绿色雨水基础设施有别于传统的灰色雨水设施(雨水口、雨水管道等),能够以自然的方式控制城市雨水径流、减少城市洪涝灾害、控制径流污染、保护水环境。
当场地面积超过一定范围时,应进行雨水专项规划设计。雨水专项规划设计是通过建筑、景观、道路和市政等不同专业的协调配合,综合考虑各类因素的影响,对径流减排、污染控制、雨水收集回用进行全面统筹规划设计。通过实施雨水专项规划设计,能避免实际工程中针对某个子系统(雨水利用、径流减排、污染控制等)进行独立设计所带来的诸多资源配置和统筹衔接问题,避免出现“顾此失彼”的现象。具体评价时,场地占地面积大于10hm 2 的项目,应提供雨水专项规划设计,小于10hm 2 的项目可不做雨水专项规划设计,但也应根据场地条件合理采用雨水控制利用措施,编制场地雨水综合利用方案。
利用场地的河流、湖泊、水塘、湿地、低洼地作为雨水调蓄设施,或利用场地内设计景观(如景观绿地和景观水体)来调蓄雨水,可达到有限土地资源多功能开发的目标。能调蓄雨水的景观绿地包括下凹式绿地、雨水花园、树池、干塘等。
屋面雨水和道路雨水是建筑场地产生径流的重要源头,易被污染并形成污染源,故宜合理引导其进入地面生态设施进行调蓄、下渗和利用,并采取相应截污措施,保证雨水在滞蓄和排放过程中有良好的衔接关系,保障自然水体和景观水体的水质、水量安全。地面生态设施是指下凹式绿地、植草沟、树池等,即在地势较低的区域种植植物,通过植物截流、土壤过滤滞留处理小流量径流雨水,达到径流污染控制目的。
雨水下渗也是消减径流和径流污染的重要途径之一。本条“硬质铺装地面”指场地中停车场、道路和室外活动场地等,不包括建筑占地(屋面)、绿地、水面等。通常停车场、道路和室外活动场地等,有一定承载力要求,多采用石材、砖、混凝土、砾石等为铺地材料,透水性能交差,雨水无法入渗,形成大量地面径流,增加城市排水系统的压力。“透水铺装”是指采用如植草砖、透水沥青、透水混凝土、透水地砖等透水铺装系统,既能满足路用及铺地强度和耐久性要求,又能使雨水通过本身与铺装下基层相同的渗水路径直接渗入下部土壤的地面铺装。当透水铺装下为地下室顶板时,若地下室顶板设有疏水板及导水管等可将渗透雨水导入与地下室顶板接壤的实土,或地下室顶板上覆土深度能满足当地园林绿化部门要求时,仍可认定其为透水铺装地面。评价时以场地中硬质铺地地面中透水铺装所占的面积比例为依据。
【评价方法】
本条评价方法为:设计评价查阅地形图、相关设计文件、场地雨水综合利用方案或雨水专项规划设计(场地大于10hm 2 的应提供雨水专项规划设计,没有提供的本条不得分)、计算书;运行评价查阅地形图、相关竣工图、场地雨水综合利用方案或雨水专项规划设计(场地大于10hm 2 的应提供雨水专项规划设计,没有提供的本条不得分)、计算书,并现场核实。
4.2.15 合理规划地表与屋面雨水径流,对场地雨水实施外排总量控制。 评分规则如下:
场地年径流总量控制率达到55%,得3分;达到70%,得6分。
评价总分值:6分
【条文说明】
本条适用于各类数据中心建筑的设计阶段和运行阶段评价。
场地设计应合理评估和预测场地可能存在水涝风险,尽量使场地雨水就地消纳或利用,防止径流外排到其他区域形成水涝和污染。径流总量控制同时包括雨水的减排和利用,实施过程中减排和利用的比例需依据场地的实际情况,通过合理的技术经济比较,来确定最优方案。
从区域角度看,雨水的过量收集会导致原有水体的萎缩或影响水系统的良性循环。要使硬化地面恢复到自然地貌的环境水平,最佳的雨水控制量应以雨水排放量接近自然地貌为标准,因此从经济性和维持区域性水环境的良性循环角度出发,径流的空置率也不宜过大而应有适合的量(除非具体项目有特殊的防洪排涝设计要求)。本条设定的年径流量总量空置率不宜超过85%。
年径流总量空置率为55%、70%或85%时对应的降雨量(日值)为设计控制雨量,参见表4.2.15。设计控制雨量的确定要通过统计学方法获得。统计年限不同时,不同控制率下对应的设计雨量会有差异。考虑气候变化的趋势和周期性,推荐采用30年,特殊情况除外。
表4.2.15 年径流总量控制率对应的设计控制雨量


注:1 表中的统计数据年限为1977~2006年
2 其他城市的设计控制雨量,可参考所列类似城市的数值,或依据当地降雨资料进行统计计算确定。
设计时应根据年径流总量控制率对应的设计控制雨量来确定雨水设施规模和最终方案,有条件时,可通过相关雨水控制利用模型进行设计计算;也可采用简单计算方法,结合项目条件,用设计控制雨量乘以场地综合径流系数、总汇水面积来确定项目雨水设施总规模,再分别计算滞蓄、调蓄和收集回用等措施实现的控制容积,达到设计控制雨量对应的控制规模要求,即达标。
【评价方法】
本条的评价方法为:设计评价查阅当地将与统计资料、相关设计文件、设计控制雨量计算书;运行评价查阅当地降雨统计资料、相关竣工图、设计控制雨量计算书、场地年径流总量控制报告,并现场核实。
4.2.16 合理选择绿化方式,科学配置绿化植物。 评价分值为6分。
种植适应当地气候和土壤条件的植物,采用乔、灌、草结合的复层绿化,种植区域覆土深度和排水能力满足植物生长需求,得6分;
评价总分值:6分
【条文说明】
本条适用于各类数据中心建筑的设计阶段和运行阶段评价。
绿化是城市环境建设的重要内容。大面积的草坪不但维护费用昂贵,其生态效益也远远小于灌木、乔木。因此,合理搭配乔木、灌木和草坪,以乔木为主,能够提高绿地空间利用率、增加绿量,使有限的绿地发挥更大的生态效益和景观效益。鼓励各类公共建筑进行屋顶绿化和墙面垂直绿化,既能增加绿化面积,又可以改善屋顶和墙壁的保温隔热效果,还可有效截留雨水。
植物配置应充分体现本地区植物资源的特点,突出地方特色。合理的植物物种选择和搭配会对绿地植被的生长起到促进作用。种植区域的覆土深度应满足乔、灌木自然生长的需要,满足申报项目所在地有关覆土深度的控制要求。
【评价方法】
本条的评价方法为:设计评价审阅相关设计文件、计算书;运行阶段查阅相关竣工图、计算书,并现场核实。
5 节能与能源利用
5.1 控制项
5 节能与能源利用
5.1 控制项
5.1.1 根据数据中心建设使用规划和运行负荷变化可能性,制冷空调系统在系统分区、设备选择、运行控制等方面应有部分负荷运行方案。
1.对主机房、辅助区、支持区和行政管理区,供暖空调系统末端应分区服务、分区控制。对于划分为多个子区间的主机房,空调系统末端应与子区间对应进行分区。
2.综合末端分区情况和建设规划,合理选配系统设备的台数与容量。集中式系统的电动压缩式制冷机组数量不宜小于两台。
3.水系统、风系统采用变流量技术,并制定适应负荷变化情况的系统整体控制策略。
【条文说明】
本条适用于各类数据中心建筑的设计阶段和运行阶段评价。
大中型数据中心建成后,从投入运行至达到最大装机容量往往需要较长时间,甚至可以达到数年,在完全进入正常运行阶段后仍有可能出现较大的负荷变化。如果没有完善的部分负荷运行方案,在实际运行时会由于系统不具备调节可能性造成巨大的能量浪费。
【评价方法】
设计评价查阅暖通专业相关设计文件(设计说明、设备表、系统原理图、控制原理图)。
运行评价查阅暖通专业相关竣工图(设计说明、设备表、系统原理图、控制原理图),并现场核实。
评价时应注意如下要点:
1)主机房与其他区域的空调系统、冷源系统是否分开;2)主机房有多个区域时空调系统是否对应分区;3)是否有针对负荷变化的系统调节策略;4)主要循环水泵、空调机组风机是否采用变频控制。
5.1.2 不应采用电直接加热设备作为供暖空调系统的供热热源。
【条文说明】
本条适用于各类数据中心建筑的设计阶段和运行阶段评价。
合理利用能源、提高能源利用率、节约能源是我国的基本国策。高品位的电能直接转换为低品位的热能作为供暖或空调系统的供热热源热效率低、运行费用高,应限制这种“高质低用”的能源转换利用方式。
【评价方法】
设计评价查阅暖通专业相关设计文件(设计说明、设备表、系统原理图)。
运行评价查阅暖通专业相关竣工图(设计说明、设备表、系统原理图),并现场核实。
评价时应注意检查热源形式。空调系统的除湿再热可不作为“供热热源”认定,但电加热仍是不提倡的用能方式。
5.1.3 信息设备、冷热源、输配系统和照明等各部分能耗应进行独立分项计量。
【条文说明】
本条适用于各类数据中心建筑的设计阶段和运行阶段评价。
分项计量是统计各类系统设备能耗,实现精细化运行管理的基础条件,故设为控制项。
【评价方法】
设计评价查阅暖通、电气专业相关设计文件(设计说明、设备表、系统原理图)。
运行评价查阅暖通、电气专业相关竣工图(设计说明、设备表、系统原理图),并现场核实。
5.1.4 数据中心设计PUE值应小于等于2.0。
【条文说明】
本条适用于各类数据中心建筑的设计阶段评价,运行阶段不参评。
以信息设备为核心,设计PUE值是衡量以空调为主的耗能基础设施配置合理性的关键能效指标,良好的设计PUE值将为降低实际运行能耗奠定基础。
【评价方法】
设计评价查阅暖通、电气专业相关设计文件(设计说明、设备表、系统原理图),按照设计装机容量计算设计PUE值,计算时不计入备用设备。
5.1.5 数据中心年EUE值应小于等于1.8。
【条文说明】
本条适用于各类数据中心建筑的运行阶段评价,设计阶段不参评。
EUE值用于反映数据中心实际运行时某一时间段内信息设备和直接服务基础设施能耗的相对关系,是衡量数据中心能效水平最重要的指标,绿色数据中心的EUE值必须维持较低的水平。
PUE、EUE的测量点参考国家标准《数据中心资源利用》(草稿,中国电子技术标准化研究院主编)。
a)总能耗测量点应在变压器低压侧(见图中5.1.5中A点)。
b)当列头配电柜无隔离变压器时,IT能耗测试点应为UPS输出端供电回路(见图中B点)。
c)当列头配电柜带隔离变压器时,IT能耗测试点应为列头配电柜输出端供电回路(见图中C点)。
d)当采用机柜风扇作为辅助降温时,IT能耗测试点应为IT负载供电回路(见图中D点)。
e)当IT能耗测试点为UPS输出端供电回路,且UPS负载还包括UPS供电的制冷风扇、泵时,制冷风扇、泵能耗应在IT能耗中扣除(扣除图中B1、B2点)。
f)当进行标准能效测试时(1年)且数据中心设有柴油发电机时,所有柴油发电机馈电回路的电能应计入总输入电量(WA+WA1)。
g)大型数据中心,对能效要求监控要求较高的数据中心,宜采用分项计量分别对数据中心的各耗能系统进行能耗计量。
h)实测值计算方法可分为三种:
1)测试仪表按a),b)条款布置时,能耗比=WA/WB;
2)测试仪表按a),c)条款布置时,能耗比=WA/WC(PDU柜含隔离变压器时)
3)测试仪表按a),d)条款布置时,能耗比=WA/WD(IT机柜风扇能耗可计量时)

图5.1.5 数据中心电能消耗测量点
【评价方法】
运行评价查验总用电量账单、用电分项计量记录和分析报告。
评价时应注意如下要点:
1)要求采用一个完整年度的用电量作为核算依据;2)信息设备的装机容量不小于设计装机容量的50%;3)核查分项用电记录与总用电量账单是否吻合;4)核查分析报告中主要数据与计算方法是否正确。
5.1.6 对于严寒、寒冷、夏热冬冷和温和地区,制冷空调系统应设有利用自然冷源的技术措施。
【条文说明】
本条适用于各类数据中心建筑的设计阶段和运行阶段评价。
对于室外温度在全年中有较长时间段低于数据中心室内温度的地区,利用自然冷源是最为有效的节能措施之一,故设为控制项。对于实际运行时全年的自然冷量利用率,因不同地区差异较大,尚待进一步的研究工作,故在本细则中暂不做出明确规定。
【评价方法】
设计评价查阅暖通专业相关设计文件(设计说明、设备表、系统原理图、控制原理图)。
运行评价查阅暖通专业相关竣工图(设计说明、设备表、系统原理图、控制原理图),并现场核实。
评价时应注意如下要点:
1)设计方案与现场是否设置了自然冷源利用措施;2)自然冷源利用系统是否使用;2)自然冷源利用控制方案是否完备。
5.1.7 数据中心各房间或场所的照明功率密度值不得高于现行国家标准《建筑照明设计标准》GB 50034规定的现行值。
【条文说明】
本条适用于各类数据中心建筑的设计阶段和运行阶段评价。
国家标准《建筑照明设计标准》GB 50034-2013规定了各类房间或场所的照明功率密度限值,分为“现行值”和“目标值”,其中“现行值”是新建建筑应满足的最低要求,“目标值”要求更高,是努力的方向。本条将现行值列为绿色建筑必须满足的控制项。
【评价方法】
设计评价查阅电气专业相关设计文件(设计说明、设备表、系统原理图、平面图)。
运行评价查阅电气专业相关竣工图(设计说明、设备表、系统原理图、平面图),并现场核实。
评价时应注意:LPD值满足现行值要求后,检查照明是否满足照明质量和照度要求。
5.2 评分项
5.2 评分项
Ⅰ 建筑与围护结构
5.2.1 建筑主要朝向选择本地区最佳朝向或接近最佳朝向,避开夏季最大日照朝向。 评价分值为3分。
评价总分值:3分
【条文说明】
本条适用于各类数据中心建筑的设计阶段和运行阶段评价。
数据中心建筑总平面的规划布置和设计,宜充分利用冬季日照和夏季自然通风,并利用冬季主导风向。其主要朝向宜选择本地区最佳朝向或接近最佳朝向,避开夏季最大日照朝向。
【评价方法】
设计评价查阅设计文件(总平面图)及当地日照条件,审核总平面布局的合理性。
运行评价核查竣工图的相关指标。
5.2.2 建筑形体设计合理。 评价分值为2分。
建筑形体设计外表面积小,平、立面的凹凸面不多,体型不宜变化太大。应控制其体形系数,严寒、寒冷地区的建筑的体形系数应小于或等于0.40,得2分。
评价总分值:2分
【条文说明】
本条适用于各类数据中心建筑的设计阶段和运行阶段评价。
本条参考《中国联通绿色IDC技术规范》QBCU 008-2010建筑节能设计的一般原则。数据中心建筑的体形设计宜减少外表面积,控制建筑外表面的凹凸面数量,应控制其体形系数。
【评价方法】
设计评价查阅设计文件,审查建筑外表面积和形体计算的数值,审核建筑形体设计的合理性。
运行评价在设计阶段评价方法之外核查竣工图的相关指标。
5.2.3 主机房区域邻外围护结构时,对应部分外围护结构的热工性能应根据全年动态能耗分析情况确定最优值。 评价分值为5分。
评价总分值:5分
【条文说明】
本条适用于各类数据中心建筑的设计阶段评价,运行阶段不参评。
一般民用建筑的外围护结构强调夏季“隔热”,冬季“保温”,二者对外围护结构传热性能的要求趋势是一致的,即传热系数越小对室内环境保持和节能越有利。而数据中心的主机房则不同,其同样强调夏季的隔热,但在进入过渡季和冬季后,降低保温性能有利于散热,反而对数据中心的室内环境保持和节能有利。由于所处地域的差别,不能对全国的数据中心建筑做出定量的统一规定,因此要求通过全年动态能耗分析确定对应主机房区域外围护结构的最优值。
虽然过渡季和冬季降低外围护结构保温性能是有利的,但必须满足防止结露的基本热工性能要求。
【评价方法】
设计评价查验动态能耗分析报告,查验设计文件。
Ⅱ 制冷空调系统
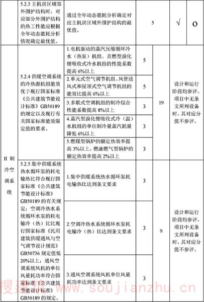
5.2.4 供暖空调系统的冷热源机组能效优于现行国家标准《公共建筑节能设计标准》GB 50189的规定以及现行有关国家标准能效限定值的要求。 按下列规则分别评分并累计:
1.电机驱动的蒸汽压缩循环冷水(热泵)机组、直燃型溴化锂吸收式冷水机组的性能系数提高6%以上,得5分;
2.单元式空气调节机组、风管送风式和屋顶式空气调节机组的能效比提高6%以上,得5分;
3.多联式空调机组的制冷综合性能系数提高8%以上,得3分;
4.蒸汽型溴化锂吸收式冷(温)水机组的单位制冷量蒸汽耗量降低6%以上,得3分;
5.燃煤型锅炉的额定热效率提高3%以上,燃油燃气型锅炉的额定热效率提高2%以上,得3分。
评价总分值:19分
【条文说明】
本条适用于各类数据中心建筑的设计阶段和运行阶段评价。项目中无条文所列设备时,其对应分值不参评。
国家标准《公共建筑节能设计标准》GB 50189-2005强制性条文第5.4.3、5.4.5、5.4.8、5.4.9条分别对锅炉的额定热效率,电机驱动压缩机的蒸汽压缩循环冷水(热泵)机组的性能系数,名义制冷量大于7100W、采用电机驱动压缩机的单元式空气调节机、风管送风式和屋顶式空气调节机组的能效比,蒸汽、热水型溴化锂吸收式冷水机组及直燃型溴化锂吸式冷(温)水机组的性能参数提出了基本要求。本条在此基础上,结合《公共建筑节能设计标准》GB 50189的最新修订情况,对上述设备提出了更高要求。
【评价方法】
设计评价查阅暖通专业相关设计文件(设计说明、设备表、系统原理图)。
运行评价查阅暖通专业相关竣工图(设计说明、设备表、系统原理图),主要设备检验报告,并现场核查。现场核查内容为实际安装设备与检验报告的对应性,确认检验报告有效性后根据检验报告进行判定,可不作实际测试。
5.2.5 集中供暖系统热水循环泵的耗电输热比符合现行国家标准《公共建筑节能设计标准》GB 50189的有关规定;空调冷热水系统循环水泵的耗电输冷(热)比比现行国家标准《民用建筑供暖通风与空气调节设计规范》GB 50736规定值低20%以上;通风空调系统风机的单位风量耗功率符合国家标准《公共建筑节能设计标准》GB 50189的规定。 按下列规则分别评分并累计:
1.集中供暖系统热水循环泵耗电输热比达到条文要求,得3分;
2.空调冷热水系统循环水泵耗电输冷(热)比达到条文要求,得3分;
3.通风空调系统风机单位风量耗功率达到条文要求,得3分。
评价总分值:9分
【条文说明】
本条适用于各类数据中心建筑的设计阶段和运行阶段评价。项目中无条文所列设备时,其对应分值不参评。
耗电输冷(热)比反映了供暖空调水系统中循环水泵的耗电与冷(热)负荷的关系,风机的单位风量耗功率反映了风机的能效水平,规定相关数值是为了保证风机、水泵的选择在合理范围内,以降低输送能耗。
【评价方法】
设计评价查阅暖通专业相关设计文件(设计说明、设备表、系统原理图)。
运行评价查阅暖通专业相关竣工图(设计说明、设备表、系统原理图),主要设备检验报告,并现场核查。现场核查内容为实际安装设备与检验报告的对应性,确认检验报告有效性后根据检验报告进行判定,可不作实际测试。
5.2.6 机房内空调末端采用风系统时,应对送风管道、送风地板架空层的楼板或地面采取必要的保冷措施。保冷层材料与厚度按照《设备及管道绝热设计导则》GB/T 8175和《民用建筑供暖通风与空气调节设计规范》GB 50736-2012的相关规定确定。 按下列规则分别评分并累计:
1.采用地板送风时,对楼板采取了保冷措施,得3分;
2.采用风管送风时,对送风管道采取了保冷措施,得3分。
评价总分值:6分
【条文说明】
本条适用于各类数据中心建筑的设计阶段和运行阶段评价。项目中无条文所列冷风输送系统时,其对应分值不参评。
冷风温度较低,采用地板送风时,如楼板或地面没有有效的保冷措施,会由于传热造成冷量浪费,同时有造成相邻楼层楼板表面结露的危险。保冷材料和厚度的确定参照相关规范中风管保冷的规定执行。
同样冷风管如果不做保冷也会造成冷量浪费同时有风管外壁结露的危险。
【评价方法】
设计评价查阅暖通专业相关设计文件(设计说明)。
运行评价查阅暖通专业相关竣工图(设计说明),并现场核查。
5.2.7 对于高热密度机房,应采取专项解决方案。 评价分值为6分。
对于单机架功率>5kW的机柜设有专项解决措施的,得6分。
评价总分值:6分
【条文说明】
本条适用于各类数据中心建筑的设计阶段和运行阶段评价。项目中无高热密度机柜时,可不参评。
随着信息行业的迅速发展,高密度计算数据中心已经大量出现,高热密度问题随之产生。机房内常见的上送风、下送风等方案一般只能解决每机柜发热量3~5kW的机房,无法满足更高热密度设备冷却要求,主要原因有:制冷量不足、冷风无法合理送到设备进风口、无法针对不同高发热量设备按需送风、冷量利用率等。针对高热密度信息设备可采取的专项解决方案有高热密度设备集中布置集中处理、热点局部解决、高热密度封闭机柜柜内冷却、芯片直接冷却等。
【评价方法】
设计评价查阅暖通专业相关设计文件(设计说明、设备表、系统原理图、平面图)。
运行评价查阅暖通专业相关竣工图(设计说明、设备表、系统原理图、平面图),并现场核查。
Ⅲ 配电、照明、监控系统
5.2.8 数据中心主机房、辅助区、行政管理区等场所的照明系统采取分区、定时、感应、智能照明控制等节能控制措施。 评价分值为4分。
评价总分值:4分
【条文说明】
本条适用于各类数据中心建筑的设计阶段和运行阶段评价。
数据中心主机房及大部分辅助区照度标准值为500lx,照明功率密度限值达到了15W/m 2 ,能耗较高。
主机房特点:无窗封闭场所,长时间无人,且进出机房人员很少,照明系统采取分区控制、定时控制、自动感应开关、区域场景控制等措施对降低照明能耗作用很明显。
【评价方法】
设计评价查阅相关设计文件(设计说明、设备表、系统图、平面图)。
运行评价查阅相关竣工图(设计说明、设备表、系统图、平面图),并现场核查。
5.2.9 照明功率密度值达到现行国家标准《建筑照明设计标准》GB 50034中规定的目标值。 评分规则如下:
1.主要功能房间满足要求,得3分;
2.所有区域均满足要求,得5分。
评价总分值:5分
【条文说明】
本条适用于各类数据中心建筑的设计阶段和运行阶段评价。
国家标准《建筑照明设计标准》GB 50034-2013规定了各类房间或场所的照明功率密度限值,分为“现行值”和“目标值”,其中“现行值”是新建建筑应满足的最低要求,“目标值”要求更高,是努力方向。
【评价方法】
设计评价查阅电气专业相关设计文件(设计说明、设备表、系统图、平面图)。
运行评价查阅电气专业相关竣工图(设计说明、设备表、系统图、平面图),并现场核查。
核查时应注意不能以牺牲照度标准来满足功率密度“目标值”的要求。
5.2.10 合理选用电梯,并采取电梯群控节能控制措施。 评价分值为5分。
评价总分值:5分
【条文说明】
本条适用于各类数据中心建筑的设计阶段和运行阶段评价。对于仅有一台电梯的建筑,本条中的群控节能控制措施不参评。对于不设电梯的建筑,本条不参评。
随着建筑物中电梯使用的增多,电梯等动力用电也形成了一定比例的能耗。目前也出现了包括变频调速拖动、能量再生回馈等在内的多种节能电梯可供选择。合理采取电梯群控可以避免多台电梯无序运行、浪费能源。
【评价方法】
设计评价查阅电气专业相关设计文件(设计说明)、人员平衡计算分析报告;
运行评价查阅电气专业相关竣工图,电梯厂商交工记录,并现场核查。
5.2.11 采用合理的谐波治理措施。 评价分值为5分。
评价总分值:5分
【条文说明】
本条适用于各类数据中心建筑的设计阶段和运行阶段评价。
数据中心过多的使用计算机、UPS、变频器、静态转换器等电子元件和设备,对供配电系统产生大量的谐波污染。谐波使电能的生产、传输和利用的效率降低;同时谐波对电气设备进行干扰、破坏、增加发热量、降低寿命。因此谐波治理对数据中心尤为重要。
谐波治理分为预防性治理和补救性治理两个方面。预防性治理是指在设计阶段充分考虑到设备对电网的谐波注入效应,采取措施最大限度地减少谐波的产生。如选用Δ/Y-n11联接组别的变压器、选用谐波含量低的镇流器。补救性治理是指设备投入运行后安装谐波治理装置来减少或消除系统中已有的谐波。
【评价方法】
设计评价查阅电气专业相关设计文件(设计说明、设备表、系统图、平面图)。
运行评价查阅电气专业相关竣工图(设计说明、设备表、系统图、平面图)、检查谐波检测与分析记录、治理方案,并现场核查。
评价时应注意如下要点:
1)检查在设计阶段是否在供配电系统中预留出未来安装谐波治理装置的位置。2)检查运行过程中是否对谐波进行了检测、记录,并检查有无制定谐波治理方案。
5.2.12 合理选用节能型电气设备。 按下列规则分别评分并累计:
1.照明光源、镇流器的能效符合相关能效标准的节能评价值,得2分。
2.三相配电变压器满足现行国家标准《三相配电变压器能效限定值及节能评价值》GB 20052的节能评价值要求,得2分。
3.UPS满足节能要求。选用整机效率高、输入功率因数高、输入电流谐波小的节能型UPS,得2分。
评价总分值:6分
【条文说明】
本条适用于各类数据中心建筑的设计阶段和运行阶段评价。
2010年,国家发改委发布《电力需求侧管理办法》(发改运行 [2010]2643号)。虽然其实施主体是电网企业,但也需要建筑业主、用户等方面的积极参与。对照其中要求,综合考虑我国节能政策和产品发展水平,从科学、合理的角度出发,鼓励采用高效用电设备和节能技术。
目前国家还没有出台有关UPS的节能评价值标准,可参考行业标准《通信用不间断电源-UPS》YD/T 1095-2008的相关技术参数和效率的要求。
【评价方法】
设计评价查阅电气专业相关设计文件(设计说明、设备表、系统图、平面图),检查设计阶段是否选用了高效节能型产品。
运行评价查阅电气专业相关竣工图(设计说明、设备表、系统图、平面图),检查产品能效检测报告,并现场核查。
5.2.13 数据中心设置基础设施监测与控制管理系统。 按下列规则分别评分并累计:
1.设置空调和室内环境监控系统,得4分。
2.设置供配电监控系统,得4分。
评价总分值:8分
【条文说明】
本条适用于各类数据中心建筑的设计阶段和运行阶段评价。
数据中心冷冻水系统、专用空调、加湿器等设备运行状况;主机房和辅助区的空气质量、温湿度值;以及主机房和辅助区的漏水检测开关、阀门控制等。这些参数的监测和控制都属于环境空调监控系统。
数据中心变配电设备、发电机组、ATS、UPS、列头柜等设备的运行参数和状态。这些数据的监测和控制都属于供配电监控系统的范畴。
机房服务器、存储器、网络设备由电子元件构成,要求运行环境恒温、恒湿。同时要求有高质量的供电电源和高可靠性的供电系统来保障其正常运行。通过对环境、设备等基础设施的智能化、自动化、精细化的监控和管理,使设备有秩序、高效运行、避免能源浪费。
【评价方法】
设计评价查阅电气专业相关设计文件(设计说明、设备表、系统图、平面图)。
运行评价查阅电气专业相关竣工图(设计说明、设备表、系统图、平面图),并现场核查。
Ⅳ 能量综合利用
5.2.14 技术经济条件合理时,采用蓄冷技术。 评分规则如下:
1.采用了蓄冷技术得3分;
2.有蓄冷技术经济分析报告,结论为技术经济合理的再得3分。
评价总分值:6分
【条文说明】
本条适用于各类数据中心建筑的设计阶段和运行阶段评价。
当具备较好的阶梯电价条件时,冰蓄冷和水蓄冷技术的应用可有效降低制冷系统运行费用。因此,在技术经济条件合理的前提下推荐采用蓄冷技术。
【评价方法】
设计评价查阅冰蓄冷系统投资回收期论证文件或可行性研究报告、暖通专业设计文件(设计说明、设备表、原理图、平面图)。
运行评价查阅暖通专业竣工图(设计说明、设备表、原理图、平面图),并现场核查。
5.2.15 数据中心辅助区和周边区域有供暖或生活热水需求时,宜设计能量综合利用方案,回收主机房空调系统的排热作为热源,宜采用热泵机组回收排热。 满足如下规则之一可即可得分:
1.参评数据中心的供暖全部由热回收提供;
2.采暖季总余热回收利用率达到30%以上。
评价总分值:6分
【条文说明】
本条适用于各类数据中心建筑的设计阶段和运行阶段评价。无用热需求时,本条不参评。
主机房需全年排热,有效回收排热满足其他区域用热是节能的有效措施。
【评价方法】
设计评价查阅暖通专业设计文件(设计说明、设备表、系统图、平面图),余热回收利用率根据设计负荷计算。
运行评价查验竣工图(设计说明、设备表、系统图、平面图)、运行记录和计算报告,并进行现场核查。余热回收利用率根据实测数据计算。
5.2.16 根据当地太阳能资源条件,合理利用太阳能发电。 评分规则如下:
以参评数据中心扣除主机房能耗后的用电为基数,以太阳能供电比率进行评价,太阳能供电比率不低于20%得2分,每提高10%加1分,最高5分。
评价总分值:5分,
【条文说明】
本条适用于各类数据中心建筑的设计阶段和运行阶段评价。
区别于民用建筑,数据中心的主要能耗为主机房,以整体能耗为基数的可再生能源能够提供的能源比例尚有待进一步的研究工作,故本条以扣除主机房能耗后的用能为基数。主机房能耗包括为主机房服务的制冷空调设备能耗。如主机房未单独设置冷源及输配设备,应根据不同环路分项计量数据按比例拆分。
对于数据中心而言,其自身余热量较大,对可再生能源供热的需求不大,余热利用参照5.2.15条进行评价。因此,最有效的可再生能源利用方式为太阳能供电,故本条仅考核太阳能发电情况。
【评价方法】
设计评价查验电气专业设计文件(设计说明、设备表、系统图、平面图),太阳能供电比率以设计日全天用电量和太阳能供电量计算。
运行评价查验电气专业竣工图(设计说明、设备表、系统图、平面图),并现场核查运行情况,查验运行记录。太阳能供电比率以一年实测用电量和太阳能供电量进行计算。
6 节水与水资源利用
6.1 控制项
6 节水与水资源利用
6.1 控制项
6.1.1 制定水资源规划方案,统筹、综合利用各种水资源。
【条文说明】
本条适用于各类数据中心建筑的设计阶段和运行阶段评价。
结合数据中心所在地区的可利用水资源状况、气象条件、地质条件及市政设施和当地政府规定的节水要求、城市水环境专项规划等,综合考虑,因地制宜的选择用水方案。水资源规划方案应综合考虑数据中心的空调制冷方式对用水的需求和景观、浇灌及办公生活用水定额,并考虑停水情况下的备用水源的供给,数据中心分期建设应考虑后期扩容造成用水量的变化。
水资源规划方案应包括如下内容:
1.当地政府规定的节水要求、地区水资源状况、气象资料、地质条件及市政设施等;
2.确定节水用水定额、编制用水量估算表、水平衡表,用水定额应从总体区域用水上考虑,通过计算空调冷水机组的耗水量,并按照《民用建筑节水设计标准》GB 50555、地方用水标准及其它相关用水要求,根据实际情况科学、合理地确定。
3.给排水系统设计方案介绍;
4.节水器具、设备和系统的相关说明;
5.非传统水源利用方案,对雨水、再生水、及海水等水资源的用水方案进行技术和经济可行性分析,进行水量平衡计算,确定雨水、再生水及海水等水资源利用的方法、规模、处理工艺流程等。
6.景观水补水严禁采用市政供水和自备地下水井供水,可采用地表水和非传统水源;取用建筑场地外的地表水时,应事先取得当地政府主管部门的许可;采用雨水和中水作为水源时,水景规模应根据设计可收集利用的雨水或中水量确定。
【评价方法】
设计评价查阅水资源利用方案,核查其在制冷系统及给排水、景观专业相关设计文件(含设计说明、施工图、计算书)中的落实情况。
运行评价查阅水资源利用方案、方案落实涉及到的制冷系统及给排水、景观专业相关竣工图、产品说明书,查阅运行数据报告,并现场核查。
6.1.2 给水、排水系统设置应合理、完善、安全。
【条文说明】
本条适用于各类数据中心建筑的设计阶段和运行阶段评价。
建筑给排水系统的设计和施工应根据数据中心安全等级、功能等需求符合《电子信息系统机房设计规范》GB 50174、《电子信息系统机房施工及验收规范》GB 50462中对数据中心给排水、消防系统的要求。数据中心内大量的IT设备和辅助其安全运行的电气动力设备、精密空调设备及各支持系统电缆、电线,其对水尤为敏感,水渍会致使整个系统不能正常运行,因此,数据中心给水排水系统在满足数据中心的制冷、加湿、办公等用水需求同时,应尽量避免数据中心设备被水浸渍的风险。冷却水用水水质应满足《采暖空调系统水质标准》GB/T 29044或设备使用要求,加湿用水水质应满足现行国家标准《生活饮用水卫生标准》GB 5749中的相关要求。数据中心为维持IT设备所需的温湿度等环境指标,需要不间断的维持冷却塔的冷却水循环,部分数据中心需要长时间对机房内部进行加湿。用水水质会直接影响冷却塔和加湿器的热交换速度、及结垢速度等,严重影响设备运行的安全及效率,故应严格控制冷却水和加湿用水的水质,以保证设备正常运行。
设置完善的污水收集和污水排放等设施,有市政排水管网服务地区的建筑,其生活污水可排入市政污水管网、由城市污水系统集中处理;远离或不能接入市政排水系统的污水,应自行设置完善的污水处理设施,单独处理(分散处理)后排放至附近受纳水体,其水质应达到国家相关排放标准,并满足地方主管部门对排放的水质水量的要求。技术经济分析合理时,可考虑污废水的回收再利用,自行设置完善的污水收集和处理设施。污水处理率应达到100%,达标排放率必须达到100%。
实行雨污分流地区的项目,室外排水系统应实行雨污分流,避免雨污混流。雨污水收集、处理及排放系统不应对周围人和环境产生负面影响。
使用雨水、再生水等非传统水源时,整个处理、存储、输配等环节均要采取安全防护和监(检)测控制措施,要符合《污水再生利用工程设计规范》 GB 50335及《建筑中水设计规范》 GB 50336的相关规定和要求,并设置防止误接、误用、误饮的措施,以保证雨水、再生水在处理、存储、输配及使用过程等环节的卫生安全,不对人体健康和周围环境产生不良影响。在使用海水或再生水作为冷却水补水的项目中,应充分考虑海水或再生水对管材和设备的腐蚀问题,以及后排放问题。设有景观水体的项目中,景观水体规划设计应将水质安全保障和水景设计综合考虑。
【评价方法】
设计评价查阅给排水系统设置的相关设计文件(含设计说明、施工图、计算书)。
运行评价查阅体现给排水系统设置相关内容的竣工图、产品说明书、水质检测报告、运行数据报告等,并现场核查。
6.1.3 应采用节水器具。
【条文说明】
本条适用于各类数据中心建筑的设计阶段和运行阶段评价。
用水器具的选用应满足现行标准《节水型生活用水器具》CJ 164及《节水型产品技术条件与管理通则》GB/T 18870的要求。
除因数据中心功能需要而对工作水压、流量有特殊需求的用水器具外,项目内所有用水器具均应采用节水器具。项目选用对工作水压、流量有特殊需求的用水器具时,应有选用该种用水器具的原因说明及其工作水压和流量说明。
【评价方法】
设计评价查阅体现采用节水器具的相关设计文件、产品说明书等。
运行评价查阅体现采用节水器具的相关竣工图、产品说明书、产品节水性能检测报告等,并现场核查。
6.2 评分项
6.2 评分项
Ⅰ 节水系统
6.2.1 采取有效措施避免管网漏损。 按下列规则分别评分并累计:
1.选用密闭性能好的阀门、设备,使用耐腐蚀、耐久性好的管材、管件,得3分;
2.室外埋地管道采取有效措施避免管网漏损,得3分;
3.设计阶段根据水平衡测试的要求安装分级计量水表;运行阶段,提供用水计量情况和管网漏损检测、整改的报告,得6分。
评价总分值:12分
【条文说明】
本条适用于各类数据中心建筑的设计阶段和运行阶段评价。
给水系统中使用的管材、管件,必须符合现行产品行业标准的要求。对新型管材和管件应符合企业标准的要求,企业标准必须由有关行政和政府主管部门,组织专家评估或鉴定通过。
水平衡测试是对用水单位进行科学管理行之有效的方法,也是进一步做好城市节约用水工作的基础。它的意义在于,通过水平衡测试能够全面了解用水单位管网状况,各部位(单元)用水现状,画出水平衡图,依据测定的水量数据,找出水量平衡关系和合理用水程度,采取相应的措施,挖掘用水潜力,达到加强用水管理,提高合理用水水平的目的。
水平衡测试是加强用水科学管理,最大限度地节约用水和合理用水的一项基础工作。它涉及到用水单位管理的各个方面,同时也表现出较强的综合性、技术性。通过水平衡测试应达到以下目的:
1.掌握单位用水现状。如水系管网分布情况,各类用水设备、设施、仪器、仪表分布及运转状态,用水总量和各用水单元之间的定量关系,获取准确的实测数据。
2.对单位用水现状进行合理化分析。依据掌握的资料和获取的数据进行计算、分析、评价有关用水技术经济指标,找出薄弱环节和节水潜力,制订出切实可行的技术、管理措施和规划。
3.找出单位用水管网和设施的泄漏点,并采取修复措施,堵塞跑、冒、滴、漏。
4.健全单位用水三级计量仪表。既能保证水平衡测试量化指标的准确性,又为今后的用水计量和考核提供技术保障。
5.可以较准确地把用水指标层层分解下达到各用水单元,把计划用水纳入各级承包责任制或目标管理计划,定期考核,调动各方面的节水积极性。
6.建立用水档案,在水平衡测试工作中,搜集的有关资料,原始记录和实测数据,按照有关要求,进行处理、分析和计算,形成一套完整详实的包括有图、表、文字材料在内的用水档案。
7.通过水平衡测试提高单位管理人员的节水意识,单位节水管理节水水平和业务技术素质。
8.为制定用水定额和计划用水量指标提供了较准确的基础数据。
按水平衡测试要求设置水表关键在于分级设置水表计量、分项设置水表计量。分级越多、分项越细,水平衡测试的结果越精确。
【评价方法】
设计评价查阅给排水专业相关设计文件(含给排水设计及施工说明、给水系统图、分级水表设置示意图等)。
运行评价查阅采取避免管网漏损措施的相关竣工图(含给排水设计及施工说明、给水系统图、分级水表设置示意图等)、用水量计量和漏损检测及整改情况报告,并现场核实。
6.2.2 充分利用市政供水压力,给水系统无超压出流。 按下列规则分别评分并累计:
1.充分利用市政供水压力,得5分;
2.用水点供水压力不大于0.30MPa,得2分;
3.不大于0.20MPa,且不小于用水器具要求的最低工作压力,得5分。
评价总分值:12分
【条文说明】
本条适用于各类数据中心建筑的设计阶段和运行阶段评价。
超压出流量在使用过程中流失,不易被人们察觉和认识,属“隐形”水量浪费,应引起足够的重视。建筑给水系统超压出流的控制,主要体现在给水系统合理压力分区、采取减压措施等方面。
应充分利用市政压力供水,作为一项节能条款,《建筑给排水设计规范》GB 50015中明确要求“应利用室外给水管网的的水压直接供水”。在执行本条款过程中需要做到:掌握用水点的供水压力、水量等要求;明确用水器具、设备的水压、水量要求;设计控制超压出流的控制措施,如管网压力分区、减压阀、减压孔板等设置。
【评价方法】
设计评价查阅给排水专业相关设计文件(含给排水设计及施工说明、给水系统图、各层用水点用水压力计算表等)。
运行评价查阅采取充分利用市政压力供水和避免给水系统超压出流措施的相关竣工图(含给排水设计及施工说明、给水系统图、各层用水点用水压力计算表等)、产品说明书,并现场核实。
6.2.3 按用途设置水表。按下列规则分别评分并累计:
1.按使用用途,对空调系统、卫生间、景观及绿化、非传统水源等用水分别设置用水计量装置,统计用水量,得4分;
2.按付费或管理单元,分别设置用水计量装置,统计用水量,得6分;
评价总分值:10分
【条文说明】
本条适用于各类数据中心建筑的设计阶段和运行阶段评价
按使用用途、付费或管理单元情况,对不同用户的用水分别设置用水计量装置,统计用水量,并据此施行计量收费,以实现“用者付费”,达到鼓励行为节水的目的,同时还可统计各种用途的用水量和分析渗漏水量,达到持续改进的目的。各管理单元通常是分别付费,或即使是不分别付费,也可以根据用水计量情况,对不同管理单元进行节水绩效考核,促进行为节水。
对数据中心建筑中有可能实施用者付费的场所,应设置用者付费的设施,实现行为节水。
【评价方法】
设计评价查阅涉及到水表设置的给排水专业相关设计文件(含给排水设计及施工说明、给水系统图、水表设置示意图等)。
运行评价查阅体现水表设置的相关竣工图(含给排水设计及施工说明、给水系统图、分级水表设置示意图等)、各类用水的计量记录及统计报告,并现场核实。
Ⅱ 节水技术与措施
6.2.4 绿化灌溉采用喷灌、微喷灌和滴灌等高效节水灌溉方式。 评分规则如下:
1.采用节水灌溉系统,得9分;
2.在采用节水灌溉系统的基础上,设置土壤湿度感应器、雨天关闭装置等节水控制措施;或种植无需永久灌溉植物,得12分。
评价总分值:12分
【条文说明】
本条适用于各类数据中心建筑的设计阶段和运行阶段评价。
传统的绿化灌溉多采用直接浇灌(漫灌)方式,不但会浪费大量的水,还会出现跑水现象,使水流到人行道、街道或车行道上,影响周边环境。传统灌溉过程中的水量浪费主要是由四个方面导致:高水压导致的雾化;土壤密实、坡度和过量灌溉导致的径流损失;天气和季节变化导致的过量灌溉;不同植物种类和环境条件所导致的过量灌溉。
绿化灌溉应采用喷灌、微灌、渗灌、低压管灌等节水灌溉方式,同时还可采用湿度传感器或根据气候变化的调节控制器。当采用再生水灌溉时,因水中微生物通过喷灌在空气中极易传播,应避免采用喷灌方式。
微灌包括滴灌、微喷灌、涌流灌和地下渗灌,它是通过低压管道额滴头或其他灌水器,以持续、均匀和受控的方式向植物根系输送所需水分,比地面漫灌省水50%~70%,比喷灌省水15%~20%。其中微喷灌射程较近,一般在5米以内,喷水量为200~400升/小时。微灌的灌水器孔径很小,易堵塞。微灌的用水一般都应进行净化处理,先经过沉淀除去大颗粒泥沙,再进行过滤,除去细小的杂质等,特殊情况还需进行化学处理。
土壤湿度感应器可以有效测量土壤容积含水量,使灌溉系统能根据植物的需要启动或关闭,防止过旱或过涝情况出现;雨天关闭系统可以保证灌溉系统在雨天自动关闭。
【评价方法】
设计评价查阅灌溉相关设计图纸(含给排水设计及施工说明、景观设计说明、室外给排水平面图、绿化灌溉平面图、相关节水灌溉产品的设备材料表等)、景观设计图纸(含苗木表、当地植物名录等)、节水灌溉产品说明书。
运行评价查阅绿化灌溉相关竣工图纸(含给排水专业竣工说明、景观专业竣工说明、室外给排水平面图、绿化灌溉平面图、相关节水灌溉产品的设备材料表等)、节水灌溉产品说明书,并进行现场核查,现场核查包括实地检查节水灌溉设施的使用情况、查阅绿化灌溉用水制度和计量报告。
6.2.5 采用冷却塔节水措施、节水型冷却塔设备或节水冷却技术。 并按下列规则评分:
1.循环冷却水系统设置水处理措施;加大集水盘、设置平衡管或平衡水箱的方式,避免冷却水泵停泵时冷却水的溢出,得6分;
2.运行时,冷却塔的蒸发耗水量占冷却水补水量的比例不低于80%,得12分;
3.采用无蒸发耗水量的冷却技术,得12分
评价总分值:12分
【条文说明】
本条适用于各类数据中心建筑的设计阶段和运行阶段评价,第1、2、3款得分不累加。第2款仅适用于运行评价。
1.开式循环冷却水系统或闭式冷却塔的喷淋水系统受气候、环境的影响,冷却水水质比闭式系统差,改善冷却水系统水质可以保护制冷机组和提高换热效率。应设置水处理装置和化学加药装置改善水质,减少排污耗水量。
开式冷却塔或闭式冷却塔的喷淋水系统设计不当时,高于集水盘的冷却水管道中部分水量在停泵时有可能溢流排掉。为减少上述水量损失,设计时可采取加大集水盘、设置平衡管或平衡水箱等方式,相对加大冷却塔集水盘浮球阀至溢流口段的容积,避免停泵时的泄水和启泵时的补水浪费。
2.开式冷却水系统或闭式冷却塔的喷淋水系统的实际补水量大于蒸发耗水量的部分,主要由冷却塔飘水、排污和溢水等因素造成,蒸发耗水量所占的比例越高,不必要的耗水量越低,系统也就越节水;
本条文第2 款从冷却补水节水角度出发,对于减少开式冷却塔和设有喷淋水系统的闭式冷却塔的不必要耗水,提出了定量要求,本款需要满足公式6.2.5-1方可得分:
——冷却塔年排出冷凝热所需的理论蒸发耗水量,kg;
——冷却塔实际年冷却水补水量(系统蒸发耗水量、系统排污量、飘水量等其他耗水量之和),kg。
排出冷凝热所需的理论蒸发耗水量可按公式6.2.5-2 计算
——冷却塔年排出冷凝热所需的理论蒸发耗水量,kg;
H——冷却塔年冷凝排热量,kJ;
——水的汽化热,kJ/kg。
集中空调制冷及其自控系统设备的设计和生产应提供条件,满足能够记录、统计空调系统的冷凝排热量的要求,在设计与招标阶段,对空调系统/冷水机组应有安装冷凝热计量设备的设计与招标要求;运行阶段可以通过楼宇控制系统实测、记录并统计空调系统/冷水机组全年的冷凝热,据此计算出排出冷凝热所需要的理论蒸发耗水量。
3.本款所指的“无蒸发耗水量的冷却技术”包括采用分体空调、风冷式冷水机组、风冷式多联机、干式运行的闭式冷却塔等。风冷空调系统的冷凝排热以显热方式排到大气,并不直接耗费水资源,采用风冷方式替代水冷方式可以节省水资源消耗。但由于风冷方式制冷机组的COP通常较水冷方式的制冷机组低,所以需要综合评价工程所在地的水资源和电力资源情况,有条件时宜优先考虑风冷方式排出空调冷凝热。
【评价方法】
设计评价查阅给排水专业、暖通专业空调冷却系统相关设计文件、计算书、产品说明书。
运行评价查阅给排水专业、暖通专业空调冷却系统相关竣工图纸、设计说明、产品说明,查阅冷却水系统的运行数据、蒸发量、冷却水补水量的用水计量报告和计算书,及现场核查。
6.2.6 除卫生器具、绿化灌溉和冷却塔外的其他用水采用了节水技术或措施。 评分规则如下:
其他用水中采用了节水技术或措施的比例达到50%,得3 分;达到80%,得5 分。
评价总分值:5分
【条文说明】
本条适用于各类数据中心建筑的设计阶段和运行阶段评价。
除卫生器具、绿化灌溉和冷却塔以外的其他用水也应采用节水技术和措施,如车库和道路冲洗用的节水高压水枪、循环用水洗车台,给水深度处理采用自用水量较少的处理设备和措施,集中空调加湿系统采用用水效率高的设备和措施。按采用了节水技术和措施的用水量占其他用水总用水量的比例进行评分。
【评价方法】
设计评价查阅给排水专业相关设计文件、计算书、产品说明书。
运行评价查阅给排水专业相关竣工图纸、设计说明、产品说明,查阅水表计量报告,并现场核查,现场核查包括实地检查设备的运行情况。
Ⅲ 非传统水源利用
6.2.7 合理使用非传统水源。 评分规则如下:
表6.2.7 非传统水源利用率评分规则

注:项目周边无市政再生水利用条件,且建筑可回用水量小于100m 3 /d时,此项不参评。
评价总分值:15分
【条文说明】
本条适用于各类数据中心建筑的设计阶段和运行阶段评价。
按下列公式计算非传统水源利用率,并按表6.2.7的要求评分;
式中,——非传统水源利用率,%;
——非传统水源设计使用量(设计阶段)或实际使用量(运行阶段),m 3 /a;
——再生水设计利用量(设计阶段)或实际利用量(运行阶段),m 3 /a;
——雨水设计利用量(设计阶段)或实际利用量(运行阶段),m 3 /a;
——海水设计利用量(设计阶段)或实际利用量(运行阶段),m 3 /a;
——其他非传统水源利用量(设计阶段)或实际利用量(运行阶段),m 3 /a
——设计用水总量(设计阶段)或实际用水总量(运行阶段),m 3 /a。
注:式中设计使用量为年用水量,由平均日用水量和用水时间计算得出。实际使用量应通过统计全年水表计量的情况计算得出。式中用水量计算不包含冷却水补水量和室外景观水体补水量。
【评价方法】
设计评价查阅非传统水源利用的相关设计文件(包含给排水设计及施工说明、非传统水源利用系统图及平面图、机房详图等)、当地相关主管部门的许可、非传统水源利用计算书。
运行评价查阅非传统水源利用的相关竣工图纸(包含给排水专业竣工说明、非传统水源利用系统图及平面图、机房详图等),查阅用水计量记录、计算书及统计报告、非传统水源水质检测报告,并现场核查。
6.2.8 冷却水补水使用非传统水源。 评分规则如下:
冷却塔补水使用非传统水源的用水量比例达10%,得6分;达到30%,得8分;达到50%,得12分。
评价总分值:12分
【条文说明】
本条适用于各类数据中心建筑的设计阶段和运行阶段评价。
《民用建筑节水设计标准》GB 50555中4.3.1条规定冷却水“宜优先使用雨水等非传统水源”。
使用非传统水源替代自来水做为冷却水补水水源时,其水质指标应满足《采暖空调系统水质标准》GB/T 29044中规定的空调冷却水的水质要求。
条文中冷却水的补水量以年补水量计,设计阶段冷却塔的年补水量可按照《民用建筑节水设计标准》GB 50555执行。
【评价方法】
设计阶段查阅给排水专业、暖通专业冷却水补水相关设计文件、冷却水补水量及非传统水源利用的水量平衡计算书。
运行阶段查阅给排水专业、暖通专业冷却水补水相关竣工图纸、计算书,查阅用水计量记录、计算书及统计报告、非传统水源水质检测报告,并现场核查。
6.2.9 结合雨水利用设施进行景观水体设计,景观水体利用雨水的补水量大于其水体蒸发量的60%,且采用生态水处理技术保障水体水质。 并按下列规则评分:
1.对进入景观水体的雨水采取控制面源污染的措施,得5分;
2.利用水生动、植物进行水体净化,得5分;
3.不设景观水体的项目,本条得7分
评价总分值:10分
【条文说明】
本条适用于各类数据中心建筑的设计阶段和运行阶段评价。不设景观水体的项目,本条得7分;景观水体的补水没有利用雨水或雨量利用量不足要求时,本条不得分。
应在景观专项设计前落实项目所在地逐月降雨量、水面蒸发量等必须的基础气象资料数据。应编制全年逐月水量计算表,对可回用雨水量和景观水体所需补水量进行全年逐月水平衡分析。
景观水体的水质应符合国家标准《城市污水再生利用景观环境用水水质》GB/T 18921-2002的要求。景观水体的水质保障应采用生态水处理技术,合理控制雨水面源污染,在雨水进入景观水体之前设置前置塘、缓冲带前处理设施,或将屋面和道路雨水接入绿地,经绿地、植草沟等处理后再进入景观水体,有效控制雨水面源污染。景观水体应设计生态池底及驳岸,采用非硬质池底及生态驳岸,为水生动植物提供栖息条件,并通过水生动植物对水体进行净化;必要时可采取其他辅助手段对水体进行净化,确保水质安全。
【评价方法】
设计评价查阅给水景相关设计文件(含给排水设计及施工说明、室外给排水平面图、景观设计说明、景观给排水平面图、水景详图等)、水量平衡计算书。
运行评价查阅水景相关竣工图(含给排水专业竣工图、室外给排水平面图、景观专业竣工说明、景观给排水平面图、水景详图等)、计算书,查阅景观水体补水的用水计量记录及统计报告、景观水体水质检测报告,并现场核实。
7 节材与材料资源利用
7.1 控制项
7 节材与材料资源利用
7.1 控制项
7.1.1 不得采用国家和地方禁止和限制使用的建筑材料及制品。
【条文说明】
本条适用于各类数据中心建筑的设计阶段和运行阶段评价。
一些建筑材料及制品在使用过程中不断暴露出问题,已被证明不适宜在建筑工程中应用,或者不适宜在某些地区的建筑中使用。绿色数据中心建筑中不应采用国家和当地有关主管部门向社会公布禁止和限制使用的建筑材料及制品,一般以国家和地方建设主管部门发布的文件为依据。目前由住房和城乡建设部发布的有效文件主要为《建设部关于发布建设事业“十一五”推广应用和限制禁止使用技术(第一批)的公告》(建设部公告第659号,2007年06月14日发布)和《关于发布墙体保温系统与墙体材料推广应用和限制、禁止使用技术的公告》(住房城乡建设部公告第1338号,2012年03月19日发布)。
【评价方法】
设计评价对照国家和当地有关主管部门向社会公布的限制、禁止使用的建材及制品目录,查阅设计文件,对设计选用的建筑材料进行核查。
运行评价对照国家和当地有关主管部门向社会公布的限制、禁止使用的建材及制品目录,查阅工程材料决算清单,对实际采用的建筑材料进行核查。
7.1.2 混凝土结构中梁、柱纵向受力普通钢筋采用不低于400MPa级的热轧带肋钢筋。
【条文说明】
本条适用于各类数据中心建筑的设计阶段和运行阶段评价,非混凝土结构可不参评。
热轧带肋钢筋是螺纹钢筋的正式名称。《住房和城乡建设部工业和信息化部关于加快应用高强钢筋的指导意见》(建标[2012]1号)指出:“高强钢筋是指抗拉屈服强度达到400MPa级及以上的螺纹钢筋,具有强度高、综合性能优的特点,用高强钢筋替代目前大量使用的335MPa级螺纹钢筋,平均可节约钢材12%以上。高强钢筋作为节材节能环保产品,在建筑工程中大力推广应用,是加快转变经济发展方式的有效途径,是建设资源节约型、环境友好型社会的重要举措,对推动钢铁工业和建筑业结构调整、转型升级具有重大意义”。
为了在绿色数据中心建筑中推广应用高强钢筋,本条参考国家标准《混凝土结构设计规范》GB 50010-2010第4.2.1条之规定,对绿色数据中心建筑混凝土结构中梁、柱纵向受力普通钢筋提出强度等级和品种要求。
【评价方法】
设计评价查阅设计文件,对设计选用的梁、柱纵向受力普通钢筋强度等级进行核查。
运行评价查阅竣工图纸,对实际选用的梁、柱纵向受力普通钢筋强度等级进行核查。
7.1.3 建筑造型要素简约,无大量装饰性构件。
【条文说明】
本条适用于各类数据中心建筑的设计阶段和运行阶段评价。
绿色数据中心的建筑外立面应与周边建筑相协调,造型要素简约,不采用张扬或个性突出的风格。设置大量的没有功能的纯装饰性构件,不符合绿色建筑节约资源的要求,而通过使用装饰和功能一体化构件,利用功能构件作为建筑造型的语言,可以在满足建筑功能的前提下表达美学效果,并节约资源。
本条所指装饰性构件主要为不具备遮阳、导光、导风、载物、辅助绿化等作用的飘板、格栅、构架和塔、球、曲面等,对因为造型等原因使用少量装饰性构件的项目,应对其造价进行控制,装饰性构件的总造价不得高于项目工程总造价的5‰。
【评价方法】
设计评价查阅设计文件,有装饰性构件的应提供其功能说明书和造价说明。运行评价查阅竣工图纸和相关说明,并进行现场核实。
7.2 评分项
7.2 评分项
Ⅰ 节材设计
7.2.1 选用规则的建筑形体。 评分规则如下:
1.选用《建筑抗震设计规范》GB 50011-2010中所述不规则的建筑形体的,得1分;
2.选用《建筑抗震设计规范》GB 50011-2010中所述规则的建筑形体的,得5分。
评价总分值:5分
【条文说明】
本条适用于各类数据中心建筑的设计阶段和运行阶段评价。
建筑形体规则是一种根本意义上的节材,我国大部分地区为抗震设防地区,为实现相同的抗震设防目标,形体不规则的建筑,要比形体规则的建筑耗费更多的建筑材料。
本条根据《建筑抗震设计规范》GB 50011-2010的有关规定进行规则性判断。现行国家标准《建筑抗震设计规范》GB 50011-2010将建筑形体的规则性分为:规则、不规则、特别不规则、严重不规则。
在绿色数据中心的建筑设计时应根据抗震概念设计的要求明确建筑形体的规则性,重视其平面、立面和竖向剖面的规则性及其经济合理性,优先选用规则的形体。
【评价方法】
设计评价查阅建筑施工图、结构施工图。
运行评价查阅竣工图并现场核实。
7.2.2 对地基基础、结构体系及结构构件进行优化设计,达到节材效果。 按下列规则分别评分并累计:
1.对地基基础进行优化设计的,得3分;
2.对结构体系进行优化设计的,得3分;
3.对结构构件进行优化设计的,得2分。
评价总分值:8分
【条文说明】
本条适用于各类数据中心建筑的设计阶段和运行阶段评价。
在设计过程中对地基基础、结构体系、结构构件进行优化,能够有效地节约材料用量。结构布置及构件截面设计不同,建筑的材料用量也会有较大的差异。数据中心建筑较普通公共建筑荷载较大,层高较高,在结构体系整体优化方面潜力更大。
【评价方法】
设计评价查阅建筑图、结构施工图和地基基础方案比选论证报告、结构体系节材优化设计书和结构构件节材优化设计书。
运行评价查阅竣工图并现场核实。
7.2.3 土建工程与装修工程一体化设计。 评价分值为5分。
对公共部位及所有功能空间均进行了土建装修一体化设计的,得5分。
评价总分值:5分
【条文说明】
本条适用于各类数据中心建筑的设计阶段和运行阶段评价。
土建和装修一体化设计,要求对土建设计和装修设计统一协调,在土建设计时考虑装修设计需求,事先进行孔洞预留和装修面层固定件的预埋,避免在装修时对已有建筑构件打凿、穿孔。这样既可减少设计的反复,又可保证结构的安全,减少材料消耗,并降低装修成本。
【评价方法】
设计评价查阅土建、装修各专业施工图及其它证明材料。
运行评价查阅土建、装修各专业竣工图及其它证明材料。
7.2.4 有分隔需求的室内空间采用可重复使用的隔断(墙)的比例不小于30%。 评价分值为2分。
评价总分值:2分
【条文说明】
本条适用于各类数据中心建筑的设计阶段和运行阶段评价。对于室内空间没有分隔需求的数据中心建筑,本条可不参评。
数据中心一般采用分模块扩展的方式进行建造,同一功能空间较少设置隔断墙。对于其中可能存在分隔需求的室内空间,如运维人员用房等,应在保证室内工作环境不受影响的前提下,尽量多地采用可重复使用的隔断(墙),以减少室内空间重新布置时对建筑构件的破坏,节约材料,同时也可为使用期间构配件的替换和将来建筑拆除后构配件的再利用创造条件。
采用玻璃隔断形式时应结合使用需求考虑玻璃的厚度及防爆性能。
互联网数据中心主机房区内一般不做隔断,有分隔需求时应使用通透式钢笼隔断,便于空调气流循环,同时其设置不应影响机房的消防疏散。
本条中“可重复使用的隔断(墙)”指的是在拆除过程中基本不影响与之相接的其它隔墙,拆卸后可进行再次利用的分隔形式,如金属饰面板隔断、骨架隔断和玻璃隔断等。本条中“可重复使用隔断(墙)比例”为:实际采用的可重复使用隔断(墙)围合的建筑面积与建筑中有分隔需求的室内空间面积的比值。
【评价方法】
设计评价查阅建筑、结构施工图及可重复使用隔断(墙)的设计使用比例计算书。
运行评价查阅建筑、结构竣工图及可重复使用隔断(墙)的实际使用比例计算书。
7.2.5 采用工业化生产的建筑预制构件。 评分规则如下:
1.15%≤预制构件用量比例<30%,得3分;
2.30%≤预制构件用量比例<50%,得4分;
3.预制构件用量比例≧50%,得5分。
评价总分值:5分
【条文说明】
本条适用于各类数据中心建筑的设计阶段和运行阶段评价。对于钢结构的结构体系,本条得满分。对于砌体结构,本条不参评。
本条旨在鼓励采用工业化生产的预制构件设计建造工业化数据中心。条文所指工业化生产的预制构件主要指在结构中受力的构件,不包括雨棚、栏杆等非受力构件。在保证安全的前提下,使用工业化方式生产的预制构件(如预制楼面板、梁、预制柱、预制外墙板、预制阳台板、预制楼梯等),既能减少材料浪费,又能减少施工对环境的影响,同时可为将来建筑拆除后构、配件的替换和再利用创造条件。
本条对工业化生产的预制构件的使用情况主要是依据预制构件用量比例进行判断。
“预制构件用量比例”的计算公式为:

式中:Rpc—预制构件用量比例(%)
G—建筑地上部分的重量(kG);
P—工业化方式生产的楼面板、梁、柱、外墙板、阳台板等各类预制构件重量之和(kG)。
【评价方法】
设计评价查阅施工图、工程材料用量概预算清单(工程材料用量概预算及决算清单统计混凝土用量只提供体积,需要据此计算重量。)。
运行评价查阅竣工图、工程材料用量决算清单(工程材料用量概预算及决算清单统计混凝土用量只提供体积,需要据此计算重量。)。
Ⅱ 材料选用
7.2.6 选用本地化生产的建筑材料。 评分规则如下:
1.60%≤施工现场500km以内生产的建材使用比例<70%,得6分;
2.70%≤施工现场500km以内生产的建材使用比例<90%,得8分;
3.施工现场500km以内生产的建材使用比例≧90%,得10分。
评价总分值:10分
【条文说明】
本条适用于各类数据中心建筑的运行阶段评价,设计阶段不参评。
建材本地化是减少运输过程资源和能源消耗、降低环境污染的重要手段之一。本条鼓励在绿色数据中心建筑中尽可能多地使用本地生产的建筑材料,提高就地取材制成的建筑产品所占的比例。
【评价方法】
运行评价核查材料进场记录及本地建筑材料使用比例计算书等证明文件。
7.2.7 现浇混凝土全部采用预拌混凝土。 评价分值为5分。
评价总分值:5分
【条文说明】
本条适用于各类数据中心建筑的设计阶段和运行阶段评价。当结构施工不需要大量现浇混凝土时,本条可不参评。
我国大力提倡和推广使用预拌混凝土已多年,其应用技术已较为成熟。与现场搅拌混凝土相比,预拌混凝土产品性能稳定,易于保证工程质量,且采用预拌混凝土能够减少施工现场噪声和粉尘污染,节约能源、资源,减少材料损耗。
绿色数据中心建筑所采用的预拌混凝土应符合现行国家标准《预拌混凝土》GB/T 14902的规定。
【评价方法】
设计评价查阅施工图及说明中对预拌混凝土的使用要求,或申报单位提供的预拌混凝土使用证明材料(如购销合同)。
运行评价查阅竣工图纸及说明,以及预拌混凝土用量清单等证明文件。
7.2.8 建筑砂浆采用预拌砂浆。 评分规则如下:
1.不少于50%的砂浆采用预拌砂浆,得3分;
2.砂浆全部采用预拌砂浆,得5分。
评价总分值:5分
【条文说明】
本条适用于各类数据中心建筑的设计阶段和运行阶段评价。若距施工现场500km范围内没有预拌砂浆供应,本条可不参评。
长期以来,我国建筑施工用砂浆一直采用现场拌制砂浆,由于计量不准确、原材料质量不稳定等原因,现场拌制砂浆施工后经常出现空鼓、龟裂等质量问题,工程返修率高。而且,现场拌制砂浆在生产和使用过程中不可避免地会产生大量材料浪费和损耗,污染环境。
预拌砂浆是由具有丰富经验的专业技术人员根据工程需要而研制、由专业化工厂规模化生产的,砂浆的性能品质和均匀性能够得到充分保证,可以很好地满足砂浆保水性、和易性、强度和耐久性需求,同时其性能好、质量稳定、减少环境污染、材料浪费和损耗小、施工效率高、工程返修率低。
预拌砂浆按照生产工艺可分为湿拌砂浆和干混砂浆;按照用途可分为砌筑砂浆、抹灰砂浆、地面砂浆、防水砂浆、陶瓷砖粘结砂浆、界面砂浆、保温板粘结砂浆、保温板抹面砂浆、聚合物水泥防水砂浆、自流平砂浆、耐磨地坪砂浆和饰面砂浆等。
绿色数据中心采用的预拌砂浆应符合国家标准《预拌砂浆》GB/T 25181及行业标准《预拌砂浆应用技术规程》JGJ/T 223的规定。
【评价方法】
设计评价查阅施工图及说明中对预拌砂浆的使用要求,或申报单位提供的预拌砂浆使用证明材料(如购销合同)。
运行评价查阅竣工图及说明,以及砂浆用量清单等证明文件。
7.2.9 合理采用高强建筑结构材料。 按下列规则评分:
1.钢筋混凝土结构
1)受力普通钢筋使用不低于400MPa级钢筋占受力普通钢筋总量的50%以上,得6分;
2)受力普通钢筋使用不低于400MPa级钢筋占受力普通钢筋总量的70%以上,得8分;
3)受力普通钢筋使用不低于400MPa级钢筋占受力普通钢筋总量的85%以上,或使用HRB500级钢筋占受力普通钢筋的65%以上,得10分。
或者
4)混凝土竖向承重结构采用强度等级不小于C50混凝土用量占竖向承重结构中混凝土总量的比例超过50%,得10分。
2.针对钢结构
1)Q345及以上高强钢材用量占钢材总量的比例不低于50%,得8分;
2)Q345及以上高强钢材用量占钢材总量的比例不低于70%,得10分;
3.针对混合结构
1)对其混凝土结构部分,按本条第1款进行评价;
2)对其钢结构部分,按本条第2款进行评价;
3)得分取前两项得分的平均值。评价分值:10分。
评价总分值:10分
【条文说明】
本条适用于各类数据中心建筑的设计阶段和运行阶段评价,砌体结构和木结构,本条可不参评。
合理采用高强度结构材料,可减小构件的截面尺寸及材料用量,同时也可减轻结构自重,减小地震作用及地基基础的材料消耗。混凝土结构中的受力普通钢筋,包括梁、柱、墙、板、基础等构件中的纵向受力筋及箍筋。
混合结构指由钢框架或型钢(钢管)混凝土框架与钢筋混凝土筒体所组成的共同承受竖向和水平作用的高层建筑结构。
【评价方法】
设计评价查阅结构施工图及高强度材料用量比例计算书。
运行评价查阅竣工图、施工记录及材料决算清单,并现场核实。
7.2.10 合理采用高耐久性结构材料。 按下列规则评分:
1.混凝土结构:高耐久性混凝土用量占混凝土总量的比例超过50%,得5分;
2.钢结构:耐候结构钢用量占钢材总量的比例超过50%,得5分;
评价总分值:5分
【条文说明】
本条适用于各类数据中心建筑的设计阶段和运行阶段评价。
本条中的高耐久性混凝土须按JGJ/T 193《混凝土耐久性检验评定标准》进行检测,抗硫酸盐等级KS90,抗氯离子渗透、抗碳化及抗早期开裂均达到III级、不低于现行标准GB/T 50476《混凝土结构耐久性设计规范》中50年设计寿命要求。
本条中的耐候结构钢须符合现行国家标准《耐候结构钢》GB/T 4171的要求。
【评价方法】
设计评价查阅建筑及结构施工图中对于结构材料耐久性的要求。
运行评价查阅施工记录及材料决算清单中高耐久性建筑结构材料的使用情况,砼配合比报告单以及混凝土配料清单,并核查第三方出具的进场及复验报告,核查工程中采用高耐久性建筑结构材料的情况。
7.2.11 采用可再利用建筑材料和可再循环建筑材料。 评分规则如下:
1.用量比例不小于10%,但小于15%,得8分
2.用量比例不小于15%,得10分。
评价总分值:最高得10分
【条文说明】
本条适用于各类数据中心建筑的设计阶段和运行阶段评价。
建筑材料的循环利用是建筑节材与材料资源利用的重要内容。本条的设置旨在整体考量建筑材料的循环利用对于节材与材料资源利用的贡献,评价范围是永久性安装在工程中的建筑材料,不包括电梯等设备。
有的建筑材料可以在不改变材料的物质形态情况下直接进行再利用,或经过简单组合、修复后可直接再利用,如有些材质的门、窗等。有的建筑材料需要通过改变物质形态才能实现循环利用,如难以直接回用的钢筋、玻璃等,可以回炉再生产。有的建筑材料则既可以直接再利用又可以回炉后再循环利用,例如标准尺寸的钢结构型材等。以上各类材料均可纳入本条范畴。
在绿色数据中心建筑的建设过程过尽可能多地采用可再循环建筑材料和可再利用建筑材料,可以减少生产加工新材料带来的资源、能源消耗和环境污染,具有良好的经济、社会和环境效益。
【评价方法】
设计评价查阅申报单位提交的工程概预算材料清单和相关材料使用比例计算书,核查相关建筑材料的种类及使用比例。
运行评价查阅申报单位提交的工程决算材料清单和相应的产品检测报告,核查相关建筑材料的种类及使用比例。
7.2.12 使用以废弃物为原料生产的建筑材料,废弃物掺量不低于30%。 按下列规则评分:
1.采用一种以废弃物为原料生产的建筑材料,其占同类建材的用量比例不小于30%但小于50%,得3分;
2.采用一种以废弃物为原料生产的建筑材料,其占同类建材的用量比例大于50%,得5分;
3.采用两种及以上以废弃物为原料生产的建筑材料,每一种用量比例均不小于30%,得5分。
评价总分值:5分
【条文说明】
本条适用于各类数据中心建筑的运行阶段评价,设计阶段不参评。
本条中的“以废弃物为原料生产的建筑材料”是指在满足安全和使用性能的前提下,使用废弃物等作为原材料生产出的建筑材料,其中废弃物主要包括建筑废弃物、工业废料和生活废弃物。
在满足使用性能的前提下,鼓励利用建筑废弃混凝土,生产再生骨料,制作成混凝土砌块、水泥制品或配制再生混凝土;鼓励利用工业废料、农作物秸秆、建筑垃圾、淤泥为原料制作成水泥、混凝土、墙体材料、保温材料等建筑材料;鼓励以工业副产品石膏制作成石膏制品;鼓励使用生活废弃物经处理后制成的建筑材料。
为保证废弃物使用量达到一定比例,本条要求以废弃物为原料生产的建筑材料重量占同类建筑材料总重量的比例不小于30%,且其中废弃物的掺量不低于30%。以废弃物为原料生产的建筑材料,应满足相应的国家或行业标准的要求。
【评价方法】
运行评价查阅工程决算材料清单(废弃物建材使用比例)、以废弃物为原料生产的建筑材料检测报告和废弃物建材资源综合利用认定证书等证明材料(废弃物掺量),核查相关建筑材料的使用情况和废弃物掺量。
7.2.13 合理选用防潮建筑材料。 按下列规则分别评分并累计:
1.围护结构选材满足防潮要求,得3分;
2.面层不得使用强吸湿性材料及未经表面改性处理的高分子绝缘材料,得2分。
评价总分值:5分
【条文说明】
本条适用于各类数据中心建筑的运行阶段评价,设计阶段不参评。
数据中心的围护结构选材应满足防潮要求,尤其是采用内保温构造时,应避免结露。面层不得使用强吸湿性材料及未经表面改性处理的高分子绝缘材料。楼板或地面应采取防潮措施。在绿色数据中心建筑中鼓励使用具有湿度调节功能的装饰装修材料。
【评价方法】
运行评价查阅工程材料清单、材料选用说明及材料检测报告,并现场核实。
7.2.14 合理选用不易积灰、易于清洁、耐磨的装饰装修材料。 按下列规则分别评分并累计:
1.各处表面应平整光滑,较少凹凸面,得1分;
2.地面材料平整、耐磨,得1分;
3.顶棚、墙壁、机房地面、活动地板下的地面及四壁装饰等部位选用不易积灰、不起尘、易于清洁的饰面材料,得3分。
评价总分值:5分
【条文说明】
本条适用于各类数据中心建筑的运行阶段评价,设计阶段不参评。
数据中心各处表面应平整光滑,较少凹凸面,地面材料还应平整、耐磨。顶棚、墙壁、机房地面、活动地板下的地面及四壁装饰等部位均应选用不易积灰、不起尘、易于清洁的饰面材料。
【评价方法】
运行评价查阅工程材料清单、材料选用说明及材料检测报告,并现场核实。
7.2.15 视觉作业环境内选用低光泽、防眩光的表面材料。 评价分值为5分。
评价总分值:5分
【条文说明】
本条适用于各类数据中心建筑的运行阶段评价,设计阶段不参评。
在数据中心内的视觉作业环境中,鼓励使用需求,选用低光泽、防眩光的表面材料。
【评价方法】
运行阶段查阅工程材料清单、材料选用说明及材料检测报告,并现场核实。
7.2.16 合理选用防静电材料。 按下列规则分别评分并累计:
1.地面材料(架空地板)具有长期稳定防静电性能,得3分;
2.工作台面采用静电耗散材料,得2分。
评价总分值:5分
【条文说明】
本条适用于各类数据中心建筑的运行阶段评价,设计阶段不参评。
数据中心的架空地板等地面材料应具有长期稳定的防静电性能,工作台面宜采用静电耗散材料,防静电地板或地面的表面电阻或体积电阻应为2.5xl04~1.0×109Ω。(来源:GB 50174-2008《电子信息系统机房设计规范》8.3.1)
【评价方法】
运行评价查阅工程材料清单、材料选用说明及材料检测报告,并现场核实。
7.2.17 合理选用高耐久性装饰装修材料。 按下列规则分别评分并累计:
1.合理选用耐候型防腐涂料,得3分;
2.合理选用高耐久性密封胶,得2分;
评价总分值:最高5分
【条文说明】
本条适用于各类数据中心建筑的运行阶段评价,设计阶段不参评。当项目未使用防腐涂料或者密封胶,相应款项可不参评。
本条重点对装饰装修材料的耐久性提出了要求。其中钢结构防锈和防腐蚀采用的涂料应满足“面漆经1000h人工老化后不起泡、不剥落、无裂纹,粉化≤1级,变色≤2级;底漆经1000h盐雾试验后不剥落,不出现红锈”,其余质量要求应符合现行标准《建筑用钢结构防腐涂料》JG/T 224中II型面漆和长效型底漆的要求。密封胶耐候性须优于相关标准要求。
【评价方法】
运行评价查阅建筑竣工图纸、材料决算清单、材料检测报告(耐久性)。
8 室内环境质量
8.1 控制项
8 室内环境质量
8.1 控制项
8.1.1 主机房、辅助区及不间断电源系统电池室的温度、相对湿度应满足国家标准《电子信息系统机房设计规范》GB 50174中对C级机房的要求。
【条文说明】
本条适用于各类数据中心建筑的设计阶段和运行阶段评价。
本条关于主机房、辅助区及不间断电源系统电池室的室内温度、相对湿度要求满足现行国家标准《电子信息系统机房设计规范》GB 50174中对C级机房的要求。温度和相对湿度是保证电子信息设备正常工作的重要环境指标,需要控制在一定范围内。温度变化率也应该严格控制,如果温度变化率太大,当温度升高时,部分机架和设备由于热惰性还处于较低的温度,遇到热湿空气就可能发生结露,一旦结露,可能带来严重后果。
【评价方法】
设计评价查阅相关设计文件;运行评价查阅相关竣工图、室内温湿度检测报告,并现场核实。
8.1.2 主机房的空气含尘浓度,在静态条件下测试,直径大于等于0.5μm的尘粒浓度≤18000粒/升。
【条文说明】
本条适用于各类数据中心建筑的设计阶段和运行阶段评价。
本条参考国家标准《电子信息系统机房设计规范》GB 50174中对A级和B级机房空气含尘浓度的要求,以及标准《通信中心机房环境条件要求》YD/T 1821中对机房内灰尘粒子性质的要求。
电子信息设备对室内空气的洁净度有较高要求,空气中含尘浓度高,会使得设备吸入灰尘,时间一长,电子元件上的灰尘越积越多,会影响设备散热及正常工作。因此,必须将主机房的空气含尘浓度控制在一定范围内。而且,机房内的灰尘粒子不能是导电的、铁磁性的和腐蚀性的粒子。
【评价方法】
设计评价查阅相关设计文件;运行评价查阅相关竣工图、室内空气洁净度检测报告,并现场核实。
8.1.3 室内噪声级应满足下列要求:
1.在设备正常运行时,总控中心以及辅助区的监控室、维护操作室、接待室、测试室内的噪声级不超过70dB(A);
2.支持区的柴油发电机房、冷冻站内,工作人员接触的噪声声级不超过《工业企业设计卫生标准》GBZ 1及《工业企业噪声控制设计规范》GB/T 50087规定的噪声职业接触限值;
3.行政管理区的办公室、会议室内的噪声级满足现行国家标准《民用建筑隔声设计规范》GB 50118中的低限标准要求。
【条文说明】
本条第1款、第3款适用于各类数据中心建筑的设计阶段和运行阶段评价;本条第2款适用于各类数据中心建筑的运行阶段评价,设计阶段不参评。
鉴于国内数据中心主机房基本上都属于无人值守机房,且主机房内的噪声级通常也不超过85dB(A),本条不对主机房的噪声级提要求。
为保证安全生产、语言交流、电话通信和不影响工作效率,参照《工业企业设计卫生标准》GBZ 1及《工业企业噪声控制设计规范》GB/T 50087提出第1款要求。
柴油发电机房和冷冻站通常是数据中心建筑中噪声和振动最大的场所,发电机房、冷冻站的噪声控制设计和减噪隔振措施是绿色数据中心环境设计必不可少的内容。为了保护工作人员的听力与健康,提出第2款要求,本款用于运行评价。《工业企业设计卫生标准》GBZ 1及《工业企业噪声控制设计规范》GB/T 50087规定的噪声职业接触限值见表8.1.3-1。如果采用工程控制技术措施后工作人员位置的噪声仍超过85dB(A),应根据实际情况合理设计工作时间,并采取适宜的个人防护措施。
表8.1.3-1 噪声职业接触限值


《民用建筑隔声设计规范》GB 50118规定的办公室、会议室内允许噪声级标准为:
表8.1.3-2办公室、会议室内允许噪声级

【评价方法】
设计评价查阅相关设计文件、环评报告、室内背景噪声分析报告或声环境专项设计报告;运行评价查阅相关竣工图、环评报告及环保验收文件、室内噪声检测报告,室内背景噪声分析报告或声环境专项设计报告,并现场核实。
8.1.4 办公室、会议室的空气声隔声性能应满足国家标准《民用建筑隔声设计规范》GB 50118中的低限标准要求。
【条文说明】
本条适用于各类数据中心建筑的设计阶段和运行阶段评价。
为了从使用功能上提高数据中心类建筑的建设质量,提供安静的办公环境,并减少不同房间之间的声音干扰以及保护室内声音的私密性,这就要求围护结构的隔声性能满足一定的要求。
参照BREEAM数据中心评价标准,仅对空气声隔声性能提出要求。
《民用建筑隔声设计规范》GB 50118规定的办公室、会议室的空气声隔声性能标准,见表8.1.4-1~8.1.4-3。
表8.1.4-1 办公室、会议室隔墙、楼板的空气声隔声标准

表8.1.4-2 办公室、会议室与相邻房间之间的空气声隔声标准

表8.1.4-3 办公室、会议室的外墙、外窗和门的空气声隔声标准

【评价方式】
设计评价查阅相关设计文件、隔声性能分析报告;运行评价查阅相关竣工图、隔声性能分析报告、检测报告,并现场核实。
8.1.5 A级B级电子信息系统机房的主机房不宜设置外窗。当主机房设有外窗时,应采用双层固定窗,并应有良好的气密性,不间断电源系统的电池室设有外窗时,应避免阳光直射。
【条文说明】
本条适用于各类数据中心建筑的设计阶段和运行阶段评价。
本条要求数据中心建筑需满足国家标准《电子信息系统机房设计规范》GB 50174中的相应要求。对于采光和通风的要求,数据中心机房与普通建筑房间不同,在以人为服务对象的普通建筑房间中要求有合理的天然采光及通风,而在以电子设备为主要服务对象的数据中心机房中宜避免有外窗,既不希望有阳光直射,也不希望有外界空气进入室内。阳光直射会使电子信息设备温度升高,还会造成显示器等器件的寿命降低,同时还会增加机房内的冷负荷。而外界未经处理的空气进入室内,会对室内的温湿度和洁净度造成影响。在建筑设计时应尽量减少机房的透光围护结构。
【评价方法】
设计评价查阅相关设计文件、日照模拟分析报告;运行评价查阅相关竣工图、日照模拟分析报告,并现场核实。
8.1.6 服务器机房、网络机房等的照度应满足国家标准《电子信息系统机房设计规范》GB 50174中的要求。
【条文说明】
本条适用于各类数据中心建筑的设计阶段和运行阶段评价。
数据中心机房中会经常有工作人员进行调试、检测、维护等技术操作,因此机房内需满足此类技术操作所要求的照度水平,否则会影响工作人员的准确操作和身体健康。而其他不存在经常性技术操作的辅助房间,如进线间、备件间,其照度水平可适当降低。
【评价方法】
设计评价查阅电气专业相关设计文件(设计说明、设备表、系统原理图、平面图);运行评价查阅电气专业相关竣工图(设计说明、设备表、系统原理图、平面图)、检测报告,并现场核实。
8.1.7 主机房和辅助区内无线电干扰场强,主机房和辅助区内磁场干扰环境场强应满足国家标准《电子信息系统机房设计规范》GB 50174中的要求。
【条文说明】
本条适用于各类数据中心建筑的设计阶段和运行阶段评价。
本条要求数据中心建筑的主机房、辅助区内的磁场干扰需满足国家标准《电子信息系统机房设计规范》GB 50174中的要求。电磁场的干扰,使电子电路的噪声增大,使计算机设备的可靠性降低,引起误操作,甚至会使计算机处于瘫痪状态,无法工作。图8.1.7提供了一些数据中心的实际测试结果。

图8.1.7 不同数据中心项目中磁场干扰场强最高值
【评价方法】
设计评价查阅相关设计文件;运行评价查阅相关竣工图、检测报告,并现场核实。
8.1.8 主机房和辅助区内绝缘体的静电电位应满足国家标准《电子信息系统机房设计规范》GB 50174中的要求。
【条文说明】
本条适用于各类数据中心建筑的设计阶段和运行阶段评价。
静电对计算机硬件和系统软件都可能造成较大危害。静电对计算机系统造成的危害主要表现出以下现象:磁盘读写失败、通讯中断、芯片被击穿甚至主机板被烧坏等。可能引起数据中心机房静电的原因有很多,比如机房地板上的地毯、工作人员穿着的毛纤类衣物都容易产生静电积累,设备正常工作时也会产生静电,另外还有从线路上侵入的感应静电,以及机房外的电磁干扰、设备工作时的电磁干扰,也会在线路表皮产生感应静电。
【评价方法】
设计评价查阅相关设计文件;运行评价查阅相关竣工图、检测报告,并现场核实。
8.1.9 在有人长时间值守的控制室和值班室等,室内空气中CO 2 浓度不超过1800mg/m 3 。
【条文说明】
本条适用于各类数据中心建筑的设计阶段和运行阶段评价。
本条要求数据中心建筑需满足国家标准《室内空气中二氧化碳卫生标准》GB/T 17904中关于室内空气中二氧化碳日平均最高容许浓度的规定。数据中心建筑虽然是以信息设备为主要服务对象的,但像控制室、值班室等有人长时间值守的区域应该满足符合人员健康要求的最基本卫生标准。
【评价方法】
设计评价查阅相关设计文件;运行评价查阅相关竣工图、CO 2 浓度检测报告,并现场核实。
8.1.10 人员活动区的游离甲醛、苯、氨、氡和TVOC等空气污染物浓度符合国家标准《民用建筑室内环境污染控制规范》GB 50325的规定。
【条文说明】
本条适用于各类数据中心建筑的运行阶段评价,设计阶段不参评。
数据中心虽然是以信息设备为主要服务对象的,但也有少量操作人员、测试人员、值班人员等,因此也应该满足室内污染物浓度的要求。
国家标准《民用建筑工程室内环境污染控制规范》GB 50325第6.0.4条规定,民用建筑工程验收时必须进行室内环境污染物浓度检测;并对其中氡、甲醛、苯、氨、总挥发性有机物等五类物质污染物的浓度限量进行了规定。本条在此基础上进一步要求建筑运行满一年后,氨、甲醛、苯、总挥发性有机物、氡五类空气污染物浓度应符合现行国家标准《室内空气质量标准》GB/T 18883中的有关规定,详见下表。
表8.1.10 室内空气质量标准

【评价方法】
运行评价查阅室内污染物检测报告,并现场核实。
8.1.11 主机房、辅助区及不间断电源系统电池室均不得结露。
【条文说明】
本条适用于各类数据中心建筑的设计阶段和运行阶段评价。
数据中心机房及相关区域内需严格要求不得结露,这在数据中心相关标准中都有所提及,本条要求数据中心建筑需满足国家标准《电子信息系统机房设计规范》GB 50174、《电子计算机场地通用规范》GB/T 2887等标准中的相关要求。电子信息设备是需要严格防水的,结露产生的水容易毁坏电子元件,使设备无法正常工作,因此,机房的防结露要求比普通民用建筑更加严格。对于数据中心建筑,除了在结构设计施工方面考虑数据中心机房的防水问题,还应严格控制室内环境,避免在数据中心的主机房、辅助区及不间断电源系统电池室发生结露。
【评价方法】
设计评价查阅相关设计文件;运行评价查阅相关竣工图,并现场核实。
8.2 评分项
8.2 评分项
Ⅰ 气流组织
8.2.1 主机房内气流组织合理。 按下列规则分别评分并累计:
1.采取分离冷热通道的机柜布置方式,得6分;
2.在机柜上未摆放服务器的位置加装盲板,减少热空气回流和冷空气旁通,得6分;
3.对于高热密度机房或机房中高发热量的个别机柜采取了专项解决方案,得6分;
4.采用了背板等针对机柜冷却的局部冷却方式,减少或避免室内冷热气流掺混,得6分。
评价总分值:24分
【条文说明】
本条适用于各类数据中心建筑的设计阶段和运行阶段评价。主要评价主机房内的气流组织是否合理。
主机房内良好的气流组织有利于提高空调的送风温度,进而提高所需的冷水温度,提高冷机效率及自然冷源的利用时间。
分离冷热通道是最常用的改善室内气流组织的措施,具有较好的效果。冷风从冷通道送出,被设备吸入,带走设备产生的热量,热空气再经设备的排风口排到热通道,空调回风口通常布置在热通道附近。这样的设备布局将冷空气和热空气分隔开来,在一定程度上减少了冷、热空气的掺混。加装盲板可以避免机柜空位处的热空气回流和冷空气旁通,是进一步避免冷、热空气掺混的措施。对于高热密度机房或者机房中有个别高发热量机柜的情况,空调方案需要更有针对性,否则容易产生局部热点,恶化室内热环境。另外,“对机柜空调而不是对机房空调”是一种更加科学的设计理念,由此产生的像背板冷却这样的局部冷却方式受到了越来越多的关注,这种冷却方式的换热过程都是在机柜内完成的,不会影响到室内环境。除此之外,也鼓励其他改善室内冷热气流掺混的措施。
【评价方法】
设计评价查阅相关设计文件;运行评价查阅相关竣工图,并现场核实。
8.2.2 减少空调送风与室内热气流的掺混,使空调送出的冷空气更直接有效的到达设备进风口处。 评分规则如下:
1.信息设备最高进风温度与空调送风温度之差小于8℃,得6分;
2.信息设备最高进风温度与空调送风温度之差小于6℃,得9分;
3.信息设备最高进风温度与空调送风温度之差小于4℃,得12分。
评价总分值:12分
【条文说明】
本条适用于各类数据中心建筑的设计阶段和运行阶段评价。主要评价主机房内的气流组织是否合理。
信息设备进风温度与空调送风温度之差越小,说明空调送风与室内热空气的掺混越少。而信息设备最高进风温度与空调送风温度之差既反映了空调送风与室内热空气的掺混情况,又反映了冷空气送到各信息设备的均匀程度,因为当信息设备最高进风温度与空调送风温度之差过大时,往往各个设备的进风温度也有很大差异。
【评价方法】
设计评价查阅相关设计文件;运行评价查阅相关竣工图、室内温度检测报告,并现场核实。
Ⅱ 空气质量
8.2.3 保证主机房的空气洁净度。 评分规则如下:
1.主机房的空气含尘浓度,在静态条件下测试,直径大于0.5μm的尘粒浓度≤10000粒/升,直径大于5μm的尘粒浓度≤100粒/升,得10分;
2.主机房的空气含尘浓度,在静态条件下测试,直径大于0.5μm的尘粒浓度≤5000粒/升,直径大于5μm的尘粒浓度≤50粒/升,得15分。
评价总分值:15分
【条文说明】
本条适用于各类数据中心建筑的设计阶段和运行阶段评价。主要评价主机房的空气洁净度。
本条在控制项的基础上提高了要求,依据机房内不同的空气洁净程度予以评分,其标准值的提出参考了大量数据中心的实测结果(图8.2.3提供了部分实测数据)。
电子信息设备对室内空气的洁净度有较高要求,空气中含尘浓度高,会使得设备吸入灰尘,时间一长,电子元件上的灰尘越积越多,会影响设备散热及正常工作。因此,除了将主机房的空气含尘浓度控制在一定范围内,空气洁净度越高,对设备的长期稳定工作越有益。

图8.2.3不同数据中心项目中尘粒浓度实测结果
【评价方法】
设计评价查阅相关设计文件;运行评价查阅相关竣工图、室内空气含尘浓度检测报告,并现场核实。
8.2.4 避免外界不符合控制要求的气体进入主机房,影响室内环境。 按下列规则分别评分并累计:
1.主机房内保持正压,得9分;
2.主机房内没有窗,或者所有门窗都采取了防渗风的密闭措施,室内具有较高的密闭性,得9分;
3.主机房内风道穿墙等地方采取了封堵措施,避免漏风,得9分。
评价总分值:27分
【条文说明】
本条适用于各类数据中心建筑的设计阶段和运行阶段评价。
主机房内保持正压,是为了避免外界未经处理的空气通过无组织方式渗入主机房,由于外界空气的温度、湿度、洁净度等都无法保证满足机房室内环境质量要求,因此,外界空气的渗入会影响到主机房的室内环境质量控制。
原则上主机房应该是密闭的,最好没有窗,并减少门的开启时间,目的都是提高密闭性,减少渗风,保证机房室内环境质量。
主机房内外压力可以在门口处进行测量,考察主机房是否处于正压,满足微正压即可得分。
【评价方法】
设计评价查阅相关设计文件;运行评价查阅相关竣工图、室内外压力检测报告,并现场核实。
8.2.5 降低室外空气中硫化物对室内环境的影响。 评价分值为5分:
对于大气环境中硫化物含量较高的地区,机房的新风系统中采取了针对硫化物的空气处理措施,得5分。
评价总分值:5分
【条文说明】
本条适用于各类数据中心建筑的设计阶段和运行阶段评价,对于大气环境中硫化物含量较低地区的数据中心建筑可不参评。
硫化物对于信息设备的影响是非常大的,电子器件中的铜和银很容易和硫化氢、二氧化硫等气体发生化学反应。当室外空气中硫化物含量较高时,如果未经处理,那么引入的新风中游离的硫化物微粒会和硬盘主板进行直接接触,由此引起了硬盘主板表面的电化反应,经过如此长期的过程,产生了大量的静电。同时,随着空气中硫化物等腐蚀性气体与电路主板表面的不断接触,硬盘主板也发生了一系列的化学反应,并产生反应物堆积于硬盘主板表面,也极易引起电路短路等现象,甚至出现主板烧毁等事故。
我国是以煤为主要燃料的国家,尤其在冬季,北方地区采暖大量烧煤,空气中硫化物含量较高,因此,最好采取针对硫化物的空气处理措施。
【评价方法】
设计评价查阅相关设计文件;运行评价查阅相关竣工图,并现场核实。
Ⅲ 噪声控制
8.2.6 控制人员活动区域的噪声。 按下列规则分别评分并累计:
1.在设备正常运行时,总控中心的室内噪声级:不超过65dB(A),得1分;不超过60dB(A),得2分;不超过55dB(A),得3分
2.在设备正常运行时,辅助区的监控室、维护操作室、接待室、测试室内的噪声级:不超过65dB(A),得1分;不超过60dB(A),得2分
3.行政管理区的办公室、会议室内的噪声级:低于GB 50118低限标准与高要求标准的平均数值,得1分;达到GB 50118中的高要求标准,得2分
评价总分值:7分
【条文说明】
本条适用于各类数据中心建筑的设计阶段和运行阶段评价。
本条是在本标准控制项第8.1.3条要求基础上的提升。
国家标准《民用建筑隔声设计规范》GB 50118规定的办公室、会议室内允许噪声级的高要求标准,见表8.1.3-2。
【评价方法】
设计评价查阅相关设计文件、环评报告、室内背景噪声分析报告或声环境专项设计报告;运行评价查阅相关竣工图、室内噪声检测报告、室内背景噪声分析报告或声环境专项设计报告,并现场核实。
8.2.7 办公室、会议室的空气声隔声性能优于国家标准《民用建筑隔声设计规范》GB 50118中的低限标准。 按下列规则分别评分并累计:
1.办公室的空气声隔声性能:高于低限标准与高要求标准的平均数值,得1分;达到高要求标准,得2分
2.会议室的空气声隔声性能:高于低限标准与高要求标准的平均数值,得1分;达到高要求标准,得2分
评价总分值:4分
【条文说明】
本条适用于各类数据中心建筑的设计阶段和运行阶段评价,无办公室、会议室的数据中心建筑可不参评。
本条是在本标准控制项第8.1.4条要求基础上的提升。
国家标准《民用建筑隔声设计规范》GB 50118规定的办公室、会议室的空气声隔声性能高要求标准,见表8.1.4-1~8.1.4-2。
【评价方法】
设计评价查阅相关设计文件、隔声性能分析报告;运行评价查阅相关竣工图、隔声性能分析报告、构件隔声性能实验室检验报告或房间隔声性能现场检验报告,并现场核实。
8.2.8 隔声减噪设计合理,减少噪声和振动干扰的措施有效。 按下列规则分别评分并累计:
1.建筑平面布置和空间布局有利于隔声减噪,得2分;
2.采取合理措施控制设备机房产生的噪声和振动,得2分;
评价总分值:4分
【条文说明】
本条适用于各类数据中心建筑的设计阶段和运行阶段评价。
通过优化设计,并从噪声源头开始实施控制,往往是建筑防噪设计中最为有效和经济的方法。
为避免办公室、会议室、培训室和指挥调度大厅等噪声敏感房间受到噪声干扰,首先要从数据中心的规划设计以及建筑的平面布置、空间布局考虑,将对噪声敏感的房间远离噪声源和振动源,使机房区与办公区之间有隔离。建筑设计及设备系统设计均需充分考虑噪声与振动的影响及其防控措施。
为保证主机房内设备的正常工作,主机房也应与有强烈噪声和振动源的其他设备机房之间做好隔离。对支持区的各设备机房应根据实际情况采取隔声、吸声、消声、隔振等措施。包括地下或同层停车场振动噪声也需采取有效地隔声、隔振等措施,避免对数据中心机房的影响。
设备应尽可能采用低噪声、低振动设备。柴油发电机、冷冻机等高噪声强振动的设备应安装在建筑物的底层,并应进行专业的隔振降噪设计,如设置减振基础、进排风消声器、机房吸声、围护结构隔声等。
空调系统应设消声装置,当辅助房间内有强烈振动的设备时,设备及其通往主机房的管道应采取隔振措施。
【评价方法】
设计评价查阅相关设计文件、室内背景噪声分析报告;运行评价查阅相关竣工图,室内背景噪声分析报告、环评验收文件,并现场核实。
8.2.9 大型会议室、指挥中心、新闻发布厅、会议电视会场和其他有声学要求的重要房间进行专项声学设计,满足相应功能要求。 评价分值为2分。
评价总分值:2分
【条文说明】
本条适用于各类数据中心建筑的设计阶段和运行阶段评价。无大型会议室、指挥中心、新闻发布厅、会议电视会场和其他有声学要求的重要房间的数据中心建筑可不参评。
专项声学设计应将声学设计目标在相关设计文件中注明。
有声学要求的重要房间包括大型会议室、报告厅、多功能厅以及备灾中心等大型数据中心所设的指挥中心、新闻发布厅、会议电视会场等以会议为主的房间。声学设计重点考虑语言清晰和声场均匀的要求,并应避免出现声聚焦、共振、回声、多重回声和颤动回声等缺陷。
混响时间及噪声控制设计应符合国家标准《剧场、电影院和多用途厅堂建筑声学设计规范》GB/T 50356中对多用途厅堂的有关规定。
【评价方法】
设计评价查阅相关设计文件、声学设计专项报告;运行评价查阅相关竣工图,声学设计专项报告或检测报告,并现场核实。
9 施工管理
9.1 控制项
9 施工管理
9.1 控制项
9.1.1 施工单位施工前建立项目施工全过程的绿色施工管理体系和管理制度,并落实各级责任人。
【条文说明】
本条适用于各类数据中心建筑的运行阶段评价,设计阶段不参评。
施工期间对附近居民的正常生活产生很大影响的项目,本条不达标。
为了有效减小施工对环境的影响,需要针对扬尘、噪音、水污染、光污染、水土流失等环境问题建立施工全过程的环境保护管理体系,制定相应的保护计划,组织有效的落实工作。需要明确施工中各相关方应承担的责任,将环境保护措施落实到具体责任人。
一般情况下项目经理为绿色施工第一责任人,负责指定绿色建筑施工各级管理人员和监督人员,并负责绿色施工的组织实施,开展定期检查,保证环境保护计划的实现。
【评价方法】
查阅承包商ISO 14001认证文件等资料。
9.1.2 施工单位施工前制定施工人员职业健康安全管理计划,并在施工中严格执行。
【条文说明】
本条适用于各类数据中心建筑的运行阶段评价,设计阶段不参评。
建筑施工过程中应加强对施工人员的健康安全保护。施工单位应对动火作业、吊装作业、土方作业、管沟作业、有刺激性挥发物作业、受限空间内的作业等危险性较大的作业活动进行识别,建立危险源清单,编制危险作业控制的详细计划和操作规定,应对危险作业人员进行认真培训教育、考核。危险作业人员必须持证上岗。
根据现场作业人员工作性质、工种特点、防护要求,对各类现场作业人员防护用品的配备制定标准,并对现场作业人员个人防护用品配备及发放情况进行统计登记,建立台帐。对个人防护用品的日常使用情况进行检查,督促防护用品的正确使用,记录并处罚违规行为。
【评价方法】
查阅施工人员职业健康安全管理的有关文档。包括施工单位OHSAS18000职业健康与安全体系认证,职业健康安全管理制度,现场作业危险源清单及其控制制度,现场作业人员工作许可证,违规行为处罚记录,个人防护用品配备及发放台帐。必要时核实劳动保护用品或器具进货单。
9.2 评分项
9.2 评分项
Ⅰ 环境保护
9.2.1 施工单位制定并实施有效的降尘计划。 按下列规则分别评分并累计:
1.施工前施工单位制定降尘计划,得2分;
2.施工全过程的降尘措施合理,得2分;
3.施工全过程降尘措施的实施记录完整,得2分;
4.施工全过程降尘的效果明显,无投诉,得2分。
评价总分值:8分
【条文说明】
本条适用于各类数据中心建筑的运行阶段评价,设计阶段不参评。
建筑施工扬尘是最主要的大气悬浮物的来源之一,也是社会普遍关心的问题。施工中应采取降尘措施,降低大气总悬浮颗粒物浓度。
施工中的降尘措施主要包括对易飞扬物质的遮挡、覆盖、洒水等。对出入工地的车辆进行清洗、封闭,对易产生扬尘的施工工艺进行改进等。在工地脚手架外侧设置密目防尘网或防尘布,具有一定的扬尘抑制效果。
降尘工作主要针对易飞扬材料(土方、散装水泥及预拌砂浆等)的运输与保存、易产生扬尘的施工作业、高空垃圾清运等。易产生扬尘的施工作业除了土方工程外,还有如拆除工程、爆破工程、切割工程、部分安装工程等。易产生扬尘的施工面,应尽早清扫,并应采用封闭式管道或垂直运输机械尽早清运。
施工单位需要每月填写《降尘作业记录表》不少于一次,每个施工阶段必须填写。
降尘作业记录表

表中的施工阶段分为地基与基础、结构工程、装饰装修与机电安装三个阶段。降尘对象要明确、详细。
【评价方法】
1)查阅施工单位的《降尘计划》和由建设单位、监理单位、施工单位签字确认的《降尘作业记录表》;2)必要时在项目周围进一步走访了解。
9.2.2 施工单位制定并实施有效的降噪计划。 按下列规则分别评分并累计:
1.施工前施工单位制定降噪计划,得2分;
2.施工全过程的降噪措施合理,得2分;
3.施工全过程降噪措施的实施记录完整,得2分;
4.施工全过程的施工场界噪声满足现行国家标准《建筑施工场界环境噪声排放标准》GB 12523的规定,无投诉,得2分。
评价总分值:8分
【条文说明】
本条适用于各类数据中心建筑的运行阶段评价,设计阶段不参评。
在建筑施工过程中产生的干扰周围生活环境的声音属于建筑施工噪声。施工噪声是影响项目周围居民生活的主要因素之一,也是居民投诉的主要问题。国家标准《建筑施工场界环境噪声排放标准》GB 12523-2011对噪声的测量、限值作出了具体的规定,是施工噪声排放管理的依据。为了减小施工噪声影响,可以采用低噪声设备;采取吸声、消声、隔声、隔振等措施,如混凝土输送泵、电锯房等增设吸音降噪屏;噪声较大的机械设备,尽量远离施工现场办公区、生活区和周边办公区、住宅区;吊装作业时使用对讲机传达指令;采用自密实混凝土等。
合理安排施工时间,尽量避免夜间施工,也是减小噪声影响的途径。
施工单位需要每月填写《降噪作业记录表》不少于一次,每个施工阶段必须填写。
降噪作业记录表

表中的施工阶段分为地基与基础、结构工程、装饰装修与机电安装三个阶段。降噪对象(噪声源)和措施要明确、详细。
【评价方法】
1)查阅施工单位的《降噪计划》和由建设单位、监理单位、施工单位签字确认的《降噪作业记录表》;2)必要时在项目周围进一步走访了解。
9.2.3 施工单位制定并实施施工垃圾减量化、资源化计划。 按下列规则分别评分并累计:
1.施工前施工单位制定施工垃圾减量化、资源化计划,得1分;
2.可回收固体施工垃圾的回收率不小于80%,得1分;
3.每10000m 2 建筑面积固体施工废弃物排放量不大于400t但大于300t,得1分;不大于300t,得2分。
评价总分值:4分
【条文说明】
本条适用于各类数据中心建筑的运行阶段评价,设计阶段不参评。
建筑施工产生的垃圾很多,堆放或填埋均占用大量的土地,对环境产生很大的影响。同时,施工垃圾的产出,也意味着资源的浪费。因此减少施工垃圾产出,涉及到节地、节能、节材和保护环境等多方面问题。
施工垃圾减量化、资源化计划可以独立成篇,也可以是绿色施工组织计划中的一个部分。计划应该从材料采购、材料管理、施工管理等全过程入手,分为减量化与资源化两部分。减量化主要是考虑垃圾产出的最小化,资源化主要考虑垃圾回收与利用的最大化。建筑余料应及时回收利用。块材、板材等的下脚料和撒落的混凝土、砂浆应科学利用。
施工垃圾包括工程施工产生的可回收和不可回收的所有施工垃圾废料,但不包括基坑开挖、桩基施工、地基处理等的排土,也不包括桩基施工截掉的桩头、基坑支护的拆除物。
参照《城市生活垃圾分类及其评价标准》(CJJ/T 02-2004)中2.1.1条的规定,可回收垃圾主要包括纸类、塑料、金属、玻璃、织物五类。本条款要求现场产生的该五类垃圾尽量送到回收站回收。
按照《建筑工程绿色施工评价标准》,建筑垃圾分类后,丧失施工现场再利用价值的部分称为建筑废弃物。
施工临时设施的清拆可能产生大量垃圾,因此应充分利用既有建筑物、市政设施和周边道路作为施工临时设施,或合理安排施工计划使得施工临时设施能够借用新建永久设施,或采用可重复使用、可回收材料建设施工临时设施。现场临建设施、安全防护设施应定型化、工具化、标准化。
施工垃圾应及时分类收集、集中堆放,尽量尽早回收和再利用。
【评价方法】
查阅建筑施工垃圾减量化、资源化计划,回收站出具的建筑施工垃圾回收单据,施工单位开出的施工垃圾正式票据,各类建筑材料进货单,各类工程量结算清单,施工单位完成的《固体施工垃圾排放量计算书》,施工单位完成的《可回收固体垃圾回收率计算书》。
9.2.4 施工单位制定并实施有效的减少有毒、有害物质排放的计划。 按下列规则分别评分并累计:
1.施工前施工单位制定减少有毒、有害物质排放的计划,得1分;
2.减少施工中有毒、有害物质排放的措施合理,得1分;
3.减少施工中有毒、有害物质排放措施的实施记录完整,得1分;
4.减少施工中有毒、有害物质排放的效果明显,得1分。
评价总分值:4分
【条文说明】
本条适用于各类数据中心建筑的运行阶段评价,设计阶段不参评。
本条基本属于措施评价的范畴,要求施工单位为施工人员创造相对健康的工作环境,同时减少有毒、有害物质向室外大气的排放,这也会提高竣工验收后的室内环境质量。
室内装饰装修施工中有毒、有害物质的主要来源是胶、油漆、涂料和有机溶剂。刨花板、油漆、涂料等装饰材料含有甲醛、苯、氨等有害物质。室内装饰装修施工的施工组织设计中要有减少有毒、有害物质排放的措施。装饰材料选购环节要把材料的有毒、有害物质含量和排放量作为主要比选因素之一。
施工单位需要每月填写《减少有毒、有害物质排放记录表》不少于一次。
减少有毒、有害物质排放记录表

【评价方法】
查阅施工单位的《减少有毒、有害物质排放计划》和由建设单位、监理单位、施工单位签字确认的《减少有毒、有害物质排放记录表》。
Ⅱ 资源节约
9.2.5 施工单位制定并实施施工用能和节能方案。 按下列规则分别评分并累计:
1.施工前施工单位制定施工用能和节能方案,得2分;
2.施工全过程的节能措施合理,得2分;
3.施工全过程节能措施的实施记录完整,得2分;
4.施工全过程节能的效果明显,得2分。
评价总分值:8分
【条文说明】
本条适用于各类数据中心建筑的运行阶段评价,设计阶段不参评。
施工过程中的能耗,是建筑全寿命期能耗的组成部分。不同项目的施工能耗有显著差异,施工单位施工前应制定用能和节能方案:明确建筑施工总能耗目标值;预算各施工阶段用电负荷,合理配置临时用电设备,尽量避免大型用能设备同时使用;合理安排工序,提高各种机械的使用率和满载率,降低各种设备的单位耗能。施工过程中施工单位应做好建筑施工能耗管理,做好施工区、生活区的能耗监测、记录,用于监督和指导能源节约。
施工区与生活区应分设电表,分别统计。施工区能耗包括了施工中各类作业、设备以及办公区的用能。标段分包和劳务合同中应包括节能、节水、环境影响的内容。
应建立设备技术档案,并应定期进行设备维护、保养。为了更好地进行施工设备管理,应给每台设备建立技术档案,便于维修保养人员尽快准确地对设备的整机性能做出判断,也便于出现故障时尽快修复;对于机型老、效率低、能耗高的陈旧设备要及时淘汰、代之以结构先进、技术完善、效率高、性能好及能耗低的设备。应建立设备管理制度,定期进行维护、保养,确保设备性能可靠、能源高效利用。
现场临电设备、中小型机具、照明灯具采用带有国家能源效率标识的产品。施工区与生活区应尽量采用节能照明灯具。
临时施工用房应结合日照和风向等自然条件建设,合理采用被动式节能技术;应使用热工性能优良的屋面板、门窗和复合墙体等,宜采用吊顶。
绿色施工倡导在既定施工条件下,做到均衡施工、流水施工。特别要避免突击赶工期的无序施工、造成人力、物力和财力浪费等现象。
应尽量减少夜间作业和冬期施工的时间。夜间作业不仅施工效率低,而且需要大量的人工照明,用电量大,应根据施工工艺特点,合理安排施工作业时间。如白天进行混凝土浇捣,晚上养护等。同样,冬季室外作业,需要采取冬季施工措施,如混凝土浇捣和养护时,采取电热丝加热或搭临时防护棚用煤炉供暖等,都将消耗大量的热能,是需要尽量避免的。
施工单位需要每月填写《施工用能和节能记录表》不少于一次,每个施工阶段必须填写。
施工用能和节能记录表

表中的施工阶段分为地基与基础、结构工程、装饰装修与机电安装三个阶段。
【评价方法】
查阅施工单位制定的《施工用能和节能方案》和由建设单位、监理单位、施工单位签字确认的《施工用能和节能记录表》。
9.2.6 施工单位制定并实施施工用水和节水方案。 按下列规则分别评分并累计:
1.施工前施工单位制定施工用水和节水方案,得2分;
2.施工全过程的节水措施合理,得2分;
3.施工全过程节水措施的实施记录完整,得2分;
4.施工全过程节水的效果明显,得2分。
评价总分值:8分
【条文说明】
本条适用于各类数据中心建筑的运行阶段评价,设计阶段不参评。
整个施工过程中的水耗,是建筑全寿命期水耗的组成部分。不同项目的施工水耗有显著的差异,施工单位施工前应制定施工用水和节水方案:明确施工总水耗目标值;预算各施工阶段用水负荷;合理设计基坑降水方案,减少基坑开挖抽水量(除回灌外,一般应采用基坑封闭降水方案,不得采用坑外降水方案);制定利用雨水、基坑内的水等的方案(雨水、基坑内的水等可替代传统水源,用于洗刷、降尘、绿化、设备冷却等)。施工过程中施工单位应做好建筑施工水耗管理,做好施工区、生活区的水耗监测、记录,用于监督和指导节约用水。
施工现场办公区、生活区应采用节水器具,节水器具配置率应达到100%。
采用喷雾设备降尘较传统的喷水降尘可以有效节约用水。
消防水池宜尽早施工,以便储存雨水或地下的抽取水,用于砼养护和清洗。
对于陈旧漏水的设备和管道要及时淘汰。
施工过程中,凡利用传统水源的节点均应分设水表,监测、记录和统计用水量。
系统调试的耗水量很大,施工单位与调试单位应配合制定系统调试用水、节水方案。
施工单位需要每月填写《施工用水和节水记录表》不少于一次,每个施工阶段必须填写。
施工用水和节水记录表

表中的施工阶段分为地基与基础、结构工程、装饰装修与机电安装三个阶段。
【评价方法】
查阅施工单位制定的《施工用水和节水方案》和由建设单位、监理单位、施工单位签字确认的《施工用水和节水记录表》。
9.2.7 施工单位制定并实施施工用材和节材方案。 按下列规则分别评分并累计:
1.施工前施工单位制定施工用材和节材方案,得5分;
2.施工全过程的节材措施合理,得5分;
3.施工全过程节材措施的实施记录完整,得5分;
4.施工全过程节材的效果明显,得5分。
评价总分值:20分
【条文说明】
本条适用于各类数据中心建筑的运行阶段评价,设计阶段不参评。
施工单位施工前至少应制定混凝土、砂浆、钢筋、钢材、脚手架、模板、支撑体系和装饰装修材料等的用材和节材方案,且节材的措施合理、实施记录完整、效果明显。应采取有效措施降低材料的倒运、保管、安装、浇灌环节的损耗,提高模板和支撑体系的利用率。
提倡施工单位采取有效措施,减少装饰装修和机电安装的现场加工制作工作量。目前,装饰装修和机电安装的现场加工制作工作量很大,施工现场难有精确、高效的加工制作条件,且往往造成材料和工时的浪费,也难以保证工程质量。传统的现场装修施工过程湿作业多,还会造成环境污染。装饰装修和机电安装材料在工厂加工,到现场可以直接安装,可以提高材料利用率,降低劳动强度,保证工程质量,用工厂的空间换工地的时间,大大缩短施工周期,大大降低现场噪声,降低成本,是装修工程施工发展的方向。
本条侧重于措施评价,是因为混凝土、钢筋等材料的计量精度低,装饰装修和机电安装工程所涉及的材料过多、工序过于复杂,难以得到真实的损耗率。
施工单位需要每月填写《施工用材和节材记录表》不少于一次,每个施工阶段必须填写。
施工用材和节材记录表


表中的施工阶段分为地基与基础、结构工程、装饰装修与机电安装三个阶段。
【评价方法】
查阅施工单位制定的《施工用材和节材方案》和由建设单位、监理单位、施工单位签字确认的《施工用材和节材记录表》。
Ⅲ 过程管理
9.2.8 施工前建设和监理单位组织各有关单位进行图纸会审、交底和培训。 按下列规则分别评分并累计:
1.施工前参建各单位的所有专业均参与了图纸会审,会审记录详实,得2分;
2.施工前设计单位对各专业设计内容进行全面交底,交底记录详实,得2分;
3.所有工序施工前全部施工人员均参与了绿色施工技术的交底和培训,记录详实,得2分。
评价总分值:6分
【条文说明】
本条适用于各类数据中心建筑的运行阶段评价,设计阶段不参评。
本条主要评价施工前的准备工作。
施工是把建筑由设计转化为实体的重要过程,在这一过程中,设计文件交底、会审以及对施工人员的绿色施工技术的交底和培训均是保护环境、降低资源消耗的重要环节。
深化设计单位也应作为设计单位参与设计文件交底、会审。
【评价方法】
查阅相关会审记录和交底、培训记录。
9.2.9 加强施工过程的质量管理、监督、检查。 按下列规则分别评分并累计:
1.每周一次监理例会,会议纪要参建各方签字归档,得1分;
2.严格按有效的设计文件施工、监理,得1分
3.取样检验操作规范,得1分;
4.施工单位自评价次数每月不少于一次,且每阶段不少于一次,并根据检查情况,制定改进措施,得1分;
5.混凝土工程各方及时预留、预埋和合验,得1分。
6.施工日志内容详实,记录准确,得1分。
评价总分值:6分
【条文说明】
本条适用于各类数据中心建筑的运行阶段评价,设计阶段不参评。
本条主要评价施工过程中的质量管理、监督、检查工作。
建设和监理单位每周召集各参建单位开一次监理例会,可以及时处理施工中的问题,保证施工质量,提高施工速度,促进绿色施工。每次会议的会议纪要参建各方签字归档。施工组织设计、施工方案及其它专项的绿色施工方案施工前应得到监理单位代表的书面确认。
施工中先施工后补手续的现象常常出现。严格按有效的设计文件施工、监理和验收,所有设计文件均应签字盖章齐全,是为了避免随意变更设计,影响工程质量。除此以外,还必须严格按现行规范、规程、规定施工、监理和验收。
深化设计文件也是设计文件的一部分,施工前应完成深化设计,且签字盖章齐全。
施工过程是一个漫长的过程,期间会频繁地取样检验,常见不规范的行为。本条强调应严格按规范、规程、规定取样,取样检验操作规范,合格率达标。
实践证明,施工单位的自评价可以及时发现问题,应提倡。自评价每月不少于一次,且每阶段不少于一次。应根据检查情况,制定改进措施。
混凝土工程如果出现了漏留、漏埋情况,处理起来非常困难。本条要求参建各方一体化施工,及时通知各方预留预埋和合验,基本做到无漏留、漏埋。
施工日志可以起到一定的督促提醒作用,要求内容详实,记录准确。
【评价方法】
查阅相关资料和证明材料。
9.2.10 完善后期服务。 按下列规则分别评分并累计:
1.竣工资料完整、详细,得2分;
2.向业主提交建筑使用说明书和建筑质量保修书,得2分;
3.保修期内每年回访业主、及时处理业主反馈意见,得1分。
评价总分值:5分
【条文说明】
本条适用于各类数据中心建筑的运行阶段评价,设计阶段不参评。
本条主要评价施工后的服务情况,以便为绿色运营创造良好的条件。
竣工验收过程中,应绘制完整、详细的竣工图纸,并收集过程管理资料、见证资料和自检评价记录等绿色施工资料,归档保存。
向业主提交建筑使用说明书和建筑质量保修书,有利于业主科学使用申报项目。建筑使用说明书包括用户维修手册(地下管线位置,承重墙的位置,易损件在哪买,配件经销商名录,检修、补充润滑油的制度),设备使用手册(某些设备是外语的,需翻译)。
保修期内每年回访业主、及时处理业主反馈意见,可以使建筑长期处于良好的工作状态,延长建筑的寿命。
本条希望验收交接过程严格、认真、规范、科学,为绿色运营创造良好的条件。
【评价方法】
查阅相关资料和证明材料。
Ⅳ 数据中心测试
9.2.11 数据中心交付运行前,进行了数据中心环境、设备、系统、整体的模拟带载测试。 评价总分值为23分,并按下列规则分别评分并累计:
1.照度、噪声、振动、电磁干扰、静电、零地电压测试的方案、原始数据、汇总数据、结论齐全有效,得1分;
2.温度、相对湿度、含尘浓度测试的方案、原始数据、汇总数据、结论齐全有效,得2分;
3.变压器、发电机、配电柜、UPS、蓄电池设备性能测试的方案、原始数据、汇总数据、结论齐全有效,得7分;
4.冷却塔、水泵、冷水机组、板式换热器、精密空调设备性能测试的方案、原始数据、汇总数据、结论齐全有效,得4分;
5.门禁系统、视频监控系统测试的方案、原始数据、汇总数据、结论齐全有效,得1分;
6.基础设施监测、控制、管理系统(DCIM)测试的方案、原始数据、汇总数据、结论齐全有效,得3分;
7.消防系统测试的方案、原始数据、汇总数据、结论齐全有效,得2分;
8.数据中心电气、空调、DCIM整体测试的方案、原始数据、汇总数据、结论齐全有效,得3分。
评价总分值:23分
【条文说明】
本条适用于各类数据中心建筑的运行阶段评价,设计阶段不参评。
在设备供应商、工程承包商完成了数据中心所有设备、系统的安装和各项工程,并进行了设备、子系统、分系统的通电启动和空载运转以后,还需要进行数据中心的模拟带载测试,以便测试环境、设备、系统、数据中心整体的功能和性能是否满足设计要求,同时通过模拟带载测试还有助于发现设计、施工中存在的错误。
【评价方法】
查阅测试的方案书、测试数据、测试结论。
10 运营管理
10.1 控制项
10 运营管理
10.1 控制项
10.1.1 节能、节水、节材与绿化制度健全,执行严格。
【条文说明】
本条适用于各类数据中心建筑的运行阶段评价,设计阶段不参评。
数据中心运营管理单位应提交节能、节水、节材与绿化的管理制度,并说明实施效果。
节能管理制度主要包括节能方案,节能管理模式和机制。
节水管理制度主要包括节水方案,节水管理机制等。
节材管理制度主要包括包括运行和维护的耗材管理规定等。
绿化管理制度主要包括苗木养护、用水计量和化学药品的使用制度等。
【评价方法】
查阅运营管理单位的节能、节水、节材和绿化管理制度文件、日常管理记录,并现场核查。
10.1.2 节能、节水设施应工作正常,且符合设计要求。
【条文说明】
本条适用于各类数据中心建筑的运行阶段评价,设计阶段不参评。
数据中心建筑设置的节能、节水设施,如自然制冷设备、变频控制设备、智能灯光设备、热能回收设备、遮阳设备、雨水收集处理设备等,均应工作正常,才能实现预期目标,因此有必要考察其实际运行情况。
【评价方法】
查阅节能、节水设施的竣工文件,运行记录,现场核查设备系统的工作情况。
10.1.3 数据中心监控与安全防范系统应工作正常,且运行记录完整。
【条文说明】
本条适用于各类数据中心建筑的运行阶段评价,设计阶段不参评。
为了使数据中心各项运行指标达到国标和设计要求,需要对数据中心各种环境、设备、系统等进行监测、控制和管理。数据中心监控与安全防范系统必须正常运行,且应符合《电子信息系统机房设计规范》GB 50174中第11章的要求,并能够实时监测IT设备运行环境的温度、湿度,监测各设备、系统的运行状态,同时能根据应急控制策略、节能控制策略进行实时控制,并且能对运行数据进行记录、分析,以改进数据中心的管理。
【评价方法】
查阅数据中心基础设施监测、控制、管理系统竣工文件、运行记录,现场核查监测仪表、执行机构、自控系统、管理平台的工作情况。
10.1.4 编制数据中心使用手册,以便能够正确、有效地对数据中心进行运行、维护、管理。
【条文说明】
本条适用于各类数据中心建筑的运行阶段评价,设计阶段不参评。
数据中心安装有变配电、发电机组、不间断电源、制冷等设备,还安装有安全防范系统、消防系统、基础设施监测控制管理系统。设备种类繁多、数量庞大,系统复杂,而且有多种不同的运行场景,因此必须编制一套全面、详细的运行手册,以便运维人员能够学习掌握设备和系统的操作、维护方法,能够正确、有效地对数据中心进行运行、维护、管理。
【评价方法】
审核各类设备使用手册、各种系统使用手册是否齐全;
审核是否具有供电操作规程、空调节能节水运行方案;
审核各种应急预案是否齐全。
10.1.5 数据中心运行过程中产生的污水应达标排放。
【条文说明】
本条适用于各类数据中心建筑的运行阶段评价,设计阶段不参评。一般不会产生污水的项目本条可不参评。
本条适用于采用水冷式冷水机组组合冷却塔方式制冷的数据中心。对于采用风冷直接膨胀式制冷、风冷冷水机组方式制冷的数据中心,由于耗水量很少,且不需对所使用的水进行化学处理,一般不会产生水污染,本条可以不参评。
【评价方法】
查阅污水排放管理制度文件、运行期污水排放检测报告,并进行现场核查。
10.1.6 数据中心运维人员办公区域室内空气质量应定期检测。
【条文说明】
本条适用于各类数据中心建筑的运行阶段评价,设计阶段不参评。
数据中心建筑一般在封闭方式下运行,机房装饰装修以及家具引起的环境污染气体不容易释放到外界,可能对数据中心运维人员身体健康造成影响。数据中心办公区域室内空气质量管理应有管理制度,并进行定期检测。相关标准参考《室内空气质量标准》(GB/T 18883-2002)、《民用建筑工程室内环境污染控制规范》(GB 50325-2010)等。
【评价方法】
查阅室内空气质量管理及运行记录。
10.2 评分项
10.2 评分项
Ⅰ 制度管理
10.2.1 数据中心运营管理单位应获得有关管理体系认证。 按下列规则分别评分并累计:
1.运营管理单位获得ISO 14001环境管理体系认证,得2分;
2.运营管理单位获得ISO 9000族标准体系认证,得4分;
3.运营管理单位满足《能源管理体系要求》GB/T 23331,得2分;
4.运营管理单位获得其他具有资质的相关认证机构认可,如ICMI-CMOS标准体系,得2分;
评价总分值:10分
【条文说明】
本条适用于各类数据中心建筑的运行阶段评价,设计阶段不参评。
本条文目的在于为运营管理提供技术保障。数据中心运营管理公司通过ISO 14001环境管理体系认证,可以达到节约能源、降低消耗,减少环保支出,降低成本的目的。数据中心运营管理公司应具有完善的管理措施,定期进行管理人员的培训。
ISO 9000族标准是现代质量管理和质量保证的结晶,提供了建立质量体系的基本要求,也是企业进行质量管理的基本要求。按ISO 9000族标准建立的质量体系能发挥企业质量管理的实际功效,同时也为顾客和第三方认可打好基础。
《能源管理体系要求》GB/T 23331是组织内建立起完整有效的,形成文件的能源管理体系,注重过程的控制,优化组织的活动,实现能源管理仿真和预期能源消耗和使用目标。
ICMI-CMOS标准体系是国际客户管理学院帮助从事客户联络中心行业的组织和专业人士改善运营绩效,达到出色的业绩指标的一套适合客户管理的运营标准体系。
【评价方法】
查阅运维管理机构的ISO 14001、ISO 9000族标准(相关的5个标准:ISO 9000-1,ISO 9001,ISO 9002,ISO 9003,ISO 9004)和GB/T 23331的认证证书以及其他相关认证机构认可的工作文件。并审查:1)认证机构是否合格;2)认证时间是否过期;3)认证对象是否属实。
10.2.2 建立并完善节能、节水、节材、绿化的操作规程及管理制度。 按下列规则分别评分并累计:
1.制定合理完善的节能操作规程及管理制度的,得2分;
2.制定合理完善的节水操作规程及管理制度的,得2分;
3.制定合理完善的节材操作规程及管理制度的,得2分;
4.制定合理完善的绿化操作规程及管理制度的,得2分;
评价总分值:8分
【条文说明】
本条适用于各类数据中心建筑的运行阶段评价,设计阶段不参评。
节能、节水、节材、绿化的管理制度是指导操作管理人员的工作指南,应挂在各个操作现场的墙上,促使操作人员严格遵守规定,以有效地保证工作的质量。
可再生能源系统,雨废水回用系统等节能、节水措施的运行维护技术要求高,维护的工作量大,无论是自行运维还是购买专业服务,都需要建立完善的管理制度和应急预案。日常运行应做好记录。
【评价方法】
查阅相关管理制度、操作规程、操作人员的专业证书、节能、节水、节材、绿化的日常运行记录。并现场核查。
10.2.3 实施能源资源管理激励机制,管理业绩与节约能源资源、提高经济效益挂钩。 按下列规则分别评分并累计:
1.运维管理机构的工作考核体系中包含能源资源管理激励机制,得5分;
2.与租用的合同中包含节能条款,得2分;
3.采用合同能源管理模式,得3分。
评价总分值:10分
【条文说明】
本条适用于各类数据中心建筑的运行阶段评价,设计阶段不参评。如被评项目中不存在租用者时,第2款可不参评。
管理是节约能源、资源的重要手段,必须把管理业绩上与节能、节约资源情况挂钩。因此要求运维管理单位在保证建筑的使用性能要求、投诉率低于规定值的前提下,实现其经济效益与建筑用能系统的能耗状况、水资源和各类耗材的使用情况直接挂钩。采用合同能源管理模式是更有效的节能方式。
【评价方法】
查阅运维管理机构的工作考核体系文件,业主和租用者以及企业管理之间的合同,能源资源管理激励机制。
10.2.4 建立数据中心连续供电、温湿度达标等可靠性指标的保障性规程,应完善突发事件的针对性防范措施及应急预案。 按下列规则分别评分并累计:
1.维护数据中心供电连续保障性规程,得2分;
2.应对火灾的应急预案,得2分;
3.应对常见自然灾害的应急预案,如水灾、雪灾、地震等,得2分;
4.应对不同设备故障的应急预案,如精密空调、冷水机组、水泵、不间断电源等,得4分;
5.应对系统故障的应急预案,如输配系统、网络安全系统等,得4分;
6.组织有关人员按照紧急预案的演练记录,得4分
评价总分值:18分
【条文说明】
本条适用于各类数据中心建筑的运行阶段评价,设计阶段不参评。
数据中心建筑设施、设备抗灾能力的提高是一项系统工程,需在规划、设计阶段就加以考虑。内容包含了当地常见自然灾害和数据中心主要突发事件的应对,应有落实各项防范措施的具体实施方案和必要的设备、物资储备。各种容灾备份的方案和替代手段一定要切实可行。要组织有关人员按照预案进行演练,必要时能够针对各种紧急情况做出及时、有效的反应。
【评价方法】
查阅相关规程、应急预案内容,及预案演练记录。
Ⅱ 技术管理
10.2.5 定期检查、调试设施设备,并根据运行检测数据进行设备系统的运行优化。针对数据中心不同的运行负荷阶段,进行设施设备的调试。 按下列规则分别评分并累计:
1.有专业的项目团队来监管和履行基础设施系统的调试过程,得2分;
2.所有调试过程符合相关规范,得2分;
3.有专业调试师负责如下复杂系统的调试,如空调制冷系统、置换通风、建筑管理系统(BMS)、可再生能源、UPS系统、备用发电系统等,得2分;
4.建筑管理系统调试中,符合基本要求,得4分
1)在控制设备已经安装、正常工作的前提下,进行空调风系统和空调水系统的调试;
2)调试结果完整,应包含风量、水量、室温以及其他重要参数;
3)建筑管理系统(BMS)的原理图和图形应该方便用户查询;
4)操作该系统的相关人员应经过培训;
5.调试内容符合以下条件者,得8分;
1)在设计负荷下,对位于主机房、支持区、辅助区及行政管理区的所有建筑设备,如供电、制冷、通风、湿度控制、供热系统进行调试;
2)对极端(高/低)负荷下,对位于主机房、支持区、辅助区及行政管理区的所有建筑设备,如供热、制冷、通风、湿度控制、供电系统进行调试;
3)自然制冷(Free Cooling)系统按季节测试;
4)重新调试系统(为指导系统在负载改变后能正常工作),并把在操作程序上的任何改动纳入记录手册;
评价总分值:18分
【条文说明】
本条适用于各类数据中心建筑的运行阶段评价,设计阶段不参评。重点评价数据中心建筑的电气、空调系统在不同负荷阶段的调试内容。
保持数据中心建筑设施及设备系统运行正常,是数据中心建筑实现各项目标的基础。机电设备系统的调试不仅限于新建建筑的竣工验收和试运行,而应是一项持续性、长期性的工作。因此运维管理单位有责任定期检查、调试设备系统,标定各类监测器的准确度,根据运行数据,或第三方检测的数据,不断提升设备系统的性能,提高建筑物的能效管理水平。随着科学技术的进步,许多设施、设备的性能在不断改进,一些节能减排的新技术也会不断出现。有条件的数据中心除了加强运行管理之外还应当注意采用技术手段对原有的高能耗、低效率设施、设备进行升级、改造,以达到更高水平的节能效果。
【评价方法】
查阅如下内容:1)专业人员证书及责任书;2)相关规范的具体条文以及调试过程的符合情况;3)各系统的调试过程记录。参考《建筑工程施工质量验收统一标准》(GB 50300-2013)、《通风与空调工程施工质量验收规范》GB 50243-2002,定期检查调试的内容。
10.2.6 对空调通风系统进行定期检查与清洗。 评分规则如下:
1.制定空调通风设备和风管的检查和清洗计划,得2分;
2.实施空调通风设备和风管的检查和清洗计划,且记录保存完整,得4分。
评价总分值:6分
【条文说明】
本条适用于各类数据中心建筑的运行阶段评价,设计阶段不参评
空调与通风系统是数据中心的主要能耗设施。及时清洗空调系统,不仅可降低系统的运行能耗,延长系统的使用寿命,还可保证室内空气品质,降低室内空气粉尘浓度。空调通风系统清洗的范围应包括系统中的换热器、过滤器、通风管道和风口等,清洗工作应符合《空调通风系统清洗规范》GB 19210的要求。
空调水系统包括冷冻水与冷却水系统。对冷却水系统的维护可以达到节水、节能的目的,应对冷却水系统做定期检查及水质测试。定期对空调系统、供电等系统进行维护保养巡检,管理部门应定期对上述区域空气洁净度进行监测。
【评价方法】
查阅运维管理措施、清洗计划和工作记录,保证送、回风管道以及空气处理机组等设备的检查及清洗频率符合《空调通风系统清洗规范》GB 19210的要求,空调送风风质符合《室内空气中细菌总数卫生标准》GB 17093的要求。
10.2.7 智能化系统的运行效果满足数据中心运行与管理的需要。 按下列规则分别评分并累计:
1.主要评价内容符合《智能建筑设计标准》GB/T 50134的基础配置要求。满足基本配置要求,得2分,高于基本配置要求,得4分;
2.智能化系统工作正常,符合设计要求,得2分;
3.智能化系统报警信息应准确、实时;得2分;
4.应用信息化手段对数据中心温湿度环境进行有效管理,机房温湿度保持稳定,符合节能要求,并有专人负责机房温湿度管理;得4分;
评价总分值:12分
【条文说明】
本条适用于各类数据中心建筑的运行阶段评价,设计阶段不参评
通过智能化技术与数据中心其他方面的技术有机结合,能有效提升建筑的综合性能。数据中心智能化系统的技术要求与传统公共建筑有所不同,但在系统设计上均要求达到基本配置。例如:参考公共建筑的智能化系统应满足《智能建筑设计标准》GB/T 50134的基础配置要求,主要评价内容为安全技术防范系统、信息通信系统,基础设施监测控制管理系统(DCIM),安(消)防监控中心等。国家标准《智能建筑设计标准》GB/T 50134以系统合成配置的综合技术功效对智能化系统工程标准等级予以了界定,数据中心应达到其中的应选配置(即符合建筑基本功能的基础配置)的要求。
数据中心建筑设备监控系统,如通风、空调、供电、给排水、和电梯等建筑设备自动监控系,是提高建筑运行效率,减少能源消耗,降低排放的重要技术手段,有条件的数据中心应当积极采用。
【评价方法】
查阅智能化系统竣工文件、验收报告、运行记录、并核查现场。设计预审时,应查阅安全技术防范系统、信息通信系统,建筑设备监控管理系统,监控中心设计文件。
10.2.8 应用信息化手段对数据中心的信息档案进行有效管理。 按下列规则分别评分并累计:
1.配备运维管理信息系统,得4分;
2.运维管理信息系统功能完备,得2分;
3.管理信息系统记录数据完整有效,得2分;
评价总分值:8分
【条文说明】
本条适用于各类数据中心建筑的运行阶段评价,设计阶段不参评
信息化管理是实现绿色数据中心运维管理定量化、精细化的重要手段,对于保障建筑的安全、舒适、高效以及节能环保的运行效果,提高运维管理水平和效率,具有重要作用。采用信息化手段建立和完善工程及设备档案、能耗监管、配件档案、维修记录等是极为重要的。要求相关的运行记录数据为智能化系统输出的电子文档。数据中心应建立能耗信息监测管理平台,提供至少1年的用水量、用电量、用冷热量的数据,作为评价的依据。
【评价方法】
查阅针对数据中心设施、设备,及其配件档案和维修的信息记录,能耗分项计量和监管的数据,并现场核查运维信息管理系统。
Ⅲ 环境管理
10.2.9 强化数据中心园区的景观美化及环境卫生。 按下列规则分别评分并累计:
1.园区绿化及景观符合《城镇环境卫生设施设置标准》CJJ 27-2005的强制要求者,得6分;
2.日常维护人员任务清楚、责任明晰且工作日志完善者,得4分;
评价总分值:10分
【条文说明】
本条适用于各类数据中心建筑的运行阶段评价,设计阶段不参评
加强数据中心园区的各类苗木的日常养护,保证新栽种和移植的树木有较高的一次成活率,发现危树、枯死树木应及时处理。重视垃圾收集及环境卫生问题,提升园区环境的品质。垃圾能及时清运、并做到垃圾不散落,不污染环境,不散发臭味。符合《城镇环境卫生设施设置标准》CJJ 27-2005的强制要求。
【评价方法】
参照《城镇环境卫生设施设置标准》CJJ 27-2005,与现场和运营管理记录比对,同时查阅相关人员工作日志。
11 提高与创新
11.1 一般规定
11 提高与创新
11.1 一般规定
11.1.1 绿色数据中心建筑评价时,应按本章规定对加分项进行评价。加分项包括性能提高和创新两部分。
11.1.2 加分项的附加得分为各加分项得分之和。当附加得分大于10分时,应取为10。
11.2 加分项
11.2 加分项
Ⅰ 性能提高
11.2.1 有条件时,建立低能耗运行模式,同时应尽量降低年EUE值。并按表11.2.1中规则评分:
表11.2.1 年EUE值得分规则表

评价总分值:5分
【条文说明】
本条适用于各类数据中心建筑的运行阶段评价。
EUE值是评价数据中心能效最重要的指标,应尽量降低。
【评价方法】
查验总用电量账单、用电分项计量记录和分析报告。评价要点如下:
1)要求采用一个完整年度的用电量作为核算依据;2)信息设备的装机容量不小于设计装机容量的50%;3)核查分项用电记录与总用电量账单是否吻合;4)核查分析报告中主要数据与计算方法是否正确。
11.2.2 采用分布式热电冷联供技术,系统全年能源综合利率不低于70%。 评价分值为1分。
全年能源综合利用率按照《燃气冷热电三联供工程技术规程》CJJ 145-2010第3.3.5条的规定计算。
评价总分值:1分
【条文说明】
本条适用于各类数据中心建筑的设计阶段和运行阶段评价。
三联供技术可实现能量的梯级利用,是非常高效的用能技术。数据中心具有全年冷、电负荷相对稳定的特点,非常适合采用三联供技术。
【评价方法】
设计评价查阅相关文件(设计说明、设备表、系统图、平面图)、计算分析报告(包括负荷预测、系统配置、运行模式、经济和环保效益等方面)。
运行评价查阅相关竣工图、主要产品检验报告、计算分析报告,并现场核实。
11.2.3 高低压变电室等功能空间的合理选用吸波材料。 评价分值为0.5分。
评价总分值:0.5分
【条文说明】
本条适用于各类数据中心建筑的运行阶段评价。
随着现代科学技术的发展,电磁波辐射对环境的影响日益增大,易对人体造成伤害,同时也可能干扰数据中心中仪器设备的正常工作。吸波材料指能吸收投射到它表面的电磁波能量的一类新型材料,主要有吸波砂浆、吸波板等。本条鼓励在在数据中心的高低压变电室等区域根据性能指标和规模,合理选用吸波材料,以利用吸波材料吸收投射到它表面的电磁波能量,减少电磁辐射。
【评价方法】
查阅工程材料清单,并现场核实吸波材料的性能指标。
11.2.4 根据当地资源及气候条件,采用资源消耗少和环境影响小的建筑结构体系,或结构设计合理采用消能减震和隔震技术。 并按下列规则评分:

评价总分值:1.5分
【条文说明】
本条适用于各类数据中心建筑的设计阶段和运行阶段评价。
本条强调结构体系的选取应基于当地特点以及建筑自身特点,重点鼓励钢结构体系、就地取材或利用废弃材料建成的砌体结构体系、预制装配率大于60%的预制结构。
消能减震与隔震结构可以有效地减轻地震引起的灾害,显著提升结构的抗震性能,减少大地震后建筑物的维修,并保证其震后的使用功能。对于重要的机房建筑,尤其是在高烈度地区,由于遭受震害之后对社会的影响很大,因此鼓励在结构设计中合理采用隔震与消能减震设计。
【评价方法】
本条仅判断建筑结构体系的类别,结构体系优化内容见节材与材料资源利用章评分项7.2.2。设计评价查阅结构专业设计图纸以及专项计算分析报告;运行评价在设计评价方法之外还应查阅竣工图纸,并现场检查。
Ⅱ 创新
11.2.5 建筑方案充分考虑建筑所在地域的气候、环境、资源,结合场地特征和建筑功能,进行技术经济分析,显著提高能源资源利用效率和建筑性能。 评价分值为2分。
评价总分值:2分
【条文说明】
本条适用于各类数据中心建筑的设计阶段和运行阶段评价。
本条主要的目的是为了鼓励设计创新,通过对建筑设计方案的优化,降低建筑建造和运营成本,提高绿色数据中心建筑性能水平。例如,建筑设计充分体现我国不同气候区对保温隔热等节能特征的不同需求,建筑形体设计等与场地微气候结合紧密,应用自然遮阳等被动式技术优先的理念,设计策略明显有利于降低空调、供暖、照明、生活热水、通风、电梯等负荷需求、提高室内环境质量或促进运行阶段节能等等。
【评价方法】
设计评价查阅相关设计文件、分析论证报告;运行评价查阅相关竣工图、分析论证报告,并现场核实。
11.2.6 应用建筑信息模型(BIM)技术。 评分规则如下:
在建筑的规划设计、施工建造和运行维护阶段中的一个阶段应用,得1分;在两个或两个以上阶段应用,得2分。
评价总分值:2分
【条文说明】
本条适用于各类数据中心建筑的设计阶段和运行阶段评价。
建筑信息模型(BIM)是建筑业信息化的重要支撑技术。BIM是在CAD技术基础上发展起来的多维模型信息集成技术。BIM是集成了建筑工程项目各种相关信息的工程数据模型,能使设计人员和工程人员能够对各种建筑信息做出正确的应对,实现数据共享并协同工作。
BIM技术支持建筑工程全寿命期的信息管理和利用。在建筑工程建设的各阶段支持基于BIM的数据交换和共享,可以极大的提升建筑工程信息化整体水平,工程建设各阶段、各专业之间的写作配合可以在更高层次上充分利用各自资源,有效地避免由于数据不通畅带来的重复性劳动,大大提高整个工程的质量和效率,并显著降低成本。
【评价方法】
设计评价查阅规划设计阶段的BIM技术应用报告,运行评价查阅规划设计、施工建造、运行维护阶段的BIM技术应用报告。
11.2.7 对建筑进行碳排放计算分析,采取有效措施降低单位建筑面积碳排放强度。 评价分值为1分:
提供根据绿建方案、设计文件及根据材料用量和行业平均数据得出的碳排放计算书,得1分。
评价总分值:1分
【条文说明】
本条适用于各类数据中心建筑的设计阶段和运行阶段评价。
建筑碳排放计算分析包括建筑固有的碳排放量和标准运行工况下的资源消耗碳排放量。设计阶段的碳排放计算分析报告主要分析建筑的固有碳排放量,其中包括各类建筑材料的碳排放计算分析。运行阶段主要分析在实际运行工况下建筑的资源消耗碳排放量。
【评价方法】
设计评价审核设计阶段的碳排放计算分析报告,以及相应措施。
运行评价审核设计、运行阶段的碳排放计算分析报告,以及相应措施。
11.2.8 通过生命周期成本分析,改善项目设计及运营管理。 评价分值为1分。
评价总分值:1分
【条文说明】
本条适用于各类数据中心建筑的设计阶段和运行阶段评价。
生命周期成本分析指的是一种采购评估技术,它决定了建筑物的购置、运行、维护和处理总成本。
生命周期成本分析应该基于《绿色数据中心建筑评价技术细则》的建议,或者利用其他具有同等效用的方法,分析过程应包含建设、运行、维护、回报期等阶段。运营阶段包括最低运营费用、公用事业费等;维护阶段包括最低维护费用、维护计划、修理与清洁以及管理费用。
【评价方法】
查看成本分析报告及改善方案以及生命周期成本分析各阶段的书面报告。
11.2.9 采用节约能源资源、保护生态环境、保障安全健康的其他创新,并有显著效益。 评分规则如下:
采取一项,得1分;采取两项及以上,得2分。
评价总分值:2分
【条文说明】
本条适用于各类数据中心建筑的设计阶段和运行阶段评价。
本条主要是对前面未提及的其他技术和管理创新予以鼓励。对于不在前面绿色数据中心建筑评价指标范围内,但在保护自然资源和生态环境、节能、节材、节水、节地、减少环境污染与智能化系统建设等方面实现良好性能的项目进行引导,通过各类项目对创新项的追求以提高绿色建筑技术水平。
当某项目采取了创新技术措施,并提供了足够证据表明该技术措施可有效提高环境友好性,提高资源与能源利用效率,实现可持续发展或具有较大社会效益时,可参与评审。项目的创新点应较大的超过相应指标的要求,或达到合理指标但具备显著降低成本或提高工效等优点。本条未列出所有的创新项内容,只要申请方能够提供足够的相关证明,并通过专家组的评审即可认为满足要求。
【评价方法】
设计评价是查阅相关设计文件、分析论证报告及相关证明材料;运行评价时查阅相关竣工图、分析论证报告及相关证明材料,并现场核实。
12 附录 条文评分表
12 附录-条文评分表
注:参评阶段“√”代表参评“o”代表不参评,如有特殊不参评情况会以文字形式注明。
四、节地与室外环境





五、节能与能源利用






六、节水与水资源利用



七、节材与材料利用




八、室内环境





九、施工管理




十、运营管理



十一、提高与创新


