Appearance
《装配式整体厨房应用技术标准》JGJ/T 477-2018
🗓️ 实施时间: 2019-08-01
总 则
1 总 则
1.0.1 为推动绿色建筑的发展,加快实现建筑工业化及产业化,促进装配式整体厨房健康发展,做到技术先进、经济合理、安全适用、保证质量,制定本标准。
条文说明
1.0.1 《中共中央国务院关于进一步加强城市规划建设管理工作的若干意见》、《国务院办公厅关于大力发展装配式建筑的指导意见》明确提出发展装配式建筑,装配式建筑进入快速发展阶段。
目前大部分住宅厨房都是住户根据自己喜好进行布置,这样容易发生建筑设计与厨房家具设计不同步,建筑设计中各类设备、设施、管线等与厨房家具的排布存在矛盾等问题。除此以外,这样的厨房空间难以实现一体化装配,还会存在功能分区不清晰、标准化程度不足、现场手工作业比例高、维护替换成本大等问题。
本标准针对装配式整体厨房从设计、安装和工程验收等环节作出了规定。本标准的制定有利于规范装配式整体厨房的推广应用,并对保障装配式整体厨房工程质量等起到积极作用。
1.0.2 本标准适用于住宅建筑装配式整体厨房的设计与选型、施工安装、质量验收和使用维护。
条文说明
1.0.2 本标准的规定仅适用于住宅中装配式整体厨房的设计、安装、工程验收和保养。
1.0.3 装配式整体厨房的应用除应符合本标准外,尚应符合国家现行有关标准的规定。
条文说明
1.0.3 装配式整体厨房应用技术涉及建筑、结构和装修等。因此,在应用本标准时应结合相应的国家现行标准,遵守其相关的规定。
术 语
2 术语
2.0.1 装配式整体厨房 assembled integral kitchen
由工厂生产、现场装配厨房家具、厨房设备和厨房设施等的标准单元,通过标准单元系统搭配组合而成的满足炊事活动功能要求的模块化空间。以下简称厨房。
条文说明
2.0.1 装配式整体厨房多指居住建筑中的厨房。装配式整体厨房是装配式建筑装饰装修的重要组成部分,其设计应按照标准化、系列化的原则,实现在制作和加工阶段全部装配化。
2.0.2 厨房部品 kitchen parts
由工厂生产、现场装配,构成烹调、通风排烟、食品加工、清洗、储存等厨房标准单元模块化或集成化产品。包括厨房家具和厨房设备。
2.0.3 厨房家具 kitchen furniture
炊事活动所需的操作台和储存柜等产品。
2.0.4 厨房设备 equipment for kitchen
炊事活动所需的燃气灶、洗涤池、排油烟机、冰箱、洗碗机、消毒柜、微波炉和烤箱等产品。
2.0.5 厨房设施 kitchen facility
炊事活动所需的燃气、给水、排水、通风、电气等管路及附件。
基本规定
3 基本规定
3.0.1 厨房应遵循模数协调的原则,并应符合国家现行标准《住宅厨房及相关设备基本参数》GB/T 11228、《住宅厨房模数协调标准》JGJ/T 262的有关规定。
条文说明
3.0.1 模数是装配式整体厨房标准化、产业化的基础,是厨房与建筑一体化的核心。模数的目的是使建筑空间与整体厨房的装配相吻合,使橱柜单元及电器单元具有配套性、通用性、互换性,是橱柜单元及电器单元装入、重组、更换的最基本保证。
3.0.2 厨房的设计应遵循人体工程学的要求,合理布局,进行标准化、系列化和精细化设计,并应与结构系统、外围护系统、设备与管线系统、内装系统进行一体化设计,且宜满足适老化的需求。
3.0.3 厨房部品应按照设计要求和现行相关标准进行防水、防火、防腐和防蛀处理,处理后所用材料的耐火极限应符合现行国家标准《建筑内部装修设计防火规范》GB 50222和《建筑设计防火规范》GB 50016的有关规定。有害物质限量应符合现行行业标准《住宅建筑室内装修污染控制技术标准》JGJ/T 436的有关规定。
条文说明
3.0.3 为了保障厨房内部装修的消防安全,防止和减少火灾的危害,要求在厨房部品设计中,认真、合理地使用各种装修材料,并积极采用先进的防火技术,做到“防患于未然”,从积极的方面预防火灾的发生和蔓延。这对减少火灾损失,保障人民生命财产安全,保证经济建设的顺利进行具有极其重要的意义。
3.0.4 厨房的设计应选用通用的标准化部品,标准化部品应具有统一的接口位置和便于组合的形状、尺寸,并应满足通用性和互换性对边界条件的参数要求。
条文说明
3.0.4 装配式厨房设计采用标准化参数来协调部品、设备与管线之间的尺寸关系时,可保证部品设计、生产和安装等尺寸相互协调,减少和优化各部品的种类和尺寸。
3.0.5 厨房应积极采用新技术、新材料和新产品,积极推广工业化设计和建造技术,宜采用可循环使用和可再生利用的材料。
条文说明
3.0.5 整体厨房实现标准化,并不断采用新技术、新材料、新产品,推广新技术下的工业化建造模式,可减少人力的投入,节约成本。
在满足厨房材料使用安全性能的前提下,尽可能采用可循环使用、可再生利用的材料,减少资源的浪费。
设计与选型
4.1 一般规定
4.1 一般规定
4.1.1 厨房部品选型宜在建筑方案阶段进行,并应在设计各个阶段进行完善。
4.1.2 厨房部品应为标准化部品,工厂化生产,批量化供应。
4.1.3 厨房内各种管线接口应为标准化设计,并应准确定位。
4.1.4 厨房设计应符合干式工法施工的要求,便于检修更换,且不得影响建筑结构的安全性。
4.1.5 厨房部品应提供可追溯和可查询的信息化资料。
条文说明
4.1.5 可在厨房部品上印制二维码或条形码,用户通过扫描获取属性、功能、材质、类别等特征信息。对于生产企业来说,可实现从厨房部品设计、生产、经营管理、服务等整个产品生命周期的信息集成,并建立完整的数据库系统。
4.2 建筑设计
4.2 建筑设计
4.2.1 厨房的建筑设计应满足储存、洗涤、加工和烹饪的基本使用需求,厨房的门、窗、管井位置应合理,并应保证厨房的有效使用面积。
条文说明
4.2.1 厨房按功能分区设计和功能区的标准模块设计,可以根据厨房的面积大小和人口使用情况匹配出合理的功能区配置。
储存区:为原料、烹调器具与碗碟储存区域。
洗涤区:洗涤槽部分,提供原料的洗涤以及烹调器具与碗碟的洗涤。
加工区:对食物进行加工的区域。
烹调区:灶台部分,配有各种厨具、炊具和调味品,烹调延伸区还有微波炉和烤箱等。
4.2.2 厨房的建筑设计应协调结构、内装修、设备等专业合理确定厨房的布局方案、结构方案、设备管线敷设方式和路径、主体结构孔洞预留尺寸以及管道井位置等,并应符合现行行业标准《工业化住宅尺寸协调标准》JGJ/T 445的有关规定。
4.2.3 厨房墙面应符合下列规定:
1 厨房非承重围护隔墙宜选用工业化生产的成品隔板,现场组装;
2 厨房成品隔断墙板的承载力应满足厨房设备固定的荷载需求;
3 当安装吊柜和厨房电器的墙体为非承重墙体时,其吊装部位应采取加强措施,满足安全要求。
4.2.4 厨房应选用耐热和易清洗的吊顶材料,并应符合现行行业标准《建筑用集成吊顶》JG/T 413的有关规定。
条文说明
4.2.4 厨房吊顶不仅要面对潮湿水汽的侵袭,而且炒菜时产生的油烟和异味也会黏附在其表面,时间一长便难以清理。因此耐锈、耐脏、易清洁是选择厨房吊顶材料的准则。
4.2.5 当厨房吊顶内敷设管线时,应设检修口。
4.2.6 厨房应采用防滑耐磨、低吸水率、耐污染和易清洁的地面材料。
条文说明
4.2.6 厨房在日常使用中产生较多的油烟和水,因此,厨房地面选材应结合材料的防滑、吸水、耐污染和易清洁的特性。
4.2.7 排油烟机烟道应选用不燃、耐高温、防腐、防潮、不透气、不易霉变的材料。
4.3 厨房部品设计
4.3 厨房部品设计
4.3.1 厨房部品所用的材料、外观、尺寸公差、形状和位置公差、燃烧性能、理化性能、力学性能等应符合现行行业标准《住宅整体厨房》JG/T 184的有关规定。厨房部品宜成套供应。
4.3.2 家具设计应符合下列规定:
1 家具宽度应符合模数协调要求;
2 家具应符合现行国家标准《家用厨房设备 第2部分:通用技术要求》GB/T 18884.2的相关规定;
3 在横向管线布置高度的家具背板应可拆卸或设置检修口;
4 应在柜体的靠墙或转角位置预置调节板安装口;
5 吊柜及排油烟机底面距地面高宜为1400mm~1600mm;
6 工作台面高度应为800mm~850mm;工作台面与吊柜底面的距离宜为500mm~700mm;
7 灶具柜设计应考虑燃气管道及排油烟机排气口位置,灶具柜外缘与燃气主管道水平距离应不小于300mm,左右外缘至墙面之间距离应不小于150mm,灶具柜两侧宜有存放调料的空间及放置锅具等容器的台位。
条文说明
4.3.2 厨房家具包括橱柜、吊柜等,厨房家具的设计在满足使用安全的情况下,应结合人体行为学符合使用者的日常使用习惯。
4.3.3 厨房家具尺寸应符合现行行业标准《住宅厨房模数协调标准》JGJ/T 262的有关规定。
4.3.4 厨房设备的设置应符合下列规定:
1 排油烟机平面尺寸应大于灶具平面尺寸100mm以上;
2 燃气热水器左右两侧应留有200mm以上净空,正面应留有600mm以上净空;
3 燃气热水器与燃气灶具的水平净距不得小于300mm;燃气热水器上部不应有明敷的电线、电器设备及易燃物,下部不应设置灶具等燃具;
4 嵌入式厨房电器最大深度,地柜应小于500mm,吊柜应小于300mm;
5 电器不应安装在热源附近;电磁灶下方不应安装其他电器;
6 厨房设备应有漏电防护措施。
条文说明
4.3.4 在厨房设备的设置中,燃气热水器与燃气灶具的水平净距不得小于300mm,是因为距离近易干扰,影响使用。
厨房中热源一般包括散热器、贮热槽、炊具或其他产生热量的电器。
4.3.5 厨房部品的设置间距和误差应符合下列规定:
1 台面及前角拼缝误差应不大于0.5mm;
2 吊柜与地柜的相对应侧面直线度允许误差应不大于2.0mm;
3 在墙面平直条件下,后挡水板与墙面之间距离应不大于2.0mm;
4 橱柜左右两侧面与墙面之间距离应不大于10mm;
5 地柜台面距地面高度误差应在±10mm内;
6 嵌式灶具与排油烟机中心线偏移允许误差应在±20mm内;
7 台面拼接时的错位不得超过0.5mm,接缝不应靠近洗涤槽和嵌式灶具;
8 相邻吊柜、地柜和高柜之间应使采用柜体连接件固定,柜与柜之间的层错位、面错位不得超过1.0mm;
9 洗涤槽外缘至墙面距离应不小于70mm,洗涤槽外缘至给水主管距离不宜小于50mm。
4.4 厨房设施设计
4.4 厨房设施设计
4.4.1 厨房的管道管线应与厨房结构、厨房部品进行协同设计。竖向管线应相对集中布置、定位合理,横向管线位置应避免交叉。
4.4.2 集中管道井的设置及空间尺寸应满足管道检修更换的空间要求,并应在合适的位置设置管道检修口。
4.4.3 当厨房设备管线穿越主体结构时,应与内装、结构、设备专业协调,孔洞定位预留应准确。
4.4.4 当采用架空地板时,横向支管布置应符合下列规定:
1 排水管应同层敷设,在本层内接入排水立管和排水系统,不应穿越楼板进入其他楼层空间;
2 排水管道宜敷设在架空地板内,并应采取可靠的隔声、减噪措施;
3 供暖热水管道宜敷设在架空地板内。
4.4.5 给水管线设计应符合下列规定:
1 进入住户的给水管道,在通向厨房的给水管道上宜增设控制阀门;
2 厨房内给水管道可沿地面敷设,也可采用隐蔽式的管道明装方式,且管中心与地面和墙面的间距不应大于80mm;
3 热水器水管应预留至热水器正下方且高出地面1200mm~1400mm处,左边为热水管,右边为冷水管,冷热水管间距宜不少于150mm;
4 冷热水给水管接口处应安装角阀,高度宜为500mm。
条文说明
4.4.5 管道的隐蔽常用方式有:
1 在橱柜背后预留0.1m的竖向管道区;
2 在橱柜与楼板之间留出空间敷设管道;
3 洗涤池排水管在柜内,给水管和热水管沿墙上沿敷设,用吊顶或吊柜板方式隐蔽,竖向支管剔墙敷设。
当冷热水供水系统采用分水器供水时,应用半柔性管材连接;当采用分别控制时,冷、热水水阀上应有明显标识。
4.4.6 排水管线设计应符合下列规定:
1 厨房的排水立管应单独设置;排水量最大的排水点宜靠近排水立管;
2 排水口及连接的排水管道应具备承受90℃热水的能力;
3 热水器泄压阀排水应导流至排水口;
4 横支管转弯时应采用45°弯头组合完成,隐蔽工程内的管道与管件之间,不得采用橡胶密封连接,且横支管上不得设置存水弯;
5 立管的三通接口中心距地面完成面的高度,不应大于300mm;
6 厨房洗涤槽的排水管接口,距地面完成面宜为400mm~500mm,伸出墙面完成面不小于150mm,且高于主横支管中心不小于100mm;
7 对采用PVC管材、管件的排水管道进行加长处理时不应出现S状,且端部应留有不小于60mm长的直管。
4.4.7 厨房管线宜靠墙角集中设置。当靠近共用排气道设置管井或明装管道时,给水排水管线不应设置在烟道朝向排油烟机的一侧。
4.4.8 厨房电气系统设计应符合下列规定:
1 厨房的电气线路宜沿吊顶敷设;
2 线缆沿架空地板敷设时,应采用套管或线槽保护,严禁直接敷设;线缆在架空地板敷设时,不应与热水、燃气管道交叉;
3 导线应采用截面不小于5mm2的铜芯绝缘线,保护地线线径不得小于N线和PE线的线径;
4 厨房插座应由独立回路供电;
5 安装在1.8m及以下的插座均应采用安全型插座;
6 厨房内应按相应用电设备布置专用单相三孔插座;
7 嵌入式厨房电器的专用电源插座,应预留方便拔插的电源插头空间;
8 靠近水、火的电源插座及接线,其管线应加保护层,插座及接线应符合现行国家标准《建筑电气工程施工质量验收规范》GB 50303中的相关规定。
4.4.9 弱电系统设计应符合现行行业标准《住宅建筑电气设计规范》JGJ 242的规定,并应符合下列规定:
1 应预埋穿线管及出线底盒;
2 弱电线路应采用独立的布线系统。
4.4.10 燃气设计应符合现行国家标准《城镇燃气设计规范》GB 50028和行业标准《城镇燃气室内工程施工与质量验收规范》CJJ 94的规定。
4.4.11 厨房共用排气道应符合现行国家标准《住宅设计规范》GB 50096的规定,并应符合下列规定:
1 厨房内各类用气设备排出的烟气必须排至室外;
2 严禁任何管线穿越共用排气道;
3 排气道应独立设置,其井壁应为耐火极限不低于1.0h的不燃烧体,井壁上的检查门应采用丙级防火门;
4 竖井排气道的防火阀应安装在水平风管上。
条文说明
4.4.11 室外排气口需设置避风、防雨、防虫防鼠和防止污染墙面的构件。
4.4.12 厨房竖向排气道与水平排气管的接驳口应符合下列规定:
1 接驳口开口直径宜为180mm;
2 接驳口中心净空高度宜为2300mm;
3 接驳口中心与上层楼板垂直间距应不小于200mm;
4 排油烟机接驳口的操作侧应有最小净距350mm的检修空间。
条文说明
4.4.12 排油烟机接驳口安装在排气道上的安装方向、位置应正确。在吊顶上设检修孔,检修孔尺寸宜不小于450mm×450mm;当条件受限制时,吊顶检修孔开口可减小为300mm×300mm。排油烟机接驳口安装宜在吊顶以下,便于安装维护,同时可降低造价。
4.5 适老及无障碍
4.5 适老及无障碍
4.5.1 厨房设计除应满足一般居住使用要求外,尚应根据需要满足老年人、残疾人等特殊群体的使用要求。
条文说明
4.5.1 厨房设计要以人为本,满足居住者生活行为轨迹和舒适的生活空间,本条要求厨房设计除满足一般居住者的使用要求外,还要兼顾老年人、残疾人等特殊群体的使用要求,并应符合国家相关无障碍设计标准的规定。
4.5.2 满足乘坐轮椅的特殊人群要求的厨房设计除应符合现行国家标准《无障碍设计规范》GB 50763的规定外,尚应符合下列规定:
1 厨房的净宽应不小于2000mm,且轮椅回转直径应不小于1500mm;
2 地柜高度宜不大于750mm,深度宜为600mm,地柜台面下方净高和净宽应不小于650mm,净深应不小于350mm;
3 吊柜底面到地面高度应不大于1200mm深度应不大于250mm。
条文说明
4.5.2 通常情况下,无障碍空间应考虑使用者有肢体障碍的情况。本标准中仅针对乘坐轮椅的肢体残疾人群对厨房空间的需求作出规定。
厨房设计中应为轮椅使用者留出足够的轮椅回转空间。本条规定了轮椅原地回转时所需的空间大小。在具体设计时,可将灶台、操作台下方空间凹进一定尺寸,以满足轮椅使用者的操作需求,并提供轮椅回转空间(图1)。

4.5.3 布置双排地柜的厨房通道净宽应不小于1500mm,通道应能满足轮椅的回转活动。
4.5.4 燃气热水器的阀门及观察孔高度应不大于1100mm。排油烟机的开关应为低位式开关。
施工安装
5.1 一般规定
5.1 一般规定
5.1.1 安装应建立完整的质量、安全、环境管理体系和检验制度,并采取有效措施控制安装现场对周围环境造成的污染和危害。
条文说明
5.1.1 施工中应采取降尘措施,降低大气总悬浮颗粒物浓度。施工中的降尘措施包括对易飞扬物质的洒水、覆盖、遮挡等。
建筑施工废弃物对环境产生较大影响,同时建筑施工废弃物的产出,也意味着资源的浪费。因此减少建筑施工废弃物的产生,涉及节地、节能、节材和保护环境这一可持续发展的综合性问题。废弃物控制应在材料采购、材料管理、施工管理的全过程实施,应分类收集、集中堆放,尽量回收和再利用。
施工噪声是影响周边居民生活的主要因素之一。现行国家标准《建筑施工场界环境噪声排放标准》GB 12523是施工噪声排放管理的依据。应采取降低噪声和噪声传播的有效措施,包括采用低噪声设备,运用吸声、消声、隔声、隔振等降噪措施,降低施工机械噪声影响。
5.1.2 安装前,承包方应编制专项施工方案。
条文说明
5.1.2 装配式厨房施工精度、质量要求高,为了保证施工顺利实施,确保施工安全,施工单位应对涉及影响施工质量的工程编制专项施工方案。
施工组织设计一般包括编制依据、工程概况、资源配置、进度计划、施工总平面布置、主要施工方案、施工质量保证措施、安全保证措施及应急预案、文明施工及环境保护措施、夜间施工措施等内容,也可以根据工程项目的具体情况对施工组织设计的编制内容进行取舍。
编制专门的施工安全专项方案,以减少现场安全事故,规定现场安全生产要求。现场安全主要包括结构安全、设备安全、人员安全和用火用电安全等。可参照的标准有现行行业标准《建筑机械使用安全技术规程》JGJ 33、《施工现场临时用电安全技术规范》JGJ 46、《建筑施工安全检查标准》JGJ 59、《建设工程施工现场环境与卫生标准》JGJ 146等。
5.1.3 安装过程中及交付前,应采用包裹、覆盖、贴膜等可靠措施对橱柜、设备、接驳口等容易污染或损坏的成品、半成品进行保护。
条文说明
5.1.3 成品、半成品保护是非常重要的环节,如果保护措施不力,会造成设备、器具、地面、墙面、门窗的表面产生划痕、损伤、污染等质量缺陷。因此,本条提出了应采用覆盖、包裹、贴膜等有效的保护措施。
5.1.4 厨房的施工安装应由专业人员进行,并应与内装系统的其他施工工序进行协调。
5.2 施工准备
5.2 施工准备
5.2.1 地面、墙面和吊顶工程应按设计要求完成施工并验收合格。
条文说明
5.2.1 厨房装修施工开始前,现场应完成如下工作:
1 建筑结构施工;
2 建筑给水排水、暖气、通风和电气系统主管道施工;
3 厨房内防水施工;
4 完成的施工项目已通过验收且质量合格;
5 现场清理完毕,具备场地移交条件。
5.2.2 应对现场进行勘察并制定施工方案,施工方案应至少包括工程概况、编制依据、施工工艺、质量标准等内容。
条文说明
5.2.2 厨房装修施工前,应根据设计要求编制施工方案,制定各分项施工程序、操作步骤和质量要求,明确各相关技术环节的交接关系。
5.2.3 部品应进行进场检验,所用材料和产品的名称、规格、型号、数量和质量应符合设计要求。
条文说明
5.2.3 厨房施工前,施工单位应做好材料和部品配送计划及进场检验、试验工作,主要包括:
1 编制进场计划,明确技术要求和管理办法;
2 所用单件、组件及产品的性能指标和技术参数均应符合设计要求和相关标准的规定;
3 核准名称、规格、型号、数量,以及产品出厂合格证、产品说明书、保修单和生产厂家的名称、批号、检验代号、生产日期及执行标准的文号等,应便于工程质量管理部门监督。
5.2.4 厨房施工前应做好现场成品保护。
条文说明
5.2.4 厨房装修施工前应进行成品保护,主要包括:
1 应对材料和设备运输时所使用的电梯、楼梯、扶手、楼道门、窗等公共区域采取保护措施;
2 应对施工现场土建、设备及主干管道的成品、半成品采取保护措施;
3 施工保护措施在装修工程竣工前应拆除。
5.3 厨房部品、设施安装
5.3 厨房部品、设施安装
5.3.1 厨房部品进场时应有产品合格证书、使用说明书及相关性能的检测报告,并应按相应技术标准进行验收;进口产品应有出入境商品检验、检疫合格证明。
5.3.2 厨房家具的安装应符合下列规定:
1 检查橱柜的实际结构、布局与设计是否一致。应先预装柜体并对台面等进行测量和加工,并解决在预装中出现的问题。
2 吊柜与墙体应连接牢固。
3 地柜摆放好后应用水平尺校平,各地柜间及门板缝隙应均匀一致,确定无误后各个柜体之间应用连接件连接固定。门板应无变形,板面应平整,门板与柜体、门与门之间缝隙应均匀一致,且无上下前后错落。
条文说明
5.3.2 吊柜安装在人体头部的位置,在使用橱柜的时候会时常需要打开吊柜,所以吊柜安装的时候最需要注意的就是吊柜连接和安装的牢固度。
吊柜的连接方式一般分为三种:木梢连接、二合一连接件连接和螺栓连接,连接螺栓宜使用膨胀螺栓。
1 木梢连接
在板块与板块连接时用到,木梢虽然不似钢制钉子等牢固,但是木梢能够使得板块之间不会有松动感,连接更加紧密。
2 二合一连接件连接
二合一连接件由拉杆、偏心件两部分组成。板块之间除了采用木梢连接外,还增加了二合一连接件,确保连接牢固不会松垮。二合一连接件的特点是能够承受更大的拉力,因螺距较大,对板孔不会产生破坏,即使多次拆装也不会影响牢固程度。板块上已经预先打上了安装孔,在安装时,先将拉杆装入对应安装孔,然后将板块连接,再装上偏心件,用螺丝刀将偏心件转动,从而固定住。
3 螺栓连接
在部分板块间,安装师傅为了确保板块连接万无一失,还会使用电钻钻入螺栓固定。使用的螺栓主要是木螺钉,这种钉子比起其他钉子更容易与木结合。
5.3.3 厨房设备安装应符合设计和产品安装说明书的要求,并应符合下列规定:
1 燃气灶具和用气设备安装前应检验相关文件,不符合规定的产品不得安装使用;
2 应根据燃气灶具的外形尺寸对台面进行开孔;
3 燃气灶具的进气接头与燃气管道接口之间的接驳应严密,接驳部件应用卡箍紧固,不得有漏气现象,并应进行严密性检测;
4 吸油烟机的中心应对准灶具中心,吸油烟机的吸孔宜正对炉眼。
5.3.4 厨房设施安装应符合现行国家标准《建筑给水排水及采暖工程施工质量验收规范》GB 50242的规定,且所有冷热给水、排水管,电源线,灯线接口点位及开孔尺寸应正确无误。
5.3.5 洗涤槽的给水、排水接口与厨房给水管和排水管的接驳应符合下列规定:
1 给水立管与支管连接处均应设一个活接口,各户进水应设有阀门;
2 洗涤槽排水管的安装应符合下列规定:
1)应将洗涤槽的下水接口及其附件安装好;
2)洗涤槽与台面相接处应采用防水密封胶密封,不得渗漏水;
3)应将洗涤槽的水龙头与给水接口连接好;
4)与排水立管相连时应优先采用硬管连接,并应符合设计的坡度要求。
5.3.6 厨房部品、设施安装的密封性能应符合下列规定:
1 排水管道各接头连接、洗涤槽及排水接口的连接应严密,不得有渗漏,软管连接部位应用卡箍紧固;
2 燃气灶具和用气设备的进气接头与燃气管道接口之间(或钢瓶)的软管连接应严密,连接部位应用卡箍紧固,不得有漏气现象;
3 给水管道、水嘴及接头不应渗水;
4 后挡水与墙面连接处应用密封胶密封(不锈钢橱柜除外);
5 嵌式灶具与台面连接处应加密封材料;
6 洗涤槽与台面连接处应使用密封胶密封(不锈钢橱柜整体台面洗涤槽除外);
7 排油烟机排气管与接口处应采取密封措施。
条文说明
5.3.6 软管与管道阀门、燃具的连接不牢固,导致软管脱落,燃气泄漏引发爆燃的事故在全国各地时有发生。因此,软管与管道阀门、燃具的连接处应采用压紧螺母(锁母)或管卡(喉箍)固定牢固,不得有漏气现象。选用金属软管是用螺母(锁母)固定,选用橡胶软管时用管卡(喉箍)固定。
灶具和洗涤槽与台面相接处可用有机硅防水胶密封,并且灶具四周与台面相接处宜用绝热材料保护。
5.3.7 厨房用金属材料和金属配件应根据使用需要,采取有效的表面防腐蚀处理措施;金属板的切口及开洞位置不应暴露在空气中,打钉位置宜采用密封胶处理。金属件在人体接触或储藏部位应进行砂光处理,不得有毛刺和锐棱。
条文说明
5.3.7 砂光指用砂布或砂纸磨光工件表面的过程。金属表面直接暴露在空气中很快就会生锈,为了延长金属件寿命,建议在砂光处理后采用喷漆等工艺再进行处理,且喷漆之前要把金属表面处理干净。
5.3.8 厨房用密封胶的黏结性、环保性、耐水性和耐久性除应满足设计要求外,尚应具有不污染材料及粘结界面的性能,且应满足防霉要求。
质量验收
6.1 一般规定
6.1 一般规定
6.1.1 厨房的质量验收应符合设计文件的要求和现行国家标准《建筑工程施工质量验收统一标准》GB 50300、《建筑装饰装修工程质量验收标准》GB 50210和《家用厨房设备 第3部分:试验方法与检验规则》GB/T 18884.3等相关验收标准的规定。质量验收记录应符合本标准附录A的规定。
6.1.2 质量验收应在施工单位自检合格的基础上,报监理(建设)单位按规定程序进行质量检验。
条文说明
6.1.2 本条规定了工程质量验收的程序。验收前,由施工单位填写“质量验收记录”,并由项目专业质量检验员和项目专业技术负责人(工长)分别在工程质量检验记录的相关栏目中签字,然后由监理工程师组织验收。
6.1.3 验收时应检查下列文件和记录:
1 施工图、设计说明及其他设计文件;
2 材料的产品合格证书、性能检测报告和进场验收记录;
3 施工记录。
6.1.4 厨房的质量验收应以竣工验收时可观察到的工程观感质量和影响使用功能的质量作为主要验收项目。
6.1.5 未经验收合格的厨房工程不得投入使用。
6.2 验收
6.2 验收
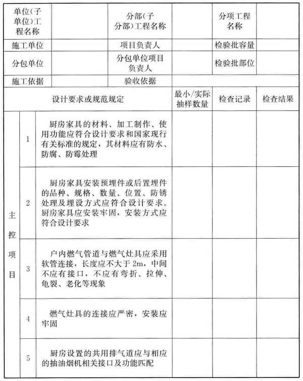
Ⅰ 主控项目
6.2.1 厨房家具的材料、加工制作、使用功能应符合设计要求和国家现行有关标准的规定,其材料应有防水、防腐、防霉处理。
检查数量:每检验批至少抽查3处,不足3处时应全数检查。
检验方法:观察,检查相关资料。
条文说明
6.2.1 本条对装配式整体厨房各类材料验收项目进行了规范,保证了厨房的工程质量。使用材料均应有产品合格证,不合格产品严禁使用。
6.2.2 厨房家具安装预埋件或后置埋件的品种、规格、数量、位置、防锈处理及埋设方式应符合设计要求。厨房家具应安装牢固,安装方式应符合设计要求。
检查数量:每检验批至少抽查3处,不足3处时应全数检查。
检验方法:观察,手试,检查相关资料。
6.2.3 户内燃气管道与燃气灶具应采用软管连接,长度应不大于2m,中间不应有接口,不应有弯折、拉伸、龟裂、老化等现象。
检查数量:全数检查。
检验方法:观察、手试、肥皂水检查。
条文说明
6.2.3 装配式厨房在交付使用前需要对燃气管道、器具做密封性能检查,确保无漏气渗水现象。
6.2.4 燃气灶具的连接应严密,安装应牢固。
检查数量:全数检查。
检验方法:观察、手试、肥皂水检查。
6.2.5 厨房设置的共用排气道应与相应的抽油烟机相关接口及功能匹配。
检查数量:全数检查。
检验方法:目测检查。
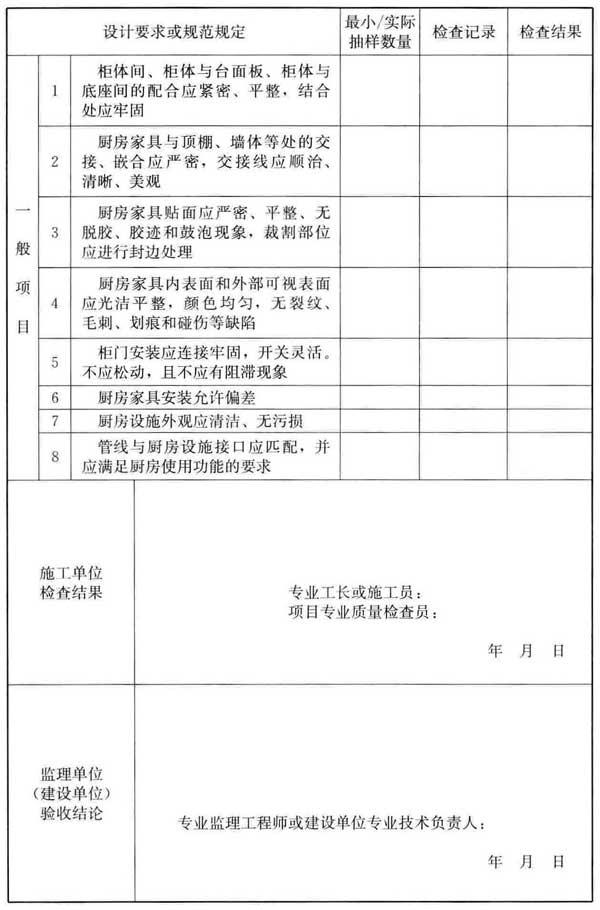
Ⅱ 一般项目
6.2.6 柜体间、柜体与台面板、柜体与底座间的配合应紧密、平整,结合处应牢固。
检查数量:每检验批至少抽查3处,不足3处时应全数检查。
检验方法:观察,手试检查。
6.2.7 厨房家具与顶棚、墙体等处的交接、嵌合应严密,交接线应顺直、清晰、美观。
检查数量:每检验批至少抽查3处,不足3处时应全数检查。
检验方法:观察检查。
6.2.8 厨房家具贴面应严密、平整、无脱胶、胶迹和鼓泡现象,裁割部位应进行封边处理。
检查数量:每检验批至少抽查3处,不足3处时应全数检查。
检验方法:观察,手试检查。
6.2.9 厨房家具内表面和外部可视表面应光洁平整,颜色均匀,无裂纹、毛刺、划痕和碰伤等缺陷。
检查数量:每检验批至少抽查3处,不足3处时应全数检查。
检验方法:观察,手试检查。
6.2.10 柜门安装应连接牢固,开关灵活,不应松动,且不应有阻滞现象。
检查数量:每检验批至少抽查3处,不足3处时应全数检查。
检验方法:观察,手试检查。
6.2.11 厨房家具安装的允许偏差和检验方法应符合表6.2.11的规定。
表6.2.11 厨房家具安装的允许偏差和检验方法

6.2.12 厨房设施外观应清洁、无污损。
检查数量:每检验批至少抽查3处,不足3处时应全数检查。
检验方法:目测检查。
6.2.13 管线与厨房设施接口应匹配,并应满足厨房使用功能的要求。
检查数量:每检验批至少抽查3处,不足3处时应全数检查。
检验方法:观察、手试检查。
使用维护
7 使用维护
7.0.1 厨房部品、厨房设施的生产厂家应提供使用手册,手册应包括下列内容:
1 产品概述;
2 结构特征与使用原理;
3 技术特性;
4 尺寸;
5 材料;
6 安装、调整;
7 使用;
8 故障分析与排除;
9 保养;
10 搬运、储存;
11 图、表、照片等;
12 其他需要说明的内容。
条文说明
7.0.1 产品概述可包括:家具名称;主要用途及适用范围(必要时包括不适用范围);品种、规格;型号及其组成含义;使用环境条件;对环境的影响;安全:执行的标准编号;生产日期。
结构特征与使用原理可包括:总体结构及其使用原理、特性;主要部件或功能单元结构、作用及其使用原理;各单元结构之间的联系、系统工作原理;辅助装置的功能结构及其工作原理、工作特性。
技术特性可包括:主要性能、主要参数。
尺寸可包括:外形尺寸、安装尺寸。
材料可包括:主要原辅材料(如基本材料、表面装饰材料、装填料等)的名称、特性、等级、产地、使用位置等;涂料及黏合剂名称及有关情况;有害物质的控制指标。
安装、调整可包括:安装条件及安装的技术要求;安装程序、方法及注意事项;调整程序、方法及注意事项;安装、调整后的验收试验项目、方法和判据。
使用可包括:使用方法:注意事项及容易出现的错误使用和防范措施。
故障分析与排除可包括:故障现象;原因分析;排除方法。
保养可包括:日常保养方法;定期保养方法;长期不用时的保养方法。
搬运、储存可包括:搬动、运输注意事项;储存条件及注意事项。
开箱及检查可包括:开箱注意事项;检查内容。
图、表、照片可包括:外形(外观)图、安装图、布置网结构图;原理图、电路图、示意图;各种附表:附件明细表、专用工具明细表;照片。
其他可包括:质量级别;生产厂保证、售后服务事项;需要向用户说明的其他事项。
7.0.2 厨房部品、厨房设施应根据生产厂家的要求使用,及时检查,定期维护、更换。
7.0.3 厨房部品、厨房设施应提供质保年限。
附录A 质量验收记录
附录A 质量验收记录
表A 厨房工程质量验收记录表 编号:

续表A

本标准用词说明
本标准用词说明
1 为便于在执行本标准条文时区别对待,对要求严格程度不同的用词说明如下:
1)表示很严格,非这样做不可的:
正面词采用“必须”;反面词采用“严禁”;
2)表示严格,在正常情况下均应这样做的:
正面词采用“应”;反面词采用“不应”或“不得”;
3)表示允许稍有选择,在条件许可时首先应这样做的:
正面词采用“宜”;反面词采用“不宜”;
4)表示有选择,在一定条件下可以这样做的,采用“可”。
2 条文中指明应按其他有关标准执行的写法为:“应符合……的规定”或“应按……执行”。
引用标准名录
引用标准名录
1 《建筑设计防火规范》GB 50016
2 《城镇燃气设计规范》GB 50028
3 《住宅设计规范》GB 50096
4 《建筑装饰装修工程质量验收标准》GB 50210
5 《建筑内部装修设计防火规范》GB 50222
6 《建筑给水排水及采暖工程施工质量验收规范》GB 50242
7 《建筑工程施工质量验收统一标准》GB 50300
8 《建筑电气工程施工质量验收规范》GB 50303
9 《无障碍设计规范》GB 50763
10 《住宅厨房及相关设备基本参数》GB/T 11228
11 《家用厨房设备 第2部分:通用技术要求》CB/T 18884.2
12 《家用厨房设备 第3部分:试验方法与检验规则》GB/T 18884.3
13 《住宅建筑电气设计规范》JGJ 242
14 《住宅厨房模数协调标准》JGJ/T 262
15 《住宅建筑室内装修污染控制技术标准》JGJ/T 436
16 《工业化住宅尺寸协调标准》JGJ/T 445
17 《住宅整体厨房》JG/T 184
18 《建筑用集成吊顶》JG/T 413
19 《城镇燃气室内工程施工与质量验收规范》CJJ 94
