Appearance
《印制电路板工厂设计规范[附条文说明]》GB 51127-2015
🗓️ 住房和城乡建设部 实施时间:2016-05-01
前言
中华人民共和国国家标准
印制电路板工厂设计规范
Code for design of printed circuit board plant
GB 51127-2015
主编部门:中华人民共和国工业和信息化部
批准部门:中华人民共和国住房和城乡建设部
施行日期:2016年5月1日
中华人民共和国住房和城乡建设部公告
第895号
住房城乡建设部关于发布国家标准《印制电路板工厂设计规范》的公告
现批准《印制电路板工厂设计规范》为国家标准,编号为GB 51127-2015,自2016年5月1日起实施。其中,第6.2.1、10.1.4、10.2.9、10.6.4、11.3.6条为强制性条文,必须严格执行。
本规范由我部标准定额研究所组织中国计划出版社出版发行。
中华人民共和国住房和城乡建设部
2015年8月27日
前言
本规范是根据住房城乡建设部《关于印发<2010年工程建设标准规范制订、修订计划的通知》(建标[2010]43号)要求,由工业和信息化部电子工业标准化研究院电子工程标准定额站和中国电子工程设计院会同有关单位共同编制而成。
本规范在编制过程中,编制组广泛调查研究并认真总结实践经验,参考国内外相关标准规定,在广泛征求意见的基础上反复修改,最后经审查定稿。
本规范共分为14章,主要技术内容包括:总则、术语、基本规定、工艺、总图、建筑、结构、动力、供暖通风与空气净化、给水排水、电气、化学品、空间管理、节能等。
本规范中以黑体字标志的条文为强制性条文,必须严格执行。
本规范由住房城乡建设部负责管理和对强制性条文的解释,由工业和信息化部负责日常管理,由中国电子工程设计院负责具体技术内容的解释。本规范在执行过程中,请各单位注意总结经验,积累资料,如发现需要修改或补充之处,请将意见和建议寄送中国电子工程设计院(地址:北京市海淀区西四环北路160号,邮政编码:100142),以便今后修订时参考。
主编单位、参编单位、主要起草人和主要审查人:
主编单位 :工业和信息化部电子工业标准化研究院电子工程标准定额站
中国电子工程设计院
参编单位 :奥意建筑工程设计有限公司
中国印制电路行业协会
信息产业电子第十一设计研究院科技工程股份有限公司
深南电路股份有限公司
恩达电路(深圳)有限公司
惠州市雄越保环科技有限公司
主要起草人 :王立 殷明 陈荣贤 徐一青 曹辉友 王志军 毛文雄 韩业斌 刘志远 罗蓉 杨周礼 陈察 王稳重 李学杨 陈利 陈继锋 廖雪江 张瑾 赵勇胜 王龙基 韩逸伟 杜宝强 毛霭瑞
主要审查人 :韩方俊 龚永林 李锦生 晁阳 王兆田 任兆成 朱立彤 张振军 戴睿智
1 总则
1 总 则
1.0.1 为在印制电路板工厂设计中贯彻执行国家的有关法律、法规和规定,做到技术先进、经济合理、安全可靠、节能环保,制定本规范。
条文说明
1.0.1 本规范是指导印制电路板工厂设计的国家标准,适用于各类新建、扩建和改建印制电路板工厂设计。印制电路板产品种类繁多,从层数上分,包括单面板、双而板、多层板;从刚度上分,包括刚性板、挠性板和刚挠结合板。随着产品技术的不断发展及生产水平的不断提高,还会有新型的印制电路板产品出现。印制电路板制造对生产环境要求比较严格,工艺流程长,包括机械加工、光化学成像、电镀与表面处理等,使用的原材料品种多,涉及金属、高分子树脂、化学溶液等。印制电路板制造业属高能耗、高水耗和高资源消耗行业,废水和废气排放量较大。因此,本规范根据印制电路板的生产特点,提出了此类工厂设计中应该遵循的相关规定,以确保工程设计做到技术先进、经济适用、安全可靠,并满足印制电路板产品的生产工艺需求。 印制电路板是重要的电子部件,是电子元器件的支撑体,又称印刷电路板、印制线路板,简称印制板。英文简称PCB(printed circuit board)或PWB(printed wiring board),以绝缘板为基材,切成一定尺寸,其上至少附有一个导电图形,并布有孔(如元件孔、紧固孔、金属化孔等),用来代替以往装置电子元器件的底盘,并实现电子元器件之间的相互连接。由于这种板是采用电子印刷术制作的,故被称为“印刷”电路板。习惯称“印制线路板”为“印制电路板”。
1.0.2 本规范适用于印制电路板工厂的新建、扩建和改建工程的设计。
1.0.3 印制电路板工厂设计除应符合本规范外,尚应符合国家现行有关标准的规定。
2 术语
2 术 语
2.0.1 印制电路板 printed circuit board(PCB)
在绝缘基材上,按预定设计形成印制元件、印制线路或两者结合的导电图形的印制电路或印制线路成品板。
2.0.2 层压 laminating
将两层或多层预浸材料加热、加压结合在一起形成板材的工艺。
2.0.3 蚀刻 etching
用化学或电化学方法去除基材上无用导电材料形成印制图形的工艺。
2.0.4 螯合物 chelate compound
作为环状结构不可少的含有金属的化合物。
2.0.5 化学品存储间(区) chemical storage room
设在车间内的暂时存储化学品的房间或区域。
2.0.6 化学品站 chemical station
调制和存放化学品调制成品的房间或区域。
2.0.7 化学品库 chemicals store
厂区内储存化学品的库房。
2.0.8 热媒油 thermal oil
通过加热媒油来传递热量的物质。
2.0.9 棕化 brown oxidation
为提高铜表面与预浸材料之间在层压后的结合力所采用的氧化处理工艺。相似工艺还有黑化(black oxidation)、红化(red oxidation)。
3 基本规定
3 基本规定
3.0.1 印制电路板工厂设计应符合下列要求:
1 应合理利用资源,保护环境,防止生产活动中产生的废气、废水、固废以及噪声、振动对环境造成污染和危害;
2 应积极采用新工艺、新技术、新设备、新材料;
3 应保证消防、环保、节能和职业病危害预防技术措施的实现,并应符合现行国家标准《电子工业职业安全卫生设计规范》GB 50523、《电子工程节能设计规范》GB 50710及《电子工程环境保护设计规范》GB 50814的有关规定;
4 宜符合绿色工业建筑设计要求。
条文说明
3.0.1 本规范引入绿色工业建筑设计理念,倡导印制电路板工厂建设向环保、节能和安全的路径发展。
3.0.2 位于严寒地区和寒冷地区有可能产生冻结危险的管道和设备应采取防冻措施;位于炎热地区的管道应有防老化及防爆措施。
3.0.3 有腐蚀介质作用且环境相对湿度较大的印制电路板厂房,其设计应符合现行国家标准《工业建筑防腐蚀设计规范》GB 50046的有关规定。
4 工艺
4.1 一般规定
4 工 艺
4.1 一般规定
4.1.1 印制电路板工厂的工艺设计应符合下列要求:
1 应降低工人劳动强度和保证职业安全;
2 应保证生产效率和产品质量;
3 应降低工程造价和运行维护、维修费用;
4 应具有适度的灵活性和适应性。
4.1.2 印制电路板生产工艺不应低于现行环保标准《清洁生产标准 印制电路板制造业》HJ 450中二级水平的要求。工厂的生产工艺和设备选型应根据生产方法、生产规模、产品品种和建厂条件等因素经技术经济比较后确定。
条文说明
4.1.2 现行环保标准《清洁生产标准 印制电路板制造业》HJ 450中分为一级、二级和三级指标,分别代表国际先进、国内先进、国内一般水平。从推动行业技术进步和印制电路板行业中小企业较多两方面因素考虑,本规范要求新建、改建、扩建工厂不应低于《清洁生产标准 印制电路板制造业》HJ 450的二级标准。
印制电路板生产应选择可靠耐用、技术先进、能耗低、投资省、管理维修方便、噪声低,且符合国家环境保护、劳动安全卫生、防火要求的工艺流程和设备。
4.1.3 印制电路板生产能力应根据产品类型、本期产量以及未来发展规划进行设计。批量生产线的设计能力应符合经济规模的要求;生产能力需分期实施时,工艺设计应预留必要的动力条件,工艺布置宜留有可持续发展空间。
条文说明
4.1.3 符合经济规模的项目才能在投产后取得良好的效益与回报。
4.1.4 印制电路板工厂的生产部门宜采用连续运转的组织生产方式,其他辅助生产部门的工作班次可根据需要确定。
4.1.5 不得选用技术不成熟或已经明文规定淘汰的设备或工艺。
4.1.6 印制电路板工厂的工艺设计应根据产品生产工艺明确下列条件:
1 建筑物空间布局、物流、人流、荷载等条件;
2 工艺用水、用气、化学品等用量和品质要求;
3 照明、供电、空气调节、净化、噪声和防微振等要求;
4 废水、废气、固废的种类和数量及污染物成分。
条文说明
4.1.6 用水包括工业用水、工艺冷却水、纯水、循环利用水等;用气包括天然气、压缩空气、其他气体等;供电包括各工艺设备用电、各站房用电、照明用电、通信、网络用电等。
4.1.7 印制电路板生产常用腐蚀性介质的选用应符合生产工序要求。有腐蚀性介质作用的设备区域与无腐蚀性介质作用的设备区域应隔开。
4.1.8 机械加工工序宜采取安全防护及降噪措施。
4.2 基本工序与生产协作
4.2 基本工序与生产协作
4.2.1 印制电路板工厂的工艺设计应根据产品类型、结构和通行生产工艺确定,也可根据本规范附录A典型生产工序所列各段工序内容和工艺流程确定。
条文说明
4.2.1 印制电路板典型生产工艺已列入附录A,其他不同类型的印制电路板可根据其扩展、延伸。生产厂可提供明确的加工工序时,工厂工艺设计也可以其为依据。
4.2.2 在印制电路板生产中,各基本工序的工艺设计应符合下列要求:
1 开料、钻孔、冲切、层压等机械加工工序应进行废边料分类、回收和利用;
2 印刷、感光等图形形成工序应使用水溶性抗蚀剂显影,并应对废料进行分类、回收和利用;
3 板面清洗处理工序的清洗剂不应含络合物,宜采用逆流清洗;
4 蚀刻工序不宜采用含铬、螯合物的蚀刻液,蚀刻废液应集中回收、存放、利用,对蚀刻清洗工序宜采用逆流清洗;
5 除镀金工序外,电镀与化学镀工序应采用无氰电镀液,不应采用铅合金镀层与含氟络合物的电镀液。
条文说明
4.2.2 随着技术的进步,一些印制电路板的传统生产工序已被淘汰,水及废料的回收利用技术也日渐成熟。在开料、冲切工序中被裁掉、废弃的较大板块覆铜板,往往可用作小型电器产品的控制板,生产单面板或双面板的中小企业可用其作为原料制造新产品。
在印刷、感光等图形形成工序中,若采用有机溶剂作为显影剂和去膜剂,毒性大、易燃,对环境污染严重;而使用水溶性抗蚀剂显影,可减少对操作人员健康的伤害,同时也减少起火、爆炸等危险。
板面清洗是以水为清洗介质的,为提高清洗效果可在水中添加2%~10%的表面活性剂、洗涤助剂或缓蚀剂等化学物质。针对印制电路板上不同性质的污染物,可在水基清洗剂中添加不同添加剂,使其清洗的适用范围更宽。水基清洗剂对水溶性污垢有很好的溶解作用,再配以加热、刷洗、喷淋/喷射、超声波清洗等物理清洗手段,能取得更好的清洗效果。使用有机清洗剂或含络合物清洗剂时,若不当排放会造成环境污染。逆流清洗的清洗效果更好。
铬是对人类健康及对环境影响很大的重污染物,国家严格控制其排放量。若采用含铁化合物及螯合物的蚀刻液,回收处理困难,污染严重且很难再生。
氰化物是剧毒化学品,属于国家严格控制用量危险品,未经批准不得使用。目前阶段在印制电路板的镀金工艺中还不能被替代,只能暂时使用。
铅是严重损害人身体健康的重金属,铅污染会给环境造成很大的影响。含氟络合物不仅难处理,而且氟化物(如氟硼酸等)有毒,污染严重,因此不应再采用。
4.2.3 印制电路板工厂的下列生产工序可采用外部协作方式实现:
1 不能自行维修或校准的工艺加工和检测设备的维修或校准;
2 原辅材料的厂外运输;
3 产成品的厂外运输;
4 固体废弃物的回收处理;
5 外部协作更为经济合理的工序。
条文说明
4.2.3 对暂不具备自行电镀、钻孔、成型等条件的企业,采取外部协作方式更为经济合理。
4.3 设备配置
4.3 设备配置
4.3.1 批量生产印制电路板的生产线宜采用自动物料搬送系统,采取多层布置的生产区之间应采用垂直运输设备。
4.3.2 印制电路板生产线宜配置检修设备。
4.3.3 印制电路板车间宜设置中央除尘系统。
条文说明
4.3.3 在车间内一般宜设置中央除尘系统,但对于产尘量大的设备应配备单机吸尘和集尘装置,以便重点处理,保证环境要求。
4.3.4 蚀刻工序宜配置密闭式自动传送蚀刻装置,蚀刻机宜有自动控制与添加、再生循环系统。
条文说明
4.3.4 可行条件下,在生产线旁放置蚀刻液回收利用设施,先将使用过的蚀刻液经过滤等方式进行处理,符合工序生产质量要求的蚀刻液返回生产线再使用,剩余废液可进入铜回收装置再进行化学处理得到电解铜。
4.3.5 电镀与化学镀工序的设备宜设自动控制装置。
4.3.6 表面处理设备宜附设铜回收装置。
条文说明
4.3.6 印制电路板板面清洗处理工序中清洗设备产生的废水惯称为微蚀刻液,含铜量低。随着微蚀刻液回收处理设备的技术发展,清洗工序产生的废水经处理后可得到电解铜。
4.4 工艺区划与设备布置
4.4 工艺区划与设备布置
4.4.1 印制电路板生产区域应按产品工艺流程划分,同一生产工序的生产设备宜根据设备种类集中布置。
条文说明
4.4.1 工艺设计首先应进行工艺区划,即划分车间内各生产工段或生产组。同一生产工序内的同类设备宜集中布置,便于管理,也可减少物料运输量。
4.4.2 振动敏感设备应远离振动源布置。
4.4.3 生产线的主要生产区域应设置设备搬入口或搬入通道。
4.4.4 印制电路板工厂应设有原辅材料和废料仓储设施,库房设置应符合下列要求:
1 应根据所存储物料的物理、化学性质和存储环境的要求分类设置;
2 原辅材料的库房宜选择适于先进先出的存储方式;
3 主要原辅材料和产品库房应设出入库的运输通道;
4 日常生产所需的化学药品应储存在生产线的化学品存储间(区)内,化学品中间体或原料应储存在化学品站或化学品库内,并均应满足安全要求;
5 生产中产生的废料、固废储存场地应符合现行国家标准《一般工业固体废物储存、处置场污染控制标准》GB 18599的有关规定;
6 危险废物储存场地应符合现行国家标准《危险废物储存污染控制标准》GB 18597的有关规定。
4.4.5 厂房的人流、物流出入口应分别设置,互不影响。
4.4.6 设置参观通道时,通道与主生产区之间应采用实体墙分隔。
4.4.7 印制电路板工厂宜设化学试验室和物理试验室。化学试验室宜布置在电镀工序附近。
4.5 厂房洁净度要求
4.5 厂房洁净度要求
4.5.1 图形转移、层压叠板、照相底版制作工序应设置洁净区或洁净室;生产局部有洁净度要求的,可设置洁净区。不同工序对应的洁净度等级可按本规范附录B选用。
条文说明
4.5.1 印制电路板生产工序的洁净度等级按产品生产工艺要求确定,一般为6级、7级或8级,应能满足不同产品不同工序的质量要求。随着印制电路板新产品的发展,洁净度等级的等级要求会更高。
4.5.2 有洁净要求的印制电路板生产工序宜设置在相邻区域内。
4.5.3 根据厂房洁净要求应设置人员净化和物料净化区,且应符合现行国家标准《电子工业洁净厂房设计规范》GB 50472的有关规定。
5 总图
5.1 一般规定
5 总 图
5.1 一般规定
5.1.1 印制电路板工厂的总体规划应根据工厂的规模、生产流程、交通运输、环境保护、消防、安全卫生等要求,结合场地自然条件、用地周边环境确定。
条文说明
5.1.1 工厂的生产规模不同,生产设施及能力也不同。生产流程顺畅、布局合理可保证工厂交通运输的合理性。
总体规划应符合防火、安全、卫生的要求,为工厂安全生产创造条件。应因地制宜,结合自然条件,统筹安排布置各项设施,并经多方案比较后确定优化方案。
5.1.2 总体规划应符合下列要求:
1 应满足城市规划的要求;
2 对分期建设项目应统一规划,且留有发展余地;
3 结合当地气象条件,应使建筑物具有良好的朝向、采光和自然通风条件;
4 应合理组织物流和人流;物流应便捷,人车应分流;
5 应综合考虑土地资源利用、工程投资、环境保护等技术经济条件,布置紧凑,减少用地;
6 应使建筑物群体的平面布置与空间景观相协调。
条文说明
5.1.2 本条规定了总体规划应符合下列要求:
1 应满足用地红线、建筑控制线、道路允许开口位置、建筑密度、容积率等要求。
2 应合理规划工厂用地,妥善处理企业近远期发展关系。不应影响企业后期发展,不应破坏工厂合理布置、影响正常生产、浪费土地。
3 建筑物布置应尽可能争取朝南向、东南向,避免西晒。尽可能利用自然采光、自然通风,节省能源。
4 人流和货流应避免交叉干扰,物流应短捷顺畅,既保证安全生产,亦可降低运输成本。
5 随着时代发展,人类对建筑群体布局与空间景观的设计要求越来越高,对环境质量、劳动条件等也有新的要求。
5.2 总平面布置
5.2 总平面布置
5.2.1 印制电路板工厂的总平面布置应符合下列要求:
1 建筑物、构筑物等设施宜联合、多层布置;
2 厂区功能分区应明确,道路宽度应满足消防、运输、安全间距等要求;
3 建筑物外形宜规整,各项设施的布置应紧凑合理。
条文说明
5.2.1 本条规定了总平面布置应符合下列要求:
1 从节地角度出发,在符合生产流程和使用功能要求的前提条件下,建筑物构筑物等设施宜集中、联合、多层布置,减少其间距和占地面积。
2 按功能划分街区,使同一功能的各项设施布置在一个区内,不仅有利于节约用地,且便于生产管理。街区通道的宽度对厂区占地影响较大,在满足消防安全、交通运输、各种管线的敷设、环境卫生的同时,应合理确定街区通道宽度。
3 街区和建筑物外形规整,避免局部凸出或凹进,减少场地零碎地块,提高土地利用率。
5.2.2 各建筑物间距应满足消防、运输、安全、卫生等要求,并应符合各种工程管线的布置、绿化布置、施工安装与检修、竖向设计的要求。
条文说明
5.2.2 建筑物间距关系到总平面是否紧凑合理,对厂区用地影响较大。间距过宽不仅浪费土地,还会增加管线长度,运输线路;过窄则不能满足有关工程设施及管线布置的技术要求。
5.2.3 总平面布置应利用地形、地势及工程地质条件,按下列要求进行布置:
1 应依据生产工艺要求布置建筑物、构筑物及有关设施;
2 应满足场地排水及道路接口的竖向设计要求;
3 应根据物流装卸、废水重力流等因素进行竖向设计;
4 扩建、改建工程应优先使用原有设施。
条文说明
5.2.3 充分利用地形、地势,合理布置建筑物、构筑物等设施,可以减少基础建设工程量,保证工程质量。山区丘陵地带,场地坡度大,建筑物应平行等高线布置,可减少土石方工程量。竖向设计可采用台阶布置形式,利用台阶高差为装卸场地的高站台低货位创造条件。
5.2.4 主厂房距离城市交通主干道路宜大于50m,与城市交通干道之间有城市绿化带时可适当减少,但不得小于25m。主厂房应位于散发有害气体粉尘的污染源全年最小频率风向的下风侧。
条文说明
5.2.4 有洁净要求的主厂房布置,应满足现行国家标准《电子工业洁净厂房设计规范》GB 50472的要求,特别是防尘、防振的要求。
5.2.5 动力站宜靠近主厂房布置。废水处理站宜位于场地地势较低处,且靠近废水排出口,并应布置在全年最小频率风向的上风侧。
条文说明
5.2.5 主厂房是动力负荷需求中心,动力站靠近主厂房布置可减少动力管线长度及线路损耗。废水处理站位置选择应考虑节省能源,实现重力流并减少对厂区的污染影响。
5.2.6 化学品库应单独设置、单独管理,应位于厂区的边缘地带,并用围栏或围墙隔开。
条文说明
5.2.6 在生产过程中使用的化学品存在一定危险性,为便于安全,降低危害造成的损失,应远离主厂房、远离人群设置。
5.2.7 资源回收站可单独设置,也可与其他辅助设施组合布置。
条文说明
5.2.7 在生产过程中会产生一定量的固体废弃物,作为资源可回收再利用,减少资源浪费,故应设置一定规模的存放空间,同时也利于厂区环境管理。
5.2.8 宿舍、食堂、活动室宜与生产区分开,成组布置。
条文说明
5.2.8 厂区作为一个完整的生产群体,单身宿舍,食堂及职工娱乐活动室必不可少,宜自成一区,分开管理,避免给生产带来安全隐患。
5.2.9 建筑物之间的防火间距应符合现行国家标准《建筑设计防火规范》GB 50016的有关规定。
5.2.10 消防车道设置应符合现行国家标准《建筑设计防火规范》GB 50016和《电子工业洁净厂房设计规范》GB 50472的有关规定。
条文说明
5.2.10 工厂总平面设计涉及国家多项政策、法令,标准、规范,除执行本规范要求外,还应符合国家现行的防火安全、交通运输、卫生环保等有关规范的规定。
5.3 竖向设计
5.3 竖向设计
5.3.1 印制电路板工厂场地的竖向设计应符合城市规划、防洪排涝要求,应与场外已有道路和规划道路的排水系统及工厂周围的地形标高相协调。场地最低设计标高应比周边市政道路的最低路段标高高出0.2m以上。
条文说明
5.3.1 城市规划从总体上做了区域性防洪排涝安排,因此工厂场地竖向设计地面标高至少应高出所在地块周边道路最低路段标高0.2m,以保证场地水可排出场外。但要与市政道路的雨水管接口标高相协调,防止市政雨水管埋深不足,场地雨水管接不进去。
5.3.2 场地内应设有排除地面及道路路面雨水至城市排水系统的设施,且宜采取雨水回收利用措施。
条文说明
5.3.2 场地内雨水收集及排除方式有多种,明沟、暗沟、地下管沟等,不论采用哪种方式都应做到有组织排水,不留死角,顺畅排出,没有内涝。雨水回收可节省淡水资源,可以用来道路洒水,绿化洒水等。
5.3.3 竖向设计应与总平面布置同时进行,应结合实际地形、生产工艺、运输方式合理确定竖向布置方式。
条文说明
5.3.3 在总平面图设计的同时就应考虑竖向设计。设计时应了解实际地形,在平面尺度、空间尺度上留有余地,满足总平面布置要求,利用地形、地势为生产运输创造有利条件。
5.3.4 竖向设计宜采用平坡式或台阶式。当采用台阶式时应根据地形和地质条件、建筑物大小、生产工艺、运输方式、建筑密度、管线敷设等因素确定台阶宽度。
条文说明
5.3.4 台阶宽度首先要满足生产要求、运输要求、管线敷设要求。太宽会造成土方量过多,太窄会给生产使用带来困难。
5.3.5 建筑物室内地坪标高高出室外地坪标高不应小于0.15m。
条文说明
5.3.5 工厂建筑物室内外高差一般为0.15m~0.30m,本条规定不小于0.15m。如有排水不良的地段可适当加大室内外高差,避免水害。
5.3.6 建筑物装卸货平台的标高应与运输车辆的型号相匹配,满足装卸要求。
条文说明
5.3.6 在设计高站台低货位时,站台的高度应与运输车辆的车厢高度相匹配。普通货车站台高度一般为0.9m,标准货柜车的站台高度一般为1.3m。
5.3.7 厂区出入口标高不宜低于厂外道路路面标高。
条文说明
5.3.7 厂区出入口标高高于厂外道路路面标高,主要防止场外道路路面雨水涌入厂内。如不能高出厂外道路时,应在入口处做截水沟,防止雨水流入厂内。
5.4 交通组织
5.4 交通组织
5.4.1 印制电路板工厂厂区宜设置环形道路,道路宽度应满足生产运输要求。
条文说明
5.4.1 厂内道路宽度可根据工厂规模、厂区大小确定。一般情况下,主干道宜为9m~12m,次干道宜为6m~7m,支路宜为4m。
5.4.2 厂区出入口不宜少于两个,物流应有专用的出入口。厂内配套生活区宜设置单独的对外出口。
条文说明
5.4.2 厂区设两个出入口的目的是在厂内做到人货分流,避免货车在厂内贯通穿行,利于安全。出入口作为工厂对外往来人员及小车出入口,与厂前区直接相接,便于对外联系。单身宿舍生活区的单独对外出口可便于对工厂区进行安全管理。
5.4.3 厂房的货物进出口与办公人流及车间工人入口宜分开布置。
5.4.4 货物装卸场地宜靠近货流出口设置。货物装卸场地面积应能满足运输车辆的回车作业要求。货流出入口处宜设有货车等候区。
条文说明
5.4.4 厂区内物流越短越好,可以减少运输过程中尾气、噪声、尘土对工厂环境的污染,又能减少能耗。货物装卸场地,一般情况下其宽度不小于两个车长;长度应满足装卸码头车位的需求、候车车位的要求。每个货车车位宽不宜小于4m。
5.4.5 小轿车停车位的布置应符合城市规划的要求。
条文说明
5.4.5 目前我国汽车用量增长很快,在城市规划中,各地块都要求设有一定量的小车停车位。因此,厂区内也应设有一定量的小轿车停车位。
5.4.6 厂内道路路面承载能力应与相应货车载重能力相适应,宜采用水泥混凝土路面或沥青路面。
条文说明
5.4.6 厂内道路采用水泥混凝土或沥青路面主要是为了减少车辆在运输过程中产生粉尘,有利洁净生产环境。
5.5 绿化设计
5.5 绿化设计
5.5.1 绿化应做到无表土裸露。绿化布置应满足生产、运输、安全、卫生、防火等要求。
条文说明
5.5.1 厂区无裸露表土以防止尘土飞扬,避免对生产环境产生影响。
5.5.2 厂区绿化应充分利用建(构)筑物的周围、道路两侧、地下管线的地面和边角地等空地。
5.5.3 绿化所选择植物应适合当地生长的环境,同时不应对生产环境和产品质量有影响。
条文说明
5.5.3 植物的生活习性不同,适合生长的环境也不同,因此应选择适合当地生长,并具有防尘降噪,吸收有毒有害气体的植物。
工厂绿化应结合自身企业特点,生产的污染性质及程度,以及要达到的绿化效果,合理确定各类植物的比例,如乔木与灌木、落叶与常绿、针叶与阔叶、观赏与一般植物的合理比例等。
6 建筑
6.1 一般规定
6 建 筑
6.1 一般规定
6.1.1 印制电路板厂房的建筑功能应满足生产工艺要求。厂房建筑平面和空间布局应根据产品技术进步以及生产工艺改造和扩大生产规模的要求确定,并应具有适当的灵活性。
条文说明
6.1.1 随着电子产品技术发展,印制电路板厂房也需要进行生产工艺的调整和生产规模的扩大。因此印制电路板厂房应能实现在建筑面积不变、建筑高度不改变的情况下,适应生产工艺和生产设备的调整。
6.1.2 厂房内部人流、物流及辅助设施应合理规划。
条文说明
6.1.2 印制电路板厂房是兼有一般生产和洁净生产的综合性厂房,在考虑其平面布局和构造处理时,应合理组织人流、物流及消防疏散线路,避免一般生产对洁净生产带来不利影响。
6.1.3 主体结构宜根据生产工艺要求确定柱网、层高。
6.1.4 厂房围护结构的材料选型应满足保温、隔热、防火、防潮等要求。
条文说明
6.1.4 由于我国地域广阔,有的地区年温差大、日温差也大,所以对厂房围护结构的选材应慎重,应选择能适应当地气候条件,满足保温、隔热、防火、防潮、少产尘等要求的材料,而且在构造上也应引起重视。
6.1.5 厂房变形缝不宜穿越洁净区。
条文说明
6.1.5 变形缝易造成地面开裂而影口向洁净室的洁净度。所以,厂房变形缝应避免穿越印制电路板厂洁净区。
6.1.6 厂房洁净生产区宜设置技术夹层或技术夹道,并在技术夹层或技术夹道内设置检修通道。穿越楼层的管线宜设置在竖井内。
条文说明
6.1.6 印制电路板厂管线较多,技术夹层主要用于安装风管和各种公用动力管线。
6.1.7 厂房内通道宽度应满足消防疏散、人员操作、物料运输、设备安装和维修的要求,物流通道两侧及周边宜设置防撞构件。
条文说明
6.1.7 通道应有适当宽度,不宜太窄。通道宽度应考虑到设备安装维修的搬运半径、运输车的尺寸、运输量的大小,并且应平整。
6.1.8 厂房内洁净生产区域的设计应符合现行国家标准《建筑设计防火规范》GB 50016和《电子工业洁净厂房设计规范》GB 50472的有关规定。
6.2 防火设计
6.2 防火设计
6.2.1 印制电路板厂房的耐火等级不应低于二级。
条文说明
6.2.1 印制电路板厂房具有如下主要特点:
1)生产过程中需使用易燃易爆化学品,可对厂房构成潜在火灾危险性;
2)印制电路板厂房的面积大、体积大,并且常常是平面布置,空间布置也曲折,增加了疏散路线上的障碍,会延长安全疏散时间;
3)印制电路板生产使用的各种类型的精密贵重设备、仪器投资较大,一旦失火,将会造成极大损失。
鉴于以上特点,为保障财产、人身的安全,严格控制印制电路板厂房建筑耐火等级是十分重要的。本条为强制性条文,必须严格执行。
6.2.2 印制电路板厂房生产的火灾危险性分类应符合现行国家标准《建筑设计防火规范》GB 50016和《电子工业洁净厂房设计规范》GB 50472的有关规定。
6.2.3 厂房内洁净区的顶棚和壁板及其夹芯材料应为不燃烧体,且不得采用有机复合材料。顶棚的耐火极限不应低于0.4h,壁板的耐火等级不应低于0.5h,疏散走道的顶棚和壁板的耐火极限不应低于1.0h。
条文说明
6.2.3 印制电路板厂房空间密闭,平面布置复杂、分隔多,发生火灾时增加了安全疏散难度,且厂房内往往有众多精密、贵重的设备、仪器,建设投资昂贵,发生火灾损失较大。为避免因一处发生火灾而迅速蔓延,故对顶棚壁板规定其燃烧性能为非燃烧体。有机复合材料在燃烧时产生窒息性气体、有害气体,不利于人员疏散,所以不得采用有机复合材料。
6.2.4 在一个防火分区内的洁净生产区域与一般生产区域之间应设置不燃烧体的隔墙或顶棚,其耐火极限不应低于1.0h。穿隔墙或顶棚的管线周围空隙应采用防火或耐火材料紧密填堵。
6.2.5 管道竖井井壁应为不燃烧体,其耐火极限不应低于1.0h,井壁上检查门耐火极限不应低于0.6h。竖井内在各层楼板处,应采用相当于楼板耐火极限的不燃烧体作水平防火分隔;穿过水平防火分隔的管线周围空隙,应采用防火或耐火材料紧密填堵。
条文说明
6.2.5 为防止火灾时技术竖井的完整性受到破坏,对其提出耐火极限要求。技术竖井是烟火蔓延的通道,应采用层间隔离措施。穿越水平的防火分隔,需在四周间隙采取防火封堵措施。
6.2.6 安全出口应当分散布置,从生产地点到安全出口疏散路线应便捷,并应设有明显的疏散标志。安全疏散距离应结合工艺设备布置确定,并应符合现行国家标准《建筑设计防火规范》GB 50016的有关规定。
条文说明
6.2.6 由于生产工艺布置需要,发生火灾时人员疏散路线会迂回曲折。安全疏散距离应依据国家标准《建筑设计防火规范》GB 50016-2014第3.7.4条确定厂房内任一点到最近安全出口的距离,并不应大于该规范表3.7.4的限值。
6.2.7 厂房内化学品存储间(区)的设置应符合下列规定:
1 化学品存储间(区)应设在单独房间内,且储存甲、乙、丙类化学品的房间,应采用耐火时间不低于4.0h的隔墙和耐火极限不低于1.5h的不燃烧体楼板,与厂房其他区域分隔开,并应靠外墙布置;
2 化学品存储间(区)应按化学品的物理化学性质分类区划;当物料性质不允许同房间储存时,应用实体墙隔开,并各设出入口;
3 甲、乙类的化学品存储间(区)的储量不应超过1d的需用量,且丙类液体中间罐的容积不应大于1m 3 。
条文说明
6.2.7 为满足印制电路板日常生产需要,往往需要从仓库或上道工序的厂房(或车间)取得一定数量的原材料、半成品、辅助材料存放在厂房内。存放上述物品的场所称为化学品储存间(区),也称中间库。对于易燃、易爆的甲、乙、丙类物品,如不隔开单独存放,发生火灾后会相互影响,造成更大损失。本条除规定中间库的储 量、液体储罐的容积外,还规定了中间库的布置和分隔构造要求。
6.2.8 热媒油间的设置除应符合现行国家标准《锅炉房设计规范》GB 50041的有关规定外,还应符合下列要求:
1 可毗邻厂房贴建。当必须位于厂房内时,应靠厂房外墙布置;
2 内墙应采用实体墙与其他区域分隔开;围护构件的耐火极限不应低于二级耐火等级建筑的相应要求;
3 房间门应采用甲级防火门,并应设置门槛;门槛的高度应满足热媒油间的最大泄漏容积。
条文说明
6.2.8 因为热媒油在生产过程中需加热到200℃~300℃,温度较高,设置在靠外墙处,便于通风散热。热媒油一旦泄露易引起火灾及人员伤害,危险性较大,为防止液体流散或受外部火源影响,宜放在独立房间储存,并做好防火分隔。开门处,为防止热媒油泄露时流至其他区域,应设门槛。对围护构件的耐火极限要求,应符合国家标准《建筑设计防火规范》GB 50016-2014中第3.3.10条对丙类液体中间储罐的规定。
6.3 防腐蚀设计
6.3 防腐蚀设计
6.3.1 印制电路板生产厂房建筑防腐蚀设计应符合下列要求:
1 生产车间气态、液态介质对建筑材料的腐蚀性等级应符合现行国家标准《工业建筑防腐蚀设计规范》GB 50046的有关规定;
2 有腐蚀性气体作用且相对湿度较大的室内墙面和钢筋混凝土构件表面,柱、梁等钢构件表面应采取防腐措施。
条文说明
6.3.1 在印制电路板生产中,经常用到的腐蚀性介质可包括下列种类:
(1)硫酸、硝酸、盐酸;
(2)氢氧化钠溶液、过硫酸钠、氯酸钠;
(3)碱性蚀刻液;
(4)双氧水;
(5)高锰酸钾等。
这些腐蚀性介质均会对建筑结构有不同程度的腐蚀作用,因此要进行防腐蚀设计。
6.3.2 防腐蚀地面、楼面设计应符合下列要求:
1 不同的腐蚀介质作用范围应分别设防;
2 防腐材料应根据腐蚀介质的种类、性质、浓度、温度和数量以及机械作用、热作用要求来选择;
3 地面不宜设置变形缝,必须设置时,地面变形缝的构造应严密。嵌缝材料应采用弹性、耐腐蚀密封材料。伸缩片应采用塑料、橡胶、耐腐蚀的金属等材料制作。
条文说明
6.3.2 防腐蚀地面、楼面设计需综合考虑腐蚀作用、物理机械作用以及技术经济等因素。正常生产中腐蚀性介质的滴溅一般有下列情况:
(1)设备、管线、阀门、法兰及泵类盘根等处密闭不严以及垫圈、填函腐蚀后产生的滴溅;
(2)带有腐蚀性介质的物体在搬运中产生滴溅;
(3)设备检修时的液体滴溅。
滴溅到楼面、地面的介质,其温度一般是常温。虽然有的介质温度较高,但滴溅量不大时,落到地面后很快就会降至常温。如若经常有温度较高的腐蚀性介质作用时,则面层材料的选择尚应满足使用温度的要求。
地面、楼面的面层材料的选择,宜根据腐蚀性介质作用条件、耐腐蚀性能和技术经济等方面确定,且应满足温度、物理机械作用的要求。
变形缝是防腐蚀的薄弱环节,腐蚀性介质极易在此处渗漏造成腐蚀。变形缝必须设置时,应做严密的防渗漏处理。一般在缝底设置能变形的伸缩片,其上嵌入耐腐蚀、有弹性且黏结性能好的材料。嵌缝材料可采用氯磺化聚乙烯胶泥和聚氨酯密封膏等。伸缩片也有可能接触到腐蚀性介质,因此应选用耐腐蚀的材料。
6.3.3 防腐蚀地面、楼面与墙、柱交接处应设置耐腐蚀踢脚。
条文说明
6.3.3 防腐蚀地面、楼面与墙、柱的交接处做耐腐蚀踢脚,目的是避免腐蚀性介质沿交接处渗入地下、楼下。对一般防腐蚀无特别要求的厂房墙面来说,考虑到液相介质的滴溅作用,应设置踢脚。
6.3.4 支承在地面的钢构件,应设置耐腐蚀底座。钢支架的底座高出地面不宜小于300mm。
条文说明
6.3.4 支承地面、楼面的钢构件设置耐腐蚀支座,目的是防地面、楼面的腐蚀性液体对钢构件下部的腐蚀。
6.3.5 防腐蚀地面宜和非防腐蚀地面设置分界线,并宜比非防腐蚀地面低20mm或设置挡水措施。
条文说明
6.3.5 两种不同材料的地面、楼面交接处应设置挡水。若防腐蚀地面选用防腐蚀性材料,而非防腐蚀地面采用普通材料,一旦腐蚀性介质流到普通材料楼面上,就会对其产生腐蚀破坏。挡水一般采用混凝土材料制作,面层材料和构造一般与地面、楼面相同。设置挡水可防止腐蚀性介质蔓延,缩小设防范围,采取局部设防。在楼面、平台、孔洞边缘做150mm高翻边,可防止介质沿洞口乱流或沿平台下流,对地面、楼面产生腐蚀破坏。
6.3.6 排水沟的面层材料宜与地面材料一致,但不得采用沥青砂浆。排水沟、集水井应设置隔离层,隔离层应与地面隔离层连成整体。
条文说明
6.3.6 因腐蚀性液体是从地面排入排水沟和集水井的,故排水沟和集水井的面层材料一般与地面一致。但因排水沟、集水井经常处于侵蚀性污水浸泡中,对抗渗透性要求更高,因此要求设置隔离层并与地面隔离层连成一个整体。
6.3.7 排水沟宜沿使用腐蚀介质的设备布置,不宜穿越管沟、地沟等。
条文说明
6.3.7 为便于液体就近排出,排水沟宜沿使用腐蚀介质的设备布置。倘若穿越管沟、地沟,构造比较复杂,且易渗漏。
7 结构
7.1 一般规定
7 结 构
7.1 一般规定
7.1.1 印制电路板厂房结构应符合下列要求:
1 建筑结构的安全等级、结构设计使用年限、结构重要性系数应符合现行国家标准《建筑结构可靠度设计统一标准》GB 50068的有关规定;
2 结构布置、选型和构造处理,应根据生产工艺、建筑功能、施工技术、自然环境、岩土工程条件、材料供应和改扩建需要确定;
3 建筑结构应有足够的强度、刚度和延性,并应满足稳定性和耐久性的要求;
4 采用的新技术、新结构、新材料应具有完整的技术文件;
5 结构设计前应取得岩土工程、地震、气象等相关的基础设计资料。
条文说明
7.1.1 印制电路板厂房的建筑结构安全等级,应根据结构类型及建筑结构破坏后对人身、设备、生产和社会影响的严重程度,按照现行国家有关的结构设计标准的要求确定,一般情况下定为二级。
建筑物中各类结构构件的安全等级,宜与整个结构安全等级相同,对其中部分结构构件的安全等级,可根据其重要程度按有关规范的要求适当调整,但任何情况下均不应低于三级。
印制线路板厂房宜根据工艺特点、材料供应、施工条件等,选用相应合理的结构形式。
7.1.2 印制电路板厂房宜采用框架、框架-剪力墙结构。
条文说明
7.1.2 为满足生产工艺要求,多层与高层印制电路板厂房一般采用框架结构,当房屋较高时可采用框架-剪力墙或框架-支撑结构。
7.1.3 当厂房长度超过现行国家有关标准规定的伸缩缝最大间距时,应考虑温度变化和混凝土收缩对结构的影响。
7.1.4 印制电路板厂房有腐蚀性介质区域的防腐蚀结构设计应符合现行国家标准《工业建筑防腐蚀设计规范》GB 50046的有关规定。
7.2 结构设计
7.2 结构设计
7.2.1 印制电路板厂房素混凝土结构的强度等级不应低于C20。
7.2.2 厂房楼面悬挂设备及管道时,其荷载应按实际负载确定,但不宜小于0.5kN/m 2 。
条文说明
7.2.2 当悬挂设备及管道时,荷载应按实际情况取值;考虑到灵活性,一般不宜小于0.5kN/m2。
7.2.3 厂房地面荷载的计算、验算应符合下列要求:
1 地面荷载应按工艺提出的要求确定;
2 地面堆料荷载应按大面积密集堆料或局部堆料两种分布状况确定;
3 有明确支承点的大面积密集堆料,当支承面的中心距不大于0.8m,且各支承面积不小于0.09m 2 时,可按投影面积计算其单位面积的荷载;
4 当支承条件不符合本条第3款要求时,应根据支承面数量、间距及几何形状,按现行国家标准《建筑地面设计规范》GB 50037的有关规定进行荷载计算。
7.2.4 印制电路板厂房的楼屋盖宜采用现浇的钢筋混凝土梁板。
8 动力
8.1 冷热源
8 动 力
8.1 冷 热 源
8.1.1 印制电路板工厂的冷热源站应结合当地气象条件、能源供应状况、输送能耗等条件,根据总图规划、工艺布局合理选择位置,宜在室外独立、集中设置,也可在生产厂房内设置。
条文说明
8.1.1 冷热源站设置应满足总体规划要求,其位置选择与工艺布局、气象条件、能源供应状况、输送能耗等因素密切相关,还受到环保、消防、工程建设规模、分期建设等多方面因素制约,需要综合比较后确定。对于设备数量多、规模大的冷热源站,宜室外独立设置;对于中小型规模冷热源站一般可在生产厂房内设置,输送能耗较小,可节省用地。
8.1.2 冷热源站应远离有防微振要求的工艺区域。
条文说明
8.1.2 因冷热源站设备功率较大,高速运转设备产生振动和噪声较大,应远离有防微振要求的工艺区。
8.1.3 制冷及供热设备性能参数应符合现行国家标准《公共建筑节能设计标准》GB 50189的有关规定。
条文说明
8.1.3 根据节能设计要求,制冷机的性能系数、锅炉的热效率应符合现行国家标准《公共建筑节能设计标准》GB 50189的规定。
8.1.4 冷热源方案应根据生产工艺、采暖、空调等系统所需的冷热负荷,所在地区气象条件、能源结构、价格及环保等相关因素综合论证后确定。
条文说明
8.1.4 冷热源方案是空调设计难点。根据我国地域及各地供电、供热供气(燃气)的不同情况,冷热源方案可选择下列组合方式:
(1)电制冷、城市或小区热网(蒸气、热水)供热;
(2)电制冷、燃气(燃油)锅炉供热;
(3)直燃型溴化锂吸收式冷(温)水机组供冷、供热;
(4)空气源热泵、水源(地源)热泵冷(热)水机组供冷、供热。
因此,在确定冷热源方案时,应因地制宜,综合考虑各方面因素,经经济技术比较后确定,优先采用具有明显节能前景的组合方案。
8.1.5 冷源设计应符合下列要求:
1 应满足空气调节负荷及工艺负荷变化规律及部分负荷运行的调节要求,且不宜少于两台;当负荷小仅设一台时,应选调节性能优良的机型;
2 选用电动压缩式冷水机时,其制冷剂应符合环保要求,采用过渡制冷剂时,其使用年限不得超过国家禁用使用时间表的规定。
条文说明
8.1.5 本条对冷源设备选型作了如下原则性规定:
1 应根据工程大小、全年不同季节最大、最小负荷等确定机组台数,一般不宜少于2台;大工程台数也不宜超过5台。小型工程选用1台机组时,为保证设备运行安全可靠,应选择多台压缩机分路联控的机组,即多机头联控型机组。
2 在国务院批准的《中国消耗臭氧层物质逐步淘汰国家方案》中规定,对臭氧层有破坏的CFC-11、CFC-12制冷剂最终禁用时间是2010年1月1日。当前广泛用于空气调节制冷设备的制冷剂为HCFC-22、HCFC-123、R134a。按照国际公约的规定,HCFC-22、HCFC-123在我国的禁用年限是2040年。
8.1.6 热源设计应符合下列要求:
1 宜优先采用厂内空压机、制冷机、工艺设备等加装热回收系统所获热能为供热热源;
2 采用城市集中供热热源时,供热管网及换热站设计应符合现行行业标准《城镇供热管网设计规范》CJJ 34的有关规定;
3 采用锅炉供热时,应符合现行国家标准《锅炉房设计规范》GB 50041的有关规定。
条文说明
8.1.6 印制电路板厂压缩空气消耗量较大,基本与工艺生产运行同步使用,冷水机组在供热季也有可能运行。选用厂内空压机、制冷机加装热回收装置,所获得的热能极为廉价,与其他供热方式相比应优先采用。
现行行业标准《城镇供热管网设计规范》CJJ 34对采用城市集中热源的供热管网及换热站等供热工程设计作出了详细规定。
8.1.7 层压机所需热媒油的系统设计,应符合行业标准《锅炉安全技术监察规程》TSGG 0001-2012的第11部分“有机热载体锅炉及系统”的有关规定。
8.1.8 冷热水系统的设计应符合下列要求:
1 冷热水系统宜采用闭式一次泵系统。冷冻水系统较大、阻力较高、各环路负荷特性或压力损失相差悬殊时,应采用二次泵系统。二次泵宜根据流量需求变化采用变速、变流量调节方式;
2 冷热水系统的定压和膨胀宜采用高位膨胀水箱方式;
3 冷水机组供回水设计温差不应小于5℃,经技术经济比较合理时,可加大供回水温差;
4 保冷、保温材料的主要技术性能应按现行国家标准《设备及管道绝热设计导则》GB/T 8175的要求确定,并应优先选用导热系数小、吸水率低、湿阻因子大、密度小的不燃或难燃的保冷、保温材料;
5 冷热水系统在接入建筑物入口处应设置切断阀门、压力表、温度计和热量表;
6 冷热水系统节能设计应符合现行国家标准《电子工程节能设计规范》GB 50710的有关规定。
条文说明
8.1.8 在冷热水系统中,闭式一次泵系统管路比较简单,不仅初投资少,输送能耗也低,推荐使用。
当系统较大、阻力较高,且各环路特性相差较大或压力损失相差悬殊、差额大于50kPa时,若按某一个最不利环路配置循环泵,会造成其他管路需要通过旁通、节流等方式消耗能量,利用率较低,能耗较高。若采用二次泵系统,二次泵流量与扬程可以根据不同负荷特性环路分别配置,变频调控负荷侧流量,节能效果明显。
加大供回水设计温差,输送系统减少的能耗大于由此导致的冷水机组设备传热效率下降所增加的能耗,对于整个空调系统具有一定的效益;在制冷量不变的情况下,可以减少冷冻水输送管径,节省厂房空间。由于加大冷冻水供回水温差,相应的设备运行参数也会发生变化,因此,应进行经济技术比较后确定。
采用高位膨胀水箱定压,具有安全、可靠、消耗电力相对较少,初投资低等优点,推荐优先采用。
8.2 气体供应
8.2 气体供应
8.2.1 印制电路板工厂的气体站应根据工艺需求、输送能耗、水电配套、空气环境及噪声、振动对周围环境的影响等因素合理确定位置,可与冷冻站合并布置。
条文说明
8.2.1 印制电路板厂房气体站主要供应压缩空气,站房位置应靠近负荷中心,可节省输送管道,减少输送能耗;压缩空气站用电负荷较大,也有一定量的水消耗,应考虑供电、供水的合理性。压缩空气站应远离有防微振要求的工艺区,空气压缩机噪声较大,应根据厂区各种场合噪声允许标准、压缩空气站的噪声级等因素合理确定压缩空气站与其他建筑物及区域的间距。避免靠近散发爆炸性、腐蚀性和有毒气体以及粉尘等有害物的场所,这样可以减少机器的磨损、腐蚀,防止发生爆炸事故,确保空气压缩机吸入气体的质量。
气体站房与冷冻站房合并布置,可节省站房面积。
8.2.2 印制电路板生产工艺有明确要求时,压缩空气品质应按工艺条件设计;生产工艺无明确要求时,压缩空气品质宜符合表8.2.2的要求。
表8.2.2 压缩空气品质表

条文说明
8.2.2 印制电路板生产工艺所需气体主要为压缩空气。生产工艺无明确要求时,品质符合表8.2.2要求的压缩空气,一般能满足印制电路板工厂大部分生产工艺需求;个别需要较高品质压缩空气的工艺区,可采用现场加装过滤器设备等方式进一步处理。生产工艺对压缩空气品质有明确要求的,压缩空气应按工艺条件设计。
8.2.3 空气压缩机宜选用微油螺杆空压机或离心式空压机。
条文说明
8.2.3 活塞式空气压缩机为非连续压缩,输出的压缩空气有脉动,不利于防微振及降噪。选用微油螺杆空压机或离心式空压机,可较小振动和降噪。
8.2.4 空压机的形式、台数、压力及后处理系统应根据生产工艺用气要求经技术经济比较后确定,宜选用2台~5台,型号不宜超过两种,并应设置备用机组。
条文说明
8.2.4 不同形式空气压缩机的比功率不同,同一种机型供气压力不同,压缩机的比功率也不同;因此,应通过经济技术比较后,合理确定空压机形式和供气压力。压缩机宜选用2台~5台,型号不宜超过2种,主要考虑负荷的调节性及维护管理方便。
8.2.5 采用冷冻干燥后处理压缩空气系统时,系统管道低点宜设置可排放管道内积存油、水的装置。
条文说明
8.2.5 输送饱和压缩空气的管道,一般应设置能排放管道系统内积存油、水的装置。经过冷冻干燥处理的压缩空气管道,理论上管道内不会存有积水,但在实际操作中,由于管理或设备故障等因素,管道可能存在积水,因此,在压缩空气系统管道低点处宜设置排放管道内积存油、水的装置。
8.2.6 压缩空气在用气建筑物入口处应设置切断阀门、压力表和流量计。
条文说明
8.2.6 根据现行国家标准《用能单位能源计量器具配备和管理通则》GB 17167的有关要求,各用气车间应装设流量计。
8.2.7 压缩空气管道宜采用热镀锌碳钢管或不锈钢管,阀门宜采用球阀。
条文说明
8.2.7 印制电路板厂房大部分生产工艺区有7级或8级净化要求,压缩空气管道宜采用热镀锌碳钢管或304不锈钢管,以保证洁净需求和压缩空气品质。阀门宜采用球阀。
8.2.8 印制电路板工厂压缩空气系统设计应符合现行国家标准《压缩空气站设计规范》GB 50029的有关规定。
9 供暖通风与空气净化
9.1 一般规定
9 供暖通风与空气净化
9.1 一般规定
9.1.1 印制电路板厂房通风、空调与空气净化系统的设计应满足生产工艺对生产环境的要求。
9.1.2 空气洁净度等级严于8级的洁净室(区)内不应设散热器供暖,其他房间供暖系统设置应符合现行国家标准《工业建筑供暖通风与空气调节设计规范》GB 50019的有关规定。
条文说明
9.1.2 为了保证印制电路板厂房洁净室(区)内不产生或少产生尘粒,不滞留或少滞留尘粒,要求达到8级或更高洁净度级别的洁净室(区)需设置采暖设施时,不应采用散热器采暖。
9.2 通风与废气处理
9.2 通风与废气处理
9.2.1 印制电路板厂房通风系统设计应满足生产工艺、劳动卫生以及人员安全方面的要求。
9.2.2 化学品库、化学品站、化学品存储间(区)等的通风设计应符合下列要求:
1 应设置机械全室通风系统;
2 可能突然放散大量有害气体或有爆炸危险气体的房间,应设置事故通风装置,事故通风排风量应符合现行国家标准《工业建筑供暖通风与空气调节设计规范》GB 50019的有关规定;
3 可能突然放散有爆炸危险气体的房间设置的机械全室通风和事故通风系统的风机应采用防爆风机,并应与气体浓度检测装置联锁。
条文说明
9.2.2 化学品库、化学品站、化学品存储(间)区等一般放置酸、碱、有机溶剂等化学品,应设置机械全室通风;存放氨水、有机溶剂等化学品的房间还应设置事故排风系统;存放氨水、有爆炸性危险有机溶剂等化学品的房间设置的机械通风系统及事故排风系统应按照防爆系统设置,并与气体浓度探头联锁。
9.2.3 电镀、沉铜、棕化、表面处理、蚀刻、清洗等房间应设置全室通风系统;房间送风宜采用机械方式送风,各房间的送风量与岗位送风量之和应小于排风量,并应保证房间内为负压。
条文说明
9.2.3 电镀、沉铜、棕化、表面处理、蚀刻、清洗等房间会排出大量废气,通风换气量大,为了保证这些房间的通风效果并且不影响相邻房间的气流形式,应采用机械方式进行送风,并保证房间为负压。
9.2.4 印制电路板工厂下列生产工序产生的废气应经过处理后方可排放:
1 电镀、棕化、表面处理、酸性蚀刻、酸性清洗等工序排出的酸性废气;
2 沉铜、碱性蚀刻、碱性清洗等工序排出的碱性废气;
3 印刷、烘干、涂膜等工序排出的有机废气;
4 钻孔、铣边等工序排出的含尘废气等。
条文说明
9.2.4 在印制电路板工厂中酸性废气、碱性废气常采用洗涤塔进行处理,目前,洗涤塔均由设备厂商根据设计单位提出的技术条件进行计算,设计单位须提出排风量、废气性质、进口浓度、出口浓度要求等;洗涤塔的填料级数、厚度和喷淋药液循环量应经计算后确定;处理设备的加药、补水和排污应采用自动方式;洗涤塔附近宜设置日用药箱。 在印制电路板工厂中,由于有机废气浓度较低,采用燃烧法处理不仅耗能且不经济,所以工程实际中常采用活性炭吸附装置。为了保证活性炭的使用寿命,可以先将有机废气进行洗涤,以降低有机废气浓度。
在印制电路板工厂中,含尘废气应采用除尘装置进行处理,在工程中常采用袋式除尘器或旋风除尘器等。
9.2.5 钻孔、铣边等工序产生的有爆炸性危险含尘废气的排风,风量应按在正常运行和事故情况风管内粉尘浓度均不大于爆炸下限的50%计算;粉尘排风系统应设置消除静电的接地装置。
条文说明
9.2.5 粉尘在印制电路板工厂中属于易爆危险物质。为避免粉尘在输送过程中产生危险,含尘废气排风量计算应按照在爆炸下限的50%计算;同时粉尘在输送过程中易产生静电,排风系统应设置消除静电装置,风机应采用防爆风机。
9.2.6 排出酸性废气、碱性废气、有机废气、含尘废气的风机宜设置在处理装置的出风侧,风机宜设置变频装置;两台及两台以上废气处理设备并联运行时,宜在每台设备的入口设置电动或气动密闭风阀。
条文说明
9.2.6 将排出酸性废气、碱性废气、有机废气、含尘废气的风机设置在处理装置的下风侧,可以延长风机使用寿命,并可避免在处理装置前排风为正压时产生泄漏。由于生产工艺经常发生变化,风机应设置变频装置以保证生产要求。粉尘属于易爆物质,为避免停电时产生粉尘集聚,含尘废气排风风机电源应接入应急电源。
9.2.7 酸性废气、碱性废气、有机废气、含尘废气经处理后应经排气筒排入大气,排放浓度及排气筒高度应符合现行国家标准《大气污染物综合排放标准》GB 16297的有关规定和环评及环评批复意见的相关规定。
9.2.8 厂房排风系统风管材料应符合下列要求:
1 排出普通废气、有机废气、含尘废气的风管材料应采用不燃材料。
2 排出酸性废气、碱性废气的风管应采用耐腐蚀的难燃型材料。
9.3 空气调节与净化
9.3 空气调节与净化
9.3.1 印制电路板厂房内的空气洁净度、温度、湿度要求应满足生产工艺的要求。
9.3.2 厂房内的车间或区域符合下列情况之一时,空气调节系统宜分开设置:
1 对温度、湿度控制要求差别大的房间;
2 净化空调系统与一般空调系统;
3 容易产生交叉污染的区域或房间;
4 工艺设备发热量相差悬殊的不同房间。
条文说明
9.3.2 在印制电路板工厂中,图形转移、层压叠板、照相底版制作等工序需要在洁净室(区)完成,洁净度等级一般为6级、7级和8级要求,这些区域的洁净系统宜分别设置。
9.3.3 厂房内洁净室(区)与周围环境应维持一定的压差。不同等级的洁净区之间的静压差不应小于5Pa;洁净区与非洁净区之间的静压差不应小于5Pa;洁净室(区)与室外的静压差不应小于10Pa。
条文说明
9.3.3 为保证洁净室(区)在正常工作或空气平衡暂时受到破坏时,气流都能从空气洁净度等级高的区域流向空气洁净度等级低的区域,使洁净室(区)的洁净度不会受到污染空气的干扰,洁净室(区)与周围环境应维持一定的压差。在印制电路板工厂中,洁净室为正压洁净室。
9.3.4 生产区空调、净化房间的新鲜空气量应取下列两项中的最大值:
1 补偿室内排风量和保持室内正压值所需新鲜空气量之和;
2 供给洁净室(区)内每人每小时的新鲜空气量不小于40m 3 ;供给非洁净室(区)内每人每小时的新鲜空气量不小于30m 3 。
条文说明
9.3.4 在现行国家标准《工业建筑供暖通风与空气调节设计规范》GB 50019中规定:“工业建筑应保证每人不小于30m3/h的新风量。”在现行国家标准《电子工业洁净厂房设计规范》GB 50472中规定:“保证供给洁净室内每人每小时的新鲜空气量不小于40m3。”
9.3.5 空调系统的送风、回风和排风系统的启闭连锁、控制要求,应符合现行国家标准《电子工业洁净厂房设计规范》GB 50472的有关规定。
9.3.6 满足空气洁净度等级的洁净室送风量(静态)和气流流型宜按表9.3.6计算。
表9.3.6 洁净室送风量(静态)和气流流型

注:1 换气次数适用于层高小于4.0m的洁净室。
2 室内人员少、热源少时,宜采用下限值。
9.3.7 单向流和混合流洁净室的噪声级(空态)不应大于65dB(A),非单向流洁净室的噪声级(窄态)不应大于60dB(A)。
9.3.8 洁净室的送风方式可分为集中送风、风机过滤机组送风等。
条文说明
9.3.8 在印制电路板工厂中,图形转移、层压叠板、照相底版制作等工序为洁净室(区),在新建厂房中宜采用集中送风方式;在改建厂房中,由于受层高限制,宜采用FFU送风方式。
9.3.9 电镀、沉铜、棕化、表面处理、蚀刻、清洗、烤板等工序宜设置岗位送风系统,岗位送风系统宜经过过滤、冷却、加热等处理,送风温度宜保持在16℃~28℃。
条文说明
9.3.9 电镀、沉铜、棕化、表面处理、蚀刻、清洗等房间排出大量废气,通风换气量大,为了保证室内工作环境并从节能方面考虑,宜设置岗位送风;同时为了避免人员有长时间吹冷风的感觉,岗位送风温度宜设置在16℃~28℃。
9.3.10 空气过滤器的选用、布置应符合下列要求:
1 空气净化处理系统应根据空气洁净度等级合理选用空气过滤器;
2 空气过滤器处理风量不应大于额定风量;
3 中效和高中效空气过滤器宜集中设置在空调系统的正压段;
4 亚高效和高效过滤器宜设置在净化空调系统的末端;
5 同一净化空调系统中末端空气过滤器的阻力、效率、使用风量与额定风量之比值应相近。
条文说明
9.3.10 空气净化处理系统应按照洁净度等级合理选择过滤器,选择太高会造成成本浪费。过滤器处理风量若大于额定风量,会造成阻力增大,并有可能损坏过滤器。为防止管道漏风对洁净室洁净度产生影响,亚高效和高效过滤器宜设置在净化空调系统的末端。同一净化空调系统末端空气过滤器的阻力、效率、使用风量相近,能较好地平衡风阻力,便于室内风量的调节。
9.3.11 风机过滤器机组的设置应符合下列要求:
1 应根据空气洁净度等级和送风量选用;
2 送风量应能调节;
3 应便于安装、维修及过滤器更换。
9.3.12 干冷却盘管的设置应符合下列要求:
1 迎面风速不宜超过2.5m/s;
2 空气侧阻力不应大于40Pa;
3 布置在同一洁净室(区)内的干冷却盘管,在工作条件下空气侧阻力相差不应大于10%;
4 冷冻水的供水温度应高于洁净室(区)内的露点温度;
5 应设置排水系统。
条文说明
9.3.12 在与FFU联合使用时,干冷却盘管应设置在FFU回风通道上。由于FFU的全压一般在110Pa左右,干冷却盘管的迎面风速不应超过2.5m/s,风阻力不宜超过40Pa,以减少阻力。干冷却盘管在正常运行时无冷凝水析出,但在初期调试过程中有可能出现冷凝水,故为了安全起见,应设置滴水盘。
9.3.13 净化空调系统的新风吸入管应设置密闭装置,并应与风机连锁。
9.3.14 空调系统采用电加热器时,电加热器与风机应联锁控制,并应设置无风、超温断电保护装置。当采用电加湿器时,应设置无水、无风断电保护装置。寒冷地区,新风系统应设置防冻保护措施。
条文说明
9.3.14 本措施可避免净化空调系统因风机停转或超温时,电加热器继续送电加热,造成设备损坏甚至发生火灾;或电加湿器一旦发生供水中断或无风时,造成电加湿器设备损坏甚至发生火灾。
9.4 防排烟
9.4 防 排 烟
9.4.1 印制电路板厂房防排烟系统的设计应符合现行国家标准《建筑设计防火规范》GB 50016的有关规定。
9.4.2 机械排烟系统宜与排风、空调系统分开设置。排烟补风系统宜与通风、空调系统合用,且合用时应满足排烟和补风的要求。
条文说明
9.4.2 在印制电路板工厂中,生产车间尤其是洁净室为密闭空间,设置机械排烟系统需要考虑补风。补风量不应小于排烟量的50%,以便系统组织气流,使烟气能尽快并畅通地排除。补风系统宜与通风、空调系统合用,以节省空间及节约投资;但作为补风系统的通风、空调系统的电源应接入消防应急电源,并与排烟系统进行联锁控制。
10 给水排水
10.1 一般规定
10 给水排水
10.1 一般规定
10.1.1 印制电路板工厂给水系统宜按生产、生活、消防分别独立设置。
条文说明
10.1.1 给水系统分开设置可防止消防用水对生产用水和生活用水产生污染。
10.1.2 印制电路板工厂应采用雨水与污废水分流、生活污水与生产废水分流的排水体制。
10.1.3 印制电路板工厂回用水应采用独立的管道系统。
条文说明
10.1.3 单独设置回用水管可保证回用水与其他用水的水质互不影响。
10.1.4 生活饮用水管道严禁与再生水、回用雨水、生产用水等非生活饮用水管道连接。
条文说明
10.1.4 生活饮用水管道如果与再生水、回用雨水、生产用水等非生活饮用水管道连接,生活饮用水可能会受到非生活饮用水的污染,将会对人体健康产生影响。本条为强制性条文,必须严格执行。
10.1.5 管道穿过楼板、钢屋面和洁净房间墙体时应设套管,管道和套管之间应采取可靠的密封措施,无法设置套管的部位也应采取有效的密封措施。
条文说明
10.1.5 穿管处密封是保证洁净室空气洁净度的重要环节,所以,应防止洁净室外未净化的空气渗入室内,同时也应防止洁净室内洁净空气向外渗漏,避免造成能量浪费。常用的密封材料有微孔海绵、有机硅橡胶、橡胶圈及环氧树脂冷胶等。
10.1.6 管道不宜穿过防火墙,当必须穿过时,应设非燃烧材料的套管,管道与套管之间应采用耐火材料封堵;当穿过防火墙的管道为可燃材料时,应在防火墙两侧的管道上采取防火措施。
10.1.7 管道在穿越下列部位时应设置防水套管:
1 地下室或地下构筑物的外墙处;
2 钢筋混凝土水池池壁或井室接管处;
3 钢筋混凝土屋面。
10.1.8 输送有腐蚀性介质的管道不应直埋敷设。
条文说明
10.1.8 当采用直埋时,输送腐蚀性介质的管道可能由于管道渗漏不能被及时发现而污染地下水和土壤。因此,输送腐蚀性介质的管道宜采用架空敷设、地沟内敷设或套管敷设。
10.1.9 在寒冷地区,废水处理系统应根据工艺要求采取防冻措施。
10.1.10 生产和生活给水系统采用加压供水时,加压水泵宜采用变频控制。变频供水设备应设置备用泵,备用泵供水能力不应小于最大1台运行水泵的供水能力。
10.2 一般给水排水
10.2 一般给水排水
10.2.1 印制电路板工厂的用水量计算应符合下列要求:
1 生产用水量应依据工艺设备用水计算后确定;
2 采用开式机械通风冷却塔的循环冷却水系统,系统补充水量宜按循环量的1%~2%计算;
3 锅炉用水量应根据工艺用气量及采暖用气量计算后确定;
4 厂内生活、绿化、水景、道路等用水量应按现行国家标准《建筑给水排水设计规范》GB 50015的有关规定执行。
条文说明
10.2.1 印制电路板工厂生产工艺用水量应依据用水工艺设备计算。资料不全时,可按照现行行业标准《清洁生产标准印制电路板制造业》HJ 450中二级标准执行。
依据现行国家标准《电子工程节能设计规范》GB 50710的规定,开式机械通风冷却塔循环冷却水的补充水率可按冷却水量的1%~2%计算。
10.2.2 生活饮用水、工业锅炉水和工业循环冷却水的水质应分别符合现行国家标准《生活饮用水卫生标准》GB 5749、《工业锅炉水质标准》GB/T 1576及《工业循环冷却水处理设计规范》GB 50050的有关规定。
10.2.3 当城镇供水管网的水质、水压和水量满足使用要求时,应利用城镇供水管网直接供水。
10.2.4 生产废水管道宜设置在管沟或下技术夹层内,管道支吊架应采取防腐措施;管沟应采取防腐和排水措施。
条文说明
10.2.4 废水管道设置在管沟中既便于检修,又便于及时发现管道中的渗漏点,避免对地下水产生污染。管沟可能会由于暴雨或消防灭火用水而淹没,因此管沟管道应有防上浮措施。
印制电路板工厂排水中含有酸碱等腐蚀性废水或废液,因此固定管道的支架也要求设置防腐。
10.2.5 生产废水管道的材质应依据管内废水的腐蚀性质进行选择。
条文说明
10.2.5 生产废水管一般采用工业塑胶管道,而各种塑胶管道对于介质的种类、性质、浓度、温度均有一定的适用范围,所以应根据介质的各种参数,与管材生产厂家沟通、落实后选用。
10.2.6 输送腐蚀性液体的管道不宜敷设在人行通道上方,当必须敷设时,应采取防护措施。
条文说明
10.2.6 在一定温度下,管路在腐蚀性较强的介质长时间侵蚀下,有可能在其薄弱处发生泄漏,影响生产和威胁人身安全。防漏措施一般可在管道接口的正下方设置耐腐蚀材质的托盘或管路采用双层管等,并且应加强日常维护管理,及早发现管道泄漏。
10.2.7 洁净区内工艺设备的生产排水宜采用接管排水,排水干管宜设置透气系统。
条文说明
10.2.7 排水管路上设置透气管可以减少工艺设备同时排水产生的相互干扰,保证干管的排水能力。
10.2.8 给水管路宜在下列位置设置计量装置:
1 接入市政给水的总进水管;
2 生产车间或建筑物的进水总管;
3 各给水系统的进水总管、补水管或主要用水点。
条文说明
10.2.8 完善可靠的计量设施有助于日常运行管理,从而更好地节约用水。
10.2.9 下列场所应设置紧急淋浴器或洗眼器:
1 沉铜、电镀、内层前处理、内层蚀刻、棕化或黑化、图形转移 前处理/显影机、阻焊前处理/显影机、表面处理等生产区的危险化学品储存、配置、投放区及废水处理配药区;
2 危险废液收集区、储存和转运区;
3 其他对工作人员可能产生化学灼伤的场所。
条文说明
10.2.9 印制电路板在沉铜、电镀、内层前处理、内层蚀刻、棕化或黑化、图形转移前处理/显影机、阻焊前处理/显影机、表面处理等工序,会用到很多种化学品。因此在这些生产区,危险废液的收集、储存和转运区,以及其他可能产生化学灼伤的场所,设置紧急淋浴器或洗眼器,可防止化学品的喷溅对人员产生化学灼伤。本条为强制性条文,必须严格执行。
10.2.10 紧急淋浴器或洗眼器供水压力应满足相应产品要求,与其相连接的给水管道应单独接入供水主管,并应在管道上安装过滤器。
条文说明
10.2.10 设计紧急淋浴器或洗眼器时,供水压力应满足其最低供水压力。
10.3 纯水
10.3 纯 水
10.3.1 印制电路板工厂的纯水系统应根据生产工艺要求确定纯水制备系统规模和供水水质。
10.3.2 纯水站的位置应满足工艺总体布局要求,宜靠近用水点。
条文说明
10.3.2 纯水站宜靠近用水点,既可保证纯水管路短捷,减少造价,又可保证纯水供水水质。
10.3.3 水质要求较高的超纯水管路应采用循环供水方式,循环管道宜采用同程布置。循环附加水量不应小于30%。
条文说明
10.3.3 循环供水方式应保证管道内水的流动性,尽量减少死水区,减小管道材料微量溶出物对水质的影响,同时也可以防止细菌微生物的滋生。
10.3.4 纯水站设计应符合现行国家标准《电子工业纯水系统设计规范》GB 50685的有关规定。
10.4 工艺循环冷却水
10.4 工艺循环冷却水
10.4.1 印制电路板生产工艺循环冷却水系统应符合下列要求:
1 水温、水压及水质要求应根据生产工艺条件确定。对于水温、水压、运行等要求差别较大的设备,工艺循环冷却水系统宜分开设置;
2 层压机冷却水供水系统宜采用间接换热开式系统;
3 应设置过滤器,且宜配置备用过滤器,过滤精度应根据工艺设备对水质的要求确定;
4 当循环水量大于100m 3 /h时,应设置水质稳定处理装置。
条文说明
10.4.1 与其他设备的压力、温度相差较大的设备循环水系统宜单独设置,以降低系统运行温度或系统运行费用。
印制电路板工厂的层压机循环冷却水,一般采用开式机械通风冷却塔换热。层压机冷却水供水压力不应超过其产品要求的压力,否则压力过高冷却水容易进入热油系统。
设置过滤器可减少循环水中悬浮物对设备产生的影响,设置水质稳定器可保证系统水质。
10.4.2 工艺循环冷却水系统的管路应符合下列规定:
1 应设超压泄压阀、排气阀和排污管;
2 管道的布置应满足均匀配水的要求;
3 根据生产工艺的水质要求,工艺冷却水管道的材质可采用不锈钢管、塑料给水管或镀锌钢管,管道附件与阀门宜采用与管道相同的材质;
4 非保温的不锈钢管与碳钢支吊架之间的隔垫应采用绝缘材料,保温不锈钢管应采用带绝热块的保温专用管卡;
5 工艺循环冷却水系统的管路应便于维护检修与调试。
10.5 废水处理
10.5 废水处理
10.5.1 印制电路板工厂生产废水、废液的分类、收集和处理方式除应符合现行国家标准《电子工程环境保护设计规范》GB 50814的有关规定外,还应符合下列要求:
1 含第一类重金属污染物的废水应单独收集、处理;
2 离子态铜与络合状态的铜应分开排出与处理;
3 含有机物浓度较高的显影脱膜废水应单独排出与预处理;
4 含氰废水应单独排出与预处理;
5 各种性质不同的废液应单独排出与收集。
条文说明
10.5.1 含氰废水是一种毒性很强的废水,如处理不达标将对周围环境产生很大危害,因此应先预处理好后,再排出与其他废水混合处理。
10.5.2 废水水量、水质应依据印制电路板生产的实际情况确定。
10.5.3 生产废水处理系统应设置应急废水收集池。
条文说明
10.5.3 在印制电路板生产过程中使用了大量对环境可能造成不良影响的强酸、强碱等化学品,故应设置应急废水收集池。
10.5.4 生产废水系统宜设置调节池。
条文说明
10.5.4 设置调节池可保证污水处理站稳定运行和出水水质。
10.5.5 工业用水重复利用率不应低于45%,并应满足当地环境管理部门对用水重复利用率的要求。
条文说明
10.5.5 依据现行行业标准《清洁生产标准印制电路板制造业》HJ 450中的二级标准,确定工业用水重复利用率不应低于45%。
10.5.6 用于生产工艺的回用水质应符合印制电路板生产工艺的要求。
10.5.7 用于冲厕、道路清洗、绿化、车辆冲洗的回用水质应符合现行国家标准《城市污水再生水利用 城市杂用水水质》GB/T 18920的有关规定。
10.5.8 用于景观环境的回用水质应符合现行国家标准《城市污水再生水利用 景观环境用水水质》GB/T 18921的有关规定。
10.5.9 废水处理系统应设置水质分析监测装置,并应在总排放口处设置计量设备。
10.5.10 废水处理构筑物的周围宜设置监测地下水水质的监测点。
条文说明
10.5.10 设置监测点能监测到水处理构筑物的渗漏情况,可及时修补水处理构筑物,减少渗漏污水对地下水的环境污染。
10.6 消防给水与灭火器配置
10.6 消防给水与灭火器配置
10.6.1 印制电路板工厂应设置室内外消火栓给水系统,设计应符合现行国家标准《建筑设计防火规范》GB 50016的有关规定。
10.6.2 印制电路板工厂应配置灭火器,设计应符合现行国家标准《建筑灭火器配置设计规范》GB 50140的有关规定。
10.6.3 厂房的洁净区内不宜采用干粉灭火器。
条文说明
10.6.3 为减少洁净区污染,可采用水型、泡沫和二氧化碳灭火器。
10.6.4 占地面积大于1500m 2 或总建筑面积大于3000m 2 的印制电路板厂房应设置自动喷水灭火系统;洁净区内应采用快速响应喷头。
条文说明
10.6.4 印制电路板厂房一般为丙类厂房,应根据其面积、火灾危险性和火灾荷载密度大小来设置自动喷水灭火系统。
印制电路板厂房的闷顶内一般设有多种管线,电线、管道保温材料均可能引发火灾并成为火灾蔓延途径,且闷顶内的火灾比较隐蔽不易被发现,因此设置自动喷水灭火系统并采用快速响应喷头,可在火灾初期将火扑灭。本条为强制性条文,必须严格执行。
10.6.5 自动喷水灭火系统设计应符合现行国家标准《自动喷水灭火系统设计规范》GB 50084的有关规定。
11 电气
11.1 一般规定
11 电 气
11.1 一般规定
11.1.1 印制电路板厂房的供电系统设计除应满足生产工艺要求外,还应符合现行国家标准《供配电系统设计规范》GB 50052的有关规定。
11.1.2 化学品储存间、可燃气体或液体储存间的电气设计应根据气体或液体特性确定设计要求,并应符合现行国家标准《爆炸危险环境电力装置设计规范》GB 50058的有关规定。
条文说明
11.1.2 印制电路板生产使用的化学品具有爆炸或火灾危险,相关场所应按照爆炸和火灾危险环境配置电气设施。
11.2 供电系统
11.2 供电系统
11.2.1 印制电路板生产用主要工艺设备,宜由专用变压器或专用低压馈电线路供电。
条文说明
11.2.1 采用专用变压器或专用线路配电,可以减少工艺设备与非工艺设备相互造成影响,同时也可以减少不同设备的谐波干扰,保证重要工艺设备供电可靠。
11.2.2 电镀、层压等对电源连续性有特殊要求的工艺设备及其仪表,应设置备用电源供电。光绘机、蚀刻、检测设备、曝光机等重要工艺设备宜设置不间断电源供电装置。
条文说明
11.2.2 印制电路板生产工艺中电镀、内层蚀刻机、外层蚀刻机、底片光绘机、检测设备、曝光机等工艺设备突然停电后,若短时间不能恢复供电,会引起正在生产的产品受损甚至报废,造成损失。若工艺设备断电后引起的废气不能及时排除,可能会造成爆炸或火灾危险,且对工作人员身体造成损害。为了减少产品损失及对人员的损害,相应生产设备宜采用不间断电源作为备用电源。
突然停电时,停留在蚀刻机内的印制电路板会因蚀刻过度而报废,无法返工,因此内层蚀刻机、外层蚀刻机在断电后应能维持运转15分钟。底片光绘机价值高,停电对设备影响很大,因此宜配置不间断电源。
11.2.3 印制电路板厂房低压配电电压等级应符合生产工艺用电要求,宜采用380V/220V电压;系统接地形式宜采用TN-S或TN-C-S系统。
条文说明
11.2.3 因厂房内有单相负荷,存在不平衡电流,另外还含有荧光灯、变频器及其他非线性负荷存在,配电线路中会存在高次谐波电流,中性线也会有较大的电流,因此建议使用TN-S或TN-C-S系统。
11.2.4 变压器低压侧应设置低压无功补偿柜,无功补偿柜宜具备自动过零投切、分相补偿等功能,并宜加装适配的电抗器。
条文说明
11.2.4 由于设备实际使用过程中情况比较复杂,且存在三相负荷不平衡情况,所以宜采用自动过零投切、分相补偿等措施。由于电容器回路是LC回路,对某些谐波容易产生谐振,造成谐波放大,使电流增加和电压升高,因此,串联一定感抗值的电抗器可以避免谐振。
11.2.5 电镀整流设备等谐波特别严重的工艺设备,宜在设备处设置相应的谐波处理装置或者在低压配电柜中设置谐波处理设施。
条文说明
11.2.5 当变频器及电子整流器等非线性器件使用时,注入电网的谐波量比较大,需要进行谐波处理。
11.2.6 变电所以自然通风为主,当自然通风不能满足环境温度要求时,应设置机械通风或空调系统。
条文说明
11.2.6 变电所应避免环境温度升高造成变压器降容,影响变压器使用寿命及造成其他不必要的损失。
11.3 电力照明
11.3 电力照明
11.3.1 印制电路板厂房的洁净区、洁净室内宜选择不易积尘、便 于清洁的配电设备。
条文说明
11.3.1 为尽可能减少净化区内灰尘颗粒积聚,应选用不易积灰、便于擦拭的配电设备。对于大型配电设备,暗装比较困难时,一般可采用建筑材料包封、设置在回风通道内或放置在非净化区等措施。
11.3.2 技术夹层内的电气配管宜采用金属管。洁净区的电气管线宜暗敷,穿线导管应采用不燃材料。
条文说明
11.3.2 技术夹层内,为防止小动物对管线的破坏,采用金属管比较安全。根据防火要求,穿线导管应采用不燃材料。
11.3.3 洁净区的电气管线管口及安装于墙上的各种电器设备与墙体接缝处应有可靠的密封措施。
条文说明
11.3.3 为防止灰尘颗粒通过管线口及接缝处进入洁净区,影响洁净度,上述部位应做密封处理。
11.3.4 印制电路板厂房主要生产用房间一般照明的照度值不宜低于300lx,辅助用房一般照明的照度值应符合现行国家标准《建筑照明设计标准》GB 50034的有关规定。照明灯具宜选用节能型光源。
条文说明
11.3.4 根据生产要求,工艺生产区一般照明的照度值宜在300lx~500lx之间。照度过低容易使操作人员感到困倦,降低工作效率。
11.3.5 备用照明的设置应符合下列规定:
1 洁净区内应设置备用照明;
2 备用照明宜作为正常照明的一部分,且不应低于该场所一般照明照度值的10%。
条文说明
11.3.5 正常照明因故熄灭时,为防止人员在停电状态下意外受伤,防止重要设备或零部件遭到损坏,防止可能引起的火灾等危险情况,应设置备用照明。
为了减少灯具数量,备用照明应作为正常照明的一部分,且应满足工作场所或部位进行各项活动和工作所需的最低照度值,一般要求不低于10%。
11.3.6 厂房内应设置供人员疏散用的应急照明。在安全出入口、疏散通道或疏散通道转角处应设置疏散指示标志。
条文说明
11.3.6 为便于事故情况下人员疏散和火灾情况下采取救灾灭火措施,厂房内应设置疏散用应急照明。在安全出入口、疏散通道及疏散通道转角处设置疏散标志,便于疏散人员在事故状况下能够看清疏散方向,迅速撤离事故现场。本条为强制性条文,必须严格执行。
11.3.7 厂房技术夹层内宜设置检修照明。
条文说明
11.3.7 技术加层内设置检修照明,是为方便维护人员进入并进行相关操作。
11.3.8 洁净区内一般照明用灯具宜采用吸顶明装、不易集尘、便于清洁的洁净灯具。当采用嵌入式灯具时,其安装缝隙应有密封措施。
11.3.9 工艺设备敞开的电镀间、蚀刻等具有较强腐蚀性场所,不宜放置配电箱。若必须设置时,应采用塑料等耐腐蚀材料外壳制作的配电箱,且应做好密闭措施;灯具宜采用耐腐蚀材料制作;电缆、导线宜采用非金属线槽、保护管敷设。
条文说明
11.3.9 有腐蚀性场所的配电箱,若采用普通金属外壳时会被腐蚀生锈,长期腐蚀会引起箱体破损,内部器件也会受损,故配电箱不宜直接设置在腐蚀性场所内。防腐蚀材料通常选用塑料、不锈钢等。
11.3.10 曝光间、丝印、贴膜等对感光度有要求的场所宜采用黄色光源照明或防紫外线白灯管。
条文说明
11.3.10 采用特殊波长光源照明灯具可避免对工艺生产造成不利影响。
11.4 防雷与接地
11.4 防雷与接地
11.4.1 印制电路板厂房防雷设计应符合现行国家标准《建筑物防雷设计规范》GB 50057和《建筑物电子信息系统防雷技术规范》GB 50343的有关规定。
条文说明
11.4.1 工艺生产区域有较多电子信息设施,信息设施产品应设置防浪涌保护装置。
11.4.2 厂房的防雷接地系统、防静电接地系统、电子信息系统、有特殊要求的工艺设备专用接地系统等宜采用共用接地方式,并进行等电位联结,接地电阻值不应大于1Ω。
条文说明
11.4.2 除生产工艺有特殊接地要求外,各种接地系统原则上应采用公用接地方式。实施等电位联接可防止电击、保护人身安全。
11.5 通信与自控
11.5 通信与自控
11.5.1 印制电路板厂房内通信装置的设置应符合下列要求:
1 洁净室内应设置便于与室外联系的语音通信装置;
2 数据通信装置应根据生产管理及生产工艺的需要设置;
3 通信系统布线宜采用综合布线系统,综合布线系统的设备间、配线间不应设在洁净区内;
4 通信机房不应设在洁净区内。
条文说明
11.5.1 印制电路板厂房洁净区是相对密闭的场所。设置洁净室内外通信联络装置一方而可减少人员在洁净区内走动,保证洁净度;另一方面能满足生产过程信息化管理的需要,提高生产管理水平和生产效率。
11.5.2 厂房可根据生产管理和生产工艺的要求设置工业电视系统和出入口控制系统。
条文说明
11.5.2 设置工业电视系统和出入口控制系统可以减少非必要人员进入,同时对保障厂房安全,及早发现和确认火灾、防盗等可起到重要作用。
11.5.3 厂房应设置火灾自动报警及消防联动控制系统,并应符合现行国家标准《建筑设计防火规范》GB 50016及《火灾自动报警系统设计规范》GB 50116的有关规定。
条文说明
11.5.3 印制电路板厂房工艺设备均较为昂贵,一旦失火损失较大,且出入通道迂回,人员疏散比较困难,火情不易被外部发现,因此宜设置火灾自动报警装置。
11.5.4 厂区应设置消防值班室或控制室,其位置不应设在洁净区内。
条文说明
11.5.4 洁净区是封闭空间,一般要进行人身净化才能进去,不方便人员进出,同时消防控制室应有直通室外的安全出口。
11.5.5 厂房宜设置自动控制系统,并应对洁净空调、废气处理、供冷、供热、纯水、废水处理等系统进行自动监控。
条文说明
11.5.5 为确保印制电路板厂房洁净室环境参数,保障各系统正常运行并有利于节能,应设置一套较完整的自动控制系统。
11.6 防静电
11.6 防 静 电
11.6.1 印制电路板厂房的洁净区、化学品存储间(区)等区域应设置防静电接地设施,相关易产生静电影响的管道应采取防静电接地措施。
条文说明
11.6.1 为降低静电积聚产生的危害,对可能产生静电危害的设备、流动液体或气体管道采取防静电措施,一般在需要静电泄放的场所设置防静电接地端子箱(板)。
11.6.2 洁净室内的金属体应与防静电接地系统做可靠连接。
11.6.3 生产过程产生静电危害的设备、管道应采取防静电接地措施。有爆炸或火灾危险的设备、管道设计应符合现行国家标准《爆炸危险环境电力装置设计规范》GB 50058及《电子工程防静电设计规范》GB 50611的有关规定。
11.6.4 防静电接地的连接线应有足够的机械强度,其主干线最小截面不宜小于95mm 2 ,支线最小截面应为2.5mm 2 。
11.6.5 防静电接地除应符合本规范规定外,还应符合现行国家标准《电子工程防静电设计规范》GB 50611的有关规定。
12 化学品
12.1 一般规定
12 化 学 品
12.1 一般规定
12.1.1 印制电路板工厂内化学品的储存、输送方式应根据生产工艺所需化学品用量及其物理、化学特性确定。
12.1.2 化学品槽车停车或卸货地点应设槽沟或防外流措施,化学品存储间(区)应设围护设施。
12.1.3 化学品的储存量可依据生产规模、运输距离等相关因素确定。
12.1.4 化学品库的设置应符合现行国家标准《建筑设计防火规范》GB 50016和《储罐区防火堤设计规范》GB 50351的有关规定,同时宜符合现行行业标准《化工粉体物料堆场及仓库设计规范》HG/T 20568的有关规定。
12.1.5 化学品站的设置应符合现行国家标准《建筑设计防火规范》GB 50016的有关规定及化学品运输的安全卫生、环境保护要求,并应设置监控设施。
12.1.6 化学品供应系统管道材质应根据所输送化学品的物理、化学性质和品质要求确定,应选择化学性能稳定和相容性能良好的材料。
12.2 化学品储存
12.2 化学品储存
12.2.1 印制电路板工厂化学品库内化学品的储存量不宜超过7d的备用量。外购独立包装的成品化学品应在化学品库房内单独存放。
12.2.2 大容积储存罐及相关设备应独立设置化学品站,化学品站内储存罐的设计容积不宜超过7d化学品用量所占容积。
条文说明
12.2.2 需要配制才能使用的大用量化学品,一般是在大容积储存罐中配置。为减少此类化学品配置过程中对其他化学品的污染,需要单独设置化学品站,且为了使配置的化学品不变质,要求储存罐的容积不超过7d化学品用量所占容积。
12.2.3 日常生产所需的化学品宜储存在生产线的化学品储存间(区)内,储存量不宜超过1d用量。
条文说明
12.2.3 在生产线化学品储存间(区)的化学品有些是配制好的,有些是大包装分装的。化学品容易挥发和变质,因此储存量不应超过2d。同时,根据生产线化学品储存间(区)的防火要求,储存量宜控制在1d的需用量内。因此,日常生产所需化学品储存量不宜超过1d用量。
12.2.4 化学品库不宜设置在厂区人员密集区域。
12.2.5 化学品站的设置应符合下列要求:
1 化学品站的位置应避开厂区人员密集区域,无法避开的应采取相应安全措施;
2 日用储存罐之前的化学品加压泵、原液储存罐及输送泵等化学品供应系统中的相关设备宜设置在化学品站内;
3 日用储存罐之后的化学品废液储存罐、外运加压泵等化学品收集系统中的相关设备应设置在化学品站内。
条文说明
12.2.5 在化学品站内,大容积储存罐向车间日用储存罐输入酸液时,日用储存罐灌满后,相关输送设备应立即关停,否则大容积储存罐与日用储存罐之间的输送管道有可能存在爆裂风险。因此,为避免爆裂情况发生时造成更大危害,日用储存罐前的化学品加压泵、原液储存罐及输送泵等相关设备宜设置在化学品站内。
由日用储存罐向生产线供应配置好的酸液时,当罐体或者管道出现泄漏时,废液应及时集中收集处理。所以,日用储存罐后的化学品废液储存罐、外运加压泵等化学品收集系统中的相关设备应单独设置在化学品站内。
12.2.6 厂房内各种化学品储存间(区)的设置应符合下列要求:
1 化学品应按现行国家标准《化学品分类和危险性公示 通则》GB 13690的有关规定,分类储存在储存间(区)或分配间内;当物理化学性质不允许储存在同一区域或房间时,应采用实体墙分隔;
2 易燃易爆化学品储存间(区)、分配间应靠外墙布置;
3 危险化学品储存间(区)、分配间不应设置在办公区等人员密集房间和疏散走廊的上方、下方或贴邻;
4 易燃易爆化学品储存间(区)、分配间,应采用不发生火花的防静电地面;腐蚀性化学品应采用防腐蚀地面。
条文说明
12.2.6 不互容化学品的偶然混合是化学品处置中最大的风险之一,发生反应后会产生毒烟、气体、热、薄雾等,可能引起火灾或爆炸。危险化学品具有毒害、腐蚀、爆炸、燃烧、助燃等性质,对人体、设施、环境具有危害,冈此,化学品应按规定存放。
12.2.7 液态危险化学品的储存间(区)、分配间应设置溢出保护设施,并应符合下列要求:
1 当储存间(区)、分配间未设水消防灭火系统时,储存罐或罐组应设置防护堤,防护堤有效容积应大于最大储罐的容积;当设水消防灭火系统时,防护堤有效容积应大于20min消防水量加上最大储罐的容积;防护堤有效容积的设计高度应比计算高度高出0.2m,防护堤的最小高度不得低于0.5m;
2 混合后会引起化学反应的不同化学品储罐或罐组之间,应设置防护隔堤;
3 储存间(区)、分配间应设置液体泄漏报警系统。
条文说明
12.2.7 为了不使可能泄漏的液体对周围环境造成污染或腐蚀,可在储存罐或者罐组周围设置防护堤(围堰)。为保证整个储罐的液体不溢出防护堤,必须使防护堤有效容积大于最大储罐容积,并且使防护堤有效容积的设计高度比计算高度高出0.2m。
12.3 化学品管道输送
12.3 化学品管道输送
12.3.1 通过管道输送化学品时应符合下列要求:
1 输送系统设备、管道的化学稳定性应与所输送化学品的性质相容;
2 应设置液位监控、自动关闭装置及溢流应对设施。
12.3.2 常用化学品与工业塑胶管道选择应符合下列要求:
1 输送非腐蚀性有机溶剂时宜采用低碳不锈钢管;
2 输送酸、碱类和腐蚀性有机溶剂时宜采用塑料管,并应设置防泄漏保护套管;
3 用于管道系统的垫片,宜采用与所输送化学品相容的氟橡胶、聚四氟乙烯或其他与所输送化学品相容的材料;
4 阀门和附件的材质宜与管道材质一致。
12.4 化学品废液收集与回收
12.4 化学品废液收集与回收
12.4.1 化学品的储存间(区)、分配间应设置废液收集系统,并应符合下列要求:
1 应按生产中排放的化学品成分和性质设置废液分类收集系统,形式宜依据废液量确定;
2 物理化学特性不相容的化学品,应分别设置收集系统。
12.4.2 化学品废液应依据废液量及节能环保要求采取回收再利用的处理方式。
条文说明
12.4.2 针对大排放量的化学品废液,如蚀刻液,可采用在线循环回收利用处理方式。
13 空间管理
13 空间管理
13.0.1 印制电路板工厂空间管理设计应根据建筑功能合理确定各种管线平面布置、走向和竖向标高;室内管线的布置不应影响内部空间的使用和美观。
13.0.2 管线布置应符合下列要求:
1 宜靠近墙边、柱边、门角、墙角等处布置;
2 应不妨碍生产操作、交通运输和建筑的使用,并应便于安装、检修;
3 重力输送管道应优先于压力输送管道进行布置;
4 吸尘管道应减少转弯;必须转弯时,弯角不宜小于45°;
5 管线的支吊架设置应符合现行国家标准《管道支吊架 第1部分:技术规范》GB/T 17116.1的有关规定;
6 室内管线设计不应影响结构安全。
13.0.3 公共走道、管廊及管线较复杂的区段宜采用综合管架,其布置应符合下列要求:
1 大直径管道应靠近综合管架的柱子布置;
2 小直径管道、气体管道、公用工程管道宜布置在综合管架的中间;
3 工艺管道宜布置在与综合管架相连接的设备一侧;
4 需设置方型补偿器的高温管道应布置在靠近柱子处,且方型补偿器宜集中设置;
5 对于多层管架,气体管道、热管道、电力管线等宜布置在上层,一般工艺管道、低温管道等宜布置在中间层,腐蚀性介质管道宜布置在下层;
6 综合管架宜预留生产发展的管道空间。
13.0.4 管道涂装颜色及标识应符合现行国家标准《工业管道的基本识别色、识别符号和安全标识》GB 7231的有关规定。
14 节能
14.1 一般规定
14 节 能
14.1 一般规定
14.1.1 印制电路板工厂围护结构的节能设计应符合现行国家标准《电子工程节能设计规范》GB 50710的有关规定。
14.1.2 空调系统节能设计应满足下列要求:
1 应合理利用工艺生产废热;
2 应能根据生产特点和系统实际装设情况进行监测和控制。监测和控制内容应包括参数检测、参数与设备状态显示、自动调节与控制、工况自动转换、能量计量、功能连锁控制以及中央监控与管理等;
3 风管绝热层应采用不燃或难燃材料,其最小热阻应符合现行国家标准《公共建筑节能设计标准》GB 50189的有关规定;绝热层外宜设置隔气层和保护层;
4 热水管和冷水管绝热厚度的计算应符合现行国家标准《设备及管道绝热设计导则》GB/T 8175的有关规定。
14.1.3 厂房宜设置能源管理系统。
条文说明
14.1.3 能源管理系统可对整个工厂的能源消耗如水、气、汽、风、电使用过程的数据进行监测、记录、分析。实时监控各种能源的详细使用情况,为节能降耗提供直观科学的依据;促进工厂管理水平的进一步提高及运营成本的进一步降低;使能源使用合理,控制浪费,达到节能减排,节能降耗,再创造效益的目的。通过数据分析,可以帮助工厂对各生产线、各工作班组以及主要耗能设备进行实时考核,杜绝浪费,并可以帮助工厂进一步优化工艺,降低单位能耗成本,提高综合竞争力。
14.2 冷热源系统节能
14.2 冷热源系统节能
14.2.1 在自然条件、技术经济合理的情况下,印制电路板工厂宜利用太阳能、地热能、浅层地能等可再生能源。
14.2.2 在同时需要供冷和供热的工况下,冷水机组宜根据负荷要求选用热回收机组,并宜采用控制回收热水温度、调节热水循环水量的方式回收热量。
14.2.3 空压机的压缩热宜回收,并应保证空压机可靠冷却。
14.2.4 层压机热媒油的冷却热宜回收,并宜采用间接换热方式回收。
14.3 设备节能
14.3 设备节能
14.3.1 印制电路板工厂动力设备应选用高效率、低能耗机型,不得采用淘汰产品。
14.3.2 水泵、风机宜采用变频调速控制系统。
14.3.3 冷水机组宜采用变频冷水机组。
14.3.4 冷水机组的能效比不应低于现行国家标准《公共建筑节能设计标准》GB 50189的有关规定,并应优先选用能效比高的设备。
14.3.5 燃油燃气锅炉宜选用带比例调节燃烧器的全自动锅炉。
14.3.6 热源设备台数和容量应根据全年热负荷工况合理选择,并应保证设备在高、低热负荷工况下均可安全、高效运行。
14.3.7 开式机械通风冷却塔的飘水率应小于进塔总水量的0.01%。
14.3.8 变压器的台数和容量应根据生产工艺及其配套辅助设施、公用动力设施等用电负荷特点和变化状况确定,并应符合下列要求:
1 应选择低损耗、低噪声的节能型变压器;
2 变压器台数和容量应预留裕量;
3 多台变压器之间应设低压联络。
14.4 电气节能
14.4 电气节能
14.4.1 印制电路板工厂中功率不小于50kW的用电装置宜单独配置电流表、有功电能表等计量装置。
条文说明
14.4.1 工厂为了监测节能效果,宜对相关动力设备进行单独计量,一般主要针对功率50kW及以上设备进行单独计量。
14.4.2 电气系统设计应采用效率高、能耗低、性能先进的电气产品,不得采用淘汰产品。
14.4.3 照明灯具镇流器的选择应符合现行国家标准《建筑照明设计标准》GB 50034的有关规定。
14.4.4 采用电感镇流器的气体放电灯宜在线路或灯具内设置电容补偿,功率因数不应低于0.9。
14.4.5 厂区道路照明的路灯宜采用光电和时间控制,并宜采用节能灯具。
14.5 其他节能措施
14.5 其他节能措施
14.5.1 印制电路板工厂的空调冷凝水、蒸汽凝结水、屋面雨水、纯水系统的反渗透浓水,以及废水处理后的达标水宜回收利用。
14.5.2 纯水系统宜优先利用回收的热能做热源。
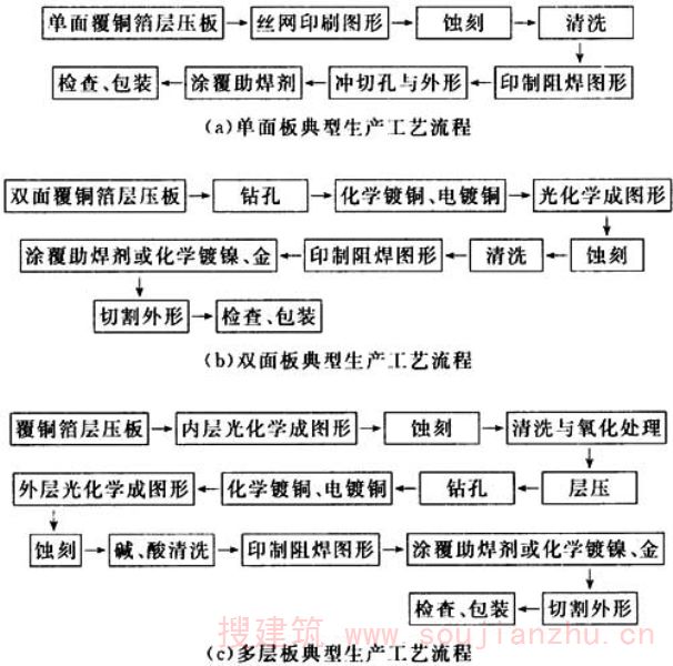
附录A印制电路板典型生产工艺流程
附录A 印制电路板典型生产工艺流程

图A 印制电路板典型生产工艺流程图
附录B印制电路板生产工序洁净度等级推荐表
附录B 印制电路板生产工序洁净度等级推荐表
表B 印制电路板生产工序洁净度等级推荐表

本规范用词说明
本规范用词说明
1 为便于在执行本规范条文时区别对待,对要求严格程度不同的用词说明如下:
1)表示很严格,非这样做不可的:
正面词采用“必须”,反面词采用“严禁”;
2)表示严格,在正常情况下均应这样做的:
正面词采用“应”,反面词采用“不应”或“不得”;
3)表示允许稍有选择,在条件许可时首先应这样做的:
正面词采用“宜”,反面词采用“不宜”;
4)表示有选择,在一定条件下可以这样做的,采用“可”。
2 条文中指明应按其他有关标准执行的写法为:“应符合……的规定”或“应按……执行”。
引用标准名录
引用标准名录
《建筑给水排水设计规范》GB 50015
《建筑设计防火规范》GB 50016
《工业建筑供暖通风与空气调节设计规范》GB 50019
《压缩空气站设计规范》GB 50029
《建筑照明设计标准》GB 50034
《建筑地面设计规范》GB 50037
《锅炉房设计规范》GB 50041
《工业建筑防腐蚀设计规范》GB 50046
《工业循环冷却水处理设计规范》GB 50050
《供配电系统设计规范》GB 50052
《建筑物防雷设计规范》GB 50057
《爆炸危险环境电力装置设计规范》GB 50058
《建筑结构可靠度设计统一标准》GB 50068
《自动喷水灭火系统设计规范》GB 50084
《火灾自动报警系统设计规范》GB 50116
《建筑灭火器配置设计规范》GB 50140
《公共建筑节能设计标准》GB 50189
《建筑物电子信息系统防雷技术规范》GB 50343
《储罐区防火堤设计规范》GB 50351
《电子工业洁净厂房设计规范》GB 50472
《电子工业职业安全卫生设计规范》GB 50523
《电子工程防静电设计规范》GB 50611
《电子工业纯水系统设计规范》GB 50685
《电子工程节能设计规范》GB 50710
《生活饮用水卫生标准》GB 5749
《电子工程环境保护设计规范》GB 50814
《工业锅炉水质标准》GB/T 1576
《工业管道的基本识别色、识别符号和安全标识》GB 7231
《设备及管道绝热设计导则》GB/T 8175
《化学品分类和危险性公示 通则》GB 13690
《大气污染物综合排放标准》GB 16297
《管道支吊架 第1部分:技术规范》GB/T 17116.1
《危险废物储存污染控制标准》GB 18597
《一般工业固体废物储存、处置场污染控制标准》GB 18599
《城市污水再生水利用 城市杂用水水质》GB/T 18920
《城市污水再生水利用 景观环境用水水质》GB/T 18921
《城镇供热管网设计规范》CJJ 34
《化工粉体物料堆场及仓库设计规范》HG/T 20568
《清洁生产标准 印制电路板制造业》HJ 450
《锅炉安全技术监察规程》TSGG 0001
