Appearance
《成都市既有建筑改造工程消防设计指南(2022版)》成住建发〔2022〕77号
🗓️ 住房和城乡建设部 实施时间:2022
前言
成都市住房和城乡建设局关于印发《成都市既有建筑改造工程消防设计指南(2022版)》的通知 成住建发〔2022〕77号
各区(市)县住房城乡建设行政主管部门,各有关单位:
为规范和明确既有建筑改造消防设计及审查工作,保障既有建筑改造消防安全,现将《成都市既有建筑改造工程消防设计指南(2022版)》印发给你们,请遵照执行。本指南自印发之日起实施。
附件:《成都市既有建筑改造工程消防设计指南》(试行2022版)
成都市住房和城乡建设局 2022年6月14日
当前,我市迎来建设成渝地区双城经济圈、建设践行新发展理念的公园城市示范区等重大战略机遇,实施城市更新成为城市建设的重要形式,为在城市更新建设领域贯彻落实《中华人民共和国消防法》、《建设工程消防设计审查验收管理暂行规定》,助力既有建筑改造提升,研究制定了本指南。
本指南对既有建筑不同改造形式下如何适用新老消防标准提出了指导意见。同时鼓励实施既有建筑改造消防安全综合评估,科学研判改造实施可能面临的问题,避免出现改造成本过高、消防安全受损等现象。也为我市既有建筑改造的消防设计审查工作提供依据。本指南共分六个部分,主要包括:总则、基本规定、建筑设计、消防设施、消防电气、附录。
成都市住房和城乡建设局组织中国建筑西南设计研究院有限公司等有关单位开展了既有建筑改造消防设计专项研究,广泛征求社会各方意见,邀请从事规范编制、消防设计、消防救援管理的专家进行评审论证,制定了本指南。本指南未涉及的消防设计内容,应执行现行消防技术标准和相关法律法规的规定。
本指南由成都市住房和城乡建设局归口管理。中国建筑西南设计研究院有限公司负责技术解释。
本指南主编单位、参编单位、主要起草人和主要审查人:
主编单位:成都市住房和城乡建设局
中国建筑西南设计研究院有限公司
参编单位:应急管理部四川消防研究所
成都市消防救援支队
四川天府新区公园城市建设局
成都高新区公园城市建设局
成都市建设工程质量监督站
主要起草人(按姓氏首字母排序):杜毅威、桂佳、何青铭、胡珂、蒋治宇、刘建、刘竹、刘志强、罗号、石永涛、谭博文、汤世琦、唐杰、涂敏、王永玲、徐琳、徐楠、杨玲、杨鹏、银雪、袁满、钟鹏、张学兵。
主要审查人(按姓氏首字母排序):祁晓霞、贺刚、胡斌、黄志强、刘东、罗于、王洪、王家良、张晓明、邹秋生。
1 总则
1.1 为破解既有建筑改造工程存在的新老消防技术标准适用难题,规范和明确既有建筑改造消防设计及审查工作,保障既有建筑改造消防安全,结合本市实际,制定本指南。
1.2 既有建筑改造应力求改善、提升建筑消防安全水平,在执行国家现行标准确有难度时,不应低于本指南相关技术要求。
1.3 本指南适用以下范围:
1 已完成工程竣工验收并投入使用的公共建筑改造;
2 依法取得房屋产权的公共建筑改造;
3 设计使用功能改造为民用建筑的厂房和仓库改造;
不适用于住宅建筑、临时性建筑、村民自建住宅、公共建筑改造为厂房和仓库的改造。
1.4 文物保护单位、历史建筑、历史文化街区改造工程,按照“一事一议”原则组织专家论证。
2 基本规定
2.1 改造可行性评估
2.1.1 既有建筑改造决策实施前,建设单位宜对改造前的室内外消防安全状况、改造后的消防设计要求、改造方案的实施技术进行消防技术可行性评估。
建筑设计使用功能改造为特殊使用功能场所的,建设单位应按照上述要求开展消防技术可行性评估。
2.1.2 建设单位可自行或委托设计单位、消防技术服务机构开展消防技术可行性评估,应包括以下内容。
1 既有建筑执行原标准和目前使用状态下的消防安全性能;
2 改造所涉及原标准和现行标准的差异,以及执行现行标准的难度;
3 既有建筑使用期间消防安全薄弱部位,以及安全疏散和灭火救援条件;
4 拟采取的改造方案的技术合理性、工程经济性和建筑安全性;
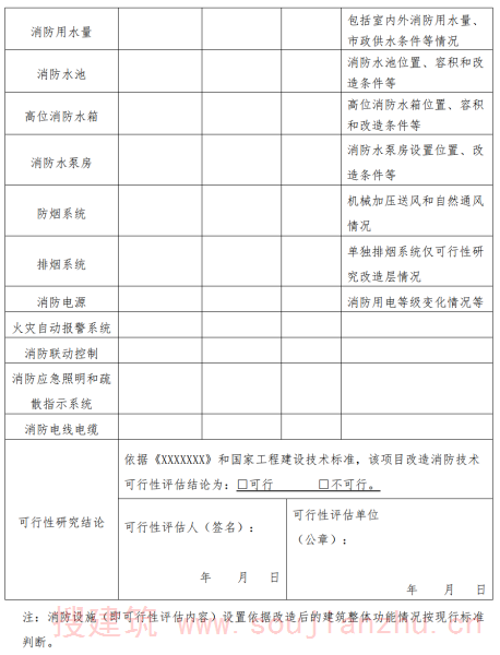
可行性评估应有明确的结论意见,并填写《既有建筑改造消防技术可行性评估表》(详见附录B)。经可行性评估不具备改造条件的,不应开展后续工作。
2.1.3 因建筑设计使用功能变化,存在下列情形的,宜进行整体改造:
1 二类高层建筑变为一类高层建筑的;
2 需增设消防电梯的;
3 需增设独立安全出口、独立疏散楼梯的;
4 需要将敞开楼梯间改为封闭楼梯间或防烟楼梯间的;
5 建筑疏散楼梯数量、疏散总净宽度不能满足要求的。
2.2 建筑设计使用功能改变认定
有以下情形之一的,认定为既有建筑设计使用功能未发生改变:
1 改造前后建筑设计使用功能完全一致的既有建筑;
2 在办公楼、科研楼、宿舍、公寓等增设对内的公共生活与服务空间;
3 不涉及防火分区面积、防火等级、人员密度标准等改变的商业建筑内部业态调整。
除上述内容以外的,认定为建筑设计使用功能改变。
2.3 改造类别
2.3.1 既有建筑改造分为建筑内部装修、建筑立面改造、建筑整体改造、建筑局部改造。
2.3.2 内部装修是指不改变建筑设计使用功能,不改动主要结构、承重墙,不改变防火分区划分、疏散楼梯形式、疏散走道位置及宽度等,为满足使用需求,对建筑内部空间所进行的修饰、保护及固定设施安装的工程。
2.3.3 立面改造是指仅对建筑立面进行的装饰装修改造工程。
2.3.4 整体改造是指单体建筑的地上地下全部改造、地上全部改造、单建式地下室全部改造工程。
2.3.5 局部改造是指内部装修、立面改造、整体改造以外的其他改造工程。
2.4 内部装修
2.4.1 既有建筑内部装修应执行现行《建筑内部装修设计防火规范》(GB50222)及《建筑灭火器配置设计规范》(GB50140)的要求,其他消防设计可适用原标准。
2.5 立面改造
2.5.1 既有建筑立面改造工程不应影响已有消防设施的有效性。
2.6 整体改造
2.6.1 既有建筑设计使用功能未发生改变的整体改造,原则上应执行现行标准,确有困难的,下列内容可适用原标准:
1 改造后与相邻建筑的防火间距;
2 消防车道、消防车登高操作场地的设置要求;
3 疏散楼梯的宽度计算方式、设置形式、位置,防烟楼梯间顶部固定窗;
4 消防电梯停靠楼层;
5 消防电梯前室短边长度的设置,合用前室和防烟楼梯间前室的使用面积;
6 消防水泵房、柴油发电机房、变电所的设置位置;
7 保留使用的消防水池设置位置及最低有效水位计算方式;
8 保留使用的加压送风立管(竖井)构造要求;
9 保留使用的自然排烟窗(口)设置高度要求,保留使用的排烟立管(竖井)的构造要求。
2.6.2 既有建筑设计使用功能改造为特殊使用功能场所的整体改造应执行现行标准。其余建筑设计使用功能发生改变的,下列内容可适用原标准:
1 改造后与相邻建筑的防火间距;
2 消防电梯地下室停靠楼层;
3 消防电梯前室短边长度的设置,合用前室和防烟楼梯间前室的使用面积;
4 保留使用的消防水池最低有效水位计算方式;
5 柴油发电机房、变电所的设置位置。
2.7 建筑局部改造
2.7.1 既有建筑设计使用功能未改变的,其防火分区、平面布置、安全疏散距离、疏散照明的地面最低水平照度及标志灯布置、装饰装修材料、灭火器配置应执行现行标准,其余可适用原标准。
改造不得影响未改造部分的消防安全。
2.7.2 既有建筑设计使用功能改造为特殊使用功能场所的局部改造,应执行现行标准。其余建筑设计使用功能改变的,下列内容可适用原标准:
1 改造后与相邻建筑的防火间距;
2 消防车道、消防车登高操作场地的设置要求;
3 疏散楼梯的宽度计算方式、设置形式、位置,防烟楼梯间顶部固定窗;
4 消防电梯前室短边长度的设置,合用前室和防烟楼梯间前室的使用面积;
5 消防水泵房、柴油发电机房、变电所的设置位置;
6 消火栓栓口的动压值计算方式;
7 电气火灾监控系统、消防电源监控系统、防火门监控系统及余压监控系统的设置要求;
8 保留使用的高位消防水箱最低有效水位计算方式;
9 保留使用的消防水池设置位置及最低有效水位计算方式;
10 保留使用的加压送风立管(竖井)构造要求;
11 保留使用的自然排烟窗(口)设置高度要求,保留使用的排烟立管(竖井)的构造要求。
3 建筑设计
3.1 建筑分类和耐火等级
3.1.1 建筑高度、 建筑面积、设计使用功能改变的既有建筑改造,应按照现行标准进行核对并分类。
3.1.2 新增建筑构件的燃烧性能和耐火极限应按现行标准进行设计, 保留建筑构件可维持现状。
3.2 总平面布局
3.2.1 改造工程与相邻既有建筑之间的防火间距应满足以下要求:
1 当防火间距不满足现行标准且不小于4米时,改造建筑外墙的耐火极限不应低于3.00h,若原有外墙上的门、窗、洞口仍需开设时,应设置不可开启或火灾时能自动关闭的甲级防火门、窗;
2 当防火间距不满足现行标准且小于4米时,改造建筑外墙的耐火极限不应低于3.00h,且建筑外墙上不应开设门、窗、洞口。
3.3 防火分区和平面布置
3.3.1 既有建筑改造楼层新增疏散楼梯、消防电梯,经过下部未改造楼层且对下部楼层的防火分区、安全疏散、消防设施等未产生影响时,对下部楼层其他区域可不改造。新增的疏散楼梯和消防电梯在首层的安全出口应满足现行标准要求。
3.3.2 除建筑设计使用功能改变的整体改造外,消防水泵房设置在地下三层及以下或室内地面与室外出入口地坪高差大于10m的地下楼层,可维持现位置,但消防水泵房应直通室外或安全出口,采取防水淹的技术措施,泵房和疏散走道隔墙、标识指示应满足现行标准要求。
3.4 安全疏散和避难
3.4.1 除特殊使用功能场所外,其他单体建筑改造工程,当每层仅有一个安全出口或疏散楼梯,且难以增加时,可维持既有建筑安全出口和疏散楼梯数量,但应满足以下要求:
1 建筑耐火等级应为一级或二级,首层的安全出口不少于两个;
2 建筑层数不大于两层,每层最大建筑面积不大于500㎡;
3 第二层使用人数不超过50人;
4 直直通疏散走道的房间疏散门至最近安全出口的直线距离或室内任一点直通安全出口的直线距离不大于 22m;
5 疏散楼梯间应采用封闭楼梯间或室外疏散楼梯;
6 走道等公共区域或每个有人员活动的房间应设置消防救援窗或设置室外阳台。
3.4.2 除特殊使用功能场所外,采用分隔单元方式,在既有建筑首层、二层设置商业、办公等使用功能的小型营业性用房,满足下列条件时,首层可设置一个安全出口或疏散门:
1 该分隔单元的总建筑面积不应大于240㎡ ,每层的建筑面积不应大于120㎡,且二层总人数不应超过50人;
2 每个单元之间应采用不开设门、窗、洞口且耐火极限不低于2.00h的防火隔墙,每个分隔单元之间的防火隔墙两侧的最近门窗洞口间距不应小于1m;
3 每个分隔单元内,总疏散宽度及最远点疏散距离满足现行标准要求;
4 室内疏散楼梯的净宽度应满足现行标准,且该楼梯应直通屋顶上人屋面或露台。
3.5 建筑构造
3.5.1 新增防火墙应设在建筑的基础或框架、梁等承重结构上,其燃烧性能和耐火极限应符合现行标准要求。保留使用的防火墙可维持现状。
3.5.2 当保留使用的土建排烟及加压送风井道现状孔隙应进行防火封堵,并保证井道内壁光滑。
4 消防设施
4.1 消防给水设施
4.1.1 建筑设计使用功能未改变的整体改造和设计使用功能改变的局部改造,其消防水池容积增加确有困难时,可采取下列措施:
1 当改造工程周边有符合条件、可利用的市政消火栓时,可折减室外消防用水量,但最多折减15L/s;
2 当市政给水管网能保证室外消防给水设计流量时,消防水池可不贮存室外消防用水量。
4.1.2 建筑设计使用功能改变的多层建筑局部改造,需要新增消防水池时,消防水池采用两路消防供水且在火灾情况下连续补水能满足消防要求,消防水池的有效容积可减去火灾延续时间内补充的水量,但不应小于100m³,当仅设有消火栓系统时不应小于50 m³。
4.1.3 建筑面积不大于10000㎡或层数不超过2层的非重要单、多层公共建筑,设计使用功能发生改变的局部改造,当采用临时高压消防给水系统且增设高位消防水箱确有困难的,可不设高位消防水箱,但应设消防水池、消防水泵、稳压泵和气压罐,消防水泵 、稳压泵的供电及气压罐容积等设置要求应满足现行标准。
4.1.4 建筑设计使用功能改变的局部改造,应按照改造后的使用功能、建筑总体积及建筑高度确定室内消火栓系统的设置。当非改造区域因继续使用等原因暂时无法增设室内消火栓系统时,允许仅在改造区域内增设,但宜为非改造区域后续增设室内消火栓系统预留条件。
4.1.5 建筑设计使用功能改变的局部改造,保留使用的室内消火栓可保留按钮启泵方式,新增或改变位置的室内消火栓启泵方式应执行现行标准。
4.1.6 消防设计参数发生改变时,应对消防水泵参数进行复核,不能满足要求的应按现行标准进行更换。当水泵扬程增加时,应复核管道的承压能力,不满足要求时,应更换管道,新增或更换的管道应满足现行标准要求。
4.2 防烟、排烟设施
4.2.1 既有建筑改造时,宜优先采用自然通风系统和自然排烟系统;新增的防烟系统、排烟系统应满足现行标准要求。
4.2.2 保留使用的加压送风立管(竖井),其系统风量、立管(竖井)风速应满足现行标准要求。
4.2.3 保留使用的自然排烟窗(口)计算有效面积时,储烟仓内及设于房间净高1/2以上的外窗或开口有效面积均可计入。
4.2.4 保留使用的排烟立管(竖井),其机械排烟系统风量应满足改造区域的排烟量需求,排烟立管(竖井)风速应满足现行标准规定。
4.2.5 改造新增或调整的加压送风机、排烟风机、补风机应按现行标准设置在专用机房。
5 消防电气
5.1 消防电源及配电
5.1.1 既有建筑改造时,消防电源应满足现行标准负荷等级要求。
5.1.2 改造、新增的配电线缆选型及其敷设方式应符合现行标准要求。
5.1.3 既有建筑改造对防雷接地要求有改变时,应对已有的防雷接地系统进行检测,不满足现行标准要求时,应作更新改造。
5.2 火灾自动报警系统和消防联动控制系统
5.2.1 既有建筑改造的火灾自动报警及消防联动控制系统的设置应符合现行标准要求。
5.2.2 既有建筑改造的报警系统和联动控制可接入已有系统;如已有系统属已淘汰或不支持扩展的,对改造区域应增设报警控制器(有联动控制要求时,还应增设联动控制器),并与原系统通过模块或转换模块实现通讯。
5.2.3 新增火灾自动报警系统,当采用区域报警系统时,火灾报警控制器宜设置在改造区域内,报警信号应送至有人值班的场所,值班场所内应设置声光报警器;当采用集中报警系统时,火灾报警系统各主机设备应设置在消防控制室内。
5.2.4 改造新增防火卷帘、常开防火门、自动排烟窗、电动挡烟垂壁、自动防火窗等设施时,应在相应的部位设置火灾探测器进行联动控制;局部改造中,既有消火栓箱内的报警按钮具有启动消防泵和火灾报警两项功能的,可予以保留。
5.2.5 新增可能散发可燃气体、可燃蒸气等的场所,应设置可燃气体探测报警装置。
5.3 消防应急照明和疏散指示系统
5.3.1 改造区域包括与之直接关联的部分需增设消防应急照明和疏散指示系统时,应按现行标准要求设置。
5.3.2 既有建筑局部改造,原消防应急照明和疏散指示系统满足原标准要求时,改造区域内的消防应急灯具可采用符合原标准的灯具接入已有系统,应急照明集中电源或应急照明配电箱可采用非集中控制型,并应符合下列规定:
1 当建筑内未设置火灾自动报警系统时,在应急照明集中电源或应急照明配电箱处进行手动控制启动应急照明;
2 当建筑内设置有火灾自动报警系统时,应增加联动控制模块,对非集中控制型应急照明集中电源或应急照明配电箱进行联动控制,自动启动应急照明。
附录A用词说明
A.0.1 现行标准
现行国家工程建设技术标准。
A.0.2 原标准
既有建筑设计或最后一次改造设计时的国家和地方工程建设技术标准。
A.0.3 特殊使用功能场所
医疗建筑、老年人照料设施、托儿所、幼儿园的儿童用房、儿童游乐厅等儿童活动场所和公众聚集场所及类似使用功能场所。
附录B既有建筑改造消防技术可行性评估表



