Appearance
《住房城乡建设部关于印发绿道规划设计导则的通知》
🗓️ 实施时间:
总 则
1.0.1 为指导各地绿道规划设计,保障绿道建设水平,充分发挥绿道的复合功能,特制订本导则。
1.0.2 本导则适用于指导全国各地绿道的规划设计。各地应本着“因地制宜、彰显特色、统筹城乡、绿色低碳”的原则,根据本地实际情况予以深化细化,保障切实可行。
1.0.3 绿道的规划设计还应符合国家有关法律法规、标准规范的规定。
术 语
2.0.1 绿道
以自然要素为依托和构成基础,串联城乡游憩、休闲等绿色开敞空间,以游憩、健身为主,兼具市民绿色出行和生物迁徙等功能的廊道。
2.0.2 绿道游径系统
指绿道中供人们步行、自行车骑行的道路系统,是绿道的基本组成要素。包括步行道、自行车道与步行骑行综合道。
2.0.3 绿道连接线
主要承担连通功能,且对人们步行或自行车骑行有交通安全保障的绿道短途借道线路。包括借用的非干线公路、非主干路的城市道路、人行道路、人行天桥等。
2.0.4 绿道设施
为满足绿道综合功能而设置的配套设施,包括服务设施、市政设施与标识设施。
2.0.5 驿站
供绿道使用者途中休憩、交通换乘的场所,是绿道服务设施的主要载体。
绿道功能与组成
3.1 绿道功能
3.1.1 休闲健身功能:绿道串联城乡绿色资源,为市民提供亲近自然、游憩健身的场所和途径,倡导健康的生活方式。
3.1.2 绿色出行功能:与公交、步行及自行车交通系统相衔接,为市民绿色出行提供服务,丰富城市绿色出行方式。
3.1.3 生态环保功能:绿道有助于固土保水、净化空气、缓解热岛等,并为生物提供栖息地及迁徙廊道。
3.1.4 社会与文化功能:绿道连接城乡居民点、公共空间及历史文化节点,保护和利用文化遗产,促进人际交往、社会和谐与文化传承。
3.1.5 旅游与经济功能:绿道有利于整合旅游资源,加强城乡互动,促进相关产业发展,提升沿线土地价值。
3.2 绿道组成
3.2.1 绿道包括游径系统、绿化和设施。(详见表3-1)

绿道分级与分类
4.1 绿道分级
4.1.1 根据空间跨度与连接功能区域的不同,绿道分为区域级绿道、市(县)级绿道和社区级绿道三个等级,绿道规划应与各级城乡规划相衔接。
4.1.2 区域级绿道:指连接两个及以上城市,串联区域重要自然、人文及休闲资源,对区域生态环境保护、文化资源保护利用、风景旅游网络构建具有重要影响的绿道。
4.1.3 市(县)级绿道:指在市(县)级行政区划范围内,连接重要功能组团、串联各类绿色开敞空间和重要自然与人文节点的绿道。
4.1.4 社区级绿道:指城镇社区范围内,连接城乡居民点与其周边绿色开敞空间,方便社区居民就近使用的绿道。
4.2 绿道分类
4.2.1 根据所处区位及环境景观风貌,绿道分为城镇型绿道和郊野型绿道两类。
4.2.2 城镇型绿道:城镇规划建设用地范围内,主要依托和串联城镇功能组团、公园绿地、广场、防护绿地等,供市民休闲、游憩、健身、出行的绿道。
4.2.3 郊野型绿道:城镇规划建设用地范围外,连接风景名胜区、旅游度假区、农业观光区、历史文化名镇名村、特色乡村等,供市民休闲、游憩、健身和生物迁徙等的绿道。
绿道规划设计总体要求
5.1 规划设计原则
5.1.1 系统性原则
绿道规划设计应统筹考虑城乡发展,衔接相关规划,整合区域各种自然、人文资源,加强城乡联系,引导形成绿色网络,发挥综合功能。
5.1.2 人性化原则
绿道规划设计应以满足市民休闲健身为重点,注重人性化设计,完善绿道服务设施,保证城乡居民安全、便捷、舒适的使用。
5.1.3 生态性原则
绿道规划设计应尊重生态基底,顺应自然机理,对原生环境和自然、水文地质、地形地貌、历史人文资源最小干扰和影响,避免大拆大建。通过绿道有机连接分散的生态斑块,强化生态连通和“海绵”功能,构建连通城乡的生态网络体系。
5.1.4 协调性原则
绿道规划设计应紧密结合各地实际条件和经济社会发展需要,与周边环境相融合,与道路建设、园林绿化、排水防涝、水系保护与生态修复,以及环境治理等相关工程相协调。
5.1.5 特色性原则
绿道规划设计应充分结合不同的现状资源与环境特征,突出地域风貌,展现多样化的景观特色。
5.1.6 经济性原则
绿道规划设计应集约利用土地,合理利用现有设施,严格控制新建规模,降低建设与维护成本。鼓励应用绿色低碳、节能环保的技术、材料、设备等。
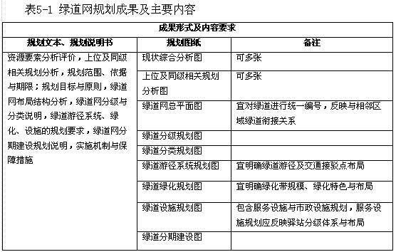
5.2 规划设计成果
5.2.1 绿道规划设计分为绿道网规划及绿道设计两个层次。绿道网规划是在一定空间范围内的绿道系统布局,绿道设计是单条绿道的实施性设计。
5.2.2 绿道网规划成果应包括规划文本、规划说明书、规划图纸三个部分。规划主要内容和成果要求详见表5-1。

5.2.3 绿道设计应符合绿道网规划。绿道设计可分为方案设计与施工图设计两个阶段,各阶段均应包括设计说明与设计图纸两部分。
1.方案设计阶段的主要内容及成果要求见表5-2;
- 施工图设计阶段的主要内容及成果要求见表5-3。

绿道选线
6.1 基本要求
6.1.1 应充分利用现状自然肌理的开放空间边缘(水系边缘、农田边缘、林地边缘等),以及现有步行及自行车交通道路等作为绿道选线的依托,应避开易发生滑坡、塌方、泥石流等地质灾害的危险区域。
6.1.2 应就近联系各级城乡居民点及公共空间,方便市民使用;同时尽可能连接自然景观及历史文化节点,体现地域特色。绿道串联节点的衔接要求详见表6-1。
6.1.3 在有条件的情况下,绿道线路宜网状环通或局部环通,可依托绿道连接线加强绿道的连通性,并满足绿道连接线长度控制要求。
6.1.4 应综合考虑环境现状,包括可依托区域的长度、可达性、建设条件等因素,对绿道选线进行多方案比选,最终确定绿道的适宜线路。

6.2 分类选线
6.2.1 城镇型绿道选线宜结合城镇空间结构及功能拓展方向,尽量串联城镇各功能组团,邻近使用主体,结合人流活动密集的重点地区进行布局。
6.2.2 郊野型绿道选线应避开生态保护核心区、生态敏感区,并考虑野生动物生活习性及迁徙路线,避免对动植物生境造成干扰。
6.2.3 绿道分类选线建议详见表6-2。

绿道要素规划设计要求
7.1 绿道游径系统
7.1.1 基本要求
1.遵循“生态优先、因地制宜、安全连通、经济合理”原则,结合所经过地区的现状资源特点,根据不同的绿道类型来进行绿道游径系统规划设计。加强绿道与城乡交通体系的有效衔接,提高绿道的可达性,方便居民出行。
2.绿道游径系统应保证市民使用安全,应结合现状地形,避免大填大挖。
3.绿道游径系统应保证线路连通,当跨越河流、山体、铁路、公路、城市道路等障碍物时,可采用绿道连接线的方式保证绿道游径的连通,但应满足绿道连接线选线、长度控制、安全隔离等要求。
4.绿道游径应根据现状情况灵活设置步行道、自行车道和步行骑行综合道。郊野型绿道以自行车道为主,宜设置步行骑行综合道。
5.除借道段之外,原则上应避免机动车进入绿道,只允许对绿道进行维护管理和消防、医疗、应急救助用车临时通行。
6.城镇型绿道的绿道游径在满足坡度、宽度、净空等条件下,宜采用无障碍设计。
7.1.2 绿道游径宽度
不同类型绿道游径宽度应根据绿道使用频率,因地制宜、灵活控制,绿道游径最小宽度应符合表7-1规定。

7.1.3 绿道游径坡度
绿道游径纵坡宜尽量与现状自然地形相结合,横坡宜坡向绿化带。针对不同类型的绿道游径,其坡度的设计范围可按照表7-2的相关要求。自行车道坡度大于等于2.5%时,应按表7-3规定限制坡长。

7.1.4 绿道游径铺装
绿道游径铺装在满足使用强度的基础上,宜采用生态、经济的本地材料。现状路面条件较好的区域,不宜重新铺装。铺装材料宜透水防滑,与周边环境相协调。
7.1.5 绿道连接线
1.绿道连接线一般不应直接借道国道、省道等干线公路及快速路、主干路等道路,宜借道县道、乡道、村道等非干线公路或城市次干路、支路等道路。
2.绿道连接线兼具绿道游径连接和城市交通功能,应有效进行交通组织和功能衔接,采取适当的交通管理措施,包括道路交通标志标线、绿道标识设施、安全隔离设施等;应符合城市道路规划建设的要求,保证使用安全。
3.绿道连接线不宜过长,城镇型绿道单段绿道连接线长度不宜超过1km,郊野型绿道单段绿道连接线长度不宜超过3km。累计长度不超过当地绿道总长度的10%。
4.绿道连接线应保证衔接顺畅,步行道宽度不宜小于1.5m;自行车道宽度单向不宜小于1.5m,双向不宜小于3m;净空不低于2.5m。
7.1.6 绿道游径的安全隔离设施
1.绿道游径应设置与机动车道实现有效隔离的设施或标识,包括隔离绿带、隔离墩、护栏和交通标线。
2.隔离绿带宽度不宜小于1m。当绿道游径与机动车道隔离宽度小于1m时,应设隔离墩或护栏作安全隔离,其形式应与周边环境相协调。
3.在无法设置硬质隔离的路段,绿道游径与机动车道之间必须设置交通标线,绿道游径与机动车道之间应采用白色实线分隔,禁止机动车压行绿道游径。
4.当运行车速为50km/h的机动车道路不具备隔离绿带、隔离墩、护栏等隔离设施的设置条件时,绿道游径不得共板设置。
5.在宽度大于3m的绿道游径入口处,应设置阻车桩,以阻止机动车驶入绿道游径。
7.1.7 绿道交通接驳点
1.绿道应尽量避免与高等级交通线路相交。绿道游径与铁路、高速公路、城市快速路、城市轨道交通交叉时,宜采用立体交叉形式,并与周边环境相协调。
2.绿道游径与一级公路、城市主干路、城市有轨电车线路交叉时,应采用平面灯控路口交叉形式。绿道游径与二、三、四级公路、城市次干路、城市支路交叉时,宜采用平面交叉形式。平面交叉口应划定醒目的人行横道,并设置清晰的标志。人行横道长度大于16m应设置过街安全岛,安全岛宽度不小于2m。平面交叉口可考虑设置交通信号灯,设置条件应符合《道路交通信号灯设置与安装规范》(GB14886-2006)的规定。无交通信号灯时,可在停车线前30~50m设置限速标志、注意行人标志和人行道预告标识,并设置减速带。
3.绿道游径出入口宜邻近已有道路、公路与公交站点,方便交通换乘。绿道公共停车场、出租车停靠点、驿站等根据人流集散布局,远离生态敏感区。不同交通换乘应留出必要的安全集散空间,配套设置减速带及标识等。
4.公共停车场应包括机动车停车场和自行车停车场,宜设计为生态停车场。停车场出入口的机动车和自行车流线不应交叉,并应与城市道路顺向衔接。机动车停车场内交通标志应符合《道路交通标志和标线》(GB5768-2009)的规定。
7.2 绿道绿化
7.2.1 基本要求
1.为营造良好的生态和景观环境,保障绿道发挥基本功能,绿道游径两侧应保留或设置一定宽度的绿化带。城镇型绿道单侧绿化带宽度不宜小于8m, 郊野型绿道单侧绿化带宽度不宜小于15m。
2.应保护绿化带内的自然地形地貌和生态基底,防控水土流失和水环境的污染和生态破坏;对生态退化或已遭到破坏的区域,应采用生态技术手段及时修复,实施绿化。
3.不得随意改变、破坏绿化带内水体的自然形态,随意改变水自然流向。宜结合海绵城市建设要求,统筹雨水综合利用、排水防涝、水系保护及修复与绿化带设计,提升绿道雨水径流控制、污染控制和内涝调蓄等功能。
4.绿化带内不得设置破坏绿道环境、对绿道使用者存在安全隐患的项目。合理控制新建设施规模和数量,新建、改建设施应与周边环境相协调。
5.绿化带内现有的合法建(构)筑物,不得擅自改建和扩建,远期可根据需要,按照相关法律法规要求,进行产权或功能置换;对现有的违法建(构)筑物则应限期拆除。允许对不可移动文物和历史建筑开展保护、恢复和利用的建设活动。
6.承担生物迁徙功能的绿道单侧绿化带宽度不宜小于20m。环境保护应基于野生动植物的生境,保护并恢复绿化带范围内生物多样性,维持生态系统功能稳定。
7.2.2 植物设计
1.应遵循“生态优先、因地制宜、适地适树、地域特色”的原则,结合现状资源特点,根据不同绿道类型进行绿化带种植设计,突出地域特色,并与周边环境相协调。
2.最大限度的保护、合理利用现有自然及人工植被,注重乡土植物的应用。绿化带内古树名木、珍稀植物应全部原地保留,并妥善保护。
3.维护植物群落的稳定,防止外来物种入侵造成生态灾害。优先选用生态效益高、适应性强、景观好、低造价、低维护的植物种类,靠近游径的区域避免选用有毒、有硬刺的植物。注意季相变化,常绿与落叶、速生与慢长植物种类合理搭配。
4.植物配植应兼顾生态、景观、遮荫、交通安全等需求,绿道出入口和交通接驳处应采取通透式种植。
7.3 绿道设施
7.3.1 服务设施
1.服务设施应结合绿道分级、分类、区位、现状等综合条件设置。充分利用现有设施,控制新建设施数量及规模,有效补充、完善城乡居民休闲游憩场所,保障市民安全、便捷的使用。
2.驿站是服务设施综合载体,分为三个等级。一级驿站是绿道管理和服务中心,承担管理、综合服务、交通换乘功能;二级驿站是绿道服务次中心,承担售卖、租赁、休憩和交通换乘功能;三级驿站作为使用者休息场所。
3.驿站设置应优先利用现有建筑。新建建筑应注意控制尺度和体量,建筑层数以1-2层为宜,建筑风格应与周边环境相适应。一级驿站宜结合交通接驳点进行设置;二级驿站宜依托重要串联节点进行设置,三级驿站设置可根据功能需要灵活设置。驿站布局及设施设置详见表7-4驿站布局一览表,表7-5驿站基本功能设施设置一览表。

4.管理服务设施包括管理中心和游客服务中心,应结合一级驿站设置。
5.商业设施包括售卖点、餐饮点和自行车租赁点,应结合驿站设置。售卖点主要为游客提供购物服务,餐饮点主要为游客提供餐饮服务,自行车租赁点提供自行车租赁、维修等服务。
6.游憩设施包括活动场地、休憩点等,可结合驿站和绿道沿线景点设置。活动场地供游客进行休闲、健身等活动,场地内的构筑物及康体设施应符合现行相关国家规范及行业标准的要求。休憩点主要供游客休息,绿道游径两侧的休憩点应采用港湾式布局。
7.科普教育设施是传播科普教育信息的载体,包括科普解说设施、展示设施等。对于绿道沿线具有重要生态、景观、历史文化价值的资源,应设置相应的科普解说和展示设施。
8.安全保障设施包括治安消防点、医疗急救点、安全防护设施、无障碍设施等。治安消防点、医疗急救点等应依托现状条件,衔接相关系统,尽量结合驿站设置。安全防护设施、无障碍设施等沿线在有需要的地方设置。安全防护设施包括护栏、隔离墩、阻车桩、安全岛、减速带等。凡游人正常活动范围边缘临空高差大于1.0m处,均应设置护拦,其高度不应小于1.05m。无障碍设施应符合《无障碍设计规范》(GB50763-2012)的规定。
9.环境卫生设施包括厕所、垃圾箱等,除结合驿站、休憩点设置外,应沿线根据需要设置。城镇型绿道厕所设置间隔宜为500-1000m,郊野型绿道厕所间隔宜为2000m。城镇型绿道垃圾箱间隔宜为100-200m,郊野型绿道垃圾箱间隔可适当放宽。垃圾箱宜设垃圾分类指示标志,选用生态环保材料。
7.3.2 市政设施
1.绿道市政设施规划设计应遵循布局合理、使用安全、环保节约、维护管理方便的原则,与城乡市政设施系统有效衔接,并充分利用现有设施。
2.绿道照明设施规划设计应根据周边环境和夜间使用状况,确定照度水平和选择照明方式,应避免溢散光对行人、周围环境及绿廊生态的影响。
(1)城镇型绿道照度标准值应符合《城市夜景照明设计规范》(JGJ/T 163-2008)表5.5.1的规定,即:
表5.5.1 公园公共活动区域的照度标准值

(2)有夜间使用需求的郊野型绿道照明照度标准值应符合《城市道路照明设计标准》(CJJ45-2006)表3.5.1的规定,即“人行道路人流量小的道路路面平均照度5Lx,路面最小照度1Lx,最小垂直照度1Lx”。
(3)绿道供电设施应就近连接城乡供配电系统,满足绿道内服务建筑及照明用电需求。
3.完善绿道通信网络,城镇型绿道应消除手机信号盲点,保障通信畅通。郊野型绿道应设置安全报警电话,配置完善的应急呼叫系统。绿道一级驿站可设置宽带接入点,有条件的情况下可增设WIFI信号。
4.绿道给水设施应就近连接城镇给水管网,满足绿道内服务建筑等用水需求。城镇型绿道灌溉用水宜采用再生水、中水和雨水,并采取节水灌溉方式。郊野型绿道可采用小型一体化设备就地利用自然水体提供非饮用水,优先就地取用自然水体或收集处理后的雨水进行灌溉。
5.城镇型绿道应将污水就近排入城镇污水管网。郊野型绿道距离城镇污水管网较远的区域应建设污水收集设施,宜采用生态化为主的处理方式,污水经过滤后向外排放,出水水质应符合相关排放标准。
6.绿道规划建设应与海绵型城市建设技术相结合,发挥绿道滞纳、净化雨水的功能。
7.3.3 标识设施
1.绿道标识分为指示标识、解说标识、警示标识三种类型,具有引导指示、解说、安全警示等功能。
2.绿道标识设施包括标牌和电子设备。标牌可分为导向牌、解说牌和安全标志牌;电子设备可分为显示屏、触摸屏和便携式电子导游机等。
3.绿道标识标牌宜结合本地自然、历史、文化和民俗风情等本土特色,选用节能环保的制作材料进行设置,应能明显区别于道路交通及其它标识,并与周边环境相协调。
4.绿道标识内容要求清晰、简洁,兼顾对不同绿道使用者的指引。同一地点设置两种以上标识时,内容不应矛盾、重复,标牌可合并安装。
5.绿道标识分类设置要求详见表7-6。

附录1:引用标准及说明
1 引用标准目录
《城市道路工程设计规范》(CJJ37-2012)
《城市居住区规划设计规范(2002年版)》(GB50180-1993)
《道路交通信号灯设置与安装规范》(GB14886-2006)
《城市步行和自行车交通系统规划设计导则》
《无障碍设计规范》(GB50763-2012)
《城市公共设施规划规范》(GB50442-2008)
《城市道路照明设计标准》(CJJ45-2006)
《城市夜景照明设计规范》(JGJ/T163-2008)
《道路交通标志和标线》(GB5768-2009)
2 指标说明
本导则确定的指标,一部分是直接引用国家和行业相关标准;另一部分是根据绿道特点,参考国家和行业相关标准进行细化或适度调整确定;再一部分则为编制组结合实地调研数据或相关科研成果,研究提出的绿道特有指标。
附录2:绿道分类设计指引
城镇型绿道(依托道路)

2.城镇型绿道(依托绿地)

3.城镇型绿道(依托水系)

4.郊野型绿道(依托道路)

5.郊野型绿道(依托山地)

6.郊野型绿道(依托水系)

