Appearance
《城市防洪规划规范》GB 51079-2016
🗓️ 实施时间: 2017-02-01
总 则
1 总 则
1.0.1 为适应城市防洪规划建设管理的需要,指导城市防洪方案的宏观决策和防洪工程的总体布局,维护城市防洪安全,提高城市防洪规划编制质量,制定本规范。
条文说明
1.0.1 我国位于环太平洋带和北半球中纬度带两大世界自然灾害带交汇的地区,是世界上自然灾害严重的少数国家之一。在我国常见的10多种自然灾害中,尤以洪涝灾害最为严重,洪涝灾害发生之频繁、影响范围之广、造成损失之大均居我国各种城市灾害之首。新中国成立以来,我国相继战胜了1954年与1998年的长江特大洪水,1963年海河洪水,1991年的淮河、太湖流域洪水,1994年的珠江洪水,1998年的松花江特大洪水,保护了武汉、哈尔滨、天津、广州等一批重要城市的安全。
1997年我国制定了《中华人民共和国防洪法》,并于1998年1月1日起实施。该法的颁布与实施为我国城市防治洪水、减轻洪涝灾害、维护人民的生命财产安全、保障社会主义现代化建设的顺利进行提供了有力的法律保证。
随着我国社会经济的迅速发展,城市的数量越来越多,城市的规模不断扩大,城市资本与社会财富日益巨量化。城市一旦遭受洪涝灾害,就会给人民生命和国家财产造成巨大损失,因此,城市防洪工作关系到国家和地区的兴衰,关系到国家和社会的稳定,搞好城市防洪工作,保障城市安全,具有十分重要的政治、经济意义。
我国的城市防洪规划编制工作由来已久,但长期缺少规范化的指导意见,因而城市防洪规划成果良莠不齐,深度不一,急需出台国家规范以指导各地的城市防洪规划编制工作,提高规划质量与规范化程度。
1.0.2 本规范适用于城市总体规划的防洪规划。
条文说明
1.0.2 本条规定规范适用范围。
本规范适用于设市城市总体规划中的防洪规划。现行防洪规范大都适用于具体的防洪工程设计,内容详尽。根据国家现行《城市规划编制办法》,城市总体规划阶段防洪规划的主要内容是:原则确定市域防洪设施的布局;确定中心城区综合防灾与公共安全保障体系,提出防洪规划原则和建设方针。因此,本规范以指导城市总体规划阶段防洪方案的宏观决策和防洪工程的总体布局为目的。
1.0.3 编制城市防洪规划应遵循下列原则:
1 城市防洪规划方案、防洪构筑物选型应因地制宜、统筹兼顾、防治结合、预防为主;
2 城市防洪规划应在加强工程措施建设的同时,重视发挥非工程措施功能,构建工程措施与非工程措施相结合的城市防洪安全保障体系;
3 注重城市防洪工程措施综合效能,充分协调好城市防洪工程与城市市政建设、涉水交通建设以及滨水景观建设的关系;
4 除害与兴利相结合,注重雨洪利用,削减或控制城市暴雨所产生的径流和污染。
条文说明
1.0.3 本条规定了城市防洪规划应当遵循的基本原则。
我国地域广阔,城市的地理位置、流域特性、洪水特征以及社会经济状况等千差万别。
首先,城市防洪规划方案、防洪构筑物选型应遵循因地制宜、统筹兼顾、防治结合的原则,平原地区、河网地区城市应以提高城市防洪设施标准为主,泄蓄兼顾、以泄为主;山地丘陵城市应重视工程措施与植被措施相结合,控制水土流失;滨海城市应充分考虑海潮与河洪的遭遇,合理选择防潮工程结构形式和消浪设施。
其次,城市防洪非工程措施是指应用政策、法令、经济手段和除兴修工程以外的其他技术,规范人的防洪行为和洪水风险区内的开发行为,协调人与洪水之间关系,减轻或缓解洪水灾害影响,减小洪灾损失。由于洪水的发生及其量值都有随机性,单纯靠工程防洪既不经济,也不完善,而防洪非工程措施正不断发展完善,并日益受到重视。城市防洪应在加强工程措施建设的同时,重视发挥非工程措施功能,构建工程措施与非工程措施相结合的城市防洪安全保障体系。
第三,城市防洪工程是城市建设的重要组成部分,需在国家城市建设方针和技术经济政策指导下,注重城市防洪工程措施综合效能研究,以获取最大的社会、经济和环境效益为目的,充分协调好城市防洪工程与城市市政建设、涉水交通建设(如港口、码头、桥梁、堤路、道路闸口等)以及滨水景观(如观景平台、栈道等)建设的关系。
第四,城市防洪规划应除害与兴利相结合,转变对雨洪的传统认识,注重雨洪利用;雨洪利用是解决防洪问题的重要手段,当前雨洪利用技术主要是基于低影响开发(LID)理念的源头控制机制和设计技术,强调分散、小规模的源头控制,通过因地制宜地采取入渗、调蓄、收集回用等各种雨洪利用手段,削弱或控制暴雨所产生的径流和污染,在减少暴雨带来的城市洪涝灾害和水质污染的同时,还可达到净化空气,减轻热岛效应,促进自然水力循环,优化生态环境等功效。
1.0.4 城市防洪规划除应符合本规范外,尚应符合国家现行有关标准的规定。
条文说明
1.0.4 现行与城市防洪有关的国家标准主要有:《防洪标准》GB 50201、《城市排水工程规划规范》GB 50318、《室外排水设计规范》GB 50014、《城市水系规划规范》GB 50513、《城市工程管线综合规划规范》GB 50289、《堤防工程设计规范》GB 50286、《泵站设计规范》GB 50265、《城市防洪工程设计规范》GB/T 50805等。编制城市防洪规划除执行本规范外,还应同时执行上述现行国家标准的规定。
一般规定
2 一般规定
2.0.1 城市防洪规划期限应与城市总体规划期限相一致,重大防洪设施应考虑更长远的城市发展要求。
条文说明
2.0.1 总则中1.0.2条已确定本规范适用于城市总体规划层面的防洪规划,一般来说,城市防洪规划的期限应与城市总体规划确定的期限相一致,但某些重大防洪设施对城市发展影响制约较大,如城市防洪安全区围堤空间范围划定对城市空间增长边界影响较大;某些重大防洪设施,如堤防、排洪渠等,随着城市发展,建设标准将不断升级,应该预留其升级需要的用地空间;某些防洪设施服务期限较长,如区域性蓄滞洪工程、泄排洪通道等,往往超越城市总体规划时间期限,因此,对于重大防洪设施的规划不能局限于规划期限内,应按更长远的时期进行谋划,为城市未来发展预留一定的空间或为防洪设施自身的升级预留一定的余地。
2.0.2 城市防洪规划范围应与城市总体规划范围相一致。
条文说明
2.0.2 如前所述,城市防洪规划是城市总体规划的主要内容之一;城市防洪设施是城市公用设施的重要组成部分。城市防洪规划范围与城市总体规划范围相一致,有利于城市防洪工程措施与非工程措施的布局与综合协调,有利于城市综合防灾与公共安全保障体系的建立。
2.0.3 城市防洪规划应在流域防洪规划指导下进行。城市防洪规划范围内的防洪工程措施应与流域防洪规划相统一;城市防洪规划范围内行洪河道的宽度等应满足流域防洪规划要求;与城市防洪有关的上、下游治理方案应与流域防洪规划相协调。
条文说明
2.0.3 城市防洪规划是流域防洪规划在城市规划范围内的深化和细化,城市防洪规划应在流域防洪规划指导下进行。城市规划范围内的流域性防洪工程措施应与流域防洪规划协调统一。首先,行洪河道宽度的确定等必须依据流域防洪规划;其次,与流域防洪有关的城市上、下游治理方案与流域防洪规划应保持一致。
2.0.4 城市防洪规划的主要技术内容和基本编制要求应符合下列规定:
1 应确定城市防洪标准;
2 应根据城市用地布局、设施布点方面的差异性,进行城市用地防洪安全布局;
3 应确定城市防洪体系和防洪工程措施与非工程措施。
2.0.5 城市防洪规划编制应符合本规范附录A的要求。
条文说明
2.0.4、2.0.5 当前城市总体规划中的防洪规划编制良莠不齐、深度不统一,难以满足城市防洪规划技术要求;难以发挥对城市总体布局和城市防洪专项规划的指导作用,因此本规范根据现行国家《城市规划编制办法》的要求和城市总体规划阶段的技术特点,综合考虑各城市防洪规划编制的实践经验,提出城市防洪规划的主要技术内容和基本编制要求。城市防洪规划首先应确定城市防洪标准,在此基础上,针对城市总体规划在城市用地布局、设施布点方面的差异性,确定城市用地防洪安全布局,进行城市防洪体系总体布局,确定城市防洪工程措施与非工程措施。为规范城市防洪规划的编制,本规范提出了编制城市防洪规划的基本内容与程序以及成果内容要求,各地可根据当地城市的实际情况进一步深化、细化,如进行防洪标准选取研究、城市防洪工程总体布局方案论证等。
城市防洪标准
3 城市防洪标准
3.0.1 城市防洪标准应符合现行国家标准《防洪标准》GB 50201的规定。确定城市防洪标准应考虑下列因素:
1 城市总体规划确定的中心城区集中防洪保护区或独立防洪保护区内的常住人口规模;
2 城市的社会经济地位;
3 洪水类型及其对城市安全的影响;
4 城市历史洪灾成因、自然及技术经济条件;
5 流域防洪规划对城市防洪的安排。
条文说明
3.0.1 《防洪标准》GB 50201是现行国家标准,包括城市在内的各项建设均应执行该标准。城市防洪标准应综合考虑城市规模、城市社会经济地位、洪水类型特点、自然及技术经济条件和流域防洪规划要求等因素确定。
《防洪标准》GB 50201在按城市人口规模划分城市等级时,城市人口规模按城市总体规划确定的中心城区常住人口口径计算,城市人口规模应为规划期末城市中心城区内受洪水威胁、需要设护的区域中的常住人口规模。城市中心城区用地布局既有集中成片形式,也有因山体、河流分隔、地形起伏等原因形成的分散组团形式,应形成集中防洪保护区或独立防洪保护区。城市防洪以防洪保护区为单元进行设防,各防洪保护区防洪标准应按各自防洪保护区域内的城市常住人口规模确定。
城市的重要性不仅体现在城市规模上,还反映在城市社会经济地位方面,如国家级历史文化名城,城市规模不一定大,但社会经济地位很高,某些独立设防的工业区,人口很少,但用地较大,一旦遭遇洪水,灾害损失巨大,单纯按人口规模确定防洪标准将出现较大的不合理性,因此在制定城市防洪标准时,需要兼顾规划期末保护的人口规模,考察城市社会经济地位,合理确定。
城市除受到主要外河洪水的威胁外,还可能遭受城区内部河流洪水威胁;特别是山洪或泥石流的威胁,沿海城市还可能有风暴潮的影响。防洪标准不仅要考虑城市抵御主要外河的防洪标准,还应当考虑城区内部河流洪水,特别是山洪,泥石流的防洪标准,沿海城市还要考虑抵御风暴潮的标准。当城市受到两种或两种以上洪水威胁时,洪水形成条件可能发生变化,引起较不利的灾害影响,在防洪标准选择时应全面考虑。
城市防洪标准的确定除与城市规模、社会经济地位和城市洪灾类型组合相关外,还与城市历史洪灾成因、自然与技术经济条件以及流域规划有关,需要综合统筹考虑,科学合理确定。
3.0.2 当城市受山地或河流等自然地形分隔时,可分区采用不同的防洪标准。
条文说明
3.0.2 城市因受山地或河流自然地形分隔为若干设防分区时,可根据各防护区的重要性选用不同的防洪标准,此时若笼统根据城市总人口采用了较高的城市防洪标准,就很不经济,并可能影响城市景观环境,并给城市人民生活造成不便。
3.0.3 当城市受技术经济条件限制时,可分期逐步达到防洪标准。
条文说明
3.0.3 城市如因工程方案、工程投资、工程移民等技术经济因素的限制一时难以达到规定的防洪标准时,可以通过技术经济论证,制定分期实施规划方案、逐步达到,同时提出发生超标准洪水时的应急措施。根据现行国家标准《防洪标准》GB 50201的要求,分期实施规划方案须经行业主管部门批准,方可纳入规划。
城市用地防洪安全布局
城市用地防洪安全布局
4.0.1 城市建设用地选择必须避开洪涝、泥石流灾害高风险区域。
条文说明
4.0.1 洪涝、泥石流灾害高风险区域是指受洪涝、泥石流灾害威胁严重的地区,这些地区灾害发生概率较大、灾害损害程度较高,防御代价往往较高或修复难度较大,甚至难以修复,城市建设必须避开这些区域。本条为强制性条文,必须严格执行。
4.0.2 城市用地布局应按高地高用、低地低用的用地原则,并应符合下列规定:
1 城市防洪安全性较高的地区应布置城市中心区、居住区、重要的工业仓储区及重要设施;
2 城市易涝低地可用作生态湿地、公园绿地、广场、运动场等;
3 城市发展建设中应加强自然水系保护,禁止随意缩小河道过水断面,并保持必要的水面率;
4 当城市建设用地难以避开易涝低地时,应根据用地性质,采取相应的防洪排涝安全措施。
条文说明
4.0.2 “高地高用、低地低用”是城市用地布局的基本性要求。城市中心区、居住区、重要的工业仓储区和重要的供应设施、安全设施、公共服务设施,它们无论土地效益、经济投入还是社会影响、灾害损失,均较大,应布置在城市防洪安全性较高的区域。
城市中心区社会经济价值高、居住区是人口聚集中心,显然,必须重点保护。
城市重要的工业仓储区一般包含重要的工矿企业或重要的仓储设施,重要的工矿企业是指遭受洪灾后,损失巨大、影响严重、恢复生产所需时间较长的企业,主要包括冶金、煤炭、石油、化工、林业、建材、机械、轻工、纺织和商业等类型的企业;重要的仓储设施指抢险救灾物资贮备仓库和易燃、易爆、剧毒等危险品仓库,它们是城市功能正常运转,特别是灾害防御的基础或重点,一旦受洪水、泥石流灾害损害,将引起连锁反应,甚至导致城市功能系统性破坏以及次生灾害。
城市重要的公用设施和公共服务设施主要指供水、供电、通信、供气等供应设施,消防、抗震、人防等安全设施,及行政首脑机关、医疗等公共服务设施;它们是维护城市功能运行、抗御各类灾害的生命线工程和重要根基。
上述设施布局应优先考虑城市防洪安全性较高的区域。
城市发展建设应加强自然水系保护,禁止随意缩小河道过水断面,保持必要的水面率。城市水域保留与控制的要求可参照现行国家标准《城市水系规划规范》GB 50513中第4.2节水域保护与第5.5节水系修复与治理中的相关规定。
在土地稀缺和节约用地的大背景下,城市用地选择不可能都选择高地,特别是平原地区;而城市用地性质不同,防洪安全要求也不同,如居住用地与绿化用地,相应的防洪安全措施显然不同。
当建设用地难以避免选择易涝低地时,用地竖向规划应充分考虑不同性质用地防洪、排水的要求,努力保护天然湖泊、池塘和湿地等低洼场地用于调节、储存雨洪,保持与控制一定的调蓄水面率,同时分析河道设计水位、规划区现状地面高程、取土条件、经济代价、地基处理因素等,经技术经济比较确定规划区排水方案后,选择填高建设用地、建设调蓄设施、筑堤保护、应急排水等工程措施或工程措施的组合,确定合理的建设用地竖向控制高程。
4.0.3 当城市受用地限制,只能选择受洪涝灾害威胁的区域时,应采取高标准的防御措施,但防御范围不宜过大。
条文说明
4.0.3 城市用地与空间布局应优先考虑城市防洪安全性较高的区域,若用地限制只能选择在受洪涝灾害威胁程度和概率较大的区域,则应采取高标准的防御措施,如选取国家现行标准《防洪标准》GB 50201设定标准区间的上限值,必要时提高重现期标准,并相应提高防洪工程设施能力或填高建设用地,并注重布置避险空间与疏散通道,制定预警救援措施等,但应结合城市经济条件,尽量控制保护范围不宜过大,以节省投资及管理、维护等费用,做到技术经济合理。
4.0.4 城市用地布局必须满足行洪需要,留出行洪通道。严禁在行洪用地空间范围内进行有碍行洪的城市建设活动。
条文说明
4.0.4 防治江河洪水,应当蓄泄兼施,充分发挥河道行洪能力和水库、洼地、湖泊调蓄洪水的功能,加强河道防护,因地制宜地采取定期清淤疏浚等措施,保持行洪通道畅通。城市用地布局必须考虑行洪需要,为洪水出路留出用地空间。禁止在行洪用地空间范围内进行有碍行洪的城市建设活动,城市确需在行洪用地空间范围内进行土地开发利用和设施建设时,必须就洪水对建设活动可能产生的影响和建设活动对防洪可能产生的影响作出评价,编制洪水影响评价报告,并提出安全防御与保障行洪的措施。本条为强制性条文,必须严格执行。
4.0.5 城市防洪规划范围内区域性交通设施和公用设施布置应避开洪泛区、蓄滞洪区;当不能避开时,应根据其各自规模和地位,按照现行国家标准《防洪标准》GB 50201确定的相应防洪标准,采取自保及应急避险工程措施与非工程措施。
条文说明
4.0.5 城市防洪规划范围内区域性交通设施主要指铁路、公路、机场、港口等交通运输及其附属设施,区域性公用设施主要指为区域服务的重要通信、能源、供水、排水、垃圾处理等公用设施,它们一般服务范围较大,对城市社会经济的可持续发展起支撑作用,一旦遭遇洪水危害,将给城市带来重大损失。为保障城市安全和社会经济稳定,城市防洪规划范围内区域性交通设施和公用设施布置应尽量避开洪泛区、蓄滞洪区,若基于技术经济原因难以避开,应根据其各自规模和地位,按照现行国家标准《防洪标准》GB 50201确定相应的设防标准,采取工程措施与非工程措施实现自保及应急避险。
城市防洪体系
5 城市防洪体系
5.0.1 城市防洪体系应包括工程措施和非工程措施。工程措施包括挡洪工程、泄洪工程、蓄滞洪工程及泥石流防治工程等,非工程措施包括水库调洪、蓄滞洪区管理、暴雨与洪水预警预报、超设计标准暴雨和超设计标准洪水应急措施、防洪工程设施安全保障及行洪通道保护等。
条文说明
5.0.1 随着社会经济的迅速发展,仅仅依靠防洪工程措施难以抵御洪水灾害。目前,绝大部分城市防洪都不是依靠单一的措施,而是综合采取多种措施组成防洪体系来满足防洪要求。完整的现代城市防洪体系应包括工程措施与非工程措施。
城市防洪工程措施是指为控制和抗御洪水以减免洪水灾害损失而修建的各种工程措施,主要分为挡洪、泄洪、蓄滞洪及泥石流防治等四类。挡洪工程主要包括堤防、防洪闸等设施;泄洪工程主要包括河道整治工程、排洪渠、截洪沟、非常溢洪道等设施;蓄滞洪工程主要包括蓄滞洪区划定、蓄滞洪区堤防、分洪口、吐洪口、安全区围堤、安全台、安全楼及疏散通道等设施;泥石流防治工程主要包括拦挡坝、排导沟、停淤场等设施。
城市防洪非工程措施是贯彻“全面规划、统筹兼顾、预防为主、综合治理”原则的重要组成部分,是通过法令、政策、经济和防洪工程措施以外的技术等手段以减少灾害损失的重要措施,主要包括水库调洪、蓄滞洪区管理、暴雨与洪水预警预报、超设计标准暴雨和超设计标准洪水应急措施、防洪工程设施保护、行洪通道管理保护等,确保人民生命财产安全。
5.0.2 城市防洪体系应与流域防洪体系相协调,城市应利用所在流域防洪体系提高自身防洪能力。
条文说明
5.0.2 城市防洪是流域防洪的组成部分,因此,城市防洪应以流域防洪规划为基础,并充分利用流域防洪规划中的防洪设施,提高自身防洪能力。如武汉市防洪能力依靠堤防仅能防御20年~30年一遇洪水,利用流域防洪规划的蓄滞洪区,可基本满足约200年一遇的防洪需要;湖北荆州利用具有流域防洪功能的三峡水库的调洪作用,使自身的防洪能力大幅提升,防洪能力由10年一遇提高到100年一遇。
5.0.3 城市防洪工程总体布局应根据城市自然条件、洪水类型、洪水特征、用地布局、技术经济条件及流域防洪体系,合理确定。不同类型地区的城市防洪工程的构建应符合下列规定:
1 山地丘陵地区城市防洪工程措施应主要由护岸工程、河道整治工程、堤防等组成;
2 平原地区河流沿岸城市防洪应采取以堤防为主体,河道整治工程、蓄滞洪区相配套的防洪工程措施;
3 河网地区城市防洪应根据河流分割形态,分片建立独立防洪保护区,其防洪工程措施由堤防、防洪(潮)闸等组成;
4 滨海城市防洪应形成以海堤、挡潮闸为主,消浪措施为辅的防洪工程措施。
条文说明
5.0.3 本条主要是指城市应根据自身自然条件和洪水特点等因素确定防洪工程总体布局。每个城市的防洪工程总体布局不尽相同,应根据城市可能遭受的不同洪灾类型、城市本身的自然条件、用地布局及城市发展的需要,经技术经济比较综合确定。
山丘区河流的平面形态十分复杂,河道曲折多变,岸线和床面都极不规整,既影响河道泄流能力,又威胁到沿岸城市的防洪安全。对河道进行整治是山丘区河流沿岸城市防洪的主要工程措施之一,同时应加强岸坡防护,特别是地质条件不利地段,确保岸线稳定。山丘区河流沿岸城市多沿河流两岸阶地布置,往往部分地面低于洪水淹没线,会受洪水上涨影响而受淹,因此,堤防建设是山丘区河流沿岸城市部分地区防御洪水的重要工程措施。
山丘区河流沿岸城市要积极依托流域防洪规划设置的上游水库进行调洪,重点整治河道,部分地段配以堤防建设,在堤防保护的局部地势较低地区,当遭遇高标准暴雨时,可能出现短时排水不畅甚至渍水,应尽量利用水体或低洼地进行调蓄,必要时应建设调蓄设施及抽排泵站。
平原区河流沿岸城市,其建设用地往往存在地面高程低于河道设计洪水位的区域,防洪采取的主要工程措施是修建堤防,同时应进行河道整治,稳定河势,保护沿岸堤防的稳定,维持或扩大河道泄流能力。遇大洪水,依靠堤防、河道整治工程及水库等仍不能满足防洪要求,则需开辟蓄滞洪区以蓄纳超额洪水。因此,平原区河流沿岸城市防江河洪水的防洪工程总体布局可由堤防、河道整治工程、蓄滞洪区等共同组成。如长江中游的武汉市防洪工程总体布局由长江和汉江堤防、长江干流及汉江河道整治工程及杜家台等众多蓄滞洪区共同组成。
在河网地区,城市内部或周围有多条河流,每条河流的洪水都可能对城市构成威胁,应根据城市被河流分割的形态分别进行堤防建设,形成独立、封闭的防洪保护区。为削减各河流之间串流及相互顶托等抬高洪水位的影响,支流交汇处可设置防洪闸,并配合建设排洪渠、泵站等以便在防洪闸关闭期间及时排出内水。如位于青弋江、水阳江河网地区的安徽省宣城市,城区内主要河流有水阳江及其一级支流宛溪河,二级支流板桥河、桐梓岗河、清溪河、道汊河及梅溪河;宣城市城市防洪采用分区设防,划分为五大片,老城区片防洪工程由宛溪河堤防、道汊河河道疏浚等组成,同时在道汊河河口设置泄洪闸及泵站,防止宛溪河洪水倒灌道汊河,并在关闸时利用泵站及时排出道汊河水;敬亭圩片防洪工程由水阳江堤防、撇洪沟等组成;城东联圩片防洪工程由水阳江堤防、宛溪河堤防和三汊河隔堤组成;双桥联圩片防洪工程由水阳江堤防、双桥河堤防及内河隔堤组成;鳄鱼湖风景区片防洪工程由宛溪河响山防洪闸、宛溪河堤防、宣港路堤等组成,其中响山防洪闸控制宛溪河上游来水,同时防止水阳江洪水倒灌。
沿海城市防洪(潮)应建立以海堤、挡潮闸为主,消浪措施为辅的防洪工程总体布局。海堤的首要任务是保护受风暴潮侵袭和影响地区的防洪(潮)安全,减免风暴潮灾害损失及其风暴潮增水带来的影响,为沿海地区社会经济发展提供防洪安全保障。挡潮闸是用来阻挡潮水倒灌的挡潮建筑物,挡潮闸一般建在河口附近,在涨潮时关闭闸门挡潮,在落潮时开启闸门排泄河水。沿海城市的内河水系往往与海连通,多数情况内河水可以自排入海,但是当海水位高不能自排时,必须通过泵站解决排洪问题。消浪措施主要指方形混凝土桩列、桩基透空堤、矩形浮箱式防浪堤、桩式离岸堤、幕墙式消浪结构等工程消浪措施;应大力推广以防浪林为代表的生物消浪措施,其具有较好的生态环境效益和综合效益,在具备种植条件的海岸,应优先考虑这种消浪方式。
5.0.4 山洪防治应在山洪沟上游采用水土保持和截流沟及调洪水库等措施,在下游采用疏浚排泄措施。
条文说明
5.0.4 山洪特点往往是暴涨暴落,历时短暂,水流速度快,冲刷力强,破坏性大。在山洪沟上游采用水土保持和截洪沟分流,有上游调洪水库的地区可利用水库调节或减小洪水下泄流量,削减洪峰和拦截泥沙,减少下游段排洪压力。下游段在上游段采取各种措施充分减小了下泄洪水流量的情况下,应尽可能地保障行洪通道畅通,保障城市安全。
5.0.5 泥石流防治应采取工程措施与非工程措施相结合的综合治理措施,在上游区宜植树造林、稳定边坡;中游区宜设置拦挡坝等拦截措施;下游区宜修建排泄设施或停淤场。
条文说明
5.0.5 泥石流是一种特殊的山洪,防治原则与山洪基本相同。应根据泥石流的成因、类型、规模及危害程度等,采取上游、中游、下游相配合,工程措施与非工程措施相结合的综合治理体系。
典型的泥石流沟谷,其上游区为泥石流的形成区,主要应采取减轻或避免泥石流发生的预防措施,预防措施包括:治水,即减少上游水源,如用截洪沟将水流引向其他小流域,利用小的塘坝进行蓄水,上游有条件时修建水库是十分有效的方法;治泥,即采用种草、植树等水土保持方法减少泥沙流失,采用平整坡地、沟头防护等措施稳定边坡,防止沟壁、沟道滑坍。中游区是泥石流的流通区,在中游应修建拦挡坝等拦蓄泥石流,拦挡坝在一般情况下大多成群建筑。下游区则应修建排导沟将泥石流泄排导入下游;下游区如果有较开阔的平坦地面条件,可修建泥石流停淤场。城市防洪中泥石流的防治可根据自然、经济条件和沟谷区位选用不同的类型组合。
5.0.6 有凌汛威胁的城市,应将防凌措施纳入城市防洪体系。
条文说明
5.0.6 在我国北方及青藏高原广大地区江河中易出现凌汛,在冬季的封河期和春季的开河期都有可能发生凌汛,我国的黄河、黑龙江、松花江等河流凌汛发生较多。冬春季节,江河冰凌在演变及流动过程中,因冰凌对水流的堵塞作用,解冻期还伴随流域面上降水及蓄水增量释放,而引起显著涨水现象;当河道里的冰凌严重阻塞水道,且流域面上降水及蓄水增量大量而急剧释放,致使涨水速率快、幅度大时,往往会形成严重灾害。寒冷地区有凌汛威胁的城市,应将防凌观测和清除河道行洪障碍、确保行凌畅通及应急分洪等防凌措施纳入城市防洪体系。
5.0.7 当城市受到两种或两种以上洪水威胁时,应在分类防御基础上,形成相互协调、密切配合的综合性防洪体系。
条文说明
5.0.7 不少山区城市依山临江,建于山间河谷地带,既受山洪威胁,也受江洪影响;许多沿海城市既受海潮威胁,还受江洪、山洪等威胁。当城市受到两种或两种以上洪灾威胁时,要针对各类型洪水分别采取工程及非工程措施,各工程或非工程措施在分类防御的基础上,还应相互协调,密切配合,避免冲突和重复,共同组成综合性的城市防洪体系。例如,宁波濒临东海,海岸线总长1500余公里,境内河网密布,山溪源短流急,经常遭受海洪、境内河洪和山洪威胁。针对不同的洪灾威胁,宁波市采取了“蓄、堤、疏、分、围、导、清、排”综合治理措施,各分类防御措施在有效应对相应洪灾的同时,还能减轻其他防洪措施的防洪压力,协同构成城市综合防洪体系。
城市防洪工程措施
6 城市防洪工程措施
6.0.1 城市堤防布置应符合下列规定:
1 堤防布置应利用地形形成封闭式的防洪保护区,并应为城市空间发展留有余地;
2 堤线应平顺,避免急弯和局部突出,应利用现有堤防工程,少占耕地;
3 中心城区堤型应结合现有堤防设施,根据设计洪水主流线、地形与地质、沿河公用设施布置情况以及城市景观效果合理确定。
条文说明
6.0.1 城市堤防布置应考虑城市的社会经济及空间特点,形成独立封闭的城市防洪保护区,以满足城市防洪要求。与此同时,城市防洪保护区往往形成城市用地空间的边界,因此,在城市防洪保护区划定时除满足防洪要求外,还应为城市空间发展留有余地。
堤防布置应尽可能利用有利地形,避开软弱地基、古河道、强透水地基等;尽量利用现有堤防工程,少占耕地;堤线应平缓,避免折线,以减小水流阻力,降低洪水位。
中心城区范围内的堤型应在保证城市防洪安全的基础上,充分考虑城市沿河公用设施布设情况,以及城市景观效果合理确定。其堤型建议采用复式断面,利用挡水墙适当调低堤高,减少占地,改善沿江景观环境,提供更多的亲水空间。
6.0.2 城市河道整治应符合下列规定:
1 河道整治应保持河道的自然形态,在稳定河势、维持或扩大河道泄流能力的基础上,兼顾城市航线选择、港口码头布局及相关公用设施建设要求。确需裁弯取直及疏浚(挖槽)时,应与上、下游河道平顺连接。
2 新河河道选择应根据地质、新河平面形态及其与原河上、下游河段的衔接统筹考虑,宜形成新河导流、下游河弯迎流的河势。
条文说明
6.0.2 天然河流因河道自然演变,其河道主流线变化,易冲刷河岸引起崩岸,有可能危及城市安全,并危及城市航线与港口码头的布局与运营,破坏城市取水或排水泵站的工作条件等,因而必须采取工程措施对河道进行整治。
城市河道整治作为一种城市防洪的工程措施,其目的在于稳定河势、维持或扩大河道的泄流能力,控制河床演变的发展方向。城市河道整治,应针对河道存在的问题,掌握河道发展的变化趋势,尽量保持河道的自然形态;在此基础上,尽量满足城市航线选择、港口码头布局、相关公用设施建设要求。
河道若为蜿蜒型河道,发展到一定程度后可能发生自然裁弯。如我国长江下荆江河段近100年来发生过多处自然裁弯,其中1972年发生了沙滩子自然裁弯。自然裁弯难免产生一些不利影响,因此当河道过度弯曲时应采用人工裁弯或加强守护,避免河道朝不利方向发展。在人工裁弯取直及疏浚挖槽时,新河线路的选择应根据地质、新河平面形态及其与原河上、下游河段的衔接统筹考虑,保持上、下游河道之间平顺连接,形成新河导流、下游河弯迎流的河势。长江下荆江及南运河裁弯的实践表明,新河与老河的交角一般不宜大于30°。
6.0.3 城市排洪渠布置应符合下列规定:
1 排洪渠渠线选择应在保障雨洪安全排除前提下,结合城市用地布局综合考虑,做到渠线平顺、地质稳定、拆迁量少;
2 排洪渠出口受洪水或潮水顶托时,应在排洪渠出口处设置挡洪(潮)闸;必要时应配置泵站,在关闸时采取泵站提排排洪渠内洪水。
条文说明
6.0.3 城市排洪渠的作用是将洪水安全排至城市下游河道,渠线选择应在安全排除雨洪的基础上,与城市用地、道路及生态景观规划密切配合,综合考虑城市用地布局统筹确定。
渠线选择应尽量遵循天然沟渠走势,利用原沟渠,减少工程量,高水高排;可适当改线取直、沿路布设;排洪渠改线时,除注意渠线平顺外,应选择地形平缓、地质稳定、拆迁少的地带,尽量避免或减少拆迁和新建交叉建筑物,尽量避开人口密集地段,以降低工程造价;不易取直的弯曲渠段可将不易利用或存在安全隐患的沿线用地统一建成滨水生态廊道。
当外河洪水位或潮水位高于排洪渠出口洪水位时,为防止洪水或潮水倒灌,应在排洪渠出口处设涵闸,有时还要配置泵站,在关闸时采用机排。
6.0.4 泥石流防治应符合下列规定:
1 拦挡坝坝址应选择在沟谷宽敞段的下游卡口处,拦挡坝可单级或多级设置;
2 排导沟应布置在长度短、沟道顺直、坡降大和出口处具有堆积场地的地带;
3 停淤场宜布置在坡度小、场地开阔的沟口扇形地带。
条文说明
6.0.4 本条规定了泥石流防治工程措施的基本要求。
1 拦挡坝是拦截、消减泥石流危害的重要工程措施。拦挡坝选择沟谷宽敞段主要是保证有较大的库容,而建设在其下游卡口处则可以减少拦挡坝的工程量。拦挡坝在一般情况下大多分级设置,条件合适时也可单个建筑。
2 排导沟是排导泥石流的构筑物,排导沟以快速排除和消化泥石流为原则,排导沟选择应顺直、坡降大、长度短,出口处有堆积场地。
3 泥石流停淤场是利用面积较大的平坦区域来滞留泥石流的措施。停淤场宜布置在坡度小、场地开阔的沟口扇形地带。泥石流流经停淤场时因流速减小及地面黏附作用而沉积,可采用拦坝或导流坝引导泥石流,尽量疏解扩散到较大范围。
6.0.5 城市防洪工程设施应避免设置在不良地质区域,当不能避开时,必须进行地基处理,满足防洪工程设施建设要求;其用地规模应按规划期末控制,并应为远景发展留有余地。
条文说明
6.0.5 为确保防洪工程设施安全稳定、发挥效用,防洪工程设施用地选择应避免不良地质区域,若不能避开的,必须进行地基处理,满足防洪工程设施的建设与安全运行要求。城市防洪规划是城市总体规划的组成部分,城市防洪工程用地规模应按规划期末控制,同时应充分考虑城市远景发展需要,预留相应的弹性空间。
6.0.6 城市防洪工程布局应与所在流域防洪工程布局相结合,并应与公用设施、农田水利设施及城市河湖水系、园林绿地、景观系统等规划相协调。
条文说明
6.0.6 城市防洪工程是流域防洪工程的重要组成部分,城市防洪工程布局应充分利用流域防洪工程,并与流域防洪工程相配合。此外,城市防洪工程布局应与城市排水工程、相关的区域农村水利工程及流域水土保持工程等规划相协调。随着治水思路的发展,城市防洪越来越提倡人与自然协调共处,城市防洪工程布局还应注重保护城市河湖水系,与城市园林绿地、景观系统等规划相协调。
城市防洪非工程措施
7 城市防洪非工程措施
7.0.1 城市应充分利用上游水库进行洪水调节,调洪库容及调度应满足城市防洪保护目标要求。
条文说明
7.0.1 城市河流水系上游往往兴建有具备防洪、灌溉、供水、发电及航运等多功能的水库,是流域防洪体系重要的组成部分,对其下游沿岸城市的防洪起到重要的调节与保障作用,充分利用城市上游水库调节洪水,有利于减轻城市防洪压力,提高城市防洪能力。如三峡水库兴建后,荆州市防洪能力由10年一遇提高到100年一遇;南水北调中线水源地丹江口水库加高增容后,大大降低汉江中下游分洪民垸运用的概率;因此充分利用城市上游水库调节洪水,具有非常积极的防洪价值。
具有防洪作用的水库一般会在流域防洪规划中总体考虑,城市防洪规划应充分考虑所在流域的水库对城市的防洪作用;具有防洪作用的水库其防洪库容确定及防洪调度等应充分满足下游城市防洪的需要。
7.0.2 城市应根据流域防洪规划有关要求分类分区建设和管理蓄滞洪区;区内非防洪建设项目应进行洪水影响评价,并应提出防御措施。
条文说明
7.0.2 《中华人民共和国防洪法》第二十九条规定,蓄滞洪区是指包括分洪口在内的河堤背水面以外临时贮存洪水的低洼地区及湖泊等。蓄滞洪区将上游水库不能控制、下游河道无力宣泄的那一部分“超额洪水”暂时蓄滞起来,再相机排入河道,达到减轻流域下游洪水或区域洪水威胁的目的。
蓄滞洪区承担重要的不可替代的区域防洪保障功能,其功能空间必须严格保护,不受侵占,蓄滞洪区应加强土地管理,区内土地利用、开发和各项建设必须符合防洪的要求,保证蓄滞洪容积,减少洪灾损失。
蓄滞洪区一要安全分蓄洪水,二要发展区域经济,三要综合利用资源和保护生态环境;随着蓄滞洪区内人口逐渐增加和发展的要求越来越高,分洪蓄水和居民安居、社会稳定、经济发展之间的矛盾将日渐尖锐。必须以科学发展观为统领,按照以人为本,人与自然和谐的思路进行蓄滞洪区建设和管理。针对不同类型蓄滞洪区以及不同区域的洪水风险特点,分类分区提出蓄滞洪区工程建设、安全设施建设、经济社会发展和社会管理的思路与对策。《中华人民共和国防洪法》第三十三条规定,在蓄滞洪区内建设非防洪建设项目,应当就洪水对建设项目可能产生的影响和建设项目对防洪可能产生的影响做出评价,编制洪水影响评价报告,提出保障人居安全,同时不影响蓄滞洪功能的防御措施。
7.0.3 城市应制定遭遇超设计标准暴雨、超设计标准洪水和突发性水灾时的对策性措施与城市防洪应急预案及病险水库防洪抢险救灾应急预案,并应根据气象、水利部门的统计数据和暴雨、洪水预报,进行灾害预警,及时启动城市防洪应急预案。
条文说明
7.0.3 受社会经济发展水平及用地空间制约,城市用地选择都有一定的局限,城市防洪工程设施也不可能无限制提高标准,因此如果遭遇超设计标准暴雨、超设计标准洪水,则会引起灾害;此外,城市上游水库也是城市防洪的潜在威胁,如果发生水库溃坝,有可能对城市带来毁灭性灾害,严重威胁下游人民的生命财产安全。我国有不少城市上游为水库,俗称“头顶一盆水”,据统计,全国影响县级以上城市安全的大中型水库有380座,其中病险水库150座,受威胁城市包括北京、天津及省会城市22座。这些病险水库的大坝安全对下游城市防洪安全至关重要,如乌鲁木齐市上游的乌拉泊水库等。城市应制定防御超设计标准暴雨、超设计标准洪水和遭遇水库溃坝、堤防决堤等突发性洪涝灾害的对策性措施和防洪应急预案。
制定防御超设计标准暴雨、超设计标准洪水和突发性水灾的对策性措施和防洪应急预案,应“以人为本、安全第一、以防为主、防抗结合”,重点加强暴雨及洪水预警预报能力、提高应急调蓄能力及应急组织协调管制能力。针对超设计标准暴雨,在调蓄设施常规调蓄容积基础上,以满足基本的生态及景观功能为前提,进一步降低水位、增加调蓄容积,提高城市防洪能力,减轻城市排洪压力,必要时可临时放弃调蓄设施的其他功能,全面应对超设计标准暴雨。针对超标准洪水或涝水,可实行“分级分区”配置,“弃小保大,舍轻留重”,控制与减轻总体灾害损失;与此同时,转移相关区域的人员及财物,尽量减少灾害损失,灾后进行善后和功能恢复工作。对未达到设计洪水标准、抗震设防要求或者有严重质量缺陷的病险水库,必须及时进行除险加固,预先制定科学合理、可操作性强的水库防洪抢险救灾应急预案。
城市应利用气象、水利部门的统计数据和暴雨、洪水预报,进行灾害预警,当遭遇超设计标准暴雨、超设计标准洪水或突发性水灾时启动防洪应急预案。
城市应根据社会经济发展,逐步提升城市防洪标准,加快城市防洪保护区建设,保障堤防安全,不断提高城市防洪能力,降低灾害损失。
7.0.4 城市规划区内的调洪水库、具有调蓄功能的湖泊和湿地、行洪通道、排洪渠等地表水体保护和控制的地域界线应划入城市蓝线进行严格保护。
条文说明
7.0.4 通过城市蓝线划定与管制保护城市行洪、蓄洪区域的地理空间安全。《城市蓝线管理办法》(中华人民共和国建设部第144号令)是国家为了加强对城市水系的保护与管理,保障城市供水、防洪和通航安全,改善城市人居生态环境,提升城市功能,促进城市健康、协调和可持续发展而制定的针对城市水体用地空间的管理办法。根据《城市蓝线管理办法》,城市蓝线是指城市规划确定的江、河、湖、库、渠和湿地等城市地表水体保护和控制的地域界线,其中包括调洪水库、具有调蓄功能的湖泊和湿地、行洪通道、排洪渠等保障城市防洪功能需求的地域空间界线。城市蓝线管理要求保护蓝线范围内水域及相关陆域的空间地理界线,城市蓝线范围内严禁从事影响水体地理空间稳定、危害岸线安全、妨碍行洪及蓄洪的一切活动。严禁侵占或随意调整蓝线范围,若需调整,必须通过洪水影响评价,确保调整前后防洪功能不降低,并应有利于提高城市防洪减灾能力。本条属于强制性条文,必须严格执行。
7.0.5 城市规划区内的堤防、排洪沟、截洪沟、防洪(潮)闸等城市防洪工程设施的用地控制界线应划入城市黄线进行保护与控制。
条文说明
7.0.5 通过城市黄线划定与管制保护城市防洪工程设施的用地功能空间需要。《城市黄线管理办法》(中华人民共和国建设部第145号令)是国家为了加强城市基础设施用地管理,保障城市基础设施的正常、高效运转,保证城市经济、社会健康发展制定的针对城市基础设施用地空间的管理办法。根据《城市黄线管理办法》,城市黄线是指对城市发展全局有影响的、城市规划中确定的、必须控制的城市交通设施和公用设施用地的控制界线,其中包括堤防、排洪沟、截洪沟、防洪(潮)闸等城市防洪设施用地的控制界线。在城市防洪设施黄线范围内禁止一切损坏城市防洪设施或影响城市防洪设施安全和正常运转的行为。本条属于强制性条文,必须严格执行。
附录A 城市防洪规划编制基本要求
附录A 城市防洪规划编制基本要求
A.0.1 城市防洪规划编制应包括调查研究、城市防洪标准确定、城市用地安全布局、城市防洪体系规划、城市防洪工程措施与非工程措施规划六个方面的内容,并应符合下列规定:
1 调查研究应主要收集、分析流域与防洪保护区的自然地理、工程地质条件和水文、气象、洪水资料,了解历史洪水灾害的成因与损失,了解城市社会、经济现状与未来发展状况及城市现有防洪设施与防洪标准,广泛收集各方面对城市防洪的要求。
2 城市防洪标准的确定,应根据城市洪灾和涝灾情况及其政治、经济上的影响,结合防洪工程建设条件,依据城市规模及重要性划分等级,按现行国家标准《防洪标准》GB 50201和《城市排水工程规划规范》GB 50318的有关规定选取。
3 城市用地安全布局应以满足城市防洪要求、保护城市安全为前提,根据可能遭受洪涝灾害损害的程度和概率提出用地和设施布局的合理区划与有利区位,并对现状不合理的用地布局或设施布点提出调整或安全保障对策。
4 城市防洪体系规划应包括堤防、河道整治工程、蓄滞洪区、防洪(潮)闸、排洪渠等防洪工程措施的功能组织及空间安排,以及对非工程措施的总体要求等内容。
5 城市防洪工程措施规划应包括确定堤防、河道整治工程、蓄滞洪区、排洪渠等重要工程设施的空间位置、规模特征及主要功能参数。
6 城市防洪非工程措施规划主要内容应为提出保护城市防洪工程设施用地空间及安全运行的相关要求,提出蓄滞洪区管理要求和防洪预警及应急策略等。
A.0.2 编制城市防洪规划应注重城市洪水灾害损失分析、城市防洪标准的选取、城市防洪保护范围的确定、城市防洪体系方案研究等方面内容。
A.0.3 城市防洪规划应包括规划文本、规划图纸、规划说明、基础资料汇编四个部分的成果,各部分成果应符合下列要求:
1 规划文本应以法规条文方式,直接叙述主要规划内容的规范性要求。主要内容应包括规划依据、规划原则、规划期限、城市防洪标准、城市用地安全布局引导、城市防洪体系方案、城市防洪工程措施及非工程措施等;其中,城市防洪标准、城市用地安全布局原则和城市防洪工程设施布局为强制性内容。
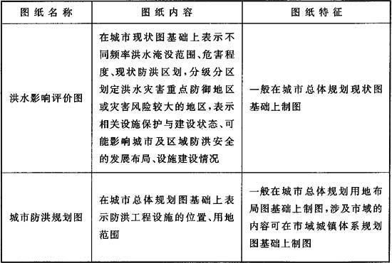
2 规划图纸应清晰准确,图文相符,图例一致,并应在图纸的明显处标明图名、图例、风玫瑰、图纸比例、规划期限、规划单位、图签编号等内容。规划图纸绘制要求应符合表A.0.3的规定。
A.0.3 规划图纸绘制要求

3 规划说明书应分析现状,阐述规划意图和目标,解释和说明规划内容。
4 基础资料汇编应在综合考察或深入调研的基础上,取得完整、正确的现状和历史基础资料,做到统计口径一致或具有可比性。主要基础资料应包括:城市气象资料,山洪、江河洪水、湖泊水库洪水、海潮等洪(潮)水水文资料,城市地形资料,城市地质资料,城市社会、经济资料,城市洪涝灾害历史资料,城市防洪区划及防洪工程设施现状资料等。
A.0.4 城市防洪规划应由城市人民政府组织规划部门、水利部门、建设部门和其他有关部门,依据流域与区域防洪规划和城市社会经济及用地发展规划编制,并应纳入城市总体规划。
本规范用词说明
本规范用词说明
1 为便于在执行本规范条文时区别对待,对要求严格程度不同的用词说明如下:
1)表示很严格,非这样做不可的:
正面词采用“必须”,反面词采用“严禁”;
2)表示严格,在正常情况下均应这样做的:
正面词采用“应”,反面词采用“不应”或“不得”;
3)表示允许稍有选择,在条件许可时首先应这样做的:
正面词采用“宜”,反面词采用“不宜”;
4)表示有选择,在一定条件下可以这样做的,采用“可”。
2 条文中指明应按其他有关标准执行的写法为“应符合……的规定”或“应按……执行”。
引用标准名录
引用标准名录
《防洪标准》GB 50201
《城市排水工程规划规范》GB 50318
