Appearance
《钢铁工业环境保护设计规范》GB50406-2017
🗓️ 实施时间: 2018-01-01
总 则
1 总 则
1.0.1 为提高钢铁工业建设项目的环境保护设计水平,全面贯彻《中华人民共和国环境保护法》以及有关钢铁工业污染防治、钢铁产业发展政策等方面的法律、法规和政策,保护和改善环境质量,制定本规范。
条文说明
1.0.1 本条说明制定和修订原规范的目的。环境保护早已被确定为我国的一项基本国策。我国政府历来对环境保护十分重视,2014年4月我国第十二届全国人民代表大会常务委员会第十一次会议通过了新的《中华人民共和国环境保护法》。另外,我国还相继制定了一系列有关环境保护的法律、法规和政策,如《清洁生产促进法》、《循环经济促进法》、《环境影响评价法》、《大气污染防治法》、《水污染防治法》、《海洋环境保护法》、《固体废物污染环境防治法》、《环境噪声污染防治法》等。此外,国家还制定了一批环境保护行政法规和环境标准。这些法律、法规等都是钢铁工业建设项目环境保护设计的重要法律依据和政策依据,对做好环境保护设计具有重要的指导作用。原规范就是为了在钢铁工业建设项目环保设计中全面贯彻执行上述法律、法规、政策,并结合钢铁工业的实际情况,吸收国际上环境保护先进理念和国外钢铁企业先进的行之有效的污染防治措施而制定的。
原规范由原建设部和质量监督检验检疫总局于2007年10月23日联合发布,自2007年12月1日起实施,至今已执行约10年。
原规范执行以来,对提高钢铁工业建设项目污染防治、环境保护设计水平,保护和改善环境质量发挥了重要作用。目前我国钢铁工业发展正处在结构调整、节能减排、转型发展的重要时期,原规范的部分内容已经不能满足新形势下对钢铁工业环境保护的要求,部分环保设计措施已滞后于当前的技术水平,部分设计要求不能满足新的排放标准限值和新形势下环境保护要求等。
近几年,我国大部分地区连续出现大面积雾霾天气,水体(包括地表水和地下水)、土壤以及重金属和危险废物环境污染事件不断被曝光,引起全社会的高度关注。自党的十八大以来,党和国家十分重视生态文明建设和环境保护工作,强调要清醒认识保护生态环境、治理环境污染的紧迫性和艰巨性,清醒认识加强生态文明建设的重要性和必要性,环境保护和治理要以解决损害群众健康突出环境问题为重点,坚持预防为主、综合治理,强化水、大气、土壤等污染防治,着力推进重点流域和区域水污染防治,着力推进重点行业和重点区域大气污染治理。
国家在“十二五”期间颁布实施了新的环境空气质量标准以及相关行业的污染物排放标准,进一步提高了污染物排放的要求。钢铁企业作为资源以及能源消耗大户、污染物排放大户,正面临着空前的环保压力,从而也对钢铁工业环境保护设计规范提出了新的要求。
综上所述,无论是从国家环保要求还是从钢铁企业自身生存发展上,环境保护、节能减排工作将成为钢铁企业在今后一段时间内的重点工作,原规范正是钢铁企业环境保护和节能减排设计工作的“设计蓝图”,将在钢铁企业环境保护工作中发挥不可替代的指导性作用,因此,适时修订原规范是必要的。
为适应加快转变经济发展方式的需要,贯彻落实国家在钢铁等行业节能减排、资源节约利用、生态环境保护等要求,保障工程质量安全,促进工程建设领域技术进步,根据《工程建设国家标准管理办法》和《工程建设行业标准管理办法》的规定,结合工程建设、工业发展和城乡建设实际.经与有关部门、单位充分协商,住房城乡建设部组织制定了《2014年工程建设标准规范制订修订计划》,其中包括了《钢铁工业环境保护设计规范》的修订计划。
1.0.2 本规范适用于钢铁工业建设项目的环境保护设计。钢铁工业包括铁矿、锰矿、铬矿采选和烧结、球团、焦化、炼铁、炼钢、轧钢、铁合金、炭素、耐火材料、金属制品等工艺及相关配套工艺。钢铁工业环境保护,包括对钢铁工业生产过程中产生的废气、废水、噪声、固体废物的环境保护设计和对厂址选择、总图布置上的要求以及环境保护设施的划分。
条文说明
1.0.2 本规范适用的范围,按钢铁工业生产的范畴来说,钢铁工业包括铁矿、锰矿、铬矿采选,烧结、球团、焦化、炼铁、炼钢、轧钢、铁合金、炭素、耐火材料、金属制品等工艺及相关配套工艺。按所指钢铁工业建设项目性质来说,它适用于钢铁工业新建、改建项目。字
1.0.3 钢铁工业建设项目环境保护设计除应符合本规范外,尚应符合国家现行有关标准的规定。
术 语
2 术 语
2.0.1 烧结球团烟气净化 sintering flue gas purification
对铁矿粉烧结、球团生产过程中产生的含颗粒物、二氧化硫、氮氧化物、氟化物以及二噁英类等污染物烟气的治理。
2.0.2 高炉出铁场除尘 dedusting of blast furnace tapping yard
对高炉冶炼出铁场所(主要包括出铁口、主沟、铁沟、渣沟、撇渣器、摆动流嘴等生产设施所在场所)产生颗粒物的治理。
2.0.3 电炉冶炼烟气净化 electrical arc furnace flue gas pur-ification
对电炉在熔化、氧化脱碳以及还原等冶炼过程中产生的含颗粒物和二噁英类等污染物烟气的治理。
2.0.4 转炉一次烟气除尘 primary dedusting of converter
对转炉吹氧冶炼产生烟气(包括回收煤气和放散煤气)中颗粒物的治理。
2.0.5 新OG法转炉一次烟气净化 new OG method for con-verter primary flue gas purification
对转炉一次烟气中的颗粒物采用喷淋塔+环缝装置+脱水塔的湿式净化方法。
2.0.6 转炉二次烟气除尘 secondary fume and dust of con-verter
对转炉炼钢除一次烟气之外,兑铁水、加料、出渣、出钢等生产过程产生的所有含尘烟气的治理。
2.0.7 循环用水 utilization of recycled water
在确定的生产系统中将使用过的水直接或经适当处理后重新用于同一生产过程中的用水方式。
2.0.8 串级用水 cascade utilization of water
根据生产过程中各工序、各车间或者在不同范围内对用水水质的不同要求,将水按水质要求由高到低依序串级使用的用水方式。
2.0.9 直接冷却水 direct cooling water
冷却水与被冷却设备或介质直接接触冷却用水。
2.0.10 水重复利用率 recycle rate of water
在一定的计量时间内,企业在生产全过程中的重复利用水量与总用水量之比。
基本规定
3 基本规定
3.0.1 建设项目设计文件中应有环境保护设计内容。
3.0.2 建设项目环境保护设计内容应与主体工程同时设计、同时施工、同时投入运行。
3.0.3 钢铁工业建设项目环保设计应严格控制污染物排放总量,并应确保污染物达标排放。
3.0.4 钢铁工业建设项目废气、废水、固废、噪声环保治理设施设计以及生态保护应符合下列规定:
1 净化防控技术应采用成熟的废气污染物技术,煤气净化等宜采用干法净化技术替代湿法净化。在国家划定的大气污染防治重点控制区,应设置废气污染防治要求。各工序废气污染物净化后应符合钢铁工业及相关废气污染物排放要求。
2 按照分级、分质供、用水原则,采用清污分流、循环用水、串级用水等技术,提高各工序生产水的重复利用率,水源宜采用城市中水作为部分供水来源。不得向环境排放炼焦酚氰废水以及冷轧含重金属废水。各工序废水污染物净化后应符合钢铁工业及相关废水污染物排放要求。
3 固体废物应进行综合利用或安全处置,固体废物的贮存以及处置应符合现行国家标准《一般工业固体废物贮存、处置场污染控制标准》GB 18599、《危险废物贮存污染控制标准》GB 18597和《危险废物填埋污染控制标准》GB 18598的有关规定。
4 应选用低噪声的生产工艺和设备,并应对噪声源进行控制。厂界应符合钢铁工业及相关厂界环境噪声排放标准要求。
5 钢铁工业金属矿山采矿选矿在施工、运营以及闭矿过程应加强生态环境保护,做好生态环境保护规划及实施工作。
条文说明
3.0.4 第1款所指大气污染防治重点控制区,主要是根据环境保护部等三部委印发的《重点区域大气污染防治“十二五”规划》中划分的重点控制区。如国家或地方政府相关部门印发新的要求,以新要求为准。
3.0.5 钢铁工业建设项目废气、废水等自动监测设计应符合相关技术要求。
条文说明
3.0.5 目前国家及地方暂时没有明确统一规定钢铁工业建设项目应该在哪些污染源设置自动监测点位,但随着环保监管力度的加大,在线监测数据将逐步成为环保监管的重要依据,为此本规范提出钢铁工业建设项目废气、废水等自动监测设计要在设计过程中予以考虑,设计内容要符合国家及地方现行环保管理的相关要求。
3.0.6 对引进项目,其设备、装置的污染物排放应符合污染物排放的相关要求。
厂址选择与总图布置
4.1 厂址选择
4.1 厂址选择
4.1.1 建设项目的厂址选择不得选址在国家和地方依法划定的风景名胜区、自然保护区内。
4.1.2 厂址选择应符合国家和地方的主体功能区规划、环境保护规划、城市总体规划、环境功能区划及其他相关规划要求。新建项目不得选址在城市建成区、地级及以上城市市辖区内。
条文说明
4.1.1、4.1.2 厂址选择是一项政策性强并涉及政治、经济、环境等各方面的综合性技术经济工作,因此要按照国家有关规定,进行广泛深入的调查研究,通过多方案比较、论证后才能做出最佳厂址选择方案。条文依据《中华人民共和国环境保护法》和现行国家标准《钢铁企业总图运输设计规范》GB 50603、《工业企业总平面设计规范》GB 50187等规定,对建设项目厂址选择设计工作提出具体要求。
厂址选择条文根据《中华人民共和国环境保护法》第十八条,《钢铁企业总图运输设计规范》GB 50603-2010第3.0.14条,《工业企业总平面设计规范》GB 50187-2012第3.0.1条、第3.0.14条制订。《中华人民共和国环境保护法》第十八条规定:“在国务院、国务院有关主管部门和省、自治区、直辖市人民政府划定的风景名胜区、自然保护区和其他需要特别保护的区域内,不得建设污染环境的工业生产设施”,《钢铁企业总图运输设计规范》GB 50603-2010以及《工业企业总平面设计规范》GB 50187-2012中明确厂址选择应符合国家的工业布局、城乡总体规划及土地利用总体规划的要求,不得位于生活居住区、文教区、风景游览区、疗养区等其他需要特别保护的区域。
4.1.3 建设项目厂址严禁选择位于下列位置:
1 地表水和地下水饮用水水源一级保护区、二级保护区内;
2 国家或地方设定的热水、矿泉水、温泉水特殊水资源保护区、补给、径流区域。
条文说明
4.1.3 本条依据《中华人民共和国水污染防治法》及《饮用水水源保护区污染防治管理规定》相应的条款制订。《中华人民共和国水污染防治法》第五章第五十八条~第六十条规定:禁止在饮用水水源一级保护区内新建、改建、扩建与供水设施和保护水源无关的建设项目;禁止在饮用水水源二级保护区内新建、改建、扩建排放污染物的建设项目;禁止在饮用水水源准保护区内新建、扩建对水体污染严重的建设项目;改建建设项目,不得增加排污量。《饮用水水源保护区污染防治管理规定》第二章第十二条规定:饮用水地表水源,一级保护区内禁止新建、扩建与供水设施和保护水源无关的建设项目;二级保护区内禁止新建、改建、扩建排放污染物的建设项目。第三章第十九条规定:饮用水地下水源,一级保护区内禁止建设与取水设施无关的建筑物;二级保护区内对于潜水含水层地下水水源地禁止建设化工、电镀、皮革、造纸、制浆、冶炼、放射性、印染、染料、炼焦、炼油及其他有严重污染的企业,已建成的要限期治理,转产或搬迁。
近年来饮用水水源(包括地表水及地下水)污染事件频有发生,对人民群众生产生活造成极大影响。钢铁企业在新的环保要求下虽然已经按照废水“零排放”进行设计和生产运行,但如果企业选址选在了饮用水水源保护区内或政府设定的特殊水资源保护区、补给、径流区域,一旦企业发生突发水环境风险事件(如酚氰废水处理池或输送管道泄漏)或长期存在废水“跑、冒、滴、漏”的现象,将会出现严重污染饮用水水源和特殊水资源保护区的情况,造成人民群众生命和财产损失,后果不堪设想,因此本规范依据相关法律法规,进一步明确钢铁企业建设项目选址涉及水源保护区和政府设定的特殊水资源保护区方面的要求。
本条为强制性条文,必须严格执行。
4.1.4 钢铁工业炼焦厂址不得选择位于主要河流两岸、高速公路两旁和其他严防污染的食品、药品等企业周边1公里以内。
条文说明
4.1.4 本条依据《焦化行业准入条件(2014年修订)》中生产企业布局内容制订。
4.1.5 建设项目专用铁路、公路的选线应减轻对沿线自然生态环境的破坏和污染。
4.1.6 向大气环境排放污染物的建设项目不应建在大气污染物不易扩散的河谷、盆地、静风频率大的地区。
4.1.7 对环境空气质量有影响的建设项目应布置在生活居住区、医院、学校等环境敏感保护目标常年最大频率风向的下风侧,并应与生活居住区保持有关规定的卫生防护距离。
条文说明
4.1.5~4.1.7 在确定厂址和总图布置时,要把环境保护要求作为一个重要的因素参与方案比较。在以往选择厂址工作中,没有把握好对环境的保护,曾忽视了选厂地区的气象、地形等要素对厂区环境的污染影响的分析研究,因而导致企业投产后出现了一些难以解决的环境保护问题,这种教训必须认真地吸取。
为保证厂址附近生活居住区、医院、学校等环境敏感保护目标的生活环境质量达到与当地环境功能等级相适应的规定质量要求,保护居民的身体健康,按国家有关卫生防护距离的规定,应在厂区和居住区之间设置必要的卫生防护距离。如条件不具备或国家尚未颁布防护距离规定的建设项目,则可根据环境影响评价报告书提出卫生防护距离,由所在省、市、自治区的环境保护主管部门确定。
4.1.8 建设项目的行政管理设施和生活设施应布置在靠近生活居住区的一侧,并作为建设项目的非扩建端。
条文说明
4.1.8 本条是为了保证企业行政管理区等有安静清洁的环境,以有利于提高企业管理人员的工作效率。
4.1.9 建设项目高噪声生产设施宜相对集中布置在远离人员集中和有安静要求的场所,产生高噪声的生产设施与其相邻场所的防噪声间距应符合国家现行噪声卫生防护距离的要求。
4.2 总图布置
4.2 总图布置
4.2.1 建设项目的总图布置,在满足工艺生产流程合理、物料运输顺畅等条件下,应将污染危害大的设施布置在全厂常年最大频率风向的下风侧,并应远离对环境质量要求较高区域。对其他有污染影响的设施位置确定,应减少其相互间的影响和污染物的叠加。因技术问题暂缓建设的环保设施,应预留其位置。
4.2.2 贮煤场、贮焦场宜与钢铁厂的综合料场联合布置。贮煤场、贮焦场单独设置时,宜布置在焦化区常年最小频率风向的上风侧。
条文说明
4.2.1~4.2.4 条文是根据《钢铁企业总图运输设计规范》GB 50603-2010第5章总平面布置中第5.1.2条、第5.5.1条和第5.10.5条制订的。
4.2.3 炼钢车间的钢渣处理设施宜布置在炼钢主厂房常年最小频率风向的上风侧。
4.2.4 生产管理区宜位于厂区常年最小频率风向的下风侧,并宜面向城市或较大居住区。
4.2.5 钢铁工业建设项目厂址选择应符合现行国家标准《钢铁企业总图运输设计规范》GB 50603的有关规定。
工序环境保护设计
5.1 采 矿
5.1 采 矿
5.1.1 采矿作业过程的穿孔(凿岩)、爆破、铲装、运输等生产工序应采取湿式凿岩、洒水、喷雾等抑尘措施和通风除尘措施。缺水地区或山坡露天矿山穿孔作业可采用干式捕尘。
条文说明
5.1.1 采矿过程中穿孔(凿岩)、爆破、铲装、运输是主要尘源产生工序,要采取有效的防尘措施。有条件的矿山都要采用湿式凿岩,缺水地区或湿式作业有困难的山坡露天矿山穿孔作业地点,不能采用湿式凿岩时,用干式凿岩必须配有捕尘装置。
爆破、铲装的基本防尘措施是湿式作业,即爆破前向预爆区洒水,采用水封爆破,在炮烟抛掷区内设置水幕,在电铲装矿前30min预先湿润爆堆,铲装时喷雾洒水。
向卸落的矿石喷雾洒水,是较简单、经济的防尘措施,但要避免造成溜井堵塞和粘结,并保证满足选矿所需含水量要求。
5.1.2 矿山应配备专用洒水车,定时对道路洒水抑尘。汽车运输时应采取防止矿岩洒落的措施。
5.1.3 地面破碎站、地下破碎硐室应采取有效的除尘措施,除尘设备宜选用高效干式除尘器。
条文说明
5.1.2、5.1.3 矿石、废石运输是矿山非常重要的生产工序,也是最容易产生环境污染的环节,其中汽车运输产生的粉尘是矿山较严重的污染源。当受到条件限制需要采用汽车运输时,加强对道路路面进行维护保养,保持路面平整,避免凹凸不平,是防止矿岩洒落、道路扬尘和噪声污染的关键措施。同时要配备专用洒水车定时洒水,装载粉矿的运输车辆加盖篷布,防止路面二次扬尘。
部分矿山为方便矿石运输,在矿石进入选矿厂之前,设有采场地面固定式破碎站、移动破碎站、半移动破碎站或地下破碎硐室,其破碎系统及配套的带式输送机装矿、卸矿和转载处也是主要产尘点,要采用喷雾、通风除尘等降尘措施,条件许可时要选用布袋除尘器等高效干式除尘器。
5.1.4 地下开采矿山的主井和副井工业场地、回风井井口位置应远离居民区。当条件受限时,可设在居民区常年最大频率风向的下风侧。
条文说明
5.1.4 地下开采矿山的主井、副井是运送矿石、废石和人员物资的通道,地面主要设施多布置于井口位置,为矿山主要工业场地,容易产生废气、噪声、废水等环境污染。回风井井口是将地下矿井中的污风排出地面的通道,排出的污风容易污染居民区空气环境。因此,主井、副井、回风井井口位置要尽可能远离居民区。为保证进入地下矿井的风新鲜、清洁,主进风井井口尽可能选择位于产生粉尘等空气污染源的常年最大频率风向的上风侧,其周围环境应保持清洁,并设置卫生防护林带和采取洒水等改善空气质量的措施。干旱和风沙地区,吸风口要背向常年最大频率风向。
5.1.5 采矿作业使用燃油动力设备时应安装尾气净化装置。
条文说明
5.1.5 燃油动力的装载机或运输设备会产生含一氧化碳、氮氧化物、二氧化硫等污染物的有害废气,尤其是深凹露天矿坑和地下开采作业,通风条件很差,作业场所容易受有害气体污染,采矿作业使用燃油动力设备时,要安装尾气净化装置使尾气达标排放,并通过加强通风消除废气污染。
5.1.6 排土场应充分利用山坡、沟谷的荒地,少占耕地、林地,排土场场址选择应符合现行国家标准《冶金矿山排土场设计规范》GB 51119的有关规定;排土作业区等产尘点应采取洒水或其他抑尘措施。
条文说明
5.1.6 排土场占地面积大,要优先选择沟谷、荒地、劣地,尽量避免对自然山林、天然水系的破坏。排土场运输量大,作业面宽,对产尘量大的排土作业区和运输道路等产尘点要采取洒水或其他抑尘措施。
钢铁工业矿山所产生的废石基本上都属于Ⅰ类一般工业固体废物,其排土场选择要符合现行国家标准《冶金矿山排土场设计规范》GB 51119的有关规定;污染防治措施还要符合现行国家标准《一般工业固体废物贮存、处置场污染控制标准》GB 18599及环保部公告2013年第36号的有关规定。
5.1.7 露天采坑水、地下矿井涌水等应收集并排入储水池、储水塘等储水设施,经处理后应回用或达标外排。
条文说明
5.1.7 采矿过程产生的露天采坑水或地下矿井涌水一般产生量较大,污染物含量相对较小,主要含矿岩微粒和少量残余炸药以及油垢等,经过收集和必要处理后可作为采矿作业用水、降尘和绿化用水或供选矿厂使用,也可就近作为其他工业用水或农、林、牧、渔等生产用水,既能减少废水排放量,减轻环境污染,又能减少新水补充,节约水资源,如确实没有回用的途径,也可达标外排。
5.1.8 排土场的淋溶水、含重金属或其他有害物质的矿山废水应做净化处理后回用或达标外排。
条文说明
5.1.8 部分排土场的淋溶水和酸性采矿废水含重金属或其他有害物质,这类废水处理达到回用要求后方可回用,或处理符合相关排放标准才能外排。
5.1.9 采矿场、排土场、矿区道路应设置完善的截排水系统和防治水土流失的拦挡防护设施。
5.1.10 露天采矿场、排土场应采取稳定处理措施,并应设置预防、监测设施。对可能发生塌陷灾害的采空区地面应设置预防、监测设施。
条文说明
5.1.9、5.1.10 采矿工程在基建施工和生产运行中土石方工程量较大,破坏和扰动了大量土地和植被,形成的裸露地表和废弃土石将成为水土流失的主要因素和来源,根据相关的水土保持法律法规,其水土保持设施要与主体工程同时设计、同时施工、同时投产使用。水土保持设施的设计要按现行国家标准《开发建设项目水土保持技术规范》GB 50433执行。
需要特别强调的是,露天开采形成的高陡边坡、道路和工业场地平整时的挖填边坡、排土场堆存的大量松散废土石等裸露面,在暴雨的作用下有可能发生滑坡、泥石流等地质灾害,地下开采有可能产生地表塌陷,矿山企业要设置必要的监测设备,制订定期巡查监测制度,并尽可能采取相应的稳定处理措施,预防和避免发生地质灾害事故。
5.1.11 造成土地破坏的矿山,应按照有关土地复垦的要求,进行土地复垦。
条文说明
5.1.11 采矿对土地的破坏较为严重,主要表现为露天开采的挖损,地下开采的塌陷以及排土场的压占等。为保护我国有限的土地资源,《中华人民共和国土地管理法》第四十二条提出了土地复垦要求,同时国务院公布了《土地复垦条例》及其实施办法,矿山开发要依据国家和地方法规、条例及其他相关要求,开展土地复垦工作。
5.1.12 矿山无毒废石宜用于露天矿坑、地下采空区、开采塌陷坑的充填或用作建筑材料。含有毒物质或放射性物质的废石处置或利用应符合有关技术要求。
条文说明
5.1.12 采矿过程产生的废石数量大,堆存于地表不仅占用有限的土地资源,还将对周围环境产生较大影响。
无毒废石是指属于Ⅰ类一般工业固体废物的废石,钢铁行业矿山开采的废石多属于此类。有条件的矿山应采用内排的方式,将产生的无毒废石用于露天矿坑或地下采空区、开采塌陷坑的充填。对于某些可作为良好建材原料或配料的采矿废石,应积极联系当地有关单位予以综合利用。
对含有有毒物质或放射性物质的废石,为防止产生二次污染,要遵照国家有关的法律法规要求进行处置或利用,其中含有毒物质的废石处置或利用,按现行国家标准《一般工业固体废物贮存、处置场污染控制标准》GB 18599、《危险废物贮存污染控制标准》GB 18597、《危险废物填埋污染控制标准》GB 18598、《水泥窑协同处置固体废物污染控制标准》GB 30485等执行;含放射性物质的废石处置或利用按现行国家标准《低中水平放射性固体废物的浅地层处置规定》GB 9132、《低中水平放射性固体废物的岩洞处置规定》GB 13600、《建筑材料放射性核素限量》GB?6566等执行。
5.1.13 穿孔机、凿岩机、空压机、通风机等高噪声设备应采取适宜的消声、减振、隔声等降噪措施。
条文说明
5.1.13 采矿过程的主要噪声设备包括穿孔机、凿岩机、凿岩台车、空压机、通风机等,声压级通常在95dB(A)~110dB(A)之间,有的超过115dB(A)。常用的噪声控制措施有:
(1)消声器:降低风机等进、出口的空气动力性噪声;
(2)隔声间、隔声罩:隔绝各种声源噪声;
(3)吸声处理:吸收室内、罩内的混响声;
(4)隔振:阻止固体声传递,减少二次辐射噪声;
(5)阻尼减振:减少板壳振动辐射噪声。
不同的设备作业时产生的噪声具有不同的特性,为达到既符合现行国家标准《工业企业厂界环境噪声排放标准》GB 12348噪声排放要求,又符合技术经济的合理性,特制订本条规定。
5.2 选 矿
5.2 选 矿
5.2.1 选矿的污染防治设计应按选矿试验报告中提出的污染物种类、数量、浓度、排放方式及其污染防控措施方案进行设计。
条文说明
5.2.1 选矿是利用不同矿物的物理、物理化学或化学性质上的差异,在特定的工艺、药剂及设备条件下使矿石中的有用矿物与脉石矿物分离,或使共生的各种有用矿物彼此分离,得到一种或几种相对富集的有用矿物的作业过程。
选矿工艺根据矿石结构及性质的不同而采用不同的生产工艺流程,工艺流程的选择要根据选矿试验报告确定。在综合治理的前提下,选矿试验报告中要提出推荐的工艺流程所产生的污染物的种类、数量、排放方式等,并提出污染治理措施。与选矿试验有关的环保试验和防护设施的研究,要与选矿试验同时进行。
5.2.2 选矿工艺设计应减少物料的转运次数,降低转运落差,在胶带转运点使用粉尘无动力捕集装置。矿石运输、转载、矿仓、破碎、筛分等工序或设施的产尘处应设置除尘系统,除尘器宜采用袋式除尘器或静电除尘器,无法密闭且粉尘量小的产尘点应设置喷雾抑尘装置。
条文说明
5.2.2 破碎筛分系统生产时,破碎机会产生次生矿粉,而各种振动筛、带式输送机的受料、卸料点,因为散失的粉状物料处于运动状况导致粉尘飞扬而污染环境。在选择工艺方案时,要尽可能减少物料的转运次数,降低转运设备的落差高度,并在各生产工序或设施的主要产尘点设置除尘系统,配备除尘效率高的袋式除尘器或静电除尘器。对无法密闭的大块矿石受矿仓卸料处等粉尘量小的产尘点要采取喷雾抑尘措施。
5.2.3 磁化焙烧的回转窑和竖窑应配备高效的烟气净化设施。
条文说明
5.2.3 目前在弱磁性矿物选矿工艺中,除赤铁矿宜选用联合工艺流程,尽可能不采用能耗较高的焙烧磁选流程外,褐铁矿、菱铁矿等弱磁性矿物可以通过磁化焙烧的办法变成强磁性矿物进行选别,一般用回转窑或竖炉焙烧。焙烧时产生的烟气中含有烟尘和硫或氟等有害元素,要选用除尘效率高的布袋除尘器或电除尘器进行净化,有条件时要同时配备能脱除其他有害物质的烟气净化设施,净化后的烟气外排要符合国家和地方排放标准。
5.2.4 磨矿选别厂房、化验室、地面矿仓的地下操作空间应设置通风及除尘措施。
条文说明
5.2.4 磨矿选别厂房、化验室、地面矿仓的地下操作间为封闭空间,生产过程一般会产生有害物质,部分会产生粉尘。
化验室、地面矿仓的地下操作间除采取除尘措施外,还要采用通风换气措施,以改善工人操作环境。
使用有毒、有异味药剂或工艺过程产生大量蒸汽的磨矿选别厂房,要设通风换气装置,采用干式磨矿时,还要设置除尘措施。
5.2.5 浮选作业应选用无毒、无腐蚀或低毒、低腐蚀的浮选药剂,采用高碱性、高酸性浮选作业,其废水应进行中和处理后回用。
条文说明
5.2.5 浮选工艺要采用絮凝、起泡、捕收等多种药剂。当前由于科技的进步,制造选矿药剂的工艺高度发展,可供选择的选矿药剂品种繁多,因此,在确定浮选药剂制度时,不宜选用高酸、高碱使用条件的药品。若因工艺的特殊要求而采用腐蚀性强的药剂,对其废水可采用活性炭吸附或加石灰、加酸等中和处理。
5.2.6 选矿厂应设置完善的循环水系统。精矿过滤回水、尾矿浓缩池溢流水、设备冷却水、厂房冲洗地坪水等生产废水和尾矿库澄清水应进入循环水系统回用。
条文说明
5.2.6 采用湿法选矿工艺时,选别后的精矿和尾矿均带走大量水分。为减少尾矿库占地面积及利用循环水的需要,选矿厂一般建有循环水泵站,除了收集精矿浓缩池和尾矿浓缩池的溢流水外,还收集大型选矿设备运转时产生的冷却水,另外,对除尘废水、厂房冲洗地坪水、尾矿库的澄清水等均要集中处理后,再进入循环水系统,返回生产系统进行循环使用。
因特殊情况废水需要外排时,要处理达到相关排放标准的要求才能排放。
5.2.7 选矿厂应设置事故池收集事故排放的矿浆。
5.2.8 尾矿浆应浓缩后输送,宜采用高浓度输送,输送系统应使用耐磨管,输送系统宜使用双路耐磨管。
条文说明
5.2.7、5.2.8 选矿厂设事故池的主要目的是为了避免选矿生产设施发生事故时,尾矿浆溢出污染周围环境。
事故池的大小以能够储存事故时最大排放矿浆体积量为宜。
为了节约水资源和能源,减少尾矿库占地,大量的尾矿应通过浓缩池浓缩成较高浓度矿浆再输送到尾矿库。由于较高浓度尾矿输送对管道磨损较大,设双路管有利于及时倒管,防止爆管时尾矿浆外泄而发生污染事件,同时有利于换管期间维持正常生产。
5.2.9 选矿产生的废弃尾矿应妥善处置,不得随意排弃。
5.2.10 尾矿库的选址、闭库和尾矿设施的环保措施应符合现行国家标准《尾矿设施设计规范》GB 50863的有关规定。
5.2.11 破碎筛分系统的振动筛宜选用非金属材料筛网及弹簧减振器等降噪措施。振动筛、球磨机宜采取局部密闭措施。地下矿仓应选用低噪声给、排料设备。
条文说明
5.2.11 选矿厂产生噪声较大的设备有破碎机、振动筛、球磨机及辅助设备如鼓风机等。除采用常规的降噪措施,如厂区植树绿化、厂房隔声、风机配备消声器外,针对设备自身的特点,还要采取下列措施:
(1)由于矿石与金属衬板或筛网摩擦产生的噪声很大,采用橡胶或合成材料制成的衬板、振动筛底座能有效地减少、消除噪声。
(2)振动筛和磨矿机因工艺要求不适合全部密封,因此要对其传动部分等处采取局部密封降低噪声。
(3)地面矿仓的给、排料设备有振动给料机、板式给料机等,振动给料机的作业噪声大,要少选或不选,尽可能选用板式给料机等噪声小的设备。
5.3 原料场
5.3 原料场
5.3.1 原料场应采取防止扬尘产生的措施,处于重点控制区域范围的原料场,以及重点控制区域以外但处于城市规划区范围内的原料场,散状物料应采用封闭式贮料工艺。不在重点控制区域也不在城市规划区的原料场,应采取防尘网、喷水或喷洒表面覆盖剂等污染防治措施。
条文说明
5.3.1 露天原料场是钢铁厂的主要的无组织粉尘排放污染源,本次修订增补了采用封闭式贮料工艺要求,采用封闭式贮料工艺的区域范围是依据国务院批复的《重点区域大气污染防治“十二五”规划》与环境保护部《关于执行大气污染物特别排放限值的公告》(2013年公告第14号)划定的47个城市重点控制区范围是一致的。非重点控制区的原料场,主要考虑城市建成区及其周边地区采用封闭式贮料工艺,具体的界限为城市总体规划划定的范围。处于非重点控制区和城市总体规划范围外的区域应采取防尘网、喷水、喷雾、喷洒表面覆盖剂等措施控制污染。原料场周围若存在其他需保护的环境敏感区域时,应根据环境影响评价及审批意见的要求,确定原料场污染控制措施。
5.3.2 散状物料输送应采用自动控制的连续输送设施,物料堆、取设备应设置喷雾抑尘装置。
5.3.3 处于重点控制区范围的原料场,胶带运输机应设封闭式通廊或采用其他密闭运输方式,其余地区的胶带运输机应设胶带机罩。胶带运输机转运、卸料、受料产尘点应采取封闭措施并设除尘或抑尘设施。破碎、筛分等设施产尘点应采取封闭措施并设置除尘设施。
条文说明
5.3.3 要求胶带运输机输送物料时采用通廊或胶带机罩等措施进行封闭运输,目的与第5.3.1条相同,是为了解决露天散装物料产生扬尘,减少露天物料面积,控制无组织粉尘排放。采取胶带机罩能够解决物料露天运输产生扬尘问题,但胶带机运输过程的物料漏洒及胶带机返回时附着物料脱落等原因,还是会产生一些扬尘。因此要求重点控制区范围的原料场,胶带运输机采取封闭式通廊,胶带运输机机头落料和机尾受料处进行封闭除尘或抑尘措施。非重点控制区采用胶带机罩机、机头落料和机尾受料处进行封闭除尘或抑尘措施。料仓的受料、给料、破碎、筛分设备等产尘源均要设置除尘设施。
5.3.4 火车翻车机和汽车受料槽应采取封闭措施并应设置除尘设施或高效喷雾抑尘装置。
条文说明
5.3.4 本次修订增补了火车翻车机和汽车受料槽的粉尘控制要求。钢铁厂铁路和公路运输量大,卸料产生的扬尘是原料场的主要污染源之一。卸料粉尘控制的方式主要为机械除尘、水雾抑尘,前者投资较大、运行可靠、效果好,后者投资小,但大多效果欠稳定。近几年高压细水雾抑尘技术(也称干雾抑尘)发展较快,它是采用压缩空气和特殊喷嘴将水雾化到1μm~10μm的颗粒,充分增加水与粉尘颗粒的接触面积,通过定向喷射产生云雾状水雾团来抑制粉尘,让水雾与粉尘颗粒结合形成团聚物,受重力作用而沉降下来,对抑制10μm以下可吸入性粉尘效果较明显,适用于封闭或半封闭状态下无组织排放粉尘治理,改善了水雾抑尘效率。
5.3.5 除尘器排灰、输送、贮存应采用密闭装置,除尘灰远距离输送应采用气力输送方式或密闭式罐车等密闭输送方式,不得造成二次污染。
条文说明
5.3.5 由于除尘灰颗粒细而水分含量低,极易造成二次扬尘污染。本次修订完善了除尘器排灰要求。除尘器排灰、除尘灰输送、除尘灰贮存等都是易产生二次扬尘的环节,也是在设计与生产管理中容易忽略的地方,因此本次修订将除尘灰的污染防治措施单独列出,对除尘灰输灰方式、运输方式和贮存方式做出采用密闭工艺的规定。
5.3.6 原料场出口应设置汽车洗车台。
条文说明
5.3.6 原料场周围粉尘污染严重的原因之一是道路运输产生的扬尘,设置洗车设施主要是防止汽车车轮将矿粉尘粒带入厂区和城市道路,避免造成二次扬尘污染。
5.3.7 原料场的雨排水系统应设置沉淀池,经沉淀处理后的雨水宜回收利用。冲洗等用水应收集处理后重复利用。
条文说明
5.3.7 当雨水冲刷裸露的料堆和地面时,汇集的雨水中矿粉含量较高,含矿粉的雨水排出厂外会造成雨水排放口附近水体污染,同时也造成原料流失,因此要求对雨水进行沉淀处理。
原料场的生产废水主要是清洗废水、设备冷却水,由于水量小,用水点分散,往往对废水的处理和利用没有给予足够的重视,使原料场生产用水不合理。原料场排水系统应该基本覆盖全部的用水点,便于废水收集和利用。原料场生产浊废水主要含悬浮物,经过简单沉淀就可重复利用。可在原料场设独立的循环水系统,就地处理利用,也可排入全厂集中水处理站处理,都能满足本规范要求。
5.3.8 除尘设施收集的粉尘和水处理污泥应回收利用,不得造成二次污染。
5.3.9 破碎筛分设备、风机等高噪声源应采取消声、隔声、减振等噪声控制措施,转运站、破碎筛分站等设有高噪声源的设备层应进行封闭。
5.4 烧结、球团
5.4 烧结、球团
5.4.1 物料运输过程中,应符合下列规定:
1 运输应减少物料的转运次数,并应降低其落差;
2 运送易扬尘的物料时,应采取增湿措施或采用密闭方式运输;
3 产尘点应设置密闭抽风除尘系统,并应选用高效除尘器;
4 火车、汽车等敞开式运输设备装卸物料时,应采取防尘、抑尘措施。
5.4.2 配料生产过程中,应将易扬尘的物料集中布置,并应采取相应的隔离和降尘措施。
条文说明
5.4.1、5.4.2 烧结生产过程中使用的易扬尘物料有石灰石、白云石、生石灰、灰尘、冷返矿、高炉返矿等,球团生产过程中使用的易扬尘物料有膨润土、灰尘、熔剂和添加剂、干燥后的干精矿及二次磨矿采用干磨工艺的磨后精矿等。
5.4.3 烧结工序宜采用烟气循环技术,减少排入大气的烧结烟气量。烧结机、带式焙烧机、带式冷却机的排料端应设置大容积密闭罩,其含尘废气排放前应采用高效除尘器净化处理;同时,应采用高效密封技术防止冷却机粉尘外溢。
条文说明
5.4.3 烧结烟气循环,指的是烧结生产过程中产生的热烟气没有全部排入大气,其中一部分返回到烧结机料面上再次参与烧结过程。具备条件的烧结生产企业,应根据其实际条件和需求,采用烟气循环技术,将部分烧结烟气循环使用,减少排入大气的烟气量,降低烟气净化系统的处理风量,为烟气治理降低难度,为节约生产成本提供手段。同时可以收到与热风烧结类似的降耗效果。
5.4.4 生产过程中产生的焙烧烟气必须经过除尘和脱硫净化处理。
条文说明
5.4.4 2013年9月10日,国务院印发了《关于大气污染防治行动计划的通知》(国发[2013]37号),通知中明确要求“所有燃煤电厂、钢铁企业的烧结机和球团生产设备、石油炼制企业的催化裂化装置、有色金属冶炼企业都要安装脱硫设施,每小时20蒸吨及以上的燃煤锅炉要实施脱硫”。另外,近年来环境保护部及各地人民政府、环境主管部门均对钢铁企业烧结焙烧烟气提出了除尘和脱硫净化的基本要求。
通过对钢铁长流程企业污染负荷统计分析可知,全厂颗粒物及二氧化硫等标污染负荷均为烧结、球团工序最高,在烧结、球团工序中焙烧烟气排放的颗粒物及二氧化硫量最高,因此在钢铁长流程企业颗粒物及二氧化硫污染物的减排工作中,治理烧结、球团工序的焙烧烟气是关键,另外,根据已有的研究结果可知,二氧化硫是形成酸雨和雾霾的重要污染物之一,该种污染物的大量排放对大气环境质量和人民群众身体健康均有巨大影响,因此,本规范也明确钢铁企业烧结、球团工序生产过程中产生的焙烧烟气必须经过除尘和脱硫净化处理。
本条为强制性条文,必须严格执行。
5.4.5 生产过程中产生的烟气中限制排放的其他污染物含量不满足环保要求时,应采取相应的污染物脱除措施。处于重点控制区域范围的烧结机应设置烟气综合净化设施。产生的烟气净化后经烟囱排放,烟囱高度应满足相应技术要求。
条文说明
5.4.5 根据专业部门多年理论研究及实际污染源监测可知,烧结、球团工序生产过程产生的焙烧烟气中除含有大量颗粒物及二氧化硫外,还含有氮氧化物、氟化物、铅及其化合物、二噁英等多种污染物,上述污染物含量相对较小,但是根据生产过程中使用的原燃料不同会导致上述污染物的排放量及排放浓度有所差异,甚至会导致上述某些污染物出现超标的情况,本规范明确要求,在重点控制区域范围内,即使上述污染物未超标,也要设置烟气综合净化设施,如不在重点控制区域范围内,可根据是否超标确定是否采取污染物的脱除措施。
5.4.6 烧结机头电除尘器第三电场及以后电场收集的粉尘不宜循环使用,应进行妥善处理。脱硫、脱硝等烟气净化过程中产生的废液、废气、固体物应根据其性质进行处理,不得造成二次污染。
条文说明
5.4.6 由于机头电除尘器三电场及以后电场收集的粉尘大部分是K、Na等碱金属氧化物和粒径超细的粉尘,从K、Na等碱金属氧化物的化学性质分析,存在富集、高比电阻和本身比重较轻的特点,在烧结过程中回收利用三电场及以后电场收集的粉尘会带来不利的影响。一般地,将三电场及以后电场收集的粉尘汇集在一起,通过无尘装车方式,采用密封罐车外运处理。
5.4.7 冲洗地坪水和湿式除尘废水应收集处理后循环使用。
5.4.8 对各类高噪声风机,应采取消声、隔声措施;其他产噪点也应采取相应的消声或隔声措施。大型风机露天布置时,应对风机壳体、风管及消声器外壳结合防雨、隔热进行隔声处理。
5.4.9 应根据各类破碎机、混合机、造球机、振动筛等大型设备的特点采取减振措施,在生产工艺条件允许时,应采用局部或整体隔声罩。
5.5 焦 化
5.5 焦 化
5.5.1 贮煤设施应采用煤库或封闭型煤场,堆场内应设喷水抑尘装置。煤库或煤场车辆出入口处应设置车辆冲洗设施及冲洗水沉淀池,冲洗水经沉淀后应循环使用。
条文说明
5.5.1 根据《焦化行业准入条件》(2014年修订)要求:“炼焦企业应同步配套封闭储煤设施以及煤转运、煤粉碎、装煤、推焦、熄焦、筛焦、硫铵干燥等抑尘、除尘设施,其中焦炉推焦应建设地面站除尘设施”。目前生产应用的封闭式煤库主要有两种形式:大型筒仓式室内煤库和封闭堆场式煤库。封闭式煤库属于封闭储煤设施,能够有效地避免和控制恶劣天气引起的煤尘排放,解决了露天煤场对周边环境的污染问题,适用于所有钢铁联合企业,有着良好的环保性能和明显的节能减排效果。
5.5.2 备煤系统带式输送机应采用密闭通廊或封闭机罩。煤转运应设置抑尘、除尘设施。煤粉碎机室应设置袋式除尘器,捕集的煤粉尘应回送到上煤系统炼焦。
5.5.3 成型煤系统的粘结剂贮槽、粘结剂添加混合、成型及型煤输送过程应采取密闭抽风措施,并应设置烟气净化装置。其烟气净化废水应送酚氰废水处理站处理。
条文说明
5.5.3 成型煤用粘结剂为软化点36℃~40℃的软沥青,在其贮存及混合成型过程伴有蒸气管道间接加热,产生有毒气体沥青烟,要采取密闭抽风措施,并设置烟气净化装置。
5.5.4 焦炉以及管式加热炉应采用净化后的煤气。
条文说明
5.5.4 焦炉加热及管式加热炉用高炉煤气或发生炉煤气中所含的粉尘,是烟囱排放废气中颗粒物的主要来源;焦炉煤气中所含的硫化氢和有机硫等含硫物质,在燃烧后将转变为二氧化硫,是烟囱排放废气中二氧化硫的主要来源之一。为使烟囱实现达标排放,要对煤气中的粉尘含量和硫化物含量进行限制。
5.5.5 焦炉炉门应采用空冷弹性刀边炉门,装煤孔盖应采用隔热节能型孔盖,上升管盖应采用水封式,桥管与水封阀承插应密闭严密。
5.5.6 推焦机、拦焦机应设置炉门与炉框清扫装置。焦炉炉顶应设置机械化清扫装置。
5.5.7 焦炉装煤应采取完善的烟尘防控措施。
条文说明
5.5.7 焦炉装煤产生的大量烟尘是炼焦炉的主要污染源之一。生产实践表明,顶装焦炉采用高压氨水喷射配合除尘地面站是最有效的无烟装煤措施,通常情况下其烟尘捕集率大于或等于93%、除尘效率大于或等于95%(甚至高达99%)。地面站配备先进、可靠、安全的自动控制系统,自动控制系统的安全性事关除尘地面站能否安全稳定地运行,通过采用有针对性的控制程序来实现除尘地面站安全可靠的运行。捣固焦炉采用炉顶高压氨水喷射配合U型管式烟气转换车,机侧炉门配置密封框、炉头逸散烟尘单独抽吸进入干式除尘地面站净化的组合方式是最有效的装煤烟尘治理措施。此外,国内部分焦化企业采用的单个炭化室压力调节技术(集气管负压操作)也具有良好的烟尘治理效果。
5.5.8 焦炉出焦应采取完善的含机、焦侧烟尘捕集与净化措施。
条文说明
5.5.8 焦炉出焦过程中将产生大量阵发性烟尘,主要污染物为焦尘和荒煤气等。只有对焦炉出焦的整个操作过程,包括焦炉焦侧出焦和焦炉机侧推焦等操作过程逸散的烟尘均采取烟尘收集净化措施后,焦炉炉体排放的污染物浓度才能达到现行国家标准《炼焦化学工业污染物排放标准》GB 16171中相应的要求。焦炉焦侧出焦时,由设置在拦焦机上的大型集尘罩对红焦落入熄焦车或焦罐车时产生的大量烟尘进行收集,再经出焦除尘干管抽吸到干式除尘地面站净化后排放,除尘地面站要配备先进可靠安全的自动控制系统。出焦除尘除了净化效率外的一个重要指标是出焦烟尘的捕集率,采取有效的烟尘捕集措施是焦炉出焦过程污染控制的重要保障。在焦炉机侧推焦机上设置炉头烟尘收集罩,对从机侧炉门上方、平煤小炉门上方以及炉门清扫装置上方逸散的烟尘进行收集并采用车载式布袋除尘装置或在机侧设置干式除尘地面站方式进行净化后排放。
5.5.9 焦炉设计应采取降低燃烧废气NOx排放的源头控制措施,仍不能达标时应采取烟气脱硝设施。
条文说明
5.5.9 焦炉加热过程中,氮氧化物的生成是由大气中的氮气和加热煤气中的含氮组分经复杂的热化学转变过程以及在有C、H和烃基原子团的条件下与空气中的氧气相互作用的结果。为使焦炉烟囱排放废气中氮氧化物浓度满足现行国家标准《炼焦化学工业污染物排放标准》GB 16171提出的排放限值要求,焦炉设计中应采取如下有效措施来降低氮氧化物的含量:
(1)采用含氮量低的加热煤气;
(2)采用废气循环与多段加热相结合的组合燃烧技术;
(3)降低立火道火焰实际燃烧温度的技术。
如采用上述措施仍无法满足排放限值要求时,要采用烟气脱硝技术。
5.5.10 焦炉集气管的压力控制应设有可靠的自动调节装置。焦炉集气管荒煤气压力超过规定的放散压力上限时,应能自动放散,并应设自动点火装置;压力低于规定的放散压力下限时,应能自动关闭。
条文说明
5.5.10 集气管上设荒煤气放散装置,当焦炉遇有事故时可以打开放散阀,把集气管内的荒煤气迅速排出。此时若不点燃排出的荒煤气会严重污染周围环境,故要在放散管排出口处设自动点火装置,将排出的荒煤气燃烧后排放。
5.5.11 新建焦炉应同步配套干熄焦装置。
5.5.12 干熄焦装置的装焦、排焦、预存室放散及循环气体放散等各产尘点处应采取密闭抽风除尘设施。
5.5.13 干法熄焦运焦系统带式输送机应设喷雾抑尘设施,并应采用封闭通廊或方便开启的封闭机罩。干熄焦装置排焦后的第一条带式输送机的地下部分应设吸风除尘装置。转运站、炉前焦库、焦炭整粒室、筛焦楼及贮焦槽各落料点应设集气除尘装置。
条文说明
5.5.13 干熄焦排焦装置运焦带式输送机位于地下时,由于焦炭温度很高,焦炭在落差和热压的共同作用下会产生大量的焦粉尘,致使操作环境恶化而影响正常生产,要合理地设置粉尘捕集装置以防止粉尘外逸。采用可开启的封闭机罩并对其进行吸风排尘,可以有效地控制生产环境粉尘,并不会对排焦操作产生影响。
5.5.14 备煤、炼焦系统除尘装置收集的煤粉或焦粉应回收利用。
5.5.15 焦炉荒煤气必须设置脱硫脱氰煤气净化装置。
条文说明
5.5.15 焦炉荒煤气中主要含大量的硫化氢、氨、氰化氢等。硫化氢及其燃烧产物二氧化硫均对人有毒性,氰化氢的毒性更强。氰化氢和氨在燃烧时生成氮氧化物,二氧化硫与氮氧化物都是形成酸雨的主要物质,对人群健康及环境均有不利影响;另外,在钢铁企业,高质量钢材的轧制对其使用的燃气含硫也有较高的要求;因此,焦炉荒煤气必须要设置脱硫脱氰煤气净化装置。
本条为强制性条文,必须严格执行。
5.5.16 用于化工产品精制的管式加热炉等煤气用户应使用净化后的煤气。
5.5.17 煤气净化装置工艺设备排放或放散的有害气体应进行处理,处理应符合下列规定:
1 除苯类贮槽外的各类贮槽、水封槽、地下放空槽等放散气应接入压力平衡系统或经排气洗净塔洗净后排放,大型贮槽还应配有呼吸阀作为备用;
2 苯类贮槽的放散气体应接入压力平衡系统或采用氮气密封的内浮顶罐;
3 硫铵干燥宜采用振动流化床干燥系统,尾气宜经旋风分离和湿式除尘后排放;
4 以氨为碱源的湿式氧化法脱硫工艺,其脱硫液再生尾气应经洗涤净化后排放。
条文说明
5.5.17 煤气净化装置工艺设备排放或放散的有害气体要根据不同情况进行处理后排放。
1 放散气体接入压力平衡系统返回煤气中,是废气处理的有效措施之一。一般适用于距冷凝鼓风装置较近的水封槽、贮槽等容器放散气的处理。
3 当硫铵采用振动流化床干燥工艺时,因流化床工艺特点及干燥机组配备的高效旋风分离器,可以满足干燥尾气达标排放。
4 以氨为碱源的湿式氧化法脱硫工艺,其脱硫液的再生通常是采用再生塔,用空气进行氧化再生,再生后的脱硫液返回脱硫塔循环使用。再生用的空气从再生塔顶排出,其再生尾气中一般含氨2g/Nm3~4g/Nm3,可采用酸洗加水洗的处理方式对再生尾气进行处理达标后排放。
5.5.18 对煤气净化及化工产品精制装置区域产生的废水应采取下列防控措施:
1 各装置区域的排水应按水质分类,严格遵循清污分流的原则;
2 氨水蒸馏装置应包含分解固定铵盐措施;
3 粗苯蒸馏、溶剂脱酚、苯精制、焦油蒸馏等装置的各分离器、中间槽和原料产品贮槽的分离水,应加以收集后送冷凝鼓风工段的焦油氨水分离设备处理;
4 各生产装置区域内的排水应有初期雨水、地坪冲洗水的收集措施,并应统一送酚氰废水处理站集中处理;
5 洗罐站的废水应经油水分离处理,回收的油应回送至各工艺系统,废水应送酚氰废水处理站处理;
6 煤焦油加工装置酚盐分解单元分解工艺所产生的含碳酸钠或硫酸钠废水应送酚氰废水处理站处理;
7 设备或管道的放空液应进行收集并返回各自系统;
8 苯类等介质输送用泵应选用无泄漏环保型泵;
9 沥青成型冷却用浊循环水应独立自成系统,循环使用。
条文说明
5.5.18 对煤气净化及化产品精制装置区域产生的废水要采取下列控制措施:
4 为有效地收集装置周围的初期雨水,在进行装置周围的地坪设计时,要在装置周边设有一定坡度的排水沟,以便收集初期雨水,并统一送酚氰废水处理站集中处理。
5 洗罐站是清洗轻油及黏油铁路油槽车的工艺装置。在油槽车清洗的过程中产生的废水,先经过洗罐站内的油水分离器将油分离后,再将废水送往酚氰废水处理站统一处理,其回收的废油(苯类、焦油类)则返回各自工艺系统利用。
6 有二氧化碳气源的钢铁联合企业,煤焦油加工装置酚盐分解单元采用二氧化碳分解工艺,不仅可大大减少硫酸钠废水的产生量,同时其产生的碳酸钠废水属于碱性废水,可送至酚氰废水处理站用作酚氰废水生物脱氮处理工艺的碱源。
5.5.19 粗苯加氢精制装置中工艺设备排放的有害气体应根据下列不同情况进行处理:
1 苯类液体贮槽应采用内浮顶槽,并应设置氮封系统和呼吸阀;
2 稳定塔排气应接入煤气初冷前的吸煤气管道或经过脱硫处理后接入火炬系统;
3 负压蒸馏真空机组排气应接入管式炉焚烧;
4 其他工艺设备排放的气体应集中后接入负压煤气管道或火炬系统。
条文说明
5.5.19 粗苯加氢精制装置(含储运设施)中不同的工艺设备排放的有害气体介质的成分不同,故应该分类进行处理。
1 苯类液体贮槽采用内浮顶结构,并设置氮封系统,放散的气体大部分是氮气,只含有少量苯类介质,可用呼吸阀控制排放。
2 稳定塔排气含有硫化氢、氨、苯类等介质,在有条件的情况下,可以接入煤气初冷前的吸煤气管道,混入煤气中,进入脱硫系统。
3 负压蒸馏真空机组排气主要是苯类介质,且有一定压力,因此可以接入管式炉焚烧。
4 主体装置其他工艺设备排放的气体主要是苯类介质,集中后接入负压煤气管道或火炬系统,不得直接排放。
5.5.20 焦油加工装置中工艺设备排放的有害气体应进行处理,处理应符合下列规定:
1 轻油贮槽应采用内浮顶槽,并应设氮封系统和呼吸阀;
2 其他有毒、可燃液体贮槽除应采用氮封系统并设置呼吸阀外,各工艺设备及贮槽排放的气体还应接入排气洗净系统。
5.5.21 含酚氰废水、其他废水及生活污水应集中进行处理,处理应符合下列规定:
1 煤焦油加工和粗苯加氢精制装置的生产废水宜送酚氰废水处理站统一处理;
2 酚氰废水应进行除油预处理,回收的油类宜送焦油氨水分离设备;
3 经生化处理后的达标废水可用作炼铁炼钢渣处理或烧结配料等用水;
4 生化处理后的废水应进行深度处理,其回收的水应用作循环水补充水;
5 经处理后的废水应充分利用,不得向环境排放含酚氰废水。
条文说明
5.5.21 2014年修订的《焦化行业准入条件》规定:焦化企业应严格执行大气、污水排放标准,其中炼焦企业执行现行国家标准《炼焦化学工业污染物排放标准》GB 16171,煤焦油加工、粗苯加氢精制生产企业执行现行国家标准《大气污染物综合排放标准》GB 16297和《污水综合排放标准》GB 8978。
4 焦化厂总的废水量约在1.0m3/t焦左右,其中60%约为循环水排污水,30%约为蒸氨废水,其余10%约为化验、生活、地坪冲洗、轴承冷却等其他废水。为了满足现行国家标准《炼焦化学工业污染物排放标准》GB 16171中单位产品基准排水量要求,处理后的焦化废水需进行回用处理不能直接排放。回用水处理不但要降低CODcr、SS等指标,更重要的是要降低污水中无机盐的含量,使处理后水质满足循环水补充水质的要求,以维持循环水系统的水质稳定。
污水回用处理主要采用双膜法,即超滤(UF)+反渗透(RO)处理工艺。为减少CODcr对反渗透膜的污染,可在反渗透(RO)前采用纳滤(NF)或吸附技术进一步降低废水中的CODcr浓度,并控制在60mg/L以下。采用钠滤膜(NF)、反渗透(RO)处理工艺将产生20%~30%的浓缩液,浓缩了CODcr、挥发酚、氰化物、无机盐等物质。由于浓缩液各项指标都远超过外排指标,目前尚没有很完善的处理办法。由于存在投资、运行费用高等问题,多效蒸发技术在推广使用上受到限制。今后浓缩液处理将是重点研究的课题。
外排废水中的总氮含量要求达到20mg/L以下时,宜采用A-O/A-0工艺:即预处理+A/O+A/O(外加碳源)+混凝沉淀+深度处理后外排。
外排废水中的总氰化物含量要求达到0.2mg/L以下时,宜采用亚铁络合预处理工艺:即蒸氨废水+除油+混合反应(投加硫酸亚铁和PAM)+络合沉淀+后续处理工艺。
5.5.22 对煤气净化、酚氰废水处理工艺产生的废渣应采取下列控制措施:
1 焦油氨水分离设备、焦油贮槽等排出的焦油渣以及硫铵生产装置排出的酸焦油、酚氰废水处理站经脱水处理后的剩余污泥等危险废物,应经无二次污染的措施处置后掺混到炼焦煤中,焦油渣的输送应采用封闭方式;
2 粗苯蒸馏及溶剂脱酚的再生残渣应兑入焦油中;
3 酚精制及吡啶精制的蒸馏残渣应与杂酚油一起配制燃料油。
5.5.23 煤气脱硫产生的废液不得外排,应按下列不同的脱硫工艺进行无害化处理:
1 湿式氧化脱硫工艺产生的废液宜进行提盐处理或将废液与回收的硫磺混合焚烧制取硫酸;
2 真空碳酸盐法脱硫工艺产生的废液宜单独预处理后送酚氰废水处理站。
条文说明
5.5.23 煤气脱硫产生的废液不可以外排,需根据不同的脱硫工艺进行无害化处理:
1 对湿式氧化脱硫工艺产生的废液,可以采用焚烧法制取硫酸,或采用蒸发结晶法提取硫氰酸盐及硫代硫酸盐。
2 真空碳酸盐法脱硫废液的特点是产生量小,且CN-浓度高。通常都是将此废液送往焦油氨水分离单元兑入剩余氨水中,经蒸氨后随蒸氨废水送往酚氰废水处理站处理。但经过生产实践表明。由于废液中的CN-浓度较高,对酚氰废水处理产生了较大影响,因此对废液采取此种处理方法不合适。经实验和中试表明,采用加热水解工艺处理脱硫废液,可以降低CN-浓度,使兑入脱硫废液后的蒸氨废水中CN-浓度大幅度降低,可显著降低其对酚氰废水处理的影响。
5.5.24 焦化工程应采取防止地下水污染的分区防渗措施。
条文说明
5.5.24 为防止焦化企业的化学物料及有毒有害废水等的渗漏对地下水可能造成污染,在进行焦化工程设计时要根据相关要求对不同的区域采取相应防止地下水污染的防渗设计措施。一般情况下,焦化厂区内可分为如下几个区域:
(1)重点防治区域:主要包括油库装置区、酸碱槽区、脱硫脱氰装置区、洗苯及粗苯蒸馏装置区、焦油氨水分离槽区以及煤气净化区内的各地坑、焦油加工装置区、粗苯精制装置区、萘精制装置区、事故油池、焦油渣添加装置区、湿法熄焦装置区、生产废水及废溶剂的收集地下管道、酚氰废水处理站、初期雨水收集池及事故水池等区域,重点防治区防渗性能应与6m厚黏土层(渗透系数不大于1.0×10-7cm/s)等效,同时选择相应等级的抗渗混凝土。
(2)一般防治区域:主要包括焦炉区、其他煤气净化区域、循环水系统排污水池等区域,一般防治区防渗性能应与1.5m厚黏土层(渗透系数不大于1.0×10-7cm/s)等效。
(3)非污染防治区域:除重点防治区域和一般防治区域以外的其他区域为非污染防治区域,应进行地面硬化处理。
(4)对酸碱槽区除应进行重点防渗外,还应采取防腐措施。
5.5.25 煤破碎机(破冻块)、煤粉碎机、装煤和出焦除尘风机、焦炭整粒筛分设备、干熄焦循环风机等应设置减振降噪设施。
5.5.26 煤气净化的煤气鼓风机、振动流化床干燥机、酚氰废水处理站空气鼓风机等应采取减振降噪措施。
5.6 炼 铁
5.6 炼 铁
5.6.1 贮矿槽、贮焦槽的槽上受料及槽下筛分、称量、给料、输送等产生粉尘的设施应采取密闭和除尘措施。转运站、胶带机卸料产尘点应进行密闭,并应设置除尘或抑尘装置。
条文说明
5.6.1 炼铁原料系统的产尘点很多,设计要对各产尘点采取控制措施。贮矿槽、贮焦槽的槽上受料、槽下设施、转运站、胶带机头、机尾均应该采取密闭措施,并根据输送物料的产尘特点确定采用抽风除尘或喷水抑尘。
5.6.2 上料炉顶卸料点应设置集气罩和除尘设施。
条文说明
5.6.2 不论采用胶带机上料或料车上料方式,炉顶卸料点都要设置集气罩和除尘装置。
5.6.3 喷煤制粉应采用密闭负压制粉工艺,各卸粉点、均压排气和其他产尘点应采取除尘措施。
5.6.4 出铁场的出铁口、主沟、铁沟、渣沟、撇渣器、摆动流嘴等产尘点应采取封闭措施,出铁口应设侧吸和顶吸捕集措施收集烟气并应设除尘设施。
条文说明
5.6.4 出铁场烟尘产生源包括出铁口、主沟、铁沟、渣沟、撇渣器、摆动流嘴、铁水罐等。铁沟、渣沟均要设置沟盖,防止烟尘散发,出铁口附近的主铁沟要设置移动沟盖,打开出铁口后立即盖上。出铁口除设置侧吸罩外,还应该设置顶吸罩,处理开、堵铁口和移开沟盖时散发的烟尘。摆动流嘴和铁水罐可设置顶吸罩或侧吸罩,顶吸罩的效果较好,侧吸罩对出铁场有效空间利用更有效,也能够满足要求。铁沟、渣沟、撇渣器除封闭外还应该设置除尘点,减少烟尘外溢,改善出铁场工作环境和减少出铁场无组织排放。
5.6.5 炼铁煤气应净化后回收利用,高炉炼铁煤气净化应采用干法净化,非高炉炼铁煤气净化宜采用干法净化,不得向大气放散未经处理的煤气。
条文说明
5.6.5 根据工业和信息化部、水利部、全国节水办公室2015年第31号公告《高耗水工艺、技术和装备淘汰目录(第一批)》要求,明确2018年12月要淘汰高炉煤气湿法除尘工艺,因此新建及改建高炉炼铁煤气净化环保设计中不能再采用湿法净化工艺,高炉炼铁煤气净化采用干法净化可减少水消耗,节省废水处理设施的投资及占地,也减少煤气清洗废水造成环境污染的潜在危害。采用干法净化还可以减少高炉煤气温度损失,使煤气余压发电装置能够增加30%发电量,有利于能源回收和提高经济效益。其他非高炉炼铁煤气净化要首选干法。
5.6.6 碾泥机室和铸铁机的产尘点应设置除尘设施。
条文说明
5.6.6 碾泥机室主要是料仓受料、给料、泥料输送、卸料时散发粉尘,应对产尘点进行封闭,并设置除尘设施。
5.6.7 炉顶均压放散煤气应采取净化措施,净化后的煤气宜回收利用。
条文说明
5.6.7 炉顶均压放散煤气的主要污染物是烟尘和一氧化碳,其浓度低于荒煤气,可以设置均压放散煤气净化回收装置,放散煤气净化回收装置采用干法工艺,干法工艺由旋风除尘器+布袋除尘器或独立旋风除尘器组成,放散煤气经净化后回收至净煤气系统,可减少污染物排放和提高煤气回收率。
5.6.8 间接冷却水、冲渣水、铸铁机用水、干渣坑冷却水等废水应分别循环利用。各循环系统排污水应根据用水水质要求串级利用。间接冷却水循环系统应采取水质稳定等水质保证措施。
条文说明
5.6.8 间接冷却水、煤气洗涤废水、冲渣废水、铸铁机废水、干渣冷却废水,因其各自对水质、水压、升温要求不同,要设置各自独立的循环供水系统,以便于废水处理和利用。为提高循环率,有效利用水资源,减少废水排放,采用废水串级利用技术,使废水在冲渣生产中消耗掉,能够做到炼铁生产不外排废水。
5.6.9 煤气洗涤循环用水系统排污水应排入冲渣水循环系统,煤气洗涤废水处理设施应设置水质监控和污泥脱水装置。
条文说明
5.6.9 煤气洗涤废水处理工艺一般选择常规的混凝沉淀处理工艺。由于洗涤水中含有挥发酚、氰化物等污染物,煤气洗涤废水处理工艺并没有除去酚、氰的功能,处理后的废水也不能直接排入环境,因此煤气洗涤循环水系统的排污水可以排入冲渣水系统,使其在冲渣过程消耗掉。
5.6.10 炼铁炉渣应采用炉前水淬工艺,冲渣水蒸气应引至高空排放或作为余热利用。
条文说明
5.6.10 炼铁炉渣作为一种有价值的资源加以利用,已经被广泛接受,炉渣可以用于生产水渣、微粉、混凝土骨料、筑路材料、膨胀矿渣珠、矿渣棉、铸石等,水渣生产工艺简单、可靠,利用量大,销售量稳定,在各地均呈供不应求状态,适宜与炼铁生产配套,因此炼铁炉渣要首先考虑采用水淬工艺利用炼铁炉渣。
5.6.11 除尘器排灰、输送、贮存应采用密闭系统。远距离运送应采用气力输送或密闭式罐车方式。除尘灰不应露天堆放。
条文说明
5.6.11 干法除尘灰颗粒很细,在有风条件下极易转变为扬尘造成二次污染,因此除尘灰的输送和贮存要考虑防止产生二次污染的措施,如采用螺旋输送器、链板输送机、管道、罐车等密闭性能较好的输送工具,灰仓要考虑除尘,除尘灰尽可能采取库、仓、筒等设施堆放,避免造成二次污染。
5.6.12 高炉鼓风机、热风炉助燃风机、煤气减压阀组、煤气余压回收利用装置、放风阀、煤气均压放散阀、除尘风机等产生噪声的设备均应采取消声、隔声、减振等噪声控制措施。
条文说明
5.6.12 炼铁是钢铁企业的主要噪声源,煤气减压阀组、放风阀的噪声A声级都在120dB(A)以上,影响范围很大,余压发电装置噪声强度也很大,不仅造成环境危害,还是厂内的安全隐患,因此主要噪声源均要采取控制措施,以满足厂界声环境要求。
5.7 炼钢、连铸
5.7 炼钢、连铸
5.7.1 对物料破碎、筛分过程中产生的粉尘应采取密闭抽风除尘措施。
5.7.2 炼钢散状料运输应减少倒运次数和降低落差高度。散装料筛分和上料系统应采用密闭措施,各产尘点应设置抽风除尘系统及相应的粉尘收集、装卸、运输、贮存设施。废钢应进行分选,最大限度地减少含油脂、涂料、塑料等含氯、有机物废钢的入炉量。
5.7.3 对铁水倒罐站和铁水预处理工艺产生的烟尘,应设置烟尘捕集和干式除尘系统。
5.7.4 对混铁炉产生的烟尘,应设置密闭或半密闭的抽风除尘系统,烟气净化应采取干法净化。
条文说明
5.7.1~5.7.4 炼钢物料的破碎、筛分系统、散状料筛分和上料系统、铁水倒罐站与预处理、混铁炉烟尘系统、转炉二次烟尘的烟气净化一般均采用布袋除尘器处理,净化后排放的烟气含尘浓度可以达到30mg/Nm3~100mg/Nm3,是目前技术成熟、效果较好的污染治理技术。
混铁炉烟气采用干法除尘既净化效率高,又可减少水的消耗,避免湿式除尘废水造成水污染的可能性。
5.7.5 转炉应采用未燃法设计,并应设置煤气净化回收利用设施。
5.7.6 转炉一次烟气净化应采用干法净化或新OG法工艺,其放散系统应设置点火装置。转炉应设置二次烟尘捕集系统,宜采用布袋过滤净化工艺。
条文说明
5.7.5、5.7.6 转炉应该采用未燃法生产,回收可作为二次能源的转炉煤气。转炉煤气净化要采用干法净化或新OG法工艺,有利于转炉尘的回收利用。为提高转炉煤气的输配,要设置煤气柜等综合利用配套设施。转炉煤气为钢铁企业的二次能源要充分回收利用,一方面提高煤气的回收率,另一方面将煤气作为燃料可提高其利用率。目前宝钢等企业已经达到负能炼钢。
5.7.7 炼钢电炉应设置冶炼烟气捕集净化系统。
条文说明
5.7.7 高功率或超高功率炼钢电炉在装料后进行冶炼,其冶炼一般分为熔化期、氧化期和还原期。熔化期主要是加入炉中的废钢表面上油脂类可燃物质的燃烧和金属物质在高温时熔化产生的黑褐色烟气。氧化期强化脱碳,由于吹氧或加矿石产生大量赤褐色浓烟。还原期为去除钢中的氧和硫,调整化学成分而投入碳粉等造渣材料,产生白色和黑色烟气。熔化期、氧化期和还原期的烟尘量,占总烟尘量的80%~90%。电炉装料和出钢时排放逸散的烟尘,占总烟尘量的10%~20%。为保护工人的作业环境,要求设置烟尘捕集和净化系统。烟气净化一般采用布袋除尘器。
5.7.8 对产生烟尘的炉外精炼装置,应设置烟尘捕集和干式除尘系统。真空吹氧脱碳精炼炉应设置布袋过滤器净化其产生的烟气。
5.7.9 连铸结晶器区域、连铸坯火焰切割、在线火焰清理机和中间包修理点宜设置烟尘捕集和除尘装置。
条文说明
5.7.8、5.7.9 炼钢炉外精炼装置在精炼过程中产生一定量的烟尘,不锈钢连铸坯火焰切割、在线火焰清理机等也产生烟尘,均需设置烟尘捕集和干法除尘系统。
5.7.10 处于重点控制区域范围的炼钢车间厂房内应设置屋顶烟尘捕集和除尘系统。
5.7.11 炉外精炼直接冷却水应设置独立的循环水系统,并应选用高效沉淀或过滤设施。处理后的水质应满足循环供水的水质要求。
5.7.12 连铸二次冷却水处理应采用高效沉淀、除油等设施。处理后的水质应满足连铸循环供水的水质要求。
条文说明
5.7.11、5.7.12 炉外精炼直接冷却水和连铸二次冷却水均应循环利用和串级使用,生产废水经各自的处理系统处理后均可以返回循环使用。其水处理技术成熟,水的重复利用率可达到90%以上。
5.7.13 除尘系统和废水处理系统收集的含铁粉尘、尘泥应回收利用。对含锌高的尘泥,应经脱锌后综合利用。干粉、尘泥的收集、装卸、运输和贮存设施均应采取防止二次扬尘的措施。
条文说明
5.7.13 炼钢除尘及其废水处理系统收集的含铁粉尘、尘泥可以回收利用。转炉煤气干法净化收集的粉尘可压块返转炉回用。
5.7.14 钢渣处理应根据钢渣的物理化学性质及其综合利用途径等具体情况,选用滚筒法、浅盘热泼法、热焖法等处理工艺以及相应的钢渣破碎、磁选、筛分工艺流程。各尘源设备应设置封闭抽风除尘装置。
条文说明
5.7.14 熔融的钢渣须先进行预处理,其工艺有滚筒法、浅盘热泼法、热焖法等,凝固的钢渣可进行破碎、磁选、筛分等,加工成合格粒度的钢渣产品。
5.7.15 炼钢的破碎、筛分设备均应采取隔声措施。风机应采取消声、隔声措施,风机的室外进气管道应采取隔声包扎。余热锅炉安全阀、空气缸压力调节阀应设置消声器。
5.7.16 电炉冶炼噪声的控制宜设置密闭罩或半密闭罩。
条文说明
5.7.15、5.7.16 炼钢车间属于高噪声车间,车间内有多个噪声源,既有机械性噪声,又有空气动力性噪声和电磁噪声,应针对声源情况,分别采取隔声和消声等综合措施。
5.7.17 炉外精炼用蒸汽喷射真空泵应设置在封闭建筑物内,也可对喷射器进行隔声包扎,其排气管与蒸汽放散管端应设置消声器。
5.8 轧钢、金属制品
5.8 轧钢、金属制品
5.8.1 轧钢工业炉窑应优先选用副产煤气,应采用低氮燃烧技术。
5.8.2 拉矫、精整、抛丸、修磨、焊接、轧制、酸洗、脱脂、涂镀、酸再生等工序应设置废气收集净化设施。
条文说明
5.8.2 各种热轧机组、冷轧机组、矫直机、平整机、酸洗开卷、抛丸、拉伸涂层机组,以及钢坯修磨、除鳞、焊接等产生烟尘油雾等的机组、工序或部位应该设置烟尘等捕集净化设施。钢材酸、碱洗机组和废酸再生装置,应设置酸、碱雾等有害气体和含氧化铁尘的密闭抽风净化装置。在生产过程中散发有害气体的各种镀层、涂层或浴锅,要设置排气净化或焚烧装置。
5.8.3 轧钢机轴承润滑应采用闭路润滑技术。
5.8.4 轧钢工序间接冷却水应经冷却后循环使用。
5.8.5 穿水冷却水可与轧机浊循环冷却水系统合并处理,穿水冷却水系统也可以单独回收处理。合并处理应经一次沉淀、二次沉淀、除油(过滤)、冷却再循环使用。单独回收处理应经(沉淀)过滤、冷却再循环使用。
条文说明
5.8.5 本条规定了热轧机组和冷轧机组各类循环水系统的循环方式,其中轧钢净循环系统一般采用冷却、旁滤、水质稳定和系统监控等处理设施。直接冷却水系统采用开路循环系统,一般包括沉淀、除油、过滤、冷却、水质稳定和系统监控等设施。处理后的水质应满足循环使用的要求,过滤器反洗水经污泥浓缩处理后回用。
5.8.6 轧钢系统产生的酸、碱、含铬、含油废水应分开处理,含油、含铬废水应分别预处理后再集中处理。废水处理系统应包括水量水质调节、除油、乳化液破乳分解、废油回收、曝气、中和、絮凝、沉淀、中和剂制备及投加、泥浆浓缩、污泥脱水和自控监测等设施。处理后的废水应回用。
5.8.7 对含油、乳化液废水和含油浓度高的浓碱废水,应设置独立的破乳、除油废水处理系统,并应经单独处理或局部预处理后再进行综合处理。
条文说明
5.8.6、5.8.7 对含油、乳化液废水,含油浓度高的浓碱废水,需要设独立的废水处理系统,经单独处理或局部预处理后再进行综合处理。对间断排放的废水,不宜用间断处理的方式,应通过调节池进行连续处理。但当单元废水量太小(如小于1m3/h)时,若单独设置处理系统难以连续运行,既不经济又容易造成管理上的困难,此时宜集中处理,设置适当容量的贮槽,送专门处理系统处理。
含油、乳化液废水和含油浓度高的浓碱废水,可采用超滤法进行油水分离及水质净化处理,也可用药剂法进行破乳、油水分离。采用药剂法进行破乳、油水分离时,应采取气浮技术及配套设施处理。
5.8.8 含铬废水应设置独立的还原、沉淀、分离废水处理系统,独立处理设施排放口的六价铬浓度应达标后再进行综合处理。
条文说明
5.8.8 在采用还原法处理含铬废水时,可以采用亚硫酸氢钠或加其他还原剂,还原后的废水用石灰乳或氢氧化钠进行中和沉淀和污泥处理。
5.8.9 电镀后的漂洗废水和含重金属离子废水应经过技术经济比较后确定是回收利用还是作为废水处理。当作为废水处理时,应设置独立处理系统,不应混入其他废水。采用化学药剂法进行连续处理时,应回收重金属。
5.8.10 轧钢厂废油应回收再生利用。
5.8.11 轧钢厂及其他厂酸洗设施产生的各种有价值的废酸液应回收再生处理或用其他方法加以综合利用。
5.8.12 含铬和石墨污泥应妥善堆存,储存位置及设施应符合相关技术要求,或按照危险废物处理的相关要求进行处理。
5.8.13 含油渣泥应采用焚烧处理,处理设施及排放浓度应符合相关技术要求,处理后的含铁渣料可供烧结使用。
5.8.14 镀锌、镀锡、连退机组的脱脂段宜设置脱脂液净化装置。
5.8.15 轧钢厂多种机组和设施,应根据其噪声源的具体情况,分别采取消声、隔声、吸声、隔振或阻尼等方法进行降噪。
条文说明
5.8.15 对轧钢厂多种机组、设施的噪声源采取降噪的具体措施如下:
(1)轧机尽可能选用低噪声减速机或采用减速机隔声罩,控制其壳体辐射噪声。加热炉要选用低噪声的风机和烧嘴,也可采取其他隔声、消声装置。选用步进式冷床和耐高温阻尼材料制作承送物料的部件。选择合理的轧件输送速度和低噪声的挡板、辊道护板等控制物料的传输噪声;
(2)可采用隔撞器减少各种管材、棒材等横向传递时物料相互碰撞。在管材、棒材传输辊道的转换过程中,尽可能选用合理的托送承接装置代替翻转抛落设备,降低物料跌落时的碰撞噪声;
(3)可选用低噪声分层锯片和采用锯片阻尼减振措施或安装锯切机隔声罩控制锯切噪声;
(4)对矫直机,可设置隔声屏或隔声罩。矫直机两端入口的导向槽可以采用阻尼或其他低噪声构件制作;
(5)尽量选用低转速的离心风机。离心风机设置消音器,并对风机蜗壳进行消声材料包裹;
(6)压缩空气吹扫装置要采用专用空气喷嘴,不能用管道自制喷口。尽量在喷梁四周设置隔音吸声围护装置;
(7)降低金属物料收集时的落差,减少集料撞击噪声。
5.8.16 轧钢厂镀锌钢管的内吹,应在蒸汽喷射口设置消声器,并应在镀锌钢管出口处设置隔声、集灰装置。
条文说明
5.8.16 轧钢厂用蒸汽喷射对镀锌钢管进行内吹时产生噪声和含锌粉尘,要在蒸汽喷射口设置消声器,并在钢管出口处设置隔声、集灰装置。
5.8.17 金属制品厂的酸、碱废水宜采用中和处理,也可统一集中处理,电镀漂洗废水宜采用化学药剂法等进行连续处理,采用离子交换法处理时,不应混入其他废水。电镀中心排出的含铬废水的处理应符合有关技术要求,含重金属离子废水宜按系统单独处理,并应回收重金属。
5.9 冶金石灰、耐火材料
5.9 冶金石灰、耐火材料
5.9.1 石灰石料场应设置洒水或其他抑尘装置。
5.9.2 冶金石灰、耐火材料生产中的各产尘点均应采取有效的除尘装置,同时应避免二次扬尘。
5.9.3 石灰粉输送宜采用气力输送方式,汽车运输宜采用吸排罐车。
5.9.4 煅烧石灰石、耐火原料的竖窑、回转窑及耐火原料干燥筒应设置烟尘净化装置。
5.9.5 耐火材料油浸过程产生的焦油、沥青烟气应经净化处理后排放。
5.9.6 石灰石、硅石等洗石废水应集中收集、处理并循环使用。
条文说明
5.9.6 石灰石、硅石的废水一般是指洗石废水。洗石废水中含有大量的泥砂,其处理工艺应包括洗石水澄清处理和污泥脱水。处理后洗石水可以循环使用。
5.9.7 在生产工艺允许情况下,厂房内应设置洒水抑尘设施或地坪冲洗装置,废水应集中收集、处理并回收利用。室外场地和道路应设置洒水抑尘装置。
5.9.8 除尘装置宜按同一品种原料生产系统设置,收集的粉尘应回收利用。无法利用的粉尘应妥善处置,并应防止二次污染。
条文说明
5.9.8 由于工艺布置原因,有时难以按同一品种原料生产系统设置除尘装置,不同品种原料的粉尘在除尘装置中混合,使回收的粉尘利用困难。对不能利用的粉尘应妥善处置,避免造成二次污染。
5.9.9 含铬耐火材料成品、废品及用后废砖应安全处置。
5.9.10 破碎机、筒磨机、球磨机、振动筛、高噪声的风机及空压机、承受大块矿石的溜槽应采取减振降噪措施。
5.9.11 轻烧白云石生产的环境保护设计应按本节中冶金石灰部分设计要求执行。
5.10 铁合金
5.10 铁合金
5.10.1 原料处理、冶炼、浇铸、精整及装卸输送等所有产生粉尘部位均应配备除尘及回收处理装置。各类铁合金电炉、高炉、转炉、精炼炉、摇炉及金属热法熔炼炉应配备干法袋式烟气净化收尘装置。
条文说明
5.10.1 原料处理、冶炼及装卸输送等所有产生粉尘部位均要配备除尘及回收处理装置。各类铁合金电炉、高炉、转炉、精炼炉、摇炉及金属热法熔炼炉等要配备干法袋式净化收尘装置。湿法净化除尘过程产生的污水经处理后进入闭路循环利用。
5.10.2 原料贮料场应采用防止扬尘产生的措施。除硅石露天堆场外,锰矿、铬矿、红土镍矿及碳质还原剂等散状物料应采用封闭式贮料工艺,并应采用防风、防雨、防渗及抑尘等污染防治措施。
条文说明
5.10.2 原料贮料场要采用防止扬尘产生的措施。进厂的各种主料除硅石露天堆场外,锰矿、铬矿、红土镍矿及碳质还原剂等散状物料要采用封闭式贮料工艺,采用防风、防雨、防渗及抑尘等污染防治措施,这不仅可以减少贮存、加工及倒运过程的物料损耗,而且也能有效地防止粉尘污染。
5.10.3 镍铁生产采用回转窑-矿热炉(RKEF)工艺技术的预热预还原回转窑应设干式烟气净化、静电除尘及脱硫装置,锰矿、铬矿等粉矿的烧结、球团及造块设施的环境保护应按本规范第5.4节要求进行设置,焙烧矿物的回转窑、多层炉、沸腾炉、干燥窑及竖炉应设密闭式烟罩及相应除尘装置。
条文说明
5.10.3 因铁合金生产过程中的锰矿、铬矿、红土镍矿等粉矿的烧结、球团(造块)生产工艺和铁矿烧结、球团生产工艺类似,因此该设施的环境保护参照本规范第5.4节中有关技术内容及要求相应设置。
5.10.4 难以实施全封闭式电炉生产的75%硅铁(FeSi75)、硅钙合金应采用矮烟罩半封闭式电炉装置,其烟气净化宜采用热能回收型干法净化工艺,高温烟气应通过余热锅炉回收蒸汽直接利用或发电。
条文说明
5.10.4 难以实施全封闭式电炉生产的75%硅铁(FeSi75)、硅钙合金等应该采用矮烟罩半封闭式电炉装置,既可以满足冶炼时的工艺需要,又能有效地解决烟气净化和余热回收利用。采用半封闭式的电炉烟气量约为全封闭式电炉的20倍,烟气应采用干式布袋净化除尘。
5.10.5 适宜实施全封闭式电炉生产的高碳锰铁、锰硅合金、高碳铬铁及镍铁应采用先进实用的全封闭式电炉装置,并带有煤气回收利用装置,电炉煤气宜采用干法净化除尘技术,回收高热值的煤气除生产自用外,富余煤气可利用发电。
条文说明
5.10.5 适宜实施全封闭式电炉生产的高碳锰铁、锰硅合金、高碳铬铁及镍铁等要采用先进实用的全封闭式电炉装置,并配置干式煤气净化回收系统,为安全生产及减少煤气放散,要设置一定容积的煤气柜。电炉煤气的一氧化碳含量一般为60%~80%,热值为8300kJ/Nm3~110000kJ/Nm3。吨铁产生量,如锰硅合金约为1000Nm3/t,高碳铬铁约为800Nm3/t,目前回收的煤气主要用作燃料,可供锅炉、焙烧窑、干燥窑及烘烤使用,除生产自用外,富余煤气可利用发电。
全封闭电炉在工艺操作顺行的条件下,要严格控制炉盖内为微正压状态,以防止空气渗入炉内。对净化后的炉气,应设气体自动分析仪,监测其氧气和氢气的含量。
煤气净化工艺有干法和湿法两种。湿法是沿用的传统技术,其主要特点是快速洗涤易于熄火,很短时间使高温煤气降至饱和温度,消除爆炸因素,可实现安全操作。常用的洗涤净化设备有蒂森洗涤机和文丘里洗涤器等。先进的干法净化工艺可免除二次污染及污水处理的麻烦,可以优先选用。新建和技术改造的全封闭式电炉大都采用干法净化除尘装置。
5.10.6 精炼锰铁、精炼铬铁生产宜采用半封闭式或带盖式电炉装置,并应设置烟气捕集系统及干法烟气净化除尘设施。
条文说明
5.10.6 精炼锰铁、精炼铬铁生产可以采用半封闭式或带盖式电炉装置,并要设置烟气捕集系统及干法烟气净化除尘设施。为节能减排,在采用热装热兑操作工艺时要配置摇炉烟气净化装置。
原料焙烧窑炉(如回转窑、多层机械焙烧炉、沸腾焙烧炉等),不仅烟气量大,而且含尘量也比较高,因此必须重视提高窑炉烟气的捕集率,采用密闭或半密闭抽风罩以彻底消除含尘烟气的无组织排放。
5.10.7 硅石水洗产生的废水应经沉淀处理后循环使用。产生的污泥及尾石应妥善处理或利用。
条文说明
5.10.7 洗硅石对用水水质要求不高,可以不使用新水。洗硅石废水除含有悬浮物外,基本上不增加其他有害物质,应通过沉淀或过滤装置处理后循环使用。
5.10.8 全封闭式电炉煤气湿法除尘的洗涤水应自成系统并经处理后循环使用。含酚、氰的洗涤水处理系统应包括沉淀、渣滤、化学处理、泥浆处理、监控和水质稳定等设施。少量排污水可供水冲渣系统使用。
5.10.9 全封闭式电炉煤气洗涤水处理系统的泥浆应经二次浓缩处理后再进行脱水。脱水后泥饼应作为冶炼原料回收利用。含有害成分的污泥在堆放时应采取防止环境污染的措施,当属于危险废物时,应按国家危险废物相关要求进行处置。
条文说明
5.10.8、5.10.9 全封闭电炉烟气净化采用湿法工艺时,浊环自成系统且煤气洗涤水的循环利用率不应小于95%。洗涤水的泥浆经浓缩、脱水后产生的泥饼可以作为冶炼原料回收利用。
对含有害成分的污泥,要按照现行国家标准《危险废物鉴别标准》GB 5085、《危险废物污染防治技术政策》的有关规定,加以鉴别并采取相应的处置措施和防止环境二次污染的措施。
5.10.10 金属铬生产废水、氢氧化铬反应废液经处理后应返回生产系统,不得外排。含铬废水处理应自成系统。电解金属锰生产含铬废水经处理后应返至生产系统循环利用,不得外排。含钒废水处理应自成系统,不得与其他废水混合。
条文说明
5.10.10 电解金属锰生产中产生的含铬废水,通常采用硫代硫酸钠法、硫酸亚铁法和活性炭处理法进行处理,不管选用哪种方法均应自成循环利用系统。
铬属于一类污染物,含铬废液、废水不得未经处理直接外排。含铬废水处理应该自成系统,处理工艺可采用药剂还原法或离子交换法。
含钒废水处理要自成系统,不能与其他废水混合。处理工艺可以采用铁钡盐法和铁屑还原中和法。
5.10.11 锰铁高炉煤气洗涤含氰废水处理应自成系统。处理后的废水应循环使用,不得外排。
条文说明
5.10.11 锰铁高炉煤气洗涤含氰废水处理要自成系统。其处理工艺可以采用氰化钠法回收。但是循环水要采取一定的水质稳定技术措施,以防止管路结垢。处理后的废水可以循环使用,不得外排。
5.10.12 高碳锰铁、锰硅合金、高碳铬铁、镍铁等铁合金炉渣宜采用水淬粒化或干式热泼法处理。冲渣水应循环使用。
条文说明
5.10.12 高碳锰铁、锰硅合金、中低碳锰铁、高碳铬铁、低微碳铬铁及镍铁等铁合金炉渣可以采用水淬粒化或热泼法处理,以备回收后资源化综合利用。当采用水淬粒化处理炉渣时,其冲渣水自成闭路浊环系统,并考虑水蒸发及水渣运出带水等应适时补充新水或串级用水。
锰铁高炉冲渣水的处理普遍采用过滤法进行固液分离。渣滤池可以采用底滤或侧滤。冲渣水经过滤后,再用泵送至高位水池循环使用。冲渣水pH值一般在9~10范围内波动,处理后水中悬浮物不高,对水冲渣没有影响。因此,高炉冲渣水只要解决好悬浮物问题,就完全可以循环使用。锰铁高炉炉渣水淬后可以作为水泥的掺合料。
5.10.13 精炼铬铁等粉化渣因其碱度高,易粉化形成粉尘污染,应采用封闭式处理和运输。处理过程中的扬尘点应设置收尘罩,并应采用袋式除尘器除尘。
5.10.14 金属铬浸出渣、五氧化二钒浸出渣等有毒渣应采取无害化处理措施,并应分别掺配炉料内炼制含铬、含钒生铁等综合利用。无条件进行综合利用的浸出渣,应按国家现行危险废物相关控制的有关要求进行处置。
条文说明
5.10.14 金属铬浸出渣、五氧化二钒浸出渣等有毒废渣属于危险废物,要按照国家《危险废物污染防治技术政策》进行处置。
金属铬浸出渣可配制炉料经过烧结在高炉内炼制含铬生铁,也可与磷灰石、焦炭配料生产钙镁磷肥或作烧结熔剂。五氧化二钒浸出渣可与焦粉粘结剂配料,生产含钒生铁等。
5.10.15 原料和成品系统的破碎机、振动筛应在其底座与基础间设置减振器,干、湿球磨机应设置隔声罩或隔声间,其他高噪声设备声源应根据不同情况采取消声、减振、隔声等措施。
条文说明
5.10.15 对铁合金厂噪声源的治理应从两个方面采取措施:一是控制声源(如选择低噪声设备、设置减振器、安装消声器等),二是从传播途径上控制噪声(如设置吸声材料、隔声屏、隔声墙等)。
5.11 炭 素
5.11 炭 素
5.11.1 原料库、中碎配料、焙烧填充料加工、石墨化填充料加工、制品加工等产尘部位应采用密闭集尘和除尘设施。除尘回收的物料应返回生产中使用。
条文说明
5.11.1 炭素生产所用原料有石油焦、沥青焦、无烟煤、焦炭等,在原料储运、破碎筛分和配料过程中均会产生粉尘。焙烧炉和石墨化炉需用焦炭、石英砂等作为保温、填充料。填充料可反复使用,在回收、筛分过程中均会产生粉尘。要对上述各部位、工序设置粉尘捕集、除尘装置。
5.11.2 延迟石油焦煅烧应根据不同原料特性及建设规模,选用回转窑、回转床煅烧或煅烧炉。对产生的高温尾气,应密闭抽风,进行除尘、脱硫净化,并应设置余热回收装置。
条文说明
5.11.2 延迟石油焦和无烟煤在配料使用前,先经煅烧去除水分和挥发分,煅烧窑可有回转窑、罐式炉、电煅烧窑。煅烧窑烟气应该设置烟气除尘和脱硫装置,废气余热应予回收。采用罐式炉时,可将挥发分引入罐式炉中与加热用煤气一并燃烧。
5.11.3 沥青熔化和高压浸渍产生的沥青烟应密闭集气,并应设置沥青烟净化装置。净化设备宜采用电捕集焦油器。
5.11.4 混捏产生的含尘低浓度沥青烟应集气,并应采用焦粉吸附干法净化。
5.11.5 凉料产生的低浓度沥青烟应集气,并应采用焦粉吸附干法净化或电捕焦油器净化。
5.11.6 焙烧炉产生的沥青烟尘,应设置回收净化装置。电捕焦油器前宜设置蒸发式冷却器。净化装置应设有防燃、防爆措施,并应设置旁通烟道。回收的焦油应综合利用。
条文说明
5.11.3~5.11.6 炭素制品均需配加一定量的煤沥青。在沥青熔化、配料、成型及焙烧、浸渍过程中,都产生有毒气体沥青烟,都要设置密闭集气净化装置。湿法净化沥青烟的效率不高,原则上不予提倡。
5.11.7 高纯制品石墨化烟气的氯、氟等有害物质应配置相应的除氯、除氟净化设施。
条文说明
5.11.7 石墨化是在高温下进行的,很多杂质元素的氧化物在高温下分解和蒸发;或因石墨化炉体有缺陷,制品机焦炭填充料与空气发生氧化反应产生烟气,要捕集和净化。
生产高纯石墨制品时,要在石墨化过程中通入氯气、二氯二氟甲烷(氟利昂)等,因此在产生的烟气中含有氯、氟等有害物质,采用相应的净化措施,达到排放标准。
5.11.8 成型、浸渍工序的含油冷却水以及湿法净化沥青烟的洗涤水应除油后循环使用。
条文说明
5.11.8 成型、浸渍工序用冷却水对水质要求不高,经一般过滤处理除油后可循环使用。
5.11.9 生产中产生的废渣、石墨化过程中产生的碳化硅、制品加工过程中产生的碎料应综合利用。对不能利用或暂时不能利用的废渣,应设置渣场堆存。渣场应采取防渗漏、防扬散和防流失以及雨水收集等措施。
条文说明
5.11.9 生产中产生的固体废渣,除石英砂外都含碳,要回收综合利用。石墨化炉中产生的碳化硅利用价值高,拣选单独处理。
5.11.10 对破碎机、振动筛、球磨机、空压机、高压风机和挤压机,应根据不同情况设置消声、减振、隔声等装置。
条文说明
5.11.10 对各类设备的噪声源要针对性地分别采取措施,以消除其噪声污染。
5.12 公用、辅助设施
5.12 公用、辅助设施
5.12.1 燃煤锅炉的设计应符合下列规定:
1 钢铁企业自备电厂、工业锅炉房的大、中型燃煤锅炉用的煤,在其装卸、贮存、破碎、筛分、运输及上料等设施的产尘点应设置机械抽风除尘设施,收集的粉尘应回收利用。煤堆场宜采用封闭式贮煤设施;
2 燃煤锅炉应使用低硫煤或燃煤同时掺烧煤气,并应设置烟气净化设施。烟气净化设施可根据锅炉型号、所用煤质、地区情况等条件而定,宜采用干式高效除尘器净化。净化后烟气应由高烟囱排放。燃煤电厂应设置脱硫、脱硝、脱汞装置;
3 采用湿排灰渣系统,锅炉炉体用水系统的外排水和软化水系统排水应用作锅炉水力冲渣水。燃煤锅炉烟气湿式除尘和湿法脱硫的废水应经处理后回用;
4 锅炉水力冲渣和湿式除尘废水应设置循环系统,并应根据其废水的酸、碱特性,进行中和处理;
5 自备电厂的粉煤灰应综合利用,并应设置专用堆场。设计应根据干湿分排的原则,配置相应粉煤灰的输送贮运系统、挖灰和装灰机具以及运灰车辆;
6 灰场周围应设置往外运灰的道路。灰场应采取防止二次扬尘措施;
7 燃煤锅炉的鼓风机进口应设置消声器,出风口与管道间宜设置隔振挠性管;引风机及其管道应做隔声包扎处理。
条文说明
5.12.1 本条对燃煤锅炉设计做出了规定:
1 钢铁企业的燃煤锅炉主要指自备电厂、工业锅炉房的大、中型燃煤锅炉。燃煤锅炉及煤气站的煤(原料煤)的装卸、贮存、破碎、筛分、运输及上料等设施的产尘点应设置机械抽风除尘设施,其捕集的粉尘应回收利用。为减少煤堆场因风蚀扬尘造成环境污染和资源的流失,原煤堆场应采用封闭型。
2 钢铁企业工业锅炉房和自备电厂的锅炉,以高炉煤气为燃料,以取代燃煤(全烧高炉煤气或高炉煤气和煤掺烧)。如高炉煤气不能满足需要,应使用低硫煤。燃煤锅炉烟气除尘应设置高效除尘装置,并宜采用干法除尘。应采用能满足火电厂烟尘排放标准的电除尘器、袋式除尘器和电袋复合除尘器。燃煤锅炉的烟气净化应采取脱硫、脱硝、脱汞措施。脱硫可采用目前工艺技术较为成熟的烟气循环流化床法或石灰石/石灰石-石膏法,脱硝可采用选择性催化还原法、选择性非催化还原法(SNCR),或采用电子束辐射法一体化脱硫脱硝技术,脱汞可采用吸附剂脱汞技术。
燃煤锅炉产生的粉煤灰和炉渣宜进行回收综合利用,并设置粉煤灰、炉渣的贮运设施。
3、4 锅炉用水系统排水及软化水系统排水可作为锅炉房冲渣使用。燃煤锅炉烟气净化的湿式除尘废水和锅炉房水力冲渣水处理后可循环使用。根据这两种废水具有不同酸、碱特性,可进行中和处理,达到以“废”治“废”的目的。
5 自备电厂的粉煤灰尘设置专用堆场,按不同用途生产建材等产品。根据粉煤灰进行综合利用的需要,应设置贮运、控灰、装灰等配套设施。粉煤灰堆场要采取抑尘、防渗等措施,以防止对环境空气和地下水的污染。
7 燃煤锅炉的引风机一般利用保温材料包扎降低噪声污染,除尘风机、水泵等可根据实际情况设置消声、隔声、减振、阻尼等降噪措施。
5.12.2 煤气站设计应符合下列规定:
1 建设煤气发生站宜选用新型节能煤气发生炉。煤气应脱硫、除尘,可根据其含硫、含尘状况,选用适当的脱硫、除尘技术;
2 煤气湿式净化处理的洗涤水应按水质条件分为热、冷两个循环系统。冷循环水系统的外排水应补充给热循环水系统,冷循环水系统的补充水应由工业水补给。在热循环水系统中应设置改善水质的旁流处理设施。旁流处理可根据具体情况选用树脂吸附法、化学絮凝法或酸化法等方法;
3 煤气发生站收集的焦油、焦油渣、煤气发生炉渣、筛下料应进行综合利用,并应防止二次污染;
4 煤气发生站焦油渣堆放场应采用防渗漏地坪,并应设置渗漏析出水收集设施,经处理后返回循环系统;
5 煤气发生站含酚废水,应根据含酚废水污染指标,选用相应的预处理方法及最终防控方法,并应综合利用。
条文说明
5.12.2 本条对煤气站设计做出了规定:
1 钢铁联合企业在生产过程中产生大量的高炉煤气、转炉煤气、焦炉煤气,可作为清洁的气体燃料充分合理利用,减少燃料外购量。但特钢企业一般无高炉煤气、焦炉煤气可供利用,在无可供气体燃料条件情况下,往往要建设煤气发生站制造发生炉煤气解决生产所需气体燃料的问题。建设煤气站可选用新型节能煤气发生炉生产煤气。
3 煤气站产生的焦油渣属危险废物,要按国家有关危险废物污染防治技术政策的规定进行处置。
5 煤气站酚氰废水主要来源于煤焦油中携出的水、煤气间冷器处冷凝水、煤气加压机排水,主要污染成分由酚类、油类、悬浮物等组成,其中酚类以一元酚为主。要选用适用的预处理方法和最终治理方法对含酚废水进行治理,实现含酚废水资源化利用。
5.12.3 乙炔发生站电石渣不得随意丢弃。电石渣废水应经沉淀处理后循环使用。
5.12.4 铸造、机械加工设计应符合下列规定:
1 机修铸造用化铁炉、电弧炉等的含尘烟气应进行捕集净化,烟气净化宜采用袋式除尘器;
2 包装材料加工厂喷漆工序应设置相应的漆雾尾气净化处理装置,各种工业炉烟气和制芯尾气应设置相应的净化处理设施;
3 机修型砂处理、铸件及轧辊喷丸处理、砂轮干式修磨、胶辊干式修磨、粉煤灰输送、石灰石制备、木材加工等工序产尘点应设置相应的除尘设施;
4 机修锻造、木模、木材加工间等噪声产生点应根据不同情况采取相应的降噪措施;
5 鱼雷罐车、铁水罐修理间各产尘点应设置相应的除尘设施;
6 铸造化铁炉冲渣废水、铸造水力清砂废水及热处理水淬废水均应经沉淀处理后循环使用;
7 机修系统湿式除尘废水、酸洗废水、含油(乳化液)废水、轧辊冷却清洗、含重金属离子废水等均应设置相应的处理系统。
5.12.5 检(化)验室、中心试验室、环境监测站产生的废水应根据其水量和水质情况进行处理达标后排放。
条文说明
5.12.5 检(化)验室、中心试验室、环保监测站等产生的废水,含有酸、碱和其他化学物质,要经相应的处理达标后外排。
5.12.6 氧气站设计应符合下列规定:
1 氧气站的离心式空压机、氧压机及氮压机应采取隔声措施;
2 受压气体排放(放散)口应设置消声器。空气、氩气放散口宜设置小孔喷注消声器,氧气放散口宜设置微穿孔板消声器;
3 污氮切换阀及其前后管道宜放置在建筑物内;露天布置时,对污氮切换阀体及其前后管道应做隔声处理;污氮排放可采用地坑式消声器;
4 循环水处理泵房内水泵出口宜设橡胶类柔性接头以降低运行噪声污染;
5 珠光砂应放置于指定的堆积场所,并应采取防止扬尘的措施。
5.12.7 水处理及其他设施设计应符合下列规定:
1 钢铁联合企业应节约用水、减少外排水,全厂应建立生产污水回用处理站,宜建设生产废水深度处理回用设施。冷却用水应采用循环用水,并应根据水质采用软水密闭循环水系统、净循环水系统或直接冷却水系统;生产废水应在各工序设置分质处理系统,并应达标后排放或回收利用,不得采用稀释等方式处理排放;
2 净循环水系统的排污水应优先作为浊循环水系统的补充水使用,并应设置水质稳定装置。当循环水系统补充水采用中水时,其补充水水质应处理至满足系统补充水水质要求;
3 对于缺水或雨量充沛地区,宜设置雨水回收处理系统;
4 集中制冷站制冷机组宜采用环保型冷媒;
5 物料贮运、破(粉)碎、筛分、混合等过程中产生粉尘的设备和扬尘点应采取密闭措施,并应设置有效的除尘装置。厂房内应设置洒水抑尘设施或水冲地坪,室外场地和道路应设置洒水抑尘设施。废水应集中收集、处理并回用。
条文说明
5.12.7 钢厂可以因地制宜地建立全厂性的总排水处理设施(全厂性生产废水回收处理站),经集中处理后的水作为工业补充水进一步回用。可以建设生产废水深度处理回用设施,提高回用水水质及废水重复利用率。长期以来,钢厂废水传统处理工艺为混凝+高效澄清池+生物滤池,然后出水回用,此工艺不能有效解决回用水中含盐量高的问题。可采用多介质过滤+反渗透(RO)工艺或超滤(UF)+反渗透(RO)工艺进行废水深度处理,处理后出水可作为循环冷却水系统补水,将有效提高废水重复利用率。
5.12.8 大、中型钢铁联合企业应建立相应的环境监测站。环境监测站设计应符合下列规定:
1 钢铁企业环境监测站应对本企业的污染源、厂界、厂区和生活区环境进行监测;
2 大型钢铁企业宜设置环境自动监测站,应对企业主要废气污染源进行自动连续监测,对企业废水总排放口应进行自动连续监测;
3 被列为环境监测对象的废气污染源,应在其设备或烟囱(排气筒)等有关部位设置符合技术要求的监测孔及监测工作平台、梯子及电源。
5.13 集中性环保设施
5.13 集中性环保设施
条文说明
本节所指的集中性环保设施是钢铁联合企业全厂集中性环保设施。
5.13.1 全厂产生的含水废油较多时,宜设置集中性废油再生站。含油泥渣应脱油处理后利用或进行回收处理。全厂的含锌尘泥应建设集中脱锌处理系统。
条文说明
5.13.1 含油污泥属于危险废物,要遵循现行国家标准《危险废物焚烧污染控制标准》GB 8484及其他有关规定,进行焚烧设施的建设、运营和污染控制,有条件的可以送当地危险废物处置中心代为处置。
5.13.2 企业在各车间(工序)建立各自的废水处理循环系统的前提下,对各系统拟外排的废水,应设置集中性的总排水处理设施和深度处理设施,经集中处理后的水用作工业补充水进一步回用。浓盐水应优先进行冲渣、洒水等综合利用。不能综合利用的浓盐水,根据当地实际情况可选择晾晒池、膜处理、热处理或者各类组合技术进行处理。处理系统少量外排水应符合废水排放标准和总量控制要求。对不宜进入集中性总排水系统的废水应自成系统进行深度处理。
5.13.3 新建、改建钢铁企业宜设置生活污水的收集处理和回收利用系统。
条文说明
5.13.2、5.13.3 建设全厂性的总排水处理设施,并在此基础上建设全厂中水回用设施,是进一步提高钢铁企业水循环利用率的有效途径,可以节约新水。浓盐水要优先进行冲渣、洒水等综合利用,不能综合利用的浓盐水可根据当地实际情况选择晾晒池、膜处理、热处理或者各类组合技术进行处理。
5.13.4 全厂应设置集中性的放射性物质管理机构和放射性废物的防电离辐射污染设施。
条文说明
5.13.4 可以设置短期(临时性)放射性污染废物贮存设施,但不宜设置放射性废物永久贮存设施,报废的放射源或产生的放射性废物应定期送交所在省(区)放射性废物处置中心处置。
5.13.5 全厂的内燃机车产生的废油应集中处理和综合利用。
条文说明
5.13.5 对全厂内燃机车产生的废油采取集中处理和综合利用,比分散处理更为合适。
5.13.6 全厂焦炉煤气、高焦混合煤气等含有酚氰污染物的煤气管网冷凝水,应集中回收送焦化厂或煤气站含酚氰废水处理系统一并处理。
5.13.7 全厂应设置各类固体废弃物处理、处置场,并宜设置防渗、抑尘设施。
环境保护设施划分
6 环境保护设施划分
6.0.1 环境保护设施应包括下列内容:
1 防治污染、保护环境所需的各类设备、装置和工程设施以及环境监测站、环境绿化设施、矿山土地复垦;
2 为保护环境和资源综合利用所采取的“三废”综合利用设施及其相应配套工程;
3 既为工艺生产所需又为保护环境所需的设施。
条文说明
6.0.1 本条提出了建设项目环境保护设施包含的内容。为便于执行,本规范结合钢铁工业情况提出了环保设施划分范围的基本原则,并给予具体说明。
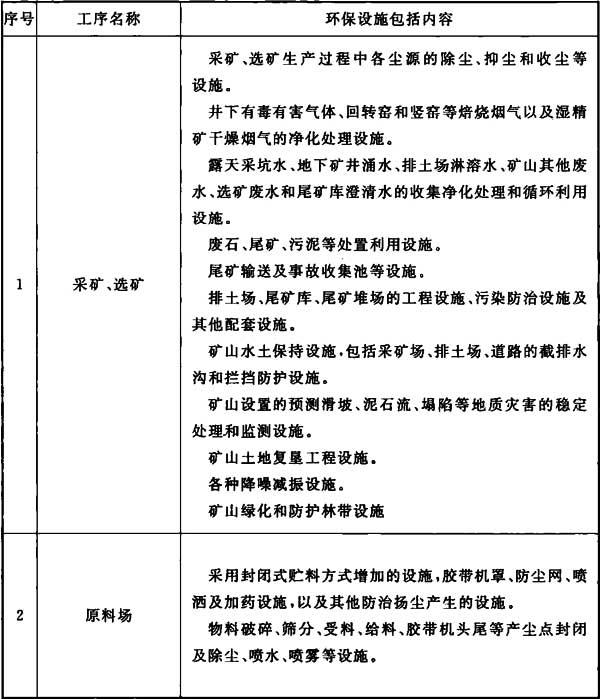
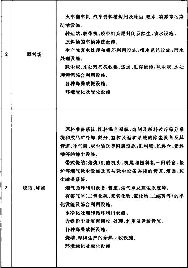
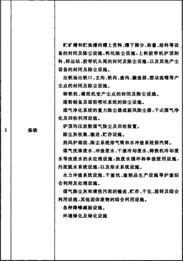
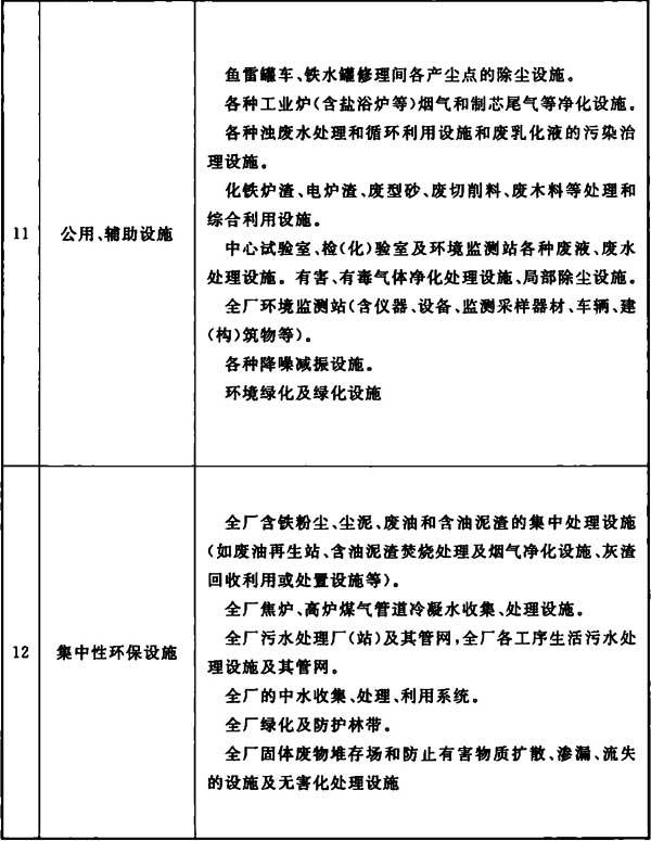
6.0.2 钢铁工业各生产工序的环保设施内容应符合本规范附录A的规定。
条文说明
6.0.2 各生产工序的环境保护设施的内容详细见本规范附录A。
在厂区环境绿化及绿化设施的投资中应包括为绿化配置的洒水和园林工具等设备或设施,如给水管或洒水车、割草机和运输车等。
附录A 钢铁工业各生产工序的环境保护设施内容
附录A 钢铁工业各生产工序的环境保护设施内容
表A 钢铁工业各生产工序的环境保护设施内容








本规范用词说明
本规范用词说明
1 为便于在执行本规范条文时区别对待,对要求严格程度不同的用词说明如下:
1)表示很严格,非这样做不可的:
正面词采用“必须”,反面词采用“严禁”;
2)表示严格,在正常情况下均应这样做的:
正面词采用“应”,反面词采用“不应”或“不得”;
3)表示允许稍有选择,在条件许可时首先应这样做的:
正面词采用“宜”,反面词采用“不宜”;
4)表示有选择,在一定条件下可以这样做的,采用“可”。
2 条文中指明应按其他有关标准执行的写法为:“应符合……的规定”或“应按……执行”。
引用标准名录
引用标准名录
《钢铁企业总图运输设计规范》GB 50603
《尾矿设施设计规范》GB 50863
《冶金矿山排土场设计规范》GB 51119
《危险废物贮存污染控制标准》GB 18597
《危险废物填埋污染控制标准》GB 18598
《一般工业固体废物贮存、处置场污染控制标准》GB 18599
