Appearance
《城市轨道交通公共安全防范系统工程技术规范》GB 51151-2016
🗓️ 实施时间: 2017-12-01
总 则
1 总 则
1.0.1 为规范城市轨道交通公共安全防范系统工程的建设和使用管理,确保工程质量,保护城市轨道交通区域内人身和财产安全,保障城市轨道交通运营安全,制定本规范。
1.0.2 本规范适用于新建、扩建、改建的城市轨道交通公共安全防范系统工程设计、施工、检验、验收和使用管理。本规范不适用于有轨电车系统。
1.0.3 城市轨道交通公共安全防范系统工程的建设应与城市轨道交通系统相协调,应遵循安全优先的原则,不应影响城市轨道交通的公共开放性。安全防范措施及其实施应满足城市轨道交通对快速、高效、准点运营的需求。
条文说明
1.0.3 本条强调城市轨道交通公共安全防范系统工程的建设是为了保障和提高城市轨道交通区域的安全,但同时也需充分考虑到城市轨道交通运营的特性,平衡安全与效率之间的关系。
1.0.4 城市轨道交通公共安全防范系统工程应采用技术防范、实体防范和人力防范等多重措施,构建一体化公共安全防范系统。技术防范、实体防范应相互配合,并能支撑人力防范。
条文说明
1.0.4 公共安全防范系统是由技术防范、实体防范和人力防范组成的整体系统,缺一不可。本规范主要对技术防范和实体防范做出规定,对人力防范仅提出必要的基本要求。
1.0.5 城市轨道交通公共安全防范系统工程应具有安全性、开放性、可扩充性和使用灵活性,做到技术先进、实用可靠、经济合理、资源共享;技术防范系统信息应能互联互通。
1.0.6 城市轨道交通公共安全防范系统工程设计、施工、检验、验收和使用管理除应符合本规范外,尚应符合国家现行有关法律、法规及标准的规定。
条文说明
1.0.6 城市轨道交通区域实施的公共安全防范系统工程应在符合《中华人民共和国反恐怖主义法》相关规定的前提下,符合本规范的规定。若其他现行的工程建设标准及有关技术标准、规范的规定与本规范有冲突,以本规范为准。
术 语
2 术 语
条文说明
本章术语的制定主要按国家标准、行业标准、国际标准或国外标准、相关技术文件的优先等级,予以引用或参考。现行国家标准《安全防范工程技术规范》GB 50348-2004中所用术语和定义全部适用于本规范。
2.0.1 防护对象 protected object
由于面临风险而需要保护的对象,本规范特指城市轨道交通区域内的人员、车辆、建筑、设施和设备等。
2.0.2 安全风险 security risk
针对城市轨道交通实施或企图实施威胁的人及其行为。
条文说明
2.0.2 本规范涉及的安全风险包括但不限于下列人及其行为:
(1)实施或企图实施非法入侵、涉及妨害社会管理和危害公共安全等治安刑事案件的人及其行为;
(2)携带易燃易爆等违禁物品进站上车的人及其行为;
(3)实施或企图实施纵火、爆炸、投毒、断电、劫持或操纵列车、劫持人质、网络攻击等恐怖袭击,以及采取极端手段报复社会的人及其行为;
(4)散布虚假信息和制造恐慌的人及其行为。
2.0.3 安防集成平台 integrated security platform
通过统一的通信平台和管理软件对技术防范系统进行自动化管理与监控的分层分布式计算机集成系统。
条文说明
2.0.3 安防集成平台是城市轨道交通范围内公共安全状态监视的核心,是技术防范设施设备管理的核心,是公共安全事件发生后进行联动控制的核心,是进行安防事件处置决策和应急指挥的核心。
2.0.4 安全检查及探测系统 security inspection and detec-tion system
检查人员、行李是否携带危险货物、武器和其他违禁品的电子设备及网络。
条文说明
2.0.4 “安全检查及探测系统”也称作“防爆安全检查系统”或“安检系统”。危险货物、武器和其他违禁品主要是指能通过爆炸、散播、燃烧或使用等方式,造成巨大人员伤亡和财产损失的物品,如易燃易爆物品、具有放射性的物品、生化危险品、枪支、管制刀具等具有大杀伤性的器具。
2.0.5 信息安全 information security
信息的可用性、保密性和完整性;也包括信息的真实性、不可否认性和可靠性。
2.0.6 人脸识别技术 face recognition technology
通过分析比较人脸视觉特征信息进行身份鉴别的计算机技术。
2.0.7 智能视频分析 intelligent video analysis
通过提取视频图像数据中的各种特征信息,自动分析并理解视频画面中的内容及相互关系,从而达到获取视频图像关键信息目的的视频结构化描述。
条文说明
2.0.6、2.0.7 人脸识别技术和智能视频分析技术都是以分析软件为核心,与视频监控系统紧密结合,以达到提高安全防范等级的目的。在实际应用时,这两种技术可以合并在一个系统中实现,也可独立实现相应功能。
2.0.8 公共安全防范监控中心 public security surveillance and control centre
安全防范系统的中央控制室。安全管理系统在此接收、处理安防监控分中心和各子系统发来的视频信息、报警信息、状态信息等,并将处理后的报警信息、监控指令分别发往安防监控分中心和相关子系统。简称安防监控中心。
2.0.9 公共安全防范监控分中心 public security surveil-lance and control sub-centre
安全防范系统中的某一级或某一区域信息汇集、处理和共享的节点。用于接收、显示、记录、处理前端和各子系统发来的视频信息、报警信息、状态信息等,并向上一级安防监控中心进行通信,接受上级安防监控中心的管理。简称安防监控分中心。
基本规定
3.1 一般规定
3.1 一般规定
3.1.1 城市轨道交通公共安全防范系统工程设计应在运用公共安全资源的基础上,配合安全政策、防范程序、防范行为构建安防系统,使威慑、阻止、探测、延迟和反应相协调,提升防控能力,降低城市轨道交通区域内发生安全威胁的可能性,并在威胁发生时减少人员伤害和财产损失。
条文说明
3.1.1 本条是城市轨道交通公共安全防范系统工程设计的基本要求和系统战略,设计中要运用并整合所有资源,使安全资源运用效果最大化。
3.1.2 城市轨道交通防护对象应按区域、位置、技术特点确定,安全防范系统工程设计应能采用完整的、相对独立的安全技术和措施。
条文说明
3.1.2 防护对象及区域的确定可同时参考中华人民共和国《企业事业单位内部治安保卫条例》中对治安保卫重点单位和重要部位的划分原则及规定,并考虑各地城市轨道交通的实际情况。
完整的、相对独立的安全技术和措施是指防护措施和技术要能独立发挥作用,防止一部分故障影响其他部分功能的发挥。
3.1.3 城市轨道交通公共安全防范系统工程设计内容应包括技术防范、实体防范、人力防范和应急预案相关项目的设计。
条文说明
3.1.3 本条要求城市轨道交通公共安全防范系统工程设计要达到技术防范、实体防范、人力防范和应急预案四位一体。
3.1.4 城市轨道交通公共安全防范系统工程设计应根据应急救援进行空间安排和疏散通道安排,并应设计乘客疏散区域、紧急救护区域、救援指挥区域、物资集散区域及临时堆放安置区。
条文说明
3.1.4 设计的重点在于:
(1)车站、枢纽站附近的应急空间安排,包括乘客疏散区域、紧急救护区域、救援指挥区域、物资集散区域及临时堆放安置区;
(2)与相邻社区、社会组织共用的或可用的公共区域的应急规划,包括公园、广场、体育场、绿地等开敞空间(区)、公共避灾场地等;
(3)应急疏散通道和应急运输通道的规划以及相应的交通管制方案和乘客出行替代方案。
3.2 总体规划设计
3.2 总体规划设计
3.2.1 城市轨道交通公共安全防范系统工程的总体规划设计应包括总体的安全防范设计和防护对象的安全防范设计,以及相应的应急响应区域设计,应分别确定安防策略和安全措施,规划安全通道和空间,并应形成疏散空间。当配套实施安防控制中心时,应按相应的标准和规定建设。
条文说明
3.2.1 当配套实施安防控制中心时,应按现行标准《公安派出所建设标准》(建标100)和《公安机关业务技术用房建设标准》(建标130)等进行建设。
3.2.2 公共安全防范系统工程方案设计应采用下列策略和措施:
1 威慑和阻止措施,包括可见和显著的安防设施、设备和警示标志、用于阻止和明确警告的环境设计、实体防范措施。
2 探测和监控措施,包括安全检查及探测技术、视频监控技术、身份识别技术。
3 加固和优化措施,包括加固和备份关键设施和设备,采用弹性材料,设置安全距离,优化布局。
4 救援和恢复措施,包括优化疏散通道及其标志设置,设置城市轨道交通站外临时避难场所、救援场所、相应的救援设施和设备。
条文说明
3.2.2 公共安全防范工程方案设计采用的措施包括:
1 用于明确警告的环境设计包括通透的环境设计,使每个人感觉在周围乘客的注视之下;可见的安防设施,如明显可见的监视器,使人感觉所有的行动处于监视下。
环境设计还可以进行美化设计,如绿化环境、色彩涂装,让人感觉环境舒适、生活美好,从而降低实施暴力犯罪的倾向。
3 设备、设施、墙柱等覆盖弹性材料,减少爆炸造成人员撞击损伤,减少冲击波损害。设置安全距离是为了减少爆炸冲击波损害。
优化布局,如减少爆炸冲击波直接伤害的人的数量,隐蔽重要设施,淡化受关注的设施设备及其位置,关键设施设备隔离设计和避开公共区域,以及救援设施设备便捷利用等设计。
4 优化疏散通道和应急区域,包括应急疏散通道和应急运输通道;疏散和救援车流量、客流量符合性计算;乘客疏散区域、紧急救护区域、救援指挥区域(位置)、物资集散区域及临时堆放安置区等的细化设计;空间容量通过计算落实。
3.2.3 公共安全防范系统工程规划设计应满足防护对象的防范要求。本规范中有明确规定的防护对象应按本规范的要求设置防护措施;本规范中未覆盖的防护对象宜按本规范附录A中的规定进行安全风险等级评估,防护措施应与其安全风险等级相适应。
条文说明
3.2.3 本条规定了城市轨道交通公共安全防范系统工程规划设计的基本要求。
对于本规范中未覆盖的防护对象,宜先按照本规范附录A中的方法确定其公共安全风险等级,再确定相应的防护措施,由此才能使防护对象的防护措施与公共安全风险等级相适应。
3.2.4 公共安全防范系统工程规划设计应贯穿城市轨道交通工程设计的整体过程,并应纳入城市轨道交通工程设计相应的阶段性报告中。各阶段设计成果应包括下列内容:
1 城市轨道交通工程可行性研究阶段:
1)安全目标、安全策略分析方案;
2)防护对象的防护措施费效分析方案;
3)安全措施和安防技术规划图;
4)可行性方案,包括系统组成、主要功能、主要技术手段比选及图表;
5)投资估算。
2 城市轨道交通工程设计工作的初步设计阶段:
1)系统组成、主要功能、主要技术手段比选、系统主要技术指标和接口;
2)主要工程数量表、主要设备及材料数量表和图纸;
3)工程概算。
3 城市轨道交通工程设计工作的施工图设计阶段:
1)技术规格书,包括系统构成、系统功能要求、系统及设备主要技术指标、具体设备配置情况、接口要求、主要工程数量表、主要设备及材料数量表和图纸;
2)详细设计文件,包括设计说明、工程数量表、设备及材料数量表和施工详图。
条文说明
3.2.4 本条说明本规范的执行是从城市轨道交通工程可行性研究阶段开始,并贯穿于城市轨道交通线路的整个建设和运营周期中。并且在设计的不同阶段提出相应的成果,既能避免因设计不完善或不同步导致的安全隐患,也能避免超出当地经济发展水平的过度规划。
1 安全目标、安全策略分析方案中应包括防护对象的公共安全风险等级分析等相关内容。
技术防范系统设计
4.1 一般规定
4.1 一般规定
4.1.1 城市轨道交通技术防范系统设计应满足防护对象的防范要求。
4.1.2 技术防范系统应纳入城市轨道交通整体系统,与运营安全系统进行统一设计。
条文说明
4.1.2 技术防范系统作为保障城市轨道交通整体安全的重要组成部分之一,与城市轨道交通消防、运营及突发情况下的应急响应、联动处置等都有着密不可分的关系,需要综合考虑,协调一致。
4.1.3 系统设计、应急响应、站外交通组织管理应协调一致、相互衔接。
4.1.4 系统设计应合理使用安全资源,平衡安全投入,设计防护措施,并应形成整体的公共安全技术防范系统。
条文说明
4.1.4 在城市轨道交通技术防范系统设计中,既要积极发展和应用新技术,以满足城市轨道交通技术防范系统现代化、信息化的要求,同时还要综合考虑技术的成熟度、可靠性、适用性和安全性,做到经济合理、安全可靠,并努力降低工程造价。
4.1.5 系统应具有使用灵活性,并应能按管理要求灵活制定操作流程、符合用户管理安全要求。
4.1.6 系统应以标准化、集成化、结构化、模块化和网络化的方式实现,应具有平滑可扩展性,应适应系统维护、升级、扩容及技术发展的需要,系统升级扩展时应确保历史记录无障碍地继续使用。
4.1.7 系统应具有高可靠性,并应采用冗余和备份。技术防范系统中用于数据记录的数据库系统和软件系统应具备存储功能。
条文说明
4.1.7 技术防范系统中用于数据记录的数据库系统和软件系统应具有存储备份功能,以便实现系统的冗余和备份,保证系统数据的完整性和可靠性。
4.2 总体设计
4.2 总体设计
4.2.1 城市轨道交通公共安全技术防范系统工程应与新建的城市轨道交通工程整体项目同步规划、建设、检验和验收。已投入运营的城市轨道交通安防设施应在城市轨道交通系统改、扩建时按本规范要求进行改、扩建。
条文说明
4.2.1 城市轨道交通公共安全技术防范系统工程应与城市轨道交通工程整体项目建设同步进行,并集成为一个整体进行专项设计、施工、检验、验收和管理评估,且有专门的资金预算。整体改建的城市轨道交通工程也应与新建项目一样,保证公共安全技术防范工程的同步规划、建设、检验和验收。已投入运营的城市轨道交通安防设施通过逐步改建达到本规范要求。本条为强制性条文,必须严格执行。
4.2.2 城市轨道交通技术防范系统设计应设置视频监控系统、入侵报警系统、安全检查及探测系统、出入口控制系统、电子巡查系统和安防集成平台。
4.2.3 城市轨道交通公共安全技术防范系统的各子系统应集合成为一个整体,并应由独立的安防集成平台统一进行管理。
条文说明
4.2.3 城市轨道交通线路及车站在地下、地面和高架绵延数十至数百公里,局部安全事件极易升级和扩散,产生重大安全威胁。对其进行监控的安防系统、子系统和终端广泛分布并覆盖整个系统,进行统一监控和指挥是必然的要求。为此,公共安全技术防范系统设计要求采用集成式安全防范系统,将视频监控系统、入侵报警系统、安全检查及探测系统、出入口控制系统和电子巡查系统等专用系统集成为一个相互配合和协调动作的整体,由独立的安防集成平台统一管理是安防系统建设的关键措施。本条为强制性条文,必须严格执行。
4.2.4 系统安全性设计、电磁兼容性设计应符合现行国家标准《安全防范工程技术规范》GB 50348的规定。
条文说明
4.2.4 现行国家标准《安全防范工程技术规范》GB 50348-2004第3.5节对安全防范系统的安全性设计做了详细规定,第3.6节对安全防范系统的电磁兼容性设计做了详细规定。
4.2.5 系统信息安全设计应满足现行国家标准《信息安全技术信息系统安全等级保护基本要求》GB/T 22239规定的信息系统安全保护等级第2级要求,并应符合国家现行标准《信息技术 安全技术 信息安全管理体系要求》GB/T 22080和《城市监控报警联网系统 技术标准 第8部分:传输网络技术要求》GA/T 669.8的规定。
4.2.6 系统所使用的设备应符合现行国家标准《城市轨道交通安全防范系统技术要求》GB/T 26718的规定。
条文说明
4.2.6 本条“系统所使用的设备”主要是指现行国家标准《城市轨道交通安全防范系统技术要求》GB/T 26718-2011中所列明的设备,系统中其他设备的检验或认证要求由各地自行确定。在条件允许的情况下,建议由具有相应资质的第三方检测单位对设备进行合格性检验或认证。
4.3 视频监控系统
4.3 视频监控系统
4.3.1 视频监控系统应由摄像机、视频处理设备、存储设备、监视及操作终端、管理软件、传输网络和附属设备组成。
条文说明
4.3.1 视频监控系统与安防集成平台间存在大量的信息交互,从系统的完整性及合理性角度考虑,可与安防集成平台共享传输网络。
4.3.2 视频监控系统应符合现行国家标准《视频安防监控系统工程设计规范》GB 50395的规定。
条文说明
4.3.2 现行国家标准《视频安防监控系统工程设计规范》GB 50395-2007第5章对视频监控系统的功能和性能设计做了详细规定。
4.3.3 视频监控系统应能对城市轨道交通区域进行实时、有效的视频监控。系统功能应符合下列规定:
1 应能实时显示和记录受监控区域内的人员和物体的特征。
2 应能按需要检索、回放、下载所录制的历史图像。
3 监控画面的显示应能进行编程,并应能自动和手动切换;画面上应叠加摄像机的编号、位置、时间和日期信息。
4 应与城市轨道交通时钟系统同步。
5 应能根据设置的报警触发条件发出警示信息。
6 应具有操作日志,断电或关机后信息不应丢失,记录信息保存时间不应小于90d,且在保存时间内不可删除。
7 应采用数字网络化组网模式。
条文说明
4.3.3 根据《中华人民共和国反恐怖主义法》第三十二条规定,采集的视频图像信息保存期限不得少于九十日,本条规定记录信息保存时间不应小于90d。
本条“数字化网络组网模式”是指视频监控系统建设采用数字化及网络化方式,所有摄像机图像进入系统进行监控或存储前转换为IP数据包形式,以利于信息的传递、开发和使用。为此,系统前端图像采集可采用模拟或数字摄像机加固定对应编码器方式,或直接采用数字网络摄像机方式。
4.3.4 视频监控系统设计应符合下列规定:
1 摄像机配置应以固定摄像机为主,可根据需要辅助设置云台摄像机。
2 记录的图像信息应具有原始完整性。
3 摄像机灵敏度应与环境照度相适应。
4 应能独立运行和操作、能向安防集成平台发送信息、能与公共安全信息共享平台联网,并与技术防范系统中的其他子系统实现联动。城市轨道交通视频监控系统与公共安全视频监控联网系统信息传输、交换、控制应符合现行国家标准《公共安全视频监控联网系统信息传输、交换、控制技术要求》GB/T 28181的规定。
5 监视范围内应无遮挡。
6 应满足城市轨道交通运营对监控持续时间的要求,重点防护区域、重点部位和无人值守场所的监控设备应满足24h不间断运行的要求。
7 摄像机所拍摄的画面不应出现变形和扭曲,系统的实时显示和录像回放图像质量均不应低于现行国家标准《民用闭路监视电视系统工程技术规范》GB 50198规定的主观评价评分等级4级的要求。车站本地存储、回放的视频图像分辨率应大于或等于1280×720,图像帧率应大于或等于25fps。
8 系统电磁兼容性应符合现行国家标准《视频安防监控系统工程设计规范》GB 50395的规定。
9 系统应有备用电源,在断电时应能继续正常工作不少于2h。
10 安装于车辆基地各出入口处的摄像机应能清楚地拍摄到所有进出机动车辆的车牌号。
11 安装于车站各出入口的摄像机中,应至少有1路能清楚拍摄出入口外15m范围内的人和物的活动情况。人员从进入车站到离开车站期间应被拍摄到不少于2次的正面图像。
12 安装于车站站台的摄像机应能覆盖列车客室门的区域,清楚拍摄人员候车和上下车的情况,且拍摄画面应可连续拼接。站台土建结构为增加车厢编组预留长度的,视频监控系统的建设也应预留摄像机布设条件。
13 车站通道和检票口等部位的摄像机安装角度和摄录图像质量宜满足人脸识别及智能视频分析的需要。
条文说明
4.3.4 固定摄像机主要用于对指定监控区域进行不间断监控,云台摄像机主要用于对特定目标进行实时跟踪或区域巡检等应用。
3 监控图像效果需满足有效识别目标的要求,当周边环境照度无法满足要求时,需采用照度匹配的摄像机或采用安全照明进行照度调整。现行国家标准《视频安防监控系统工程设计规范》GB 0395-2007第5.0.2条和第6.0.1条对相关要求做了详细规定。
4 视频监控系统与报警系统等的联动体现为能将现场联动图像自动切换到指定的监视器上进行显示。
7 现行国家标准《民用闭路监视电视系统工程技术规范》GB 50198-2011规定的主观评价评分等级4级的要求为:图像上稍有可觉察的损伤或干扰,但并不令人讨厌。
8 系统设备在选型时要充分考虑其抗电磁干扰能力,以保证系统在城市轨道交通区域内的各种电磁环境下均能正常工作。现行国家标准《视频安防监控系统工程设计规范》GB 50395-2007第9.0.3条规定:系统电磁兼容性应符合现行国家标准《安全防范工程技术规范》GB 50348-2004的相关规定,选用的控制、显示、记录、传输等主要设备的电磁兼容性应符合电磁兼容试验和测量技术系列标准的规定,其严酷等级应满足现场电磁环境的要求。
10~13 对城市轨道交通区域内的某些特别区域或关注点提出了具体的要求。
4.3.5 视频监控系统宜结合人脸识别和智能视频分析技术,并宜符合下列规定:
1 基于视频监控系统的智能视频分析系统宜具备下列功能:
1)对预先设定的异常行为和可疑物体进行识别并报警的功能;
2)在预先设定的范围和时间内观察搜查预先设定的异常事件的工作能力;
3)对预先设定的目标进行连续跟踪、显示和视频搜索的功能;
4)客流统计功能。
2 基于视频监控系统的人脸识别系统宜具有采集、存储、布控和检索功能,并宜符合下列规定:
1)视频监控系统位于通道和车站检票口的摄像机布防时,宜对出入该区域的人流拍摄人脸正面图像,图像质量应满足现行国家标准《城市轨道交通安全防范系统技术要求》GB/T 26718的要求;
2)宜对采集到的人脸正面图像进行存储,保存人脸部分正面截取图像及场景照片,形成人脸图像抓拍库;
3)宜将采集的人脸与布控库进行比对,或在存储的人脸图像抓拍库内检索出与特定检索目标相似的人脸供人工确认;
4)系统多机大规模应用时,宜支持分布式联网功能。
条文说明
4.3.5 随着城市轨道交通内需管理的站点数量越来越多,其视频监控系统可调看的图像数量也变得极为庞大,单靠人工方式已无法完成对海量图像信息监视和分析,人脸识别及智能视频分析技术的应用是必然趋势。但是由于城市轨道交通环境的特殊性,目前的人脸识别及智能视频分析技术在识别率、准确性及响应时间等方面尚存在不足,无法完全满足城市轨道交通的应用需求,因此本规范中将此系统作为推荐使用。各地可根据实际情况,密切跟踪相关技术的发展动态,逐步引入相关技术手段,以切实提升城市轨道交通公共安全防范系统的智能化水平,提高响应速度和处置效率。
理论上,城市轨道交通区域内视频监控系统上传的所有图像均可用人脸识别技术进行分析和监控,但考虑到实用性和投资成本,可以选择部分摄像机与人脸识别装置搭配使用。由于通道和车站检票口是乘客的必经之处,并且这些位置的摄像机一般均被要求做到识别人员脸部特征,因此选用此处的摄像机与人脸识别装置搭配使用,可以更好地提高人脸识别的准确性。一般情况下,人脸识别摄像机最佳拍摄点是乘客处于检票机出口处时。
4.4 入侵报警系统
4.4 入侵报警系统
4.4.1 入侵报警系统应由前端设备、传输设备、控制、显示、处理和记录设备组成。
条文说明
4.4.1 入侵报警系统与安防集成平台间存在大量的信息交互,从系统的完整性及合理性角度考虑,可与安防集成平台共享传输网络。
4.4.2 入侵报警系统应符合现行国家标准《入侵报警系统工程设计规范》GB 50394的规定。
条文说明
4.4.2 现行国家标准《入侵报警系统工程设计规范》GB 50394-2007第5.2节对入侵报警系统的功能和性能设计做了详细规定。
4.4.3 入侵报警系统应对城市轨道交通设防区域的非法入侵行为进行有效的探测和报警,系统功能应符合下列规定:
1 应能对未经授权人员的进入进行实时探测,并应发出声光报警信息。
2 应能按时间、区域、部位任意编程设防或撤防,设防或撤防状态应有明显不同的显示。
3 应具有防破坏和故障报警功能。
4 应具有报警、故障、被破坏、操作等信息的显示记录功能,记录信息应包括事件发生时间、地点、类型等,记录信息不得更改。
条文说明
4.4.3 对值班室内操作人员的声音报警提示音量需充分考虑人员的接受度,不宜过响,以免对值班人员的工作造成影响。
报警发生区域的显示可采用颜色标志、闪烁提示等方式,方便工作人员的快速识别。
4.4.4 入侵报警系统设计应符合下列规定:
1 应按不同传感器的原理、功能和性能,根据安全需要进行设计,应构成点、线、面、空间或其组合的综合防护系统。
2 应能独立运行和操作,能向安防集成平台发送报警信息、接收并执行安防监控中心或安防监控分中心的控制信号,并应能与技术防范系统中的其他子系统联动。
3 在周界和无人值守的场所,系统应具有24h布防功能。
4 系统触发报警响应时间不应大于2s。
5 采用脉冲电子围栏或其他形式围栏的围栏系统应与视频监控系统、安全照明联动使用。脉冲电子围栏的脉冲电压应在5000V~10000V之间,并可按需多档调节;应具有线线电击威慑及定位告警显示功能。
6 系统应有备用电源,在断电后应能继续正常工作不少于8h。
7 系统报警、误报、设防、撤防情况下应符合下列规定:
1)系统正常运行时不应有漏报警;
2)声光报警信息应能保持到手动复位,报警信号信息不应丢失;
3)紧急报警装置应具有不可撤防设置功能和防误触发措施,被触发后应自锁。
条文说明
4.4.4 入侵探测器(含高压脉冲电子围栏或其他形式围栏的围栏系统)产生报警信号时与视频监控系统和安全照明等的联动是系统必要的功能之一。
7 紧急报警装置所发出的报警一般都具有急迫性与严重性,需要慎重对待,故对其的报警触发及消警也尤为谨慎,不得随意布、撤防,在日常使用过程中也应避免误触发,一旦被触发后应具备自锁定功能,待处警完毕后再根据相应的管理办法进行消警。
4.5 安全检查及探测系统
4.5 安全检查及探测系统
4.5.1 安全检查及探测系统宜包括炸药探测系统、液态危险品探测系统、有毒有害气体探测系统、放射性物质探测系统、常规武器和金属探测系统、X射线检查系统。安全检查及探测系统可分为便携式系统和固定式系统。
4.5.2 安全检查及探测系统的功能应符合下列规定:
1 应能探测出国家、地方及相关部门制定的《危险物品目录》所列的危险物品。
2 当检查、探测到危险物品时,应能实现报警和数据记录。
3 宜进行联网工作,建立网络支持下的安全检查及探测系统;宜具有危险物质飘散跟踪功能,能追踪判断危险物质扩散的影响范围和后果。
4 应具有有线或无线传输功能,应将数据、告警信号和方位、设备状态等信息传输至安防集成平台。
条文说明
4.5.2 安全检查及探测系统应能探测指定的炸药、液态危险品、有毒有害气体、放射性物质、武器(含刀、仿真枪、管制器具)等危险物品。对危险物品的报警和数据记录信息可包括危险物质类型、时间、地点、方向、探测仪编号等。当检查、探测到危险物品时自动向安防监控中心发出报警信息,并自动进行数据记录。
3、4 安全检查及探测系统中的固定式系统建议通过有线网络方式进行信息传输,便携式系统建议通过无线网络方式进行信息传输。无线传输接发机的射频工程参考国家无线电管理委员会2005年发布的《微功率(短距离)无线电设备的技术要求》中的规定执行。便携式系统是指在现行国家标准《城市轨道交通安全防范系统技术要求》GB/T 26718-2011中所列明的便携式探测仪。
4.5.3 安全检查及探测系统设计应符合下列规定:
1 探测设备的设置应符合下列规定:
1)有毒有害气体探测传感器宜设置于城市轨道交通区域通风井内、车站乘客人流集中的通道等部位;
2)炸药探测仪、液态危险品探测仪、常规武器和金属探测仪、放射性物质探测仪应设置于车站乘客进站通道等部位。
2 系统不应对人体或物品产生伤害,不应引爆爆炸物或引燃易燃气体,不应引发次生灾害。
3 应具备网络化系统设计,所有探测器、检测仪应与安防监控中心或安防监控分中心联网。
4 在系统产生告警信号时,应联动视频监控系统进行视觉复核。
5 报警信息应能保持到手动复位。
6 便携式安全检查及探测系统不应使用带放射性同位素的装置。
7 放射性物质探测仪应随时为X射线检查系统等设备进行射线泄漏检测。
8 应对安检人员进行防护。
条文说明
4.5.3 有毒有害气体随空气传播、扩散较易,且危害面大,容易造成群体性伤害事件。此外,城市轨道交通通风井一般都位于城市轨道交通建筑物外,容易被忽视,成为安全漏洞;乘客通道等区域和重点部位处人流又较为密集,容易受攻击,因此需要设置有毒有害气体探测传感器,以及时探测和发现有毒有害气体,提高对相应灾害的判断和处置能力。有毒有害气体探测系统有固定式系统和便携式系统,建议在通风井等处采用固定式系统;在乘客通道等处采用便携式系统,与其他便携式系统配合构成完整的安检系统。
在车站设置的安全检查及探测系统建议主要采用便携式设备,可配合X射线检查系统的使用,以发现并阻止乘客携带危险品进入付费区为主要目的。
为了在保证安全的前提下满足城市轨道交通大客流快速通行的要求,对于经一定程序验证、安全性相对较高、日常通行频繁的城市轨道交通常规乘客可适当简化安检手段,但应通过实名制技术手段或方法来杜绝身份冒用,并保证其乘坐城市轨道交通的日常通行信息能被准确地记录和查询。
2 设置安全检查及探测系统的目的是为了增强轨道交通区域内的人身和财产安全,一切均应以安全为前提,因此在设备选型及设置方面要充分考虑设备自身的可靠性与安全性,避免因设备的设置而对周边人员及物品产生伤害。
6 放射性同位素是一个原子核不稳定的原子,每个原子也有很多同位素,每组同位素的原子序虽然是相同,但是却有着不同的原子量,如果这原子是有放射性的话,它会被称为物理放射性核种或放射性同位素。放射性同位素会进行放射性衰变,从而放射出伽马射线和次原子粒子。有些放射性同位素是天然存在的,有些则是人工制造的,称为人造放射性同位素。本款所指的放射性同位素包括天然的和人造的各种类别。
7 根据我国《放射性同位素与射线装置安全和防护管理办法》的规定,使用放射性同位素与射线装置的单位应当对相关场所进行辐射监测,因此城市轨道交通安全检查及探测系统中的放射性物质探测仪在进行安全检查的同时,还可作为对X射线检查系统进行日常监测的手段之一。
8 对安检人员的防护可采用多种措施,如定期体检、配备防护设备等。
4.6 出入口控制系统
4.6 出入口控制系统
4.6.1 出入口控制系统应由识读单元、信息传输、信息管理和执行单元组成。
条文说明
4.6.1 出入口控制系统与安防集成平台间存在大量的信息交互,从系统的完整性及合理性角度考虑,可与安防集成平台共享传输网络。
4.6.2 出入口控制系统应符合现行国家标准《出入口控制系统工程设计规范》GB 50396的规定。
4.6.3 对于城市轨道交通区域需要控制的各类出入口,出入口控制系统应具有按不同的通行对象及其准入级别,对其进出实施实时控制和管理的功能。系统功能应符合下列规定:
1 应对受控区域的位置、通行对象及通行时间进行实时控制。
2 应具有报警功能。
3 宜具有防尾随措施。
4 应满足紧急逃生时人员疏散的要求。
4.6.4 出入口控制系统设计应符合下列规定:
1 应能独立运行和操作;应能向安防集成平台发送报警信息,接收并执行安防监控中心或安防监控分中心的控制信号,并应与视频监控系统联动。
2 当供电不正常、断电时,系统的密钥信息及各种记录信息不得丢失。
3 系统的备用电源应保证系统连续工作不少于48h。
4 系统记录保存时间不应少于180d。
条文说明
4.6.4 出入口控制系统产生报警信号时与视频监控系统和安全照明等的联动是系统必要的功能之一。
4.7 电子巡查系统
4.7 电子巡查系统
4.7.1 电子巡查系统应由信息装置、采集装置、信息转换传输及管理终端组成。
4.7.2 电子巡查系统应符合现行行业标准《电子巡查系统技术要求》GA/T 644的规定。
4.7.3 电子巡查系统应通过信息识读等方式对巡查人员的工作状态进行监督、记录。系统功能应符合下列规定:
1 应能对巡检地点、时间和人员编制不同的巡检计划。
2 采集装置应能准确记录预定区域、路线巡查的详细时间、地点、人员信息。
3 采集装置应能存储不少于4000条巡查信息,存储信息保存时间不应少于10d。
4 管理终端应能对采集装置内的信息进行导出,形成记录,便于查询、统计;记录信息保存时间不应少于30d。应能对采集装置进行同步校时。
条文说明
4.7.3 电子巡查系统主要通过比对巡查人员对指定巡检地点的巡查时间及巡查路线等信息,监督和记录巡查人员是否按规定计划进行巡查,时间信息的准确性直接关系到巡检记录的正确性,故需定期对采集装置进行同步校时,以保证巡检记录的可靠性与准确性。
4.7.4 电子巡查系统设计应符合下列规定:
1 应接入安防集成平台。
2 采集装置安装位置应涵盖车辆基地、运营控制中心场所等部位。
条文说明
4.7.4 电子巡查系统虽然是针对巡查人员的一种监督和记录系统,但其所记录的巡查信息也可作为技术防范系统的一种重要信息来源,将电子巡查系统接入安防集成平台有助于实现安防集成平台对信息的综合分析和二次开发等应用,同时安防集成平台还可对其进行统一授时,以保证技术防范系统内各系统及设备时间的一致性。电子巡查系统分为离线式和在线式两种。使用在线式电子巡查系统的,可将整个系统通过传输网络接入安防集成平台;使用离线式电子巡查系统的,可将主机接入安防集成平台。
考虑到城市轨道交通车站建筑规模相对较小,且视频监控系统、入侵报警系统及出入口控制系统等设置较为完善,故目前暂不考虑在车站设置电子巡查系统。
4.8 安防集成平台
4.8 安防集成平台
4.8.1 安防集成平台应根据公共安全防范监控管理的要求,由站点级和线路中心级构成,并宜根据城市轨道交通的规模设置区域级和路网级。各级安防集成平台可由服务器、工作站、数据存储设备、打印输出设备、平台软件、通信接口设备、计算机网络和其他附属设备组成。
条文说明
4.8.1 站点级是指设置在车站、车辆基地、运营控制中心场所等地以监控其管辖区域的安防集成平台中的部分,线路中心级是指设置在线路运营控制中心内以监控全线路的安防集成平台中的部分。当城市轨道交通的规模达到一定程度时,相关管理部门认为有必要时可设置区域级或路网级安防集成平台。区域级是指设置在特定地点(如公安派出所内)以监控同一线路中的几个站点或不同几条线路中几个站点(含站点所有管辖区域)的安防集成平台中的部分,路网级是指设置在特定地点以监控整个城市区域内全部线路的安防集成平台中的部分。
4.8.2 各级安防集成平台应能独立工作,发生单站点故障或网络通信故障时,不应影响其他部分的正常运行。
条文说明
4.8.2 站点级、线路中心级、区域级、路网级是通过网络连接进行信息交互的。当网络传输发生故障时,受影响的站点级安防集成平台应能独立地完成本地监控功能,只丧失与其他站点级、线路中心级、区域级、路网级的信息交互功能,其他未受影响的各级各点应能继续正常工作。同时,某个站点级和(或)线路中心级、区域级、路网级的故障不应引发其他站点级和(或)线路中心级、区域级、路网级的故障。
4.8.3 站点级安防集成平台应设置在车站、车辆基地、运营控制中心场所。系统功能应符合下列规定:
1 应具备图形显示功能,采用中文界面,能显示地理信息底图、周边环境图、建筑总平面图等各类图形,并应采用中文标注图中的各个报警区域、主要部位的名称及物理位置;各类图形宜采用矢量图方式,可局部放大、缩小和平移。
2 应具备状态显示功能,以声光和文字图形显示各技术防范系统的安防事件报警信息、故障报警信息、设防和撤防区域、与各技术防范系统的通信工作状态以及各技术防范系统设备的关闭、开启信息。
3 应具备系统控制功能,系统应能控制视频图像的切换、处理、存储检索和回放,云台、镜头的预置和遥控,对防护目标的设防与撤防执行,电子巡查路线的设置,联动指令下发,机构及其他设备的控制。
4 应具备操作管理功能,系统应能设定操作权限,对操作人员的登录和交接进行管理。
5 应具备信息记录功能,系统应能记录管辖范围内的所有事件及其时间,包括安防事件报警与复位、联动指令发布与反馈、设备故障报警与恢复、布防与撤防、操作人员动作;记录时间不应少于1年。
6 应具备记录处理功能,系统应能进行历史记录的分类检索、调阅、打印、生成报表、下载。在事件查询的同时,应能回放与该事件相关联的语音和视频记录文件。
7 应具备系统修改功能,系统在操作权限允许的条件下应能进行各类图形的增加与删除、各类图形的结构及标注、图形中技术防范设施或设备及其位置、类型及标注的增加与删除。
8 站点级安防集成平台还应具备向线路中心级安防集成平台上传所有事件的功能、接收线路中心级安防集成平台控制指令的功能,以及与线路中心级安防集成平台进行时间同步的功能。
条文说明
4.8.3 本规范对站点级安防集成平台的计算机网络架构不作规定,建议无论采取何种架构,其操作、显示和打印功能部分均设置在站点的安防监控中心内,其他功能部分则设置在站点的安防监控中心内或同一站点内其他具有相同安全防范等级的机房内。
1 图形显示功能用于实时地显示被监控区域的状态,不论该区域是否有事件发生,操作人员都可以选择任意区域的地图进行显示。当有新的事件发生时,则相应区域的地图自动弹出显示。显示地图上标注的报警区域名称、主要部位名称等信息有助于操作人员对地理位置的识别。
2 采用不同的声光和文字图形显示各技术防范系统的安防事件报警信息、故障报警信息、设防和撤防区域、与各技术防范系统的通信工作状态以及各技术防范系统设备的关闭、开启等信息,将有助于平台的日常操作和事件种类识别。声音提示可采用计算机声卡外接扬声器或计算机内置扬声器实现,光提示可采用闪烁图标实现。在报警和故障排除之前,始终显示报警状态和故障状态的提示。
3 系统控制功能分对单一系统的控制功能和系统间的联动控制功能。对视频监控系统的图像的切换、处理、存储检索和回放,云台、镜头等的预置和遥控,对防护目标的设防与撤防执行,电子巡查路线的设置等属于对单一系统的控制功能;系统之间的输入与输出联动逻辑、站点间输入与输出联动逻辑,以及相应的控制指令下发,对其他设备的控制等属于系统间联动控制功能。联动控制逻辑存储在安防集成平台中。
4 设定操作权限,对操作者的登录和交接进行管理等操作管理功能对于系统的日常管理、运行以及事件发生后处置过程调查是非常有意义的。
5 安防事件报警与复位、联动指令发布与反馈、设备故障报警与恢复、布撤防、操作人员动作等的信息记录功能是平台必备的功能,各级各层平台记录其管辖范围内的所有上述事件信息及时间。平台中存储的信息不设条目数量的限制,但应在平台中保存至少1年,各级各层平台分别保存。
7 平台中的设施设备数据库、地图等应是可修改的,但必须是经过具有授权的平台维护专业人员进行。修改工作包括增加、删除、调整等。修改依据设计文件进行,修改完成后需进行平台调试,调试范围包括修改所影响的范围。所有的修改记录提交给管理使用单位。
8 站点级实时向线路中心级上传事件,在接收到线路中心级的控制指令后立即处理;当设有区域级时,站点级的上传事件同时上传给区域级,站点级在接收到区域级的控制指令后立即处理。信息传输时长与时间同步周期可根据各地城市轨道交通的实际情况自行定义,为确保信息传递的有效性,建议信息在站点级和线路中心级、区域级之间传输的时长不超过2s;站点级与线路中心级进行时间同步的周期不大于30min。
4.8.4 线路中心级安防集成平台的监控范围应包括单条城市轨道交通线路中所有车站、区间、车辆基地、运营控制中心场所、变电所。系统功能应符合下列规定:
1 应具备图形显示、状态显示、系统控制、操作管理、信息记录、记录处理和系统修改功能,并应符合本规范第4.8.3条第1款~第7款的规定。
2 应能向站点级安防集成平台下发联动指令、向通信系统发布安防报警事件信息。
3 应具备从线路时钟系统取得标准时间并向站点级安防集成平台下发时间同步信号的功能。
4 应具备决策支持和应急指挥功能,包含事件管理功能、决策支持数据库功能、应急响应预案功能和资源管理功能。
5 应能监视并显示与站点级安防集成平台的通信状态信息、站点级安防集成平台与各技术防范系统的通信工作正常和故障状态;应能实时接收站点级安防集成平台上传的报警信息,并能与站点级安防集成平台的信息同步。
条文说明
4.8.4 本规范对线路中心级安防集成平台的计算机网络架构不作规定,建议无论采取何种架构,其操作、显示和打印功能部分均设置在线路控制中心的调度大厅内,其他功能部分则设置在线路控制中心调度大厅内或线路控制中心内其他具有相同安全防范等级的机房内。线路中心级所监控的范围是本线路上所有站点级监控范围的集合。
2 线路中心级安防集成平台只负责站间的联动逻辑以及相应的联动指令下发,站点内部的联动由站点级安防集成平台负责。同时线路中心级安防集成平台负责向通信系统发布本线路的安防报警事件,具体发布方式在具体项目的系统设计阶段确定。
4 安防集成平台的决策支持和应急指挥功能是以计算机为工具,应用领导科学及有关决策的理论和方法,为决策提供各种信息,辅助决策者进行科学决策和进行应急指挥的系统功能。决策支持和应急指挥功能是帮助决策者进行分析问题与辅助决策的工具。它帮助人们收集与处理与安全防范相关的信息、构思与设计应急处置方案、分析与比较应急指挥方案、最后做出正确的选择以降低或消除安全防范事件所造成的威胁和损失。决策支持可包括安全威胁评估、威胁影响评估、系统脆弱性评价、应急预案评估以及地铁内空气流动和扩散模型、人员疏散和逃生模拟、安全警力及拯救力量分布模型等功能。应急指挥可包括针对安防事件的行动方案、救援指挥、响应措施、疏散与收集人员、安全避难、控制环控模式、检查和报告现场情况、对外协调和使用安全资源等。
决策支持和应急指挥功能中的事件管理功能可包括自动发布报警信息、自安防事件发生至处置完毕过程中所有信息和行动的记录、提示可能影响到的区域等。
决策支持和应急指挥功能中的决策支持数据库功能可包括:安全管理数据库,如雇员身份数据、访问数据、安全事件数据、犯罪事件数据、罪犯数据以及其他公共安全数据;空间数据库,如城市轨道交通地理平面图、结构、设施、设备、人员及岗位以及周边状况形象(图)等与安全相关的空间信息。
决策支持和应急指挥功能中的应急响应预案功能可包括预案编制、预案调用。应急预案可包括应急预案类型、预案文本、机构和组织、设备、事件发生区域、疏散路径、疏散区、区域相关信息、应急通道、替代通道、转移通道以及指挥信息。
决策支持和应急指挥功能中的资源管理功能可包括在应急处置过程中可以使用的应急人员、应急设施设备、救援车辆等资源的管理。
决策支持和应急指挥所包含的具体功能和内容要求由各地城市轨道交通管理部门和公安部门根据本地实际情况在项目的系统设计阶段确定。
4.8.5 区域级安防集成平台的监控范围应包括区域范围内的所有车站、区间、车辆基地、运营控制中心场所、变电所。
4.8.6 路网级安防集成平台的监控范围应包括整个城市范围内的所有车站、区间、车辆基地、运营控制中心场所、变电所。
4.8.7 区域级安防集成平台和路网级安防集成平台的功能应符合下列规定:
1 应具备图形显示、状态显示、系统控制、操作管理、信息记录、记录处理和系统修改功能,并应符合本规范第4.8.3条第1款~第7款的规定。
2 应符合本规范第4.8.4条第4款和第5款的规定。
4.8.8 安防集成平台设计应符合下列规定:
1 平台的冗余设计和应用软件应满足现行国家标准《安全防范工程技术规范》GB 50348的要求。
2 平台的事件触发报警时间不应大于1s,控制及操作响应时间不应大于5s,平面图浏览响应时间不宜超过2s,现场数据查询响应时间不宜超过2s,历史数据查询响应时间不宜超过5s。
3 图形上设备定位误差不应超过±1m,设施定位误差不应超过±3m。
条文说明
4.8.8 本条规定了系统整体设计以及安防集成平台设计时应遵循的原则,设计单位和集成平台生产单位应认真对待,以保证作为整个技术防范系统中枢的安防集成平台能稳定地运行,有效地、准确地实现监控功能。
1 现行国家标准《安全防范工程技术规范》GB 50348-2004第3.7.4条对安全防范系统的冗余设计做了详细规定。
现行国家标准《安全防范工程技术规范》GB 50348-2004第3.4.1条第2款规定:安全管理系统的应用软件应先进、成熟,能在人机交互的操作系统环境下运行;应使用简体中文图形界面;应使操作尽可能简化;在操作过程中不应出现死机现象。如果安全管理系统一旦发生故障,各子系统应仍能单独运行;如果某子系统出现故障,不应影响其他子系统的正常工作。
2 可以根据需要将平台的报警等信息传送至公安等相关管理部门,方便快速处置和联动。
实体防范系统设计
5.1 一般规定
5.1 一般规定
5.1.1 城市轨道交通公共安全实体防范系统工程应结合城市轨道交通土建、装修等工程项目,同步进行设计、施工、验收和管理评估。
条文说明
5.1.1 城市轨道交通公共安全实体防范工程与土建、装修等项目关系密切,技术参数等满足本规范及国家现行标准的要求即可。在条件允许的情况下,建议聘请具有相应资质的第三方检测单位对系统所使用的设施和设备进行合格性检验或认证。
5.1.2 城市轨道交通实体防范系统设计应满足防护对象的防范要求,与防护对象的公共安全特性和运营特性相协调。
5.1.3 系统设计应根据不同防范区域和部位采用不同实体防范措施,所有采用实体防范措施的位置均应有相应的技术防范措施配合设置,并应与人力防范措施相配合。
条文说明
5.1.3 城市轨道交通公共安全防范系统工程由技术防范、实体防范和人力防范等多重技术措施构建而成。实体防范系统作为其中的一个重要组成部分,需与技术防范及人力防范密切配合,统筹考虑,构建起一个有效的整体公共安全防范系统,以增强轨道交通安全防护能力。
5.1.4 系统设计应减少或限制访问点的数量,在不同的安全区之间划定转换区。
条文说明
5.1.4 安全防范措施及其实施需满足城市轨道交通对快速、高效、准点运营的需求。实体防范系统的设计要尽量避免人为制造拥塞区,从而给城市轨道交通的正常运营带来不利影响。
5.1.5 系统设计应遵循有效和经济的原则。
5.1.6 系统设计不应妨碍或干扰消防和救援设施及设备。
5.2 围栏与围墙
5.2 围栏与围墙
5.2.1 周界围栏或围墙外侧区域宜建立6m的清空区;内侧区域宜建立5m的清空区,并可与消防通道共享空间;清空区不应有杂草、碎砖瓦以及其他物体。
条文说明
5.2.1 建立清空区的主要目的是为了保持视线通透,以便于及时发现非法侵入等现象。当清空区建立困难时,可通过增加围栏高度及设置相关技术防范系统等技术手段提高非法侵入的难度,并通过相关技术手段及时发现非法侵入。
5.2.2 周界围栏或围墙宜优先采用砖砌或钢筋混凝土结构,整体围墙的上端应高于场界外侧地面2.8m,墙体顶端宜配合采用玻璃碎屑、铁丝网、电子围栏等防止攀爬的设施。
5.2.3 周界围栏或围墙的支柱应位于围栏内侧,埋深不应小于0.6m,间隔不应大于3.0m,应有防止拆卸装置或进行焊接。
条文说明
5.2.2、5.2.3 周界围栏或围墙需保持封闭、完整,并尽量避免出现缺口,对易被侵入的部位可通过增加额外的安全防范措施来弥补安全漏洞。
5.2.4 周界围栏或围墙门应与围栏或围墙相匹配,门的底部缝隙不应超过5cm;当门的高度和宽度超过1.8m时,应采取措施防止强行挤入;车辆通过的门应有足够的空间,应留有应急车辆的位置通道。
5.2.5 周界围栏和围墙宜配合触发或感应传感器系统,其信号宜连接至视频监控系统、入侵报警系统和安全照明系统。
5.2.6 在进出车站区域的出入口处不应设置固定栅栏等阻碍物。
条文说明
5.2.6 车站区域围栏的设置需满足消防疏散要求,不能影响和阻碍突发情况下乘客的安全撤离。
5.2.7 用于导向的围栏不应低于1.1m。
条文说明
5.2.7 用于导向的围栏主要是指城市轨道交通车站内用于疏导人流用的隔离栏,为防止人员轻易翻越,从而对人流疏导产生影响,故对其高度需做一定的要求。
5.3 安全照明
5.3 安全照明
5.3.1 城市轨道交通照明设计应满足现行国家标准《视频安防监控系统工程设计规范》GB 50395的要求。
条文说明
5.3.1 现行国家标准《视频安防监控系统工程设计规范》GB 50395-2007第6.0.1条第2款规定:监视目标的最低环境照度不应低于摄像机靶面最低照度的50倍。
5.3.2 在无人值守部位和需定期巡查周界应安装触发或感应传感器,信号应连接至视频监控系统、入侵报警系统或安全照明系统。
条文说明
5.3.2 安全照明设计在满足功能要求的前提下,还需考虑节能环保的要求,可根据不同场合的需求选用经济合理的技术和设备。
5.3.3 安全岗位应配备手持式强力照明器具。
条文说明
5.3.3 安全岗位配备手持式强力照明器具是防备紧急情况下使用的。
5.3.4 后备电源、备用电源、应急照明每月应至少进行一次检测,每次不应少于30s;并应每年进行一次不少于1.5h的测试。
5.3.5 安全照明应覆盖周界、出入口、门卫室、社会车辆停车场。
5.3.6 安全照明应与视频监控系统、入侵报警系统进行整体设计。
条文说明
5.3.6 安全照明需结合城市轨道交通照明进行设计,以城市轨道交通照明设计为主,并对其覆盖场合及照度进行优化,以满足安全防范的视觉需求,同时对部分城市轨道交通照明系统无法覆盖的场合,还需结合视频监控系统及入侵报警系统等的设计进行补缺。
5.3.7 周界照明应符合下列规定:
1 照明光线应覆盖视频监控设备范围。
2 照射范围应连续,并应满足视频监控设备和其他监视设备的照度要求。
3 照明光束应从被监视的物体自上向下、从内向外照射,相邻光源照明光束应重叠。
5.3.8 出入口、门卫室照明应符合下列规定:
1 所有进入的车辆和人员应在照射覆盖中。
2 灯光设置应避免使司机感到炫目。
3 门卫室内应减少亮度水平。
条文说明
5.3.8 门卫室内减少亮度水平有利于向外观察。
5.3.9 社会车辆停车场照明应符合下列规定:
1 照明光线应覆盖视频监控设备范围。
2 照射范围应连续,并应满足视频监控设备和其他监视设备的照度要求。
3 应配备应急照明。
5.4 车辆控制和停车设施
5.4 车辆控制和停车设施
5.4.1 应对城市轨道交通非公共停车设施和进出车辆进行安全控制。
5.4.2 来访者停车位置应有显著标记。
5.4.3 内部车辆和职工停车场宜设置在周界内部。
条文说明
5.4.2、5.4.3 建议将外部车辆停车场与内部车辆停车场分开设置,按内、外区别分设在周界内、外,以便于对来往车辆的区分、管理和控制。社会车辆停车场需与城市轨道交通建筑物间保持一定的距离,以降低车载爆炸物等对城市轨道交通建筑可能带来的威胁。
5.4.4 车辆进出线路应进行显著标记。
5.4.5 停车场宜设置视频监控系统。
5.4.6 停车场宜安装车速控制设施。
5.5 车辆障碍
5.5 车辆障碍
条文说明
车辆障碍通过硬件手段实现对车辆的控制,主要用于隔离和阻挡车辆行进路由,便于有效管理和控制车辆的行进方向和路线。
5.5.1 停车场及城市轨道交通各建筑物周边宜设置车辆障碍。车辆障碍可包括天然屏障和人工障碍。
5.5.2 天然屏障宜利用水面、植物、地形设置。
5.5.3 人工障碍宜采用混凝土构件、水桶或沙桶、铁链或加强门、钢缆、警网、隔离墩、护栏、安全岛、机动化障碍、液压障碍、电动门、三角钉、可移动路障。
5.6 车站环境设计
5.6 车站环境设计
5.6.1 车站环境设计宜包括区域安全设计、威慑和安全感设计。
条文说明
5.6.1 城市轨道交通车站环境设计的目标是给人员或乘客带来一种系统化的危险减少的实际心理效果。因此一方面要增加乘客的舒适度,避免乘客产生压抑感和恐惧感,同时也要突出对重点要害部位的警示和戒备力度,以威慑企图实施不法行为的人员,有效降低不法行为的实施率。
5.6.2 区域安全设计应符合下列规定:
1 应使用围栏、标志、指示牌、醒目颜色的围墙或壁画提示安全区范围和视频监控警告标志,并应确定安全区的明确边界。
2 应提供明显标志的乘客转换区及过渡区。
3 应设计集散区。
4 相互冲突的客流应被隔离开。
5.6.3 威慑和安全感设计应符合下列规定:
1 宜通过放宽和延长视线、设置通道等方式设计开放式环境。
2 出入口、通道、楼梯和自动步行道宜采用取直设计。
3 应消除角落。
4 应使乘客克服被隔离的感觉,宜增加公用付费电话,并应提高通道可见性。
5 宜设计自然的访问控制。
6 应通过良好的照明设计提高乘客的安全感。
7 照明设计宜采用无阴影设计和增加宽敞感设计。
8 宜设置安全岗亭等设施。
9 宜在地下通道配置轻音乐背景环境。
条文说明
5.6.3 消除角落的目的是减少阴影和乘客停留时间。设计自然的访问控制的目的是使非法活动置于监视中,并抑制违法活动的企图。
5.7 其他安全措施
5.7 其他安全措施
条文说明
城市轨道交通车站建筑周界较难划定,存在大量的外部通道和入口,为满足城市轨道交通安全防范系统全面、完整的管理需求,避免安全漏洞,需结合相关技术防范和实体防范手段对各类通道及入口做防潜入设计,以保证整个城市轨道交通区域的安全。
5.7.1 防盗安全门的安装与应用应符合现行国家标准《防盗安全门通用技术条件》GB 17565的规定,门体强度不应低于乙级。
5.7.2 车站火灾逃生通道设计宜采用防潜入设计。
5.7.3 环控、供热、供气、给水、供电、通信等系统的管道、爬架、桥架应在端部进行封堵,不宜设置固定式工作爬梯。对能容纳人体钻爬的环控风管新风口和排风口应设置不易拆卸的防护网。
5.7.4 电梯井等的入口应设置带锁具的门,并宜设置视频监控系统和入侵探测装置。
5.7.5 雨水、污水排水口应采用防潜入设计,并应设置防止生物闯入的过滤栏网。
5.7.6 房顶的排气口、电梯设施、通道应进行防潜入设计。房顶晒台等入口应设置带锁具的门,宜设置视频监控系统和入侵探测装置。对大型环控设备附属的具有钻爬、攀爬能力的管道,应设置不易拆卸的防护网。
5.7.7 车站站台应安装屏蔽门,屏蔽门的布置与结构、技术指标应符合现行行业标准《城市轨道交通站台屏蔽门系统技术规范》CJJ 183的规定。
防护对象的安全防范系统工程设计
6.1 一般规定
6.1 一般规定
6.1.1 城市轨道交通防护对象的安全防范系统工程设计应包括各防护对象的数量和分布,安防设备和设施的数量、位置和技术要求。
条文说明
6.1.1 城市轨道交通防护对象安全防范系统设计的前提条件是符合城市轨道交通公共安全防范系统工程的基本设计要求,具体内容可参考本规范第3章的规定。
6.1.2 城市轨道交通防护对象的安全防范系统工程设计应以防护对象为单元,根据防范要求和特点,综合运用防范技术进行系统的工程设计。
条文说明
6.1.2 城市轨道交通公共安全防范系统工程由技术防范、实体防范和人力防范等多重技术措施构建而成,因此在对防护对象进行安全防范系统设计时需要综合运用技术防范、实体防范和人力防范技术进行系统的工程设计,构建起一个有效的整体公共安全防范系统。
6.2 公共安全防范监控中心
6.2 公共安全防范监控中心
6.2.1 公共安全防范监控中心宜与运营控制中心合设。
条文说明
6.2.1 公共安全防范监控中心作为公共治安管理、维护的一个集中管理场所,为方便在常态下或紧急事态下的快速处置、联动等,可与城市轨道交通运营管理中心共享物理场所。
6.2.2 应设置路网级公共安全防范监控中心,采用路网级安防集成平台监控全路网的公共安全状态。
6.2.3 应设置线路中心级公共安全防范监控中心,采用线路中心级安防集成平台监控线路的公共安全状态。
6.2.4 宜设置区域级公共安全防范监控中心,采用区域级安防集成平台监控区域的公共安全状态。
6.2.5 在各运营控制中心场所、车站、车辆基地应设置安防监控分中心,并应设置站点级安防集成平台。
6.2.6 安防监控中心和安防监控分中心的设计应符合现行国家标准《安全防范工程技术规范》GB 50348的规定。
条文说明
6.2.2~6.2.5 公共安全防范监控中心或分中心的设置可根据管理区域或权限的不同进行分级设置,各级安防监控中心负责本区域内的安全防范管理,并起承上启下作用。
6.3 运营控制中心场所
6.3 运营控制中心场所
6.3.1 运营控制中心场所安全防范系统工程设计应符合下列规定:
1 应设置视频监控系统、入侵报警系统、出入口控制系统、电子巡查系统和站点级安防集成平台等技术防范系统。
2 应设置防盗安全门、围栏和围墙、车辆控制和停车设施、车辆障碍、安全照明等实体防范系统。
条文说明
6.3.1 运营控制中心场所是指城市轨道交通线路运营控制中心所在的建筑物实体,作为城市轨道交通线路单线或多线所有运行车辆、区间和车站及乘客进行总的监视、控制、协调、指挥、调度和管理的中心,其公共安全防范等级处于高优先级。
6.3.2 应设置运营控制中心场所安防监控分中心,并应符合现行国家标准《安全防范工程技术规范》GB 50348的规定。
条文说明
6.3.2 运营控制中心场所安防监控分中心是指管理运营控制中心本体建筑安全防范系统的中央控制室。
6.3.3 运营控制中心场所内各主要位置应按表6.3.3的规定设置技术防范系统。
表6.3.3 运营控制中心场所各主要位置技术防范系统设置要求

6.3.4 楼宇内各楼层主要通道宜设置电子巡查系统。
6.3.5 运营控制中心场所内其他位置应根据其安全风险等级设置技术防范系统。
条文说明
6.3.3~6.3.5 运营控制中心场所各主要位置根据其所处位置以及其功能的不同,设置不同类型的技术防范系统,具体系统设置是否为强制根据本规范中的具体要求确定。
6.4 车 站
6.4 车 站
6.4.1 车站安全防范系统工程设计应符合下列规定:
1 应设置视频监控系统、入侵报警系统、出入口控制系统、安全检查及探测系统和站点级安防集成平台等技术防范系统。
2 车站视频监控系统宜结合人脸识别及智能视频分析技术。
3 应设置防盗安全门、用于导向的围栏和屏蔽门等实体防范系统。
条文说明
6.4.1 车站每天会有大量的乘客进入、离开,流动性较大,需要设置多重技术防范系统来确保公共安全。
6.4.2 应设置车站安防监控分中心,并应符合现行国家标准《安全防范工程技术规范》GB 50348的规定。
条文说明
6.4.2 车站安防监控分中心是指管理车站内安全防范系统的中央控制室。
6.4.3 应对进入车站的人员和物品进行安全检查。
6.4.4 车站内各主要位置应按表6.4.4的规定设置技术防范系统。
表6.4.4 车站各主要位置技术防范系统设置要求

6.4.5 空调通风系统进风口和回风口宜设置安全检查及探测系统、入侵报警系统。
6.4.6 车站内其他位置应根据其安全风险等级设置技术防范系统。
条文说明
6.4.3~6.4.6 车站内各主要位置根据其所处位置以及其功能的不同,设置不同类型的技术防范系统,具体系统设置是否为强制根据本规范中的具体要求确定。
6.5 车辆基地
6.5 车辆基地
6.5.1 车辆基地安全防范系统工程设计应符合下列规定:
1 应设置视频监控系统、入侵报警系统、出入口控制系统、电子巡查系统和站点级安防集成平台等技术防范系统。
2 应设置防盗安全门、围栏和围墙、车辆控制和停车设施、车辆障碍、安全照明等实体防范系统。
条文说明
6.5.1 车辆基地在某些时候也被称为停车场或车辆段。通过车辆基地安防监控分中心内设置的技术防范设备,可有效地保证车辆基地内的公共安全。
6.5.2 应设置车辆基地安防监控分中心,并应符合现行国家标准《安全防范工程技术规范》GB 50348的规定。
条文说明
6.5.2 车辆基地安防监控分中心是指管理车辆基地内安全防范系统的中央控制室。
6.5.3 车辆基地内各主要位置应按表6.5.3的规定设置技术防范系统。
表6.5.3 车辆基地内各主要位置技术防范系统设置要求


6.5.4 车辆基地内信号楼及其他办公楼的各楼层主要通道宜设置视频监控系统。
6.5.5 车辆基地内其他位置应根据其安全风险等级设置技术防范系统。
条文说明
6.5.3~6.5.5 车辆基地内各主要位置根据其所处位置以及其功能的不同,设置不同类型的技术防范系统,具体系统设置是否为强制根据本规范中的具体要求确定。
6.6 区 间
6.6 区 间
6.6.1 区间安全防范系统工程设计应符合下列规定:
1 应设置视频监控系统和入侵报警系统等技术防范系统。
2 应设置安全照明。
条文说明
6.6.1 区间属于特定区域,正常情况下一般人员无法进入,但一旦有人恶意进入就有可能发生重大破坏,因此也需要设置一定的公共安全防范系统。
6.6.2 区间内的技术防范系统应接入站点级安防集成平台。
条文说明
6.6.2 区间内设备从管理或使用上都会纳入某一具体车站进行负责,因此区间内的技术防范系统也纳入其管辖车站的系统内。
6.6.3 区间内各主要位置应按表6.6.3的规定设置技术防范系统。
表6.6.3 区间各主要位置技术防范系统设置要求

6.6.4 区间内其他位置应根据其安全风险等级设置技术防范系统。
条文说明
6.6.3、6.6.4 区间内各主要位置根据其所处位置以及其功能的不同,设置不同类型的技术防范系统,具体系统设置是否为强制根据本规范中的具体要求确定。
6.7 变电所或其他有关建筑
6.7 变电所或其他有关建筑
6.7.1 主体建筑或出入口位于地面的主变电所安全防范系统工程设计应符合下列规定:
1 应设置视频监控系统、入侵报警系统和出入口控制系统等技术防范系统。
2 应设置防盗安全门、围栏和围墙等实体防范系统。
6.7.2 主体建筑或出入口位于地面的牵引变电所安全防范系统工程设计应符合下列规定:
1 应设置视频监控系统和入侵报警系统等技术防范系统。
2 应设置防盗安全门。
6.7.3 主体建筑或出入口位于地面的降压变电所、跟随变电所安全防范系统工程设计应符合下列规定:
1 应设置视频监控系统。
2 应设置防盗安全门。
6.7.4 主体建筑或出入口位于地面的变电所或其他有关建筑区域内的技术防范系统应接入站点级安防集成平台。
条文说明
6.7.1~6.7.4 主体建筑或出入口位于地面的主变电所、牵引变电所、降压变电所和跟随变电所等都纳入本条规定范围内。
地面变电所或其他有关建筑内的设备从管理或使用上一般都会纳入某一具体车站或车辆基地进行负责,因此其技术防范系统也纳入管辖车站或车辆基地的系统内。
6.7.5 主体建筑或出入口位于地面的变电所或其他有关建筑内各主要位置应按表6.7.5的规定设置技术防范系统。
表6.7.5 主体建筑或出入口位于地面的变电所或其他有关建筑内各主要位置技术防范系统设置要求

6.7.6 主体建筑或出入口位于地面的变电所或其他有关建筑单体楼层主要通道宜设置视频监控系统。
6.7.7 主体建筑或出入口位于地面的变电所或其他有关建筑内的其他位置应根据其安全风险等级设置技术防范系统。
条文说明
6.7.5~6.7.7 地面变电所或其他有关建筑内各主要位置根据其所处位置以及其功能的不同,设置不同类型的技术防范系统,具体系统设置是否为强制根据本规范中的具体要求确定。
其他设计要求
7.1 车 辆
7.1 车 辆
7.1.1 列车车辆安全防范系统设计应符合下列规定:
1 应平衡车辆安全能力、运行效率与乘客方便性,不应妨碍乘客上下车。
2 采用的技术措施应满足安全目标要求。
条文说明
7.1.1 车辆作为城市轨道交通运送乘客的工具,其公共安全关系到城市轨道交通整体的公共安全,其设计在满足车辆设计应遵循的一系列安全要求和标准的同时,还需符合城市轨道交通公共安全防范工程设计的要求。
7.1.2 列车车辆技术防范系统设置应符合下列规定:
1 应设置视频监控系统对列车进行监控,并应符合下列规定:
1)摄像机拍摄的画面不应出现变形和扭曲,回放质量应满足现行国家标准《视频安防监控数字录像设备》GB 20815规定的A级要求;
2)录像帧速应为25fps,视频图像暂存在列车上的存储时间不应低于15d,定期转存的图像存储时间不应低于90d;
3)监视范围应覆盖整个列车客室,在30%的定员数下应能清楚观察到列车客室内人员的活动情况,并应能监控列车客室内的紧急对讲装置和紧急停车装置,司机应能观察到列车客室内部及前后区域的状况;
4)系统应具备故障报警功能;
5)在乘客触动列车客室内的紧急停车装置和使用紧急对讲时,司机室的监视器上应联动显示相应的视频图像;
6)应在列车司机室内设置摄像机,向外应能监视列车行驶途中与进站时的情况,向内应能监视司机室的情况;摄像机安装位置和角度应合理,并应避免车内玻璃的反光;
7)系统应采用抗震、抗冲击设计,防震指标应满足现行国家标准《轨道交通 机车车辆设备 冲击和振动试验》GB/T 21563的要求。
2 宜设置与控制中心进行视频及告警数据交换的无线通信设备。
条文说明
7.1.2 根据《中华人民共和国反恐怖主义法》第三十二条规定,采集的视频图像信息保存期限不得少于九十日。考虑到列车实际应用情况,规定应对列车上的视频图像定期转存,转存的图像存储时间不应低于90d。
现行国家标准《视频安防监控数字录像设备》GB 20815-2006第4.2.2条对图像质量A级的要求做了详细规定。
目前国内轨道交通的客流分布都不均匀,早、晚高峰时客流很大,整个列车的载客率可达到120%,在此情况下,视频监控摄像机无法看清列车客室内人员的活动情况,但为保证司机对列车客室重点区域和部位的实时监视,视频监控系统的监视范围应覆盖整个列车客室,并保证在30%的设计载客量下看清列车客室内人员的活动情况,同时侧重于监控列车客室内的紧急停车装置,司机应能观察到列车客室内部及前后区域的状况。
为了保证系统的可用性和实效性,在系统的关键设备出现故障时,能提供报警功能。
在突发情况下,为了能提醒司机及时做出处置,在乘客触动列车客室内的紧急停车装置和使用车内语音对讲时,要求能与列车客室内的视频监控系统联动,并在司机室内的监视器上显示。
为了实时记录列车司机室及列车前方的情况,为后期事件处置等提供现场的实时资料,需要在列车司机室内设置摄像机,并充分考虑列车运行时内部和外部环境,尤其是光线的变化,避免车内玻璃反光对图像质量的影响。
2 从安全管理的角度看,列车车辆技术防范系统的视频及告警数据等需传输至控制中心,以满足统一管理的要求。为了能及时了解列车运行中的安全状况,需要通过设置车地无线传输网络来实现各类信息的实时传输。但是由于城市轨道交通环境的特殊性和技术发展的局限,目前的无线传输系统尚无法完全满足车-地实时传输的要求,因此本规范中不对此类信息传输的实时性做具体要求,仅将车-地无线传输系统作为推荐使用。各地可根据实际情况,密切跟踪技术的发展动态,逐步引入相关技术手段,以切实提升列车安全防范系统的水平,提高响应速度和处置效率。
7.2 通 信
7.2 通 信
7.2.1 城市轨道交通公共安全防范系统所使用的通信系统应满足各类技术防范系统的通信要求,并应符合现行国家标准《地铁设计规范》GB 50157的规定。
条文说明
7.2.1 城市轨道交通的通信系统为多种机电系统提供传输通道,包括技术防范系统中的视频监控系统、电子巡查系统和出入口控制系统等。因此为保证技术防范系统的正常工作,通信系统应安全、可靠,并能提供稳定的传输通道。
7.2.2 城市轨道交通公共安全防范系统所使用的数据通信网络在与外网系统的接口处应配置防火墙等防攻击设备,网络内部应配置防病毒软硬件设备。
条文说明
7.2.2 目前基于IP的计算机网络病毒众多,且城市轨道交通公共安全防范系统内部成网,一旦发生病毒入侵,对公共安全有可能造成严重的影响或危害。因此为保证城市轨道交通公共安全防范系统的网络安全,所使用的通信以太网络在与外网系统的接口处应配置防火墙等防攻击设备,网络内部应配置防病毒软硬件设备,最大程度上保证公共安全防范系统的网络安全。
7.2.3 缆线敷设应符合现行国家标准《安全防范工程技术规范》GB 50348和《地铁设计规范》GB 50157的规定。
7.3 供电、防雷与接地
7.3 供电、防雷与接地
7.3.1 城市轨道交通公共安全防范系统供电设计应符合现行国家标准《安全防范工程技术规范》GB 50348的规定,并应符合下列规定:
1 系统电源应保证对安防设备不间断、无瞬变供电。
2 供电方式应采用TN-S制式。
3 应按一级负荷供电,其容量应满足相应站点系统内所有子系统供电负荷的总和,并应保证连续供电时间不小于各子系统的要求。
4 系统供电应由安防集成平台进行统一监控管理。
5 视频监控系统的供电设计应符合现行国家标准《视频安防监控系统工程设计规范》GB 50395的规定。
6 出入口控制系统的供电设计应符合现行国家标准《出入口控制系统工程设计规范》GB 50396的规定。
7 入侵报警系统的供电设计应符合现行国家标准《入侵报警系统工程设计规范》GB 50394的规定。
条文说明
7.3.1 现行国家标准《安全防范工程技术规范》GB 50348-2004第3.12节对安全防范系统的供电设计做了详细规定。
5 现行国家标准《视频安防监控系统工程设计规范》GB 50395-2007第8.0.1条对视频监控系统的供电做了详细规定。
6 现行国家标准《出入口控制系统工程设计规范》GB 50396-2007第8.0.1条对出入口控制系统的供电做了详细规定。
7 现行国家标准《入侵报警系统工程设计规范》GB 50394-2007第8.0.1条对入侵报警系统的供电做了详细规定。
7.3.2 城市轨道交通公共安全防范系统防雷与接地设计应符合现行国家标准《安全防范工程技术规范》GB 50348的规定,并应符合下列规定:
1 系统宜采用联合接地,接地电阻不得大于1Ω。
2 视频监控系统的防雷与接地设计应符合现行国家标准《视频安防监控系统工程设计规范》GB 50395的规定。
3 出入口控制系统的防雷与接地设计应符合现行国家标准《出入口控制系统工程设计规范》GB 50396的规定。
4 入侵报警系统的防雷与接地设计应符合现行国家标准《入侵报警系统工程设计规范》GB 50394的规定。
条文说明
7.3.2 现行国家标准《安全防范工程技术规范》GB 50348-2004第3.9节对安全防范系统的防雷与接地设计做了详细规定。
2 现行国家标准《视频安防监控系统工程设计规范》GB 50395-2007第8.0.2条对视频监控系统的防雷与接地做了详细规定。
3 现行国家标准《出入口控制系统工程设计规范》GB 50396-2007第8.0.2条对出入口控制系统的防雷与接地做了详细规定。
4 现行国家标准《入侵报警系统工程设计规范》GB 50394-2007第8.0.2条对入侵报警系统的防雷与接地做了详细规定。
7.4 安防系统设备机房
7.4 安防系统设备机房
7.4.1 安防系统设备机房应临近安防监控中心或安防监控分中心布置,宜按设备合理布局的原则和远期容量确定面积。
条文说明
7.4.1 安防系统设备机房临近各级安防监控中心,给使用和维护带来方便。
考虑到后期维护人员在机房维护时,需要有一定的面积空间放置仪器、仪表、工具和拆卸的设备,在机房面积配置时,需考虑留有一定的空间用于后期设备维护。
7.4.2 机房内灯具位置和环控通风的出风口不应置于机柜顶部。
条文说明
7.4.2 由于环控通风的出风口容易形成冷凝水,若将其安装于机柜顶部,容易发生滴水进而损坏机电设备;机房内灯具若直接安装于机柜顶部会影响光线,给后期使用和维护带来不便,因此应尽量避免上述情况发生。
7.4.3 机房的技术要求应符合现行国家标准《地铁设计规范》GB 50157和《电子信息系统机房设计规范》GB 50174的规定。
工程施工和系统调试
8.1 施工准备
8.1 施工准备
条文说明
本节规定了在系统施工前应具备的条件,同时规定了实施安全防范工程应具备的条件,包括仪器设备、施工场地、管道、施工器材及隐蔽工程的要求等。施工单位对这些要求认真准备可提高施工安装效率,并避免在安装、调试、随工验收等工作中出现不必要的返工。
8.1.1 施工准备应符合下列规定:
1 应完成城市轨道交通公共安全防范系统工程设计,并应通过审核。
2 应完成施工现场检查和管线预埋配合,并应完成安装材料检验和设备开箱检验。选用的设备、设施应符合设计要求。
3 系统软件及设备所带软件应通过出厂测试与验收。
条文说明
8.1.1 在条件允许的情况下,建议聘请具有相应资质的第三方检测单位对所选用的设备、设施进行合格性检验或认证。
8.1.2 施工准备应满足现行国家标准《安全防范工程技术规范》GB 50348的规定。
条文说明
8.1.2 现行国家标准《安全防范工程技术规范》GB 50348-2004第6.2节对安全防范工程的施工准备做了详细规定。
8.2 管线敷设
8.2 管线敷设
条文说明
本节规定了在施工过程中管线敷设所必须遵守的规范要求。经验表明,管线敷设的质量将直接影响到系统整体质量。
8.2.1 管线敷设应符合下列规定:
1 桥架安装、管槽的预埋、接头、封口应符合现行国家标准《建筑电气工程施工质量验收规范》GB 50303、《自动化仪表工程施工及质量验收规范》GB 50093和《电缆管理用导管系统 第1部分:通用要求》GB/T 20041.1的规定。
2 线缆敷设、引入、接续应符合现行国家标准《自动化仪表工程施工及验收规范》GB 50093和《综合布线系统工程验收规范》GB/T 50312的规定。
3 动力电缆、控制电缆、通信电缆、光缆的防火和防毒性能及芯线备用余量应符合现行国家标准《地铁设计规范》GB 50157的规定。
4 管线敷设施工应按正式设计文件和施工图纸进行,不得随意更改。
5 施工中应对隐蔽工程进行随工验收。管线敷设时,应对管线敷设质量进行随工验收,并应填写隐蔽工程验收文件。
条文说明
8.2.1 管线敷设施工若确需局部调整和变更,可通过相关的建设管理程序进行更改。
5 对管线敷设质量的随工验收一般由建设单位或监理单位会同施工单位进行。
8.2.2 除满足本规范要求外,管线敷设还应符合现行国家标准《安全防范工程技术规范》GB 50348的规定。
条文说明
8.2.2 现行国家标准《安全防范工程技术规范》GB 50348-2004第3.11.4条~第3.11.6条对安全防范工程的管线敷设做了详细规定。
8.3 设备安装
8.3 设备安装
条文说明
本节对城市轨道交通技术防范系统工程中各子系统设备的安装提出了要求。其他国家标准中已有明确规定的,本节不做重复规定,只列出相应的标准规范的名称。同时,针对城市轨道交通技术防范工程的特点,对网络(有线及无线)传输设备等的安装进行了规定。
8.3.1 设备安装应符合下列规定:
1 网络(有线及无线)传输设备应在柜、箱、盘、台内安装,在公共区域内的安装高度应大于2.5m。在室内用于无线传输的天线宜采用吊顶安装方式,在室外的天线宜采用立杆安装方式,且不应有其他物体对无线信号遮挡。安装应牢固。
2 电子巡查系统信息装置的安装高度离地不宜超过1.5m,安装应牢固,安装位置应隐蔽且不应影响操作。
3 电子围栏的安装和应用应符合现行国家标准《脉冲电子围栏及其安装和安全运行》GB/T 7946的规定。
4 柜、箱、盘、台安装应符合现行国家标准《建筑电气工程施工质量验收规范》GB 50303和《自动化仪表工程施工及质量验收规范》GB 50093的规定。
5 控制箱、柜、盘的安装位置与方式应满足设计要求,各种机柜插接件应插接准确、牢固;机箱应漆饰良好,无脱漆和锈蚀;柜内设备安装应稳定、牢固,位置准确;设备间布线应满足设计要求。
6 安防监控中心、安防监控分中心和技术防范设备机房的设备布置和缆线布放与周边设备或障碍物的距离应满足设计要求。
7 设备安装施工应按设计文件和施工图纸进行,不得随意更改。
8 车站安装的摄像机应在其醒目位置标识统一的编号,并与监控画面叠加的编号一致。
条文说明
8.3.1 设备安装施工若确需局部调整和变更,可通过相关的建设管理程序进行更改。
8.3.2 设备安装应符合现行国家标准《安全防范工程技术规范》GB 50348的规定,并应符合本规范第6章的规定。
条文说明
8.3.2 现行国家标准《安全防范工程技术规范》GB 50348-2004第6.3.5条和本规范第6章对安全防范工程的设备安装做了详细规定。
8.4 供电、防雷与接地施工
8.4 供电、防雷与接地施工
8.4.1 技术防范系统的供电、防雷与接地施工应符合现行国家标准《安全防范工程技术规范》GB 50348和《建筑电气工程施工质量验收规范》GB 50303的规定。
8.4.2 供电、防雷与接地施工应按设计文件及本规范第7.3节的要求进行施工。
8.5 系统调试
8.5 系统调试
8.5.1 系统调试前应编制完成系统设备及缆线平面布置图等技术文件,编制调试大纲,并应完成系统的软件配置。调试前的准备应符合现行国家标准《安全防范工程技术规范》GB 50348的规定。
条文说明
8.5.1 经验表明,安全防范系统由于文件资料不全,给系统安装、调试、系统正常运行和系统维护带来许多麻烦和困难。因此本条明确规定了安全防范系统调试开通前应具备的文件资料。同时,安全防范系统的调试是一项专业性很强的工作。因此本条规定系统调试应有调试大纲,调试前应做好准备工作。建议调试工作由项目责任人或相当于工程师资格的专业技术人员主持。
8.5.2 系统调试应符合下列规定:
1 应对各种有源设备逐个进行通电检查,工作正常后方可进行系统调试,并应做好调试记录。
2 视频监控系统调试应符合下列规定:
1)应检查并调试摄像机的监控范围、聚焦、环境照度与抗逆光效果,使图像清晰度、灰度等级达到系统设计要求;调试应符合现行行业标准《视频安防监控系统技术要求》GA/T 367的规定;
2)应检查并调试云台、镜头的遥控功能,排除遥控延迟和机械冲击等不良现象,使监视范围达到设计要求;
3)应检查并调试视频切换控制主机的操作程序、图像切换和字符叠加功能,保证工作正常,并应满足设计要求;
4)应调试监视器、图像存储设备、打印机、图像处理器、字符发生器、编码器、解码器,保证工作正常,并应满足设计要求;
5)应检查并调试云台摄像机和球形摄像机预置位功能、报警联动时切换音视频到指定监视器的功能;系统应叠加摄像时间、表明摄像机位置和编号的标识符,并应显示稳定;当系统需灯光联动时,灯光打开后图像质量应符合设计要求;
6)应检查并调试监视图像与回放图像的质量,在正常工作照明环境条件下,监视图像质量和回放图像质量均不应低于现行国家标准《民用闭路监视电视系统工程技术规范》GB 50198规定的主观评价评分等级4级的要求,或至少能辨别人的面部特征;
7)对采用数字化视频监控系统的,应检查并调试数字化视频设备和传输通道,监视图像与回放图像视频应连续、无马赛克、无抖动、光线良好区域无明显噪点;图像清晰度应与所采用的摄像机相匹配;同时调用一路前端图像及调取一路前端图像录像的客户端数应满足设计要求;从前端图像采集到后端播放的延时应满足设计要求;
8)应检查并调试人脸识别和智能视频分析设备,应符合设计文件和产品说明书要求。
3 入侵报警系统调试应按系统设计文件和产品说明书进行检查并调试。
4 安全检查及探测系统调试应符合下列规定:
1)应按系统设计文件和产品说明书进行检查并调试;
2)检查并调试系统的探测范围、灵敏度、误报率、漏报率、报警状态后的恢复功能与指标,应符合设计要求;
3)应在各种不同的空气流动模式下分别进行调试。
5 出入口控制系统调试应按系统设计文件和产品说明书进行检查并调试。
6 电子巡查系统调试应按系统设计文件和产品说明书进行检查并调试。
7 安防集成平台调试应符合下列规定:
1)各子系统调试完成后,应按系统设计文件和产品说明书进行检查并调试安防集成平台;
2)应按站点级、线路中心级、区域级、路网级分层进行;
3)应检查并调试安防集成平台对各子系统的图形显示、状态显示、系统控制、操作管理、信息记录、记录处理和系统修改功能,结果应能符合本规范第4.8.3条~第4.8.8条的规定;
4)应包括冗余数据链路和设备的测试;
5)应包括测点对应性测试,测点对应性测试应从安防集成平台人机界面至现场设备一次完成;测点对应性测试宜按测点清单进行抽样测试,抽样测试应覆盖所有设备类型,抽样测试点数不应低于该设备类型总点数的10%,抽测中如发现错误,应增加抽测比例至20%;控制类点应进行100%测试,不得进行抽测。
8 供电、防雷与接地设施调试应符合下列规定:
1)应检查并调试系统的主电源和备用电源,其容量应符合本规范第7.3.1条的规定;
2)检查并调试各子系统在电源电压规定范围内的运行状况,应能正常工作;
3)应分别用主电源和备用电源供电,检查电源自动转换和备用电源的自动充电功能;
4)检查并调试不间断电源自动切换的可靠性、切换时间、切换电压值及容量,应符合系统设计要求;
5)检查并调试系统的防雷与接地设施应符合本规范第7.3.2条的规定;应复核土建施工单位提供的接地电阻测试数据,其接地电阻应符合本规范第7.3.2条的规定;如达不到要求,必须整改;
6)应按设计文件要求检查并调试各子系统的室外设备的防雷措施。
条文说明
8.5.2 系统中各个单体设备都应先进行通电检查,单体通电工作正常后,才能接入系统并进行下一步的调试工作,这样可避免单机工作不正常而影响系统整体调试。
2 视频监控系统是整个城市轨道交通安全防范系统中最重要的组成部分之一。按相关标准的规定及设计要求,调试工作大致可分为以下几步:首先,在各站点级检查与调试每路视频监控系统,使摄像机监视范围、图像清晰度、延时、切换与控制、字符叠加、显示与记录、回放以及联动功能正常,满足设计要求。然后,在线路中心级检查与调试每路视频监控系统,使图像清晰度、延时、切换与控制、回放及联动功能正常;有区域级或路网级的,还需在区域级和路网级检查与调试每路视频监控系统,使图像清晰度、延时、切换与控制、回放及联动功能正常。最后,检查和调试多地点同时调用和控制同一路摄像机的图像及调取同一路摄像机图像录像,使客户端数量和控制优先级等功能正常。
现行国家标准《民用闭路监视电视系统工程技术规范》GB 50198-2011规定的主观评价评分等级4级的要求为:图像上稍有可觉察的损伤或干扰,但并不令人讨厌。
采用了人脸识别和智能视频分析技术的视频监控系统需按设计文件及产品(系统)技术说明书的规定,检查和调试每路人脸识别,使其检出率、漏报率、误报率符合设计要求;检查和调试每个区域的智能视频分析功能,使其达到设计要求。
3 按入侵报警系统相关标准的规定及设计要求,对安装的探测器和控制器的功能和指标进行检查与调试,做到准确无误。
4 按安全检查及探测系统标准、设计文件及产品说明书要求,对安装的安全检查及探测设备进行检查与调试,使其探测范围、灵敏度、误报率、漏报率、报警后的恢复等功能与指标符合设计要求。同时,由于城市轨道交通地下车站具有不同的环控工况模式,不同的环控工况模式将形成地下车站内不同的空气流动形式,所以需在不同的环控工况模式下分别进行检查和调试,使得系统在不同的空气流动模式下均功能正常。
5 按相关标准要求、设计文件及产品技术说明书的规定,检查与调试出入口控制系统识别装置及执行机构工作的有效性和可靠性。检查系统的开门、关门、记录、统计、打印等处理功能是否准确无误。
6 按相关标准要求设计文件及产品技术说明书的规定,检查电子巡更系统的数据采集、线路规划、记录、统计、打印等处理功能是否准确无误。
7 在各技术防范系统调试完成后,按相关标准要求设计文件及产品说明书的规定,检查和调试安防集成平台的各项功能,检查和调试按站点级→线路中心级→区域级→路网级的先后次序分层进行,使得各级安防集成平台功能负荷满足设计要求;检查和调试中需有模拟数据链路故障的环节。
8 根据本规范规定,系统的供电容量需大于设计值的1.5倍,并分别用主电源和备用电源供电,考察主电源自动转换及备用电源自动充电情况,这是为了保证系统的正常运行。当备用电源由其他专业实施时,可要求实施方提供相应的调试完成报告。
8.5.3 系统调试结束后,应根据调试记录填写调试报告。整改完成后,调试报告应经审查认可后,系统方能进入试运行。
条文说明
8.5.3 调试完成后,汇总所有调试记录,整理归档,如实填写调试报告。调试报告是竣工文件的一部分,最终移交给建设单位或运营单位。
工程检验与验收
9.1 一般规定
9.1 一般规定
9.1.1 系统试运行后、竣工验收前,应对城市轨道交通公共安全技术防范系统工程设备安装、施工质量和系统功能、性能、系统安全性和电磁兼容性进行检验。
条文说明
9.1.1 对于每个特定工程而言,其系统规模和功能各不相同,城市轨道交通公共安全防范系统工程的检验以评审和合同为基础,工程检验项目需覆盖工程合同和正式设计文件的主要功能范围,以便对系统的主体特性作出全面检查。
9.1.2 工程检验合格后,应对城市轨道交通公共安全防范系统工程进行验收,应包括施工验收、技术验收和资料审查。
条文说明
9.1.2 城市轨道交通公共安全防范系统工程的验收是在工程检验和合同的基础上进行的。
9.1.3 城市轨道交通公共安全防范系统工程检验和验收项目应覆盖工程合同和正式设计文件的内容。
条文说明
9.1.3 城市轨道交通公共安全技术防范工程的检验和验收以本规范的规定为基本原则,若其他现行的工程建设标准及有关技术标准、规范的规定与本规范有冲突的,以本规范为准。
9.1.4 城市轨道交通公共安全技术防范系统工程的检验、验收组织应符合现行国家标准《安全防范工程技术规范》GB 50348的规定。
条文说明
9.1.4 为了体现“公正、公平、权威”的原则,城市轨道交通公共安全防范系统工程的检验建议由具有相应资质的第三方检测单位实施,由建设部门组织相关单位向第三方检测单位递交材料;工程的验收建议由建设单位会同建设行政管理部门、公安部门等政府主管部门组织实施。
9.1.5 城市轨道交通公共安全防范系统工程中所使用的产品、材料应符合现行国家标准《城市轨道交通安全防范系统技术要求》GB/T 26718和《安全防范工程技术规范》GB 50348的规定,并应与正式设计文件、工程合同的内容相符合。
条文说明
9.1.5 城市轨道交通公共安全防范系统工程中所使用的设备、材料需符合国家现行标准的要求,为证明这一点,建设单位可要求相关供应方提供由有关机构出具的检验报告或认证证书等质量证明,这将有利于保证城市轨道交通公共安全防范系统工程的质量。
本规范中提及的城市轨道交通公共安全技术防范系统主要设备是指现行国家标准《城市轨道交通安全防范系统技术要求>》GB/T 26718-2011中所列明的设备,除此以外的其他设备的检验或认证要求和范围由各地自行确定。在条件允许的情况下,建议聘请具有相应资质的第三方检测单位对设备进行合格性检验或认证。
9.2 工程检验
9.2 工程检验
9.2.1 检验程序应符合下列规定:
1 受检单位应提出申请,并提交检验资料。检验资料应包括:设计任务书,工程合同,工程初步设计论证意见及设计,设计整改落实意见,更改审核单,正式设计文件,系统原理图,平面布防图及器材配置表,线槽管道布线图,安防监控中心或安防监控分中心布局图,器材设备清单以及系统选用的主要设备、器材的检验报告或认证证书,系统试运行报告,工程竣工报告,系统使用说明书,工程竣工核算报告,工程初验报告。其中,工程初步设计论证意见及设计应附有方案评审小组或评审委员会名单;设计整改落实意见应由施工单位与建设单位共同签署;工程初验报告应包含隐蔽工程随工验收单。
2 检验机构应依据本规范和检验资料制定检验实施细则,实施检验。
3 应根据实际检验结果,形成工程检验报告,并应对检验结果进行评述(判)。
条文说明
9.2.1 为确保城市轨道交通公共安全防范系统工程检验的质量,检验机构建议采用具有相应资质的第三方检测单位。全套工程检验资料由建设单位在工程正式检验前组织设计、施工单位向检验机构提交。检验资料是进行检验的主要依据,可使检测人员对被检测系统所涉及的范围,各子系统的结构、功能、运转等情况有较全面的了解,便于检测实施细则的制定和检验的实施,真实反映系统的特性和存在的缺陷,因此本条着重强调了其完整性。
质量是做出来的,不是验出来的。城市轨道交通公共安全防范工程建设需从评审源头进行规范,因此本条规定了工程检验资料应包括工程施工前通过方案评审小组或评审委员会评审的工程初步设计论证意见及设计文件。工程评审委员会建议由公安部门和相关专家组成的。工程施工前,建设单位组织设计、施工单位提交全套评审资料,包括公共安全防范工程可行性方案、初步设计文件、技术规格书和详细设计文件等各个阶段的文件。评审依据正式设计文件、图纸进行,评审项目覆盖设计任务书、工程合同的要求,防护对象、防护对象的风险等级、防护级别、防护措施、建成后的预期效果、技术防范系统设计、实体防范系统设计、防护对象安全防范设计和其他设计要求。
施工过程中若根据实际情况确需做局部调整或变更的,可由施工方或监理单位提供符合现行国家标准《安全防范工程技术规范》GB 50348-2004要求的更改审核单。
工程竣工核算按工程合同和被批准的正式设计文件,由设计、施工单位对工程费用概预算执行情况做出说明。
2 检验人员根据本规范的要求和全套检验资料提出具体的检验实施细则,可包括检验依据、检验项目、使用仪器、抽样率、检验步骤、检验方法、测试方案等主要内容。
3 检测单位根据实际检验结果形成城市轨道交通公共安全防范系统工程的工程检验报告,以便下一步工程验收时使用。
9.2.2 施工检验应符合现行国家标准《安全防范工程技术规范》GB 50348的规定,并应符合下列规定:
1 管线敷设应符合本规范第7.2.3条和第8.2节的规定。
2 设备安装应符合本规范第6.2节~第6.7节和第8.3节的规定。设备清单及安装位置变更后应有更改审核单。
3 供电、防雷与接地施工应符合现行国家标准《建筑电气工程施工质量验收规范》GB 50303的规定,并应符合本规范第7.3节和第8.4节的规定。
条文说明
9.2.2 本条对城市轨道交通公共安全防范系统工程管线敷设、设备安装、供电、防雷和接地检验提出了具体要求。
1 现行国家标准《安全防范工程技术规范》GB 50348-2004第3.11.4条~第3.11.6条和本规范第7.2.3条、第8.2节对安全防范工程的管线敷设做了详细规定。
2 设备的安装位置、高度和方向等往往对工程质量和设备使用效果影响极大,城市轨道交通的特殊性对城市轨道交通公共安全防范设备的安装有着特殊需求,因此本款对设备安装提出了要求。
现行国家标准《安全防范工程技术规范》GB 50348-2004第6.3.5条和本规范第6.2节~第6.7节、第8.3节对安全防范工程的设备安装做了详细规定。
3 防雷和接地检验是所有系统安全性检验的重要组成部分。由于城市轨道交通工程类型复杂,包含地铁系统、轻轨系统、磁浮系统等,加之我国幅员辽阔,南北东西的气候环境、雷电环境、地质土壤环境等因素差异较大,因此雷电防护和接地施工的难度也各不相同。本款对城市轨道交通公共安全防范工程的防雷接地检验提出了要求。检查时重点实施对室外前端设备的雷电防护检查和安防监控中心的接地设施检(查)验,应符合本规范第7.3节和第8.4节的规定。
9.2.3 系统功能及性能检验应符合现行国家标准《安全防范工程技术规范》GB 50348的要求,并应符合下列规定:
1 视频监控系统应符合本规范第4.3节、第7.1.2条第1款的规定,并应符合国家现行标准《视频安防监控系统工程设计规范》GB 50395和《视频安防监控系统技术要求》GA/T 367的规定。
2 入侵报警系统应符合本规范第4.4节的规定,并应符合国家现行标准《入侵报警系统工程设计规范》GB 50394和《入侵报警系统技术要求》GA/T 368的规定。
3 安全检查及探测系统应符合本规范第4.5节的规定。
4 出入口控制系统应符合本规范第4.6节的规定,并应符合国家现行标准《出入口控制系统工程设计规范》GB 50396和《出入口控制系统技术要求》GA/T 394的规定。
5 电子巡查系统应符合本规范第4.7节的规定,并应符合现行行业标准《电子巡查系统技术要求》GA/T 644的规定。
6 安防集成平台应符合本规范第4.8节的规定。
7 实体防范系统应符合本规范第5章的规定。
条文说明
9.2.3 城市轨道交通公共安全防范系统工程所含系统功能和性能检验,按本规范和现行国家标准规定以及工程合同和正式设计文件内容和要求进行。
9.2.4 当检验中有不合格项时,应在整改后进行复测。复测时抽样数量应加倍,对复测仍不合格的,应判该项不合格。
条文说明
9.2.4 经验证明,任何系统都难以做到百分之百达标。检验不是目的只是手段,确保工程质量才是根本。对于检验有不合格的项目,允许改正后复测。在加倍抽样数量的前提下,复测仍不合格才判定为不合格。
9.3 工程验收
9.3 工程验收
9.3.1 验收程序应符合下列规定:
1 工程正式验收前,设计和施工单位应提交验收资料。验收资料除应包括检验资料涵盖的工程技术文件和图纸资料外,还应包括证明工程检验合格的工程检验报告。
2 工程验收单位应组织验收小组,依据本规范和验收资料进行施工验收、技术验收和资料审查。
3 应根据实际检查和审查结果形成验收结论,并应对验收结果进行评述(判)。
条文说明
9.3.1 为了保证城市轨道交通公共安全防范系统工程验收的质量和顺利实施,本条对工程验收的组织安排、验收机构及验收程序做出了具体规定和要求。验收机构是工程验收委员会,可以由公安部门和相关专家组成。验收程序要求在工程正式验收前,设计、监理和施工单位应向建设单位工程验收委员会提交合格的全套验收资料。验收资料除了包含工程检验要求的图纸资料外,还应具有公共安全防范系统工程检验报告,覆盖了从工程初步设计方案论证通过,到试运行通过、施工单位技术培训、工程竣工、初验合格、检验合格,直至设计、施工单位向工程验收机构提交全套验收资料等七个方面工程验收之前的所有准备工作。
9.3.2 施工验收应符合下列规定:
1 施工验收应依据通过评审的正式设计文件、图纸进行。
2 管线敷设应符合本规范第7.2.3条和第8.2.1条第1款~第3款的规定,应按现行国家标准《安全防范工程技术规范》GB 50348的规定抽查明敷管线及明装接线盒、线缆接头的施工工艺,并应做好记录。
3 隐蔽工程应符合本规范第8.2.1条第5款的规定,应按现行国家标准《安全防范工程技术规范》GB 50348的规定复核检查结果,并应做好记录。
4 设备安装应符合本规范第8.3.1条的规定,应按现行国家标准《安全防范工程技术规范》GB 50348的规定现场抽验工程设备的安装质量,并做好记录。进行验收的工程设备应包括现场前端设备、安防监控中心和安防监控分中心的终端设备。
条文说明
9.3.2 本条规定了城市轨道交通公共安全防范系统工程施工验收的内容、要求与方法。
1 施工验收是将通过评审的正式设计文件、图纸、初步设计论证意见、设计整改落实意见和工程检验报告,与设计任务书、工程合同和国家现行标准与管理规定等进行对照,并符合相关要求。
2 现行国家标准《安全防范工程技术规范》GB 50348-2004中表8.3.1列出了管线敷设相关的验收项目与要求。
3 隐蔽工程的施工质量十分重要,但一般又不可能在验收时现场检查,因此对隐蔽工程的验收可通过复核隐蔽工程随工验收单来完成,验收时只复核其结果;如发现系统无随工验收单或其结果不合格,则需注明。现行国家标准《安全防范工程技术规范》GB?50348-2004中表8.3.1列出了隐蔽工程相关的验收项目与要求。
4 现行国家标准《安全防范工程技术规范》GB 50348-2004中表8.3.1列出了设备安装相关的验收项目与要求。
9.3.3 技术验收应符合下列规定:
1 技术验收应依据通过评审的初步设计论证意见、设计整改落实意见和工程检验报告进行,应符合设计任务书、工程合同和国家现行标准与管理规定的要求。
2 应根据工程竣工报告、工程初验报告和工程检验报告检查系统配置,包括设备数量、型号及安装部位,并应符合正式设计文件要求。
3 检查系统选用的安防产品,应符合本规范第4.2.6条的规定。
4 根据工程检验报告检查系统中的备用电源,在主电源断电时应能自动快速切换,并应能保证系统在规定的时间内正常工作。
5 对系统防护对象的公共安全防范系统工程设计进行检查,应符合本规范第3.2.3条、第6.2节~第6.7节的规定。
6 应根据正式设计文件和工程检验报告复核技术防范系统中各子系统的主要功能和技术指标。各子系统的主要功能和技术指标应符合下列规定:
1)视频监控系统应符合本规范第4.3节、第7.1.2条第1款的规定,并应符合国家现行标准《视频安防监控系统工程设计规范》GB 50395和《视频安防监控系统技术要求》GA/T 367的规定;
2)入侵报警系统应符合本规范第4.4节的规定,并应符合国家现行标准《入侵报警系统工程设计规范》GB 50394和《入侵报警系统技术要求》GA/T 368的规定;
3)安全检查及探测系统应符合本规范第4.5节的规定;
4)出入口控制系统应符合本规范第4.6节的规定,并应符合国家现行标准《出入口控制系统工程设计规范》GB 50396和《出入口控制系统技术要求》GA/T 394的规定;
5)电子巡查系统应符合本规范第4.7节的规定,并应符合国家现行标准《安全防范技术工程规范》GB 50348和《电子巡查系统技术要求》GA/T 644的规定;
6)安防集成平台应符合本规范第4.8节和现行国家标准《安全防范技术工程规范》GB 50348的规定;并应检查各子系统与安全管理系统的联网接口,以及安全管理系统对各子系统的集中管理与控制能力。
7 根据正式设计文件和工程检验报告复核实体防范系统的主要功能、技术指标,应符合本规范第5章的规定。
8 根据正式设计文件复核安防监控中心和安防监控分中心的设计,应符合现行国家标准《安全防范技术工程规范》GB 50348的规定,并检查其通信联络手段和自身安全防范措施的有效性和可靠性,应符合本规范第7.2.2条的规定。
9 验收结果应按现行国家标准《安全防范工程技术规范》GB 50348的规定填写。
条文说明
9.3.3 本条规定了城市轨道交通公共安全防范系统工程技术验收的内容、要求与方法。
1 本款规定依据通过评审的正式设计文件、图纸、初步设计论证意见、设计整改落实意见和工程检验报告,检查系统的基本要求、主要功能与技术指标,应符合设计任务书、工程合同、国家现行标准与管理规定等要求。
2 本款规定对照竣工报告、初验报告、工程检验报告,检查工程实施结果,即工程配置包括设备数量、型号及安装部位等是否符合正式设计文件。
6~8 规定了对照正式设计文件和工程检验报告,根据各子系统的专业特点,复核系统的主要功能和技术指标,同时检查安防监控中心,应符合本规范、设计任务书、工程合同、国家现行标准与管理规定。
9 现行国家标准《安全防范工程技术规范》GB 50348-2004中表8.3.2列出了相关要求。
9.3.4 资料审查应符合下列规定:
1 设计、施工单位应按本规范第9.3.1条第1款的规定提供全套验收图纸资料,并应内容完整、标记确切、文字清楚、数字准确、图文表一致。图样的绘制应符合现行行业标准《安全防范系统通用图形符号》GA/T 74的规定。
2 按现行国家标准《安全防范工程技术规范》GB 50348的规定审查图纸资料,应准确、规范、完整,并应做好记录。
条文说明
9.3.4 本条规定了对城市轨道交通公共安全防范系统工程验收图纸资料的审查内容、要求与方法。
1 本款对验收图纸资料的准确性、完整性和规范性提出了要求。验收图纸资料的准确性主要是指标记确切、文字清楚、数据准确、图文表一致,特别是要同工程实际施工结果一致;验收图纸资料的完整性主要是指所提供的资料内容要完整,成套资料要符合本规范第9.3.1条第1款、现行国家标准《地下铁道工程施工及验收规范》GB 50299-1999及《安全防范技术工程规范》GB 50348-2004的要求;验收图纸资料的规范性主要是指图样的绘制要符合现行行业标准《安全防范系统通用图形符号》GA/T 74等标准要求。图纸资料按工程建设的程序编制成套。
2 现行国家标准《安全防范工程技术规范》GB 50348-2004中表8.3.3对图纸资料审查提出了要求。根据规定,表中列出的带“*”的检查项目是技术验收的重点项目,实行一票否决制,因此需认真检查,严格把关。
9.3.5 验收结论与整改应符合下列规定:
1 验收的判据应包括施工验收判据、技术验收判据和资料审查判据,各项判据均应按现行国家标准《安全防范工程技术规范》GB 50348的规定打分。
2 验收结论判定应符合现行国家标准《安全防范工程技术规范》GB 50348的规定。
3 工程验收委员会应将验收通过、验收基本通过或验收不通过的验收结论填写于验收结论汇总表,并应符合现行国家标准《安全防范工程技术规范》GB 50348的规定;应对施工验收、技术验收和资料审查中存在的主要问题提出建议与要求。
4 根据验收结论应分别采取下列整改措施:
1)验收不通过的工程不得正式交付使用,设计、施工单位必须根据验收结论进行整改后方可再提交验收;
2)验收通过或基本通过的工程,设计、施工单位应根据验收结论提出书面整改措施,并应经建设单位认可签署意见;设计、施工单位必须根据验收结论进行整改,经建设单位认可后方可进行工程移交;
3)整改过程应符合相应的建设管理程序和本规范的规定。
条文说明
9.3.5 本条是对城市轨道交通公共安全防范系统工程验收结论与整改的要求。
1 城市轨道交通公共安全防范系统工程验收内容包括三个部分,即施工验收、技术验收和资料审查,本款对这三部分的验收判据做了规定。现行国家标准《安全防范工程技术规范》GB 50348-2004对各项判据给出了合格率的计算公式,作为判定依据和方法。这些公式为工程验收由定性化到定量化提供了基本依据,有利于验收工作的客观、公正。
现行国家标准《安全防范工程技术规范》GB 50348-2004中表8.3.1对施工验收判据做了规定,并提供了合格率计算公式;表8.3.2对技术验收判据做了规定,并提供了合格率计算公式;表8.3.3对资料审查判据做了规定,并提供了合格率计算公式。
2 验收结论是工程验收的结果,需结论明确并体现客观、公正、准确的原则。无论是验收通过、基本通过还是不通过,验收人员均可独立根据验收判据(合格率计算公式)通过打分来确定验收结论。对工程验收注重量化,力求克服随意性,是保证验收工作“客观、公正、准确”的基础。
现行国家标准《安全防范工程技术规范》GB 50348-2004中第8.3.4条第2款对验收结论的规定如下:
(1)验收通过:根据验收判据所列内容与要求,验收结果优良,即按表8.3.1要求工程施工质量检查结果Ks ≥0.8;按表8.3.2要求,技术质量验收结果Kj ≥0.8;按表8.3.3要求,资料审查结果Kz ≥0.8的,判定为验收通过;
(2)验收基本通过:根据验收判据所列内容与要求,验收结果及格,即Ks、Kj、Kz均大于或等于0.6,但达不到本条第2款第1项的要求,判定为验收基本通过。验收中出现个别项目达不到设计要求,但不影响使用的,也可判为基本通过;
(3)验收不通过:工程存在重大缺陷、质量明显达不到设计任务书或工程合同要求,包括工程检验重要功能指标不合格,按验收判据所列的内容与要求,Ks、Kj、Kz中出现一项小于0.6的,或者凡重要项目(见表8.3.2中序号栏右上角有“*”的)检查结果只要出现一项不合格的,均判为验收不通过。
3 现行国家标准《安全防范工程技术规范》GB 50348-2004中表8.3.4对验收结果的填写做了规定。
4 本款规定了不同验收结论下的整改措施要求,充分强调了整改和工程的完善,体现了“验收是手段,保证工程质量才是目的”的验收宗旨。为确保整改符合要求,建议建设单位或监理单位会同公安部门对整改过程和结果进行全程跟踪和监督检查。
9.4 工程移交
9.4 工程移交
9.4.1 城市轨道交通公共安全技术防范系统工程移交应符合现行国家标准《安全防范工程技术规范》GB 50348的规定。
条文说明
9.4.1 单从工程验收角度而言,工程移交并不包含在验收范围内。为了体现城市轨道交通公共安全技术防范系统工程既要重建设,更要重管理、重实效的根本宗旨,本章将工程移交单列为一节,明确了工程正式交付使用的必要条件,以及在工程移交和交付使用过程中,工程有关各方,包括建设(使用)单位,设计、施工单位的基本职责。
现行国家标准《安全防范工程技术规范》GB 50348-2004第8.4节对工程移交做了详细规定。
9.4.2 城市轨道交通公共安全技术防范系统工程移交时应提供经验收合格后的资料,资料清单除应符合本规范第9.3.1条第1款的规定外,还应包括验收结论意见书,并应按规定归档。
条文说明
9.4.2 工程图纸材料是反映工程质量的重要内容,也是提供良好售后服务的基本要求之一。工程验收通过或基本通过后,设计、施工单位可参考本规范第9.3.1条的规定整理编制图纸资料,将验收结论意见书一并交建设单位签收、盖章,作为正式归档的工程技术文件。这标志着城市轨道交通公共安全防范系统工程的正式结束。
使用管理评估
10.1 一般规定
10.1 一般规定
10.1.1 公共安全防范系统投入使用后,应结合城市轨道交通线路运营情况及其外部环境的变化对系统进行整体使用管理评估。评估应至少每5年进行一次,在运营情况发生重大变化或发生重大事件时应及时进行。
条文说明
10.1.1 城市轨道交通公共安全防范系统的建设是一个持续和动态的过程。随着城市轨道交通线路运营情况及其外部环境的变化,以及公共安全防范系统内设备本身的老化,一段时间后系统的功能和性能将可能无法满足实际需求。因此需要及时对城市轨道交通公共安全防范系统进行整体使用管理评估,对无法满足要求的系统或设备进行改建、扩建,以使系统能持续发挥作用。五年一次的评估属于常规评估,运营情况发生重大变化或发生重大事件(如举办全国性或国际性的大型重要活动)时则需根据当时的情况及时进行有针对性的评估。
10.1.2 公共安全防范系统的使用管理评估应包括现状调研、评估分析和整改建议。
条文说明
10.1.2 使用管理评估是一项专业而复杂的工作。在条件允许的情况下,建议由城市轨道交通运营方会同第三方专业评估机构共同完成此工作。
10.2 现状调研
10.2 现状调研
10.2.1 现状调研应包括总体情况调研、安防措施现状调研和资料调研。
10.2.2 总体情况调研应全面了解基本情况、周边环境情况,并应进行公共安全事件调研。
条文说明
10.2.2 本条对总体情况调研的内容和要求做了具体规定。充分、详细地了解城市轨道交通的内、外部情况是进行准确评估的基础,因此评估机构在全面调研信息的同时,还需采取必要手段保证所获得的信息的准确性。
(1)全面了解基本情况可以包括下列内容:
1)城市轨道交通周边工商业和社会状况,以及可用安全资源,包括广场、绿地、停车场、电话亭、商店、饭店、居民楼、其他建筑物等的位置、规模、数量、性质和可利用度;
2)24h客流变化和特点,从方向、职业、出行目的、换乘等方面按不同时间段和客流断面进行统计;
3)城市轨道交通职工、安全人员和警务人员的岗位、时间、数量、活动范围等;
4)访问人员的基本情况,包括承包商、参观访问者、外包服务、商业服务、流动服务人员等;5)设施和设备的基本情况和总体布局,建筑物、构筑物的建筑平面、功能分配和建筑结构等,可以包括下列内容:
枢纽站、换乘站、终点站、经停站的总体布局、设计通过能力、实际客流;
全封闭式线路和车辆段出入线、停车线、岔线、支线的线路;
桥梁及高架结构、隧道的结构、周边环境;
控制中心的功能分区与总体布局、建筑与装饰、通风空调、供电、照明与应急照明、消防;
车辆基地的功能、规模及总平面,整备、检修和维修设施的情况,物资库的布局,救援设施、供电和防灾报警设备和设施;
隧道、地下车站、设备及管理用房的通风和空调控制系统,风亭、风道和风井;
生活和消防的水质、水量和管道布局;
变电所、牵引网、电缆、动力与照明、电力监控系统的分布及供电线路的布局;
公务通信、专用通信、无线通信、广播系统、视频监控系统、电源、乘客信息、时间,以及传输系统的覆盖范围;
信号系统的可靠性、电磁兼容性、设备和设施;
电梯、自动扶梯与自动人行道、自动售检票系统的配置;
防灾与报警系统,包括告警信号传输方向;
计算机、网络及数据库系统安全措施,包括备份方向。
(2)调查了解周边环境情况可以包括下列内容:
1)社会环境,包括社会治安、群体性事件、社情民风、反恐形势;
2)地理环境,包括地形地貌、地物和建筑、交通情况;
3)气候和灾害情况,包括历年气候变化情况和山崩、水泻等地质灾害情况,以当地资料为准;
4)城市轨道交通应急预案与周边社会应急准备的一致性;
5)城市轨道交通周边安全资源和可用安全资源;
6)街面的通风口位置和空气排放环境,包括位置、数量、形式、环境噪声、周边乘客、客流、居住人口、建筑物分布及气流通道情况。
(3)公共安全事件调研可以包括下列内容:
1)安全事件或威胁的历史,包括安全事件的种类、时间、地点、人物、事件过程、影响程度、处理结果和方式;
2)防洪规划和预案,包括防洪设施清单、人员配置、预案内容。
10.2.3 安防措施现状调研应包括下列内容:
1 防范战略目标分析。
2 不同区域、部位的防范策略分析。
3 防范盲区分析。
4 防范措施调研。
5 防范人员岗位、制度、培训、演练及其与防范技术操控结合分析。
条文说明
10.2.3 公共安全防范系统是由技术防范、实体防范和人力防范组成的整体系统,因此对安防措施现状进行调研时也需覆盖技术防范措施、实体防范措施和人力防范措施三个方面,缺一不可。
3 防范盲区分析可以包含计算机、视频监控传输网络病毒及防控、清除等。
4 防范措施调研,可以包括下列内容:
(1)重点要害部位防护的安全合理性、经济合理性和防护效果分析。
(2)防护部位和防护对象的分布、特点和安全要求,相配套的安防措施和安全岗位设置方案。
(3)各防范系统的覆盖程度,未覆盖区域的安全措施;系统内所有设备的执行和运行情况.以及与其相配套的管理、维修、移位报备等制度。
(4)发现异常行为的能力,包括安防技术类型和特点。
(5)乘客和雇员出入和使用的设施类型、数量、分布位置和规模。
(6)设备、设施的声音、提示、告警、蜂鸣等是否处于正常状态。
(7)设备、设施的特定危险,如牵引供电、危险材料存储等。
(8)地面、空中、出入口、通道等照片资料。
(9)如果发生过爆炸,则需分析时间、地点、过程、装置、类型、破坏力、人员伤亡情况、财产损失情况和影响范围等。
(10)有毒材料或气体释放时的通风空调系统控制程序,包括进风直接采自大气、排风直接排出地面的位置;探测信息采集。
(11)应急响应支持的场所和位置,包括预设疏散场所、指挥位置、救援设施等。
(12)疏散方案,包括通道、标识、语音提示、安全人员导引、应急灯光、应急通信、相应人员安排和操作规范。
(13)记录数据、图像等保存备份方向。
10.2.4 资料分析应包括现有安防系统平面图、建筑平面功能分配图、设备布点图。
条文说明
10.2.4 工程图纸材料是全面了解工程实际情况的重要依据,也是评估分析后提出整改方案的基础,因此在进行评估分析前需要对现有资料进行充分调研,确定其完整性和准确性,以免使后续工作产生偏差。
10.3 评估分析
10.3 评估分析
10.3.1 评估分析应对现有公共安全管理进行分析,应包括安全培训教育、安全信息交流、安全操作规程、安全设备使用、安全管理机构和人员、安全检查制度、安全检查档案管理。
条文说明
10.3.1 公共安全防范系统是否能准确发挥其应有的作用,不仅取决于系统本身设计和建设,而且取决于使用者对系统科学地使用和管理。因此在进行评估分析时不仅要分析系统自身的功能和性能,而且要分析相配套的管理制度是否能适应实际情况的要求,是否能充分发挥现有的公共安全防范系统的作用。
10.3.2 运营环境公共安全风险评估应遵循本规范附录A所规定的方法,应包括下列内容:
1 判断防护对象的安全危害等级。
2 评估防护对象受威胁可能性。
3 根据威胁评估的结果确定防护对象公共安全风险等级。
4 根据公共安全风险等级评估结果,对城市轨道交通防护对象重新提出安全防护措施列表。
条文说明
10.3.2 运营环境公共安全风险评估采用本规范附录A中所提出的程序和内容进行。
1 对防护对象的安全危害等级判断可通过经济损失、对潜在破坏者的价值、城市轨道交通财产的位置产生的安全价值以及重要性价值确定。
对经济损失的评估包括现值和重新替换的价值。
对潜在破坏者的价值评估包括对环境、社会、个人的负面影响等价值。
对城市轨道交通财产的位置产生的安全价值评估包括车辆、列车车辆控制系统、维护设施、服务和检验设施、票务、财务设施、管理设施、警务设施及其通信设施。
对重要性价值评估包括对乘客、工作人员、公共安全机构、一般公众的重要性评估,以及对运营重要性的评估等。
2 对防护对象受威胁可能性的评估可以由可接近容易程度和防护对象的抗破坏能力构成。
3 威胁评估可以针对具体设施、设备、局部方案、单项或多项防护对象进行。
10.3.3 应急预案和灾难处置方案评估应包括应急救援组织机构、预案制定情况、预案管理情况、应急救援设备和应急救援人员配备情况、救援设备的维护体系、事故应急培训和应急救援演练、历年紧急事故处置情况。评估应包括下列内容:
1 应急响应措施。
2 应急响应体系的有效性。
3 应急预案的合理性和有效性。
4 应急预案的内容完整性。
条文说明
10.3.3 完善的应急预案和灾难处置方案是公共安全体系的重要组成部分,可以将灾难或恐怖事件所造成的损失减少到最小,因此对其科学性和有效性进行评估是十分必要的。
1 评估应急响应措施可以包括下列内容:
(1)人身安全响应,包括事件识别与报警、事件救援系统与救助人员响应、紧急救助协调、紧急救援车辆、设备、设施和医疗卫生机构调度。
(2)公共安全事件识别、报警与发布,包括紧急事件识别与报警,向乘客发出出行信息,向相关单位发出救援信息及交通管制信息。
(3)公共安全事件应急响应,包括调用应急预案、生成响应人员和设备列表、组织运输方案、安排应急场地。
(4)乘客疏散,包括疏散通道、人员登记等。
(5)指挥中心系统,包括应急设施、设备调度与指挥、应急预案、安全资源列表、相关部门联系、现场信息、通信。
2 评估应急响应体系的有效性,可以包括下列内容:
(1)应急信息流是否能在城市轨道交通所有层次和机构之间畅通无阻。
(2)应急预案与分级响应的一致性。
(3)所有应急机构响应行动的一致性。
(4)获取紧急事件信息的能力,包括获取监控系统的信息、传感器信息、控制中心信息、车辆检测信息、网络和电话以及站务人员、乘客等目击信息。
(5)调用或生成应急预案的能力,包括显示行动方案、生成指挥命令列表、发出命令信息、灾害模拟。
(6)应急救援资源管理,包括资源分布、资源调集、运输、控制。
(7)应急指挥通信能力,在专用通信系统故障时是否能利用公共信息网或其他通信系统进行应急指挥。
(8)应急情况报告的内容,包括事件单位的名称、负责人、联系电话及地址;事件发生的时间、地点;事件造成的危害程度、影响范围、伤亡人数、直接经济损失;事件的简要经过等。
3 评估应急预案的合理性和有效性,可以包括下列内容:
(1)应急预案是否能使事件中的乘客和救援人员的危险降到最小,发挥城市轨道交通机构和相关救援行动的最大救援效率,包括:稳定事件,防止灾难扩大升级;防止二次袭击,并通过洗消等措施严防次生灾害发生;迅速恢复运输服务;恢复乘客信心和员工信心等。
(2)预案与响应机构、地方政府、国家主管部门的一致性。
(3)危险评估,评估事件的后果和影响,以缓和事件的次生影响。对于恐怖主义或准恐怖主义威胁的评估是否贯穿预案制定的始终,安全检查是否成为城市轨道交通企业和安全部门的日常工作。
(4)威胁识别,包括:历史数据和相关威胁分析,针对不同威胁的应对方案;来自其他信息源的威胁列表和检视;威胁的经验判断;安全事件苗头;来自于雇员或其他公共交通机构的威胁信息以及基本分析方法的应用。
(5)提供可替代的运输方案。
(6)建立内外部警戒区、控制区,防止产生新的伤害、污染证据、污染扩散。
(7)救援、洗消、伤员初步诊断、治疗和输送。
(8)疏散乘客到安全区。
(9)救援人员防护,包括防护装备、危险状况下的救援操作设备等。
(10)防止二次污染,对含救援物资在内的设施和设备进行检查和洗消。
(11)保护证据和现场。
4 应急预案可以包括下列内容:
(1)城市轨道交通运输系统描述,包括组织构架、运行环境、运行系统、设施和设备、换乘和驳接服务、共享基础设施。
(2)公共安全条件、形势和能力,包括犯罪统计、安全和紧急事件分析、内部安全机构和安全措施、安全现状。
(3)应急预案管理,包括全员安全管理、全岗位安全管理责任制、各部门安全责任和任务、调查和事件报告。
(4)安全和脆弱性评估与应对措施,包括安全和脆弱性评估、评估分析、应对措施、安全测试和检查。
(5)安全设计,包括安全设计纲要、通过环境设计减少犯罪、安全管理方案。
(6)安全等级,包括总体等级和各车站、场等级。
(7)培训,包括组织实施涉及公共安全管理的各种通则培训、岗位培训,健全培训制度。
(8)演练,包括定期组织实施涉及公共安全管理的各类演练,并通过演练完善各类应急预案。
(9)建立和完善通报、宣传、检查考核等管理措施,落实责任部门、责任人。
(10)预案管理与更新,包括根据有关应急管理法律、法规和应急资源的变化情况,以及预案实施过程中发现的问题或出现的新情况,及时对预案进行评估和调整,修订完善;同时,修改相应的数据库和管理功能。
10.3.4 安全管理措施和程序评估应包括技术防范措施、实体防范措施、系统安全过程的有效性。
10.3.5 标准化的安全操作规程评估应包括下列内容:
1 公共安全岗位责任制。
2 人力和资源配置。
3 响应能力培训、演练和评估体系的建立和维护。
条文说明
10.3.5 公共安全岗位责任制的评估可以包括主要负责人、全体安全管理人员的安全岗位责任、安全岗位责任制档案、各级安全管理目标。
2 人力和资源配置评估可重点评估是否能确保在紧急情况时做出有效反应,并与当地应急预案相一致。
10.3.6 信息管理与发布体系评估应包括下列内容:
1 报警信息的评估。
2 现场控制和管理信息的评估。
3 事件管理预案信息的评估。
条文说明
10.3.6 本条规定了评估信息管理与发布体系的主要内容,实际的评估内容可根据各地城市轨道交通安全防范系统中信息内容设置的不同进行调整。
1 报警信息评估可以包括人员立刻撤离信息、请求紧急救助、火警信息、安全警告、观察信息、目击事件响应信息。
人员立刻撤离信息可包括撤离区域、撤离距离、撤离方向、撤离原因、撤离指示。
请求紧急救助信息可包括救助位置、应急人员或平民、营救技术手段或方式、危险描述信息。
火警信息可包括位置、规模、原因、类型。
安全警告信息可包括等待增援及其原因、犯罪现场场景、原因、罪行警告、其他警告信息。
观察信息可包括“目击”者信息、车辆位置信息、不明物体信息、目击信息。
目击事件响应信息可包括目击与响应信息一致或存在差异、列车描述、目击报告、伴随车辆或人员、响应信息、联系点信息。
2 现场控制和管理信息评估可以包括疏散规划和管理、运营管理、进出线路、优先进出路线、恢复信息、清扫和基础设施维修、危险材料管理、增援信息、求援信息、紧急救助信息、火警信息、现场救援人员信息、事件目击者信息、事件车辆信息等。
增援信息,如持有武器或十分危险、遭袭或受伤、坍塌、火灾、枪击、群体事件、绑架、盗窃、抢劫、贩毒等。
求援信息可包括洗消和医疗急救信息,如需要救助人员、人员伤亡描述、受伤严重程度、初诊信息、列车状况、人员被困信息、被困位置、伤员输送信息、应急响应者信息;相关人员信息,如属性、受伤情况、状态、位置。
紧急救助信息可包括需要救助人员、数量、救助原因、被困状态、危险程度和类型、原因、紧急程度、救助时间、位置。
火警信息可包括位置、规模、类型、灭火需要、关联信息。
事件目击者信息可包括状态、角色、位置等。
事件车辆信息可包括位置、型号、重量、颜色、制造商、损害程度、载客等。
3 事件管理预案信息评估可以包括命令结构类型、专用命令、统一命令等。
命令结构类型可包括命令列表、专用命令、统一命令。
专用命令可包括下达机构、位置、信息地址等。
统一命令可包括地址、命令列表、各专用命令列表、下达机构、位置、地址等。
10.4 整 改
10.4 整 改
条文说明
整改意见建立在对现状的充分调研和评估分析基础上,可以保证有较强的针对性,并且便于相关单位进一步细化出适用的改建或扩建方案。
10.4.1 根据现场调研与评估的结果,应对现有公共安全防范系统提出整改意见。整改意见应包括对防护对象的适应性、先进性、经济性给出建议。
10.4.2 当完成整改时,应提供完成整改的证明,其中应包括落实整改意见和采纳建议的证明材料。
附录A 安全风险等级及防护措施设计
A.1 安全风险等级与防护措施要求
A.1 安全风险等级与防护措施要求
A.1.1 本规范中未覆盖的城市轨道交通系统内各区域和部位的安全风险等级应根据社会环境、运营环境和安全危害等级,通过公共安全风险评估确定。
条文说明
A.1.1 各区域和部位的安全风险等级通过公共安全风险评估确定,在城市轨道交通公共安全防范工程设计中提出。评估方法可根据经验或价值判断直接给定,也可参照现行国家标准《城市轨道交通工程安全控制技术规范》GB/T 50839-2013给出的方法进行安全风险评估。
A.1.2 城市轨道交通区域内防护对象的安全风险等级宜分为下列四级:
1 一级风险:非常危险,受到威胁后极易引发严重后果,造成的损失极其严重。
2 二级风险:较危险,存在被非法侵害可能,容易受到威胁,造成的损失严重。
3 三级风险:一般危险,造成的损失一般。
4 四级风险:可接受的危险,在没有安全措施而受到威胁时,造成的损失轻微。
条文说明
A.1.2 风险评估就是确定其公共安全风险等级。一级风险为最高风险,表示遇袭后损失严重;四级风险为最低风险,遇袭后损失轻微;依次类推。
A.1.3 城市轨道交通防护对象安全风险等级的评估可根据具体设施、设备、局部方案、单项或多项防护对象进行。安全风险评估宜符合下列程序和内容:
1 防护对象的安全危害等级宜按经济损失、对潜在破坏者的价值、轨道交通财产的位置产生的安全价值和重要性价值方面评估负面影响,宜符合表A.1.3-1的规定。
表A.1.3-1 安全危害等级


2 防护对象的受威胁可能性等级宜由可接近容易程度和防护对象的抗破坏能力构成,宜符合表A.1.3-2的规定。
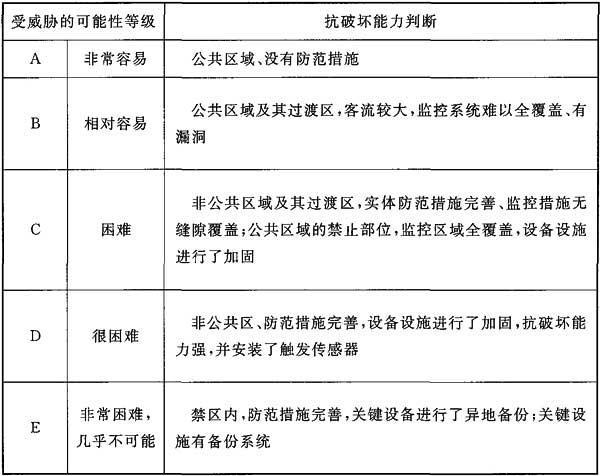
表A.1.3-2 受威胁的可能性等级

3 防护对象的公共安全风险等级宜采用标准的风险评估矩阵方法进行评估,宜符合表A.1.3-3的规定。
表A.1.3-3 公共安全风险等级评估矩阵

注:表中中文数字表示为:一表示一级风险,二表示二级风险,三表示三级风险,四表示四级风险。
条文说明
A.1.3 公共安全风险等级安全风险评估程序确定分以下三个步骤:
第一步,危害识别。确定防护对象的危害后果的严重程度,用安全危害等级表示,可按经济损失、对潜在破坏者的价值(如吸引力)、对象的位置产生的安全价值和重要性价值(如处于市中心),或提出其他的衡量负面影响内容,按表A.1.3-1确定,或可参考现行国家标准《城市轨道交通工程安全控制技术规范》GB/T 50839-2013确定。
评估防护对象的安全危害等级时,对人员伤亡或财产损失严重程度的确定可参考中华人民共和国国务院对生产安全事故的认定原则,可同时考虑行业和各地对城市轨道交通运营事故的认定原则。
第二步,风险估计。确定防护对象的受威胁可能性等级,也可用危害发生的可能性表示,由可接近容易程度和防护对象的抗破坏能力构成,或者提出其他可能性等级判断内容,按表A.1.3-2确定,或可参考现行国家标准《城市轨道交通工程安全控制技术规范》GB/T 50839-2013第3.0.11条确定。
第三步,风险评估。根据第一步确定的安全危害等级和第二步确定的威胁可能性等级,按表A.1.3-3方法建立公共安全风险等级评估矩阵,如果防护对象处于矩阵的左上角区域就是具有一级安全风险、最危险的防护对象,具有最严重的安全威胁,其余风险类推,或可参考现行国家标准《城市轨道交通工程安全控制技术规范》GB/T 50839-2013第3.0.13条和第3.0.14条确定。
A.1.4 城市轨道交通公共安全防范系统防护措施的确定,应与防护对象的安全风险等级相适应。防护措施应按禁区、防护区、监视区和周界防护逐层设置,并应符合表A.1.4的规定。
表A.1.4 安全风险等级和安全防护措施要求

条文说明
A.1.4 公共安全风险等级与防护措施要协调一致,城市轨道交通防护对象的公共安全风险等级、安全防护措施按表A.1.4的要求确定,或可参考现行国家标准《城市轨道交通工程安全控制技术规范》GB/T 50839-2013第3.0.13条确定。
A.2 区域防护设计
A.2 区域防护设计
A.2.1 区域防护设计应根据安全风险等级确定周界、监视区、防护区、禁区的范围,宜按本规范表A.1.4规定的防护措施设防,应覆盖城市轨道交通系统内各区域,不应存在未设防区域。
条文说明
A.2.1 本条重点强调区域防护设计应覆盖城市轨道交通系统的区域,不应存在未设防区域。区域防护设计可按本规范表A.1.4规定的安全防护措施设防。
A.2.2 区域防护设计应采用技术防范和实体防范相结合,应消除安全缝隙和安全漏洞。区域防护设计应确定覆盖周界、监视区、防护区和禁区的技术防范和实体防范的设备或设施的类型、位置、数量、规模、技术要求和安全岗位的位置,应包括下列内容:
1 周界长度、沿周界的控制范围或宽度,组成周界的防范技术设备、设施和安全岗位的位置、数量和技术要求。
2 监视区的长度、宽度和形状,覆盖监视区的技术设备、设施的位置、数量和技术要求。
3 防护区的数量、形状和面积,覆盖防护区的摄像机的位置、数量和技术要求,覆盖防护区的探测系统的位置、类型、数量和技术要求,覆盖防护区的其他防范设施和设备的数量、分布和技术要求。
4 禁区的数量和分布,禁区出入口的安全措施要求,需要监控区域的设备和设施数量和要求。
A.2.3 周界防护设计应通过防范措施和边界设计建立起城市轨道交通最外层防护边界。周界应连续设防,不应存在未设防的断点,并应符合下列规定:
1 周界防护应采用实体防范进行隔离和引导,技术防范系统进行监控,人力防范进行安全管理。
2 周界防护设置应符合下列规定:
1)城市轨道交通系统区域防护对象和可能被进入的区域、部位均应设置周界防护;
2)所有周界防范措施应构成完整的防范系统,在空间区域上应连续设防,不应有间隙和漏洞,不应存在未设周界的部位和区域。
3 在乘客和工作人员出入口应设置过渡区和周界关卡。
4 周界防护设计应符合下列规定:
1)周界应构成连续无间断的、闭合的隔离线、警戒线或警戒带;
2)周界防护应布局合理,隔离线、警戒线或警戒带应采用围墙、围栏和标志明显的区域边界,可利用地形、地物,包括建筑物、围墙、河流等障碍设防,相邻周界在确保安全时宜进行合并;
3)周界实体防范设施应与入侵报警系统或视频监控系统以及警示标志、标线相互配合,形成阻止和警戒线;
4)周界设置除永久设施外,均可根据安全防范需要进行灵活设置,应在符合本款第1项的条件下,调整相应的监视、警戒功能和范围。
条文说明
A.2.3 本条重点强调周界防护设计的防范措施在周界上是连续设防,不应存在没有措施的断点。
1 周界防护为实体防范、技术防范和人力防范三位一体。
2 本款对周界防护设置的全面性、完整性和系统性做了规定。
3 本款是对周界接口的设置要求。设置过渡区和周界关卡的目的是用于乘客出入控制和引导人员进出控制。
4 周界防护设计要构成连续无间断的、闭合的警戒线或警戒带,合理布局,利用地形、地物,如建筑物、围墙。周界防护设计需满足综合监控的要求,并且功能灵活。
警戒线或警戒带有时也可称隔离线或隔离带。
A.2.4 监视区防护设计应采用视频监控系统等措施,应设计监控、警戒周界以内和防护区之间的带状或面状区域的安全防护,并应符合下列规定:
1 监视区防护应由入侵报警系统、视频监控系统组成。
2 监视区防护设置应符合下列规定:
1)监视区与周界和防护区界限应划分清晰;
2)监视区防护应独立构成完整的监视系统,与周界监视措施共用的功能应能独立操作。
3 监视区的区分布局应符合下列规定:
1)应沿公众进入防护区的通道和转换区划定监控区,并应采用视频监控系统进行监控;
2)应划定禁止公众进入、允许城市轨道交通工作人员或授权人员进入的区域,并应采用技术防范和实体防范进行监控。
4 监视区防护设计应符合下列规定:
1)视频监控系统应构成监视带或面;
2)非通过区域或指定区域应设置探测非法进入的触发传感器和触发安全照明区域。
条文说明
A.2.4 监视区是非公共区,允许乘客通过监视区。本条强调防护设计要形成周界以内和防护区之间的带状(存在防护区时)或面状区域(内部再无防护区或禁区)防护。监视区防护设计要形成二层防护,监视系统是功能独立的。
3 本款对开放部位设置监控区及非通过区域的监控要求做了规定。
A.2.5 防护区防护设计应通过对城市轨道交通乘客活动区域设计和配合相应的防范措施进行安全防护设计。周界以内除乘客通过区以外的所有公共活动区域均应为防护区域监控的范围,并应符合下列规定:
1 防护区防护组成应符合下列规定:
1)防范措施应由视频监控系统、出入口控制系统、安全检查及探测系统和实体防范系统组成;
2)进入相邻的禁区应采用出入口控制系统进行控制。
2 防护区防护设置应符合下列规定:
1)应在监视区内侧和禁区外侧划分防护区及边界;
2)防护区与禁区、监视区界限划分应清晰,监控系统应能清晰区分和监视。
3 防护区的区分布局应符合下列规定:
1)车站候车区、进入候车区的通道应设为防护区主体区域,应明确划分范围和边界;
2)在检票机内外侧应划定乘客进入的监视区域;
3)应设置进入禁区的转换区区域,划定禁止公众进入、允许城市轨道交通工作人员或授权人员进入的区域。
4 防护区防护设计应符合下列规定:
1)视频监控系统应构成监视面;
2)乘客候车区、通过区域、转换区及其区分界线和防护区边界应划分清晰。
条文说明
A.2.5 防护区是乘客活动区,不包括周界内设置的乘客通过区。要特别注意在通向禁区的位置设置出入口控制系统进行控制。防护区防护设计要形成三层防护。
3 防护区防护布局分布要有明确的边界:
1)车站候车区、进入候车区的通道为防护区主体区域,明确划分范围和边界。
2)在检票机内外侧划定进入防护区内的监视区域。
4 可以利用建(构)筑物,采用围栏、地面画标识等方式,将乘客候车区、通过区域、转换区及其区分界线和防护区各个边界清晰界定、显示,在监控系统中能清晰地区分。
A.2.6 禁区防护设计应对城市轨道交通运营管理的内部区域、禁止未经授权的人员出入和窥视的区域进行安全防范系统设计,并应符合下列规定:
1 禁区防护组成应符合下列规定:
1)防护对象应为关键设施、位置和具有一级公共安全风险等级的设备和设施;
2)应采用出入口控制系统控制人员进出、视频监控系统监控区域内人员行动、入侵报警系统监视非法进入。
2 禁区防护设置应符合下列规定:
1)应将具有一级公共安全防范等级的区域、关键设施和位置设置为禁区,禁区防护应结合周界、监视区、防护区、禁区逐层设置;
2)禁区与其他安全区界限应划分清晰。
3 进入禁区应设置转换区区域,并应划定禁止公众进入、允许城市轨道交通工作人员或授权人员进入的转换区。
4 禁区防护设计应符合下列规定:
1)视频监控系统应在区域范围构成监视面,并应在入口处进行全覆盖;
2)宜利用自然地貌、地物和建筑物构成禁区防护边界。
条文说明
A.2.6 禁区是禁止未经授权的人员出入或窥视的内部管理区域,是最高安全级别区域,具有一级公共安全防范等级的区域、位置设置。禁区防护设计要形成四层防护,周界、监视区、防护区、禁区逐层结合设置防护措施。
2 本款对最高安全级别的设置做了规定。建议设置禁区防护的关键位置包括隧道入口、高架桥底部、信号设施、通风设施、独立无人值守的通信设施和其他(如财务、金融办公室)设施、设备所在位置,还包括有供电、金融设备和设施等能够影响安全运营的位置。
3 禁区和防护区分布要有明确的边界和设置转换区,在防护区进入禁区的位置设置转换区域,禁止公众进入,允许城市轨道交通工作人员或授权人员进入。
4 本款强调视频监控系统应在区域范围构成监视面,无监视盲区,困难位置不应有可穿透潜入的漏洞。
A.3 部位防护设计
A.3 部位防护设计
A.3.1 部位防护设计应包括设计防护部位和运用防护措施进行安全防范系统设计。部位防护应与区域防护协调、配合,系统地运用安防策略和措施。应按区域防护要求,结合技术防范、实体防范和人力防范进行系统设计。
条文说明
A.3.1 部位防护要结合区域防护进行设计,如将ATM机安装于监视区内就可以借用或共享防护措施,增强防护水平(但ATM机本身应有防护措施,如防撬措施);将关键设备或设施放置于禁区内;或通过调整防护区域使某部位获得相应的等级防护等,都是设计的内容和方法。
部位防护设计的主要步骤包括:首先,确定防护部位及其对应的防护要求;其次,进行部位防护的设计,包括防护方法和措施的运用。
A.3.2 部位防护应根据安全需要分为禁止部位防护和监视部位防护。部位防护设置应符合下列规定:
1 禁止部位防护应采用最高安全级别设置,禁止部位应置于禁区内或按禁区要求进行安全防范系统设计。
2 禁止部位与禁区防范应构成安全防范系统。
3 置于公共区域的禁止部位宜有实体防范措施隔离公共区域。
4 监视部位防护应按防护区防护设置。
条文说明
A.3.2 部位防护分为禁止部位防护和监视部位防护,防护设计的设防层次与区域防护相同。
1~3 禁止部位:禁止乘客和非职责工作人员接近的部位,可采用视频监控系统、入侵报警系统和出入口控制系统进行监控和管理,根据需要设置围栏、警示标志等隔离措施,例如供电设施和设备、通信信号设备、隧道入口、桥墩及攀爬梯、排水口、安全通道出口、燃油及危险品存放等部位。禁区内的高风险禁止部位还可附加安全措施。
禁止部位的防护按禁区防护的方式,逐层设置周界、监视区、防护区、禁区防护。
4 监视部位:包括乘客可以接近或操作的部位和非紧急情况下不能触动的部位,可采用视频监控系统进行监控,高价值部位(设备)还可以附加安全措施,如防撬传感器。
监视部位的防护按防护区的方式,逐层设置周界、监视区、防护区。
A.3.3 部位防护设计应符合下列规定:
1 应按禁区防护方式设置禁止部位防护。根据安全风险等级要求,采用技术防范和实体防范综合使用安全措施,禁止部位应有两层以上的防范措施。
2 部位防护信息应集中管理,接入到安防监控中心或安防监控分中心。
3 无人值守独立部位应按禁止部位防护,并应使用探测设备等防触动、防撬报警措施。
4 安全人力监视岗位设置和安全制度应与防护措施相配合。
条文说明
A.3.3 部位防护是以禁区防护为中心的防护设计。安全风险等级确定可参考现行国家标准《城市轨道交通工程安全控制技术规范》GB/T?50839-2013第3.0.11条~第3.0.14条的方法确定,取高的安全风险等级设计,或根据安全形势和需要指定安全风险等级。设计要确保禁止部位有多重的防范措施,并配合安全人力监视岗位设置和安全制度。
A.3.4 在重点部位应进行部位防护设计,应按区域防护公共安全防范等级确定各个部位的周界、监视区、禁区的范围。重点部位防护应进行整体纵深防护设计,提出安全方案和措施,应构成禁止部位和监视部位两个防护体系。
条文说明
A.3.4 部位防护对象是可能被接近的土建工程设施的局部区域或部位、运营装备系统相对独立的位置部分和金融等服务设施设备。重点部位可以是根据安全形势和安全需要指定或确认的重点部位。禁止部位和监视部位防护是两个相对独立的防护体系。
现行国家标准《安全防范工程技术规范》GB 50348-2004中对“纵深防护”的解释为:根据被防护对象所处的环境条件和安全管理的要求,对整个防范区域实施由外到里或由里到外层层设防的防护措施。纵深防护分为整体纵深防护和局部纵深防护两种类型。对“纵深防护体系”的解释为:兼有周界、监视区、防护区和禁区的防护体系。
A.3.5 信号设备、通信设备、服务器设备系统应进行冗余或备份布局设计。
条文说明
A.3.5 备份分为本地备份和异地备份。为确保安全性,建议同时进行本地备份与异地备份。
本规范用词说明
本规范用词说明
1 为便于在执行本规范条文时区别对待,对要求严格程度不同的用词说明如下:
1)表示很严格,非这样做不可的:
正面词采用“必须”,反面词采用“严禁”;
2)表示严格,在正常情况下均应这样做的:
正面词采用“应”,反面词采用“不应”或“不得”;
3)表示允许稍有选择,在条件许可时首先应这样做的:
正面词采用“宜”,反面词采用“不宜”;
4)表示有选择,在一定条件下可以这样做的,采用“可”。
2 条文中指明应按其他有关标准执行的写法为:“应符合……的规定”或“应按……执行”。
引用标准名录
引用标准名录
《自动化仪表工程施工及质量验收规范》GB 50093
《地铁设计规范》GB 50157
《电子信息系统机房设计规范》GB 50174
《民用闭路监视电视系统工程技术规范》GB 50198
《建筑电气工程施工质量验收规范》GB 50303
《综合布线系统工程验收规范》GB/T 50312
《安全防范工程技术规范》GB 50348
《入侵报警系统工程设计规范》GB 50394
《视频安防监控系统工程设计规范》GB 50395
《出入口控制系统工程设计规范》GB 50396
《脉冲电子围栏及其安装和安全运行》GB/T 7946
《防盗安全门通用技术条件》GB 17565
《电缆管理用导管系统 第1部分:通用要求》GB/T 20041.1
《视频安防监控数字录像设备》GB 20815
《轨道交通 机车车辆设备 冲击和振动试验》GB/T 21563
《信息技术 安全技术 信息安全管理体系要求》GB/T 22080
《信息安全技术 信息系统安全等级保护基本要求》GB/T 22239
《城市轨道交通安全防范系统技术要求》GB/T 26718
《公共安全视频监控联网系统信息传输、交换、控制技术要求》GB/T 28181
《安全防范系统通用图形符号》GA/T 74
《视频安防监控系统技术要求》GA/T 367
《入侵报警系统技术要求》GA/T 368
《出入口控制系统技术要求》GA/T 394
《电子巡查系统技术要求》GA/T 644
《城市监控报警联网系统 技术标准 第8部分:传输网络技术要求》GA/T 669.8
《城市轨道交通站台屏蔽门系统技术规范》CJJ 183
