Appearance
《教育建筑电气设计规范》JGJ 310-2013
🗓️ 实施时间: 2014-04-01
总 则
1 总 则
1.0.1 为贯彻执行国家关于学校建设的法规,使教育建筑电气设计适应国家教育事业的发展,满足学校正常教育教学活动的需要,制定本规范。
条文说明
1.0.1 《中华人民共和国高等教育法》、《中华人民共和国义务教育法》等法律规定,我国教育事业的发展要同经济、社会发展的水平相适应。学校建设,应当符合国家规定的办学标准,适应教育教学需要;应当符合国家规定的选址要求和建设标准,确保学生和教职工安全。《国家中长期教育改革和发展规划纲要》确定了未来一个时期我国教育事业发展的方向和举措。本规范编制的目的正是为贯彻执行国家关于学校建设的法规,使教育建筑电气设计适应国家教育事业的发展,满足学校正常教育教学活动的需要。
1.0.2 本规范适用于新建、扩建和改建的各级各类学校校园电气总体设计及供教学活动所使用建筑物的电气设计。
条文说明
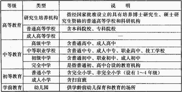
1.0.2 本条规定了本规范的适用范围。其中,学校是指按国家规定的设置标准和审批程序批准成立的实施教育的单位。学校名称是指在教育部门备案的学校全称,学校代码由教育部统一编制。我国学校的等级分为高等、中等、初等和学前教育。每个等级中又有一种或多种类型。具体见表1。

此外,九年制学校是连续实施初等教育和初级中等教育的学校。特殊教育学校是指独立设置的招收盲聋哑和智残儿童,以及其他特殊需要的儿童、青少年进行普通或职业初、中等教育的教学机构。教育建筑电气设计要依据学校的等级及类型进行设计。
根据教育部、住房和城乡建设部、国家发展和改革委员会制定的相关文件,教育建筑包括学校校园内的教学楼、图书馆、实验楼、风雨操场(体育场馆)、会堂、办公楼、学生宿舍、食堂及附属设施等供教育教学活动所使用的建筑物及生活用房,不包括住宅。
“校园”泛指学校教学、体育活动及生活设施用地的范围。
国家标准《中小学校设计规范》GB 50099-2011将“风雨操场”定义为“有顶盖的体育场地,包括有顶无围护墙的场地和有顶有围护墙的场馆”。
“会堂”是供集会或举行学术报告及文娱活动的专用建筑(或空间),又称礼堂。
1.0.3 教育建筑电气设计应安全可靠,技术先进,经济实用,节能,易于维护。
1.0.4 教育建筑电气设计除应符合本规范外,尚应符合国家现行有关标准的规定。
术语和代号
2.1 术 语
2.1 术 语
2.1.1 教育建筑 educational building
供人们开展教学及相关活动所使用的建筑物。
2.1.2 专用实验室 special experiment room
有特定环境要求,以精密、大型、特殊实验装置为主或专为某种科学实验而设置的实验室。
2.1.3 多媒体设备 multimedia equipment
将声音、图像、图形、文字、视频等各种媒体进行组合处理的视听设备。
2.2 代 号
2.2 代 号
BBS 电子公告牌系统 Bulletin Board System
CP 集合点 Consolidation Point
HFC 光纤/同轴电缆混合网络 Hybrid Fiber Coax
IP 因特网协议 Internet Protocol
ISDN 综合业务数字网 Integrated Services Digital Network
VSAT 甚小口径卫星通信系统 Very Small Aperture Terminal
校园电气总体设计
3.1 一般规定
3.1 一般规定
3.1.1 校园电气总体设计应与校园总体规划相协调,并应根据学校的规模和发展规划,在满足近期使用要求的同时,兼顾未来发展的需要。
条文说明
3.1.1 校园电气总体设计需要与校园总体规划相配套,只有与学校总体规划相协调,才能使电气系统总体设计的年限、内容、目标和实施进度与学校总体发展同步,使土地使用、资源条件、环境保护及与其他工程设施之间的矛盾和影响得到有效的协调和解决。校园建筑电气总体设计既要满足近期使用要求,又要兼顾未来发展的需要。尤其是在学校总配变电所(站)的总体设计中,需要考虑适当预留发展用地或发展空间。
3.1.2 校园电气总体设计应根据学校的等级及类型,满足校园内不同性质建筑物的使用要求。
条文说明
3.1.2 本条规定了校园电气总体设计需统筹考虑的因素及要求。学校的等级及类型见总则第1.0.2条的条文说明。在一所学校中,因建筑物的性质、高度、规模及使用要求等的不同,其用电负荷等级、负荷密度及对智能化系统的要求也不尽相同。校园电气总体设计需要统筹考虑,满足教学、实验、科研和学生生活与活动的使用要求。
3.1.3 校园电气总体设计应根据各地区的气候和地域差异、经济技术的发展水平,合理规划确定建筑电气相关系统。
3.1.4 校园电气总体设计应符合现行国家标准《城市配电网规划设计规范》GB 50613、《供配电系统设计规范》GB 50052、《智能建筑设计标准》GB/T 50314和《城市工程管线综合规划规范》GB 50289等的有关规定。
3.2 供配电系统总体设计
3.2 供配电系统总体设计
3.2.1 校园供配电系统总体设计应根据校园内的负荷性质及重要性、用电容量、使用功能、管理模式、当地电源条件及电网规划,合理确定校园供配电系统的负荷等级、系统结构和配变电所的分布及规模,并应提出实施方案。
3.2.2 校园供电电压等级应根据用电容量、供电距离、用电设备特性、当地公共电网现状及其发展规划等因素,经技术经济比较后确定。
3.2.3 校园供配电宜自成系统,且系统应简单可靠,并便于管理和维护。
条文说明
3.2.3 校园供配电自成系统,有利于校园管理和安全运行,减少外界干扰。
3.2.4 小负荷的学校用户,宜接入地区市政低压电网。
条文说明
3.2.4 小负荷的学校用户,一般是规模较小的中、小学。当学校学生人数及班级较少,用电设备总容量在250kW以下时,若采用低压供电,接入地区市政低压电网,在技术经济方面较为合理,也便于学校管理。由于各地供电部门对低压供电的容量有不同规定,总体设计时,学校作为用电单位需与当地供电部门协调。
3.2.5 校园用电负荷可根据校园的功能分区和建筑的使用功能分类,并结合学校的工作性质及作息时间的特点,按单位指标法进行预测。校园的总配变电站变压器容量指标,可结合学校等级、类型,按表3.2.5确定。
表3.2.5 校园的总配变电站变压器容量指标

注:本表不含供暖方式为电采暖的学校。
条文说明
3.2.5 在校园供配电系统总体设计时,为便于确定供电方案、配变电站的分布和选择变压器的容量及台数,规划用电负荷预测可以根据校园的功能分区和建筑的使用功能分类采用单位指标法(即负荷密度W/m2,宿舍也可按W/居室)计算,乘以同时系数。根据调研,学校内各教育建筑的用电负荷用电时间不统一,如学生宿舍、食堂与教学实验等用电时间就不同,因此,按单位指标法预测的用电负荷与配变电站计算负荷之间有一定的同时系数,一般为0.5~0.8,需结合负荷的具体情况确定。
根据调研,全国各地学校用电负荷相差较大,中小学与高等学校,文科与理工科学校,南、北方学校,均有较大差异。总体设计时,校园总配变电站的变压器容量可以结合学校的等级、类型按本规范表3.2.5给出的指标确定。如有的学校供暖方式为电采暖,则其校园总变压器容量指标根据学校所在地区、建筑外围护结构节能情况及采暖用电面积等实际情况,可以在此表的基础上增加50VA/m2~80VA/m2。
3.2.6 学校总配变电所宜独立设置,分配变电所宜附设在建筑物内或外,也可选用户外预装式变电所。
条文说明
3.2.6 学校总配变电所,一般为10kV配电中心或35/10kV总变电站,其独立设置较为安全且便于管理、维护。分配变电所通常直接深入或接近负荷中心,因此采用附设式较为合理。
3.2.7 校园高压配电系统宜根据负荷等级、容量、分布及线路路径等的情况,采用辐射式接线或环式接线。
3.2.8 配电变压器负荷率不宜大于85%。当低压侧电压为0.4kV时,单台变压器容量不宜大于1600kVA。对于预装式变电所变压器,单台容量不宜大于800kVA。
3.2.9 供配电系统线路在校园内敷设宜采用电缆地下敷设的方式,并应根据校园地形、道路、地下管网等情况合理布局。
条文说明
3.2.9 本条规定供配电系统线路在校园内敷设优先采用电缆地下敷设方式,是为了保证用电安全,创造良好的校园环境。
3.2.10 高等学校校园宜设置电能管理系统。
条文说明
3.2.10 高等学校校园供配电系统一般规模较大,系统较为复杂,设置电能管理系统有利于供配电系统的科学管理。根据配变电所的分布,校园电能管理系统设置主站、分站。主站设置在学校总配变电所内,分站设在下级适宜的分配变电所内。
电能管理系统一般具有配网监测管理和电能计量管理两大功能。主站通常具备这两大功能,并且根据其供配电系统的特点和运营与管理要求,能连续测量、采集供配电系统正常运行和事故情况下的电气参数和运行状态,实现高低压的保护、测量、有需求时的控制、保护定值管理、事件的记录与告警、故障分析、各类报表及设备维护信息等;能对各类用电进行计量。各分站的电能管理系统需至少具有电能计量管理功能,有条件的可以具有配网监测和电能计量管理功能。
3.3 智能化系统总体设计
3.3 智能化系统总体设计
3.3.1 校园智能化系统应根据学校的等级及类型、规模、管理模式和业务需求进行配置,并应适应教学、科研、管理以及学生生活等信息化应用的发展,为教学、科研、办公和学习环境提供智能化系统的基础保障。
3.3.2 校园智能化系统的规模应结合学校近期和远期规划进行确定,并应制定分期实施方案。智能化系统应具有可扩展性、开放性和灵活性。
3.3.3 校园智能化系统应结合市政条件和校园管理,统筹布设校园信息设施系统、信息化应用系统和公共安全系统等的总机房,并宜附设在适宜建筑物内。
条文说明
3.3.3 学校建筑智能化系统内容较为丰富,一般分为智能化集成系统、信息设施系统、信息化应用系统、公共安全系统、建筑设备管理系统等。其中:
1 校园信息设施系统通常含通信系统、信息网络系统、综合布线系统、有线电视及卫星电视接收系统、广播系统、信息引导及发布系统等;
2 校园信息化应用系统通常含多媒体教学系统、信息化应用管理系统(如教学管理、科研管理、办公管理、学习管理、资源管理、物业运行管理等)、数字化图书馆系统、智能卡应用系统、校园网安全管理系统等;
3 校园公共安全系统通常含火灾自动报警系统、安全技术防范系统(包括视频监控系统、入侵报警系统、出入口管理系统和电子巡查系统)等。
校园智能化系统总体设计时,需统筹系统的性质、管理部门等诸多因素,可以分类相对集中布设各类系统的总机房,下设若干分机房。
3.3.4 校园的通信接入系统宜结合学校具体需求并根据电信运营商的要求,设置固定通信机房、移动通信基站机房等一个或多个通信专用机房,或直接由校外市政通信机房接入固定通信。当设有固定通信综合业务数字程控用户交换机时,其容量应结合校园的实际需求以及近远期的发展规划进行确定。
条文说明
3.3.4 在总体设计阶段,当学校设有固定通信综合业务数字程控用户交换机时,其固定电话的容量可以根据以下数据,结合学校具体情况估算:
1 高等教育学校为80门/万平方米~100门/万平方米;
2 中等和初等教育学校为30门/万平方米~45门/万平方米;
3 幼儿园为25门/万平方米。
3.3.5 当一个学校有多个校区时,学校的信息网络系统应能实现多校区网络系统的互联。
条文说明
3.3.5 高等学校及中、小学设置的信息网络系统需为学校管理和教育教学及师生提供有效、可靠的接收、交换、传输、存储、检索和显示处理等各类信息资源的服务。有的学校因事业发展校园不断扩大,因受原址用地面积所限开辟新校区,或几所学校合并为一校而存在多个校区。在学校信息网络系统总体设计时,需要考虑能实现多校区网络系统的互联。
3.3.6 校园一卡通系统、安全技术防范系统等宜设专网。
3.3.7 智能化系统线路在校园内宜采用地下敷设的方式,并应合理布线,与校园供配电系统及其他基础设施系统协调路径。
条文说明
3.3.7 智能化系统线路在校园内一般采用地下敷设方式,因子系统较多,为避免不同弱电厂商及电信运营商各自为政,分别独立敷设,造成不必要的浪费,总体设计时要统一合理布线,并与校园供配电系统、给水排水、雨水、热力等其他基础设施系统协调路径。
供配电系统
4.1 一般规定
4.1 一般规定
4.1.1 本章适用于教育建筑中电压为35kV及以下供配电系统的设计。
4.1.2 供配电系统的设计应满足教育建筑的供电质量要求,保障学校正常的教学秩序和师生的安全。
4.1.3 供配电系统的设计应符合国家现行标准《供配电系统设计规范》GB 50052及《民用建筑电气设计规范》JGJ 16的有关规定。
4.2 负荷分级
4.2 负荷分级
4.2.1 教育建筑的用电负荷,应根据对供电可靠性的要求及中断供电在对人身安全和经济损失上所造成的影响程度进行分级。
4.2.2 教育建筑的主要用电负荷分级应符合表4.2.2的规定。
表4.2.2 教育建筑的主要用电负荷分级

注:1 除一、二级负荷以外的其他用电负荷为三级。
2 教育建筑为高层建筑时,用电负荷级别应为表中的最高等级。
条文说明
4.2.2 学校的教学楼、办公楼、学生宿舍,其用电负荷级别,除受消防、是否为高层建筑以及信息机房等因素的影响可能存在二级及以上负荷外,一般为三级负荷。表4.2.2中之所以将学校的教学楼、图书馆、实验楼、大型及特大型会堂和学生宿舍的主要通道照明划为二级负荷,主要考虑学校上述建筑人员较密集,为保证安全,故作此规定。
学校的实验室,其用电负荷较为复杂。对供电连续性要求很高或较高的国家重点实验室,如中断供电将对国家重要科研、经济、有的对人身安全造成重大影响,故将其负荷提高级别,具体可参见本规范第7章。此外,根据国家标准《生物安全实验室建筑技术规范》GB?50346-2011,四级生物安全实验室“对人体、动植物或环境具有高度危险性,通过气溶胶途径传播或传播途径不明,或未知的、危险的致病因子,没有预防治疗措施。”其实验室用电应视为一级负荷中的特别重要负荷。三级生物安全实验室,“对人体、动植物或环境具有高度危险性,主要通过气溶胶使人传染上严重的甚至是致命疾病,或对动植物和环境具有高度危害的致病因子。通常有预防治疗措施。”其实验室用电为一级负荷。上述实验室用电包括实验设备、照明及通风空调用电。此外,医学实验用动物屏蔽环境,其照明及净化空调系统负荷不低于二级。
学校的体育场馆,一般为乙级、丙级体育建筑或仅用于教学及体育活动,不举行运动会,故表4.2.2主要用电负荷分级中仅列入乙级及丙级体育馆的二级负荷。学校的体育场馆,如仅用于教学及体育活动,不举行运动会,其非消防负荷为三级。当学校体育场馆用于承办亚运会、奥运会及其他世界级比赛主场时,则该场馆的新建或改扩建设计需要按赛时及赛后综合考虑,赛时按特级体育建筑执行相关规范,需满足比赛要求,其主席台、贵宾室、新闻发布厅照明,比赛场地的TV应急照明,计时记分装置、通信及网络机房电源,升旗系统、现场采集及回放系统等用电为一级负荷中的特别重要负荷。其他与比赛相关的用房如:兴奋剂检查室、VIP办公室、奖牌存储室、运动员及裁判员用房等,以及观众席照明、生活水泵、污水泵均为一级负荷。赛后体育场馆则只需满足学校正常需求,执行表4.2.2要求。
学校的会堂,参照剧场建筑按观众容量划分,可以分为特大型(1601座以上)、大型(1201~1600座)、中型(801~1200座)和小型(300~800座);其等级可分为特、甲、乙、丙四个等级。学校的会堂虽然等级不高(一般为乙、丙等),但有的由于容纳的人很多,规模为特大型时,为了保障安全疏散,其安全疏散照明应为一级负荷中的特别重要负荷。大型会堂,其安全疏散照明为二级负荷,也是基于安全疏散考虑。此外,有的学校属较重要用电单位,会堂为乙等,考虑到其重要影响,会堂的舞台照明和电声设备可为二级负荷。
高校学生食堂,就餐人数较多,如厨房设备用电、主要操作间照明中断供电,将造成学校生活秩序混乱,因此这些用电宜为二级。目前,我国许多城市中小学已引入营养配餐公司送餐机制,学校食堂不再设厨房设备自行做饭,农村中小学在校就餐人数相对较少,因此未作上述要求。
4.2.3 教育建筑中的消防负荷分级应符合国家现行有关标准的规定。安全技术防范系统和应急响应系统的负荷级别宜与该建筑的最高负荷级别相同。
4.2.4 高等学校信息机房用电负荷宜为一级,中等学校信息机房用电负荷不宜低于二级。
4.3 供配电系统
4.3 供配电系统
4.3.1 当教育建筑用电设备总容量在250kW及以上时,宜采用10kV及以上电压供电;当用电设备总容量低于250kW时,宜采用0.4kV电压供电。对于地处工厂的学校,当选用6kV电压供电经济合理时,宜采用6kV供电。
条文说明
4.3.1 根据调研,大中城市或高等学校内的单体建筑,当用电设备总容量在250kW及以上时,执行现行行业标准《民用建筑电气设计规范》JGJ?16的相关规定,以10kV及以上电压供电一般都可以满足需要;但有的受地区供电条件限制,或有的中小学对建筑物内设高压开关柜及变压器因缺少维护管理电工所限,实际操作时视情况也有采用0.4kV供电。有的学校为工厂子弟学校,设在厂内或邻近社区,如选用工厂的6kV电源经济合理时,建议采用6kV供电。
4.3.2 配变电所位置选择,除应符合现行行业标准《民用建筑电气设计规范》JGJ 16的规定外,还应符合下列规定:
1 不宜设置在人员密集场所;
2 应满足实验室的工艺要求;
3 不应设在有剧烈振动或有爆炸危险介质的实验场所。
条文说明
4.3.2 在教学楼、实验楼等学生集中的建筑内,配变电所要避免设在人员密集的场所,设计时配变电所要避免与教室、实验室共用室内走道。若配变电所设在一层,配变电间的门宜直接开向室外,其在教学楼、实验楼的内走道不留门。在低压供电的教育建筑内,宜设有独立的配电间,如楼内未设独立的配电间,本楼的总配电装置可设在值班室、传达室等适宜的用房内,避免设在楼梯间和疏散走道等学生易触摸的地方。
高等学校中有的科研实验室对电源质量、隔声、降噪、防振、室内环境等可能有特殊要求,设计在选择配变电所位置时,需顾及并满足这些实验工艺的要求,以免造成后患。
4.3.3 附设在教育建筑内的变电所,不应与教室、宿舍相贴邻。
条文说明
4.3.3 本条中的“相贴邻”的场所,是指与变电所的上、下及四周相贴邻的教室、宿舍。本条规定主要是考虑学生的安全和健康,以及不干扰正常的教学活动。根据国家标准《声环境质量标准》GB?3096-2008,教室及宿舍归为1类声环境功能区,其昼间环境噪声限值应为55dB(A),夜间环境噪声限值应为45dB(A),是需要保持安静的区域。而调研中发现,有的变电所与教室或宿舍相贴邻,噪声干扰较大,教室的教学环境受影响,宿舍没有安静的生活环境。教室、宿舍是学生较长时间学习、生活的场所,特别是中小学,学生均为未成年人,变电所与教室、宿舍相贴邻,其噪声干扰和电磁辐射均不利于学生健康,故作此强制性规定。
噪声限值皆为等效声级。所谓等效声级,是等效连续A声级(用A计权网络测得的声压级)的简称,指在规定测量时间T内,A声级的能量平均值,用Leq表示,其单位为dB(A)。
在教育建筑电气设计中,首先,校园供配电系统总体设计要避免将变电所附设在教学楼或宿舍楼内;如果不可避免地在教学楼或宿舍楼内设变电所时,不要将变电所与教室或宿舍相贴邻。图书馆内设有的24h自习教室、实验楼内设有的教室,也应执行此条文。
实施过程中,需要审查教育建筑设计文件中的变电所位置,以判断是否满足本条的规定。
4.3.4 当教育建筑为多功能的综合体时,其供配电系统应根据建筑使用功能,分区合理、简单可靠,并应减少配电级数。
条文说明
4.3.4 根据调研发现,目前有的校园由于受地段的限制,为有效利用土地资源,不得不将建筑设为大型综合体,内部含多种使用功能区。如:一栋建筑内有公共教学、科研实验、行政办公等几大部分;有的将食堂、学生活动中心等综合在一栋建筑物内等。使用性质与功能不同,其负荷等级以及对供配电系统的需求不尽相同。
大型综合体建筑的供配电系统设计从使用功能定位出发,分区清晰,可以避免交叉混乱,使系统简洁,从而减少配电级数。若综合体的供配电系统接线复杂,配电级数过多,将造成元件过多,操作复杂,系统故障可能性增多,可靠性下降。需注意,配电级数不应理解为保护级数。一个回路通过配电装置分配为几个回路的一次分配称作一级配电。就配电装置而言,进线总开关与馈出分开关合起来称为一级配电,不因它的进线开关是采用断路器还是隔离开关而改变它的配电级数。
4.4 负荷计算
4.4 负荷计算
4.4.1 方案设计阶段,各类教育建筑的负荷计算可采用单位指标法。当不设空调时,各类教育建筑的单位面积用电指标可按表4.4.1取值;当有空调时,宜根据具体需求综合计算。
表4.4.1 不设空调的教育建筑的单位面积用电指标

注:1 表中实验楼为普通教学实验楼,高等学校理工类科研实验楼的单位面积用电指标需按具体实验工艺要求确定;
2 表中未包括的中小学劳技教室,劳技教室用电指标需根据实际功能需求确定。
条文说明
4.4.1 教育建筑方案设计阶段,负荷计算可以采用单位指标法,并结合工程的具体情况乘以不同的同时系数。根据调研,同类教育建筑由于其所在学校的等级、类别的不同,办学模式和机制不同,以及有无空调等因素,其单位面积用电指标(W/m2)相差较大,设计要根据具体情况确定。
根据目前的用电水平和装备标准,当无空调负荷时,设计可根据本规范表4.4.1给出的指标进行确定。考虑地区气候的差异,由于严寒和寒冷地区各类单体建筑需要设置电热风幕,因此对严寒和寒冷地区,尤其是严寒地区,建议取用电指标偏上限数据。如果食堂采用营养配餐公司送餐机制,不设厨房设备炒菜做饭,仅有照明、通风负荷和少量加热设备,其用电指标建议取偏下限数据。
对于全楼设有空调的教育建筑,表2给出了采用常见空调形式时,教育建筑的单位面积空调用电指标。但表2和本规范的表4.4.1不能理解为简单相加,特别是当建筑仅部分场所设有空调或不同场所采用不同空调系统时,需根据具体情况调整确定。
表2 教育建筑的单位面积空调用电指标

4.4.2 初步设计及施工图设计阶段,各类教育建筑的负荷计算宜采用需要系数法。各类教育建筑主要负荷的需要系数和照明负荷宜根据建筑的规模确定;其他负荷宜按该类负荷的台数或负荷量的大小确定。
条文说明
4.4.2 初步设计和施工图设计阶段,负荷计算优先采用需要系数法。各类教育建筑主要用电设备的需要系数见表3。采用此法计算,确定该建筑配变电所的计算负荷时,需再乘以有功、无功同时系数(可以分别取0.8~1和0.93~1)。
表3 教育建筑的主要用电设备的需要系数

4.5 自备电源
4.5 自备电源
4.5.1 教育建筑符合下列条件之一时,宜设置自备电源:
1 为保证一级负荷中特别重要的负荷用电时;
2 第二电源不能满足一级负荷的条件时;
3 设置自备电源比从市电取得第二电源经济合理时;
4 所在地区偏僻,远离电力系统,或市电不能保证正常供电,设置自备电源经济合理,需保证正常教学活动和人身安全时。
条文说明
4.5.1 自备电源含备用电源和应急电源,两者是两个完全不同用途的电源。备用电源是当正常电源断电时,出于非安全原因用来维持向用电设备供电的电源;应急电源,又称安全设施电源,是为了人身安全以及避免造成重大损失而设置的电源。
我国地域很广,地区差别较大。在一些偏僻山区和农村,远离电力系统,设置自备电源反而经济合理,或虽有市电但经常停电不能保证学校的正常供电,设置自备电源可保证正常教学活动和人身安全。
4.5.2 应急电源应根据允许中断供电的时间选择,并应符合下列规定:
1 允许中断供电时间为15s以上的供电,可选用快速自启动的发电机组;
2 允许中断供电时间为毫秒级的供电,可选用蓄电池静止型不间断供电装置。
4.5.3 发电机组的设置及启动应符合下列规定:
1 机组的设置不得对学校正常的教学活动和学生的居住环境产生噪声干扰;
2 机组应处于常备启动状态;供电给一级负荷的发电机组,应设有自动启动装置,当市电中断时,应在30s内供电;
3 当采用自动启动有困难时,供电给二级负荷的发电机组,可采用手动启动装置;
4 机组应与市电连锁,不得与其并列运行;当市电恢复时,机组应自动退出工作,并延时停机;
5 机房内应设置储油间,其总储存量不应超过8h的燃油量,并应采取相应的防火措施。
4.5.4 当教育建筑应急照明系统采用应急电源装置(EPS)时,其选择应符合下列规定:
1 额定输出功率不应小于所连接的应急照明负荷总容量的1.3倍;
2 蓄电池备用时间应符合现行行业标准《民用建筑电气设计规范》JGJ 16的有关规定;当教育建筑兼作本地区自然灾害固定避难场所时,其EPS的蓄电池应保证备用时间不小于2h。
条文说明
4.5.4 第2款 根据现行行业标准《民用建筑电气设计规范》JGJ 16的规定,EPS的蓄电池初装容量应保证备用时间不小于90min。按现行国家标准《城市抗震防灾规划标准》GB 50413的规定,固定避震疏散场所的服务半径宜为2km~3km,步行大约1h之内可以到达。本款规定,如教育建筑兼作本地区自然灾害固定避难场所时,其EPS的蓄电池应保证备用时间不小于2h,既考虑了建筑内和服务半径内人员的疏散,也为柴油发电机及城市其他电力设施的启动及修复留出了一定时间。
4.5.5 不间断电源装置(UPS)的选择,应根据负荷性质、负荷容量、允许中断供电时间等确定。
低压配电
5.1 一般规定
5.1 一般规定
5.1.1 本章适用于教育建筑中工频、交流电压为1kV及以下的低压配电系统的设计。
5.1.2 低压配电系统的设计应根据教育建筑的特点及可能的发展等因素确定。
5.1.3 教育建筑中的低压配电设计应符合国家现行标准《低压配电设计规范》GB 50054和《民用建筑电气设计规范》JGJ 16的有关规定。
5.2 低压配电系统
5.2 低压配电系统
5.2.1 教育建筑的照明、空调及大型实验设备用电等电力负荷,宜分别自成配电系统或回路。
条文说明
5.2.1 本条规定指的是教育建筑的低压配电系统或回路,不是某教室、实验室内的配电回路。空调指的是冷源(或热源)集中设置的空调系统。
5.2.2 教育建筑的低压配电系统设计应符合下列规定:
1 低压供电的建筑物宜设置进线配电间;
2 由市电引入的低压电源线路,应在总电源箱(柜)的受电端设置具有隔离和保护作用的开关;各楼层应分别设置电源切断装置;由本建筑配变电所引入的专用回路,可在受电端装设隔离开关;
3 由低压配电室或总配电箱(柜)至各层、各区域配电箱或分配电箱电源,宜采用放射式、树干式或放射与树干相结合的混合式配电方式,并可根据防火分区等采用分区竖向配电方式;
4 重要负荷或容量较大负荷宜从低压配电室或总配电箱(柜)直接采用放射式配电;
5 冲击性负荷、波动大的负荷、非线性负荷和频繁启动的教学或实验设备等,应由单独回路供电;
6 实验室、计算机房的配电线路和设备功率容量应留有教学设备扩展升级的余地;
7 教学用房和非教学用房的照明及电源插座线路宜分设不同回路;
8 教育建筑内插座回路均应设剩余电流动作保护器。
5.2.3 教育建筑的室内线路应采取穿导管或槽盒的方式进行敷设。
条文说明
5.2.3 调查中发现,我国偏远地区的农村中小学有的建筑仍将导线用瓷夹板明敷,或直接在墙内暗敷,这是极不安全的。为保证安全,教育建筑的室内线路需采取穿导管或槽盒的方式进行敷设。当电缆明敷在电气专用配电间、配电室、电气竖井内时,可以不受此条限制。
5.2.4 中小学、幼儿园的电源插座必须采用安全型。幼儿活动场所电源插座底边距地不应低于1.8m。
条文说明
5.2.4 为防止未成年中小学生和幼儿将手指或细物伸入插座的插孔中而触电,故中小学、幼儿园的电源插座必须采用安全型。考虑幼儿的身高因素,规定幼儿活动场所电源插座底边距地不低于1.8m,可进一步避免意外触电事故的发生。
在中小学、幼儿园电气设计文件中,需明确所有场所的各类电源插座必须采用安全型。在幼儿园电气设计文件中,还需明确幼儿活动场所,如幼儿的活动室、衣帽储存间、卫生间、洗漱间及幼儿寝室等场所的电源插座底边距地为1.8m或大于1.8m。
实施过程中,审查中小学设计文件中对于电源插座类型的要求与标注;审查幼儿园设计文件中对于电源插座类型及其距地高度的要求与标注。
5.2.5 教室配电应符合下列规定:
1 每间教室宜设教室专用配电箱;当多间教室共用配电箱时,其配电范围不宜超过3个教室,并应按不同教室分设电源插座回路;
2 教室内电源插座、分体空调插座与照明用电应分设不同回路,各自独立控制;
3 普通教室应预留供多媒体设备用的电源插座;
4 对于语言、计算机教室,学生课桌的每个座位均应设置电源插座;
5 普通教室前后墙上应各设置不少于一组单相两孔及三孔电源插座;
6 对于高等教育学校和中等教育学校,自习教室的四个墙面应各设置不少于两组电源插座。
条文说明
5.2.5 本条规定了教室配电的一般原则。
第3款 普通教室一般设有演示式多媒体设备(具体设备详见本规范第7.3.1条的条文说明),为满足其使用要求,在投影机、投影屏幕就近的墙上或顶棚上,以及放置多媒体电脑的讲台处等通常需要预留电源插座。如教室较大,配有扩声设备,则还需在扩声设备就近处设置电源插座。具体可以根据使用方的要求确定。
第4款 如果语言教室、计算机教室的座位已设计好且与建筑同期交付使用,其座位电源插座最好能与座位结合安装,线路敷设到位;当座位仅为示意,待今后由设备供应方深化设计时,语言教室座位的电源可以预留在讲台处,计算机教室座位的电源可以预留在计算机配电箱处;当房间设有吊顶或活动地板时,设计时最好能预留配电箱至吊顶内或活动地板下的导管或槽盒。
第5款 为满足各类教学的和教学环境的需要,普通教室前后墙均需设置电源插座,分别不少于一组,具体可以根据使用方的要求确定。
第6款 据了解,目前高等教育学校和中等教育学校学生自备笔记本电脑的情况较为普遍,比例也正在逐年提高,经常出现插座不够用的情况。故要求高等和中等学校的自习教室,其四个墙面各设置不少于两组电源插座。
5.2.6 实验室配电宜符合下列规定:
1 每间实验室宜设专用配电箱;
2 实验室内实验桌用电应设专用回路;
3 谐波严重的设备宜相对集中供电,并宜将其连接至靠近电源端的位置,或采用专回路供电;
4 中小学实验室配电宜符合下列规定:
1) 教师讲台处宜设实验室配电箱总开关的紧急切断电源的按钮;
2) 应为教师演示台、学生实验桌提供交流单相220V电源插座,物理实验室教师讲桌处还应设交流三相380V电源插座;
3) 科学教室、化学实验室、物理实验室应设直流电源接线条件;
4) 化学实验桌设置机械排风时,排风机应设专用电源,其控制开关宜设在教师实验桌内。
条文说明
5.2.6 本条规定了实验室配电的一般原则。
第4款 本款的规定与国家标准《中小学校设计规范》GB 50099-2011相协调。其中,科学教室、化学实验室和物理实验室设直流电源的条件,是为满足教学实验的需求,有的实验需直流电源。据了解,现不少学校实验台自带成套装置,工程设计时只需供交流电源,实验台可分别给出交流、直流电。通常在实验台下预留地面电源插座盒,或将交流电直接引至实验台上。设计时需根据建设方的要求确定是否需直接提供直流电。
5.2.7 学生宿舍配电应符合下列规定:
1 居室电源插座应与照明、空调分设不同支路;
2 每居室电源插座的数量应按床位数确定,且每床不应少于1个,并不应集中在同一面墙上设置;
3 居室内单设配电箱时,应装设可同时断开相线和中性线的电源进线开关。
5.2.8 特殊教育学校的低压配电设计应符合下列规定:
1 特殊教育学校的照明、电源插座、开关的选型和安装应保证视力残疾学生使用安全;
2 特殊教育学校的各种教室、实验室门的外侧宜装设进门指示灯或语音提示及多媒体显示系统;
3 聋生教室每个课桌上均应设置助听设备的电源插座;
4 康体训练用房的用电应设专用回路,并应采用剩余电流动作保护器。
5.2.9 教育建筑低压配电除设总电能计量装置外,宜结合本工程实际设分项计量。
条文说明
5.2.9 如高等院校的科研实验楼优先按实验室计量,学生宿舍楼最好能按居室计量,行政办公楼可以按学院、系等单位用房计量。
5.3 导体选择
5.3 导体选择
5.3.1 教育建筑的低压配电线缆应符合下列规定:
1 线缆的类型应按敷设方式及环境条件选择;
2 线缆宜选用铜芯;
3 线缆绝缘材料及护套应避免火焰蔓延对建筑物和消防系统的影响,并应避免燃烧产生含卤烟雾对人身的伤害。
条文说明
5.3.1 本条为教育建筑导体选择的主要原则和规定。第2款主要考虑教育建筑内人员聚集较多,其配电线路、控制和测量线路原则上均优先采用铜芯导体。
5.3.2 教育建筑中敷设的电线电缆宜采用无卤、低烟、阻燃型电线电缆。
5.3.3 对于重要实验室特殊区域负荷的配电线路,当需要在火灾发生时继续维持工作时,应根据负荷特性要求采取耐火配线措施,并应满足相应的供电时间要求。
条文说明
5.3.3 本条所指的重要实验室特殊区域,如病毒实验室的负压通风区域、核工程实验室紧急停运工作区域等,当火灾事故发生时需继续维持一段工作,紧急处置,以避免二次灾害的发生,这些场所采取耐火配线措施,并保证相应的供电时间要求,是十分重要的。
5.4 低压电器的选择
5.4 低压电器的选择
5.4.1 低压电器应符合国家现行有关标准的规定,并应符合下列规定:
1 低压电器的规格、性能应与配电系统和相应设备相适应;
2 低压电器应适应所在场所的环境条件,对于处在盐雾、干冷、湿热、高海拔等特定环境中的教育建筑,其低压电器应能满足与有关极限环境适应性相对应的国家现行有关标准;
3 电器应满足短路条件下的动稳定与热稳定的要求,用于断开短路电流的电器应满足短路条件下的接通和分断能力。
5.4.2 当维护测试和检修设备需断开电源时,应设置隔离电器。
5.4.3 直流操作电源和其他直流系统中用作保护的断路器,应选用直流断路器。
5.4.4 用于计算机的电源插座,每一单相回路不宜超过5个(组),且其回路的保护电器宜选用A型剩余电流保护器。
条文说明
5.4.4 用于计算机电源的插座数量每一单相回路不宜超过5个(组),即满足5台计算机的使用要求。限制插座数量主要是从使用的可靠性及灵活性和维护的方便性考虑。计算机电源的插座回路选用A型剩余电流保护器,引自国家标准《剩余电流动作保护装置安装和运行》GB 13955-2005的有关规定。A型剩余电流保护器不仅可监测到脉动交流,还可监测到脉动直流,保护更有效。
5.5 低压配电线路保护
5.5 低压配电线路保护
5.5.1 教育建筑低压配电回路应设短路保护和过负荷保护。
5.5.2 对于教育建筑低压配电线路采用的上下级保护电器,其动作宜具有选择性,各级之间应能协调配合。
条文说明
5.5.2 在低压配电系统中越级跳闸现象时有发生,影响了系统运行的可靠性和安全性,故配电线路采用的上下级保护电器,其动作最好能具有选择性。设计中选用带选择性的过电流保护断路器(SMCB)时,可以按国家标准《家用及类似场所用带选择性的过电流保护断路器》GB?24350-2009有关规定确定其性能指标。SMCB是一种限流断路器,能接通、承载和分断电路中的电流,同时能满足上下级过电流保护装置的选择性保护要求。对于非重要负荷的保护电器,可以采用无选择性切断。
5.5.3 对于实验、教学设备配电线路,当工艺有要求时,应装设欠电压及过电压保护,并应由工艺要求确定欠电压及过电压保护作用于切断供电电源或发出报警信号。
5.5.4 对于因实验工艺要求而需保持连续供电的回路,当设有电气火灾防护用剩余电流动作保护装置时,其保护不应作用于切断电源,可作用于声光报警信号。
5.6 电击防护
5.6 电击防护
5.6.1 教学、实验用电设备可采用下列电击防护措施:
1 采用带电体绝缘、遮拦和外护物防护、阻挡物防护、设备置于伸臂范围以外等直接接触防护措施;
2 采用自动切断电源、选用Ⅱ类设备、采取电气分隔、将电气设备安装在非导电场所内、等电位联结等间接接触防护措施;
3 采用安全特低电压系统供电、采用剩余电流动作保护器等作为附加保护的防护措施。
5.6.2 当教育建筑配电回路剩余电流保护装置用作直接接触防护的附加保护时,剩余动作电流不应超过30mA。
5.6.3 实验室内受实验工艺限制需保持连续供电的回路,当设有电击防护用剩余电流保护装置时,其保护不应直接作用于动作断电,可作用于声光报警。
5.7 特低电压配电系统
5.7 特低电压配电系统
5.7.1 当教育建筑内设有特低电压(SELV)配电回路时,其配电保护装置应设置与同一区域内其他配电回路有明显区分的标识。
5.7.2 特低电压配电系统回路的带电部分与非特低电压配电回路之间,应进行电气分隔,且不应低于安全隔离变压器的输入和输出回路之间的隔离要求。
条文说明
5.7.2 工频50V及以下的电压,国际电工委员会(IEC)称之为特低电压。当在同一配电区域内同时存在有特低电压系统和其他非特低电压系统时(如采用降压隔离变压器获得特低电压时),特低电压系统回路的带电部分与非特低电压配电回路之间需进行明确的电气分隔,如降压变压器采用具有加强绝缘层的隔离变压器;又如回路之间加装了绝缘隔板,设有明显间隔等,为的是防危险电压由降压变压器的一次绕组因绝缘损坏窜入二次绕组;也防不同电压等级系统之间的混淆,而导致人员误入危险电压区发生电击事故。该电气分隔应有足够的绝缘要求,最低要求是不低于隔离变压器的输入和输出回路之间的隔离要求。
5.7.3 特低电压配电线路的保护应符合下列规定:
1 当由隔离变压器供电且无分支回路时,其线路的过负荷保护和短路保护可由变压器一次侧保护电器来完成;
2 当具有两个及以上回路时,每个回路的首端均应设保护电器;
3 特低电压系统的插座不得设置保护导体的插孔,其插头和插座不得与其他电压系统的插座和插头混插。
5.8 配电系统谐波抑制
5.8 配电系统谐波抑制
5.8.1 高等学校教育建筑的供配电系统设计,应对系统中的谐波干扰采取抑制措施。
条文说明
5.8.1 高等院校教育建筑内一般有大量计算机设备和实验设备,供配电系统设计时,最好进行谐波评估,即分析评估建筑物内所有谐波源对电网可能产生的干扰及危害,并以现行标准中规定的谐波电压限值和谐波电流允许值作为谐波目标值。不超过规定的限值时,则该建筑物供配电系统允许直接接入公用电网,否则需在设计中采取谐波抑制措施,或在适宜位置预留谐波抑制设备的安装空间,待建筑建成运行后,经测试供配电系统中的谐波含量,对应采取谐波抑制措施。
一般中小学的供配电系统谐波问题不严重,故未作此要求。
5.8.2 在3n次谐波电流含量较大的供配电系统中,应选用原边接线方式为三角形,副边接线方式为星形,接线组别为ll(D,ynll)的变压器。
条文说明
5.8.2 由于3次谐波电流可在D接线(即变压器的原边接线为三角形)高压绕组的闭合回路流通,得以削除3次谐波分量,故在3n次谐波电流含量较大的供配电系统中,选用(D,ynll)变压器是抑制谐波最基本的方法之一。
供配电系统中,如谐波含量较大,会造成变压器损耗增加,温升增加并引起变压器负载能力降低。如果谐波严重,又未得到有效治理,须考虑谐波对变压器负载能力的影响。有资料表明,当变压器供电负荷中的非线性负荷分别为20%、40%、50%时,变压器容量要降低约22%、40%、45%使用。实际运行中,当总体技术经济合理时,也有采用将变压器增大容量供电或降容运行的做法。
5.8.3 对于机电类实验楼、大型计算机中心、使用大量调速类、焊接类设备的实习车间,以及有大容量调光等谐波源设备的教育建筑,宜在易产生谐波的设备附近设置无源或有源滤波装置,或在设备的电源输入端设置隔离变压器;当采用无源滤波装置时,滤波装置的参数选择,应避免系统发生局部谐振。
条文说明
5.8.3 当配电系统中有大容量谐波源,在其馈线上设置滤波装置时,如谐波源为非线性长期稳定运行的负载,则选用无源滤波器;如非线性负荷运行变化较大时,则选用有源滤波器。有的则通过所设置的隔离变压器为设备供电,可以隔离谐波干扰。
5.8.4 大容量的谐波源设备除应进行谐波治理外,还宜靠近供电电源端连接。
条文说明
5.8.4 将大容量的谐波源设备尽可能连接在靠近供电电源端,使谐波源(非线性负荷)与电源的距离相对最短,可有效地降低从谐波源到电源的线路阻抗,减小线路阻抗即可减小谐波电压,因此可减少谐波对其他负荷的影响。
5.8.5 对于谐波严重又未进行治理的回路,选择中性线截面时,应计入谐波电流的影响。当配电系统中采用有源滤波装置时,其电源侧的中性导体可不计入谐波电流的影响;当装设无源滤波装置时,回路中的中性导体不应小于相导体的截面。
条文说明
5.8.5 对于谐波严重又未进行治理的回路,其中性导体的电流可能大于相导体的电流,因此其中性线截面选择,需要考虑谐波电流的效应。当三相平衡系统中存在谐波电流,4芯或5芯电缆内的中性导体与相导体材料相同、截面又相等时,其电缆截面选择,需引入降低系数,并按国家标准《低压配电设计规范》GB 50054-2011的表3.2.9进行确定。
有源滤波装置可以吸收谐波源所产生的全部谐波干扰,因此,采用有源滤波装置时,其电源侧的中性导体可以不计入谐波电流的影响,相应回路的中性导体截面可以不增大;而无源滤波装置,由于其只能吸收特定频率的谐波,并且流过无源滤波装置的电流除了谐波电流外还有基波电流,因此,其电源侧的中性导体不能小于相导体的截面。
5.8.6 供电给谐波严重场所的配变电站时,其功率因数补偿电容器组宜串联适当参数的电抗器。
条文说明
5.8.6 功率因数补偿电容器组串联适当参数的电抗器,可避免谐振和限制电容器回路中的谐波电流,保护电容器。当采用自动调节式补偿电容器时,应按电容器的分组,分别串入电抗器。
5.8.7 设计选用的电气电子设备应符合国家电磁兼容性认证的要求。
配电线路布线系统
6.1 一般规定
6.1 一般规定
6.1.1 本章适用于教育建筑中电压为1kV及以下室内绝缘电线、电缆和封闭式母线等配电线路布线系统的选择和敷设。
6.1.2 配电线路布线系统的选择和敷设应采取有效的防护、隔离和屏蔽措施,并应避免灰尘聚集、电磁干扰、酸碱腐蚀、放射污染、高温环境及各种机械应力作用等外部影响对布线系统带来的危害。
6.1.3 室内外配电线路的敷设应安全、维护方便,并应符合现行国家标准《电力工程电缆设计规范》GB 50217的有关规定。
6.2 专用实验室布线要求
6.2 专用实验室布线要求
6.2.1 专用实验室内不同电压等级或频率的线路应分别单独敷设,不得在同一导管或槽盒内敷设。同一设备或实验流水线设备的电力线路和无防干扰要求的控制回路,可在同一导管或槽盒内敷设。
6.2.2 实验室内电气线路宜采用暗敷设。计算机、语言、电子等实验室,宜采用墙面、地面槽盒布线,有条件的宜铺设网络地板或防静电活动地板。
条文说明
6.2.2 本条规定主要考虑计算机、语言、电子等实验室线缆数量较多,采用墙面、地面槽盒布线方式,利于敷设、维护和实验室的工艺变更。
6.2.3 当建筑物内设有管道走廊或管道技术夹层时,电气线缆应在管道走廊或管道技术夹层内敷设。
6.2.4 实验桌上的线路宜采用一体化实验桌标准设计产品。
6.3 特殊场所布线要求
6.3 特殊场所布线要求
6.3.1 具有潮湿、有腐蚀性气体、蒸汽等场所的实验室内线缆敷设,应采用相应的防护措施。
6.3.2 有酸碱腐蚀性介质的场所宜采用塑料导管和槽盒布线。
6.3.3 高温和易受机械损伤的场所不应采用明敷塑料导管和槽盒的布线方式。
6.3.4 对于有洁净要求的实验室,其为洁净区服务的配电设备,宜设置于非洁净区或洁净级别较低的便于操作管理的地点;洁净区内的电气导管应采用不燃材料,并宜暗敷。洁净区的电气导管管口及安装在墙上的电气设备与墙体接缝处应有可靠的密封措施。
6.3.5 可能存在爆炸和火灾危险环境的电气线路的安装敷设应符合现行国家标准《爆炸和火灾危险环境电力装置设计规范》GB 50058的有关规定。
6.4 电气竖井
6.4 电气竖井
6.4.1 教育建筑内应设电气竖井,强弱电竖井宜分别设置。电气竖井的位置和数量应根据用电负荷、供电距离、建筑物的沉降缝设置和防火分区等因素确定。电气竖井应避免邻近烟道、热力管道和其他散热量大或潮湿的设施。
6.4.2 教育建筑内的电气竖井门应有标识警示,门应加锁且应开向公共走道。
6.4.3 电气竖井内应有阻火分隔和封堵措施。
常用教学和实验设备配电
7.1 一般规定
7.1 一般规定
7.1.1 本章适用于教育建筑中电压为1kV及以下常用教学和实验设备的配电设计。
7.1.2 常用教学和实验设备的配电设计应满足设备功能需求,且设备配电应安全可靠。
7.1.3 常用教学和实验设备的配电设计应采用效率高、能耗低、性能先进、技术成熟的电气产品。
7.2 电子计算机
7.2 电子计算机
7.2.1 除工艺有特殊要求外,教育建筑电子信息系统机房内的电子计算机的供电电源质量宜符合表7.2.1的规定。
表7.2.1 电子计算机的供电电源质量

条文说明
7.2.1 电子计算机(electronic computer)简称计算机,俗称电脑。电子计算机应用在不同的场所时功能不同,其对供电电源质量的要求也不尽相同。本条对教育建筑中各类电子信息系统机房内电子计算机的电源质量提出了要求。
7.2.2 电子信息系统机房的末端配电装置应采用专用配电单元,并应靠近用电设备安装,供电系统宜配备净化稳压电源。
7.2.3 电子信息系统机房内电子计算机的电源连接点应与其他设备的电源连接点区别,并应有明显标识。
条文说明
7.2.3 电源连接点主要是指插座、接线柱等,电子信息系统机房内电子计算机的电源连接点,在颜色或外观上明显区别于其他设备的电源连接点,以防止其他设备误连接,导致电子计算机供电中断。
7.2.4 电子信息系统机房内的电子计算机应进行等电位联结并接地。
条文说明
7.2.4 为信息机房内的电子计算机设备的电气安全而设置的保护接地和为实现其功能而设置的信号接地,一般只能共用一个接地装置,并实施等电位联结。
7.2.5 嵌入式系统实验计算机房的供配电系统应采取谐波抑制措施。
条文说明
7.2.5 高等院校自动化领域及通信领域一般设有“嵌入式系统”实验室。所谓“嵌入式系统”,即以应用为中心,以计算机技术为基础,软件硬件可裁剪,适用于应用系统对功能、可靠性、成本、体积、功耗有严格要求的专用计算机系统。“嵌入式系统”实验室内每台计算机均配有开关电源实验装置,为非线性负载,系统中存在大量谐波电流(以3次谐波为主),中性线电流相对较大,存在安全隐患,并污染供配电系统。因此,其供配电系统应就近采取谐波抑制措施。
7.2.6 对因接地有特殊要求而需单独设置接地线的电子计算机,其接地线应与其他接地线绝缘;供电线路与接地线宜同路径敷设。
条文说明
7.2.6 对要求单独设置接地线的电子计算机,为了防止干扰,其接地线应与其他接地线绝缘;同时,为了减小环路中的感应电压,设备的供电线路需与其接地线尽可能同路径敷设。
7.3 多媒体设备
7.3 多媒体设备
7.3.1 教育建筑中多媒体设备的配电设计,应满足演示式、交互式或课件式等不同设备选型的需要。
条文说明
7.3.1 媒体为媒质或媒介,是表示和传播信息的载体。根据国际电教电话咨询委员会对媒体的分类,媒体可分为感觉媒体、表示媒体、显示媒体、传输媒体和存储媒体等。多媒体是声音、图像、图形、文字、视频等各种媒体的组合。随着计算机技术和通信技术的不断发展和教学模式的不断变革,多媒体教学迅速发展。根据教学需求和经济条件,目前教育建筑中的多媒体设备,大致可分为演示式、交互式或课件式。
演示式多媒体设备主要适用于授课、报告、演讲等。系统组成包括:多媒体电脑、投影机、系统设备(录音机、录像机、DVD机和视频展台等)、扩声设备(话筒、功率放大器、扬声器等)、智能化中央控制系统及电子书写屏及电子白板或投影屏幕等其他辅助设备。
交互式多媒体设备基于网络环境,适用于开放式、互动式和个性化教学。系统组成除含演示式多媒体教室的所有设备,还包括学生PC、教室局域网、教学服务器和多媒体教学软件等。
课件式多媒体设备是建立在演示式多媒体应用环境和电化教育演播厅基础上的,适用于现场直播与课件实时采集型多媒体教学环境。系统组成除含演示式多媒体教室的所有设备,还包括教学摄录编系统、压缩存储设备、多媒体播放设备和导播控制设备等。
7.3.2 多媒体教室应单设配电箱,且供电容量应满足系统设备全部开通时的负荷容量。当电源电压超过额定电压的±5%时,应配备稳压电源。
7.3.3 多媒体设备的电源线与音频线、视频线应分管敷设。音频线和控制线应采用屏蔽线,并应接地。
条文说明
7.3.3 多媒体设备系统有电源线、音频线和视频线及控制线。
多媒体教室以语言扩声为主,其音频系统一般按现行国家标准《厅堂扩声系统设计规范》GB 50371中会议类扩声系统声学特性指标要求,每个座位应有足够的声压级,且声音清晰,声场均匀。多媒体教室扬声器的布置根据教室面积大小、空间高低等空间因素,可选择集中式、分散式或混合式布置。据调查,多媒体教室的混响时间对音频质量至关重要,其混响时间与教室的体积大小相关联。现行国家标准《中小学校设计规范》GB 50099规定“多媒体教室宜能容纳2个班或1个年级为宜”,而高等院校多媒体教室从几十平方米到几百平方米大小不等,综合来看,其混响时间宜为0.6s~1.2s,中、小教室一般控制在小于或等于0.8s。噪声评价值(NR),是评价噪声烦恼和危害的系数,多媒体教室的本底总噪声级应小于或等于NR35。为此,大于100m2的多媒体教室还会进行吸声处理。
多媒体设备弱电线缆较多,为避免强电对弱电产生干扰,本条规定其电源线与音频线和视频线分管敷设,音频线和控制线采用屏蔽线并接地。
7.3.4 设备电源插座应与音频、视频、传声器、扬声器、计算机信号、控制信号等插座统一布置。
7.3.5 基于网络的多媒体教室宜将灯光环境系统与音频、视频、网络传播等系统集中控制。
7.4 生物、化学实验设备
7.4 生物、化学实验设备
7.4.1 生物、化学实验室的通风柜的排风机配电设计应符合下列规定:
1 应以一柜一机为单位设配电回路,每台排风机的主回路应装设隔离电器;
2 通风柜及屋顶排风机处应设两地控制,排风机现场应设有解除另一方控制的措施;
3 当一个实验室设有多台通风柜且共用一台排风机,或两层及以上实验室竖向的多台通风柜共用一台排风机时,其排风机宜采用调速装置控制;
4 当一个实验室设有多台通风柜时,其房间补风机宜与排风机联动控制。
7.4.2 高等院校实验用的细胞培养箱、超低温冰箱、冷室、生物安全柜等设备,应根据其重要性和连续运行的需求进行供配电设计,并应符合下列规定:
1 用于教学实验的设备,可按二级负荷供配电;
2 用于重要科研且需长期或常年连续运行的设备,宜按一级负荷供配电。
条文说明
7.4.2 高等院校用于教学实验的培养类仪器设备,一般在温度、湿度等方面的要求有一定缓冲空间,生物材料(如植物组培材料)对培养条件一定范围内的波动有一定耐受能力,但短暂停电将对实验造成延误,会影响实验结果和正常教学效果,因此,按二级负荷供配电较适宜。而用于重要科研的、需长期或常年连续运行的培养类仪器设备,若中断供电将造成重大损失,因此按一级负荷处理。
7.4.3 三级及四级生物安全实验室的入口处,应设置危害性标志、安全告示及工作状况标志灯;四级生物安全实验室内的照明系统、空调系统(含制冷机)等设备应与生物安全柜同为一级负荷中特别重要的负荷。
7.4.4 放射源储存室除应设置警告装置或标志外,还应设防火、防盗及出入口报警装置等。
7.5 电力、电子实验设备
7.5 电力、电子实验设备
7.5.1 电力拖动教学实验用交流电动机的供配电应符合下列规定:
1 应与照明负荷分开,且主回路应设隔离电器;
2 除应设过负荷保护、短路保护和接地故障保护外,还应装设断相保护;
3 电动机控制按钮或控制开关宜装设在电动机附近且便于操作和观察的地点。
7.5.2 电力系统动态模拟实验所用电机类设备,应由单独变压器供电,并应采取谐波抑制措施。
条文说明
7.5.2 电力系统动态模拟实验一次开通实验同时投入的设备较多,且需在较短的时间(如100ms左右)提供较大的电流(如300A左右),在实验中系统还可能产生振荡,振荡所产生的频率、电压变化范围由接入实验的功率决定,因此,一般由单独变压器供电。同时,由于实验设备中,含无功发生器、变频器,还有直流输出,会产生谐波,最好能采取谐波抑制措施。
7.5.3 集成光电子实验所用的材料外延设备、半导体光电子器件研制工艺设备及其环境空调系统等持续运行的重要设备,宜按一级负荷要求供电。
条文说明
7.5.3 重点高等院校承担国家重要科研项目,并以此为平台培养研究生。集成光电子实验研究所用的仪器设备可分为材料外延设备、材料特征测评设备、半导体器件研制工艺设备、半导体光电子器件的封装和测试设备以及环境支持设备等五类。其中,材料外延设备和半导体器件研制工艺设备以及环境支持设备空调系统等,为持续运行设备,如中断供电,将造成重要科研失败等重大损失,其负荷最好作为一级负荷,由双重电源供电。
7.5.4 电子显微镜应设置在无振动干扰且外磁场骚扰小于设备要求的场所,当磁场骚扰值大于设备要求时,其房间应采取相应的电磁屏蔽措施。扫描电子显微镜宜根据使用要求配置不间断电源装置(UPS)。
条文说明
7.5.4 电子显微镜广泛应用于生命科学领域和材料领域,为高等院校常用教学实验及科研设备。其应用环境要求有两点比较特殊,一是远离振动干扰源,如:电机、电梯、公路、铁路、锻床等;二是避免磁场干扰,远离微波设备、高频发射设备、变压器、电视接收天线等。不同的电子显微镜,对避免振动干扰及外磁场骚扰的要求程度不尽相同。当磁场骚扰值大于设备要求时,其房间应采取电磁屏蔽措施,如可在屋顶、墙壁用导电胶粘贴铜镍布,起电磁屏蔽作用,或用硅钢板构建屏蔽间,具体视设备要求及现场情况确定。
此外,扫描电子显微镜对真空度要求较高,如中断供电,真空泵油有可能回流到样品室损害设备及实验,且重启设备达一定真空度需时间较长,因此电子显微镜宜配置UPS装置。
7.6 大型实验设备
7.6 大型实验设备
7.6.1 下列大功率教学实验设备的供电应从配变电所引出单独的回路或单独设置变压器:
1 燃气轮机实验室的风机、空气压缩机、风源装置、压气机等;
2 水利学实验室、泥沙实验室的水泵;
3 工程结构实验室的加载装置;
4 新型陶瓷实验室的大功率烧结炉;
5 加速器实验室的电子加速器。
条文说明
7.6.1 高等院校中一些实验室的设备功率较大(几十千瓦到几百千瓦),这些设备在启动时启动电流大,瞬时压降大,由配变电所引出单独回路供电或单独设置变压器,一方面保证线路的压降控制在一定范围,另一方面减少对其他设备的影响。
7.6.2 大功率教学实验设备工作在不同工况时,在满足工艺要求的情况下,宜采用适宜的启动方式及调速装置。
条文说明
7.6.2 大功率的教学实验设备启动时,为使其端电压能保证所拖动的机械要求的启动转矩,且在配电系统中所引起的电压波动不影响其他用电设备的正常工作,需采用适宜的启动方式及调速装置。常用的启动方式有星-三角启动、电阻降压启动、自耦变压器降压启动,软启动器降压启动等降压启动方式或其他启动方式。当所拖动的机械有调速要求时,其启动方式应与调速方式相结合。考虑到这些设备有的用于教学给学生演示观摩与实验,有的则用于科研实验,且设备的工况不尽相同,在选择启动方式及调速装置时,需满足工艺的要求。
7.6.3 大功率烧结炉的配电系统应采取谐波抑制措施,其冷却水系统宜按二级负荷要求供电。
条文说明
7.6.3 烧结炉用于新型陶瓷烧结,是材料学科重要且大量使用的教学、科研设备,所烧结的新型陶瓷为医疗、航空、航天等领域的重要材料来源。实验用烧结炉其功率从单相几千瓦到三相几十千瓦大小不等。烧结炉的工作温度一般在1000℃~2400℃,其温度控制一般采用可控硅控制,因此,大功率烧结炉其配电系统谐波含量较高,应采取谐波抑制措施。此外,由于烧结温度较高,为防止过高的温度烧坏设备,电炉的外壁、电极设有冷却水系统,如中断供电,冷却水系统停止工作,正在加热的高温设备极易被烧坏,因此,其冷却水系统宜按二级负荷的要求供电。有的并设有高位水箱,以实现停电后的持续供水,逐渐降温。
7.6.4 电子加速器实验装置的供配电系统应设置稳压电源,且电压波动应小于或等于3%。其配电系统应采取谐波抑制措施。实验室应设局部等电位联结,设备接地电阻应小于1Ω。实验室的入口处,应设置红色工作标志灯,标志灯的开闭应受设备的操纵台控制。
条文说明
7.6.4 因电子加速器实验用电主要为脉冲工作方式,给脉冲调制器供电,谐波含量较大,故其配电系统需采取谐波抑制措施。
7.6.5 化学分析实验用核磁共振谱仪应由专用回路供电,并应满足设备需要,同时应就近采取谐波抑制措施,变压器及配电装置宜设在独立房间内。
▼ 展开条文说明
7.6.5 化学分析实验用核磁共振谱仪(NMR)测试研究的对象是核自旋量子数不为零的原子核,是确定物质分子结构极其重要的不可缺少的重要分析测试手段。广泛应用于化学、材料、生物、医学、食品等领域。目前我国大多数核磁共振谱仪电源电压等级为110V,需设降压变压器提供电源。NMR能够进行多种核的包括室温、变温(-140℃~150℃)、一维、二维等多种脉冲技术测试,因此,配电系统中谐波含量较大(主要为3次和5次谐波),应就近采取谐波抑制措施。 :::
电气照明
8.1 一般规定
8.1 一般规定
8.1.1 教育建筑照明设计应根据建筑物性质和环境条件,确定合理的照度、显色性和均匀度。
8.1.2 教育建筑照明设计应有效利用自然光,并应处理好自然采光与人工照明的关系。
8.1.3 教育建筑照明设计应合理选择光源、灯具及附件、照明方式、控制方式,限制眩光。
8.2 照明标准
8.2 照明标准
8.2.1 教学楼、实验楼、图书馆、行政楼、风雨操场、体育场馆等照明标准值应符合现行国家标准《建筑照明设计标准》GB 50034的有关规定,校园道路、广场照明标准应符合现行行业标准《城市道路照明设计标准》CJJ 45和《城市夜景照明设计规范》JGJ/T 163的有关规定。
8.2.2 除本规范第8.2.1条规定的场所外,教育建筑其他场所照明标准值应符合表8.2.2的规定。
表8.2.2 教育建筑其他场所照明标准值

注:照度标准值为维持平均照度。
条文说明
8.2.2 本条中所给出的艺术学校的美术教室的照度、UGR和Ra标准值,系参照了国际照明委员会(CIE)关于室内工作场所照明指南中“艺术学校的艺术教室”的相关标准。在我国,艺术学校所设的美术教室,如美术专业的绘画教室、绘景室、雕塑室等,因学科需要,其光环境质量比普通美术教室要高。据了解,普通高等学校中有的学校美术专业为重点学科,其美术教室的要求也与艺术学校相同。工程制图教室的照明标准值参照了现行国家标准《建筑照明设计标准》GB 50034中所给出的设计室的标准,此标准目前尚低于目前CIE的相关标准(750?lx)。
8.2.3 特殊教育学校主要房间照明标准值应符合表8.2.3的规定。
表8.2.3 特殊教育学校主要房间照明标准值

注:照度标准值为维持平均照度。
条文说明
8.2.3 表8.2.3中,盲学校一般招收弱视力学生,其照度标准需要适当提高。
8.2.4 教室课桌区域内的照度均匀度不应小于0.7,课桌周围0.5m范围内的照度均匀度不应小于0.5。教室黑板面上的照度均匀度不应小于0.7。
条文说明
8.2.4 照度均匀度为规定表面上最小照度与平均照度之比。
8.2.5 房间或场所内的通道和其他非作业区域的照度值不宜低于作业区域照度值的1/3。
8.2.6 作业面外0.5m范围内的照度可低于作业面照度,但不宜低于表8.2.6的规定。
表8.2.6 作业面外0.5m范围内的照度值

8.2.7 照明设计计算照度时,教室、实验室、阅览室、办公室的维护系数宜取0.8。
8.2.8 室内照明光源色表可按其相关色温分为三组,并宜符合表8.2.8的规定。
表8.2.8 室内照明光源色表分组

8.2.9 直接型灯具的遮光角应符合现行国家标准《建筑照明设计标准》GB 50034的有关规定。
8.2.10 教室、阅览室、实验室等场所的不舒适眩光应采用统一眩光值(UGR)评价,且不宜大于19;室外体育场的不舒适眩光应采用眩光值(GR)评价,且不宜大于55;风雨操场室内的不舒适眩光应采用统一眩光值(UGR)评价,且不宜大于35。
8.2.11 教育建筑照明设计时,可用下列方法防止或减少光幕反射和反射眩光:
1 限制灯具亮度;
2 避免将灯具安装在干扰区内,教室照明灯具与桌面的垂直距离不小于1.7m;
3 对于计算机教室、语音教室照明,限制灯具中垂线以上等于或大于65°范围的亮度;
4 房间采用低光泽度的表面装饰材料。
8.2.12 多媒体教室应避免人工光光线照射到投影屏幕上和学生的显示屏上。讲台摆放的位置应避免遮挡投影机射出的光线。
8.3 照明方式与种类
8.3 照明方式与种类
8.3.1 教育建筑应分区设置一般照明。
8.3.2 教育建筑应按下列规定设置局部照明:
1 当实验室的实验桌有精细视看要求时,宜设置局部照明;
2 教室黑板应设置专用黑板照明;
3 当阅览桌面照度要求较高时,阅览桌可采用局部照明;
4 盲校弱低视力生教室课桌应设局部照明。
8.3.3 大型教学楼、图书馆等建筑宜设置值班照明。设有珍善本书库的图书馆、学校财务室、档案室和危险品库房等重要建筑宜设置警卫照明。
条文说明
8.3.3 值班照明是非工作时间,为值班所设置的照明。警卫照明为用于警戒而安装的照明。在具体项目中,值班照明和警卫照明可以采用一般照明的一部分,也可以利用应急照明做值班照明和警卫照明,只要在照明系统上分开回路控制即可。
8.4 照明光源、灯具及附件
8.4 照明光源、灯具及附件
8.4.1 教育建筑选用的照明光源、灯具及附件应符合国家现行有关标准的规定。
8.4.2 教育建筑照明设计选择光源时,应在满足显色性、启动时间等要求条件下,根据光源、灯具及镇流器等的效率、寿命和价格,在进行综合技术经济分析比较后确定。
8.4.3 教育建筑照明设计时应按下列规定选择光源:
1 阅览室、书库、教室、会议室、办公室等宜采用细管径三基色直管形荧光灯;
2 休息室、超市等宜采用细管径直管形荧光灯、紧凑型荧光灯或小功率的金属卤化物灯;
3 风雨操场、体育场馆宜采用金属卤化物灯,也可根据建筑高度不同,采用大功率细管径荧光灯;
4 校园照明宜采用紧凑型荧光灯、发光二极管(LED)灯、高压钠灯或金属卤化物灯;
5 应急照明应选用荧光灯、发光二极管(LED)灯等能快速点燃的光源。
8.4.4 教育建筑照明设计应根据识别颜色要求和场所特点,选用相应显色指数的光源。
8.4.5 教育建筑的灯具选择应符合下列规定:
1 珍善本书库照明宜采用隔紫外线灯具或无紫外线光源的灯具,灯具与图书等易燃物的距离应大于0.5m;
2 黑板照明灯具应采用非对称配光的灯具;
3 直接安装在可燃材料表面的灯具,应采用标有适用于直接安装在普通可燃材料表面标志的灯具;
4 三级和四级生物安全实验室内照明灯具宜采用密闭洁净灯,并应具有防水功能。
8.4.6 教育建筑照明设计时应按下列原则选择镇流器:
1 紧凑型荧光灯应配用电子镇流器;
2 直管形荧光灯应配用电子镇流器或节能型电感镇流器;
3 高压钠灯、金属卤化物灯应配用节能型电感镇流器;在电压偏差较大的场所,宜配用恒功率镇流器,功率较小者可配用电子镇流器。
8.4.7 含有高速旋转设备的实验室灯具应避免频闪效应。
条文说明
8.4.7 当用人工照明来观察一个高速旋转设备时,如灯具的光源有频闪,由于旋转设备的转动频率和光源的频闪之间存在相对运动,则有可能使高速旋转的设备对观察者产生静止或倒转的错觉,诱使人做出错误判断或去排除实际上并不存在的故障,导致严重事故发生,故本条作此规定。
8.4.8 设有吊扇的教室,吊扇叶片旋转时不应遮挡灯具对座位的照明。
8.5 照明控制
8.5 照明控制
8.5.1 教育建筑的照明控制方式应符合下列规定:
1 教学楼、办公楼、体育场馆、图书馆、实验楼等建筑的走廊、楼梯间、门厅等公共场所的照明,宜采用集中控制,并宜按建筑使用条件和天然采光状况采取分区、分组控制措施;
2 体育场馆比赛场地的照明控制宜满足场地使用的多功能要求,并宜采用智能照明控制系统;
3 多功能厅、报告厅、会议室及展示厅等场所宜采用智能照明控制系统,并可按使用需求设置调光及场景控制功能;
4 普通教室、实验室、办公室宜在每个门口处设开关控制,除只设置单个灯具的房间外,每个房间灯的开关不宜少于2个,黑板照明应单独设置开关;
5 图书馆的大空间阅览室等宜采用智能照明控制系统,并宜具备时间控制、照度控制功能;
6 书库照明用电源配电箱应有电源指示灯并设于书库之外,书库通道照明应独立设置开关;
7 宿舍建筑有天然采光的楼梯间、走道的照明,除应急照明外,宜采用节能自熄开关。
8.5.2 照明区域设有两列及两列以上灯具时,宜按下列方式分组控制:
1 普通教室、阅览室等房间所控灯列宜与侧窗平行;
2 书库宜按书架或走道分组,阅览室宜按阅览桌分组;
3 多媒体教室、阶梯教室、报告厅等场所,宜按靠近或远离屏幕及讲台分组。
8.5.3 校园道路照明宜采用光电感应控制与时钟控制相结合的控制方式。
8.6 应急照明
8.6 应急照明
8.6.1 教育建筑应根据场所的特点和需要,设置疏散照明、备用照明、安全照明等应急照明。
条文说明
8.6.1 作为应急照明的一部分,疏散照明用于确保疏散通道被有效地辨认而使用的照明;备用照明用于确保正常活动继续进行的照明;安全照明用于确保处于潜在危险之中的人员安全的照明。
8.6.2 教育建筑的疏散照明除应符合国家现行防火设计标准的相关规定外,还应符合下列规定:
1 中小学和幼儿园的疏散场所地面的照度不应低于5lx;
2 高等学校的防烟楼梯间前室、消防电梯前室、楼梯间、室外楼梯的疏散照明的地面水平照度不应低于5lx,其他场所水平疏散通道的照度不应低于3lx;
3 特殊教育学校疏散楼梯宜设置导流标志灯;
4 应采用蓄电池作疏散照明自备电源,且连续供电时间不应小于30min。
条文说明
8.6.2 本规定的目的是为确保学生在非正常情况下有效地辨认疏散通道,避免惊慌及混乱,及时疏散,防止踩踏等事故的发生。
第3款 规定高等学校教育建筑的水平疏散通道的最低照度不应低于3lx,与国家标准(2lx)相比,提高了等级,主要从教育建筑较为特殊,学校水平疏散通道人员密集考虑,而实际工程投资增加有限。
8.6.3 教育建筑的备用照明除应符合国家现行防火设计标准的相关规定外,还应符合下列规定:
1 二级至四级生物安全实验室及实验工艺有要求的场所应设置备用照明,且备用照明的照度值不应小于该场所正常照明照度值的10%;
2 火灾时仍需继续工作的场所应设置备用照明,并应保证正常照明的照度。
8.6.4 生化实验、核物理等特殊实验室需设安全照明时,安全照明照度值不应小于正常照度值,并应根据实验工艺要求确定连续供电时间。
防雷与接地
9.1 一般规定
9.1 一般规定
9.1.1 教育建筑防雷设计应根据地质、地貌、气象和环境等条件以及建筑规模、重要性和发生雷击的可能性及后果等,确定建筑物防雷分类及雷电防护等级。
9.1.2 教育建筑防雷设计应根据其建筑及结构形式,优先利用建筑物金属结构及钢筋混凝土结构中的钢筋等导体作为防雷装置。
9.1.3 教育建筑的防雷接地、保护接地和功能接地宜采用共用接地装置。
9.1.4 教育建筑防雷设计应符合现行国家标准《建筑物防雷设计规范》GB 50057、《建筑物电子信息系统防雷技术规范》GB 50343的有关规定。
9.2 建筑物防雷
9.2 建筑物防雷
9.2.1 除具有爆炸危险的实验楼外,教育建筑应划分为第二类或第三类防雷建筑物。
9.2.2 符合下列情况之一的教育建筑,应划为第二类防雷建筑物:
1 高度超过100m的建筑物;
2 年预计雷击次数大于0.05次/a的教学楼、图书馆、实验楼、学生宿舍、体育馆、会堂等建筑;
3 年预计雷击次数大于0.25次/a的食堂、办公楼等建筑。
9.2.3 不属于二类防雷建筑,但符合下列情况之一的教育建筑,应划为第三类防雷建筑物:
1 19层及以上的学生宿舍;
2 年预计雷击次数大于或等于0.01次/a,且小于或等于0.05次/a的教学楼、图书馆、实验楼、学生宿舍、体育馆、会堂等建筑;
3 年预计雷击次数大于或等于0.05次/a,且小于或等于0.25次/a的食堂、办公楼等建筑;
4 建筑群中最高或位于建筑群边缘高度超过20m的建筑物。
9.2.4 在雷电活动频繁或强雷区,可适当加强建筑物的防雷保护措施。
9.2.5 第二类、第三类防雷建筑物均应采取防直击雷、防侧击雷和防雷电波侵入的措施。
9.3 接 地
9.3 接 地
9.3.1 教育建筑应按需要设置功能接地、保护接地和防雷接地。
条文说明
9.3.1 功能接地也称系统接地,出于电气安全之外的目的,将一个系统、装置或设备的一点或多点接地。
保护接地,为了电气安全,将一个系统、装置或设备的一点或多点接地。如把配电设备、配电箱、控制屏的金属外壳、Ⅰ类灯具金属外壳等进行可靠接地,是防电击的重要措施。此外,实验室的防静电接地也是保护接地的重要组成部分。
防雷接地,为使雷电流快捷引入地下,将接闪器、引下线与接地网的连接。
9.3.2 教育建筑低压配电系统的接地形式应根据系统安全保护的条件,结合工程实际情况确定,并应符合下列规定:
1 当建筑物内有变电所时,低压配电系统应采用TN-S系统;
2 当宿舍、教学楼等规模及用电负荷较小的建筑物内无变电所时,低压配电系统宜采用TN-C-S系统或TT系统;
3 当实验工艺设备有要求时,低压配电系统可采用IT系统;
4 校园道路照明及其他户外用电设备,宜采用TT系统。
条文说明
9.3.2 低压配电系统接地形式有TN、TT、IT三种,其中TN系统又可分为TN-C、TN-S、TN-C-S三种形式。
9.3.3 下列电气装置的外露可导电部分应作保护接地:
1 电力配电设备装置、配电屏与控制屏的框架;
2 室内、外配电装置的金属构架;
3 电缆的金属外皮及电力电缆的金属保护导管、接线盒、终端盒;
4 常用建筑电气设备的基础金属构架。
9.3.4 共用接地装置的接地电阻值应按功能接地、保护接地和防雷接地中要求的最小值确定。
9.4 等电位联结
9.4 等电位联结
9.4.1 教育建筑的每个电源进线处、防雷区界面处应设总等电位联结端子板,建筑物内总等电位联结端子板之间应互相连通。
9.4.2 总等电位联结端子板应与下列金属体连接:
1 保护导体(PE)和保护接地中性导体(PEN)干线;
2 接地装置中的接地干线;
3 建筑物内的水管、燃气管、采暖和空调管道等金属管道;
4 便于连接的建筑物金属构件等导电部分。
9.4.3 下列情况和场所应做局部等电位联结:
1 电源网络阻抗过大,不能在规定时间内自动切断电源,不能满足防电击要求时;
2 浴室、游泳池等特殊场所;
3 为满足防雷和信息系统抗干扰的要求;
4 危险品库房等场所。
9.4.4 实验室和电话机房、消防控制室等智能化系统机房宜预留局部等电位联结装置。
9.5 雷击电磁脉冲防护
9.5 雷击电磁脉冲防护
9.5.1 教育建筑电气设计前宜进行雷电电磁环境风险评估,并根据电子信息系统的重要性和使用性质,按表9.5.1确定雷击防护等级。
表9.5.1 教育建筑电子信息系统雷击防护等级

9.5.2 需进行雷击电磁脉冲防护的建筑物应作等电位联结,外露可导电部分和装置外导电部分应与防雷装置组成共用接地系统。
9.5.3 需进行雷击电磁脉冲防护的场所,其进出电源线路宜采取屏蔽措施。当外引线缆采用屏蔽电缆时,电缆屏蔽层在入户处应作等电位联结;当外引线缆采用非屏蔽电缆时,入户前应穿金属管埋地敷设,且穿管长度不应小于15m。
9.5.4 教育建筑的信息系统设备机房不宜贴邻配变电所、电梯间。
9.5.5 室外摄像机立杆安装时,视频、电源、控制传输线缆应采取防雷接地措施。
校园信息设施系统
10.1 一般规定
10.1 一般规定
10.1.1 校园信息设施系统应具有对学校各类信息进行接收、交换、传输、存储、检索和显示等功能。
10.1.2 校园信息设施系统宜由通信系统、信息网络系统、综合布线系统、有线电视及卫星电视接收系统、广播系统、信息导引及发布系统等子系统组成。
10.1.3 校园信息设施系统应根据教育建筑的规模和功能需求,按现行国家标准《智能建筑设计标准》GB/T 50314关于学校建筑智能化系统的配置规定进行配置。
10.1.4 校园信息化系统机房的分级标准、设备性能要求、系统配置、建筑环境要求应符合现行国家标准《电子信息系统机房设计规范》GB 50174的规定。
10.2 通信系统
10.2 通信系统
10.2.1 通信系统设计可包括通信接入系统、电话交换系统、室内移动通信覆盖系统和卫星通信系统等。
条文说明
10.2.1 在我国,卫星远程教育系统现已发展得比较完善,技术也比较成熟,并普遍应用到我国的中小学教育。在一些资金不足、互联网接入条件较差的偏远山区和农村,卫星远程教育在一段时间内是一种符合国情的教育模式。
10.2.2 通信接入系统应符合下列规定:
1 应根据校园智能化总体规划,结合本地电信发展规划和业务网络状况,将公用通信网络引入校园通信系统总机房;
2 通信系统总机房内设置的通信接入系统设备,应为未来通信方式的发展提供扩充设备的空间和进出机房的备用管道。
10.2.3 电话交换系统应符合下列规定:
1 电话交换系统应为学校提供普通电话业务、ISDN和IP等通信业务,其终端用户可与各公用通信网互通,满足语音、数据、图像和多媒体通信业务的需求;
2 电话交换系统的容量在方案设计阶段可按面积指标法估算,在施工图阶段应按实际需求计算,并应满足中远期发展和新业务功能的需求,其实装分机的总容量不宜超过交换机容量的80%;
3 教育建筑的电话端口应按使用功能配置,并应在干线设计和系统设置时预留有发展余地;
4 初等教育学校内为学生使用的公用电话的安装高度应适应使用者的身高要求;
5 电话交换系统机房宜设置在建筑首层,进出线应方便,不应设在厕所、浴室、厨房或其他经常积水场所的正下方,不应与强磁场场所相贴邻。
10.2.4 室内移动通信覆盖系统除应符合国家现行有关电磁卫生标准的规定外,还应符合下列规定:
1 教育建筑宜设置室内移动通信覆盖系统,并应满足室内移动通信用户语音及数据通信业务的要求;
2 当有多家移动通信业务系统时,系统宜采用合路方式;
3 系统信号源的引入宜采用基站直接耦合信号或空间无线耦合信号的方式;
4 对于可能需要屏蔽移动通信信号的局部区域,宜设置室内屏蔽系统。
10.2.5 卫星通信系统除应符合国家现行有关通信标准的规定外,还应符合下列规定:
1 教育建筑可根据使用需要设置卫星通信系统,并宜采用VSAT卫星接收方式;
2 应选择建筑物合理部位配置或预留卫星通信系统天线、室外单元设备的安装空间和天线基座基础、室外馈线引入的管道以及用于安装室内单元的机房等。
10.2.1 通信系统设计可包括通信接入系统、电话交换系统、室内移动通信覆盖系统和卫星通信系统等。
10.2.2 通信接入系统应符合下列规定:
1 应根据校园智能化总体规划,结合本地电信发展规划和业务网络状况,将公用通信网络引入校园通信系统总机房;
2 通信系统总机房内设置的通信接入系统设备,应为未来通信方式的发展提供扩充设备的空间和进出机房的备用管道。
10.2.3 电话交换系统应符合下列规定:
1 电话交换系统应为学校提供普通电话业务、ISDN和IP等通信业务,其终端用户可与各公用通信网互通,满足语音、数据、图像和多媒体通信业务的需求;
2 电话交换系统的容量在方案设计阶段可按面积指标法估算,在施工图阶段应按实际需求计算,并应满足中远期发展和新业务功能的需求,其实装分机的总容量不宜超过交换机容量的80%;
3 教育建筑的电话端口应按使用功能配置,并应在干线设计和系统设置时预留有发展余地;
4 初等教育学校内为学生使用的公用电话的安装高度应适应使用者的身高要求;
5 电话交换系统机房宜设置在建筑首层,进出线应方便,不应设在厕所、浴室、厨房或其他经常积水场所的正下方,不应与强磁场场所相贴邻。
10.2.4 室内移动通信覆盖系统除应符合国家现行有关电磁卫生标准的规定外,还应符合下列规定:
1 教育建筑宜设置室内移动通信覆盖系统,并应满足室内移动通信用户语音及数据通信业务的要求;
2 当有多家移动通信业务系统时,系统宜采用合路方式;
3 系统信号源的引入宜采用基站直接耦合信号或空间无线耦合信号的方式;
4 对于可能需要屏蔽移动通信信号的局部区域,宜设置室内屏蔽系统。
10.2.5 卫星通信系统除应符合国家现行有关通信标准的规定外,还应符合下列规定:
1 教育建筑可根据使用需要设置卫星通信系统,并宜采用VSAT卫星接收方式;
2 应选择建筑物合理部位配置或预留卫星通信系统天线、室外单元设备的安装空间和天线基座基础、室外馈线引入的管道以及用于安装室内单元的机房等。
10.3 信息网络系统
10.3 信息网络系统
10.3.1 信息网络系统的设计和配置应遵循适用性和适度超前的原则,并应标准化,具有可靠性、安全性和可扩展性。
10.3.2 教育建筑宜采用内网和外网分开的结构形式,内网应仅限于内部用户使用,当远程用户通过外网访问内网资源,应具有相应的身份认证手段。
10.3.3 信息网络系统宜采用以太网等交换技术。网络结构的层次应符合学校信息网络系统的规划,并应按教育建筑的规模和需求设置主干(核心)层、汇聚层和终端接入层等三个层次,或设置主干层和终端接入层等两个层次。
条文说明
10.3.3 系统主干(核心)层承担网络中心的主机(或主服务器)与网络主干交换设备的连接,或实现网络多台主干交换设备的光纤连接。汇聚层一般以局域网(LAN)交换机组成,汇聚建筑物每个楼层或几个楼层的交换机,上链主干层,下链终端接入层。组成终端接入层的局域网交换机,则连接用户终端及桌面设备。中小学和规模不大的高等学校,教育建筑网络结构通常为两层。对于现阶段网络系统的主干层传输速率,中小学一般不低于100Mbit/s/1000Mbit/s,高等学校一般不低于1000Mbit/s;终端接入层传输速率,中小学一般不低于10Mbit/s,高等学校一般不低于100Mbit/s。
10.3.4 高等学校的涉密科研及办公场所,应根据密级要求保证网络系统的安全,并可独立构建专网。
10.3.5 高等和中等教育学校的图书馆、公共教学楼、自习教室内流动人员较多的公共区域或布置信息点不便的大空间等区域,宜配置无线局域网络系统。
10.3.6 信息网络系统应根据网络运行的业务信息流量、服务质量要求和网络结构等配置相应的网络连接设备。
10.3.7 高等学校和对数据可靠性有较高要求的中等教育学校的核心交换机宜采用冗余备份方式。
10.3.8 信息网络系统应根据需求配置相应的信息安全保障设备和网络管理系统。
10.4 综合布线系统
10.4 综合布线系统
10.4.1 教育建筑应设置综合布线系统,并应根据建筑的使用性质、功能、环境条件和近、远期用户需求进行系统配置和管线设计。
10.4.2 综合布线系统应满足教育建筑和建筑群内信息网络、通信网络等系统布线的要求,并应支持语音、数据、图像和多媒体业务对信息传输的要求。
10.4.3 综合布线系统宜采用光缆或超五类及以上电缆,并应根据敷设方式和其所传输信息的重要性、保密性要求选择相应的线缆。
10.4.4 教育建筑工作区和信息插座的设置应符合下列规定:
1 普通教室的信息插座数量不应少于2个,并应至少有一个布置在讲台处,多功能教室和普通实验室应按20m2~50m2划分工作区,且每个工作区应设1~2个信息插座;
2 办公室应按5m2~10m2划分工作区,且每个工作区应设1~3个信息插座;
3 多媒体教室和计算机教室宜按课桌位置布置信息插座;
4 对于教育建筑内的高温、潮湿、电磁干扰、撞击、振动、多尘和有腐蚀性气体的场所,宜选择相应的工业级配线设备;
5 高等学校学生宿舍宜根据居住学生数量设置信息插座;
6 在大开间场所可设置集合点(CP);对于固定布线困难的场所,宜在墙体和柱子等建筑物固定位置配置与校园信息网络相联的无线网络接入设备。
条文说明
10.4.4 条文中所涉及的信息插座,是指含语音和数据的双孔插座,以满足使用灵活、便捷的需求。对图书馆、体育馆、会堂、教学楼等建筑内流动用户较多的公共空间,以及建筑布局很难预估和网络布线困难的场所,设置无线局域网的布线方案与有线网络相比,具有灵活性、可扩展性和易维护的优势。
10.4.5 综合布线系统的设计应符合现行国家标准《综合布线系统工程设计规范》GB 50311的规定。
10.5 有线电视及卫星电视接收系统
10.5 有线电视及卫星电视接收系统
10.5.1 教育建筑内宜设置有线电视系统。有接收远程教育卫星的资源需求的学校宜设置卫星电视接收系统。
条文说明
10.5.1 我国通过卫星发送的远程教育卫星资源主要有电视类节目、语音广播类节目、VBI数据广播节目和IP数据广播节目四类。电视类节目有6个频道。语音广播类节目有2个频道。VBI数据广播节目有3套,VBI为Vertical Blanking Interval(场消隐期)的缩写,是利用场逆程叠加图文信息的一种数据广播技术,由于VBI信息利用广播电视信号传送,所以其具有覆盖面广、不占用信道的特点,是一种非常经济的传播手段。IP数据广播是通过UDP协议将教育信息打包后通过卫星传送的一种数据传输方式,目前为我国卫星远程教育节目的主要传输方式,共有29个IP频道。学校的接收端通过相应的接收卡和接收软件就可以下载卫星IP数据广播节目,还可以利用卫星天线实现双向交互功能。处于边远地区的教育建筑,配置普通功能的卫星电视接收系统就可以满足单向卫星电视远程教学的需求。
10.5.2 设有有线电视系统前端的教育建筑,应引入当地有线电视台信号,并宜预留卫星电视、学校自办节目的接口。
10.5.3 当教育建筑只接收当地有线电视网节目信号时,有线电视系统的每500个终端宜设置一个光节点。
10.5.4 有线电视系统宜采用双向传输网络。
10.5.5 在教学楼、图书馆、实验楼、体育馆、会堂、办公楼、食堂的公共活动场所应设置有线电视插座。学生活动室宜设置有线电视插座。
10.6 广播系统
10.6 广播系统
10.6.1 教育建筑应设置公共广播系统,其功能宜根据学校使用和管理的要求确定,并可包括音频制作、播放教学、晨操和上下课铃声等业务广播和紧急广播等。
10.6.2 广播系统宜由声源、功率放大器、扬声器、传输线路及控制设备等组成。
10.6.3 广播系统宜设置多声源播放设备。当业务广播与紧急广播合用主机设备、传输线路及扬声器时,紧急情况下广播系统应能被强制切换到紧急广播状态。
10.6.4 广播系统播放设备宜具有连续、循环播放和预置定时播放的功能,并宜配置标准时间信号系统和钟声信号。
10.6.5 公共广播宜按功能分区和消防分区进行设置。
10.6.6 教学楼内宜设置扬声器,并宜在教室、值班室等处安装音量调节装置。
10.6.7 会堂、体育场馆、报告厅等场所宜设置独立的扩声系统。
10.7 信息导引及发布系统
10.7 信息导引及发布系统
10.7.1 有条件的学校宜在图书馆、教学楼、办公楼、食堂、体育场馆、学生宿舍门厅等处设置信息导引及发布系统,并应具有发布公共信息、提供告知和查询等功能。
10.7.2 信息导引及发布系统中的信息采集、信息编辑、信息播控、信息显示和信息导览等子系统,可根据实际需要进行配置及组合。
10.7.3 信息导引及发布系统宜采取集中控制、统一管理的方式将视音频信号、图片和文字等信息通过网络传输到显示终端。
10.7.4 信息导引及发布系统应支持多种主流媒体格式文件的播放,并应实现对终端的分别管理、分布式下载、同步播放。
10.7.5 视频显示系统的显示屏尺寸、显示方式、外形色调及安装位置及方式等,应与建筑总体布局、业务需要、观看需求及使用环境相适应,并应具有多种音视频输入接口方式。
条文说明
10.7.5 较为常见的视频显示设备可分为LED视频显示屏、投影型视频显示屏和电视型视频显示三类。视频显示的内容是文字、图形还是视频、动画等,安装的位置是室内还是室外,设备是独立安装还是结合建筑安装,观看屏幕的对象人数有多少,要求看清屏幕的距离有多远,这些因素都会影响显示设备的选型。设计中需根据所选择的视频设备预留相应的供电、控制、机房位置、结构承重等条件。
10.7.6 屏幕显示终端和多媒体信息查询终端宜设置在人流密集场所。
10.7.7 特殊教育学校宜根据需要在学生活动场所设置声光提示和导引标志。
10.7.8 信息导引及发布系统设计应符合现行国家标准《视频显示系统工程技术规范》GB 50464的相关规定。
校园信息化应用系统
11.1 一般规定
11.1 一般规定
11.1.1 校园信息化应用系统宜包括信息化应用管理系统、数字化图书馆系统、学校门户网站、校园智能卡应用系统、校园网络安全管理系统等子系统。
11.1.2 校园信息化应用系统应按现行国家标准《智能建筑设计标准》GB/T 50314关于学校建筑智能化系统的配置规定进行设计。
11.2 信息化应用管理系统
11.2 信息化应用管理系统
11.2.1 校园信息化应用管理系统可根据学校的规模和管理模式,选择相应的教学、科研、办公、学习、资源和物业等系统软件管理模块,且系统应能满足学校管理需要。
条文说明
11.2.1 学校信息化应用管理系统可以分为教学管理、科研管理、办公管理、学生学习管理、学校资源管理和学校物业管理等应用管理系统,是面向学校各部门和各层次用户的多模块综合单项或综合信息管理系统。具体设计可以根据学校的规模、管理模式和经济能力,统筹规划设计,分步实施。
11.2.2 校园信息化应用管理系统的子系统应符合下列规定:
1 教学管理系统宜具有教务公共信息、学籍管理、师资管理、智能排课、教学计划管理、数字化教学管理、学生成绩管理、教学仪器和设备管理等功能;
2 科研管理系统宜具有对各类科研项目、合同、经费、计划和成果等进行管理的功能;
3 办公管理系统宜具有对各部门、各单位的各类通知、计划、资料、文件、档案等进行办公信息管理的功能;
4 学习管理系统宜具有考试管理、选课管理、教材管理、教学质量评价体系、毕业生管理、招生管理以及综合信息查询等功能;
5 校园资源管理系统宜具有电子地图、实时查询、虚拟场景模拟和规划管理等功能;
6 物业运行管理系统应结合学校的管理要求,对采暖、给水排水、热力、供电、通信等相关的各种数据、报表、设备的运行和维护进行管理,并提供日常收费、查询等附加功能。
条文说明
11.2.2 第1款 数字化教学管理系统是指主要通过网络进行的教学与学习平台。该系统可以满足全校共享教学资源、分布式教学的功能,可以对多媒体教学进行直播、录制和编辑,并提供课件点播和直播。可以为教学评估提供评估窗口,为管理员提供完善的系统管理服务。数字化教学系统包括多媒体网络平台系统和教学资源系统。
第5款 校园资源规划管理系统主要以基于地理信息系统(GIS)和虚拟校园技术呈现校园中的建筑、道路、植被等的数量和分布状况,为合理利用资源,合理配置、布局和规划提供科学依据。
11.3 数字化图书馆系统
11.3 数字化图书馆系统
11.3.1 高等学校应设置数字化图书馆系统,中等和初等教育学校宜设置数字化图书馆系统。
条文说明
11.3.1 数字化图书馆系统是把各种不同载体的信息资源用数字技术存储,以跨越区域面向对象进行网络查询和传播的分布式信息系统,是电子信息资源库和图书馆数字化信息生产服务的网络平台。
11.3.2 数字化图书馆系统应支持信息的采集、检索、发布和管理,实现信息共享和信息服务。
11.3.3 数字化图书馆系统应能向用户提供书目信息、全文、音视频信息等多种类型的信息资源的检索,并宜提供网络信息资源检索服务。
11.3.4 数字化图书馆系统宜含用户接口、预处理系统、查询系统和对象库等基本构件。
11.3.5 数字化图书馆系统应具有书刊目录库、全文数据库、多媒体数据库、网络数据库、网络信息资源库等数字化资源。
11.4 学校门户网站
11.4 学校门户网站
11.4.1 高等和中等教育学校宜设置门户网站系统,初等教育学校可设置门户网站系统。
条文说明
11.4.1 门户网站是一个应用框架,将各种应用系统、数据资源和互联网资源集成到一个信息管理平台之上,并以统一的用户界面提供给用户,使学校可以快速地建立学校对社会、学校对学生、学校对内部教职员工和学校对学校之间的信息通道,使学校能够释放存储在学校内部和外部的各种信息。学校门户网站作为学校的公众信息窗口,可以提供学校各部门的信息,成为构建师生工作和沟通的平台。门户网站可由学校内部制作、运行和维护,也可委托专业网站制作公司进行定制并定期更新和维护。
11.4.2 学校门户网站宜包含电子邮件、计数器、BBS、招生信息、新闻发布系统、人才交流等应用模块。
11.4.3 学校门户网站应具有防止恶意攻击的安全措施,并应针对不同用户提供不同的权限。
11.5 智能卡应用系统
11.5 智能卡应用系统
11.5.1 高等和中等教育学校的图书馆、食堂、浴室、宿舍、学生超市、体育馆等宜设置校园智能卡应用系统。
条文说明
11.5.1 校园智能卡应用系统是架构在校园网上,以各类智能卡为媒介,综合提供身份识别与电子支付服务功能的系统平台,以及架构在平台上的各种信息化应用系统的总称。
11.5.2 校园智能卡应用系统宜具有身份识别、出入口控制、图书借阅、考勤签到、车辆管理和消费等功能,并应根据不同的功能需求进行智能卡的设计。不同场所使用的智能卡的功能设置应符合下列规定:
1 办公楼和教学楼可设置身份识别、出入口控制、考勤签到管理系统;
2 图书馆可设置身份识别、图书借阅系统;
3 宿舍楼可设置身份识别、出入口控制系统;
4 食堂、浴室、体育馆、学生超市可设置消费系统;
5 校内路口、车库入口等可设置身份识别、车辆管理系统。
条文说明
11.5.2 校园智能卡应用系统具有多种功能,可将校园内各种信息资源有机整合,用户使用同一张卡即可实现多种不同的用途(通常称“一卡通”),该系统既可以方便用户,也可使系统间的资源共享,避免重复投入。设计时,智能卡的消费功能需要按银行和学校财务信息规定执行。
11.5.3 智能卡应用系统应具备稳定性、实用性、兼容性和可扩充性,并应满足不同层次的需要。
11.5.4 在需应用智能卡系统的教育建筑内,应在适宜位置设置信息端口和相关管线。
11.6 校园网安全管理系统
11.6 校园网安全管理系统
11.6.1 校园网安全管理系统应具有机密性、完整性、可用性和可控性,并应满足网络审计的要求。
11.6.2 校园网安全管理对象应包括网络安全、系统安全、数据库安全、信息安全、设备安全、传输介质安全和计算机病毒防治安全等。
11.6.3 校园网安全管理系统应具有防范内部及外界威胁风险的功能,并可采取下列安全防范措施:
1 采取传导防护、辐射防护、电磁兼容环境防护等物理安全措施;
2 采用容错计算机、安全操作系统、安全数据库、病毒防范等系统安全措施;
3 设置防火墙等措施;
4 采取入网访问控制、网络权限控制、属性安全控制、网络服务器安全控制、网络监控和锁定控制、网络端口和节点控制等网络访问控制;
5 数据加密;
6 采取报文保密、报文完整性及互相证明等安全协议;
7 采取消息确定、身份确认、数字签名、数字凭证等信息确认措施。
校园公共安全系统
12.1 一般规定
12.1 一般规定
12.1.1 校园公共安全系统应根据学校的规模、建筑物的使用功能、公共安全管理要求及建设标准进行设计,并应安全可靠、技术先进、经济合理、管理维护方便。
12.1.2 校园公共安全系统宜包括火灾自动报警系统、安全技术防范系统和应急响应系统等。安全技术防范系统设计应按现行国家标准《智能建筑设计标准》GB/T 50314关于学校建筑智能化系统的配置规定,选择配置相关的系统。
12.1.3 当校园设有应急响应系统时,宜将火灾自动报警系统及安全技术防范系统纳入应急响应系统统一管理。
12.2 火灾自动报警系统
12.2 火灾自动报警系统
12.2.1 教育建筑的火灾自动报警系统应符合现行国家标准《火灾自动报警系统设计规范》GB 50116的规定。
12.2.2 当教育建筑内设有火灾自动报警系统时,下列场所火灾探测器的选择应符合以下规定:
1 在体育馆、大空间实验室、会堂、大厅等无遮挡或不具备分隔条件的高大空间或有特殊要求的场所,宜选用红外光束感烟探测器、吸气式感烟探测器或图像型火灾探测器等;
2 在需要监测电气设施与设备温升的场所或部位,宜设置线型感温火灾探测器;
3 食堂内燃气表间、灶台等存在可燃气体的场所,应选择燃气探测器。
条文说明
12.2.2 当建筑形态复杂,现有规范无法覆盖时,火灾自动报警系统设计可以经性能化设计分析来确定。设计前需要对保护对象的建筑特性、使用性质和发生火灾的可能性进行分析,设计后需进行评估或试验验证,并按有关程序进行审批。
12.2.3 消防控制室宜单独设置,当火灾自动报警系统需与安全技术防范系统、建筑设备管理系统等合用控制室时,可集中设置在智能化系统集成总控室内,各系统设备在室内应占有独立的区域,且相互间不应产生干扰。
12.2.4 教育建筑设有火灾自动报警系统时,宜根据学校的管理模式和单体建筑的具体情况,设置消防值班室、消防控制室或学校消防总控制室,并应确定各自的功能及各级系统之间的从属和联动关系。
12.3 安全技术防范系统
12.3 安全技术防范系统
12.3.1 教育建筑应根据其风险等级确定安全技术防范系统的防护级别。
条文说明
12.3.1 按现行国家标准《安全防范工程技术规范》GB 50348的相关规定,教育建筑一般属于普通风险对象,基本型安防设计可以满足一般教育建筑的要求。根据学校的管理要求、建设投资、使用功能等因素,如高等教育学校内有重要的科研、办公场所,需提高防护要求的,可以提高防护设计。特殊确需按高风险对象防护的建筑(或某个区域空间及具体的实物目标),如学校图书馆的珍善本书库、化学危险品库、核放射源库等,其安全防范系统的防护能力应与被防护对象自身的价值、数量及周围环境等因素综合判定的其风险等级相适应,对应的安全防范系统的配置可为一级、二级或三级。
12.3.2 教育建筑应根据安全防范管理的需要,按纵深防护的原则,确定防护周界、监视区、防护区、禁区的范围,并宜包括下列设防区域或部位:
1 周界:建筑物周界、建筑物地面层和顶层的外墙、广场等;
2 出入口:校园出入口、建筑物出入口、重要区域或部位的出入口、停车库(场)出入口等;
3 通道:建筑物内主要通道、门厅、各楼层主要通道、各楼层电梯厅、楼梯等;
4 人员密集区域:会堂、体育馆、多功能厅、宿舍、食堂、广场等;
5 重要部位:重要的实验室、办公室、档案室及库房、财务室、信息机房、建筑设备监控室、安全技术防范控制系统控制室等。
12.3.3 教育建筑的安全技术防范系统,可包括视频安防监控系统、入侵报警系统、出入口控制系统和电子巡查系统等。各系统宜独立运行,并应具有应急响应功能,各系统之间可协同。
12.3.4 安全技术防范系统的管理应适用于校园的安全保卫、物业管理模式;系统设计应与校园的应急预案机制相适应,并应预留与所在地公安机关和相关部门管理平台的接口。
12.3.5 视频安防监控系统的设计除应符合现行国家标准《视频安防监控系统工程设计规范》GB 50395的规定外,还应符合下列规定:
1 应对建筑物的周界、出入口、通道、人员密集区域和重要部位及场所等进行监控,并应针对设防区具体环境特点,设置摄像机、云台、镜头及防护罩;
2 应具有视频探测与监视、图像显示、记录与回放等功能,且图像质量、信号压缩方式及信息存储时间应满足相应的管理要求;
3 视频图像处理与控制模式可根据工程具体情况采用简单对应、时序切换、矩阵切换或数字视频网络交换等模式;
4 前端摄像机宜采用主控或分控中心集中供电方式;
5 采用全数字视频安防监控系统时,应满足图像的原始完整性和实时性要求;
6 可结合考场监控系统和远程教学系统进行设置。
条文说明
12.3.5 第4款 摄像机供电方式有220V、24V、12V等,其中大部分摄像机采用12V、24V供电,当从分控室到室外安装摄像机距离较远,采用低压传输导致产生压降不满足供电要求时,可以在摄像机附近安装电源箱,利用220V电源变换成12V或24V接入摄像机。
12.3.6 入侵报警系统的设计除应符合现行国家标准《入侵报警系统工程设计规范》GB 50394的规定外,还应符合下列规定:
1 需对非法入侵、盗窃、破坏和抢劫等进行探测和报警的区域,宜设置入侵报警系统;
2 系统宜独立运行,并宜具有网络接口和扩展接口;
3 系统探测设备应根据防护需求和设防特点进行选择,并应构成点、线、面、空间或其组合的立体探测防护;
4 系统控制设备应满足系统规模、系统功能、信号传输方式及安全管理要求,应配备输出接口,可手动或自动操作,并应以有线或无线方式报警,同时应具有防破坏报警功能。
条文说明
12.3.6 第1款 入侵报警系统按防止人身伤害和防止财产损失的原则,根据被保护对象的特点和管理要求确定设防区域和部位,选择相应的探测器进行部分或完全设防。教育建筑内可能需要设置入侵报警系统的场所有存放危险化学品、生物药品、放射源、试样、贵重仪器的实验室以及学校的重要档案室、财务出纳室、图书馆的珍善本书库房、食堂仓库、监控中心和管理中心等。
12.3.7 出入口控制系统的设计除应符合现行国家标准《出入口控制系统工程设计规范》GB 50396的规定外,还应符合下列规定:
1 在重点区域的出入口、通道和重要部位及场所宜设置出入口控制系统;
2 幼儿园入口可设置生物辨识系统;
3 不同出入口应设定不同的出入权限,并应对设防区域的通行对象及通行时间等进行实时控制和多级程序控制;重要出入口宜采用单出入口控制器实施一对一控制管理,在同一管理区域的多个出入口,可以采用多出入口控制器实现一个控制器对多个出入口的控制管理;
4 系统的识别装置和执行机构应保证操作的有效性和可靠性,并宜具有防尾随措施。
条文说明
12.3.7 第1款 教育建筑内的重点区域是指因室内有重要物品或危险物品的房间,如存放危险化学品、生物药品、试样、放射源、贵重仪器的实验室以及学校的重要档案室、图书馆的珍善本书库房、信息机房、监控中心和管理中心等。
第2款 幼儿园入口设置指纹、掌纹、虹膜等生物辨识系统,可以对接送幼儿的家长进行身份的识别与确认。
12.3.8 电子巡查系统应符合下列规定:
1 规模较大的校园宜设置电子巡查系统,且系统应能根据校园和建筑物的使用功能和安全技术防范管理要求,通过预置巡查程序和信息识读器等对保安人员巡查的工作状态进行监督、记录,并应能对意外情况及时报警;
2 对巡查实时性要求高的建筑物,宜采用在线式电子巡查系统,其他建筑可采用离线式电子巡查系统;
3 巡查站点应设置在建筑物主要出入口、主要通道、楼梯前室、电梯前室、重点防范部位、停车库(场)等场所或部位;
4 系统管理主机应运用软件实现对巡查线路的设置、更改等管理,并应对未巡查、未按规定线路及时间巡查等情况进行记录、报警;
5 在线式电子巡查系统应具有在巡查过程中发生意外情况及时报警功能,离线式电子巡查系统应采用信息识读器或其他方式,对巡查行动、状态进行监督和记录;
6 巡查站点识读器的安装位置应隐蔽,安装高度宜距地1.3m~1.5m。
12.3.9 安全技术防范系统设计应符合现行国家标准《安全防范工程技术规范》GB 50348的规定。
12.4 应急响应系统
12.4 应急响应系统
12.4.1 校园应急响应系统的功能设置应有利于加强安全防范,并应安全可靠。
12.4.2 入侵报警系统发生报警时,宜能启动视频监控系统进行实时录像。
12.4.3 火灾等紧急情况发生时,出入口控制系统应能解锁相关疏散通道。
12.4.4 当警情发生时,在线式电子巡查系统和入侵报警系统宜能联动封锁相关通道的门。
12.4.5 在火灾情况下,视频安防监控系统宜能自动监视和记录火灾现场的画面,且视频监控系统宜与照明系统联动。
12.4.6 当校园公共安全系统中的某一系统出现故障时,不应影响其他系统的正常工作。
电气设备抗震安全
13.1 一般规定
13.1 一般规定
13.1.1 本章适用于地震基本烈度为7度及以上地区教育建筑配变电所的设计和电气设备的抗震设防。
条文说明
13.1.1 地震基本烈度为现行国家标准《中国地震动参数区划图》GB 18306规定的基本烈度。考虑到7度以下地区地震所造成的电气设备破坏以及由此带来的损失相对较小,可不采取抗震措施,故将本章的适用范围规定在7度及以上地区。现行行业标准《民用建筑电气设计规范》JGJ 16规定,“地震基本烈度为7度及以上地区,配变电所的设计和电气设备的安装应采取必要的抗震措施”。根据汶川地震建筑电气设备受损情况以及考察日本学校抗震防灾措施,本章对教育建筑中潜在影响较大的配变电所设计和电气设备防灾措施提出要求。
13.1.2 教学用房及学生宿舍和食堂等人员密集场所的电气设备抗震安全,应以预防为主,采取必要的抗震设防技术措施。
条文说明
13.1.2 国家标准《建筑工程抗震设防分类标准》GB 50223-2008将教育建筑中的教室、实验室、图书馆、体育馆、礼堂等教学用房和学生宿舍、学生食堂等人员密集场所的建筑工程设防类别提高到重点设防类。吸取汶川地震中小学严重震损的惨痛教训,有必要将教育建筑电气设备的抗震安全列入规范要求。遵照“小震不坏,中震可修,大震不倒”的指导原则,考虑到电气设备的抗震能力和使用要求与建筑、结构有所不同,并考虑到我国的经济条件,电气设备的抗震设防,应既保证电气设备在遭受地震作用时尽量减少人员伤亡和设备损坏,避免建筑供配电系统长时间停电影响学校正常运行,造成重大损失,又不能因抗震设防标准过高而增加投资太多。随着我国抗震预测和预警技术与能力的不断提高,教育建筑电气设计应及时引入先进、成熟的技术和经权威部门认证的产品,采取必要抗震设防技术措施。
13.1.3 当学校的某些场所被确定为城市紧急避难疏散场所时,其照明、供水、供电及通信设施的负荷等级不宜低于二级,有关场所应设置备用照明,并预留自备发电机的安装条件。
条文说明
13.1.3 国家标准《城市抗震防灾规划标准》GB 50413-2007定义紧急避震疏散场所为“供避震疏散人员临时或就近避震疏散的场所,也是避震疏散人员集合并转移到固定避震疏散场所的过渡性场所。”通常为城市中的小公园、小广场,学校的操场、广场、集中绿地,高层建筑中的避难层等。城市紧急避震疏散场所是由城市抗震防灾规划确定的。当然,避难不仅指避震。学校中的上述场所除有平时的正常照明外,应设置供地震发生后安置临时避震疏散人员基本生活所需照明。其设置方式也可采取预留备用照明配电箱或备用照明回路,以便需要时使用。考察日本中小学,上述场所均设置了独立于建筑外的避震物资储备库,库房中备有移动式小型柴油发电机、投光灯、安全灯及其配套线材及装置。
13.2 电气设施选址及布置
13.2 电气设施选址及布置
13.2.1 学校配变电所应根据校园的地质和地形,选择在对抗震有利的地段进行布置,避开不利和危险地段。
条文说明
13.2.1 国家标准《建筑抗震设计规范》GB 50011-2010将建筑场地分为有利、不利和危险地段,具体见表4。
表4 建筑场地类别

13.2.2 校园内不应采用杆上变压器安装方式。室外配变电装置应设置封闭围栏,并应设警示牌。
条文说明
13.2.2 本条规定是为了吸取汶川地震的教训,确保师生安全。我国农村中小学常有将配变电装置设在室外的做法,在汶川地震中,发现有的学校采用的杆上变压器,地震时明显倾斜、倒塌。有的室外变压器位置不合理,又无围栏,未设警示牌,非常不安全。
13.2.3 预装式变电站不宜在基本地震烈度为9度及以上的地区使用。
条文说明
13.2.3 预装式变电站的使用环境一般为8度及8度以下地区。在≥9度的地区发生地震灾害时,难以避免发生内部装置或整体位移造成人员伤害及供电中断。
13.3 电气设备的抗震措施
13.3 电气设备的抗震措施
13.3.1 电气设备的抗震性能应与建筑工程的抗震设防烈度相适应。
条文说明
13.3.1 选择电器时,应根据当地的基本地震烈度,选用其抗震性能能够满足相应抗震设防要求的产品,电器的辅助设备应具有与主设备相同的抗震能力。
13.3.2 电力变压器和6kV~35kV开关柜的抗震能力不应低于表13.3.2的规定。
表13.3.2 电力变压器和6kV~35kV开关柜的抗震能力

注:g为重力加速度。
条文说明
13.3.2 地震对电器的影响主要是地震波的频率和地震振动的加速度。而地震振动的加速度与地震烈度及地基有关。通常用重力加速度g的倍数表示。根据国家标准《高压开关设备和控制设备的抗震要求》GB/T 13540-2009和《工业企业电气设备抗震设计规范》GB 50556-2010,电力变压器及3kV及以上的高压开关柜的抗震能力不能低于本规范表13.3.2中的参数要求。
13.3.3 开关柜、配电及控制柜(屏)、直流屏等电气设备应采取防柜(屏)内电器松动、滑动、倾倒、震脱等抗震措施。
条文说明
13.3.3 本条提及的开关柜(含各等级的高、低压开关柜)、配电及控制柜(屏)、直流屏等电气设备的抗震措施,包括柜(屏)内的继电器和仪表用螺栓或夹具固定、二次电缆插头设防松动措施、电路板插件设防松动的锁住机构,柜(屏)的移动单元或抽出单元设定位锁住机构等。为防止电器的自振动频率与地震振动频率发生共振,可采取在现场安装减震阻尼装置等措施。
国家标准《电工电子产品环境试验 第3部分:地震试验方法》GB/T 2424.25-2000,等同采用国际电工委员会标准IEC?68-3-3。该标准对核电站设备、建筑设备和电工电子产品的地震试验方法做出了规定。上述设备在使用期间可能会受到短持续时间的非平稳随机形式的动态力的作用(如地震时)而在设备及产品中产生应力,以致使设备的振动响应达不到稳态条件。该标准有关冲击、振动、地震等试验方法的要求,适用于建筑电气设备。
13.3.4 电气设备及装置安装采用的金属螺栓、预埋件和焊接强度应满足抗震要求。
13.3.5 基本地震烈度为7度及以上地区的电气设备安装应符合下列规定:
1 变压器、UPS等装置宜拆除滚轮,并采用地脚螺栓等方法固定在基础上,当采用滚轮及轨道时,其轨道型钢应设固定卡具;
2 油浸式变压器本体上的油枕、潜油泵、冷却器及其连接管道等附件应符合抗震要求;
3 8度及以上地区,成列开关柜、配电及控制柜(屏)之间,应在重心位置以上采用螺栓连接成整体,或用连接件将柜体与建筑结构可靠连接和锚固;
4 柜(屏)间连接的硬母线、接地线等,在通过建筑物防震缝、沉降缝处,应加设软连接;
5 电气设备的支架应有足够的刚度和承载力。
13.3.6 照明灯具的安装应符合下列规定:
1 吊灯不应采用软电线自身吊装;
2 大于0.5kg的灯具采用吊链安装时,软电线宜编叉在吊链内,电线不应受力;
3 灯具重量大于3kg时,应固定在螺栓或预埋吊钩上;
4 高大空间学生活动场所的壁灯及吊灯宜设防护网或防护玻璃罩;
5 在8度及以上地区,吸顶和嵌入吊顶的灯具,可采用钢管作杆件固定在楼板上,且钢管内径不应小于10mm,钢管厚度不应小于1.5mm。
条文说明
13.3.4~13.3.6 对于电气设备等非结构类设施的抗震防灾,主要有“四防”,即:防水平滑动及位移、防倾倒、防坠落、防不均匀沉降等引起的次生灾害。
变压器等装置为便于搬运常设有滚轮,安装时有的将滚轮直接推在钢轨上,有的只是用角钢等制动部件进行限位,在地震时仍有可能发生位移,脱轨倾倒。因此,当采用滚轮及轨道时应设固定卡具,牢固固定,在地震烈度较高地区,应取消滚轮及轨道,将变压器固定在基础上。
根据日本等国抗震经验,对于重心较高的柜体,在重心之上位置连成整体或将柜体重心以上部位与墙体拉接,可有效防止地震时开关柜(屏)等设备倾倒。
在汶川地震中,发现一些建筑吊顶虽未整体破坏,却被灯具撕破,灯具坠落造成人身伤害及设备损毁。因此,对照明灯具的安装固定应引起重视。建筑电气工程施工质量验收规范中有明确规定的应执行,在8度及以上地区,吸顶和嵌入吊顶的灯具,吊顶内采用杆件固定在楼板上的做法为借鉴日本等国的经验。
电气节能
14.1 供配电系统的节能
14.1 供配电系统的节能
14.1.1 教育建筑配变电所的选址应依据校园电气总体设计,接近负荷中心,其供电电压等级应符合本规范第4.3.1条的规定。
14.1.2 教育建筑供配电系统设计应结合工程特点合理选取用电负荷需要系数,并确定变压器容量和台数。变压器选型应符合现行国家标准《三相配电变压器能效限定值及能效等级》GB 20052的规定,并宜符合节能评价值的规定。
14.1.3 补偿无功功率宜采用在配变电所内集中补偿和在用电设备处分散补偿相结合的方式。高压侧的功率因数应符合当地供电公司的要求;补偿后高压侧功率因数不宜低于0.9。当用电设备的无功补偿容量较大,且距离配变电所较远时,宜采用就地补偿方式。
14.1.4 教育建筑供配电系统设计应合理选择设置配电柜(箱)的位置,缩短电缆敷设路径,并宜采用电阻率较小的电线电缆。
条文说明
14.1.4 本条规定目的是为减少配电线路电压损失和线路能耗。
14.1.5 当教育建筑的单相用电设备接入低压(AC220/380V)三相系统时,宜使三相负荷平衡,且负荷的不平衡率宜为±15%。
条文说明
14.1.5 低压(AC220/380V)系统三相负荷不平衡时,三相计算负荷按单相最大负荷的3倍计算。若负荷偏差为15%,此时计算电流是平衡负载电流的1.45倍,保护开关电器的整定值至少增大一级,电流增大导致线路截面加大。
14.1.6 教育建筑供配电系统谐波治理设计应满足本规范第5.8节的有关规定。
14.2 照明系统的节能
14.2 照明系统的节能
14.2.1 教育建筑应根据照明场所的功能要求确定照明功率密度值,除应符合现行国家标准《建筑照明设计标准》GB 50034目标值的规定外,还应符合表14.2.1的规定。
表14.2.1 教育建筑的照明功率密度值

14.2.2 选择光源时,应选用初始光效符合现行国家能效标准规定的节能评价值的高效节能光源。
条文说明
14.2.2 光源的初始光效是指在标准规定的测试条件下实测光源的初始光通量与功率的比值,单位为流明每瓦(lm/W)。有关光源能效的国家标准规定了光源的能效限定值和节能评价值。光源的能效限定值是国家允许的最低能效限定指标,也是市场准入的强制性要求;节能评价值是评价光源产品节能水平的最低能效值,是实施产品节能认证应达到的能效水平指标,通常节能评价值又分等级(即能效等级),等级不同表示节能水平的高低。
14.2.3 灯具选型时,应在满足眩光要求的条件下,优先选用灯具效率高且控光性能合理的开启式直接照明灯具。室内照明灯具的效率不宜低于80%,装有遮光格栅时不宜低于65%。
14.2.4 选择镇流器时,应选用功率损耗低、性能稳定的电子镇流器或节能型电感镇流器。当使用电感式镇流器时,其能耗应符合有关现行国家能效标准规定的节能评价值。
14.2.5 教育建筑电气照明设计时,应充分利用天然光,并应根据场所条件和使用特点,选择照明控制方式。
14.2.6 校园广场照明、道路照明宜采用稳压措施。
14.2.7 教育建筑应以室内功能照明为主。
条文说明
14.2.7 教育建筑是开展教学活动的场所,照明设计主要解决室内功能照明,对其景观照明需慎重对待,为维持良好的学习环境,一般教育建筑不需设景观照明。个别有特殊地位的建筑需设景观照明时,也需符合城市照明规划和教育建筑的性质。
14.3 建筑电气设备的节能
14.3 建筑电气设备的节能
14.3.1 教育建筑宜选用符合国家现行有关能效评价标准规定的配电设备及用电设备,严禁选用高耗能及淘汰产品。
14.3.2 教育建筑用电设备控制方式应高效节能,有条件的学校宜设置建筑设备监控系统。
14.3.3 当技术经济分析合理时,宜结合教育建筑物的特点采用太阳能、风能、热电联供等设备或系统。
条文说明
14.3.3 本条规定旨在引导教育建筑电气设计者关注可再生能源及节能新技术、新措施在教育建筑中的应用,其意义不仅在节能本身,也可通过实际工程对学生进行绿色教育。
14.3.4 有条件的学校宜设置校园能耗管理系统,并应符合下列规定:
1 应经分析后确定能耗数据采集对象与采集项;
2 各能耗系统应设置相应的能耗计量装置,并应满足分户计量、分类计量要求;
3 计量装置宜选用带有通用通信协议功能的网络仪表,并应满足相应的精度要求;
4 系统应具有实时能耗数据统计、分析、展示、存储等功能。
条文说明
14.3.4 校园能耗管理系统是以远程抄表为基础的智能化能源集中管理及能耗监测系统。该系统实现的主要功能有:实时现场对供电、供水、供气、供暖、供冷等进行监测、记录、计量;能耗的分类分时段统计、计费;分户结算;生成各类费用报表曲线;监测现场各类负荷及用量变化;设备档案管理;系统变更;实时故障诊断、报警、查询;事务日志的记录、查询;欠费报警;限量控制;网络安全授权管理;系统备份/恢复等。
第1款 校园建筑根据能耗情况,一般确定重点能耗监测建筑和一般能耗监测建筑。
重点能耗监测建筑是指高能耗建筑或者因其用能设备特殊需特别关注的建筑。高能耗建筑主要包括面积比较大的建筑或有高能耗设备的建筑等,如教学楼、办公楼、实验楼等。因其特殊性需要特别关注的建筑,如食堂、公共浴室、锅炉房、水泵房等。
对重点建筑总耗电量、耗水量、耗气量、耗油量等进行分类计量,并对主要用能设备能耗进行分项计量。由多个单位或个人固定使用的建筑,还对各户能耗进行分户计量。
一般能耗监测建筑指除重点建筑外的其他建筑。对一般建筑总耗电量、耗水量、耗气量、耗油量等进行分类计量,一般建筑中由多个单位或个人固定使用的建筑,还对各户能耗进行分户计量。
根据建筑用能类别,分类能耗数据采集项一般为6项,包括:(1)电量;(2)耗水量;(3)燃气量(天然气量或煤气量);(4)集中供热耗热量;(5)集中供冷耗冷量;(6)其他能源应用量,如集中热水供应量、煤、油、可再生能源等。同时采集环境参数量,如建筑的环境温度、湿度、室内温度等。
本规范用词说明
本规范用词说明
1 为便于在执行本规范条文时区别对待,对于要求严格程度不同的用词说明如下:
1) 表示很严格,非这样做不可的:
正面词采用“必须”,反面词采用“严禁”;
2) 表示严格,在正常情况下均应这样做的:
正面词采用“应”,反面词采用“不应”或“不得”;
3) 表示允许稍有选择,在条件许可时,首先应这样做的:
正面词采用“宜”,反面词采用“不宜”;
4) 表示有选择,在一定条件下可以这样做的,采用“可”。
2 条文中指明应按其他有关标准执行的写法为:“应按……执行”或“应符合……规定”。
引用标准名录
引用标准名录
1 《建筑照明设计标准》GB 50034
2 《供配电系统设计规范》GB 50052
3 《低压配电设计规范》GB 50054
4 《建筑物防雷设计规范》GB 50057
5 《爆炸和火灾危险环境电力装置设计规范》GB 50058
6 《火灾自动报警系统设计规范》GB 50116
7 《电子信息系统机房设计规范》GB 50174
8 《电力工程电缆设计规范》GB 50217
9 《城市工程管线综合规划规范》GB 50289
10 《综合布线系统工程设计规范》GB 50311
11 《智能建筑设计标准》GB/T 50314
12 《建筑物电子信息系统防雷技术规范》GB 50343
13 《安全防范工程技术规范》GB 50348
14 《入侵报警系统工程设计规范》GB 50394
15 《视频安防监控系统工程设计规范》GB 50395
16 《出入口控制系统工程设计规范》GB 50396
17 《视频显示系统工程技术规范》GB 50464
18 《城市配电网规划设计规范》GB 50613
19 《三相配电变压器能效限定值及能效等级》GB 20052
20 《民用建筑电气设计规范》JGJ 16
21 《城市夜景照明设计规范》JGJ/T 163
22 《城市道路照明设计标准》CJJ 45
